Receptor
Course faculty:
Professor Dr. Md. Shah Amran.
Faculty of Pharmacy ,University of Dhaka
Guest faculty of Department of pharmaceutical sciences
North South University
PREPAERD BY
Atiqur Rahman Nyeem -1320819046
Md Samrul Islam -1321111046
Nusrat Jahan Khan - 1321022646
Fatama Shoulin Taluckder-132111846
Faria Iqbal -132
CONTENTS
 Introduction - receptor
 Drug – receptor interactions
 Ligand gated ion channel receptors
 G – protein coupled receptors
 Enzyme liked receptors
 Nuclear receptors
 Comparison of receptor types
 Conclusion
 References
What Is A Receptor?
Definition : Receptors are macromolecules ,
composed of lipoprotein . They are located on the
cell membrane or inside the cell ( either in
cytoplasm or nucleus).
 Receptor bind with drug and form drug- receptor
complex. The magnitude of the response is proportional
to the number of drug–receptor complexes:
 The receptor not only has the ability to recognize a
ligand, but can also couple or transduce this binding
into a response by causing a conformational change
)(Re/)(Re)( sponseComplexRDRceptorDDrug Kd

o Affinity
The capability of a drug to form the complex (Drug-Receptor Complex) with its
receptor.
o Intrinsic activity
The ability of a drug to trigger the pharmacological response after making the
drug-receptor complex.
D+R —> DR
D: Drug or endogenous ligand
R: Receptor
DR: Drug-Receptor Complex
Based on affinity and intrinsic activity :
 Full agonist : high affinity
high intrinsic activity(=1)
Eg. Methacholine on acetylcholine receptors
 Antagonist : only affinity
no intrinsic activity (=0)
Eg. Atropine on muscarinic receptors
Classification of receptor
1)Cell-surface receptor : located on the cell membrane
e.g.
1. ion channel-linked receptors/ ligand gated receptor
2. G-protein-couple receptors,
3. And enzyme – linked receptor ( tyrosine kinase receptor )
2) Intracellular receptor : located on the cytoplasm
e.g. steroid receptor
3) Nuclear receptor : located in the nucleus of the cell.
e.g. thyroid receptor .
Ligand Gated Ion Channels
 Also called ionotropic receptors.
 They are responsible for regulation of the flow of ions across cell
membrane
 Involved mainly in fast synaptic transmission.
Eg: nAchR, GABAA, and glutamate receptors of the NMDA, AMPA and
kainate types.
Molecular Structure
 ligand binding site in extracellular domain.
 4 subunits α, β, γ and δ.
 α2, β, γ - pentameric str - 2 ligand binding sites
 Each subunit spans the membrane 4 times; all subunits
form a central pore.
Ligand
binding site
Mechanism of action of
Ligand Gated Ion Channel receptor
Ion channels - importance
 Generation , propagation of nerve impulse.
 Synaptic transmission of neurons.
 Muscle contraction.
 Salt balance.
 Hormone release.
 Muscle relaxants , anti-arrhythmatics ,anesthetics – act by blocking ion channels.
G-Protein Coupled Receptors
• G-protein-linked receptors bind a ligand and activate a membrane protein called a G-protein.
• All G-protein-linked receptors have seven transmembrane domains, each has its own specific
extracellular domain
• E.g. adrenoceptors, dopamine, 5-HT, opiate, peptide, purinoceptors, orphans
• signaling molecule bind with extra cellular domain of receptor , conformational change occur.
• GDP in G- protein is replaced by GTP , which activate G-protein .
• G-protein – GTP complex dissociate from the receptor and activate one of this two pathway
 1st pathway – adenylyl cyclase pathway (ALC)
 2nd pathway - PLC pathway
Two Pathway
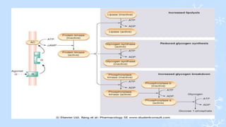
Adenylyl Cyclase System
 cAmp-nucleotide synthesized from ATP-by adenylyl cyclase,metabolized by
PDE
 Regulate enzymes of metabolism,growth,contractile proteins of muscle
 NT-acts on GPCR-Gs/Gi activated –produce effects –by increasing or
decreasing activity of adenylyl cyclase and cAMP
 cAMP-activate-Protein kinases-activate/inactivate enzymes by
phosphorylation-cellular events.
Phospholipase C-Inositol System
 Phospholipase C: Celaves membrane phospholipids-phosphoinositides
 PLC beta-cleaves phosphatidylinositol(4,5) bis Phosphae PIP2 into DAG and
IP3
 DAG and IP3-Secondary messengers-elicit cellular response
Families of GPCR
3 families:
 A – rhodopsin family
eg. Amine NT, purines , cannabinoids
 B - secretin/glucagon receptor family Eg. Peptide hormones.
 C - metabotropic glutamate receptor/calcium sensor family.
Eg. GABAB , Glutamate.
G-PROTEIN RECEPTOR FOR SIGNALLING PATHWAY
GS Beta adrenergic amines,
glucagon histamine, serotonin
Adenylyl cyclase
CAMP
•Excitatory effects
Gi1, Gi2, Gi3 Alpha2 adrenergic amines,
mAchR, opioid,
serotonin
adenylyl cyclase
CAMP
Cardiac K+ channel open-
heart rate
Golf Olfactory epithelium Adenylyl cyclase –
CAMP21
G-PROTEIN RECEPTOR FOR SIGNALLING PATHWAY
GO NT ,Opioid
cannabinoid
Not clear
Gq mAchR, serotonin 5HT1C PLC
IP3 , DAG
Cytoplasmic Ca
Gt1 , Gt2 Rhodopsin and colour
opsins in retinal rod and
cone cells
cGMP
phosphodiesterase- cGMP
22
ENZYME LINKED RECEPTORS
 Ligand binds to the extracellular domain of kinase linked receptor , a signal
is transferred through the membrane and activates the enzyme, which sets
off a chain of events within the cell that eventually leads to a response.
 The most common enzyme-linked receptors are those that have a
tyrosine kinase activity as part of their structure.
Example :epidermal growth factor,
platelet-derived growth factor
atrial natriuretic peptide
insulin
 They have large extracellular and intracellular domains, but the
membrane-spanning region consists of a single alpha-helical region of
the peptide strand.23
MECHANISM OF ENZYME LINKED RECEPTOR
INTRACELLULAR RECEPTORS
Ligand activated transcription factors.
Present in soluble form – either in cytoplasm or nucleus – freely diffusible.
Transduce signals by- modifying gene transcription.
Eg: steroid hormones, glucocorticoids, vit D and A, orphan receptors
Play vital role in endocrine signaling and metabolic regulation.
25
Several diseases are result from alteration in receptors and their
immediate signaling effectors . This principle mechanism involved are :
 Autoantibodies directed against receptor proteins
 Mutation of gene encoding receptors and protein involving receptors
Malfunctioning of receptors
Receptor diseases
Parkinson’s disease: Higher than normal density of dopamine receptors is found
in the putamen and caudate nucleus
Hyperkplexia: Decreased affinity of glycine for the glycine receptor, due to a
mutation in the glycine receptor
Myasthenia gravis : Where circulating antibodies against acetylcholine receptors
decrease the number of receptors at the neuromuscular junction
 Desensitization of receptors : A gradual decrease in the effect of a drug on continued or
repeated administration
2 types:
1) Homologous desensitization : in which agonist desensitize the same receptor they activate.
2) Heterologous desensitize: In which agonist can desensitize other receptors
 Hypersensitivity of receptors : This indicates an increase in the activity of receptors.
• This results rom prolonged suppression of receptor stimulation
• E.g. propranolol
Physiological effect of receptors
30
Conclusion
 Extensive research done on Receptor pharmacology -lead to discovery of
new drug targets for treatment of several diseases.
 Still requires discovery of new receptor types and the mechanisms of many
orphan receptors that can result in effective treatment of many diseases.
 Requires development of receptor crystallization etc.
 Much to be discovered about the nuclear receptors.RECEPTORS @ VPC31
Receptors 1

Receptors 1

  • 1.
    Receptor Course faculty: Professor Dr.Md. Shah Amran. Faculty of Pharmacy ,University of Dhaka Guest faculty of Department of pharmaceutical sciences North South University
  • 2.
    PREPAERD BY Atiqur RahmanNyeem -1320819046 Md Samrul Islam -1321111046 Nusrat Jahan Khan - 1321022646 Fatama Shoulin Taluckder-132111846 Faria Iqbal -132
  • 3.
    CONTENTS  Introduction -receptor  Drug – receptor interactions  Ligand gated ion channel receptors  G – protein coupled receptors  Enzyme liked receptors  Nuclear receptors  Comparison of receptor types  Conclusion  References
  • 4.
    What Is AReceptor? Definition : Receptors are macromolecules , composed of lipoprotein . They are located on the cell membrane or inside the cell ( either in cytoplasm or nucleus).  Receptor bind with drug and form drug- receptor complex. The magnitude of the response is proportional to the number of drug–receptor complexes:  The receptor not only has the ability to recognize a ligand, but can also couple or transduce this binding into a response by causing a conformational change )(Re/)(Re)( sponseComplexRDRceptorDDrug Kd 
  • 6.
    o Affinity The capabilityof a drug to form the complex (Drug-Receptor Complex) with its receptor. o Intrinsic activity The ability of a drug to trigger the pharmacological response after making the drug-receptor complex. D+R —> DR D: Drug or endogenous ligand R: Receptor DR: Drug-Receptor Complex
  • 7.
    Based on affinityand intrinsic activity :  Full agonist : high affinity high intrinsic activity(=1) Eg. Methacholine on acetylcholine receptors  Antagonist : only affinity no intrinsic activity (=0) Eg. Atropine on muscarinic receptors
  • 9.
    Classification of receptor 1)Cell-surfacereceptor : located on the cell membrane e.g. 1. ion channel-linked receptors/ ligand gated receptor 2. G-protein-couple receptors, 3. And enzyme – linked receptor ( tyrosine kinase receptor ) 2) Intracellular receptor : located on the cytoplasm e.g. steroid receptor 3) Nuclear receptor : located in the nucleus of the cell. e.g. thyroid receptor .
  • 10.
    Ligand Gated IonChannels  Also called ionotropic receptors.  They are responsible for regulation of the flow of ions across cell membrane  Involved mainly in fast synaptic transmission. Eg: nAchR, GABAA, and glutamate receptors of the NMDA, AMPA and kainate types.
  • 11.
    Molecular Structure  ligandbinding site in extracellular domain.  4 subunits α, β, γ and δ.  α2, β, γ - pentameric str - 2 ligand binding sites  Each subunit spans the membrane 4 times; all subunits form a central pore. Ligand binding site
  • 12.
    Mechanism of actionof Ligand Gated Ion Channel receptor
  • 13.
    Ion channels -importance  Generation , propagation of nerve impulse.  Synaptic transmission of neurons.  Muscle contraction.  Salt balance.  Hormone release.  Muscle relaxants , anti-arrhythmatics ,anesthetics – act by blocking ion channels.
  • 14.
    G-Protein Coupled Receptors •G-protein-linked receptors bind a ligand and activate a membrane protein called a G-protein. • All G-protein-linked receptors have seven transmembrane domains, each has its own specific extracellular domain • E.g. adrenoceptors, dopamine, 5-HT, opiate, peptide, purinoceptors, orphans • signaling molecule bind with extra cellular domain of receptor , conformational change occur. • GDP in G- protein is replaced by GTP , which activate G-protein . • G-protein – GTP complex dissociate from the receptor and activate one of this two pathway  1st pathway – adenylyl cyclase pathway (ALC)  2nd pathway - PLC pathway
  • 15.
  • 16.
    Adenylyl Cyclase System cAmp-nucleotide synthesized from ATP-by adenylyl cyclase,metabolized by PDE  Regulate enzymes of metabolism,growth,contractile proteins of muscle  NT-acts on GPCR-Gs/Gi activated –produce effects –by increasing or decreasing activity of adenylyl cyclase and cAMP  cAMP-activate-Protein kinases-activate/inactivate enzymes by phosphorylation-cellular events.
  • 18.
    Phospholipase C-Inositol System Phospholipase C: Celaves membrane phospholipids-phosphoinositides  PLC beta-cleaves phosphatidylinositol(4,5) bis Phosphae PIP2 into DAG and IP3  DAG and IP3-Secondary messengers-elicit cellular response
  • 20.
    Families of GPCR 3families:  A – rhodopsin family eg. Amine NT, purines , cannabinoids  B - secretin/glucagon receptor family Eg. Peptide hormones.  C - metabotropic glutamate receptor/calcium sensor family. Eg. GABAB , Glutamate.
  • 21.
    G-PROTEIN RECEPTOR FORSIGNALLING PATHWAY GS Beta adrenergic amines, glucagon histamine, serotonin Adenylyl cyclase CAMP •Excitatory effects Gi1, Gi2, Gi3 Alpha2 adrenergic amines, mAchR, opioid, serotonin adenylyl cyclase CAMP Cardiac K+ channel open- heart rate Golf Olfactory epithelium Adenylyl cyclase – CAMP21
  • 22.
    G-PROTEIN RECEPTOR FORSIGNALLING PATHWAY GO NT ,Opioid cannabinoid Not clear Gq mAchR, serotonin 5HT1C PLC IP3 , DAG Cytoplasmic Ca Gt1 , Gt2 Rhodopsin and colour opsins in retinal rod and cone cells cGMP phosphodiesterase- cGMP 22
  • 23.
    ENZYME LINKED RECEPTORS Ligand binds to the extracellular domain of kinase linked receptor , a signal is transferred through the membrane and activates the enzyme, which sets off a chain of events within the cell that eventually leads to a response.  The most common enzyme-linked receptors are those that have a tyrosine kinase activity as part of their structure. Example :epidermal growth factor, platelet-derived growth factor atrial natriuretic peptide insulin  They have large extracellular and intracellular domains, but the membrane-spanning region consists of a single alpha-helical region of the peptide strand.23
  • 24.
    MECHANISM OF ENZYMELINKED RECEPTOR
  • 25.
    INTRACELLULAR RECEPTORS Ligand activatedtranscription factors. Present in soluble form – either in cytoplasm or nucleus – freely diffusible. Transduce signals by- modifying gene transcription. Eg: steroid hormones, glucocorticoids, vit D and A, orphan receptors Play vital role in endocrine signaling and metabolic regulation. 25
  • 27.
    Several diseases areresult from alteration in receptors and their immediate signaling effectors . This principle mechanism involved are :  Autoantibodies directed against receptor proteins  Mutation of gene encoding receptors and protein involving receptors Malfunctioning of receptors
  • 28.
    Receptor diseases Parkinson’s disease:Higher than normal density of dopamine receptors is found in the putamen and caudate nucleus Hyperkplexia: Decreased affinity of glycine for the glycine receptor, due to a mutation in the glycine receptor Myasthenia gravis : Where circulating antibodies against acetylcholine receptors decrease the number of receptors at the neuromuscular junction
  • 29.
     Desensitization ofreceptors : A gradual decrease in the effect of a drug on continued or repeated administration 2 types: 1) Homologous desensitization : in which agonist desensitize the same receptor they activate. 2) Heterologous desensitize: In which agonist can desensitize other receptors  Hypersensitivity of receptors : This indicates an increase in the activity of receptors. • This results rom prolonged suppression of receptor stimulation • E.g. propranolol Physiological effect of receptors
  • 30.
  • 31.
    Conclusion  Extensive researchdone on Receptor pharmacology -lead to discovery of new drug targets for treatment of several diseases.  Still requires discovery of new receptor types and the mechanisms of many orphan receptors that can result in effective treatment of many diseases.  Requires development of receptor crystallization etc.  Much to be discovered about the nuclear receptors.RECEPTORS @ VPC31

Editor's Notes

  • #13 Describe ion channel receptor mechanism
  • #16  here describe 2 pathway
  • #31 Receptor as Target for drug discovery will be described here