Somos cultura?
Falamos moitas veces de actividades culturais, pero
facémolo sempre coma se fosen algo diferente doutras
actividades que levamos a cabo na nosa vida cotiá. Usamos
cultura nun sentido restrinxido referíndonos a aquelas
actividades que teñen que ver co coñecemento ou coa arte.
Os antropólogos entenden cultura nun sentido máis amplo.
Na evolución humana, o xurdimento da cultura foi crucial
para seguir unha liña evolutiva diferente á do resto dos
animais. Como definen os antropólogos a «cultura»?
Qué é a cultura?
ACTIVIDADE 1
A antigüidade da especie sapiens pode estimarse en pouco máis de
100.000 anos, o que non quere dicir que esa sexa a data de orixe
do home, pero que sucedeu antes? As modernas investigacións no
campo da Paleoantropoloxía proporcionaron un gran repertorio de
testemuños fósiles que remontan a súa antigüidade varios millóns
de anos. Non é doado propor unha data concreta, pero sen que iso
implique necesariamente máis ca unha referencia positiva, os
primeiros testemuños materiais de actividade cultural sitúanse por
riba dos dous millóns de anos. Hai unha controvertida industria
lítica de posible orixe humana, datada arredor de hai 4 millóns de
anos, en Kenopoi (Kenia) e Hadar (Etiopía), pero as primeiras
evidencias seguras dátanse en 2,3 e 2 millóns de anos nas
estacións 71 e 123 do río Omo. Unha estrutura artificial de
ocupación semellante a un pavimento enlousado remóntase en
Koobi-Fora a 2,5 millóns de anos de antigüidade.
Alfonso Moure: El origen del hombre. Historia 16, 1997
O auxe cultural
 Paleolítico:
 Os instrumentos tecnolóxicos desenvolvidos foron a resposta ás necesidades de
supervivencia específicas (cazar, cortar carne, desenterrar raíces, protexerse do
frío).
 O material mais importante foi a Pedra
Homo erectus:
 machadas de man de pedra
 primeiras vivendas
 obxectos de madeira
 a primeira lanza
 recipiente
 Uso do lume
 Homo sapiens:
 prender o lume,
 coitelos, mazas de madeira e lanzas endurecidas ao lume
 utensilios domésticos de corno de animais
 pequenas estatuas cunha finalidade máxica e pinturas rupestres
 ritos funerarios de enterramento
 existencia de regras sociais e crenzas acerca do mundo sobrenatural.
 As innovacións materiais do Paleolítico fixeron xurdir categorías sociais en función das
especialidades dos individuos nas distintas técnicas e a súa importancia.
 Por exemplo, o control do lume asignáballe ao especialista un lugar destacado na
comunidade, pois do seu traballo podía depender a supervivencia do grupo.
O auxe cultural
 O Neolítico
 A vida en poboados estables que propiciou a
domesticación de animais e a agricultura supuxo
cambios culturais importantes. Desenvolvéronse
formas de organización social diferentes
 As sociedades de pastores:
 Nomades
 Organización en tribos
 Relixións baseadas en Deuses protectores
 Sociedades agrícolas
 Sedentarias
 Organizacións sociais complexas: divisións sexuais do traballo,
xerarquías sociais, especializacións, institucións xurídicas.
 Relixións baseadas nos fenómenos naturais
O Homo sapiens xurdiu hai polo menos uns 50.000 anos, e carecemos da máis mínima
evidencia de mellora xenética desde entón. Sospeito que o Cromagnon medio,
adecuadamente educado, podería manexar computadoras xunto cos nosos mellores
especialistas (se serve de algo, tiñan un cerebro lixeiramente maior ca o noso). Todo o
que logramos, para ben ou para mal, é resultado da evolución cultural. E lográmolo a un
ritmo inigualado por ordes enteiras de magnitude en toda a historia anterior da vida. Os
xeólogos non poden medir uns cantos centos ou miles de anos no contexto da historia
no noso planeta. E, aínda así, nese milimicrosegundo transformamos a face do noso
planeta a través da influencia dun invento biolóxico non alterado –a consciencia–, de
talvez un centenar de miles de persoas armadas de machadas, a máis de catro mil
millóns con bombas, foguetes, cidades, televisores e computadoras, e todo iso sen
ningún cambio xenético substancial.
A evolución cultural progresou a un ritmo ao que os procesos darwinianos non poden
nin aproximarse. A evolución darwiniana continúa no Homo sapiens, pero a un ritmo tan
lento que practicamente carece xa de impacto na nosa historia. Este punto de inflexión
na historia da Terra foi alcanzado porque, finalmente, liberáronse sobre o planeta
procesos lamarckianos. A evolución cultural humana, en marcada oposición á nosa
historia biolóxica, é de carácter lamarckiano.
O que aprendemos nunha xeración transmitímolo directamente por medio do ensino e a
escritura. Os caracteres adquiridos son herdados na tecnoloxía e a cultura. A evolución
lamarckiana é rápida e acumulativa. Explica a diferenza cardinal entre o noso antigo
mecanismo de cambio, puramente biolóxico, e a nosa actual atolada aceleración cara a
algo novo e liberador, ou cara ao abismo.
S. J. Gould: O polgar do Panda. Edit. Crítica
Pero... Que é a cultura?
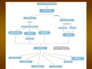
 Cultura
 conxunto de patróns de comportamento aprendidos
socialmente polos individuos dun grupo.
 unha caixa de ferramentas que o grupo pon a
disposición de cada novo elemento para que
desempeñe tanto a súa función dentro do grupo,
como a súa parte na garantía da supervivencia do
conxunto de individuos.
 permiten que o ser humano poida interpretar a súa
experiencia, xerando comportamentos que aumenten a súa
capacidade de sobrevivir.
 Permiten aprenda a utilizar os materiais que o medio natural
pon á súa disposición, fabrique ferramentas para optimizar
os recursos
 Permiten a transformación do medio
 Permiten que reflexione sobre si mesmo, o seu lugar no
mundo e o sentido da súa existencia.
Pero... Que é a cultura?
O concepto de cultura, que
orixinalmente significaba o proceso de
educación, pasou a significar o estar
educado, e despois, o contido da
educación, para significar finalmente o
mundo da cultura espiritual na súa
totalidade, o mundo dentro do cal nace
todo individuo de acordo coa súa
nacionalidade ou posición social.
W. Jaeger: Paideia. FCE
A cultura (...), no seu sentido
etnográfico, é toda esa complexa
totalidade que inclúe o coñecemento, as
crenzas, a arte, a moral, o dereito, os
costumes, hábitos e capacidades
adquiridos polo home como membro
dunha sociedade.
E. B. Tylor: Primitive culture
Esta herdanza social (...) denomínase
usualmente cultura. (...) A cultura
comprende artefactos, bens, procesos
técnicos, ideas, hábitos e valores
herdados.
B. Malinowski: «Culture»,
en Encyclopedia of the Social Sciences
Pero... Que é a cultura?
 Para comprender unha cultura é básico coñecer:
 A cultura tradicional ou visión do mundo: Os
coñecementos:
 a idea que esa cultura ten do mundo
 a posición do ser humano nel
 os elementos que dan sentido ás crenzas
 saberes e valores dunha comunidade
 os coñecementos que permiten a manipulación e
aproveitamento do contorno
 o seu coñecemento do contorno físico
Pero... Que é a cultura?
 Para comprender unha cultura é básico coñecer:
 A organización social: o seu comportamento
 a rede de interaccións sociais coas súas regras
explícitas e implícitas
 O seu comportamento relixioso e moral
 as regras que guían e gobernan a distribución de
comida e o acceso á vida sexual,
 as institucións sociais que rexen a vida do grupo
(familia, propiedade, xustiza, elección de
líderes...).
Pero... Que é a cultura?
 Para comprender unha cultura é básico coñecer:
 A cultura material : Os artefactos
 conxunto de instrumentos que fabrica o grupo
social para garantir e ampliar a súa capacidade de
supervivencia e o seu benestar
 os instrumentos:
 Para a caza
 para a guerra
 para a saúde
 para a vivenda e a vida cotiá
 para os ritos cerimoniais (traxes típicos, casas,
artesanías, ferramentas...).
Pero... Que é a cultura?
 Características comúns a todas as culturas
 Están xerarquizadas. As categorías e xerarquías axudan aos seus membros a
non confundirse dentro do grupo.
 Posúen un código simbólico. Os membros dunha cultura comparten os
mesmos símbolos e a mesma lingua.
 Ofrecen un modelo de comportamento:
 costumes (non son obrigatorios, pero os individuos acéptanos para
integrárense mellor no grupo)
 Moral (leva aparellada unha sanción ou un premio relacionada co
rexeitamento social)
 Código legal ( leva aparellada unha sanción estricta a través dun código
escrito).
 É aprendida. Non se transmite xeneticamente, senón que a través da relación
entre membros do grupo.
 É compartida. Todos os membros teñen case os mesmos patróns de
comportamento para poder convivir:
 Valores: determinan qué debe considerarse bo ou belo e, xa que logo, o que se
deberá apreciar. Determinan tamén os sentimentos (repulsión, agrado...).
 Crenzas comúns: inclúen todas as interpretacións que os seres humanos dan
sobre a realidade, sobre si mesmos e sobre o mundo físico e social
 É un sistema integrado. Cada parte da cultura está interrelacionada e afecta
ás outras partes.
 É adaptable. Pode reformularse para adaptarse a novas circunstancias.
Cultura é o conxunto aprendido de
tradicións e estilos de vida, socialmente
adquiridos, incluíndo os modos pautados e
repetitivos de pensar, sentir e actuar (é
dicir, a súa conduta).
M. Harris: Antropoloxía cultural
O éxito da cultura
 As claves do éxito cultural:
 A capacidade simbólica: permite representar o
mundo, comunicarse e crear arte.
 A capacidade de compartir os seus descubrimentos,
ferramentas e melloras con outros grupos e
sociedades, superando o instinto animal de
territorialidade: exogamia
 A necesidade de conservar as propias tradicións:
permite perpetuar formas de vida: endogamia
 Todos estes mecanismos e capacidades
desnvolven unha Dialéctica cultural.
O home non é soamente unha realidade biolóxica, natural
(como os pexegos ou os leopardos), senón tamén unha
realidade cultural. Non hai humanidade sen aprendizaxe
cultural e para empezar sen a base de toda cultura (e
fundamento por tanto da nosa humanidade): a linguaxe. O
mundo en que vivimos os humanos é un mundo lingüístico,
unha realidade de símbolos e leis sen a cal non só seriamos
incapaces de comunicarnos entre nós senón tamén de captar
a significación do que nos rodea. Pero ninguén pode aprender
a falar por si só [...] porque a linguaxe non é unha función
natural e biolóxica do home (aínda que teña a súa base na
nosa condición biolóxica, está claro) senón unha creación
cultural que herdamos e aprendemos doutros homes.
F. Savater: Ética para Amador, Edit. Ariel
CURIOSIDADES
QUE É UN ANTROPÓLOGO?
https://youtu.be/zwQrSCuTin8
https://youtu.be/CbSHyV18f9E

Quecultura

  • 1.
  • 2.
    Falamos moitas vecesde actividades culturais, pero facémolo sempre coma se fosen algo diferente doutras actividades que levamos a cabo na nosa vida cotiá. Usamos cultura nun sentido restrinxido referíndonos a aquelas actividades que teñen que ver co coñecemento ou coa arte. Os antropólogos entenden cultura nun sentido máis amplo. Na evolución humana, o xurdimento da cultura foi crucial para seguir unha liña evolutiva diferente á do resto dos animais. Como definen os antropólogos a «cultura»? Qué é a cultura? ACTIVIDADE 1
  • 3.
    A antigüidade daespecie sapiens pode estimarse en pouco máis de 100.000 anos, o que non quere dicir que esa sexa a data de orixe do home, pero que sucedeu antes? As modernas investigacións no campo da Paleoantropoloxía proporcionaron un gran repertorio de testemuños fósiles que remontan a súa antigüidade varios millóns de anos. Non é doado propor unha data concreta, pero sen que iso implique necesariamente máis ca unha referencia positiva, os primeiros testemuños materiais de actividade cultural sitúanse por riba dos dous millóns de anos. Hai unha controvertida industria lítica de posible orixe humana, datada arredor de hai 4 millóns de anos, en Kenopoi (Kenia) e Hadar (Etiopía), pero as primeiras evidencias seguras dátanse en 2,3 e 2 millóns de anos nas estacións 71 e 123 do río Omo. Unha estrutura artificial de ocupación semellante a un pavimento enlousado remóntase en Koobi-Fora a 2,5 millóns de anos de antigüidade. Alfonso Moure: El origen del hombre. Historia 16, 1997
  • 4.
    O auxe cultural Paleolítico:  Os instrumentos tecnolóxicos desenvolvidos foron a resposta ás necesidades de supervivencia específicas (cazar, cortar carne, desenterrar raíces, protexerse do frío).  O material mais importante foi a Pedra Homo erectus:  machadas de man de pedra  primeiras vivendas  obxectos de madeira  a primeira lanza  recipiente  Uso do lume  Homo sapiens:  prender o lume,  coitelos, mazas de madeira e lanzas endurecidas ao lume  utensilios domésticos de corno de animais  pequenas estatuas cunha finalidade máxica e pinturas rupestres  ritos funerarios de enterramento  existencia de regras sociais e crenzas acerca do mundo sobrenatural.  As innovacións materiais do Paleolítico fixeron xurdir categorías sociais en función das especialidades dos individuos nas distintas técnicas e a súa importancia.  Por exemplo, o control do lume asignáballe ao especialista un lugar destacado na comunidade, pois do seu traballo podía depender a supervivencia do grupo.
  • 5.
    O auxe cultural O Neolítico  A vida en poboados estables que propiciou a domesticación de animais e a agricultura supuxo cambios culturais importantes. Desenvolvéronse formas de organización social diferentes  As sociedades de pastores:  Nomades  Organización en tribos  Relixións baseadas en Deuses protectores  Sociedades agrícolas  Sedentarias  Organizacións sociais complexas: divisións sexuais do traballo, xerarquías sociais, especializacións, institucións xurídicas.  Relixións baseadas nos fenómenos naturais
  • 7.
    O Homo sapiensxurdiu hai polo menos uns 50.000 anos, e carecemos da máis mínima evidencia de mellora xenética desde entón. Sospeito que o Cromagnon medio, adecuadamente educado, podería manexar computadoras xunto cos nosos mellores especialistas (se serve de algo, tiñan un cerebro lixeiramente maior ca o noso). Todo o que logramos, para ben ou para mal, é resultado da evolución cultural. E lográmolo a un ritmo inigualado por ordes enteiras de magnitude en toda a historia anterior da vida. Os xeólogos non poden medir uns cantos centos ou miles de anos no contexto da historia no noso planeta. E, aínda así, nese milimicrosegundo transformamos a face do noso planeta a través da influencia dun invento biolóxico non alterado –a consciencia–, de talvez un centenar de miles de persoas armadas de machadas, a máis de catro mil millóns con bombas, foguetes, cidades, televisores e computadoras, e todo iso sen ningún cambio xenético substancial. A evolución cultural progresou a un ritmo ao que os procesos darwinianos non poden nin aproximarse. A evolución darwiniana continúa no Homo sapiens, pero a un ritmo tan lento que practicamente carece xa de impacto na nosa historia. Este punto de inflexión na historia da Terra foi alcanzado porque, finalmente, liberáronse sobre o planeta procesos lamarckianos. A evolución cultural humana, en marcada oposición á nosa historia biolóxica, é de carácter lamarckiano. O que aprendemos nunha xeración transmitímolo directamente por medio do ensino e a escritura. Os caracteres adquiridos son herdados na tecnoloxía e a cultura. A evolución lamarckiana é rápida e acumulativa. Explica a diferenza cardinal entre o noso antigo mecanismo de cambio, puramente biolóxico, e a nosa actual atolada aceleración cara a algo novo e liberador, ou cara ao abismo. S. J. Gould: O polgar do Panda. Edit. Crítica
  • 8.
    Pero... Que éa cultura?  Cultura  conxunto de patróns de comportamento aprendidos socialmente polos individuos dun grupo.  unha caixa de ferramentas que o grupo pon a disposición de cada novo elemento para que desempeñe tanto a súa función dentro do grupo, como a súa parte na garantía da supervivencia do conxunto de individuos.  permiten que o ser humano poida interpretar a súa experiencia, xerando comportamentos que aumenten a súa capacidade de sobrevivir.  Permiten aprenda a utilizar os materiais que o medio natural pon á súa disposición, fabrique ferramentas para optimizar os recursos  Permiten a transformación do medio  Permiten que reflexione sobre si mesmo, o seu lugar no mundo e o sentido da súa existencia.
  • 9.
    Pero... Que éa cultura? O concepto de cultura, que orixinalmente significaba o proceso de educación, pasou a significar o estar educado, e despois, o contido da educación, para significar finalmente o mundo da cultura espiritual na súa totalidade, o mundo dentro do cal nace todo individuo de acordo coa súa nacionalidade ou posición social. W. Jaeger: Paideia. FCE A cultura (...), no seu sentido etnográfico, é toda esa complexa totalidade que inclúe o coñecemento, as crenzas, a arte, a moral, o dereito, os costumes, hábitos e capacidades adquiridos polo home como membro dunha sociedade. E. B. Tylor: Primitive culture Esta herdanza social (...) denomínase usualmente cultura. (...) A cultura comprende artefactos, bens, procesos técnicos, ideas, hábitos e valores herdados. B. Malinowski: «Culture», en Encyclopedia of the Social Sciences
  • 10.
    Pero... Que éa cultura?  Para comprender unha cultura é básico coñecer:  A cultura tradicional ou visión do mundo: Os coñecementos:  a idea que esa cultura ten do mundo  a posición do ser humano nel  os elementos que dan sentido ás crenzas  saberes e valores dunha comunidade  os coñecementos que permiten a manipulación e aproveitamento do contorno  o seu coñecemento do contorno físico
  • 11.
    Pero... Que éa cultura?  Para comprender unha cultura é básico coñecer:  A organización social: o seu comportamento  a rede de interaccións sociais coas súas regras explícitas e implícitas  O seu comportamento relixioso e moral  as regras que guían e gobernan a distribución de comida e o acceso á vida sexual,  as institucións sociais que rexen a vida do grupo (familia, propiedade, xustiza, elección de líderes...).
  • 12.
    Pero... Que éa cultura?  Para comprender unha cultura é básico coñecer:  A cultura material : Os artefactos  conxunto de instrumentos que fabrica o grupo social para garantir e ampliar a súa capacidade de supervivencia e o seu benestar  os instrumentos:  Para a caza  para a guerra  para a saúde  para a vivenda e a vida cotiá  para os ritos cerimoniais (traxes típicos, casas, artesanías, ferramentas...).
  • 13.
    Pero... Que éa cultura?  Características comúns a todas as culturas  Están xerarquizadas. As categorías e xerarquías axudan aos seus membros a non confundirse dentro do grupo.  Posúen un código simbólico. Os membros dunha cultura comparten os mesmos símbolos e a mesma lingua.  Ofrecen un modelo de comportamento:  costumes (non son obrigatorios, pero os individuos acéptanos para integrárense mellor no grupo)  Moral (leva aparellada unha sanción ou un premio relacionada co rexeitamento social)  Código legal ( leva aparellada unha sanción estricta a través dun código escrito).  É aprendida. Non se transmite xeneticamente, senón que a través da relación entre membros do grupo.  É compartida. Todos os membros teñen case os mesmos patróns de comportamento para poder convivir:  Valores: determinan qué debe considerarse bo ou belo e, xa que logo, o que se deberá apreciar. Determinan tamén os sentimentos (repulsión, agrado...).  Crenzas comúns: inclúen todas as interpretacións que os seres humanos dan sobre a realidade, sobre si mesmos e sobre o mundo físico e social  É un sistema integrado. Cada parte da cultura está interrelacionada e afecta ás outras partes.  É adaptable. Pode reformularse para adaptarse a novas circunstancias.
  • 14.
    Cultura é oconxunto aprendido de tradicións e estilos de vida, socialmente adquiridos, incluíndo os modos pautados e repetitivos de pensar, sentir e actuar (é dicir, a súa conduta). M. Harris: Antropoloxía cultural
  • 15.
    O éxito dacultura  As claves do éxito cultural:  A capacidade simbólica: permite representar o mundo, comunicarse e crear arte.  A capacidade de compartir os seus descubrimentos, ferramentas e melloras con outros grupos e sociedades, superando o instinto animal de territorialidade: exogamia  A necesidade de conservar as propias tradicións: permite perpetuar formas de vida: endogamia  Todos estes mecanismos e capacidades desnvolven unha Dialéctica cultural.
  • 16.
    O home noné soamente unha realidade biolóxica, natural (como os pexegos ou os leopardos), senón tamén unha realidade cultural. Non hai humanidade sen aprendizaxe cultural e para empezar sen a base de toda cultura (e fundamento por tanto da nosa humanidade): a linguaxe. O mundo en que vivimos os humanos é un mundo lingüístico, unha realidade de símbolos e leis sen a cal non só seriamos incapaces de comunicarnos entre nós senón tamén de captar a significación do que nos rodea. Pero ninguén pode aprender a falar por si só [...] porque a linguaxe non é unha función natural e biolóxica do home (aínda que teña a súa base na nosa condición biolóxica, está claro) senón unha creación cultural que herdamos e aprendemos doutros homes. F. Savater: Ética para Amador, Edit. Ariel
  • 18.
    CURIOSIDADES QUE É UNANTROPÓLOGO? https://youtu.be/zwQrSCuTin8 https://youtu.be/CbSHyV18f9E