Psychotic disorders:
diagnosis & treatment
Zahiruddin Othman
Schizophrenia spectrum &
other psychotic disorders
Schizotypal personality Delusional disorder Brief psychotic disorder
Schizophreniform
disorder
Schizophrenia Schizoaffective disorder
Substance/medication
induced psychotic dis
Psychotic disorder due
to another medical
condition
Catatonia
Schizophrenia Spectrum
“typical“
schizophrenia
schizotypal and
paranoid
personality
disorders
schizoaffective
disorder
other non-
affective psychotic
disorders
(schizophreniform,
atypical psychosis)
psychotic affective
disorders
What is Schizophrenia?Kraepelin(1887)
•Dementia praecox
•Based on his
longitudinal
observations of
clinical cases which
ultimately resulted in
severe cognitive and
behavioral decline
Bleuler(1911)
•Group of
schizophrenias
•Basic (obligatory)
symptom
•loosening of
associations,
ambivalence,
affective
incongruence, and
autism
•Accessory
(supplementary)
•Delusions &
hallucinations
Schneider(1938)
•First-rank symptoms
•Auditory
hallucinations,
•Broadcasting of
thought,
•Controlled thought
(delusions of
control),
•Delusional
perception
https://www.ncbi.nlm.nih.gov/pmc/articles/PMC3181977/
What is schizophrenia?
• Chronic with period of exacerbation
• Severe mental illness
• Characterized by prominent psychosis
• Functional / primary, heterogenous
DSM-5 diagnostic criteria
Exclusion
Thresholdcriteria
Characteristicsymptoms
Delusions
Hallucinations
Disorganized
speech
Disorganized or
catatonic
behavior
Negative
symptoms
Active
symptoms ≥ 1
month
Disturbance ≥ 6
months
Social-
occupational
deterioration
Schizoaffective,
depressive or
bipolar
disorders
Substance or
medical causes
Origin of delusion - conrad
Trema
• Delusional mood;
a total change in
perception of the
world
Apophany
• Search for and
finding a new
meaning for
psychological
events
Anastrophy
• Heightening of
psychosis
Consolidation
• Formation of a
new world or
psychological set
based on new
meanings
Residuum
• Eventual autistic
state
Abnormal
Perception
Sensory
DISTORTION
Change in
intensity
Hyperacusis
Visual
hyperaesthesia
Change in quality
Micropsia
Macropsia
Dysmegalopsia
Change in the
associated
feelings
Derealization
Depersonalization
Sensory
DECEPTION
Hallucination
Pseudo-
hallucination
Illusion
Completion
Affect
Pareidolic
Hallucinations
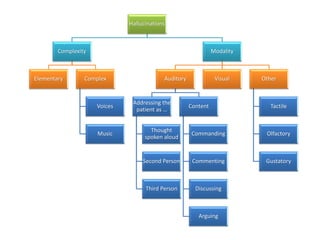
Complexity
Elementary Complex
Voices
Music
Modality
Auditory
Addressing the
patient as …
Thought
spoken aloud
Second Person
Third Person
Content
Commanding
Commenting
Discussing
Arguing
Visual Other
Tactile
Olfactory
Gustatory
A MODEL OF ASSOCIATIONS
Thought
Possible thought
Possible thought
Possible thought
Actual thought
Constellation
Possible thought
Possible thought
Possible thought
Actual thought
Constellation
ASSOCIATIONS
GOAL
ASSOCIATIONS
Circumstantiality
Unnecessary
trivial details
Unnecessary trivial details
Unnecessary
trivial details
Goal finally
reached
Catatonic behaviour
• Bizarre movements
• Echolalia / echopraxia
• Command automatism
• Extreme resistance
• Excitement
• Negativism
• Posturing
• Waxy flexibility
• Stupor
Course
APS & BLIPS
• Attenuated psychotic
symptoms
– Odd beliefs
– Magical thinking
– Perceptual disturbances
– Paranoid ideation
– Odd thinking/speech
– Odd behavior/
appearance
• Brief limited
intermittent psychosis
– Symptoms of psychotic
intensity but resolved
spontaneously within a
week
Treatment
• Pharmacotherapy & physical treatment
– Antipsychotics
– ECT
• Acute, maintenance
• Psychosocial
– Community & rehabilitation
Antipsychotics:
Uncommon side-effects
• Serositis
• Myocarditis, QTc
prolongation
• Agranulocytosis
• Retinitis pigmentosa
• Cholestatic jaundice
Atypical Antipsychotics
sedation
• Aripiprazole
• Paliperidone
• Risperidone
• Ziprasidone
• Asenapine
• Olanzapine
• Clozapine
• Quetiapine
Weightgain
• Aripiprazole
• Ziprasidone
• Asenapine
• Paliperidone
• Risperidone
• Quetiapine
• Clozapine
• Olanzapine
Extrapyramidalsyndrome
• Clozapine
• Quetiapine
• Aripiprazole
• Asenapine
• Olanzapine
• Ziprasidone
• Paliperidone
• Risperidone
More
Neurological Side effects

Psychotic disorders