1. INTRODUCTION 
In the running world, there is growing demand for the software systems to recognize 
characters in computer system when information is scanned through paper documents as we 
know that we have number of newspapers and books which are in printed format related to 
different subjects. These days there is a huge demand in “storing the information available 
in these paper documents in to a computer storage disk and then later reusing this 
information by searching process”. One simple way to store information in these paper 
documents in to computer system is to first scan the documents and then store them as 
IMAGES. But to reuse this information it is very difficult to read the individual contents 
and searching the contents form these documents line-by-line and word-by-word. The 
reason for this difficulty is the font characteristics of the characters in paper documents are 
different to font of the characters in computer system. As a result, computer is unable to 
recognize the characters while reading them. This concept of storing the contents of paper 
documents in computer storage place and then reading and searching the content is called 
DOCUMENT PROCESSING. Sometimes in this document processing we need to process 
the information that is related to languages other than the English in the world. For this 
document processing we need a software system called CHARACTER RECOGNITION 
SYSTEM. This process is also called DOCUMENT IMAGE ANALYSIS (DIA). 
Thus our need is to develop character recognition software system to perform Document 
Image Analysis which transforms documents in paper format to electronic format. For this 
process there are various techniques in the world. Among all those techniques we have 
1
chosen Optical Character Recognition as main fundamental technique to recognize 
characters. The conversion of paper documents in to electronic format is an on-going task 
in many of the organizations particularly in Research and Development (R&D) area, in 
large business enterprises, in government institutions, so on. From our problem statement 
we can introduce the necessity of Optical Character Recognition in mobile electronic 
devices such as cell phones, digital cameras to acquire images and recognize them as a part 
2 
of face recognition and validation. 
To effectively use Optical Character Recognition for character recognition in-order to 
perform Document Image Analysis (DIA), we are using the information in Grid format. . 
This system is thus effective and useful in Virtual Digital Library’s design and 
construction. 
1.1 PURPOSE 
The main purpose of Optical Character Recognition (OCR) system based on a grid 
infrastructure is to perform Document Image Analysis, document processing of electronic 
document formats converted from paper formats more effectively and efficiently. This 
improves the accuracy of recognizing the characters during document processing compared 
to various existing available character recognition methods. Here OCR technique derives 
the meaning of the characters, their font properties from their bit-mapped images. 
 The primary objective is to speed up the process of character recognition in document 
processing. As a result the system can process huge number of documents with-in less 
time and hence saves the time.
 Since our character recognition is based on a grid infrastructure, it aims to recognize 
multiple heterogeneous characters that belong to different universal languages with 
3 
different font properties and alignments. 
1.2 PROJECT SCOPE 
The scope of our product Optical Character Recognition on a grid infrastructure is to 
provide an efficient and enhanced software tool for the users to perform Document Image 
Analysis, document processing by reading and recognizing the characters in research, 
academic, governmental and business organizations that are having large pool of 
documented, scanned images. Irrespective of the size of documents and the type of 
characters in documents, the product is recognizing them, searching them and processing 
them faster according to the needs of the environment. 
1.3 EXISTING SYSTEM 
In the running world there is a growing demand for the users to convert the printed 
documents in to electronic documents for maintaining the security of their data. Hence the 
basic OCR system was invented to convert the data available on papers in to computer 
process able documents, So that the documents can be editable and reusable. The existing 
system/the previous system of OCR on a grid infrastructure is just OCR without grid 
functionality. That is the existing system deals with the homogeneous character recognition 
or character recognition of single languages.
1.4 DRAWBACK OF EXISTING SYSTEM 
The drawback in the early OCR systems is that they only have the capability to convert and 
recognize only the documents of English or a specific language only. That is, the older 
4 
OCR system is uni-lingual. 
1.5 PROPOSED SYSTEM 
Our proposed system is OCR on a grid infrastructure which is a character recognition 
system that supports recognition of the characters of multiple languages. This feature is 
what we call grid infrastructure which eliminates the problem of heterogeneous character 
recognition and supports multiple functionalities to be performed on the document. The 
multiple functionalities include editing and searching too where as the existing system 
supports only editing of the document. In this context, Grid infrastructure means the 
infrastructure that supports group of specific set of languages. Thus OCR on a grid 
infrastructure is multi-lingual. 
1.6 BENEFIT OF PROPOSED SYSTEM 
The benefit of proposed system that overcomes the drawback of the existing system is that 
it supports multiple functionalities such as editing and searching. It also adds benefit by 
providing heterogeneous characters recognition.
1.7 ARCHITECTURE OF THE PROPOSED SYSTEM 
The Architecture of the optical character recognition system on a grid infrastructure 
consists of the three main components. They are:- 
5 
 Scanner 
 OCR Hardware or Software 
 Output Interface 
Figure.1: OCR Architecture
1.8 INTENDED AUDIENCE AND READING SUGGESTIONS 
In this section, we identify the audience who are interested with the product and are 
involved in the implementation of the product either directly or indirectly. As from our 
research, the OCR system is mainly useful in R&D at various scientific organizations, in 
governmental institutes and in large business organizations, we identify the following as 
various interested audience in implementing OCR system:- 
 The scientists, the research scholars and the research fellows in telecommunication 
institutions are interested in using OCR system for processing the word document 
that contains base paper for their research. 
 The Librarian to manage the information contents of the older books in building 
virtual digital library requires use of OCR system. 
 Various sites that vendor e-books have a huge requirement of this OCR system in-order 
to scan all the books in to electronic format and thus make money. The 
Amazon book world is largely using this concept to build their digital libraries. 
Now we present the reading suggestions for the users or clients through which the user can 
better understand the various phases of the product. These suggestions may be effective and 
useful for the beginners of the product rather than the regular users such as research 
scholars, librarians and administrators of various web-sites. With these suggestions, the user 
need not waste his time in scrolling the documents up and down, browsing through the web, 
visiting libraries in search of different books and … The following are the various reading 
suggestions that the user can follow in-order to completely understand about our product 
6 
and to save time:-
 It would help you if you start with Wikipedia.com. It lets you know the basic 
concept of every keyword you require. First learn from it what is OCR? And how 
does it work based on a Grid infrastructure? 
 Now you can proceed your further reading with the introduction of our product we 
provided in our documentation. From these two steps you completely get an in-depth 
idea of the use of our product and several processes involved in it. 
 The more you need is the implementation of the product. For this you can visit 
FreeOCR.com where you can view how the sample OCR works and you can try it. 
7
2. FEASIBILITY STUDY 
A feasibility study is a high-level capsule version of the entire System analysis and Design 
Process. The study begins by classifying the problem definition. Feasibility is to determine 
if it’s worth doing. Once an acceptance problem definition has been generated, the analyst 
develops a logical model of the system. A search for alternatives is analyzed carefully. 
8 
There are 3 parts in feasibility study. 
2.1 TECHNICAL FEASIBILITY 
Evaluating the technical feasibility is the trickiest part of a feasibility study. This is because, 
at this point in time, not too many detailed design of the system, making it difficult to 
access issues like performance, costs on (on account of the kind of technology to be 
deployed) etc. A number of issues have to be considered while doing a technical analysis. 
Understand the different technologies involved in the proposed system before commencing 
the project we have to be very clear about what are the technologies that are to be required 
for the development of the new system. Find out whether the organization currently 
possesses the required technologies. Is the required technology available with the 
organization?. 
2.2 OPERATIONAL FEASIBILITY 
Proposed project is beneficial only if it can be turned into information systems that will 
meet the organizations operating requirements. Simply stated, this test of feasibility asks
if the system will work when it is developed and installed. Are there major barriers to 
Implementation? Here are questions that will help test the operational feasibility of a 
9 
project: 
 Is there sufficient support for the project from management from users? If the current 
system is well liked and used to the extent that persons will not be able to see reasons 
for change, there may be resistance. 
 Are the current business methods acceptable to the user? If they are not, Users may 
welcome a change that will bring about a more operational and useful systems. 
 Have the user been involved in the planning and development of the project? 
 Early involvement reduces the chances of resistance to the system and in general and 
increases the likelihood of successful project. 
Since the proposed system was to help reduce the hardships encountered. In the existing 
manual system, the new system was considered to be operational feasible. 
2.3 ECONOMIC FEASIBILITY 
Economic feasibility attempts to weigh the costs of developing and implementing a new 
system, against the benefits that would accrue from having the new system in place. This 
feasibility study gives the top management the economic justification for the new system. A 
simple economic analysis which gives the actual comparison of costs and benefits are much 
more meaningful in this case. In addition, this proves to be a useful point of reference to 
compare actual costs as the project progresses. There could be various types of intangible
benefits on account of automation. These could include increased customer satisfaction, 
improvement in product quality better decision making timeliness of information, 
expediting activities, improved accuracy of operations, better documentation and record 
keeping, faster retrieval of information, better employee morale. 
10 
2.4 TRAINING 
Training is a very important process of working with a neural network. As seen from neural 
networks, there are two forms of training that can be employed with a neural network. They 
are namely:- 
1. Un-Supervised Training 
2. Supervised Training 
Supervised training provides the neural network with training sets and the anticipated 
output. Unsupervised training supplies the neural network with training sets, but there is no 
anticipated output provided. 
2.4.1 UNSUPERVISED TRAINING 
Unsupervised training is a very common training technique for Kohonen neural networks. 
We will discuss how to construct a Kohonen neural network and the general process for 
training without supervision.
What is meant by training without supervision is that the neural network is provided with 
training sets, which are collections of defined input values. But the unsupervised neural 
network is not provided with anticipated outputs. 
Unsupervised training is usually used in a classification neural network. A classification 
neural network takes input patterns, which are presented to the input neurons. These input 
patterns are then processed, and one single neuron on the output layer fires. This firing 
neuron can be thought of as the classification of which group the neural input pattern 
belonged to. Handwriting recognition is a good application of a classification neural 
11 
network. 
The input patterns presented to the Kohonen neural network are the dot image of the 
character that was hand written. We may then have 26 output neurons, which correspond to 
the 26 letters of the English alphabet. The Kohonen neural network should classify the 
input pattern into one of the 26 input patterns. 
During the training process the Kohonen neural network in handwritten recognition is 
presented with 26 input patterns. The network is configured to also have 26 output patterns. 
As the Kohonen neural network is trained the weights should be adjusted so that the input 
patterns are classified into the 26 output neurons. This technique results in a relatively 
effective method for character recognition. 
Another common application for unsupervised training is data mining. In this case you 
have a large amount of data, but you do not often know exactly what you are looking for. 
You want the neural network to classify this data into several groups. You do not want to 
dictate, ahead of time, to the neural network which input pattern should be classified to
which group. As the neural network trains the input patterns will fall into similar groups. 
This will allow you to see which input patterns were in common groups. 
12 
2.4.2 SUPERVISED TRAINING 
The supervised training method is similar to the unsupervised training method in that 
training sets are provided. Just as with unsupervised training these training sets specify 
input signals to the neural network. 
The primary difference between supervised and unsupervised training is that in supervised 
training the expected outputs are provided. This allows the supervised training algorithm to 
adjust the weight matrix based on the difference between the anticipated output of the 
neural network, and the actual output. 
There are several popular training algorithms that make use of supervised training. One of 
the most common is the back-propagation algorithm. It is also possible to use an algorithm 
such as simulated annealing or a genetic algorithm to implement supervised training 
2.5 INTRODUCING KOHONEN NEURAL NETWORK 
The Kohonen neural network differs considerably from the feed-forward back propagation 
neural network. The Kohonen neural network differs both in how it is trained and how it 
recalls a pattern. The Kohonen neural network does not use any sort of activation function. 
Further, the Kohonen neural network does not use any sort of a bias weight.
Output from the Kohonen neural network does not consist of the output of several neurons. 
When a pattern is presented to a Kohonen network one of the output neurons is selected as 
a "winner". This "winning" neuron is the output from the Kohonen network. Often these 
"winning" neurons represent groups in the data that is presented to the Kohonen network. 
For example, in an OCR program that uses 26 output neurons, the 26 output neurons map 
the input patterns into the 26 letters of the Latin alphabet. 
The most significant difference between the Kohonen neural network and the feed forward 
back propagation neural network is that the Kohonen network trained in an unsupervised 
mode. This means that the Kohonen network is presented with data, but the correct output 
that corresponds to that data is not specified. Using the Kohonen network this data can be 
classified into groups. We will begin our review of the Kohonen network by examining the 
13 
training process. 
It is also important to understand the limitations of the Kohonen neural network. Neural 
networks with only two layers can only be applied to linearly separable problems. This is 
the case with the Kohonen neural network. Kohonen neural networks are used because they 
are a relatively simple network to construct that can be trained very rapidly. 
A "feed forward" neural network is similar to the types of neural networks that we are ready 
examined. Just like many other neural network types the feed forward neural network 
begins with an input layer. This input layer must be connected to a hidden layer. This 
hidden layer can then be connected to another hidden layer or directly to the output layer. 
There can be any number of hidden layers so long as at least one hidden layer is provided. 
In common use most neural networks will have only one hidden layer. It is very rare for a
neural network to have more than two hidden layers. We will now examine, in detail, and 
the structure of a "feed forward neural network". 
The Structure of a Feed Forward Neural Network 
A "feed forward" neural network differs from the neural networks previously examined. 
Figure 2.1 shows a typical feed forward neural network with a single hidden layer. 
Figure 2 Feed Forward Neural Network 
14 
The Input Layer 
The input layer to the neural network is the conduct through which the external 
environment presents a pattern to the neural network. Once a pattern is presented to the 
input layer of the neural network the output layer will produce another pattern. In essence 
this is all the neural network does. The input layer should represent the condition for which
we are training the neural network for. Every input neuron should represent some 
independent variable that has an influence over the output of the neural network. 
It is important to remember that the inputs to the neural network are floating point numbers. 
These values are expressed as the primitive Java data type "double". This is not to say that 
you can only process numeric data with the neural network. If you wish to process a form 
of data that is non-numeric you must develop a process that normalizes this data to a 
15 
numeric representation. 
The Output Layer 
The output layer of the neural network is what actually presents a pattern to the external 
environment. Whatever patter is presented by the output layer can be directly traced back to 
the input layer. The number of a output neurons should directly related to the type of work 
that the neural network is to perform. 
To consider the number of neurons to use in your output layer you must consider the 
intended use of the neural network. If the neural network is to be used to classify items into 
groups, then it is often preferable to have one output neurons for each groups that the item 
is to be assigned into. If the neural network is to perform noise reduction on a signal then it 
is likely that the number of input neurons will match the number of output neurons. In this 
sort of neural network you would one day he would want the patterns to leave the neural 
network in the same format as they entered. 
For a specific example of how to choose the numbers of input and output neurons consider 
a program that is used for optical character recognition, or OCR. To determine the number
of neurons used for the OCR example we will first consider the input layer. The number of 
input neurons that we will use is the number of pixels that might represent any given 
character. Characters processed by this program are normalized to universal size that is 
represented by a 5x7 grid. A 5x7 grid contains a total of 35 pixels. The optical character 
recognition program therefore has 35 input neurons. 
The number of output neurons used by the OCR program will vary depending on how many 
characters the program has been trained for. The default training file that is provided with 
the optical character recognition program is trained to recognize 26 characters. As a result 
using this file the neural network would have 26 output neurons. Presenting a pattern to the 
input neurons will fire the appropriate output neuron that corresponds to the letter that the 
16 
input pattern corresponds to.
3.SOFTWARE REQUIREMENT ANALYSIS 
17 
3.1 PROBLEM STATEMENT 
The problem here is for the software systems to recognize characters in computer system 
when information is scanned through paper documents as we know that we have number of 
newspapers and books which are in printed format related to different subjects. Whenever 
we scan the documents through the scanner, the documents are stored as images such as 
jpeg, gif etc., in the computer system. These images cannot be read or edited by the user. 
But to reuse this information it is very difficult to read the individual contents and searching 
the contents form these documents line-by-line and word-by-word. These days there is a 
huge demand in “storing the information available in these paper documents in to a 
computer storage disk and then later editing or reusing this information by searching 
process”. 
3.2 MODULES AND THEIR FUNCTIONALITIES 
Our software system Optical Character Recognition on a grid infrastructure can be divided 
into five modules based on its functionality.The modules classified are as follows:- 
 Document Processing Module 
 System Training Module. 
 Document Recognition Module. 
 Document Editing Module and
18 
 Document Searching Module. 
3.2.1 DOCUMENT PROCESSING MODULE 
This module is accessed by administrator whose role in our application is a librarian.This 
module perform certain activities such as scanning documents, storing them as images, 
recognizing characters in images to transfer them into word format. During the recognition 
process, this module uses the OCR methodology in support of grid infrastructure 
datastructure. The module supports the following services:- 
 Scanning printed documents. 
 Storing the documents as snapshots or images. 
 Processing those image-based documents. 
 Converting these image-based documents into e-documents(also called structured 
documents). 
 Recognizing the characters in documents. 
 Generating grid infrastructure datastructure. 
3.2.2 SYSTEM TRAINING MODULE 
This module can be accessed by both the administrator and the end-user. Before converting 
the printed documents in to editable and searchable documents, the first and the mandatory 
step is providing training to the system. Here training in the sense the font followed in the 
scanned document should be identified by the user. Then the user types all the characters 
that are required for recognition from the scanned document as an image file. This image 
file should be provided as an input during the training process. The user then clicks the train
button provided in the recognition module. Then the training gets completed. Thus the 
system gets familiar with the new font. This module supports:- 
 Training the system with the pre-defined fonts. 
 Training the system with the new fonts that are not present in the system and that 
19 
cannot be identified by the system. 
3.2.3 DOCUMENT RECOGNITION MODULE 
This module can be accessed by both the administrator and the end-user. Once the printed 
documents are converted into structured documents, any user can recognize the characters 
present in the document. That means the user can recognize the characters of any language 
he chooses which makes OCR more flexible. This flexibility is due to the adaptation of grid 
infrastructure. This is the module where the main functionality of OCR is tested. 
Under this module, there are two types of recognition. They are handwritten recogniiton 
and scanned document recognition. 
In handwritten recognition, the handwriting of the user in any language is trained to the 
system only for the first time. From there on-wards, the system recognizes the characters or 
words written by the user. Thus handwritten document recognition recognizes the human 
handwriting. 
In scanned document recognition, the system is first trained with the font characters in the 
document in the training module itself. Now in the recognition module, the system takes the 
scanned documents image as an input file, first crops the image and then 
extracts/recognizes the characters from the document and makes these documents editable 
and searchable. Thus the scanned document recognition recognizes the chracters from the
scanned document image and makes the document editable and searchable. Hence the 
document recogniiton module on a whole supports the following services:- 
 Converts the document into specific format 
20 
 Recognizes the characters 
 Heterogeneous character Recognition 
3.2.4 DOCUMENT EDITING MODULE 
This module can be accessed by both the administrator and the end-user during document 
editing to implement the character recogniiton process. Once the scanned documents are 
stored, they reside in computer memory. This data resides in the form of an image that is 
just viewable in an image viewer. Hence, the document is first coverted into a form such 
that it is editable. The desired form of the document may be MS-Word,Text,… as specified 
by the user.The objective of this module is to let the user perform :- 
 Addition of specific content to the documents 
 Deletion of certain content from documents 
 Any other modification of documents. 
3.2.5 DOCUMENT SEARCHING MODULE 
This module can be accessed by both the administrator and the end-user during the search 
of the user required document to implement the character recogniiton process on it. The 
user requests the system to search for a particular document. Then the system finds the 
documents based on OCR methodology and returns the result of the search to the user.
4. SOFTWARE DESIGN 
21 
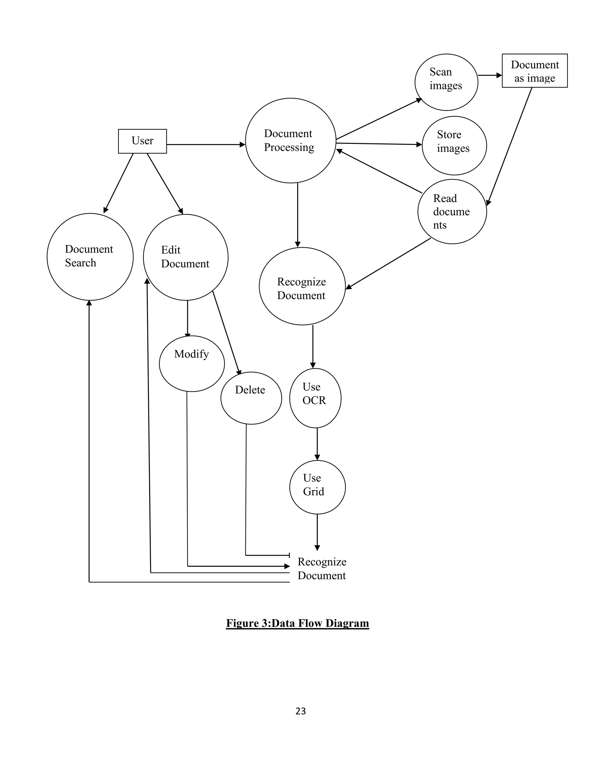
4.1 DATA FLOW DIAGRAM 
The DFD is also called as bubble chart. A data-flow diagram (DFD) is a graphical 
representation of the "flow" of data through an information system. DFD’s can also be used 
for the visualization of data processing. The flow of data in our system can be described in 
the form of dataflow diagram as follows:- 
1. Firstly, if the user is administrator he can initialize the following actions:- 
 Document processing 
 Document search 
 Document editing. 
All the above actions come under 2cases.They are described as follows:- 
a) If the printed document is a new document that is not yet read into the system, then the 
document processing phase reads the scanned document as an image only and then 
produces the document image stored in computer memory as a result. 
Now the document processing phase has the document at its hand and can read the 
document at any point of time. Later the document processing phase proceeds with 
recognizing the document using OCR methodology and the grid infrastructures. Thus it 
produces the documents with the recognized characters as final output which can be 
later searched and edited by the end-user or administrator. 
b) If the printed document is already scanned in and is held in system memory, then the 
document processing phase proceeds with document recognition using OCR
methodology and grid infrastructure. And thus it finally produces the document with 
22 
recognized documents as output. 
2. If the user using the OCR system is the end-user, then he can perform the following 
actions:- 
 Document searching 
 Document editing 
1. Document Searching:- The documents which are recognized can be searched by the 
user whenever required by requesting from the system database. 
2. Document Editing:- The recognized documents can be edited by adding the specific 
content to the document, deleting specific content from the document and modifying the 
document.
Document 
Processing 
Use 
OCR 
Recognize 
Document 
Figure 3:Data Flow Diagram 
23 
Scan 
images 
Store 
images 
Read 
docume 
nts 
Modify 
Use 
Grid 
Delete 
Recognize 
Document 
Edit 
Document 
Document 
Search 
User 
Document 
as image
24 
4.2 UML DIAGRAMS 
UML combines best techniques from data modeling (entity relationship diagrams), 
business modeling (work flows), object modeling, and component modeling. It can be used 
with all processes, throughout the software development life cycle, and across different 
implementation technologies. UML has 14 types of diagrams divided into two categories. 
Seven diagram types represent structural information, and the other seven represent general 
types of behavior, including four that represent different aspects of interactions. Some of 
these diagrams we provided to describe the design and implementation of our OCR system 
can be categorized hierarchically as below:- 
 Use case diagram 
 Class diagram 
 Sequence diagram 
 Collaboration diagram 
 Activity diagram 
 Component diagram 
 Deployment diagram 
4.2.1 USE-CASE DIAGRAMS 
Our software system can be used to support library environment to create a Digital Library 
where several paper documents are converted into electronic-form for accessing by the 
users. For this purpose the printed documents must be recognized before they are converted 
into electronic-form. The resulting electronic-documents are accessed by the users like
faculty and students for reading and editing. Now according to this information, the 
following are the different actors involved in implementing our OCR system:- 
 If we consider for virtual digital library, the Administrator can be the Librarian and 
the End-users can be Students or/and Faculty. 
 The following are the list of use diagrams that altogether form the complete or the 
overall use-case diagram. They are listed below:- 
1. Use-case diagram for document processing 
2. Use-case diagram for neural network training 
3. Use-case diagram for document recognition 
4. Use-case diagram for document editing 
5. Use-case diagram for document searching 
In each of the use-case diagrams below we clearly explained about that particular use-case 
functionality. In this we provided a description about the 
25 
 Use-case name 
 Details about the use-case 
 Actors using this use-case 
 The flow of events carried out by the use-case 
 The conditions that occur in this use-case
Figure 4 :Use-Case Diagram For Document Processing 
26 
Use Case Name 
Document processing 
Description 
The administrator is the only person who participates in the document processing. Here he 
scans the documents. The scanned documents are read as images. Finally the read images 
are stored in the system memory. 
Actors 
 Primary Actor : Administrator 
 Secondary Actor : User 
Scans documents 
read images 
stores the images 
Administrator
27 
Flow of Events 
1. The Administrator scans the document which he wants to edit. 
2. The scanned documents are read as images. 
3. Finally the images that are read are stored in system memory for the future 
reference. 
Figure 5:Use-Case Diagram For Neural Network Training 
Use case Name 
Neural Network Training 
Description 
The Administrator or End-user enters the specific characters required for training. User 
stores them as image file and trains the system. 
Enters specific characters 
Stores them as image file 
Trains the system 
Administrator or 
end-user
28 
Actors 
 Primary Actor : Administrator or End-user 
 Secondary Actor : User 
Flow of Events 
1. The user enters the specific characters in order to train the system. 
2. After entering it is stored as image file. 
3. Finally trains the system according to the system. 
Pre-Condition 
The font in the scanned document should be identified. 
Open document in editor 
Select Edit action 
Performs editing 
Stores edited document 
Administrator or 
End-user 
Figure 6 Use-Case Diagram For Document Editing
29 
Use case Name 
Document editing 
Description 
Both Administrator and End-user can perform the document editing. The user opens the 
document in the editor and selects the edit action i.e., edit, modify, delete etc. After 
selecting the edit action editing operation is performed and finally stores the document that 
had been edited. 
Actors 
 Primary Actor : Administrator or End-user 
 Secondary Actor : User 
Flow of Events 
1. The Administrator or End-user opens the document which he want to edit. 
2. He selects the edit action. The action consists of editing the document, modifying 
the document, deleting the document etc. 
3. After selecting the edit action the editing operation is performed. 
4. Finally the edited document is stored in the system memory. 
Pre-Condition 
The input to be taken for editing should be an image of the document that is converted in to 
word or text file. That is the input file must be either .doc file or .txt file only.
30 
Post-Condition 
Finally after editing the document there are specific target formats defined by the user. The 
document should be saved in that format only. That will be the output of the editor. That is, 
as per our design the final document after editing must be saved in .doc file or .txt file only. 
Figure 7:Use-Case Diagram For Document Recognition 
Use case Name 
Document Recognition 
Description 
The Administrator or End-user trains the system according to the given symbols or 
alphabets. Then the characters are recognized after the system is trained. 
Actors 
 Primary Actor : Administrator or End-user 
 Secondary Actor : User 
Trains System 
Recognize characters 
Administrator or 
end-user
31 
Flow of Events 
1. The user trains the system to recognize the characters. 
2. After the system is trained the characters are recognized. 
Pre-Condition 
Before trying to recognize the characters, the system should be trained first with the font 
characteristics and the font size. 
Opens document in Editor 
Enters word for search 
searches the word 
Figure 8:Use-Case Diagram For Document searching 
Administrator or 
end-user 
Use case Name 
Document Searching 
Description 
The Administrator or End-user opens the document in editor. He enters the word which he 
is looking for in that document. Then he searches the word.
32 
Actors 
 Primary Actor : Administrator or End-user 
 Secondary Actor : User 
Flow of Events 
1. The user opens the document for searching a word he required. 
2. After opening the document he enters the word for search. 
3. Finally searches the word in that document. 
Pre And Post Conditions 
No pre-condition and post-condition
Overall Use-Case Diagram 
Document recognition 
Figure 9 
33 
end-user1 
end-user2 
Document modification Document deletion 
scan documents 
store documents 
Document processing 
<<includes>> 
<<includes>> 
Document processing 
Document editing 
administrator 
Trains the system 
end-user
34 
4.2.2 CLASS DIAGRAMS 
The class diagram is the main building block in object oriented modeling. The classes in a 
class diagram represent both the main objects and or interactions in the application and the 
objects to be programmed. 
 The class diagram of our OCR system consists of 9classes. They are 
1. MainScreen 
2. Editor 
3. HelpFrame 
4. Document 
5. HEntry 
6. Entry 
7. TrainingSet 
8. KohonenNetwork 
9. PrintedFrame. 
Among all these classes the MainScreen is the main class that represents all the major 
functions carried out by our OCR system. The MainScreen class has an association with 
five classes viz., Editor, HelpFrame, Document, TrainingSet, PrintedFrame. And the 
TrainingSet class in-turn has an association with the HEntry and the KohonenNetwork 
classes. The PrintedFrame has an association with the Entry and KohonenNetwork classes.
Figure 10:Class Diagram 
35 
4.2.3 SEQUENCE DIAGRAMS 
Sequence diagrams are sometimes called Event-trace diagrams, event scenarios, and 
timing diagrams. A sequence diagram shows, as parallel vertical lines (lifelines), different 
processes or objects that live simultaneously, and, as horizontal arrows, the messages 
exchanged between them, in the order in which they occur. This allows the specification of 
simple runtime scenarios in a graphical manner.
In sequence diagram, the class objects that are used to describe the interaction between 
various classes vary from one function to another function. There are five sequence 
diagrams short-listed below for presenting the sequence of actions performed by each of the 
five modules. The key class object involved in all of these module functions is MainScreen 
class which controls the interaction among various class objects. 
Sequence Diagram for Document Processing 
36 
1. Objects 
Administrator - “a” 
MainScreen - “m” 
Document - “d” 
SystemMemory - “s” 
2. Links 
1. Administrator object to MainScreen object. 
2. MainScreen object to Document object. 
3. Document object to SystemMemory object. 
4. SystemMemory object to Administrator object. 
3. Messages 
1. Process documents
a:Administraror m:MainSreen d:Document s:SystemMemory 
2.Scan documents 
37 
2. Scan documents 
3. Scans 
4. Stores documents 
5. Stores 
6. Returns the processed documents 
1.Process documents 
3.Scans 
4.Stores documents 
Figure 11:Sequence Diagram for Processing 
5.Stores 
6.Returns the processed documents
Sequence Diagram for System Training 
38 
1. Objects 
Administrator - “a” 
System - “s” 
TrainingSet - “t” 
2. Links 
1. Administrator object to System object 
2. System object to TrainingSet object 
3. TrainingSet object to System object 
4. System object to Administrator object 
3. Messages 
1. Specifies the font characters 
2. Stores it as an image 
3. Trains the system with new font 
4. System recognizes new font and returns for user
a:Administrator s:System t:TrainingSet 
1.Specifies the font characters 
Figure 12:Sequence Diagram for Training 
Sequence Diagram for Document Recognition 
39 
1. Objects 
Administrator - “a” 
MainScreen - “m” 
SystemMemory - “s” 
TrainingSet - “t” 
2. Links 
1. Administrator object to MainScreen object 
2. MainScreen object to SystemMemory object 
3. SystemMemory object to MainScreen object 
4. MainScreen object to TrainingSet object 
2.Stores it as an image 
3.Trains the system with new font 
4.System recognizes new font and returns for user
5. TrainingSet object to MainScreen object 
6. MainScreen object to Administrator object 
a:Administrator m:MainScreen s:SystemMemory t:TrainingSet 
2.Store processed document 
3.Read file image 
40 
3. Messages 
1. Recognize documents 
2. Store processed document 
3. Read file image 
4. Recognize using ocr 
5. Send processed document 
6. Recognize the characters 
1:Recognise documents 
4.Recognise using ocr 
5.Send processed document 
6.Recognise the characters 
Figure 13:Sequence Diagram for Recognition
Sequence Diagram for Document Editing 
41 
1. Objects 
Administrator - “a” 
MainScreen - “m” 
Document - “d” 
SystemMemory - “s” 
2. Links 
1. Administrator object to MainScreen object. 
2. MainScreen object to Document object. 
3. MainScreen object to Document object 
4. MainScreen object to Document object 
5. Document object to SystemMemory object. 
6. SystemMemory object to Administrator object. 
3. Messages 
1. Edit document 
2. Adding document 
3. Adds 
4. Deleting document
a:Administrator m:MainScreen d.Document s:SystemMemory 
2.Adding document 
4.Deleting content 
6.Modifing content 
9.Administrator accesses the edited documents 
42 
5. Deletes 
6. Modifying document 
7. Modifies 
8. Stores the edited documents 
9. Administrator accesses the edited documents 
1.Edit document 
3.adds 
5.Deletes 
7.Modifies 
8.Stores the edited documents 
Figure 14:Sequence Diagram for Editing
Sequence Diagram for Document Searching 
43 
 Objects 
Administrator - “a” 
MainScreen - “m” 
Document – “d” 
 Links 
1. Administrator object to MainScreen object 
2. MainScreen object to Document object 
3. Document object to Administrator object 
 Messages 
1. Specifies the word 
2. Searches the word 
3. Searches 
4. Returns the location of the word
a:Administrator m:MainScreen d:Document 
1.Specifies the word 
2.Searches the word 
4.Returns the location of the word 
Figure 15:Sequence Diagram for Searching 
44 
4.2.5 ACTIVITY DIAGRAMS 
The purpose of activity diagram is to provide a view of flows and what is going on inside a 
use case or among several classes. Activity diagram can also be used to represent a class’s 
method implementation. A token represents an operation. An activity is shown as a round 
box containing the name of the operation. An outgoing solid arrow attached to the end of 
activity symbol indicates a transition triggered by the completion. 
3.Searches
Activity Diagram For Document Processing 
Request document 
processing 
Process 
document 
[ scanner not ready ] 
[ scanner ready ] 
Figure 16:Activity Diagram For Processing 
45 
Retry for 
scanning 
Scan 
documents 
Store 
documents
[ Document exists ] 
Retrieves 
document 
Figure 17:Activity Diagram for document Retrieval 
46 
Request 
document 
Initiate search 
Returns 
message 
Sends document to 
user 
[ Document does not exist ]
Activity Diagram For Document Storage 
Edit 
documents 
[ user choses modify ] 
Figure 18:Activity Diagram for Document Storage 
47 
Delete document 
content 
Add document [ user choses delete ] 
content 
[ user choses add ] 
Modify 
document 
Store 
documents
48 
4.2.6 COMPONENT DIAGRAM 
The crucial component in our component diagram that plays a major role in implementing 
the OCR system is the GUI component. All other components that is Document processing 
and recognition, Document editing and Document Searching depends on it. They are as 
follows:- 
 GUI Component that is used to design GUI screens for interacting with the end-user and 
administrator. 
 From the GUI component other components functionalities are carried out. The 
functionalities include Document processing and recognition, Document editing and 
Document Searching.
GUI Document Processing 
Figure 19:Component Diagram 
49 
4.2.7 DEPLOYMENT DIAGRAM 
A deployment diagram serves to model the physical deployment of artifacts on 
deployment targets. Deployment diagrams show "the allocation of Artifacts to Nodes 
according to the Deployments defined between them.”. 
and Recognition 
Editing 
Searching 
GUI Screens 
adding,deleting, 
modifying 
scanning,storing 
and recognising 
characters 
supports user 
search function
In the deployment diagram of our OCR system, the server role is played by admin called 
Librarian. There can be N number of clients who can access the digital library data content 
at a time. The clients here may be either the students or the faculty or the both. 
 The actions performed by the Administrator are document processing, searching and 
editing where as the actions performed by the end-user are only document searching 
<<Server>> 
<<Client1>> <<Client2>> <<ClientN>> 
50 
and editing. 
Figure 18:Deployment Diagram 
Document 
searching, 
editing 
Document 
searching, 
editing 
Document 
searching, 
editing 
Document 
Processing, 
editing and 
searching
5.CODING/CODE TEMPLATES 
51 
Sample Code 
CODE SNIPPETS FOR TRAINING 
public class TrainingSet 
{ 
protected int inputCount; 
protected int outputCount; 
protected double input[][]; 
protected double output[][]; 
protected double classify[]; 
protected int trainingSetCount; 
TrainingSet ( int inputCount , int outputCount ) 
{ 
this.inputCount = inputCount;s 
this.outputCount = outputCount; 
trainingSetCount = 0; 
} 
public int getInputCount() 
{ 
return inputCount;
52 
} 
public int getOutputCount() 
{ 
return outputCount; 
} 
public void setTrainingSetCount(int trainingSetCount) 
{ 
this.trainingSetCount = trainingSetCount; 
input = new double[trainingSetCount][inputCount]; 
output = new double[trainingSetCount][outputCount]; 
classify = new double[trainingSetCount]; 
} 
public int getTrainingSetCount() 
{ 
return trainingSetCount; 
} 
void setInput(int set,int index,double value) throws RuntimeException 
{ 
if ( (set<0) || (set>=trainingSetCount) ) 
throw(new RuntimeException("Training set out of range:" + set )); 
if ( (index<0) || (index>=inputCount) ) 
throw(new RuntimeException("Training input index out of range:" + index )); 
input[set][index] = value;
53 
} 
void setOutput(int set,int index,double value) 
throws RuntimeException 
{ 
if ( (set<0) || (set>=trainingSetCount) ) 
throw(new RuntimeException("Training set out of range:" + set )); 
if ( (index<0) || (set>=outputCount) ) 
throw(new RuntimeException("Training input index out of range:" + index )); 
output[set][index] = value; 
} 
void setClassify(int set,double value) 
throws RuntimeException 
{ 
if ( (set<0) || (set>=trainingSetCount) ) 
throw(new RuntimeException("Training set out of range:" + set )); 
classify[set] = value; 
} 
double getInput(int set,int index) 
throws RuntimeException 
{ 
if ( (set<0) || (set>=trainingSetCount) ) 
throw(new RuntimeException("Training set out of range:" + set )); 
if ( (index<0) || (index>=inputCount) )
throw(new RuntimeException("Training input index out of range:" + index )); 
54 
return input[set][index]; 
} 
double getOutput(int set,int index) 
throws RuntimeException 
{ 
if ( (set<0) || (set>=trainingSetCount) ) 
throw(new RuntimeException("Training set out of range:" + set )); 
if ( (index<0) || (set>=outputCount) ) 
throw(new RuntimeException("Training input index out of range:" + index )); 
return output[set][index]; 
} 
double getClassify(int set) 
throws RuntimeException 
{ 
if ( (set<0) || (set>=trainingSetCount) ) 
throw(new RuntimeException("Training set out of range:" + set )); 
return classify[set]; 
} 
void CalculateClass(int c) 
{for ( int i=0;i<=trainingSetCount;i++ ) { 
classify[i] = c + 0.1; 
} }
55 
double []getOutputSet(int set) 
throws RuntimeException 
{if ( (set<0) || (set>=trainingSetCount) ) 
throw(new RuntimeException("Training set out of range:" + set )); 
return output[set];} 
double []getInputSet(int set) 
throws RuntimeException 
{ 
if ( (set<0) || (set>=trainingSetCount) ) 
throw(new RuntimeException("Training set out of range:" + set )); 
return input[set]; 
} 
}
6.TESTING 
The purpose of testing is to discover errors. Testing is the process of trying to discover 
every conceivable fault or weakness in a work product. It provides a way to check the 
functionality of components, sub assemblies, assemblies and/or a finished product. It is the 
process of exercising software with the intent of ensuring that the software system meets its 
requirements and user expectations and does not fail in an unacceptable manner. There are 
various types of test. Each test type addresses a specific testing requirement. 
56 
6.1 TYPES OF TESTS 
Unit Testing 
Unit testing involves the design of test cases that validate that the internal program logic 
is functioning properly, and that program input produces valid outputs. All decision 
branches and internal code flow should be validated. It is the testing of individual software 
units of the application .it is done after the completion of an individual unit before 
integration. This is a structural testing, that relies on knowledge of its construction and is 
invasive. Unit tests perform basic tests at component level and test a specific business 
process, application, and/or system configuration. Unit tests ensure that each unique path of 
a business process performs accurately to the documented specifications and contains 
clearly defined inputs and expected results.
57 
Integration Testing 
Integration tests are designed to test integrated software components to determine if they 
actually run as one program. Testing is event driven and is more concerned with the basic 
outcome of screens or fields. Integration tests demonstrate that although the components 
were individually satisfaction, as shown by successfully unit testing, the combination of 
components is correct and consistent. Integration testing is specifically aimed at exposing 
the problems that arise from the combination of components. 
System Testing 
System testing ensures that the entire integrated software system meets requirements. It 
tests a configuration to ensure known and predictable results. An example of system testing 
is the configuration oriented system integration test. System testing is based on process 
descriptions and flows, emphasizing pre-driven process links and integration points. 
Functional Testing 
Functional tests provide a systematic demonstration that functions tested are available as 
specified by the business and technical requirements, system documentation, and user 
manuals. 
Functional testing is centered on the following items: 
Valid Input : identified classes of valid input must be accepted. 
Invalid Input : identified classes of invalid input must be rejected. 
Functions : identified functions must be exercised. 
Output : identified classes of application outputs must be exercised. 
Systems/Procedures : interfacing systems or procedures must be invoked.
Organization and preparation of functional tests is focused on requirements, key functions, 
or special test cases. In addition, systematic coverage pertaining to identify business process 
flows, data fields, predefined processes, and successive processes must be considered for 
testing. Before functional testing is complete, additional tests are identified and the 
effective value of current tests is determined. 
 There are two basic approaches of functional testing: 
58 
a. Black box or functional testing. 
b. White box testing or structural testing. 
(a) Black box testing 
This method is used when knowledge of the specified function that a product has been 
design to perform is known. The concept of black box is used to repress..ent a system hose 
inside working’s are not available to inspection. In a black box the test item is eaten as 
“Black”, since its logic is unknown is what goes in and what comes out, or the input and 
output. 
In black box testing, we try various inputs and examine the resulting outputs. The black 
box testing can also be used for scenarios based test .In this test we verify whether it is 
taking valid input and producing resultant out to user. It is imaginary box testing that hides 
internal workings. In our project valid input is image resultant output well structured image 
should be received. 
(b) White box testing 
White box testing is concern with testing implementation of the program. The intent of 
structural testing is not to exercise all the inputs or outputs but to exercise the different 
programming and data structures used in the program. Thus structure testing aims to
achieve test cases that will force the desire coverage of different structures. Two types of 
59 
path testing are: 
1. Statement testing 
2. Branch testing 
Statement Testing 
The main idea of statement testing coverage is to test every statement in the objects 
method by executing it at least once. However, realistically, it is impossible to test program 
on every single input, so you never can be sure that a program will not fail on some input. 
Branch Testing 
The main idea behind branch testing coverage is to perform enough tests to ensure that 
every branch alternative has been executed at least once under some test. As in statement 
testing coverage, it is unfeasible to fully test any program of considerable size. 
6.2 UNIT TESTING 
Unit testing is usually conducted as part of a combined code and unit test phase of the 
software lifecycle, although it is not uncommon for coding and unit testing to be conducted 
as two distinct phases. 
Test strategy and approach 
Field testing will be performed manually and functional tests will be written in detail. 
Test objectives 
 All field entries must work properly. 
 Pages must be activated from the identified link. 
 The entry screen, messages and responses must not be delayed.
60 
Features to be tested 
 Verify that the entries are of the correct format. 
 No duplicate entries should be allowed. 
 All links should take the user to the correct page. 
6.3 INTEGRATION TESTING 
Software integration testing is the incremental integration testing of two or more integrated 
software components on a single platform to produce failures caused by interface defects. 
The task of the integration test is to check that components or software applications, ex. 
components in a software system or one step up software applications at the company level 
- interact without error. 
Test Results: All the test cases mentioned above passed successfully. No defects 
encountered. 
6.4 ACCEPTANCE TESTING 
User Acceptance Testing is a critical phase of any project and requires significant 
participation by the end user. It also ensures that the system meets the functional 
requirements. 
Test Results: All the test cases mentioned above passed successfully. No defects 
encountered.
61 
OUTPUT SCREENS 
The following shows the series of output screens and how the actual process of 
implementing OCR takes place:- 
 The first and the home page of our optical character recognition system looks as shown 
in figure 8.1.It provides an interface to the user such that the user can access any 
module that is present in this software from this page itself. The page is as shown 
below:- 
Figure 18: Main screen 
 There are two types of recognitions in the document recognition module. They are 
handwrtitten letter recognition and the scanned document recognition. The 
implementation of the handwritten document recognition proceeds as follows:-
 Process Explaining Hand Written Letter Recognition 
Firstly, When we click the handwritten recognition button on the home page the 
following screen appears on the user interface presenting the user all the operations that 
62 
can be performed in this module:- 
Hand Written Screen 1 
 From the above screen we can write letters on the workspace provided with the name 
“Draw Letters Here” by using mouse pointer. For recognizing these letters we have to 
train the system first. Else, it will give an error message depicting that the system has to 
be trained first. This process is explained with the following screens:- 
Firstly suppose that we have drawn a letter named ‘A’ in the workspace provided.
Hand written Screen 2 
 Now suppose that you have clicked the “Recognize” button without training, for 
recognizing the character you have written and showing the recognized character in the 
grid. Then it will display an error message as shown below:- 
63
Hand written screen 3 
 Now if we click the “Begin Training” button before proceeding with the recognition 
then a status message with successful status is shown below:- 
Hand written screen 4 
64
 Since the training has been completed, now the letter ‘A’ can be recognized by clicking 
then “Recognize” button. Then the letter ‘A’ will appear in the grid as output. It is as 
65 
shown below:- 
Hand written screen 5 
 Once we have provided training to the system for every session, the system do not need 
any further training for any kind of letter in any kind of language. That is, once the 
training is provided to the system for at-least one character then onwards, it will 
recognize any character written in the workspace without the need of training it. 
For Example, First we have written letter ‘A’ provided training for it and recognized the 
letter A. Now we have written letter S. Now without the need for the training we can 
directly recognize the letter ‘S’ in the grid by clicking the “Recognize” button. Thus we 
do not need to train the system further.
Hand written screen 6 
Hand Written Screen 7 
 Since we have provided the training to the system once with one character of English 
language, We can now recognize the characters of any language other than English that 
66
too without the need for training. Suppose we have written a telugu character as shown 
67 
below:- 
Hand written screen 8 
 Now we can directly recognize the above telugu character without the need of training 
the system. Just click the “Recognize” button once after drawing the letter in the 
workspace.
Hand written screen 9 
 Next other than providing the training to the system through the drawn letters, we can 
also train the system by providing the characters through the keyboard and storing them 
as patterns. Later we provide training to the system on those patterns. 
Firstly, We provide the input through the keyboard as follows:- 
Hand written screen 10 
68
 If we click ok, those letters will be saved in stored patterns workspace. Later we can 
click “Begin Training” button such that those stored patterns will be trained to the 
system. Else, it will provide an error message depicting that the system needs training. 
Hand Written Screen 11 
 Now suppose that if we write a word ‘sr’ and click “Recognize” button before 
providing training on the above stored pattern ‘A’ then an error message will be 
displayed depicting that the system needs to be trained on the stored patterns as shown 
69 
below:-
Hand written screen 12 
 Now click the “Begin Training” button before you attempt to recognize the drawn word 
‘sr’. Then it produces an output screen as shown below indicating that the training has 
70 
been completed:- 
Hand Written Screen 13 
 Now if we click the “Recognize” button then the drawn word ‘sr’ is recognized and is 
shown as an output in the grid format by firing the last neuron in stored patterns.
Hand written screen 14 
 Since we have provided training on the stored patterns once, from now onwards we can 
just draw the characters or words of any language and we can recognize them directly 
by clicking the ”Recognize” button without the need for training the system again. An 
71 
example is shown for a telugu word.
Hand written Screen 15 
 Process Explaining Scanned Document Recognition 
Firstly, When we click the “Scanned Document Recognition Button” the main page of 
this recognition module is displayed as follows:- 
Scanned Screen 1 
72
 The data that is present in the first text box is the default image file set by the user. The 
user can change the input image file rather than the default image file by clicking open 
and then selecting an image file. The procedure is as shown below:- 
Scanned Recognition Screen 2 
Scanned Recognition Screen3 
73
 There are two main tabs under the scanned document recognition. They are training 
and recognition. First we should train the system under training module. Only then we 
can recognize the characters from the input image provided using the recognition 
module. The training tab under scanned document recognition looks like this. 
Scanned Recognition Screen4 
 The above figure shows the default input image for training. We can change the training 
input image for different fonts by opening different input image files and then training 
them such that the system gets adapted to the new fonts. 
74
Scanned Recognition Screen 5 
 The choice of opening image file changes the default input image for training in to a 
75 
new image as shown below. 
Scanned Recognition Screen 6
 Now the user can select the bounds up to which the system must be trained just by using 
click and drag actions of the mouse. Then selected data highlights as follows:- 
Scanned Recognition Screen7 
 After selection of the data, just click the “Train” button. This lets the system to train 
itself with the help of the kohonen network and finally displays a dialog box depicting 
that the training has been completed successfully. 
76
Scanned Recognition Screen8 
 Once the training of the system is completed, we move on to the recognition phase 
where we open a new scanned image file to be converted into editable document as an 
input as per our requirement. Now we select that part of the image from which the data 
77 
has to be extracted. Then it looks like:- 
Scanned Recognition Screen9
 Next click the “Crop” button such that it finds the bounds of the text that is selected by 
the user by composing a red boundary line around the selected text. It is as shown 
78 
below:- 
Scanned recognition Screen 10 
 Finally click the “Recognize” button such that it extracts/recognizes the characters from 
the image and presents it to the user. But this data is still not editable. Hence when we 
click on the “EDIT” button provided at the bottom-center then the document becomes 
both editable and searchable. This complete process is explained in the upcoming two 
screens. It is as shown below:-
Scanned Recognition Screen11 
Scanned Recognition Screen 12 
79
 Now from the data available in the above screen shot, we can make any sort of changes 
to the document using cut, copy, paste and etc and You can finally save the document in 
two formats(word, text) as per our design. 
 The search function can be carried out here by clicking the “find” image button at the 
bottom-left corner. Then it asks the user to enter the search term. It is as shown below:- 
Scanned Recognition Screen 13 
 Now in the above screen shots dialog box, if you click Ok then there are two cases that 
happens over here as per our design. They are:- 
Case-1:- If the user enter search term resides in the document, then it will display a 
dialog box asking the user, “whether he wants to continue the search or not? “. 
If the user clicks yes then it will move the cursor to the search term. 
If the user clicks no then it will exit the search. 
80
Case-2:-If the user enters a search term that does not reside in the document, then it will 
direct display a dialog box saying that the searching is finished. It means that the search 
81 
term is not present in the document. 
Thus the user can understand whether the search term is present in the document or 
not just after entering the search term itself. 
 If we are searching for a term that is already present in the document then the series of 
output screens will be as follows:- 
Scanned Recognition Screen 14
Scanned Recognition Screen 15 
 If we are searching for a term that does not reside in the document then the series of 
output screens will be as follows:- 
Scanned Recognition Screen 16 
82
Scanned Recognition Screen 17 
 If we are using the editor, you can perform the following actions displayed in the 
83 
screens below:- 
Scanned Recognition Screen 18
7. PLATFORM/TOOLS USED 
SOFTWARE REQUIREMENTS SPECIFICATION 
 Operating System : Windows-XP 
 Programming Language : Core Java 
 User Interface : Swings 
HARDWARE REQUIREMENTS SPECIFICATION 
 Processor : Pentium IV processor or higher 
 RAM : Minimum of 512 MB RAM 
 Memory : 500 MB or higher 
84
8. CONCLUSION AND FUTURE SCOPE 
What does the future hold for OCR? Given enough entrepreneurial designers and sufficient 
research and development dollars, OCR can become a powerful tool for future data entry 
applications. However, the limited availability of funds in a capital-short environment could 
restrict the growth of this technology. But, given the proper impetus and encouragement, a 
lot of benefits can be provided by the OCR system. They are:- 
 The automated entry of data by OCR is one of the most attractive, labor reducing 
85 
technology 
 The recognition of new font characters by the system is very easy and quick. 
 We can edit the information of the documents more conveniently and we can reuse the 
edited information as and when required. 
 The extension to software other than editing and searching is topic for future works. 
The Grid infrastructure used in the implementation of Optical Character Recognition 
system can be efficiently used to speed up the translation of image based documents into 
structured documents that are currently easy to discover, search and process. 
FUTURE ENHANCEMENTS 
The Optical Character Recognition software can be enhanced in the future in different kinds 
of ways such as: 
 Training and recognition speeds can be increased greater and greater by making it 
more user-friendly.
Many applications exist where it would be desirable to read handwritten entries. Reading 
handwriting is a very difficult task considering the diversities that exist in ordinary 
penmanship. However, progress is being made 
86
9. REFERENCES 
Under this references section, we have mentioned various references from which we 
collected our problem and several others that supported us to design the solution for our 
problem. These references include either books, papers published through some standards 
87 
and several websites links with URL’s:- 
 For the complete reference and understanding of neural networks refer jeff heaton’s 
chapter 1 from www.jeffheaton.com 
 For the complete reference and understanding of OCR refer jeff heaton’s chapter 7 
from www.jeffheaton.com 
 The IEEE standard reference paper from which we collected our problem statement 
is authorized by Dana Petcu, Silviu Panica, Viorel Negru and Andrei Eckstein of 
Computer Science Department who are from West University of Timisoara, 
Romania. 
 The reference paper is also authorized by Doina Banciu from National Institute for 
Research and Development in Informatics, Romania. 
 You can refer the IEEE standard paper written by D. Andrews, R. Brown, C. 
Caldwell, et al., “A Parallel Architecture for Performing Real Time Multi-Line 
Optical Character Recognition” 
 You can refer the IEEE standard paper written by H. Goto, “OCRGrid : A Platform 
for Distributed and Cooperative OCR Systems”
10.APPENDIX 
88 
Appendix A: Glossary 
TERMS 
All the terms and abbreviations in the project are specified clearly. For further 
development of project evolved definitions will be specified 
ACRONYMS 
IEEE: Institute of Electrical and Electronics Engineers 
DFD: Data Flow Diagram 
UML: Unified Modeling Language 
J2EE: Java 2 Enterprise Edition 
GUI: Graphical User Interface 
OCR: Optical Character Recognition 
GOCR: Grid OCR 
Appendix B: Analysis Mode 
This includes all the pertinent analysis models, such as data flow diagrams, class diagrams, 
use case diagrams, interaction diagrams and state-chart diagrams.

Project report of OCR Recognition

  • 1.
    1. INTRODUCTION Inthe running world, there is growing demand for the software systems to recognize characters in computer system when information is scanned through paper documents as we know that we have number of newspapers and books which are in printed format related to different subjects. These days there is a huge demand in “storing the information available in these paper documents in to a computer storage disk and then later reusing this information by searching process”. One simple way to store information in these paper documents in to computer system is to first scan the documents and then store them as IMAGES. But to reuse this information it is very difficult to read the individual contents and searching the contents form these documents line-by-line and word-by-word. The reason for this difficulty is the font characteristics of the characters in paper documents are different to font of the characters in computer system. As a result, computer is unable to recognize the characters while reading them. This concept of storing the contents of paper documents in computer storage place and then reading and searching the content is called DOCUMENT PROCESSING. Sometimes in this document processing we need to process the information that is related to languages other than the English in the world. For this document processing we need a software system called CHARACTER RECOGNITION SYSTEM. This process is also called DOCUMENT IMAGE ANALYSIS (DIA). Thus our need is to develop character recognition software system to perform Document Image Analysis which transforms documents in paper format to electronic format. For this process there are various techniques in the world. Among all those techniques we have 1
  • 2.
    chosen Optical CharacterRecognition as main fundamental technique to recognize characters. The conversion of paper documents in to electronic format is an on-going task in many of the organizations particularly in Research and Development (R&D) area, in large business enterprises, in government institutions, so on. From our problem statement we can introduce the necessity of Optical Character Recognition in mobile electronic devices such as cell phones, digital cameras to acquire images and recognize them as a part 2 of face recognition and validation. To effectively use Optical Character Recognition for character recognition in-order to perform Document Image Analysis (DIA), we are using the information in Grid format. . This system is thus effective and useful in Virtual Digital Library’s design and construction. 1.1 PURPOSE The main purpose of Optical Character Recognition (OCR) system based on a grid infrastructure is to perform Document Image Analysis, document processing of electronic document formats converted from paper formats more effectively and efficiently. This improves the accuracy of recognizing the characters during document processing compared to various existing available character recognition methods. Here OCR technique derives the meaning of the characters, their font properties from their bit-mapped images.  The primary objective is to speed up the process of character recognition in document processing. As a result the system can process huge number of documents with-in less time and hence saves the time.
  • 3.
     Since ourcharacter recognition is based on a grid infrastructure, it aims to recognize multiple heterogeneous characters that belong to different universal languages with 3 different font properties and alignments. 1.2 PROJECT SCOPE The scope of our product Optical Character Recognition on a grid infrastructure is to provide an efficient and enhanced software tool for the users to perform Document Image Analysis, document processing by reading and recognizing the characters in research, academic, governmental and business organizations that are having large pool of documented, scanned images. Irrespective of the size of documents and the type of characters in documents, the product is recognizing them, searching them and processing them faster according to the needs of the environment. 1.3 EXISTING SYSTEM In the running world there is a growing demand for the users to convert the printed documents in to electronic documents for maintaining the security of their data. Hence the basic OCR system was invented to convert the data available on papers in to computer process able documents, So that the documents can be editable and reusable. The existing system/the previous system of OCR on a grid infrastructure is just OCR without grid functionality. That is the existing system deals with the homogeneous character recognition or character recognition of single languages.
  • 4.
    1.4 DRAWBACK OFEXISTING SYSTEM The drawback in the early OCR systems is that they only have the capability to convert and recognize only the documents of English or a specific language only. That is, the older 4 OCR system is uni-lingual. 1.5 PROPOSED SYSTEM Our proposed system is OCR on a grid infrastructure which is a character recognition system that supports recognition of the characters of multiple languages. This feature is what we call grid infrastructure which eliminates the problem of heterogeneous character recognition and supports multiple functionalities to be performed on the document. The multiple functionalities include editing and searching too where as the existing system supports only editing of the document. In this context, Grid infrastructure means the infrastructure that supports group of specific set of languages. Thus OCR on a grid infrastructure is multi-lingual. 1.6 BENEFIT OF PROPOSED SYSTEM The benefit of proposed system that overcomes the drawback of the existing system is that it supports multiple functionalities such as editing and searching. It also adds benefit by providing heterogeneous characters recognition.
  • 5.
    1.7 ARCHITECTURE OFTHE PROPOSED SYSTEM The Architecture of the optical character recognition system on a grid infrastructure consists of the three main components. They are:- 5  Scanner  OCR Hardware or Software  Output Interface Figure.1: OCR Architecture
  • 6.
    1.8 INTENDED AUDIENCEAND READING SUGGESTIONS In this section, we identify the audience who are interested with the product and are involved in the implementation of the product either directly or indirectly. As from our research, the OCR system is mainly useful in R&D at various scientific organizations, in governmental institutes and in large business organizations, we identify the following as various interested audience in implementing OCR system:-  The scientists, the research scholars and the research fellows in telecommunication institutions are interested in using OCR system for processing the word document that contains base paper for their research.  The Librarian to manage the information contents of the older books in building virtual digital library requires use of OCR system.  Various sites that vendor e-books have a huge requirement of this OCR system in-order to scan all the books in to electronic format and thus make money. The Amazon book world is largely using this concept to build their digital libraries. Now we present the reading suggestions for the users or clients through which the user can better understand the various phases of the product. These suggestions may be effective and useful for the beginners of the product rather than the regular users such as research scholars, librarians and administrators of various web-sites. With these suggestions, the user need not waste his time in scrolling the documents up and down, browsing through the web, visiting libraries in search of different books and … The following are the various reading suggestions that the user can follow in-order to completely understand about our product 6 and to save time:-
  • 7.
     It wouldhelp you if you start with Wikipedia.com. It lets you know the basic concept of every keyword you require. First learn from it what is OCR? And how does it work based on a Grid infrastructure?  Now you can proceed your further reading with the introduction of our product we provided in our documentation. From these two steps you completely get an in-depth idea of the use of our product and several processes involved in it.  The more you need is the implementation of the product. For this you can visit FreeOCR.com where you can view how the sample OCR works and you can try it. 7
  • 8.
    2. FEASIBILITY STUDY A feasibility study is a high-level capsule version of the entire System analysis and Design Process. The study begins by classifying the problem definition. Feasibility is to determine if it’s worth doing. Once an acceptance problem definition has been generated, the analyst develops a logical model of the system. A search for alternatives is analyzed carefully. 8 There are 3 parts in feasibility study. 2.1 TECHNICAL FEASIBILITY Evaluating the technical feasibility is the trickiest part of a feasibility study. This is because, at this point in time, not too many detailed design of the system, making it difficult to access issues like performance, costs on (on account of the kind of technology to be deployed) etc. A number of issues have to be considered while doing a technical analysis. Understand the different technologies involved in the proposed system before commencing the project we have to be very clear about what are the technologies that are to be required for the development of the new system. Find out whether the organization currently possesses the required technologies. Is the required technology available with the organization?. 2.2 OPERATIONAL FEASIBILITY Proposed project is beneficial only if it can be turned into information systems that will meet the organizations operating requirements. Simply stated, this test of feasibility asks
  • 9.
    if the systemwill work when it is developed and installed. Are there major barriers to Implementation? Here are questions that will help test the operational feasibility of a 9 project:  Is there sufficient support for the project from management from users? If the current system is well liked and used to the extent that persons will not be able to see reasons for change, there may be resistance.  Are the current business methods acceptable to the user? If they are not, Users may welcome a change that will bring about a more operational and useful systems.  Have the user been involved in the planning and development of the project?  Early involvement reduces the chances of resistance to the system and in general and increases the likelihood of successful project. Since the proposed system was to help reduce the hardships encountered. In the existing manual system, the new system was considered to be operational feasible. 2.3 ECONOMIC FEASIBILITY Economic feasibility attempts to weigh the costs of developing and implementing a new system, against the benefits that would accrue from having the new system in place. This feasibility study gives the top management the economic justification for the new system. A simple economic analysis which gives the actual comparison of costs and benefits are much more meaningful in this case. In addition, this proves to be a useful point of reference to compare actual costs as the project progresses. There could be various types of intangible
  • 10.
    benefits on accountof automation. These could include increased customer satisfaction, improvement in product quality better decision making timeliness of information, expediting activities, improved accuracy of operations, better documentation and record keeping, faster retrieval of information, better employee morale. 10 2.4 TRAINING Training is a very important process of working with a neural network. As seen from neural networks, there are two forms of training that can be employed with a neural network. They are namely:- 1. Un-Supervised Training 2. Supervised Training Supervised training provides the neural network with training sets and the anticipated output. Unsupervised training supplies the neural network with training sets, but there is no anticipated output provided. 2.4.1 UNSUPERVISED TRAINING Unsupervised training is a very common training technique for Kohonen neural networks. We will discuss how to construct a Kohonen neural network and the general process for training without supervision.
  • 11.
    What is meantby training without supervision is that the neural network is provided with training sets, which are collections of defined input values. But the unsupervised neural network is not provided with anticipated outputs. Unsupervised training is usually used in a classification neural network. A classification neural network takes input patterns, which are presented to the input neurons. These input patterns are then processed, and one single neuron on the output layer fires. This firing neuron can be thought of as the classification of which group the neural input pattern belonged to. Handwriting recognition is a good application of a classification neural 11 network. The input patterns presented to the Kohonen neural network are the dot image of the character that was hand written. We may then have 26 output neurons, which correspond to the 26 letters of the English alphabet. The Kohonen neural network should classify the input pattern into one of the 26 input patterns. During the training process the Kohonen neural network in handwritten recognition is presented with 26 input patterns. The network is configured to also have 26 output patterns. As the Kohonen neural network is trained the weights should be adjusted so that the input patterns are classified into the 26 output neurons. This technique results in a relatively effective method for character recognition. Another common application for unsupervised training is data mining. In this case you have a large amount of data, but you do not often know exactly what you are looking for. You want the neural network to classify this data into several groups. You do not want to dictate, ahead of time, to the neural network which input pattern should be classified to
  • 12.
    which group. Asthe neural network trains the input patterns will fall into similar groups. This will allow you to see which input patterns were in common groups. 12 2.4.2 SUPERVISED TRAINING The supervised training method is similar to the unsupervised training method in that training sets are provided. Just as with unsupervised training these training sets specify input signals to the neural network. The primary difference between supervised and unsupervised training is that in supervised training the expected outputs are provided. This allows the supervised training algorithm to adjust the weight matrix based on the difference between the anticipated output of the neural network, and the actual output. There are several popular training algorithms that make use of supervised training. One of the most common is the back-propagation algorithm. It is also possible to use an algorithm such as simulated annealing or a genetic algorithm to implement supervised training 2.5 INTRODUCING KOHONEN NEURAL NETWORK The Kohonen neural network differs considerably from the feed-forward back propagation neural network. The Kohonen neural network differs both in how it is trained and how it recalls a pattern. The Kohonen neural network does not use any sort of activation function. Further, the Kohonen neural network does not use any sort of a bias weight.
  • 13.
    Output from theKohonen neural network does not consist of the output of several neurons. When a pattern is presented to a Kohonen network one of the output neurons is selected as a "winner". This "winning" neuron is the output from the Kohonen network. Often these "winning" neurons represent groups in the data that is presented to the Kohonen network. For example, in an OCR program that uses 26 output neurons, the 26 output neurons map the input patterns into the 26 letters of the Latin alphabet. The most significant difference between the Kohonen neural network and the feed forward back propagation neural network is that the Kohonen network trained in an unsupervised mode. This means that the Kohonen network is presented with data, but the correct output that corresponds to that data is not specified. Using the Kohonen network this data can be classified into groups. We will begin our review of the Kohonen network by examining the 13 training process. It is also important to understand the limitations of the Kohonen neural network. Neural networks with only two layers can only be applied to linearly separable problems. This is the case with the Kohonen neural network. Kohonen neural networks are used because they are a relatively simple network to construct that can be trained very rapidly. A "feed forward" neural network is similar to the types of neural networks that we are ready examined. Just like many other neural network types the feed forward neural network begins with an input layer. This input layer must be connected to a hidden layer. This hidden layer can then be connected to another hidden layer or directly to the output layer. There can be any number of hidden layers so long as at least one hidden layer is provided. In common use most neural networks will have only one hidden layer. It is very rare for a
  • 14.
    neural network tohave more than two hidden layers. We will now examine, in detail, and the structure of a "feed forward neural network". The Structure of a Feed Forward Neural Network A "feed forward" neural network differs from the neural networks previously examined. Figure 2.1 shows a typical feed forward neural network with a single hidden layer. Figure 2 Feed Forward Neural Network 14 The Input Layer The input layer to the neural network is the conduct through which the external environment presents a pattern to the neural network. Once a pattern is presented to the input layer of the neural network the output layer will produce another pattern. In essence this is all the neural network does. The input layer should represent the condition for which
  • 15.
    we are trainingthe neural network for. Every input neuron should represent some independent variable that has an influence over the output of the neural network. It is important to remember that the inputs to the neural network are floating point numbers. These values are expressed as the primitive Java data type "double". This is not to say that you can only process numeric data with the neural network. If you wish to process a form of data that is non-numeric you must develop a process that normalizes this data to a 15 numeric representation. The Output Layer The output layer of the neural network is what actually presents a pattern to the external environment. Whatever patter is presented by the output layer can be directly traced back to the input layer. The number of a output neurons should directly related to the type of work that the neural network is to perform. To consider the number of neurons to use in your output layer you must consider the intended use of the neural network. If the neural network is to be used to classify items into groups, then it is often preferable to have one output neurons for each groups that the item is to be assigned into. If the neural network is to perform noise reduction on a signal then it is likely that the number of input neurons will match the number of output neurons. In this sort of neural network you would one day he would want the patterns to leave the neural network in the same format as they entered. For a specific example of how to choose the numbers of input and output neurons consider a program that is used for optical character recognition, or OCR. To determine the number
  • 16.
    of neurons usedfor the OCR example we will first consider the input layer. The number of input neurons that we will use is the number of pixels that might represent any given character. Characters processed by this program are normalized to universal size that is represented by a 5x7 grid. A 5x7 grid contains a total of 35 pixels. The optical character recognition program therefore has 35 input neurons. The number of output neurons used by the OCR program will vary depending on how many characters the program has been trained for. The default training file that is provided with the optical character recognition program is trained to recognize 26 characters. As a result using this file the neural network would have 26 output neurons. Presenting a pattern to the input neurons will fire the appropriate output neuron that corresponds to the letter that the 16 input pattern corresponds to.
  • 17.
    3.SOFTWARE REQUIREMENT ANALYSIS 17 3.1 PROBLEM STATEMENT The problem here is for the software systems to recognize characters in computer system when information is scanned through paper documents as we know that we have number of newspapers and books which are in printed format related to different subjects. Whenever we scan the documents through the scanner, the documents are stored as images such as jpeg, gif etc., in the computer system. These images cannot be read or edited by the user. But to reuse this information it is very difficult to read the individual contents and searching the contents form these documents line-by-line and word-by-word. These days there is a huge demand in “storing the information available in these paper documents in to a computer storage disk and then later editing or reusing this information by searching process”. 3.2 MODULES AND THEIR FUNCTIONALITIES Our software system Optical Character Recognition on a grid infrastructure can be divided into five modules based on its functionality.The modules classified are as follows:-  Document Processing Module  System Training Module.  Document Recognition Module.  Document Editing Module and
  • 18.
    18  DocumentSearching Module. 3.2.1 DOCUMENT PROCESSING MODULE This module is accessed by administrator whose role in our application is a librarian.This module perform certain activities such as scanning documents, storing them as images, recognizing characters in images to transfer them into word format. During the recognition process, this module uses the OCR methodology in support of grid infrastructure datastructure. The module supports the following services:-  Scanning printed documents.  Storing the documents as snapshots or images.  Processing those image-based documents.  Converting these image-based documents into e-documents(also called structured documents).  Recognizing the characters in documents.  Generating grid infrastructure datastructure. 3.2.2 SYSTEM TRAINING MODULE This module can be accessed by both the administrator and the end-user. Before converting the printed documents in to editable and searchable documents, the first and the mandatory step is providing training to the system. Here training in the sense the font followed in the scanned document should be identified by the user. Then the user types all the characters that are required for recognition from the scanned document as an image file. This image file should be provided as an input during the training process. The user then clicks the train
  • 19.
    button provided inthe recognition module. Then the training gets completed. Thus the system gets familiar with the new font. This module supports:-  Training the system with the pre-defined fonts.  Training the system with the new fonts that are not present in the system and that 19 cannot be identified by the system. 3.2.3 DOCUMENT RECOGNITION MODULE This module can be accessed by both the administrator and the end-user. Once the printed documents are converted into structured documents, any user can recognize the characters present in the document. That means the user can recognize the characters of any language he chooses which makes OCR more flexible. This flexibility is due to the adaptation of grid infrastructure. This is the module where the main functionality of OCR is tested. Under this module, there are two types of recognition. They are handwritten recogniiton and scanned document recognition. In handwritten recognition, the handwriting of the user in any language is trained to the system only for the first time. From there on-wards, the system recognizes the characters or words written by the user. Thus handwritten document recognition recognizes the human handwriting. In scanned document recognition, the system is first trained with the font characters in the document in the training module itself. Now in the recognition module, the system takes the scanned documents image as an input file, first crops the image and then extracts/recognizes the characters from the document and makes these documents editable and searchable. Thus the scanned document recognition recognizes the chracters from the
  • 20.
    scanned document imageand makes the document editable and searchable. Hence the document recogniiton module on a whole supports the following services:-  Converts the document into specific format 20  Recognizes the characters  Heterogeneous character Recognition 3.2.4 DOCUMENT EDITING MODULE This module can be accessed by both the administrator and the end-user during document editing to implement the character recogniiton process. Once the scanned documents are stored, they reside in computer memory. This data resides in the form of an image that is just viewable in an image viewer. Hence, the document is first coverted into a form such that it is editable. The desired form of the document may be MS-Word,Text,… as specified by the user.The objective of this module is to let the user perform :-  Addition of specific content to the documents  Deletion of certain content from documents  Any other modification of documents. 3.2.5 DOCUMENT SEARCHING MODULE This module can be accessed by both the administrator and the end-user during the search of the user required document to implement the character recogniiton process on it. The user requests the system to search for a particular document. Then the system finds the documents based on OCR methodology and returns the result of the search to the user.
  • 21.
    4. SOFTWARE DESIGN 21 4.1 DATA FLOW DIAGRAM The DFD is also called as bubble chart. A data-flow diagram (DFD) is a graphical representation of the "flow" of data through an information system. DFD’s can also be used for the visualization of data processing. The flow of data in our system can be described in the form of dataflow diagram as follows:- 1. Firstly, if the user is administrator he can initialize the following actions:-  Document processing  Document search  Document editing. All the above actions come under 2cases.They are described as follows:- a) If the printed document is a new document that is not yet read into the system, then the document processing phase reads the scanned document as an image only and then produces the document image stored in computer memory as a result. Now the document processing phase has the document at its hand and can read the document at any point of time. Later the document processing phase proceeds with recognizing the document using OCR methodology and the grid infrastructures. Thus it produces the documents with the recognized characters as final output which can be later searched and edited by the end-user or administrator. b) If the printed document is already scanned in and is held in system memory, then the document processing phase proceeds with document recognition using OCR
  • 22.
    methodology and gridinfrastructure. And thus it finally produces the document with 22 recognized documents as output. 2. If the user using the OCR system is the end-user, then he can perform the following actions:-  Document searching  Document editing 1. Document Searching:- The documents which are recognized can be searched by the user whenever required by requesting from the system database. 2. Document Editing:- The recognized documents can be edited by adding the specific content to the document, deleting specific content from the document and modifying the document.
  • 23.
    Document Processing Use OCR Recognize Document Figure 3:Data Flow Diagram 23 Scan images Store images Read docume nts Modify Use Grid Delete Recognize Document Edit Document Document Search User Document as image
  • 24.
    24 4.2 UMLDIAGRAMS UML combines best techniques from data modeling (entity relationship diagrams), business modeling (work flows), object modeling, and component modeling. It can be used with all processes, throughout the software development life cycle, and across different implementation technologies. UML has 14 types of diagrams divided into two categories. Seven diagram types represent structural information, and the other seven represent general types of behavior, including four that represent different aspects of interactions. Some of these diagrams we provided to describe the design and implementation of our OCR system can be categorized hierarchically as below:-  Use case diagram  Class diagram  Sequence diagram  Collaboration diagram  Activity diagram  Component diagram  Deployment diagram 4.2.1 USE-CASE DIAGRAMS Our software system can be used to support library environment to create a Digital Library where several paper documents are converted into electronic-form for accessing by the users. For this purpose the printed documents must be recognized before they are converted into electronic-form. The resulting electronic-documents are accessed by the users like
  • 25.
    faculty and studentsfor reading and editing. Now according to this information, the following are the different actors involved in implementing our OCR system:-  If we consider for virtual digital library, the Administrator can be the Librarian and the End-users can be Students or/and Faculty.  The following are the list of use diagrams that altogether form the complete or the overall use-case diagram. They are listed below:- 1. Use-case diagram for document processing 2. Use-case diagram for neural network training 3. Use-case diagram for document recognition 4. Use-case diagram for document editing 5. Use-case diagram for document searching In each of the use-case diagrams below we clearly explained about that particular use-case functionality. In this we provided a description about the 25  Use-case name  Details about the use-case  Actors using this use-case  The flow of events carried out by the use-case  The conditions that occur in this use-case
  • 26.
    Figure 4 :Use-CaseDiagram For Document Processing 26 Use Case Name Document processing Description The administrator is the only person who participates in the document processing. Here he scans the documents. The scanned documents are read as images. Finally the read images are stored in the system memory. Actors  Primary Actor : Administrator  Secondary Actor : User Scans documents read images stores the images Administrator
  • 27.
    27 Flow ofEvents 1. The Administrator scans the document which he wants to edit. 2. The scanned documents are read as images. 3. Finally the images that are read are stored in system memory for the future reference. Figure 5:Use-Case Diagram For Neural Network Training Use case Name Neural Network Training Description The Administrator or End-user enters the specific characters required for training. User stores them as image file and trains the system. Enters specific characters Stores them as image file Trains the system Administrator or end-user
  • 28.
    28 Actors Primary Actor : Administrator or End-user  Secondary Actor : User Flow of Events 1. The user enters the specific characters in order to train the system. 2. After entering it is stored as image file. 3. Finally trains the system according to the system. Pre-Condition The font in the scanned document should be identified. Open document in editor Select Edit action Performs editing Stores edited document Administrator or End-user Figure 6 Use-Case Diagram For Document Editing
  • 29.
    29 Use caseName Document editing Description Both Administrator and End-user can perform the document editing. The user opens the document in the editor and selects the edit action i.e., edit, modify, delete etc. After selecting the edit action editing operation is performed and finally stores the document that had been edited. Actors  Primary Actor : Administrator or End-user  Secondary Actor : User Flow of Events 1. The Administrator or End-user opens the document which he want to edit. 2. He selects the edit action. The action consists of editing the document, modifying the document, deleting the document etc. 3. After selecting the edit action the editing operation is performed. 4. Finally the edited document is stored in the system memory. Pre-Condition The input to be taken for editing should be an image of the document that is converted in to word or text file. That is the input file must be either .doc file or .txt file only.
  • 30.
    30 Post-Condition Finallyafter editing the document there are specific target formats defined by the user. The document should be saved in that format only. That will be the output of the editor. That is, as per our design the final document after editing must be saved in .doc file or .txt file only. Figure 7:Use-Case Diagram For Document Recognition Use case Name Document Recognition Description The Administrator or End-user trains the system according to the given symbols or alphabets. Then the characters are recognized after the system is trained. Actors  Primary Actor : Administrator or End-user  Secondary Actor : User Trains System Recognize characters Administrator or end-user
  • 31.
    31 Flow ofEvents 1. The user trains the system to recognize the characters. 2. After the system is trained the characters are recognized. Pre-Condition Before trying to recognize the characters, the system should be trained first with the font characteristics and the font size. Opens document in Editor Enters word for search searches the word Figure 8:Use-Case Diagram For Document searching Administrator or end-user Use case Name Document Searching Description The Administrator or End-user opens the document in editor. He enters the word which he is looking for in that document. Then he searches the word.
  • 32.
    32 Actors Primary Actor : Administrator or End-user  Secondary Actor : User Flow of Events 1. The user opens the document for searching a word he required. 2. After opening the document he enters the word for search. 3. Finally searches the word in that document. Pre And Post Conditions No pre-condition and post-condition
  • 33.
    Overall Use-Case Diagram Document recognition Figure 9 33 end-user1 end-user2 Document modification Document deletion scan documents store documents Document processing <<includes>> <<includes>> Document processing Document editing administrator Trains the system end-user
  • 34.
    34 4.2.2 CLASSDIAGRAMS The class diagram is the main building block in object oriented modeling. The classes in a class diagram represent both the main objects and or interactions in the application and the objects to be programmed.  The class diagram of our OCR system consists of 9classes. They are 1. MainScreen 2. Editor 3. HelpFrame 4. Document 5. HEntry 6. Entry 7. TrainingSet 8. KohonenNetwork 9. PrintedFrame. Among all these classes the MainScreen is the main class that represents all the major functions carried out by our OCR system. The MainScreen class has an association with five classes viz., Editor, HelpFrame, Document, TrainingSet, PrintedFrame. And the TrainingSet class in-turn has an association with the HEntry and the KohonenNetwork classes. The PrintedFrame has an association with the Entry and KohonenNetwork classes.
  • 35.
    Figure 10:Class Diagram 35 4.2.3 SEQUENCE DIAGRAMS Sequence diagrams are sometimes called Event-trace diagrams, event scenarios, and timing diagrams. A sequence diagram shows, as parallel vertical lines (lifelines), different processes or objects that live simultaneously, and, as horizontal arrows, the messages exchanged between them, in the order in which they occur. This allows the specification of simple runtime scenarios in a graphical manner.
  • 36.
    In sequence diagram,the class objects that are used to describe the interaction between various classes vary from one function to another function. There are five sequence diagrams short-listed below for presenting the sequence of actions performed by each of the five modules. The key class object involved in all of these module functions is MainScreen class which controls the interaction among various class objects. Sequence Diagram for Document Processing 36 1. Objects Administrator - “a” MainScreen - “m” Document - “d” SystemMemory - “s” 2. Links 1. Administrator object to MainScreen object. 2. MainScreen object to Document object. 3. Document object to SystemMemory object. 4. SystemMemory object to Administrator object. 3. Messages 1. Process documents
  • 37.
    a:Administraror m:MainSreen d:Documents:SystemMemory 2.Scan documents 37 2. Scan documents 3. Scans 4. Stores documents 5. Stores 6. Returns the processed documents 1.Process documents 3.Scans 4.Stores documents Figure 11:Sequence Diagram for Processing 5.Stores 6.Returns the processed documents
  • 38.
    Sequence Diagram forSystem Training 38 1. Objects Administrator - “a” System - “s” TrainingSet - “t” 2. Links 1. Administrator object to System object 2. System object to TrainingSet object 3. TrainingSet object to System object 4. System object to Administrator object 3. Messages 1. Specifies the font characters 2. Stores it as an image 3. Trains the system with new font 4. System recognizes new font and returns for user
  • 39.
    a:Administrator s:System t:TrainingSet 1.Specifies the font characters Figure 12:Sequence Diagram for Training Sequence Diagram for Document Recognition 39 1. Objects Administrator - “a” MainScreen - “m” SystemMemory - “s” TrainingSet - “t” 2. Links 1. Administrator object to MainScreen object 2. MainScreen object to SystemMemory object 3. SystemMemory object to MainScreen object 4. MainScreen object to TrainingSet object 2.Stores it as an image 3.Trains the system with new font 4.System recognizes new font and returns for user
  • 40.
    5. TrainingSet objectto MainScreen object 6. MainScreen object to Administrator object a:Administrator m:MainScreen s:SystemMemory t:TrainingSet 2.Store processed document 3.Read file image 40 3. Messages 1. Recognize documents 2. Store processed document 3. Read file image 4. Recognize using ocr 5. Send processed document 6. Recognize the characters 1:Recognise documents 4.Recognise using ocr 5.Send processed document 6.Recognise the characters Figure 13:Sequence Diagram for Recognition
  • 41.
    Sequence Diagram forDocument Editing 41 1. Objects Administrator - “a” MainScreen - “m” Document - “d” SystemMemory - “s” 2. Links 1. Administrator object to MainScreen object. 2. MainScreen object to Document object. 3. MainScreen object to Document object 4. MainScreen object to Document object 5. Document object to SystemMemory object. 6. SystemMemory object to Administrator object. 3. Messages 1. Edit document 2. Adding document 3. Adds 4. Deleting document
  • 42.
    a:Administrator m:MainScreen d.Documents:SystemMemory 2.Adding document 4.Deleting content 6.Modifing content 9.Administrator accesses the edited documents 42 5. Deletes 6. Modifying document 7. Modifies 8. Stores the edited documents 9. Administrator accesses the edited documents 1.Edit document 3.adds 5.Deletes 7.Modifies 8.Stores the edited documents Figure 14:Sequence Diagram for Editing
  • 43.
    Sequence Diagram forDocument Searching 43  Objects Administrator - “a” MainScreen - “m” Document – “d”  Links 1. Administrator object to MainScreen object 2. MainScreen object to Document object 3. Document object to Administrator object  Messages 1. Specifies the word 2. Searches the word 3. Searches 4. Returns the location of the word
  • 44.
    a:Administrator m:MainScreen d:Document 1.Specifies the word 2.Searches the word 4.Returns the location of the word Figure 15:Sequence Diagram for Searching 44 4.2.5 ACTIVITY DIAGRAMS The purpose of activity diagram is to provide a view of flows and what is going on inside a use case or among several classes. Activity diagram can also be used to represent a class’s method implementation. A token represents an operation. An activity is shown as a round box containing the name of the operation. An outgoing solid arrow attached to the end of activity symbol indicates a transition triggered by the completion. 3.Searches
  • 45.
    Activity Diagram ForDocument Processing Request document processing Process document [ scanner not ready ] [ scanner ready ] Figure 16:Activity Diagram For Processing 45 Retry for scanning Scan documents Store documents
  • 46.
    [ Document exists] Retrieves document Figure 17:Activity Diagram for document Retrieval 46 Request document Initiate search Returns message Sends document to user [ Document does not exist ]
  • 47.
    Activity Diagram ForDocument Storage Edit documents [ user choses modify ] Figure 18:Activity Diagram for Document Storage 47 Delete document content Add document [ user choses delete ] content [ user choses add ] Modify document Store documents
  • 48.
    48 4.2.6 COMPONENTDIAGRAM The crucial component in our component diagram that plays a major role in implementing the OCR system is the GUI component. All other components that is Document processing and recognition, Document editing and Document Searching depends on it. They are as follows:-  GUI Component that is used to design GUI screens for interacting with the end-user and administrator.  From the GUI component other components functionalities are carried out. The functionalities include Document processing and recognition, Document editing and Document Searching.
  • 49.
    GUI Document Processing Figure 19:Component Diagram 49 4.2.7 DEPLOYMENT DIAGRAM A deployment diagram serves to model the physical deployment of artifacts on deployment targets. Deployment diagrams show "the allocation of Artifacts to Nodes according to the Deployments defined between them.”. and Recognition Editing Searching GUI Screens adding,deleting, modifying scanning,storing and recognising characters supports user search function
  • 50.
    In the deploymentdiagram of our OCR system, the server role is played by admin called Librarian. There can be N number of clients who can access the digital library data content at a time. The clients here may be either the students or the faculty or the both.  The actions performed by the Administrator are document processing, searching and editing where as the actions performed by the end-user are only document searching <<Server>> <<Client1>> <<Client2>> <<ClientN>> 50 and editing. Figure 18:Deployment Diagram Document searching, editing Document searching, editing Document searching, editing Document Processing, editing and searching
  • 51.
    5.CODING/CODE TEMPLATES 51 Sample Code CODE SNIPPETS FOR TRAINING public class TrainingSet { protected int inputCount; protected int outputCount; protected double input[][]; protected double output[][]; protected double classify[]; protected int trainingSetCount; TrainingSet ( int inputCount , int outputCount ) { this.inputCount = inputCount;s this.outputCount = outputCount; trainingSetCount = 0; } public int getInputCount() { return inputCount;
  • 52.
    52 } publicint getOutputCount() { return outputCount; } public void setTrainingSetCount(int trainingSetCount) { this.trainingSetCount = trainingSetCount; input = new double[trainingSetCount][inputCount]; output = new double[trainingSetCount][outputCount]; classify = new double[trainingSetCount]; } public int getTrainingSetCount() { return trainingSetCount; } void setInput(int set,int index,double value) throws RuntimeException { if ( (set<0) || (set>=trainingSetCount) ) throw(new RuntimeException("Training set out of range:" + set )); if ( (index<0) || (index>=inputCount) ) throw(new RuntimeException("Training input index out of range:" + index )); input[set][index] = value;
  • 53.
    53 } voidsetOutput(int set,int index,double value) throws RuntimeException { if ( (set<0) || (set>=trainingSetCount) ) throw(new RuntimeException("Training set out of range:" + set )); if ( (index<0) || (set>=outputCount) ) throw(new RuntimeException("Training input index out of range:" + index )); output[set][index] = value; } void setClassify(int set,double value) throws RuntimeException { if ( (set<0) || (set>=trainingSetCount) ) throw(new RuntimeException("Training set out of range:" + set )); classify[set] = value; } double getInput(int set,int index) throws RuntimeException { if ( (set<0) || (set>=trainingSetCount) ) throw(new RuntimeException("Training set out of range:" + set )); if ( (index<0) || (index>=inputCount) )
  • 54.
    throw(new RuntimeException("Training inputindex out of range:" + index )); 54 return input[set][index]; } double getOutput(int set,int index) throws RuntimeException { if ( (set<0) || (set>=trainingSetCount) ) throw(new RuntimeException("Training set out of range:" + set )); if ( (index<0) || (set>=outputCount) ) throw(new RuntimeException("Training input index out of range:" + index )); return output[set][index]; } double getClassify(int set) throws RuntimeException { if ( (set<0) || (set>=trainingSetCount) ) throw(new RuntimeException("Training set out of range:" + set )); return classify[set]; } void CalculateClass(int c) {for ( int i=0;i<=trainingSetCount;i++ ) { classify[i] = c + 0.1; } }
  • 55.
    55 double []getOutputSet(intset) throws RuntimeException {if ( (set<0) || (set>=trainingSetCount) ) throw(new RuntimeException("Training set out of range:" + set )); return output[set];} double []getInputSet(int set) throws RuntimeException { if ( (set<0) || (set>=trainingSetCount) ) throw(new RuntimeException("Training set out of range:" + set )); return input[set]; } }
  • 56.
    6.TESTING The purposeof testing is to discover errors. Testing is the process of trying to discover every conceivable fault or weakness in a work product. It provides a way to check the functionality of components, sub assemblies, assemblies and/or a finished product. It is the process of exercising software with the intent of ensuring that the software system meets its requirements and user expectations and does not fail in an unacceptable manner. There are various types of test. Each test type addresses a specific testing requirement. 56 6.1 TYPES OF TESTS Unit Testing Unit testing involves the design of test cases that validate that the internal program logic is functioning properly, and that program input produces valid outputs. All decision branches and internal code flow should be validated. It is the testing of individual software units of the application .it is done after the completion of an individual unit before integration. This is a structural testing, that relies on knowledge of its construction and is invasive. Unit tests perform basic tests at component level and test a specific business process, application, and/or system configuration. Unit tests ensure that each unique path of a business process performs accurately to the documented specifications and contains clearly defined inputs and expected results.
  • 57.
    57 Integration Testing Integration tests are designed to test integrated software components to determine if they actually run as one program. Testing is event driven and is more concerned with the basic outcome of screens or fields. Integration tests demonstrate that although the components were individually satisfaction, as shown by successfully unit testing, the combination of components is correct and consistent. Integration testing is specifically aimed at exposing the problems that arise from the combination of components. System Testing System testing ensures that the entire integrated software system meets requirements. It tests a configuration to ensure known and predictable results. An example of system testing is the configuration oriented system integration test. System testing is based on process descriptions and flows, emphasizing pre-driven process links and integration points. Functional Testing Functional tests provide a systematic demonstration that functions tested are available as specified by the business and technical requirements, system documentation, and user manuals. Functional testing is centered on the following items: Valid Input : identified classes of valid input must be accepted. Invalid Input : identified classes of invalid input must be rejected. Functions : identified functions must be exercised. Output : identified classes of application outputs must be exercised. Systems/Procedures : interfacing systems or procedures must be invoked.
  • 58.
    Organization and preparationof functional tests is focused on requirements, key functions, or special test cases. In addition, systematic coverage pertaining to identify business process flows, data fields, predefined processes, and successive processes must be considered for testing. Before functional testing is complete, additional tests are identified and the effective value of current tests is determined.  There are two basic approaches of functional testing: 58 a. Black box or functional testing. b. White box testing or structural testing. (a) Black box testing This method is used when knowledge of the specified function that a product has been design to perform is known. The concept of black box is used to repress..ent a system hose inside working’s are not available to inspection. In a black box the test item is eaten as “Black”, since its logic is unknown is what goes in and what comes out, or the input and output. In black box testing, we try various inputs and examine the resulting outputs. The black box testing can also be used for scenarios based test .In this test we verify whether it is taking valid input and producing resultant out to user. It is imaginary box testing that hides internal workings. In our project valid input is image resultant output well structured image should be received. (b) White box testing White box testing is concern with testing implementation of the program. The intent of structural testing is not to exercise all the inputs or outputs but to exercise the different programming and data structures used in the program. Thus structure testing aims to
  • 59.
    achieve test casesthat will force the desire coverage of different structures. Two types of 59 path testing are: 1. Statement testing 2. Branch testing Statement Testing The main idea of statement testing coverage is to test every statement in the objects method by executing it at least once. However, realistically, it is impossible to test program on every single input, so you never can be sure that a program will not fail on some input. Branch Testing The main idea behind branch testing coverage is to perform enough tests to ensure that every branch alternative has been executed at least once under some test. As in statement testing coverage, it is unfeasible to fully test any program of considerable size. 6.2 UNIT TESTING Unit testing is usually conducted as part of a combined code and unit test phase of the software lifecycle, although it is not uncommon for coding and unit testing to be conducted as two distinct phases. Test strategy and approach Field testing will be performed manually and functional tests will be written in detail. Test objectives  All field entries must work properly.  Pages must be activated from the identified link.  The entry screen, messages and responses must not be delayed.
  • 60.
    60 Features tobe tested  Verify that the entries are of the correct format.  No duplicate entries should be allowed.  All links should take the user to the correct page. 6.3 INTEGRATION TESTING Software integration testing is the incremental integration testing of two or more integrated software components on a single platform to produce failures caused by interface defects. The task of the integration test is to check that components or software applications, ex. components in a software system or one step up software applications at the company level - interact without error. Test Results: All the test cases mentioned above passed successfully. No defects encountered. 6.4 ACCEPTANCE TESTING User Acceptance Testing is a critical phase of any project and requires significant participation by the end user. It also ensures that the system meets the functional requirements. Test Results: All the test cases mentioned above passed successfully. No defects encountered.
  • 61.
    61 OUTPUT SCREENS The following shows the series of output screens and how the actual process of implementing OCR takes place:-  The first and the home page of our optical character recognition system looks as shown in figure 8.1.It provides an interface to the user such that the user can access any module that is present in this software from this page itself. The page is as shown below:- Figure 18: Main screen  There are two types of recognitions in the document recognition module. They are handwrtitten letter recognition and the scanned document recognition. The implementation of the handwritten document recognition proceeds as follows:-
  • 62.
     Process ExplainingHand Written Letter Recognition Firstly, When we click the handwritten recognition button on the home page the following screen appears on the user interface presenting the user all the operations that 62 can be performed in this module:- Hand Written Screen 1  From the above screen we can write letters on the workspace provided with the name “Draw Letters Here” by using mouse pointer. For recognizing these letters we have to train the system first. Else, it will give an error message depicting that the system has to be trained first. This process is explained with the following screens:- Firstly suppose that we have drawn a letter named ‘A’ in the workspace provided.
  • 63.
    Hand written Screen2  Now suppose that you have clicked the “Recognize” button without training, for recognizing the character you have written and showing the recognized character in the grid. Then it will display an error message as shown below:- 63
  • 64.
    Hand written screen3  Now if we click the “Begin Training” button before proceeding with the recognition then a status message with successful status is shown below:- Hand written screen 4 64
  • 65.
     Since thetraining has been completed, now the letter ‘A’ can be recognized by clicking then “Recognize” button. Then the letter ‘A’ will appear in the grid as output. It is as 65 shown below:- Hand written screen 5  Once we have provided training to the system for every session, the system do not need any further training for any kind of letter in any kind of language. That is, once the training is provided to the system for at-least one character then onwards, it will recognize any character written in the workspace without the need of training it. For Example, First we have written letter ‘A’ provided training for it and recognized the letter A. Now we have written letter S. Now without the need for the training we can directly recognize the letter ‘S’ in the grid by clicking the “Recognize” button. Thus we do not need to train the system further.
  • 66.
    Hand written screen6 Hand Written Screen 7  Since we have provided the training to the system once with one character of English language, We can now recognize the characters of any language other than English that 66
  • 67.
    too without theneed for training. Suppose we have written a telugu character as shown 67 below:- Hand written screen 8  Now we can directly recognize the above telugu character without the need of training the system. Just click the “Recognize” button once after drawing the letter in the workspace.
  • 68.
    Hand written screen9  Next other than providing the training to the system through the drawn letters, we can also train the system by providing the characters through the keyboard and storing them as patterns. Later we provide training to the system on those patterns. Firstly, We provide the input through the keyboard as follows:- Hand written screen 10 68
  • 69.
     If weclick ok, those letters will be saved in stored patterns workspace. Later we can click “Begin Training” button such that those stored patterns will be trained to the system. Else, it will provide an error message depicting that the system needs training. Hand Written Screen 11  Now suppose that if we write a word ‘sr’ and click “Recognize” button before providing training on the above stored pattern ‘A’ then an error message will be displayed depicting that the system needs to be trained on the stored patterns as shown 69 below:-
  • 70.
    Hand written screen12  Now click the “Begin Training” button before you attempt to recognize the drawn word ‘sr’. Then it produces an output screen as shown below indicating that the training has 70 been completed:- Hand Written Screen 13  Now if we click the “Recognize” button then the drawn word ‘sr’ is recognized and is shown as an output in the grid format by firing the last neuron in stored patterns.
  • 71.
    Hand written screen14  Since we have provided training on the stored patterns once, from now onwards we can just draw the characters or words of any language and we can recognize them directly by clicking the ”Recognize” button without the need for training the system again. An 71 example is shown for a telugu word.
  • 72.
    Hand written Screen15  Process Explaining Scanned Document Recognition Firstly, When we click the “Scanned Document Recognition Button” the main page of this recognition module is displayed as follows:- Scanned Screen 1 72
  • 73.
     The datathat is present in the first text box is the default image file set by the user. The user can change the input image file rather than the default image file by clicking open and then selecting an image file. The procedure is as shown below:- Scanned Recognition Screen 2 Scanned Recognition Screen3 73
  • 74.
     There aretwo main tabs under the scanned document recognition. They are training and recognition. First we should train the system under training module. Only then we can recognize the characters from the input image provided using the recognition module. The training tab under scanned document recognition looks like this. Scanned Recognition Screen4  The above figure shows the default input image for training. We can change the training input image for different fonts by opening different input image files and then training them such that the system gets adapted to the new fonts. 74
  • 75.
    Scanned Recognition Screen5  The choice of opening image file changes the default input image for training in to a 75 new image as shown below. Scanned Recognition Screen 6
  • 76.
     Now theuser can select the bounds up to which the system must be trained just by using click and drag actions of the mouse. Then selected data highlights as follows:- Scanned Recognition Screen7  After selection of the data, just click the “Train” button. This lets the system to train itself with the help of the kohonen network and finally displays a dialog box depicting that the training has been completed successfully. 76
  • 77.
    Scanned Recognition Screen8  Once the training of the system is completed, we move on to the recognition phase where we open a new scanned image file to be converted into editable document as an input as per our requirement. Now we select that part of the image from which the data 77 has to be extracted. Then it looks like:- Scanned Recognition Screen9
  • 78.
     Next clickthe “Crop” button such that it finds the bounds of the text that is selected by the user by composing a red boundary line around the selected text. It is as shown 78 below:- Scanned recognition Screen 10  Finally click the “Recognize” button such that it extracts/recognizes the characters from the image and presents it to the user. But this data is still not editable. Hence when we click on the “EDIT” button provided at the bottom-center then the document becomes both editable and searchable. This complete process is explained in the upcoming two screens. It is as shown below:-
  • 79.
    Scanned Recognition Screen11 Scanned Recognition Screen 12 79
  • 80.
     Now fromthe data available in the above screen shot, we can make any sort of changes to the document using cut, copy, paste and etc and You can finally save the document in two formats(word, text) as per our design.  The search function can be carried out here by clicking the “find” image button at the bottom-left corner. Then it asks the user to enter the search term. It is as shown below:- Scanned Recognition Screen 13  Now in the above screen shots dialog box, if you click Ok then there are two cases that happens over here as per our design. They are:- Case-1:- If the user enter search term resides in the document, then it will display a dialog box asking the user, “whether he wants to continue the search or not? “. If the user clicks yes then it will move the cursor to the search term. If the user clicks no then it will exit the search. 80
  • 81.
    Case-2:-If the userenters a search term that does not reside in the document, then it will direct display a dialog box saying that the searching is finished. It means that the search 81 term is not present in the document. Thus the user can understand whether the search term is present in the document or not just after entering the search term itself.  If we are searching for a term that is already present in the document then the series of output screens will be as follows:- Scanned Recognition Screen 14
  • 82.
    Scanned Recognition Screen15  If we are searching for a term that does not reside in the document then the series of output screens will be as follows:- Scanned Recognition Screen 16 82
  • 83.
    Scanned Recognition Screen17  If we are using the editor, you can perform the following actions displayed in the 83 screens below:- Scanned Recognition Screen 18
  • 84.
    7. PLATFORM/TOOLS USED SOFTWARE REQUIREMENTS SPECIFICATION  Operating System : Windows-XP  Programming Language : Core Java  User Interface : Swings HARDWARE REQUIREMENTS SPECIFICATION  Processor : Pentium IV processor or higher  RAM : Minimum of 512 MB RAM  Memory : 500 MB or higher 84
  • 85.
    8. CONCLUSION ANDFUTURE SCOPE What does the future hold for OCR? Given enough entrepreneurial designers and sufficient research and development dollars, OCR can become a powerful tool for future data entry applications. However, the limited availability of funds in a capital-short environment could restrict the growth of this technology. But, given the proper impetus and encouragement, a lot of benefits can be provided by the OCR system. They are:-  The automated entry of data by OCR is one of the most attractive, labor reducing 85 technology  The recognition of new font characters by the system is very easy and quick.  We can edit the information of the documents more conveniently and we can reuse the edited information as and when required.  The extension to software other than editing and searching is topic for future works. The Grid infrastructure used in the implementation of Optical Character Recognition system can be efficiently used to speed up the translation of image based documents into structured documents that are currently easy to discover, search and process. FUTURE ENHANCEMENTS The Optical Character Recognition software can be enhanced in the future in different kinds of ways such as:  Training and recognition speeds can be increased greater and greater by making it more user-friendly.
  • 86.
    Many applications existwhere it would be desirable to read handwritten entries. Reading handwriting is a very difficult task considering the diversities that exist in ordinary penmanship. However, progress is being made 86
  • 87.
    9. REFERENCES Underthis references section, we have mentioned various references from which we collected our problem and several others that supported us to design the solution for our problem. These references include either books, papers published through some standards 87 and several websites links with URL’s:-  For the complete reference and understanding of neural networks refer jeff heaton’s chapter 1 from www.jeffheaton.com  For the complete reference and understanding of OCR refer jeff heaton’s chapter 7 from www.jeffheaton.com  The IEEE standard reference paper from which we collected our problem statement is authorized by Dana Petcu, Silviu Panica, Viorel Negru and Andrei Eckstein of Computer Science Department who are from West University of Timisoara, Romania.  The reference paper is also authorized by Doina Banciu from National Institute for Research and Development in Informatics, Romania.  You can refer the IEEE standard paper written by D. Andrews, R. Brown, C. Caldwell, et al., “A Parallel Architecture for Performing Real Time Multi-Line Optical Character Recognition”  You can refer the IEEE standard paper written by H. Goto, “OCRGrid : A Platform for Distributed and Cooperative OCR Systems”
  • 88.
    10.APPENDIX 88 AppendixA: Glossary TERMS All the terms and abbreviations in the project are specified clearly. For further development of project evolved definitions will be specified ACRONYMS IEEE: Institute of Electrical and Electronics Engineers DFD: Data Flow Diagram UML: Unified Modeling Language J2EE: Java 2 Enterprise Edition GUI: Graphical User Interface OCR: Optical Character Recognition GOCR: Grid OCR Appendix B: Analysis Mode This includes all the pertinent analysis models, such as data flow diagrams, class diagrams, use case diagrams, interaction diagrams and state-chart diagrams.