Embed presentation
Download to read offline






























































































































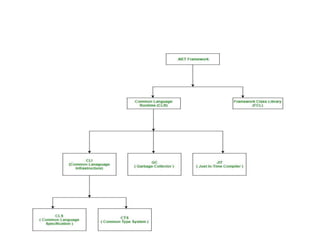
This document serves as a comprehensive guide to programming with C#.NET, covering topics such as data types, Windows Forms, delegates, reflection, remoting, and database connectivity. It details the .NET framework components, including CLR, FCL, and BCL, as well as the features and structure of the C# programming language. Additionally, it explains variable and constant declaration, array management, and nuances of value and reference types in C#.




























































































































