Process Mapping: 10 Steps to Get it Right the First Time
There isn’t a company on the planet that isn’t either dealing with problems, preventing future
problems, or figuring out the best way to grow. The problems could be related to competition, poor
employee performance or poor management, outdated equipment, or a myriad of other issues.
Anticipating and preventing problems could fall into the same categories, or could be related to
outgrowing the current location, a difficult potential merger or acquisition, or keeping employees
trained in the latest technology or other skills required for their jobs. Growth may come from increased
sales, or mergers or acquisitions.
In all these situations, in order to best evaluate how to make improvements to solve problems,
prevent them or ensure smooth growth, management and employees must know how things work.
What triggers an order to produce something? What is handed off from one department to one or more
departments, and when? Where does it go from there? When do you know you have completed the
work for that particular customer, whether internal or external?
When this information is clearly known and depicted, improvements can be made that will
resolve current or prevent anticipated problems, and assist in smooth growth. This is what process
management and analysis are all about.
It may be assumed that ‘everyone’ knows how the process works, but once you begin to map it
with the subject matter experts (SME), it is soon apparent that this is not the case. In one company,
three different departments had similar responsibilities for resolving customer problems. If the problem
could be resolved within any one of those departments, it was done smoothly. But if it crossed to two or
all three of them, that’s where the breakdown occurred. And the reason was because each group
thought it knew the process, and each understood it very differently.
The most effective way of documenting a process is to map it on the wall of a conference room.
There are basic steps to mapping a process.
1) Determine the right stakeholders. Directors and Vice-Presidents may know how the process is
supposed to work, but they may not know how it actually works. Find the people who know how
it really works, and get at least a sub-set of them together.
This is also important for the process improvement stage. If the people who actually do the
work have been involved in mapping the process, they will be more receptive to changes, since
they know the person who is recommending those changes (the Process Analyst) knows what he
or she is doing, because it is based on their input.
2) Schedule the meeting for as short a duration as you think feasible. This depends partly on the
complexity of the process. A 2-hour meeting is generally the longest that is productive; after
that point, people’s minds start to wander. For a very complex process, schedule two (2), two-
hour meetings on separate days. If you complete the work in the first meeting, fine, but this sets
the expectation.
a. Always include an agenda. This advises everyone of why the meeting is being held, and
why they are being invited. Here is a sample:
With this information, if any of the invitees feels he/she isn’t the right person to participate in
this meeting, you can be advised, and invite someone else. There is no point in having someone
come to the meeting who doesn’t belong there, thus wasting their time and yours. Also, if a
‘wrong’ person is invited, it generally means that a ‘right’ person was omitted. With an agenda
being sent in advance, the correction can be made before the meeting.
The agenda should also be posted in the meeting room.
3) Use ‘sticky’ notes. Use rectangular ones for Steps, and square ones turned sideways to make
diamond shapes for Decisions.
4) Start at the highest level. If there seems to be a lot of confusion about even the basics of the
process, start with a Process Profile. This is a process with a maximum of six (6), high-level steps,
with no decisions. A common example is building a house:
1
Purchase a
lot
2
Draw the
blueprints
3
Dig the
basement
4
Frame the
house
5
Roof the
house
6
Complete
the details
Obviously, each area has multiple sub-processes. To ‘purchase a lot’, sub-processes might be:
- Establish a budget
Purpose: To document the XYZ process.
Outcome: Current-state XYZ process is documented and agreed upon by the subject
matter experts.
Agenda
 Review purpose and outcome.
 Map process on wall.
 Document known issues.
 Identify next steps.
- Meet with a realtor
- Look at properties
- Decide on a lot
- Make an offer
- Close
And each of these could be broken down even further, if so desired.
If a process is confusing, or otherwise unclear, starting with a Process Profile enables the SMEs
to look at it at a high-level. They can then use their knowledge to develop a more detailed
process map.
Once you get beyond the Process Profile level (if you do it at all), you may find that you have to
take a deeper dive later. That’s fine, but don’t get caught up in minutia. For example, a task,
‘Document New Requirements’, will probably involve the following steps:
- Determine stakeholders
- Schedule meeting
- Find conference room
- Arrange phone conferencing, if necessary
- Create agenda
- Send agenda
- Follow-up with invitees who haven’t responded.
This is probably more detailed than you need at this point. If people insist on going to this level,
but the goal is a higher-level view, write their ideas on a ‘parking lot’ board. This serves the
purpose of validating what they said and ensuring that the ideas won’t be lost, while avoiding
spending too much time on items that simply don’t matter at this stage.
5) Each box, whether a task or decision, should only have 2 or 3 words, consisting of a verb and
one or two nouns, and should only include one task. For example, ‘Document and review the
business requirements to assure that customer needs are addressed’ is actually two tasks, and
should be documented this way:
a. Document Requirements
b. Review Requirements
Obviously, when the requirements are reviewed, you will be determining if customer needs are
addressed, so it isn’t necessary to put it in the box.
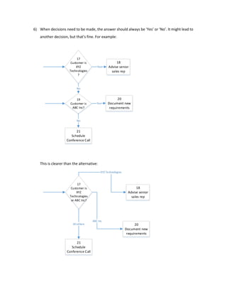
6) When decisions need to be made, the answer should always be ‘Yes’ or ‘No’. It might lead to
another decision, but that’s fine. For example:
17
Customer is
XYZ
Technologies
?
18
Advise senior
sales rep
19
Customer is
ABC Inc?
No
Yes
20
Document new
requirements
Yes
21
Schedule
Conference Call
No
This is clearer than the alternative:
17
Customer is
XYZ
Technologies
or ABC Inc?
18
Advise senior
sales rep
XYZ Technologies
20
Document new
requirements
ABC Inc
21
Schedule
Conference Call
Allothers
This becomes confusing as the size of the process map increases. Having standardized ‘Yes’ and
‘No’ decisions is helpful in keeping things consistent, and making it easier for anyone to read.
7) Number the shapes. This is vital for two reasons:
a. It enables easy reference to the Step. If you want to discuss ‘Document New
Requirements’ as relates to Customer ABC, Inc., referring to the Step number enables
everyone in the room to quickly find it, rather than having to look for the words. And
since there could be more than one Step called ‘Document New requirements’, a unique
identifier eliminates confusion.
b. When moving Steps, it’s easier and clearer to say: “Step 17 actually happens before Step
12”, rather than “Document New Requirements” actually happens before “Issue
Quarterly Report”. The Steps are named; when someone refers to Step 17 and Step 12,
everyone in the room can clearly see them, and there is no confusion about what is
meant. Again, there could be more than one Step that is, for example, ‘Document New
Requirements’. By referring to it by number and not name, there is no confusion about
which step is being moved.
Here are some additional things to be aware of when numbering the shapes:
a) Number them only after you have the first draft on the wall. So, for example, maybe you
have mapped out, with ‘sticky’ notes, a process with 25 steps, including decisions. You
have 25 ‘stickies’ on the wall. Now number them. This is important for the next step (8),
below.
b) Don’t worry about sequencing; with multiple flows going from various decision boxes,
keeping the tasks in number sequence will be impossible. You may want to number all
the tasks and decision in the first swim lane, then move down to the second, etc. An
alternative is to number by phases, but don’t try for accurate sequencing. The numbers
are simply identifiers.
8) Now that you have a wall full of ‘stickies’ that have been numbered, and that represent the first
view of the end-to-end process, start at the very beginning, and ask questions.
a. Is this actually the first step?
b. What triggers this step?
c. Is Step N the next step, or does something else happen first?
d. Is this step necessary?
Often, over time, things that were done in a process are no longer valid. For example, if a certain
step is the creation of a report, ask if anyone uses the report. Perhaps the information contained
therein is included elsewhere, and this report is redundant, but is consuming time to create.
Ask probing questions about each step; the responses from the SMEs will probably trigger
additional questions.
Move ‘stickies’ around as necessary. For example, if the group decides that Step 5 actually
happens after Step 11, move it, but don’t change the number.
9) Once the first draft has been reviewed, the meeting is over. Now the Process Analyst
photographs the wall (remember, ‘stickies’ often fall during the night; tape them if you want
them to remain), and maps it using a mapping tool (e.g. Visio, iGrafix).
10) Schedule a follow-up meeting with the same team (probably less time; perhaps half an hour).
Review the mapped process, to see if the SMEs have had any additional thoughts; make changes
if necessary.
The ‘current state’ mapping is now complete. What will be done with it depends on the reason the
exercise was undertaken in the first place. Since, in all likelihood, the process was documented to see
what improvements could be made to it, the Process Analyst now removes his/her ‘mapping’ hat, and
puts on their ‘analysis’ hat. Many ideas probably came to mind and were discussed with the SMEs; they
should be mapped, and then reviewed with the SMEs, before being presented to management.
Process Management, Analysis and Improvement are foundational to the efficient operation of any
organization. The ability to do them quickly and effectively will benefit the overall workings of individual
departments and entire companies.

Process mapping: 10 Steps to Getting it Right the First Time

  • 1.
    Process Mapping: 10Steps to Get it Right the First Time There isn’t a company on the planet that isn’t either dealing with problems, preventing future problems, or figuring out the best way to grow. The problems could be related to competition, poor employee performance or poor management, outdated equipment, or a myriad of other issues. Anticipating and preventing problems could fall into the same categories, or could be related to outgrowing the current location, a difficult potential merger or acquisition, or keeping employees trained in the latest technology or other skills required for their jobs. Growth may come from increased sales, or mergers or acquisitions. In all these situations, in order to best evaluate how to make improvements to solve problems, prevent them or ensure smooth growth, management and employees must know how things work. What triggers an order to produce something? What is handed off from one department to one or more departments, and when? Where does it go from there? When do you know you have completed the work for that particular customer, whether internal or external? When this information is clearly known and depicted, improvements can be made that will resolve current or prevent anticipated problems, and assist in smooth growth. This is what process management and analysis are all about. It may be assumed that ‘everyone’ knows how the process works, but once you begin to map it with the subject matter experts (SME), it is soon apparent that this is not the case. In one company, three different departments had similar responsibilities for resolving customer problems. If the problem could be resolved within any one of those departments, it was done smoothly. But if it crossed to two or all three of them, that’s where the breakdown occurred. And the reason was because each group thought it knew the process, and each understood it very differently. The most effective way of documenting a process is to map it on the wall of a conference room. There are basic steps to mapping a process. 1) Determine the right stakeholders. Directors and Vice-Presidents may know how the process is supposed to work, but they may not know how it actually works. Find the people who know how it really works, and get at least a sub-set of them together. This is also important for the process improvement stage. If the people who actually do the work have been involved in mapping the process, they will be more receptive to changes, since they know the person who is recommending those changes (the Process Analyst) knows what he or she is doing, because it is based on their input.
  • 2.
    2) Schedule themeeting for as short a duration as you think feasible. This depends partly on the complexity of the process. A 2-hour meeting is generally the longest that is productive; after that point, people’s minds start to wander. For a very complex process, schedule two (2), two- hour meetings on separate days. If you complete the work in the first meeting, fine, but this sets the expectation. a. Always include an agenda. This advises everyone of why the meeting is being held, and why they are being invited. Here is a sample: With this information, if any of the invitees feels he/she isn’t the right person to participate in this meeting, you can be advised, and invite someone else. There is no point in having someone come to the meeting who doesn’t belong there, thus wasting their time and yours. Also, if a ‘wrong’ person is invited, it generally means that a ‘right’ person was omitted. With an agenda being sent in advance, the correction can be made before the meeting. The agenda should also be posted in the meeting room. 3) Use ‘sticky’ notes. Use rectangular ones for Steps, and square ones turned sideways to make diamond shapes for Decisions. 4) Start at the highest level. If there seems to be a lot of confusion about even the basics of the process, start with a Process Profile. This is a process with a maximum of six (6), high-level steps, with no decisions. A common example is building a house: 1 Purchase a lot 2 Draw the blueprints 3 Dig the basement 4 Frame the house 5 Roof the house 6 Complete the details Obviously, each area has multiple sub-processes. To ‘purchase a lot’, sub-processes might be: - Establish a budget Purpose: To document the XYZ process. Outcome: Current-state XYZ process is documented and agreed upon by the subject matter experts. Agenda  Review purpose and outcome.  Map process on wall.  Document known issues.  Identify next steps.
  • 3.
    - Meet witha realtor - Look at properties - Decide on a lot - Make an offer - Close And each of these could be broken down even further, if so desired. If a process is confusing, or otherwise unclear, starting with a Process Profile enables the SMEs to look at it at a high-level. They can then use their knowledge to develop a more detailed process map. Once you get beyond the Process Profile level (if you do it at all), you may find that you have to take a deeper dive later. That’s fine, but don’t get caught up in minutia. For example, a task, ‘Document New Requirements’, will probably involve the following steps: - Determine stakeholders - Schedule meeting - Find conference room - Arrange phone conferencing, if necessary - Create agenda - Send agenda - Follow-up with invitees who haven’t responded. This is probably more detailed than you need at this point. If people insist on going to this level, but the goal is a higher-level view, write their ideas on a ‘parking lot’ board. This serves the purpose of validating what they said and ensuring that the ideas won’t be lost, while avoiding spending too much time on items that simply don’t matter at this stage. 5) Each box, whether a task or decision, should only have 2 or 3 words, consisting of a verb and one or two nouns, and should only include one task. For example, ‘Document and review the business requirements to assure that customer needs are addressed’ is actually two tasks, and should be documented this way: a. Document Requirements b. Review Requirements Obviously, when the requirements are reviewed, you will be determining if customer needs are addressed, so it isn’t necessary to put it in the box.
  • 4.
    6) When decisionsneed to be made, the answer should always be ‘Yes’ or ‘No’. It might lead to another decision, but that’s fine. For example: 17 Customer is XYZ Technologies ? 18 Advise senior sales rep 19 Customer is ABC Inc? No Yes 20 Document new requirements Yes 21 Schedule Conference Call No This is clearer than the alternative: 17 Customer is XYZ Technologies or ABC Inc? 18 Advise senior sales rep XYZ Technologies 20 Document new requirements ABC Inc 21 Schedule Conference Call Allothers
  • 5.
    This becomes confusingas the size of the process map increases. Having standardized ‘Yes’ and ‘No’ decisions is helpful in keeping things consistent, and making it easier for anyone to read. 7) Number the shapes. This is vital for two reasons: a. It enables easy reference to the Step. If you want to discuss ‘Document New Requirements’ as relates to Customer ABC, Inc., referring to the Step number enables everyone in the room to quickly find it, rather than having to look for the words. And since there could be more than one Step called ‘Document New requirements’, a unique identifier eliminates confusion. b. When moving Steps, it’s easier and clearer to say: “Step 17 actually happens before Step 12”, rather than “Document New Requirements” actually happens before “Issue Quarterly Report”. The Steps are named; when someone refers to Step 17 and Step 12, everyone in the room can clearly see them, and there is no confusion about what is meant. Again, there could be more than one Step that is, for example, ‘Document New Requirements’. By referring to it by number and not name, there is no confusion about which step is being moved. Here are some additional things to be aware of when numbering the shapes: a) Number them only after you have the first draft on the wall. So, for example, maybe you have mapped out, with ‘sticky’ notes, a process with 25 steps, including decisions. You have 25 ‘stickies’ on the wall. Now number them. This is important for the next step (8), below. b) Don’t worry about sequencing; with multiple flows going from various decision boxes, keeping the tasks in number sequence will be impossible. You may want to number all the tasks and decision in the first swim lane, then move down to the second, etc. An alternative is to number by phases, but don’t try for accurate sequencing. The numbers are simply identifiers. 8) Now that you have a wall full of ‘stickies’ that have been numbered, and that represent the first view of the end-to-end process, start at the very beginning, and ask questions. a. Is this actually the first step? b. What triggers this step? c. Is Step N the next step, or does something else happen first? d. Is this step necessary?
  • 6.
    Often, over time,things that were done in a process are no longer valid. For example, if a certain step is the creation of a report, ask if anyone uses the report. Perhaps the information contained therein is included elsewhere, and this report is redundant, but is consuming time to create. Ask probing questions about each step; the responses from the SMEs will probably trigger additional questions. Move ‘stickies’ around as necessary. For example, if the group decides that Step 5 actually happens after Step 11, move it, but don’t change the number. 9) Once the first draft has been reviewed, the meeting is over. Now the Process Analyst photographs the wall (remember, ‘stickies’ often fall during the night; tape them if you want them to remain), and maps it using a mapping tool (e.g. Visio, iGrafix). 10) Schedule a follow-up meeting with the same team (probably less time; perhaps half an hour). Review the mapped process, to see if the SMEs have had any additional thoughts; make changes if necessary. The ‘current state’ mapping is now complete. What will be done with it depends on the reason the exercise was undertaken in the first place. Since, in all likelihood, the process was documented to see what improvements could be made to it, the Process Analyst now removes his/her ‘mapping’ hat, and puts on their ‘analysis’ hat. Many ideas probably came to mind and were discussed with the SMEs; they should be mapped, and then reviewed with the SMEs, before being presented to management. Process Management, Analysis and Improvement are foundational to the efficient operation of any organization. The ability to do them quickly and effectively will benefit the overall workings of individual departments and entire companies.