i
1. INTRODUCTION
Energy Meter is a device that measures the electrical energy consumption of an
electrically powered device or system. Energy meters used in Sri Lanka are mainly
electromechanical and they operate by counting the revolutions of a non-magnetic,
electrically conductive, metal disc which rotates at a speed proportional to the
power consumed by the system which has been connected to the meter and the
number of revolutions of the metal disc is proportional to the energy usage.[1]
Although the electromechanical energy meters have been quite common in the
past years, they are gradually being replaced by digital energy meters due to certain
problems associated with them and most of these problems are due to their moving
parts.
A study conducted by Analog Devices Inc. USA found that the electromechanical
energy meters deteriorate due to various environmental factors such as humidity,
dust and dirt which significantly affect the operating accuracy of the
electromechanical energy meters. And also the accuracy of electromechanical energy
meters change as they age as shown in the figure 1.1
2
Figure 1.1: Change of the accuracy of electromechanical energy meters with age.
Since digital energy meters don’t have moving parts, they are considered better
than electromechanical energy meters. But digital energy meters are failed in
preventing some of the issues within the electricity system. [2]
Some of them are,
 A large number of inspectors have to be employed for meter reading and bill
payment related tasks [3]
 Incorrect meter readings, billing errors and errors due to estimated bills[3]
 Reluctance of consumers for paying electricity bills on time.[3]
 Uncontrollable demand growth [3]
 Electricity theft [3]
 Consumers have to spend time and energy standing in queues to make bill
payments.
As a solution for most of the above problems Sri Lankan power sector has paid their
attention towards the “prepaid energy metering” concept. “Prepaid electricity”
concept has become a new escalating trend in the world. According to a report from
Navigant Consulting (formerly Pike Research), the global installed prepaid meters
are expected to grow from 31.7 million in 2014 to 85.2 million in 2024, with a
compound annual growth rate of 10.4% as shown in the Fig. 2.Europe and parts of
the US have already powered a number of successful prepaid focused suppliers.[4]
3
Figure 1.2: Prepaid electricity customer forecast.
1.1 What Is Prepaid Metering
Simply a prepaid energy meter enables power utilities to collect energy
bills from consumers prior to the usage of power by delivering only as much as what
has been paid for.
The consumer begins with a positive account balance and the utility
company tracks real time electrical usage and deducts the corresponding
consumption charge from the prepaid credits. If the consumer fails to pay or to add
more credits to an account then the service is terminated.
This concept can be considered as a true win-win scenario for both utility and
the consumer.
Repaid electricity programs have long been offered by utilities in numerous
countries, such as the United Kingdom, Ireland, South Africa, New Zealand, India,
Argentina, and many developing nations with various metering technologies and
communication solutions. [5]
1.2 Existing Prepaid Metering Technologies
1.2.1. Smart card based prepaid energy meters
Smart card is a credit card sized plastic card embedded with an integrated circuit (IC)
and usually it consists of a ROM, EEPROM and a CPU.A smart card provides both
the memory capacity and the computational capability. Access to data stored on the
card is under the control of the smart card operating system. In this method consumer
have to have the smart card recharged for the amount he choose and enter the card
into the card reader of the energy meter. Then the meter store the number of units
recharged and start to measures the energy consumption. When purchased units are
used up the meter disconnect the power supply until the next recharge. [6]
4
1.2.2. RFID (Radio-Frequency Identification) based prepaid energy meters
Radio-frequency identification (RFID) is an automatic identification method, relying
on storing and remotely retrieving data using devices called RFID tags or
transponders. The technology requires some extent of cooperation of an RFID reader
and an RFID tag. An RFID tag is an object that can be applied to or incorporated into
a product, animal, or person for the purpose of identification and tracking using radio
waves. Some tags can be read from several meters away and beyond the line of sight
of the reader.
In this method RFID cards which are issued by the electricity suppliers to individual
consumers are used. This RFID card is unique with a code in it and consumers are
free to make flexible recharge. When the consumer wants to use the system he needs
to show the card to the reader, then the unique code inside the card is recognized by
the reader, and starts deducing the amount of the RFID card as per the quantized unit
charge. When the usage completes the consumer has to recharge the RFID card
again.[7]
1.2.3. Prepaid energy meters with GSM technology
In this method consumers are expected to reload their mobile account and send a
SMS to the energy meter using GSM network. Then the meter holds the purchased
energy units corresponding to the recharged value and let the consumer to use
electricity until the purchased units are exhausted. If the available energy units are
exhausted then the electricity supply is cut-off .After the next recharge occurs the
microcontroller pulls the SMS sent by the mobile, decodes it, recognizes the Mobile
no. and then makes the power supply connection again. After successful operation,
controller sends back the acknowledgement to the consumer's mobile through SMS
[8], [9].
5
1.3. Designof A Prepaid Energy MeterWith New Features
The main objective of our project was implementing a single phase digital prepaid
energy meter which provides measurement up to 40A load current and 230V line to
neutral voltage. As the first step of the design process of the prepaid energy meter we
had to decide the most convenient payment method for consumers. Therefore we
conducted an online survey with the contribution of one hundred and one participants
and majority (77.5%) preferred making payments through credit cards and mobile
service providers as shown in the figure 1.3.
The survey questionnaire and the summary of responses have been attached in the
appendices A and B.
Figure 1.3.The results of the online survey
Depending on the results of the survey, payments through credit cards and mobile
service providers were selected as the most convenient method of payment for the
prepaid energy meter.
Implementation of the energy meter was carried out in two stages.
6
 First stage - Developing the prepaid module
 Second stage - Developing the metering device
The working scheme of the integration of the both modules is shown in the
Fig.1.4.Utility power supply is fed to the energy meter and the prepaid module
provides a control signal to the local contactor according to the remaining energy.
Whenever the remaining energy goes below the disconnection threshold it provides a
disconnection signal to the contactor so that the power supply gets disconnected and
consumer receives a sms verifying his supply is disconnected.
When the consumer recharges his account above the reconnection threshold the
prepaid module sends a reconnection signal to the contactor so the supply gets
reconnected and consumer receives a sms verifying his supply is reconnected.
Figure 1.4.Working scheme of the energy meter
PREPAID MODULE
POWER UTILITY PREPAYMENT
METERING DEVICECONSUMER LEVEL
SUPPLY CONTACTOR
CONSUMER
WWIRELESS
COMWMUNICATION
7
1. ENERGYMETERINGDEVICE
Metering device of this prepaid energy meter is designed according to the
IEC1036 (1996-09) Alternating Current Watt-Hour Meters for Active Energy
(Classes 1 and 2).Main function of the energy metering device is measuring
consumed energy and it is carried out using an AD7755 energy metering IC. This
IC is highly accurate with an error of less than 0.1% in active energy over the
selected current and voltage range and surpasses the accuracy requirements as
quoted in the IEC1036 standard.
Figure 2.1.Block diagram of the prepaid energy meter
As shown in the figure 2.1 voltage signals come from voltage and current
transducers are applied to the AD7755 metering IC and it provides average real
power information on two low frequency outputs (F1 and F2) and instantaneous
real power information on a high frequency output (CF).One of the Low
frequency outputs are supplied to the microcontroller for energy calculations and
high-frequency output is made available at a LED which is used to speed
up the calibration process and used for real power calculations.
8
Figure 2.2.Metering device of the implemented energy meter
2.1.Current Sensing
For the function of the energy metering IC a voltage output from the current
transducer should be connected to the current channel (V1) of the metering IC. There
are two inputs (V1P, V1N) for the current channel and V1P is the positive input with
respect to V1N.The maximum peak differential signal on Channel 1 should be less
than 470 mV (330 mV rms for a pure sinusoidal signal) for specified operation.
Current-to-voltage conversion needed for the operation of the metering IC of this
energy meter is carried out using a shunt resistor. This shunt resistor is connected in
series with the phase wire of the load supply and the voltage signal needed for the IC
is taken by the voltage across the resistor as shown in the figure 2.3.
9
Figure 2.3.Current detection
2.1.1. Shunt selection
In this meter a 350 µΩ resister which has been manufactured from Manganin was
selected as the shunt resistor.
When selecting the size of the shunt resister there are some important facts that
should be considered. First, the power dissipation in the shunt should be minimized.
The maximum rated current for this design is 40 A, therefore, the maximum power
dissipated in the shunt is (40 A)2 ×350 μΩ = 560 mW. According to IEC1036
maximum power dissipation of the meter including power supply should be less than
2 W. But the higher power dissipation may make it difficult to manage the thermal
issues. Although the shunt is manufactured from Manganin material which is an
alloy with a low temperature coefficient of resistance, high temperatures may cause
significant error at heavy loads. The next consideration is the ability of the meter to
resist attempts to tamper by shorting the phase circuit. With a very low value of
shunt resistance the effects of externally shorting the shunt are very much minimized.
Therefore, the shunt should always be made as small as Possible.
10
If the shunt is made too small it will not be possible to meet the IEC1036 accuracy
requirements at light loads. Therefore a shunt value of 350 μΩ was considered a
good compromise for this design.
2.2 Voltage Sensing
Output from the voltage transducer should be connected to the voltage channel (V2)
of the metering IC. There are two inputs (V2P, V2N) for the voltage channel and
these inputs provide a fully differential input pair. The maximum differential input
voltage is 660 mV for specified operation. The maximum signal level at these pins is
1 V with respect to AGND (AGND pin provide ground reference for the analog
circuitry) and overvoltage of 6 V can also be sustained on these inputs without risk of
permanent damage.
2.3 Operation of The Energy Metering IC
Figure 2.4. Signal processing block diagram
11
As shown in the figure 2.4 voltage signals come from the voltage and current
sensors are digitized using two analog-to-digital converters (ADCs).Then they
are subjected to amplification with user selectable gain of 1, 2, 8 or 16 in the
current channel and it facilitates easy transducer interfacing. The instantaneous
power signal is generated by directly multiplying the digitized current and
voltage signals and the real power component (DC component) is extracted by
sending through a low pass filter.
Let,
V(t)= Vcos(ωt)
I(t)=Icos(ωt)
Then,
Power=V(t) ×I(t)
= Vcos(ωt)×Icos(ωt)
=
𝑉𝐼
2
+
𝑉𝐼𝑐𝑜𝑠 (2𝜔𝑡)
2
;
𝑉𝐼
2
is the real power component
This operation is valid even when the voltage and current signals are non-sinusoidal
and not in phase. Then the IC generates two frequency outputs (low and high) using
extracted real power component. The low frequency output is generated by
accumulating real power component over a long accumulation time period
and therefore the low frequency output is proportional to the average real
power. But the high frequency output is generated accumulating real power
information over a short time period and this frequency output is proportional to
the Instantaneous real power. This high frequency output (CF) is used for meter
calibration purpose.
Sometimes the voltage and current signals comes from transducers may
have offsets and it contributes a DC component after the multiplication
introducing a constant error to the real power calculation as shown by the
calculation below.
12
{Vcos(ωt)+VOS} × {Icos(ωt)+IOS} =
𝑉𝐼
2
+ VOSIOS + VOSIcos (ωt) + IOSVcos (ωt) +
𝑉𝐼
2
cos (2ωt)
Where,
VOS -Offset of the voltage signal
IOS -Offset of the current signal
V -rms value of the voltage signal
I -rms value of the current signal
This problem is avoided by connecting a high pass filter (HPF) to the current
channel. By removing the offset from at least one channel, the error DC
component generated in multiplication can be eliminated.
13
2. PREPAID MODULE
Prepaid module of the digital prepaid energy meter has been developed as a separate
devise and it can be connected to an existing digital energy meter and convert it into
a prepaid energy meter. Microcontroller of the prepaid module integrates the
functionalities of the metering device and the prepaid module. Communication
between prepaid module and the outer world is carried out by the GPRS/GSM
module.
Figure 3.1.Prepaid Module of the implemented energy meter.
3.1. GPRS/GSM Module
In the implemented prepaid meter, SIM900 GPRS/GSM shield is used as the
communication device among prepaid module, utility server and the consumer. The
figure 3.2 shows the GPRS/GSM module used for the implementation of the prepaid
energy meter.
14
Figure 3.2.GPRS/GSM module
Communication with the GPRS/GSM module and the microcontroller is carried out
using AT commands. AT commands are instructions used to control MODEMs.
Some of the AT commands used to instruct the GPRS/GSM module of the energy
meter through the microcontroller are mentioned in the table 3.1.
Table 3.1. AT commands used to instruct the GPRS/GSM
Command Function
AT+CMGF Select SMS message format
AT+CMGS Send SMS message
AT+HTTPINIT Initialize http service
AT+HTTPPARA Set http parameters value
AT+HTTPREAD Read the http server response
3.2 Operation Of The Microcontroller
15
For the implementation of the energy meter, an Arduino Mega
microcontroller is used. Energy measuring IC generates average real power
information on two low frequency outputs (F1 and F2) and high frequency pin(CF)
as mentioned before and one of the Low frequency outputs and the CF pin are
connected to the microcontroller through interrupt pins. Microcontroller detects
pulses generate by the metering IC using attachInterrupt function. Energy calculation
is carried out through the F1 pin and power calculation and calibration is carried out
through the CF pin. Microcontroller communicates with the GPRS/GSM module
allowing the prepaid energy meter to connect with the utility server through serial
communication.
3.2.1. Serial communication
Serial communication is the process of sending data one bit at a time, sequentially,
over a communication channel. All Arduino boards have at least one serial port and
Arduino Mega has four serial ports.
3.2.2. Active energy calculation
Whenever the microcontroller detects a pulse from the F1 pin consumed
active energy increases by 0.01 kWh. Simultaneously remaining energy units reduces
by 0.01 and monthly consumption increases by 0.01 kWhs.
Meter constant used for energy calculation = 100imp/kWh
kWhs per pulse =
1
100
= 0.01kWh/pulse
Then the server and the LCD display for the user is updated.
3.2.3. Active real power calculation
Meter constant used for power calculation=3200imp/kWh
16
Average frequency per kW =
3200
3600
=0.8889 Hz
Variable “power counter” counts the number of pulses generated by the FC pin over
15 min time period. Then,
Average frequency at CF pin=
𝑃𝑜𝑤𝑒𝑟 𝐶𝑜𝑢𝑛𝑡𝑒𝑟
𝑇𝑖𝑚𝑒
. Average real power =
𝐴𝑣𝑒𝑟𝑎𝑔𝑒 𝐹𝑟𝑒𝑞𝑢𝑒𝑛𝑐𝑦
0.8889
3.3. Main Server And Updating Processes
Figure 3.3.Communication process
As shown in the figure 3.3 the main server consists of a database, utility webpage
and a consumer web page. It stores all the information related to the prepaid metering
system using a database. Database is updated once in every fifteen (15) minutes by
all the prepaid meters connected to the server. This server stay connected with the
vending stations and maintains a system to exchange data with these stations.
3.3.1. Data base
17
As shown in the figure 3.4 data base of the energy metering system consist of 6 data
tables. They are,
1. user information table
2. Tariff table
3. Recharge information table
4. User consumption table
5. Recharge table
6. Dismonth table
18
Figure 3.4.Structure of the data base
User information table keeps records of user ID, user name, user password,
and user contact number and tariff category of all the consumers. Every consumer of
the prepaid metering system is given a unique identity number called user ID and the
DATABASE
User Information
 User ID
 User name
 Password
 usercontact
 tariff category
Tariff
 Domestic
 Hotel,
 Industrial,
 Religion
 General
Recharge Information
 Recharge card
number
 Recharge
amount
User Consumption
 Timestamp
 instantaneous
power
 monthly
consumption
 Total
consumption
 Remainingunits
Recharge
 Timestamp
 Recharge
Rupees
 recharge units
 tag
Dismonthtable
 Monthlyreset
 Disconnection
19
phone number relevant to the SIM card which has been inserted in to the GSM
module of the prepaid energy meter is used as this user ID. Passwords which are
used by the consumer s for logging into their accounts are also stored in this table.
And also the tariff category which they belong to is kept in this table.
Tariff table is used to store tariff rates relevant to the different types of tariff
categories. The categories of domestic, hotel, industrial, religion and general have
been stored in the database of the implemented energy meter.
Recharge information table contains pin numbers and recharge amount of all the
recharge cards supplied to the all vender stations. In addition to that recharge
information table keeps a record called tag. Initially the value of the tag for a
recharge card is zero and whenever this card is used by a consumer value of the tag is
made one.
Three data tables (User consumption table, Recharge table, Dismonth table) are
assigned for every ID number or every consumer of the user information table.
User consumption table keeps the records of timestamp, monthly
consumption, total consumption, remaining units and instantaneous power.
Timestamp column shows the time and the date of each record of the user
consumption table. This table is updated once in every 15 minutes according to the
data come from prepaid energy meters.
Recharge table keeps records of timestamp, recharged rupees, recharged units
and tag. Whenever the consumer recharge his/her account this table updates and
make the value of the tag record one. After the prepaid meter made a request for
updating the server, recharged number of units is sent to the prepaid meter back as a
response and then the value of the tag column is made zero.
Dismonth table keeps records of monthly reset and disconnection. Cron file
make the value of the monthly reset record one at 0000h on the last day of every
month.Cron file (Cron tab) are used for scheduling tasks to run on servers. A
program calle daemon initiated by the system runs in the background all the time.
This cron daemon is responsible for launching these cron jobs on schedule. After the
20
prepaid meter made a request for updating the server, a notification is sent to the
prepaid meter back as a response informing the meter about the start of the new
month. Then the value of the monthly reset is made zero. Utility can disconnect the
power supply to the consumer by making the value of the disconnection record zero.
When the consumer utilizes the power supply this value should be kept as one.
3.3.2. Updating the server
As mentioned before prepaid energy meters send an http request to the server once in
every 15 minutes. This request includes the values of the variables of user Id, supply
current, supply voltage, supply power factor, remaining units, total consumption,
monthly consumption and average power in the form of a string. After the server
receives the request it calls for the request handler.php file. Then the request handler
extracts the data from the string and directed them to correct position of the database.
After that the server issue a response which contain recharged amount, monthly reset
value ,disconnection, tariff rate and the tariffcategory in the form of a string. This
string is received by the GPRS/GSM module and the microcontroller extracts and
updates the values of the variables.
3.3.3. Data backup
The EEPROM available in the Arduino microcontroller is used to store the data
recharged amount, remaining units, total consumption, monthly consumption and
variable values required to continue the metering process.In the event of a failure,
previously accumulated data can be retrieved and resumed the process.
3.4. MeterDisplay
16×4 Liquid Crystal Display module is used for displaying the
 Remaining number of units
 Amount of last recharge
 Total consumption
 Monthly consumption
 Tariff Category
21
 Tariff rate
at the prepaid digital energy meter as shown in the figure 3.5.
Figure 3.5. LCD display of the prepaid energy meter
Figure 3.6 shows the pin positions of the LCD display and function of each pin is
discussed briefly.
Figure 3.6.Pin diagram of LCD display
22
The pin at the right top corner of the LCD display is ground pin and it is
connected to the ground and the second pin is connected to the 5V power supply of
the Arduino board. Third pin is for controlling the brightness of the backlight of the
LCD and it is connected to the middle pin of a10k potentiometer (other two pins of
the potentiometer is connected to the 5V and GND of the arduino). RS pin allows a
user to select the instruction mode or the character mode of the LCD. When the
instruction mode is selected, the data that the LCD receives on the 8 data pins (D0 to
D7) will be interpreted as instruction data. These data can be instructions such as
"clear the display", "moves the cursor", etc. When the character mode is selected, the
data that the LCD receives on the 8 data pins (D0 to D7) will be interpreted as
character data and they will be shown on the LCD screen. This RS pin is connected
to a digital pin of the arduino. The next pin, RW pin (Read/Write) pin enables a user
to write to the LCD so that it displays characters or to read the characters from the
LCD. For “high” signal level it enables read mode and for “low” signal level it
enables write mode. In this meter the RW pin was connected to a digital pin of the
arduino. The next pin is enable pin and it enables the clock of the LCD to be
triggered such that the LCD can execute instructions that are given it. This pin also
connected to a digital pin of the arduino. In this LCD we use 4 bit mode and neglect
the 0,1,2,3 data pins connecting 4,5,6,7 data pins to the arduino. Last two pins are
connected to the 5V power supply and ground of the arduino for supplying LED
backlight to the LCD.
This LCD screen is controlled by using the Liquid Crystal Library of the
Arduino.
3.5. Controlling Power Supply To The Consumer
Within the main user program of the Arduino the variable “remaining_units” is
maintained. The value of the “remaining_units” reducesby 0.01 whenever the energy
metering IC generates a pulse at the frequency output pin.
When the remaining number of units reaches 5 it generates a notification to
the consumer through his/her mobile phone informing to recharge the account. If the
account is not recharged and remaining number of units reach 3 it generates a buzzer
alarm and a SMS notification through the mobile phone.Whenever the remaining
23
number of units reaches 1 it provides the disconnecting signal to the contactor and
contactor disconnect the power supply to the consumer. Then consumer has to make
a reestablishing request to the utility by recharging his/her account.
3.5.1. Solid state relay
Figure 3.7 shows the solid state relay that we used for the digital prepaid energy
meter to control (disconnect and connect) the power supply to the consumer
according to the remaining number of energy units.
Figure 3.7.Solid state relay
Main features of this solid state relay are,
 Control voltage is in the range of 3V to 32V DC
 Output voltage is in the range of 24V to 380VAC
 Rated load current is 40A
24
Figure 3.8.Connection of solid state relay with Arduino
According to the figure 3.8. Solid state relay is connected within the energy meter.
By making the power level at the digital pin of the Arduino low, power supply to the
consumer can be disconnected and by making the power level at the pin high, power
supply to the consumer can be disconnected.
3.5.2.Generating notifications
This power supply system generates SMS notifications for the consumer when,
1. Remaining number of units reaches 5
2. Remaining number of units reaches 3
3. Just after the power supply is disconnected
4. Just after the account is recharged
5. Just after the power supply is reconnected
25
These messages are generated by the Arduino and send through the GSM/GPRS
module. In addition to that microcontroller generate a buzzer notification when
the remaining number of units reaches 3.The figure 3.9 shows an image of the
buzzer used for the implemented prepaid meter.
Figure 3.9.Buzzer
One pin of the buzzer is connected to the ground and the other pin is connected to a
digital pin of the Arduino.
3.6. Recharging The Account
Recharging of the account can be done in three methods. They are,
1. Credits cards
2. Reloads through mobile service provider
3. Scratch cards
When making payments through credit cards consumer has to log in to his/her
account through the prepaid metering web site.
When reloading through mobile service providers vendors should send a
request massage according to the format of @user_id#recharge_ammount@ to the
recharging unit.
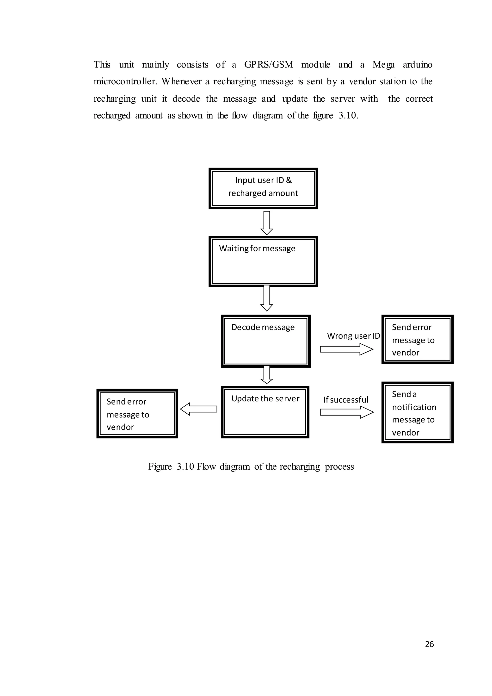
3.6.1. Recharging unit
26
This unit mainly consists of a GPRS/GSM module and a Mega arduino
microcontroller. Whenever a recharging message is sent by a vendor station to the
recharging unit it decode the message and update the server with the correct
recharged amount as shown in the flow diagram of the figure 3.10.
Figure 3.10 Flow diagram of the recharging process
Input user ID &
recharged amount
Waitingformessage
Decode message
Update the server Senda
notification
message to
vendor
Senderror
message to
vendor
If successful
Wrong userID
Senderror
message to
vendor
27
4. EXISTING METER ATTACHMENT KIT
Metering device and the prepaid module of the energy meter was implemented as
separate modules as mentioned before. This prepaid module can be connected to an
existing digital energy meter using a meter attachment kit and converted it into a
prepaid energy meter. Figure 4.1.shows a circuit diagram of the existing meter
attachment kit.
Figure 4.1.Circuit diagram of the existing meter attachment kit.
Calibration output(CF),low frequency output(F1) and the ground of the existing
digital energy meter are connected to the CF input,F1 input, ground and the 5V
terminals(which come from arduino board) of the prepaid module.
28
5. WEB INFRASTRUCTURE
This prepaid energy metering system has facilitated both consumers and utilities to
manage their functions and requirements online through the web. Anyone who
follow the link address
http://prepaidmeter.projects.mrt.ac.lk/index_consumer.html
can enter to the login screen shown in the figure 5.1.
Figure 5.1.Login screen of the web page
Each consumer in the network has given a separate web account and he/she can login
to this web account by selecting “Login as Consumer” and enter his/her user name
and the password.
4.1. Consumer Website
Consumer website has been developed with the five tabs” Home” tab, “Usage” tab,”
Pay online” tab, “ Features” tab and the “Contact” tab.
 Home tab
29
Home tab of the utility website provides a brief introduction to the prepaid energy
metering system in an attractive and brief manner. In addition to that home tab
facilitate checking the remaining number of units very easily. As shown in the figure
5.2 consumer has to click on the yellow color button to check his/her remaining
energy units.
Figure 5.2.Home tab of the consumer web page
 Usage tab
By looking at the usage tab consumer can observe his/her energy consumption of last
12 months in monthly basis and the energy consumption of last 30 days. In addition
to that consumers are facilitated to observe the energy consumption and the
recharged amount relevant to any previous month as shown in the figure5.3.
30
Figure 5.3.Usage tab of the consumer web page
 Pay online tab
This tab facilitates online payments for prepaid energy. Consumers can pay for their
energy using their credit cards and by entering pin numbers of purchased recharge
cards at this tab location as shown in the figure 5.4. .
Figure 5.4.Pay online tab of the consumer web page
31
 Features tab
This tab gives a brief introduction about the features of the prepaid energy metering
system and also instructions for connecting to the prepaid metering network.
 Contact tab
Contact tab provides the contact details of the help desk of the utility and accept the
e-mails send by consumers.
4.2. UtilityWebsite
By logging to the utility website, utility can monitor their consumer’s performance
very easily. Utility website consists of the four tabs “Home”, ”Graphs”,
”ConsumerInformation” and “Update”
 Home tab
Home tab of the utility website shows several information important to the utility as
shown in the figure 5.5. They are,
1. Monthly recharged energy revenue
2. Annual recharged energy revenue
3. Monthly energy consumption
4. Annual energy consumption
5. Tariff categories and their tariff rates
32
Figure 5.5. Home tab of the utility web page
 Graphs tab
Graph tab shows the graph of the monthly energy revenue for last 12 months and
facilitate to observe the energy supply of the month entered by the consumer. And
also utility can observe the load curve in this tab location.
 Consumer information tab
In this tab utility can check the details of consumers and monitor the energy
consumption information of each consumer.
 Update tab
By entering to the update tab utility can
1. Issue new recharge cards to the system
2. Change tariff rates
3. Change consumer tariff categories
4. Disconnect and reconnect power supply for consumers.
33
Figure 5.6. Update tab of the utility web page.
34
6. ELECTRICITYTHEFT DETECTIONSYSTEM
Electricity theft detection mechanism uses a normally closed limit switch as
shown in the figure 6.1 and whenever the casing of the energy meter is
opened a pulse is triggered.
Figure 6.1.Circuit diagram of the theft detection mechanism
35
7. POWER SUPPLYUNIT
Power supply required for the operation of the prepaid energy meter is supplied by a
switching power supply module which is shown in the figure 7.1. This module
consists of a 100V-240V AC to DC power adaptor and provide over voltage, over
current and short circuit protection for the system. Some of the additional features of
this module are,
 Input Voltage:100V-240V
 Input frequency:50/60Hz
 Output :DC 12V,2.5A,30W
Figure 7.1. Switching power supply module
A 2500mAh,Li-Polymer chargeable battery is used to provide the power supply for
the arduino board and the contactor in an event of power failure. Figure 7.2. Shows
the circuit diagram of the complete power supply module which include the
switching power supply module and the chargeable battery.
36
Figure 7.2.Power supply circuit of the prepaid energy meter.
At a normal operational condition relay coil is energized allowing power supply
through the SPSM (switching power supply module) and charging the battery. Input
to the switching power supply has been connected to the utility power supply. During
a power failure, relay coil is de-energized allowing power supply through the
charged battery. A 7808 linear voltage regulator IC is used to supply an 8V regulated
voltage and 220µF capacitor is used to maintain a steady voltage supply at switching.
37
8. METER CALIBRATION
Calibration of the meter is carried out using a simple resistor divider network
connected to the voltage channel of the energy metering IC (AD7755) as shown in
the figure 8.1. This network allows the line voltage to be attenuated and adjusted
with a resolution of 10 bits. This is achieved by using the binary weighted resistor
chain R5 to R14. This will allow the meter to be accurately calibrated using a
successive approximation technique.
Figure 8.1.Calibration network
38
The voltage which should be appearing on the divider network can be calculated as
below.
According to the AD7755AAN data sheet the equation that relates the low frequency
output on F1 and F2 to the product of the rms signal levels at current channel (V1)
and the voltage channel (V2) is given by the equation (1)
Frequency=
8.06 ×𝑉1×𝑉2×𝐺𝑎𝑖𝑛×𝐹1−4
𝑉𝑟𝑒𝑓×𝑉𝑟𝑒𝑓
(1)
Where,
V1 - Differential rms Voltage signal on channel 1
V2 - Differential rms Voltage signal on channel 2
Gain -1, 2,8or16 depending on the gain selected using two logic inputs to the IC
Vref - Reference voltage
F1-4 - One of the four possible frequencies selected by using the logic inputs to
the IC (Identified as S0 and S1 in the data sheet of (AD7755AAN)
Design parameters:
 Line voltage = 230 V (nominal)
 IMAX = 40 A
 Base current (Ib)= 5 A
 Counter = 100 imp/kWh
 Meter constant = 3200 imp/kWh
 Shunt size = 350 µΩ
 F1–4 frequency=3.4
 Gain=16 (selected using the AD7755 data sheet)
Then,
100 imp/hour = 100/3600 sec = 0.027777 Hz
Meter is calibrated at Ib (5A). Then,
Power dissipation at Ib = 230 V × 5 A = 1.15W
Frequency on F1 and F2 at Ib = 1.15 × 0.027777 Hz
= 0.03194355 Hz
39
Voltage across shunt (V1) at Ib = 5 A × 350 µΩ
= 1.75 mV
Frequency =
8.06 ×𝑉1×𝑉2×𝐺𝑎𝑖𝑛×𝐹1−4
𝑉𝑟𝑒𝑓×𝑉𝑟𝑒𝑓
0.03194355 Hz =
8.06×1.75𝑚𝑉 ×𝑉2×16×3.4𝐻𝑧
2.5𝑉 ×2.5𝑉
V2 = 260.19 mV rms
Therefore, in order to calibrate the meter the line voltage needs to be attenuated
down to 260.19 mV by varying resistance across the voltage channel.
Error of the implemented energy meter was measured using the pz4000 power
analyzer. A load of 2300W was supplied for 30 min time period through the power
analyzer and obtained the readings.
 Voltage : 228.623V
 Current :10.153A
 Power factor: 0.99
 Power : 2.298 kW
 Energy : 1.15kWh
Then the load was connected across the prepaid energy meter and obtained
the consumed energy reading as 1.13kWh.Then,
Error of the energy meter=
𝑒𝑛𝑒𝑟𝑔𝑦 𝑟𝑒𝑔𝑖𝑠𝑡𝑒𝑟𝑒𝑑 𝑏𝑦𝑚𝑒𝑡𝑒𝑟 –𝑡𝑟𝑢𝑒 𝑒𝑛𝑒𝑟𝑔𝑦
𝑡𝑟𝑢𝑒 𝑒𝑛𝑒𝑟𝑔𝑦
×100
=
1.13−1.15
1.15
×100
= 1.739 %< 2%
According to the above calculation this meter can be coded as a type II
energy meter.
40
9. ISSUES RELATED TO IMPLEMENTATION OF PREPAID
METERING SYSTEMS
When a prepaid metering system is installed it replaces the billing system, the
reading of meters and the administration of revenue collection. Implementing a
prepaid meter is a change of mindset, a change in the way the revenue collection is
managed, a change in IT procedures, a change in customer service, a change in
metering and a change in consumer behavior. Therefore all the parties should
understand the benefits and accept the change.
The most important task in implementing the meter is planning the implementation.
Detailed program, schedules, including resource allocation, distribution of
responsibilities and the setting of milestones are very essential.
9.1.Marketing & Training
Most people in the society see anything new with suspicion and therefore marketer’s
task is to offer a package which best suits the consumer’s needs, make people aware
about this new technology or procedure and show them the benefits of the new
approach.
Important points which should be considered in this context are
 Installation teams must be trained on meter installation and also they should
be trained to train the customers to operate and maintain the meters.
 Training the customer service staff to operate the Help Desk with good
manners , the completion of the registration of new consumers etc.
 Training vendors so that they can give the customer good service and create
the image the utility wishes.
 Training the SMS manager, supervisors and operators.
The success of any system relies on the acceptance of all the players within the utility
as well as on consumer acceptance.
41
9.2 Maintenance Management
Before the system has been installed, authorities should have a procedure to manage
the system from a maintenance point of view. In this case following issues should be
considered.
 Authorities have to decide what procedures will be followed if a meter fails.
If a consumer complains regularly that his/her meter is not working the
maintenance team has to regularly replace the meter and the result will be a
high maintenance cost to the utility.
 Utility has to decide what procedures will be followed if the utility server
fails. In such a case a back-up system should be available.
 The procedure used to back up and archive data is important and good
housekeeping is required for any database.
 The controls and procedures for collection of revenue from vendors and the
transfer of data between utility server and vending station are important.
 The selection criteria for venders should be considered.
9.2.Customer Education:
With prepaid meters consumers are in control of their electricity budgets they decide
for themselves how often they wish to purchase electricity and to what value.
Customer education assumes top priority for success of the scheme. The points to be
considered here are
 Consumers must know how and where to purchase credit.
 Consumers must be able to read the meter and receive notifications so they
know when they need to re-purchase credit.
 Consumers must know how much credit they have available at any time.
 Consumers must know how to clean the meter.
 Consumers must know what to do or who to contact if they experience
problems with the meter.
42
Brochures should be available at each vending site. Vendors should be trained both
in the use of the vending equipment and in the use of the meters and the benefits of
the system, so that they are able to promote it.
Prepaid meter manufacturers should provide marketing and training videos which
can be used to show the consumer how to use the system and what the benefits are
and a help line should be set up to get help if they are unclear on any issue.
9.4.Regulatory and Ethical Issues associatedwith Prepaid Meters
Automatic service disconnection is an integral part of prepaid electric service.
But over the years electricity came to be regarded as a right more than a privilege in
every society and hence regulators and law makers have found it difficult to accept
the automatic disconnection feature of the prepaid meters.
In the USA, regulatory rules evolved to protect customers from service
interruption. Before terminating service to a customer whose payment is seriously
past due, the utility must pursue an array of measures to secure payment. But prepaid
electric service with automatic disconnection when the prepayment runs out is
incompatible with the protective measures. Because of that only a few thousand
customers are being served through prepaid metering in the US, mostly in municipal
and cooperative utilities.
Therefore in developing a prepaid electricity system, ethical issues in use of
prepaid electricity should not be treated as an injustice to the society at initial stages
of development. However, caution may be exercised while choosing areas for
deployment of prepaid meters.
43
10. CONCLUSION
The market for the prepaid energy metering is steadily growing due to smart
metering technology, as well as the growing acceptance of the idea of prepaying for
services.But regulators in some countries in the world have not allowed this payment
method because they see it as an issuefor some consumers, such as the elderly or
those on low incomes. And also sometimes this system may be inconvenient because
consumers have to go out to top upthese energy meters and if they can't reach a
vender stationtheir energy can be switched off.Most of the prepaid meters currently
use in the world need to have their prices updated manually after price rises or falls
and which can take months. This means consumers could be left paying old rates and
paying too much.
In this project we have eliminated most of the above barriers
available for the growth of the prepaid energy metering concept. This prepaid meter
allows payments through credit cards and consumers can make their payments
without spending time in vender stations. And also it allows utility to change tariff
rates by login into the utility website easily and it will take only a few seconds. In
addition to that this meter has been included an electricity theft detection method as a
special feature.
44
11. REFERENCELIST
[1].1. Ten predictions for prepaid energy in 2015. PREPAID ENERGY HUB. [Online]
MArch 02, 2015. http://prepaidenergyhub.com/ten-predictions-for-prepaid-energy-in-2015/.
2. Modeling of GSM-Based Energy Recharge Scheme for Prepaid. B.O.Omijeh, G.I.Ighalo.
2013, IOSR Journal of Electrical and Electronics Engineering, p. 8.
3. Design and Simulation of Single Phase Intelligent Prepaid Energy Meter.
Bourdillon.O.Omijeh,Godwin.I.Ighalo. 2013, Innovative Systems Design and
Engineering , p. 14.
4. Sanogo, Hamed. EDN NETWORK. Use-Near-Field-communications-and-a-secure-
authenticator-to-activate-an-electrical-prepayment-system-in-your-home. [Online] July 09,
2015. http://www.edn.com/Home/PrintView?contentItemId=4439884.
45
46
47
Appendix B: Responses of the survey
48
49
50
Appendix C: Code of the Arduino microcontroller
//scaled using 0.1kWh = 1Wh
//Libraries/////////////////////////////////////////////////////////////////////
#include <EEPROM.h>
#include <LiquidCrystal.h>
LiquidCrystal lcd(42, 44, 46, 48, 50, 52);
//Suplementary variables and constants///////////////////////////////////////
int energyCount;
int powerCount;
const float frequencyPerKiloWatt = 0.8889 ;
int contactor= 26 ;
int buzzer = 24;
boolean nextchar=0;
byte state=16;
int eeAddress=0;
int tag=0;
int shiledonoff=28;
//User Information/////////////////////////////////////////////
long Id = 719266881;
float recharged_amount =0.00f ;
float remaining_units = 0.00f ;
float total_consumption = 00.00f ;
float monthly_consumption=0.00f;
float last_recharge = 0.00f;
float averagePower =0.00f;
float temp_recharged=0.00f;
//Unused variables////////////////////////////////////////////////////////////////////////////////
float supply_voltage=230 ;
float supply_current=0;
float supply_pf=1;
//variables related to string decode////////////////////////////////////////////////////////////
int mon_reset=0;
int dis_connect=0;
int tariff_cat=1;
float tariff_rate=10.00f;
String datareceive="";
String tarifCatogory = "";
//Identifiers/////////////////////////////////////////////////////////////
int n1 = 1;
int n2 = 1;
int d = 1;
int r = 1;
int t=1;
long time_int=0;
//Notifications////////////////////////////////////////////////////////////////////
String notification1 = "Your remaining energy has reached 5kWh.Please recharge" ;
51
String notification2 = "Your remaining energy has reached 3kWh.Please recharge" ;
String Disconnection = "Your connection has been disconnected.Please recharge to get the conection
back" ;
String Reconection = "Congradulations you have recived your conection back" ;
String Verification = " ";
//////////variable address for EEProm///////////////////////////////////////////////
#define addr_recharged_amount 0
#define addr_remaining_units 4
#define addr_total_consumption 8
#define addr_last_recharge 12
#define addr_monthly_consumption 16
#define addr_energy_count 20
////////////////////////////////////////////////////////////////////////////////////////////
void setup(){
Serial1.begin(9600);
Serial.begin(9600);
delay(100);
pinMode(contactor,OUTPUT);
pinMode(buzzer,OUTPUT);
pinMode(shiledonoff,OUTPUT);
attachInterrupt(digitalPinToInterrupt(2),pulsecounter,FALLING);
attachInterrupt(digitalPinToInterrupt(3),calcounter,RISING);
attachInterrupt(digitalPinToInterrupt(20),theft,RISING);
shiled_on();
readfromEEPROM();
lcdSetup();
}
//////////////////////////////////////////////////////////////////////////////////////
void loop() {
time_check();
displayEnergyData();
reconnection();
energyCalculation();
writeEngData();
generateNotification();
}
//pulse counterand calcounter////////////////////////////////////////////////////////////
void pulsecounter()
{
energyCount++;
}
void calcounter(){
powerCount++;
}
52
//limit switch to detect electricity theft//////////////////////////////////////////////////////////////////////////////////
void theft(){
}
//lcd//////////////////////////////////////////////////////////////
void lcdSetup(){
lcd.clear();
lcd.begin(16, 4);
lcd.setCursor(0,0);
lcd.print("ID : ");
lcd.setCursor(5,0);
lcd.print(Id);
}
// reconnection*******************************************************************
void reconnection(){
if(recharged_amount >= 6 && r==1 ){
r=0;
d = 1;
generateReconSignal();
sms(Reconection);
}
}
//energyCalculation******************************************************************
**************
void energyCalculation(){
if(recharged_amount>= 6.00){
remaining_units += recharged_amount ;
last_recharge = recharged_amount ;
temp_recharged= recharged_amount ;
recharged_amount = 0.00;
}
if (energyCount >= 1){
energyCount = 0 ;
monthly_consumption += 1; //0.1kWh = 1Wh
total_consumption += 1 ; //0.1kWh = 1Wh
remaining_units -= 1; //0.1kWh = 1Wh
}
}
53
//Power calculation//////////////////////////////////////////////////////////////////////////Powercalculation with a
maximum error of 1.25W
void powerCalculation(){
float averageFrequency = powerCount/(900);
averagePower = averageFrequency/frequencyPerKiloWatt ;
powerCount =0;
}
//Display //////////////////////////////////////////////////////////////////////////////////
void displayEnergyData(){
tariff_display();
lcd.setCursor(0,1);
lcd.print(remaining_units);
delay(20);
lcd.setCursor(11,1);
lcd.print(last_recharge);
delay(20);
lcd.setCursor(0,2);
lcd.print(total_consumption);
delay(20);
lcd.setCursor(11,2);
lcd.print(monthly_consumption);
delay(20);
lcd.setCursor(0,3);
lcd.print(tarifCatogory);
delay(20);
lcd.setCursor(11,3);
lcd.print(tariff_rate);
delay(20);
}
//discon&recon//////////////////////////////////////////////////////////////////////////////////////////
void generateDiconSignal(){
digitalWrite(contactor,LOW);
}
void generateReconSignal(){
digitalWrite(contactor,HIGH);
}
//Generating notification////////////////////////////////////////////////////////////////////
void generateNotification(){
if (remaining_units <=5 && remaining_units > 3 && n1==1 ){
n1=0;
sms(notification1);
}
if (remaining_units <=3 && remaining_units > 1 && n2==1 ){
n2=0;
sms(notification2);
digitalWrite(buzzer,HIGH);
54
delay(2000);
digitalWrite(buzzer,LOW);
}
if (remaining_units <1 && d==1 ){
d=0;
generateDiconSignal();
n1 = 1;
n2 = 1;
r = 1;
sms(Disconnection);
}
if(temp_recharged>6)
{
n1 = 1;
n2 = 1;
d = 1;
Verification.concat("You have sucsessfully recharged ");
Verification.concat(temp_recharged);
Verification.concat("units to your account");
temp_recharged=0;
sms( Verification);
Verification="";
}
}
//sms/////////////////////////////////////////////////////////////////////////////////////////////
void sms(String x){
Serial.println("r");
Serial1.println("r");
delay(1000); //Wait for a second while the modem sends an "OK"
Serial.println("AT+CMGF=1r"); //Because we want to send the SMS in text mode
Serial1.println("AT+CMGF=1r");
delay(1000);
Serial.println("AT+CMGS="0772273179""); //Start accepting the text for the message
Serial1.println("AT+CMGS="0772273179"");
delay(1000);
Serial1.println(x); //The text for the message
Serial1.write(26);
Serial.println("MESSAGE SENT");
delay(1000);
Serial.write(26); //Equivalent to sending Ctrl+Z
Serial.println("r");
Serial1.println("r");
Serial1.write(26);
}
//Http request to the server//////////////////////////////////////////////////////////////////////////////////////////////////////////
void SubmitHttpRequest()
{
Serial1.println("AT");
delay(100);
55
// shiled_on();
ShowSerialData();// this code is to showthe data from gprs shield, in order to easily see the process
of how the gprs shield submit a http request,and the following is for this purpose too.
Serial1.println("AT+CGATT?");
delay(100);
ShowSerialData();
Serial1.println("AT+SAPBR=3,1,"CONTYPE","GPRS"");//setting the SAPBR, the connection
type is using gprs
delay(100);
ShowSerialData();
Serial1.println("AT+SAPBR=3,1,"APN","CMNET"");//setting the APN, the second need you fill
in yourlocal apn server
delay(400);
ShowSerialData();
Serial1.println("AT+SAPBR=1,1");//setting the SAPBR, for detail you can refer to the AT
command mamual
delay(200);
ShowSerialData();
Serial1.println("AT+HTTPINIT"); //init the HTTP request
delay(200);
ShowSerialData();
String datasend="";
datasend.concat(Id);datasend.concat("&cur=");datasend.concat(supply_current);datasend.concat("&v
ol=");datasend.concat(supply_voltage);datasend.concat("&pf=");datasend.concat(supply_pf);datasend
.concat("&remunits=");
datasend.concat(remaining_units);datasend.concat("&totconsp=");datasend.concat(total_consumptio
n);datasend.concat("&monconsp=");datasend.concat(monthly_consumption);datasend.concat("&reuni
ts=");datasend.concat(averagePower);
Serial1.println("AT+HTTPPARA="URL","http://192.248.15.244/requestHandler.php?id="+datas
end+""");// setting the httppara,the second parameter is the website you want to access
delay(1000);
ShowSerialData();
Serial1.println("AT+HTTPACTION=0");//submit the request
delay(10000);//the delay is very important, the delay time is base on the return from the website, if
the return datas are very large, the time required longer.
//while(!Serial1.available());
ShowSerialData();
Serial1.println("AT+HTTPREAD");// read the data from the website you access
delay(300);
56
writeData();
writeEngDataGPRS();
ShowSerialData();
Serial1.println("");
delay(100);
}
//Display data on serial montor////////////////////////////////////////////////
void ShowSerialData(){
while(Serial1.available()){
char c=Serial1.read();
if(nextchar==1){
nextchar=0;
state=(c-65);
Serial.println(c);
String datareceive="";
datareceive.concat(c);
}
if(c==37){
nextchar=1;
}
Serial.write(c);
}
}
//write data and string decoding //////////////////////////////////////////////////////////////////////////
void writeData()
{
boolean store = false;
datareceive = "";
while(Serial1.available()){
char c=Serial1.read();
if(nextchar==1){
nextchar=0;
state=(c-65);
}
if(c==37){
nextchar=1;
}
if (c == '%') {
store = true;
continue;
} else if (c == '@') {
store = false;
Serial.println("n");
}
if (store) {
Serial.write(c);
57
datareceive.concat(c);
}
}
Serial.println(datareceive);
int pos = datareceive.indexOf("#");
recharged_amount += datareceive.substring(0, pos).toFloat();
int pos2= pos + 1;
mon_reset = datareceive.substring(pos2,(pos = datareceive.indexOf("#", pos2))).toInt();
pos++;
dis_connect = datareceive.substring(pos,(pos2= datareceive.indexOf("#", pos))).toInt();
pos2++;
tariff_cat = datareceive.substring(pos2,(pos = datareceive.indexOf("#", pos2))).toInt();
pos++;
tariff_rate = datareceive.substring(pos).toFloat();
month_reset();
Serial.println(recharged_amount);
Serial.println(mon_reset);
Serial.println(dis_connect);
Serial.println(tariff_cat);
Serial.println(tariff_rate);
}
//reset monthly consumtion end of month//////////////////////////////////////////////////
void month_reset()
{
if(mon_reset==1)
{
monthly_consumption=0;
}
}
////////////////////////////////////////////////////////////////////////////////////
void tariff_display()
{
switch(tariff_cat){
case 1 :
tarifCatogory = "Domestic";
break;
case 2 :
tarifCatogory = "Reli&Chari";
break;
case 3 :
tarifCatogory = "Hotel";
break;
case 4 :
tarifCatogory = "General";
break;
58
case 5 :
tarifCatogory = "Industrial";
break;
}
}
//copying values from EEProm/////////////////////////////////////////////////////
void readfromEEPROM(){
EEPROM.get(addr_recharged_amount,recharged_amount);
delay(200);
EEPROM.get(addr_remaining_units,remaining_units);
delay(200);
EEPROM.get(addr_total_consumption,total_consumption);
delay(200);
EEPROM.get(addr_last_recharge,monthly_consumption);
delay(200);
EEPROM.get(addr_monthly_consumption,last_recharge);
delay(200);
EEPROM.get(addr_energy_count,energyCount);
delay(200);
if(remaining_units>1)
{
generateReconSignal();
}
}
///////////////////////put the serverevery 15 minits////////////////////////////////
void time_check()
{
if(millis()<60000 && t==1)
{
time_int=0;
t=0;
}
if(millis()-time_int>60000)
{
time_int=millis();
t=1;
powerCalculation();
SubmitHttpRequest();
}
}
//////////////////////////////////////write energy data///////////////////////////////////
void writeEngData()
{
EEPROM.put(addr_recharged_amount,recharged_amount);
delay(200);
EEPROM.put(addr_remaining_units,remaining_units);
delay(200);
EEPROM.put(addr_total_consumption,total_consumption);
delay(200);
EEPROM.put(addr_last_recharge,last_recharge);
59
delay(200);
EEPROM.put(addr_monthly_consumption,monthly_consumption);
delay(200);
EEPROM.put(addr_energy_count,energyCount);
delay(200);
}
void writeEngDataGPRS()
{
EEPROM.put(addr_recharged_amount,recharged_amount);
delay(200);
EEPROM.put(addr_monthly_consumption,monthly_consumption);
delay(200);
}
/////////shieldon///////////
void shiled_on()
{
if(!(Serial1.available()))
{
digitalWrite(shiledonoff,LOW);
delay(500);
digitalWrite(shiledonoff,HIGH);
}
}
60

Prepaid energy meter using gprs gsm technology

  • 1.
    i 1. INTRODUCTION Energy Meteris a device that measures the electrical energy consumption of an electrically powered device or system. Energy meters used in Sri Lanka are mainly electromechanical and they operate by counting the revolutions of a non-magnetic, electrically conductive, metal disc which rotates at a speed proportional to the power consumed by the system which has been connected to the meter and the number of revolutions of the metal disc is proportional to the energy usage.[1] Although the electromechanical energy meters have been quite common in the past years, they are gradually being replaced by digital energy meters due to certain problems associated with them and most of these problems are due to their moving parts. A study conducted by Analog Devices Inc. USA found that the electromechanical energy meters deteriorate due to various environmental factors such as humidity, dust and dirt which significantly affect the operating accuracy of the electromechanical energy meters. And also the accuracy of electromechanical energy meters change as they age as shown in the figure 1.1
  • 2.
    2 Figure 1.1: Changeof the accuracy of electromechanical energy meters with age. Since digital energy meters don’t have moving parts, they are considered better than electromechanical energy meters. But digital energy meters are failed in preventing some of the issues within the electricity system. [2] Some of them are,  A large number of inspectors have to be employed for meter reading and bill payment related tasks [3]  Incorrect meter readings, billing errors and errors due to estimated bills[3]  Reluctance of consumers for paying electricity bills on time.[3]  Uncontrollable demand growth [3]  Electricity theft [3]  Consumers have to spend time and energy standing in queues to make bill payments. As a solution for most of the above problems Sri Lankan power sector has paid their attention towards the “prepaid energy metering” concept. “Prepaid electricity” concept has become a new escalating trend in the world. According to a report from Navigant Consulting (formerly Pike Research), the global installed prepaid meters are expected to grow from 31.7 million in 2014 to 85.2 million in 2024, with a compound annual growth rate of 10.4% as shown in the Fig. 2.Europe and parts of the US have already powered a number of successful prepaid focused suppliers.[4]
  • 3.
    3 Figure 1.2: Prepaidelectricity customer forecast. 1.1 What Is Prepaid Metering Simply a prepaid energy meter enables power utilities to collect energy bills from consumers prior to the usage of power by delivering only as much as what has been paid for. The consumer begins with a positive account balance and the utility company tracks real time electrical usage and deducts the corresponding consumption charge from the prepaid credits. If the consumer fails to pay or to add more credits to an account then the service is terminated. This concept can be considered as a true win-win scenario for both utility and the consumer. Repaid electricity programs have long been offered by utilities in numerous countries, such as the United Kingdom, Ireland, South Africa, New Zealand, India, Argentina, and many developing nations with various metering technologies and communication solutions. [5] 1.2 Existing Prepaid Metering Technologies 1.2.1. Smart card based prepaid energy meters Smart card is a credit card sized plastic card embedded with an integrated circuit (IC) and usually it consists of a ROM, EEPROM and a CPU.A smart card provides both the memory capacity and the computational capability. Access to data stored on the card is under the control of the smart card operating system. In this method consumer have to have the smart card recharged for the amount he choose and enter the card into the card reader of the energy meter. Then the meter store the number of units recharged and start to measures the energy consumption. When purchased units are used up the meter disconnect the power supply until the next recharge. [6]
  • 4.
    4 1.2.2. RFID (Radio-FrequencyIdentification) based prepaid energy meters Radio-frequency identification (RFID) is an automatic identification method, relying on storing and remotely retrieving data using devices called RFID tags or transponders. The technology requires some extent of cooperation of an RFID reader and an RFID tag. An RFID tag is an object that can be applied to or incorporated into a product, animal, or person for the purpose of identification and tracking using radio waves. Some tags can be read from several meters away and beyond the line of sight of the reader. In this method RFID cards which are issued by the electricity suppliers to individual consumers are used. This RFID card is unique with a code in it and consumers are free to make flexible recharge. When the consumer wants to use the system he needs to show the card to the reader, then the unique code inside the card is recognized by the reader, and starts deducing the amount of the RFID card as per the quantized unit charge. When the usage completes the consumer has to recharge the RFID card again.[7] 1.2.3. Prepaid energy meters with GSM technology In this method consumers are expected to reload their mobile account and send a SMS to the energy meter using GSM network. Then the meter holds the purchased energy units corresponding to the recharged value and let the consumer to use electricity until the purchased units are exhausted. If the available energy units are exhausted then the electricity supply is cut-off .After the next recharge occurs the microcontroller pulls the SMS sent by the mobile, decodes it, recognizes the Mobile no. and then makes the power supply connection again. After successful operation, controller sends back the acknowledgement to the consumer's mobile through SMS [8], [9].
  • 5.
    5 1.3. Designof APrepaid Energy MeterWith New Features The main objective of our project was implementing a single phase digital prepaid energy meter which provides measurement up to 40A load current and 230V line to neutral voltage. As the first step of the design process of the prepaid energy meter we had to decide the most convenient payment method for consumers. Therefore we conducted an online survey with the contribution of one hundred and one participants and majority (77.5%) preferred making payments through credit cards and mobile service providers as shown in the figure 1.3. The survey questionnaire and the summary of responses have been attached in the appendices A and B. Figure 1.3.The results of the online survey Depending on the results of the survey, payments through credit cards and mobile service providers were selected as the most convenient method of payment for the prepaid energy meter. Implementation of the energy meter was carried out in two stages.
  • 6.
    6  First stage- Developing the prepaid module  Second stage - Developing the metering device The working scheme of the integration of the both modules is shown in the Fig.1.4.Utility power supply is fed to the energy meter and the prepaid module provides a control signal to the local contactor according to the remaining energy. Whenever the remaining energy goes below the disconnection threshold it provides a disconnection signal to the contactor so that the power supply gets disconnected and consumer receives a sms verifying his supply is disconnected. When the consumer recharges his account above the reconnection threshold the prepaid module sends a reconnection signal to the contactor so the supply gets reconnected and consumer receives a sms verifying his supply is reconnected. Figure 1.4.Working scheme of the energy meter PREPAID MODULE POWER UTILITY PREPAYMENT METERING DEVICECONSUMER LEVEL SUPPLY CONTACTOR CONSUMER WWIRELESS COMWMUNICATION
  • 7.
    7 1. ENERGYMETERINGDEVICE Metering deviceof this prepaid energy meter is designed according to the IEC1036 (1996-09) Alternating Current Watt-Hour Meters for Active Energy (Classes 1 and 2).Main function of the energy metering device is measuring consumed energy and it is carried out using an AD7755 energy metering IC. This IC is highly accurate with an error of less than 0.1% in active energy over the selected current and voltage range and surpasses the accuracy requirements as quoted in the IEC1036 standard. Figure 2.1.Block diagram of the prepaid energy meter As shown in the figure 2.1 voltage signals come from voltage and current transducers are applied to the AD7755 metering IC and it provides average real power information on two low frequency outputs (F1 and F2) and instantaneous real power information on a high frequency output (CF).One of the Low frequency outputs are supplied to the microcontroller for energy calculations and high-frequency output is made available at a LED which is used to speed up the calibration process and used for real power calculations.
  • 8.
    8 Figure 2.2.Metering deviceof the implemented energy meter 2.1.Current Sensing For the function of the energy metering IC a voltage output from the current transducer should be connected to the current channel (V1) of the metering IC. There are two inputs (V1P, V1N) for the current channel and V1P is the positive input with respect to V1N.The maximum peak differential signal on Channel 1 should be less than 470 mV (330 mV rms for a pure sinusoidal signal) for specified operation. Current-to-voltage conversion needed for the operation of the metering IC of this energy meter is carried out using a shunt resistor. This shunt resistor is connected in series with the phase wire of the load supply and the voltage signal needed for the IC is taken by the voltage across the resistor as shown in the figure 2.3.
  • 9.
    9 Figure 2.3.Current detection 2.1.1.Shunt selection In this meter a 350 µΩ resister which has been manufactured from Manganin was selected as the shunt resistor. When selecting the size of the shunt resister there are some important facts that should be considered. First, the power dissipation in the shunt should be minimized. The maximum rated current for this design is 40 A, therefore, the maximum power dissipated in the shunt is (40 A)2 ×350 μΩ = 560 mW. According to IEC1036 maximum power dissipation of the meter including power supply should be less than 2 W. But the higher power dissipation may make it difficult to manage the thermal issues. Although the shunt is manufactured from Manganin material which is an alloy with a low temperature coefficient of resistance, high temperatures may cause significant error at heavy loads. The next consideration is the ability of the meter to resist attempts to tamper by shorting the phase circuit. With a very low value of shunt resistance the effects of externally shorting the shunt are very much minimized. Therefore, the shunt should always be made as small as Possible.
  • 10.
    10 If the shuntis made too small it will not be possible to meet the IEC1036 accuracy requirements at light loads. Therefore a shunt value of 350 μΩ was considered a good compromise for this design. 2.2 Voltage Sensing Output from the voltage transducer should be connected to the voltage channel (V2) of the metering IC. There are two inputs (V2P, V2N) for the voltage channel and these inputs provide a fully differential input pair. The maximum differential input voltage is 660 mV for specified operation. The maximum signal level at these pins is 1 V with respect to AGND (AGND pin provide ground reference for the analog circuitry) and overvoltage of 6 V can also be sustained on these inputs without risk of permanent damage. 2.3 Operation of The Energy Metering IC Figure 2.4. Signal processing block diagram
  • 11.
    11 As shown inthe figure 2.4 voltage signals come from the voltage and current sensors are digitized using two analog-to-digital converters (ADCs).Then they are subjected to amplification with user selectable gain of 1, 2, 8 or 16 in the current channel and it facilitates easy transducer interfacing. The instantaneous power signal is generated by directly multiplying the digitized current and voltage signals and the real power component (DC component) is extracted by sending through a low pass filter. Let, V(t)= Vcos(ωt) I(t)=Icos(ωt) Then, Power=V(t) ×I(t) = Vcos(ωt)×Icos(ωt) = 𝑉𝐼 2 + 𝑉𝐼𝑐𝑜𝑠 (2𝜔𝑡) 2 ; 𝑉𝐼 2 is the real power component This operation is valid even when the voltage and current signals are non-sinusoidal and not in phase. Then the IC generates two frequency outputs (low and high) using extracted real power component. The low frequency output is generated by accumulating real power component over a long accumulation time period and therefore the low frequency output is proportional to the average real power. But the high frequency output is generated accumulating real power information over a short time period and this frequency output is proportional to the Instantaneous real power. This high frequency output (CF) is used for meter calibration purpose. Sometimes the voltage and current signals comes from transducers may have offsets and it contributes a DC component after the multiplication introducing a constant error to the real power calculation as shown by the calculation below.
  • 12.
    12 {Vcos(ωt)+VOS} × {Icos(ωt)+IOS}= 𝑉𝐼 2 + VOSIOS + VOSIcos (ωt) + IOSVcos (ωt) + 𝑉𝐼 2 cos (2ωt) Where, VOS -Offset of the voltage signal IOS -Offset of the current signal V -rms value of the voltage signal I -rms value of the current signal This problem is avoided by connecting a high pass filter (HPF) to the current channel. By removing the offset from at least one channel, the error DC component generated in multiplication can be eliminated.
  • 13.
    13 2. PREPAID MODULE Prepaidmodule of the digital prepaid energy meter has been developed as a separate devise and it can be connected to an existing digital energy meter and convert it into a prepaid energy meter. Microcontroller of the prepaid module integrates the functionalities of the metering device and the prepaid module. Communication between prepaid module and the outer world is carried out by the GPRS/GSM module. Figure 3.1.Prepaid Module of the implemented energy meter. 3.1. GPRS/GSM Module In the implemented prepaid meter, SIM900 GPRS/GSM shield is used as the communication device among prepaid module, utility server and the consumer. The figure 3.2 shows the GPRS/GSM module used for the implementation of the prepaid energy meter.
  • 14.
    14 Figure 3.2.GPRS/GSM module Communicationwith the GPRS/GSM module and the microcontroller is carried out using AT commands. AT commands are instructions used to control MODEMs. Some of the AT commands used to instruct the GPRS/GSM module of the energy meter through the microcontroller are mentioned in the table 3.1. Table 3.1. AT commands used to instruct the GPRS/GSM Command Function AT+CMGF Select SMS message format AT+CMGS Send SMS message AT+HTTPINIT Initialize http service AT+HTTPPARA Set http parameters value AT+HTTPREAD Read the http server response 3.2 Operation Of The Microcontroller
  • 15.
    15 For the implementationof the energy meter, an Arduino Mega microcontroller is used. Energy measuring IC generates average real power information on two low frequency outputs (F1 and F2) and high frequency pin(CF) as mentioned before and one of the Low frequency outputs and the CF pin are connected to the microcontroller through interrupt pins. Microcontroller detects pulses generate by the metering IC using attachInterrupt function. Energy calculation is carried out through the F1 pin and power calculation and calibration is carried out through the CF pin. Microcontroller communicates with the GPRS/GSM module allowing the prepaid energy meter to connect with the utility server through serial communication. 3.2.1. Serial communication Serial communication is the process of sending data one bit at a time, sequentially, over a communication channel. All Arduino boards have at least one serial port and Arduino Mega has four serial ports. 3.2.2. Active energy calculation Whenever the microcontroller detects a pulse from the F1 pin consumed active energy increases by 0.01 kWh. Simultaneously remaining energy units reduces by 0.01 and monthly consumption increases by 0.01 kWhs. Meter constant used for energy calculation = 100imp/kWh kWhs per pulse = 1 100 = 0.01kWh/pulse Then the server and the LCD display for the user is updated. 3.2.3. Active real power calculation Meter constant used for power calculation=3200imp/kWh
  • 16.
    16 Average frequency perkW = 3200 3600 =0.8889 Hz Variable “power counter” counts the number of pulses generated by the FC pin over 15 min time period. Then, Average frequency at CF pin= 𝑃𝑜𝑤𝑒𝑟 𝐶𝑜𝑢𝑛𝑡𝑒𝑟 𝑇𝑖𝑚𝑒 . Average real power = 𝐴𝑣𝑒𝑟𝑎𝑔𝑒 𝐹𝑟𝑒𝑞𝑢𝑒𝑛𝑐𝑦 0.8889 3.3. Main Server And Updating Processes Figure 3.3.Communication process As shown in the figure 3.3 the main server consists of a database, utility webpage and a consumer web page. It stores all the information related to the prepaid metering system using a database. Database is updated once in every fifteen (15) minutes by all the prepaid meters connected to the server. This server stay connected with the vending stations and maintains a system to exchange data with these stations. 3.3.1. Data base
  • 17.
    17 As shown inthe figure 3.4 data base of the energy metering system consist of 6 data tables. They are, 1. user information table 2. Tariff table 3. Recharge information table 4. User consumption table 5. Recharge table 6. Dismonth table
  • 18.
    18 Figure 3.4.Structure ofthe data base User information table keeps records of user ID, user name, user password, and user contact number and tariff category of all the consumers. Every consumer of the prepaid metering system is given a unique identity number called user ID and the DATABASE User Information  User ID  User name  Password  usercontact  tariff category Tariff  Domestic  Hotel,  Industrial,  Religion  General Recharge Information  Recharge card number  Recharge amount User Consumption  Timestamp  instantaneous power  monthly consumption  Total consumption  Remainingunits Recharge  Timestamp  Recharge Rupees  recharge units  tag Dismonthtable  Monthlyreset  Disconnection
  • 19.
    19 phone number relevantto the SIM card which has been inserted in to the GSM module of the prepaid energy meter is used as this user ID. Passwords which are used by the consumer s for logging into their accounts are also stored in this table. And also the tariff category which they belong to is kept in this table. Tariff table is used to store tariff rates relevant to the different types of tariff categories. The categories of domestic, hotel, industrial, religion and general have been stored in the database of the implemented energy meter. Recharge information table contains pin numbers and recharge amount of all the recharge cards supplied to the all vender stations. In addition to that recharge information table keeps a record called tag. Initially the value of the tag for a recharge card is zero and whenever this card is used by a consumer value of the tag is made one. Three data tables (User consumption table, Recharge table, Dismonth table) are assigned for every ID number or every consumer of the user information table. User consumption table keeps the records of timestamp, monthly consumption, total consumption, remaining units and instantaneous power. Timestamp column shows the time and the date of each record of the user consumption table. This table is updated once in every 15 minutes according to the data come from prepaid energy meters. Recharge table keeps records of timestamp, recharged rupees, recharged units and tag. Whenever the consumer recharge his/her account this table updates and make the value of the tag record one. After the prepaid meter made a request for updating the server, recharged number of units is sent to the prepaid meter back as a response and then the value of the tag column is made zero. Dismonth table keeps records of monthly reset and disconnection. Cron file make the value of the monthly reset record one at 0000h on the last day of every month.Cron file (Cron tab) are used for scheduling tasks to run on servers. A program calle daemon initiated by the system runs in the background all the time. This cron daemon is responsible for launching these cron jobs on schedule. After the
  • 20.
    20 prepaid meter madea request for updating the server, a notification is sent to the prepaid meter back as a response informing the meter about the start of the new month. Then the value of the monthly reset is made zero. Utility can disconnect the power supply to the consumer by making the value of the disconnection record zero. When the consumer utilizes the power supply this value should be kept as one. 3.3.2. Updating the server As mentioned before prepaid energy meters send an http request to the server once in every 15 minutes. This request includes the values of the variables of user Id, supply current, supply voltage, supply power factor, remaining units, total consumption, monthly consumption and average power in the form of a string. After the server receives the request it calls for the request handler.php file. Then the request handler extracts the data from the string and directed them to correct position of the database. After that the server issue a response which contain recharged amount, monthly reset value ,disconnection, tariff rate and the tariffcategory in the form of a string. This string is received by the GPRS/GSM module and the microcontroller extracts and updates the values of the variables. 3.3.3. Data backup The EEPROM available in the Arduino microcontroller is used to store the data recharged amount, remaining units, total consumption, monthly consumption and variable values required to continue the metering process.In the event of a failure, previously accumulated data can be retrieved and resumed the process. 3.4. MeterDisplay 16×4 Liquid Crystal Display module is used for displaying the  Remaining number of units  Amount of last recharge  Total consumption  Monthly consumption  Tariff Category
  • 21.
    21  Tariff rate atthe prepaid digital energy meter as shown in the figure 3.5. Figure 3.5. LCD display of the prepaid energy meter Figure 3.6 shows the pin positions of the LCD display and function of each pin is discussed briefly. Figure 3.6.Pin diagram of LCD display
  • 22.
    22 The pin atthe right top corner of the LCD display is ground pin and it is connected to the ground and the second pin is connected to the 5V power supply of the Arduino board. Third pin is for controlling the brightness of the backlight of the LCD and it is connected to the middle pin of a10k potentiometer (other two pins of the potentiometer is connected to the 5V and GND of the arduino). RS pin allows a user to select the instruction mode or the character mode of the LCD. When the instruction mode is selected, the data that the LCD receives on the 8 data pins (D0 to D7) will be interpreted as instruction data. These data can be instructions such as "clear the display", "moves the cursor", etc. When the character mode is selected, the data that the LCD receives on the 8 data pins (D0 to D7) will be interpreted as character data and they will be shown on the LCD screen. This RS pin is connected to a digital pin of the arduino. The next pin, RW pin (Read/Write) pin enables a user to write to the LCD so that it displays characters or to read the characters from the LCD. For “high” signal level it enables read mode and for “low” signal level it enables write mode. In this meter the RW pin was connected to a digital pin of the arduino. The next pin is enable pin and it enables the clock of the LCD to be triggered such that the LCD can execute instructions that are given it. This pin also connected to a digital pin of the arduino. In this LCD we use 4 bit mode and neglect the 0,1,2,3 data pins connecting 4,5,6,7 data pins to the arduino. Last two pins are connected to the 5V power supply and ground of the arduino for supplying LED backlight to the LCD. This LCD screen is controlled by using the Liquid Crystal Library of the Arduino. 3.5. Controlling Power Supply To The Consumer Within the main user program of the Arduino the variable “remaining_units” is maintained. The value of the “remaining_units” reducesby 0.01 whenever the energy metering IC generates a pulse at the frequency output pin. When the remaining number of units reaches 5 it generates a notification to the consumer through his/her mobile phone informing to recharge the account. If the account is not recharged and remaining number of units reach 3 it generates a buzzer alarm and a SMS notification through the mobile phone.Whenever the remaining
  • 23.
    23 number of unitsreaches 1 it provides the disconnecting signal to the contactor and contactor disconnect the power supply to the consumer. Then consumer has to make a reestablishing request to the utility by recharging his/her account. 3.5.1. Solid state relay Figure 3.7 shows the solid state relay that we used for the digital prepaid energy meter to control (disconnect and connect) the power supply to the consumer according to the remaining number of energy units. Figure 3.7.Solid state relay Main features of this solid state relay are,  Control voltage is in the range of 3V to 32V DC  Output voltage is in the range of 24V to 380VAC  Rated load current is 40A
  • 24.
    24 Figure 3.8.Connection ofsolid state relay with Arduino According to the figure 3.8. Solid state relay is connected within the energy meter. By making the power level at the digital pin of the Arduino low, power supply to the consumer can be disconnected and by making the power level at the pin high, power supply to the consumer can be disconnected. 3.5.2.Generating notifications This power supply system generates SMS notifications for the consumer when, 1. Remaining number of units reaches 5 2. Remaining number of units reaches 3 3. Just after the power supply is disconnected 4. Just after the account is recharged 5. Just after the power supply is reconnected
  • 25.
    25 These messages aregenerated by the Arduino and send through the GSM/GPRS module. In addition to that microcontroller generate a buzzer notification when the remaining number of units reaches 3.The figure 3.9 shows an image of the buzzer used for the implemented prepaid meter. Figure 3.9.Buzzer One pin of the buzzer is connected to the ground and the other pin is connected to a digital pin of the Arduino. 3.6. Recharging The Account Recharging of the account can be done in three methods. They are, 1. Credits cards 2. Reloads through mobile service provider 3. Scratch cards When making payments through credit cards consumer has to log in to his/her account through the prepaid metering web site. When reloading through mobile service providers vendors should send a request massage according to the format of @user_id#recharge_ammount@ to the recharging unit. 3.6.1. Recharging unit
  • 26.
    26 This unit mainlyconsists of a GPRS/GSM module and a Mega arduino microcontroller. Whenever a recharging message is sent by a vendor station to the recharging unit it decode the message and update the server with the correct recharged amount as shown in the flow diagram of the figure 3.10. Figure 3.10 Flow diagram of the recharging process Input user ID & recharged amount Waitingformessage Decode message Update the server Senda notification message to vendor Senderror message to vendor If successful Wrong userID Senderror message to vendor
  • 27.
    27 4. EXISTING METERATTACHMENT KIT Metering device and the prepaid module of the energy meter was implemented as separate modules as mentioned before. This prepaid module can be connected to an existing digital energy meter using a meter attachment kit and converted it into a prepaid energy meter. Figure 4.1.shows a circuit diagram of the existing meter attachment kit. Figure 4.1.Circuit diagram of the existing meter attachment kit. Calibration output(CF),low frequency output(F1) and the ground of the existing digital energy meter are connected to the CF input,F1 input, ground and the 5V terminals(which come from arduino board) of the prepaid module.
  • 28.
    28 5. WEB INFRASTRUCTURE Thisprepaid energy metering system has facilitated both consumers and utilities to manage their functions and requirements online through the web. Anyone who follow the link address http://prepaidmeter.projects.mrt.ac.lk/index_consumer.html can enter to the login screen shown in the figure 5.1. Figure 5.1.Login screen of the web page Each consumer in the network has given a separate web account and he/she can login to this web account by selecting “Login as Consumer” and enter his/her user name and the password. 4.1. Consumer Website Consumer website has been developed with the five tabs” Home” tab, “Usage” tab,” Pay online” tab, “ Features” tab and the “Contact” tab.  Home tab
  • 29.
    29 Home tab ofthe utility website provides a brief introduction to the prepaid energy metering system in an attractive and brief manner. In addition to that home tab facilitate checking the remaining number of units very easily. As shown in the figure 5.2 consumer has to click on the yellow color button to check his/her remaining energy units. Figure 5.2.Home tab of the consumer web page  Usage tab By looking at the usage tab consumer can observe his/her energy consumption of last 12 months in monthly basis and the energy consumption of last 30 days. In addition to that consumers are facilitated to observe the energy consumption and the recharged amount relevant to any previous month as shown in the figure5.3.
  • 30.
    30 Figure 5.3.Usage tabof the consumer web page  Pay online tab This tab facilitates online payments for prepaid energy. Consumers can pay for their energy using their credit cards and by entering pin numbers of purchased recharge cards at this tab location as shown in the figure 5.4. . Figure 5.4.Pay online tab of the consumer web page
  • 31.
    31  Features tab Thistab gives a brief introduction about the features of the prepaid energy metering system and also instructions for connecting to the prepaid metering network.  Contact tab Contact tab provides the contact details of the help desk of the utility and accept the e-mails send by consumers. 4.2. UtilityWebsite By logging to the utility website, utility can monitor their consumer’s performance very easily. Utility website consists of the four tabs “Home”, ”Graphs”, ”ConsumerInformation” and “Update”  Home tab Home tab of the utility website shows several information important to the utility as shown in the figure 5.5. They are, 1. Monthly recharged energy revenue 2. Annual recharged energy revenue 3. Monthly energy consumption 4. Annual energy consumption 5. Tariff categories and their tariff rates
  • 32.
    32 Figure 5.5. Hometab of the utility web page  Graphs tab Graph tab shows the graph of the monthly energy revenue for last 12 months and facilitate to observe the energy supply of the month entered by the consumer. And also utility can observe the load curve in this tab location.  Consumer information tab In this tab utility can check the details of consumers and monitor the energy consumption information of each consumer.  Update tab By entering to the update tab utility can 1. Issue new recharge cards to the system 2. Change tariff rates 3. Change consumer tariff categories 4. Disconnect and reconnect power supply for consumers.
  • 33.
    33 Figure 5.6. Updatetab of the utility web page.
  • 34.
    34 6. ELECTRICITYTHEFT DETECTIONSYSTEM Electricitytheft detection mechanism uses a normally closed limit switch as shown in the figure 6.1 and whenever the casing of the energy meter is opened a pulse is triggered. Figure 6.1.Circuit diagram of the theft detection mechanism
  • 35.
    35 7. POWER SUPPLYUNIT Powersupply required for the operation of the prepaid energy meter is supplied by a switching power supply module which is shown in the figure 7.1. This module consists of a 100V-240V AC to DC power adaptor and provide over voltage, over current and short circuit protection for the system. Some of the additional features of this module are,  Input Voltage:100V-240V  Input frequency:50/60Hz  Output :DC 12V,2.5A,30W Figure 7.1. Switching power supply module A 2500mAh,Li-Polymer chargeable battery is used to provide the power supply for the arduino board and the contactor in an event of power failure. Figure 7.2. Shows the circuit diagram of the complete power supply module which include the switching power supply module and the chargeable battery.
  • 36.
    36 Figure 7.2.Power supplycircuit of the prepaid energy meter. At a normal operational condition relay coil is energized allowing power supply through the SPSM (switching power supply module) and charging the battery. Input to the switching power supply has been connected to the utility power supply. During a power failure, relay coil is de-energized allowing power supply through the charged battery. A 7808 linear voltage regulator IC is used to supply an 8V regulated voltage and 220µF capacitor is used to maintain a steady voltage supply at switching.
  • 37.
    37 8. METER CALIBRATION Calibrationof the meter is carried out using a simple resistor divider network connected to the voltage channel of the energy metering IC (AD7755) as shown in the figure 8.1. This network allows the line voltage to be attenuated and adjusted with a resolution of 10 bits. This is achieved by using the binary weighted resistor chain R5 to R14. This will allow the meter to be accurately calibrated using a successive approximation technique. Figure 8.1.Calibration network
  • 38.
    38 The voltage whichshould be appearing on the divider network can be calculated as below. According to the AD7755AAN data sheet the equation that relates the low frequency output on F1 and F2 to the product of the rms signal levels at current channel (V1) and the voltage channel (V2) is given by the equation (1) Frequency= 8.06 ×𝑉1×𝑉2×𝐺𝑎𝑖𝑛×𝐹1−4 𝑉𝑟𝑒𝑓×𝑉𝑟𝑒𝑓 (1) Where, V1 - Differential rms Voltage signal on channel 1 V2 - Differential rms Voltage signal on channel 2 Gain -1, 2,8or16 depending on the gain selected using two logic inputs to the IC Vref - Reference voltage F1-4 - One of the four possible frequencies selected by using the logic inputs to the IC (Identified as S0 and S1 in the data sheet of (AD7755AAN) Design parameters:  Line voltage = 230 V (nominal)  IMAX = 40 A  Base current (Ib)= 5 A  Counter = 100 imp/kWh  Meter constant = 3200 imp/kWh  Shunt size = 350 µΩ  F1–4 frequency=3.4  Gain=16 (selected using the AD7755 data sheet) Then, 100 imp/hour = 100/3600 sec = 0.027777 Hz Meter is calibrated at Ib (5A). Then, Power dissipation at Ib = 230 V × 5 A = 1.15W Frequency on F1 and F2 at Ib = 1.15 × 0.027777 Hz = 0.03194355 Hz
  • 39.
    39 Voltage across shunt(V1) at Ib = 5 A × 350 µΩ = 1.75 mV Frequency = 8.06 ×𝑉1×𝑉2×𝐺𝑎𝑖𝑛×𝐹1−4 𝑉𝑟𝑒𝑓×𝑉𝑟𝑒𝑓 0.03194355 Hz = 8.06×1.75𝑚𝑉 ×𝑉2×16×3.4𝐻𝑧 2.5𝑉 ×2.5𝑉 V2 = 260.19 mV rms Therefore, in order to calibrate the meter the line voltage needs to be attenuated down to 260.19 mV by varying resistance across the voltage channel. Error of the implemented energy meter was measured using the pz4000 power analyzer. A load of 2300W was supplied for 30 min time period through the power analyzer and obtained the readings.  Voltage : 228.623V  Current :10.153A  Power factor: 0.99  Power : 2.298 kW  Energy : 1.15kWh Then the load was connected across the prepaid energy meter and obtained the consumed energy reading as 1.13kWh.Then, Error of the energy meter= 𝑒𝑛𝑒𝑟𝑔𝑦 𝑟𝑒𝑔𝑖𝑠𝑡𝑒𝑟𝑒𝑑 𝑏𝑦𝑚𝑒𝑡𝑒𝑟 –𝑡𝑟𝑢𝑒 𝑒𝑛𝑒𝑟𝑔𝑦 𝑡𝑟𝑢𝑒 𝑒𝑛𝑒𝑟𝑔𝑦 ×100 = 1.13−1.15 1.15 ×100 = 1.739 %< 2% According to the above calculation this meter can be coded as a type II energy meter.
  • 40.
    40 9. ISSUES RELATEDTO IMPLEMENTATION OF PREPAID METERING SYSTEMS When a prepaid metering system is installed it replaces the billing system, the reading of meters and the administration of revenue collection. Implementing a prepaid meter is a change of mindset, a change in the way the revenue collection is managed, a change in IT procedures, a change in customer service, a change in metering and a change in consumer behavior. Therefore all the parties should understand the benefits and accept the change. The most important task in implementing the meter is planning the implementation. Detailed program, schedules, including resource allocation, distribution of responsibilities and the setting of milestones are very essential. 9.1.Marketing & Training Most people in the society see anything new with suspicion and therefore marketer’s task is to offer a package which best suits the consumer’s needs, make people aware about this new technology or procedure and show them the benefits of the new approach. Important points which should be considered in this context are  Installation teams must be trained on meter installation and also they should be trained to train the customers to operate and maintain the meters.  Training the customer service staff to operate the Help Desk with good manners , the completion of the registration of new consumers etc.  Training vendors so that they can give the customer good service and create the image the utility wishes.  Training the SMS manager, supervisors and operators. The success of any system relies on the acceptance of all the players within the utility as well as on consumer acceptance.
  • 41.
    41 9.2 Maintenance Management Beforethe system has been installed, authorities should have a procedure to manage the system from a maintenance point of view. In this case following issues should be considered.  Authorities have to decide what procedures will be followed if a meter fails. If a consumer complains regularly that his/her meter is not working the maintenance team has to regularly replace the meter and the result will be a high maintenance cost to the utility.  Utility has to decide what procedures will be followed if the utility server fails. In such a case a back-up system should be available.  The procedure used to back up and archive data is important and good housekeeping is required for any database.  The controls and procedures for collection of revenue from vendors and the transfer of data between utility server and vending station are important.  The selection criteria for venders should be considered. 9.2.Customer Education: With prepaid meters consumers are in control of their electricity budgets they decide for themselves how often they wish to purchase electricity and to what value. Customer education assumes top priority for success of the scheme. The points to be considered here are  Consumers must know how and where to purchase credit.  Consumers must be able to read the meter and receive notifications so they know when they need to re-purchase credit.  Consumers must know how much credit they have available at any time.  Consumers must know how to clean the meter.  Consumers must know what to do or who to contact if they experience problems with the meter.
  • 42.
    42 Brochures should beavailable at each vending site. Vendors should be trained both in the use of the vending equipment and in the use of the meters and the benefits of the system, so that they are able to promote it. Prepaid meter manufacturers should provide marketing and training videos which can be used to show the consumer how to use the system and what the benefits are and a help line should be set up to get help if they are unclear on any issue. 9.4.Regulatory and Ethical Issues associatedwith Prepaid Meters Automatic service disconnection is an integral part of prepaid electric service. But over the years electricity came to be regarded as a right more than a privilege in every society and hence regulators and law makers have found it difficult to accept the automatic disconnection feature of the prepaid meters. In the USA, regulatory rules evolved to protect customers from service interruption. Before terminating service to a customer whose payment is seriously past due, the utility must pursue an array of measures to secure payment. But prepaid electric service with automatic disconnection when the prepayment runs out is incompatible with the protective measures. Because of that only a few thousand customers are being served through prepaid metering in the US, mostly in municipal and cooperative utilities. Therefore in developing a prepaid electricity system, ethical issues in use of prepaid electricity should not be treated as an injustice to the society at initial stages of development. However, caution may be exercised while choosing areas for deployment of prepaid meters.
  • 43.
    43 10. CONCLUSION The marketfor the prepaid energy metering is steadily growing due to smart metering technology, as well as the growing acceptance of the idea of prepaying for services.But regulators in some countries in the world have not allowed this payment method because they see it as an issuefor some consumers, such as the elderly or those on low incomes. And also sometimes this system may be inconvenient because consumers have to go out to top upthese energy meters and if they can't reach a vender stationtheir energy can be switched off.Most of the prepaid meters currently use in the world need to have their prices updated manually after price rises or falls and which can take months. This means consumers could be left paying old rates and paying too much. In this project we have eliminated most of the above barriers available for the growth of the prepaid energy metering concept. This prepaid meter allows payments through credit cards and consumers can make their payments without spending time in vender stations. And also it allows utility to change tariff rates by login into the utility website easily and it will take only a few seconds. In addition to that this meter has been included an electricity theft detection method as a special feature.
  • 44.
    44 11. REFERENCELIST [1].1. Tenpredictions for prepaid energy in 2015. PREPAID ENERGY HUB. [Online] MArch 02, 2015. http://prepaidenergyhub.com/ten-predictions-for-prepaid-energy-in-2015/. 2. Modeling of GSM-Based Energy Recharge Scheme for Prepaid. B.O.Omijeh, G.I.Ighalo. 2013, IOSR Journal of Electrical and Electronics Engineering, p. 8. 3. Design and Simulation of Single Phase Intelligent Prepaid Energy Meter. Bourdillon.O.Omijeh,Godwin.I.Ighalo. 2013, Innovative Systems Design and Engineering , p. 14. 4. Sanogo, Hamed. EDN NETWORK. Use-Near-Field-communications-and-a-secure- authenticator-to-activate-an-electrical-prepayment-system-in-your-home. [Online] July 09, 2015. http://www.edn.com/Home/PrintView?contentItemId=4439884.
  • 45.
  • 46.
  • 47.
  • 48.
  • 49.
  • 50.
    50 Appendix C: Codeof the Arduino microcontroller //scaled using 0.1kWh = 1Wh //Libraries///////////////////////////////////////////////////////////////////// #include <EEPROM.h> #include <LiquidCrystal.h> LiquidCrystal lcd(42, 44, 46, 48, 50, 52); //Suplementary variables and constants/////////////////////////////////////// int energyCount; int powerCount; const float frequencyPerKiloWatt = 0.8889 ; int contactor= 26 ; int buzzer = 24; boolean nextchar=0; byte state=16; int eeAddress=0; int tag=0; int shiledonoff=28; //User Information///////////////////////////////////////////// long Id = 719266881; float recharged_amount =0.00f ; float remaining_units = 0.00f ; float total_consumption = 00.00f ; float monthly_consumption=0.00f; float last_recharge = 0.00f; float averagePower =0.00f; float temp_recharged=0.00f; //Unused variables//////////////////////////////////////////////////////////////////////////////// float supply_voltage=230 ; float supply_current=0; float supply_pf=1; //variables related to string decode//////////////////////////////////////////////////////////// int mon_reset=0; int dis_connect=0; int tariff_cat=1; float tariff_rate=10.00f; String datareceive=""; String tarifCatogory = ""; //Identifiers///////////////////////////////////////////////////////////// int n1 = 1; int n2 = 1; int d = 1; int r = 1; int t=1; long time_int=0; //Notifications//////////////////////////////////////////////////////////////////// String notification1 = "Your remaining energy has reached 5kWh.Please recharge" ;
  • 51.
    51 String notification2 ="Your remaining energy has reached 3kWh.Please recharge" ; String Disconnection = "Your connection has been disconnected.Please recharge to get the conection back" ; String Reconection = "Congradulations you have recived your conection back" ; String Verification = " "; //////////variable address for EEProm/////////////////////////////////////////////// #define addr_recharged_amount 0 #define addr_remaining_units 4 #define addr_total_consumption 8 #define addr_last_recharge 12 #define addr_monthly_consumption 16 #define addr_energy_count 20 //////////////////////////////////////////////////////////////////////////////////////////// void setup(){ Serial1.begin(9600); Serial.begin(9600); delay(100); pinMode(contactor,OUTPUT); pinMode(buzzer,OUTPUT); pinMode(shiledonoff,OUTPUT); attachInterrupt(digitalPinToInterrupt(2),pulsecounter,FALLING); attachInterrupt(digitalPinToInterrupt(3),calcounter,RISING); attachInterrupt(digitalPinToInterrupt(20),theft,RISING); shiled_on(); readfromEEPROM(); lcdSetup(); } ////////////////////////////////////////////////////////////////////////////////////// void loop() { time_check(); displayEnergyData(); reconnection(); energyCalculation(); writeEngData(); generateNotification(); } //pulse counterand calcounter//////////////////////////////////////////////////////////// void pulsecounter() { energyCount++; } void calcounter(){ powerCount++; }
  • 52.
    52 //limit switch todetect electricity theft////////////////////////////////////////////////////////////////////////////////// void theft(){ } //lcd////////////////////////////////////////////////////////////// void lcdSetup(){ lcd.clear(); lcd.begin(16, 4); lcd.setCursor(0,0); lcd.print("ID : "); lcd.setCursor(5,0); lcd.print(Id); } // reconnection******************************************************************* void reconnection(){ if(recharged_amount >= 6 && r==1 ){ r=0; d = 1; generateReconSignal(); sms(Reconection); } } //energyCalculation****************************************************************** ************** void energyCalculation(){ if(recharged_amount>= 6.00){ remaining_units += recharged_amount ; last_recharge = recharged_amount ; temp_recharged= recharged_amount ; recharged_amount = 0.00; } if (energyCount >= 1){ energyCount = 0 ; monthly_consumption += 1; //0.1kWh = 1Wh total_consumption += 1 ; //0.1kWh = 1Wh remaining_units -= 1; //0.1kWh = 1Wh } }
  • 53.
    53 //Power calculation//////////////////////////////////////////////////////////////////////////Powercalculation witha maximum error of 1.25W void powerCalculation(){ float averageFrequency = powerCount/(900); averagePower = averageFrequency/frequencyPerKiloWatt ; powerCount =0; } //Display ////////////////////////////////////////////////////////////////////////////////// void displayEnergyData(){ tariff_display(); lcd.setCursor(0,1); lcd.print(remaining_units); delay(20); lcd.setCursor(11,1); lcd.print(last_recharge); delay(20); lcd.setCursor(0,2); lcd.print(total_consumption); delay(20); lcd.setCursor(11,2); lcd.print(monthly_consumption); delay(20); lcd.setCursor(0,3); lcd.print(tarifCatogory); delay(20); lcd.setCursor(11,3); lcd.print(tariff_rate); delay(20); } //discon&recon////////////////////////////////////////////////////////////////////////////////////////// void generateDiconSignal(){ digitalWrite(contactor,LOW); } void generateReconSignal(){ digitalWrite(contactor,HIGH); } //Generating notification//////////////////////////////////////////////////////////////////// void generateNotification(){ if (remaining_units <=5 && remaining_units > 3 && n1==1 ){ n1=0; sms(notification1); } if (remaining_units <=3 && remaining_units > 1 && n2==1 ){ n2=0; sms(notification2); digitalWrite(buzzer,HIGH);
  • 54.
    54 delay(2000); digitalWrite(buzzer,LOW); } if (remaining_units <1&& d==1 ){ d=0; generateDiconSignal(); n1 = 1; n2 = 1; r = 1; sms(Disconnection); } if(temp_recharged>6) { n1 = 1; n2 = 1; d = 1; Verification.concat("You have sucsessfully recharged "); Verification.concat(temp_recharged); Verification.concat("units to your account"); temp_recharged=0; sms( Verification); Verification=""; } } //sms///////////////////////////////////////////////////////////////////////////////////////////// void sms(String x){ Serial.println("r"); Serial1.println("r"); delay(1000); //Wait for a second while the modem sends an "OK" Serial.println("AT+CMGF=1r"); //Because we want to send the SMS in text mode Serial1.println("AT+CMGF=1r"); delay(1000); Serial.println("AT+CMGS="0772273179""); //Start accepting the text for the message Serial1.println("AT+CMGS="0772273179""); delay(1000); Serial1.println(x); //The text for the message Serial1.write(26); Serial.println("MESSAGE SENT"); delay(1000); Serial.write(26); //Equivalent to sending Ctrl+Z Serial.println("r"); Serial1.println("r"); Serial1.write(26); } //Http request to the server////////////////////////////////////////////////////////////////////////////////////////////////////////// void SubmitHttpRequest() { Serial1.println("AT"); delay(100);
  • 55.
    55 // shiled_on(); ShowSerialData();// thiscode is to showthe data from gprs shield, in order to easily see the process of how the gprs shield submit a http request,and the following is for this purpose too. Serial1.println("AT+CGATT?"); delay(100); ShowSerialData(); Serial1.println("AT+SAPBR=3,1,"CONTYPE","GPRS"");//setting the SAPBR, the connection type is using gprs delay(100); ShowSerialData(); Serial1.println("AT+SAPBR=3,1,"APN","CMNET"");//setting the APN, the second need you fill in yourlocal apn server delay(400); ShowSerialData(); Serial1.println("AT+SAPBR=1,1");//setting the SAPBR, for detail you can refer to the AT command mamual delay(200); ShowSerialData(); Serial1.println("AT+HTTPINIT"); //init the HTTP request delay(200); ShowSerialData(); String datasend=""; datasend.concat(Id);datasend.concat("&cur=");datasend.concat(supply_current);datasend.concat("&v ol=");datasend.concat(supply_voltage);datasend.concat("&pf=");datasend.concat(supply_pf);datasend .concat("&remunits="); datasend.concat(remaining_units);datasend.concat("&totconsp=");datasend.concat(total_consumptio n);datasend.concat("&monconsp=");datasend.concat(monthly_consumption);datasend.concat("&reuni ts=");datasend.concat(averagePower); Serial1.println("AT+HTTPPARA="URL","http://192.248.15.244/requestHandler.php?id="+datas end+""");// setting the httppara,the second parameter is the website you want to access delay(1000); ShowSerialData(); Serial1.println("AT+HTTPACTION=0");//submit the request delay(10000);//the delay is very important, the delay time is base on the return from the website, if the return datas are very large, the time required longer. //while(!Serial1.available()); ShowSerialData(); Serial1.println("AT+HTTPREAD");// read the data from the website you access delay(300);
  • 56.
    56 writeData(); writeEngDataGPRS(); ShowSerialData(); Serial1.println(""); delay(100); } //Display data onserial montor//////////////////////////////////////////////// void ShowSerialData(){ while(Serial1.available()){ char c=Serial1.read(); if(nextchar==1){ nextchar=0; state=(c-65); Serial.println(c); String datareceive=""; datareceive.concat(c); } if(c==37){ nextchar=1; } Serial.write(c); } } //write data and string decoding ////////////////////////////////////////////////////////////////////////// void writeData() { boolean store = false; datareceive = ""; while(Serial1.available()){ char c=Serial1.read(); if(nextchar==1){ nextchar=0; state=(c-65); } if(c==37){ nextchar=1; } if (c == '%') { store = true; continue; } else if (c == '@') { store = false; Serial.println("n"); } if (store) { Serial.write(c);
  • 57.
    57 datareceive.concat(c); } } Serial.println(datareceive); int pos =datareceive.indexOf("#"); recharged_amount += datareceive.substring(0, pos).toFloat(); int pos2= pos + 1; mon_reset = datareceive.substring(pos2,(pos = datareceive.indexOf("#", pos2))).toInt(); pos++; dis_connect = datareceive.substring(pos,(pos2= datareceive.indexOf("#", pos))).toInt(); pos2++; tariff_cat = datareceive.substring(pos2,(pos = datareceive.indexOf("#", pos2))).toInt(); pos++; tariff_rate = datareceive.substring(pos).toFloat(); month_reset(); Serial.println(recharged_amount); Serial.println(mon_reset); Serial.println(dis_connect); Serial.println(tariff_cat); Serial.println(tariff_rate); } //reset monthly consumtion end of month////////////////////////////////////////////////// void month_reset() { if(mon_reset==1) { monthly_consumption=0; } } //////////////////////////////////////////////////////////////////////////////////// void tariff_display() { switch(tariff_cat){ case 1 : tarifCatogory = "Domestic"; break; case 2 : tarifCatogory = "Reli&Chari"; break; case 3 : tarifCatogory = "Hotel"; break; case 4 : tarifCatogory = "General"; break;
  • 58.
    58 case 5 : tarifCatogory= "Industrial"; break; } } //copying values from EEProm///////////////////////////////////////////////////// void readfromEEPROM(){ EEPROM.get(addr_recharged_amount,recharged_amount); delay(200); EEPROM.get(addr_remaining_units,remaining_units); delay(200); EEPROM.get(addr_total_consumption,total_consumption); delay(200); EEPROM.get(addr_last_recharge,monthly_consumption); delay(200); EEPROM.get(addr_monthly_consumption,last_recharge); delay(200); EEPROM.get(addr_energy_count,energyCount); delay(200); if(remaining_units>1) { generateReconSignal(); } } ///////////////////////put the serverevery 15 minits//////////////////////////////// void time_check() { if(millis()<60000 && t==1) { time_int=0; t=0; } if(millis()-time_int>60000) { time_int=millis(); t=1; powerCalculation(); SubmitHttpRequest(); } } //////////////////////////////////////write energy data/////////////////////////////////// void writeEngData() { EEPROM.put(addr_recharged_amount,recharged_amount); delay(200); EEPROM.put(addr_remaining_units,remaining_units); delay(200); EEPROM.put(addr_total_consumption,total_consumption); delay(200); EEPROM.put(addr_last_recharge,last_recharge);
  • 59.
  • 60.