PROJECT PRESENTATION ON
PROJECT GUIDES:
 DR. S JAYAKUMAR
(INTERNAL)
 MR. SAJISH, SR.
ENGG. BPCL KOCHI
REFINERY(EXTERNAL)
PROJECT GROUP
MEMBERS
 ANOOP M G
 DEEPIKA SUDEVAN
 SARATH
KRISHNAKUMAR
 TOBIN MAMMEN
 To understand the concepts of piping design and
flexibility of piping
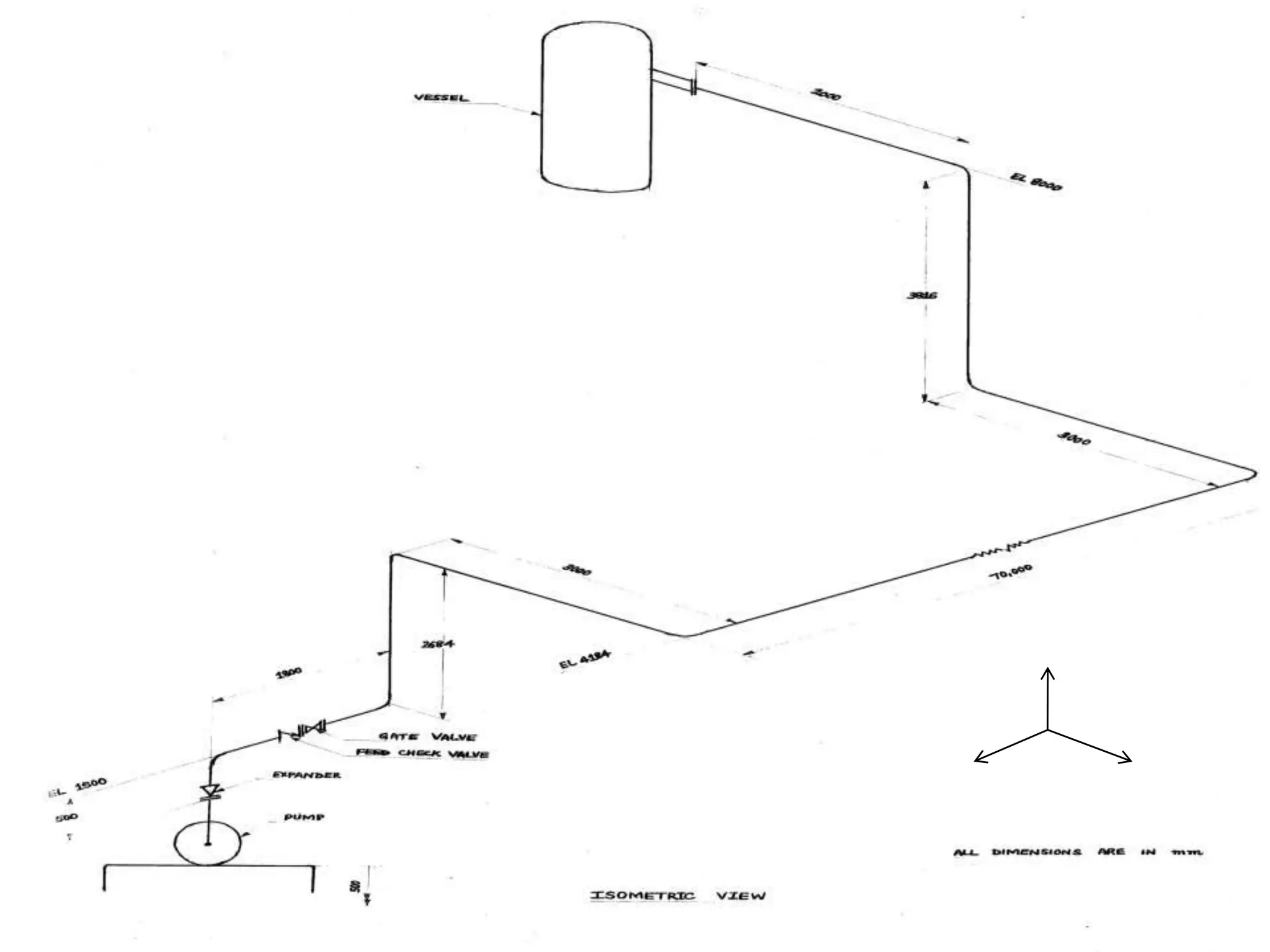
 PROBLEM STATEMENT :To design a high
temperature (300deg Celsius), high pressure
(21.4kg/cm2) NAPHTHA carrying pipe connecting
the given centrifugal pump and a pressure
vessel. The pipe is of 6” diameter and the pump
outlet is of 4” diameter.
 To perform stress analysis of the system–
manually.
 To verify the design using CAESER II.
 HOOP STRESS –circumferential stress or tensile stress
acting in a direction tangential to the circumference.
Mathematically,
Hoop stress = (P x D)/(2xt)
Therefore pipe wall thickness “t” can be obtained
 FLEXIBILITY- piping systems shall have sufficient
flexibility to prevent thermal expansion or contraction
or movements of piping support and terminals.
D y ≤ 0.03
(L-U)2
 Dynamic effects are assumed negligible.
 The end connected to vessel is assumed to be
fixed (i.e.; thermal expansion is neglected).
 Temperature and pressure inside the piping
remains a constant throughout the entire service.
 Outside conditions( temperature, pressure, wind
speed etc) are assumed to be ambient.
 Effects of secondary stresses have been neglected.
 Negligible variation in thermal expansion due to
different valves and flanges used are not
considered in thermal stress analysis.
 The terminal displacements have been neglected.
 Expansion of vessel is neglected.
1. Identifying the service fluid, operating and
design conditions.
2. Selection of pipe material based on step 1.
3. Calculation of pipe thickness and selection
based on available sizes in market.
4. Routing of pipe.
5. Primary flexibility analysis and incorporation of
expansion loops.
6. Placement of anchor points and section wise
analysis of stresses
7. Location of supports and analysis of support
reaction and stresses.
8. Selection of Pipe fittings and accessories.
9. Selection of insulation material.
 SERVICE FLUID – NAPHTHA
 OPERATING CONDITION – TEMP = 300 deg.
C, PRESSURE = 21.4 kg/sq. cm
 DESIGN CONDITION – TEMP = 316 deg. C,
PRESSURE = 38.66 kg/sq. cm
 CALCULATION OF THICKNESS
tm = t + c
t = PD
2(SEW + PY)
 tnominal = tm
100% - 12.5%
 D = 6”
 S =17.748 ksi
 E = 1 (quality factor)
 W = 1( weld reduction factor)
 Y = d + 2c
D + d + 2c
 STRESS RANGE DUE TO EXPANSION LOADING
 Sb = √(Sb
2 + 4St
2)
 PRIMARY FLEXIBILITY CHECK
 DISPLACEMENT STRAIN
D y ≤ K1
(L – U)2
 K1 depends on reference modulus of elasticity
and the allowable stress of the material
 For convenience of calculation, K1 is taken as
0.03
 90 deg elbow
 Coupling
 Flanges
 Blinds
 Expander
 Gasket
 Blanks
 Bolting
 Gate valve
 Check valve
 Pipe rack
 Shoe
 Guides
 Anchor
 Clamp
 ASME B31.3 -PROCESS PIPING
 ASME B16.5 -FLANGES AND PIPE FITTINGS
 ASME B16.9 -REDUCERS AND ELBOWS
 ASME B31.1 -POWER PIPING
 ASME B36.10 - WELDED AND SEAMLESS
WROUGHT STEEL PIPE
 ASME B16.11 -FORGED FITTINGS, SOCKET-
WELDING AND THREADED
 API 600 & API 602- VALVES
 The manual designing process and stress
analysis have been completed
 The design is found to be safe
 “PIPING DESIGN AND ENGINEERING”-by ITT
GRINNELL INDUSTRIAL PIPING INC.
 ASME CAREER COURSE MATERIAL
 “PIPING AND PIPE SUPPORT SYSTEMS” –by PAUL
R SMITH & THOMAS J VAN LAAN
 “ASME CODE BOOKS”
Piping design and flexibility analysis

Piping design and flexibility analysis

  • 1.
  • 2.
    PROJECT GUIDES:  DR.S JAYAKUMAR (INTERNAL)  MR. SAJISH, SR. ENGG. BPCL KOCHI REFINERY(EXTERNAL) PROJECT GROUP MEMBERS  ANOOP M G  DEEPIKA SUDEVAN  SARATH KRISHNAKUMAR  TOBIN MAMMEN
  • 3.
     To understandthe concepts of piping design and flexibility of piping  PROBLEM STATEMENT :To design a high temperature (300deg Celsius), high pressure (21.4kg/cm2) NAPHTHA carrying pipe connecting the given centrifugal pump and a pressure vessel. The pipe is of 6” diameter and the pump outlet is of 4” diameter.  To perform stress analysis of the system– manually.  To verify the design using CAESER II.
  • 4.
     HOOP STRESS–circumferential stress or tensile stress acting in a direction tangential to the circumference. Mathematically, Hoop stress = (P x D)/(2xt) Therefore pipe wall thickness “t” can be obtained  FLEXIBILITY- piping systems shall have sufficient flexibility to prevent thermal expansion or contraction or movements of piping support and terminals. D y ≤ 0.03 (L-U)2
  • 5.
     Dynamic effectsare assumed negligible.  The end connected to vessel is assumed to be fixed (i.e.; thermal expansion is neglected).  Temperature and pressure inside the piping remains a constant throughout the entire service.  Outside conditions( temperature, pressure, wind speed etc) are assumed to be ambient.  Effects of secondary stresses have been neglected.  Negligible variation in thermal expansion due to different valves and flanges used are not considered in thermal stress analysis.  The terminal displacements have been neglected.  Expansion of vessel is neglected.
  • 6.
    1. Identifying theservice fluid, operating and design conditions. 2. Selection of pipe material based on step 1. 3. Calculation of pipe thickness and selection based on available sizes in market. 4. Routing of pipe. 5. Primary flexibility analysis and incorporation of expansion loops. 6. Placement of anchor points and section wise analysis of stresses 7. Location of supports and analysis of support reaction and stresses. 8. Selection of Pipe fittings and accessories. 9. Selection of insulation material.
  • 7.
     SERVICE FLUID– NAPHTHA  OPERATING CONDITION – TEMP = 300 deg. C, PRESSURE = 21.4 kg/sq. cm  DESIGN CONDITION – TEMP = 316 deg. C, PRESSURE = 38.66 kg/sq. cm  CALCULATION OF THICKNESS tm = t + c t = PD 2(SEW + PY)
  • 8.
     tnominal =tm 100% - 12.5%  D = 6”  S =17.748 ksi  E = 1 (quality factor)  W = 1( weld reduction factor)  Y = d + 2c D + d + 2c  STRESS RANGE DUE TO EXPANSION LOADING  Sb = √(Sb 2 + 4St 2)
  • 10.
     PRIMARY FLEXIBILITYCHECK  DISPLACEMENT STRAIN D y ≤ K1 (L – U)2  K1 depends on reference modulus of elasticity and the allowable stress of the material  For convenience of calculation, K1 is taken as 0.03
  • 12.
     90 degelbow  Coupling  Flanges  Blinds  Expander  Gasket  Blanks  Bolting  Gate valve  Check valve  Pipe rack  Shoe  Guides  Anchor  Clamp
  • 15.
     ASME B31.3-PROCESS PIPING  ASME B16.5 -FLANGES AND PIPE FITTINGS  ASME B16.9 -REDUCERS AND ELBOWS  ASME B31.1 -POWER PIPING  ASME B36.10 - WELDED AND SEAMLESS WROUGHT STEEL PIPE  ASME B16.11 -FORGED FITTINGS, SOCKET- WELDING AND THREADED  API 600 & API 602- VALVES
  • 16.
     The manualdesigning process and stress analysis have been completed  The design is found to be safe
  • 17.
     “PIPING DESIGNAND ENGINEERING”-by ITT GRINNELL INDUSTRIAL PIPING INC.  ASME CAREER COURSE MATERIAL  “PIPING AND PIPE SUPPORT SYSTEMS” –by PAUL R SMITH & THOMAS J VAN LAAN  “ASME CODE BOOKS”