Pearl Continental Hotel, Rawalpindi




Submitted to
                Sir naseem qaiser
Submitted by
               M.Farhan Javed
Class
               MBA 3.5




Date June 30, 2012
INTRODUCTION

Ten minutes drive from the airport, Pearl Continental Hotel Rawalpindi enjoys the status of the
only deluxe hotel in the city. A distinct culture flourished on the Rawal Plateau as far back as 3000
years, attracting tourists from the world over. With its close proximity to the archaeological sites,
historical monuments and fascinating hill stations, the hotel serves as a transit haven for the
tourists. A blend of warm elegance and gracious hospitality, Pearl Continental Hotel Rawalpindi
has a distinctive character of its own.




Encompassing unparalleled sense of comfort and opulence, each room at Pearl
Continental Hotel Rawalpindi, imparts a liberating sense of space with detailed attention
on the needs of our corporate or leisure guests. Well equipped with modern amenities and
efficient service, these elegant spaces serve as an unexpected oasis of exclusive
tranquility immersed in the frenzy of the city centre.


Special Features of Deluxe Rooms


- Mini bar in all rooms
- 24-hour broadband internet facility.
- A variety of information, services, world news, unlimited access to on-line movies and
music
- Fruit basket in each room.
- Choice of local & newspaper.
- Airport transfer, by hotel shuttle, subject to prior flight details.
- Use of health club, swimming pool with sauna and steam bath.
- Electronic safe deposit box.
- International direct dialing


The Executive Club Floor


- All the facilities of Deluxe rooms
- 24-hour broadband internet with Pentium 4 personal computers
- Free local telephone calls
- Deluxe fruit basket.
- Express check-in and check-out exclusive for Executive floor guests.
- Personalized butler service round the clock



The use of Club Lounge includes:


- Continental breakfast
- Snacks and beverages available till midnight
- Hi-Tea served in lounge from 1600 hrs - 1800 hrs


Suites


Our spacious suites have been thoughtfully designed in rich tones, with avant-guarde
details, to accommodate your specific needs. Well-appointed bathrooms, having over-
sized shower and bath areas, self contained kitchen with modern appliances,dining
lounge and working area bring luxurious livability.

Decorated with unique paintings and antiques, these suites transport guests into a world
of regal grandeur.


Features


- Pantry with large fridge
- One spacious living room and large bed room
- Connecting room available with an extension facility
- CD player
- P-IV Compaq computers
- High speed internet
- Printer

Temptation - Dining

Marcopolo


Warm, serene and elegant, Marcopolo has a unique combination of traditional and
continental cuisine buffet, along with a variety of exquisite desserts. The menu includes
an appetising and diverse selection for breakfast, lunch and dinner, as well as a weekend
brunch. The menu and the contemporary decor of Marcopolo appeal to everyone.
Breakfast 0700 hrs - 1000 hrs
Lunch 1200 hrs - 1500 hrs
Dinner 1900 hrs - 2300 hrs

Bukhara


The exotic atmosphere inside Bukhara whisks you to a serene ambience - delicious food
arrives, in sync with the tunes of the poetry entangled with melody and revives you with
the lilting sound of the Ghazal singer. The sumptuous Pakistani cuisine buffet ensembles
everything from chicken tikka, qorma and biryani to an endless number of barbeque
delights savoured in elegant traditional environs.
Dinner 1900 hrs - 2300 hrs

Front Page Cafe


Suffused with Charm, the colour theme at the Front Page Cafe is based on gold and silver
shades framed by natural light and softly glowing wall panels, adding flair to even the
most casual of midday meals. Attentive service satisfies the sense of occasion, with an
extensive menu from salads to signature sandwiches, soups, and varied spread of Hi-Tea
delicacies. The goal is to ensure that our guests eat the way they love to eat.

Taipan


Walking through the dramatic entrance of Taipan is like stepping into the Chinese
dynasty and across the Pacific. The warmth and professionalism in this oriental and
elegantly modelled restaurant is instantly recognisable, from the attentive staff to the
well-prepared Mandarin-style Chinese food. The menu parallels the decor's upmarket
ambitions, with relishing taste of dry-wok-fired Szechuan chicken, tangerine beef with
celery hearts, crispy fish and steamed prawns with garlic. The presentation is just as
beautiful as the flavour. If you are particular about standards you will not be
disappointed.
Lunch 1200 hrs - 1500 hrs
Dinner 1900 hrs - 2300 hrs

Jason's Steak House


Jason?s House, with all its grandeur, unique ambiance and magnificent menu, offers
world class steaks, serving the best steak in the twin cities. Owing to genuine quality,
taste and decor, the outlet has become the first choice dining place for the epicures.

Dinner 1930 hrs- 2300 hrs

Metamorphosis - Spa & Fitness
Health Club


The Health Club & Spa at Pearl Continental Hotel Rawalpindi look after the complete
well being and relaxation of your body and mind. The fully equipped fitness room and
professionally designed work out programmes foster the motivation to achieve balance
and lasting health. As fitness goals are dynamic, our approach helps you to harness and
maintain the resolve to achieve maximum results within and beyond our doors. You will
embrace Fitness as a way of living.

▪ Fully-equipped gymnasium with cardiovascular, resistance and weight stations.
▪ Qualified personal trainers offering advice on exercise and nutrition.
▪ Personalized fitness assessments and training programmes catering to all levels of
fitness and ability.
▪ Poolside relaxation area offering a delicious menu of healthy dishes and drinks.
▪ Jacuzzi, steam room and sauna in both ladies' and gentlemen's dressing rooms.
▪ Table Tennis, Snooker, Lawn Tennis facilities.
▪ Out door all season temperature control swimming pool.


Rates for Swimming Pool / Health Club


  * Monthly membership charges are Rs: 13000/-
  * For 3 months Rs: 23000/-
  * For 6 months Rs: 40000/-
  * For 1 year Rs: 60000/-
  * Day Use Rs 1000/-
   (Rates are inclusive of all taxes)




                                 Rates in PKR                  Rates in USD
Room Type                    Single       Double     Single             Double
                           Occupancy     Occupancy Occupancy           Occupancy
Standard Room                24000         25000      400                 417
Pearl Room                   26000         27000      433                 450
Executive Room               28000         29000      467                 483
E-Room                       30000         30000      500                 500

Check-in Time
1500 hrs
Check-out Time
1200 hrs



                       Early Arrivals and Late Departures

If your arrival is early in the day and you prefer immediate access to your room, we
recommend reserving for the prior night to guarantee immediate access. Similarly, for
late departures, reserving an additional night will guarantee access until you leave the
hotel.

At the Time of Booking

At Pearl Continental Hotel Rawalpindi, a guaranteed reservation assures you of a room
even if you check in late (after 1800 hrs). All reservations must be guaranteed by a major
credit card or company letter (for corporate accounts only). Any direct reservation by
guests or travel agents shall not be entitled to these special rates.
Please check for full deposit requirements at time of booking.


Cancellation Policy

Cancellations for a hotel room reservation must be received 24 hours prior to the
expected day of arrival and may differ by arrival date and room type. If cancellation of a
guaranteed reservation is not received by the required date, the hotel will charge for one
night's accommodation.

Tax

All rates are subject to applicable government taxes which is 24.2 %

Security

We take great care to ensure that your credit card details and other personal information
are secure at all times.

No Show Charges
In case of no-show, a charge of first night with taxes will be levied.

Child Policy

A child under 12 years of age can stay in the parents room without being charged. For a
child/children, please make a special request while making reservations.

Credit Cards

All major cards are accepted: American Express, Bank Card, Diners Club, Master Card
and Visa.

Serenity & Celebrations - Meetings & Banquets
Recommended Set-Ups with Buffet


Banquet &         Dimension                   Set-Ups & Capacity
Conference Length Width Area Ceiling Theatre Sit- Class         U-
 Facilities                                                        Reception
              ft.     ft      ft. Height Style Down Room Shape
Banquet
              70      49    3430   10     150     120   100     45    150
Hall - A
Banquet
              70      26    1820   10      80      60    60     25    100
Hall - B
Banquet
              70      40    2800   10     200     100   100     40    150
Hall - C
Banquet
Hall          70     115 8050      10    4540     330   300     80    600
(Combined)
Pre-
             129      15    1935   10
Function
Garden Hall   68      59    4012   10     200     150    80     40    225
Pre-
              55      20    1098   10
Function
Conference
             25-8    39-8 1027      9      50      30    40     28     50
-1
Conference
            25-10 39-8       100    9      50      30    40     28     50
-2
Conference
            28-11 39-8 1119         9      50      30    40     28     50
-3
Conference
Hall          79     39-8 3144      9     120     100    80      -    150
(Combined)
Marquee      150      70 10500     11     500     400   350     90    700
Eastern
             184     128 23552      -    1200     800     -      -   1500
Lawn


Recommended Set-Ups without Buffet

Banquet &        Dimension                  Set-Ups & Capacity
Conference Length Width Area Ceiling Theatre Sit- Class       U-
 Facilities                                                      Reception
             ft.     ft     ft. Height Style Down Room Shape
Banquet
             70      49    3430  10     200     150   150     45    200
Hall - A
Banquet
             70      26    1820  10     125      80    80     25    100
Hall - B
Banquet
             70      40    2800  10     250     150   150     40    200
Hall - C
Banquet
Hall         70     115 8050     10     700     450   400     80    800
(Combined)
Pre-
            129      15    1935  10      -        -     -      -     -
Function
Pre-
                   55       20     1098     10          -         -      -       -          -
 Function
 Conference
                  25-8     39-8 1027         9         75        30     40      28         50
 -1
 Conference
                 25-10 39-8         100      9         75        30     40      28         50
Destination - Travel Guide
 -2
 Conference
                 28-11 39-8 1119             9         75        30     40      28         50
 -3
 If Islamabad reflects the face of modern Pakistan, Rawalpindi is the medieval traditional
 Conference
city steeped in culture and history. With visible imprints of the British Raj, Rawalpindi is
 Hall              79      39-8 3144         9        200       130    100       -        200
known for its colonial-style buildings, rich cultural heritage and colorful bustling bazaars.
 (Combined)
 This city shares 150 glory 70 the Pakistan's capital. It also provides a transition point800
 Marquee           the       with 10500     11        800       500    400      90        to
the travelers heading towards the northern areas of Swat and Gilgit. The plateau setting of
 Eastern
     Rawalpindi alongside 128 23552 revealed the evidence of a pre-historic culture2500
                  184       Islamabad has -          2000      1000      -       -
 Lawn
             flourishing in the region a Buddhist town once existed on the site.

                                           Entry

Air:

At a distance 15 minutes, Islamabad International Airport has both international and
domestic services and almost all the leading international airlines fly in and out of the
city. Frequent flights to all the major cities are available for travel within the country .

Train:

The Rawalpindi railway station has all the major trains connecting it to other cities like
Karachi, Lahore, Multan, Peshawar and Quetta.

Road:

Best deals and best buses can be found in Rawalpindi. Reputed companies offer long
distance comfortable bus service to all major cities. Cars can be rented at an affordable
price with a nominal deposit.


Places of Tourist Interest


Most of the sights of tourist attraction on the plateau are in close proximity of both
Islamabad and Rawalpindi and can be reached from both the cities. Rajah Bazar, a busy
bazaar that is a kaleidoscope of people and merchandise spreading in every direction.
Meander through the streets of Sadar Bazzaar which is an ultimate high for a shopping
enthusiast. The Pakistan Army Museum is worth a visit. The Ayub National Park
stretching across 900 hectares of foot carved paths, gardens and lakes is also a tourist
attraction. 30 kilometers north west of Rawalpindi, the archaeological sites of Taxila
reflect the days of Buddhist glory.


Weather

Rawalpindi enjoys the best of all seasons. Winter begins in November with the nights
getting surprisingly cold. Summer starts in May and continues till October with
temperature often exceeding 40 degrees Celsius. Monsoons are from July to late
September.

Confidence - Services

The Pearl Continental Hotel Rawalpindi combines the finest tradition of warmth and
hospitality, with a level of services and facilities guaranteed to satisfy the most discerning
guests.

We offer : -

- Shopping arcade: Bookshop, Carpets, and Antiques shop, Handicraft shop.
- Banking: United Bank Limited operates within the premises, and can take care of all
your banking needs.
- Chauffer driven Cars & Bus services round the clock.
- Trans Air travel desk takes care of all your travel needs.
- Concierge
- Laundry / Dry Cleaning
- Barber Shop: Trained personnel take care of your tresses and shape them to perfection.
- Xavier Beauty Saloon & Foot Care
- Florist
- Car Rental Services
- In House Doctor
- A baby sitter on demand.


Business Centre

The hotel has a fully equipped business centre open 24 hours with all the latest in office
automation and secretarial services.




                          Management information system
INFORMATION SYSTEM :

Before explanation of MIS. We see here what is (IS). Information system is an organized
combination of people, hard ware, soft ware, communication network and data resources
that collects, transforms and disseminates information in a organization. There are five basic
resources of information system.


   1.   People
   2.   Hardware
   3.   Software
   4.   Data
   5.   Networks

Fundamental Reasons for the use of Information Technology and Business




   •    Support of Business operation

   •    Support of managerial decision

   •    Support of strategic competitive advantage


Management Information System(MIS):
MIS are the most common from of
management support system. They provide managerial end users with information produce
that support mush of their day to day decision making needs . Management information
systems provide a variety of reports and displays to management. The contents of these
information produce are specified in advance by managers so that they contain information
that managers need. Management information system retrieve information about internal
operations from databases that have been updated by transaction processing system. They
also obtain data about the business environment from external sources. Information products
provided to managers include displays and reports that can be furnished


   1. on demand,
   2. periodically,according to a predetermined schedule,or
   3. whenever exceptional conditions occur.

For example, sales managers could.


   1. use a Web browser to receive instantaneous Visual displays at their workstation of
      information about the sales of particular product:
   2. Access weekly sales analysis report evaluating sales results by product,
      salesperson, and sales territory:
   3. receive reports produced automatically whenever a sales person fails to produce
      sales results during a specified period.We will discuss management information
      system.




Decision Support System:
DDS are a natural progression from
information reporting systems and transaction processing systems. Decision support system
are interactive, computer-based information system that use decision models and
specialized databases to assist the decision making processes of managerial end users.
Thus, they are different from transaction processing system,which focus on processing the
data generated by business transactions and operations, though they extract data from
corporate databases maintained by TPS. They also differ from management information
system, which focus on providing managers with prespecified information (reports) that can
be used to help them make more effective, structured types of decisions




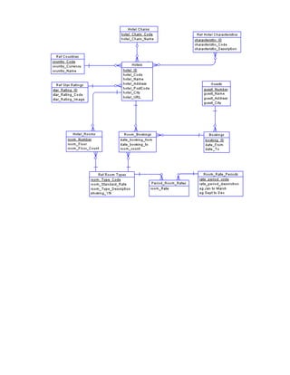
                                      Database
Conclusion

This article has particularly been addressed to managers in the hotel industry
(general managers, technical managers) who are anxious to improve their
competitiveness and find better ways of providing better service to their guests at
lower cost.

As director of the establishment, the general manager of the hotel has an
operational budget which involves numerous costs. These particularly include the
supply of water, fuel and electricity in particular, all of which are indispensable to
the activities of the hotel. The energy they represent is vital for the production
and maintenance of comfort, Heating, Ventilation, Air Conditioning, domestic hot
water, lighting etc.

I have suggested tools which will help those responsible to take wise decisions,
based on an analysis of the potential profitability of their technical investments.

The choice of a technical management system which is specially designed for
hotels is the decisive factor which ensures that the manager's objectives will be
met. I hope that I will have encouraged planning offices to incorporate the
specific needs of hotels into their technical specifications.

Hotels are different to other buildings. They have specific needs.

The equipment and procedures suggested are intended to produce hotels which
are safe, healthy and intelligent: buildings with a technical management system
which allows effective operation and optimal returns at the same time.

The main aim of the hotel's technical manager and his team is to co-ordinate all
the technologies in the hotel harmoniously. The main aim of this book has
therefore been to analyse the specific features of the hotel, and thus help the
hotel manager to make the right choice for the best possible operation of his
establishment.

The Room Management System (RMS) with all its integrated functions is a key
factor to guarantee customer satisfaction. The entire Integrated Hotel
Management System (IHMS) is certainly the best way to improve the quality of
life in the hotel.

I sincerely hope that this book will help make every hotel run as efficiently as
possible.

Pearl continental hotel

  • 1.
    Pearl Continental Hotel,Rawalpindi Submitted to Sir naseem qaiser Submitted by M.Farhan Javed Class MBA 3.5 Date June 30, 2012
  • 2.
    INTRODUCTION Ten minutes drivefrom the airport, Pearl Continental Hotel Rawalpindi enjoys the status of the only deluxe hotel in the city. A distinct culture flourished on the Rawal Plateau as far back as 3000 years, attracting tourists from the world over. With its close proximity to the archaeological sites, historical monuments and fascinating hill stations, the hotel serves as a transit haven for the tourists. A blend of warm elegance and gracious hospitality, Pearl Continental Hotel Rawalpindi has a distinctive character of its own. Encompassing unparalleled sense of comfort and opulence, each room at Pearl Continental Hotel Rawalpindi, imparts a liberating sense of space with detailed attention on the needs of our corporate or leisure guests. Well equipped with modern amenities and efficient service, these elegant spaces serve as an unexpected oasis of exclusive tranquility immersed in the frenzy of the city centre. Special Features of Deluxe Rooms - Mini bar in all rooms - 24-hour broadband internet facility. - A variety of information, services, world news, unlimited access to on-line movies and music - Fruit basket in each room. - Choice of local & newspaper. - Airport transfer, by hotel shuttle, subject to prior flight details. - Use of health club, swimming pool with sauna and steam bath. - Electronic safe deposit box. - International direct dialing The Executive Club Floor - All the facilities of Deluxe rooms
  • 3.
    - 24-hour broadbandinternet with Pentium 4 personal computers - Free local telephone calls - Deluxe fruit basket. - Express check-in and check-out exclusive for Executive floor guests. - Personalized butler service round the clock The use of Club Lounge includes: - Continental breakfast - Snacks and beverages available till midnight - Hi-Tea served in lounge from 1600 hrs - 1800 hrs Suites Our spacious suites have been thoughtfully designed in rich tones, with avant-guarde details, to accommodate your specific needs. Well-appointed bathrooms, having over- sized shower and bath areas, self contained kitchen with modern appliances,dining lounge and working area bring luxurious livability. Decorated with unique paintings and antiques, these suites transport guests into a world of regal grandeur. Features - Pantry with large fridge - One spacious living room and large bed room - Connecting room available with an extension facility - CD player - P-IV Compaq computers - High speed internet - Printer Temptation - Dining Marcopolo Warm, serene and elegant, Marcopolo has a unique combination of traditional and continental cuisine buffet, along with a variety of exquisite desserts. The menu includes an appetising and diverse selection for breakfast, lunch and dinner, as well as a weekend brunch. The menu and the contemporary decor of Marcopolo appeal to everyone.
  • 4.
    Breakfast 0700 hrs- 1000 hrs Lunch 1200 hrs - 1500 hrs Dinner 1900 hrs - 2300 hrs Bukhara The exotic atmosphere inside Bukhara whisks you to a serene ambience - delicious food arrives, in sync with the tunes of the poetry entangled with melody and revives you with the lilting sound of the Ghazal singer. The sumptuous Pakistani cuisine buffet ensembles everything from chicken tikka, qorma and biryani to an endless number of barbeque delights savoured in elegant traditional environs. Dinner 1900 hrs - 2300 hrs Front Page Cafe Suffused with Charm, the colour theme at the Front Page Cafe is based on gold and silver shades framed by natural light and softly glowing wall panels, adding flair to even the most casual of midday meals. Attentive service satisfies the sense of occasion, with an extensive menu from salads to signature sandwiches, soups, and varied spread of Hi-Tea delicacies. The goal is to ensure that our guests eat the way they love to eat. Taipan Walking through the dramatic entrance of Taipan is like stepping into the Chinese dynasty and across the Pacific. The warmth and professionalism in this oriental and elegantly modelled restaurant is instantly recognisable, from the attentive staff to the well-prepared Mandarin-style Chinese food. The menu parallels the decor's upmarket ambitions, with relishing taste of dry-wok-fired Szechuan chicken, tangerine beef with celery hearts, crispy fish and steamed prawns with garlic. The presentation is just as beautiful as the flavour. If you are particular about standards you will not be disappointed. Lunch 1200 hrs - 1500 hrs Dinner 1900 hrs - 2300 hrs Jason's Steak House Jason?s House, with all its grandeur, unique ambiance and magnificent menu, offers world class steaks, serving the best steak in the twin cities. Owing to genuine quality, taste and decor, the outlet has become the first choice dining place for the epicures. Dinner 1930 hrs- 2300 hrs Metamorphosis - Spa & Fitness
  • 5.
    Health Club The HealthClub & Spa at Pearl Continental Hotel Rawalpindi look after the complete well being and relaxation of your body and mind. The fully equipped fitness room and professionally designed work out programmes foster the motivation to achieve balance and lasting health. As fitness goals are dynamic, our approach helps you to harness and maintain the resolve to achieve maximum results within and beyond our doors. You will embrace Fitness as a way of living. ▪ Fully-equipped gymnasium with cardiovascular, resistance and weight stations. ▪ Qualified personal trainers offering advice on exercise and nutrition. ▪ Personalized fitness assessments and training programmes catering to all levels of fitness and ability. ▪ Poolside relaxation area offering a delicious menu of healthy dishes and drinks. ▪ Jacuzzi, steam room and sauna in both ladies' and gentlemen's dressing rooms. ▪ Table Tennis, Snooker, Lawn Tennis facilities. ▪ Out door all season temperature control swimming pool. Rates for Swimming Pool / Health Club * Monthly membership charges are Rs: 13000/- * For 3 months Rs: 23000/- * For 6 months Rs: 40000/- * For 1 year Rs: 60000/- * Day Use Rs 1000/- (Rates are inclusive of all taxes) Rates in PKR Rates in USD Room Type Single Double Single Double Occupancy Occupancy Occupancy Occupancy Standard Room 24000 25000 400 417 Pearl Room 26000 27000 433 450 Executive Room 28000 29000 467 483 E-Room 30000 30000 500 500 Check-in Time 1500 hrs
  • 6.
    Check-out Time 1200 hrs Early Arrivals and Late Departures If your arrival is early in the day and you prefer immediate access to your room, we recommend reserving for the prior night to guarantee immediate access. Similarly, for late departures, reserving an additional night will guarantee access until you leave the hotel. At the Time of Booking At Pearl Continental Hotel Rawalpindi, a guaranteed reservation assures you of a room even if you check in late (after 1800 hrs). All reservations must be guaranteed by a major credit card or company letter (for corporate accounts only). Any direct reservation by guests or travel agents shall not be entitled to these special rates. Please check for full deposit requirements at time of booking. Cancellation Policy Cancellations for a hotel room reservation must be received 24 hours prior to the expected day of arrival and may differ by arrival date and room type. If cancellation of a guaranteed reservation is not received by the required date, the hotel will charge for one night's accommodation. Tax All rates are subject to applicable government taxes which is 24.2 % Security We take great care to ensure that your credit card details and other personal information are secure at all times. No Show Charges
  • 7.
    In case ofno-show, a charge of first night with taxes will be levied. Child Policy A child under 12 years of age can stay in the parents room without being charged. For a child/children, please make a special request while making reservations. Credit Cards All major cards are accepted: American Express, Bank Card, Diners Club, Master Card and Visa. Serenity & Celebrations - Meetings & Banquets
  • 8.
    Recommended Set-Ups withBuffet Banquet & Dimension Set-Ups & Capacity Conference Length Width Area Ceiling Theatre Sit- Class U- Facilities Reception ft. ft ft. Height Style Down Room Shape Banquet 70 49 3430 10 150 120 100 45 150 Hall - A Banquet 70 26 1820 10 80 60 60 25 100 Hall - B Banquet 70 40 2800 10 200 100 100 40 150 Hall - C Banquet Hall 70 115 8050 10 4540 330 300 80 600 (Combined) Pre- 129 15 1935 10 Function Garden Hall 68 59 4012 10 200 150 80 40 225 Pre- 55 20 1098 10 Function Conference 25-8 39-8 1027 9 50 30 40 28 50 -1 Conference 25-10 39-8 100 9 50 30 40 28 50 -2 Conference 28-11 39-8 1119 9 50 30 40 28 50 -3 Conference Hall 79 39-8 3144 9 120 100 80 - 150 (Combined) Marquee 150 70 10500 11 500 400 350 90 700 Eastern 184 128 23552 - 1200 800 - - 1500 Lawn Recommended Set-Ups without Buffet Banquet & Dimension Set-Ups & Capacity Conference Length Width Area Ceiling Theatre Sit- Class U- Facilities Reception ft. ft ft. Height Style Down Room Shape Banquet 70 49 3430 10 200 150 150 45 200 Hall - A Banquet 70 26 1820 10 125 80 80 25 100 Hall - B Banquet 70 40 2800 10 250 150 150 40 200 Hall - C Banquet Hall 70 115 8050 10 700 450 400 80 800 (Combined) Pre- 129 15 1935 10 - - - - - Function
  • 9.
    Pre- 55 20 1098 10 - - - - - Function Conference 25-8 39-8 1027 9 75 30 40 28 50 -1 Conference 25-10 39-8 100 9 75 30 40 28 50 Destination - Travel Guide -2 Conference 28-11 39-8 1119 9 75 30 40 28 50 -3 If Islamabad reflects the face of modern Pakistan, Rawalpindi is the medieval traditional Conference city steeped in culture and history. With visible imprints of the British Raj, Rawalpindi is Hall 79 39-8 3144 9 200 130 100 - 200 known for its colonial-style buildings, rich cultural heritage and colorful bustling bazaars. (Combined) This city shares 150 glory 70 the Pakistan's capital. It also provides a transition point800 Marquee the with 10500 11 800 500 400 90 to the travelers heading towards the northern areas of Swat and Gilgit. The plateau setting of Eastern Rawalpindi alongside 128 23552 revealed the evidence of a pre-historic culture2500 184 Islamabad has - 2000 1000 - - Lawn flourishing in the region a Buddhist town once existed on the site. Entry Air: At a distance 15 minutes, Islamabad International Airport has both international and domestic services and almost all the leading international airlines fly in and out of the city. Frequent flights to all the major cities are available for travel within the country . Train: The Rawalpindi railway station has all the major trains connecting it to other cities like Karachi, Lahore, Multan, Peshawar and Quetta. Road: Best deals and best buses can be found in Rawalpindi. Reputed companies offer long distance comfortable bus service to all major cities. Cars can be rented at an affordable price with a nominal deposit. Places of Tourist Interest Most of the sights of tourist attraction on the plateau are in close proximity of both Islamabad and Rawalpindi and can be reached from both the cities. Rajah Bazar, a busy bazaar that is a kaleidoscope of people and merchandise spreading in every direction. Meander through the streets of Sadar Bazzaar which is an ultimate high for a shopping enthusiast. The Pakistan Army Museum is worth a visit. The Ayub National Park stretching across 900 hectares of foot carved paths, gardens and lakes is also a tourist
  • 10.
    attraction. 30 kilometersnorth west of Rawalpindi, the archaeological sites of Taxila reflect the days of Buddhist glory. Weather Rawalpindi enjoys the best of all seasons. Winter begins in November with the nights getting surprisingly cold. Summer starts in May and continues till October with temperature often exceeding 40 degrees Celsius. Monsoons are from July to late September. Confidence - Services The Pearl Continental Hotel Rawalpindi combines the finest tradition of warmth and hospitality, with a level of services and facilities guaranteed to satisfy the most discerning guests. We offer : - - Shopping arcade: Bookshop, Carpets, and Antiques shop, Handicraft shop. - Banking: United Bank Limited operates within the premises, and can take care of all your banking needs. - Chauffer driven Cars & Bus services round the clock. - Trans Air travel desk takes care of all your travel needs. - Concierge - Laundry / Dry Cleaning - Barber Shop: Trained personnel take care of your tresses and shape them to perfection. - Xavier Beauty Saloon & Foot Care - Florist - Car Rental Services - In House Doctor - A baby sitter on demand. Business Centre The hotel has a fully equipped business centre open 24 hours with all the latest in office automation and secretarial services. Management information system
  • 11.
    INFORMATION SYSTEM : Beforeexplanation of MIS. We see here what is (IS). Information system is an organized combination of people, hard ware, soft ware, communication network and data resources that collects, transforms and disseminates information in a organization. There are five basic resources of information system. 1. People 2. Hardware 3. Software 4. Data 5. Networks Fundamental Reasons for the use of Information Technology and Business • Support of Business operation • Support of managerial decision • Support of strategic competitive advantage Management Information System(MIS):
  • 12.
    MIS are themost common from of management support system. They provide managerial end users with information produce that support mush of their day to day decision making needs . Management information systems provide a variety of reports and displays to management. The contents of these information produce are specified in advance by managers so that they contain information that managers need. Management information system retrieve information about internal operations from databases that have been updated by transaction processing system. They also obtain data about the business environment from external sources. Information products provided to managers include displays and reports that can be furnished 1. on demand, 2. periodically,according to a predetermined schedule,or 3. whenever exceptional conditions occur. For example, sales managers could. 1. use a Web browser to receive instantaneous Visual displays at their workstation of information about the sales of particular product: 2. Access weekly sales analysis report evaluating sales results by product, salesperson, and sales territory: 3. receive reports produced automatically whenever a sales person fails to produce sales results during a specified period.We will discuss management information system. Decision Support System:
  • 13.
    DDS are anatural progression from information reporting systems and transaction processing systems. Decision support system are interactive, computer-based information system that use decision models and specialized databases to assist the decision making processes of managerial end users. Thus, they are different from transaction processing system,which focus on processing the data generated by business transactions and operations, though they extract data from corporate databases maintained by TPS. They also differ from management information system, which focus on providing managers with prespecified information (reports) that can be used to help them make more effective, structured types of decisions Database
  • 16.
    Conclusion This article hasparticularly been addressed to managers in the hotel industry (general managers, technical managers) who are anxious to improve their competitiveness and find better ways of providing better service to their guests at lower cost. As director of the establishment, the general manager of the hotel has an operational budget which involves numerous costs. These particularly include the supply of water, fuel and electricity in particular, all of which are indispensable to the activities of the hotel. The energy they represent is vital for the production and maintenance of comfort, Heating, Ventilation, Air Conditioning, domestic hot water, lighting etc. I have suggested tools which will help those responsible to take wise decisions, based on an analysis of the potential profitability of their technical investments. The choice of a technical management system which is specially designed for hotels is the decisive factor which ensures that the manager's objectives will be met. I hope that I will have encouraged planning offices to incorporate the specific needs of hotels into their technical specifications. Hotels are different to other buildings. They have specific needs. The equipment and procedures suggested are intended to produce hotels which are safe, healthy and intelligent: buildings with a technical management system which allows effective operation and optimal returns at the same time. The main aim of the hotel's technical manager and his team is to co-ordinate all the technologies in the hotel harmoniously. The main aim of this book has therefore been to analyse the specific features of the hotel, and thus help the hotel manager to make the right choice for the best possible operation of his establishment. The Room Management System (RMS) with all its integrated functions is a key factor to guarantee customer satisfaction. The entire Integrated Hotel Management System (IHMS) is certainly the best way to improve the quality of life in the hotel. I sincerely hope that this book will help make every hotel run as efficiently as possible.