[Document title]
PROJECT REPORT
ON
parking system
management
Submitted to centurion university of technology & management in partial
fulfilment of the requirement for the degree of
B.TECH IN COMPUTER SCIENCE ENGINEERING
SUBMITTED BY
RAUSHAN KUMAR-220101120100-CSE
JAWED NASIM-220101120104-CSE
ANUJ GIRI -220101120091-cse
Under the guidance of
Dr. uttam mandey
SCHOOL OF EDUCATION & TECHNOLOGY
CENTURION UNIVERSITY OF TECHNOLOGY & MANAGEMENT
PARALAKHEMUNDI, ODISHA
2022-2026
[Document title]
CERTIFICATE
This is to be certified that the project entitled “Library
Management System” has been submitted for the Bachelor
of Technology in Computer Science Engineering of School
of Engineering &Technology, CUTM, during the academic
year 2022-2026 is a persuasive piece of project work
carried out by” RAUSHAN KUMAR, JAWED NASIM, ANUJ
GIRI “towards the partial fulfiIlment for award of the degree
(B.Tech.) under the guidance of “DR UTTAM MANDEY ” and
no part thereof has been submitted by them for any degree
to the best of my knowledge.
Signature of HOD
Signature of Project Guide
Signature of Coordinator
[Document title]
BONAFIDE CERTIFICATE
Certified that this project report LIBRARY MANAGEMENT
SYSTEM is the Bonafide work of RAUSHAN KUMAR ,
JAWED NASIM , ANUJ GIRI who carried out the project
work under my supervision. This is to further certify to the best
of my knowledge that this project has not been carried out
earlier in the institute and the university.
Signature of Guide
Certificate that the above mentioned project has been duly
carried out as per the norms of the collage and statutes of
the university
Signature of Principal
Signature of External
[Document title]
CANDIDATE’S DECLERATION
We RAUSHAN KUMAR , JAWED NASIM , ANUJ GIRI “ B.TECH
in Computer Science engineering (1 th Semester) of
Centurion University of Technology and Management,
Paralakhemundi, hereby declare that the project report
“Library management system” is an original Work and data
provided in the study is authentic one. This report has not
been submitted to any other institute for the award of any
other degree by us.
Signature of Student(s)
RAUSHAN KUMAR-220101120100-CSE
ANUJ GIRI -220101120091-CSE
JAWED NASIM-220101120104-CSE
[Document title]
ACKNOWLEDGEMENT
It is my pleasure to be indebted to various people, who directly or
indirectly contributed in the development of this work and who
influenced my thinking, behaviour and acts during the course of study.
I express my sincere gratitude to worthy Dean for providing academic
support &opportunities.
I am thankful to Mr. Devendra Maharana for his support, cooperation,
and motivation provided to me during the training for constant
inspiration, presence and blessings.
I also extend my sincere appreciation to HOD who provided his
valuable suggestions and precious time in accomplishing my project
report.
I extend my sincere appreciation to DR. UTTAM MANDEY ,
Coordinator who provided his valuable suggestions and precious time
in accomplishing my project report.
Lastly, I would like to thank the almighty and my parents for their
moral support and friends with whom I shared my day-to day
experiences and received lots of suggestions those improved The
quality.
BY,
RAUSHAN KUMAR-220101120100-CSE
ANUJ GIRI -220101120091-CSE
JAWED NASIM-220101120104-CSE
[Document title]
CONTENTS
❖ INTRODUCTION
❖ PROJECT OVERVIEW
❖ PROBLEM DEFINITION
❖ SYSTEM DESIGN
❖ PROJECT MODULES
❖ EXISTING SYSTEM
❖ PROPOSED SYSTEM
❖ OBJECTIVE
❖ SCOPE OF THE SYSTEM
❖ SYSTEM SPECIFICATIONS
❖ FLOW DIAGRAM
❖ CODE
❖ OUTPUT SCREENS
❖ CONCLUSION
❖ FUTURE ENCHANCEMENTS
❖ BIBLIOGRAPHY
❖ REFERENCE
[Document title]
INTRODUCTION
Parking management system for managing the records of the
incoming and outgoing vehicles in an parking house.
It’s an easy for Admin to retrieve the data if the vehicle has been
visited through number
he can get that data.
Now days in many public places such as malls, multiplex system,
hospitals, offices market areas there is a crucial problem of vehicle
parking. The vehicle parking area has many lanes/slots for car
parking. So to park a vehicle one has to look for all the lanes.
Moreover this involves a lot of manual labour and investment.
Instead of vehicle caught in towing the vehicle can park on safe and
security with low cost.
Parking control system has been generated in such a way that it is
filled with many secure devices such as, parking control gates, toll
gates, time and attendance machine car counting system etc. These
features are hereby very necessary nowadays to secure your car and
also to evaluate the fee structure for every vehicles entry and exit.
The objective of this project is to build a Vehicle Parking
management system that enables the time management and control
of vehicles using number plate recognition. The system that will track
the entry and exit of cars, maintain a listing of cars within the parking
lot, and determine if the parking lot is full or not. It will determine
the cost of per vehicle according to their time consumption.
[Document title]
Project overview
We can park our vehicle in our own slot by paying.
➢ Becauseofthatthereisnotowingproblems.
➢ Andourvehiclehasbeenparkedasasecurecondition.
➢ Thereisnoriskforvehicleownerforparkingthecar.
➢ Incaseofanydamagesandproblemofvehiclethatwillclaim
byparkingmanagement.
➢ Astheworldisfacingmanythreadsdaily,robberiesare
doneeasilywithnotracktotrace,bombblastsoccurwiththe
useofvehicle,soifapropersystemIsadoptedeachandevery
recordcanbesavedandanyonecanbetrackeasilytherefore
mainlyistomakeabetterandfastsoftware,mostimportant
user-friendly
➢ Maintainrecordsinshorttimeofperiod.
➢ Determines theparkingareaisfullornot.
➢ Enhances the visitor’s experience.
[Document title]
PROBLEM DEFINITION
➢Now a days in parking like valet parking
they maintain just with the tokens and they have
records the vehicle details in books so that during
some critical situations like police enquiry of
terrorist car or vehicle roberrer that case it is
difficult to find the details of particular vehicle but
in this case is easy to find in 1to 2 seconds.
➢By parking the vehicle in public place the vehicle
can be claimed by towing person but in this case
there is no towing problems and no need to give
fine for anything we can park our vehicle with
securely.
[Document title]
SYSTEM DESIGN
Software requirements:
Operating System : Windows
Technology : Java and J2EE
Web Technologies : REACT JS,SPRING BOOT
Web Server : Tomcat
Database : my SQL
Java version: J2SDK1.5
Hardware requirements:
Hardware – Pentium
Speed - 1.1 Ghz
RAM -1GB
Hard Disk - 20 GB
Floppy Drive - 1.44 MB
Key Board - Standard Windows Keyboard
Mouse - Two or Three Button Mouse
Monitor - SVGA
[Document title]
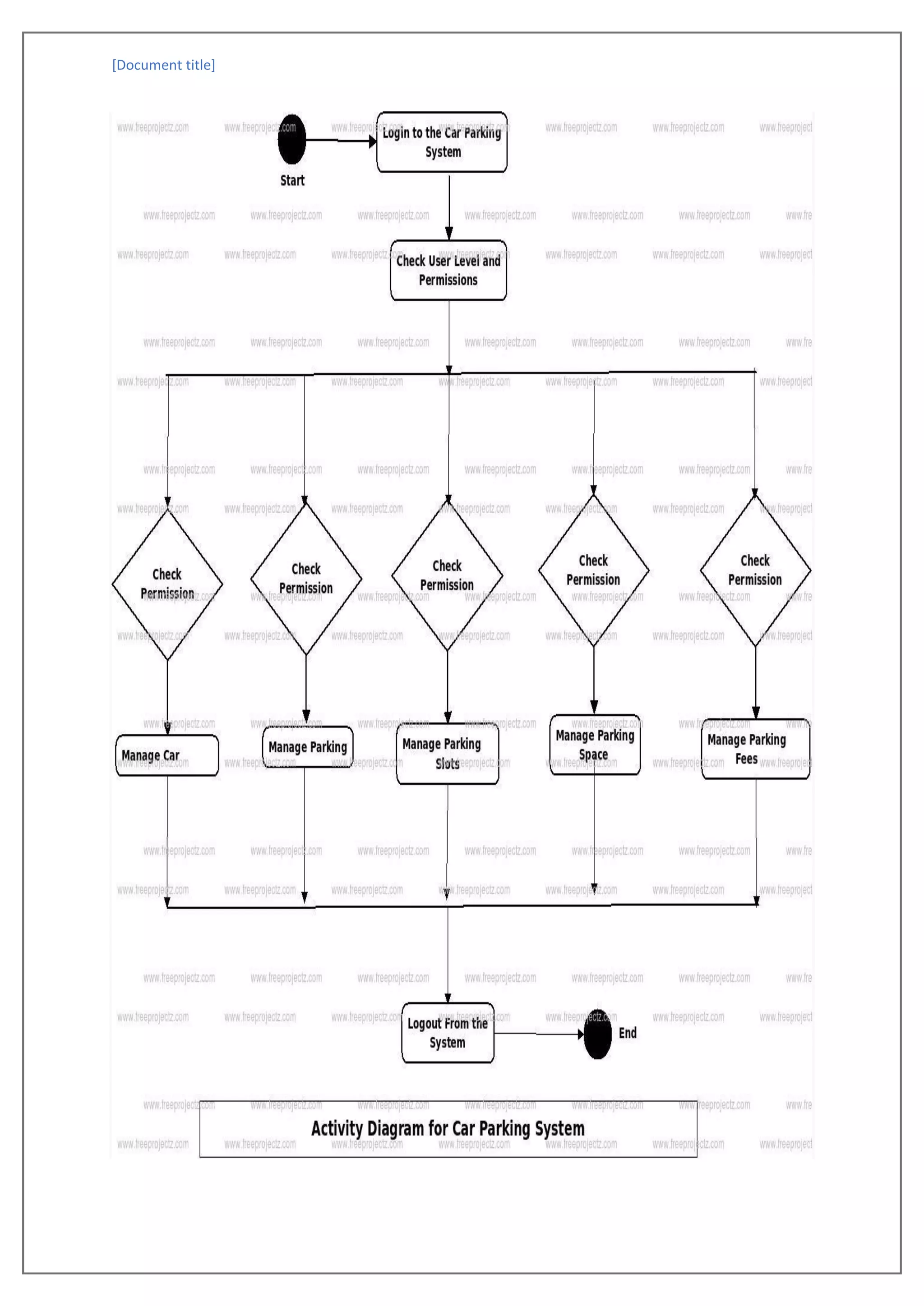
USE CASE DIAGRAM OF LIBRARY
MANAGEMENT SYSTEM
[Document title]
[Document title]
ADMINE LOGIN DIAGRAM
[Document title]
CLASS PARKING DIAGRAM
[Document title]
CODE
#include < stdio.h >
#include < stdlib.h >
#include < string.h >
int bus_slot = 5, car_slot = 5, bike_slot = 20, auto_slot =
15;
int earings = 0, bus_count = 0, car_count = 0,
bike_count = 0, auto_count = 0;
int index1 = 0, index2 = 0, index3 = 0;
struct customer
{
char customerName[10][20], date[10][13];
int vehicleNumber[10];
} c_data;
void print_receipt(int fees)
{
//this function use to print receipt
printf("nHere you receipt!n");
printf("*************n");
printf("Name: %sn", c_data.customerName[index2]);
printf("Vehicle numebr: %dn",
c_data.vehicleNumber[index1]);
printf("Date: %sn", c_data.date[index3]);
printf("Your name :%dn", fees);
printf("*************n");
}
void bus_park()
{
//this function use to handle bus parking operations
int fees;
printf("Enter your name: ");
[Document title]
fflush(stdin);
gets(c_data.customerName[index2]);
printf("Enter vehicle number: ");
scanf("%d", &c_data.vehicleNumber[index1]);
printf("Enter today's date: ");
fflush(stdin);
gets(c_data.date[index3]);
repeat:
printf("Please enter fees: ");
scanf("%d", &fees);
if (fees < 200 || fees > 200)
{
printf("Please enter valid amount");
goto repeat;
}
else
{
earings = earings + fees;
printf("Your payment is successfully donen");
}
print_receipt(fees);
index1++;
index2++;
index3++;
bus_count++;
}
void car_park()
{
//this function use to handle car parking operations
int fees;
printf("Enter your name: ");
fflush(stdin);
gets(c_data.customerName[index2]);
[Document title]
printf("Enter vehicle number: ");
scanf("%d", &c_data.vehicleNumber[index1]);
printf("Enter today's date: ");
fflush(stdin);
gets(c_data.date[index3]);
repeat:
printf("Enter parking fees: ");
scanf("%d", &fees);
if (fees < 150 || fees > 150)
{
printf("Please enter valid amount");
goto repeat;
}
else
{
earings = earings + fees;
printf("Your payment is successfully donen");
}
print_receipt(fees);
index1++;
index2++;
index3++;
car_count++;
}
void bike_park()
{
//this function use to handle bike parking operations
int fees;
printf("Enter your name: ");
fflush(stdin);
gets(c_data.customerName[index2]);
printf("Enter vehicle number: ");
scanf("%d", &c_data.vehicleNumber[index1]);
[Document title]
printf("Enter today's date: ");
fflush(stdin);
gets(c_data.date[index3]);
repeat:
printf("Enter parking fees: ");
scanf("%d", &fees);
if (fees < 50 || fees > 50)
{
printf("Please enter valid amount");
goto repeat;
}
else
{
earings = earings + fees;
printf("Your payment is successfully donen");
}
print_receipt(fees);
index1++;
index2++;
index3++;
bike_count++;
}
void auto_park()
{
//this function use to handle auto parking operations
int fees;
printf("Enter your name: ");
fflush(stdin);
gets(c_data.customerName[index2]);
printf("Enter vehicle number: ");
scanf("%d", &c_data.vehicleNumber[index1]);
printf("Enter today's date: ");
fflush(stdin);
[Document title]
gets(c_data.date[index3]);
repeat:
printf("Enter parking fees: ");
scanf("%d", &fees);
if (fees < 100 || fees > 100)
{
printf("Please enter valid amount");
goto repeat;
}
else
{
earings = earings + fees;
printf("Your payment is successfully donen");
}
print_receipt(fees);
index1++;
index2++;
index3++;
auto_count++;
}
void park_vehicle()
{
//this function use to handle parking operations
int choose;
again:
printf("n1.Bus 2.Carn");
printf("3.Bike 4.Auton");
printf("Which vehicle you want to park: ");
scanf("%d", &choose);
switch (choose)
{
case 1:
if (bus_slot == 0)
[Document title]
{
printf("nSorry! Bus parking slot is not
availablen");
}
else
{
bus_park();
bus_slot--;
}
break;
case 2:
if (car_slot == 0)
{
printf("nSorry! Car parking slot is not
availablen");
}
else
{
car_park();
car_slot--;
}
break;
case 3:
if (bike_slot == 0)
{
printf("nSorry! Bike parking slot is not
availablen");
}
else
{
bike_park();
bike_slot--;
}
[Document title]
break;
case 4:
if (auto_slot == 0)
{
printf("nSorry! Auto parking slot is not
availablen");
}
else
{
auto_park();
auto_slot--;
}
break;
default:
printf("Invalid number try againn");
goto again;
}
}
void check_vehicle()
{
//This function use to check your vehicle is available
or not
char customerName1[20], date1[13];
int vehicleNumber;
int i = 0, check1, check2, check3;
printf("nPlease enter some detailsn");
printf("Enter Name: ");
fflush(stdin);
gets(customerName1);
printf("Enter vehicle number: ");
scanf("%d", &vehicleNumber);
printf("Enter date: ");
fflush(stdin);
[Document title]
gets(date1);
while (1)
{
check1 = strcmp(customerName1,
c_data.customerName[i]);
check3 = strcmp(date1, c_data.date[i]);
if (vehicleNumber == c_data.vehicleNumber[i])
{
check2 = 0;
}
if (check1 == 0 && check2 == 0 && check3 == 0)
{
printf("nYour vehicle is available heren");
break;
}
else
{
if (index1 == 9)
{
printf("nSorry! your vehicle is not available
heren");
break;
}
}
i++;
}
}
void check_insight()
{
//This function use to check parking insight
printf("n******Today's insight******n");
printf("Total earnings: %dn", earings);
printf("Total Bus parked: %dn", bus_count);
[Document title]
printf("Total Car parked: %dn", car_count);
printf("Total Bike parked: %dn", bike_count);
printf("Total Auto parked: %dn", auto_count);
}
void main()
{
//This function use to handle start menu
int choose;
do
{
printf("n******Welcome to AKS parking
stand***n");
printf("This is vehicle fees chartn");
printf("Bus fees 200 Car fees 150n");
printf("Bike fees 50 Auto fees 100n");
printf("nEnter 1 for park your vehiclen");
printf("Enter 2 for check your vehiclen");
printf("Enter 3 for show today insightn");
printf("Enter 4 for exitn");
again:
printf("Please choose any option: ");
scanf("%d", &choose);
switch (choose)
{
case 1:
park_vehicle();
break;
case 2:
check_vehicle();
break;
case 3:
check_insight();
break;
[Document title]
case 4:
printf("Thank you for using our parking standn");
exit(0);
break;
default:
printf("Invalid number try againn");
goto again;
break;
}
} while (choose != 4);
}
Export default view parking management
[Document title]
SCREENSHOTS
Admine login
[Document title]
2. Invalid login and password
[Document title]
3. Register page
[Document title]
ADVANTAGES
• Simple and Easy to use
• Increases efficiency
• Secure and reliable
CONCLUSION
This Project is minimizing the task of parking a vehicle by paying and
saying some details about customer and vehicle to save data .In this
the vehicle is parked as a safe and secure. This project is done as
Efficient as possible .
Hereby I, the Student of BSc(IT) 6th Semester concludes that the
project was completely and slowly developed by me. I also
conclude that this project has helped us gain more
knowledge about the topic that we are indulged ourselves into “
Visual Studio ”. I would be glad to enhance and promote this project
if given chance and help ourselves and society in the near future
The developed application is tested with sample inputs and outputs
obtained in according to the requirement. Even though I have tried
our level best to make it a dream project. Due to time constraints I
could not add more facilities to it.
The efficiency of the developed system can be enhanced with some
minor modifications. Future development can be made in proposed
system by integration more services like:
• It can be implemented through web pages.
• New effectives modules can be added time to time
[Document title]
FUTURE ENCHANCEMENT
This is the modern age. Many people have vehicles.
Vehicles is now a basic need. Every place is under the
process of urbanization. There are many corporate
offices and shopping centers etc. there are many
recreational places where people used to go for
refreshment. So all these placed need a parking space
where people can park their vehicles safety and easily.
Every parking area need a system that records the detail
of vehicles to gibe the facility. These systems might be
computerized or non-computerized. With the help of
computerized system we can deliver a good service to
customer who wants to park their vehicle into the any
organization’s premises.
Enhancement to create a Bigger and better system
These enhancement deal with what would be required in
a improved, bigger and better system
• In future if when a vehicle enters into the parking
are there should be one sensor in which the user
can easy identify from outside only is there parking
is full or empty or space is allocated.
• In future the vehicle can be parked by machines.

parking system management in c programing language project

  • 1.
    [Document title] PROJECT REPORT ON parkingsystem management Submitted to centurion university of technology & management in partial fulfilment of the requirement for the degree of B.TECH IN COMPUTER SCIENCE ENGINEERING SUBMITTED BY RAUSHAN KUMAR-220101120100-CSE JAWED NASIM-220101120104-CSE ANUJ GIRI -220101120091-cse Under the guidance of Dr. uttam mandey SCHOOL OF EDUCATION & TECHNOLOGY CENTURION UNIVERSITY OF TECHNOLOGY & MANAGEMENT PARALAKHEMUNDI, ODISHA 2022-2026
  • 2.
    [Document title] CERTIFICATE This isto be certified that the project entitled “Library Management System” has been submitted for the Bachelor of Technology in Computer Science Engineering of School of Engineering &Technology, CUTM, during the academic year 2022-2026 is a persuasive piece of project work carried out by” RAUSHAN KUMAR, JAWED NASIM, ANUJ GIRI “towards the partial fulfiIlment for award of the degree (B.Tech.) under the guidance of “DR UTTAM MANDEY ” and no part thereof has been submitted by them for any degree to the best of my knowledge. Signature of HOD Signature of Project Guide Signature of Coordinator
  • 3.
    [Document title] BONAFIDE CERTIFICATE Certifiedthat this project report LIBRARY MANAGEMENT SYSTEM is the Bonafide work of RAUSHAN KUMAR , JAWED NASIM , ANUJ GIRI who carried out the project work under my supervision. This is to further certify to the best of my knowledge that this project has not been carried out earlier in the institute and the university. Signature of Guide Certificate that the above mentioned project has been duly carried out as per the norms of the collage and statutes of the university Signature of Principal Signature of External
  • 4.
    [Document title] CANDIDATE’S DECLERATION WeRAUSHAN KUMAR , JAWED NASIM , ANUJ GIRI “ B.TECH in Computer Science engineering (1 th Semester) of Centurion University of Technology and Management, Paralakhemundi, hereby declare that the project report “Library management system” is an original Work and data provided in the study is authentic one. This report has not been submitted to any other institute for the award of any other degree by us. Signature of Student(s) RAUSHAN KUMAR-220101120100-CSE ANUJ GIRI -220101120091-CSE JAWED NASIM-220101120104-CSE
  • 5.
    [Document title] ACKNOWLEDGEMENT It ismy pleasure to be indebted to various people, who directly or indirectly contributed in the development of this work and who influenced my thinking, behaviour and acts during the course of study. I express my sincere gratitude to worthy Dean for providing academic support &opportunities. I am thankful to Mr. Devendra Maharana for his support, cooperation, and motivation provided to me during the training for constant inspiration, presence and blessings. I also extend my sincere appreciation to HOD who provided his valuable suggestions and precious time in accomplishing my project report. I extend my sincere appreciation to DR. UTTAM MANDEY , Coordinator who provided his valuable suggestions and precious time in accomplishing my project report. Lastly, I would like to thank the almighty and my parents for their moral support and friends with whom I shared my day-to day experiences and received lots of suggestions those improved The quality. BY, RAUSHAN KUMAR-220101120100-CSE ANUJ GIRI -220101120091-CSE JAWED NASIM-220101120104-CSE
  • 6.
    [Document title] CONTENTS ❖ INTRODUCTION ❖PROJECT OVERVIEW ❖ PROBLEM DEFINITION ❖ SYSTEM DESIGN ❖ PROJECT MODULES ❖ EXISTING SYSTEM ❖ PROPOSED SYSTEM ❖ OBJECTIVE ❖ SCOPE OF THE SYSTEM ❖ SYSTEM SPECIFICATIONS ❖ FLOW DIAGRAM ❖ CODE ❖ OUTPUT SCREENS ❖ CONCLUSION ❖ FUTURE ENCHANCEMENTS ❖ BIBLIOGRAPHY ❖ REFERENCE
  • 7.
    [Document title] INTRODUCTION Parking managementsystem for managing the records of the incoming and outgoing vehicles in an parking house. It’s an easy for Admin to retrieve the data if the vehicle has been visited through number he can get that data. Now days in many public places such as malls, multiplex system, hospitals, offices market areas there is a crucial problem of vehicle parking. The vehicle parking area has many lanes/slots for car parking. So to park a vehicle one has to look for all the lanes. Moreover this involves a lot of manual labour and investment. Instead of vehicle caught in towing the vehicle can park on safe and security with low cost. Parking control system has been generated in such a way that it is filled with many secure devices such as, parking control gates, toll gates, time and attendance machine car counting system etc. These features are hereby very necessary nowadays to secure your car and also to evaluate the fee structure for every vehicles entry and exit. The objective of this project is to build a Vehicle Parking management system that enables the time management and control of vehicles using number plate recognition. The system that will track the entry and exit of cars, maintain a listing of cars within the parking lot, and determine if the parking lot is full or not. It will determine the cost of per vehicle according to their time consumption.
  • 8.
    [Document title] Project overview Wecan park our vehicle in our own slot by paying. ➢ Becauseofthatthereisnotowingproblems. ➢ Andourvehiclehasbeenparkedasasecurecondition. ➢ Thereisnoriskforvehicleownerforparkingthecar. ➢ Incaseofanydamagesandproblemofvehiclethatwillclaim byparkingmanagement. ➢ Astheworldisfacingmanythreadsdaily,robberiesare doneeasilywithnotracktotrace,bombblastsoccurwiththe useofvehicle,soifapropersystemIsadoptedeachandevery recordcanbesavedandanyonecanbetrackeasilytherefore mainlyistomakeabetterandfastsoftware,mostimportant user-friendly ➢ Maintainrecordsinshorttimeofperiod. ➢ Determines theparkingareaisfullornot. ➢ Enhances the visitor’s experience.
  • 9.
    [Document title] PROBLEM DEFINITION ➢Nowa days in parking like valet parking they maintain just with the tokens and they have records the vehicle details in books so that during some critical situations like police enquiry of terrorist car or vehicle roberrer that case it is difficult to find the details of particular vehicle but in this case is easy to find in 1to 2 seconds. ➢By parking the vehicle in public place the vehicle can be claimed by towing person but in this case there is no towing problems and no need to give fine for anything we can park our vehicle with securely.
  • 10.
    [Document title] SYSTEM DESIGN Softwarerequirements: Operating System : Windows Technology : Java and J2EE Web Technologies : REACT JS,SPRING BOOT Web Server : Tomcat Database : my SQL Java version: J2SDK1.5 Hardware requirements: Hardware – Pentium Speed - 1.1 Ghz RAM -1GB Hard Disk - 20 GB Floppy Drive - 1.44 MB Key Board - Standard Windows Keyboard Mouse - Two or Three Button Mouse Monitor - SVGA
  • 11.
    [Document title] USE CASEDIAGRAM OF LIBRARY MANAGEMENT SYSTEM
  • 12.
  • 13.
  • 14.
  • 15.
    [Document title] CODE #include <stdio.h > #include < stdlib.h > #include < string.h > int bus_slot = 5, car_slot = 5, bike_slot = 20, auto_slot = 15; int earings = 0, bus_count = 0, car_count = 0, bike_count = 0, auto_count = 0; int index1 = 0, index2 = 0, index3 = 0; struct customer { char customerName[10][20], date[10][13]; int vehicleNumber[10]; } c_data; void print_receipt(int fees) { //this function use to print receipt printf("nHere you receipt!n"); printf("*************n"); printf("Name: %sn", c_data.customerName[index2]); printf("Vehicle numebr: %dn", c_data.vehicleNumber[index1]); printf("Date: %sn", c_data.date[index3]); printf("Your name :%dn", fees); printf("*************n"); } void bus_park() { //this function use to handle bus parking operations int fees; printf("Enter your name: ");
  • 16.
    [Document title] fflush(stdin); gets(c_data.customerName[index2]); printf("Enter vehiclenumber: "); scanf("%d", &c_data.vehicleNumber[index1]); printf("Enter today's date: "); fflush(stdin); gets(c_data.date[index3]); repeat: printf("Please enter fees: "); scanf("%d", &fees); if (fees < 200 || fees > 200) { printf("Please enter valid amount"); goto repeat; } else { earings = earings + fees; printf("Your payment is successfully donen"); } print_receipt(fees); index1++; index2++; index3++; bus_count++; } void car_park() { //this function use to handle car parking operations int fees; printf("Enter your name: "); fflush(stdin); gets(c_data.customerName[index2]);
  • 17.
    [Document title] printf("Enter vehiclenumber: "); scanf("%d", &c_data.vehicleNumber[index1]); printf("Enter today's date: "); fflush(stdin); gets(c_data.date[index3]); repeat: printf("Enter parking fees: "); scanf("%d", &fees); if (fees < 150 || fees > 150) { printf("Please enter valid amount"); goto repeat; } else { earings = earings + fees; printf("Your payment is successfully donen"); } print_receipt(fees); index1++; index2++; index3++; car_count++; } void bike_park() { //this function use to handle bike parking operations int fees; printf("Enter your name: "); fflush(stdin); gets(c_data.customerName[index2]); printf("Enter vehicle number: "); scanf("%d", &c_data.vehicleNumber[index1]);
  • 18.
    [Document title] printf("Enter today'sdate: "); fflush(stdin); gets(c_data.date[index3]); repeat: printf("Enter parking fees: "); scanf("%d", &fees); if (fees < 50 || fees > 50) { printf("Please enter valid amount"); goto repeat; } else { earings = earings + fees; printf("Your payment is successfully donen"); } print_receipt(fees); index1++; index2++; index3++; bike_count++; } void auto_park() { //this function use to handle auto parking operations int fees; printf("Enter your name: "); fflush(stdin); gets(c_data.customerName[index2]); printf("Enter vehicle number: "); scanf("%d", &c_data.vehicleNumber[index1]); printf("Enter today's date: "); fflush(stdin);
  • 19.
    [Document title] gets(c_data.date[index3]); repeat: printf("Enter parkingfees: "); scanf("%d", &fees); if (fees < 100 || fees > 100) { printf("Please enter valid amount"); goto repeat; } else { earings = earings + fees; printf("Your payment is successfully donen"); } print_receipt(fees); index1++; index2++; index3++; auto_count++; } void park_vehicle() { //this function use to handle parking operations int choose; again: printf("n1.Bus 2.Carn"); printf("3.Bike 4.Auton"); printf("Which vehicle you want to park: "); scanf("%d", &choose); switch (choose) { case 1: if (bus_slot == 0)
  • 20.
    [Document title] { printf("nSorry! Busparking slot is not availablen"); } else { bus_park(); bus_slot--; } break; case 2: if (car_slot == 0) { printf("nSorry! Car parking slot is not availablen"); } else { car_park(); car_slot--; } break; case 3: if (bike_slot == 0) { printf("nSorry! Bike parking slot is not availablen"); } else { bike_park(); bike_slot--; }
  • 21.
    [Document title] break; case 4: if(auto_slot == 0) { printf("nSorry! Auto parking slot is not availablen"); } else { auto_park(); auto_slot--; } break; default: printf("Invalid number try againn"); goto again; } } void check_vehicle() { //This function use to check your vehicle is available or not char customerName1[20], date1[13]; int vehicleNumber; int i = 0, check1, check2, check3; printf("nPlease enter some detailsn"); printf("Enter Name: "); fflush(stdin); gets(customerName1); printf("Enter vehicle number: "); scanf("%d", &vehicleNumber); printf("Enter date: "); fflush(stdin);
  • 22.
    [Document title] gets(date1); while (1) { check1= strcmp(customerName1, c_data.customerName[i]); check3 = strcmp(date1, c_data.date[i]); if (vehicleNumber == c_data.vehicleNumber[i]) { check2 = 0; } if (check1 == 0 && check2 == 0 && check3 == 0) { printf("nYour vehicle is available heren"); break; } else { if (index1 == 9) { printf("nSorry! your vehicle is not available heren"); break; } } i++; } } void check_insight() { //This function use to check parking insight printf("n******Today's insight******n"); printf("Total earnings: %dn", earings); printf("Total Bus parked: %dn", bus_count);
  • 23.
    [Document title] printf("Total Carparked: %dn", car_count); printf("Total Bike parked: %dn", bike_count); printf("Total Auto parked: %dn", auto_count); } void main() { //This function use to handle start menu int choose; do { printf("n******Welcome to AKS parking stand***n"); printf("This is vehicle fees chartn"); printf("Bus fees 200 Car fees 150n"); printf("Bike fees 50 Auto fees 100n"); printf("nEnter 1 for park your vehiclen"); printf("Enter 2 for check your vehiclen"); printf("Enter 3 for show today insightn"); printf("Enter 4 for exitn"); again: printf("Please choose any option: "); scanf("%d", &choose); switch (choose) { case 1: park_vehicle(); break; case 2: check_vehicle(); break; case 3: check_insight(); break;
  • 24.
    [Document title] case 4: printf("Thankyou for using our parking standn"); exit(0); break; default: printf("Invalid number try againn"); goto again; break; } } while (choose != 4); } Export default view parking management
  • 25.
  • 26.
    [Document title] 2. Invalidlogin and password
  • 27.
  • 28.
    [Document title] ADVANTAGES • Simpleand Easy to use • Increases efficiency • Secure and reliable CONCLUSION This Project is minimizing the task of parking a vehicle by paying and saying some details about customer and vehicle to save data .In this the vehicle is parked as a safe and secure. This project is done as Efficient as possible . Hereby I, the Student of BSc(IT) 6th Semester concludes that the project was completely and slowly developed by me. I also conclude that this project has helped us gain more knowledge about the topic that we are indulged ourselves into “ Visual Studio ”. I would be glad to enhance and promote this project if given chance and help ourselves and society in the near future The developed application is tested with sample inputs and outputs obtained in according to the requirement. Even though I have tried our level best to make it a dream project. Due to time constraints I could not add more facilities to it. The efficiency of the developed system can be enhanced with some minor modifications. Future development can be made in proposed system by integration more services like: • It can be implemented through web pages. • New effectives modules can be added time to time
  • 29.
    [Document title] FUTURE ENCHANCEMENT Thisis the modern age. Many people have vehicles. Vehicles is now a basic need. Every place is under the process of urbanization. There are many corporate offices and shopping centers etc. there are many recreational places where people used to go for refreshment. So all these placed need a parking space where people can park their vehicles safety and easily. Every parking area need a system that records the detail of vehicles to gibe the facility. These systems might be computerized or non-computerized. With the help of computerized system we can deliver a good service to customer who wants to park their vehicle into the any organization’s premises. Enhancement to create a Bigger and better system These enhancement deal with what would be required in a improved, bigger and better system • In future if when a vehicle enters into the parking are there should be one sensor in which the user can easy identify from outside only is there parking is full or empty or space is allocated. • In future the vehicle can be parked by machines.