Presentation
On
“

”

Submitted To :Department Of Computer Science
Developed By :-

Group No -37

1. Patel Smit J.

( Roll No-153)
Online GSRTC Ticket Reservation

PERSONAL DETAILS
Group No: 37
Exam No: 12084231153
12084231125
12084231120

Sem : 3
Class : Msc(CA&IT)
Div. : B

Students Name:

1. Patel Smit J.

Mobile No:

1. 8866457758

E-mail:

1. smitpatel10192@yahoo.com
2. pbpatel123@yahoo.com
3. nimesh.patel00710@gmail.com

Address:

1.Raipur Ahmedabad
2.Mehshana
3.Lakhtar Surendranagar
Department of Computer Science,
Ganpat University

1
Online GSRTC Ticket Reservation

PROJECT PROFILE
Project Definition:

ONLINE GSRTC TICKET RESERVATION

Objectives:

Display root detail on map , e-mail & sms verification,
Station & platform & bus detail ,Ticket detail, etc.

Internal Guide :
External Guide :
Mobile No:
E-mail:
Tools
Front End:

PHP 5.3.0

Back End:

MySql 5.1.36

Others Tools:

Wamp server 2.2.11 ,java script 1.8.5, jquery 1.9.

Department of Computer Science,
Ganpat University

2
Online GSRTC Ticket Reservation

EXISTING SYSTEM
 Time table
 Get timetable via Sms
 Login & Registration
 Only desktop site available

Department of Computer Science,
Ganpat University

3
Online GSRTC Ticket Reservation

NEED FOR NEW SYSTEM
 Display Route information on map

 Booking verification detail get E-mail and SMS threw
 Online Payment available
 To earn more profit by providing online booking
 Get detail about Ticket ,Station ,platform ,and bus
 Display Daily Updated Time table

Department of Computer Science,
Ganpat University

4
Online GSRTC Ticket Reservation

Minimum Hardware Requirement
 Client Side Requirement

 Processor
 RAM
 Hard -Disk

: Intel i3 1.5GHz.
: 512 MB RAM or Above.
: 80 GB or Above.

 Server Side Requirement
 Processor
 RAM
 Hard-Disk

: Intel i3 2.5GHz.
: 1 GB.
: 40 GB.

Department of Computer Science,
Ganpat University

5
Online GSRTC Ticket Reservation

Minimum Software Requirement
 Client-Side Requirement.
 Operating System
 Web Browser

: Windows 2007/2008/XP or other compatible OS.
: Internet Explorer or other compatible browser.

 Server-Side Requirement






Front-tend
Back-End
Web Server
Reporting Tools
Other-Tools

: PHP 5.3.0
: MYSQL 5.1.36
: WAMP 2.1
: HTML Report
: Apache V2.2.12

Department of Computer Science,
Ganpat University

6
Online GSRTC Ticket Reservation

System Flow Chart

Department of Computer Science,
Ganpat University

7
Online GSRTC Ticket Reservation
START

View Website

Is Valid
User

No

Yes

Create User

Login

Is Valid

No

Yes
Admin

Yes

Is Admin

No

Change Password &
Profile

Customer

Change Password &
Profile
B

A
Department of Computer Science,
Ganpat University

8
Admin

Online GSRTC Ticket Reservation

Customer

A

B

Manage Customer

Purchase Ticket

Manage Ticket

Post Requirement
Ticket

Manage Route

View Advertise &
FAQ’s

Manage Time-Table

View Route detail

Manage Route map

View Time-Table

Manage Bus

Manage Advertise &
FAQ’s

Manage Images
STOP
Department of Computer Science,
Ganpat University

9
Online GSRTC Ticket Reservation

TimeLine Chart
Of
“Online GSRTC Ticket Reservation”

M
o
n
t
h

Task
Department of Computer Science,
Ganpat University

10
Online GSRTC Ticket Reservation

E R Diagram

Department of Computer Science,
Ganpat University

11
Online GSRTC Ticket Reservation

Department of Computer Science,
Ganpat University

12
Online GSRTC Ticket Reservation

Use case Diagram

Department of Computer Science,
Ganpat University

13
Online GSRTC Ticket Reservation

Use Case Diagrams (Admin)

Department of Computer Science,
Ganpat University

14
Online GSRTC Ticket Reservation

Use Case Diagrams (Customer)
GSRTC Site

Department of Computer Science,
Ganpat University

15
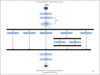
Online GSRTC Ticket Reservation

ACTIVITY DIAGRAM
FOR ADMIN

Department of Computer Science,
Ganpat University

16
Online GSRTC Ticket Reservation
Admin

Department of Computer Science,
Ganpat University

17
Online GSRTC Ticket Reservation

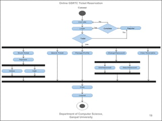
ACTIVITY DIAGRAM
FOR CUSTOMER

Department of Computer Science,
Ganpat University

18
Online GSRTC Ticket Reservation
Customer

Department of Computer Science,
Ganpat University

19
Online GSRTC Ticket Reservation

CLASS DIAGRAM

Department of Computer Science,
Ganpat University

20
Online GSRTC Ticket Reservation

Department of Computer Science,
Ganpat University

21
Online GSRTC Ticket Reservation

SEQUENCE DIAGRAM

Department of Computer Science,
Ganpat University

22
Online GSRTC Ticket Reservation

Sequence Diagrams (Admin)

Department of Computer Science,
Ganpat University

23
Online GSRTC Ticket Reservation

Sequence Diagrams (Customer)

Department of Computer Science,
Ganpat University

24
Online GSRTC Ticket Reservation

COLLABORATION DIAGRAM

Department of Computer Science,
Ganpat University

25
Online GSRTC Ticket Reservation

COLLABORATION DIAGRAM FOR ADMIN
1:1:Authentication
2:1:Operation
3:1:Operation
4:1:Operation
5:1:Operation
6:1:Operation

sWeb site

Database
1:1:1:Acknoeledgement
2:1:1:Acknoeledgement
3:1:1:Acknoeledgement
4:1:1:Acknoeledgement
5:1:1:Acknoeledgement
6:1:1:Acknoeledgement

1:Login
2:Manage
3:Manage
4:Manage
5:Manage
6:Manage
7:Logout

Profile
route
ticket detail
advertisement and FAQ’s
Payment Detail

1:1:1:1:Logged in or Wrong password
2:1:1:1:View Profile Details
3:1:1:1:View Route Details
4:1:1:1:View Ticket Details
5:1:1:1:View Advertisement and FAQ’s
6:1:1:1:View Payment Details
7:1:Logout Successful

Admin
Department of Computer Science,
Ganpat University

26
Online GSRTC Ticket Reservation

Data Dictionary
Sr. No

Table Name

1.

Admin

2.

Customer

3

Route Detail

4

Ticket

5

Rent

6

Payment

7

Book Detail

8

Password Update

9

Contact us

10

Time-Table

11

Bus Detail

Department of Computer Science,
Ganpat University

27
Online GSRTC Ticket Reservation

Table : Admin
Description -: This table store the Admin information.
No

Fieldname

Data Type

Size

Constraint

1

Admin_id

int

6

Primary key

It stores id of the admin.

2

username

varchar

30

Unique key

It stores name of the admin.

3

password

varchar

30

Not null

It stores password of the admin.

4

email

varchar

50

Not null

It stores email-id of the admin.

Department of Computer Science,
Ganpat University

Description

28
Online GSRTC Ticket Reservation

Table : Customer
Description -: This table are store the Customer information
No

Fieldname

Data Type

Size

Constraint

1

Customer_id

int

6

Primary key

It stores id of the Customer..

2

username

varchar

30

Unique key

It stores name of the Customer..

3

password

varchar

30

Not null

It stores password of the Customer..

4

address

varchar

60

Not null

It stores address of Customer.

5

city

varchar

30

Not Null

It stores city of Customer for city table.

6

gender

varchar

6

Not null

It stores gender of Customer.

7

date_birth

date

-

Not null

It stores Customer date of birth.

8

contact_no

varchar

10

Not null

It stores Customer contact mobile no.

9

email

varchar

40

null

It stores email-id of the Customer.

Department of Computer Science,
Ganpat University

Description

29
Online GSRTC Ticket Reservation

Table : route detail
Description -: This table are store the route information of the Ticket.
No

Fieldname

Data Type

Size

Constraint

1

Route_id

int

11

Primary key

It stores id of the route.

2

Departure_station

varchar

30

Not Null

It stores departure station of the route

3

Arrival_station

varchar

30

Not Null

It stores arrival station of the route

4

Via_station

varchar

30

Not Null

It stores Via station of the route

5

Distance

varchar

5

Not Null

It store Total of Travel distance.

6

Rent

int

-

Not Null

It store price of ticket.

Department of Computer Science,
Ganpat University

Description

30
Online GSRTC Ticket Reservation

Table : Ticket
Description -: This table are store the information of Ticket.
No

Fieldname

Data Type

Size

Constraint

1

Trans_type

varchar

15

Primary key

It stores transaction type of the requirement.

2

Departure_time

varchar

30

Not Null

It stores departure time of the person

3

Arrival_time

varchar

30

Not Null

It stores arrival time of the person

2

Departure_station

varchar

30

Foreign key

Reference from Route_detail

3

Arrival_station

varchar

30

Foreign key

Reference from Route_detail

6

Via station

varchar

30

Foreign key

Reference from Route_detail

7

Distance

varchar

5

Not Null

It store Total of Travel distance.

8

Rent

int

-

Foreign key

Reference from Route_detail.

Department of Computer Science,
Ganpat University

Description

31
Online GSRTC Ticket Reservation

Table : Rent
Description -: This table are store the sales information of Ticket.
No

Fieldname

Data Type

Size

Constraint

1

Rent

int

-

Foreign key

Reference from Route_detail.

2

Route_id

int

11

Foreign key

Reference from Route_detail

3

Distance

varchar

5

Not Null

It store Total of Travel distance.

4

Ticket_type

varchar

20

Foreign key

Reference from Ticket.

Department of Computer Science,
Ganpat University

Description

32
Online GSRTC Ticket Reservation

Table : Payment
Description -: This table are store the information of the Payment.
No

Fieldname

Data Type

Size

Constraint

1

Customer_id

int

6

Foreign key

Reference from Customer.

2

Owner Name

varchar

50

Not Null

It stores card holder name.

3

Bank

Varchar

20

Not Null

It store bank name.

4

Trans_type

varchar

15

Not null

It stores transaction type of the customer.

5

Ticket_type

varchar

20

Foreign key

Reference from Ticket.

6

Total_Rent

int

-

Not null

It store total rent of payment.

Department of Computer Science,
Ganpat University

Description

33
Online GSRTC Ticket Reservation

Table : Book_Detail
Description -: This table are store the information of the book Detail.
No

Fieldname

Data Type

Size

Constraint

1

Seat_no

int

3

Primary key

It stores Seat no .

2

Route_id

int

11

Foreign key

It stores id of the route.

3

Journey_Date

Date

-

Not Null

It stores travelling date.

4

Booking_Date

Date

-

Not Null

It stores booking date.

5

Distance

int

5

Foreign key

It store journey distance.

6

Rent

int

-

Foreign key

Reference from Route_detail.

7

Bus_Type

varchar

30

Foreign key

Reference from Bus.

8

Choice

varchar

15

Null

It stores choice of seat.

Department of Computer Science,
Ganpat University

Description

34
Online GSRTC Ticket Reservation

Table : Password_Update
Description -: This table are store the information of the change password.
No

Fieldname

Data Type

Size

Constraint

Description

1

Id

int

6

foreign key

It stores id.

2

Old_Password

varchar

30

foreign key

It stores old password.

3

New_Passwrd

varchar

30

Not Null

It stores new password.

4

Type

varchar

10

Not Null

It stores admin or customer login in site.

Table : contact_us
Description -: This table are store the all contact person detail.
No

Fieldname

Data Type

Size

Constraint

1

Customer_id

int

11

Foreign key

It stores id of the contact us.

2

username

varchar

30

Foreign key

It stores name of the person.

3

email

varchar

30

Null

It stores email-id of the person.

4

message

text

Not null

It stores message of the person.

Department of Computer Science,
Ganpat University

Description

35
Online GSRTC Ticket Reservation

Table : Time Table
Description -: This table are store the route information of the Ticket.
No

Fieldname

Data Type

Size

Constraint

Description

1

Route_id

int

11

Foreign key

It stores id of the route.

2

Departure station

varchar

30

Foreign key

Reference from Route_detail.

3

Arrival station

varchar

30

Foreign key

Reference from Route_Detail.

4

Via station

varchar

30

Foreign key

Reference from Route_Detail.

5

Distance

varchar

5

Foreign key

Reference from Route_Detail.

6

Departure time

varchar

30

Not Null

It stores departure time of the person

7

Arrival time

varchar

30

Not Null

It stores arrival time of the person

8

Rent

int

-

Foreign key

Reference from Route_detail.

Table : Bus_Detail
Description -: This table are store the information of the book Detail.
No

Fieldname

Data Type

Size

Constraint

1

Bus_no

int

3

Primary key

It stores Bus no .

2

Bus_Type

varchar

30

Not Null

It stores Bus Type.

Department of Computer Science,
Ganpat University

Description

36
Online GSRTC Ticket Reservation

Input Design

Department of Computer Science,
Ganpat University

38
Online GSRTC Ticket Reservation

Home page

Department of Computer Science,
Ganpat University

39
Online GSRTC Ticket Reservation

After Click on Login option

Online GSRTC Ticket
Reservation

Department of Computer Science,
Ganpat University

40
Online GSRTC Ticket Reservation

After Click on Registration button on user login page for new
user to create new login account

Online GSRTC Ticket
Reservation

Department of Computer Science,
Ganpat University

41
Online GSRTC Ticket Reservation

After Successful login

Online GSRTC Ticket
Reservation

Department of Computer Science,
Ganpat University

42
Online GSRTC Ticket Reservation

Select Departure destination on of From Stop
select option

Online GSRTC Ticket
Reservation

Department of Computer Science,
Ganpat University

43
Online GSRTC Ticket Reservation

Select Arrival destination on of To Stop
select option

Online GSRTC Ticket
Reservation

Department of Computer Science,
Ganpat University

44
Online GSRTC Ticket Reservation

After click on Search Button see the available
ticket,time,fare,distance,via stations and route display on map

Online GSRTC Ticket
Reservation

Department of Computer Science,
Ganpat University

45
Online GSRTC Ticket Reservation

After Click on Book option booking page redirect

Online GSRTC Ticket
Reservation

Department of Computer Science,
Ganpat University

46
Online GSRTC Ticket Reservation

After Click on Book button payment page redirect

Online GSRTC Ticket
Reservation

Department of Computer Science,
Ganpat University

47
Online GSRTC Ticket Reservation

At home page click on change password option change
password page redirect

Online GSRTC Ticket
Reservation

Department of Computer Science,
Ganpat University

48
Online GSRTC Ticket Reservation

At home page click on View Profile option user profile page
redirect

Online GSRTC Ticket
Reservation

Department of Computer Science,
Ganpat University

49
Online GSRTC Ticket Reservation

after click on edit button on profile page to change
information of user

Online GSRTC Ticket
Reservation

Department of Computer Science,
Ganpat University

50
Online GSRTC Ticket Reservation

At home page click on My-Ticket option it will show us
user booked ticket on this page.

Online GSRTC Ticket
Reservation

Department of Computer Science,
Ganpat University

51
Online GSRTC Ticket Reservation

Click on cancel button To cancel Ticket .

Online GSRTC Ticket
Reservation

Department of Computer Science,
Ganpat University

52
Online GSRTC Ticket Reservation

After click on ok button.

Online GSRTC Ticket
Reservation

Department of Computer Science,
Ganpat University

53
Online GSRTC Ticket Reservation

At home page click on Time-Table option it will show us
Time table on this page.

Online GSRTC Ticket
Reservation

Department of Computer Science,
Ganpat University

54
Online GSRTC Ticket Reservation

After Click on Login option at Admin menu

Online GSRTC Ticket
Reservation

Department of Computer Science,
Ganpat University

55
Online GSRTC Ticket Reservation

After Click on Registration button on Admin login page for
admin to create new login account

Online GSRTC Ticket
Reservation

Department of Computer Science,
Ganpat University

56
Online GSRTC Ticket Reservation

After Admin Successful login

Online GSRTC Ticket
Reservation

Department of Computer Science,
Ganpat University

57
Online GSRTC Ticket Reservation

After click on Report option this report menu
page redirect

Online GSRTC Ticket
Reservation

Department of Computer Science,
Ganpat University

58
Online GSRTC Ticket Reservation

At admin home after click on timetable update option time table update in this
page we can insert, update ,delete and reset action will perform

Online GSRTC Ticket
Reservation

Department of Computer Science,
Ganpat University

59
Online GSRTC Ticket Reservation

After Fill data in page and click on Insert this validation will
show us

Online GSRTC Ticket
Reservation

Department of Computer Science,
Ganpat University

60
Online GSRTC Ticket Reservation

After Insert Time table show effect on last row

Online GSRTC Ticket
Reservation

Department of Computer Science,
Ganpat University

61
Online GSRTC Ticket Reservation

After Fill data in page and click on Update this validation will
show us

Online GSRTC Ticket
Reservation

Department of Computer Science,
Ganpat University

62
Online GSRTC Ticket Reservation

After Update Time table show effect on last row

Online GSRTC Ticket
Reservation

Department of Computer Science,
Ganpat University

63
Online GSRTC Ticket Reservation

After blank data or no match data in page and click on delete this
validation will show us

Online GSRTC Ticket
Reservation

Department of Computer Science,
Ganpat University

64
Online GSRTC Ticket Reservation

After Fill data in page and click on delete this validation will
show us

Online GSRTC Ticket
Reservation

Department of Computer Science,
Ganpat University

65
Online GSRTC Ticket Reservation

After Delete Time table show effect on page

Online GSRTC Ticket
Reservation

Department of Computer Science,
Ganpat University

66
Online GSRTC Ticket Reservation

At admin home after click on Route update option Route update in this page we
can insert, update ,delete and reset action will perform

Online GSRTC Ticket
Reservation

Department of Computer Science,
Ganpat University

67
Online GSRTC Ticket Reservation

After Fill data in page and click on Insert this validation will
show us

Online GSRTC Ticket
Reservation

Department of Computer Science,
Ganpat University

68
Online GSRTC Ticket Reservation

After Insert Time table show effect on last row

Online GSRTC Ticket
Reservation

Department of Computer Science,
Ganpat University

69
Online GSRTC Ticket Reservation

After Fill data in page and click on Update this validation will
show us

Online GSRTC Ticket
Reservation

Department of Computer Science,
Ganpat University

70
Online GSRTC Ticket Reservation

After Update Time table show effect on last row

Online GSRTC Ticket
Reservation

Department of Computer Science,
Ganpat University

71
Online GSRTC Ticket Reservation

Output Design

Department of Computer Science,
Ganpat University

72
Online GSRTC Ticket Reservation

Home page

Department of Computer Science,
Ganpat University

39
Online GSRTC Ticket Reservation

About Us page

Online GSRTC Ticket
Reservation

Department of Computer Science,
Ganpat University

74
Online GSRTC Ticket Reservation

Contact Us page

Online GSRTC Ticket
Reservation

Department of Computer Science,
Ganpat University

75
Online GSRTC Ticket Reservation

At home page click on Time-Table option it will show us
Time table

Online GSRTC Ticket
Reservation

Department of Computer Science,
Ganpat University

76
Online GSRTC Ticket Reservation

At home page click on View Profile option user profile page
redirect

Online GSRTC Ticket
Reservation

Department of Computer Science,
Ganpat University

77
Online GSRTC Ticket Reservation

After click on Search Button see the available
ticket,time,fare,distance,via stations and route display on map

Online GSRTC Ticket
Reservation

Department of Computer Science,
Ganpat University

78
Online GSRTC Ticket Reservation

At home page click on My-Ticket option it will show us
user booked ticket on this page.

Online GSRTC Ticket
Reservation

Department of Computer Science,
Ganpat University

79
Online GSRTC Ticket Reservation

After click on time table Report option this time table report page
redirect you can also print ,Sort ,Search on this report

Online GSRTC Ticket
Reservation

Department of Computer Science,
Ganpat University

80
Online GSRTC Ticket Reservation

After click on Ticket Report option this Ticket report page
redirect you can also print,search,sort report

Online GSRTC Ticket
Reservation

Department of Computer Science,
Ganpat University

81
Online GSRTC Ticket Reservation

After click on Route Report option this route report page
redirect you can also print , Search, Sort report

Online GSRTC Ticket
Reservation

Department of Computer Science,
Ganpat University

82
Online GSRTC Ticket Reservation

Test

Department of Computer Science,
Ganpat University

83
Online GSRTC Ticket Reservation

Sr no

Test Case

Test technique

Pass/Fail

Remark

1

Login

Require field validation
control

Pass

--

2

Contact us details

Require field
Validation

Pass

--

3

Change password

Require field validation
control

Pass

--

4

Payment Detail

Require field validation
control

Pass

--

5

Time-Table update Detail

Require field validation
control

Pass

--

6

Route-update detail

Require field validation
control

Pass

--

7

Ticket-update detail

Require field validation
control

Pass

--

Department of Computer Science,
Ganpat University

84
Online GSRTC Ticket Reservation

Mouse over effect on Menu

Department of Computer Science,
Ganpat University

40
Online GSRTC Ticket Reservation

Contact Us page see the validation effect on textboxes

Online GSRTC Ticket
Reservation

Department of Computer Science,
Ganpat University

86
Online GSRTC Ticket Reservation

Change password page see the validation effect on bottom
side of page

Online GSRTC Ticket
Reservation

Department of Computer Science,
Ganpat University

87
Online GSRTC Ticket Reservation

Payment page see the validation effect on Alert box

Online GSRTC Ticket
Reservation

Department of Computer Science,
Ganpat University

88
Online GSRTC Ticket Reservation

Payment page see the validation effect on Alert box

Online GSRTC Ticket
Reservation

Department of Computer Science,
Ganpat University

89
Online GSRTC Ticket Reservation

Payment page see the validation effect on Alert box

Online GSRTC Ticket
Reservation

Department of Computer Science,
Ganpat University

90
Online GSRTC Ticket Reservation

Payment page see the validation effect on Alert box

Online GSRTC Ticket
Reservation

Department of Computer Science,
Ganpat University

91
Online GSRTC Ticket Reservation

Validation at timetable update page

Online GSRTC Ticket
Reservation

Department of Computer Science,
Ganpat University

92
Online GSRTC Ticket Reservation

After Fill data in page and click on Insert this validation will
show us

Online GSRTC Ticket
Reservation

Department of Computer Science,
Ganpat University

93
Online GSRTC Ticket Reservation

After Fill data in page and click on Update this validation will
show us

Online GSRTC Ticket
Reservation

Department of Computer Science,
Ganpat University

94
Online GSRTC Ticket Reservation

After blank data or no match data in page and click on delete this
validation will show us

Online GSRTC Ticket
Reservation

Department of Computer Science,
Ganpat University

95
Online GSRTC Ticket Reservation

After blank data or no match data in page and click on delete this
validation will show us

Online GSRTC Ticket
Reservation

Department of Computer Science,
Ganpat University

96
Online GSRTC Ticket Reservation

After Delete Time table show effect on page

Online GSRTC Ticket
Reservation

Department of Computer Science,
Ganpat University

97
Online GSRTC Ticket Reservation

Acknowledgement
 We are thankful to all the individuals who have guided,inspired,advised
and supported us for making the project a successful one.
 We are sincerely thankful to our faculties who made us capable enough
to accomplish such a project.
 We are also very thankful to GSRTC. Chairman who gave us a golden
opportunity to work with them and for being involved with us thought
the project.
 We also thankful to our project mentor Mr. Ajay M Patel
guided,inspired,advised and supported in making the us through out the
project a successful one.

Department of Computer Science,
Ganpat University

99
Online GSRTC Ticket Reservation

Bibliography
 Book Reference :
 PHP 6 and MySQL Bible
Author : Steve Suehring, Tim Converse, and Joyce Park .
Book Publication: Wiley Publishing Inc.

 Web Site Reference :



www.google.com
www.W3School.com

Department of Computer Science,
Ganpat University

100
Online GSRTC Ticket Reservation

Thank You

Department of Computer Science,
Ganpat University

100

Online Bus ticket reservation

  • 1.
    Presentation On “ ” Submitted To :DepartmentOf Computer Science Developed By :- Group No -37 1. Patel Smit J. ( Roll No-153)
  • 2.
    Online GSRTC TicketReservation PERSONAL DETAILS Group No: 37 Exam No: 12084231153 12084231125 12084231120 Sem : 3 Class : Msc(CA&IT) Div. : B Students Name: 1. Patel Smit J. Mobile No: 1. 8866457758 E-mail: 1. smitpatel10192@yahoo.com 2. pbpatel123@yahoo.com 3. nimesh.patel00710@gmail.com Address: 1.Raipur Ahmedabad 2.Mehshana 3.Lakhtar Surendranagar Department of Computer Science, Ganpat University 1
  • 3.
    Online GSRTC TicketReservation PROJECT PROFILE Project Definition: ONLINE GSRTC TICKET RESERVATION Objectives: Display root detail on map , e-mail & sms verification, Station & platform & bus detail ,Ticket detail, etc. Internal Guide : External Guide : Mobile No: E-mail: Tools Front End: PHP 5.3.0 Back End: MySql 5.1.36 Others Tools: Wamp server 2.2.11 ,java script 1.8.5, jquery 1.9. Department of Computer Science, Ganpat University 2
  • 4.
    Online GSRTC TicketReservation EXISTING SYSTEM  Time table  Get timetable via Sms  Login & Registration  Only desktop site available Department of Computer Science, Ganpat University 3
  • 5.
    Online GSRTC TicketReservation NEED FOR NEW SYSTEM  Display Route information on map  Booking verification detail get E-mail and SMS threw  Online Payment available  To earn more profit by providing online booking  Get detail about Ticket ,Station ,platform ,and bus  Display Daily Updated Time table Department of Computer Science, Ganpat University 4
  • 6.
    Online GSRTC TicketReservation Minimum Hardware Requirement  Client Side Requirement  Processor  RAM  Hard -Disk : Intel i3 1.5GHz. : 512 MB RAM or Above. : 80 GB or Above.  Server Side Requirement  Processor  RAM  Hard-Disk : Intel i3 2.5GHz. : 1 GB. : 40 GB. Department of Computer Science, Ganpat University 5
  • 7.
    Online GSRTC TicketReservation Minimum Software Requirement  Client-Side Requirement.  Operating System  Web Browser : Windows 2007/2008/XP or other compatible OS. : Internet Explorer or other compatible browser.  Server-Side Requirement      Front-tend Back-End Web Server Reporting Tools Other-Tools : PHP 5.3.0 : MYSQL 5.1.36 : WAMP 2.1 : HTML Report : Apache V2.2.12 Department of Computer Science, Ganpat University 6
  • 8.
    Online GSRTC TicketReservation System Flow Chart Department of Computer Science, Ganpat University 7
  • 9.
    Online GSRTC TicketReservation START View Website Is Valid User No Yes Create User Login Is Valid No Yes Admin Yes Is Admin No Change Password & Profile Customer Change Password & Profile B A Department of Computer Science, Ganpat University 8
  • 10.
    Admin Online GSRTC TicketReservation Customer A B Manage Customer Purchase Ticket Manage Ticket Post Requirement Ticket Manage Route View Advertise & FAQ’s Manage Time-Table View Route detail Manage Route map View Time-Table Manage Bus Manage Advertise & FAQ’s Manage Images STOP Department of Computer Science, Ganpat University 9
  • 11.
    Online GSRTC TicketReservation TimeLine Chart Of “Online GSRTC Ticket Reservation” M o n t h Task Department of Computer Science, Ganpat University 10
  • 12.
    Online GSRTC TicketReservation E R Diagram Department of Computer Science, Ganpat University 11
  • 13.
    Online GSRTC TicketReservation Department of Computer Science, Ganpat University 12
  • 14.
    Online GSRTC TicketReservation Use case Diagram Department of Computer Science, Ganpat University 13
  • 15.
    Online GSRTC TicketReservation Use Case Diagrams (Admin) Department of Computer Science, Ganpat University 14
  • 16.
    Online GSRTC TicketReservation Use Case Diagrams (Customer) GSRTC Site Department of Computer Science, Ganpat University 15
  • 17.
    Online GSRTC TicketReservation ACTIVITY DIAGRAM FOR ADMIN Department of Computer Science, Ganpat University 16
  • 18.
    Online GSRTC TicketReservation Admin Department of Computer Science, Ganpat University 17
  • 19.
    Online GSRTC TicketReservation ACTIVITY DIAGRAM FOR CUSTOMER Department of Computer Science, Ganpat University 18
  • 20.
    Online GSRTC TicketReservation Customer Department of Computer Science, Ganpat University 19
  • 21.
    Online GSRTC TicketReservation CLASS DIAGRAM Department of Computer Science, Ganpat University 20
  • 22.
    Online GSRTC TicketReservation Department of Computer Science, Ganpat University 21
  • 23.
    Online GSRTC TicketReservation SEQUENCE DIAGRAM Department of Computer Science, Ganpat University 22
  • 24.
    Online GSRTC TicketReservation Sequence Diagrams (Admin) Department of Computer Science, Ganpat University 23
  • 25.
    Online GSRTC TicketReservation Sequence Diagrams (Customer) Department of Computer Science, Ganpat University 24
  • 26.
    Online GSRTC TicketReservation COLLABORATION DIAGRAM Department of Computer Science, Ganpat University 25
  • 27.
    Online GSRTC TicketReservation COLLABORATION DIAGRAM FOR ADMIN 1:1:Authentication 2:1:Operation 3:1:Operation 4:1:Operation 5:1:Operation 6:1:Operation sWeb site Database 1:1:1:Acknoeledgement 2:1:1:Acknoeledgement 3:1:1:Acknoeledgement 4:1:1:Acknoeledgement 5:1:1:Acknoeledgement 6:1:1:Acknoeledgement 1:Login 2:Manage 3:Manage 4:Manage 5:Manage 6:Manage 7:Logout Profile route ticket detail advertisement and FAQ’s Payment Detail 1:1:1:1:Logged in or Wrong password 2:1:1:1:View Profile Details 3:1:1:1:View Route Details 4:1:1:1:View Ticket Details 5:1:1:1:View Advertisement and FAQ’s 6:1:1:1:View Payment Details 7:1:Logout Successful Admin Department of Computer Science, Ganpat University 26
  • 28.
    Online GSRTC TicketReservation Data Dictionary Sr. No Table Name 1. Admin 2. Customer 3 Route Detail 4 Ticket 5 Rent 6 Payment 7 Book Detail 8 Password Update 9 Contact us 10 Time-Table 11 Bus Detail Department of Computer Science, Ganpat University 27
  • 29.
    Online GSRTC TicketReservation Table : Admin Description -: This table store the Admin information. No Fieldname Data Type Size Constraint 1 Admin_id int 6 Primary key It stores id of the admin. 2 username varchar 30 Unique key It stores name of the admin. 3 password varchar 30 Not null It stores password of the admin. 4 email varchar 50 Not null It stores email-id of the admin. Department of Computer Science, Ganpat University Description 28
  • 30.
    Online GSRTC TicketReservation Table : Customer Description -: This table are store the Customer information No Fieldname Data Type Size Constraint 1 Customer_id int 6 Primary key It stores id of the Customer.. 2 username varchar 30 Unique key It stores name of the Customer.. 3 password varchar 30 Not null It stores password of the Customer.. 4 address varchar 60 Not null It stores address of Customer. 5 city varchar 30 Not Null It stores city of Customer for city table. 6 gender varchar 6 Not null It stores gender of Customer. 7 date_birth date - Not null It stores Customer date of birth. 8 contact_no varchar 10 Not null It stores Customer contact mobile no. 9 email varchar 40 null It stores email-id of the Customer. Department of Computer Science, Ganpat University Description 29
  • 31.
    Online GSRTC TicketReservation Table : route detail Description -: This table are store the route information of the Ticket. No Fieldname Data Type Size Constraint 1 Route_id int 11 Primary key It stores id of the route. 2 Departure_station varchar 30 Not Null It stores departure station of the route 3 Arrival_station varchar 30 Not Null It stores arrival station of the route 4 Via_station varchar 30 Not Null It stores Via station of the route 5 Distance varchar 5 Not Null It store Total of Travel distance. 6 Rent int - Not Null It store price of ticket. Department of Computer Science, Ganpat University Description 30
  • 32.
    Online GSRTC TicketReservation Table : Ticket Description -: This table are store the information of Ticket. No Fieldname Data Type Size Constraint 1 Trans_type varchar 15 Primary key It stores transaction type of the requirement. 2 Departure_time varchar 30 Not Null It stores departure time of the person 3 Arrival_time varchar 30 Not Null It stores arrival time of the person 2 Departure_station varchar 30 Foreign key Reference from Route_detail 3 Arrival_station varchar 30 Foreign key Reference from Route_detail 6 Via station varchar 30 Foreign key Reference from Route_detail 7 Distance varchar 5 Not Null It store Total of Travel distance. 8 Rent int - Foreign key Reference from Route_detail. Department of Computer Science, Ganpat University Description 31
  • 33.
    Online GSRTC TicketReservation Table : Rent Description -: This table are store the sales information of Ticket. No Fieldname Data Type Size Constraint 1 Rent int - Foreign key Reference from Route_detail. 2 Route_id int 11 Foreign key Reference from Route_detail 3 Distance varchar 5 Not Null It store Total of Travel distance. 4 Ticket_type varchar 20 Foreign key Reference from Ticket. Department of Computer Science, Ganpat University Description 32
  • 34.
    Online GSRTC TicketReservation Table : Payment Description -: This table are store the information of the Payment. No Fieldname Data Type Size Constraint 1 Customer_id int 6 Foreign key Reference from Customer. 2 Owner Name varchar 50 Not Null It stores card holder name. 3 Bank Varchar 20 Not Null It store bank name. 4 Trans_type varchar 15 Not null It stores transaction type of the customer. 5 Ticket_type varchar 20 Foreign key Reference from Ticket. 6 Total_Rent int - Not null It store total rent of payment. Department of Computer Science, Ganpat University Description 33
  • 35.
    Online GSRTC TicketReservation Table : Book_Detail Description -: This table are store the information of the book Detail. No Fieldname Data Type Size Constraint 1 Seat_no int 3 Primary key It stores Seat no . 2 Route_id int 11 Foreign key It stores id of the route. 3 Journey_Date Date - Not Null It stores travelling date. 4 Booking_Date Date - Not Null It stores booking date. 5 Distance int 5 Foreign key It store journey distance. 6 Rent int - Foreign key Reference from Route_detail. 7 Bus_Type varchar 30 Foreign key Reference from Bus. 8 Choice varchar 15 Null It stores choice of seat. Department of Computer Science, Ganpat University Description 34
  • 36.
    Online GSRTC TicketReservation Table : Password_Update Description -: This table are store the information of the change password. No Fieldname Data Type Size Constraint Description 1 Id int 6 foreign key It stores id. 2 Old_Password varchar 30 foreign key It stores old password. 3 New_Passwrd varchar 30 Not Null It stores new password. 4 Type varchar 10 Not Null It stores admin or customer login in site. Table : contact_us Description -: This table are store the all contact person detail. No Fieldname Data Type Size Constraint 1 Customer_id int 11 Foreign key It stores id of the contact us. 2 username varchar 30 Foreign key It stores name of the person. 3 email varchar 30 Null It stores email-id of the person. 4 message text Not null It stores message of the person. Department of Computer Science, Ganpat University Description 35
  • 37.
    Online GSRTC TicketReservation Table : Time Table Description -: This table are store the route information of the Ticket. No Fieldname Data Type Size Constraint Description 1 Route_id int 11 Foreign key It stores id of the route. 2 Departure station varchar 30 Foreign key Reference from Route_detail. 3 Arrival station varchar 30 Foreign key Reference from Route_Detail. 4 Via station varchar 30 Foreign key Reference from Route_Detail. 5 Distance varchar 5 Foreign key Reference from Route_Detail. 6 Departure time varchar 30 Not Null It stores departure time of the person 7 Arrival time varchar 30 Not Null It stores arrival time of the person 8 Rent int - Foreign key Reference from Route_detail. Table : Bus_Detail Description -: This table are store the information of the book Detail. No Fieldname Data Type Size Constraint 1 Bus_no int 3 Primary key It stores Bus no . 2 Bus_Type varchar 30 Not Null It stores Bus Type. Department of Computer Science, Ganpat University Description 36
  • 38.
    Online GSRTC TicketReservation Input Design Department of Computer Science, Ganpat University 38
  • 39.
    Online GSRTC TicketReservation Home page Department of Computer Science, Ganpat University 39
  • 40.
    Online GSRTC TicketReservation After Click on Login option Online GSRTC Ticket Reservation Department of Computer Science, Ganpat University 40
  • 41.
    Online GSRTC TicketReservation After Click on Registration button on user login page for new user to create new login account Online GSRTC Ticket Reservation Department of Computer Science, Ganpat University 41
  • 42.
    Online GSRTC TicketReservation After Successful login Online GSRTC Ticket Reservation Department of Computer Science, Ganpat University 42
  • 43.
    Online GSRTC TicketReservation Select Departure destination on of From Stop select option Online GSRTC Ticket Reservation Department of Computer Science, Ganpat University 43
  • 44.
    Online GSRTC TicketReservation Select Arrival destination on of To Stop select option Online GSRTC Ticket Reservation Department of Computer Science, Ganpat University 44
  • 45.
    Online GSRTC TicketReservation After click on Search Button see the available ticket,time,fare,distance,via stations and route display on map Online GSRTC Ticket Reservation Department of Computer Science, Ganpat University 45
  • 46.
    Online GSRTC TicketReservation After Click on Book option booking page redirect Online GSRTC Ticket Reservation Department of Computer Science, Ganpat University 46
  • 47.
    Online GSRTC TicketReservation After Click on Book button payment page redirect Online GSRTC Ticket Reservation Department of Computer Science, Ganpat University 47
  • 48.
    Online GSRTC TicketReservation At home page click on change password option change password page redirect Online GSRTC Ticket Reservation Department of Computer Science, Ganpat University 48
  • 49.
    Online GSRTC TicketReservation At home page click on View Profile option user profile page redirect Online GSRTC Ticket Reservation Department of Computer Science, Ganpat University 49
  • 50.
    Online GSRTC TicketReservation after click on edit button on profile page to change information of user Online GSRTC Ticket Reservation Department of Computer Science, Ganpat University 50
  • 51.
    Online GSRTC TicketReservation At home page click on My-Ticket option it will show us user booked ticket on this page. Online GSRTC Ticket Reservation Department of Computer Science, Ganpat University 51
  • 52.
    Online GSRTC TicketReservation Click on cancel button To cancel Ticket . Online GSRTC Ticket Reservation Department of Computer Science, Ganpat University 52
  • 53.
    Online GSRTC TicketReservation After click on ok button. Online GSRTC Ticket Reservation Department of Computer Science, Ganpat University 53
  • 54.
    Online GSRTC TicketReservation At home page click on Time-Table option it will show us Time table on this page. Online GSRTC Ticket Reservation Department of Computer Science, Ganpat University 54
  • 55.
    Online GSRTC TicketReservation After Click on Login option at Admin menu Online GSRTC Ticket Reservation Department of Computer Science, Ganpat University 55
  • 56.
    Online GSRTC TicketReservation After Click on Registration button on Admin login page for admin to create new login account Online GSRTC Ticket Reservation Department of Computer Science, Ganpat University 56
  • 57.
    Online GSRTC TicketReservation After Admin Successful login Online GSRTC Ticket Reservation Department of Computer Science, Ganpat University 57
  • 58.
    Online GSRTC TicketReservation After click on Report option this report menu page redirect Online GSRTC Ticket Reservation Department of Computer Science, Ganpat University 58
  • 59.
    Online GSRTC TicketReservation At admin home after click on timetable update option time table update in this page we can insert, update ,delete and reset action will perform Online GSRTC Ticket Reservation Department of Computer Science, Ganpat University 59
  • 60.
    Online GSRTC TicketReservation After Fill data in page and click on Insert this validation will show us Online GSRTC Ticket Reservation Department of Computer Science, Ganpat University 60
  • 61.
    Online GSRTC TicketReservation After Insert Time table show effect on last row Online GSRTC Ticket Reservation Department of Computer Science, Ganpat University 61
  • 62.
    Online GSRTC TicketReservation After Fill data in page and click on Update this validation will show us Online GSRTC Ticket Reservation Department of Computer Science, Ganpat University 62
  • 63.
    Online GSRTC TicketReservation After Update Time table show effect on last row Online GSRTC Ticket Reservation Department of Computer Science, Ganpat University 63
  • 64.
    Online GSRTC TicketReservation After blank data or no match data in page and click on delete this validation will show us Online GSRTC Ticket Reservation Department of Computer Science, Ganpat University 64
  • 65.
    Online GSRTC TicketReservation After Fill data in page and click on delete this validation will show us Online GSRTC Ticket Reservation Department of Computer Science, Ganpat University 65
  • 66.
    Online GSRTC TicketReservation After Delete Time table show effect on page Online GSRTC Ticket Reservation Department of Computer Science, Ganpat University 66
  • 67.
    Online GSRTC TicketReservation At admin home after click on Route update option Route update in this page we can insert, update ,delete and reset action will perform Online GSRTC Ticket Reservation Department of Computer Science, Ganpat University 67
  • 68.
    Online GSRTC TicketReservation After Fill data in page and click on Insert this validation will show us Online GSRTC Ticket Reservation Department of Computer Science, Ganpat University 68
  • 69.
    Online GSRTC TicketReservation After Insert Time table show effect on last row Online GSRTC Ticket Reservation Department of Computer Science, Ganpat University 69
  • 70.
    Online GSRTC TicketReservation After Fill data in page and click on Update this validation will show us Online GSRTC Ticket Reservation Department of Computer Science, Ganpat University 70
  • 71.
    Online GSRTC TicketReservation After Update Time table show effect on last row Online GSRTC Ticket Reservation Department of Computer Science, Ganpat University 71
  • 72.
    Online GSRTC TicketReservation Output Design Department of Computer Science, Ganpat University 72
  • 73.
    Online GSRTC TicketReservation Home page Department of Computer Science, Ganpat University 39
  • 74.
    Online GSRTC TicketReservation About Us page Online GSRTC Ticket Reservation Department of Computer Science, Ganpat University 74
  • 75.
    Online GSRTC TicketReservation Contact Us page Online GSRTC Ticket Reservation Department of Computer Science, Ganpat University 75
  • 76.
    Online GSRTC TicketReservation At home page click on Time-Table option it will show us Time table Online GSRTC Ticket Reservation Department of Computer Science, Ganpat University 76
  • 77.
    Online GSRTC TicketReservation At home page click on View Profile option user profile page redirect Online GSRTC Ticket Reservation Department of Computer Science, Ganpat University 77
  • 78.
    Online GSRTC TicketReservation After click on Search Button see the available ticket,time,fare,distance,via stations and route display on map Online GSRTC Ticket Reservation Department of Computer Science, Ganpat University 78
  • 79.
    Online GSRTC TicketReservation At home page click on My-Ticket option it will show us user booked ticket on this page. Online GSRTC Ticket Reservation Department of Computer Science, Ganpat University 79
  • 80.
    Online GSRTC TicketReservation After click on time table Report option this time table report page redirect you can also print ,Sort ,Search on this report Online GSRTC Ticket Reservation Department of Computer Science, Ganpat University 80
  • 81.
    Online GSRTC TicketReservation After click on Ticket Report option this Ticket report page redirect you can also print,search,sort report Online GSRTC Ticket Reservation Department of Computer Science, Ganpat University 81
  • 82.
    Online GSRTC TicketReservation After click on Route Report option this route report page redirect you can also print , Search, Sort report Online GSRTC Ticket Reservation Department of Computer Science, Ganpat University 82
  • 83.
    Online GSRTC TicketReservation Test Department of Computer Science, Ganpat University 83
  • 84.
    Online GSRTC TicketReservation Sr no Test Case Test technique Pass/Fail Remark 1 Login Require field validation control Pass -- 2 Contact us details Require field Validation Pass -- 3 Change password Require field validation control Pass -- 4 Payment Detail Require field validation control Pass -- 5 Time-Table update Detail Require field validation control Pass -- 6 Route-update detail Require field validation control Pass -- 7 Ticket-update detail Require field validation control Pass -- Department of Computer Science, Ganpat University 84
  • 85.
    Online GSRTC TicketReservation Mouse over effect on Menu Department of Computer Science, Ganpat University 40
  • 86.
    Online GSRTC TicketReservation Contact Us page see the validation effect on textboxes Online GSRTC Ticket Reservation Department of Computer Science, Ganpat University 86
  • 87.
    Online GSRTC TicketReservation Change password page see the validation effect on bottom side of page Online GSRTC Ticket Reservation Department of Computer Science, Ganpat University 87
  • 88.
    Online GSRTC TicketReservation Payment page see the validation effect on Alert box Online GSRTC Ticket Reservation Department of Computer Science, Ganpat University 88
  • 89.
    Online GSRTC TicketReservation Payment page see the validation effect on Alert box Online GSRTC Ticket Reservation Department of Computer Science, Ganpat University 89
  • 90.
    Online GSRTC TicketReservation Payment page see the validation effect on Alert box Online GSRTC Ticket Reservation Department of Computer Science, Ganpat University 90
  • 91.
    Online GSRTC TicketReservation Payment page see the validation effect on Alert box Online GSRTC Ticket Reservation Department of Computer Science, Ganpat University 91
  • 92.
    Online GSRTC TicketReservation Validation at timetable update page Online GSRTC Ticket Reservation Department of Computer Science, Ganpat University 92
  • 93.
    Online GSRTC TicketReservation After Fill data in page and click on Insert this validation will show us Online GSRTC Ticket Reservation Department of Computer Science, Ganpat University 93
  • 94.
    Online GSRTC TicketReservation After Fill data in page and click on Update this validation will show us Online GSRTC Ticket Reservation Department of Computer Science, Ganpat University 94
  • 95.
    Online GSRTC TicketReservation After blank data or no match data in page and click on delete this validation will show us Online GSRTC Ticket Reservation Department of Computer Science, Ganpat University 95
  • 96.
    Online GSRTC TicketReservation After blank data or no match data in page and click on delete this validation will show us Online GSRTC Ticket Reservation Department of Computer Science, Ganpat University 96
  • 97.
    Online GSRTC TicketReservation After Delete Time table show effect on page Online GSRTC Ticket Reservation Department of Computer Science, Ganpat University 97
  • 98.
    Online GSRTC TicketReservation Acknowledgement  We are thankful to all the individuals who have guided,inspired,advised and supported us for making the project a successful one.  We are sincerely thankful to our faculties who made us capable enough to accomplish such a project.  We are also very thankful to GSRTC. Chairman who gave us a golden opportunity to work with them and for being involved with us thought the project.  We also thankful to our project mentor Mr. Ajay M Patel guided,inspired,advised and supported in making the us through out the project a successful one. Department of Computer Science, Ganpat University 99
  • 99.
    Online GSRTC TicketReservation Bibliography  Book Reference :  PHP 6 and MySQL Bible Author : Steve Suehring, Tim Converse, and Joyce Park . Book Publication: Wiley Publishing Inc.  Web Site Reference :   www.google.com www.W3School.com Department of Computer Science, Ganpat University 100
  • 100.
    Online GSRTC TicketReservation Thank You Department of Computer Science, Ganpat University 100