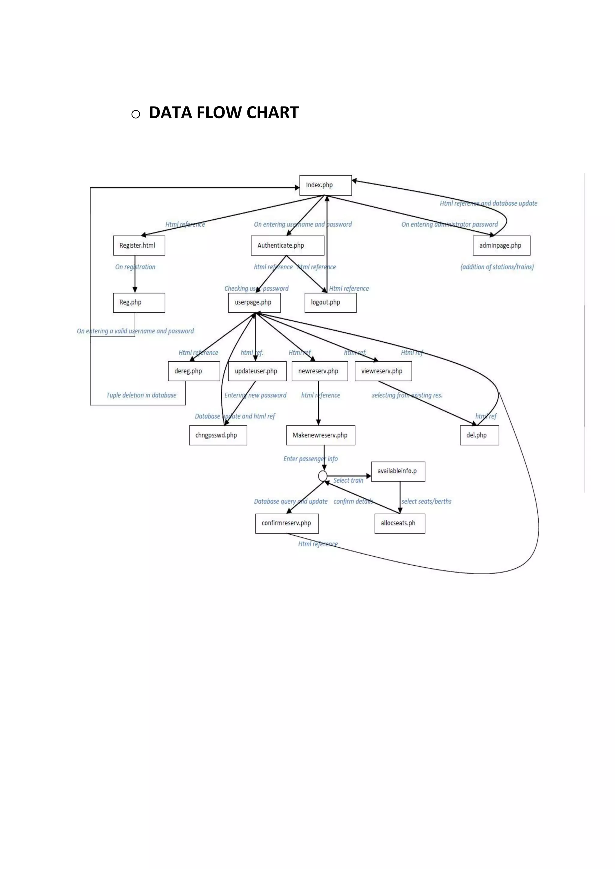
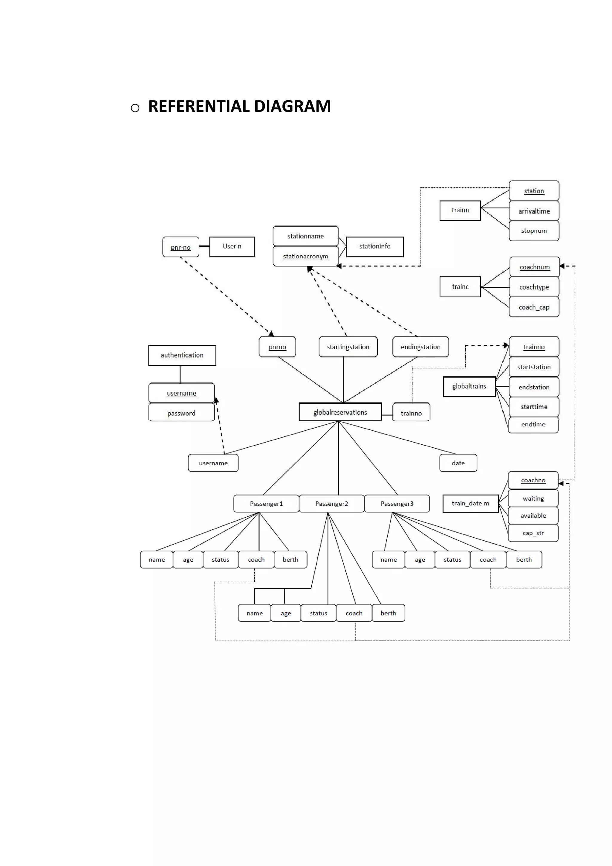
This document describes a railway reservation and enquiry system. It discusses the motivation, scope, and functionality of the system. Key aspects include allowing customers to make, view, and cancel reservations online and allowing administrators to modify backend databases. It covers the implementation including schemas, data flow, and session management. Performance is analyzed based on database design and types of queries. External interface requirements and potential future work are also noted.