Table of Contents
Table of Contents........................................................................................................................................1
INTRODUCTION .......................................................................................................................................3
1.2.1Challenges of the current system....................................................................................................4
1.4Justifications.......................................................................................................................................5
1.5 Scope.................................................................................................................................................5
1.6Methodology......................................................................................................................................6
CHAPTER 2 ..................................................................................................................................................8
2.0 Literature review...................................................................................................................................8
Features...................................................................................................................................................8
Horizon Coach .........................................................................................................................................8
RESOURCE AND BUDGET ESTIMATES FOR THE PROJECT:........................................................................9
Chapter3 ...................................................................................................................................................10
SYSTEM REQUIREMENTS AND SPECIFICATION..........................................................................................10
3.0 INTRODUCTION....................................................................................................................................10
3.1 Purpose............................................................................................................................................10
3.2Scope ...............................................................................................................................................10
3.3 Definition of The Acronyms and Abbreviations. .............................................................................11
3.4 Overview ........................................................................................................................................11
3.5 THE OVERALL DESCRIPTION ...............................................................................................................12
3.5.1 The Perspective Of The Products ................................................................................................12
3.6.1 Software Interfaces...................................................................................................................13
3.7 User Characteristics ........................................................................................................................14
3.8 Apportioning of Requirements........................................................................................................14
3.9 Assumptions and Dependencies......................................................................................................14
1
3.10 SPECIFIC REQUIREMENTS .................................................................................................................15
3.10.1 External Interfaces......................................................................................................................15
3.11 User Interfaces...........................................................................................................................16
3.12 Software Interfaces....................................................................................................................16
3.13 Hardware Interfaces..................................................................................................................16
3.14Communication Interfaces..........................................................................................................17
2.15 Functional Requirements...............................................................................................................17
3.15.2 Nonfunctional Requirements......................................................................................................18
3.15.3 Performance Requirements....................................................................................................18
3.16 Logical Database Requirements.................................................................................................18
3.16.2 Design Constraints..................................................................................................................19
3.16.3 Standards Compliance ...........................................................................................................19
3.16.4 Reliability................................................................................................................................19
3.16.5 Availability...............................................................................................................................19
3.16.6 Security...................................................................................................................................19
3.16.7 Maintainability........................................................................................................................19
3.16.8 Portability...............................................................................................................................19
3.17 Change Management Process ...........................................................................................................20
3.18 Supporting Information.....................................................................................................................20
CHAPTER 7.................................................................................................................................................59
2
CHAPTER 1
INTRODUCTION
BUS BOOKING MANAGEMENT SYSTEM is aimed at reducing paper work for the bus
industry and hence improving its efficiency and speeding up of all processes.
The database can be accessed by the passengers from any computer terminal connected through
LAN to a server where the system has been installed. Hence, all the related information about a
passenger is available to Admin and Employees. Thus this software saves the entire passenger’s
long queue and hassle.
1.1 Background
Horizon coach is a transport company Located in CBD Nairobi Kenya along Accra road. It was
started in 1958. The company is most well known passenger, courier, parcel delivery and
transport company operator in East Africa which provide the safest, most comfortable luxury
buses on Kenyan roads today.
1.2 Problem Statement
In Horizon Coach, most of the driver information is kept in a file. Therefore, it is quite hard for
them to search the driver information when needed. Moreover, it uses a lot of papers and data is
lost because no backup provided for the data. Some of the data is quite hard to read because the
form was filled up by hand writing.
Other problems that occur in Bus Information is tracking its maintenance record. Most of the bus
will be maintained at list four times in year. By using a manual form, each bus must have its own
maintenance record file. Problems that occur to this manual system are to store the maintenance
record file and to find it back. It takes quite a time in order to find the correct maintenance record
needed.
3
1.2.1Challenges of the current system
i. Congestion of passengers in booking office leading to registration office using
manual assigning of numbers which is a waste of time.
ii. Lack of immediate information storage –the information generated by various
transactions takes time and efforts to be stored at a right file.
iii. Lack of prompt updating- various changes to information like passenger details are
difficult to make as paper work is involved
iv. Inability to automatically schedule services, generate receipt and receive payments
from passengers.
v. Being unable to update the manual records.
vi. Preparation of accurate and prompt reports-this becomes a difficult task as
information is difficult to collect from various books.
vii. Inability to retain records as they are lost if they are kept on wrongly. e.g change of
office file storage.
1.2.2 Proposed solution
Horizon Coach have decided to take charge in designing a system that is friendly and will try to
work out solution in a way that favors the interests of every customer and workers, solve
problems faster, manage data, so that all the transactions become fast and there should not be any
error in transaction like calculation mistake and bill generation.
1.3 Objectives
The objective of “Bus booking management system” is to easily track the information of all
customers, drivers and bus destination. The main goal of the software is to build a good
management tool for all customers. The main purpose of this software is to reduce the time
taken through manual system in order to maintain all the records.
4
1.4Justifications
The purposes of this system is to help easily capture the information of all patients and to reduce
the time taken through manual system in order to maintain all the records.
1.5 Scope
This system is helpful to reduce the time and complexity of maintaining the records. It also helps
in accurate maintenance of passengers and drivers.
-It can be used in any transport company for maintaining Passenger details.
5
1.6Methodology
1Research method
Data collection methodologies
Horizon coach uses a manual system but is not efficient on passenger’s detail. So I thought there
was a need to improve on passenger registration system to overcome some problems.
Data collection tools
They include the following
1. Observation-I observed that their system is not efficient on keeping a passenger
registration details this give the passenger a hard time if one loses receipt issued.
2. Documentation review- all the documents used to record transactions and capturing of
information were available. These gave me views of what kind of data is involved in the
current system to enable me borrow from it.
Problems identified in the collected data:
1. Security: -data stored in database can be access by unauthorized person because of using
access database which is weak and it cannot prevent unauthorized people from access it.
This lead to information stored in their database being interfered and damaged.
2. The system is slow: - because its users keeping information manually in books which
can easily be overwrite.
1.7Development Method
The methodology that I used through out the development process was a variation on the
waterfall life cycle. As the requirements for the project was unlikely to change dramatically. If
the project looked like the requirements would be changing often a more agile methodology
would have been chosen. The waterfall lifecycle works by following a strict path through the
6
development process not moving on to the next stage until the previous stage has been
completed.
7
CHAPTER 2
2.0 Literature review
This is an evaluation report of information found in the field related to the selected area of study.
It describes the kind of system that is to be developed. Unfortunately, I have no idea whether
there have been attempts to implement new and more efficient IT solutions for developing a Bus
Booking management system to be able to improve on the current systems being used in
transport industry.
Features
I. Employee registration and management.
II. Passenger registration and management.
III. Manage passenger bills.
IV. Booking passenger travelling dates.
V. Passenger reports handling.
VI. Passenger Luggage and store management.
Horizon Coach
The reason for developing this system was to come with a system that would be able to track
information of all passengers who comes to book a service. A system that will be able to register
passengers and give them a random number to prevent any data duplication. This system will
also be able to retain passenger details in the database.
Resources/requirements
1. Computer machine
2. External disk
3. Microsoft office 2007
8
4. Printer
5. Printing material
6. Visual basic 6.0
RESOURCE AND BUDGET ESTIMATES FOR THE PROJECT:
Requirement Specifications Actual cost Estimated COST
Computer machine i3 or i7speed
processor,
2.0 GB memory
capacity,
500GB storage
capacity hard disk
Windows
professional
Kshs.100000 Kshs.64,000
Visual studio Visual basic 6.0 Kshs.1000 Kshs.800
Microsoft office
2010
MS access
MS word
Kshs.2000 Kshs.1000
Printer Laser printer Kshs.15000 Kshs.10000
External disk 8 GB Flash disk Kshs.1000 Kshs.800
Printing materials Printing papers + ink
toner
Kshs.1000 Kshs.800
9
Chapter3
SYSTEM REQUIREMENTS AND SPECIFICATION
3.0 INTRODUCTION
The below subsections is the Systems Requirements Specifications (SRS) document and it
provides an overview of the entire system.
3.1 Purpose
The System Requirements Specification (SRS) will provide a detailed description of the
requirements for the Bus Booking Management System (BBMS). This SRS will allow
for a complete understanding of what is needed for the hotel management system
construction. The clear understanding of the HMS and its’ functionality will allow for the
correct software to be developed for the end user and thus will be used for the
development of the future stages of the project. This SRS will also provide the foundation
for the project. From this SRS, the BBMS can be designed, constructed, and finally
tested.
This SRS will be used by the software engineers constructing the BBMS and the Bus end users.
The software engineers will use the SRS so that to fully understand the expectations of this
BBMS to construct the appropriate software. The hotel end users will be able to use this SRS as
a “test” to see if the software engineers will be constructing the system to their expectations. If it
is not to their expectations then the end users can specify their choice and the software engineers
will change the SRS to fit the end users’ needs.
3.2Scope
10
The system product to be produced is a Bus Booking Management System which will automate
the major Bus operations. The first subsystem is a Bus Reservation and as well as advance
Booking System to keep tracks of reservations and seats availability. The second subsystem is
the Tracking and Selling tickets System that charges the current journey. The third subsystem is
a General Management Services and Automated Tasks System which generates reports to audit
all bus operations and allows modification of subsystem information. These three subsystems’
functionality will be described in detail in section 2-Overall Description.
There are two accounts for the BBMS. The end users are the Bus staff (customer service
representative) and administrator the Bus managers. Both user types can access the Reservation
and Booking System and the ticket Tracking and Selling System. The General Management
System will be restricted to management users.
The objective of this Bus Management System is to provide a system that can manage a bus that
has increased in size to a total of 60 seats. Without automation the management of the bus has
become an unwieldy task. The end users’ day-to-day jobs of managing a bus will be simplified
by a considerable amount through the automated system. The system will be able to handle
many services to take care of all passengers in a quick manner. The system should be user
appropriate, easy to use, provide easy recovery of errors and have an overall end user high
subjective satisfaction.
3.3 Definition of The Acronyms and Abbreviations.
SRS –Systems Requirements Specification
BBMS – Bus Booking Management System
Subjective satisfaction – The overall satisfaction of the system
End users – The people who will be actually using the system
3.4 Overview
11
The SRS is organized into two main sections. The first is The Overall Description and
the second is the Specific Requirements. The Overall Description will describe the
requirements of the BBMS from a general high level perspective. The Specific
Requirements section will describe n detail the requirements of the system.
3.5 THE OVERALL DESCRIPTION
This covers the general description of factors that affect the product and its requirements. This
section does not state specific requirements. Instead it provides a background for those
requirements, which are defined in section 3, and makes them easier to understand.
3.5.1 The Perspective Of The Products
The BBMS is an independent stand–alone system.
3.6 Hardware Interfaces
12
The BBMS will be placed on PC’s throughout the company.
3.6.1 Software Interfaces
All databases for the Bus Booking management system will be configured using Access 2000-
2003. These databases include Bus seats and passenger information. These can be modified by
the end users. The bus database will include the bus number plates, seats and if they are vacant
or reserved. The passenger information database will contain all the information of the
passenger such as first name, Surname, ID Number, Gender and phone Number.
3.6.2 Product Functions
Reservations and Advance Booking System
 Allows for typing in passenger information
 Has a default seat number
 When a passenger makes reservation, the seat will changed color from blue to
either yellow or pink.
 Ability to modify a reservation
 Records payment
3.6.3 Tracking and Selling Ticket System
 Tracks all tickets purchased
 Charges the current journey as necessary
3.6.4 General Management Services and Automated Tasks System
13
 Creation of users and assigning passwords
3.7 User Characteristics
Educational level of BBMS computer software – Low
Experience of BBMS software – None
Technical Expertise – Little
3.8 Apportioning of Requirements
The audio and visual alerts will be deferred because of low importance at this time.
3.9 Assumptions and Dependencies
- The system is not required to save generated reports.
- Credit card payments are not included
14
3.10SPECIFIC REQUIREMENTS
This section contains all the software requirements in a more detailed manner, that when
combined with the system context diagram, use cases, and use case descriptions, is sufficient to
enable designers to design a system to satisfy those requirements, and testers to test that the
system satisfies all the requirements.
3.10.1 External Interfaces
The Bus Booking Management System will use the standard input/output devices for a personal
computer. This includes the following:
• Keyboard
• Mouse
• Monitor
• Printer
15
3.11 User Interfaces
The User Interface Screens are described in the table below.
Table 1: Bus Booking Management User Interface Screens
Screen Name Description
Login Log into the system as a CSR or Manager
Reservation Retrieve button, update/save reservation, cancel reservation,
modify reservation, change reservation, adjust seat number,
accept payment type
Travel Modify date to travel, place of destination, date to travel
Bus Payment Accept payment.
Room Service/Restaurant Create order, modify order, view order, cancel order, generate
meal bill
Passenger Record Add or update passenger records
Administer seats Availability
Administer User Create, modify, and delete users; change password
Reports Select, view, add, save, and delete reports
3.12 Software Interfaces
The system shall interface with Access database.
3.13 Hardware Interfaces
The system shall run on a Microsoft Windows based system.
16
3.14Communication Interfaces
This system shall be a standalone product that does not require any communication interfaces in
whatsoever.
2.15 Functional Requirements
Functional requirements define the fundamental actions that system must perform.
The functional requirements for the system are divided into three main categories,
Reservation/Booking, travel, and Management. For further details, refer to the use cases.
3.15.1 Reservation/Booking
1.1. The system shall record reservations.
1.2. The system shall record the passenger’s first name.
1.3. The system shall record the passenger’s Surname name.
1.4. The system shall record the number of passenger.
1.5. The system shall record the seat number.
1.6. The system shall record the passenger’s phone number.
1.7. The system shall generate a unique confirmation number for each reservation.
1.8. The system shall record the expected travel date and time.
1.9. The system shall record the expected destination date and time.
1.9.1. The system shall record that the seat is empty.
1.9.2. The system shall record the payment.
1.9.3. The system shall record the payment type.
17
3.15.2 Nonfunctional Requirements
Functional requirements define the needs in terms of performance, logical database
requirements, design constraints, standards compliance, reliability, availability, security,
maintainability, and as well as portability.
3.15.3 Performance Requirements
Performance requirements define the acceptable response times for system functionality.
• The load time for user interface screens shall take no longer than two seconds.
• The log in information shall be verified within five seconds.
• Queries shall return results within five seconds.
3.16 Logical Database Requirements
The logical database requirements include the retention of the following data elements. The list
below is not complete but only designed as a starting point for development.
3.16.1 Booking/Reservation System
• Passenger first name
• Passenger Surname
• Passenger ID Number
• Passenger phone number
• Assigned seat
• Expected travel date
• Expected travel time
• Expected destination date
• Expected destination time
• Payment received
• Payment type
• Total Bill
18
3.16.2 Design Constraints
The Bus Booking Management System shall be a stand-alone system running in a Windows
environment. This system shall be developed using visual basic 6.0 and an Access 2000-2003.
3.16.3 Standards Compliance
There shall be consistency in variable names within the system. The graphical user
interface is designed to have consistent look and feel.
3.16.4 Reliability
This specifies the factors required to establish the required reliability of the software system at
time of delivery.
3.16.5 Availability
This system shall be available only during normal Bus operating hours.
3.16.6 Security
Passenger Service Representatives and Managers will be able to log in to the Bus Booking
Management System. Passenger Service Representatives will have access to the
Reservation/Booking subsystems. Managers will have access to the Management subsystem as
well as the Reservation/Booking subsystems. Access to the various subsystems will be protected
by a user log in screen that requires a user name and password.
3.16.7 Maintainability
The Bus Booking Management System is being developed in Visual Basic 6.0. VB6.0 is an
object oriented programming language and shall be easy to maintain.
3.16.8 Portability
The Bus Booking Management System shall run in any Microsoft Windows environment that
contains visual basic 6.0 and the Microsoft Access database.
19
3.17 Change Management Process
Changes to this document may be made after approval from the project manager and the client
approval officer.
3.18 Supporting Information
A system context diagram as well as use cases and use case descriptions have been developed in
separate documents.
20
CHAPTER 4
System Design overview
4.1 INTRODUCTION
Software design is the process of implementing software solutions to one or more set of
problems. The software design (SDS) document contains a statement of the design of inventory
management system. The design contains an explanation of a way to carry out each of the
product specification written in the Software Requirement Specification (SRS).The design will
serve as a guide to the developer. The SDS also shows how the program is separated into
modules, how the modules interact with each other, and how users see the program.
a) Purpose
This document is designed to be a reference for any person wishing to implement, or any persons
interested in the design architecture of the Horizon coach Management system. This document
describes each application’s architecture and its associated interfaces and database design. This
design will detail the implementation of the requirements as defined in the BBMS system
specification design.
b) System overview
This document includes but is not limited to the following information for the Horizon Coach
Booking management system; system overview, design consideration, architectural strategies,
system architecture, policies and tactics, database schemas, detailed system design.
c) Intended users
This document should be read by an individual with a technical background and has experience
reading data flow diagrams DFDs, control flow diagrams CFDs, interface design and
development experience in event driven programming or as describe in the BBMS System
Requirement Specification 1.2.
21
4.2 SYSTEM SCOPE
a) Main Inputs:
i. Passenger name
ii. Driver ID/Passenger ID
iii. Passenger address, phone number, Gender
iv. Travel date and time for passenger
b) Outputs
i. Make Reservation screen
ii. Add new Bus screen
iii. Add new driver/Delete driver screen
iv. Add new user
Software will be designed to allow users perform following functions
i. Log on either as System administrator or as a System user.
ii. Add a passenger into system.
iii. Update or delete record information depending on the user authorization level.
The system will accept a number of user inputs when a user:
i. Log on to the system either as an System administrator or as a system user.
ii. Add a customer to inventory management system.
iii. Update or delete existing driver information
User input will result into the following output:
i. A splash screen if the user runs the program.
ii. Access to main forms and subsequent forms.
22
c) Design Map
The system design will take the following mapping when ready.
23
Main Form
Login
Splash Form
ADMIN
ADD NEW
USER
MAKE
RESERVATION
ADD/DELETE
DRIVER
ADD NEW BUS
CHECK SEATS
AVAILABLE
USER
SEARCH
MAKE
RESERATION
ADD/DELETE
DRIVER
CHECK SEATS
AVAILABLE
ADD NEW BUS SEARCH
4.3 DESIGN CONSIDERATIONS
This section describes many of the issues that are needed to be able to addressed or resolved
before embarking on a complete design solution.
a) Assumptions
This BBMS design makes several assumptions about the software and hardware requirements as
is in the SRS. All the environmental operating requirements of both the user interface and the
database can be found in the BBMS requirements.
Both the database and the user application make the following assumptions about the operating
environment.
The system can be described by the operating requirements associated with this document and in
the SRS. The system application in execution will have the necessary resources availed as
required. This entails sufficient memory and permanent storage space and the adequate CPU for
the application. The user application makes the following assumptions about its operating
environment. The user machine will have Microsoft access database components installed, as
they are required for the system implementation. The machine will also have necessary database
setup.
b) Goals and guide lines
The major goal of the Bus Booking Management System is to help automate the current manual
process of Horizon Coach making it extremely simple and easy to use. The system is meant for
the firm’s employees some of whom are not technically advanced. It is very important that the
prompts for the user be clear and concise since this will be the highest level of interaction
between the system and the user.
It is also important the series of prompts and responses be tested with the users before being
deployed.
24
The user should get a response in a timely fashion since users tend to lose interest if they have to
wait too long for the system to respond.
In this design, a minimum of data is transferred between the user and the database so as to
retrieve the necessary information and return the requested data to the user.
Other goals of BBMS include;
• To minimize the time spent on manual recording
• To minimize the amount of paper work required.
• To provide searchable database of all Passengers.
• To reduce complexity.
This system attempts to keep the user interface and application as independent as possible. All
the prompts and responses on the user are completely driven.
4.4 SYSTEM ENVIRONMENT
System scalability and security are the requirements for the system architecture of the Bus
Booking management system. The system will accommodate scalability allowing flexibility
within the system to expand, modify or downsize easily to meet the evolving business and
technology change.
a) Development tools
This part of the SDS specifies the tools that will be used to develop the system. They include:
Application programming visual basic 6.0 and MS access for database. Other tools to be used
will include forms which will act as screens for input and out, tables that will be for input and
data entry.
b) Design methodology
In designing the BBMS for Horizon Coach, the following approach will be used:
Water fall model will be used as the best language for this kind of system. This is because water
fall model is suitable for visualizing, specifying, constructing and documenting the features of
25
the system. The design will take the following approach: designing the database, creating
relationships, designing the user interfaces and the system processes.
c) Database design
Database design refers to a process of modeling the information so as to meet the user
requirements. The process will be accomplished in three stages.
d) Conceptual design
Conceptual design refers to a process of constructing an abstract model of data to be included in
a database.
In creating the conceptual design for Horizon Coach, the following activities will be involved.
Identification of the entities: the various entities included in the BBMS are;
• TRAVELL DETAILS
• RESERVATION DETAILS
• LOG IN
• HOMEPAGE
e) Identification of relationships
This refers to an association between the entities.
For Horizon Coach, a passenger makes reservation as wishes. The Management therefore records
all details of the passenger and as well as those of the driver who will be on duty.
Passenger makes reservation
Management records passenger details, book seats
26
Checks IN OrdersCUSTOMER
CUSTOMER
Records DETAILSManagement
Delivered
Delivers
SERVICE
f) Logical design
This part of the database design will entail selection of database model which is a collection of
concepts and rules for the description of the structures of the database. A relational database
model will be used for this case as it defines a database as a collection of tables containing all
data and their related properties.
f) Data normalization
This is a process of removing redundant data from the tables in order to improve storage
efficiency, data integrity and data scalability.
g) Physical data design
The system will include the tables show below containing the attributes in them.
i. Users table
27
This table stores user’s username and password which they use to log in to the system.
ii. Service Information Table
To record place of departure and destination of a passenger.
iii. Seat Reservation Table
To reserve passenger seats
28
iv. Passenger information Table
To record passenger information
v. Driver Information Table
To record driver information.
vi. Bus Table
To store bus information
29
4.5 DATABASE IMPLEMENTATION
In this system, the database will be implemented using MS Access. It functions as storage to
keep track of the entire Organization.
a) Database file management security
There will be Backup and recovery policies and procedures to protect data stored in BBMS to
protect this data from damage or loss. If by any chance something happens and the integrity is
compromised BBMS will have the ability to restore and recover lost or damaged data.
File Security is defined by personal or sensitive data that is stored in files on the database. It is a
vital part of every data storage system. The administrative team will handle this for the BBMS
project by defining user groups and assigning permissions. This is a requirement of the system
because the staff will be using/sharing applications and files.
The User groups will be defined and consist of system administrators, managers, and staff.
Basically three levels of access. These levels will allow certain privileges and be controlled by
the rank in group permissions. Permissions will stem between read, write, and execute broken
down into access and ability to perform file/application manipulation. The categories are as
follows.
• Read a file - read file contents only
• Write a file - store files change file contents
• Execute a file - run available programs
The system will of through a series of steps when accessing
30
4.6 ARCHITECTURAL AND COMPONENT LEVEL DESIGN
a. Flow Chart Symbols
The following symbols are associated with logical process.
Terminator-Marks the start or end of a process
Process-Represent a step in the process
Decision -Indicate a point where the outcome of a decision indicates the next step.
Flow line -Used to show direction of data or information.
Input or output operation-Shows input and output from a process
Database-A step that results in information being stored
31
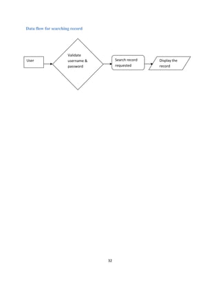
Data flow for searching record
32
Display the
record
Search record
requested
User
Validate
username &
password
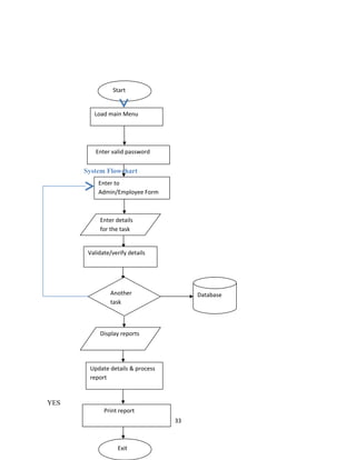
System Flowchart
YES
33
Start
Load main Menu
Enter to
Admin/Employee Form
Print report
Enter details
for the task
Validate/verify details
Update details & process
report
Display reports
Enter valid password
Exit
DatabaseAnother
task
a. Context Diagram
The first level of DFD shows the main process within the system that generalizes the function
of the entire system in relation to external entities.
When a passenger makes reservation, which he receives by an entry staff/employee, who
checks/locates the available seats and reserves them.
This may be represented showing the Passenger reservation process, where the passenger is an
external entity in the context diagram.
b. Data Flow Diagrams
-The nature of process is entered in the box along with the actor
-A point where data is held accessed.
34
Data store
Process
-A point where data originates
-Show how data flow around the system.
c. Data Flow Diagram
1
Reserves
35
1 Bus
Process reserve
Passenger
Passenger
Staff (employee)1.1
Sort Services
Staff1.2
Staff1.3
Source (sink)
4.7 USER INTERFACE DESIGN
User interface will consist following main screens, login screen which will consist of a user
dialogue box text boxes and three labels for data input. The login screen will be used to
authenticate the user to the system.
The sample user interface forms and screens that the user will interact with include:
1. Login Form
2. Bus Form
3. Driver Form
4. Reservation Form
5. Passenger information Form
6. Service Information Form
7. Main Menu Form
LOADING BAR
36
Locate seats
Passnger file
The loading bar gives user some information before the program has started.
MAIN MENU FORM
The main menu is the homepage of the program. User can use it for navigation.
37
Login Form
38
User needs to enter his username and user full names should appear if his username is in
database. Then, user has to enter password correctly to login. If user enters incorrect password,
he will receive an error message as "Invalid Password". Finally, user can quit this program.
ADMIN FORM
If user logs in as Administrator, Admin Form will appear. This Form shows capabilities of
Admin.
39
EMPLOYEE FORM
If user logs in as system user, Employee Form will appear. This form shows capabilities of
Employee.
40
SERVICE INFORMATION FORM
41
If user (Admin or Employee) clicks “Make Reservation” button, “Service Information” Form
needs to be filled.
PASSENGER INFORMATION FORM
42
After user fills Service information form, Passenger Information Form will appear. The
passenger information will be filled.
RESERVATION FORM
43
In this form, user needs to select an available seat. Seat’s color will change according to gender
in the Reservation Form. If it is reserved for a man, color will yellow; if it is reserved for a
woman, color will be pink.
PAYMENTS FORM
44
Payment form is used to make payment. Passenger can make payment using either cash or by M-
pesa.
PAYMENT VERIFICATION FORM (cash)
If passenger decides to pay with cash, this form appears.
PAYMENT VERIFICATION(mpesa)
45
If passenger decides to pay using M-pesa, this form appears where he/she is given pay bill
number.
DRIVER FORM
46
If user clicks “Add new driver” button; Driver Form needs to be filled.
BUS FORM
47
When the company buys a new bus, the following form is used to keep the bus record in
database.
ADD USER FORM
48
Admin can add new Employee into the system using the above form.
CHANGE PASSWORD
49
If user decides to change password, he can use the “change password form”
CHAPTER 5
TESTS PLAN
50
5.1Introduction
This is aimed at identifying and correcting errors. The major objective of this activity is to ensure
that the processing done by the application is correct and meets the objectives of the
organization. Test plan aids in effective and systematic testing of the system and it aims at
checking the errors of omission and commission that hinders the realization of the objectives. It
takes the bottom up testing approach.
5.2Importance of testing
1. Testing is used to find program errors on the system.
2. It is used to find undercover errors in a program through the use of defect testing.
3. Testing is also used to uncover new types of errors associated with new inventions and
technology
4. Testing aims at assuring quality by enforcing consistency and reliability.
5. It is used for both validation and verification to develop a product that meets user
requirement.
6. It is used to identify the best component combination for effective error identification.
5.3Test Plan Strategies
The importance of the test plan is to show how the system is to be tested and also gives precise
procedures to be followed during the test plan. The test date is identified, what is being tested
and the expected output as well as the actual input. Test plan is one of the standard documents
that should be produced in most software engineering projects. If the project does not have any
test plan this means that the software produced is of low quality. This may not be acceptable to
the user since it will not satisfy their needs. The test plan should be written as soon as you have
identified the requirements.
The system will be tested with sample data to see how it would handle input and output functions
as well as extreme data or conditions to determine the system behavior in overloaded situation
which will directly slow the system that behaves in failure or extreme situations.
51
The types of testing that will be conducted upon include:
• Unit testing
• Module testing
• System testing
• Integration testing.
5.3.1Unit testing
In this type of testing, the smallest testable parts of the system I.e. units are individually tested
and independently examined for correct functionality. This type of testing involves both the
positive testing and negative testing. This is important so as to make sure that the system
functions properly when used both correctly and incorrectly. In this case, the forms in visual
basic as well as the tables for the database will be tested individually to ensure that they are
compatible. This also applies to the operating system and the software applications.
5.3.2Integration testing
This is where two or more related programs are tested. The test will involve two types of
approaches i.e. the bottom-up approach that begins with the simplest task to the most complex
part .e.g. from passenger information table to the database and top-down approach that tests the
system from the complex task to the simplest unit of all.
We seek to verify that all the hardware function together without conflicting.
All the forms linked to the database should be connected well without any issue.
Ensure that all the programs work well to avoid interruption and there is no issue whatsoever
affecting database update.
5.3.3System testing
I this type of testing we shall test the entire system for functionality to ensure that the system can
process and handle large volumes of data quickly and efficiently. The test will be done with a
52
sample of some users who will use the system under test in its actual capability environment.
Possible problems are corrected before really conversion.
5.3.4Acceptance testing
This test will complete the formal testing process where all the users and the administrator will
use the system so as they get familiar with it. The users test the system before it is rolled out to
be fully used.
i. Beta testing-Carried out at bus company premise. This involve delivering the system to
number of potential clients to use the system and report back to developer key
malfunctions with an understanding that the product is still being tested.
ii. Alpha testing-It takes place at the developer site. It is the final testing before the
software is about to be released to the hospital for use.
It has two phases
a. First phase
b. Second phase
a).First phase-The software is tested by in house of developers. They use either debugger
software or hardware assisted debuggers.
b).Second phase-The software is handed over to a different bus company for additional testing
in an environment that is similar to intended use.
5.3.5Recovery testing
Recovery testing will force the system to fail in various ways and try to verify that the recover is
efficiently done or performed. It is vital that all the data is recovered after the system failure and
no corruption of data.
53
5.4Test plan
Type of test Test data Tested area Expected output Result
Unit testing
and logical
testing
Interface How the system
is interactive
Easy to use and
effective interface by
system users.
To increase the
level of
usability hence
increases level
of accuracy.
Numerical fields Should accept
numbers only.
Should perform
as expected.
Text fields Should accept only
text characters.
Should perform
as expected.
Login Should accept correct
password.
Should perform
as expected.
Username and
password
Security Connect to database
for verification access
is denied if wrong
password is given.
Should perform
as expected.
Module testing The MDI
FORM
Navigation of
system
Sub menu to open The system
should be
accessed from
the level to the
lowest level.
System testing CODE System
implementation
The system should
have no errors when
running
Ensure the
system
functions as
required without
problem.
Command
buttons for file
operation
Should perform as
expected
The files should
be manipulated
easily by use of
commands.
54
5.5Conclusion
All testing was done carefully and each test was up to the required standards of the users’ .error
tests may be suggested but the above mentioned are just sufficient to test. Testing is an essential
phase in system development and therefore it should be taken with a lot of interest.
CHAPTER 6
IMPLEMENTATION PHASE
6.1Introductions
The system has been developed using visual basic 6.0 and ms access database.
55
6.2Purpose
The document contains overviews of system, description of the major tasks that are required to
be done before the system is put into use.
6.3System description
This system will manage all bus booking activities, it will cover all passenger details and
maintaining all record about the drivers. This will be facilitated in the database which will
preserve their record for future reference. The system will processes data into useful information.
6.4System organization
In this section it provides a brief description of system components necessary to the
implementation of the system. The system will be installed in all causality offices head quarters
where all passengers can get access to the system.
The main functions that will be carried out by the application will be
1. Registering passengers
2. Booking and reservation of travelling tickets
3. Assigning passenger the available seats
4. Paying for services
5. Keeping booking record
6. Generating reports
7. Generating number which will be used for passenger identification
6.5 Implementation strategy
Direct conversion
56
This the best method of implementing the system by direct conversion .This was done because
the travelling company does not have a stable system at the moment as they still run their things
manually.
Justification
I. The system will be implemented immediately after testing is done in team work.
II. Currently there is no system that is used so there is no much cost that will be lost in
replacing the old system.
6.6Installations
 A 150 GB
 Core i3 and above processor
 2 GB or 4 GB ram
 Printer e.g. laser
 Window exp or window 7
 Microsoft access
6.7 Data migration
All data from the manual system was migrated to the new system to measure up the performance
of the new system depending on the kind of data that will be put on the system once is put in
use.
6.8Review
57
The system developer and the users will analyze and compare the two systems and will come up
with changeover method used.
6.9Maintenance plan
The maintenance plan include all those thing that will be need for the project output once the
management has accepted them and how they will be achieved.
 Identification of computer system
 Hardware and other peripherals
 Technical and all manuals including the proposal.
6.10Implementation schedule
Activity Duration Objective Contact person
System installation
preparation
4days Setting all the
requirement in place
System developer
Installation 2days Installing the
software
System maintainer or
System developer
Reviewing and
verification
3days Measuring the
system performance
System developer
Training 4days Training all the users
of the new system
System developer
6.11Conclusions
58
The implementation of this system will help in handling daily operation efficiently and good
performance of the travelling agencies. It will improve record storage as all data will be stored in
the database.
6.12Recommendation
The system being a stand-alone it does not need to be online as all need that will be required for
a passenger you can book seats.
CHAPTER 7
59
7.0Codes
Codes for validating passwords and user name in the login form
Private Sub Cmdlogin_Click()
If rs_bus.State = adStateOpen Then rs_bus.Close
rs_bus.Open "Select * from users WHERE username='" & TxtUserName.Text & "'", datacon,
adOpenKeyset, adLockOptimistic
If rs_bus.RecordCount < 1 Then MsgBox ("User Not Defined"): Exit Sub
With rs_bus
If txtPassword.Text = .Fields("password") Then
If TxtUserName = "admin" Or TxtUserName = "ADMIN" Then
MsgBox ("You are logged in as the system Admin")
MDIForm1.Command1.Visible = False
MDIForm1.cmdloggedin.Visible = True
Me.Hide
frmadmin.Show
Else
MsgBox ("You are logged in as the system User")
MDIForm1.Command1.Visible = False
MDIForm1.cmdloggedin.Visible = True
Me.Hide
frmemployee.Show
End If
Else
MsgBox ("Invalid Password")
End If
End With
MDIForm1.Text1.Text = TxtUserName.Text
End Sub
Sample codes for the splash form
60
Private Sub lblper_Click()
lblper.Caption = "0%"
End Sub
Private Sub Timer1_Timer()
ProgressBar1.Value = ProgressBar1.Value + 5
lblper.Caption = ProgressBar1.Value & "%"
If ProgressBar1.Value = 100 Then
lblper.Caption = "please wait.."
Timer1.Enabled = False
Unload Me
MDIForm1.Show
End If
End Sub
Sample codes for the admin form
Private Sub cmdadduser_Click()
MsgBox "Please Add New User", vbOKOnly
frmadduser.cmdsave.Enabled = False
frmadduser.Show
End Sub
Private Sub cmdseats_Click()
frmreservation.cmdok.Visible = False
Unload Me
frmreservation.Show
End Sub
Private Sub Cmdsearch_Click()
Unload Me
61
frmsearch.Show
End Sub
Private Sub Cmdactualservice_Click()
Unload Me
frmactualserviceinfo.Show
End Sub
Private Sub Cmdservice_Click()
Unload Me
frmservice.Show
End Sub
Private Sub Cmdserviceinfo_Click()
Unload Me
frmserviceinfo.Show
End Sub
Private Sub Cmddriver_Click()
Unload Me
frmdriver.Show
End Sub
Private Sub Cmdbus_Click()
Unload Me
frmbus.Show
End Sub
Private Sub Command5_Click()
62
Unload Me
frmdriver.Show
End Sub
Private Sub Command7_Click()
Unload Me
frmserviceinfo2.Show
End Sub
Private Sub Command8_Click()
Unload Me
frmserviceinfo2.Show
End Sub
Private Sub Command9_Click()
Unload Me
MDIForm1.Frame2.Visible = True
MDIForm1.Label1.Visible = False
End Sub
Private Sub Imglogout_Click()
If MsgBox("Are you sure you want to LOG OUT", vbOKCancel, "Bus Booking Management
System") = vbOK Then
Unload Me
MDIForm1.Show
frmlogin.txtPassword = ""
frmlogin.TxtUser = ""
frmlogin.TxtUserName = ""
MDIForm1.cmdloggedin.Visible = False
MDIForm1.Command1.Visible = True
63
MDIForm1.Text1 = ""
MDIForm1.Frame2.Visible = True
MDIForm1.Label1.Visible = False
Else
frmadmin.Show
End If
End Sub
Sample codes for the Employee form
Private Sub cmdchangepassword_Click()
Unload Me
frmadduser.Command1.Visible = False
frmadduser.cmdmovenext.Visible = False
frmadduser.cmdmoveprevious.Visible = False
frmadduser.cmddelete.Visible = False
frmadduser.cmdsave.Visible = False
frmadduser.cmdchange.Visible = True
frmadduser.txtfullnames.Enabled = True
frmadduser.txtPassword.Enabled = True
frmadduser.TxtUserName.Enabled = True
frmadduser.txtsearch.Enabled = False
frmadduser.txtfullnames = ""
frmadduser.txtPassword = ""
frmadduser.TxtUserName = ""
frmlogin.TxtUserName.Text = frmadduser.TxtUserName.Text
frmadduser.Show
End Sub
64
Private Sub cmdseats_Click()
frmreservation.cmdok.Visible = False
Unload Me
frmreservation.Show
End Sub
Private Sub Command1_Click()
Unload Me
MDIForm1.Frame2.Visible = True
MDIForm1.Label1.Visible = False
End Sub
Private Sub Command2_Click()
Unload Me
frmsearch.Show
End Sub
Private Sub Command3_Click()
Unload Me
frmserviceinfo.Show
End Sub
Private Sub Command4_Click()
Unload Me
frmdriver.Show
End Sub
Private Sub Command5_Click()
Unload Me
65
frmbus.Show
End Sub
Private Sub Command6_Click()
Unload Me
frmactualserviceinfo.Show
End Sub
Private Sub Image1_Click()
If MsgBox("Are you sure you want to LOG OUT", vbOKCancel, "Bus Booking Management
System") = vbOK Then
Unload Me
MDIForm1.Show
frmlogin.txtPassword = ""
frmlogin.TxtUser = ""
frmlogin.TxtUserName = ""
MDIForm1.cmdloggedin.Visible = False
MDIForm1.Command1.Visible = True
MDIForm1.Text1 = ""
MDIForm1.Frame2.Visible = True
MDIForm1.Label1.Visible = False
Else
frmemployee.Show
End If
End Sub
Sample codes for the add user form
Option Explicit
Dim rs_bus As New ADODB.Recordset
Private Sub fill()
66
txtfullnames.Text = rs_bus!FullNames
txtpassword.Text = rs_bus!Password
txtusername.Text = rs_bus!UserName
End Sub
Private Sub cmdcancel_Click()
rs_bus.Close
If frmlogin.txtusername = "admin" Or frmlogin.txtusername = "ADMIN" Then
Unload Me
frmadmin.Show
Else
frmemployee.Show
Unload Me
End If
End Sub
Private Sub cmdchange_Click()
cmdcancel.Visible = False
cmdexit.Visible = True
If rs_bus.State = adStateOpen Then rs_bus.Close
rs_bus.Open "Select * from users WHERE username='" & txtusername.Text & "'", datacon,
adOpenKeyset, adLockOptimistic
'If rs_bus.RecordCount > 0 Then MsgBox ("username Already Exists"): Exit Sub
With rs_bus
.Update
.Fields("password") = txtpassword.Text
.Fields("FullNames") = txtfullnames.Text
.Update
MsgBox ("Record updated Successfully")
67
End With
End Sub
Private Sub cmddelete_Click()
On Error Resume Next
Dim reply, optn As Boolean
With rs_bus
.MoveFirst
Do Until .EOF
If txtusername.Text = rs_bus!UserName Then
optn = True
Exit Do
End If
.MoveNext
Loop
If optn = True Then
reply = MsgBox("Do you want to delete this User?", vbYesNo + vbQuestion, "Delete")
If reply = vbYes Then
.Delete
txtfullnames.Text = ""
txtpassword.Text = ""
txtusername.Text = ""
End If
reply = MsgBox("User Deleted!", vbOKOnly + vbExclamation, "Delete")
End If
End With
End Sub
68
Private Sub cmdexit_Click()
rs_bus.Close
If frmlogin.txtusername = "admin" Then
Unload Me
frmadmin.Show
Else
frmemployee.Show
Unload Me
End If
End Sub
Private Sub cmdmovenext_Click()
On Error Resume Next
rs_bus.MoveNext
If rs_bus.EOF Then
MsgBox "You have reached the end of file!", vbApplicationModal, "End of file"
End If
If rs_bus.EOF Then
Exit Sub
End If
fill
End Sub
Private Sub cmdmoveprevious_Click()
On Error Resume Next
rs_bus.MovePrevious
If rs_bus.BOF Then
MsgBox "you have reached the end of file!", vbApplicationModal, "End of file"
End If
fill
69
End Sub
Private Sub cmdsave_Click()
If rs_bus.State = adStateOpen Then rs_bus.Close
rs_bus.Open "Select * from users WHERE username='" & txtusername.Text & "'", datacon,
adOpenKeyset, adLockOptimistic
If rs_bus.RecordCount > 0 Then MsgBox ("username Already Exists"): Exit Sub
With rs_bus
.AddNew
.Fields("username") = txtusername.Text
.Fields("password") = txtpassword.Text
.Fields("FullNames") = txtfullnames.Text
.Update
MsgBox ("Record Saved Successfully")
End With
cmdsave.Enabled = False
cmdcancel.Visible = False
cmdexit.Visible = True
Command1.Enabled = True
End Sub
Private Sub Command1_Click()
txtusername.Enabled = True
txtpassword.Enabled = True
txtfullnames.Enabled = True
txtusername = ""
txtpassword = ""
txtfullnames.Text = ""
cmdsave.Enabled = True
70
Command1.Enabled = False
End Sub
Private Sub Command2_Click()
Unload Me
frmadmin.Show
End Sub
Private Sub Command3_Click()
Unload Me
frmadmin.Show
End Sub
Private Sub Form_Load()
rs_bus.CursorType = adOpenKeyset
rs_bus.LockType = adLockOptimistic
rs_bus.Source = "users"
rs_bus.ActiveConnection = datacon
rs_bus.Open
rs_bus.MoveFirst
fill
End Sub
Private Sub Image1_Click()
End Sub
Private Sub txtsearch_Change()
On Error Resume Next
'demension a search variable(rsearch)
71
Dim reply, rsearch As Boolean
rs_bus.MoveFirst
Do Until rs_bus.EOF
If rs_bus!UserName Like txtsearch.Text + "*" Then
rsearch = True
Exit Do
End If
rs_bus.MoveNext
Loop
If rsearch = True Then
With rs_bus
txtfullnames.Text = rs_bus!FullNames
txtpassword.Text = rs_bus!Password
txtusername.Text = rs_bus!UserName
End With
Else
reply = MsgBox("Record Not Available", vbOKOnly + vbInformation, "Error")
If reply = vbOK Then
txtsearch.Text = ""
txtsearch.SetFocus
End If
End If
End Sub
Sample codes for passenger information form
Option Explicit
Dim rs_bus As New ADODB.Recordset
Private Sub Command1_Click()
72
If rs_bus.State = adStateOpen Then rs_bus.Close
rs_bus.Open "Select * from passengerinformation WHERE id_number='" & txtIDnumber.Text
& "'", datacon, adOpenKeyset, adLockOptimistic
If rs_bus.RecordCount > 0 Then MsgBox ("Passenger Already Exists"): Exit Sub
With rs_bus
.AddNew
.Fields("id_number") = txtIDnumber.Text
.Fields("first_name") = txtfirstname.Text
.Fields("surname") = txtsurname.Text
.Fields("gender") = txtgender.Text
.Fields("phone_number") = txtphonenumber.Text
.Update
MsgBox ("Record Saved Successfully")
End With
If Option1.Value = True Then
frmreservation.Label6.BackColor = vbYellow
ElseIf Option2.Value = True Then
frmreservation.Label6.BackColor = &HFF00FF
Option1.Value = False
End If
MsgBox "Please Select Seat Number", vbOKOnly
frmreservation.Show
End Sub
Private Sub Command2_Click()
If frmlogin.txtusername = "admin" Or frmlogin.txtusername = "ADMIN" Then
Unload Me
frmadmin.Show
Else
73
frmemployee.Show
Unload Me
End If
End Sub
Private Sub Command3_Click()
Unload Me
MDIForm1.Frame2.Visible = True
MDIForm1.Label1.Visible = False
End Sub
Private Sub Command4_Click()
Command1.Enabled = True
Command4.Enabled = False
txtfirstname.Enabled = True
txtIDnumber.Enabled = True
txtphonenumber.Enabled = True
txtsurname.Enabled = True
Option1.Enabled = True
Option2.Enabled = True
End Sub
Private Sub Image1_Click()
If MsgBox("Are you sure you want to LOG OUT", vbOKCancel, "Bus Booking Management
System") = vbOK Then
Unload Me
MDIForm1.Show
frmlogin.txtpassword = ""
frmlogin.TxtUser = ""
74
frmlogin.txtusername = ""
MDIForm1.cmdloggedin.Visible = False
MDIForm1.Command1.Visible = True
MDIForm1.Text1 = ""
MDIForm1.Frame2.Visible = True
MDIForm1.Label1.Visible = False
Else
frmpassengerinfo.Show
End If
End Sub
Private Sub Option1_Click()
txtgender.Text = "Male"
End Sub
Private Sub Option2_Click()
txtgender.Text = "Female"
End Sub
Sample codes for reservation form
Option Explicit
Dim rs_bus As New ADODB.Recordset
Private Sub fill()
Label6.Caption = rs_bus!seat_color
End Sub
Private Sub cmd1_Click()
Text1.Text = "Seat No 1"
If Label6.BackColor = vbYellow Then
cmd1.BackColor = vbYellow
ElseIf Label6.BackColor = &HFF00FF Then
75
cmd1.BackColor = &HFF00FF
End If
Label6.BackColor = &HC00000
End Sub
Private Sub cmdq_Click()
cmdq.Caption = "w"
cmdq.BackColor = red
End Sub
Private Sub cmd10_Click()
Text1.Text = "Seat No 10"
If Label6.BackColor = vbYellow Then
cmd10.BackColor = vbYellow
ElseIf Label6.BackColor = &HFF00FF Then
cmd10.BackColor = &HFF00FF
End If
Label6.BackColor = &HC00000
End Sub
Private Sub cmd11_Click()
Text1.Text = "Seat No 11"
If Label6.BackColor = vbYellow Then
cmd11.BackColor = vbYellow
ElseIf Label6.BackColor = &HFF00FF Then
cmd11.BackColor = &HFF00FF
End If
Label6.BackColor = &HC00000
End Sub
76
Private Sub cmd12_Click()
Text1.Text = "Seat No 12"
If Label6.BackColor = vbYellow Then
cmd12.BackColor = vbYellow
ElseIf Label6.BackColor = &HFF00FF Then
cmd12.BackColor = &HFF00FF
End If
Label6.BackColor = &HC00000
End Sub
Private Sub cmd13_Click()
Text1.Text = "Seat No 13"
If Label6.BackColor = vbYellow Then
cmd13.BackColor = vbYellow
ElseIf Label6.BackColor = &HFF00FF Then
cmd13.BackColor = &HFF00FF
End If
Label6.BackColor = &HC00000
End Sub
Private Sub cmd14_Click()
Text1.Text = "Seat No 14"
If Label6.BackColor = vbYellow Then
cmd14.BackColor = vbYellow
ElseIf Label6.BackColor = &HFF00FF Then
cmd14.BackColor = &HFF00FF
End If
Label6.BackColor = &HC00000
End Sub
Private Sub cmd15_Click()
77
Text1.Text = "Seat No 15"
If Label6.BackColor = vbYellow Then
cmd15.BackColor = vbYellow
ElseIf Label6.BackColor = &HFF00FF Then
cmd15.BackColor = &HFF00FF
End If
Label6.BackColor = &HC00000
End Sub
Private Sub cmd16_Click()
Text1.Text = "Seat No 16"
If Label6.BackColor = vbYellow Then
cmd16.BackColor = vbYellow
ElseIf Label6.BackColor = &HFF00FF Then
cmd16.BackColor = &HFF00FF
End If
Label6.BackColor = &HC00000
End Sub
Private Sub cmd17_Click()
Text1.Text = "Seat No 17"
If Label6.BackColor = vbYellow Then
cmd17.BackColor = vbYellow
ElseIf Label6.BackColor = &HFF00FF Then
cmd17.BackColor = &HFF00FF
End If
Label6.BackColor = &HC00000
End Sub
Private Sub cmd18_Click()
Text1.Text = "Seat No 18"
78
If Label6.BackColor = vbYellow Then
cmd18.BackColor = vbYellow
ElseIf Label6.BackColor = &HFF00FF Then
cmd18.BackColor = &HFF00FF
End If
Label6.BackColor = &HC00000
End Sub
Private Sub cmd19_Click()
Text1.Text = "Seat No 19"
If Label6.BackColor = vbYellow Then
cmd19.BackColor = vbYellow
ElseIf Label6.BackColor = &HFF00FF Then
cmd19.BackColor = &HFF00FF
End If
Label6.BackColor = &HC00000
End Sub
Private Sub cmd2_Click()
Text1.Text = "Seat No 2"
If Label6.BackColor = vbYellow Then
cmd2.BackColor = vbYellow
ElseIf Label6.BackColor = &HFF00FF Then
cmd2.BackColor = &HFF00FF
End If
Label6.BackColor = &HC00000
End Sub
Private Sub cmd20_Click()
Text1.Text = "Seat No 20"
If Label6.BackColor = vbYellow Then
79
cmd20.BackColor = vbYellow
ElseIf Label6.BackColor = &HFF00FF Then
cmd20.BackColor = &HFF00FF
End If
Label6.BackColor = &HC00000
End Sub
Private Sub cmd21_Click()
Text1.Text = "Seat No 21"
If Label6.BackColor = vbYellow Then
cmd21.BackColor = vbYellow
ElseIf Label6.BackColor = &HFF00FF Then
cmd21.BackColor = &HFF00FF
End If
Label6.BackColor = &HC00000
End Sub
Private Sub cmd22_Click()
Text1.Text = "Seat No 22"
If Label6.BackColor = vbYellow Then
cmd22.BackColor = vbYellow
ElseIf Label6.BackColor = &HFF00FF Then
cmd22.BackColor = &HFF00FF
End If
Label6.BackColor = &HC00000
End Sub
Private Sub cmd23_Click()
Text1.Text = "Seat No 23"
If Label6.BackColor = vbYellow Then
cmd23.BackColor = vbYellow
80
ElseIf Label6.BackColor = &HFF00FF Then
cmd23.BackColor = &HFF00FF
End If
Label6.BackColor = &HC00000
End Sub
Private Sub cmd24_Click()
Text1.Text = "Seat No 24"
If Label6.BackColor = vbYellow Then
cmd24.BackColor = vbYellow
ElseIf Label6.BackColor = &HFF00FF Then
cmd24.BackColor = &HFF00FF
End If
Label6.BackColor = &HC00000
End Sub
Private Sub cmd25_Click()
Text1.Text = "Seat No 25"
If Label6.BackColor = vbYellow Then
cmd25.BackColor = vbYellow
ElseIf Label6.BackColor = &HFF00FF Then
cmd25.BackColor = &HFF00FF
End If
Label6.BackColor = &HC00000
End Sub
Private Sub cmd26_Click()
Text1.Text = "Seat No 26"
If Label6.BackColor = vbYellow Then
cmd26.BackColor = vbYellow
ElseIf Label6.BackColor = &HFF00FF Then
81
cmd26.BackColor = &HFF00FF
End If
Label6.BackColor = &HC00000
End Sub
Private Sub cmd27_Click()
Text1.Text = "Seat No 27"
If Label6.BackColor = vbYellow Then
cmd27.BackColor = vbYellow
ElseIf Label6.BackColor = &HFF00FF Then
cmd27.BackColor = &HFF00FF
End If
Label6.BackColor = &HC00000
End Sub
Private Sub cmd28_Click()
Text1.Text = "Seat No 28"
If Label6.BackColor = vbYellow Then
cmd28.BackColor = vbYellow
ElseIf Label6.BackColor = &HFF00FF Then
cmd28.BackColor = &HFF00FF
End If
Label6.BackColor = &HC00000
End Sub
Private Sub cmd29_Click()
Text1.Text = "Seat No 29"
If Label6.BackColor = vbYellow Then
cmd29.BackColor = vbYellow
ElseIf Label6.BackColor = &HFF00FF Then
cmd29.BackColor = &HFF00FF
82
End If
Label6.BackColor = &HC00000
End Sub
Private Sub cmd3_Click()
Text1.Text = "Seat No 3"
If Label6.BackColor = vbYellow Then
cmd3.BackColor = vbYellow
ElseIf Label6.BackColor = &HFF00FF Then
cmd3.BackColor = &HFF00FF
End If
Label6.BackColor = &HC00000
End Sub
Private Sub cmd30_Click()
Text1.Text = "Seat No 30"
If Label6.BackColor = vbYellow Then
cmd30.BackColor = vbYellow
ElseIf Label6.BackColor = &HFF00FF Then
cmd30.BackColor = &HFF00FF
End If
Label6.BackColor = &HC00000
End Sub
Private Sub cmd31_Click()
Text1.Text = "Seat No 31"
If Label6.BackColor = vbYellow Then
cmd31.BackColor = vbYellow
ElseIf Label6.BackColor = &HFF00FF Then
cmd31.BackColor = &HFF00FF
End If
83
Label6.BackColor = &HC00000
End Sub
Private Sub cmd32_Click()
Text1.Text = "Seat No 32"
If Label6.BackColor = vbYellow Then
cmd32.BackColor = vbYellow
ElseIf Label6.BackColor = &HFF00FF Then
cmd32.BackColor = &HFF00FF
End If
Label6.BackColor = &HC00000
End Sub
Private Sub cmd33_Click()
Text1.Text = "Seat No 33"
If Label6.BackColor = vbYellow Then
cmd33.BackColor = vbYellow
ElseIf Label6.BackColor = &HFF00FF Then
cmd33.BackColor = &HFF00FF
End If
Label6.BackColor = &HC00000
End Sub
Private Sub cmd34_Click()
Text1.Text = "Seat No 34"
If Label6.BackColor = vbYellow Then
cmd34.BackColor = vbYellow
ElseIf Label6.BackColor = &HFF00FF Then
cmd34.BackColor = &HFF00FF
End If
Label6.BackColor = &HC00000
84
End Sub
Private Sub cmd35_Click()
Text1.Text = "Seat No 35"
If Label6.BackColor = vbYellow Then
cmd35.BackColor = vbYellow
ElseIf Label6.BackColor = &HFF00FF Then
cmd35.BackColor = &HFF00FF
End If
Label6.BackColor = &HC00000
End Sub
Private Sub cmd36_Click()
Text1.Text = "Seat No 36"
If Label6.BackColor = vbYellow Then
cmd36.BackColor = vbYellow
ElseIf Label6.BackColor = &HFF00FF Then
cmd36.BackColor = &HFF00FF
End If
Label6.BackColor = &HC00000
End Sub
Private Sub cmd37_Click()
Text1.Text = "Seat No 37"
If Label6.BackColor = vbYellow Then
cmd37.BackColor = vbYellow
ElseIf Label6.BackColor = &HFF00FF Then
cmd37.BackColor = &HFF00FF
End If
Label6.BackColor = &HC00000
End Sub
85
Private Sub cmd38_Click()
Text1.Text = "Seat No 38"
If Label6.BackColor = vbYellow Then
cmd38.BackColor = vbYellow
ElseIf Label6.BackColor = &HFF00FF Then
cmd38.BackColor = &HFF00FF
End If
Label6.BackColor = &HC00000
End Sub
Private Sub cmd39_Click()
Text1.Text = "Seat No 39"
If Label6.BackColor = vbYellow Then
cmd39.BackColor = vbYellow
ElseIf Label6.BackColor = &HFF00FF Then
cmd39.BackColor = &HFF00FF
End If
Label6.BackColor = &HC00000
End Sub
Private Sub cmd4_Click()
Text1.Text = "Seat No 4"
If Label6.BackColor = vbYellow Then
cmd4.BackColor = vbYellow
ElseIf Label6.BackColor = &HFF00FF Then
cmd4.BackColor = &HFF00FF
End If
Label6.BackColor = &HC00000
End Sub
86
Private Sub cmd40_Click()
Text1.Text = "Seat No 40"
If Label6.BackColor = vbYellow Then
cmd40.BackColor = vbYellow
ElseIf Label6.BackColor = &HFF00FF Then
cmd40.BackColor = &HFF00FF
End If
Label6.BackColor = &HC00000
End Sub
Private Sub cmd41_Click()
Text1.Text = "Seat No 41"
If Label6.BackColor = vbYellow Then
cmd41.BackColor = vbYellow
ElseIf Label6.BackColor = &HFF00FF Then
cmd41.BackColor = &HFF00FF
End If
Label6.BackColor = &HC00000
End Sub
Private Sub cmd42_Click()
Text1.Text = "Seat No 42"
If Label6.BackColor = vbYellow Then
cmd42.BackColor = vbYellow
ElseIf Label6.BackColor = &HFF00FF Then
cmd42.BackColor = &HFF00FF
End If
Label6.BackColor = &HC00000
End Sub
Private Sub cmd43_Click()
87
Text1.Text = "Seat No 43"
If Label6.BackColor = vbYellow Then
cmd43.BackColor = vbYellow
ElseIf Label6.BackColor = &HFF00FF Then
cmd43.BackColor = &HFF00FF
End If
Label6.BackColor = &HC00000
End Sub
Private Sub cmd44_Click()
Text1.Text = "Seat No 44"
If Label6.BackColor = vbYellow Then
cmd44.BackColor = vbYellow
ElseIf Label6.BackColor = &HFF00FF Then
cmd44.BackColor = &HFF00FF
End If
Label6.BackColor = &HC00000
End Sub
Private Sub cmd45_Click()
Text1.Text = "Seat No 45"
If Label6.BackColor = vbYellow Then
cmd45.BackColor = vbYellow
ElseIf Label6.BackColor = &HFF00FF Then
cmd45.BackColor = &HFF00FF
End If
Label6.BackColor = &HC00000
End Sub
Private Sub cmd46_Click()
Text1.Text = "Seat No 46"
88
If Label6.BackColor = vbYellow Then
cmd46.BackColor = vbYellow
ElseIf Label6.BackColor = &HFF00FF Then
cmd46.BackColor = &HFF00FF
End If
Label6.BackColor = &HC00000
End Sub
Private Sub cmd47_Click()
Text1.Text = "Seat No 47"
If Label6.BackColor = vbYellow Then
cmd47.BackColor = vbYellow
ElseIf Label6.BackColor = &HFF00FF Then
cmd47.BackColor = &HFF00FF
End If
Label6.BackColor = &HC00000
End Sub
Private Sub cmd48_Click()
Text1.Text = "Seat No 48"
If Label6.BackColor = vbYellow Then
cmd48.BackColor = vbYellow
ElseIf Label6.BackColor = &HFF00FF Then
cmd48.BackColor = &HFF00FF
End If
Label6.BackColor = &HC00000
End Sub
Private Sub cmd49_Click()
Text1.Text = "Seat No 49"
If Label6.BackColor = vbYellow Then
89
cmd49.BackColor = vbYellow
ElseIf Label6.BackColor = &HFF00FF Then
cmd49.BackColor = &HFF00FF
End If
Label6.BackColor = &HC00000
End Sub
Private Sub cmd5_Click()
Text1.Text = "Seat No 5"
If Label6.BackColor = vbYellow Then
cmd5.BackColor = vbYellow
ElseIf Label6.BackColor = &HFF00FF Then
cmd5.BackColor = &HFF00FF
End If
Label6.BackColor = &HC00000
End Sub
Private Sub cmd50_Click()
Text1.Text = "Seat No 50"
If Label6.BackColor = vbYellow Then
cmd50.BackColor = vbYellow
ElseIf Label6.BackColor = &HFF00FF Then
cmd50.BackColor = &HFF00FF
End If
Label6.BackColor = &HC00000
End Sub
Private Sub cmd51_Click()
Text1.Text = "Seat No 51"
If Label6.BackColor = vbYellow Then
cmd51.BackColor = vbYellow
90
ElseIf Label6.BackColor = &HFF00FF Then
cmd51.BackColor = &HFF00FF
End If
Label6.BackColor = &HC00000
End Sub
Private Sub cmd52_Click()
Text1.Text = "Seat No 52"
If Label6.BackColor = vbYellow Then
cmd52.BackColor = vbYellow
ElseIf Label6.BackColor = &HFF00FF Then
cmd52.BackColor = &HFF00FF
End If
Label6.BackColor = &HC00000
End Sub
Private Sub cmd53_Click()
Text1.Text = "Seat No 53"
If Label6.BackColor = vbYellow Then
cmd53.BackColor = vbYellow
ElseIf Label6.BackColor = &HFF00FF Then
cmd53.BackColor = &HFF00FF
End If
Label6.BackColor = &HC00000
End Sub
Private Sub cmd54_Click()
Text1.Text = "Seat No 54"
If Label6.BackColor = vbYellow Then
cmd54.BackColor = vbYellow
ElseIf Label6.BackColor = &HFF00FF Then
91
cmd54.BackColor = &HFF00FF
End If
Label6.BackColor = &HC00000
End Sub
Private Sub cmd55_Click()
Text1.Text = "Seat No 55"
If Label6.BackColor = vbYellow Then
cmd55.BackColor = vbYellow
ElseIf Label6.BackColor = &HFF00FF Then
cmd55.BackColor = &HFF00FF
End If
Label6.BackColor = &HC00000
End Sub
Private Sub cmd56_Click()
Text1.Text = "Seat No 56"
If Label6.BackColor = vbYellow Then
cmd56.BackColor = vbYellow
ElseIf Label6.BackColor = &HFF00FF Then
cmd56.BackColor = &HFF00FF
End If
Label6.BackColor = &HC00000
End Sub
Private Sub cmd57_Click()
Text1.Text = "Seat No 57"
If Label6.BackColor = vbYellow Then
cmd57.BackColor = vbYellow
ElseIf Label6.BackColor = &HFF00FF Then
cmd57.BackColor = &HFF00FF
92
End If
Label6.BackColor = &HC00000
End Sub
Private Sub cmd58_Click()
Text1.Text = "Seat No 58"
If Label6.BackColor = vbYellow Then
cmd58.BackColor = vbYellow
ElseIf Label6.BackColor = &HFF00FF Then
cmd58.BackColor = &HFF00FF
End If
Label6.BackColor = &HC00000
End Sub
Private Sub cmd59_Click()
Text1.Text = "Seat No 59"
If Label6.BackColor = vbYellow Then
cmd59.BackColor = vbYellow
ElseIf Label6.BackColor = &HFF00FF Then
cmd59.BackColor = &HFF00FF
End If
Label6.BackColor = &HC00000
End Sub
Private Sub cmd6_Click()
Text1.Text = "Seat No 6"
If Label6.BackColor = vbYellow Then
cmd6.BackColor = vbYellow
ElseIf Label6.BackColor = &HFF00FF Then
cmd6.BackColor = &HFF00FF
End If
93
Label6.BackColor = &HC00000
End Sub
Private Sub cmd60_Click()
Text1.Text = "Seat No 60"
If Label6.BackColor = vbYellow Then
cmd60.BackColor = vbYellow
ElseIf Label6.BackColor = &HFF00FF Then
cmd60.BackColor = &HFF00FF
End If
Label6.BackColor = &HC00000
End Sub
Private Sub cmd61_Click()
Text1.Text = "Seat No 61"
If Label6.BackColor = vbYellow Then
cmd61.BackColor = vbYellow
ElseIf Label6.BackColor = &HFF00FF Then
cmd61.BackColor = &HFF00FF
End If
Label6.BackColor = &HC00000
End Sub
Private Sub cmd7_Click()
Text1.Text = "Seat No 7"
If Label6.BackColor = vbYellow Then
cmd7.BackColor = vbYellow
ElseIf Label6.BackColor = &HFF00FF Then
cmd7.BackColor = &HFF00FF
End If
Label6.BackColor = &HC00000
94
End Sub
Private Sub cmd8_Click()
Text1.Text = "Seat No 8"
If Label6.BackColor = vbYellow Then
cmd8.BackColor = vbYellow
ElseIf Label6.BackColor = &HFF00FF Then
cmd8.BackColor = &HFF00FF
End If
Label6.BackColor = &HC00000
End Sub
Private Sub cmd9_Click()
Text1.Text = "Seat No 9"
If Label6.BackColor = vbYellow Then
cmd9.BackColor = vbYellow
ElseIf Label6.BackColor = &HFF00FF Then
cmd9.BackColor = &HFF00FF
End If
Label6.BackColor = &HC00000
End Sub
Private Sub cmdok_Click()
If rs_bus.State = adStateOpen Then rs_bus.Close
rs_bus.Open "Select * from seatReservation WHERE seat_number='" & Text1.Text & "'",
datacon, adOpenKeyset, adLockOptimistic
If rs_bus.RecordCount > 0 Then MsgBox ("Seat Already Booked"): Exit Sub
With rs_bus
.AddNew
.Fields("seat_number") = Text1.Text
.Fields("seat_color") = Label6.BackColor
95
.Update
MsgBox ("Record Saved Successfully")
End With
Unload Me
frmpassengerinfo.Visible = False
frmpayments.Show
End Sub
Private Sub Command1_Click()
If frmlogin.txtusername = "admin" Or frmlogin.txtusername = "ADMIN" Then
Unload Me
frmadmin.Show
Else
frmemployee.Show
Unload Me
End If
End Sub
Private Sub Command2_Click()
Unload Me
MDIForm1.Frame2.Visible = True
MDIForm1.Label1.Visible = False
End Sub
Private Sub Command33_Click()
If Label6.BackColor = vbYellow Then
cmd4.BackColor = vbYellow
ElseIf Label6.BackColor = &HFF00FF Then
cmd4.BackColor = &HFF00FF
End If
96
Label6.BackColor = &HC00000
End Sub
Private Sub Command47_Click()
If Label6.BackColor = vbYellow Then
cmd47.BackColor = vbYellow
ElseIf Label6.BackColor = &HFF00FF Then
cmd47.BackColor = &HFF00FF
End If
Label6.BackColor = &HC00000
End Sub
Private Sub Form_Load()
rs_bus.CursorType = adOpenKeyset
rs_bus.LockType = adLockOptimistic
rs_bus.Source = "seatReservation "
rs_bus.ActiveConnection = datacon
rs_bus.Open
rs_bus.MoveFirst
fill
End Sub
Sample codes for module
Global datacon As New ADODB.Connection
Public dbpath As String
Public Sub ConnectDB()
dbpath = App.Path & "databaseBBMS.mdb"
With datacon
.CommandTimeout = 5
.ConnectionString = "Provider=Microsoft.Jet.OLEDB.4.0;Data Source = " & dbpath & ";Persist
Security Info=False"
97
.CursorLocation = adUseClient
.Open
End With
'MsgBox ("Connected to the database")
End Sub
98
USER MANUAL
INTRODUCTION
Horizon Coach Booking Management system is developed using Visual Basic 6.0(VB) to assist
the administrator and users on their day to day operations in running of the company. The user
manual is designed to assist the user in the effective use of the system and to assist in user
registration showing all operations performed in the system and how to perform.
Specifications
This system has been built on specifications and some assumptions have been made which must
be known to the user.
Features of the system:
a) The system is capable of holding the passenger, driver as well as payment details and be
retrieved.
b) Records can be deleted or amended from the database to update records or edited the
system after a given period of time.
Requirements
Installation of the valid software is needed before user can interact with the system.
Hardware requirements
a) Pentium IV computer
b) Dual core or Intel Pentium processor(1.8 GHz)
c) 256 MB of RAM
d) 50 GB Hard Disc.
99
Software requirements
a) Windows 7 operating system
b) Microsoft Access
c) Microsoft Word
Running setup:
1. Switch on the computer.
2. Insert the CD/DVD containing the program in the disk drive.
3. The setup screen automatically appears on the screen, follow the instructions given that
guide you through the setup.
4. In the start menu click and go to the program, select the folder containing the system and
double click to open.
Getting started
100
Immediately you run the program the main window appears.
Login
When you click on login button, Login form appears requesting one to enter a valid username
then after you press tab key, full names are displayed and you are now suppose to enter
password to get access to the system.
Errors during login
If the user enters a wrong password the following message box appears and requires the user to
enter the right password.
101
Navigation Buttons
Previous- It moves to the previous record.
Next- It moves to next record in the database.
First- Moves to the first record
Last- Moves to the last record
Close- Enables the user to exit the running window program.
CONCLUSION
Despite the hardships encountered in the entire development process the system has been
developed for Horizon Coach, thus enabling it improves its efficiency and effectiveness.
102
Maintenance and usage of the system will be easy as the documentation and user manual of the
system will be available to all users. Also there will be room for enhancement as this was
considered during development.
The system will offer better functionalities than the manual system, where the users of the
system will have to be computer literate so as to use the system effectively.
103
APPENDIX
Glossary
a) BBMS: is an abbreviation for Bus booking Management System
b) ADD- refers to a command that is used to include an item in the system.
c) SEARCH- used to find passenger, driver or user in the database.
d) RAM- refers to Random Access Memory i.e. type of memory that can be accessed
e) Scalability -refers to the ability to expand.
f) Debug -is the process of correcting errors generated during program execution.
g) An error- refers to a defect in a given program.
h) Run a program- is to initiate the execution of the set instructions.
i) Prompts will be defined as the point at which the computer and the user interact. These
are decision points in the control flow of the program, allowing the program to branch
based on the user response.
j) Commands- are the legal responses the user may make at any given prompt.
k) Administrator:- the personnel who are mandated with administrating and creation of
user accounts besides ensuring system security
l) Users: The personnel who interact with the current system as well those expected to
interact with the proposed system.
104
Gnatt chart
Task/deliverable Number of weeks
1 2 3 4 5 6 7 8 9 10 11 12 13
Proposal document
Proposal
presentation
SRS document
System design
specification
Logical design n
document
Physical design
document
Implementation
and test plan
document
User manual
documentation
Final document
Final Presentation
TROUBLE SHOOTING
105
Problem Possible cause Remedy
Software not responding Many processes re-scheduling
Low memory space on the
hard disk
Check your memory space and
free it if necessary.
Close programs that are not in
use
Display of a funny message on
the screen.
Deletion of data
spontaneously
A virus attack on your system Install an Anti-virus software
Update your Anti-virus from
your vendor or from the
website
Pc shutdown Power failure
Faulty power supply cable
Faulty power supply unit
Ensure there is power on
mains supply and switch on.
Check cable.
Check your power supply unit
Risks and Mitigations
The table below outlines the risk and the effects and the mitigation that may be applied to avoid
the same.
Risk Effect Mitigations
System Crash Lose of data Backups
Software Failure Unexpected result Program tests
Uncompleted Tasks Delay in project completion Activity schedule
Virus Attack Corruption of files Scan with antivirus
REFERENCES
 Shelly, B, G, Cashman, J, T and Rosenblatt, J, H, 2006, System Analysis and Design, sixth
edition, Thomson Course Technology, Massachusetts.
 Pressman R.S Software Engineering: A practioners approach,5th
Edition, McGraw Hill,
New Delhi,2001
 http://en.wikipedia.org/wiki/Data_flow_diagram(14th October 2014)
106
 Software engineering 4th
edition by Ian Somerville © 2004 publisher Pearson education
international.
 Software engineering 7th
edition by William stalling published by Pearson education.
107

Bus Booking Management System

  • 1.
    Table of Contents Tableof Contents........................................................................................................................................1 INTRODUCTION .......................................................................................................................................3 1.2.1Challenges of the current system....................................................................................................4 1.4Justifications.......................................................................................................................................5 1.5 Scope.................................................................................................................................................5 1.6Methodology......................................................................................................................................6 CHAPTER 2 ..................................................................................................................................................8 2.0 Literature review...................................................................................................................................8 Features...................................................................................................................................................8 Horizon Coach .........................................................................................................................................8 RESOURCE AND BUDGET ESTIMATES FOR THE PROJECT:........................................................................9 Chapter3 ...................................................................................................................................................10 SYSTEM REQUIREMENTS AND SPECIFICATION..........................................................................................10 3.0 INTRODUCTION....................................................................................................................................10 3.1 Purpose............................................................................................................................................10 3.2Scope ...............................................................................................................................................10 3.3 Definition of The Acronyms and Abbreviations. .............................................................................11 3.4 Overview ........................................................................................................................................11 3.5 THE OVERALL DESCRIPTION ...............................................................................................................12 3.5.1 The Perspective Of The Products ................................................................................................12 3.6.1 Software Interfaces...................................................................................................................13 3.7 User Characteristics ........................................................................................................................14 3.8 Apportioning of Requirements........................................................................................................14 3.9 Assumptions and Dependencies......................................................................................................14 1
  • 2.
    3.10 SPECIFIC REQUIREMENTS.................................................................................................................15 3.10.1 External Interfaces......................................................................................................................15 3.11 User Interfaces...........................................................................................................................16 3.12 Software Interfaces....................................................................................................................16 3.13 Hardware Interfaces..................................................................................................................16 3.14Communication Interfaces..........................................................................................................17 2.15 Functional Requirements...............................................................................................................17 3.15.2 Nonfunctional Requirements......................................................................................................18 3.15.3 Performance Requirements....................................................................................................18 3.16 Logical Database Requirements.................................................................................................18 3.16.2 Design Constraints..................................................................................................................19 3.16.3 Standards Compliance ...........................................................................................................19 3.16.4 Reliability................................................................................................................................19 3.16.5 Availability...............................................................................................................................19 3.16.6 Security...................................................................................................................................19 3.16.7 Maintainability........................................................................................................................19 3.16.8 Portability...............................................................................................................................19 3.17 Change Management Process ...........................................................................................................20 3.18 Supporting Information.....................................................................................................................20 CHAPTER 7.................................................................................................................................................59 2
  • 3.
    CHAPTER 1 INTRODUCTION BUS BOOKINGMANAGEMENT SYSTEM is aimed at reducing paper work for the bus industry and hence improving its efficiency and speeding up of all processes. The database can be accessed by the passengers from any computer terminal connected through LAN to a server where the system has been installed. Hence, all the related information about a passenger is available to Admin and Employees. Thus this software saves the entire passenger’s long queue and hassle. 1.1 Background Horizon coach is a transport company Located in CBD Nairobi Kenya along Accra road. It was started in 1958. The company is most well known passenger, courier, parcel delivery and transport company operator in East Africa which provide the safest, most comfortable luxury buses on Kenyan roads today. 1.2 Problem Statement In Horizon Coach, most of the driver information is kept in a file. Therefore, it is quite hard for them to search the driver information when needed. Moreover, it uses a lot of papers and data is lost because no backup provided for the data. Some of the data is quite hard to read because the form was filled up by hand writing. Other problems that occur in Bus Information is tracking its maintenance record. Most of the bus will be maintained at list four times in year. By using a manual form, each bus must have its own maintenance record file. Problems that occur to this manual system are to store the maintenance record file and to find it back. It takes quite a time in order to find the correct maintenance record needed. 3
  • 4.
    1.2.1Challenges of thecurrent system i. Congestion of passengers in booking office leading to registration office using manual assigning of numbers which is a waste of time. ii. Lack of immediate information storage –the information generated by various transactions takes time and efforts to be stored at a right file. iii. Lack of prompt updating- various changes to information like passenger details are difficult to make as paper work is involved iv. Inability to automatically schedule services, generate receipt and receive payments from passengers. v. Being unable to update the manual records. vi. Preparation of accurate and prompt reports-this becomes a difficult task as information is difficult to collect from various books. vii. Inability to retain records as they are lost if they are kept on wrongly. e.g change of office file storage. 1.2.2 Proposed solution Horizon Coach have decided to take charge in designing a system that is friendly and will try to work out solution in a way that favors the interests of every customer and workers, solve problems faster, manage data, so that all the transactions become fast and there should not be any error in transaction like calculation mistake and bill generation. 1.3 Objectives The objective of “Bus booking management system” is to easily track the information of all customers, drivers and bus destination. The main goal of the software is to build a good management tool for all customers. The main purpose of this software is to reduce the time taken through manual system in order to maintain all the records. 4
  • 5.
    1.4Justifications The purposes ofthis system is to help easily capture the information of all patients and to reduce the time taken through manual system in order to maintain all the records. 1.5 Scope This system is helpful to reduce the time and complexity of maintaining the records. It also helps in accurate maintenance of passengers and drivers. -It can be used in any transport company for maintaining Passenger details. 5
  • 6.
    1.6Methodology 1Research method Data collectionmethodologies Horizon coach uses a manual system but is not efficient on passenger’s detail. So I thought there was a need to improve on passenger registration system to overcome some problems. Data collection tools They include the following 1. Observation-I observed that their system is not efficient on keeping a passenger registration details this give the passenger a hard time if one loses receipt issued. 2. Documentation review- all the documents used to record transactions and capturing of information were available. These gave me views of what kind of data is involved in the current system to enable me borrow from it. Problems identified in the collected data: 1. Security: -data stored in database can be access by unauthorized person because of using access database which is weak and it cannot prevent unauthorized people from access it. This lead to information stored in their database being interfered and damaged. 2. The system is slow: - because its users keeping information manually in books which can easily be overwrite. 1.7Development Method The methodology that I used through out the development process was a variation on the waterfall life cycle. As the requirements for the project was unlikely to change dramatically. If the project looked like the requirements would be changing often a more agile methodology would have been chosen. The waterfall lifecycle works by following a strict path through the 6
  • 7.
    development process notmoving on to the next stage until the previous stage has been completed. 7
  • 8.
    CHAPTER 2 2.0 Literaturereview This is an evaluation report of information found in the field related to the selected area of study. It describes the kind of system that is to be developed. Unfortunately, I have no idea whether there have been attempts to implement new and more efficient IT solutions for developing a Bus Booking management system to be able to improve on the current systems being used in transport industry. Features I. Employee registration and management. II. Passenger registration and management. III. Manage passenger bills. IV. Booking passenger travelling dates. V. Passenger reports handling. VI. Passenger Luggage and store management. Horizon Coach The reason for developing this system was to come with a system that would be able to track information of all passengers who comes to book a service. A system that will be able to register passengers and give them a random number to prevent any data duplication. This system will also be able to retain passenger details in the database. Resources/requirements 1. Computer machine 2. External disk 3. Microsoft office 2007 8
  • 9.
    4. Printer 5. Printingmaterial 6. Visual basic 6.0 RESOURCE AND BUDGET ESTIMATES FOR THE PROJECT: Requirement Specifications Actual cost Estimated COST Computer machine i3 or i7speed processor, 2.0 GB memory capacity, 500GB storage capacity hard disk Windows professional Kshs.100000 Kshs.64,000 Visual studio Visual basic 6.0 Kshs.1000 Kshs.800 Microsoft office 2010 MS access MS word Kshs.2000 Kshs.1000 Printer Laser printer Kshs.15000 Kshs.10000 External disk 8 GB Flash disk Kshs.1000 Kshs.800 Printing materials Printing papers + ink toner Kshs.1000 Kshs.800 9
  • 10.
    Chapter3 SYSTEM REQUIREMENTS ANDSPECIFICATION 3.0 INTRODUCTION The below subsections is the Systems Requirements Specifications (SRS) document and it provides an overview of the entire system. 3.1 Purpose The System Requirements Specification (SRS) will provide a detailed description of the requirements for the Bus Booking Management System (BBMS). This SRS will allow for a complete understanding of what is needed for the hotel management system construction. The clear understanding of the HMS and its’ functionality will allow for the correct software to be developed for the end user and thus will be used for the development of the future stages of the project. This SRS will also provide the foundation for the project. From this SRS, the BBMS can be designed, constructed, and finally tested. This SRS will be used by the software engineers constructing the BBMS and the Bus end users. The software engineers will use the SRS so that to fully understand the expectations of this BBMS to construct the appropriate software. The hotel end users will be able to use this SRS as a “test” to see if the software engineers will be constructing the system to their expectations. If it is not to their expectations then the end users can specify their choice and the software engineers will change the SRS to fit the end users’ needs. 3.2Scope 10
  • 11.
    The system productto be produced is a Bus Booking Management System which will automate the major Bus operations. The first subsystem is a Bus Reservation and as well as advance Booking System to keep tracks of reservations and seats availability. The second subsystem is the Tracking and Selling tickets System that charges the current journey. The third subsystem is a General Management Services and Automated Tasks System which generates reports to audit all bus operations and allows modification of subsystem information. These three subsystems’ functionality will be described in detail in section 2-Overall Description. There are two accounts for the BBMS. The end users are the Bus staff (customer service representative) and administrator the Bus managers. Both user types can access the Reservation and Booking System and the ticket Tracking and Selling System. The General Management System will be restricted to management users. The objective of this Bus Management System is to provide a system that can manage a bus that has increased in size to a total of 60 seats. Without automation the management of the bus has become an unwieldy task. The end users’ day-to-day jobs of managing a bus will be simplified by a considerable amount through the automated system. The system will be able to handle many services to take care of all passengers in a quick manner. The system should be user appropriate, easy to use, provide easy recovery of errors and have an overall end user high subjective satisfaction. 3.3 Definition of The Acronyms and Abbreviations. SRS –Systems Requirements Specification BBMS – Bus Booking Management System Subjective satisfaction – The overall satisfaction of the system End users – The people who will be actually using the system 3.4 Overview 11
  • 12.
    The SRS isorganized into two main sections. The first is The Overall Description and the second is the Specific Requirements. The Overall Description will describe the requirements of the BBMS from a general high level perspective. The Specific Requirements section will describe n detail the requirements of the system. 3.5 THE OVERALL DESCRIPTION This covers the general description of factors that affect the product and its requirements. This section does not state specific requirements. Instead it provides a background for those requirements, which are defined in section 3, and makes them easier to understand. 3.5.1 The Perspective Of The Products The BBMS is an independent stand–alone system. 3.6 Hardware Interfaces 12
  • 13.
    The BBMS willbe placed on PC’s throughout the company. 3.6.1 Software Interfaces All databases for the Bus Booking management system will be configured using Access 2000- 2003. These databases include Bus seats and passenger information. These can be modified by the end users. The bus database will include the bus number plates, seats and if they are vacant or reserved. The passenger information database will contain all the information of the passenger such as first name, Surname, ID Number, Gender and phone Number. 3.6.2 Product Functions Reservations and Advance Booking System  Allows for typing in passenger information  Has a default seat number  When a passenger makes reservation, the seat will changed color from blue to either yellow or pink.  Ability to modify a reservation  Records payment 3.6.3 Tracking and Selling Ticket System  Tracks all tickets purchased  Charges the current journey as necessary 3.6.4 General Management Services and Automated Tasks System 13
  • 14.
     Creation ofusers and assigning passwords 3.7 User Characteristics Educational level of BBMS computer software – Low Experience of BBMS software – None Technical Expertise – Little 3.8 Apportioning of Requirements The audio and visual alerts will be deferred because of low importance at this time. 3.9 Assumptions and Dependencies - The system is not required to save generated reports. - Credit card payments are not included 14
  • 15.
    3.10SPECIFIC REQUIREMENTS This sectioncontains all the software requirements in a more detailed manner, that when combined with the system context diagram, use cases, and use case descriptions, is sufficient to enable designers to design a system to satisfy those requirements, and testers to test that the system satisfies all the requirements. 3.10.1 External Interfaces The Bus Booking Management System will use the standard input/output devices for a personal computer. This includes the following: • Keyboard • Mouse • Monitor • Printer 15
  • 16.
    3.11 User Interfaces TheUser Interface Screens are described in the table below. Table 1: Bus Booking Management User Interface Screens Screen Name Description Login Log into the system as a CSR or Manager Reservation Retrieve button, update/save reservation, cancel reservation, modify reservation, change reservation, adjust seat number, accept payment type Travel Modify date to travel, place of destination, date to travel Bus Payment Accept payment. Room Service/Restaurant Create order, modify order, view order, cancel order, generate meal bill Passenger Record Add or update passenger records Administer seats Availability Administer User Create, modify, and delete users; change password Reports Select, view, add, save, and delete reports 3.12 Software Interfaces The system shall interface with Access database. 3.13 Hardware Interfaces The system shall run on a Microsoft Windows based system. 16
  • 17.
    3.14Communication Interfaces This systemshall be a standalone product that does not require any communication interfaces in whatsoever. 2.15 Functional Requirements Functional requirements define the fundamental actions that system must perform. The functional requirements for the system are divided into three main categories, Reservation/Booking, travel, and Management. For further details, refer to the use cases. 3.15.1 Reservation/Booking 1.1. The system shall record reservations. 1.2. The system shall record the passenger’s first name. 1.3. The system shall record the passenger’s Surname name. 1.4. The system shall record the number of passenger. 1.5. The system shall record the seat number. 1.6. The system shall record the passenger’s phone number. 1.7. The system shall generate a unique confirmation number for each reservation. 1.8. The system shall record the expected travel date and time. 1.9. The system shall record the expected destination date and time. 1.9.1. The system shall record that the seat is empty. 1.9.2. The system shall record the payment. 1.9.3. The system shall record the payment type. 17
  • 18.
    3.15.2 Nonfunctional Requirements Functionalrequirements define the needs in terms of performance, logical database requirements, design constraints, standards compliance, reliability, availability, security, maintainability, and as well as portability. 3.15.3 Performance Requirements Performance requirements define the acceptable response times for system functionality. • The load time for user interface screens shall take no longer than two seconds. • The log in information shall be verified within five seconds. • Queries shall return results within five seconds. 3.16 Logical Database Requirements The logical database requirements include the retention of the following data elements. The list below is not complete but only designed as a starting point for development. 3.16.1 Booking/Reservation System • Passenger first name • Passenger Surname • Passenger ID Number • Passenger phone number • Assigned seat • Expected travel date • Expected travel time • Expected destination date • Expected destination time • Payment received • Payment type • Total Bill 18
  • 19.
    3.16.2 Design Constraints TheBus Booking Management System shall be a stand-alone system running in a Windows environment. This system shall be developed using visual basic 6.0 and an Access 2000-2003. 3.16.3 Standards Compliance There shall be consistency in variable names within the system. The graphical user interface is designed to have consistent look and feel. 3.16.4 Reliability This specifies the factors required to establish the required reliability of the software system at time of delivery. 3.16.5 Availability This system shall be available only during normal Bus operating hours. 3.16.6 Security Passenger Service Representatives and Managers will be able to log in to the Bus Booking Management System. Passenger Service Representatives will have access to the Reservation/Booking subsystems. Managers will have access to the Management subsystem as well as the Reservation/Booking subsystems. Access to the various subsystems will be protected by a user log in screen that requires a user name and password. 3.16.7 Maintainability The Bus Booking Management System is being developed in Visual Basic 6.0. VB6.0 is an object oriented programming language and shall be easy to maintain. 3.16.8 Portability The Bus Booking Management System shall run in any Microsoft Windows environment that contains visual basic 6.0 and the Microsoft Access database. 19
  • 20.
    3.17 Change ManagementProcess Changes to this document may be made after approval from the project manager and the client approval officer. 3.18 Supporting Information A system context diagram as well as use cases and use case descriptions have been developed in separate documents. 20
  • 21.
    CHAPTER 4 System Designoverview 4.1 INTRODUCTION Software design is the process of implementing software solutions to one or more set of problems. The software design (SDS) document contains a statement of the design of inventory management system. The design contains an explanation of a way to carry out each of the product specification written in the Software Requirement Specification (SRS).The design will serve as a guide to the developer. The SDS also shows how the program is separated into modules, how the modules interact with each other, and how users see the program. a) Purpose This document is designed to be a reference for any person wishing to implement, or any persons interested in the design architecture of the Horizon coach Management system. This document describes each application’s architecture and its associated interfaces and database design. This design will detail the implementation of the requirements as defined in the BBMS system specification design. b) System overview This document includes but is not limited to the following information for the Horizon Coach Booking management system; system overview, design consideration, architectural strategies, system architecture, policies and tactics, database schemas, detailed system design. c) Intended users This document should be read by an individual with a technical background and has experience reading data flow diagrams DFDs, control flow diagrams CFDs, interface design and development experience in event driven programming or as describe in the BBMS System Requirement Specification 1.2. 21
  • 22.
    4.2 SYSTEM SCOPE a)Main Inputs: i. Passenger name ii. Driver ID/Passenger ID iii. Passenger address, phone number, Gender iv. Travel date and time for passenger b) Outputs i. Make Reservation screen ii. Add new Bus screen iii. Add new driver/Delete driver screen iv. Add new user Software will be designed to allow users perform following functions i. Log on either as System administrator or as a System user. ii. Add a passenger into system. iii. Update or delete record information depending on the user authorization level. The system will accept a number of user inputs when a user: i. Log on to the system either as an System administrator or as a system user. ii. Add a customer to inventory management system. iii. Update or delete existing driver information User input will result into the following output: i. A splash screen if the user runs the program. ii. Access to main forms and subsequent forms. 22
  • 23.
    c) Design Map Thesystem design will take the following mapping when ready. 23 Main Form Login Splash Form ADMIN ADD NEW USER MAKE RESERVATION ADD/DELETE DRIVER ADD NEW BUS CHECK SEATS AVAILABLE USER SEARCH MAKE RESERATION ADD/DELETE DRIVER CHECK SEATS AVAILABLE ADD NEW BUS SEARCH
  • 24.
    4.3 DESIGN CONSIDERATIONS Thissection describes many of the issues that are needed to be able to addressed or resolved before embarking on a complete design solution. a) Assumptions This BBMS design makes several assumptions about the software and hardware requirements as is in the SRS. All the environmental operating requirements of both the user interface and the database can be found in the BBMS requirements. Both the database and the user application make the following assumptions about the operating environment. The system can be described by the operating requirements associated with this document and in the SRS. The system application in execution will have the necessary resources availed as required. This entails sufficient memory and permanent storage space and the adequate CPU for the application. The user application makes the following assumptions about its operating environment. The user machine will have Microsoft access database components installed, as they are required for the system implementation. The machine will also have necessary database setup. b) Goals and guide lines The major goal of the Bus Booking Management System is to help automate the current manual process of Horizon Coach making it extremely simple and easy to use. The system is meant for the firm’s employees some of whom are not technically advanced. It is very important that the prompts for the user be clear and concise since this will be the highest level of interaction between the system and the user. It is also important the series of prompts and responses be tested with the users before being deployed. 24
  • 25.
    The user shouldget a response in a timely fashion since users tend to lose interest if they have to wait too long for the system to respond. In this design, a minimum of data is transferred between the user and the database so as to retrieve the necessary information and return the requested data to the user. Other goals of BBMS include; • To minimize the time spent on manual recording • To minimize the amount of paper work required. • To provide searchable database of all Passengers. • To reduce complexity. This system attempts to keep the user interface and application as independent as possible. All the prompts and responses on the user are completely driven. 4.4 SYSTEM ENVIRONMENT System scalability and security are the requirements for the system architecture of the Bus Booking management system. The system will accommodate scalability allowing flexibility within the system to expand, modify or downsize easily to meet the evolving business and technology change. a) Development tools This part of the SDS specifies the tools that will be used to develop the system. They include: Application programming visual basic 6.0 and MS access for database. Other tools to be used will include forms which will act as screens for input and out, tables that will be for input and data entry. b) Design methodology In designing the BBMS for Horizon Coach, the following approach will be used: Water fall model will be used as the best language for this kind of system. This is because water fall model is suitable for visualizing, specifying, constructing and documenting the features of 25
  • 26.
    the system. Thedesign will take the following approach: designing the database, creating relationships, designing the user interfaces and the system processes. c) Database design Database design refers to a process of modeling the information so as to meet the user requirements. The process will be accomplished in three stages. d) Conceptual design Conceptual design refers to a process of constructing an abstract model of data to be included in a database. In creating the conceptual design for Horizon Coach, the following activities will be involved. Identification of the entities: the various entities included in the BBMS are; • TRAVELL DETAILS • RESERVATION DETAILS • LOG IN • HOMEPAGE e) Identification of relationships This refers to an association between the entities. For Horizon Coach, a passenger makes reservation as wishes. The Management therefore records all details of the passenger and as well as those of the driver who will be on duty. Passenger makes reservation Management records passenger details, book seats 26 Checks IN OrdersCUSTOMER CUSTOMER Records DETAILSManagement Delivered Delivers SERVICE
  • 27.
    f) Logical design Thispart of the database design will entail selection of database model which is a collection of concepts and rules for the description of the structures of the database. A relational database model will be used for this case as it defines a database as a collection of tables containing all data and their related properties. f) Data normalization This is a process of removing redundant data from the tables in order to improve storage efficiency, data integrity and data scalability. g) Physical data design The system will include the tables show below containing the attributes in them. i. Users table 27
  • 28.
    This table storesuser’s username and password which they use to log in to the system. ii. Service Information Table To record place of departure and destination of a passenger. iii. Seat Reservation Table To reserve passenger seats 28
  • 29.
    iv. Passenger informationTable To record passenger information v. Driver Information Table To record driver information. vi. Bus Table To store bus information 29
  • 30.
    4.5 DATABASE IMPLEMENTATION Inthis system, the database will be implemented using MS Access. It functions as storage to keep track of the entire Organization. a) Database file management security There will be Backup and recovery policies and procedures to protect data stored in BBMS to protect this data from damage or loss. If by any chance something happens and the integrity is compromised BBMS will have the ability to restore and recover lost or damaged data. File Security is defined by personal or sensitive data that is stored in files on the database. It is a vital part of every data storage system. The administrative team will handle this for the BBMS project by defining user groups and assigning permissions. This is a requirement of the system because the staff will be using/sharing applications and files. The User groups will be defined and consist of system administrators, managers, and staff. Basically three levels of access. These levels will allow certain privileges and be controlled by the rank in group permissions. Permissions will stem between read, write, and execute broken down into access and ability to perform file/application manipulation. The categories are as follows. • Read a file - read file contents only • Write a file - store files change file contents • Execute a file - run available programs The system will of through a series of steps when accessing 30
  • 31.
    4.6 ARCHITECTURAL ANDCOMPONENT LEVEL DESIGN a. Flow Chart Symbols The following symbols are associated with logical process. Terminator-Marks the start or end of a process Process-Represent a step in the process Decision -Indicate a point where the outcome of a decision indicates the next step. Flow line -Used to show direction of data or information. Input or output operation-Shows input and output from a process Database-A step that results in information being stored 31
  • 32.
    Data flow forsearching record 32 Display the record Search record requested User Validate username & password
  • 33.
    System Flowchart YES 33 Start Load mainMenu Enter to Admin/Employee Form Print report Enter details for the task Validate/verify details Update details & process report Display reports Enter valid password Exit DatabaseAnother task
  • 34.
    a. Context Diagram Thefirst level of DFD shows the main process within the system that generalizes the function of the entire system in relation to external entities. When a passenger makes reservation, which he receives by an entry staff/employee, who checks/locates the available seats and reserves them. This may be represented showing the Passenger reservation process, where the passenger is an external entity in the context diagram. b. Data Flow Diagrams -The nature of process is entered in the box along with the actor -A point where data is held accessed. 34 Data store Process
  • 35.
    -A point wheredata originates -Show how data flow around the system. c. Data Flow Diagram 1 Reserves 35 1 Bus Process reserve Passenger Passenger Staff (employee)1.1 Sort Services Staff1.2 Staff1.3 Source (sink)
  • 36.
    4.7 USER INTERFACEDESIGN User interface will consist following main screens, login screen which will consist of a user dialogue box text boxes and three labels for data input. The login screen will be used to authenticate the user to the system. The sample user interface forms and screens that the user will interact with include: 1. Login Form 2. Bus Form 3. Driver Form 4. Reservation Form 5. Passenger information Form 6. Service Information Form 7. Main Menu Form LOADING BAR 36 Locate seats Passnger file
  • 37.
    The loading bargives user some information before the program has started. MAIN MENU FORM The main menu is the homepage of the program. User can use it for navigation. 37
  • 38.
  • 39.
    User needs toenter his username and user full names should appear if his username is in database. Then, user has to enter password correctly to login. If user enters incorrect password, he will receive an error message as "Invalid Password". Finally, user can quit this program. ADMIN FORM If user logs in as Administrator, Admin Form will appear. This Form shows capabilities of Admin. 39
  • 40.
    EMPLOYEE FORM If userlogs in as system user, Employee Form will appear. This form shows capabilities of Employee. 40
  • 41.
  • 42.
    If user (Adminor Employee) clicks “Make Reservation” button, “Service Information” Form needs to be filled. PASSENGER INFORMATION FORM 42
  • 43.
    After user fillsService information form, Passenger Information Form will appear. The passenger information will be filled. RESERVATION FORM 43
  • 44.
    In this form,user needs to select an available seat. Seat’s color will change according to gender in the Reservation Form. If it is reserved for a man, color will yellow; if it is reserved for a woman, color will be pink. PAYMENTS FORM 44
  • 45.
    Payment form isused to make payment. Passenger can make payment using either cash or by M- pesa. PAYMENT VERIFICATION FORM (cash) If passenger decides to pay with cash, this form appears. PAYMENT VERIFICATION(mpesa) 45
  • 46.
    If passenger decidesto pay using M-pesa, this form appears where he/she is given pay bill number. DRIVER FORM 46
  • 47.
    If user clicks“Add new driver” button; Driver Form needs to be filled. BUS FORM 47
  • 48.
    When the companybuys a new bus, the following form is used to keep the bus record in database. ADD USER FORM 48
  • 49.
    Admin can addnew Employee into the system using the above form. CHANGE PASSWORD 49
  • 50.
    If user decidesto change password, he can use the “change password form” CHAPTER 5 TESTS PLAN 50
  • 51.
    5.1Introduction This is aimedat identifying and correcting errors. The major objective of this activity is to ensure that the processing done by the application is correct and meets the objectives of the organization. Test plan aids in effective and systematic testing of the system and it aims at checking the errors of omission and commission that hinders the realization of the objectives. It takes the bottom up testing approach. 5.2Importance of testing 1. Testing is used to find program errors on the system. 2. It is used to find undercover errors in a program through the use of defect testing. 3. Testing is also used to uncover new types of errors associated with new inventions and technology 4. Testing aims at assuring quality by enforcing consistency and reliability. 5. It is used for both validation and verification to develop a product that meets user requirement. 6. It is used to identify the best component combination for effective error identification. 5.3Test Plan Strategies The importance of the test plan is to show how the system is to be tested and also gives precise procedures to be followed during the test plan. The test date is identified, what is being tested and the expected output as well as the actual input. Test plan is one of the standard documents that should be produced in most software engineering projects. If the project does not have any test plan this means that the software produced is of low quality. This may not be acceptable to the user since it will not satisfy their needs. The test plan should be written as soon as you have identified the requirements. The system will be tested with sample data to see how it would handle input and output functions as well as extreme data or conditions to determine the system behavior in overloaded situation which will directly slow the system that behaves in failure or extreme situations. 51
  • 52.
    The types oftesting that will be conducted upon include: • Unit testing • Module testing • System testing • Integration testing. 5.3.1Unit testing In this type of testing, the smallest testable parts of the system I.e. units are individually tested and independently examined for correct functionality. This type of testing involves both the positive testing and negative testing. This is important so as to make sure that the system functions properly when used both correctly and incorrectly. In this case, the forms in visual basic as well as the tables for the database will be tested individually to ensure that they are compatible. This also applies to the operating system and the software applications. 5.3.2Integration testing This is where two or more related programs are tested. The test will involve two types of approaches i.e. the bottom-up approach that begins with the simplest task to the most complex part .e.g. from passenger information table to the database and top-down approach that tests the system from the complex task to the simplest unit of all. We seek to verify that all the hardware function together without conflicting. All the forms linked to the database should be connected well without any issue. Ensure that all the programs work well to avoid interruption and there is no issue whatsoever affecting database update. 5.3.3System testing I this type of testing we shall test the entire system for functionality to ensure that the system can process and handle large volumes of data quickly and efficiently. The test will be done with a 52
  • 53.
    sample of someusers who will use the system under test in its actual capability environment. Possible problems are corrected before really conversion. 5.3.4Acceptance testing This test will complete the formal testing process where all the users and the administrator will use the system so as they get familiar with it. The users test the system before it is rolled out to be fully used. i. Beta testing-Carried out at bus company premise. This involve delivering the system to number of potential clients to use the system and report back to developer key malfunctions with an understanding that the product is still being tested. ii. Alpha testing-It takes place at the developer site. It is the final testing before the software is about to be released to the hospital for use. It has two phases a. First phase b. Second phase a).First phase-The software is tested by in house of developers. They use either debugger software or hardware assisted debuggers. b).Second phase-The software is handed over to a different bus company for additional testing in an environment that is similar to intended use. 5.3.5Recovery testing Recovery testing will force the system to fail in various ways and try to verify that the recover is efficiently done or performed. It is vital that all the data is recovered after the system failure and no corruption of data. 53
  • 54.
    5.4Test plan Type oftest Test data Tested area Expected output Result Unit testing and logical testing Interface How the system is interactive Easy to use and effective interface by system users. To increase the level of usability hence increases level of accuracy. Numerical fields Should accept numbers only. Should perform as expected. Text fields Should accept only text characters. Should perform as expected. Login Should accept correct password. Should perform as expected. Username and password Security Connect to database for verification access is denied if wrong password is given. Should perform as expected. Module testing The MDI FORM Navigation of system Sub menu to open The system should be accessed from the level to the lowest level. System testing CODE System implementation The system should have no errors when running Ensure the system functions as required without problem. Command buttons for file operation Should perform as expected The files should be manipulated easily by use of commands. 54
  • 55.
    5.5Conclusion All testing wasdone carefully and each test was up to the required standards of the users’ .error tests may be suggested but the above mentioned are just sufficient to test. Testing is an essential phase in system development and therefore it should be taken with a lot of interest. CHAPTER 6 IMPLEMENTATION PHASE 6.1Introductions The system has been developed using visual basic 6.0 and ms access database. 55
  • 56.
    6.2Purpose The document containsoverviews of system, description of the major tasks that are required to be done before the system is put into use. 6.3System description This system will manage all bus booking activities, it will cover all passenger details and maintaining all record about the drivers. This will be facilitated in the database which will preserve their record for future reference. The system will processes data into useful information. 6.4System organization In this section it provides a brief description of system components necessary to the implementation of the system. The system will be installed in all causality offices head quarters where all passengers can get access to the system. The main functions that will be carried out by the application will be 1. Registering passengers 2. Booking and reservation of travelling tickets 3. Assigning passenger the available seats 4. Paying for services 5. Keeping booking record 6. Generating reports 7. Generating number which will be used for passenger identification 6.5 Implementation strategy Direct conversion 56
  • 57.
    This the bestmethod of implementing the system by direct conversion .This was done because the travelling company does not have a stable system at the moment as they still run their things manually. Justification I. The system will be implemented immediately after testing is done in team work. II. Currently there is no system that is used so there is no much cost that will be lost in replacing the old system. 6.6Installations  A 150 GB  Core i3 and above processor  2 GB or 4 GB ram  Printer e.g. laser  Window exp or window 7  Microsoft access 6.7 Data migration All data from the manual system was migrated to the new system to measure up the performance of the new system depending on the kind of data that will be put on the system once is put in use. 6.8Review 57
  • 58.
    The system developerand the users will analyze and compare the two systems and will come up with changeover method used. 6.9Maintenance plan The maintenance plan include all those thing that will be need for the project output once the management has accepted them and how they will be achieved.  Identification of computer system  Hardware and other peripherals  Technical and all manuals including the proposal. 6.10Implementation schedule Activity Duration Objective Contact person System installation preparation 4days Setting all the requirement in place System developer Installation 2days Installing the software System maintainer or System developer Reviewing and verification 3days Measuring the system performance System developer Training 4days Training all the users of the new system System developer 6.11Conclusions 58
  • 59.
    The implementation ofthis system will help in handling daily operation efficiently and good performance of the travelling agencies. It will improve record storage as all data will be stored in the database. 6.12Recommendation The system being a stand-alone it does not need to be online as all need that will be required for a passenger you can book seats. CHAPTER 7 59
  • 60.
    7.0Codes Codes for validatingpasswords and user name in the login form Private Sub Cmdlogin_Click() If rs_bus.State = adStateOpen Then rs_bus.Close rs_bus.Open "Select * from users WHERE username='" & TxtUserName.Text & "'", datacon, adOpenKeyset, adLockOptimistic If rs_bus.RecordCount < 1 Then MsgBox ("User Not Defined"): Exit Sub With rs_bus If txtPassword.Text = .Fields("password") Then If TxtUserName = "admin" Or TxtUserName = "ADMIN" Then MsgBox ("You are logged in as the system Admin") MDIForm1.Command1.Visible = False MDIForm1.cmdloggedin.Visible = True Me.Hide frmadmin.Show Else MsgBox ("You are logged in as the system User") MDIForm1.Command1.Visible = False MDIForm1.cmdloggedin.Visible = True Me.Hide frmemployee.Show End If Else MsgBox ("Invalid Password") End If End With MDIForm1.Text1.Text = TxtUserName.Text End Sub Sample codes for the splash form 60
  • 61.
    Private Sub lblper_Click() lblper.Caption= "0%" End Sub Private Sub Timer1_Timer() ProgressBar1.Value = ProgressBar1.Value + 5 lblper.Caption = ProgressBar1.Value & "%" If ProgressBar1.Value = 100 Then lblper.Caption = "please wait.." Timer1.Enabled = False Unload Me MDIForm1.Show End If End Sub Sample codes for the admin form Private Sub cmdadduser_Click() MsgBox "Please Add New User", vbOKOnly frmadduser.cmdsave.Enabled = False frmadduser.Show End Sub Private Sub cmdseats_Click() frmreservation.cmdok.Visible = False Unload Me frmreservation.Show End Sub Private Sub Cmdsearch_Click() Unload Me 61
  • 62.
    frmsearch.Show End Sub Private SubCmdactualservice_Click() Unload Me frmactualserviceinfo.Show End Sub Private Sub Cmdservice_Click() Unload Me frmservice.Show End Sub Private Sub Cmdserviceinfo_Click() Unload Me frmserviceinfo.Show End Sub Private Sub Cmddriver_Click() Unload Me frmdriver.Show End Sub Private Sub Cmdbus_Click() Unload Me frmbus.Show End Sub Private Sub Command5_Click() 62
  • 63.
    Unload Me frmdriver.Show End Sub PrivateSub Command7_Click() Unload Me frmserviceinfo2.Show End Sub Private Sub Command8_Click() Unload Me frmserviceinfo2.Show End Sub Private Sub Command9_Click() Unload Me MDIForm1.Frame2.Visible = True MDIForm1.Label1.Visible = False End Sub Private Sub Imglogout_Click() If MsgBox("Are you sure you want to LOG OUT", vbOKCancel, "Bus Booking Management System") = vbOK Then Unload Me MDIForm1.Show frmlogin.txtPassword = "" frmlogin.TxtUser = "" frmlogin.TxtUserName = "" MDIForm1.cmdloggedin.Visible = False MDIForm1.Command1.Visible = True 63
  • 64.
    MDIForm1.Text1 = "" MDIForm1.Frame2.Visible= True MDIForm1.Label1.Visible = False Else frmadmin.Show End If End Sub Sample codes for the Employee form Private Sub cmdchangepassword_Click() Unload Me frmadduser.Command1.Visible = False frmadduser.cmdmovenext.Visible = False frmadduser.cmdmoveprevious.Visible = False frmadduser.cmddelete.Visible = False frmadduser.cmdsave.Visible = False frmadduser.cmdchange.Visible = True frmadduser.txtfullnames.Enabled = True frmadduser.txtPassword.Enabled = True frmadduser.TxtUserName.Enabled = True frmadduser.txtsearch.Enabled = False frmadduser.txtfullnames = "" frmadduser.txtPassword = "" frmadduser.TxtUserName = "" frmlogin.TxtUserName.Text = frmadduser.TxtUserName.Text frmadduser.Show End Sub 64
  • 65.
    Private Sub cmdseats_Click() frmreservation.cmdok.Visible= False Unload Me frmreservation.Show End Sub Private Sub Command1_Click() Unload Me MDIForm1.Frame2.Visible = True MDIForm1.Label1.Visible = False End Sub Private Sub Command2_Click() Unload Me frmsearch.Show End Sub Private Sub Command3_Click() Unload Me frmserviceinfo.Show End Sub Private Sub Command4_Click() Unload Me frmdriver.Show End Sub Private Sub Command5_Click() Unload Me 65
  • 66.
    frmbus.Show End Sub Private SubCommand6_Click() Unload Me frmactualserviceinfo.Show End Sub Private Sub Image1_Click() If MsgBox("Are you sure you want to LOG OUT", vbOKCancel, "Bus Booking Management System") = vbOK Then Unload Me MDIForm1.Show frmlogin.txtPassword = "" frmlogin.TxtUser = "" frmlogin.TxtUserName = "" MDIForm1.cmdloggedin.Visible = False MDIForm1.Command1.Visible = True MDIForm1.Text1 = "" MDIForm1.Frame2.Visible = True MDIForm1.Label1.Visible = False Else frmemployee.Show End If End Sub Sample codes for the add user form Option Explicit Dim rs_bus As New ADODB.Recordset Private Sub fill() 66
  • 67.
    txtfullnames.Text = rs_bus!FullNames txtpassword.Text= rs_bus!Password txtusername.Text = rs_bus!UserName End Sub Private Sub cmdcancel_Click() rs_bus.Close If frmlogin.txtusername = "admin" Or frmlogin.txtusername = "ADMIN" Then Unload Me frmadmin.Show Else frmemployee.Show Unload Me End If End Sub Private Sub cmdchange_Click() cmdcancel.Visible = False cmdexit.Visible = True If rs_bus.State = adStateOpen Then rs_bus.Close rs_bus.Open "Select * from users WHERE username='" & txtusername.Text & "'", datacon, adOpenKeyset, adLockOptimistic 'If rs_bus.RecordCount > 0 Then MsgBox ("username Already Exists"): Exit Sub With rs_bus .Update .Fields("password") = txtpassword.Text .Fields("FullNames") = txtfullnames.Text .Update MsgBox ("Record updated Successfully") 67
  • 68.
    End With End Sub PrivateSub cmddelete_Click() On Error Resume Next Dim reply, optn As Boolean With rs_bus .MoveFirst Do Until .EOF If txtusername.Text = rs_bus!UserName Then optn = True Exit Do End If .MoveNext Loop If optn = True Then reply = MsgBox("Do you want to delete this User?", vbYesNo + vbQuestion, "Delete") If reply = vbYes Then .Delete txtfullnames.Text = "" txtpassword.Text = "" txtusername.Text = "" End If reply = MsgBox("User Deleted!", vbOKOnly + vbExclamation, "Delete") End If End With End Sub 68
  • 69.
    Private Sub cmdexit_Click() rs_bus.Close Iffrmlogin.txtusername = "admin" Then Unload Me frmadmin.Show Else frmemployee.Show Unload Me End If End Sub Private Sub cmdmovenext_Click() On Error Resume Next rs_bus.MoveNext If rs_bus.EOF Then MsgBox "You have reached the end of file!", vbApplicationModal, "End of file" End If If rs_bus.EOF Then Exit Sub End If fill End Sub Private Sub cmdmoveprevious_Click() On Error Resume Next rs_bus.MovePrevious If rs_bus.BOF Then MsgBox "you have reached the end of file!", vbApplicationModal, "End of file" End If fill 69
  • 70.
    End Sub Private Subcmdsave_Click() If rs_bus.State = adStateOpen Then rs_bus.Close rs_bus.Open "Select * from users WHERE username='" & txtusername.Text & "'", datacon, adOpenKeyset, adLockOptimistic If rs_bus.RecordCount > 0 Then MsgBox ("username Already Exists"): Exit Sub With rs_bus .AddNew .Fields("username") = txtusername.Text .Fields("password") = txtpassword.Text .Fields("FullNames") = txtfullnames.Text .Update MsgBox ("Record Saved Successfully") End With cmdsave.Enabled = False cmdcancel.Visible = False cmdexit.Visible = True Command1.Enabled = True End Sub Private Sub Command1_Click() txtusername.Enabled = True txtpassword.Enabled = True txtfullnames.Enabled = True txtusername = "" txtpassword = "" txtfullnames.Text = "" cmdsave.Enabled = True 70
  • 71.
    Command1.Enabled = False EndSub Private Sub Command2_Click() Unload Me frmadmin.Show End Sub Private Sub Command3_Click() Unload Me frmadmin.Show End Sub Private Sub Form_Load() rs_bus.CursorType = adOpenKeyset rs_bus.LockType = adLockOptimistic rs_bus.Source = "users" rs_bus.ActiveConnection = datacon rs_bus.Open rs_bus.MoveFirst fill End Sub Private Sub Image1_Click() End Sub Private Sub txtsearch_Change() On Error Resume Next 'demension a search variable(rsearch) 71
  • 72.
    Dim reply, rsearchAs Boolean rs_bus.MoveFirst Do Until rs_bus.EOF If rs_bus!UserName Like txtsearch.Text + "*" Then rsearch = True Exit Do End If rs_bus.MoveNext Loop If rsearch = True Then With rs_bus txtfullnames.Text = rs_bus!FullNames txtpassword.Text = rs_bus!Password txtusername.Text = rs_bus!UserName End With Else reply = MsgBox("Record Not Available", vbOKOnly + vbInformation, "Error") If reply = vbOK Then txtsearch.Text = "" txtsearch.SetFocus End If End If End Sub Sample codes for passenger information form Option Explicit Dim rs_bus As New ADODB.Recordset Private Sub Command1_Click() 72
  • 73.
    If rs_bus.State =adStateOpen Then rs_bus.Close rs_bus.Open "Select * from passengerinformation WHERE id_number='" & txtIDnumber.Text & "'", datacon, adOpenKeyset, adLockOptimistic If rs_bus.RecordCount > 0 Then MsgBox ("Passenger Already Exists"): Exit Sub With rs_bus .AddNew .Fields("id_number") = txtIDnumber.Text .Fields("first_name") = txtfirstname.Text .Fields("surname") = txtsurname.Text .Fields("gender") = txtgender.Text .Fields("phone_number") = txtphonenumber.Text .Update MsgBox ("Record Saved Successfully") End With If Option1.Value = True Then frmreservation.Label6.BackColor = vbYellow ElseIf Option2.Value = True Then frmreservation.Label6.BackColor = &HFF00FF Option1.Value = False End If MsgBox "Please Select Seat Number", vbOKOnly frmreservation.Show End Sub Private Sub Command2_Click() If frmlogin.txtusername = "admin" Or frmlogin.txtusername = "ADMIN" Then Unload Me frmadmin.Show Else 73
  • 74.
    frmemployee.Show Unload Me End If EndSub Private Sub Command3_Click() Unload Me MDIForm1.Frame2.Visible = True MDIForm1.Label1.Visible = False End Sub Private Sub Command4_Click() Command1.Enabled = True Command4.Enabled = False txtfirstname.Enabled = True txtIDnumber.Enabled = True txtphonenumber.Enabled = True txtsurname.Enabled = True Option1.Enabled = True Option2.Enabled = True End Sub Private Sub Image1_Click() If MsgBox("Are you sure you want to LOG OUT", vbOKCancel, "Bus Booking Management System") = vbOK Then Unload Me MDIForm1.Show frmlogin.txtpassword = "" frmlogin.TxtUser = "" 74
  • 75.
    frmlogin.txtusername = "" MDIForm1.cmdloggedin.Visible= False MDIForm1.Command1.Visible = True MDIForm1.Text1 = "" MDIForm1.Frame2.Visible = True MDIForm1.Label1.Visible = False Else frmpassengerinfo.Show End If End Sub Private Sub Option1_Click() txtgender.Text = "Male" End Sub Private Sub Option2_Click() txtgender.Text = "Female" End Sub Sample codes for reservation form Option Explicit Dim rs_bus As New ADODB.Recordset Private Sub fill() Label6.Caption = rs_bus!seat_color End Sub Private Sub cmd1_Click() Text1.Text = "Seat No 1" If Label6.BackColor = vbYellow Then cmd1.BackColor = vbYellow ElseIf Label6.BackColor = &HFF00FF Then 75
  • 76.
    cmd1.BackColor = &HFF00FF EndIf Label6.BackColor = &HC00000 End Sub Private Sub cmdq_Click() cmdq.Caption = "w" cmdq.BackColor = red End Sub Private Sub cmd10_Click() Text1.Text = "Seat No 10" If Label6.BackColor = vbYellow Then cmd10.BackColor = vbYellow ElseIf Label6.BackColor = &HFF00FF Then cmd10.BackColor = &HFF00FF End If Label6.BackColor = &HC00000 End Sub Private Sub cmd11_Click() Text1.Text = "Seat No 11" If Label6.BackColor = vbYellow Then cmd11.BackColor = vbYellow ElseIf Label6.BackColor = &HFF00FF Then cmd11.BackColor = &HFF00FF End If Label6.BackColor = &HC00000 End Sub 76
  • 77.
    Private Sub cmd12_Click() Text1.Text= "Seat No 12" If Label6.BackColor = vbYellow Then cmd12.BackColor = vbYellow ElseIf Label6.BackColor = &HFF00FF Then cmd12.BackColor = &HFF00FF End If Label6.BackColor = &HC00000 End Sub Private Sub cmd13_Click() Text1.Text = "Seat No 13" If Label6.BackColor = vbYellow Then cmd13.BackColor = vbYellow ElseIf Label6.BackColor = &HFF00FF Then cmd13.BackColor = &HFF00FF End If Label6.BackColor = &HC00000 End Sub Private Sub cmd14_Click() Text1.Text = "Seat No 14" If Label6.BackColor = vbYellow Then cmd14.BackColor = vbYellow ElseIf Label6.BackColor = &HFF00FF Then cmd14.BackColor = &HFF00FF End If Label6.BackColor = &HC00000 End Sub Private Sub cmd15_Click() 77
  • 78.
    Text1.Text = "SeatNo 15" If Label6.BackColor = vbYellow Then cmd15.BackColor = vbYellow ElseIf Label6.BackColor = &HFF00FF Then cmd15.BackColor = &HFF00FF End If Label6.BackColor = &HC00000 End Sub Private Sub cmd16_Click() Text1.Text = "Seat No 16" If Label6.BackColor = vbYellow Then cmd16.BackColor = vbYellow ElseIf Label6.BackColor = &HFF00FF Then cmd16.BackColor = &HFF00FF End If Label6.BackColor = &HC00000 End Sub Private Sub cmd17_Click() Text1.Text = "Seat No 17" If Label6.BackColor = vbYellow Then cmd17.BackColor = vbYellow ElseIf Label6.BackColor = &HFF00FF Then cmd17.BackColor = &HFF00FF End If Label6.BackColor = &HC00000 End Sub Private Sub cmd18_Click() Text1.Text = "Seat No 18" 78
  • 79.
    If Label6.BackColor =vbYellow Then cmd18.BackColor = vbYellow ElseIf Label6.BackColor = &HFF00FF Then cmd18.BackColor = &HFF00FF End If Label6.BackColor = &HC00000 End Sub Private Sub cmd19_Click() Text1.Text = "Seat No 19" If Label6.BackColor = vbYellow Then cmd19.BackColor = vbYellow ElseIf Label6.BackColor = &HFF00FF Then cmd19.BackColor = &HFF00FF End If Label6.BackColor = &HC00000 End Sub Private Sub cmd2_Click() Text1.Text = "Seat No 2" If Label6.BackColor = vbYellow Then cmd2.BackColor = vbYellow ElseIf Label6.BackColor = &HFF00FF Then cmd2.BackColor = &HFF00FF End If Label6.BackColor = &HC00000 End Sub Private Sub cmd20_Click() Text1.Text = "Seat No 20" If Label6.BackColor = vbYellow Then 79
  • 80.
    cmd20.BackColor = vbYellow ElseIfLabel6.BackColor = &HFF00FF Then cmd20.BackColor = &HFF00FF End If Label6.BackColor = &HC00000 End Sub Private Sub cmd21_Click() Text1.Text = "Seat No 21" If Label6.BackColor = vbYellow Then cmd21.BackColor = vbYellow ElseIf Label6.BackColor = &HFF00FF Then cmd21.BackColor = &HFF00FF End If Label6.BackColor = &HC00000 End Sub Private Sub cmd22_Click() Text1.Text = "Seat No 22" If Label6.BackColor = vbYellow Then cmd22.BackColor = vbYellow ElseIf Label6.BackColor = &HFF00FF Then cmd22.BackColor = &HFF00FF End If Label6.BackColor = &HC00000 End Sub Private Sub cmd23_Click() Text1.Text = "Seat No 23" If Label6.BackColor = vbYellow Then cmd23.BackColor = vbYellow 80
  • 81.
    ElseIf Label6.BackColor =&HFF00FF Then cmd23.BackColor = &HFF00FF End If Label6.BackColor = &HC00000 End Sub Private Sub cmd24_Click() Text1.Text = "Seat No 24" If Label6.BackColor = vbYellow Then cmd24.BackColor = vbYellow ElseIf Label6.BackColor = &HFF00FF Then cmd24.BackColor = &HFF00FF End If Label6.BackColor = &HC00000 End Sub Private Sub cmd25_Click() Text1.Text = "Seat No 25" If Label6.BackColor = vbYellow Then cmd25.BackColor = vbYellow ElseIf Label6.BackColor = &HFF00FF Then cmd25.BackColor = &HFF00FF End If Label6.BackColor = &HC00000 End Sub Private Sub cmd26_Click() Text1.Text = "Seat No 26" If Label6.BackColor = vbYellow Then cmd26.BackColor = vbYellow ElseIf Label6.BackColor = &HFF00FF Then 81
  • 82.
    cmd26.BackColor = &HFF00FF EndIf Label6.BackColor = &HC00000 End Sub Private Sub cmd27_Click() Text1.Text = "Seat No 27" If Label6.BackColor = vbYellow Then cmd27.BackColor = vbYellow ElseIf Label6.BackColor = &HFF00FF Then cmd27.BackColor = &HFF00FF End If Label6.BackColor = &HC00000 End Sub Private Sub cmd28_Click() Text1.Text = "Seat No 28" If Label6.BackColor = vbYellow Then cmd28.BackColor = vbYellow ElseIf Label6.BackColor = &HFF00FF Then cmd28.BackColor = &HFF00FF End If Label6.BackColor = &HC00000 End Sub Private Sub cmd29_Click() Text1.Text = "Seat No 29" If Label6.BackColor = vbYellow Then cmd29.BackColor = vbYellow ElseIf Label6.BackColor = &HFF00FF Then cmd29.BackColor = &HFF00FF 82
  • 83.
    End If Label6.BackColor =&HC00000 End Sub Private Sub cmd3_Click() Text1.Text = "Seat No 3" If Label6.BackColor = vbYellow Then cmd3.BackColor = vbYellow ElseIf Label6.BackColor = &HFF00FF Then cmd3.BackColor = &HFF00FF End If Label6.BackColor = &HC00000 End Sub Private Sub cmd30_Click() Text1.Text = "Seat No 30" If Label6.BackColor = vbYellow Then cmd30.BackColor = vbYellow ElseIf Label6.BackColor = &HFF00FF Then cmd30.BackColor = &HFF00FF End If Label6.BackColor = &HC00000 End Sub Private Sub cmd31_Click() Text1.Text = "Seat No 31" If Label6.BackColor = vbYellow Then cmd31.BackColor = vbYellow ElseIf Label6.BackColor = &HFF00FF Then cmd31.BackColor = &HFF00FF End If 83
  • 84.
    Label6.BackColor = &HC00000 EndSub Private Sub cmd32_Click() Text1.Text = "Seat No 32" If Label6.BackColor = vbYellow Then cmd32.BackColor = vbYellow ElseIf Label6.BackColor = &HFF00FF Then cmd32.BackColor = &HFF00FF End If Label6.BackColor = &HC00000 End Sub Private Sub cmd33_Click() Text1.Text = "Seat No 33" If Label6.BackColor = vbYellow Then cmd33.BackColor = vbYellow ElseIf Label6.BackColor = &HFF00FF Then cmd33.BackColor = &HFF00FF End If Label6.BackColor = &HC00000 End Sub Private Sub cmd34_Click() Text1.Text = "Seat No 34" If Label6.BackColor = vbYellow Then cmd34.BackColor = vbYellow ElseIf Label6.BackColor = &HFF00FF Then cmd34.BackColor = &HFF00FF End If Label6.BackColor = &HC00000 84
  • 85.
    End Sub Private Subcmd35_Click() Text1.Text = "Seat No 35" If Label6.BackColor = vbYellow Then cmd35.BackColor = vbYellow ElseIf Label6.BackColor = &HFF00FF Then cmd35.BackColor = &HFF00FF End If Label6.BackColor = &HC00000 End Sub Private Sub cmd36_Click() Text1.Text = "Seat No 36" If Label6.BackColor = vbYellow Then cmd36.BackColor = vbYellow ElseIf Label6.BackColor = &HFF00FF Then cmd36.BackColor = &HFF00FF End If Label6.BackColor = &HC00000 End Sub Private Sub cmd37_Click() Text1.Text = "Seat No 37" If Label6.BackColor = vbYellow Then cmd37.BackColor = vbYellow ElseIf Label6.BackColor = &HFF00FF Then cmd37.BackColor = &HFF00FF End If Label6.BackColor = &HC00000 End Sub 85
  • 86.
    Private Sub cmd38_Click() Text1.Text= "Seat No 38" If Label6.BackColor = vbYellow Then cmd38.BackColor = vbYellow ElseIf Label6.BackColor = &HFF00FF Then cmd38.BackColor = &HFF00FF End If Label6.BackColor = &HC00000 End Sub Private Sub cmd39_Click() Text1.Text = "Seat No 39" If Label6.BackColor = vbYellow Then cmd39.BackColor = vbYellow ElseIf Label6.BackColor = &HFF00FF Then cmd39.BackColor = &HFF00FF End If Label6.BackColor = &HC00000 End Sub Private Sub cmd4_Click() Text1.Text = "Seat No 4" If Label6.BackColor = vbYellow Then cmd4.BackColor = vbYellow ElseIf Label6.BackColor = &HFF00FF Then cmd4.BackColor = &HFF00FF End If Label6.BackColor = &HC00000 End Sub 86
  • 87.
    Private Sub cmd40_Click() Text1.Text= "Seat No 40" If Label6.BackColor = vbYellow Then cmd40.BackColor = vbYellow ElseIf Label6.BackColor = &HFF00FF Then cmd40.BackColor = &HFF00FF End If Label6.BackColor = &HC00000 End Sub Private Sub cmd41_Click() Text1.Text = "Seat No 41" If Label6.BackColor = vbYellow Then cmd41.BackColor = vbYellow ElseIf Label6.BackColor = &HFF00FF Then cmd41.BackColor = &HFF00FF End If Label6.BackColor = &HC00000 End Sub Private Sub cmd42_Click() Text1.Text = "Seat No 42" If Label6.BackColor = vbYellow Then cmd42.BackColor = vbYellow ElseIf Label6.BackColor = &HFF00FF Then cmd42.BackColor = &HFF00FF End If Label6.BackColor = &HC00000 End Sub Private Sub cmd43_Click() 87
  • 88.
    Text1.Text = "SeatNo 43" If Label6.BackColor = vbYellow Then cmd43.BackColor = vbYellow ElseIf Label6.BackColor = &HFF00FF Then cmd43.BackColor = &HFF00FF End If Label6.BackColor = &HC00000 End Sub Private Sub cmd44_Click() Text1.Text = "Seat No 44" If Label6.BackColor = vbYellow Then cmd44.BackColor = vbYellow ElseIf Label6.BackColor = &HFF00FF Then cmd44.BackColor = &HFF00FF End If Label6.BackColor = &HC00000 End Sub Private Sub cmd45_Click() Text1.Text = "Seat No 45" If Label6.BackColor = vbYellow Then cmd45.BackColor = vbYellow ElseIf Label6.BackColor = &HFF00FF Then cmd45.BackColor = &HFF00FF End If Label6.BackColor = &HC00000 End Sub Private Sub cmd46_Click() Text1.Text = "Seat No 46" 88
  • 89.
    If Label6.BackColor =vbYellow Then cmd46.BackColor = vbYellow ElseIf Label6.BackColor = &HFF00FF Then cmd46.BackColor = &HFF00FF End If Label6.BackColor = &HC00000 End Sub Private Sub cmd47_Click() Text1.Text = "Seat No 47" If Label6.BackColor = vbYellow Then cmd47.BackColor = vbYellow ElseIf Label6.BackColor = &HFF00FF Then cmd47.BackColor = &HFF00FF End If Label6.BackColor = &HC00000 End Sub Private Sub cmd48_Click() Text1.Text = "Seat No 48" If Label6.BackColor = vbYellow Then cmd48.BackColor = vbYellow ElseIf Label6.BackColor = &HFF00FF Then cmd48.BackColor = &HFF00FF End If Label6.BackColor = &HC00000 End Sub Private Sub cmd49_Click() Text1.Text = "Seat No 49" If Label6.BackColor = vbYellow Then 89
  • 90.
    cmd49.BackColor = vbYellow ElseIfLabel6.BackColor = &HFF00FF Then cmd49.BackColor = &HFF00FF End If Label6.BackColor = &HC00000 End Sub Private Sub cmd5_Click() Text1.Text = "Seat No 5" If Label6.BackColor = vbYellow Then cmd5.BackColor = vbYellow ElseIf Label6.BackColor = &HFF00FF Then cmd5.BackColor = &HFF00FF End If Label6.BackColor = &HC00000 End Sub Private Sub cmd50_Click() Text1.Text = "Seat No 50" If Label6.BackColor = vbYellow Then cmd50.BackColor = vbYellow ElseIf Label6.BackColor = &HFF00FF Then cmd50.BackColor = &HFF00FF End If Label6.BackColor = &HC00000 End Sub Private Sub cmd51_Click() Text1.Text = "Seat No 51" If Label6.BackColor = vbYellow Then cmd51.BackColor = vbYellow 90
  • 91.
    ElseIf Label6.BackColor =&HFF00FF Then cmd51.BackColor = &HFF00FF End If Label6.BackColor = &HC00000 End Sub Private Sub cmd52_Click() Text1.Text = "Seat No 52" If Label6.BackColor = vbYellow Then cmd52.BackColor = vbYellow ElseIf Label6.BackColor = &HFF00FF Then cmd52.BackColor = &HFF00FF End If Label6.BackColor = &HC00000 End Sub Private Sub cmd53_Click() Text1.Text = "Seat No 53" If Label6.BackColor = vbYellow Then cmd53.BackColor = vbYellow ElseIf Label6.BackColor = &HFF00FF Then cmd53.BackColor = &HFF00FF End If Label6.BackColor = &HC00000 End Sub Private Sub cmd54_Click() Text1.Text = "Seat No 54" If Label6.BackColor = vbYellow Then cmd54.BackColor = vbYellow ElseIf Label6.BackColor = &HFF00FF Then 91
  • 92.
    cmd54.BackColor = &HFF00FF EndIf Label6.BackColor = &HC00000 End Sub Private Sub cmd55_Click() Text1.Text = "Seat No 55" If Label6.BackColor = vbYellow Then cmd55.BackColor = vbYellow ElseIf Label6.BackColor = &HFF00FF Then cmd55.BackColor = &HFF00FF End If Label6.BackColor = &HC00000 End Sub Private Sub cmd56_Click() Text1.Text = "Seat No 56" If Label6.BackColor = vbYellow Then cmd56.BackColor = vbYellow ElseIf Label6.BackColor = &HFF00FF Then cmd56.BackColor = &HFF00FF End If Label6.BackColor = &HC00000 End Sub Private Sub cmd57_Click() Text1.Text = "Seat No 57" If Label6.BackColor = vbYellow Then cmd57.BackColor = vbYellow ElseIf Label6.BackColor = &HFF00FF Then cmd57.BackColor = &HFF00FF 92
  • 93.
    End If Label6.BackColor =&HC00000 End Sub Private Sub cmd58_Click() Text1.Text = "Seat No 58" If Label6.BackColor = vbYellow Then cmd58.BackColor = vbYellow ElseIf Label6.BackColor = &HFF00FF Then cmd58.BackColor = &HFF00FF End If Label6.BackColor = &HC00000 End Sub Private Sub cmd59_Click() Text1.Text = "Seat No 59" If Label6.BackColor = vbYellow Then cmd59.BackColor = vbYellow ElseIf Label6.BackColor = &HFF00FF Then cmd59.BackColor = &HFF00FF End If Label6.BackColor = &HC00000 End Sub Private Sub cmd6_Click() Text1.Text = "Seat No 6" If Label6.BackColor = vbYellow Then cmd6.BackColor = vbYellow ElseIf Label6.BackColor = &HFF00FF Then cmd6.BackColor = &HFF00FF End If 93
  • 94.
    Label6.BackColor = &HC00000 EndSub Private Sub cmd60_Click() Text1.Text = "Seat No 60" If Label6.BackColor = vbYellow Then cmd60.BackColor = vbYellow ElseIf Label6.BackColor = &HFF00FF Then cmd60.BackColor = &HFF00FF End If Label6.BackColor = &HC00000 End Sub Private Sub cmd61_Click() Text1.Text = "Seat No 61" If Label6.BackColor = vbYellow Then cmd61.BackColor = vbYellow ElseIf Label6.BackColor = &HFF00FF Then cmd61.BackColor = &HFF00FF End If Label6.BackColor = &HC00000 End Sub Private Sub cmd7_Click() Text1.Text = "Seat No 7" If Label6.BackColor = vbYellow Then cmd7.BackColor = vbYellow ElseIf Label6.BackColor = &HFF00FF Then cmd7.BackColor = &HFF00FF End If Label6.BackColor = &HC00000 94
  • 95.
    End Sub Private Subcmd8_Click() Text1.Text = "Seat No 8" If Label6.BackColor = vbYellow Then cmd8.BackColor = vbYellow ElseIf Label6.BackColor = &HFF00FF Then cmd8.BackColor = &HFF00FF End If Label6.BackColor = &HC00000 End Sub Private Sub cmd9_Click() Text1.Text = "Seat No 9" If Label6.BackColor = vbYellow Then cmd9.BackColor = vbYellow ElseIf Label6.BackColor = &HFF00FF Then cmd9.BackColor = &HFF00FF End If Label6.BackColor = &HC00000 End Sub Private Sub cmdok_Click() If rs_bus.State = adStateOpen Then rs_bus.Close rs_bus.Open "Select * from seatReservation WHERE seat_number='" & Text1.Text & "'", datacon, adOpenKeyset, adLockOptimistic If rs_bus.RecordCount > 0 Then MsgBox ("Seat Already Booked"): Exit Sub With rs_bus .AddNew .Fields("seat_number") = Text1.Text .Fields("seat_color") = Label6.BackColor 95
  • 96.
    .Update MsgBox ("Record SavedSuccessfully") End With Unload Me frmpassengerinfo.Visible = False frmpayments.Show End Sub Private Sub Command1_Click() If frmlogin.txtusername = "admin" Or frmlogin.txtusername = "ADMIN" Then Unload Me frmadmin.Show Else frmemployee.Show Unload Me End If End Sub Private Sub Command2_Click() Unload Me MDIForm1.Frame2.Visible = True MDIForm1.Label1.Visible = False End Sub Private Sub Command33_Click() If Label6.BackColor = vbYellow Then cmd4.BackColor = vbYellow ElseIf Label6.BackColor = &HFF00FF Then cmd4.BackColor = &HFF00FF End If 96
  • 97.
    Label6.BackColor = &HC00000 EndSub Private Sub Command47_Click() If Label6.BackColor = vbYellow Then cmd47.BackColor = vbYellow ElseIf Label6.BackColor = &HFF00FF Then cmd47.BackColor = &HFF00FF End If Label6.BackColor = &HC00000 End Sub Private Sub Form_Load() rs_bus.CursorType = adOpenKeyset rs_bus.LockType = adLockOptimistic rs_bus.Source = "seatReservation " rs_bus.ActiveConnection = datacon rs_bus.Open rs_bus.MoveFirst fill End Sub Sample codes for module Global datacon As New ADODB.Connection Public dbpath As String Public Sub ConnectDB() dbpath = App.Path & "databaseBBMS.mdb" With datacon .CommandTimeout = 5 .ConnectionString = "Provider=Microsoft.Jet.OLEDB.4.0;Data Source = " & dbpath & ";Persist Security Info=False" 97
  • 98.
    .CursorLocation = adUseClient .Open EndWith 'MsgBox ("Connected to the database") End Sub 98
  • 99.
    USER MANUAL INTRODUCTION Horizon CoachBooking Management system is developed using Visual Basic 6.0(VB) to assist the administrator and users on their day to day operations in running of the company. The user manual is designed to assist the user in the effective use of the system and to assist in user registration showing all operations performed in the system and how to perform. Specifications This system has been built on specifications and some assumptions have been made which must be known to the user. Features of the system: a) The system is capable of holding the passenger, driver as well as payment details and be retrieved. b) Records can be deleted or amended from the database to update records or edited the system after a given period of time. Requirements Installation of the valid software is needed before user can interact with the system. Hardware requirements a) Pentium IV computer b) Dual core or Intel Pentium processor(1.8 GHz) c) 256 MB of RAM d) 50 GB Hard Disc. 99
  • 100.
    Software requirements a) Windows7 operating system b) Microsoft Access c) Microsoft Word Running setup: 1. Switch on the computer. 2. Insert the CD/DVD containing the program in the disk drive. 3. The setup screen automatically appears on the screen, follow the instructions given that guide you through the setup. 4. In the start menu click and go to the program, select the folder containing the system and double click to open. Getting started 100
  • 101.
    Immediately you runthe program the main window appears. Login When you click on login button, Login form appears requesting one to enter a valid username then after you press tab key, full names are displayed and you are now suppose to enter password to get access to the system. Errors during login If the user enters a wrong password the following message box appears and requires the user to enter the right password. 101
  • 102.
    Navigation Buttons Previous- Itmoves to the previous record. Next- It moves to next record in the database. First- Moves to the first record Last- Moves to the last record Close- Enables the user to exit the running window program. CONCLUSION Despite the hardships encountered in the entire development process the system has been developed for Horizon Coach, thus enabling it improves its efficiency and effectiveness. 102
  • 103.
    Maintenance and usageof the system will be easy as the documentation and user manual of the system will be available to all users. Also there will be room for enhancement as this was considered during development. The system will offer better functionalities than the manual system, where the users of the system will have to be computer literate so as to use the system effectively. 103
  • 104.
    APPENDIX Glossary a) BBMS: isan abbreviation for Bus booking Management System b) ADD- refers to a command that is used to include an item in the system. c) SEARCH- used to find passenger, driver or user in the database. d) RAM- refers to Random Access Memory i.e. type of memory that can be accessed e) Scalability -refers to the ability to expand. f) Debug -is the process of correcting errors generated during program execution. g) An error- refers to a defect in a given program. h) Run a program- is to initiate the execution of the set instructions. i) Prompts will be defined as the point at which the computer and the user interact. These are decision points in the control flow of the program, allowing the program to branch based on the user response. j) Commands- are the legal responses the user may make at any given prompt. k) Administrator:- the personnel who are mandated with administrating and creation of user accounts besides ensuring system security l) Users: The personnel who interact with the current system as well those expected to interact with the proposed system. 104
  • 105.
    Gnatt chart Task/deliverable Numberof weeks 1 2 3 4 5 6 7 8 9 10 11 12 13 Proposal document Proposal presentation SRS document System design specification Logical design n document Physical design document Implementation and test plan document User manual documentation Final document Final Presentation TROUBLE SHOOTING 105
  • 106.
    Problem Possible causeRemedy Software not responding Many processes re-scheduling Low memory space on the hard disk Check your memory space and free it if necessary. Close programs that are not in use Display of a funny message on the screen. Deletion of data spontaneously A virus attack on your system Install an Anti-virus software Update your Anti-virus from your vendor or from the website Pc shutdown Power failure Faulty power supply cable Faulty power supply unit Ensure there is power on mains supply and switch on. Check cable. Check your power supply unit Risks and Mitigations The table below outlines the risk and the effects and the mitigation that may be applied to avoid the same. Risk Effect Mitigations System Crash Lose of data Backups Software Failure Unexpected result Program tests Uncompleted Tasks Delay in project completion Activity schedule Virus Attack Corruption of files Scan with antivirus REFERENCES  Shelly, B, G, Cashman, J, T and Rosenblatt, J, H, 2006, System Analysis and Design, sixth edition, Thomson Course Technology, Massachusetts.  Pressman R.S Software Engineering: A practioners approach,5th Edition, McGraw Hill, New Delhi,2001  http://en.wikipedia.org/wiki/Data_flow_diagram(14th October 2014) 106
  • 107.
     Software engineering4th edition by Ian Somerville © 2004 publisher Pearson education international.  Software engineering 7th edition by William stalling published by Pearson education. 107