2014-15 Final Year Project Synopsis
On
ONLINE BANKING SYSTEM
Using
JAVA AND ORACLE
in Partial Fulfillment of Requirements for the Degree
of
Bachelor of Technology
in
Computer Science & Engineering
Group Members:
Kumar Kartikeya Upadhyay(1113310103)
Km. Neha Rani(1113310099)
Manvi Gupta(1113310112)
Raju Rajput (1113310163)
Supervisor:
Mr. Surya Prakash Sharma
NOIDAINSTITUTEOFENGINEERINGANDTECHNOLOGY,
ACKNOWLEDGEMENT
We are thankful to all the faculty members, providing their
valuable time and guidance in elaborating view of studying the
project details and getting the right vision for its implementation.
We are also thankful to our mentor Mr. Surya Prakash Sharma
who is having a vast knowledge of DBMS, System Analysis and
Design & Programming concepts which are the building block of
project.
We also thank Dr. Rajdev Tiwari, H.O.D(CSE), and all other
faculty members who are directly or indirectly involved with our
project. I am also pleased with the support and co-operation of the
lab in charge in order to make use of the free lab slots.
Abstract
Requirements definition and management is recognized as a necessary step
in the delivery of successful systems and software projects, discipline is also
required by standards, regulations, and quality improvement initiatives.
Creating and managing requirements is a challenge of IT, systems and
product development projects or indeed for any activity where you have to
manage a contractual relationship. Organization need to effectively define
and manage requirements to ensure they are meeting needs of the customer,
while proving compliance and staying on the schedule and within budge.
The impact of a poorly expressed requirement can bring a business out of
compliance or even cause injury or death. Requirements definition and
management is an activity that can deliver a high, fast return on investment.
The ONLINE BANKING SYSTEM undertaken as a project is based on
relevant technologies. The main aim of this project is to develop software for
bank management system. This project is to develop software for bank
management system. This project has been developed to carry out the
processes easily and quickly, which is not possible with the manuals
systems, which are overcome by this software. This project will be
developed using JAVA and. Hence it will provide the complete solution for
the current management system.
Table of Contents
1. Introduction of the Project
1.1. Project Objective
1.2. Project Benefit
1.3. Project Scope
1.4. Project Limitation
2. System Development Life Cycle
2.1. Preliminary Investigation
2.1.1. Request Clarification
2.1.2. Feasibility Study
2.1.2.1. Technical Feasibility
2.1.2.2. Economical Feasibility
2.1.2.3. Operational Feasibility
2.1.3. Request Approval
2.2. Determination of System Requirements
3. System Design
3.1. Interface Design
3.1.1. User Interface
3.1.2. Communication Interface
3.2. Detailed System Specification
3.2.1. Detailed System Design
3.2.1.1 Functional Flow of System
3.2.1.2 Data Flow of System
4. Testing & Debugging
5. References
Introduction of the Project
1.1. Project Objective
 To allow only authorized user to access various function and
processed available in the system.
 Locate any A/C wanted by the user.
 Reduced clerical work as most of the work done by computer.
 Provide greater speed & reduced time consumption.
1.2. Project Benefits
Some benefits are:
 Access to privilege banking zone
 Dedicated Relationship Manager
 International Debit Card with insurance coverage
 Facility to link with current account
 Anywhere Banking with higher limits
 Daily account balance alerts
 Multi-city cheque book with 25 leaves
1.3. Project Scope
Banking activities are considered to be the life blood of
the national Economy. Without banking services, trading and
business activities cannot be carried on smoothly. Banks are the
distributors and protectors of liquid capital which is of vital
significance to a developing country.
Efficient administration of the banking system helps in
the economic Growth of the nation. Banking is useful to trade
and commerce.
1.4. Project Limitation
 The failure of a larger institution could have serious ramifications for
the entire system in that if one universal bank were to collapse, it
could lead to a systemic financial crisis.
 Universal bankers may be tempted to take excessive risks.
 Banks may deploy their own assets in securities with consequent risk
to commercial and savings deposits.
 Vulnerable to high risks due to investment banking activities coupled
with focus on commercial banking activities.
 Unsound loans may be made in order to shore up the price of
securities or the financial position of companies in which a bank had
invested its own assets.
System Testing
Design of System
Implementation Preliminary
Investigation
Determination of
Requirements
Development of
System
System Development Life Cycle
System development Life cycle consist of two major steps of System
analysis and design. It includes set of activities that analysts, designers and
users carry out to develop and implement an information system.
So, here we followed the different stages of system development life
cycle to develop Billing Software efficiently.
The systems development life cycle consists of the following
activities:
1. Preliminary Investigation
2. Determination Requirements
3. Design of System
4. Development of System
5. System Testing
6. Implementation
2.1. Preliminary Investigation
For this, the need arises to understand the viewpoint of two important
entities…
Top management and users.
In order to gather pertinent information, I interviewed the Top
Management and asked the following questions:
 How the present system works?
 What all drawbacks are in the present system?
 What is their vision about the new system?
 What specific facilities they want from new system, those are
currently not in scope of existing system?
 How will data flow in the system?
 Who will be authenticated to access data and his/her access rights?
To find more about present system’s working mechanism such as the
ways of getting inputs and providing outputs, I interviewed the current
users of the system by asking following question:
 Are they comfortable with the present system?
 What flaws exists in the current system?
 Do they feel the necessity of new system?
 What will be their requirements from new system?
 Are they satisfied with their role in new system?
After carrying out these interviews, I drew conclusion about the Top
Management’s requirements and whether users are in support of the new
system.
This activity is consisting of three parts:-
2.1.1. Request Clarification
As previously stated, the requests are made from employees
and users in the organization, which are not clearly stated, therefore a
system investigation is being considered. The project request must be
examined to determine precisely what the originator wants.
My project is basically meant for Receipt & Revenue section
so taking in to consideration of all these tasks; the corresponding
development came in to existence.
2.1.2. Feasibility Study
Feasibility study tried to determine whether a given solution
would work or not. Its main objective is not to solve the problem, but to
acquire its scope. It focuses on following:
 Meet user requirements
 Best utilization of available resources
 Develop a cost effective system
 Develop a technically feasible system
It is further classified into 3 aspects:-
2.1.2.1. Technical Feasibility
Issues to be studied are, whether the work for the project will be
done with current equipment, existing S/W technology and available
personnel? If the new technology is required, then what is the
likelihood that it can be developed?
This billing software is technically feasible. The primary
technical requirement includes the availability of Windows 2000 or
higher version of operating systems installed in the network. MS
Access is also required which was already installed. To develop
programs VB 6.0 was required which was also available. Reliability,
access power and data security was also available. The system can also
be developed if the new technology is acquired. Thus, through all the
ends technical feasibility was met.
The tools that we were requiring were all available to us they
are:-
Hardware Requirements
Processor : Any
RAM : 1 GB
HDD Capacity : 100 GB
Software Requirements
Programming language : JAVA
Database: oracle (11g)
Operating system: windows
User interface: HTML, APPLET
Web server: Tomcat-Apache
2.1.2.2. Economic Feasibility
Issues to be studied are, whether the new system is cost
effective or not? The benefits in the form of reduced cost?
This billing software is economically feasible. As the hardware
was installed from quite beginning, the cost on project of hardware is
low. Similarly, the software loaded for this project was used even after
this project was developed for many other applications. The software
cost was under budget. Moreover, the technical requirements were
already available so there was no further expenditure for buying
software packages.
2.1.2.3. Operational Feasibility
Issues to be studied are, is there sufficient support for management
and users? Is the current method acceptable to users? Will the proposed
system cause any harm?
This billing software is operationally feasible. This application
provides the necessary information to the user such as how to enter the
information regarding different operations performed on the database.
The application was planned in such a way that no prior knowledge was
required to go through the various operations. The user just needed to
have the basic knowledge of computers.
This software also possesses behavioral feasibility. It’s because the
users of the system are computer professionals and know the
advantages of computer system. Moreover, this application is going to
enhance their skills and reduce their workloads.
2.1.3. Request Approval
Not all the requested projects are desirable or feasible.
However, those that are both feasible and desirable should be put into
scheduled. After the project is approved, its cost, priority, completion
time and personnel requirements are estimated and used to determine
where to add it to any project list.
The Top Management reviewed the above factors and gave their
ascent. After the consent to request approval, the design was taken up.
2.2. Determination of System
Requirement
Determination of system requirement means studying the adjacent
system in order to collect the details regarding the way it captures data,
processes the data, produces the output. I used following techniques for
identifying system requirements:
 Reviewing organization documents
 Onsite observations
 Conducting interviews
2.2.1. Reviewing Organization
Documents
I first learnt about the organization involved in, or affected by the
project, I got to know how the department works and the employees
were directly involved/associated with the application. Annual manuals
and reports were of great help to me.
2.2.2.. Onsite Observations
It is a process of recognizing and observing people, objects and
their occurrence to obtain the information. The major objective of the
Onsite Observation is to get as close as possible to real system being
studied.
Here, I observed the activities of the system directly. I saw the
office environment, workload on the system, and workload on the users.
The physical layout of the current system along with the location &
movement of staff was analyzed. In this way, the information about the
present workflow, objects and people was gathered.
This helped me to understand various procedures & processes,
which were to be developed in the new system.
Design of System
3.1. Interface Design
A well-designed interface improves the user perception of the content
or services. It needs not to be flashy but it should be ergonomically
sound. Two main types of design interface, which I considered, are:
 User Interface
 Communication Interface
3.1.1. User Interface
The various documents that are maintained by the RR section that
have been used to analyze the user interfaces that will interact with the
billing software.
The billing software consists of many modules and these modules
consist of various sub modules, which provides the user with various
facilities.
3.1.2. Communication Interface
The software may either be installed on a client server based setup
with a Local Area Network (using the Ethernet Interface, one to one
connection and TCP/IP) or on a standalone machine whereby client and
server components resides on the same machine.
3.2. Detailed Design Specification
Complete design specification serves the following purposes:
 It should be able to adequately serve as training material for new
project members, imparting them enough information and
understanding about the project implementation.
 It should serve as “Objective Evidence” that the designers and/or
implementers are following through on their commitment to
implement the functionality described in their requirements
specifications.
3.2.1. Detailed Design
The design that we have formed for the new system are given as
under:-
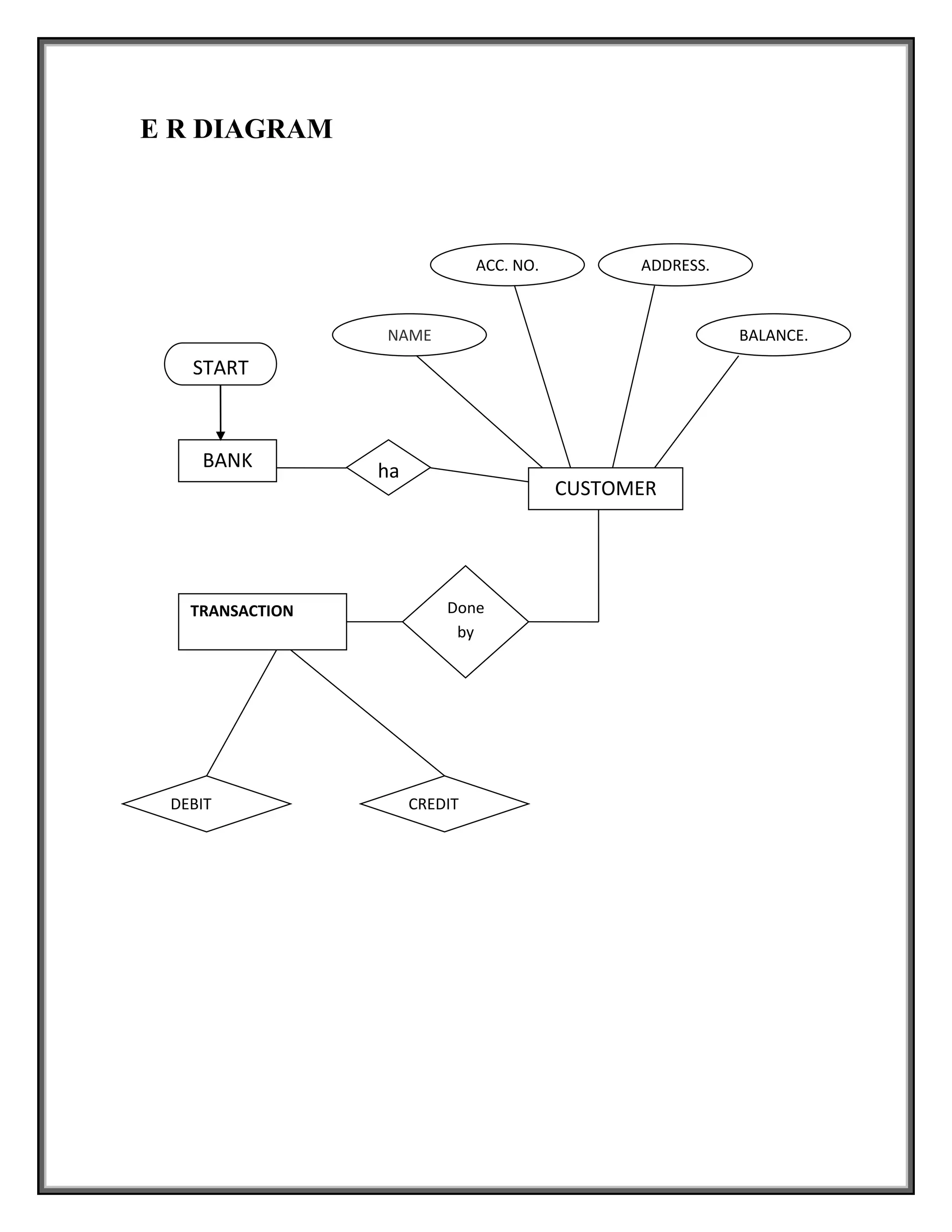
3.2.1.2 Data Flow Diagram:
E R DIAGRAM
BANK ha
s
CUSTOMER
ACC. NO. ADDRESS.
BALANCE.
Done
by
TRANSACTION
DEBIT CREDIT
NAME
START
FLOW CHART
CUSTOMER
has has
FIXED
DEPOSITE
ACCOUNT
AMOUNT
DURATION BALANCE
ID. NO.
ACC. ID.
START
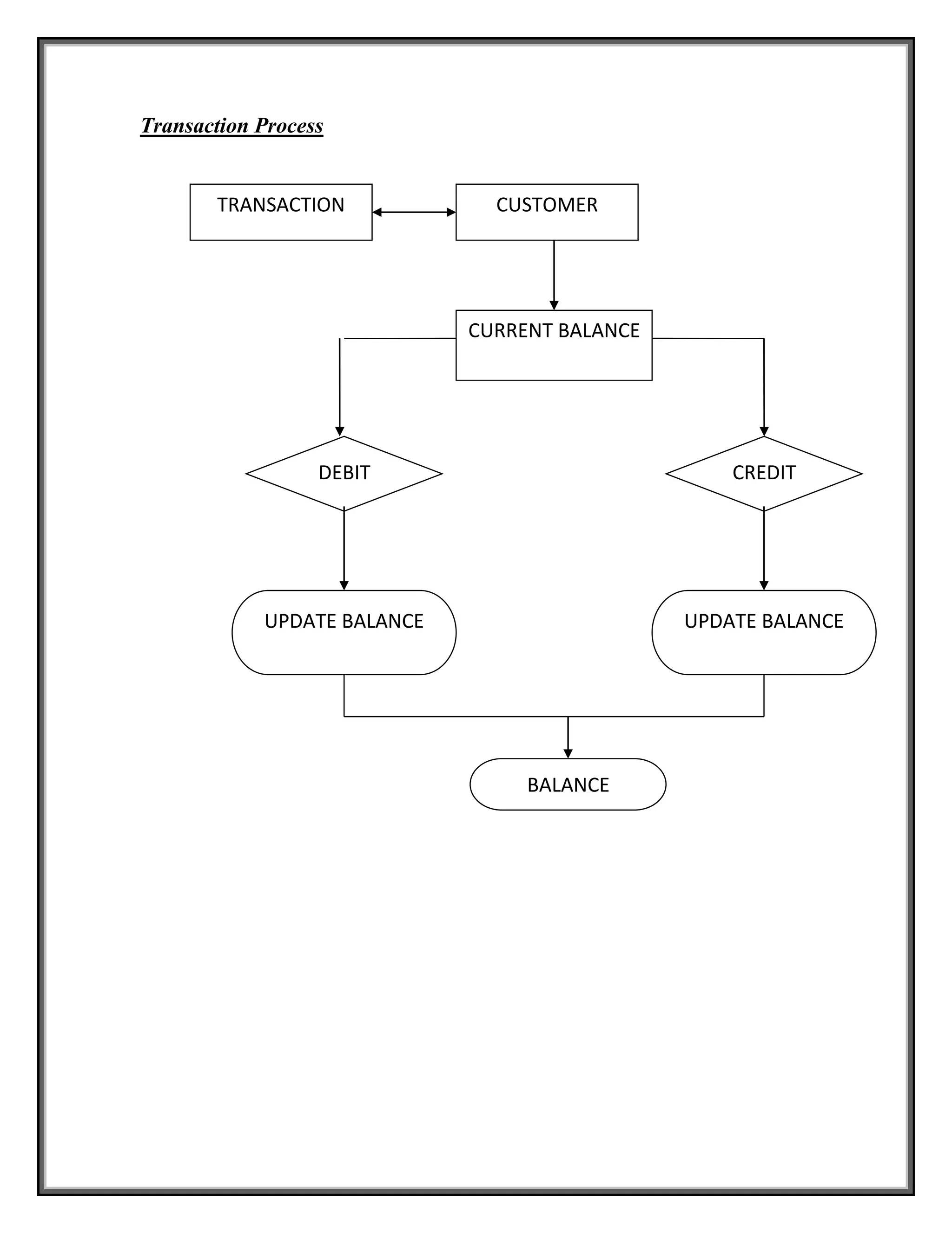
TRANSACTION CUSTOMER
CURRENT BALANCE
DEBIT CREDIT
UPDATE BALANCE UPDATE BALANCE
BALANCE
Transaction Process
Testing & Debugging
Testing is a process of executing the program with the intent of
finding errors and it establishes confidence that the program does what
it is suppose to do. Testing can be performed in two ways:-
Unit Testing:
It is testing of individual module. Before initiating unit testing, it must be
ensured that the code is peer previewed.
Integration Testing:
Integration testing is performed after all the software units are combined
together. The objective here is to test the software interfaces. Project
team conducts the integration testing. Before entering integration testing,
it may be ensured that code review and unit testing have been performed
on the individual software modules.
VALIDATION
Almost every field in the database which is sensitive i.e.
responsible for some important changes are validated. Basically we
validated the field as such is numeric and the length in case of the
primary keys and also used the Data base to complete most of the
details once entered at the data entry time,
So that while performing the transaction at faster rate also the
user is not going to face any problems or can make any sort of blunders
in the fine, status, book no that can be issued, and other important
fields.
Mostly the validation is carried out in the lost focus, click,
change and other similar events where the entered value is compared
with the one stored in the database and if there is duplication to occur or
no match with the database then the entry is to be removed and user is
prompt to reenter it.
.
Testing Process
5. References
Books:
Effective Oracle by Design by Tom Kyte
Computing Concepts with Java Essentials by Cay Horstmann (John Wiley &
Sons)
Introduction to Programming Using Java -- An Object-Oriented Approach by
Arnow & Weiss (Addison-Wesley)
Websites:
http://www.w3school.in
http://www.google.com

online banking system

  • 1.
    2014-15 Final YearProject Synopsis On ONLINE BANKING SYSTEM Using JAVA AND ORACLE in Partial Fulfillment of Requirements for the Degree of Bachelor of Technology in Computer Science & Engineering Group Members: Kumar Kartikeya Upadhyay(1113310103) Km. Neha Rani(1113310099) Manvi Gupta(1113310112) Raju Rajput (1113310163) Supervisor: Mr. Surya Prakash Sharma NOIDAINSTITUTEOFENGINEERINGANDTECHNOLOGY,
  • 2.
    ACKNOWLEDGEMENT We are thankfulto all the faculty members, providing their valuable time and guidance in elaborating view of studying the project details and getting the right vision for its implementation. We are also thankful to our mentor Mr. Surya Prakash Sharma who is having a vast knowledge of DBMS, System Analysis and Design & Programming concepts which are the building block of project. We also thank Dr. Rajdev Tiwari, H.O.D(CSE), and all other faculty members who are directly or indirectly involved with our project. I am also pleased with the support and co-operation of the lab in charge in order to make use of the free lab slots.
  • 3.
    Abstract Requirements definition andmanagement is recognized as a necessary step in the delivery of successful systems and software projects, discipline is also required by standards, regulations, and quality improvement initiatives. Creating and managing requirements is a challenge of IT, systems and product development projects or indeed for any activity where you have to manage a contractual relationship. Organization need to effectively define and manage requirements to ensure they are meeting needs of the customer, while proving compliance and staying on the schedule and within budge. The impact of a poorly expressed requirement can bring a business out of compliance or even cause injury or death. Requirements definition and management is an activity that can deliver a high, fast return on investment. The ONLINE BANKING SYSTEM undertaken as a project is based on relevant technologies. The main aim of this project is to develop software for bank management system. This project is to develop software for bank management system. This project has been developed to carry out the processes easily and quickly, which is not possible with the manuals systems, which are overcome by this software. This project will be developed using JAVA and. Hence it will provide the complete solution for the current management system.
  • 4.
    Table of Contents 1.Introduction of the Project 1.1. Project Objective 1.2. Project Benefit 1.3. Project Scope 1.4. Project Limitation 2. System Development Life Cycle 2.1. Preliminary Investigation 2.1.1. Request Clarification 2.1.2. Feasibility Study 2.1.2.1. Technical Feasibility 2.1.2.2. Economical Feasibility 2.1.2.3. Operational Feasibility 2.1.3. Request Approval 2.2. Determination of System Requirements 3. System Design 3.1. Interface Design 3.1.1. User Interface 3.1.2. Communication Interface 3.2. Detailed System Specification 3.2.1. Detailed System Design 3.2.1.1 Functional Flow of System 3.2.1.2 Data Flow of System 4. Testing & Debugging 5. References
  • 5.
    Introduction of theProject 1.1. Project Objective  To allow only authorized user to access various function and processed available in the system.  Locate any A/C wanted by the user.  Reduced clerical work as most of the work done by computer.  Provide greater speed & reduced time consumption. 1.2. Project Benefits Some benefits are:  Access to privilege banking zone  Dedicated Relationship Manager  International Debit Card with insurance coverage  Facility to link with current account  Anywhere Banking with higher limits  Daily account balance alerts  Multi-city cheque book with 25 leaves 1.3. Project Scope Banking activities are considered to be the life blood of the national Economy. Without banking services, trading and business activities cannot be carried on smoothly. Banks are the distributors and protectors of liquid capital which is of vital significance to a developing country. Efficient administration of the banking system helps in the economic Growth of the nation. Banking is useful to trade and commerce.
  • 6.
    1.4. Project Limitation The failure of a larger institution could have serious ramifications for the entire system in that if one universal bank were to collapse, it could lead to a systemic financial crisis.  Universal bankers may be tempted to take excessive risks.  Banks may deploy their own assets in securities with consequent risk to commercial and savings deposits.  Vulnerable to high risks due to investment banking activities coupled with focus on commercial banking activities.  Unsound loans may be made in order to shore up the price of securities or the financial position of companies in which a bank had invested its own assets.
  • 7.
    System Testing Design ofSystem Implementation Preliminary Investigation Determination of Requirements Development of System System Development Life Cycle System development Life cycle consist of two major steps of System analysis and design. It includes set of activities that analysts, designers and users carry out to develop and implement an information system. So, here we followed the different stages of system development life cycle to develop Billing Software efficiently. The systems development life cycle consists of the following activities: 1. Preliminary Investigation 2. Determination Requirements 3. Design of System 4. Development of System
  • 8.
    5. System Testing 6.Implementation 2.1. Preliminary Investigation For this, the need arises to understand the viewpoint of two important entities… Top management and users. In order to gather pertinent information, I interviewed the Top Management and asked the following questions:  How the present system works?  What all drawbacks are in the present system?  What is their vision about the new system?  What specific facilities they want from new system, those are currently not in scope of existing system?  How will data flow in the system?  Who will be authenticated to access data and his/her access rights? To find more about present system’s working mechanism such as the ways of getting inputs and providing outputs, I interviewed the current users of the system by asking following question:  Are they comfortable with the present system?  What flaws exists in the current system?  Do they feel the necessity of new system?
  • 9.
     What willbe their requirements from new system?  Are they satisfied with their role in new system? After carrying out these interviews, I drew conclusion about the Top Management’s requirements and whether users are in support of the new system. This activity is consisting of three parts:- 2.1.1. Request Clarification As previously stated, the requests are made from employees and users in the organization, which are not clearly stated, therefore a system investigation is being considered. The project request must be examined to determine precisely what the originator wants. My project is basically meant for Receipt & Revenue section so taking in to consideration of all these tasks; the corresponding development came in to existence. 2.1.2. Feasibility Study Feasibility study tried to determine whether a given solution would work or not. Its main objective is not to solve the problem, but to acquire its scope. It focuses on following:  Meet user requirements  Best utilization of available resources  Develop a cost effective system
  • 10.
     Develop atechnically feasible system It is further classified into 3 aspects:- 2.1.2.1. Technical Feasibility Issues to be studied are, whether the work for the project will be done with current equipment, existing S/W technology and available personnel? If the new technology is required, then what is the likelihood that it can be developed? This billing software is technically feasible. The primary technical requirement includes the availability of Windows 2000 or higher version of operating systems installed in the network. MS Access is also required which was already installed. To develop programs VB 6.0 was required which was also available. Reliability, access power and data security was also available. The system can also be developed if the new technology is acquired. Thus, through all the ends technical feasibility was met. The tools that we were requiring were all available to us they are:- Hardware Requirements Processor : Any RAM : 1 GB HDD Capacity : 100 GB
  • 11.
    Software Requirements Programming language: JAVA Database: oracle (11g) Operating system: windows User interface: HTML, APPLET Web server: Tomcat-Apache 2.1.2.2. Economic Feasibility Issues to be studied are, whether the new system is cost effective or not? The benefits in the form of reduced cost? This billing software is economically feasible. As the hardware was installed from quite beginning, the cost on project of hardware is low. Similarly, the software loaded for this project was used even after this project was developed for many other applications. The software cost was under budget. Moreover, the technical requirements were already available so there was no further expenditure for buying software packages.
  • 12.
    2.1.2.3. Operational Feasibility Issuesto be studied are, is there sufficient support for management and users? Is the current method acceptable to users? Will the proposed system cause any harm? This billing software is operationally feasible. This application provides the necessary information to the user such as how to enter the information regarding different operations performed on the database. The application was planned in such a way that no prior knowledge was required to go through the various operations. The user just needed to have the basic knowledge of computers. This software also possesses behavioral feasibility. It’s because the users of the system are computer professionals and know the advantages of computer system. Moreover, this application is going to enhance their skills and reduce their workloads. 2.1.3. Request Approval Not all the requested projects are desirable or feasible. However, those that are both feasible and desirable should be put into scheduled. After the project is approved, its cost, priority, completion time and personnel requirements are estimated and used to determine where to add it to any project list. The Top Management reviewed the above factors and gave their ascent. After the consent to request approval, the design was taken up.
  • 13.
    2.2. Determination ofSystem Requirement Determination of system requirement means studying the adjacent system in order to collect the details regarding the way it captures data, processes the data, produces the output. I used following techniques for identifying system requirements:  Reviewing organization documents  Onsite observations  Conducting interviews 2.2.1. Reviewing Organization Documents I first learnt about the organization involved in, or affected by the project, I got to know how the department works and the employees were directly involved/associated with the application. Annual manuals and reports were of great help to me.
  • 14.
    2.2.2.. Onsite Observations Itis a process of recognizing and observing people, objects and their occurrence to obtain the information. The major objective of the Onsite Observation is to get as close as possible to real system being studied. Here, I observed the activities of the system directly. I saw the office environment, workload on the system, and workload on the users. The physical layout of the current system along with the location & movement of staff was analyzed. In this way, the information about the present workflow, objects and people was gathered. This helped me to understand various procedures & processes, which were to be developed in the new system.
  • 15.
    Design of System 3.1.Interface Design A well-designed interface improves the user perception of the content or services. It needs not to be flashy but it should be ergonomically sound. Two main types of design interface, which I considered, are:  User Interface  Communication Interface 3.1.1. User Interface The various documents that are maintained by the RR section that have been used to analyze the user interfaces that will interact with the billing software. The billing software consists of many modules and these modules consist of various sub modules, which provides the user with various facilities.
  • 16.
    3.1.2. Communication Interface Thesoftware may either be installed on a client server based setup with a Local Area Network (using the Ethernet Interface, one to one connection and TCP/IP) or on a standalone machine whereby client and server components resides on the same machine. 3.2. Detailed Design Specification Complete design specification serves the following purposes:  It should be able to adequately serve as training material for new project members, imparting them enough information and understanding about the project implementation.  It should serve as “Objective Evidence” that the designers and/or implementers are following through on their commitment to implement the functionality described in their requirements specifications. 3.2.1. Detailed Design The design that we have formed for the new system are given as under:-
  • 17.
  • 18.
    E R DIAGRAM BANKha s CUSTOMER ACC. NO. ADDRESS. BALANCE. Done by TRANSACTION DEBIT CREDIT NAME START
  • 19.
  • 20.
    TRANSACTION CUSTOMER CURRENT BALANCE DEBITCREDIT UPDATE BALANCE UPDATE BALANCE BALANCE Transaction Process
  • 21.
    Testing & Debugging Testingis a process of executing the program with the intent of finding errors and it establishes confidence that the program does what it is suppose to do. Testing can be performed in two ways:- Unit Testing: It is testing of individual module. Before initiating unit testing, it must be ensured that the code is peer previewed. Integration Testing: Integration testing is performed after all the software units are combined together. The objective here is to test the software interfaces. Project team conducts the integration testing. Before entering integration testing, it may be ensured that code review and unit testing have been performed on the individual software modules.
  • 22.
    VALIDATION Almost every fieldin the database which is sensitive i.e. responsible for some important changes are validated. Basically we validated the field as such is numeric and the length in case of the primary keys and also used the Data base to complete most of the details once entered at the data entry time, So that while performing the transaction at faster rate also the user is not going to face any problems or can make any sort of blunders in the fine, status, book no that can be issued, and other important fields. Mostly the validation is carried out in the lost focus, click, change and other similar events where the entered value is compared with the one stored in the database and if there is duplication to occur or no match with the database then the entry is to be removed and user is prompt to reenter it. .
  • 23.
  • 24.
    5. References Books: Effective Oracleby Design by Tom Kyte Computing Concepts with Java Essentials by Cay Horstmann (John Wiley & Sons) Introduction to Programming Using Java -- An Object-Oriented Approach by Arnow & Weiss (Addison-Wesley) Websites: http://www.w3school.in http://www.google.com