NAME : TANMAY GURUNATH ACHARYA
DIV : A
ROLL NO : 91
PROJECT NAME : LOAN MANAGEMENT SYSTEM
COLLAGE : DR DY PATIL ACS COLLAGE PIMPRI – 411012
COURSE : SY BBA(CA)
INDEX
SR NO. TITLE SLIDE NO.
1. INTRODUCTION
1. Purpose
2. Scope
3. Definitions
4. Overview
5. Process model
2
2. EXISTING SYSTEM 6
3. PROPOSED SYSTEM 7
4. FEASIBILITY STUDY
1. TechnicalFeasibility
2. Economic Feasibility
3. OperationalFeasibility
8
5. HARDWARE AND SOFTWARE
REQUIREMENT
11
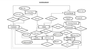
6. ER DIAGRAM 15
7. DATA FLOW DIAGRAM
1. DFD Level 0
2. DFD Level 1
3. DFD Level 2
16
17
18
8. INPUT SCREEN 19
9. OUTPUT SCREEN 21
INTRODUCTION
1.1 Purpose
The main purpose of this software is to simplify the tedious task of banking by providing this
service in a user friendly environment. It also aims at increasing the efficiency and reducing the
drawbacks of existing manual banking process, thus making it more convenient for the customer
customersto do banking as when they require.
This is project is supported by a well designed DBMS in which customers account information is
integrated together. A friendly UI is also provided so that the requests made by the user give
correct results by accessing the information stored in the database.
1.2 Scope
This software allows the users to apply for new account and to update the
previous account. It gives them the facility to deposit money in the account or
withdrawl money from the account. It also give the facility to apply for loan.
1.3 Definitions
• BMS – Banking Management system
• UI – User Interface
• DBMS – Database Management System
1.4 Overview
The rest of the document deals with all the main features of this
software. It not only describes various functions but also gives details
about how these functions are related to each other. Apart from the
data flow diagrams, the document also contains cost estimates for
developing this system. Various risks associated with the system have
also been mentioned along with the ways to mitigate them. The
timeline chart describing how the entire project was scheduled has
been attached followed by the architectural design of the software. At
the end a pseudo code for the customer management module” has
been provided. A flow graph has been mentioned corresponding to
this module, cyclomatic complexity has been computed and test
mentioned were used to test the system have also been mentioned.
• 1.5 Process Model
We choose Waterfall model because of the following reasons:
• It is relatively simple and easier to understand approach as compared
to other models.
•The requirements are well stated and understood before in hand.
• In this model we have to complete one stage before proceeding to
next. So we have clearly defined stages and well understood
milestones.
•The advancement in program does not need to be checked upon by
customer during the process. So this model does not create problem.
•The requirements are fixed and work can proceed to completion in a
linear manner.
EXISTING SYSTEM
•Here the existing system is a manual that doesn’t maintain details with proper security and
can’t track details easily.
•It doesn’t allow the customer to check their profile in proper way which leads customerdis-
satisfaction.
•Does not provide option to download loan form.
•Existing system doesn’t contains functionalities of fast retrieval information such as customer
details and maintenance of all the loan details so it involves lots of paperwork.
•Doesn’t user-friendly interface.
•Lots of time is required to manage customerinfo & details so it feels that existing system not
accurate and therefore maintenance becomes very complicate.
•It used to take more time to find customersbecause there are required extra manual effort
such as to hire candidate.
•Difficulty generating different reports as per the business requirement.
PROPOSED SYSTEM
•Interest rates and the loan details are also available at the click of a mouse.
•Customer can apply for a loan and after approved it they can track their details from online.
•This system provides detail about the customers,their loan details ,EMI details and its rate
details.
•System provides download option to download different type of loan form in MS word
document.
•Using with this system admin can find customer easily and it’s a paperless system so workload is
reduced.
•The decision process becomes faster and more consistent
•After registration and login customercan use the system easily and also customercan view any
query about loan details as well as EMI details in their profile. So this system saves time.
•Provides good communicationfor the customer.
• In this system there are used EMI(Equated Monthly Installment) calculators.
•Provides a facility to generate the reports very easily.
FEASIBILITY STUDY
Studies to determine the advantages or disadvantages, practicability, or capability
of accomplishing a projected plan, study, or project is known as Feasibility Study. If
the proposed system is not feasible then there is total waste of both time and
money. That’s why I had to study the feasibility of the proposed system. The
outcome of my studies are:-
•Technical Feasibility
•Economic Feasibility
•Operational Feasibility
• TECHNICAL FEASIBILITY
Technical Feasibility concerned with the possibility of whether the proposed
solution can be implemented with the available hardware, software and technical
resources. The system that I have designed is for network environment. So many
user can use this application but the data storage will in the server pc only. Loan
Management System is one of the modules of Bank Management System. Some
modules like- Project Information System, Payroll system, Employee Management
System had already exist there. So the necessary hardware, software and technical
resources for my proposed solution were available there.
• ECONOMIC FEASIBILITY
Economic feasibility determines whether the benefits of a proposed solution out-
weight the cost. Implementation of my proposed system will ensure the best
possible performance. This increase in performance will optimize the overall
productivity and throughput of the mentioned resources. The Loan Management
System is economically feasible in this concern.
•OPERATIONAL FEASIBILITY
Operation Feasibility determines whether the proposed solution is desirable within
the existing managerial and organizational framework.
HARDWARE & SOFTWARE REQUIREMENT
•The minimum requirements of hardware & software for running the web
application is as follow.
•MINIMUM HARDWARE REQUIREMENT:
➢Server Side
Processor 2.4GHz
Hard Disk 40 GB Free Space
RAM 2 GB
➢Client Side
Processor 1.9GHz
Hard Disk 20 GB Free Space
RAM 1 GB
•MINIMUM SOFTWARE REQUIREMENT:
>Server Side
Operating System windows server 2003
Web Server Apache Tomcat ver. 7.0
Front-End Tools Java/jdk 1.6.0 (JSP/Servlet)
Back-End Tools MYSQL Server 5.1
>Client Side
Operating System Window s XP or Any compatible OS
Web Browser Internet Explorer 5.0 or Any compatible Browser
INPUT SCREEN
ADMIN SIDE
This form shows about Admin Login Form
OUTPUT SCREEN
Thank You

Presentation.pdf

  • 1.
    NAME : TANMAYGURUNATH ACHARYA DIV : A ROLL NO : 91 PROJECT NAME : LOAN MANAGEMENT SYSTEM COLLAGE : DR DY PATIL ACS COLLAGE PIMPRI – 411012 COURSE : SY BBA(CA)
  • 2.
    INDEX SR NO. TITLESLIDE NO. 1. INTRODUCTION 1. Purpose 2. Scope 3. Definitions 4. Overview 5. Process model 2 2. EXISTING SYSTEM 6 3. PROPOSED SYSTEM 7 4. FEASIBILITY STUDY 1. TechnicalFeasibility 2. Economic Feasibility 3. OperationalFeasibility 8 5. HARDWARE AND SOFTWARE REQUIREMENT 11
  • 3.
    6. ER DIAGRAM15 7. DATA FLOW DIAGRAM 1. DFD Level 0 2. DFD Level 1 3. DFD Level 2 16 17 18 8. INPUT SCREEN 19 9. OUTPUT SCREEN 21
  • 4.
    INTRODUCTION 1.1 Purpose The mainpurpose of this software is to simplify the tedious task of banking by providing this service in a user friendly environment. It also aims at increasing the efficiency and reducing the drawbacks of existing manual banking process, thus making it more convenient for the customer customersto do banking as when they require. This is project is supported by a well designed DBMS in which customers account information is integrated together. A friendly UI is also provided so that the requests made by the user give correct results by accessing the information stored in the database.
  • 5.
    1.2 Scope This softwareallows the users to apply for new account and to update the previous account. It gives them the facility to deposit money in the account or withdrawl money from the account. It also give the facility to apply for loan. 1.3 Definitions • BMS – Banking Management system • UI – User Interface • DBMS – Database Management System
  • 6.
    1.4 Overview The restof the document deals with all the main features of this software. It not only describes various functions but also gives details about how these functions are related to each other. Apart from the data flow diagrams, the document also contains cost estimates for developing this system. Various risks associated with the system have also been mentioned along with the ways to mitigate them. The timeline chart describing how the entire project was scheduled has been attached followed by the architectural design of the software. At the end a pseudo code for the customer management module” has been provided. A flow graph has been mentioned corresponding to this module, cyclomatic complexity has been computed and test mentioned were used to test the system have also been mentioned.
  • 7.
    • 1.5 ProcessModel We choose Waterfall model because of the following reasons: • It is relatively simple and easier to understand approach as compared to other models. •The requirements are well stated and understood before in hand. • In this model we have to complete one stage before proceeding to next. So we have clearly defined stages and well understood milestones. •The advancement in program does not need to be checked upon by customer during the process. So this model does not create problem. •The requirements are fixed and work can proceed to completion in a linear manner.
  • 8.
    EXISTING SYSTEM •Here theexisting system is a manual that doesn’t maintain details with proper security and can’t track details easily. •It doesn’t allow the customer to check their profile in proper way which leads customerdis- satisfaction. •Does not provide option to download loan form. •Existing system doesn’t contains functionalities of fast retrieval information such as customer details and maintenance of all the loan details so it involves lots of paperwork. •Doesn’t user-friendly interface. •Lots of time is required to manage customerinfo & details so it feels that existing system not accurate and therefore maintenance becomes very complicate. •It used to take more time to find customersbecause there are required extra manual effort such as to hire candidate. •Difficulty generating different reports as per the business requirement.
  • 9.
    PROPOSED SYSTEM •Interest ratesand the loan details are also available at the click of a mouse. •Customer can apply for a loan and after approved it they can track their details from online. •This system provides detail about the customers,their loan details ,EMI details and its rate details. •System provides download option to download different type of loan form in MS word document. •Using with this system admin can find customer easily and it’s a paperless system so workload is reduced. •The decision process becomes faster and more consistent •After registration and login customercan use the system easily and also customercan view any query about loan details as well as EMI details in their profile. So this system saves time. •Provides good communicationfor the customer. • In this system there are used EMI(Equated Monthly Installment) calculators. •Provides a facility to generate the reports very easily.
  • 10.
    FEASIBILITY STUDY Studies todetermine the advantages or disadvantages, practicability, or capability of accomplishing a projected plan, study, or project is known as Feasibility Study. If the proposed system is not feasible then there is total waste of both time and money. That’s why I had to study the feasibility of the proposed system. The outcome of my studies are:- •Technical Feasibility •Economic Feasibility •Operational Feasibility
  • 11.
    • TECHNICAL FEASIBILITY TechnicalFeasibility concerned with the possibility of whether the proposed solution can be implemented with the available hardware, software and technical resources. The system that I have designed is for network environment. So many user can use this application but the data storage will in the server pc only. Loan Management System is one of the modules of Bank Management System. Some modules like- Project Information System, Payroll system, Employee Management System had already exist there. So the necessary hardware, software and technical resources for my proposed solution were available there.
  • 12.
    • ECONOMIC FEASIBILITY Economicfeasibility determines whether the benefits of a proposed solution out- weight the cost. Implementation of my proposed system will ensure the best possible performance. This increase in performance will optimize the overall productivity and throughput of the mentioned resources. The Loan Management System is economically feasible in this concern. •OPERATIONAL FEASIBILITY Operation Feasibility determines whether the proposed solution is desirable within the existing managerial and organizational framework.
  • 13.
    HARDWARE & SOFTWAREREQUIREMENT •The minimum requirements of hardware & software for running the web application is as follow. •MINIMUM HARDWARE REQUIREMENT: ➢Server Side Processor 2.4GHz Hard Disk 40 GB Free Space RAM 2 GB
  • 14.
    ➢Client Side Processor 1.9GHz HardDisk 20 GB Free Space RAM 1 GB •MINIMUM SOFTWARE REQUIREMENT: >Server Side Operating System windows server 2003 Web Server Apache Tomcat ver. 7.0 Front-End Tools Java/jdk 1.6.0 (JSP/Servlet) Back-End Tools MYSQL Server 5.1
  • 15.
    >Client Side Operating SystemWindow s XP or Any compatible OS Web Browser Internet Explorer 5.0 or Any compatible Browser
  • 20.
  • 21.
    This form showsabout Admin Login Form
  • 22.
  • 23.