CURRENT CONCEPTS IN NEONATAL
HYPERBILIRUBINEMIA
Presenter : Dr Ankur Puri
Moderator : Dr Chandan Shaw
1
LEARNING OBJECTIVES
 Describe bilirubin metabolism
 Understand clinical significance of hyperbilirubinemia
 Learn diagnostic approach and further work-up
 Distinguish indirect vs. direct hyperbilirubinemia
 Develop differential diagnoses
 Understand management options
 Current concepts
2
INTRODUCTION
 Jaundice is a yellow discolouration of the skin,
sclera and mucous membranes due to the
deposition of bilirubin.
 Most common morbidity in first week of life
 Occurs in 60% of term and 80% of preterm neonates
 Visible form of bilirubinemia
 Newborn skin 5 - 7 mg / dl
3
Clohert 7th edition
 Jaundice may also be a sign of a serious underlying
illness.
 Acute bilirubin encephalopathy refers to the acute
manifestations of bilirubin toxicity seen in the first
few weeks after birth.
 Initial signs include:
• lethargy
• hypotonia and poor suck progressing to:
• hypertonia (opisthotonos and retrocollis)
• high pitched cry and eventually to:
• seizures and coma 4
BILIRUBIN METABOLISM
5
HYPERBILIRUBENEMIA
 Imbalance of bilirubin production and elimination
 In order to clear from body must be:
 Conjugated in liver
 Excreted in bile
 Eliminated via urine and stool
6
CLINICAL ASSESSMENT OF JAUNDICE
Area of body Bilirubin levels
mg/dl (*17=umol)
Face 4-8
Upper trunk 5-12
Lower trunk & thighs 8-16
Arms and lower legs 11-18
Palms & soles > 15
7
PHYSIOLOGICAL JAUNDICE
Characteristics
 Appears after 24 hours
 Maximum intensity by 3rd -5th day in term & 7th day in preterm
 Serum level less than 15 mg / dl
 Clinically not detectable after 14 days
 Disappears without any treatment
Note: Baby should, however, be watched for worsening jaundice.
8
PATHOLOGICAL JAUNDICE
1. General Conditions
• Appears before 24 hours of age
• Rise in bilirubin levels of > 0.2 mg/dl/hr or >5 mg/dL/d.
• Direct serum bilirubin level >1.5–2.0 mg/dL or >20% of the
TSB.
• Signs of underlying illness
• Jaundice persisting after 8 days in Term & after 14 days in
Premature
9
PATHOLOGICAL JAUNDICE
2. History
• Family H/O Jaundice, anemia, splenectomy ( HHA)
• Family H/O liver disease ( galactosemia, CJ I/II, CF, a1
antitrypsin )
• Sibling with jaundice or anemia ( blood grp incompatibility)
• Maternal illness during pregnancy ( congenital viral infection or
toxoplasmosis, IDM )
• Maternal drugs
• Breastfeeding jaundice and breast milk jaundice
10
PATHOLOGICAL JAUNDICE
3. The physical examination
• Prematurity
• SGA
• Microcephaly
• Extravascular blood
• Pallor
• Petechiae
• Hepatosplenomegaly
• Omphalitis
• Chorioretinitis
• Hypothyroidism 11
KERNICTERUS
 Kernicterus is the pathogenic diagnosis
characterised by bilirubin staining of the brain stem
nuclei and cerebellum, but has also come to refer to
chronic bilirubin encephalopathy.
 Clinical findings include
• athetoid cerebral palsy with or without seizures
• developmental delay
• hearing deficit
• oculomotor disturbances including paralysis of upward
gaze (Parinaud’s sign)
• dental dysplasia
• intellectual impairment 12
CLINICAL ASSESSMENT
 Visual inspection is unreliable.
 Infants with higher risk should be identified at birth
& kept under enhanced surveillance for occurrence
& the progression of jaundice.
 These infants include
 Gestation < 38 wks
 Previous baby with significant jaundice
 Visible jaundice in first 24 hrs
 Age specific TSB level being above 95th centile ( if
measured )
13
WORK UP OF JAUNDICED NEWBORN
 Maternal and perinatal history
 Physical examination
 Lab studies
• Serum bilirubin ( total, direct, & indirect )
• Bld grp & Rh typing
• HCT, Retic count, PBS
• DCT on baby
• Sepsis screen
• LFT & TFT
• TORCH assay.
• G6PD
14
MEASUREMENT OF SERUM BILIRUBIN
1. Transcutaneous bilirubinometry ( TcB)
 A portable instrument that uses reflectance
measurements on the skin to determine the amount
of yellow color present in the skin
15
PRINCIPLE
 These meters work by directing light into the skin of the
neonate and measuring the intensity of specific
wavelength that is returned.
 The meter analyzes the spectrum of optical signal
reflected from the neonate’s subcutaneous tissues.
 These optical signals are converted to electrical signal
by a photocell.
 These are analyzed by a
microprocessor to
generate a serum
bilirubin value.
16
 The major skin components, which impart the
spectral reflectance in neonate, are
(i) melanin,
(ii) dermal maturity,
(iii) hemoglobin, and
(iv) bilirubin.
 Earlier, the transcutaneous bilirubinometers utilized
only a few wavelengths. In these meters, there was
no provision to overcome the impact of dermal
maturity and melanin content.
 However, a new product, Bilicheck performs a
spectral analysis at more than 100 different
wavelengths.
17
HOW DO THESE METERS REPORT THE RESULTS?
 The earlier transcutaneous bilirubino-meters
reported the result in form of Transcutaneous
Bilirubin Index (TcBI).
 The TcBI can be converted to bilirubin values in
mg/dl or umol/lL by using different multiplication
factors for different populations.
 Bilicheck, however, displays the results in clinically
appropriate units: mg/dl or μmol/L.
18
BASIC OPERATING PROCEDURE
 The optic head of the meter is gently pressed
against the neonates skin (usually forehead or
upper part of sternum).
 For correct measurement, the optic head should
make full contact with the skin and there should be
no gaps between the head and the skin.
 This should be achieved by gentle pressure.
19
SITE OF MEASUREMENT
 The commonly used sites are the forehead and the
upper end of sternum.
 Measurements against bruises, birthmarks and
subcutaneous hematoma should be avoided.
 After phototherapy it
is checked on the skin
that is unexposed to
the phototherapy
(e.g under the eye
shield) 20
ADVANTAGES
 The measurements are accurate for newborn of all races and ages
 Useful as adjunct
 routine employment of TcB can reduce need for blood sampling by nearly 30%.
 It is optimized for measuring bilirubin in the venous plexus.
 The results are displayed in clinically appropriate units mg/dl or μmol/L.
 The instrument automatically calibrates with the BiliCal before each measurement.
 The optical tip (Bili-Cal ) has a small 0.5 cm “platform” ensuring proper skin/tip
contact.
 However, the disadvantage of Bili-check is the need for changing the tip (Bili-Cal)
for each measurement. This adds to the cost of operation.
21
2. Methods of TSB measurement
 Biochemical :
 HPLC – gold standard
not universally available
 Vanden Bergh reaction -- varies lab to lab
 Micro method for TSB estiamtion
 based on spectrophotometry
 estimates TSB on a micro blood sample
22
3. Measurement of TSB
Indication
• Jaundice in first 24 hrs
• Beyond 24 hrs ( visually assessed is likely
to be more than 12-14 mg/dl )
• If unsure about visual assessment
• During phototherapy, for monitoring
progress & after phototherapy for rebound
23
4. Expired carbon monoxide (CO) breath analyzer
 An equimolar amount of CO is produced for every
molecule of bilirubin formed from the degradation of
heme.
 Measurement of CO in end-tidal breath is an index
of total bilirubin production
 This method can alert the
attending physician to
the presence of hemolysis
irrespective of the timing
of jaundice
24
SUBSEQUENT BILIRUBIN MONITORING
 Frequency of TSB measurement depends upon
- The underlying cause (hemolytic vs non-hemolytic)
- Severity of jaundice
- Host factors such as age and gestation.
 In general, in nonhemolytic jaundice in term babies with
TSB levels being below 20 to 22 mg/dL, TSB can be
performed every 12 to 24 hr depending upon age of the
baby.
 While, a baby with Rh isoimmunisation would require TSB
measurement every 6 to 8 hours during initial 24 to 48
hours or so.
 After exchange transfusion, bilirubin should be measured
every 4 hourly
25
APPROACH TO JAUNDICED BABY
 Ascertain birth weight, gestation and postnatal age
 Ask when jaundice was first noticed
 Assess clinical condition (well or ill)
 Decide whether jaundice is physiological or pathological
 Look for evidence of kernicterus* in deeply jaundiced
NB
*Lethargy and poor feeding, poor or absent Moro's, or
convulsions 26
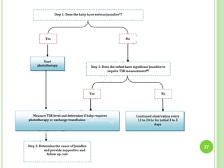
27
 Serious jaundice (step 1 )
• Presence of visible jaundice in first 24 h
• Yellow palms and soles anytime
• Signs of acute bilirubin encephalopathy or
kernicterus: hypertonia, abnormal posturing such
as arching, retrocollis, opisthotonus or
convulsion, fever, high pitched cry)
 TcB value more than 95th centile as per age
specific nomogram
28
 Measure serum bilirubin if (step 2 ) :
• Jaundice in first 24 hour
• Beyond 24 hr: if on visual assessment or by
transcutaneous bilirubinometry, TSB is likely to
be more than 12 to 14 mg/dL or approaching
phototherapy range or beyond.
• If you are unsure about visual assessment
29
MANAGEMENT OF JAUNDICE
1. Infants born at gestation of 35 weeks or more
• AAP criteria should be used for making decision
regarding phototherapy or exchange transfusion in
these infants.
• AAP provides two age-specific norm grams one
each for phototherapy & exchange transfusion.
• As a rough guide, phototherapy is initiated if TSB
vales are at or higher than 10, 13, 15 and 18
mg/dL at 24, 48, 72 and 96 hours and beyond,
respectively in babies at medium risk.
30
 Risk factors include
 Presence of isoimmune hemolytic
anaemia,
 G6PD deficiency,
 Asphyxia,
 Temperature instability,
 Hypothermia,
 Sepsis,
 Significant lethargy,
 Acidosis and
 Hypoalbuminemia
31
2. Preterm babies
 There are no consensus guidelines to employ
phototherapy or exchange transfusion in preterm
babies.
32
•AIIMS protocols in neonatology,2015
MANAGEMENT
• AIMS :
• To prevent STB from rising
• To rise reduce STB level
• To prevent neurotoxicity
33
Prevention of hyperbilirubinemia
• Early and adequate feeding
• Adequate hydration
• Administration of Anti D injection to Rh negative
mother
34
Reduction of STB levels and prevention of
neurotoxicity
 Phototherapy
 Exchange transfusion
 Newer modalities
35
PHOTOTHERAPY
36
PHOTOTHERAPY
 It is the primary treatment
 Was discovered in England in the 1950s.
37
INDICATIONS OF PHOTOTHERAPY
 In most neonatal wards, total serum bilirubin levels are
used as the primary measure of risk for bilirubin
encephalopathy
38
TYPES OF PHOTOTHERAPY
Florescent lamps of different
• colors (cool white, blue, green, blue-green or
turquoise) and
• shapes (straight or U-shaped - CFL),
 Halogen bulbs
 High intensity light emitting diodes (LED) and
 Fibro-optic light sources.
39
CFL
 Easy availability
 low cost
 most commonly.
 4 blue and 2 white or 6 blue to increase irradiance
output.
Blue LED
 Atleast equally effective
 long life
 Deliver higher irradiance
40
Fiber – optic units (Bili blanket & Bilijacket )
 undersurface phototherapy
 Can be used as double phototherapy
 Home therapy
 Main advantage is breastfeeding and bonding is not
hampered.
 lesser effective than CFL/LED
unit
41
Nature and character of the light source
 Wide spectrum
• Quartz halide spotlights
• Green light
• Blue fluorescent tubes
 Narrow- spectrum ordinary
• White ( day light ) fluorescent tubes
• White quartz lamps
• Fiberoptic light
42
IMPORTANT FACTORS IN THE EFFICACY OF
PHOTOTHERAPY
43
WHY PHOTOTHERAPY IS EFFECTIVE ?
 Three reactions can occur when bilirubin is
exposed to light :
 Photo-isomerisation
 Structural-isomerisation
 Photo-oxidation
44
Photoisomerization
 Occurs in the extravascular space of the skin.
 Photoisomerization occurs at low-dose phototherapy (6 mW/cm
2 / nm) with no significant benefit from doubling the irradiance.
 Standard tests do not distinguish between naturally occurring
bilirubin and the photoisomer, so bilirubin levels may not
change much although the phototherapy has made the bilirubin
present less toxic.
Natural isomer
Less toxic polar
isomer
450 – 460 nm
of light
insoluble soluble
45
Structural isomerization
 Is the intramolecular cyclization of bilirubin to lumirubin.
 The conversion of bilirubin to lumirubin is irreversible &
can’t be reabsorbed
 It is the most important pathway for the lowering of
serum bilirubin levels and
 Is strongly related to the dose of phototherapy used in
the range of 6 to 12 mW/cm2/ nm.
46
Photo-oxidation
 The slow process of photo-oxidation converts
bilirubin to small polar products that are excreted in
the urine.
 It is the least important reaction for lowering
bilirubin levels.
47
CARE OF PATIENT IN PHOTOTHERAPY
 The infants are turned every 2 hours.
 Care should be taken to ensure that the eye patches do
not occlude the nares, as asphyxia and apnea can
result.
 The infants' temperature should be carefully monitored
and servo controlled.
 Infants should be weighed daily.
48
WHEN DISCONTINUATION OF PHOTOTHERAPY
 When serum bilirubin level falls ( 1.5 – 3 mg/dl )
below the level that triggered the initiation of
phototherapy
 Serum bilirubin levels often rebound, and follow up
tests should be obtained within 6-12 hrs after
discontinuation
49
WHAT ABOUT PROPHYLACTIC PHOTOTHERAPY ?
 In general, the lower the S. Bil level, the less
efficient the phototherapy
 Prophylactic phototherapy indicated in special
circumstances, such as
 extremely low birth weight infants or
 severely bruised infants.
50
SUNLIGHT EXPOSURE
Exposing the baby
to sunlight does not
help in treatment of
jaundice and is
associated with risk
of sunburn and
therefore should be
avoided.
51
SIDE EFFECTS OF PHOTOTHERAPY
52
 Insensible water loss
 Redistribution of blood flow
 Watery diarrhea and increased
fecal water loss
 Low calcium
 Retinal damage
 Tanning
 Bronze baby syndrome
 Mutation, sister chromatid
exchange and DNA strand
breaks
 Tryptophan is reduced in
amino acid solution
 Upsets maternal infant
interaction
EXCHANGE TRANSFUSION
 Mechanism of exchange transfusion
 Indication for exchange
 Blood for exchange
 Complications of exchange transfusion
53
MECHANISM OF EXCHANGE TRANSFUSION
 ET removes partially hemolysed & antibody-coated
RBC’s, as well as unattached antibodies, &
replaces them with donor RBCs, lacking the
sensitizing antigen.
 As bilirubin is removed from the plasma, extra
vascular bilirubin will rapidly equilibrate & bind to
the albumin in the exchanged blood.
 Within half an hour after the exchange, bilirubin
levels returns to 60 % of the pre exchange levels,
representing the rapid influx of bilirubin into
vascular space. 54
INDICATION FOR EXCHANGE
 When phototherapy fails to prevent a rise in
bilirubin to toxic levels .
 Correct anemia and improve heart failure in
hydropic infants with hemolytic disease.
 Stop hemolysis and bilirubin production by
removing antibody and sensitized RBCs.
 All infants should be under intense phototherapy
while decisions regarding exchange transfusion are
being made.
55
56
INDICATION FOR EARLY EXCHANGE
In hemolytic disease, immediate exchange transfusion is
usually indicated if:
• The cord bilirubin level is >4.5 mg/dL & the cord
hemoglobin level is under 11 g/dL.
• The bilirubin level is rising >1 mg/dL/hour despite
phototherapy.
• The hemoglobin level is between 11 and 13 g/dL and
the bilirubin level is rising >0.5 mg/dL/hour despite
phototherapy.
57
BLOOD FOR EXCHANGE TRANSFUSION
 We use fresh (<7 days old) irradiated reconstituted
whole blood (hematocrit 45 to 50) made from
packed red blood cells (PRBCs) and fresh frozen
plasma collected in citrate-phosphate-dextrose
(CPD).
58
CHOICE OF BLOOD FOR EXCHANGE BLOOD
TRANSFUSION
59
 Exchange transfusion usually involves double the
volume of the infant's blood and is known as a two-
volume exchange.
 If the infant's blood volume is 80 mL/kg, then a two-
volume exchange transfusion uses 160 mL/kg of
blood.
 This replaces 87% of the infant's blood volume with
new blood
60
COMPLICATIONS OF EXCHANGE TRANSFUSION
 Hypocalcemia and hypomagnesemia
 Hypoglycemia
 Acid base disorder
 Hyperkalemia
 Cardiovascular
 Bleeding
 Infections
 Hemolysis
 Temperature dysregulation
 Graft v/s host disease 61
NEWER MODALITIES
1. Phenobarbital
2. Metalloporphyrins
3. Albumin
4. IVIG
62
PHENOBARBITAL
Action (dose: 2.5 mg/kg/d):
• Affects the metabolism of bilirubin by increasing the
concentration of ligandin in liver cells, inducing
production of glucuronyl transferase and enhancing
bilirubin excretion
63
phenobarbitone
PHENOBARBITAL
Indications.
• Used to treat CNS-II and Gilbert syndrome.
• It can also be used as an adjunct therapy in cases of
exaggerated neonatal jaundice, but it takes 3–7 days to
become effective(before HIDA scan )
• Phenobarbital is not helpful in immediate treatment of
unconjugated hyperbilirubinemia in the newborn period.
64
METALLOPORPHYRINS
 Tin (Sn) and Zinc (Zn) metalloporphyrins,
respectively decreases the need for phototherapy in
clinical trials.
 They work by decreasing the production of bilirubin
by competitive inhibition of heme oxygenase
65
Metalloporphyrins
METALLOPORPHYRINS
 Strong evidence suggests that a single dose of
SnMP reduces the need for phototherapy and
exchange transfusion
 A single intramuscular injection (6 mmol/kg) in
patients with hemolytic disease results in a
significant drop in TSB concentration, thereby
avoiding the need for exchange transfusion.
 These drugs are not approved by the US FDA and
their long term safety needs further study
66
ALBUMIN
 Administration of intravenous albumin may be helpful
because an increased reserve of albumin provides more
binding sites for free bilirubin and therefore reduces the
unbound fraction that may be protective against bilirubin
toxicity.
 An albumin level
<3.0 g/dL can be
considered as one
risk factor for
lowering the
threshold for
phototherapy
(dose: 1 g/kg
over 2 hours). 67
IV IMMUNOGLOBULIN
 This has been effective in infant with Rh and ABO
hemolytic disease and reduces the need for exchange
transfusion in limited studies
 Does of 500 mg -1 gm/kg over 2 hours, repeated in 12
hours if necessary.
 AAP recommends this in isoimmune hemolytic disease if
the TSB is rising despite phototherapy or the TSB is
within 2-3 mg/dl of the exchange level.
 The mechanism of action of IVIG is unknown but it is
possible that it might alter the course of hemolytic
disease by blocking Fc receptors and thus inhibit
hemolysis.
 An increased incidence of NEC has been found in term
& late preterm infants with hemolytic disease who have
been treated with IVIG.
68
SUPPLEMENTATION WITH DEXTROSE
SOLUTION
 It is not recommended because
 It may decrease caloric intake
 It may decrease milk production
 It may accelerate enterohepatic circulation and
conequently delay the drop in s. bil cocenteration
69
WHAT IS THE RECOMMENDATION ?
 Increase breastfeeding to 8 – 12 times per day
 Breastfeeding can also be supported with manual
or electric pumps and the pumped milk given as a
supplement to the baby
70
WHEN INFANTS CAN BE DISCHARGED
 When they are
 Feeding adequately and
 Demonstrating a trend towards lower values
 Auditory function test prior is advisable in infants
who have had severe jaundice.
71
TAKE HOME MESSAGE
 Jaundice is the most common cause of
readmission after discharge from birth
hospitalization.
 Visual inspection of jaundice is believed to be
unreliable, but if it is performed properly , it has
reasonable accuracy particularly when TSB is less
than 12 to 14 mg/dL or so.
 Inadequacy of breastfeeding is a common cause of
exaggerated jaundice during initial few days
72
TAKE HOME MESSAGE
 TcB is a useful adjunct to TSB measurement, and
routine employment of TcB can reduce need for
blood sampling by nearly 30%.
 Measurement of CO in end-tidal breath is an index
of total bilirubin production
 Phototherapy (PTx) remains the mainstay of
treating hyperbilirubinemia in neonates.
 Fiber-optic units can be used to provide
undersurface phototherapy in conjugation with
overhead CFL/LED unit to enhance the efficacy of
PTx
73
TAKE HOME MESSAGE
 In exchange transfusion,type of blood should be
chosen cautiously
 In Rh isoimmunization - Rh negative and blood group
‘O’ or that of baby
 In ABO incompatibility - Rh compatible and blood group
‘O’ (Not that of baby)
o Newer modalities still under trial
• Phenobarbital
• Metalloporphyrins
• Albumin
• IVIG 74
BIBILOGRAPHY
 Cloherty 7th edition
 AIIMS protocols in neonatology, 2015
 Neonatology by Gomella,2015
 Nelson 20th edition
 Care of Jaundice neonate by Stevenson,Watchko.
 Neonatology at a glance by Fanaroff.
75
THANK YOU
76

NNHB by dr ankur puri

  • 1.
    CURRENT CONCEPTS INNEONATAL HYPERBILIRUBINEMIA Presenter : Dr Ankur Puri Moderator : Dr Chandan Shaw 1
  • 2.
    LEARNING OBJECTIVES  Describebilirubin metabolism  Understand clinical significance of hyperbilirubinemia  Learn diagnostic approach and further work-up  Distinguish indirect vs. direct hyperbilirubinemia  Develop differential diagnoses  Understand management options  Current concepts 2
  • 3.
    INTRODUCTION  Jaundice isa yellow discolouration of the skin, sclera and mucous membranes due to the deposition of bilirubin.  Most common morbidity in first week of life  Occurs in 60% of term and 80% of preterm neonates  Visible form of bilirubinemia  Newborn skin 5 - 7 mg / dl 3 Clohert 7th edition
  • 4.
     Jaundice mayalso be a sign of a serious underlying illness.  Acute bilirubin encephalopathy refers to the acute manifestations of bilirubin toxicity seen in the first few weeks after birth.  Initial signs include: • lethargy • hypotonia and poor suck progressing to: • hypertonia (opisthotonos and retrocollis) • high pitched cry and eventually to: • seizures and coma 4
  • 5.
  • 6.
    HYPERBILIRUBENEMIA  Imbalance ofbilirubin production and elimination  In order to clear from body must be:  Conjugated in liver  Excreted in bile  Eliminated via urine and stool 6
  • 7.
    CLINICAL ASSESSMENT OFJAUNDICE Area of body Bilirubin levels mg/dl (*17=umol) Face 4-8 Upper trunk 5-12 Lower trunk & thighs 8-16 Arms and lower legs 11-18 Palms & soles > 15 7
  • 8.
    PHYSIOLOGICAL JAUNDICE Characteristics  Appearsafter 24 hours  Maximum intensity by 3rd -5th day in term & 7th day in preterm  Serum level less than 15 mg / dl  Clinically not detectable after 14 days  Disappears without any treatment Note: Baby should, however, be watched for worsening jaundice. 8
  • 9.
    PATHOLOGICAL JAUNDICE 1. GeneralConditions • Appears before 24 hours of age • Rise in bilirubin levels of > 0.2 mg/dl/hr or >5 mg/dL/d. • Direct serum bilirubin level >1.5–2.0 mg/dL or >20% of the TSB. • Signs of underlying illness • Jaundice persisting after 8 days in Term & after 14 days in Premature 9
  • 10.
    PATHOLOGICAL JAUNDICE 2. History •Family H/O Jaundice, anemia, splenectomy ( HHA) • Family H/O liver disease ( galactosemia, CJ I/II, CF, a1 antitrypsin ) • Sibling with jaundice or anemia ( blood grp incompatibility) • Maternal illness during pregnancy ( congenital viral infection or toxoplasmosis, IDM ) • Maternal drugs • Breastfeeding jaundice and breast milk jaundice 10
  • 11.
    PATHOLOGICAL JAUNDICE 3. Thephysical examination • Prematurity • SGA • Microcephaly • Extravascular blood • Pallor • Petechiae • Hepatosplenomegaly • Omphalitis • Chorioretinitis • Hypothyroidism 11
  • 12.
    KERNICTERUS  Kernicterus isthe pathogenic diagnosis characterised by bilirubin staining of the brain stem nuclei and cerebellum, but has also come to refer to chronic bilirubin encephalopathy.  Clinical findings include • athetoid cerebral palsy with or without seizures • developmental delay • hearing deficit • oculomotor disturbances including paralysis of upward gaze (Parinaud’s sign) • dental dysplasia • intellectual impairment 12
  • 13.
    CLINICAL ASSESSMENT  Visualinspection is unreliable.  Infants with higher risk should be identified at birth & kept under enhanced surveillance for occurrence & the progression of jaundice.  These infants include  Gestation < 38 wks  Previous baby with significant jaundice  Visible jaundice in first 24 hrs  Age specific TSB level being above 95th centile ( if measured ) 13
  • 14.
    WORK UP OFJAUNDICED NEWBORN  Maternal and perinatal history  Physical examination  Lab studies • Serum bilirubin ( total, direct, & indirect ) • Bld grp & Rh typing • HCT, Retic count, PBS • DCT on baby • Sepsis screen • LFT & TFT • TORCH assay. • G6PD 14
  • 15.
    MEASUREMENT OF SERUMBILIRUBIN 1. Transcutaneous bilirubinometry ( TcB)  A portable instrument that uses reflectance measurements on the skin to determine the amount of yellow color present in the skin 15
  • 16.
    PRINCIPLE  These meterswork by directing light into the skin of the neonate and measuring the intensity of specific wavelength that is returned.  The meter analyzes the spectrum of optical signal reflected from the neonate’s subcutaneous tissues.  These optical signals are converted to electrical signal by a photocell.  These are analyzed by a microprocessor to generate a serum bilirubin value. 16
  • 17.
     The majorskin components, which impart the spectral reflectance in neonate, are (i) melanin, (ii) dermal maturity, (iii) hemoglobin, and (iv) bilirubin.  Earlier, the transcutaneous bilirubinometers utilized only a few wavelengths. In these meters, there was no provision to overcome the impact of dermal maturity and melanin content.  However, a new product, Bilicheck performs a spectral analysis at more than 100 different wavelengths. 17
  • 18.
    HOW DO THESEMETERS REPORT THE RESULTS?  The earlier transcutaneous bilirubino-meters reported the result in form of Transcutaneous Bilirubin Index (TcBI).  The TcBI can be converted to bilirubin values in mg/dl or umol/lL by using different multiplication factors for different populations.  Bilicheck, however, displays the results in clinically appropriate units: mg/dl or μmol/L. 18
  • 19.
    BASIC OPERATING PROCEDURE The optic head of the meter is gently pressed against the neonates skin (usually forehead or upper part of sternum).  For correct measurement, the optic head should make full contact with the skin and there should be no gaps between the head and the skin.  This should be achieved by gentle pressure. 19
  • 20.
    SITE OF MEASUREMENT The commonly used sites are the forehead and the upper end of sternum.  Measurements against bruises, birthmarks and subcutaneous hematoma should be avoided.  After phototherapy it is checked on the skin that is unexposed to the phototherapy (e.g under the eye shield) 20
  • 21.
    ADVANTAGES  The measurementsare accurate for newborn of all races and ages  Useful as adjunct  routine employment of TcB can reduce need for blood sampling by nearly 30%.  It is optimized for measuring bilirubin in the venous plexus.  The results are displayed in clinically appropriate units mg/dl or μmol/L.  The instrument automatically calibrates with the BiliCal before each measurement.  The optical tip (Bili-Cal ) has a small 0.5 cm “platform” ensuring proper skin/tip contact.  However, the disadvantage of Bili-check is the need for changing the tip (Bili-Cal) for each measurement. This adds to the cost of operation. 21
  • 22.
    2. Methods ofTSB measurement  Biochemical :  HPLC – gold standard not universally available  Vanden Bergh reaction -- varies lab to lab  Micro method for TSB estiamtion  based on spectrophotometry  estimates TSB on a micro blood sample 22
  • 23.
    3. Measurement ofTSB Indication • Jaundice in first 24 hrs • Beyond 24 hrs ( visually assessed is likely to be more than 12-14 mg/dl ) • If unsure about visual assessment • During phototherapy, for monitoring progress & after phototherapy for rebound 23
  • 24.
    4. Expired carbonmonoxide (CO) breath analyzer  An equimolar amount of CO is produced for every molecule of bilirubin formed from the degradation of heme.  Measurement of CO in end-tidal breath is an index of total bilirubin production  This method can alert the attending physician to the presence of hemolysis irrespective of the timing of jaundice 24
  • 25.
    SUBSEQUENT BILIRUBIN MONITORING Frequency of TSB measurement depends upon - The underlying cause (hemolytic vs non-hemolytic) - Severity of jaundice - Host factors such as age and gestation.  In general, in nonhemolytic jaundice in term babies with TSB levels being below 20 to 22 mg/dL, TSB can be performed every 12 to 24 hr depending upon age of the baby.  While, a baby with Rh isoimmunisation would require TSB measurement every 6 to 8 hours during initial 24 to 48 hours or so.  After exchange transfusion, bilirubin should be measured every 4 hourly 25
  • 26.
    APPROACH TO JAUNDICEDBABY  Ascertain birth weight, gestation and postnatal age  Ask when jaundice was first noticed  Assess clinical condition (well or ill)  Decide whether jaundice is physiological or pathological  Look for evidence of kernicterus* in deeply jaundiced NB *Lethargy and poor feeding, poor or absent Moro's, or convulsions 26
  • 27.
  • 28.
     Serious jaundice(step 1 ) • Presence of visible jaundice in first 24 h • Yellow palms and soles anytime • Signs of acute bilirubin encephalopathy or kernicterus: hypertonia, abnormal posturing such as arching, retrocollis, opisthotonus or convulsion, fever, high pitched cry)  TcB value more than 95th centile as per age specific nomogram 28
  • 29.
     Measure serumbilirubin if (step 2 ) : • Jaundice in first 24 hour • Beyond 24 hr: if on visual assessment or by transcutaneous bilirubinometry, TSB is likely to be more than 12 to 14 mg/dL or approaching phototherapy range or beyond. • If you are unsure about visual assessment 29
  • 30.
    MANAGEMENT OF JAUNDICE 1.Infants born at gestation of 35 weeks or more • AAP criteria should be used for making decision regarding phototherapy or exchange transfusion in these infants. • AAP provides two age-specific norm grams one each for phototherapy & exchange transfusion. • As a rough guide, phototherapy is initiated if TSB vales are at or higher than 10, 13, 15 and 18 mg/dL at 24, 48, 72 and 96 hours and beyond, respectively in babies at medium risk. 30
  • 31.
     Risk factorsinclude  Presence of isoimmune hemolytic anaemia,  G6PD deficiency,  Asphyxia,  Temperature instability,  Hypothermia,  Sepsis,  Significant lethargy,  Acidosis and  Hypoalbuminemia 31
  • 32.
    2. Preterm babies There are no consensus guidelines to employ phototherapy or exchange transfusion in preterm babies. 32 •AIIMS protocols in neonatology,2015
  • 33.
    MANAGEMENT • AIMS : •To prevent STB from rising • To rise reduce STB level • To prevent neurotoxicity 33
  • 34.
    Prevention of hyperbilirubinemia •Early and adequate feeding • Adequate hydration • Administration of Anti D injection to Rh negative mother 34
  • 35.
    Reduction of STBlevels and prevention of neurotoxicity  Phototherapy  Exchange transfusion  Newer modalities 35
  • 36.
  • 37.
    PHOTOTHERAPY  It isthe primary treatment  Was discovered in England in the 1950s. 37
  • 38.
    INDICATIONS OF PHOTOTHERAPY In most neonatal wards, total serum bilirubin levels are used as the primary measure of risk for bilirubin encephalopathy 38
  • 39.
    TYPES OF PHOTOTHERAPY Florescentlamps of different • colors (cool white, blue, green, blue-green or turquoise) and • shapes (straight or U-shaped - CFL),  Halogen bulbs  High intensity light emitting diodes (LED) and  Fibro-optic light sources. 39
  • 40.
    CFL  Easy availability low cost  most commonly.  4 blue and 2 white or 6 blue to increase irradiance output. Blue LED  Atleast equally effective  long life  Deliver higher irradiance 40
  • 41.
    Fiber – opticunits (Bili blanket & Bilijacket )  undersurface phototherapy  Can be used as double phototherapy  Home therapy  Main advantage is breastfeeding and bonding is not hampered.  lesser effective than CFL/LED unit 41
  • 42.
    Nature and characterof the light source  Wide spectrum • Quartz halide spotlights • Green light • Blue fluorescent tubes  Narrow- spectrum ordinary • White ( day light ) fluorescent tubes • White quartz lamps • Fiberoptic light 42
  • 43.
    IMPORTANT FACTORS INTHE EFFICACY OF PHOTOTHERAPY 43
  • 44.
    WHY PHOTOTHERAPY ISEFFECTIVE ?  Three reactions can occur when bilirubin is exposed to light :  Photo-isomerisation  Structural-isomerisation  Photo-oxidation 44
  • 45.
    Photoisomerization  Occurs inthe extravascular space of the skin.  Photoisomerization occurs at low-dose phototherapy (6 mW/cm 2 / nm) with no significant benefit from doubling the irradiance.  Standard tests do not distinguish between naturally occurring bilirubin and the photoisomer, so bilirubin levels may not change much although the phototherapy has made the bilirubin present less toxic. Natural isomer Less toxic polar isomer 450 – 460 nm of light insoluble soluble 45
  • 46.
    Structural isomerization  Isthe intramolecular cyclization of bilirubin to lumirubin.  The conversion of bilirubin to lumirubin is irreversible & can’t be reabsorbed  It is the most important pathway for the lowering of serum bilirubin levels and  Is strongly related to the dose of phototherapy used in the range of 6 to 12 mW/cm2/ nm. 46
  • 47.
    Photo-oxidation  The slowprocess of photo-oxidation converts bilirubin to small polar products that are excreted in the urine.  It is the least important reaction for lowering bilirubin levels. 47
  • 48.
    CARE OF PATIENTIN PHOTOTHERAPY  The infants are turned every 2 hours.  Care should be taken to ensure that the eye patches do not occlude the nares, as asphyxia and apnea can result.  The infants' temperature should be carefully monitored and servo controlled.  Infants should be weighed daily. 48
  • 49.
    WHEN DISCONTINUATION OFPHOTOTHERAPY  When serum bilirubin level falls ( 1.5 – 3 mg/dl ) below the level that triggered the initiation of phototherapy  Serum bilirubin levels often rebound, and follow up tests should be obtained within 6-12 hrs after discontinuation 49
  • 50.
    WHAT ABOUT PROPHYLACTICPHOTOTHERAPY ?  In general, the lower the S. Bil level, the less efficient the phototherapy  Prophylactic phototherapy indicated in special circumstances, such as  extremely low birth weight infants or  severely bruised infants. 50
  • 51.
    SUNLIGHT EXPOSURE Exposing thebaby to sunlight does not help in treatment of jaundice and is associated with risk of sunburn and therefore should be avoided. 51
  • 52.
    SIDE EFFECTS OFPHOTOTHERAPY 52  Insensible water loss  Redistribution of blood flow  Watery diarrhea and increased fecal water loss  Low calcium  Retinal damage  Tanning  Bronze baby syndrome  Mutation, sister chromatid exchange and DNA strand breaks  Tryptophan is reduced in amino acid solution  Upsets maternal infant interaction
  • 53.
    EXCHANGE TRANSFUSION  Mechanismof exchange transfusion  Indication for exchange  Blood for exchange  Complications of exchange transfusion 53
  • 54.
    MECHANISM OF EXCHANGETRANSFUSION  ET removes partially hemolysed & antibody-coated RBC’s, as well as unattached antibodies, & replaces them with donor RBCs, lacking the sensitizing antigen.  As bilirubin is removed from the plasma, extra vascular bilirubin will rapidly equilibrate & bind to the albumin in the exchanged blood.  Within half an hour after the exchange, bilirubin levels returns to 60 % of the pre exchange levels, representing the rapid influx of bilirubin into vascular space. 54
  • 55.
    INDICATION FOR EXCHANGE When phototherapy fails to prevent a rise in bilirubin to toxic levels .  Correct anemia and improve heart failure in hydropic infants with hemolytic disease.  Stop hemolysis and bilirubin production by removing antibody and sensitized RBCs.  All infants should be under intense phototherapy while decisions regarding exchange transfusion are being made. 55
  • 56.
  • 57.
    INDICATION FOR EARLYEXCHANGE In hemolytic disease, immediate exchange transfusion is usually indicated if: • The cord bilirubin level is >4.5 mg/dL & the cord hemoglobin level is under 11 g/dL. • The bilirubin level is rising >1 mg/dL/hour despite phototherapy. • The hemoglobin level is between 11 and 13 g/dL and the bilirubin level is rising >0.5 mg/dL/hour despite phototherapy. 57
  • 58.
    BLOOD FOR EXCHANGETRANSFUSION  We use fresh (<7 days old) irradiated reconstituted whole blood (hematocrit 45 to 50) made from packed red blood cells (PRBCs) and fresh frozen plasma collected in citrate-phosphate-dextrose (CPD). 58
  • 59.
    CHOICE OF BLOODFOR EXCHANGE BLOOD TRANSFUSION 59
  • 60.
     Exchange transfusionusually involves double the volume of the infant's blood and is known as a two- volume exchange.  If the infant's blood volume is 80 mL/kg, then a two- volume exchange transfusion uses 160 mL/kg of blood.  This replaces 87% of the infant's blood volume with new blood 60
  • 61.
    COMPLICATIONS OF EXCHANGETRANSFUSION  Hypocalcemia and hypomagnesemia  Hypoglycemia  Acid base disorder  Hyperkalemia  Cardiovascular  Bleeding  Infections  Hemolysis  Temperature dysregulation  Graft v/s host disease 61
  • 62.
    NEWER MODALITIES 1. Phenobarbital 2.Metalloporphyrins 3. Albumin 4. IVIG 62
  • 63.
    PHENOBARBITAL Action (dose: 2.5mg/kg/d): • Affects the metabolism of bilirubin by increasing the concentration of ligandin in liver cells, inducing production of glucuronyl transferase and enhancing bilirubin excretion 63 phenobarbitone
  • 64.
    PHENOBARBITAL Indications. • Used totreat CNS-II and Gilbert syndrome. • It can also be used as an adjunct therapy in cases of exaggerated neonatal jaundice, but it takes 3–7 days to become effective(before HIDA scan ) • Phenobarbital is not helpful in immediate treatment of unconjugated hyperbilirubinemia in the newborn period. 64
  • 65.
    METALLOPORPHYRINS  Tin (Sn)and Zinc (Zn) metalloporphyrins, respectively decreases the need for phototherapy in clinical trials.  They work by decreasing the production of bilirubin by competitive inhibition of heme oxygenase 65 Metalloporphyrins
  • 66.
    METALLOPORPHYRINS  Strong evidencesuggests that a single dose of SnMP reduces the need for phototherapy and exchange transfusion  A single intramuscular injection (6 mmol/kg) in patients with hemolytic disease results in a significant drop in TSB concentration, thereby avoiding the need for exchange transfusion.  These drugs are not approved by the US FDA and their long term safety needs further study 66
  • 67.
    ALBUMIN  Administration ofintravenous albumin may be helpful because an increased reserve of albumin provides more binding sites for free bilirubin and therefore reduces the unbound fraction that may be protective against bilirubin toxicity.  An albumin level <3.0 g/dL can be considered as one risk factor for lowering the threshold for phototherapy (dose: 1 g/kg over 2 hours). 67
  • 68.
    IV IMMUNOGLOBULIN  Thishas been effective in infant with Rh and ABO hemolytic disease and reduces the need for exchange transfusion in limited studies  Does of 500 mg -1 gm/kg over 2 hours, repeated in 12 hours if necessary.  AAP recommends this in isoimmune hemolytic disease if the TSB is rising despite phototherapy or the TSB is within 2-3 mg/dl of the exchange level.  The mechanism of action of IVIG is unknown but it is possible that it might alter the course of hemolytic disease by blocking Fc receptors and thus inhibit hemolysis.  An increased incidence of NEC has been found in term & late preterm infants with hemolytic disease who have been treated with IVIG. 68
  • 69.
    SUPPLEMENTATION WITH DEXTROSE SOLUTION It is not recommended because  It may decrease caloric intake  It may decrease milk production  It may accelerate enterohepatic circulation and conequently delay the drop in s. bil cocenteration 69
  • 70.
    WHAT IS THERECOMMENDATION ?  Increase breastfeeding to 8 – 12 times per day  Breastfeeding can also be supported with manual or electric pumps and the pumped milk given as a supplement to the baby 70
  • 71.
    WHEN INFANTS CANBE DISCHARGED  When they are  Feeding adequately and  Demonstrating a trend towards lower values  Auditory function test prior is advisable in infants who have had severe jaundice. 71
  • 72.
    TAKE HOME MESSAGE Jaundice is the most common cause of readmission after discharge from birth hospitalization.  Visual inspection of jaundice is believed to be unreliable, but if it is performed properly , it has reasonable accuracy particularly when TSB is less than 12 to 14 mg/dL or so.  Inadequacy of breastfeeding is a common cause of exaggerated jaundice during initial few days 72
  • 73.
    TAKE HOME MESSAGE TcB is a useful adjunct to TSB measurement, and routine employment of TcB can reduce need for blood sampling by nearly 30%.  Measurement of CO in end-tidal breath is an index of total bilirubin production  Phototherapy (PTx) remains the mainstay of treating hyperbilirubinemia in neonates.  Fiber-optic units can be used to provide undersurface phototherapy in conjugation with overhead CFL/LED unit to enhance the efficacy of PTx 73
  • 74.
    TAKE HOME MESSAGE In exchange transfusion,type of blood should be chosen cautiously  In Rh isoimmunization - Rh negative and blood group ‘O’ or that of baby  In ABO incompatibility - Rh compatible and blood group ‘O’ (Not that of baby) o Newer modalities still under trial • Phenobarbital • Metalloporphyrins • Albumin • IVIG 74
  • 75.
    BIBILOGRAPHY  Cloherty 7thedition  AIIMS protocols in neonatology, 2015  Neonatology by Gomella,2015  Nelson 20th edition  Care of Jaundice neonate by Stevenson,Watchko.  Neonatology at a glance by Fanaroff. 75
  • 76.

Editor's Notes

  • #46 After approximately 12 hours of phototherapy, the photoisomers make up approximately 20% of total bilirubin.
  • #47 Lumirubin makes up 2% to 6% of serum concentration of bilirubin during phototherapy and is rapidly excreted in the bile and urine without Conjugation
  • #51 Prophylactic phototherapy indicated in special circumstances, such as extremely low birth weight infants or severely bruised infants.