MODUL
SISTEM PERSAMAAN LINEAR TIGA VARIABEL
UNTUK KELAS X
OLEH:
CINDY ARDIANTY
j
ModulSPLTVBerbasisGame-BasedLearning
MODUL
SISTEM PERSAMAAN LINEAR TIGA VARIABEL
UNTUK KELAS X
OLEH:
CINDY ARDIANTY
NIM. 0305182057
ModulSPLTVBerbasisGame-BasedLearning
MODUL
SISTEM PERSAMAAN LINEAR TIGA VARIABEL
Ukuran 210 mm x 297 mm; 59 halaman
Aplikasi Desain
- Desain Cover : Canva
- Desain Isi : Microsoft Word
- Desain Game : Microsoft Excel, Microsoft Word, Website Game
Penulis : Cindy Ardianty
Pembimbing :
1. Dr. Hj. Masganti Sitorus, M.Ag
2. Dr. Fibri Rakhmawati, M.Si
Validator :
1. Rusi Ulfa Hasanah, M.Pd
2. Ella Andhany, M.Pd
3. Fauzan Azmi, M.Pd
i
ModulSPLTVBerbasisGame-BasedLearning
KATA PENGANTAR
Puji syukur saya ucapkan atas kehadirat Allah swt. yang telah melimpahkan
Rahmat dan Hidayah-Nya sehingga penyusunan Modul Pembelajaran Materi Sistem
Persamaan Linear Tiga Variabel dapat diselesaikan. Modul ini disusun dalam rangka
sebagai bahan ajar bagi Siswa/i SMA untuk menciptakan pembelajaran yang bersifat
student centered.
Modul pembelajaran ini dirancang dengan menerapkan pendekatan bermain
sehingga pembelajaran tidak monoton. Pada modul pembelajaran terdapat beberapa
permainan yang disajikan dan untuk menyelesaikan tantangannya, pembaca harus
menyelesaikan berbagai jenis soal yang terkait dengan materi SPLTV.
Saya mengucapkan terima kasih yang sebesar-besarnya kepada semua pihak yang
telah mendukung saya, yaitu orangtua, dosen pembimbing, ahli penilaian (validator), guru
pamong dan teman-teman sekalian. Saya sebagai penyusun menyadari bahwa modul
pembelajaran ini masih jauh dari kata kesempurnaan sebagaimana yang diharapkan. Oleh
karena itu, saya mohon maaf yang sebesar-besarnya jika terdapat kesalahan, kekurangan
dan kekeliruan baik dalam penyusunan maupun penyampaian materi dalam modul ini.
Saya sangat mengharapkan adanya kritik dan saran yang sifatnya membangun dari
para pembaca demi perbaikan dan peningkatan kualitas penyusunan modul ini. Dan
berharap semoga modul pembelajaran ini dapat memberikan manfaat bagi semua pihak.
Binjai, 16 April 2022
Penulis
Cindy Ardianty
ii
ModulSPLTVBerbasisGame-BasedLearning
DAFTAR ISI
Kata Pengantar ....................................................................................................................i
Daftar Isi ..............................................................................................................................ii
Peta Konsep ........................................................................................................................iv
Pendahuluan .......................................................................................................................v
Pertemuan 1 ........................................................................................................................1
Konsep Persamaan Linear Tiga Variabel
Konsep Sistem Persamaan Linear Tiga Variabel...............................................................1
Manfaat Persamaan Linear Tiga Variabel .........................................................................6
Latihan Soal ......................................................................................................................7
Game .................................................................................................................................8
Refleksi Diri ....................................................................................................................10
Pertemuan 2 ......................................................................................................................11
Metode Penyelesaian Sistem Persamaan Linear Tiga Variabel
Metode Eliminasi ............................................................................................................12
Metode Substitusi ............................................................................................................15
Metode Gabungan ...........................................................................................................19
Latihan Soal ....................................................................................................................24
Game ...............................................................................................................................25
Refleksi Diri ....................................................................................................................27
Pertemuan 3 ......................................................................................................................28
Metode Penyelesaian Sistem Persamaan Linear Tiga Variabel
Metode Determinan ........................................................................................................29
Latihan Soal ....................................................................................................................32
Game ...............................................................................................................................33
Refleksi Diri ....................................................................................................................37
iii
ModulSPLTVBerbasisGame-BasedLearning
Game Tambahan ...............................................................................................................38
Daftar Pustaka ..................................................................................................................42
Kunci Jawaban .................................................................................................................43
iv
ModulSPLTVBerbasisGame-BasedLearning
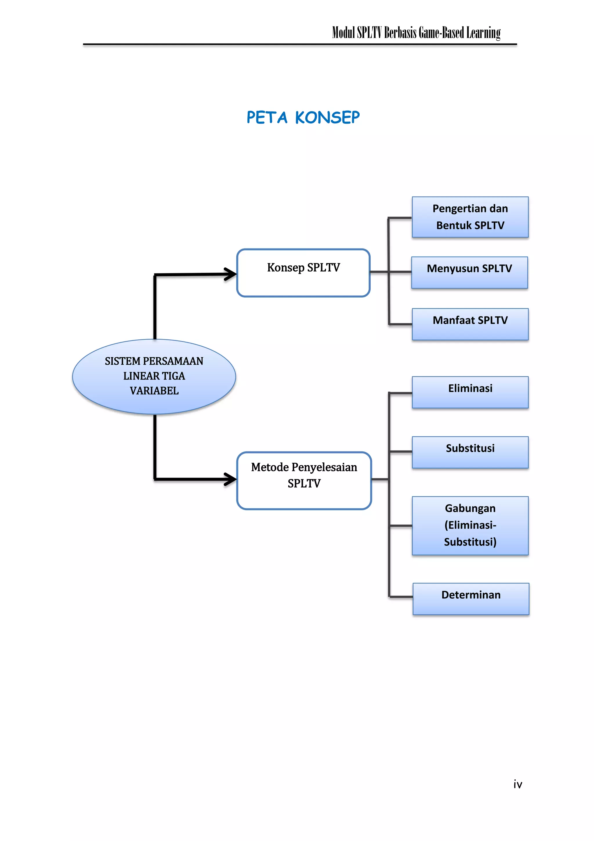
PETA KONSEP
Konsep SPLTV
SISTEM PERSAMAAN
LINEAR TIGA
VARIABEL
Metode Penyelesaian
SPLTV
Eliminasi
Substitusi
Gabungan
(Eliminasi-
Substitusi)
Determinan
Pengertian dan
Bentuk SPLTV
Manfaat SPLTV
Menyusun SPLTV
v
ModulSPLTVBerbasisGame-BasedLearning
A. Identitas Modul
Mata Pelajaran : Matematika
Kelas : X Semester Ganjil
Alokasi Waktu : 6 x 45 menit (3 Pertemuan)
Judul Modul : Sistem Persamaan Linear Tiga Variabel
B. Kompetensi Dasar
3.3 Menyusun sistem persamaan linear tiga variabel dari masalah kontekstual
4.3 Menyelesaikan masalah kontekstual yang berkaitan dengan sistem persamaan
linear tiga variabel
C. Tujuan Pembelajaran
1. Peserta didik dapat mengubah masalah kontekstual dari bentuk bahasa verbal
menjadi kalimat atau model matematika
2. Peserta didik dapat mengidentifikasi dan meneliti informasi serta fakta dalam
masalah kontekstual yang berkaitan dengan sistem persamaan linear tiga
variabel
3. Peserta didik dapat menyusun sistem persamaan linear tiga variabel dari
masalah kontekstual yang disajikan
4. Peserta didik dapat menjelaskan konsep tentang sistem persaman linear tiga
variabel
5. Peserta didik dapat menentukan himpunan penyelesaian dari sistem persamaan
linear tiga variabel
6. Peserta didik dapat menyelesaikan permasalahan konstekstual yang berkaitan
dengan sistem persamaan linear tiga variabel
7. Peserta didik dapat menggunakan atau mengaplikasikan sistem persamaan
linear tiga variabel dalam kehidupan sehari-hari
D. Deskripsi Singkat Modul
Modul pembelajaran matematika ini disusun dengan menggunakan
pendekatan bermain (Game Based Learning). Ruang lingkup dari modul ini
meliputi materi Sistem Persamaan Linear Tiga Variabel pada kelas X semester
ganjil. Setiap kegiatan pembelajaran pada modul ini secara garis besar terdiri dari
uraian materi, latihan soal, game, dan refleksi diri. Game yang disediakan memiliki
tantangan berupa soal-soal yang berkaitan dengan SPLTV.
PENDAHULUAN
vi
ModulSPLTVBerbasisGame-BasedLearning
E. Deskripsi Singkat Materi
Peserta didik akan mempelajari konsep, penyelesaian dan penerapan dari
sistem persamaan linear tiga variabel (SPLTV) di dalam modul ini. Sistem
persamaan linear tiga variabel merupakan lanjutan dari sistem persamaan linear
dua variabel (SPLDV). Sistem persamaan linear tiga variabel merupakan sistem
persamaan yang terdiri atas tiga persamaan di mana masing-masing dari persamaan
tersebut memiliki tiga variabel. Terdapat beberapa metode dalam penyelesaian
SPLTV yaitu metode eliminasi, substitusi, gabungan (eliminasi dan substitusi), dan
determinan. Sistem persamaan linear sangat erat kaitannya dengan kehidupan
sehari-hari yaitu misalnya untuk menentukan harga suatu benda atau barang, dan
lainnya.
Untuk menggunakan dan mempelajari modul ini, peserta didik diharapkan
mampu untuk menguasai penjumlahan, pengurangan, perkalian, dan pembagian
bilangan real. Modul pembelajaran ini disusun dengan menggunakan bahasa yang
sederhana, lalu menyajikan contoh kontekstual terkait materi ajar dan dilengkapi
dengan soal latihan. Selain itu, modul ini juga dilengkapi dengan game yang akan
menyajikan suasana berbeda dalam mempelajari buku ajar. Di mana untuk
menyelesaikan suatu game, maka peserta didik harus mampu menjawab soal
latihan yang disajikan.
F. Petunjuk Penggunaan Modul
1. Bacalah pendahuluan modul untuk mengetahui arah pengembangan modul!
2. Bacalah dan pahamilah kompetensi dasar dan tujuan pembelajaran yang ingin
dicapai!
3. Bacalah dan pahamilah peta konsep agar memperoleh gambaran tentang materi
yang disajikan dalam modul!
4. Pelajarilah dan pahamilah materi yang telah disajikan dalam modul secara
berurutan!
5. Simpulkanlah materi yang telah dipelajari secara mandiri!
6. Pahamilah contoh soal yang disajikan dan kerjakanlah soal latihan yang telah
tersedia! Tidak diperbolehkan untuk melihat kunci jawaban sebelum peserta
didik dapat menyelesaikannya sendiri.
vii
ModulSPLTVBerbasisGame-BasedLearning
7. Cobalah untuk memainkan game yang tersedia untuk melatih dan mengasah
pemahamanmu!
8. Isilah bagian refleksi diri yang disediakan agar mengetahui apa yang sudah
dipahami dan belum dipahami!
9. Jika terdapat kesulitan, pelajarilah kembali materi yang terkait atau dapat
melakukan diskusi bersama teman!
10. Siapkanlah alat tulis!
11. Ikutilah semua arahan dan tahapan yang telah tersedia pada modul!
1
ModulSPLTVBerbasisGame-BasedLearning
A. Tujuan Pembelajaran
Setelah melakukan kegiatan pembelajaran pada pertemuan 1, peserta didik
diharapkan mampu untuk:
1. Memahami konsep persamaan linear tiga variabel dan manfaatnya dalam
kehidupan sehari-hari
2. Membuat bentuk/kalimat/model matematika dari masalah kontekstual
3. Menyusun sistem persamaan linear tiga variabel
B. Uraian Materi
1. Pengertian dan Bentuk Sistem Persamaan Linear Tiga Variabel
Sistem Persamaan Linear Tiga Variabel (SPLTV) merupakan sistem
persamaan yang terdiri atas tiga persamaan, dimana masing-masing dari
persamaan tersebut memiliki tiga variabel dan pangkat (derajat) tertinggi dari
masing-masing variabel adalah satu. SPLTV sangat berkaitan dengan
kehidupan sehari-hari. Kita dapat menyelesaikan berbagai masalah kontekstual
dengan mengaplikasikan konsep SPLTV. Untuk lebih jelasnya perhatikan
gambar berikut:
KONSEP PERSAMAAN LINEAR TIGA VARIABEL
Ayo Mengamati
Pertemuan 1
(Sumber: https://finance.detik.com/foto-bisnis/d-4591914/berburu-alat-tulis-sekolah-di-pasar-asemka)
2
ModulSPLTVBerbasisGame-BasedLearning
Seorang pedagang menjual berbagai macam alat tulis. Suatu hari, pedagang
tersebut menawarkan tiga paket yang berisi buku, pensil dan pulpen dengan
harga yang lebih murah dari biasanya. Ketiga paket tersebut yaitu paket A
berisi 3 buah buku, 2 pensil dan 2 pulpen dengan harga Rp20.000,00. Paket B
berisi 3 buah buku, 1 pensil dan 1 pulpen dengan harga Rp14.500,00. Paket C
berisi 2 buah buku, 3 pensil dan 1 pulpen dengan harga Rp15.500,00. Buatlah
model matematika dari permasalahan tersebut.
1. Bagaimanakah cara mengubah permasalahan pedagang menjadi model
matematika?
2. Bagaimanakah bentuk persamaan matematis dari permasalahan ini?
1. Tuliskan berbagai informasi yang terdapat pada permasalahan pedagang
tersebut.
2. Membuat permisalan dengan menggunakan variabel untuk menentukan
model matematika.
Silahkan simak penjelasan berikut ini.
Alternatif Penyelesaian
Diketahui:
Paket A : 3 buku + 2 pensil + 2 pulpen = Rp20.000,00
Paket B : 3 buku + 1 pensil + 1 pulpen = Rp14.500,00
Paket C : 2 buku + 3 pensil + 1 pulpen = Rp15.500,00
Dimisalkan:
x : harga sebuah buku
y : harga sebuah pensil
z : harga sebuah pulpen
Ayo Menanya
Ayo Mengumpulkan Informasi
3
ModulSPLTVBerbasisGame-BasedLearning
Kemudian, kita dapat mengganti (substitusi) buku, pensil dan pulpen masing-
masing menjadi huruf yang telah dimisalkan tersebut, sehingga persamaan
yang terbentuk adalah:
Ketiga persamaan tersebut merupakan persamaan matematis yang terbentuk
dari permasalahan pedagang di atas. Maka, sistem persamaan linear tiga
variabel (SPLTV) dari permasalahan tersebut adalah sebagai berikut:
{
Apakah kalian sudah memahami penjelasan di atas? Mudah bukan? Baiklah,
mari kita menyimpulkan materi yang telah dipelajari. Kesimpulannya adalah
Bentuk umum dari persamaan linear tiga variabel adalah sebagai berikut:
Sedangkan bentuk umum dari SPLTV adalah sebagai berikut:
Dengan keterangan:
 Variabel = x, y dan z (variabel dapat berupa huruf lainnya)
𝑥 𝑦 𝑧
𝑥 𝑦 𝑧
𝑥 𝑦 𝑧 Persamaan (1)
Persamaan (2)
Persamaan (3)
𝒂𝒙 𝒃𝒚 𝒄𝒛 𝒅
{
𝒂𝟏𝒙 𝒃𝟏𝒚 𝒄𝟏𝒛 𝒅𝟏
𝒂𝟐𝒙 𝒃𝟐𝒚 𝒄𝟐𝒛 𝒅𝟐
𝒂𝟑𝒙 𝒃𝟑𝒚 𝒄𝟐𝒛 𝒅𝟑
Ayo Menalar
Amati sistem persamaan yang terbentuk dari permasalahan pedagang
tersebut. Ada berapakah variabel yang terdapat pada sistem persamaan
tersebut?
4
ModulSPLTVBerbasisGame-BasedLearning
 Koefisien
- Koefisien variabel
- Koefisien variabel
- Koefisien variabel
 Konstanta =
Jika masing-masing bernilai 0, maka disebut sebagai SPLTV
homogen, sedangkan jika tidak semua bernilai 0 disebut sebagai SPLTV
nonhomogen.
Jika memenuhi sistem persamaan tersebut, maka akan
berlaku hubungan sebagai berikut:
{
Pasangan berurutan disebut sebagai penyelesain dari SPLTV dan
disebut sebagai himpunan penyelesaian.
Berdasarkan penjelasan di atas, terdapat beberapa langkah dalam menyusun
sistem persamaan linear tiga variabel (SPLTV) yaitu sebagai berikut:
1) Mengidentifikasi infromasi yang ada dalam permasalahan dan mengubah ke
dalam bahasa yang mudah dimengerti
2) Mengidentifikasi dan meneliti berbagai konsep matematika yang akan
digunakan
3) Merumuskan model atau kalimat matematika dan menyusun sistem
persamaan linear tiga variabel
5
ModulSPLTVBerbasisGame-BasedLearning
Kania membeli 4 kg mangga dan 3 kg buah pir dengan harga Rp165.000,00. Di
toko yang sama, Nara membeli 3 kg mangga, 2 kg apel dan 2 kg pir dengan
harga Rp165.000,00. Dan Naya membeli 3 kg mangga dan 4 kg pir dengan
harga Rp185.000,00. Susunlah sistem persamaan linear tiga variabelnya.
Penyelesaian:
Langkah 1: Mengidentifikasi informasi yang ada dalam permasalahan dan
mengubah ke dalam bahasa yang mudah dimengerti.
Diketahui: Kania : 4 kg mangga + 3 kg pir = Rp165.000,00
Nara : 3 kg mangga + 2 kg apel + 2 kg pir = Rp165.000,00
Naya : 3 kg mangga + 4 kg pir = Rp185.000,00
Langkah 2: Mengidentifikasi dan meneliti berbagai konsep matematika yang
akan digunakan.
Dimisalkan:
a : harga 1 kg mangga
b : harga 1 kg apel
c : harga 1 kg pir
Langkah 3: Merumuskan model atau kalimat matematika dan menyusun
sistem persamaan linear tiga variabel
Model Matematika
4a + 3c = 165.000 Persamaan (1)
3a + 2b + 2c = 165.000 Persamaan (2)
3a + 4c = 185.000 Persamaan (3)
Sistem Persamaan Linear Tiga Variabel:
{
Contoh 1
6
ModulSPLTVBerbasisGame-BasedLearning
Di suatu tempat percetakan mempunyai mesin printer sebanyak 3 buah. Jika
printer A dan printer B bekerja bersamaan akan mampu mencetak 200 lembar.
Printer B dan C mampu mencetak 215 lembar dan jika printer A, printer B dan
printer C bekerja bersamaan maka akan menghasilkan sebanyak 320 lembar.
Buatlah model matematikanya.
Penyelesaian:
Diketahui: Printer A + Printer B = 200
Printer B + Printer C = 215
Printer A + Printer B + Printer C = 320
Dimisalkan: (Silahkan isi bagian yang kosong)
x : banyaknya lembaran yang dihasilkan printer A
y : banyaknya lembaran yang dihasilkan printer …
z : banyaknya lembaran yang dihasilkan printer …
Model Matematikanya:
… + … = … Persamaan (1)
… + … = … Persamaan (2)
… + … + … = … Persamaan (3)
2. Manfaat Sistem Persamaan Linear Tiga Variabel
Sistem Persamaan Linear Tiga Variabel (SPLTV) merupakan salah satu
materi dalam matematika yang sangat berkaitan dengan kehidupan sehari-hari.
Konsep SPLTV dapat digunakan sebagai alternatif untuk memecahkan
permasalahan dalam kehidupan yang berkaitan dengan persamaan linear tiga
variabel tersebut. Untuk itu, kita harus dapat memahami konsep
penyelesaiannya agar dapat mengaplikasikan dalam kehidupan kita. Adapun
beberapa manfaat SPLTV dalam kehidupan sehari-hari adalah:
a. Membantu untuk mengitung harga atau nilai satuan dari suatu barang
Contoh 2
7
ModulSPLTVBerbasisGame-BasedLearning
b. Membantu untuk menghitung jumlah harga, dan sisa kembalian dari
suatu transaksi jual beli
c. Membantu menghitung usia, perbandingan usia, dan jumlah serta selisih
usia
d. Membantu menghitung usia yang telah lalu dan usia mendatang
1. Pada suatu hari Pak Ahmad, Pak Angga dan Pak Yono memanen mangga.
Hasil kebun Pak Yono lebih sedikit 10 kg dari hasil kebun Pak Ahmad dan
lebih banyak 20 kg dari hasil kebun Pak Angga. Jika jumlah hasil panen ketiga
kebun mereka adalah 170 kg, maka susunlah sistem persamaannya!
2. Diketahui umur Mita 2 tahun lebih tua dari umur Riski. Umur Riski 3 tahun
lebih tua dari umur Sarah. Jumlah umur Mita, Riski, dan Sarah adalah 44 tahun.
Tentukan model matematikanya!
Ayo Menyimpulkan
Setelah mempelajari kegiatan pembelajaran tersebut, ada baiknya kita
menyimpulkan pembelajaran pada hari ini agar kita dapat selalu mengingat
tentang pembelajaran yang telah kita pelajari. Silahkan tulis kesimpulanmu di
tempat yang tersedia 
Ayo Berlatih
8
ModulSPLTVBerbasisGame-BasedLearning
Ayo Bermain
TEMU KATA
Halo! Bagaimana pemahaman kalian tentang SPLTV? Beranikah
untuk memainkan sebuah permainan yang sangat sederhana ini?
Yapp!! Jika berani yuk temukan 10 kata-kata yang berhubungan
dengan SPLTV di kotak huruf berikut ini secara mendatar, menurun
atau diagonal. Tandailah kata-kata yang kamu temukan dan tuliskan di
kotak yang telah tersedia!
1. 6.
2. 7.
3. 8.
4. 9.
5. 10.
9
ModulSPLTVBerbasisGame-BasedLearning
1. Temukan angka dibalik masing-masing emoticon berikut.
2. Coba gambarkan emoticon yang tepat untuk bagian yang kosong.
3. Wah hasilnya jadi berapa ya?
TEBAK AJA
+ =
+ 9
+ =
+ 10
+ =
+ 7
+ =
+ 11
+ =
+ 9
- =
+ 7
+ =
- 4
- =
+
+ =
+ 5
10
ModulSPLTVBerbasisGame-BasedLearning
1. Apa yang sudah kamu pahami?
2. Apa yang belum kamu pahami?
3. Bagaimana upaya yang dapat kamu lakukan dalam mencari solusi dari hal yang
belum kamu pahami?
Refleksi Diri
Untuk kepentingan pembelajaran selanjutnya, silahkan jawab pertanyaan di bawah
ini 
11
ModulSPLTVBerbasisGame-BasedLearning
A. Tujuan Pembelajaran
Setelah melakukan kegiatan pembelajaran pada pertemuan 2, peserta didik
diharapkan mampu untuk:
1. Mengetahui metode dalam menyelesaikan SPLTV
2. Memahami langkah-langkah pada setiap metode penyelesaian SPLTV
3. Menentukan himpunan penyelesaian SPLTV
B. Uraian Materi
Setelah mempelajari kegiatan pembelajaran pada pertemuan sebelumnya, maka
kalian telah mengetahui dan memahami cara dalam merumuskan model
matematika dan menyusun sistem persamaan linear tiga variabel dari suatu
permasalahan kontekstual. Namun, hal tersebut belum sampai pada tahap
penyelesaiannya. Nah, pada pertemuan kali ini, kita akan membahas mengenai cara
dalam menyelesaikan suatu sistem persamaan linear tiga variabel. Terdapat
beberapa metode yang dapat digunakan dalam menyelesaikan atau mencari solusi
akhir dari SPLTV. Beberapa metode tersebut adalah metode eliminasi, metode
substitusi, metode gabungan (eliminasi-substitusi) dan metode determinan.
Sebuah toko grosir menjual beberapa jenis barang yaitu tepung terigu, gula, dan
minyak makan dengan beberapa paket. Paket A berisi 2 kg tepung terigu, 1 kg gula,
dan 1kg minyak makan dengan harga Rp50.0000,00. Paket B berisi 1 kg tepung
terigu, 1 kg gula, dan 2 kg minyak makan seharga Rp56.000,00. Sedangkan paket
C berisi 2 kg tepung terigu, 2 kg gula, dan 1 kg minyak makan seharga
Rp64.000,00. Berapakah harga 3 kg gula?
METODE PENYELESAIAN SISTEM
PERSAMAAN LINEAR TIGA VARIABEL
Ayo Mengamati
Pertemuan 2
12
ModulSPLTVBerbasisGame-BasedLearning
1. Bagaimana menentukan solusi akhir dari permasalahan di atas?
2. Bagaimana langkah-langkah dalam menyelesaikan permasalahan tersebut
dengan metode eliminasi?
Gunakan langkah-langkah pada metode eliminasi untuk menyelesaikan
permasalahan tersebut.
Metode eliminasi adalah salah satu metode untuk menentukan solusi akhir
SPLTV. Pada umumnya, metode eliminasi ini merupakan metode yang dilakukan
dengan cara mengeliminasi atau menghilangkan variabel dari suatu SPLTV.
Langkah-langkah yang digunakan pada metode eliminasi ini adalah:
1. Jika yang disajikan adalah permasalahan kontekstual, maka kita harus
merumuskan model matematikanya terlebih dahulu.
2. Pilih pasangan persamaan dengan bentuk yang paling sederhana dan
hilangkan/eliminasi salah satu variabel sehingga akan mendapatkan persamaan
linear dua variabel (persamaan yang baru).
3. Eliminasi salah satu variabel dari persamaan linear dua variabel yang telah
diperoleh dan akan menghasilkan nilai dari variabel 1.
4. Eliminasi variabel lain sehingga akan didapat nilai variabel kedua.
5. Tentukan nilai variabel ketiga yang didasarkan pada nilai kedua variabel yang
telah didapat sebelumnya.
6. Tulis himpunan penyelesaiannya .
Mari kita selesaikan permasalahan tersebut!
Langkah 1: Merumuskan model matematikanya/bentuk SPLTV.
Misalkan: x = tepung terigu; y = gula; z = minyak makan
Model matematika atau bentuk SPLTVnya adalah:
Ayo Menanya
Ayo Mengumpulkan Informasi
METODE ELIMINASI
13
ModulSPLTVBerbasisGame-BasedLearning
………... (1)
………... (2)
………... (3)
Langkah 2: Eliminasi x dan z pada persamaan (1) dan (3).
Langkah 3: Eliminasi x dan y pada persamaan (2) dan (3).
Langkah 4: Tentukan nilai variabel z yang didasarkan pada nilai kedua variabel
yang telah didapat sebelumnya.
Langkah 5: Menuliskan himpunan penyelesaiannya.
Kita dapat nilai x = 10.000, y = 14.000 dan z = 16.000 maka
HP . Harga 3 kg gula (y) = 3 x Rp14.000,00 =
Rp42.000,00.
_
−𝑦 − 𝑦

_
x2
x1
𝑧
𝑧
14
ModulSPLTVBerbasisGame-BasedLearning
Tentukan himpunan penyelesaiannya menggunakan metode eliminasi!
{
Penyelesaian:
Diketahui SPLTV sebagai berikut:
……….. (1)
……….. (2)
……….. (3)
Eliminasi z pada persamaan (1) dan (3)
Eliminasi y pada persamaan (2) dan (4)
Eliminasi x pada persamaan (2) dan (4)
Tentukan nilai z
x2
x1
x2
x1
𝑥 𝑦 …. (4)
−7𝑥 −
_
𝑥
_
x10
x3
7𝑦
𝑦
Contoh
15
ModulSPLTVBerbasisGame-BasedLearning
Telah kita dapat nilai dari masing-masing variabel, jadi kita dapat menyimpulkan
bahwa himpunan penyelesaiannya adalah
Metode substitusi adalah salah satu metode untuk menentukan solusi akhir
SPLTV. Pada umumnya, metode ini merupakan metode yang dilakukan dengan
cara mengganti (substitusi) suatu variabel menjadi variabel lainnya. Adapun
langlah-langkah pada metode ini adalah:
1. Jika yang disajikan adalah permasalahan kontekstual, maka kita harus
merumuskan model matematikanya terlebih dahulu.
2. Pilih salah satu persamaan linear tiga variabel yang sederhana dan nyatakan
atau misalkan salah satu variabel ke dalam variabel lainnya sehingga akan
membentuk persamaan baru.
3. Substitusi atau ganti persamaan baru yang telah didapat ke dalam dua
persamaan lainnya sehingga akan membentuk persamaan linear dua variabel.
4. Selesaikan sistem persamaan linear dua variabel yang terbentuk untuk
mendapatkan nilai dari variabel yang ingin dicari.
5. Masukkan nilai dari variabel yang didapat untuk mendapatkan nilai dari
variabel lainnya.
6. Tulislah himpunan penyelesaiannya .
Terdapat 3 orang ibu sedang berbelanja ke pasar dan membeli 3 jenis barang yang
sama. Bu Suriani membeli 1 kg tomat, 2 kg cabai merah, dan 1 kg bawang merah
dengan harga Rp105.000,00. Bu Yani memberli 3 kg tomat, 1 kg cabai merah, dan
METODE SUBSTITUSI
𝑧
Contoh 1
16
ModulSPLTVBerbasisGame-BasedLearning
1 kg bawang merah dengan harga Rp95.000,00. Sedangkan bu Ira membeli 1 kg
tomat, 1 kg cabai merah, dan 2 kg bawang merah seharga Rp110.000,00.
Berapakah harga 1 kg tomat?
Penyelesaian:
Langkah 1: Buatlah model matematika atau bentuk SPLTVnya.
Misalkan a = tomat, b = cabai merah, dan c = bawang merah,
maka bentuk SPLTVnya yaitu:
….. (1)
….. (2)
….. (3)
Langkah 2: Pilih persamaan (1) dan misalkan a sebagai variabel b dan c.
 − − …. (4)
Langkah 3: Substitusi persamaan (4) ke persamaan (2).
− −
− −
− − −
Substitusi persamaan (4) ke persamaan (3).
− −
−
Langkah 4: Substitusi persamaan (6) ke persamaan (5).
− − −
− − −
− − − −
17
ModulSPLTVBerbasisGame-BasedLearning
−7 −
Langkah 5: Substitusi nilai b ke persamaan (6).
Langkah 6: Substitusi nilai b dan c ke persamaan (1).
Langkah 7: Tulislah himpunan penyelesaiannya.
Himpunan penyelesaiannya
Jadi, harga 1 kg tomat (x) = Rp10.000,00
Enam tahun yang lalu dua kali usia Aqila adalah dua tahun lebih tua dari usia
Bintang. Dua tahun yang lalu, usia Raya adalah dua tahun lebih tua dari usia Aqila.
Enam tahun yang akan datang, usia Aqila kali usia Bintang. Usia Aqila, Raya dan
Bintang sekarang adalah?
Penyelesaian:
Misalkan: x = usia Aqila , y = usia Bintang, dan z = usia Raya
Model SPLTV adalah:
Contoh 2
18
ModulSPLTVBerbasisGame-BasedLearning
 Enam tahun yang lalu  2 x usia Aqila = usia Bintang + 2
− −
− −
− ……….. (1)
 Dua tahun yang lalu  usia Raya = usia Aqila + 2
− −
−
− ……….. (2)
 Enam tahun yang akan datang  usia Aqila = usia Bintang
− − ……….. (3)
Dipilih persamaan 2 yaitu −
Misalkan − ……….. (4)
Persamaan 1 : −
− −
− −
−
− ……….. (5)
Persamaan 3 : − −
− − −
− − −
− ……….. (6)
19
ModulSPLTVBerbasisGame-BasedLearning
Substitusi persamaan (5) ke persamaan (6)
−
− −
−
− −
7
Substitusi nilai z ke persamaan (5)
−
7 −
Substitusi nilai z ke persamaan (4)
−
7 −
Dapat kita simpulkan bahwa usia mereka sekarang adalah:
Usia Aqila (x) = 15 tahun; usia Bintang (y) = 22 tahun; usia Raya (z) = 17 tahun
Metode gabungan adalah salah satu metode untuk menentukan solusi akhir
SPLTV. Pada umumnya, metode ini merupakan metode yang dilakukan dengan
menggabungkan dua metode sekaligus yakni metode eliminasi dan substitusi.
Adapun langkah-langkahnya adalah sebagai berikut:
METODE GABUNGAN
𝑦 −
𝑦
20
ModulSPLTVBerbasisGame-BasedLearning
1. Jika yang disajikan adalah permasalahan kontekstual, maka kita harus
merumuskan model matematikanya terlebih dahulu.
2. Dari tiga pasangan persamaan linear tiga variabel yang disajikan, tentukanlah
variabel yang akan dihilangkan (eliminasi) dan pilih dua pasangan persamaan
linear tiga variabel yang telah tersedia. Kemudian, lakukan operasi hitung pada
setiap pasang persamaan linear tiga variabel sehingga akan didapat persamaan
linear dua variabel.
3. Lakukan operasi hitung pada dua pasang persamaan linear dua variabel yang
terbentuk sehingga akan didapat nilai dari variabelnya.
4. Kemudian, substitusikan nilai variabel yang telah didapat dari langkah 3 ke
persamaan linear tiga variabel sehingga didapat nilai variabel yang lainnya.
5. Setelah diperoleh nilai dari masing-masing variabel, maka tulislah himpunan
penyelesaiannya.
Andi, Rendi, dan Dicky sedang berbelanja di sebuah toko baju. Mereka membeli 3
jenis pakaian yang sama yakni kaos, celana pendek, dan kemeja dengan rincian
sebagai berikut:
Andi : 1 kaos, 2 celana pendek, dan 1 kemeja = Rp180.000,00
Rendi : 2 kaos, 1 celana pendek, dan 1 kemeja = Rp200.000,00
Dicky : 1 kaos, 1 celana pendek dan 2 kemeja = Rp220.000,00
Berapakah harga kemeja?
Penyelesaian:
Dari permasalahan di atas, mari kita selesaikan menggunakan metode gabungan
dengan mengeliminasi terlebih dahulu.
Langkah 1: Buatlah bentuk SPLTV atau model matematikanya.
Misalkan: x = kaos, y = celana pendek, z = kemeja
Contoh 1
21
ModulSPLTVBerbasisGame-BasedLearning
Bentuk SPLTVnya:
….. (1)
….. (2)
….. (3)
Langkah 2: Eliminasi x pada persamaan (1) dan (3).
…. (4)
Eliminasi x pada persamaan (1) dan (2).
Langkah 3: Eliminasi y pada persamaan (4) dan (5).
− − − −
Langkah 4: Substitusi nilai z ke persamaan (4).
− −
− 7 −
Langkah 5: Substitusi nilai y dan z ke persamaan (1).
𝑦 − 𝑧 −
x2
x1
𝑦 𝑧
x3
x1
− 𝑧 −
𝑧 7
…. (5)
22
ModulSPLTVBerbasisGame-BasedLearning
7
7
Langkah 6: Tulislah himpunan penyelesaiannya.
HP = 7 . Harga kemeja (z) = Rp70.000,00.
Diketahui umur Maya 2 tahun lebih tua dari umur Dani. Umur Dani 3 tahun lebih
tua dari umur Aulia. Jumlah umur Maya, Dani, dan Aulia adalah 44 tahun.
Tentukan jumlah umur Maya dan Dani!
Penyelesaian:
Dari permasalahan di atas, mari kita selesaikan menggunakan metode gabungan
dengan mengeliminasi terlebih dahulu.
Misalkan: x = umur Maya, y = usia Dani, dan z = umur Aulia
Model Matematikanya:
 − ……… (1)
 − ……… (2)
……… (3)
Eliminasi y pada persamaan (1) dan (2)
−
− +
𝑥 − 𝑧 ……… (4)
Contoh 2
23
ModulSPLTVBerbasisGame-BasedLearning
Eliminasi y pada persamaan (2) dan (3)
−
Eliminasi z persamaan (4) dan (5)
− −
Substitusi nilai x ke persamaan (1)
−
7 −
Substitusi nilai y ke persamaan (2)
−
−
Kita dapat nilai x = 17; y = 15; dan z = 12 maka jumlah umur Mita (x) dan Dani
(y) = 17 + 15 = 32 tahun.
_
−𝑥 − 𝑧 −
7 ……… (5)
𝑥 𝑧
+
𝑥 7
𝑥
x2
x1
Ayo Menalar
Pada metode gabungan, apakah kita dapat menyelesaikannya dengan cara
substitusi terlebih dahulu?
24
ModulSPLTVBerbasisGame-BasedLearning
1. Tentukan himpunan penyelesaian dengan menggunakan metode eliminasi pada
SPLTV berikut: {
− −
− −
2. Tentukan himpunan penyelesaiannya dengan menggunakan metode substitusi
pada SPLTV berikut: {
−
7
Ayo Menyimpulkan
Setelah mempelajari kegiatan pembelajaran tersebut, ada baiknya kita
menyimpulkan pembelajaran pada hari ini agar kita dapat selalu mengingat
tentang pembelajaran yang telah kita pelajari. Silahkan tulis kesimpulanmu di
tempat yang tersedia 
Ayo Berlatih
25
ModulSPLTVBerbasisGame-BasedLearning
Mendatar
1. Diketahui sistem persamaan linear sebagai berikut:
{ −
− 7
Dengan metode matriks, tentukanlah nilai dari x + 3z!
Ayo Bermain
Halo teman. Aku lagi bingung dan sedih nih . Aku
belum bisa memecahkan sebuah misi. Maukah kamu
membantuku dalam menyelesaikan misiku untuk
menjawab teka-teki silang di bawah ini? Kamu sangat
baik dan pintar, aku yakin kamu pasti bisa! Semangat 
26
ModulSPLTVBerbasisGame-BasedLearning
5. Diketahui sistem persamaan linear sebagai berikut:
{ −
−
Tentukan nilai x …
Anggi, Raya dan Ari sedang berbelanja di toko buah. Masing-masing dari mereka
membeli 3 jenis buah yaitu jambu, mangga, dan jeruk. Anggi membeli 2 kg jambu,
dan 1 kg mangga dengan harga Rp35.000,00. Raya membeli 1 kg jambu, 1 kg
mangga, dan 1 kg jeruk dengan harga Rp33.000,00. Sedangkan Ari membeli 2 kg
jambu, 1 kg mangga, dan 1 kg jeruk dengan harga Rp43.000,00. Berapakah harga 2
kg jambu …
7. Dari soal nomor 5 (mendatar) di atas, tentukanlah nilai y!
8. Dari soal nomor 6 (mendatar) di atas, harga buah apakah yang paling murah?
10. Dari soal nomor 5 (mendatar) di atas, tentukanlah nilai z!
Menurun
2. Di sebuah toko alat tulis terdapat promo paket hemat yang berisi 3 jenis alat tulis
yaitu buku, pulpen dan penghapus. Paket tersebut terbagi ke dalam 3 jenis yaitu:
Paket A : 3 buku, 2 pulpen, dan 1 penghapus seharga Rp12.500,00
Paket B : 2 buku, 1 pulpen, dan 2 penghapus seharga Rp11.000,00
Paket C : 1 buku, 2 pulpen, dan 2 penghapus seharga Rp10.000,00
Berapakah harga 1 buah buku …
3. Diketahui sistem persamaan linear sebagai berikut
{
−
Dengan metode matriks, tentukanlah nilai dari − …
4. Dari soal nomor 3 (menurun) di atas, tentukanlah nilai 2 − …
5. Dari soal nomor 6 (mendatar), jika seseorang membeli 1 kg mangga, dan 1 kg jeruk
lalu membayar belanjaannya dengan uang sebesar Rp30.000,00, maka berapakah
uang kembaliannya?
Dari soal nomor 5 (mendatar) di atas, tentukanlah nilai x.z …
9.
6.
27
ModulSPLTVBerbasisGame-BasedLearning
1. Apa yang sudah kamu pahami?
2. Apa yang belum kamu pahami?
3. Bagaimana upaya yang dapat kamu lakukan dalam mencari solusi dari hal yang
belum kamu pahami?
Refleksi Diri
Untuk kepentingan pembelajaran selanjutnya, silahkan jawab pertanyaan di bawah
ini 
28
ModulSPLTVBerbasisGame-BasedLearning
A. Tujuan Pembelajaran
Setelah melakukan kegiatan pembelajaran pada pertemuan 3, peserta didik
diharapkan mampu untuk:
1. Mengetahui metode dalam menyelesaikan SPLTV
2. Memahami langkah-langkah pada setiap metode penyelesaian SPLTV
3. Menentukan himpunan penyelesaian SPLTV
B. Uraian Materi
Setelah mempelajari kegiatan pembelajaran pada pertemuan sebelumnya, maka
kalian telah mengetahui dan memahami langkah-langkah dalam menyelesaikan
suatu sistem persamaan linear tiga variabel dan menentukan solusi akhir (himpunan
peneyelesaiannya) dengan menggunakan beberapa metode yakni metode eliminasi,
metode subsitusi dan metode gabungan (eliminasi-substitusi). Nah, pada pertemuan
kali ini, kita akan membahas mengenai langkah-langkah dalam menyelesaikan
sistem persamaan linear tiga variabel dengan menggunakan metode determinan.
Ayo kita amati SPLTV berikut!
{ − − −
Tentukanlah himpunan penyelesaiannya!
METODE PENYELESAIAN SISTEM
PERSAMAAN LINEAR TIGA VARIABEL
Ayo Mengamati
Pertemuan 3
29
ModulSPLTVBerbasisGame-BasedLearning
1. Bagaimana menentukan himpunan penyelesaian pada SPLTV tersebut?
2. Bagaimana langkah-langkah dalam menyelesaikan SPLTV tersebut dengan
metode determinan?
Gunakan langkah-langkah pada metode determinan untuk menyelesaikan
permasalahan tersebut.
Metode determinan adalah salah satu metode untuk menentukan solusi akhir
dan himpunan penyelesaian SPLTV. Pada umumnya, metode ini merupakan
metode yang dilakukan dengan melibatkan matriks. Adapun langkah-langkahnya
adalah sebagai berikut:
a. Jika yang diketahui adalah permasalahan kontekstual, maka terlebih dahulu kita
merumuskan model matematikanya.
b. Ubah bentuk SPLTV yang ada menjadi bentuk matriks
( ) ( ) ( )
c. Tentukan nilai determinan: ( ) dengan rumus:
| |
= ( −
| |
= ( −
Ayo Menanya
Ayo Mengumpulkan Informasi
METODE DETERMINAN
30
ModulSPLTVBerbasisGame-BasedLearning
| |
=( −
| |
=( −
d. Tentukan nilai dari ketiga variabel ( dengan rumus:
{
e. Tulislah himpunan penyelesaiannya
Dari permasalahan di atas, kita akan menyelesaikannya dengan metode determinan.
Diketahui SPLTV berikut:
…….. (1)
− − − …….. (2)
…….. (3)
Langkah 1: Ubah bentuk SPLTV tersebut menjadi matriks.
( − − ) ( ) (− )
Langkah 2: Tentukan nilai determinan. (Silahkan isi bagian yang kosong)
| − − | −
= ( − − ) − ( − − )
= − − − − −
= − −
31
ModulSPLTVBerbasisGame-BasedLearning
|− − − | − −
= ( − − − ) − ( − − )
−
= − − − − −
= −7 − −
| − − | −
= ( − ) − ( − − )
=
= − − − − −
= − − − −
| − − | −
= ( − ) − ( − − )
=
= − − − − −
= − − −7
Langkah 3: Tentukan nilai x, y dan z.
− −
−7
−
Langkah 4: Tulis himpunan penyelesaiannya.
Himpunan penyelesaiannya (HP) =
32
ModulSPLTVBerbasisGame-BasedLearning
1. Diketahui SPLTV berikut:
{
−
Tentukan himpunan penyelesaiannya dengan menggunakan metode gabungan.
2. Selesaikanlah SPLTV berikut dengan metode determinan.
{
7
Ayo Menalar
Apakah setiap sistem persamaan linear tiga variabel memiliki solusi akhir
atau himpunan penyelesaian yang sama apabila diselesaikan dengan
berbagai metode yang ada?
Ayo Menyimpulkan
Setelah mempelajari kegiatan pembelajaran tersebut, ada baiknya kita
menyimpulkan pembelajaran pada hari ini agar kita dapat selalu mengingat
tentang pembelajaran yang telah kita pelajari. Silahkan tulis kesimpulanmu di
tempat yang tersedia 
Ayo Berlatih
33
ModulSPLTVBerbasisGame-BasedLearning
100 99 98 97 96 95 94 93 92 91
81 82 83 84 85 86 87 88 89 90
80 79 78 77 76 75 74 73 72 71
61 62 63 64 65 89 67 68 92 70
60 59 58 57 56 55 54 53 52 51
41 42 43 44 45 46 47 48 49 50
40 39 38 37 36 35 34 33 32 31
21 22 23 24 25 26 27 28 29 30
20 19 18 17 16 15 14 13 12 11
1 2 3 4 5 6 7 8 9 10
Ayo Bermain
Ular Tangga Anti Mainstream
34
ModulSPLTVBerbasisGame-BasedLearning
Peraturan Permainan
Permainan ular tangga adalah sebuah permainan yang identik dengan sebuah dadu
berisikan angka-angka yang dipergunakan sebagai acuan kita untuk berjalan menuju kotak
finish. Di sini, ular tangga tak lagi identik dengan dadu. Ya! Perjalanan kamu menuju
kotak finish akan berhasil apabila kamu mampu menyelesaikan misi tantanganmu. Inilah
alasan ular tangga ini disebut sebagai ular tangga anti mainstream! Permainan ular tangga
ini dapat dimainkan secara berkelompok.
1. Pilihlah karakter yang kamu inginkan dan gunting pada tempat yang telah tersedia
2. Untuk memulai permainan, kamu harus memilih salah satu soal yang telah
disediakan
3. Siapa yang lebih dulu menemukan hasil maka dia akan menjadi pemain pertama,
begitu pula seterusnya
4. Akan ada wasit dalam permainan ini yaitu gurumu. Tugas seorang wasit akan
mencatat nomor soal dan jawaban yang tepat dari masing-masing pemain sehingga
tidak ada kecurangan
5. Selesaikan soal yang kamu pilih, apabila kamu mampu menyelesaikannya dan
jawaban yang diperoleh tepat (misal jawaban dari penyelesaian soalnya adalah
lima) maka kamu boleh melangkah sejauh 5 kotak
6. Catat nomor soal yang telah kamu kerjakan (jangan beritahu temanmu ya)
7. Pilih kembali soal yang belum terselesaikan untuk melanjutkan perjalanan
karaktermu
8. Selesaikan soal yang kamu pilih, lalu kamu dapat melangkah sesuai dengan
jawaban dari penyelesaian soal tersebut. Jika hasilnya berbentuk negatif, maka
kamu harus mundur sejauh angka yang diperoleh
9. Dari soal yang tersedia terdapat 5 soal “surprise” yang memiliki hasil lebih dari 50,
jika beruntung kamu akan menemukannya dan secara otomatis akan
memperpanjang langkah karaktermu
10. Jika kamu berada tepat pada kotak yang terdapat tangga, maka kamu bisa naik ke
atas, sebaliknya jika kamu berada tepat pada kotak yang terdapat ular, maka kamu
harus turun
Untuk
digunting
----------------------------------------------------------------------------------
--
35
ModulSPLTVBerbasisGame-BasedLearning
Tantangan Ular Tangga
1. Diketahui sistem persamaan linear sebagai berikut
{
Tentukan nilai x + y! (Dengan metode gabungan)
2. Dari soal nomor 1, tentukanlah nilai !
3. Diketahui sistem persamaan linear sebagai berikut
{
−
7
Tentukan nilai 2y – z! (Dengan metode gabungan)
4. Diketahui sistem persamaan linear sebagai berikut
{
− −
−
−
Tentukan nilai x + y … (Dengan metode determinan)
5. Diketahui umur Rara 3 tahun lebih tua dari Elza. Sedangkan Elza 2 tahun lebih
tua dari Fara. Jika jumlah umur mereka adalah 58 tahun, maka jumlah umur
Elza dan Fara adalah? (Dengan metode eliminasi)
6. Dari soal nomor 5, berapakah selisih umur Rara dan Fara?
7. Jumlah tiga bilangan adalah 90. Bilangan pertama sepuluh lebihnya dari jumlah
dua bilangan lainnya. Sedangkan bilangan ketiga sama dengan dari jumlah
bilangan pertama dan kedua. Maka tentukanlah jumlah nilai dari bilangan I dan
II! (Dengan metode gabungan)
8. Tempat parkir sebuah supermarket memuat x unit mobil, y unit sepeda motor,
dan z unit kendaraan roda tiga. Jumlah ketiga kendaraan tersebut adalah 30
unit. Jumlah mobil dan sepeda motor roda dua sebanyak 25 unit. Jumlah mobil
dan kendaraan roda tiga sebanyak 20 unit. Tentukanlah berapa banyak unit
mobil yang terparkir! (Dengan metode substitusi)
9. Dari soal nomor 8, tentukan jumlah sepeda motor dan kendaraan roda tiga!
10. Nilai a yang memenuhi persamaan berikut adalah … (Dengan metode
gabungan)
{
−
− −
− −
11. Sebuah tempat rekreasi memiliki 3 lahan parkir. Lahan parkir pertama memuat
x unit kendaraan. Lahan kedua memuat y unit kendaraan dan lahan ketiga
memuat z unit kendaraan. Jumlah kendaraan di lahan pertama dan kedua adalah
60 unit. Banyak kendaraan di lahan pertama adalah 17 kurangnya dari banyak
kendaraan di lahan ketiga. Jumlah seluruh kendaraan di masing-masing lahan
36
ModulSPLTVBerbasisGame-BasedLearning
adalah 100 unit. Tentukanlah jumlah kendaraan yang terparkir di lahan II dan
lahan III! (Dengan metode substitusi)
12. Sebuah gerai memiliki persediaan air mineral dalam kemasan kecil, sedang,
dan besar. Jumlah volume 2 botol kecil dan 1 botol sedang adalah 225 ml.
Jumlah volume 1 botol kecil, 1 botol sedang, dan 1 botol besar adalah 375 ml.
Sedangkan jumlah volume 2 botol sedang dan 1 botol besar adalah 450 ml.
Tentukan selisih dari volume botol sedang dengan volume botol kecil!
13. Karin memiliki pita berwarna merah, kuning dan biru. Panjang ketiga pita
tersebut berjumlah 330 cm. Panjang pita biru 45 kurangnya dari pita kuning.
Sedangkan panjang pita kuning 60 lebihnya dari pita merah. Berapakah panjang
pita merah? (Dengan metode gabungan)
14. Jika memenuhi sistem persamaan linear berikut
{
− −
− −
Maka nilai adalah … (Dengan metode eliminasi)
15. Tentukanlah nilai x + z dari sistem persamaan linear berikut: (Dengan metode
gabungan)
{
−
−
37
ModulSPLTVBerbasisGame-BasedLearning
1. Apa yang sudah kamu pahami?
2. Apa yang belum kamu pahami?
3. Bagaimana upaya yang dapat kamu lakukan dalam mencari solusi dari hal yang
belum kamu pahami?
Refleksi Diri
Untuk kepentingan pembelajaran selanjutnya, silahkan jawab pertanyaan di bawah
ini 
38
ModulSPLTVBerbasisGame-BasedLearning
Game Tambahan
Halo teman. Selamat sudah sampai di halaman ini. Wahh aku senang
banget nih karena di sini kita akan saling berbagi ilmu pengetahuan
Ilmu pengetahuan yang akan kita bagikan adalah tentang “Ilmuwan
Matematika”. Nah ikuti instruksi dari aku ya hehe
1. Kamu harus menebak gambar ilmuwan yang sudah aku sediakan
ya, caranya gampang sekali. Kamu harus menyelesaikan
tantangannya agar dapat menebak nama ilmuwan tersebut
2. Misi berupa soal akan membantu kalian untuk menyusun huruf-
huruf yang telah tersedia
3. Tukarkan angka hasil jawaban kamu dengan huruf-huruf yang
disediakan
4. Nah aku akan memberikan kamu clue (petunjuk) berupa
informasi tentang ilmuwan tersebut
Oke. Ready? Ayo mulai! semangat 
TEBAK GAMBAR
39
ModulSPLTVBerbasisGame-BasedLearning
Misi
Diketahui SPLTV sebagai berikut:
{
−
Tentukanlah:
1. Nilai x
2. Nilai y
3. Nilai z
4. Nilai y + z
H L
1 2 3 4
Tukarkan angka dari jawaban
tersebut dengan huruf di bawah
ini kemudian susunlah sesuai
nomor soal sehingga membentuk
nama ilmuwan tersebut.
1 = A 4 = E
3 = T 5 = S
Ilmuwan ini adalah seorang filsuf yang lahir
antara tahun 624-625 SM di Miletus, Yunani.
Beliau dikenal sebagai matematikawan terapan.
Terdapat beberapa catatan kehebatannya yaitu
bisa mengukur tinggi piramida dengan cara
mengukur tinggi bayangan menggunakan
tongkat, memprediksi terjadinya gerhana
matahari, menentukan waktu dalam setahun
yang terdiri atas 360 hari dan menghitung jarak
kapal yang berada di lautan dengan cara
proporsisi (memadankan bentuk segitiga).
Beliau berhasil membuktikan beberapa gagasan
matematika yakni: (1) Lingkaran terbagi oleh
diameternya, (2) Sudut pada kaki dari segitiga
sama kaki adalah sama, (3) Jika ada dua garis
lurus yang saling memotong, maka sudut yang
berlawanan adalah sama besar, dan (4) Jika dua
segitiga memiliki dua sudut dan satu sisi yang
sama, maka kedua segitiga tersebut identik.
40
ModulSPLTVBerbasisGame-BasedLearning
Misi
Diketahui SPLTV sebagai berikut:
{
Tentukanlah:
1. Nilai a
2. Nilai a + b
3. Nilai c
4. Nilai b+ c
5. Nilai a + c
Matematikawan ini lahir di Buzjan,
Khurasan (Iran) pada tanggal 10 Juni tahun
940M/328 H. Beliau adalah matematikawan
muslim yang memperkenalkan konsep secan
dan cosecan yang sangat terkenal untuk
ilmu matematika yakni trigonometri. Beliau
dikenal sebagai peletak dasar rumus-rumus
trigonometri. Beliau menemukan rumus
(formula) penjumlahan dalam trigonomteri
dan dua rumus untuk setengah sudut dalam
perhitungan geometri. Lebih lanjut, beliau
mengembangkan trigonometri sferis (bidang
lengkung/kurva) dan menyempurnakan
teorema Menelaus menjadi Cos c = Cos a.
Cos b.
A A A A
Tukarkan angka dari jawaban
tersebut dengan huruf di bawah
ini kemudian susunlah sesuai
nomor soal sehingga membentuk
nama ilmuwan tersebut.
4 = B 9 = F
5 = L 10 = U
11 = W
1 2 3 4 5
41
ModulSPLTVBerbasisGame-BasedLearning
Misi
Diketahui SPLTV sebagai berikut:
{
− −
−
Tentukanlah:
1. Nilai x.y
2. Nilai 2x + z
3. Nilai y + z
4. Nilai
5. Nilai x + y
Beliau merupakan matematikawan yang lahir
pada 31 Juli 1704 di Jenewa, Swiss. Beliau
merupakan matematikawan yang
berpengaruh pada persamaan linear karena
beliau berhasil memukan cara atau metode
penyelesaian untuk permasalahan linear.
Beliau mempublikasikan karyanya yang
berjudul “Introduction a l’analyse des lignes
courbes algebriques”yang memuat metode
sebagai penyelesaian dari permasalahan
linear.
Tukarkan angka dari jawaban
tersebut dengan huruf di bawah
ini kemudian susunlah sesuai
nomor soal sehingga membentuk
nama ilmuwan tersebut.
0 = G 8 = B
2 = C 13 = L
5 = M
A R I E
1 2 3
R A E R
4 5
42
ModulSPLTVBerbasisGame-BasedLearning
DAFTAR PUSTAKA
Anggraini, Y. D. 2020. Modul Pembelaharan SMA Matematika Umum. Kemendikbud:
Direktorat SMA, Direktorat Jenderal PAUD, DIKDAS dan DIKMEN.
Rukmana, D. 2019. E-Modul Sistem Persamaan Linear Tiga Variabel. Kemendikbud:
Direktorat Jenderal Pendidikan Dasar dan Menengah. Direktorat Pembinaan Sekolah
Menengah Atas.
Tim Maestro Eduka. 2019. Strategi & Bank Soal HOTS Matematika SMA/MA 10, 11, 12.
Sidoarjo: Genta Group Production.
Putri, D. P. 2019. Peran dan Kontribusi Ilmuwan Muslim Dalam Pembelajaran
Matematika. Academic Journal of Math, vol. 01, no. 01.
https://www.sheetmath.com/2017/03/siapa-thales-itu-dan-apa-hasil.html?m=1 diakses
pada 3 April 2022 pukul 11.48 WIB.
https://biografi.kamikamu.co.id/thales-peletak-landasan-matematika/ diakses pada 3 April
2022 pukul 11.49 WIB.
https://www.kompasiana.com/sri_j/56502894d693736305e72f6f/sejarah-matematika-
dunia diakses pada 10 Mei pukul 21.45 WIB.
https://www.dreamstime.com/illustration/emoticon.html diakses pada 4 April 2022 pukul
11.03 WIB.
https://m.kaskus.co.id/show_post/5ebb8eb84601cf239b59fa02/2/- diakses pada 4 April
2022 pukul 11.10 WIB.
infobaru.id diakses pada 4 April 2022 pukul 11.25 WIB.
https://www.dreamstime.com/emoticon-writing-mascot-vector-cartoon-illustration-
original-character-image113901083 diakses pada 5 April 2022 pukul 10.10 WIB.
https://www.teacherspayteachers.com/Product/Smiley-Face-Clip-Art-Emoji-Digital-
Clipart-Color-2736656 diakses pada 5 April 2022 pukul 10.30 WIB.
43
ModulSPLTVBerbasisGame-BasedLearning
bobo.grid.id dan google.play diakses pada 2 April 2022 pukul 19.20 WIB.
https://id.m.wikipedia.org/wiki/Abul_Wafa_Muhammad_Al_Buzjani diakses pada 3 April
2022 pukul 13.30 WIB.
https://en.m.wikipedia.org/wiki/Gabriel_Cramer diakses pada 3 April 2022 pukul 13.40
WIB.
https://biografi-tokoh-ternama.blogspot.com/2014/09/biografi-thales-filsuf-dari-
miletos.html?m=1 diakses pada 3 April 2022 pukul 14.02 WIB.
https://jagokata.com/kata-bijak/dari-thales.html diakses pada 3 April 2022 pukul 14.15
WIB.
44
ModulSPLTVBerbasisGame-BasedLearning
Kunci Jawaban
Pertemuan 1
Ayo Berlatih
1. Misalkan a = hasil kebun Pak Ahmad, b = hasil kebun Pak Angga, dan c = hasil
kebun Pak Yono
−  − − …….. (1)
 − …….. (2)
7 …….. (3)
Sistem persamaannya:
{
− −
−
7
2. Misalkan: x = umur Mita, y = usia Dani, dan z = umur Aulia
Model Matematikanya:
 − ……… (1)
 − ……… (2)
……… (3)
Game
 Temu Kata
1. Persamaan (Diagonal)
2. Linear (Mendatar)
3. Suku (Diagonal)
4. Variabel (Mendatar)
5. Koefisien (Menurun)
6. Konstanta (Menurun)
7. Eliminasi (Menurun)
45
ModulSPLTVBerbasisGame-BasedLearning
8. Substitusi (Menurun)
9. Gabungan (Menurun)
10. Determinan (Menurun)
 Tebak Aja
1. Angka dibalik masing-masing emoji
2. Gambarkan emoticon yang tepat untuk bagian yang kosong
3. Hasilnya jadi berapa?
Pertemuan 2
Ayo Berlatih
1. SPLTV:
{
− −
− −
Nilai −
Himpunan Penyelesaian = −
2. SPLTV:
{
−
7
Nilai
Himpunan Penyelesaian =
4
2
3
- =
+ 7
- =
+ 4
46
ModulSPLTVBerbasisGame-BasedLearning
Game
Mendatar
1. −
− − (SATU)
Nilai (TIGA)
Harga 1 kg jambu = 10.000, jadi harga 2 kg jambu = 20.000 (DUA PULUH RIBU)
Nilai (LIMA)
Harga buah yang paling murah adalah JERUK
Nilai (DUA)
Menurun
2. Harga 1 buah buku = Rp3000,00. (TIGA RIBU)
 − − (SEPULUH)
− − (DELAPAN)
Belanjaan seseorang tersebut adalah 1 kg mangga 1 kg jeruk dengan total Rp.
23.000,00. Jika dia membayar dengan uang Rp30.000,00 maka kembaliannya
adalah Rp30.000,00 – Rp23.000,00 = Rp7.000,00 (TUJUH RIBU)
(ENAM)
Pertemuan 3
Ayo Berlatih
1. SPLTV:
{
−
Nilai
Himpunan Penyelesaian =
2. SPLTV:
{
7
Nilai
5.
6.
7.
8.
10.
3.
4.
5.
9.
Himpunan Penyelesaian =
47
ModulSPLTVBerbasisGame-BasedLearning
Game
1. 7 
2.
3.  −
4.  7
5. Umur Rara = 22 tahun, Elza = 19 tahun dan Fara = 17 tahun.
Jumlah umur Elza dan Fara = 19 + 17 = 36 tahun.
6. Selisih umur Rara dan Fara = 22 – 17 = 5 tahun.
7. Bilangan I = 50, bilangan II = 25 dan bilangan III = 15, jumlah bilangan I dan II =
50 + 25 = 75
8. Mobil (x) = 15 unit, sepeda motor (y) = 10 unit dan kendaraan roda tiga (z) = 5 unit.
Banyak mobil yang terparkir adalah 15 unit.
9. Jumlah sepeda motor dan kendaraan roda tiga = 10 + 5 = 15 unit.
10. 7 − . Nilai a yang memenuhi persamaan tersebut adalah 7.
11. Kendaraan di lahan I (x) = 23 unit, kendaraan di lahan II (y) = 37 unit dan
kendaraan di lahan III = 40 unit. Jumlah kendaraan yang terparkir di lahan II dan
III = 37 + 40 = 77 unit.
12. Volume botol kecil = 50 ml, volume botol sedang = 125 ml, dan volume botol
besar = 200 ml. Selisih volume botol sedang dengan botol kecil = 125 – 50 = 75
ml.
13. Pita merah = 85 cm, pita kuning = 145 cm dan pita biru = 100 cm. Panjang pita
merah adalah 85 cm.
14. − . Nilai
15. Nilai
Game Tambahan
1. THALES 
1) Nilai (T)
2) Nilai (A)
3) Nilai (E)
4) Nilai (S)
48
ModulSPLTVBerbasisGame-BasedLearning
2. ABU AL WAFA 
1) Nilai (B)
2) Nilai (U)
3) Nilai (L)
4) Nilai (W)
5) Nilai (F)
3. GABRIEL CRAMER 
1) Nilai (G)
2) Nilai (B)
3) Nilai (L)
4) Nilai (C)
5) Nilai (M)
MODUL PEMBELAJARAN SPLTV BERBASIS GAME-BASED LEARNING

MODUL PEMBELAJARAN SPLTV BERBASIS GAME-BASED LEARNING

  • 1.
    MODUL SISTEM PERSAMAAN LINEARTIGA VARIABEL UNTUK KELAS X OLEH: CINDY ARDIANTY j
  • 2.
    ModulSPLTVBerbasisGame-BasedLearning MODUL SISTEM PERSAMAAN LINEARTIGA VARIABEL UNTUK KELAS X OLEH: CINDY ARDIANTY NIM. 0305182057
  • 3.
    ModulSPLTVBerbasisGame-BasedLearning MODUL SISTEM PERSAMAAN LINEARTIGA VARIABEL Ukuran 210 mm x 297 mm; 59 halaman Aplikasi Desain - Desain Cover : Canva - Desain Isi : Microsoft Word - Desain Game : Microsoft Excel, Microsoft Word, Website Game Penulis : Cindy Ardianty Pembimbing : 1. Dr. Hj. Masganti Sitorus, M.Ag 2. Dr. Fibri Rakhmawati, M.Si Validator : 1. Rusi Ulfa Hasanah, M.Pd 2. Ella Andhany, M.Pd 3. Fauzan Azmi, M.Pd
  • 4.
    i ModulSPLTVBerbasisGame-BasedLearning KATA PENGANTAR Puji syukursaya ucapkan atas kehadirat Allah swt. yang telah melimpahkan Rahmat dan Hidayah-Nya sehingga penyusunan Modul Pembelajaran Materi Sistem Persamaan Linear Tiga Variabel dapat diselesaikan. Modul ini disusun dalam rangka sebagai bahan ajar bagi Siswa/i SMA untuk menciptakan pembelajaran yang bersifat student centered. Modul pembelajaran ini dirancang dengan menerapkan pendekatan bermain sehingga pembelajaran tidak monoton. Pada modul pembelajaran terdapat beberapa permainan yang disajikan dan untuk menyelesaikan tantangannya, pembaca harus menyelesaikan berbagai jenis soal yang terkait dengan materi SPLTV. Saya mengucapkan terima kasih yang sebesar-besarnya kepada semua pihak yang telah mendukung saya, yaitu orangtua, dosen pembimbing, ahli penilaian (validator), guru pamong dan teman-teman sekalian. Saya sebagai penyusun menyadari bahwa modul pembelajaran ini masih jauh dari kata kesempurnaan sebagaimana yang diharapkan. Oleh karena itu, saya mohon maaf yang sebesar-besarnya jika terdapat kesalahan, kekurangan dan kekeliruan baik dalam penyusunan maupun penyampaian materi dalam modul ini. Saya sangat mengharapkan adanya kritik dan saran yang sifatnya membangun dari para pembaca demi perbaikan dan peningkatan kualitas penyusunan modul ini. Dan berharap semoga modul pembelajaran ini dapat memberikan manfaat bagi semua pihak. Binjai, 16 April 2022 Penulis Cindy Ardianty
  • 5.
    ii ModulSPLTVBerbasisGame-BasedLearning DAFTAR ISI Kata Pengantar....................................................................................................................i Daftar Isi ..............................................................................................................................ii Peta Konsep ........................................................................................................................iv Pendahuluan .......................................................................................................................v Pertemuan 1 ........................................................................................................................1 Konsep Persamaan Linear Tiga Variabel Konsep Sistem Persamaan Linear Tiga Variabel...............................................................1 Manfaat Persamaan Linear Tiga Variabel .........................................................................6 Latihan Soal ......................................................................................................................7 Game .................................................................................................................................8 Refleksi Diri ....................................................................................................................10 Pertemuan 2 ......................................................................................................................11 Metode Penyelesaian Sistem Persamaan Linear Tiga Variabel Metode Eliminasi ............................................................................................................12 Metode Substitusi ............................................................................................................15 Metode Gabungan ...........................................................................................................19 Latihan Soal ....................................................................................................................24 Game ...............................................................................................................................25 Refleksi Diri ....................................................................................................................27 Pertemuan 3 ......................................................................................................................28 Metode Penyelesaian Sistem Persamaan Linear Tiga Variabel Metode Determinan ........................................................................................................29 Latihan Soal ....................................................................................................................32 Game ...............................................................................................................................33 Refleksi Diri ....................................................................................................................37
  • 6.
    iii ModulSPLTVBerbasisGame-BasedLearning Game Tambahan ...............................................................................................................38 DaftarPustaka ..................................................................................................................42 Kunci Jawaban .................................................................................................................43
  • 7.
    iv ModulSPLTVBerbasisGame-BasedLearning PETA KONSEP Konsep SPLTV SISTEMPERSAMAAN LINEAR TIGA VARIABEL Metode Penyelesaian SPLTV Eliminasi Substitusi Gabungan (Eliminasi- Substitusi) Determinan Pengertian dan Bentuk SPLTV Manfaat SPLTV Menyusun SPLTV
  • 8.
    v ModulSPLTVBerbasisGame-BasedLearning A. Identitas Modul MataPelajaran : Matematika Kelas : X Semester Ganjil Alokasi Waktu : 6 x 45 menit (3 Pertemuan) Judul Modul : Sistem Persamaan Linear Tiga Variabel B. Kompetensi Dasar 3.3 Menyusun sistem persamaan linear tiga variabel dari masalah kontekstual 4.3 Menyelesaikan masalah kontekstual yang berkaitan dengan sistem persamaan linear tiga variabel C. Tujuan Pembelajaran 1. Peserta didik dapat mengubah masalah kontekstual dari bentuk bahasa verbal menjadi kalimat atau model matematika 2. Peserta didik dapat mengidentifikasi dan meneliti informasi serta fakta dalam masalah kontekstual yang berkaitan dengan sistem persamaan linear tiga variabel 3. Peserta didik dapat menyusun sistem persamaan linear tiga variabel dari masalah kontekstual yang disajikan 4. Peserta didik dapat menjelaskan konsep tentang sistem persaman linear tiga variabel 5. Peserta didik dapat menentukan himpunan penyelesaian dari sistem persamaan linear tiga variabel 6. Peserta didik dapat menyelesaikan permasalahan konstekstual yang berkaitan dengan sistem persamaan linear tiga variabel 7. Peserta didik dapat menggunakan atau mengaplikasikan sistem persamaan linear tiga variabel dalam kehidupan sehari-hari D. Deskripsi Singkat Modul Modul pembelajaran matematika ini disusun dengan menggunakan pendekatan bermain (Game Based Learning). Ruang lingkup dari modul ini meliputi materi Sistem Persamaan Linear Tiga Variabel pada kelas X semester ganjil. Setiap kegiatan pembelajaran pada modul ini secara garis besar terdiri dari uraian materi, latihan soal, game, dan refleksi diri. Game yang disediakan memiliki tantangan berupa soal-soal yang berkaitan dengan SPLTV. PENDAHULUAN
  • 9.
    vi ModulSPLTVBerbasisGame-BasedLearning E. Deskripsi SingkatMateri Peserta didik akan mempelajari konsep, penyelesaian dan penerapan dari sistem persamaan linear tiga variabel (SPLTV) di dalam modul ini. Sistem persamaan linear tiga variabel merupakan lanjutan dari sistem persamaan linear dua variabel (SPLDV). Sistem persamaan linear tiga variabel merupakan sistem persamaan yang terdiri atas tiga persamaan di mana masing-masing dari persamaan tersebut memiliki tiga variabel. Terdapat beberapa metode dalam penyelesaian SPLTV yaitu metode eliminasi, substitusi, gabungan (eliminasi dan substitusi), dan determinan. Sistem persamaan linear sangat erat kaitannya dengan kehidupan sehari-hari yaitu misalnya untuk menentukan harga suatu benda atau barang, dan lainnya. Untuk menggunakan dan mempelajari modul ini, peserta didik diharapkan mampu untuk menguasai penjumlahan, pengurangan, perkalian, dan pembagian bilangan real. Modul pembelajaran ini disusun dengan menggunakan bahasa yang sederhana, lalu menyajikan contoh kontekstual terkait materi ajar dan dilengkapi dengan soal latihan. Selain itu, modul ini juga dilengkapi dengan game yang akan menyajikan suasana berbeda dalam mempelajari buku ajar. Di mana untuk menyelesaikan suatu game, maka peserta didik harus mampu menjawab soal latihan yang disajikan. F. Petunjuk Penggunaan Modul 1. Bacalah pendahuluan modul untuk mengetahui arah pengembangan modul! 2. Bacalah dan pahamilah kompetensi dasar dan tujuan pembelajaran yang ingin dicapai! 3. Bacalah dan pahamilah peta konsep agar memperoleh gambaran tentang materi yang disajikan dalam modul! 4. Pelajarilah dan pahamilah materi yang telah disajikan dalam modul secara berurutan! 5. Simpulkanlah materi yang telah dipelajari secara mandiri! 6. Pahamilah contoh soal yang disajikan dan kerjakanlah soal latihan yang telah tersedia! Tidak diperbolehkan untuk melihat kunci jawaban sebelum peserta didik dapat menyelesaikannya sendiri.
  • 10.
    vii ModulSPLTVBerbasisGame-BasedLearning 7. Cobalah untukmemainkan game yang tersedia untuk melatih dan mengasah pemahamanmu! 8. Isilah bagian refleksi diri yang disediakan agar mengetahui apa yang sudah dipahami dan belum dipahami! 9. Jika terdapat kesulitan, pelajarilah kembali materi yang terkait atau dapat melakukan diskusi bersama teman! 10. Siapkanlah alat tulis! 11. Ikutilah semua arahan dan tahapan yang telah tersedia pada modul!
  • 11.
    1 ModulSPLTVBerbasisGame-BasedLearning A. Tujuan Pembelajaran Setelahmelakukan kegiatan pembelajaran pada pertemuan 1, peserta didik diharapkan mampu untuk: 1. Memahami konsep persamaan linear tiga variabel dan manfaatnya dalam kehidupan sehari-hari 2. Membuat bentuk/kalimat/model matematika dari masalah kontekstual 3. Menyusun sistem persamaan linear tiga variabel B. Uraian Materi 1. Pengertian dan Bentuk Sistem Persamaan Linear Tiga Variabel Sistem Persamaan Linear Tiga Variabel (SPLTV) merupakan sistem persamaan yang terdiri atas tiga persamaan, dimana masing-masing dari persamaan tersebut memiliki tiga variabel dan pangkat (derajat) tertinggi dari masing-masing variabel adalah satu. SPLTV sangat berkaitan dengan kehidupan sehari-hari. Kita dapat menyelesaikan berbagai masalah kontekstual dengan mengaplikasikan konsep SPLTV. Untuk lebih jelasnya perhatikan gambar berikut: KONSEP PERSAMAAN LINEAR TIGA VARIABEL Ayo Mengamati Pertemuan 1 (Sumber: https://finance.detik.com/foto-bisnis/d-4591914/berburu-alat-tulis-sekolah-di-pasar-asemka)
  • 12.
    2 ModulSPLTVBerbasisGame-BasedLearning Seorang pedagang menjualberbagai macam alat tulis. Suatu hari, pedagang tersebut menawarkan tiga paket yang berisi buku, pensil dan pulpen dengan harga yang lebih murah dari biasanya. Ketiga paket tersebut yaitu paket A berisi 3 buah buku, 2 pensil dan 2 pulpen dengan harga Rp20.000,00. Paket B berisi 3 buah buku, 1 pensil dan 1 pulpen dengan harga Rp14.500,00. Paket C berisi 2 buah buku, 3 pensil dan 1 pulpen dengan harga Rp15.500,00. Buatlah model matematika dari permasalahan tersebut. 1. Bagaimanakah cara mengubah permasalahan pedagang menjadi model matematika? 2. Bagaimanakah bentuk persamaan matematis dari permasalahan ini? 1. Tuliskan berbagai informasi yang terdapat pada permasalahan pedagang tersebut. 2. Membuat permisalan dengan menggunakan variabel untuk menentukan model matematika. Silahkan simak penjelasan berikut ini. Alternatif Penyelesaian Diketahui: Paket A : 3 buku + 2 pensil + 2 pulpen = Rp20.000,00 Paket B : 3 buku + 1 pensil + 1 pulpen = Rp14.500,00 Paket C : 2 buku + 3 pensil + 1 pulpen = Rp15.500,00 Dimisalkan: x : harga sebuah buku y : harga sebuah pensil z : harga sebuah pulpen Ayo Menanya Ayo Mengumpulkan Informasi
  • 13.
    3 ModulSPLTVBerbasisGame-BasedLearning Kemudian, kita dapatmengganti (substitusi) buku, pensil dan pulpen masing- masing menjadi huruf yang telah dimisalkan tersebut, sehingga persamaan yang terbentuk adalah: Ketiga persamaan tersebut merupakan persamaan matematis yang terbentuk dari permasalahan pedagang di atas. Maka, sistem persamaan linear tiga variabel (SPLTV) dari permasalahan tersebut adalah sebagai berikut: { Apakah kalian sudah memahami penjelasan di atas? Mudah bukan? Baiklah, mari kita menyimpulkan materi yang telah dipelajari. Kesimpulannya adalah Bentuk umum dari persamaan linear tiga variabel adalah sebagai berikut: Sedangkan bentuk umum dari SPLTV adalah sebagai berikut: Dengan keterangan:  Variabel = x, y dan z (variabel dapat berupa huruf lainnya) 𝑥 𝑦 𝑧 𝑥 𝑦 𝑧 𝑥 𝑦 𝑧 Persamaan (1) Persamaan (2) Persamaan (3) 𝒂𝒙 𝒃𝒚 𝒄𝒛 𝒅 { 𝒂𝟏𝒙 𝒃𝟏𝒚 𝒄𝟏𝒛 𝒅𝟏 𝒂𝟐𝒙 𝒃𝟐𝒚 𝒄𝟐𝒛 𝒅𝟐 𝒂𝟑𝒙 𝒃𝟑𝒚 𝒄𝟐𝒛 𝒅𝟑 Ayo Menalar Amati sistem persamaan yang terbentuk dari permasalahan pedagang tersebut. Ada berapakah variabel yang terdapat pada sistem persamaan tersebut?
  • 14.
    4 ModulSPLTVBerbasisGame-BasedLearning  Koefisien - Koefisienvariabel - Koefisien variabel - Koefisien variabel  Konstanta = Jika masing-masing bernilai 0, maka disebut sebagai SPLTV homogen, sedangkan jika tidak semua bernilai 0 disebut sebagai SPLTV nonhomogen. Jika memenuhi sistem persamaan tersebut, maka akan berlaku hubungan sebagai berikut: { Pasangan berurutan disebut sebagai penyelesain dari SPLTV dan disebut sebagai himpunan penyelesaian. Berdasarkan penjelasan di atas, terdapat beberapa langkah dalam menyusun sistem persamaan linear tiga variabel (SPLTV) yaitu sebagai berikut: 1) Mengidentifikasi infromasi yang ada dalam permasalahan dan mengubah ke dalam bahasa yang mudah dimengerti 2) Mengidentifikasi dan meneliti berbagai konsep matematika yang akan digunakan 3) Merumuskan model atau kalimat matematika dan menyusun sistem persamaan linear tiga variabel
  • 15.
    5 ModulSPLTVBerbasisGame-BasedLearning Kania membeli 4kg mangga dan 3 kg buah pir dengan harga Rp165.000,00. Di toko yang sama, Nara membeli 3 kg mangga, 2 kg apel dan 2 kg pir dengan harga Rp165.000,00. Dan Naya membeli 3 kg mangga dan 4 kg pir dengan harga Rp185.000,00. Susunlah sistem persamaan linear tiga variabelnya. Penyelesaian: Langkah 1: Mengidentifikasi informasi yang ada dalam permasalahan dan mengubah ke dalam bahasa yang mudah dimengerti. Diketahui: Kania : 4 kg mangga + 3 kg pir = Rp165.000,00 Nara : 3 kg mangga + 2 kg apel + 2 kg pir = Rp165.000,00 Naya : 3 kg mangga + 4 kg pir = Rp185.000,00 Langkah 2: Mengidentifikasi dan meneliti berbagai konsep matematika yang akan digunakan. Dimisalkan: a : harga 1 kg mangga b : harga 1 kg apel c : harga 1 kg pir Langkah 3: Merumuskan model atau kalimat matematika dan menyusun sistem persamaan linear tiga variabel Model Matematika 4a + 3c = 165.000 Persamaan (1) 3a + 2b + 2c = 165.000 Persamaan (2) 3a + 4c = 185.000 Persamaan (3) Sistem Persamaan Linear Tiga Variabel: { Contoh 1
  • 16.
    6 ModulSPLTVBerbasisGame-BasedLearning Di suatu tempatpercetakan mempunyai mesin printer sebanyak 3 buah. Jika printer A dan printer B bekerja bersamaan akan mampu mencetak 200 lembar. Printer B dan C mampu mencetak 215 lembar dan jika printer A, printer B dan printer C bekerja bersamaan maka akan menghasilkan sebanyak 320 lembar. Buatlah model matematikanya. Penyelesaian: Diketahui: Printer A + Printer B = 200 Printer B + Printer C = 215 Printer A + Printer B + Printer C = 320 Dimisalkan: (Silahkan isi bagian yang kosong) x : banyaknya lembaran yang dihasilkan printer A y : banyaknya lembaran yang dihasilkan printer … z : banyaknya lembaran yang dihasilkan printer … Model Matematikanya: … + … = … Persamaan (1) … + … = … Persamaan (2) … + … + … = … Persamaan (3) 2. Manfaat Sistem Persamaan Linear Tiga Variabel Sistem Persamaan Linear Tiga Variabel (SPLTV) merupakan salah satu materi dalam matematika yang sangat berkaitan dengan kehidupan sehari-hari. Konsep SPLTV dapat digunakan sebagai alternatif untuk memecahkan permasalahan dalam kehidupan yang berkaitan dengan persamaan linear tiga variabel tersebut. Untuk itu, kita harus dapat memahami konsep penyelesaiannya agar dapat mengaplikasikan dalam kehidupan kita. Adapun beberapa manfaat SPLTV dalam kehidupan sehari-hari adalah: a. Membantu untuk mengitung harga atau nilai satuan dari suatu barang Contoh 2
  • 17.
    7 ModulSPLTVBerbasisGame-BasedLearning b. Membantu untukmenghitung jumlah harga, dan sisa kembalian dari suatu transaksi jual beli c. Membantu menghitung usia, perbandingan usia, dan jumlah serta selisih usia d. Membantu menghitung usia yang telah lalu dan usia mendatang 1. Pada suatu hari Pak Ahmad, Pak Angga dan Pak Yono memanen mangga. Hasil kebun Pak Yono lebih sedikit 10 kg dari hasil kebun Pak Ahmad dan lebih banyak 20 kg dari hasil kebun Pak Angga. Jika jumlah hasil panen ketiga kebun mereka adalah 170 kg, maka susunlah sistem persamaannya! 2. Diketahui umur Mita 2 tahun lebih tua dari umur Riski. Umur Riski 3 tahun lebih tua dari umur Sarah. Jumlah umur Mita, Riski, dan Sarah adalah 44 tahun. Tentukan model matematikanya! Ayo Menyimpulkan Setelah mempelajari kegiatan pembelajaran tersebut, ada baiknya kita menyimpulkan pembelajaran pada hari ini agar kita dapat selalu mengingat tentang pembelajaran yang telah kita pelajari. Silahkan tulis kesimpulanmu di tempat yang tersedia  Ayo Berlatih
  • 18.
    8 ModulSPLTVBerbasisGame-BasedLearning Ayo Bermain TEMU KATA Halo!Bagaimana pemahaman kalian tentang SPLTV? Beranikah untuk memainkan sebuah permainan yang sangat sederhana ini? Yapp!! Jika berani yuk temukan 10 kata-kata yang berhubungan dengan SPLTV di kotak huruf berikut ini secara mendatar, menurun atau diagonal. Tandailah kata-kata yang kamu temukan dan tuliskan di kotak yang telah tersedia! 1. 6. 2. 7. 3. 8. 4. 9. 5. 10.
  • 19.
    9 ModulSPLTVBerbasisGame-BasedLearning 1. Temukan angkadibalik masing-masing emoticon berikut. 2. Coba gambarkan emoticon yang tepat untuk bagian yang kosong. 3. Wah hasilnya jadi berapa ya? TEBAK AJA + = + 9 + = + 10 + = + 7 + = + 11 + = + 9 - = + 7 + = - 4 - = + + = + 5
  • 20.
    10 ModulSPLTVBerbasisGame-BasedLearning 1. Apa yangsudah kamu pahami? 2. Apa yang belum kamu pahami? 3. Bagaimana upaya yang dapat kamu lakukan dalam mencari solusi dari hal yang belum kamu pahami? Refleksi Diri Untuk kepentingan pembelajaran selanjutnya, silahkan jawab pertanyaan di bawah ini 
  • 21.
    11 ModulSPLTVBerbasisGame-BasedLearning A. Tujuan Pembelajaran Setelahmelakukan kegiatan pembelajaran pada pertemuan 2, peserta didik diharapkan mampu untuk: 1. Mengetahui metode dalam menyelesaikan SPLTV 2. Memahami langkah-langkah pada setiap metode penyelesaian SPLTV 3. Menentukan himpunan penyelesaian SPLTV B. Uraian Materi Setelah mempelajari kegiatan pembelajaran pada pertemuan sebelumnya, maka kalian telah mengetahui dan memahami cara dalam merumuskan model matematika dan menyusun sistem persamaan linear tiga variabel dari suatu permasalahan kontekstual. Namun, hal tersebut belum sampai pada tahap penyelesaiannya. Nah, pada pertemuan kali ini, kita akan membahas mengenai cara dalam menyelesaikan suatu sistem persamaan linear tiga variabel. Terdapat beberapa metode yang dapat digunakan dalam menyelesaikan atau mencari solusi akhir dari SPLTV. Beberapa metode tersebut adalah metode eliminasi, metode substitusi, metode gabungan (eliminasi-substitusi) dan metode determinan. Sebuah toko grosir menjual beberapa jenis barang yaitu tepung terigu, gula, dan minyak makan dengan beberapa paket. Paket A berisi 2 kg tepung terigu, 1 kg gula, dan 1kg minyak makan dengan harga Rp50.0000,00. Paket B berisi 1 kg tepung terigu, 1 kg gula, dan 2 kg minyak makan seharga Rp56.000,00. Sedangkan paket C berisi 2 kg tepung terigu, 2 kg gula, dan 1 kg minyak makan seharga Rp64.000,00. Berapakah harga 3 kg gula? METODE PENYELESAIAN SISTEM PERSAMAAN LINEAR TIGA VARIABEL Ayo Mengamati Pertemuan 2
  • 22.
    12 ModulSPLTVBerbasisGame-BasedLearning 1. Bagaimana menentukansolusi akhir dari permasalahan di atas? 2. Bagaimana langkah-langkah dalam menyelesaikan permasalahan tersebut dengan metode eliminasi? Gunakan langkah-langkah pada metode eliminasi untuk menyelesaikan permasalahan tersebut. Metode eliminasi adalah salah satu metode untuk menentukan solusi akhir SPLTV. Pada umumnya, metode eliminasi ini merupakan metode yang dilakukan dengan cara mengeliminasi atau menghilangkan variabel dari suatu SPLTV. Langkah-langkah yang digunakan pada metode eliminasi ini adalah: 1. Jika yang disajikan adalah permasalahan kontekstual, maka kita harus merumuskan model matematikanya terlebih dahulu. 2. Pilih pasangan persamaan dengan bentuk yang paling sederhana dan hilangkan/eliminasi salah satu variabel sehingga akan mendapatkan persamaan linear dua variabel (persamaan yang baru). 3. Eliminasi salah satu variabel dari persamaan linear dua variabel yang telah diperoleh dan akan menghasilkan nilai dari variabel 1. 4. Eliminasi variabel lain sehingga akan didapat nilai variabel kedua. 5. Tentukan nilai variabel ketiga yang didasarkan pada nilai kedua variabel yang telah didapat sebelumnya. 6. Tulis himpunan penyelesaiannya . Mari kita selesaikan permasalahan tersebut! Langkah 1: Merumuskan model matematikanya/bentuk SPLTV. Misalkan: x = tepung terigu; y = gula; z = minyak makan Model matematika atau bentuk SPLTVnya adalah: Ayo Menanya Ayo Mengumpulkan Informasi METODE ELIMINASI
  • 23.
    13 ModulSPLTVBerbasisGame-BasedLearning ………... (1) ………... (2) ………...(3) Langkah 2: Eliminasi x dan z pada persamaan (1) dan (3). Langkah 3: Eliminasi x dan y pada persamaan (2) dan (3). Langkah 4: Tentukan nilai variabel z yang didasarkan pada nilai kedua variabel yang telah didapat sebelumnya. Langkah 5: Menuliskan himpunan penyelesaiannya. Kita dapat nilai x = 10.000, y = 14.000 dan z = 16.000 maka HP . Harga 3 kg gula (y) = 3 x Rp14.000,00 = Rp42.000,00. _ −𝑦 − 𝑦  _ x2 x1 𝑧 𝑧
  • 24.
    14 ModulSPLTVBerbasisGame-BasedLearning Tentukan himpunan penyelesaiannyamenggunakan metode eliminasi! { Penyelesaian: Diketahui SPLTV sebagai berikut: ……….. (1) ……….. (2) ……….. (3) Eliminasi z pada persamaan (1) dan (3) Eliminasi y pada persamaan (2) dan (4) Eliminasi x pada persamaan (2) dan (4) Tentukan nilai z x2 x1 x2 x1 𝑥 𝑦 …. (4) −7𝑥 − _ 𝑥 _ x10 x3 7𝑦 𝑦 Contoh
  • 25.
    15 ModulSPLTVBerbasisGame-BasedLearning Telah kita dapatnilai dari masing-masing variabel, jadi kita dapat menyimpulkan bahwa himpunan penyelesaiannya adalah Metode substitusi adalah salah satu metode untuk menentukan solusi akhir SPLTV. Pada umumnya, metode ini merupakan metode yang dilakukan dengan cara mengganti (substitusi) suatu variabel menjadi variabel lainnya. Adapun langlah-langkah pada metode ini adalah: 1. Jika yang disajikan adalah permasalahan kontekstual, maka kita harus merumuskan model matematikanya terlebih dahulu. 2. Pilih salah satu persamaan linear tiga variabel yang sederhana dan nyatakan atau misalkan salah satu variabel ke dalam variabel lainnya sehingga akan membentuk persamaan baru. 3. Substitusi atau ganti persamaan baru yang telah didapat ke dalam dua persamaan lainnya sehingga akan membentuk persamaan linear dua variabel. 4. Selesaikan sistem persamaan linear dua variabel yang terbentuk untuk mendapatkan nilai dari variabel yang ingin dicari. 5. Masukkan nilai dari variabel yang didapat untuk mendapatkan nilai dari variabel lainnya. 6. Tulislah himpunan penyelesaiannya . Terdapat 3 orang ibu sedang berbelanja ke pasar dan membeli 3 jenis barang yang sama. Bu Suriani membeli 1 kg tomat, 2 kg cabai merah, dan 1 kg bawang merah dengan harga Rp105.000,00. Bu Yani memberli 3 kg tomat, 1 kg cabai merah, dan METODE SUBSTITUSI 𝑧 Contoh 1
  • 26.
    16 ModulSPLTVBerbasisGame-BasedLearning 1 kg bawangmerah dengan harga Rp95.000,00. Sedangkan bu Ira membeli 1 kg tomat, 1 kg cabai merah, dan 2 kg bawang merah seharga Rp110.000,00. Berapakah harga 1 kg tomat? Penyelesaian: Langkah 1: Buatlah model matematika atau bentuk SPLTVnya. Misalkan a = tomat, b = cabai merah, dan c = bawang merah, maka bentuk SPLTVnya yaitu: ….. (1) ….. (2) ….. (3) Langkah 2: Pilih persamaan (1) dan misalkan a sebagai variabel b dan c.  − − …. (4) Langkah 3: Substitusi persamaan (4) ke persamaan (2). − − − − − − − Substitusi persamaan (4) ke persamaan (3). − − − Langkah 4: Substitusi persamaan (6) ke persamaan (5). − − − − − − − − − −
  • 27.
    17 ModulSPLTVBerbasisGame-BasedLearning −7 − Langkah 5:Substitusi nilai b ke persamaan (6). Langkah 6: Substitusi nilai b dan c ke persamaan (1). Langkah 7: Tulislah himpunan penyelesaiannya. Himpunan penyelesaiannya Jadi, harga 1 kg tomat (x) = Rp10.000,00 Enam tahun yang lalu dua kali usia Aqila adalah dua tahun lebih tua dari usia Bintang. Dua tahun yang lalu, usia Raya adalah dua tahun lebih tua dari usia Aqila. Enam tahun yang akan datang, usia Aqila kali usia Bintang. Usia Aqila, Raya dan Bintang sekarang adalah? Penyelesaian: Misalkan: x = usia Aqila , y = usia Bintang, dan z = usia Raya Model SPLTV adalah: Contoh 2
  • 28.
    18 ModulSPLTVBerbasisGame-BasedLearning  Enam tahunyang lalu  2 x usia Aqila = usia Bintang + 2 − − − − − ……….. (1)  Dua tahun yang lalu  usia Raya = usia Aqila + 2 − − − − ……….. (2)  Enam tahun yang akan datang  usia Aqila = usia Bintang − − ……….. (3) Dipilih persamaan 2 yaitu − Misalkan − ……….. (4) Persamaan 1 : − − − − − − − ……….. (5) Persamaan 3 : − − − − − − − − − ……….. (6)
  • 29.
    19 ModulSPLTVBerbasisGame-BasedLearning Substitusi persamaan (5)ke persamaan (6) − − − − − − 7 Substitusi nilai z ke persamaan (5) − 7 − Substitusi nilai z ke persamaan (4) − 7 − Dapat kita simpulkan bahwa usia mereka sekarang adalah: Usia Aqila (x) = 15 tahun; usia Bintang (y) = 22 tahun; usia Raya (z) = 17 tahun Metode gabungan adalah salah satu metode untuk menentukan solusi akhir SPLTV. Pada umumnya, metode ini merupakan metode yang dilakukan dengan menggabungkan dua metode sekaligus yakni metode eliminasi dan substitusi. Adapun langkah-langkahnya adalah sebagai berikut: METODE GABUNGAN 𝑦 − 𝑦
  • 30.
    20 ModulSPLTVBerbasisGame-BasedLearning 1. Jika yangdisajikan adalah permasalahan kontekstual, maka kita harus merumuskan model matematikanya terlebih dahulu. 2. Dari tiga pasangan persamaan linear tiga variabel yang disajikan, tentukanlah variabel yang akan dihilangkan (eliminasi) dan pilih dua pasangan persamaan linear tiga variabel yang telah tersedia. Kemudian, lakukan operasi hitung pada setiap pasang persamaan linear tiga variabel sehingga akan didapat persamaan linear dua variabel. 3. Lakukan operasi hitung pada dua pasang persamaan linear dua variabel yang terbentuk sehingga akan didapat nilai dari variabelnya. 4. Kemudian, substitusikan nilai variabel yang telah didapat dari langkah 3 ke persamaan linear tiga variabel sehingga didapat nilai variabel yang lainnya. 5. Setelah diperoleh nilai dari masing-masing variabel, maka tulislah himpunan penyelesaiannya. Andi, Rendi, dan Dicky sedang berbelanja di sebuah toko baju. Mereka membeli 3 jenis pakaian yang sama yakni kaos, celana pendek, dan kemeja dengan rincian sebagai berikut: Andi : 1 kaos, 2 celana pendek, dan 1 kemeja = Rp180.000,00 Rendi : 2 kaos, 1 celana pendek, dan 1 kemeja = Rp200.000,00 Dicky : 1 kaos, 1 celana pendek dan 2 kemeja = Rp220.000,00 Berapakah harga kemeja? Penyelesaian: Dari permasalahan di atas, mari kita selesaikan menggunakan metode gabungan dengan mengeliminasi terlebih dahulu. Langkah 1: Buatlah bentuk SPLTV atau model matematikanya. Misalkan: x = kaos, y = celana pendek, z = kemeja Contoh 1
  • 31.
    21 ModulSPLTVBerbasisGame-BasedLearning Bentuk SPLTVnya: ….. (1) …..(2) ….. (3) Langkah 2: Eliminasi x pada persamaan (1) dan (3). …. (4) Eliminasi x pada persamaan (1) dan (2). Langkah 3: Eliminasi y pada persamaan (4) dan (5). − − − − Langkah 4: Substitusi nilai z ke persamaan (4). − − − 7 − Langkah 5: Substitusi nilai y dan z ke persamaan (1). 𝑦 − 𝑧 − x2 x1 𝑦 𝑧 x3 x1 − 𝑧 − 𝑧 7 …. (5)
  • 32.
    22 ModulSPLTVBerbasisGame-BasedLearning 7 7 Langkah 6: Tulislahhimpunan penyelesaiannya. HP = 7 . Harga kemeja (z) = Rp70.000,00. Diketahui umur Maya 2 tahun lebih tua dari umur Dani. Umur Dani 3 tahun lebih tua dari umur Aulia. Jumlah umur Maya, Dani, dan Aulia adalah 44 tahun. Tentukan jumlah umur Maya dan Dani! Penyelesaian: Dari permasalahan di atas, mari kita selesaikan menggunakan metode gabungan dengan mengeliminasi terlebih dahulu. Misalkan: x = umur Maya, y = usia Dani, dan z = umur Aulia Model Matematikanya:  − ……… (1)  − ……… (2) ……… (3) Eliminasi y pada persamaan (1) dan (2) − − + 𝑥 − 𝑧 ……… (4) Contoh 2
  • 33.
    23 ModulSPLTVBerbasisGame-BasedLearning Eliminasi y padapersamaan (2) dan (3) − Eliminasi z persamaan (4) dan (5) − − Substitusi nilai x ke persamaan (1) − 7 − Substitusi nilai y ke persamaan (2) − − Kita dapat nilai x = 17; y = 15; dan z = 12 maka jumlah umur Mita (x) dan Dani (y) = 17 + 15 = 32 tahun. _ −𝑥 − 𝑧 − 7 ……… (5) 𝑥 𝑧 + 𝑥 7 𝑥 x2 x1 Ayo Menalar Pada metode gabungan, apakah kita dapat menyelesaikannya dengan cara substitusi terlebih dahulu?
  • 34.
    24 ModulSPLTVBerbasisGame-BasedLearning 1. Tentukan himpunanpenyelesaian dengan menggunakan metode eliminasi pada SPLTV berikut: { − − − − 2. Tentukan himpunan penyelesaiannya dengan menggunakan metode substitusi pada SPLTV berikut: { − 7 Ayo Menyimpulkan Setelah mempelajari kegiatan pembelajaran tersebut, ada baiknya kita menyimpulkan pembelajaran pada hari ini agar kita dapat selalu mengingat tentang pembelajaran yang telah kita pelajari. Silahkan tulis kesimpulanmu di tempat yang tersedia  Ayo Berlatih
  • 35.
    25 ModulSPLTVBerbasisGame-BasedLearning Mendatar 1. Diketahui sistempersamaan linear sebagai berikut: { − − 7 Dengan metode matriks, tentukanlah nilai dari x + 3z! Ayo Bermain Halo teman. Aku lagi bingung dan sedih nih . Aku belum bisa memecahkan sebuah misi. Maukah kamu membantuku dalam menyelesaikan misiku untuk menjawab teka-teki silang di bawah ini? Kamu sangat baik dan pintar, aku yakin kamu pasti bisa! Semangat 
  • 36.
    26 ModulSPLTVBerbasisGame-BasedLearning 5. Diketahui sistempersamaan linear sebagai berikut: { − − Tentukan nilai x … Anggi, Raya dan Ari sedang berbelanja di toko buah. Masing-masing dari mereka membeli 3 jenis buah yaitu jambu, mangga, dan jeruk. Anggi membeli 2 kg jambu, dan 1 kg mangga dengan harga Rp35.000,00. Raya membeli 1 kg jambu, 1 kg mangga, dan 1 kg jeruk dengan harga Rp33.000,00. Sedangkan Ari membeli 2 kg jambu, 1 kg mangga, dan 1 kg jeruk dengan harga Rp43.000,00. Berapakah harga 2 kg jambu … 7. Dari soal nomor 5 (mendatar) di atas, tentukanlah nilai y! 8. Dari soal nomor 6 (mendatar) di atas, harga buah apakah yang paling murah? 10. Dari soal nomor 5 (mendatar) di atas, tentukanlah nilai z! Menurun 2. Di sebuah toko alat tulis terdapat promo paket hemat yang berisi 3 jenis alat tulis yaitu buku, pulpen dan penghapus. Paket tersebut terbagi ke dalam 3 jenis yaitu: Paket A : 3 buku, 2 pulpen, dan 1 penghapus seharga Rp12.500,00 Paket B : 2 buku, 1 pulpen, dan 2 penghapus seharga Rp11.000,00 Paket C : 1 buku, 2 pulpen, dan 2 penghapus seharga Rp10.000,00 Berapakah harga 1 buah buku … 3. Diketahui sistem persamaan linear sebagai berikut { − Dengan metode matriks, tentukanlah nilai dari − … 4. Dari soal nomor 3 (menurun) di atas, tentukanlah nilai 2 − … 5. Dari soal nomor 6 (mendatar), jika seseorang membeli 1 kg mangga, dan 1 kg jeruk lalu membayar belanjaannya dengan uang sebesar Rp30.000,00, maka berapakah uang kembaliannya? Dari soal nomor 5 (mendatar) di atas, tentukanlah nilai x.z … 9. 6.
  • 37.
    27 ModulSPLTVBerbasisGame-BasedLearning 1. Apa yangsudah kamu pahami? 2. Apa yang belum kamu pahami? 3. Bagaimana upaya yang dapat kamu lakukan dalam mencari solusi dari hal yang belum kamu pahami? Refleksi Diri Untuk kepentingan pembelajaran selanjutnya, silahkan jawab pertanyaan di bawah ini 
  • 38.
    28 ModulSPLTVBerbasisGame-BasedLearning A. Tujuan Pembelajaran Setelahmelakukan kegiatan pembelajaran pada pertemuan 3, peserta didik diharapkan mampu untuk: 1. Mengetahui metode dalam menyelesaikan SPLTV 2. Memahami langkah-langkah pada setiap metode penyelesaian SPLTV 3. Menentukan himpunan penyelesaian SPLTV B. Uraian Materi Setelah mempelajari kegiatan pembelajaran pada pertemuan sebelumnya, maka kalian telah mengetahui dan memahami langkah-langkah dalam menyelesaikan suatu sistem persamaan linear tiga variabel dan menentukan solusi akhir (himpunan peneyelesaiannya) dengan menggunakan beberapa metode yakni metode eliminasi, metode subsitusi dan metode gabungan (eliminasi-substitusi). Nah, pada pertemuan kali ini, kita akan membahas mengenai langkah-langkah dalam menyelesaikan sistem persamaan linear tiga variabel dengan menggunakan metode determinan. Ayo kita amati SPLTV berikut! { − − − Tentukanlah himpunan penyelesaiannya! METODE PENYELESAIAN SISTEM PERSAMAAN LINEAR TIGA VARIABEL Ayo Mengamati Pertemuan 3
  • 39.
    29 ModulSPLTVBerbasisGame-BasedLearning 1. Bagaimana menentukanhimpunan penyelesaian pada SPLTV tersebut? 2. Bagaimana langkah-langkah dalam menyelesaikan SPLTV tersebut dengan metode determinan? Gunakan langkah-langkah pada metode determinan untuk menyelesaikan permasalahan tersebut. Metode determinan adalah salah satu metode untuk menentukan solusi akhir dan himpunan penyelesaian SPLTV. Pada umumnya, metode ini merupakan metode yang dilakukan dengan melibatkan matriks. Adapun langkah-langkahnya adalah sebagai berikut: a. Jika yang diketahui adalah permasalahan kontekstual, maka terlebih dahulu kita merumuskan model matematikanya. b. Ubah bentuk SPLTV yang ada menjadi bentuk matriks ( ) ( ) ( ) c. Tentukan nilai determinan: ( ) dengan rumus: | | = ( − | | = ( − Ayo Menanya Ayo Mengumpulkan Informasi METODE DETERMINAN
  • 40.
    30 ModulSPLTVBerbasisGame-BasedLearning | | =( − || =( − d. Tentukan nilai dari ketiga variabel ( dengan rumus: { e. Tulislah himpunan penyelesaiannya Dari permasalahan di atas, kita akan menyelesaikannya dengan metode determinan. Diketahui SPLTV berikut: …….. (1) − − − …….. (2) …….. (3) Langkah 1: Ubah bentuk SPLTV tersebut menjadi matriks. ( − − ) ( ) (− ) Langkah 2: Tentukan nilai determinan. (Silahkan isi bagian yang kosong) | − − | − = ( − − ) − ( − − ) = − − − − − = − −
  • 41.
    31 ModulSPLTVBerbasisGame-BasedLearning |− − −| − − = ( − − − ) − ( − − ) − = − − − − − = −7 − − | − − | − = ( − ) − ( − − ) = = − − − − − = − − − − | − − | − = ( − ) − ( − − ) = = − − − − − = − − −7 Langkah 3: Tentukan nilai x, y dan z. − − −7 − Langkah 4: Tulis himpunan penyelesaiannya. Himpunan penyelesaiannya (HP) =
  • 42.
    32 ModulSPLTVBerbasisGame-BasedLearning 1. Diketahui SPLTVberikut: { − Tentukan himpunan penyelesaiannya dengan menggunakan metode gabungan. 2. Selesaikanlah SPLTV berikut dengan metode determinan. { 7 Ayo Menalar Apakah setiap sistem persamaan linear tiga variabel memiliki solusi akhir atau himpunan penyelesaian yang sama apabila diselesaikan dengan berbagai metode yang ada? Ayo Menyimpulkan Setelah mempelajari kegiatan pembelajaran tersebut, ada baiknya kita menyimpulkan pembelajaran pada hari ini agar kita dapat selalu mengingat tentang pembelajaran yang telah kita pelajari. Silahkan tulis kesimpulanmu di tempat yang tersedia  Ayo Berlatih
  • 43.
    33 ModulSPLTVBerbasisGame-BasedLearning 100 99 9897 96 95 94 93 92 91 81 82 83 84 85 86 87 88 89 90 80 79 78 77 76 75 74 73 72 71 61 62 63 64 65 89 67 68 92 70 60 59 58 57 56 55 54 53 52 51 41 42 43 44 45 46 47 48 49 50 40 39 38 37 36 35 34 33 32 31 21 22 23 24 25 26 27 28 29 30 20 19 18 17 16 15 14 13 12 11 1 2 3 4 5 6 7 8 9 10 Ayo Bermain Ular Tangga Anti Mainstream
  • 44.
    34 ModulSPLTVBerbasisGame-BasedLearning Peraturan Permainan Permainan ulartangga adalah sebuah permainan yang identik dengan sebuah dadu berisikan angka-angka yang dipergunakan sebagai acuan kita untuk berjalan menuju kotak finish. Di sini, ular tangga tak lagi identik dengan dadu. Ya! Perjalanan kamu menuju kotak finish akan berhasil apabila kamu mampu menyelesaikan misi tantanganmu. Inilah alasan ular tangga ini disebut sebagai ular tangga anti mainstream! Permainan ular tangga ini dapat dimainkan secara berkelompok. 1. Pilihlah karakter yang kamu inginkan dan gunting pada tempat yang telah tersedia 2. Untuk memulai permainan, kamu harus memilih salah satu soal yang telah disediakan 3. Siapa yang lebih dulu menemukan hasil maka dia akan menjadi pemain pertama, begitu pula seterusnya 4. Akan ada wasit dalam permainan ini yaitu gurumu. Tugas seorang wasit akan mencatat nomor soal dan jawaban yang tepat dari masing-masing pemain sehingga tidak ada kecurangan 5. Selesaikan soal yang kamu pilih, apabila kamu mampu menyelesaikannya dan jawaban yang diperoleh tepat (misal jawaban dari penyelesaian soalnya adalah lima) maka kamu boleh melangkah sejauh 5 kotak 6. Catat nomor soal yang telah kamu kerjakan (jangan beritahu temanmu ya) 7. Pilih kembali soal yang belum terselesaikan untuk melanjutkan perjalanan karaktermu 8. Selesaikan soal yang kamu pilih, lalu kamu dapat melangkah sesuai dengan jawaban dari penyelesaian soal tersebut. Jika hasilnya berbentuk negatif, maka kamu harus mundur sejauh angka yang diperoleh 9. Dari soal yang tersedia terdapat 5 soal “surprise” yang memiliki hasil lebih dari 50, jika beruntung kamu akan menemukannya dan secara otomatis akan memperpanjang langkah karaktermu 10. Jika kamu berada tepat pada kotak yang terdapat tangga, maka kamu bisa naik ke atas, sebaliknya jika kamu berada tepat pada kotak yang terdapat ular, maka kamu harus turun Untuk digunting ---------------------------------------------------------------------------------- --
  • 45.
    35 ModulSPLTVBerbasisGame-BasedLearning Tantangan Ular Tangga 1.Diketahui sistem persamaan linear sebagai berikut { Tentukan nilai x + y! (Dengan metode gabungan) 2. Dari soal nomor 1, tentukanlah nilai ! 3. Diketahui sistem persamaan linear sebagai berikut { − 7 Tentukan nilai 2y – z! (Dengan metode gabungan) 4. Diketahui sistem persamaan linear sebagai berikut { − − − − Tentukan nilai x + y … (Dengan metode determinan) 5. Diketahui umur Rara 3 tahun lebih tua dari Elza. Sedangkan Elza 2 tahun lebih tua dari Fara. Jika jumlah umur mereka adalah 58 tahun, maka jumlah umur Elza dan Fara adalah? (Dengan metode eliminasi) 6. Dari soal nomor 5, berapakah selisih umur Rara dan Fara? 7. Jumlah tiga bilangan adalah 90. Bilangan pertama sepuluh lebihnya dari jumlah dua bilangan lainnya. Sedangkan bilangan ketiga sama dengan dari jumlah bilangan pertama dan kedua. Maka tentukanlah jumlah nilai dari bilangan I dan II! (Dengan metode gabungan) 8. Tempat parkir sebuah supermarket memuat x unit mobil, y unit sepeda motor, dan z unit kendaraan roda tiga. Jumlah ketiga kendaraan tersebut adalah 30 unit. Jumlah mobil dan sepeda motor roda dua sebanyak 25 unit. Jumlah mobil dan kendaraan roda tiga sebanyak 20 unit. Tentukanlah berapa banyak unit mobil yang terparkir! (Dengan metode substitusi) 9. Dari soal nomor 8, tentukan jumlah sepeda motor dan kendaraan roda tiga! 10. Nilai a yang memenuhi persamaan berikut adalah … (Dengan metode gabungan) { − − − − − 11. Sebuah tempat rekreasi memiliki 3 lahan parkir. Lahan parkir pertama memuat x unit kendaraan. Lahan kedua memuat y unit kendaraan dan lahan ketiga memuat z unit kendaraan. Jumlah kendaraan di lahan pertama dan kedua adalah 60 unit. Banyak kendaraan di lahan pertama adalah 17 kurangnya dari banyak kendaraan di lahan ketiga. Jumlah seluruh kendaraan di masing-masing lahan
  • 46.
    36 ModulSPLTVBerbasisGame-BasedLearning adalah 100 unit.Tentukanlah jumlah kendaraan yang terparkir di lahan II dan lahan III! (Dengan metode substitusi) 12. Sebuah gerai memiliki persediaan air mineral dalam kemasan kecil, sedang, dan besar. Jumlah volume 2 botol kecil dan 1 botol sedang adalah 225 ml. Jumlah volume 1 botol kecil, 1 botol sedang, dan 1 botol besar adalah 375 ml. Sedangkan jumlah volume 2 botol sedang dan 1 botol besar adalah 450 ml. Tentukan selisih dari volume botol sedang dengan volume botol kecil! 13. Karin memiliki pita berwarna merah, kuning dan biru. Panjang ketiga pita tersebut berjumlah 330 cm. Panjang pita biru 45 kurangnya dari pita kuning. Sedangkan panjang pita kuning 60 lebihnya dari pita merah. Berapakah panjang pita merah? (Dengan metode gabungan) 14. Jika memenuhi sistem persamaan linear berikut { − − − − Maka nilai adalah … (Dengan metode eliminasi) 15. Tentukanlah nilai x + z dari sistem persamaan linear berikut: (Dengan metode gabungan) { − −
  • 47.
    37 ModulSPLTVBerbasisGame-BasedLearning 1. Apa yangsudah kamu pahami? 2. Apa yang belum kamu pahami? 3. Bagaimana upaya yang dapat kamu lakukan dalam mencari solusi dari hal yang belum kamu pahami? Refleksi Diri Untuk kepentingan pembelajaran selanjutnya, silahkan jawab pertanyaan di bawah ini 
  • 48.
    38 ModulSPLTVBerbasisGame-BasedLearning Game Tambahan Halo teman.Selamat sudah sampai di halaman ini. Wahh aku senang banget nih karena di sini kita akan saling berbagi ilmu pengetahuan Ilmu pengetahuan yang akan kita bagikan adalah tentang “Ilmuwan Matematika”. Nah ikuti instruksi dari aku ya hehe 1. Kamu harus menebak gambar ilmuwan yang sudah aku sediakan ya, caranya gampang sekali. Kamu harus menyelesaikan tantangannya agar dapat menebak nama ilmuwan tersebut 2. Misi berupa soal akan membantu kalian untuk menyusun huruf- huruf yang telah tersedia 3. Tukarkan angka hasil jawaban kamu dengan huruf-huruf yang disediakan 4. Nah aku akan memberikan kamu clue (petunjuk) berupa informasi tentang ilmuwan tersebut Oke. Ready? Ayo mulai! semangat  TEBAK GAMBAR
  • 49.
    39 ModulSPLTVBerbasisGame-BasedLearning Misi Diketahui SPLTV sebagaiberikut: { − Tentukanlah: 1. Nilai x 2. Nilai y 3. Nilai z 4. Nilai y + z H L 1 2 3 4 Tukarkan angka dari jawaban tersebut dengan huruf di bawah ini kemudian susunlah sesuai nomor soal sehingga membentuk nama ilmuwan tersebut. 1 = A 4 = E 3 = T 5 = S Ilmuwan ini adalah seorang filsuf yang lahir antara tahun 624-625 SM di Miletus, Yunani. Beliau dikenal sebagai matematikawan terapan. Terdapat beberapa catatan kehebatannya yaitu bisa mengukur tinggi piramida dengan cara mengukur tinggi bayangan menggunakan tongkat, memprediksi terjadinya gerhana matahari, menentukan waktu dalam setahun yang terdiri atas 360 hari dan menghitung jarak kapal yang berada di lautan dengan cara proporsisi (memadankan bentuk segitiga). Beliau berhasil membuktikan beberapa gagasan matematika yakni: (1) Lingkaran terbagi oleh diameternya, (2) Sudut pada kaki dari segitiga sama kaki adalah sama, (3) Jika ada dua garis lurus yang saling memotong, maka sudut yang berlawanan adalah sama besar, dan (4) Jika dua segitiga memiliki dua sudut dan satu sisi yang sama, maka kedua segitiga tersebut identik.
  • 50.
    40 ModulSPLTVBerbasisGame-BasedLearning Misi Diketahui SPLTV sebagaiberikut: { Tentukanlah: 1. Nilai a 2. Nilai a + b 3. Nilai c 4. Nilai b+ c 5. Nilai a + c Matematikawan ini lahir di Buzjan, Khurasan (Iran) pada tanggal 10 Juni tahun 940M/328 H. Beliau adalah matematikawan muslim yang memperkenalkan konsep secan dan cosecan yang sangat terkenal untuk ilmu matematika yakni trigonometri. Beliau dikenal sebagai peletak dasar rumus-rumus trigonometri. Beliau menemukan rumus (formula) penjumlahan dalam trigonomteri dan dua rumus untuk setengah sudut dalam perhitungan geometri. Lebih lanjut, beliau mengembangkan trigonometri sferis (bidang lengkung/kurva) dan menyempurnakan teorema Menelaus menjadi Cos c = Cos a. Cos b. A A A A Tukarkan angka dari jawaban tersebut dengan huruf di bawah ini kemudian susunlah sesuai nomor soal sehingga membentuk nama ilmuwan tersebut. 4 = B 9 = F 5 = L 10 = U 11 = W 1 2 3 4 5
  • 51.
    41 ModulSPLTVBerbasisGame-BasedLearning Misi Diketahui SPLTV sebagaiberikut: { − − − Tentukanlah: 1. Nilai x.y 2. Nilai 2x + z 3. Nilai y + z 4. Nilai 5. Nilai x + y Beliau merupakan matematikawan yang lahir pada 31 Juli 1704 di Jenewa, Swiss. Beliau merupakan matematikawan yang berpengaruh pada persamaan linear karena beliau berhasil memukan cara atau metode penyelesaian untuk permasalahan linear. Beliau mempublikasikan karyanya yang berjudul “Introduction a l’analyse des lignes courbes algebriques”yang memuat metode sebagai penyelesaian dari permasalahan linear. Tukarkan angka dari jawaban tersebut dengan huruf di bawah ini kemudian susunlah sesuai nomor soal sehingga membentuk nama ilmuwan tersebut. 0 = G 8 = B 2 = C 13 = L 5 = M A R I E 1 2 3 R A E R 4 5
  • 52.
    42 ModulSPLTVBerbasisGame-BasedLearning DAFTAR PUSTAKA Anggraini, Y.D. 2020. Modul Pembelaharan SMA Matematika Umum. Kemendikbud: Direktorat SMA, Direktorat Jenderal PAUD, DIKDAS dan DIKMEN. Rukmana, D. 2019. E-Modul Sistem Persamaan Linear Tiga Variabel. Kemendikbud: Direktorat Jenderal Pendidikan Dasar dan Menengah. Direktorat Pembinaan Sekolah Menengah Atas. Tim Maestro Eduka. 2019. Strategi & Bank Soal HOTS Matematika SMA/MA 10, 11, 12. Sidoarjo: Genta Group Production. Putri, D. P. 2019. Peran dan Kontribusi Ilmuwan Muslim Dalam Pembelajaran Matematika. Academic Journal of Math, vol. 01, no. 01. https://www.sheetmath.com/2017/03/siapa-thales-itu-dan-apa-hasil.html?m=1 diakses pada 3 April 2022 pukul 11.48 WIB. https://biografi.kamikamu.co.id/thales-peletak-landasan-matematika/ diakses pada 3 April 2022 pukul 11.49 WIB. https://www.kompasiana.com/sri_j/56502894d693736305e72f6f/sejarah-matematika- dunia diakses pada 10 Mei pukul 21.45 WIB. https://www.dreamstime.com/illustration/emoticon.html diakses pada 4 April 2022 pukul 11.03 WIB. https://m.kaskus.co.id/show_post/5ebb8eb84601cf239b59fa02/2/- diakses pada 4 April 2022 pukul 11.10 WIB. infobaru.id diakses pada 4 April 2022 pukul 11.25 WIB. https://www.dreamstime.com/emoticon-writing-mascot-vector-cartoon-illustration- original-character-image113901083 diakses pada 5 April 2022 pukul 10.10 WIB. https://www.teacherspayteachers.com/Product/Smiley-Face-Clip-Art-Emoji-Digital- Clipart-Color-2736656 diakses pada 5 April 2022 pukul 10.30 WIB.
  • 53.
    43 ModulSPLTVBerbasisGame-BasedLearning bobo.grid.id dan google.playdiakses pada 2 April 2022 pukul 19.20 WIB. https://id.m.wikipedia.org/wiki/Abul_Wafa_Muhammad_Al_Buzjani diakses pada 3 April 2022 pukul 13.30 WIB. https://en.m.wikipedia.org/wiki/Gabriel_Cramer diakses pada 3 April 2022 pukul 13.40 WIB. https://biografi-tokoh-ternama.blogspot.com/2014/09/biografi-thales-filsuf-dari- miletos.html?m=1 diakses pada 3 April 2022 pukul 14.02 WIB. https://jagokata.com/kata-bijak/dari-thales.html diakses pada 3 April 2022 pukul 14.15 WIB.
  • 54.
    44 ModulSPLTVBerbasisGame-BasedLearning Kunci Jawaban Pertemuan 1 AyoBerlatih 1. Misalkan a = hasil kebun Pak Ahmad, b = hasil kebun Pak Angga, dan c = hasil kebun Pak Yono −  − − …….. (1)  − …….. (2) 7 …….. (3) Sistem persamaannya: { − − − 7 2. Misalkan: x = umur Mita, y = usia Dani, dan z = umur Aulia Model Matematikanya:  − ……… (1)  − ……… (2) ……… (3) Game  Temu Kata 1. Persamaan (Diagonal) 2. Linear (Mendatar) 3. Suku (Diagonal) 4. Variabel (Mendatar) 5. Koefisien (Menurun) 6. Konstanta (Menurun) 7. Eliminasi (Menurun)
  • 55.
    45 ModulSPLTVBerbasisGame-BasedLearning 8. Substitusi (Menurun) 9.Gabungan (Menurun) 10. Determinan (Menurun)  Tebak Aja 1. Angka dibalik masing-masing emoji 2. Gambarkan emoticon yang tepat untuk bagian yang kosong 3. Hasilnya jadi berapa? Pertemuan 2 Ayo Berlatih 1. SPLTV: { − − − − Nilai − Himpunan Penyelesaian = − 2. SPLTV: { − 7 Nilai Himpunan Penyelesaian = 4 2 3 - = + 7 - = + 4
  • 56.
    46 ModulSPLTVBerbasisGame-BasedLearning Game Mendatar 1. − − −(SATU) Nilai (TIGA) Harga 1 kg jambu = 10.000, jadi harga 2 kg jambu = 20.000 (DUA PULUH RIBU) Nilai (LIMA) Harga buah yang paling murah adalah JERUK Nilai (DUA) Menurun 2. Harga 1 buah buku = Rp3000,00. (TIGA RIBU)  − − (SEPULUH) − − (DELAPAN) Belanjaan seseorang tersebut adalah 1 kg mangga 1 kg jeruk dengan total Rp. 23.000,00. Jika dia membayar dengan uang Rp30.000,00 maka kembaliannya adalah Rp30.000,00 – Rp23.000,00 = Rp7.000,00 (TUJUH RIBU) (ENAM) Pertemuan 3 Ayo Berlatih 1. SPLTV: { − Nilai Himpunan Penyelesaian = 2. SPLTV: { 7 Nilai 5. 6. 7. 8. 10. 3. 4. 5. 9. Himpunan Penyelesaian =
  • 57.
    47 ModulSPLTVBerbasisGame-BasedLearning Game 1. 7  2. 3. − 4.  7 5. Umur Rara = 22 tahun, Elza = 19 tahun dan Fara = 17 tahun. Jumlah umur Elza dan Fara = 19 + 17 = 36 tahun. 6. Selisih umur Rara dan Fara = 22 – 17 = 5 tahun. 7. Bilangan I = 50, bilangan II = 25 dan bilangan III = 15, jumlah bilangan I dan II = 50 + 25 = 75 8. Mobil (x) = 15 unit, sepeda motor (y) = 10 unit dan kendaraan roda tiga (z) = 5 unit. Banyak mobil yang terparkir adalah 15 unit. 9. Jumlah sepeda motor dan kendaraan roda tiga = 10 + 5 = 15 unit. 10. 7 − . Nilai a yang memenuhi persamaan tersebut adalah 7. 11. Kendaraan di lahan I (x) = 23 unit, kendaraan di lahan II (y) = 37 unit dan kendaraan di lahan III = 40 unit. Jumlah kendaraan yang terparkir di lahan II dan III = 37 + 40 = 77 unit. 12. Volume botol kecil = 50 ml, volume botol sedang = 125 ml, dan volume botol besar = 200 ml. Selisih volume botol sedang dengan botol kecil = 125 – 50 = 75 ml. 13. Pita merah = 85 cm, pita kuning = 145 cm dan pita biru = 100 cm. Panjang pita merah adalah 85 cm. 14. − . Nilai 15. Nilai Game Tambahan 1. THALES  1) Nilai (T) 2) Nilai (A) 3) Nilai (E) 4) Nilai (S)
  • 58.
    48 ModulSPLTVBerbasisGame-BasedLearning 2. ABU ALWAFA  1) Nilai (B) 2) Nilai (U) 3) Nilai (L) 4) Nilai (W) 5) Nilai (F) 3. GABRIEL CRAMER  1) Nilai (G) 2) Nilai (B) 3) Nilai (L) 4) Nilai (C) 5) Nilai (M)