Diagnosis of
Metabolic Disorders
Prof. Imran Iqbal
Prof of Paediatrics (2003-2018)
Prof of Pediatrics Emeritus, CHICH
Multan, Pakistan
Inborn errors of metabolism
A group of diseases caused by
a defect in the activity of an enzyme
that affect a wide variety of
metabolic processes;
defective processing or transport of
amino acids, fatty acids, sugars or metals
15 August 2019 Total slide. 132 4
Inborn Errors of Metabolism
• An inherited enzyme deficiency leading to
the disruption of normal bodily
metabolism
• Impaired formation of a product normally
produced by the deficient enzyme
• Accumulation of a toxic substrate
(compound acted upon by an enzyme in a
chemical reaction)
15 August 2019 Total slide. 132 5
What is a metabolic disease?
• Garrod’s hypothesis
product deficiency
substrate excess
toxic metabolite
A
D
B C
Inborn Errors of Metabolism
• Uneventful delivery
• Normal birth weight
• No dysmorphic features
• Uneventful days /months /years
15 August 2019 Total slide. 132 6
Clinical Presentations
• Type 1: Silent Disorders
• Type 2: Acute Metabolic Crises
• Type 3: Neurological Delay or Deterioration
15 August 2019 Total slide. 132 7
Type 1: Silent Disorders
• Do not manifest life-threatening crises
• Untreated could lead to brain damage and
developmental disabilities
• Example: Wilson disease
15 August 2019 Total slide. 132 8
Type 2: Acute Metabolic Crisis
• Life threatening in infancy
• Children are protected in utero by maternal
circulation which provide missing product or
remove toxic substance
• Example: OTC (Urea Cycle Disorders)
MSUD
MMA
15 August 2019 Total slide. 132 9
Type 3: Progressive Neurological
Deterioration
• Examples
• Tay Sachs disease
• Gaucher disease
• Metachromatic leukodystrophy
• Phenylketonuria
15 August 2019 Total slide. 132 10
How do metabolic diseases present in
the neonate ??
• Acute life threatening illness
–encephalopathy - lethargy, irritability,
coma
–vomiting
–respiratory distress
• Seizures, Hypertonia
• Hepatomegaly , Hepatic dysfunction
• Dysmorphism,
• FTT (failure to thrive)
15 August 2019 Total slide. 132 12
Acute IEM Presentation
• Poor feeding
• Persistent vomiting
• Lethargy
• Convulsions
• Hypotonia or spasticity,
• Tachypnea /Kussmaul breathing /apnea,
• Coma
Chronic IEM Presentation
• Development delay
• FTT / Poor Weight gain
• Seizures resistent to anticonvulsant therapy
• Hypoglycemia
• Metabolic acidosis
• Cardiomyopathy / Peripheral muscle weakness
• Hepatosplenomegaly
• Cataracts
• Retinal abnormalities
• Dysmorphic features
• Unsual body odours
Types of
Metabolic Disorders
 Disorders of Acute or Progressive
Intoxication or Encephalopathy
 Disorders Associated with Energy
Deficiency
 Disorder of Biosynthesis &
Breakdown of Complex Molecules
Disorders of Acute or Progressive
Intoxication or Encephalopathy
 Organic acidemias
 Aminoacidurias
 Urea cycle defects
 Disorders of carbohydrate
intolerance (Galactosemia)
Disorders Associated with Energy
Deficiency
 Glycogen Storage disorders
 Gluconeogenesis dissorders
 Fatty acid Oxidation defects
 Mitochondrial deisorders
Disorders of Biosynthesis &
Breakdown of Complex Molecules
 Lysosomal storage disorders
 Peroxisomal disorders
Diagnosis of
Global Developmental Delay
Global Developmental Delay –
causes and differential diagnosis
 Perinatal factors
 Syndromes
 Cerebral malformations
 Progressive diseases
(degenrative, metabolic, storage)
Global developmental delay / Cerebral Palsy
due to Perinatal factors
 H/O Delayed cry / lethargy at
birth
 Microcephaly
 Hypertonia / Hypotonia
 Hyper reflexia
Global developmental delay due to
Cerebral malformations
 Delayed development
 Epilepsy
 Hypotonia
 Hyporeflexia
 Macrocephaly / normal
Global developmental delay due
to Syndromes
 Dysmorphic features
 Failure to gain weight
 Look at skull, face, limbs,
abdomen, skin, bones
Dysmorphic features
 Morphology
 Facial appearance
 Skin
 Bones
 Hair
 Extremities
 Complete physical examination
Dysmorphic Features
Low-set ears: >1/3rd of the ears lower than the line connecting the 2 pupils.
Low nasal bridge: common sign, which is also seen in Down.
Simian palmer crease
Global developmental delay due
to Progressive diseases
 Neuro Degenrative
 Neuro Metabolic
 Storage
Neuro Degenrative
 Grey matter
 White matter
 Basal ganglia
Neuro Metabolic
 Organic acidemias
 Aminoacidurias
 Fatty acid oxidation defects
 Mitochondrial disorders
 Peroxisomal disorders
Storage Disorders
 MPS
 Sphingolipidosis
 Coarse features
 Organomegaly
 Skeletal changes
Global developmental delay –
How to make a Specific Diagnosis
 Birth history
 Complete Physical Examination
 Neurological Examination
 Appropriate investigations
Diagnosis of
Metabolic Disorders
How do you recognize a metabolic
disorder ??
• Lethargy / Delayed development / Regression
• Simple laboratory tests
– Glucose, LFT, CPK
– Electrolytes, Anion gap
– BUN (blood urea nitrogen), Creatinine
– Venous Blood Gases,
– Urine Ketones, reducing substances
– Lactate, Ammonia,
• Specialized studies
15 August 2019 Total slide. 132 36
Special Investigations
• MRI Brain
• Plasma aminoacids
• Urine organic acids
• Plasma acylcarnitine profile
• DNA specific Metabolic panel / Neuro panel
• Whole exome sequencing
• Whole genome sequencing
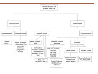
GALACTOSEMIA
 HYPERCHLOREMIC METABOLIC
ACIDOSIS
 LIVER DISEASE
 CATARACTS
 HYPERBILIRUBINEMIA
 REDUCING SUBSTANCES
GLYCOGEN STORAGE DISEASE
(MUSCLE) Or FAOD
 WEAKNESS
 RHABDOMYOLYSIS
FATTY ACID OXIDATION DEFECT
 METABOLIC ACIDOSIS
 HYPOGLYCEMIA
 INAPPROPRIATELY LOW KETONES
NON KETOTIC
HYPERGLYCINEMIA
 ENCEPHALOPATY < 24 HRS OLD,
 BURST SUPPRESSION EEG
 KETONES NEGATIVE
ORGANIC ACIDEMIA
 WIDE ANION GAP
 METABOLIC ACIDOSIS
 KETONURIA
 HYPERAMMONEMIA
Organic Acidemia
UREA CYCLE DISEASE
 RESPIRATORY ALKALOSIS
 HYPERAMMONEMIA
Lysosomal Storage Disorder
(MPS)
 DEVELOPMENTAL REGRESSION
 SKELETAL DYSPLASIA
 ORGANOMEGALY
 VARIABLE CLOUDY CORNEA
Lysosomal Storage Disorder
(Glycolipids)
 DEVELOPMENTAL REGRESSION
 ORGANOMEGALY
 CHERRY RED MACULA
Glycogen Storage Disease
 HYPOGLYCEMIA
 HEPATOMEGALY
HYPERCHLOREMIC
METABOLIC ACIDOSIS
LIVER DISEASE
CATARACTS
HYPERBILIRUBINEMIA
REDUCING SUBSTANCES
Selected Presentations/Diagnostic Considerations
INFANT/CHILD WITH
SUSPECTED
METABOLIC DISEASE
KETONES NEGATIVE
ENCEPHALOPATY < 24 HRS
OLD, BURST SUPPRESSION
EEG
METABOLIC
ACIDOSIS
HYPOGLYCEMIA
INAPPROPRIATELY LOW
KETONES
RESPIRATORYALKALOSIS
HYPERAMMONEMIA
FATTYACID
OXIDATION
DEFECT
ORGANIC
ACIDEMIA
UREA CYCLE
DISEASE
GALACTOSEMIA
NON KETOTIC
HYPERGLYCINEMIA
HYPOGLYCEMIA
HEPATOMEGALY
GLYCOGEN
STORAGE
DISEASE (LIVER)
DEVELOPMENTAL
REGRESSION
SKELETAL DYSPLASIA
ORGANOMEGALY
VARIABLE CLOUDY CORNEA
Lysosomal storage
(MPS)
WIDE ANION GAP
METABOLIC ACIDOSIS,
KETONURIA,
HYPERAMMONEMIA
DEVELOPMENTAL
REGRESSION
ORGANOMEGALY
CHERRY RED MACULA
Lysosomal storage
(glycolpids))
WEAKNESS
RHABDOMYOLYSIS
GLYCOGEN
STORAGE
DISEASE (MUSCLE)
Or FAOD
Common Metabolic Presentations
• Metabolic acidosis
• Hyperammonemia
• Hypoglycemia
Finding MSUD OA UCD DCM FAO
Metabolic Acidosis ± ++ - ± ±
Respiratory Alkoalosis - - + - -
Hyperammonemia ± + ++ - ±
Hypoglycemia ± ± - + +
Ketones A/H H A A/H A/L
Lactic Acidosis ± ± - + ±
MSUD: Maple syrup urine disease, - usually absent
OA: Organic academia, ± sometimes present
UCD: Urea cycle disorders, + usually present
DCM: Disorders of carbohydrate
metabolism
++ always present
FAO: Fatty acid oxidation A appropriate
H inappropriate high
L inappropriate low
Neonatal Encephalopathy –
metabolic causes
 Organic Acidemias
 Urea cycle defects
 MSUD
 Fatty acid Oxidation defects
Approach to sick Neonate with
Hyperammonemia
Hyperammonemia
Metabolic
Acidosis
No acidosis
Lactic
acidosis
Abnormal urine
Organic acids
Abnormal
Plasma amino
acids
Early onset
sepsis
and normal
amino acids
Suspected
metabolic
disorder
in a newborn
Thankyou

Metabolic disorders diagnosis 2019

  • 1.
    Diagnosis of Metabolic Disorders Prof.Imran Iqbal Prof of Paediatrics (2003-2018) Prof of Pediatrics Emeritus, CHICH Multan, Pakistan
  • 3.
    Inborn errors ofmetabolism A group of diseases caused by a defect in the activity of an enzyme that affect a wide variety of metabolic processes; defective processing or transport of amino acids, fatty acids, sugars or metals
  • 4.
    15 August 2019Total slide. 132 4 Inborn Errors of Metabolism • An inherited enzyme deficiency leading to the disruption of normal bodily metabolism • Impaired formation of a product normally produced by the deficient enzyme • Accumulation of a toxic substrate (compound acted upon by an enzyme in a chemical reaction)
  • 5.
    15 August 2019Total slide. 132 5 What is a metabolic disease? • Garrod’s hypothesis product deficiency substrate excess toxic metabolite A D B C
  • 6.
    Inborn Errors ofMetabolism • Uneventful delivery • Normal birth weight • No dysmorphic features • Uneventful days /months /years 15 August 2019 Total slide. 132 6
  • 7.
    Clinical Presentations • Type1: Silent Disorders • Type 2: Acute Metabolic Crises • Type 3: Neurological Delay or Deterioration 15 August 2019 Total slide. 132 7
  • 8.
    Type 1: SilentDisorders • Do not manifest life-threatening crises • Untreated could lead to brain damage and developmental disabilities • Example: Wilson disease 15 August 2019 Total slide. 132 8
  • 9.
    Type 2: AcuteMetabolic Crisis • Life threatening in infancy • Children are protected in utero by maternal circulation which provide missing product or remove toxic substance • Example: OTC (Urea Cycle Disorders) MSUD MMA 15 August 2019 Total slide. 132 9
  • 10.
    Type 3: ProgressiveNeurological Deterioration • Examples • Tay Sachs disease • Gaucher disease • Metachromatic leukodystrophy • Phenylketonuria 15 August 2019 Total slide. 132 10
  • 12.
    How do metabolicdiseases present in the neonate ?? • Acute life threatening illness –encephalopathy - lethargy, irritability, coma –vomiting –respiratory distress • Seizures, Hypertonia • Hepatomegaly , Hepatic dysfunction • Dysmorphism, • FTT (failure to thrive) 15 August 2019 Total slide. 132 12
  • 13.
    Acute IEM Presentation •Poor feeding • Persistent vomiting • Lethargy • Convulsions • Hypotonia or spasticity, • Tachypnea /Kussmaul breathing /apnea, • Coma
  • 14.
    Chronic IEM Presentation •Development delay • FTT / Poor Weight gain • Seizures resistent to anticonvulsant therapy • Hypoglycemia • Metabolic acidosis • Cardiomyopathy / Peripheral muscle weakness • Hepatosplenomegaly • Cataracts • Retinal abnormalities • Dysmorphic features • Unsual body odours
  • 15.
    Types of Metabolic Disorders Disorders of Acute or Progressive Intoxication or Encephalopathy  Disorders Associated with Energy Deficiency  Disorder of Biosynthesis & Breakdown of Complex Molecules
  • 16.
    Disorders of Acuteor Progressive Intoxication or Encephalopathy  Organic acidemias  Aminoacidurias  Urea cycle defects  Disorders of carbohydrate intolerance (Galactosemia)
  • 17.
    Disorders Associated withEnergy Deficiency  Glycogen Storage disorders  Gluconeogenesis dissorders  Fatty acid Oxidation defects  Mitochondrial deisorders
  • 18.
    Disorders of Biosynthesis& Breakdown of Complex Molecules  Lysosomal storage disorders  Peroxisomal disorders
  • 19.
  • 20.
    Global Developmental Delay– causes and differential diagnosis  Perinatal factors  Syndromes  Cerebral malformations  Progressive diseases (degenrative, metabolic, storage)
  • 21.
    Global developmental delay/ Cerebral Palsy due to Perinatal factors  H/O Delayed cry / lethargy at birth  Microcephaly  Hypertonia / Hypotonia  Hyper reflexia
  • 22.
    Global developmental delaydue to Cerebral malformations  Delayed development  Epilepsy  Hypotonia  Hyporeflexia  Macrocephaly / normal
  • 23.
    Global developmental delaydue to Syndromes  Dysmorphic features  Failure to gain weight  Look at skull, face, limbs, abdomen, skin, bones
  • 24.
    Dysmorphic features  Morphology Facial appearance  Skin  Bones  Hair  Extremities  Complete physical examination
  • 25.
  • 26.
    Low-set ears: >1/3rdof the ears lower than the line connecting the 2 pupils. Low nasal bridge: common sign, which is also seen in Down.
  • 28.
  • 29.
    Global developmental delaydue to Progressive diseases  Neuro Degenrative  Neuro Metabolic  Storage
  • 30.
    Neuro Degenrative  Greymatter  White matter  Basal ganglia
  • 31.
    Neuro Metabolic  Organicacidemias  Aminoacidurias  Fatty acid oxidation defects  Mitochondrial disorders  Peroxisomal disorders
  • 32.
    Storage Disorders  MPS Sphingolipidosis  Coarse features  Organomegaly  Skeletal changes
  • 33.
    Global developmental delay– How to make a Specific Diagnosis  Birth history  Complete Physical Examination  Neurological Examination  Appropriate investigations
  • 34.
  • 36.
    How do yourecognize a metabolic disorder ?? • Lethargy / Delayed development / Regression • Simple laboratory tests – Glucose, LFT, CPK – Electrolytes, Anion gap – BUN (blood urea nitrogen), Creatinine – Venous Blood Gases, – Urine Ketones, reducing substances – Lactate, Ammonia, • Specialized studies 15 August 2019 Total slide. 132 36
  • 37.
    Special Investigations • MRIBrain • Plasma aminoacids • Urine organic acids • Plasma acylcarnitine profile • DNA specific Metabolic panel / Neuro panel • Whole exome sequencing • Whole genome sequencing
  • 39.
    GALACTOSEMIA  HYPERCHLOREMIC METABOLIC ACIDOSIS LIVER DISEASE  CATARACTS  HYPERBILIRUBINEMIA  REDUCING SUBSTANCES
  • 40.
    GLYCOGEN STORAGE DISEASE (MUSCLE)Or FAOD  WEAKNESS  RHABDOMYOLYSIS
  • 41.
    FATTY ACID OXIDATIONDEFECT  METABOLIC ACIDOSIS  HYPOGLYCEMIA  INAPPROPRIATELY LOW KETONES
  • 42.
    NON KETOTIC HYPERGLYCINEMIA  ENCEPHALOPATY< 24 HRS OLD,  BURST SUPPRESSION EEG  KETONES NEGATIVE
  • 43.
    ORGANIC ACIDEMIA  WIDEANION GAP  METABOLIC ACIDOSIS  KETONURIA  HYPERAMMONEMIA
  • 44.
  • 45.
    UREA CYCLE DISEASE RESPIRATORY ALKALOSIS  HYPERAMMONEMIA
  • 46.
    Lysosomal Storage Disorder (MPS) DEVELOPMENTAL REGRESSION  SKELETAL DYSPLASIA  ORGANOMEGALY  VARIABLE CLOUDY CORNEA
  • 47.
    Lysosomal Storage Disorder (Glycolipids) DEVELOPMENTAL REGRESSION  ORGANOMEGALY  CHERRY RED MACULA
  • 48.
    Glycogen Storage Disease HYPOGLYCEMIA  HEPATOMEGALY
  • 49.
    HYPERCHLOREMIC METABOLIC ACIDOSIS LIVER DISEASE CATARACTS HYPERBILIRUBINEMIA REDUCINGSUBSTANCES Selected Presentations/Diagnostic Considerations INFANT/CHILD WITH SUSPECTED METABOLIC DISEASE KETONES NEGATIVE ENCEPHALOPATY < 24 HRS OLD, BURST SUPPRESSION EEG METABOLIC ACIDOSIS HYPOGLYCEMIA INAPPROPRIATELY LOW KETONES RESPIRATORYALKALOSIS HYPERAMMONEMIA FATTYACID OXIDATION DEFECT ORGANIC ACIDEMIA UREA CYCLE DISEASE GALACTOSEMIA NON KETOTIC HYPERGLYCINEMIA HYPOGLYCEMIA HEPATOMEGALY GLYCOGEN STORAGE DISEASE (LIVER) DEVELOPMENTAL REGRESSION SKELETAL DYSPLASIA ORGANOMEGALY VARIABLE CLOUDY CORNEA Lysosomal storage (MPS) WIDE ANION GAP METABOLIC ACIDOSIS, KETONURIA, HYPERAMMONEMIA DEVELOPMENTAL REGRESSION ORGANOMEGALY CHERRY RED MACULA Lysosomal storage (glycolpids)) WEAKNESS RHABDOMYOLYSIS GLYCOGEN STORAGE DISEASE (MUSCLE) Or FAOD
  • 50.
    Common Metabolic Presentations •Metabolic acidosis • Hyperammonemia • Hypoglycemia
  • 51.
    Finding MSUD OAUCD DCM FAO Metabolic Acidosis ± ++ - ± ± Respiratory Alkoalosis - - + - - Hyperammonemia ± + ++ - ± Hypoglycemia ± ± - + + Ketones A/H H A A/H A/L Lactic Acidosis ± ± - + ±
  • 52.
    MSUD: Maple syrupurine disease, - usually absent OA: Organic academia, ± sometimes present UCD: Urea cycle disorders, + usually present DCM: Disorders of carbohydrate metabolism ++ always present FAO: Fatty acid oxidation A appropriate H inappropriate high L inappropriate low
  • 53.
    Neonatal Encephalopathy – metaboliccauses  Organic Acidemias  Urea cycle defects  MSUD  Fatty acid Oxidation defects
  • 54.
    Approach to sickNeonate with Hyperammonemia Hyperammonemia Metabolic Acidosis No acidosis Lactic acidosis Abnormal urine Organic acids Abnormal Plasma amino acids Early onset sepsis and normal amino acids
  • 55.
  • 60.