Marketing for Customer Value
MBA- I Semester Bangalore University
Definition of Management
According to Harold Koontz, "Management is the art of getting
things done through and with people in formally organized groups."
Management consists of the interlocking functions of creating
corporate policy and organizing, planning, controlling, directing an
organization's resources in order to achieve the objectives of the
policy.
Definition of Marketing Management
• According to Philip Kotler, "Marketing Management is the analysis,
planning, implementation, and control of programmes designed to bring
about desired exchanges with target audiences for the purpose of
personal and of mutual gain. It relies heavily on the adoption and
coordination of product, price, promotion and place for achieving
responses.".
•
• Marketing management is a business process, to manage marketing
activities in profit-seeking and non-profit organizations at different levels of
management. Marketing management decisions are based on strong
knowledge of marketing functions and a clear understanding and
application of supervisory and managerial techniques.
Nature of Marketing Management
• It Combines the Fields of Marketing and Management
• As the name implies marketing management combines the fields of
marketing and management. Marketing consists of discovering consumer
needs and wants, creating the goods and services that meet those needs
and wants; and pricing, promoting and delivering those goods and
services. Doing so requires attention to six major areas - markets,
products, prices, places, promotion, and people.
• Management is getting things done through other people. Managers
engage in five key activities - planning, organizing, staffing, directing, and
controlling. Marketing management implies the integration of these
concepts.
Marketing Management is a Business
Process
• Marketing management is a business process, to manage marketing
activities in profit-seeking and non-profit organizations at different levels
of management, i.e. supervisory, middle-management, and executive
levels. Marketing management decisions are based on strong knowledge of
marketing functions and a clear understanding and application of
supervisory and managerial techniques. Marketing managers and product
managers are there to execute the processes of marketing management.
We, as customers, see the results of such a process in the form of
products, prices, advertisements, promotions, etc.
Marketing Management is Both Science and
Art
• “Marketing management is art and science of choosing
target markets and getting, keeping and growing
customers through creating, delivering and
communicating superior customer value.” (Kotler, 2006).
Marketing management is a science because it follows
general principles that guide marketing managers in
decision-making. The Art of Marketing management
consists of tackling every situation in a creative and
effective manner. Marketing Management is thus a
science as well as an art.
Scope of marketing
Setting Marketing Goals
Selecting Target Market
Formulating Suitable Marketing Organization
Maintaining Healthy Relations with other Departments
Establishing and Maintaining Profitable Relations with Outside Parties
Marketing Research Activities
Sales Management
Exercising Effective Control on Marketing Activities
• 1. Setting Marketing Goals: The prime task of marketing
manager is to set marketing goals and objectives. Clearly and
precisely defined objective can help marketing manager to
direct marketing efforts effectively. The goals and objective
(whether strategic and operating, or short-term and longterm)
must be suitably communicated with the employees concern.
As far as possible, objectives should be expressed in the
quantifiable terms.
• 2. Selecting Target Market: Segmenting the total market and
selecting the target market is a fundamental task of marketing
management. Modern marketing practice is based on the
target market, and not on the total market. Marketing
manager cannot satisfy the needs and wants of entire market.
He must concentrate his efforts only on well-defined specific
groups of customers, known as the target market. All the
marketing functions are directed to cater needs and wants of
the target market only. Based on company’s overall capacity,
the target market should be selected.
• 7. Sales Management: Sales management is one of the
important functions of marketing management. Sales
management concerns with planning, implementation, and
controlling selling efforts. It performs all the activities directly
related to execution of sales. Sales department carry out
selling functions. Sales department formulates sales policies,
ensures adequate quantity of products, maintains sales
records, formulates structures for sales department, manages
sales force (salesmen), and controls selling efforts.
• 3. Formulating Suitable Marketing Organization: To implement
marketing plan, a suitable organization structure is essential.
On the basis of analysis of type of products, type of market,
geographical concentration of market, and many other
relevant factors, appropriate organization must be designed.
Various alternative structures are available, such as product
organization, geographic organization, functional organization,
matrix organization, etc. Based upon requirements, the
appropriate structure should be prepared and modified as per
needs.
• 4. Maintaining Healthy Relations with other Departments:
Marketing department needs cooperation from other
departments of organization, including financial department,
personnel department, and production department, to satisfy
customers effectively. Their support is considered to be
important to satisfy consumers. Thus, for integrated efforts,
marketing manager should try to establish good relations with
them. Likewise, within marketing department, he must
establish coordination among various personnel
• 5. Establishing and Maintaining Profitable Relations with
Outside Parties: Alike internal support, the external relations
are also extremely necessary. Marketer, in order to carry out
marketing activities effectively, must establish and maintain
healthy relations with various parties, such as suppliers, service
providers, government agencies, dealers, consultants, and so
forth. Without their support, marketing manager cannot carry
out functions successfully. Due to important role of external
relations, contemporary marketing practices can be said as
relationship marketing.
• 6. Marketing Research Activities: Marketing research is one of
the important functions of modern marketing. Marketing
research involves systematic collection, analysis, and
interpretation of data on any problem related to marketing. It
provides the manager with valuable information on which
marketing decisions can be taken. Marketing research is
essential to know adequately about consumers and market
situation. It is a basic function to satisfy consumers. Marketing
efforts are based on the marketing research information.
• 8. Exercising Effective Control on Marketing Activities: Control is
essential to ensure that activities are performed as per plan.
Control involves establishing standards, measuring actual
performance, comparing actual performance with standards, and
taking corrective actions, if needed. Control keeps the entire
marketing department alert, active, and regular. Marketing
manager should set up an effective controlling system to monitor
marketing efforts. Marketing Management is a social and
managerial process by which individuals or firms obtain what they
need or want through creating, offering, exchanging products of
value with each other.
Marketing management philosophy
Production Concept
Product Concept
Selling Concept
Marketing Concept
Societal Marketing Concept
Production Concept
• Those companies who believe in this philosophy think that if the goods/services
are cheap and they can be made available at many places, there cannot be any
problem regarding sale. Keeping in mind the same philosophy these companies put
in all their marketing efforts in reducing the cost of production and strengthening
their distribution system. In order to reduce the cost of production and to bring it
down to the minimum level, these companies indulge in large scale production.
• This helps them in effecting the economics of the large scale production.
Consequently, the cost of production per unit is reduced.
• The utility of this philosophy is apparent only when demand exceeds supply. Its
greatest drawback is that it is not always necessary that the customer every time
purchases the cheapand easily available goods or services.
Product Concept
• Those companies who believe in this philosophy are of the opinion that if the quality of goods or
services is of good standard, the customers can be easily attracted. The basis of this thinking is that
the customers get attracted towards the products of good quality. On the basis of this philosophy or
idea these companies direct their marketing efforts to increasing the quality of their product.
• It is a firm belief of the followers of the product concept that the customers get attracted to the
products of good quality. This is not the absolute truth because it is not the only basis of buying
goods.
• The customers do take care of the price of the products, its availability, etc. A good quality product
and high price can upset the budget of a customer. Therefore, it can be said that only the quality of
the product is not the only way to the success of marketing.
Selling Concept
• Those companies who believe in this concept think that leaving alone the customers will not help.
Instead there is a need to attract the customers towards them. They think that goods are not bought
but they have to be sold.
• The basis of this thinking is that the customers can be attracted. Keeping in view this concept these
companies concentrate their marketing efforts towards educating and attracting the customers. In
such a case their main thinking is ‘selling what you have’.
• This concept offers the idea that by repeated efforts one can sell-anything to the customers. This may
be right for some time, but you cannot do it for a long-time. If you succeed in enticing the customer
once, he cannot be won over every time.
• On the contrary, he will work for damaging your reputation. Therefore, it can be asserted that this
philosophy offers only a short-term advantage and is not for long-term gains.
Marketing Concept
• Those companies who believe in this concept are of the opinion that success can be
achieved only through consumer satisfaction. The basis of this thinking is that only
those goods/service should be made available which the consumers want or desire
and not the things which you can do.
• In other words, they do not sell what they can make but they make what they can
sell. Keeping in mind this idea, these companies direct their marketing efforts to
achieve consumer satisfaction.
• In short, it can be said that it is a modern concept and by adopting it profit can be
earned on a long-term basis. The drawback of this concept is that no attention is
paid to social welfare.
Societal Marketing Concept
• This concept stresses not only the customer satisfaction but also gives importance to Consumer
Welfare/Societal Welfare. This concept is almost a step further than the marketing concept. Under this
concept, it is believed that mere satisfaction of the consumers would not help and the welfare of the
whole society has to be kept in mind.
• For example, if a company produces a vehicle which consumes less petrol but spreads pollution, it
will result in only consumer satisfaction and not the social welfare.
• Primarily two elements are included under social welfare-high-level of human life and pollution free
atmosphere. Therefore, the companies believing in this concept direct all their marketing efforts
towards the achievement of consumer satisfaction and social welfare.
• In short, it can be said that this is the latest concept of marketing. The companies adopting this
concept can achieve long-term profit.
Marketing Mix
• According to Philip Kotler - "Marketing Mix is the combination
of four elements, called the 4P's (product, Price, Promotion, and
Place), that every company has the option of adding, subtracting,
or modifying in order to create a desired marketing strategy"
• According to Principles of Marketing, 14e, Kotler and
Armstrong, 2012 - "The Marketing Mix is the set of tactical
marketing tools - Product, Price, Promotion, and Place - that the
firm blends to produce the response it wants in the target market."
Product
Price
Place
Promotion
Producer-oriented Model
of Marketing Mix
4P's - Producer-oriented Model of Marketing Mix
 Product - Products are offerings that a marketer offers to the target audience to satisfy their needs and wants.
Product can be tangible good or intangible service. Tangible products are goods like - cellphone, television, or
motor car, whereas intangible products are services like- financial service in a bank, health treatment by a
doctor, legal advice of a lawyer.
 Price - Price is the amount that is charged by marketer of his offerings or the amount that is paid by consumer
for the use or consumption of the product. Price is crucial in determining the organization's profit and
survival. Adjustments in price affects the demand and sales of the product. Marketers are required to be aware
of the customer perceived value of the product to set the right price.
 Promotion - Promotion represents the different methods of communication that are used by marketer to inform
target audience about the product. promotion includes - advertising, personal selling, public relation, and sales
promotion.
 Place - Place or distribution refers to making the product available for customers at convenient and
accessible places
• Including the above 4P's there are additional 3P's - Physical
Evidence, People, and Process. Physical evidence refers to
elements like uniform of employees, signboards, and etc.
People refers to the employees of the organization comes in
contact with the customers in the process of marketing.
Process refers to the systems and processes followed within
organization.
4C's - Consumer-oriented model of marketing Mix
Consumer
Cost
Communication
Convenience
 Consumer - In this model the Product is replaced by Consumer. Marketers
focuses more on consumer satisfaction. The product is designed and produced
keeping in consideration the requirements of consumer.
 Cost - Price is replaced by Cost. Here the cost refers to the total cost of owning a
product. It includes cost to use the product, cost to change the product, and cost of
not choosing the competitor's product.
 Communication - Promotion is replaced by Communication. Communication
includes advertising, public relation, personal selling, and any method that can be
used for proper,timely, and accurate communication between marketer and
consumer.
 Convenience - Place is replaced by Convenience. it focuses on ease of buying,
convenience in reaching to the store/product, and convenience in getting product
information.
4C's - Consumer-oriented model of marketing Mix
Consumer
Cost
Communication
Convenience
 Consumer - In this model the Product is replaced by Consumer. Marketers
focuses more on consumer satisfaction. The product is designed and produced
keeping in consideration the requirements of consumer.
 Cost - Price is replaced by Cost. Here the cost refers to the total cost of owning a
product. It includes cost to use the product, cost to change the product, and cost of
not choosing the competitor's product.
 Communication - Promotion is replaced by Communication. Communication
includes advertising, public relation, personal selling, and any method that can be
used for proper,timely, and accurate communication between marketer and
consumer.
 Convenience - Place is replaced by Convenience. it focuses on ease of buying,
convenience in reaching to the store/product, and convenience in getting product
information.
Strategic Marketing Planning
• “Without a strategy, the organisation is like a ship without
a rudder” – Joel Ross and Michael Kami
The overall objective of strategic
planning is twofold:
• (i) To guide the company successfully through all changes
in the environment.
• (ii) To create competitive advantage, so that the company
can outperform the competitors in order to have
dominance over the market.
Strategic Marketing planning is said to
have the following characteristics:
• Involves Huge Allocation of Resources
Top Management Involvement
• Future-Oriented
Impact on Long-Term Survival and Success of the Firm
• Sensitive to the Environment
Irreversible
The primary strategic planning tool for directing and
coordinating the marketing effort is the marketing plan.
The
Marketing
Plan
Mission
Statement
Executive
Summary
Situation
Analysis
The Marketing Plan
• A marketing plan is part of an organization’s overall strategic plan, which typically captures
other strategic areas such as – human resources, operations, equity structure, and a host of
other non-marketing items. The marketing plan is an action- oriented document or playbook
that guides the analysis, implementation, and control of the firm’s marketing strategy.
• Creating a marketing plan requires the input, guidance, and review of employees throughout
the various departments of a firm, not just the marketing department, so it is important that
every future business professional understand the plan’s components.
• The specific format of the marketing plan differs from organization to organization, but most
plans include an executive summary, situation analysis, marketing strategy, financials
section, and controls section. These five components communicate what the organization
desires to accomplish and how it plans to achieve its goals.
• Each of the components should be grounded in the firm’s overall mission, which is ideally
defined in a clear and succinct mission statement. We’ll discuss the characteristics of an
effective mission statement that follows before turning to a more in-depth discussion of each
of the marketing plan components.
Mission Statement
• The first step in creating a quality marketing plan is to develop an effective mission
statement. A mission statement is a concise affirmation of the firm’s long-term
purpose. An effective mission statement provides employees with a shared sense of
ambition, direction, and opportunity.
• A firm should begin the process of developing a mission statement by considering
the following classic questions posed by Peter Drucker, who is considered the father
of modern management –
• i. What is our business?
• ii. Who is our customer?
• iii. What is our value to the customer?
• iv. What will our business be?
• v. What should our business be?
From there, the firm should focus on instilling the
three primary characteristics of a good mission
statement:
i. The mission statement should focus on a limited
number of goals:
Companies whose mission statements contain 10 or more
goals are typically focusing too much on small, less
meaningful objectives, rather than creating a broader
statement that provides purpose and direction to the entire
organization
• ii. The mission statement should be customer oriented
and focused on satisfying basic customer needs and
wants:
Advanced technological products of just a generation ago, such as
the VCR or Polaroid camera, are outdated technologies today. Still,
consumers’ desire to watch movies in their home and to take and
share pictures with friends and family is stronger than ever.
Apple has been one of the most successful companies of the past
decade because it has designed innovative new products like the
iPod, iPhone, and iPad. Since it is quite possible that consumers 20
years from now will think of these products the same way you think
about VCRs and Atari game systems today, Apple’s mission
statement should reflect the firm’s customer orientation and focus
on meeting customer needs.
• iii. Mission statements should capture a shared
purpose and provide motivation for the
employees of the firm:
They should emphasize the firm’s strengths, as Google’s
does – “Google’s mission is to organize the world’s
information and make it universally accessible and useful.”
The following mission statements of other leading
companies illustrate these three characteristics:
• Ford – An exciting viable Ford delivering profitable growth
for all.
• Microsoft – Microsoft’s mission is to help people and
businesses throughout the world realize their full potential.
• Xerox – Through the world’s leading technology and services
in business process and document management, we’re at the
heart of enterprises small to large, giving our clients the
freedom to focus on what matters most – their real business.
Executive Summary
• Once you have graduated and begun your career, you will likely come into contact with senior level
executives at your firm in casual places, such as – the break room or elevator. When they ask what you
are working on, you won’t have 20 minutes to discuss yourself and your projects.
• More likely, you will have time for only a short elevator pitch, which is a one- to two-minute
opportunity to market yourself and share the main points of the work you are doing.
• The executive summary serves as the elevator pitch for the marketing plan. It provides a one- to two-
page synopsis of the marketing plan’s main points. In the same way that you should put great effort
into making sure that every second of your elevator pitch counts, every line of an executive summary
should convey the most valuable information of the marketing plan.
• Depending on your organization’s size and objectives, the marketing plan you create may be viewed by
dozens or even hundreds of people. Some will take the time to read each line, but most are looking for a
way to quickly understand the basic ideas and strategies behind your plan. The executive summary
provides this resource. While the executive summary is listed first, firms should complete this part of
the marketing plan last.
Situation Analysis:
Market
summary
SWOT
analysis
Competition
Marketing Environment
• A marketing environment is a combination of internal and external environmental
forces and factors that influences the business operation of a business and its ability
to serve its customers. It is essential to know both internal as well as external
environmental factors. Therefore, enterprises keep checking on them to do their
business without any legal trouble and to generate maximum profit.
• The internal marketing environment consists of factors like material, machines,
workers, money, etc. All of these components are necessary to run a business
successfully. For example, if the raw material is not available on time and in
sufficient quantity, then the work of production will become slow, and the company
will not be able to fulfill the demand of the product in the market.
• On the other hand, the external marketing environment can be divided into two
categories, such as macro external marketing environment and micro external
marketing environment. The microenvironment is closely related to the business and
constitutes all external business activities such as distribution and promotion of
products of the company.
• The macro-environmental components affect all the companies
serving in a single industry similarly. For example, changes in the
laws and rules related to production or doing business will apply
to all companies likely. In the next section, you will learn about all
the internal as well as external components of an organization.
• There are broadly two components of the marketing environment,
such as the internal environment and external environment.
Different types of parts of the marketing environment are
categorized under these two broad categories.
• The internal environment of a business can be controlled, but
there is very little control of a business in the external marketing
environment. Let us learn about both components one by one.
External Environment
• The external environment constitutes factors and forces which are external to the business and on
which the marketer has little or no control. The external environment is of two types:
• Micro Environment The micro component of the external environment is also known as the task
environment. It comprises of external forces and factors that are directly related to the business.
These include suppliers, market intermediaries, customers, partners, competitors and the public
• Suppliers include all the parties which provide resources needed by the organisation.
• Market intermediaries include parties involved in distributing the product or service of the
organisation.
• Partners are all the separate entities like advertising agencies, market research organizations‗,
banking and insurance companies, transportation companies, brokers, etc. which conduct business
with the organisation.
• Customers comprise of the target group of the organisation.
• Competitors are the players in the same market who targets similar customers as that of the
organisation. Public is made up of any other group that has an actual or potential interest or affects
the company’s ability to serve its customers.
Internal environment
• The internal environment is formed of all the internal factors and forces of an organization.
The internal environment of an organization is within the control of the marketer, and he
can change or modify the environment as per the demand in the market and requirement
of the business.
• The following are the five factors that form the internal environment of an organization.
These factors are also referred to as five Ms of a business.
1. Money
2. Men
3. Markets
4. Materials
5. Machinery
All the components of the internal environment are as important as that of the components of
an external environment. However, the internal environment factors are changed according to
the change in the external marketing components. For example, an organization is required
to upgrade its technology if new technology in the market is introduced.
The internal environment of an organization also includes the marketing department, the
sales department, the human resource department, and the manufacturing department.
Macro Environment
• The macro component of the marketing environment is also
known as the broad environment. It constitutes the external
factors and forces which affect the industry as a whole but
don‗t have a direct effect on the business. The macro
environment can be divided into 6 parts.
1. Demographic Environment: The demographic environment is made up of the people who constitute the market. It
is characterized as the factual investigation and segregation of the population according to their size, density,
location, age, gender, race, and occupation.
2. Economic Environment: The economic environment constitutes factors which influence customers‗ purchasing
power and spending patterns. These factors include the GDP, GNP, interest rates, inflation, income distribution,
government funding and subsidies, and other major economic variables.
3. Physical Environment: The physical environment includes the natural environment in which the business operates.
This includes the climatic conditions, environmental change, accessibility to water and raw materials, natural disasters,
pollution etc.
4. Technological Environment: The technological environment constitutes innovation, research and development in
technology, technological alternatives, innovation inducements also technological barriers to smooth operation.
Technology is one of the biggest sources of threats and opportunities for the organisation and it is very dynamic.
5. Political-Legal Environment: The political & legal environment includes laws and government‗s policies prevailing in
the country. It also includes other pressure groups and agencies which influence or limit the working of industry and/or
the business in the society.
6. social-Cultural Environment: The social-cultural aspect of the macro environment is made up of the lifestyle, values,
culture, prejudice and beliefs of the people. This differs in different regions.
MARKETING STRATEGIES AND PLANS
• In every business either on small or large scale marketing forms a major
platform of operations. Marketing is the base of successful business and it
is due to marketing that a business venture flourishes touching the heights
of glory. Marketing and other expert professional have needed an
aggressive effort for promoting the product. There are three steps that are
required to promote a product successfully.
• These steps are segmentation, targeting and positioning also known as STP
Process. Lets discuss each step STP Process in detail.
• 1. Market Segmentation
• 2. Market Targeting
• 3. Market Positioning
Market Segmentation 'Market Segmentation' is one of the most important pillars of marketing strategy.
Segmenting can be define as ―dividing the whole market into different smaller groups of buyers with distinct
needs, characteristics, or behavior that might require separate products, services, market mix and marketing
strategies‖. Suppose, Sony Ericson designs mobiles for boys and girls, airlines offer both business and
economy classes.
There are four common types of segmentation:
Geographic segmentation
Demographic segmentation
Psychographic segmentation
Behavioral segmentation
Market Targeting
After dividing the market into different segments next step is to choose one or more segment to enter in the
market. For this purpose marketer analyze the segment weather it is beneficial for long run or not, this
evaluation and selecting of segment is called targeting. Simple definition of segmenting is process of
evaluating each market segment‗s attractiveness and selecting on or more segments to enter‖. We can also
say that targeting is actually cutting up the market pie into different parts. Segmentation means that, instead
of sending your message to a crowded hall, a company should pitch their product to a group of attentive
listeners in a quiet room.
Criteria for Market Segmentation
• There are a huge number of variables that could be used
for market segmentation in theory. They comprise easy to
determine demographic factors as well as variables on
user behavior or customer preferences. In addition, there
are differences between private customers and
businesses. The following table shows the best known
examples – but is not exhaustive.
Consumer Markets
Geographic:
• Land or region
• Rural or metropolitan area
Demographic:
• Age, sex, marital status
• Income, occupation, education
• Religion, nationality, ethnical group
Psychographic:
• Social status
• Lifestyle-type
• Personal type
Behavioral:
• Intensity of product use
• Brand loyalty
• User behaviors
• Price sensitivity
• Technology adoption (according to Diffusion of Innovation Theory)
Industrial Markets / B2B Markets
• Industry
• Intermediary or final consumer
• Type of corporation (public or private sector)
• Size of corporation
• Geographical location
• Intensity of product use
• Organization of purchasing function
• Centralized or decentralized
• Purchasing policies, rules and criteria
Five criteria for an effective segmentation
• Measurable: It has to be possible to determine the values of the variables used for
segmentation with justifiable efforts. This is important especially for demographic
and geographic variables. For an organization with direct sales (without
intermediaries), the own customer database could deliver valuable information on
buying behavior (frequency, volume, product groups, mode of payment etc).
• Relevant: The size and profit potential of a market segment have to be large
enough to economically justify separate marketing activities for this segment.
• Accessible: The segment has to be accessible and servable for the organization. That
means, for instance, that there are target-group specific advertising media, as
magazines or websites the target audience likes to use.
• Distinguishable: The market segments have to be that diverse that they show
different reactions to different marketing mixes.
• Feasible: It has to be possible to approach each segment with a particular marketing
program and to draw advantages from that.
• Market targeting is a process of selecting the target market
from the entire market. Target market consists of
group/groups of buyers to whom the company wants to
satisfy or for whom product is manufactured, price is set,
promotion efforts are made, and distribution network is
prepared
• Market is segmented using certain bases, like income, place,
education, age, and life cycle, and so on. Out of them, a few
segments are selected to serve them. Thus, evaluating and
selecting some market segments can be said as market
targeting
Procedure of Market Targeting:
• Market targeting procedure consists of two steps:
• 1. Evaluating Market Segments:
• Evaluation of market segments calls for measuring
suitability of segments. The segments are evaluated with
certain relevant criteria to determine their feasibility.
To determine overall
attractiveness/suitability of the segment, two
factors are used:
i. Attractiveness of Segment:
• In order to determine attractiveness of the segment, the company
must think on characteristics/conditions which reflect its
attractiveness, such as size, profitability, measurability, accessibility,
actionable, potential for growth, scale of economy, differentiability,
etc. These characteristics help decide whether the segment is
attractive.
ii. Objectives and Resources of Company:
• The firm must consider whether the segment suit the marketing
objectives. Similarly, the firm must consider its resource capacity.
The material, technological, and human resources are taken into
account. The segment must be within resource capacity of the firm.
Selecting Market Segments:
• When the evaluation of segments is over, the company
has to decide in which market segments to enter. That is,
the company decides on which and how many segments
to enter. This task is related with selecting the target
market. Target market consists of various groups of
buyers to whom company wants to sell the product; each
tends to be similar in needs or characteristics. Philip
Kotler describes five alternative patterns to select the
target market. Selection of a suitable option depends on
situations prevailing inside and outside the company.
Alternative Strategies (Methods) for
Market Targeting:
• Basically five alternative patterns/strategies are available.
Company may opt for any one of the following
strategies for market targeting based on the situations:
1. Single Segment Concentration:
• It is the simplest case. The company selects only a single
segment as target market and offers a single product. Here,
product is one; segment is one. For example, a company may
select only higher income segment to serve from various
segments based on income, such as poor, middleclass, elite
class, etc. All the product items produced by the company are
meant for only a single segment.
Single segment offers some merits like:
• (1) Company can gain strong knowledge of segment’s needs and can
achieve a strong market position in the segment.
• (2) Company can specialize its production, distribution, and promotion.
• (3) Company, by capturing leadership in the segment, can earn higher
return on its investment.
It suffers from following demerits like:
• (1) Competitor may invade the segment and can shake company’s position.
• (2) Company has to pay high costs for change in fashion, habit, and
attitude. Company may not survive as risk cannot be diversified.
• Mostly, company prefers to operate in more segments. Serving more
segments minimizes the degree of risk.
Selective Specialization:
• In this option, the company selects a number of segments. A
company selects several segments and sells different products to
each of the segments. Here, company selects many segments to serve
them with many products. All such segments are attractive and
appropriate with firm’s objectives and resources.
• There may be little or no synergy among the segments. Every
segment is capable to promise the profits. This multi-segment
coverage strategy has the advantage of diversifying the firm’s risk.
Firm can earn money from other segments if one or two segments
seem unattractive. For example, a company may concentrate on all
the income groups to serve.
Product Specialization
In this alternative, a company makes a specific product,
which can be sold to several segments. Here, product is one,
but segments are many. Company offers different models
and varieties to meet needs of different segments. The
major benefit is that the company can build a strong
reputation in the specific product area. But, the risk is that
product may be replaced by an entirely new technology.
Many ready-made garment companies prefer this strategy.
Market Specialization:
• This strategy consists of serving many needs of a
particular segment. Here, products are many but the
segment is one. The firm can gain a strong reputation by
specializing in serving the specific segment. Company
provides all new products that the group can feasibly use.
But, reduced size of market, reduced purchase capacity of
the segment, or the entry of competitors with superior
products range may affect the company’s position.
Full Market Coverage:
• In this strategy, a company attempts to serve all the
customer groups with all the products they need. Here, all
the needs of all the segments are served. Only very large
firm with overall capacity can undertake a full market
coverage strategy.
Methods of Full Market Coverage:
Philip Kotler identifies two broad ways
for full market coverage strategy as
under:
• Undifferentiated Marketing:
• Company sells the same products to all the customer groups. It does not
consider difference among buyers. Product and marketing programme
remain common for all the segments. The firm relies on mass production,
mass distribution, and mass advertising. So, it can considerably reduce
production, distribution, and promotional costs. Similarly, reduced costs
result into low price and the price-sensitive consumers can be attracted.
This method is followed by pharmaceutical companies.
• However, many experts and practicing managers have expressed strong
doubts about the strategy. It is erroneous to believe that all the segments
have similar needs. It is a rare case. Such strategy may invite competition
to serve larger groups of buyers, and smaller groups are neglected. People,
in different segments, differ significantly in terms of needs, preference,
and advertising appeal.
Differentiated Marketing:
• Here, company operates in several segments and designs different
marketing programmes for each of the segments. Various groups of
customers are targeted by several types of products and marketing
strategies. It is based on the notion that each group needs different
products. This strategy is used by the most of automobile companies. This
strategy creates more total sales, but costs of doing business also on
increase.
• Following costs are likely to be higher in differentiated
marketing strategy:
• i. Marketing research cost
• ii. Administrative costs
• iii. Manufacturing costs
• iv. Inventory costs
• v. Promotional costs
• vi. Product modification costs
Business Market Segmentation
Many firms will have business target markets in addition to
consumer target markets. For example, consider a bank or an
airline. As well as targeting individual consumers, a key part of
their marketing efforts (and their profitability) will be obtained
from business markets. There are some organizations that only
pursue business markets (such as consulting firms), but generally
most firms will at least consider targeting both individual
consumers and businesses.
Segmenting International Markets
International market segmentation refers to the process of
dividing its total international market into one or more parts
(segments or sub-markets) each of which tends to be
homogeneous in all significant aspects. In other words,
international market segmentation is the process of identifying
groups or set of potential customers at international level who
exhibit similar buying behaviour. Through international market
segmentation, similarities and differences among potential buyers
in foreign markets can be identified and grouped.
Market segmentation offers following advantages to producers
and sellers:
• Market segmentation minimizes aggregation of risk.
• Market segmentation helps know company strengths
and opportunities.
• Market segmentation provides opportunities to expand
market.
• Market segmentation creates innovations.
Market segmentation creates gains to
consumer.
What is a product concept?
• A product concept, also known as a concept statement, is a
description or vision of a product or service, typically
developed at an early stage of the product lifecycle.
• Product concepts are built long before any kind of design or
engineering work — taking into account market analysis,
customer experience, product features, product-market fit,
cost and more to help bring the concepts to life.
• The last part of the product concept is the product concept
statement. It articulates the product strategy, vision, purpose,
and how it will provide value to customers and the business.
What’s included in product concept statements?
• Product concept statements typically cover these elements:
• The product or service name
• Target users or segment
• How target users will use the product or service
• What problems or pain points the product or service solves
• The business goals the product or service supports
• The concept’s unique selling points
• The overall vision and strategy for the user experience
• Perhaps most crucially, great product concepts address a market or
a customer need. Rather than building what you think the market
needs, listen to what people are saying! To this end, you must carry
out market research and product-market fit research to uncover
opportunities and needs.
Why is a product concept important?
• As product concepts establish the vision or strategy for a new product or
service, they’re a great way to get buy-in from senior stakeholders long
before any kind of work takes place.
• Product concepts provide a starting point for discussion and continued
improvement, so sharing them as early as possible is both beneficial and
essential.
• Product concepts also serve as a check-in mechanism — by returning to
the initial product concept statement, teams can determine whether
they’re still on track and building something that satisfies the criteria
outlined in the document.
• In the next section, we’ll cover the types of products in the market so you
can align your product concepts with consumer needs and expectations.
Types of products
• Convenience products – A convenience product saves customers time and effort.
Convenience products are goods that customers usually purchase frequently,
immediately and with minimal effort. For example, soap, toilet paper, and batteries
— are all examples of convenience products.
• Specialised products – Specialised products are products that consumers actively
seek to purchase because of unique characteristics or loyalty to a specific brand.
These consumers won’t normally accept substitute products. For example, high-end
fashion clothing, luxury vehicles, and famous paintings.
• Brand products – The sentiment behind branded products is simple: the more
positive the brand connotation, the more likely it is that a consumer will buy
something from it. For those with brand recognition, the chances of a successful
product concept — not just from a design and market opportunity — are much
higher as they’ve established their position.
Advantages of product concepts
There are many benefits to using product concepts:
• Quality over quantity
• Product concepts are all about balancing high quality, accessibility and performance. As
new ideas are shared as product concepts, you can start to assess and evaluate them,
discarding low-quality ideas much earlier in the process. This ensures that you only ever
go to production with product concepts that are most likely to achieve success — e.g.
align with customer needs — and support business goals.
• Develop curiosity
• When established brands bring new product concepts to market, consumers are
inevitably interested; they want to purchase the product and see the new features to
satisfy their curiosity. As for the brands, they keep themselves in the media for as long as
possible to increase perceived value and awareness of the new product concept.
• Increase margins
• If a company has created a strong product concept and marketed it effectively to its target
audience, e.g. they’ve displayed the very high quality of the product and its functional
value, it can charge more than its competitors. Remember, quality over quantity is the
name of the game, and if consumers are aware of that fact (and it’s embedded in their
minds), they’ll spend more.
Introduction to Product Development
• In this fast-changing world we are experiencing change in our daily life and at marketplace
too. Customer needs, wants, and expectations are changing more rapidly. Customers are
increasingly demanding advance features, appealing designs, better quality, and reliability in
products. To meet the changing demands of customer, business organisations are investing
heavily in research and development (R&D). Business organisations are updating existing
products and developing new products to satisfy changing customer needs, wants, and
expectations.
• The development of competitive new products is a prerequisite for every business
organisation to be successful. Samsung has outperformed Nokia in the global mobile-phone
market and become the global leader. Samsung updates its existing mobile phones and
brings new mobile phones more frequently at competitive low price with advance features,
appealing designs, better quality and reliability. Nokia failed to satisfy changing customer
needs, wants, and expectations, and lost its market position.
Definition of Product Development
In general, the Product Development can be defined as "creating,
innovating, or developing entirely a new product , or presenting
an existing product with enhanced utility, improved features,
more appealing design, better quality and reliability to satisfy
the requirements of its end-users."
Meaning of Product Development
• Product means a good, service, idea or object created as a
result of a process and offered to serve a need or satisfy a
want. Development means the act or process of growing,
progressing, or developing.
Product Development is a process of improving the existing product
or to introduce a new product in the market. It is also referred as New
Product Development. The functions of product development are as
follows :-
• Creation of an entirely new product or upgrading an existing
product,
• Innovation of a new or an existing product to deliver better
and enhanced services,
• Enhancing the utility and improving the features of an
existing product,
• Continuous improvement of a product to satisfy rapidly
changing customer needs and wants.
Product Development Process
Idea Generation
Idea Screening
Concept
Development
Market Strategy
Development
Business Analysis
Product
Development
Test Marketing
Commertialisation
• Idea Generation - The first step of product development is
Idea Generation that is identification of new products
required to be developed considering consumer needs and
demands. Idea generation is done through research of
market sources like consumer liking, disliking, and competitor
policies. Various methods are available for idea generation
like - Brain Storming, Delphi Method, or Focus Group.
• Idea Screening - The second step in the process of product
development is Idea Screening that is selecting the best idea
among the ideas generated at the first step. As the resources
are limited, so all the ideas are not converted to products.
Most promising idea is kept for the next stage.
• Concept Development - At this step the selected idea is moved into
development process. For the selected idea different product concepts
are developed. Out of several product concepts the most suitable
concept is selected and introduced to a focus group of customers to
understand their reaction. For example - in auto expos different
concept cars are presented, these models are not the actual product,
they are just to describe the concept say electric, hybrid, sport, fuel
efficient, environment friendly, etc.
• Market Strategy Development - At this step the market strategies are
developed to evaluate market size, product demand, growth potential,
and profit estimation for initial years. Further it includes launch of
product, selection of distribution channel, budgetary requirements, etc.
• Business Analysis - At this step business analysis for the new product is
done. Business analysis includes - estimation of sales, frequency of
purchases, nature of business, production and distribution related costs
and expenses, and estimation of profit.
• Product Development - At this step the concept moves to
production of finalised product. Decisions are taken from
operational point of view whether the product is technically and
commercially feasible to produce. Here the research and
development department develop a physical product.
• Test Marketing - Now the product is ready to be launched in
market with brand name, packaging, and pricing. Initially the
product is launched in a test market. Before full scale launching
the product is exposed to a carefully chosen sample of the
population, called test market. If the product is found
acceptable in test market the product is ready to be launched in
target market.
• Commertialisation - Here the product is launched across target
market with a proper market strategy and plan. This is called
commercialisation phase of product development.
Product Life Cycle Concept
• We have a life cycle, we are born, we grow, we mature, and finally, we pass away. Similarly, products
also have a life cycle, from their introduction to decline they progress through a sequence of stages.
The major stages of the product life cycle are - introduction, growth, maturity, and decline. Product
life cycle describes the transition of a product from its development to decline.
The time period of the product life cycle and the length of each stage varies from product to product.
The Life Cycle of one product can be over in few months, and of another product may last for many
years. One product reaches maturity in years and another can reach it in few months. One product
stays at maturity for years and another just for few months. Hence, it is true to say that length of
each stage varies from product to product.
Product Life Cycle is associated with variation in the marketing situation, level of competition,
product demand, consumer understanding, etc., thus marketing managers have to change the
marketing strategy and the marketing mix accordingly.
• Product Life Cycle can be defined as "the change in sales volume of a specific product offered by an
organization, over the expected life of the product."
Stages of the Product Life Cycle
• The major stages of the product life cycle are as follows:-
• Development
• Introduction,
• Growth,
• Maturity, and
• Decline.
Introduction Stage
At this stage, the product is new to the market and few potential
customers are aware of the existence of the product. The price is
generally high. The sales of the product are low or may be
restricted to early adopters. Profits are often low or losses are
being made, this is because of the high advertising cost and
repayment of developmental cost. At the introductory stage:
• The product is unknown,
• The price is generally high,
• The placement is selective, and
• The promotion is informative and personalized.
Growth Stage
At this stage, the product is becoming more widely known and accepted in
the market. Marketing is done to strengthen the brand and develop an image
for the product. Prices may start to fall as competitors enter the market. With
the increase in sales, profit may start to be earned, but advertising cost
remains high. At the growth stage:-
The product is more widely known and consumed,
• The sales volume increases,
• The price began to decline with the entry of new players,
• The placement becomes more widely spread, and
• The promotion is focused on brand development and product image
formation.
Maturity Stage
At this stage, the product is competing with alternatives. Sales and profits
are at their peak. Product range may be extended, by adding both withe
and depth. With the increases in competition, the price reaches its lowest
point. Advertising is done to reinforce the product image in the
consumer's minds to increase repeat purchases. At maturity stage:-
• The product is competing with alternatives,
• The sales are at their peak,
• The prices reach to its lowest point,
• The placement is intense, and
• The promotion is focused on repeat purchasing.
Decline Stage
At this stage, sales start to fall fast as a result product range is reduced. The
product faces reduced competition as many players have left the market and
it is expected that no new competitor will enter the market. Advertising cost
is also reduced. Concentration is on remaining market niches as some price
stability is expected there. Each product sold could be profitable as
developmental costs have been paid at an earlier stage. With the reduction in
sales volume, overall profit will also reduce. At decline stage:-
• The product faces reduced competition,
• The sales volume reduces,
• The price is likely to fall,
• The placement is selective, and
• The promotion is focused on reminding.
Meaning of Product Mix
• Product mix or product assortment refers to the number of product lines that an
organization offers to its customers. A product line is a group of related products
manufactured or marketed by a single company. Such products function in a similar manner,
sold to the same customer group, sold through the same type of outlets, and fall within the
same price range.
• Product mix consists of various product lines that an organization offers, an organization
may have just one product line in its product mix and it may also have multiple product
lines. These product lines may be fairly similar or totally different, for example -
Dishwashing detergent liquid and Powder are two similar product lines, both are used for
cleaning and based on the same technology; whereas Deodorants and Laundry are totally
different product lines.
An organization's product mix has the following four
dimensions:-
• Width,
• Length,
• Depth, and
• Consistency.
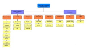
Width
• The width of an organization's product mix pertains to the number of product lines that the
organization is offering. For example, Hindustan Uni Lever offers wide width of its home care,
personal care, and beverage products. The width of the HUL product mix includes Personal
wash, Laundry, Skincare, Haircare, Oral care, Deodorants, Tea, and Coffee.
Length
• The length of an organization's product mix pertains to the total number of products or items in
the product mix. As in the given diagram of Hindustan Uni Lever product mix, there are 23
products, hence, the length of the product mix is 23.
Depth
• The depth of an organization's product mix pertains to the total number of variants of each
product offered in the line. Variants include size, color, flavors, and other distinguishing
characteristics. For example, the Close-up, brand of HUL is available in three formations and in
three sizes. Hence, the depth of the Close-up brand is 3*3 = 9.
Consistency
• The consistency of an organization's product mix refers to how closely related the various
product lines are in use, production, distribution, or in any other manner.
Product Mix Decision
Product mix decision refers to the decisions regarding adding a new
or eliminating any existing product from the product mix, adding a
new product line, lengthening an existing line, or bringing new
variants of a brand to expand the business and to increase the
profitability.
• Product Line Decision - Product line managers take product line
decisions considering the sales and profit of each item in the line
and comparing their product line with the competitors' product
lines in the same markets. Marketing managers have to decide the
optimal length of the product line by adding new items or dropping
existing items from the line.
Line Stretching Decision - Line stretching means lengthening a product line
beyond its current range. An organization can stretch its product line downward,
upward, or both ways.
• Downward Stretching means adding low-end items in the product line,
for example in the Indian car market, watching the success of Maruti-Suzuki in
the small car segment, Toyota and Honda also entered the segment.
• Upward Stretching means adding high-end items in the product line,
for example, Maruti-Suzuki initially entered the small car segment, but later
entered the higher-end segment.
• Two-way Stretching means stretching the line in both directions if an
organization is in the middle range of the market.
Line Filling Decision - It means adding more items within the present range of
the product line. Line filling can be done to reach incremental profits or to utilize
excess capacity.
Pricing Decisions
Pricing is a process to determine what manufactures receive in exchange of the product. Pricing depends on
various factors like manufacturing cost, raw material cost, profit margin etc.
Objectives of Pricing
The main objectives of pricing can be learnt from the following points −
• Maximization of profit in short run
• Optimization of profit in the long run
• Maximum return on investment
• Decreasing sales turnover
• Fulfill sales target value
• Obtain target market share
• Penetration in market
• Introduction in new markets
• Obtain profit in whole product line irrespective of individual product profit targets
• Tackle competition
• Recover investments faster
• Stable product price
• Affordable pricing to target larger consumer group
• Pricing product or services that simulate economic development
Pricing objective is to price the product such that
maximum profit can be extracted from it.
• Factors Influencing Pricing
Pricing of a product is influenced by various factors as price
involves many variables. Factors can be categorized into two,
depending on the variables influencing the price.
Internal Factors
Marketing objectives of company
Consumer’s expectation from company by past
pricing
Product features
Position of product in product cycle
Rate of product using pattern of demand
Production and advertisement cost
Uniqueness of the product
Production line composition of the company
Price elasticity as per sales of product
Internal factors that influence
pricing depend on the cost of
manufacturing of the product,
which includes fixed cost like
labor charges, rent price, etc.,
and variable costs like
overhead, electric charges,
etc.
External Factors
Open or closed market
Consumer behavior for given product
Major customer negotiation
Variation in the price of supplies
Market opponent product pricing
Consideration of social condition
Price restricted as per any governing authority
External factors that influence price depend on
elements like competition in market, consumer
flexibility to purchase, government rules and
regulation, etc.
Pricing Strategies
Skimming Pricing
• In this method, a new product is introduced in the market with high price, concentrating
on upper segment of the market who are not price sensitive, and the result is skimmed.
Penetration Pricing
• In penetration pricing, a product is introduced in the market with a low initial price. The
price is kept low to increase target consumer. Using this strategy, more consumers can
be penetrated or reached.
Discounts and Allowances
Discounts are provided in order to increase the demand of product in the market. The main
points to be considered to offer discounts are as follows −
 Discount in quantity
 Discount in trade
 Discount in cash
 Other discounts like seasonal, promotional, etc.
Geographic Pricing Strategies
Geographic pricing strategy is used to price product as per its
geographical location. As the distance increases from the point of
production, the cost of the product increases.
The main points to be considered under this are as follows −
• Point of production pricing strategy
• Uniform delivery pricing strategy
• Zone delivery pricing strategy
• Freight absorption pricing strategy
Special Pricing Strategies
Special pricing strategy is mostly used for the promotion of the product. In this strategy, pricing
is changed for a short interval of time. These strategies can be lined up as follows −
• One price strategy
• Flexible price strategy
• Flat rate pricing strategy
• Single price strategy
• Odd pricing
• Leader pricing
• High low pricing
• Resale price maintenance
• Everyday low pricing
• Price lining
Distribution Channels
• Channels of Distribution
• Functions of Channels
• Classification
• A distribution channel is the network of businesses or
intermediaries through which a good or service passes until it
reaches the final buyer or the end consumer. Distribution channels
can include wholesalers, retailers, distributors, and even the
internet.
• Distribution channels are part of the downstream process,
answering the question "How do we get our product to the
consumer?" This is in contrast to the upstream process, also known
as the supply chain, which answers the question "Who are our
suppliers?"
• A distribution channel represents a chain of businesses or
intermediaries through which the final buyer purchases a good
or service.
• Distribution channels include wholesalers, retailers,
distributors, and the Internet.
• In a direct distribution channel, the manufacturer sells directly
to the consumer. Indirect channels involve multiple
intermediaries before the product ends up in the hands of the
consumer.
Functions
Information
Promotion
Contact
Matching
Negotiations
Physical Distribution
Financing
Risk Taking
Facilitating Functions
Financing
Risk Taking
Marketing
Information
Standardization
and Grading
Direct Channel
Integrated
Distribution
Channel
Vertical
Promotion Mix
Promotion mix is an essential
component of marketing
communications. That is why
we sometimes call
it marketing communications
mix.
Advertising Budget
An advertising budget is an amount set aside by a company
planned for the promotion of its goods and services. Promotional
activities include conducting a market survey, getting
advertisement creatives made and printed, promotion by way of
print media, digital media, and social media, running ad
campaigns, etc.
Advertising Budget Basis
• The advertising budget of a company is based on the following
factors:
• Type of advertising campaign that it intends to run
• Selection of target audience
• Type of advertising media
• Company’s objective of advertising
Process of Creating Advertising Budget
• The following steps are followed to set up this budget –
• Setting advertising goals based on the company’s objectives.
• Determine the activities that are required to be done.
• Preparing the components of the advertising budget;
• Getting the budget approved by management;
• Allocation of funds for activities proposed under the advertisement
plan;
• Periodically monitoring the expenses being incurred during the
advertising process;
Advertising Budget Methods
Strategies
Sales Promotion Technique
• Jackpot Stamps
• Clearance Sale
• Gifts
• Samples
• Contests
• Participation
• Guaranteeing
• Special events
• Richard Crisp: “Marketing Research is the systematic, objective and
exhaustive search for and study of the facts relevant to any
problem in the field of marketing”.
• Philip Kotler: “Marketing Research is systematic problem analysis,
model building, and fact finding for the purpose of improved
decision making and control in the marketing of goods and
services”.
• American Marketing Association: “The systematic gathering,
recording and analysing of data about problems relating to
marketing of goods and services”
Marketing Research
• Clark and Clark “Marketing research is the careful and
objective study of product design, markets, and such transfer
activities as physical distribution and warehousing, advertising
and sales management.”
• Harry Hapner O “Marketing research is the inclusive term
which embraces all research activities carried on for the
management of marketing work, the gathering, recording and
analysing of all facts about problems relating to the transfer
and sale of goods and services from producer to consumer.”
• Marketing Research Consists of Findings Based on Data
• Systematic Collection of Data
• Marketing Research is Objective
• Marketing Research Converts Data into Information
• Marketing Research is A Continuous Process
• Marketing Research Draws heavily from Different Disciplines
• Marketing Research is only a tool to the Decision Maker
Need for Marketing Research
• Customer Satisfaction
• Marketing Research makes Marketing more Effective
• The transition from a sellers market to buyers market makes it
effective
• Marketing research makes an organization prepared to changing
turbulent business environment
• Marketing Research comes handy to handle risks through
Geographic Expansion
• Product Innovation ,Distribution problems, price-sensitive Indian
Market have all made Marketing Research Essential .
Marketing
Research
Advertising
Research
Advertisement
Effectiveness
Study
Media Research
Readership
Survey
Motivational
Survey
Product
Research
Competitive
Product Studies
Product Testing
Concept testing
Positioning
Studies
Packing
Research
Brand Profile
Consumer
Research
Panel
Research
Customer Profile
Behavior
Prospecting
Sales Research
Sales Analysis
Tests
Distribution
Channel Studies
Market
Analysis
Market Potential
Sales research
Corporate
Research
Trend Analysis
Forecasting
Pricing Studies
Product Studies
Environment
Analysis
Customer
Studies
Corporate Image
Marketing Control:
• Marketing control is concerned with analyzing the performance of marketing decision, identifying the
problem/opportunities and taking actions to take advantage of opportunities and resolving problems. It
is the sequel to marketing planning. All manager need to exercise control over their decision and
marketing operations.
• Specifically marketing performance is measured in terms of market share, sales, profits. Hence most
control measures are designed with these parameters in mind. But today's marketing needs to measure
the following.
• a) Market share
• b) Sales and profits
• c) Marketing effectiveness
• d) Customer satisfaction
• e) Customer perception of the firms and its brands
There are four types of controls with different objectives and tools and exist with different levels of management.
1) Annual plan control: It is with top or middle level mgmt to evaluate actual performance with targeted to
analyze differences or gaps. The tools used are sales analysis, market share analysis, sales and expense ratios, and
financial analysis.
2) Profitability control: It is used by marketing department to examine profitability by product, territory, customer
segment and trade channel.
3) Efficiency control: It is used to asses the effectiveness of money spend on sales force, advertising, sales
promotion and distribution. It is used by both line and staff executives.
4) Strategic control: It is used by the top mgmt to examine wether the firm and marketing capable to cope with
environment or not. The major tool used here is marketing audit.
Marketing for Customer Value.pptx
Marketing for Customer Value.pptx

Marketing for Customer Value.pptx

  • 1.
    Marketing for CustomerValue MBA- I Semester Bangalore University
  • 2.
    Definition of Management Accordingto Harold Koontz, "Management is the art of getting things done through and with people in formally organized groups." Management consists of the interlocking functions of creating corporate policy and organizing, planning, controlling, directing an organization's resources in order to achieve the objectives of the policy.
  • 3.
    Definition of MarketingManagement • According to Philip Kotler, "Marketing Management is the analysis, planning, implementation, and control of programmes designed to bring about desired exchanges with target audiences for the purpose of personal and of mutual gain. It relies heavily on the adoption and coordination of product, price, promotion and place for achieving responses.". • • Marketing management is a business process, to manage marketing activities in profit-seeking and non-profit organizations at different levels of management. Marketing management decisions are based on strong knowledge of marketing functions and a clear understanding and application of supervisory and managerial techniques.
  • 4.
    Nature of MarketingManagement • It Combines the Fields of Marketing and Management • As the name implies marketing management combines the fields of marketing and management. Marketing consists of discovering consumer needs and wants, creating the goods and services that meet those needs and wants; and pricing, promoting and delivering those goods and services. Doing so requires attention to six major areas - markets, products, prices, places, promotion, and people. • Management is getting things done through other people. Managers engage in five key activities - planning, organizing, staffing, directing, and controlling. Marketing management implies the integration of these concepts.
  • 5.
    Marketing Management isa Business Process • Marketing management is a business process, to manage marketing activities in profit-seeking and non-profit organizations at different levels of management, i.e. supervisory, middle-management, and executive levels. Marketing management decisions are based on strong knowledge of marketing functions and a clear understanding and application of supervisory and managerial techniques. Marketing managers and product managers are there to execute the processes of marketing management. We, as customers, see the results of such a process in the form of products, prices, advertisements, promotions, etc.
  • 6.
    Marketing Management isBoth Science and Art • “Marketing management is art and science of choosing target markets and getting, keeping and growing customers through creating, delivering and communicating superior customer value.” (Kotler, 2006). Marketing management is a science because it follows general principles that guide marketing managers in decision-making. The Art of Marketing management consists of tackling every situation in a creative and effective manner. Marketing Management is thus a science as well as an art.
  • 7.
    Scope of marketing SettingMarketing Goals Selecting Target Market Formulating Suitable Marketing Organization Maintaining Healthy Relations with other Departments Establishing and Maintaining Profitable Relations with Outside Parties Marketing Research Activities Sales Management Exercising Effective Control on Marketing Activities
  • 8.
    • 1. SettingMarketing Goals: The prime task of marketing manager is to set marketing goals and objectives. Clearly and precisely defined objective can help marketing manager to direct marketing efforts effectively. The goals and objective (whether strategic and operating, or short-term and longterm) must be suitably communicated with the employees concern. As far as possible, objectives should be expressed in the quantifiable terms.
  • 9.
    • 2. SelectingTarget Market: Segmenting the total market and selecting the target market is a fundamental task of marketing management. Modern marketing practice is based on the target market, and not on the total market. Marketing manager cannot satisfy the needs and wants of entire market. He must concentrate his efforts only on well-defined specific groups of customers, known as the target market. All the marketing functions are directed to cater needs and wants of the target market only. Based on company’s overall capacity, the target market should be selected.
  • 10.
    • 7. SalesManagement: Sales management is one of the important functions of marketing management. Sales management concerns with planning, implementation, and controlling selling efforts. It performs all the activities directly related to execution of sales. Sales department carry out selling functions. Sales department formulates sales policies, ensures adequate quantity of products, maintains sales records, formulates structures for sales department, manages sales force (salesmen), and controls selling efforts.
  • 11.
    • 3. FormulatingSuitable Marketing Organization: To implement marketing plan, a suitable organization structure is essential. On the basis of analysis of type of products, type of market, geographical concentration of market, and many other relevant factors, appropriate organization must be designed. Various alternative structures are available, such as product organization, geographic organization, functional organization, matrix organization, etc. Based upon requirements, the appropriate structure should be prepared and modified as per needs.
  • 12.
    • 4. MaintainingHealthy Relations with other Departments: Marketing department needs cooperation from other departments of organization, including financial department, personnel department, and production department, to satisfy customers effectively. Their support is considered to be important to satisfy consumers. Thus, for integrated efforts, marketing manager should try to establish good relations with them. Likewise, within marketing department, he must establish coordination among various personnel
  • 13.
    • 5. Establishingand Maintaining Profitable Relations with Outside Parties: Alike internal support, the external relations are also extremely necessary. Marketer, in order to carry out marketing activities effectively, must establish and maintain healthy relations with various parties, such as suppliers, service providers, government agencies, dealers, consultants, and so forth. Without their support, marketing manager cannot carry out functions successfully. Due to important role of external relations, contemporary marketing practices can be said as relationship marketing.
  • 14.
    • 6. MarketingResearch Activities: Marketing research is one of the important functions of modern marketing. Marketing research involves systematic collection, analysis, and interpretation of data on any problem related to marketing. It provides the manager with valuable information on which marketing decisions can be taken. Marketing research is essential to know adequately about consumers and market situation. It is a basic function to satisfy consumers. Marketing efforts are based on the marketing research information.
  • 15.
    • 8. ExercisingEffective Control on Marketing Activities: Control is essential to ensure that activities are performed as per plan. Control involves establishing standards, measuring actual performance, comparing actual performance with standards, and taking corrective actions, if needed. Control keeps the entire marketing department alert, active, and regular. Marketing manager should set up an effective controlling system to monitor marketing efforts. Marketing Management is a social and managerial process by which individuals or firms obtain what they need or want through creating, offering, exchanging products of value with each other.
  • 16.
    Marketing management philosophy ProductionConcept Product Concept Selling Concept Marketing Concept Societal Marketing Concept
  • 17.
    Production Concept • Thosecompanies who believe in this philosophy think that if the goods/services are cheap and they can be made available at many places, there cannot be any problem regarding sale. Keeping in mind the same philosophy these companies put in all their marketing efforts in reducing the cost of production and strengthening their distribution system. In order to reduce the cost of production and to bring it down to the minimum level, these companies indulge in large scale production. • This helps them in effecting the economics of the large scale production. Consequently, the cost of production per unit is reduced. • The utility of this philosophy is apparent only when demand exceeds supply. Its greatest drawback is that it is not always necessary that the customer every time purchases the cheapand easily available goods or services.
  • 18.
    Product Concept • Thosecompanies who believe in this philosophy are of the opinion that if the quality of goods or services is of good standard, the customers can be easily attracted. The basis of this thinking is that the customers get attracted towards the products of good quality. On the basis of this philosophy or idea these companies direct their marketing efforts to increasing the quality of their product. • It is a firm belief of the followers of the product concept that the customers get attracted to the products of good quality. This is not the absolute truth because it is not the only basis of buying goods. • The customers do take care of the price of the products, its availability, etc. A good quality product and high price can upset the budget of a customer. Therefore, it can be said that only the quality of the product is not the only way to the success of marketing.
  • 19.
    Selling Concept • Thosecompanies who believe in this concept think that leaving alone the customers will not help. Instead there is a need to attract the customers towards them. They think that goods are not bought but they have to be sold. • The basis of this thinking is that the customers can be attracted. Keeping in view this concept these companies concentrate their marketing efforts towards educating and attracting the customers. In such a case their main thinking is ‘selling what you have’. • This concept offers the idea that by repeated efforts one can sell-anything to the customers. This may be right for some time, but you cannot do it for a long-time. If you succeed in enticing the customer once, he cannot be won over every time. • On the contrary, he will work for damaging your reputation. Therefore, it can be asserted that this philosophy offers only a short-term advantage and is not for long-term gains.
  • 20.
    Marketing Concept • Thosecompanies who believe in this concept are of the opinion that success can be achieved only through consumer satisfaction. The basis of this thinking is that only those goods/service should be made available which the consumers want or desire and not the things which you can do. • In other words, they do not sell what they can make but they make what they can sell. Keeping in mind this idea, these companies direct their marketing efforts to achieve consumer satisfaction. • In short, it can be said that it is a modern concept and by adopting it profit can be earned on a long-term basis. The drawback of this concept is that no attention is paid to social welfare.
  • 21.
    Societal Marketing Concept •This concept stresses not only the customer satisfaction but also gives importance to Consumer Welfare/Societal Welfare. This concept is almost a step further than the marketing concept. Under this concept, it is believed that mere satisfaction of the consumers would not help and the welfare of the whole society has to be kept in mind. • For example, if a company produces a vehicle which consumes less petrol but spreads pollution, it will result in only consumer satisfaction and not the social welfare. • Primarily two elements are included under social welfare-high-level of human life and pollution free atmosphere. Therefore, the companies believing in this concept direct all their marketing efforts towards the achievement of consumer satisfaction and social welfare. • In short, it can be said that this is the latest concept of marketing. The companies adopting this concept can achieve long-term profit.
  • 22.
    Marketing Mix • Accordingto Philip Kotler - "Marketing Mix is the combination of four elements, called the 4P's (product, Price, Promotion, and Place), that every company has the option of adding, subtracting, or modifying in order to create a desired marketing strategy" • According to Principles of Marketing, 14e, Kotler and Armstrong, 2012 - "The Marketing Mix is the set of tactical marketing tools - Product, Price, Promotion, and Place - that the firm blends to produce the response it wants in the target market."
  • 23.
  • 24.
    4P's - Producer-orientedModel of Marketing Mix  Product - Products are offerings that a marketer offers to the target audience to satisfy their needs and wants. Product can be tangible good or intangible service. Tangible products are goods like - cellphone, television, or motor car, whereas intangible products are services like- financial service in a bank, health treatment by a doctor, legal advice of a lawyer.  Price - Price is the amount that is charged by marketer of his offerings or the amount that is paid by consumer for the use or consumption of the product. Price is crucial in determining the organization's profit and survival. Adjustments in price affects the demand and sales of the product. Marketers are required to be aware of the customer perceived value of the product to set the right price.  Promotion - Promotion represents the different methods of communication that are used by marketer to inform target audience about the product. promotion includes - advertising, personal selling, public relation, and sales promotion.  Place - Place or distribution refers to making the product available for customers at convenient and accessible places
  • 25.
    • Including theabove 4P's there are additional 3P's - Physical Evidence, People, and Process. Physical evidence refers to elements like uniform of employees, signboards, and etc. People refers to the employees of the organization comes in contact with the customers in the process of marketing. Process refers to the systems and processes followed within organization.
  • 26.
    4C's - Consumer-orientedmodel of marketing Mix Consumer Cost Communication Convenience
  • 27.
     Consumer -In this model the Product is replaced by Consumer. Marketers focuses more on consumer satisfaction. The product is designed and produced keeping in consideration the requirements of consumer.  Cost - Price is replaced by Cost. Here the cost refers to the total cost of owning a product. It includes cost to use the product, cost to change the product, and cost of not choosing the competitor's product.  Communication - Promotion is replaced by Communication. Communication includes advertising, public relation, personal selling, and any method that can be used for proper,timely, and accurate communication between marketer and consumer.  Convenience - Place is replaced by Convenience. it focuses on ease of buying, convenience in reaching to the store/product, and convenience in getting product information.
  • 28.
    4C's - Consumer-orientedmodel of marketing Mix Consumer Cost Communication Convenience
  • 29.
     Consumer -In this model the Product is replaced by Consumer. Marketers focuses more on consumer satisfaction. The product is designed and produced keeping in consideration the requirements of consumer.  Cost - Price is replaced by Cost. Here the cost refers to the total cost of owning a product. It includes cost to use the product, cost to change the product, and cost of not choosing the competitor's product.  Communication - Promotion is replaced by Communication. Communication includes advertising, public relation, personal selling, and any method that can be used for proper,timely, and accurate communication between marketer and consumer.  Convenience - Place is replaced by Convenience. it focuses on ease of buying, convenience in reaching to the store/product, and convenience in getting product information.
  • 30.
    Strategic Marketing Planning •“Without a strategy, the organisation is like a ship without a rudder” – Joel Ross and Michael Kami
  • 31.
    The overall objectiveof strategic planning is twofold: • (i) To guide the company successfully through all changes in the environment. • (ii) To create competitive advantage, so that the company can outperform the competitors in order to have dominance over the market.
  • 32.
    Strategic Marketing planningis said to have the following characteristics: • Involves Huge Allocation of Resources Top Management Involvement • Future-Oriented Impact on Long-Term Survival and Success of the Firm • Sensitive to the Environment Irreversible
  • 33.
    The primary strategicplanning tool for directing and coordinating the marketing effort is the marketing plan. The Marketing Plan Mission Statement Executive Summary Situation Analysis
  • 34.
    The Marketing Plan •A marketing plan is part of an organization’s overall strategic plan, which typically captures other strategic areas such as – human resources, operations, equity structure, and a host of other non-marketing items. The marketing plan is an action- oriented document or playbook that guides the analysis, implementation, and control of the firm’s marketing strategy. • Creating a marketing plan requires the input, guidance, and review of employees throughout the various departments of a firm, not just the marketing department, so it is important that every future business professional understand the plan’s components. • The specific format of the marketing plan differs from organization to organization, but most plans include an executive summary, situation analysis, marketing strategy, financials section, and controls section. These five components communicate what the organization desires to accomplish and how it plans to achieve its goals. • Each of the components should be grounded in the firm’s overall mission, which is ideally defined in a clear and succinct mission statement. We’ll discuss the characteristics of an effective mission statement that follows before turning to a more in-depth discussion of each of the marketing plan components.
  • 35.
    Mission Statement • Thefirst step in creating a quality marketing plan is to develop an effective mission statement. A mission statement is a concise affirmation of the firm’s long-term purpose. An effective mission statement provides employees with a shared sense of ambition, direction, and opportunity. • A firm should begin the process of developing a mission statement by considering the following classic questions posed by Peter Drucker, who is considered the father of modern management – • i. What is our business? • ii. Who is our customer? • iii. What is our value to the customer? • iv. What will our business be? • v. What should our business be?
  • 36.
    From there, thefirm should focus on instilling the three primary characteristics of a good mission statement: i. The mission statement should focus on a limited number of goals: Companies whose mission statements contain 10 or more goals are typically focusing too much on small, less meaningful objectives, rather than creating a broader statement that provides purpose and direction to the entire organization
  • 37.
    • ii. Themission statement should be customer oriented and focused on satisfying basic customer needs and wants: Advanced technological products of just a generation ago, such as the VCR or Polaroid camera, are outdated technologies today. Still, consumers’ desire to watch movies in their home and to take and share pictures with friends and family is stronger than ever. Apple has been one of the most successful companies of the past decade because it has designed innovative new products like the iPod, iPhone, and iPad. Since it is quite possible that consumers 20 years from now will think of these products the same way you think about VCRs and Atari game systems today, Apple’s mission statement should reflect the firm’s customer orientation and focus on meeting customer needs.
  • 38.
    • iii. Missionstatements should capture a shared purpose and provide motivation for the employees of the firm: They should emphasize the firm’s strengths, as Google’s does – “Google’s mission is to organize the world’s information and make it universally accessible and useful.”
  • 39.
    The following missionstatements of other leading companies illustrate these three characteristics: • Ford – An exciting viable Ford delivering profitable growth for all. • Microsoft – Microsoft’s mission is to help people and businesses throughout the world realize their full potential. • Xerox – Through the world’s leading technology and services in business process and document management, we’re at the heart of enterprises small to large, giving our clients the freedom to focus on what matters most – their real business.
  • 40.
    Executive Summary • Onceyou have graduated and begun your career, you will likely come into contact with senior level executives at your firm in casual places, such as – the break room or elevator. When they ask what you are working on, you won’t have 20 minutes to discuss yourself and your projects. • More likely, you will have time for only a short elevator pitch, which is a one- to two-minute opportunity to market yourself and share the main points of the work you are doing. • The executive summary serves as the elevator pitch for the marketing plan. It provides a one- to two- page synopsis of the marketing plan’s main points. In the same way that you should put great effort into making sure that every second of your elevator pitch counts, every line of an executive summary should convey the most valuable information of the marketing plan. • Depending on your organization’s size and objectives, the marketing plan you create may be viewed by dozens or even hundreds of people. Some will take the time to read each line, but most are looking for a way to quickly understand the basic ideas and strategies behind your plan. The executive summary provides this resource. While the executive summary is listed first, firms should complete this part of the marketing plan last.
  • 41.
  • 42.
    Marketing Environment • Amarketing environment is a combination of internal and external environmental forces and factors that influences the business operation of a business and its ability to serve its customers. It is essential to know both internal as well as external environmental factors. Therefore, enterprises keep checking on them to do their business without any legal trouble and to generate maximum profit. • The internal marketing environment consists of factors like material, machines, workers, money, etc. All of these components are necessary to run a business successfully. For example, if the raw material is not available on time and in sufficient quantity, then the work of production will become slow, and the company will not be able to fulfill the demand of the product in the market. • On the other hand, the external marketing environment can be divided into two categories, such as macro external marketing environment and micro external marketing environment. The microenvironment is closely related to the business and constitutes all external business activities such as distribution and promotion of products of the company.
  • 43.
    • The macro-environmentalcomponents affect all the companies serving in a single industry similarly. For example, changes in the laws and rules related to production or doing business will apply to all companies likely. In the next section, you will learn about all the internal as well as external components of an organization. • There are broadly two components of the marketing environment, such as the internal environment and external environment. Different types of parts of the marketing environment are categorized under these two broad categories. • The internal environment of a business can be controlled, but there is very little control of a business in the external marketing environment. Let us learn about both components one by one.
  • 47.
    External Environment • Theexternal environment constitutes factors and forces which are external to the business and on which the marketer has little or no control. The external environment is of two types: • Micro Environment The micro component of the external environment is also known as the task environment. It comprises of external forces and factors that are directly related to the business. These include suppliers, market intermediaries, customers, partners, competitors and the public • Suppliers include all the parties which provide resources needed by the organisation. • Market intermediaries include parties involved in distributing the product or service of the organisation. • Partners are all the separate entities like advertising agencies, market research organizations‗, banking and insurance companies, transportation companies, brokers, etc. which conduct business with the organisation. • Customers comprise of the target group of the organisation. • Competitors are the players in the same market who targets similar customers as that of the organisation. Public is made up of any other group that has an actual or potential interest or affects the company’s ability to serve its customers.
  • 48.
    Internal environment • Theinternal environment is formed of all the internal factors and forces of an organization. The internal environment of an organization is within the control of the marketer, and he can change or modify the environment as per the demand in the market and requirement of the business. • The following are the five factors that form the internal environment of an organization. These factors are also referred to as five Ms of a business. 1. Money 2. Men 3. Markets 4. Materials 5. Machinery All the components of the internal environment are as important as that of the components of an external environment. However, the internal environment factors are changed according to the change in the external marketing components. For example, an organization is required to upgrade its technology if new technology in the market is introduced. The internal environment of an organization also includes the marketing department, the sales department, the human resource department, and the manufacturing department.
  • 49.
    Macro Environment • Themacro component of the marketing environment is also known as the broad environment. It constitutes the external factors and forces which affect the industry as a whole but don‗t have a direct effect on the business. The macro environment can be divided into 6 parts.
  • 50.
    1. Demographic Environment:The demographic environment is made up of the people who constitute the market. It is characterized as the factual investigation and segregation of the population according to their size, density, location, age, gender, race, and occupation. 2. Economic Environment: The economic environment constitutes factors which influence customers‗ purchasing power and spending patterns. These factors include the GDP, GNP, interest rates, inflation, income distribution, government funding and subsidies, and other major economic variables. 3. Physical Environment: The physical environment includes the natural environment in which the business operates. This includes the climatic conditions, environmental change, accessibility to water and raw materials, natural disasters, pollution etc. 4. Technological Environment: The technological environment constitutes innovation, research and development in technology, technological alternatives, innovation inducements also technological barriers to smooth operation. Technology is one of the biggest sources of threats and opportunities for the organisation and it is very dynamic. 5. Political-Legal Environment: The political & legal environment includes laws and government‗s policies prevailing in the country. It also includes other pressure groups and agencies which influence or limit the working of industry and/or the business in the society. 6. social-Cultural Environment: The social-cultural aspect of the macro environment is made up of the lifestyle, values, culture, prejudice and beliefs of the people. This differs in different regions.
  • 51.
    MARKETING STRATEGIES ANDPLANS • In every business either on small or large scale marketing forms a major platform of operations. Marketing is the base of successful business and it is due to marketing that a business venture flourishes touching the heights of glory. Marketing and other expert professional have needed an aggressive effort for promoting the product. There are three steps that are required to promote a product successfully. • These steps are segmentation, targeting and positioning also known as STP Process. Lets discuss each step STP Process in detail. • 1. Market Segmentation • 2. Market Targeting • 3. Market Positioning
  • 52.
    Market Segmentation 'MarketSegmentation' is one of the most important pillars of marketing strategy. Segmenting can be define as ―dividing the whole market into different smaller groups of buyers with distinct needs, characteristics, or behavior that might require separate products, services, market mix and marketing strategies‖. Suppose, Sony Ericson designs mobiles for boys and girls, airlines offer both business and economy classes. There are four common types of segmentation: Geographic segmentation Demographic segmentation Psychographic segmentation Behavioral segmentation Market Targeting After dividing the market into different segments next step is to choose one or more segment to enter in the market. For this purpose marketer analyze the segment weather it is beneficial for long run or not, this evaluation and selecting of segment is called targeting. Simple definition of segmenting is process of evaluating each market segment‗s attractiveness and selecting on or more segments to enter‖. We can also say that targeting is actually cutting up the market pie into different parts. Segmentation means that, instead of sending your message to a crowded hall, a company should pitch their product to a group of attentive listeners in a quiet room.
  • 55.
    Criteria for MarketSegmentation • There are a huge number of variables that could be used for market segmentation in theory. They comprise easy to determine demographic factors as well as variables on user behavior or customer preferences. In addition, there are differences between private customers and businesses. The following table shows the best known examples – but is not exhaustive.
  • 56.
    Consumer Markets Geographic: • Landor region • Rural or metropolitan area Demographic: • Age, sex, marital status • Income, occupation, education • Religion, nationality, ethnical group Psychographic: • Social status • Lifestyle-type • Personal type Behavioral: • Intensity of product use • Brand loyalty • User behaviors • Price sensitivity • Technology adoption (according to Diffusion of Innovation Theory)
  • 57.
    Industrial Markets /B2B Markets • Industry • Intermediary or final consumer • Type of corporation (public or private sector) • Size of corporation • Geographical location • Intensity of product use • Organization of purchasing function • Centralized or decentralized • Purchasing policies, rules and criteria
  • 58.
    Five criteria foran effective segmentation • Measurable: It has to be possible to determine the values of the variables used for segmentation with justifiable efforts. This is important especially for demographic and geographic variables. For an organization with direct sales (without intermediaries), the own customer database could deliver valuable information on buying behavior (frequency, volume, product groups, mode of payment etc). • Relevant: The size and profit potential of a market segment have to be large enough to economically justify separate marketing activities for this segment. • Accessible: The segment has to be accessible and servable for the organization. That means, for instance, that there are target-group specific advertising media, as magazines or websites the target audience likes to use. • Distinguishable: The market segments have to be that diverse that they show different reactions to different marketing mixes. • Feasible: It has to be possible to approach each segment with a particular marketing program and to draw advantages from that.
  • 59.
    • Market targetingis a process of selecting the target market from the entire market. Target market consists of group/groups of buyers to whom the company wants to satisfy or for whom product is manufactured, price is set, promotion efforts are made, and distribution network is prepared • Market is segmented using certain bases, like income, place, education, age, and life cycle, and so on. Out of them, a few segments are selected to serve them. Thus, evaluating and selecting some market segments can be said as market targeting
  • 60.
    Procedure of MarketTargeting: • Market targeting procedure consists of two steps: • 1. Evaluating Market Segments: • Evaluation of market segments calls for measuring suitability of segments. The segments are evaluated with certain relevant criteria to determine their feasibility.
  • 61.
    To determine overall attractiveness/suitabilityof the segment, two factors are used: i. Attractiveness of Segment: • In order to determine attractiveness of the segment, the company must think on characteristics/conditions which reflect its attractiveness, such as size, profitability, measurability, accessibility, actionable, potential for growth, scale of economy, differentiability, etc. These characteristics help decide whether the segment is attractive. ii. Objectives and Resources of Company: • The firm must consider whether the segment suit the marketing objectives. Similarly, the firm must consider its resource capacity. The material, technological, and human resources are taken into account. The segment must be within resource capacity of the firm.
  • 62.
    Selecting Market Segments: •When the evaluation of segments is over, the company has to decide in which market segments to enter. That is, the company decides on which and how many segments to enter. This task is related with selecting the target market. Target market consists of various groups of buyers to whom company wants to sell the product; each tends to be similar in needs or characteristics. Philip Kotler describes five alternative patterns to select the target market. Selection of a suitable option depends on situations prevailing inside and outside the company.
  • 63.
    Alternative Strategies (Methods)for Market Targeting: • Basically five alternative patterns/strategies are available. Company may opt for any one of the following strategies for market targeting based on the situations: 1. Single Segment Concentration: • It is the simplest case. The company selects only a single segment as target market and offers a single product. Here, product is one; segment is one. For example, a company may select only higher income segment to serve from various segments based on income, such as poor, middleclass, elite class, etc. All the product items produced by the company are meant for only a single segment.
  • 64.
    Single segment offerssome merits like: • (1) Company can gain strong knowledge of segment’s needs and can achieve a strong market position in the segment. • (2) Company can specialize its production, distribution, and promotion. • (3) Company, by capturing leadership in the segment, can earn higher return on its investment. It suffers from following demerits like: • (1) Competitor may invade the segment and can shake company’s position. • (2) Company has to pay high costs for change in fashion, habit, and attitude. Company may not survive as risk cannot be diversified. • Mostly, company prefers to operate in more segments. Serving more segments minimizes the degree of risk.
  • 65.
    Selective Specialization: • Inthis option, the company selects a number of segments. A company selects several segments and sells different products to each of the segments. Here, company selects many segments to serve them with many products. All such segments are attractive and appropriate with firm’s objectives and resources. • There may be little or no synergy among the segments. Every segment is capable to promise the profits. This multi-segment coverage strategy has the advantage of diversifying the firm’s risk. Firm can earn money from other segments if one or two segments seem unattractive. For example, a company may concentrate on all the income groups to serve.
  • 66.
    Product Specialization In thisalternative, a company makes a specific product, which can be sold to several segments. Here, product is one, but segments are many. Company offers different models and varieties to meet needs of different segments. The major benefit is that the company can build a strong reputation in the specific product area. But, the risk is that product may be replaced by an entirely new technology. Many ready-made garment companies prefer this strategy.
  • 67.
    Market Specialization: • Thisstrategy consists of serving many needs of a particular segment. Here, products are many but the segment is one. The firm can gain a strong reputation by specializing in serving the specific segment. Company provides all new products that the group can feasibly use. But, reduced size of market, reduced purchase capacity of the segment, or the entry of competitors with superior products range may affect the company’s position.
  • 68.
    Full Market Coverage: •In this strategy, a company attempts to serve all the customer groups with all the products they need. Here, all the needs of all the segments are served. Only very large firm with overall capacity can undertake a full market coverage strategy. Methods of Full Market Coverage:
  • 69.
    Philip Kotler identifiestwo broad ways for full market coverage strategy as under: • Undifferentiated Marketing: • Company sells the same products to all the customer groups. It does not consider difference among buyers. Product and marketing programme remain common for all the segments. The firm relies on mass production, mass distribution, and mass advertising. So, it can considerably reduce production, distribution, and promotional costs. Similarly, reduced costs result into low price and the price-sensitive consumers can be attracted. This method is followed by pharmaceutical companies. • However, many experts and practicing managers have expressed strong doubts about the strategy. It is erroneous to believe that all the segments have similar needs. It is a rare case. Such strategy may invite competition to serve larger groups of buyers, and smaller groups are neglected. People, in different segments, differ significantly in terms of needs, preference, and advertising appeal.
  • 70.
    Differentiated Marketing: • Here,company operates in several segments and designs different marketing programmes for each of the segments. Various groups of customers are targeted by several types of products and marketing strategies. It is based on the notion that each group needs different products. This strategy is used by the most of automobile companies. This strategy creates more total sales, but costs of doing business also on increase. • Following costs are likely to be higher in differentiated marketing strategy: • i. Marketing research cost • ii. Administrative costs • iii. Manufacturing costs • iv. Inventory costs • v. Promotional costs • vi. Product modification costs
  • 71.
    Business Market Segmentation Manyfirms will have business target markets in addition to consumer target markets. For example, consider a bank or an airline. As well as targeting individual consumers, a key part of their marketing efforts (and their profitability) will be obtained from business markets. There are some organizations that only pursue business markets (such as consulting firms), but generally most firms will at least consider targeting both individual consumers and businesses.
  • 72.
    Segmenting International Markets Internationalmarket segmentation refers to the process of dividing its total international market into one or more parts (segments or sub-markets) each of which tends to be homogeneous in all significant aspects. In other words, international market segmentation is the process of identifying groups or set of potential customers at international level who exhibit similar buying behaviour. Through international market segmentation, similarities and differences among potential buyers in foreign markets can be identified and grouped.
  • 73.
    Market segmentation offersfollowing advantages to producers and sellers: • Market segmentation minimizes aggregation of risk. • Market segmentation helps know company strengths and opportunities. • Market segmentation provides opportunities to expand market. • Market segmentation creates innovations. Market segmentation creates gains to consumer.
  • 75.
    What is aproduct concept? • A product concept, also known as a concept statement, is a description or vision of a product or service, typically developed at an early stage of the product lifecycle. • Product concepts are built long before any kind of design or engineering work — taking into account market analysis, customer experience, product features, product-market fit, cost and more to help bring the concepts to life. • The last part of the product concept is the product concept statement. It articulates the product strategy, vision, purpose, and how it will provide value to customers and the business.
  • 76.
    What’s included inproduct concept statements? • Product concept statements typically cover these elements: • The product or service name • Target users or segment • How target users will use the product or service • What problems or pain points the product or service solves • The business goals the product or service supports • The concept’s unique selling points • The overall vision and strategy for the user experience • Perhaps most crucially, great product concepts address a market or a customer need. Rather than building what you think the market needs, listen to what people are saying! To this end, you must carry out market research and product-market fit research to uncover opportunities and needs.
  • 77.
    Why is aproduct concept important? • As product concepts establish the vision or strategy for a new product or service, they’re a great way to get buy-in from senior stakeholders long before any kind of work takes place. • Product concepts provide a starting point for discussion and continued improvement, so sharing them as early as possible is both beneficial and essential. • Product concepts also serve as a check-in mechanism — by returning to the initial product concept statement, teams can determine whether they’re still on track and building something that satisfies the criteria outlined in the document. • In the next section, we’ll cover the types of products in the market so you can align your product concepts with consumer needs and expectations.
  • 78.
    Types of products •Convenience products – A convenience product saves customers time and effort. Convenience products are goods that customers usually purchase frequently, immediately and with minimal effort. For example, soap, toilet paper, and batteries — are all examples of convenience products. • Specialised products – Specialised products are products that consumers actively seek to purchase because of unique characteristics or loyalty to a specific brand. These consumers won’t normally accept substitute products. For example, high-end fashion clothing, luxury vehicles, and famous paintings. • Brand products – The sentiment behind branded products is simple: the more positive the brand connotation, the more likely it is that a consumer will buy something from it. For those with brand recognition, the chances of a successful product concept — not just from a design and market opportunity — are much higher as they’ve established their position.
  • 79.
    Advantages of productconcepts There are many benefits to using product concepts: • Quality over quantity • Product concepts are all about balancing high quality, accessibility and performance. As new ideas are shared as product concepts, you can start to assess and evaluate them, discarding low-quality ideas much earlier in the process. This ensures that you only ever go to production with product concepts that are most likely to achieve success — e.g. align with customer needs — and support business goals. • Develop curiosity • When established brands bring new product concepts to market, consumers are inevitably interested; they want to purchase the product and see the new features to satisfy their curiosity. As for the brands, they keep themselves in the media for as long as possible to increase perceived value and awareness of the new product concept. • Increase margins • If a company has created a strong product concept and marketed it effectively to its target audience, e.g. they’ve displayed the very high quality of the product and its functional value, it can charge more than its competitors. Remember, quality over quantity is the name of the game, and if consumers are aware of that fact (and it’s embedded in their minds), they’ll spend more.
  • 80.
    Introduction to ProductDevelopment • In this fast-changing world we are experiencing change in our daily life and at marketplace too. Customer needs, wants, and expectations are changing more rapidly. Customers are increasingly demanding advance features, appealing designs, better quality, and reliability in products. To meet the changing demands of customer, business organisations are investing heavily in research and development (R&D). Business organisations are updating existing products and developing new products to satisfy changing customer needs, wants, and expectations. • The development of competitive new products is a prerequisite for every business organisation to be successful. Samsung has outperformed Nokia in the global mobile-phone market and become the global leader. Samsung updates its existing mobile phones and brings new mobile phones more frequently at competitive low price with advance features, appealing designs, better quality and reliability. Nokia failed to satisfy changing customer needs, wants, and expectations, and lost its market position.
  • 81.
    Definition of ProductDevelopment In general, the Product Development can be defined as "creating, innovating, or developing entirely a new product , or presenting an existing product with enhanced utility, improved features, more appealing design, better quality and reliability to satisfy the requirements of its end-users."
  • 82.
    Meaning of ProductDevelopment • Product means a good, service, idea or object created as a result of a process and offered to serve a need or satisfy a want. Development means the act or process of growing, progressing, or developing.
  • 83.
    Product Development isa process of improving the existing product or to introduce a new product in the market. It is also referred as New Product Development. The functions of product development are as follows :- • Creation of an entirely new product or upgrading an existing product, • Innovation of a new or an existing product to deliver better and enhanced services, • Enhancing the utility and improving the features of an existing product, • Continuous improvement of a product to satisfy rapidly changing customer needs and wants.
  • 84.
    Product Development Process IdeaGeneration Idea Screening Concept Development Market Strategy Development Business Analysis Product Development Test Marketing Commertialisation
  • 85.
    • Idea Generation- The first step of product development is Idea Generation that is identification of new products required to be developed considering consumer needs and demands. Idea generation is done through research of market sources like consumer liking, disliking, and competitor policies. Various methods are available for idea generation like - Brain Storming, Delphi Method, or Focus Group. • Idea Screening - The second step in the process of product development is Idea Screening that is selecting the best idea among the ideas generated at the first step. As the resources are limited, so all the ideas are not converted to products. Most promising idea is kept for the next stage.
  • 86.
    • Concept Development- At this step the selected idea is moved into development process. For the selected idea different product concepts are developed. Out of several product concepts the most suitable concept is selected and introduced to a focus group of customers to understand their reaction. For example - in auto expos different concept cars are presented, these models are not the actual product, they are just to describe the concept say electric, hybrid, sport, fuel efficient, environment friendly, etc. • Market Strategy Development - At this step the market strategies are developed to evaluate market size, product demand, growth potential, and profit estimation for initial years. Further it includes launch of product, selection of distribution channel, budgetary requirements, etc. • Business Analysis - At this step business analysis for the new product is done. Business analysis includes - estimation of sales, frequency of purchases, nature of business, production and distribution related costs and expenses, and estimation of profit.
  • 87.
    • Product Development- At this step the concept moves to production of finalised product. Decisions are taken from operational point of view whether the product is technically and commercially feasible to produce. Here the research and development department develop a physical product. • Test Marketing - Now the product is ready to be launched in market with brand name, packaging, and pricing. Initially the product is launched in a test market. Before full scale launching the product is exposed to a carefully chosen sample of the population, called test market. If the product is found acceptable in test market the product is ready to be launched in target market. • Commertialisation - Here the product is launched across target market with a proper market strategy and plan. This is called commercialisation phase of product development.
  • 88.
    Product Life CycleConcept • We have a life cycle, we are born, we grow, we mature, and finally, we pass away. Similarly, products also have a life cycle, from their introduction to decline they progress through a sequence of stages. The major stages of the product life cycle are - introduction, growth, maturity, and decline. Product life cycle describes the transition of a product from its development to decline. The time period of the product life cycle and the length of each stage varies from product to product. The Life Cycle of one product can be over in few months, and of another product may last for many years. One product reaches maturity in years and another can reach it in few months. One product stays at maturity for years and another just for few months. Hence, it is true to say that length of each stage varies from product to product. Product Life Cycle is associated with variation in the marketing situation, level of competition, product demand, consumer understanding, etc., thus marketing managers have to change the marketing strategy and the marketing mix accordingly. • Product Life Cycle can be defined as "the change in sales volume of a specific product offered by an organization, over the expected life of the product."
  • 89.
    Stages of theProduct Life Cycle
  • 90.
    • The majorstages of the product life cycle are as follows:- • Development • Introduction, • Growth, • Maturity, and • Decline.
  • 91.
    Introduction Stage At thisstage, the product is new to the market and few potential customers are aware of the existence of the product. The price is generally high. The sales of the product are low or may be restricted to early adopters. Profits are often low or losses are being made, this is because of the high advertising cost and repayment of developmental cost. At the introductory stage: • The product is unknown, • The price is generally high, • The placement is selective, and • The promotion is informative and personalized.
  • 92.
    Growth Stage At thisstage, the product is becoming more widely known and accepted in the market. Marketing is done to strengthen the brand and develop an image for the product. Prices may start to fall as competitors enter the market. With the increase in sales, profit may start to be earned, but advertising cost remains high. At the growth stage:- The product is more widely known and consumed, • The sales volume increases, • The price began to decline with the entry of new players, • The placement becomes more widely spread, and • The promotion is focused on brand development and product image formation.
  • 93.
    Maturity Stage At thisstage, the product is competing with alternatives. Sales and profits are at their peak. Product range may be extended, by adding both withe and depth. With the increases in competition, the price reaches its lowest point. Advertising is done to reinforce the product image in the consumer's minds to increase repeat purchases. At maturity stage:- • The product is competing with alternatives, • The sales are at their peak, • The prices reach to its lowest point, • The placement is intense, and • The promotion is focused on repeat purchasing.
  • 94.
    Decline Stage At thisstage, sales start to fall fast as a result product range is reduced. The product faces reduced competition as many players have left the market and it is expected that no new competitor will enter the market. Advertising cost is also reduced. Concentration is on remaining market niches as some price stability is expected there. Each product sold could be profitable as developmental costs have been paid at an earlier stage. With the reduction in sales volume, overall profit will also reduce. At decline stage:- • The product faces reduced competition, • The sales volume reduces, • The price is likely to fall, • The placement is selective, and • The promotion is focused on reminding.
  • 95.
    Meaning of ProductMix • Product mix or product assortment refers to the number of product lines that an organization offers to its customers. A product line is a group of related products manufactured or marketed by a single company. Such products function in a similar manner, sold to the same customer group, sold through the same type of outlets, and fall within the same price range. • Product mix consists of various product lines that an organization offers, an organization may have just one product line in its product mix and it may also have multiple product lines. These product lines may be fairly similar or totally different, for example - Dishwashing detergent liquid and Powder are two similar product lines, both are used for cleaning and based on the same technology; whereas Deodorants and Laundry are totally different product lines.
  • 96.
    An organization's productmix has the following four dimensions:- • Width, • Length, • Depth, and • Consistency.
  • 98.
    Width • The widthof an organization's product mix pertains to the number of product lines that the organization is offering. For example, Hindustan Uni Lever offers wide width of its home care, personal care, and beverage products. The width of the HUL product mix includes Personal wash, Laundry, Skincare, Haircare, Oral care, Deodorants, Tea, and Coffee. Length • The length of an organization's product mix pertains to the total number of products or items in the product mix. As in the given diagram of Hindustan Uni Lever product mix, there are 23 products, hence, the length of the product mix is 23. Depth • The depth of an organization's product mix pertains to the total number of variants of each product offered in the line. Variants include size, color, flavors, and other distinguishing characteristics. For example, the Close-up, brand of HUL is available in three formations and in three sizes. Hence, the depth of the Close-up brand is 3*3 = 9. Consistency • The consistency of an organization's product mix refers to how closely related the various product lines are in use, production, distribution, or in any other manner.
  • 99.
    Product Mix Decision Productmix decision refers to the decisions regarding adding a new or eliminating any existing product from the product mix, adding a new product line, lengthening an existing line, or bringing new variants of a brand to expand the business and to increase the profitability. • Product Line Decision - Product line managers take product line decisions considering the sales and profit of each item in the line and comparing their product line with the competitors' product lines in the same markets. Marketing managers have to decide the optimal length of the product line by adding new items or dropping existing items from the line.
  • 100.
    Line Stretching Decision- Line stretching means lengthening a product line beyond its current range. An organization can stretch its product line downward, upward, or both ways. • Downward Stretching means adding low-end items in the product line, for example in the Indian car market, watching the success of Maruti-Suzuki in the small car segment, Toyota and Honda also entered the segment. • Upward Stretching means adding high-end items in the product line, for example, Maruti-Suzuki initially entered the small car segment, but later entered the higher-end segment. • Two-way Stretching means stretching the line in both directions if an organization is in the middle range of the market. Line Filling Decision - It means adding more items within the present range of the product line. Line filling can be done to reach incremental profits or to utilize excess capacity.
  • 101.
    Pricing Decisions Pricing isa process to determine what manufactures receive in exchange of the product. Pricing depends on various factors like manufacturing cost, raw material cost, profit margin etc.
  • 102.
    Objectives of Pricing Themain objectives of pricing can be learnt from the following points − • Maximization of profit in short run • Optimization of profit in the long run • Maximum return on investment • Decreasing sales turnover • Fulfill sales target value • Obtain target market share • Penetration in market • Introduction in new markets • Obtain profit in whole product line irrespective of individual product profit targets • Tackle competition • Recover investments faster • Stable product price • Affordable pricing to target larger consumer group • Pricing product or services that simulate economic development
  • 103.
    Pricing objective isto price the product such that maximum profit can be extracted from it. • Factors Influencing Pricing Pricing of a product is influenced by various factors as price involves many variables. Factors can be categorized into two, depending on the variables influencing the price.
  • 104.
    Internal Factors Marketing objectivesof company Consumer’s expectation from company by past pricing Product features Position of product in product cycle Rate of product using pattern of demand Production and advertisement cost Uniqueness of the product Production line composition of the company Price elasticity as per sales of product Internal factors that influence pricing depend on the cost of manufacturing of the product, which includes fixed cost like labor charges, rent price, etc., and variable costs like overhead, electric charges, etc.
  • 105.
    External Factors Open orclosed market Consumer behavior for given product Major customer negotiation Variation in the price of supplies Market opponent product pricing Consideration of social condition Price restricted as per any governing authority External factors that influence price depend on elements like competition in market, consumer flexibility to purchase, government rules and regulation, etc.
  • 106.
    Pricing Strategies Skimming Pricing •In this method, a new product is introduced in the market with high price, concentrating on upper segment of the market who are not price sensitive, and the result is skimmed. Penetration Pricing • In penetration pricing, a product is introduced in the market with a low initial price. The price is kept low to increase target consumer. Using this strategy, more consumers can be penetrated or reached. Discounts and Allowances Discounts are provided in order to increase the demand of product in the market. The main points to be considered to offer discounts are as follows −  Discount in quantity  Discount in trade  Discount in cash  Other discounts like seasonal, promotional, etc.
  • 107.
    Geographic Pricing Strategies Geographicpricing strategy is used to price product as per its geographical location. As the distance increases from the point of production, the cost of the product increases. The main points to be considered under this are as follows − • Point of production pricing strategy • Uniform delivery pricing strategy • Zone delivery pricing strategy • Freight absorption pricing strategy
  • 108.
    Special Pricing Strategies Specialpricing strategy is mostly used for the promotion of the product. In this strategy, pricing is changed for a short interval of time. These strategies can be lined up as follows − • One price strategy • Flexible price strategy • Flat rate pricing strategy • Single price strategy • Odd pricing • Leader pricing • High low pricing • Resale price maintenance • Everyday low pricing • Price lining
  • 109.
    Distribution Channels • Channelsof Distribution • Functions of Channels • Classification
  • 110.
    • A distributionchannel is the network of businesses or intermediaries through which a good or service passes until it reaches the final buyer or the end consumer. Distribution channels can include wholesalers, retailers, distributors, and even the internet. • Distribution channels are part of the downstream process, answering the question "How do we get our product to the consumer?" This is in contrast to the upstream process, also known as the supply chain, which answers the question "Who are our suppliers?"
  • 111.
    • A distributionchannel represents a chain of businesses or intermediaries through which the final buyer purchases a good or service. • Distribution channels include wholesalers, retailers, distributors, and the Internet. • In a direct distribution channel, the manufacturer sells directly to the consumer. Indirect channels involve multiple intermediaries before the product ends up in the hands of the consumer.
  • 112.
  • 113.
  • 117.
  • 119.
  • 120.
    Promotion Mix Promotion mixis an essential component of marketing communications. That is why we sometimes call it marketing communications mix.
  • 121.
    Advertising Budget An advertisingbudget is an amount set aside by a company planned for the promotion of its goods and services. Promotional activities include conducting a market survey, getting advertisement creatives made and printed, promotion by way of print media, digital media, and social media, running ad campaigns, etc.
  • 122.
    Advertising Budget Basis •The advertising budget of a company is based on the following factors: • Type of advertising campaign that it intends to run • Selection of target audience • Type of advertising media • Company’s objective of advertising
  • 123.
    Process of CreatingAdvertising Budget • The following steps are followed to set up this budget – • Setting advertising goals based on the company’s objectives. • Determine the activities that are required to be done. • Preparing the components of the advertising budget; • Getting the budget approved by management; • Allocation of funds for activities proposed under the advertisement plan; • Periodically monitoring the expenses being incurred during the advertising process;
  • 125.
  • 126.
  • 127.
    Sales Promotion Technique •Jackpot Stamps • Clearance Sale • Gifts • Samples • Contests • Participation • Guaranteeing • Special events
  • 128.
    • Richard Crisp:“Marketing Research is the systematic, objective and exhaustive search for and study of the facts relevant to any problem in the field of marketing”. • Philip Kotler: “Marketing Research is systematic problem analysis, model building, and fact finding for the purpose of improved decision making and control in the marketing of goods and services”. • American Marketing Association: “The systematic gathering, recording and analysing of data about problems relating to marketing of goods and services” Marketing Research
  • 129.
    • Clark andClark “Marketing research is the careful and objective study of product design, markets, and such transfer activities as physical distribution and warehousing, advertising and sales management.” • Harry Hapner O “Marketing research is the inclusive term which embraces all research activities carried on for the management of marketing work, the gathering, recording and analysing of all facts about problems relating to the transfer and sale of goods and services from producer to consumer.”
  • 130.
    • Marketing ResearchConsists of Findings Based on Data • Systematic Collection of Data • Marketing Research is Objective • Marketing Research Converts Data into Information • Marketing Research is A Continuous Process • Marketing Research Draws heavily from Different Disciplines • Marketing Research is only a tool to the Decision Maker
  • 131.
    Need for MarketingResearch • Customer Satisfaction • Marketing Research makes Marketing more Effective • The transition from a sellers market to buyers market makes it effective • Marketing research makes an organization prepared to changing turbulent business environment • Marketing Research comes handy to handle risks through Geographic Expansion • Product Innovation ,Distribution problems, price-sensitive Indian Market have all made Marketing Research Essential .
  • 132.
    Marketing Research Advertising Research Advertisement Effectiveness Study Media Research Readership Survey Motivational Survey Product Research Competitive Product Studies ProductTesting Concept testing Positioning Studies Packing Research Brand Profile Consumer Research Panel Research Customer Profile Behavior Prospecting Sales Research Sales Analysis Tests Distribution Channel Studies Market Analysis Market Potential Sales research Corporate Research Trend Analysis Forecasting Pricing Studies Product Studies Environment Analysis Customer Studies Corporate Image
  • 134.
    Marketing Control: • Marketingcontrol is concerned with analyzing the performance of marketing decision, identifying the problem/opportunities and taking actions to take advantage of opportunities and resolving problems. It is the sequel to marketing planning. All manager need to exercise control over their decision and marketing operations. • Specifically marketing performance is measured in terms of market share, sales, profits. Hence most control measures are designed with these parameters in mind. But today's marketing needs to measure the following. • a) Market share • b) Sales and profits • c) Marketing effectiveness • d) Customer satisfaction • e) Customer perception of the firms and its brands
  • 135.
    There are fourtypes of controls with different objectives and tools and exist with different levels of management. 1) Annual plan control: It is with top or middle level mgmt to evaluate actual performance with targeted to analyze differences or gaps. The tools used are sales analysis, market share analysis, sales and expense ratios, and financial analysis. 2) Profitability control: It is used by marketing department to examine profitability by product, territory, customer segment and trade channel. 3) Efficiency control: It is used to asses the effectiveness of money spend on sales force, advertising, sales promotion and distribution. It is used by both line and staff executives. 4) Strategic control: It is used by the top mgmt to examine wether the firm and marketing capable to cope with environment or not. The major tool used here is marketing audit.