НИЙТ ЗАРЛАГЫН ЗАГВАР
/THE AGGREGATE EXPENDITURES MODEL /
1.Хэт богино хугацааны макро эдийн засгийн
тэнцвэрийг тодорхойлох нь
2. Кейнсийн загалмайг ашиглан макро эдийн засгийн
тэнцвэрийг тодорхойлох нь
3.Төлөвлөгдсөн хөрөнгө оруулалт ба хадгаламжийн
тэнцвэр
4. Макро эдийн засгийн Кейнсийн тэнцвэр өөрчлөгдөх
нь
5. Төлөвлөгдсөн зардлын үржүүлэгч
1.Хэт богино хугацааны макро эдийн засгийн
тэнцвэрийг тодорхойлох нь
Өмнө нь макро эдийн засгийн төлөв байдлыг
тодорхойлохын тулд нийт эрэлт ба нийт
нийлүүлэлтийн загварыг авч үзсэн.
Энэ хэсэгт Кейнсийн онол дээр суурилдаг нийт
зарлагын загварыг авч үзэх болно.
Макро эдийн засгийн тэнцвэрийг Кейнсийн онолын
үүднээс тайлбарлах хандлага нь үнэндээ хэт богино
хугацааны тэнцвэрийн дэлгэрэнгүй тайлбар юм.
Кейнсийн онолоор богино хугацаанд үнийн түвшин
тогтмол ба нийт нийлүүлэлтийн муруй хэвтээ
тэнхлэгтэй параллель байдаг учраас эдийн засагт
хэдий хэмжээний бүтээгдэхүүн, үйлчилгээ
борлуулагдах, бодит ДНБ-ий тэнцвэрт хэмжээ хэд
байх нь зөвхөн нийт эрэлтээс хамаардаг.
E 1
*
E *
E 2
*
P s =f(Y)
Y 1
*
Y *
P 2=f(E)
P 1=f(E)
P
P=f(E)
AS, AD
P
Y 2
*
Графикт дүрсэлсэн тэнцвэрийн хувьд үнийн
ерөнхий түвшин тогтмол байх ба тэнцвэрт бодит
үйлдвэрлэлийн өөрчлөлт нь зөвхөн нийт эрэлтийн
өөрчлөлтөөс хамаарч байна.
Энэ утгаараа Кейнсийн талын эдийн засагчдыг нийт
эрэлтийн талыг баримтлагчид гэж нэрлэх бөгөөд тэд
үйлдвэрлэлийн түвшинд зөвхөн капитал, хөдөлмөр,
технологи нөлөөлнө гэж үздэг Сонгодог онолынхныг
шүүмжилдэг.
*
1
E
2.Кейнсийн загалмайг ашиглан макро эдийн
засгийн тэнцвэрийг тодорхойлох нь
Кейнсийн онолын үүднээс макро эдийн засгийн
тэнцвэрийг тодорхойлохын тулд дараах хоёр нөхцлийг
тавина.
1.Үнийн ерөнхий түвшин тогтмол байна
2.Тухайн эдийн засаг хаалттай буюу цэвэр экспорт
тэгтэй тэнцүү байна. (NX = 0)
Макро эдийн засгийн Кейнсийн тэнцвэрийг авч
үзэхдээ Кейнсийн загалмайг ашиглана.
Кейнсийн загалмайг графикт дүрслэхдээ хэвтээ
тэнхлэгт нийт бодит зардал /GDP/ буюу нийт
нийлүүлэлтийн тоо хэмжээг, босоо тэнхлэгт нийт
төлөвлөгдсөн зардал буюу нийт эрэлтийн тоо хэмжээг
тус тус авна.
Зурагт 45 хэмийн шулуун дээрх цэг бүр төлөвлөсөн
нийт зардал бодит ДНБ-тэй тэнцүү байх үеийг
харуулна.
Иймээс тэнцвэрт үйдвэрлэл нь нийт зарлагын муруй
45 хэмийн шулуунтай огтлолцсон цэгээр
тодорхойлогдоно.
Бодит нийт зарлага бодит ДНБ-тэй үргэлж тэнцүү
байдаг.
Учир нь эдийн засагт үйлдвэрлэсэн бүтээгдэхүүн,
үйлчилгээг худалдан авахад гаргасан нийт зарлага нь
үйлдвэрлэсэн бүтээгдэхүүн, үйлчилгээний үнийн
дүнтэй тэнцэх ёстой.
Харин төлөвлөсөн нийт зарлага бодит нийт
зарлагатай тэнцэх албагүй.
Яагаад бодит зарлага төлөвлөсөн зарлагаас зөрж
байна вэ?
Яагаад зарлагын төлөвлөгөө биелэхгүй байгаа юм
бол? Учир нь аж ахуйн нэгжүүдийн бүтээгдэхүүний
нөөцөд төлөвлөөгүй өөрчлөлт орж байдаг.
Хувь хүмүүс төлөвлөсөн зарлага гаргана, засгийн
газар төлөвлөсөн худалдан авалтаа хийнэ, цэвэр
экспорт төлөвлөсний дагуу хийгдэнэ, аж ахуйн
нэгжүүд ч шинэ барилга, үйлдвэр, тоног төхөөрөмж
авахаар зардлаа төлөвлөнө.
Харин аж ахуйн нэгжүүдийн бүтээгдэхүүний нөөц
өөрчлөгдөж байдаг.
Жишээ нь, төлөвлөсөн нийт зарлага бодит ДНБ-ээс
бага болоход аж ахуйн нэгжүүдийн үйлдвэрлэсэн бүх
бүтээгдэхүүн борлогдохгүй учраас төлөвлөөгүй нөөц
үүснэ.
Харин төлөвлөсөн нийт зарлага бодит ДНБ-ээс их
болоход аж ахуйн нэгжүүд үйлдвэрлэснээсээ ихийг
худалдаж, нөөц нь төлөвлөснөөс бага болно.
Үүнээс үүдээд тэнцвэрт зарлага гэсэн ойлголт гарч
ирэх ба энэ нь төлөвлөсөн нийт зарлага бодит ДНБ-
тэй тэнцүү байх үеийн зарлага юм.
Хүмүүсийн зарлагын төлөвлөгөө биелж байх
үеийн нийт зарлага буюу бодит ДНБ-ий хэмжээг
тэнцвэрт зарлага гэнэ.
Үнийн түвшин тогтмол үед тэнцвэрт зарлага бодит
ДНБ-ийг тодорхойлдог. Дараах зурагт тэнцвэрт
зарлагыг дүрсэллээ
Зурагт тэнцвэрт зарлагын хэмжээ D цэгт байна. А,
В, С цэгүүдийн хувьд төлөвлөсөн нийт зарлага бодит
ДНБ-ээс их байгаа учир бүтээгдэхүүн, үйлчилгээний
нөөцөд төлөвлөөгүй бууралт гарна. Харин Е, F
цэгийн хувьд бодит ДНБ төлөвлөсөн нийт зарлагаас
илүү гарах учир нөөц төлөвлөөгүй хэмжээгээр
нэмэгдэнэ.
3.Төлөвлөгдсөн хөрөнгө оруулалт ба хадгаламж
Нөгөө талаас макро эдийн засгийн Кейнсийн
тэнцвэрийг төлөвлөгдсөн хадгаламж болон хөрөнгө
оруулалтын тэнцвэрээр тодорхойлох боломжтой.
Өрхүүд татварын дараах орлогоо хэрэглээ эсвэл
хадгаламжид зарцуулна.
Ингэснээр хадгаламж нь тухайн үеийн орлого,
зарлагын урсгалаас гарч байгаа зардал болох учраас
нийт төлөвлөгдсөн зардал нь нийт үйлдвэрлэл буюу
орлогоос бага болно.(E < Y )
Өөрөөр хэлбэл, нийт төлөвлөгдсөн зардал зах зээл
дээрх бүтээгдэхүүн, үйлчилгээг худалдан авахад
хүрэлцэхгүй учраас бүтээгдэхүүн, үйлчилгээний
илүүдэл бий болно.
Нийт эдийн засагт үйлдвэрлэгдэж байгаа
бүтээгдэхүүн, үйлчилгээ нь бүгд эцсийн хэрэглээнд
очдоггүй бөгөөд зарим хэсэг нь үйлдвэрлэлийн явцад
завсрын бүтээгдэхүүн болно.
Иймээс зах зээл дээрх илүүдэл бүтээгдэхүүн,
үйлчилгээг пүүсүүд өөрсдөө хөрөнгө оруулалтын
бараа хэлбэрээр худалдан авснаар макро эдийн засгийн
тэнцвэр хангагдана.
Энэхүү илүүдэл бүтээгдэхүүн, үйлчилгээг худалдан
авахад зарцуулж байгаа зардал нь төлөвлөгдсөн
хөрөнгө оруулалтын зардал юм
Ийнхүү төлөвлөгдсөн хөрөнгө оруулалт ба
хадгаламжийн тэнцвэрийг графикаар харуулбал
дараах хэлбэртэй байна.
I p
S p =f(Y)
I p =S p
Y 1
* =E 1
*
E 1
*
Y
I p ,S p
Графикт дүрсэлсэн цэгт макро эдийн засгийн
Кейнсийн тэнцвэр тогтоно.
Төлөвлөгдсөн хөрөнгө оруулалтын зардал нь тухайн
хугацааны үйлдвэрлэлийн түвшнээс хамаарахгүй учир
хэвтээ тэнхлэгтэй параллель хэлбэрээр дүрслэгдэнэ.
Ерөнхийдөө макро эдийн засгийн тэнцвэрийг
1. Нийт үйлдвэрлэлийг нийт төлөвлөгдсөн зардалтай
харьцуулах
2. Төлөвлөгдсөн хөрөнгө оруулалтыг хадгаламжтай
харьцуулах гэсэн хоёр хандлагаар тодорхойлох
боломжтой.
Өөрөөр хэлбэл, макро эдийн засгийн тэнцвэрийг
хоёр талаас нь тайлбарлана гэсэн үг.
Эдийн засаг хэрхэн тэнцвэрждэг талаар авч үзье.
Нэг талаас нийт төлөвлөгдсөн зардал нь нийт
үйлдвэрлэлтэй тэнцүү биш байх тохиолдол, нөгөө
талаас хадгаламж нь төлөвлөгдсөн хөрөнгө
оруулалттай тэнцүү биш байх тохиолдол тус бүрт
эдийн засаг хэрхэн тэнцвэртэй байх вэ? гэсэн асуулт
гарч ирнэ.
Үүнийг тайлбарлахын тулд Кейнсийн загалмайн
тэнцвэр болон хадгаламж, төлөвлөгдсөн хөрөнгө
оруулалтын тэнцвэрийг дараах графикаар хамтад нь
авч үзье.
Графикт үзүүлснээр нийт төлөвлөгдсөн зардал нь
нийт үйлдвэрлэлээс их байна гэж үзье. / /
Энэ тохиолдолд тухайн хугацааны үйлдвэрлэлийн
түвшин нь тэнцвэрт үйлдвэрлэлийн түвшин -
оос бага байна./ /
Өөрөөр хэлбэл, эдийн засгийн субъектүүдийн
төлөвлөсөн зардлын түвшинг бодит үйлдвэрлэл
хангаж чадахгүй байна.
2 2
E Y
2
Y *
1
Y
*
2 1
Y Y
Энэ үед пүүсүүд үйлдвэрлэлийнхээ хэмжээг нийт
төлөвлөгдсөн зардалтай тэнцүү болтол өсгөснөөр
макро эдийн засгийн тэнцвэр хангагдана./ /
Эсрэг тохиолдолд тухайн хугацааны үйлдвэрлэлийн
түвшин нь нийт төлөвлөгдсөн зардлаас их байна
гэж үзье. / /
*
1
E
3 3
Y E
Энэ үед бодит үйлдвэрлэлийн түвшин нь тэнцвэрт
үйлдвэрлэлийн түвшин - оос их байна.
Нэгэнт нийт төлөвлөгдсөн зардал эдийн засагт
үйлдвэрлэгдсэн бүтээгдэхүүн, үйлчилгээг худалдан
авахад хүрэлцэхгүй байгаа учраас бүтээгдэхүүн,
үйлчилгээний илүүдэл үүснэ.
Өөрөөр хэлбэл, бүтээгдэхүүн, үйлчилгээний
төлөвлөгдөөгүй нөөц бий болно. / /
3
Y
*
1
Y
3 3
Y E

Үүний үр дүнд пүүсүүд үйлдвэрлэлийнхээ хэмжээг
бууруулна.
Энэхүү үйлдвэрлэлийн түвшний бууралт нь нийт
төлөвлөгдсөн зардалтай үйлдвэрлэлийн түвшин тэнцүү
болтол үргэлжилснээр макро эдийн засгийн тэнцвэр
хангагдана. / /
Эцэст нь дүгнэхэд нийт төлөвлөгдсөн зардал нийт
үйлдвэрлэлээс их байгаа тохиолдолд үйлдвэрлэл өснө.
*
1
E
Эсрэг тохиолдолд нийт үйлдвэрлэл нийт
төлөвлөгдсөн зардлаас их байх тохиолдолд
үйлдвэрлэл буурна.
Графикт төлөвлөгдсөн хөрөнгө оруулалт ба
хадгаламжийн тэнцвэрийг дүрсэлсэн байна.
Нийт төлөвлөгдсөн зардал нийт үйлдвэрлэлээс их
байна гэдэг нь төлөвлөгдсөн хөрөнгө оруулалт
хадгаламжаас их байгааг илэрхийлнэ.
Үүнийг дараах байдлаар бичиж болно.
Дээрхээс төлөвлөгдсөн хөрөнгө оруулалт
хадгаламжаас их байна гэдэг нь нийт төлөвлөгдсөн
зардал нийт бодит үйлдвэрлэлээс их байгааг
илэрхийлэх ба нийт бодит үйлдвэрлэл тэнцвэрт
үйлдвэрлэлээс бага байна.
* *
2 2 2 1 2 1
P P
E Y I S Y Y Y Y
   
Эндээс макро эдийн засаг тэнцвэржих явцад бодит
үйлдвэрлэлийн түвшин өснө.
Эсрэг тохиолдолд нийт төлөвлөгдсөн зардал
нийт үйлдвэрлэлээс бага байна гэдэг нь төлөвлөгдсөн
хөрөнгө оруулалт хадгаламжаас бага байгааг
харуулна.
* *
3 3 3 1 3 1
P P
E Y I S Y Y Y Y
   
Энд төлөвлөгдсөн хөрөнгө оруулалтын зардал
хадгаламжаас бага байх нь нийт төлөвлөгдсөн зардал
нийт үйлдвэрлэлээс бага байгааг илэрхийлэх бөгөөд
нийт бодит үйлдвэрлэл тэнцвэрт үйлдвэрлэлийн
түвшнээс их байна.
Иймээс бодит үйлдвэрлэлийн түвшинг бууруулах
замаар макро эдийн засгийг тэнцвэржүүлнэ.
4.Макро эдийн засгийн Кейнсийн тэнцвэр
өөрчлөгдөх нь
Хэт богино хугацаанд макро эдийн засгийн
Кейнсийн тэнцвэрийн хувьд үнийн ерөнхий түвшин
тогтмол байх учраас тэнцвэрт үйлдвэрлэлийн
түвшний өөрчлөлт нь нийт эрэлтийн өөрчлөлтөөс
хамаарахыг өмнө авч үзсэн.
Иймээс макро эдийн засгийн Кейнсийн тэнцвэр нь
нийт эрэлт буюу нийт төлөвлөгдсөн зардал
өөрчлөгдсөнөөр нэг төлвөөс нөгөө төлөвт шилжинэ
Макро эдийн засгийн Кейнсийн тэнцвэр шилжиж
байна гэдэг нь нийт эрэлт, нийт нийлүүлэлтийн
загварын хувьд хэт богино хугацааны тэнцвэр шилжиж
байгааг илэрхийлнэ.
Гол зорилго бол тэнцвэр өөрчлөгдсөнөөр
үйлдвэрлэлийн түвшин, ажил эрхлэлт болон макро
эдийн засгийн гол үзүүлэлтүүд хэрхэн өөрчлөгдөхийг
тодорхойлоход оршино.
Графикт дүрсэлснээр макро эдийн засгийн Кейнсийн
тэнцвэр анх цэгт байсан гэж үзье.
*
1
E
Энэ тохиолдолд үнийн ерөнхий түвшин тогтмол
байхад нийт төлөвлөгдсөн зардал буюу нийт эрэлт
өөрчлөгдсөн гэвэл нийт төлөвлөгдсөн зардлын
бүрэлдэхүүн хэсгүүд болох хэрэглээ, хувийн хөрөнгө
оруулалт, засгийн газрын зардлын аль аль нь
өөрчлөгдөх боломжтой.
Нийт эрэлт буюу нийт төлөвлөгдсөн зардал нэмэгдсэн
гэж үзье. Үүний үр дүнд нийт төлөвлөгдсөн зардлын
муруй зүүн дээш параллелиар шилжинэ.
1 1 4 4
( ) ( )
P P P P P P
E C G I E C G I
      
E 4
*
Y 4
*
Y 4
*
E 5
*
E 4
* E 4=(C p +G p +I p ) 4
E 5=(C p +G p +I p ) 5
Y 5
* =E 5
*
Y 4
* =E 4
*
E 1=(C p +G p +I p ) 1
Y 5
*
Y=E
Y=AS
E=AD
45
Y 1
* =E 1
*
Y 1
*
E 1
*
Y 5
*
P
AS, AD
P=f(E)
P
P 1=f(E)
P 2=f(E)
Y 1
*
P s =f(Y)
E 5
*
E 1
*
Нийт төлөвлөгдсөн зардлын муруй зүүн дээш
шилжсэнээр макро эдийн засгийн тэнцвэр цэгээс
цэгт шилжинэ.
Мөн нийт төлөвлөгдсөн зардал өөрчлөгдөнө гэдэг нь
нийт эрэлт өөрчөгдөнө гэсэн үг.
Иймээс хэт богино хугацааны тэнцвэрийн хувьд
нийт эрэлтийн муруй баруун дээш параллелиар
шилжинэ.
*
1
E
*
4
E
Үүний үр дүнд хэт богино хугацааны макро эдийн
засгийн тэнцвэр цэгээс цэгт шилжинэ.
Кейнсийн загалмайн хувьд тодорхойлж буй тэнцвэр
нь нийт эрэлт, нийт нийлүүлэлтийн загварын хэт
богино хугацааны нийлүүлэлтийн муруйн хувьд
тогтох тэнцвэртэй ижил байна.
*
1
E
*
4
E
Кейнсийн загалмайн хувьд макро эдийн засгийн
тэнцвэр цэгт шилжсэнээр тэнцвэрт
үйлдвэрлэлийн түвшин болж өснө.
Эсрэг тохиолдолд нийт төлөвлөгдсөн зардал
буурснаар нийт төлөвлөгдсөн зардлын муруй баруун
доошоо параллелиар шилжинэ.
* *
1 4
E E

* *
1 4
Y Y

1 1 5 5
( ) ( )
P P P P P P
E C G I E C G I
      
Үүний үр дүнд макро эдийн засгийн тэнцвэр
цэгээс цэгт шилжинэ.
Ингэснээр тэнцвэрт үйлдвэрлэлийн түвшин
болж буурч, ажилгүйдэл өснө.
Өмнөх хэсгүүдэд тухайн эдийн засгийг хаалттай гэж
үзэн макро эдийн засгийн Кейнсийн тэнцвэрийг
тодорхойлж, түүний өөрчлөлтийн талаар авч үзсэн.
* *
1 5
Y Y

*
1
E *
5
E
Харин одоо эдийн засгийг нээлттэй болгож
тэнцвэрийг тодорхойлъё.
Эдийн засгийг нээлттэй болговол нийт төлөвлөгдсөн
зардал дараах байдлаар бичигдэнэ.
E = Cp + Ip + Gp + NXp
- төлөвлөгдсөн цэвэр экспортын зардал
Нээлттэй эдийн засгийн хувьд нийт төлөвлөгдсөн
зардал нь дотоод хүчин зүйлээс гадна гадаад хүчин
зүйлээс хамаарч өөрчлөгдөнө.
Тухайлбал, бусад улсын эдийн засгийн байдал,
бүтээгдэхүүн, үйлчилгээний дэлхийн зах зээлийн
өөрчлөлтийн чиг хандлага болон валютын ханш
зэргээс хамаарна.
P
NX
5.Төлөвлөгдсөн зардлын үржүүлэгч
Эдийн засгийн Кейнсийн тэнцвэрийн хувьд
тэнцвэрт үйлдвэрлэлийн өөрчлөлт зөвхөн нийт
төлөвлөгдсөн зардлын өөрчлөлтөөс хамаардаг.
Нийт төлөвлөгдсөн зардлын бүрэлдэхүүн
хэсгүүдийн аль нэг зардал нь нэг нэгжээр
өөрчлөгдөхөд тэнцвэрт үйлдвэрлэлийн түвшин
хичнээн нэгжээр өөрчлөгдөхийг харуулж байгаа
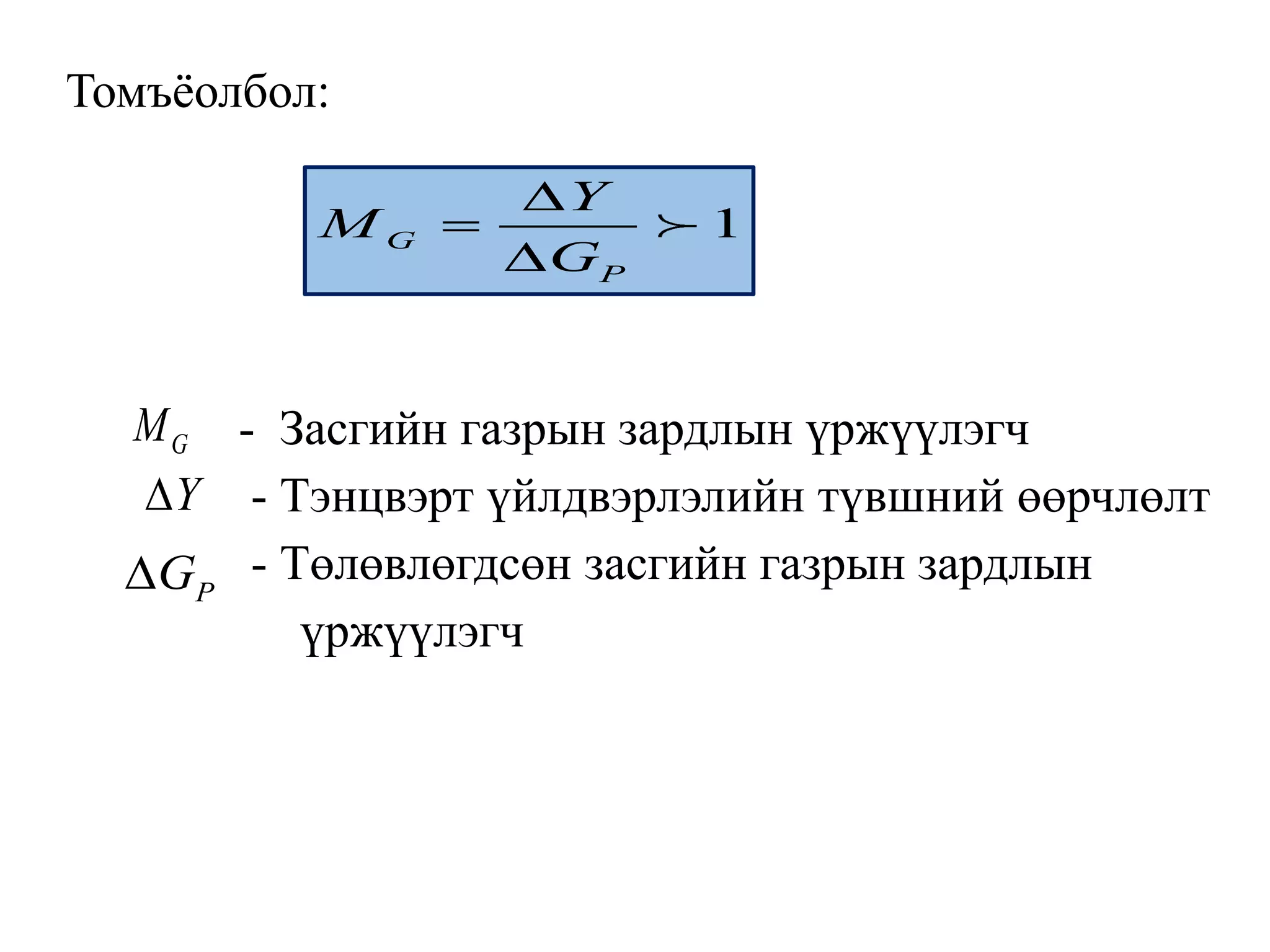
үзүүлэлтйиг үржүүлэгч гэнэ.
Томъёолбол:
M – Multiplier буюу үржүүлэгч /Мультипликатор/
Үржүүлэгчийн онцлог нь төлөвлөгдсөн зардал нэг
нэгжээр өөрчлөгдөхөд тэнцвэрт үйлдвэрлэлийн
түвшин нэг нэгжээс илүүгээр өөрчлөгддөгт оршино.
Энэ утгаараа үржүүлэгч гэж нэрлэдэг.
1
Y
M
E



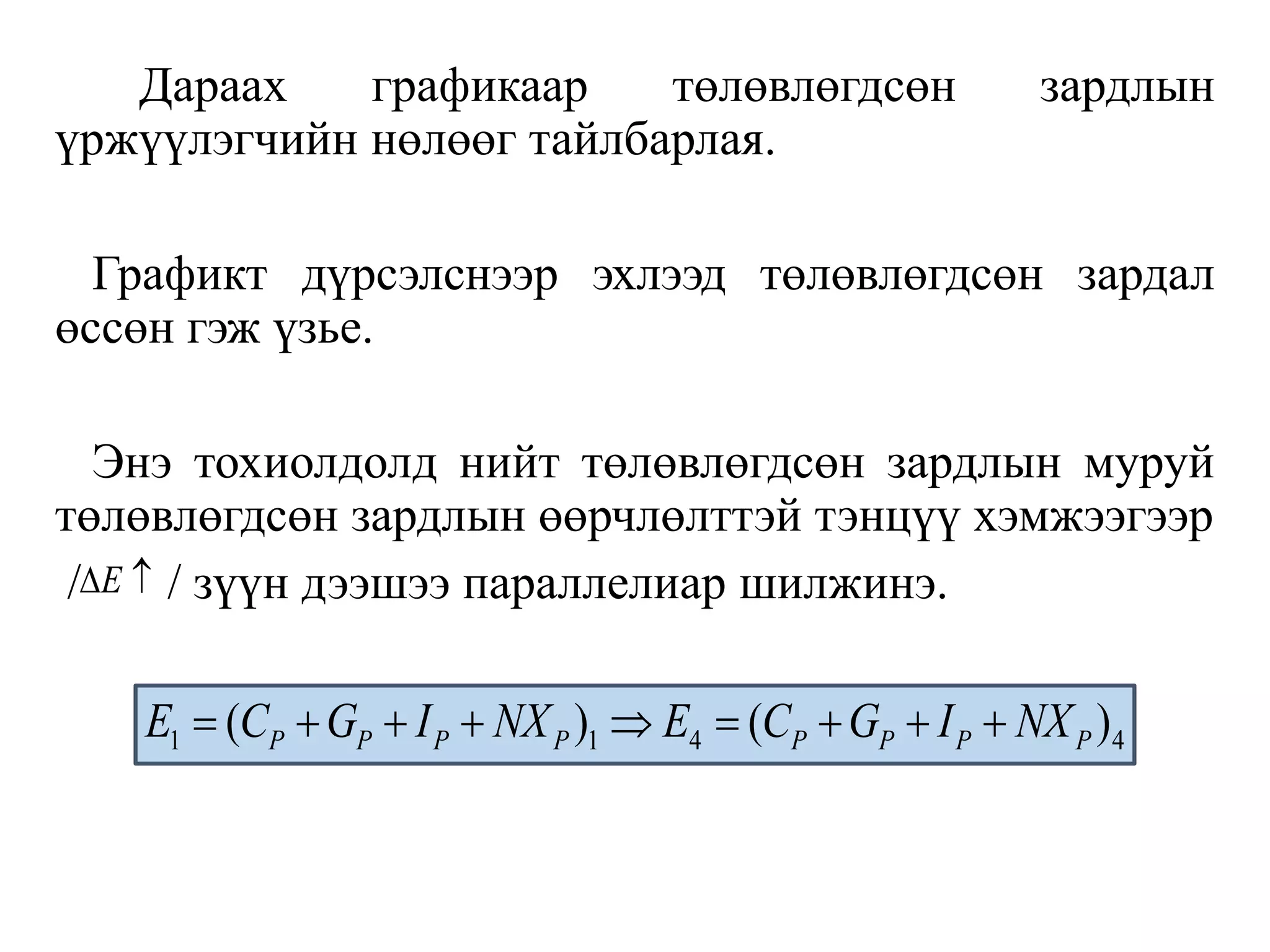
Дараах графикаар төлөвлөгдсөн зардлын
үржүүлэгчийн нөлөөг тайлбарлая.
Графикт дүрсэлснээр эхлээд төлөвлөгдсөн зардал
өссөн гэж үзье.
Энэ тохиолдолд нийт төлөвлөгдсөн зардлын муруй
төлөвлөгдсөн зардлын өөрчлөлттэй тэнцүү хэмжээгээр
/ / зүүн дээшээ параллелиар шилжинэ.
E
 
1 1 4 4
( ) ( )
P P P P P P P P
E C G I NX E C G I NX
        
Y
E
E
Y
Y1
*=E1
*
Y4
*=E4
*
Y5
*=E5
*
E5
*
E4
* E4=(Cp+Gp+Ip+NXp)4
E5=(Cp+Gp+Ip+NXp)5
Y5
*=E5
*
Y4
*=E4
*
E1=(Cp+Gp+Ip+NXp)1
Y=E
Y=AS
E=AD
45
Y1
*=E1
*
E1
*
Үүний үр дүнд макро эдийн засгийн тэнцвэр
цэгээс цэгт шилжих бөгөөд тэнцвэрт
үйлдвэрлэлийн түвшин болж өснө.
Энэхүү үйлдвэрлэлийн өсөлтийн өөрчлөлт нь
төлөвлөгдсөн зардлын өөрчлөлтөөс их болох нь
тодорхой харагдаж байна. / /
Нийт төлөвлөгдсөн зардлын өөрчлөлт
үржүүлэгчийн нөлөөлөлтэй байдаг нь дараах хоёр
хүчин зүйлтэй холбоотой.
*
1
E
*
4
E
* *
1 4
Y Y

Y E
 
1.Эдийн засагт орлого, зарлагын урсгал тасралтгүй
явагдаж байх бөгөөд нэг субъектын зарцуулсан
зардал нь нөгөөгийн орлого болж байдаг.
2.Орлого өөрчлөгдсөнөөр хэрэглээ ба хадгаламж
хоёулаа өөрчлөгдөнө.
Хэрэглээ болон хадгаламж ямар хэмжээгээр
өөрчлөгдөх нь ахиу хэрэглэх хандлага ба ахиу
хадгалах хандлагаас хамаарна.
Тухайн нэг эдийн засгийн субъектын төлөвлөсөн
зардлаа өөрчлөх талаарх шийдвэр нь үнэндээ бүх
эдийн засгийн субъектүүдийн зардлыг өөрчилж байдаг
Гэвч төлөвлөсөн зардлын анхны өөрчлөлтөөс цааших
нөлөө нь улам бүр буурна.
Нийт төлөвлөгдсөн зардлын бүрэлдэхүүн тус бүрийн
хувьд үржүүлэгчийг тодорхойлох боломжтой.
Үүнд:
 Хэрэглээний зардлын үржүүлэгч
 Засгийн газрын зардлын үржүүлэгч
 Хөрөнгө оруулалтын зардлын үржүүлэгч
 Цэвэр экспортын зардлын үржүүлэгч
Хэрэглээний зардлын үржүүлэгч
Хэрэглээний зардлын үржүүлэгч нь төлөвлөгдсөн
хэрэглээний зардал нэг нэгжээр өөрчлөгдөхөд тэнцвэрт
үйлдвэрлэлийн түвшин хичнээн нэгжээр
өөрчлөгдөхийг харуулна.
Томъёолбол:
- Хэрэглээний зардлын үржүүлэгч
- Тэнцвэрт үйлдвэрлэлийн түвшний өөрчлөлт
- Төлөвлөгдсөн хэрэглээний зардлын өөрчлөлт
Мөн ахиу хэрэглэх хандлага ба ахиу хадгалах
хандлагын хоорондох хамаарлыг ашиглавал
хэрэглээний зардлын үржүүлэгч нь ахиу хадгалах
хандлагатай урвуу хамааралтай .
1
C
P
Y
M
C



C
M
Y

P
C

Өөрөөр хэлбэл, хэрэглээний зардлын үржүүлэгчийн
хувьд ахиу хадгалах хандлага бага байх тусам
үржүүлэгчийн нөлөөлөл их байна гэсэн үг.
Засгийн газрын зардлын үржүүлэгч
Засгийн газрын зардлын үржүүлэгч нь төлөвлөгдсөн
засгийн газрын зардал нэг нэгжээр өөрчлөгдөхөд
тэнцвэрт үйлдвэрлэлийн түвшин хичнээн нэгжээр
өөрчлөгдөхийг харуулна.
1 1
1
1
C
M
MPC MPS
 

Томъёолбол:
- Засгийн газрын зардлын үржүүлэгч
- Тэнцвэрт үйлдвэрлэлийн түвшний өөрчлөлт
- Төлөвлөгдсөн засгийн газрын зардлын
үржүүлэгч
1
G
P
Y
M
G



G
M
Y

P
G

Хөрөнгө оруулалтын зардлын үржүүлэгч
Төлөвлөгдсөн хөрөнгө оруулалтын зардлын
үржүүлэгчийг дээрх зарчмаар тодорхойлох
боломжтой.
Хөрөнгө оруулалтын зардлын үржүүлэгч нь
төлөвлөгдсөн хөрөнгө оруулалтын зардал нэг
нэгжээр өөрчлөгдөхөд тэнцвэрт үйлдвэрлэл хичнээн
нэгжээр өөрчлөгдөхийг харуулна.
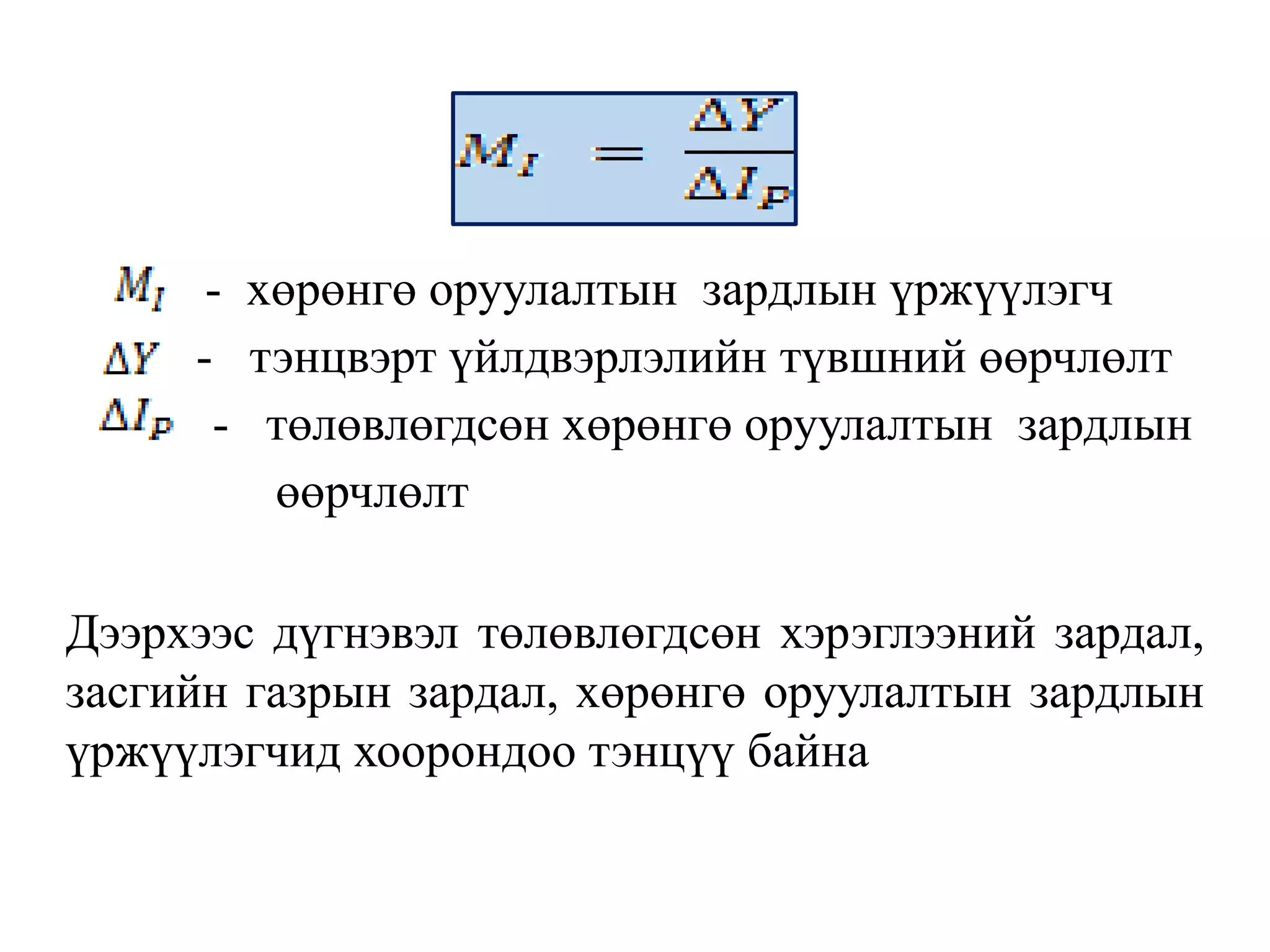
- хөрөнгө оруулалтын зардлын үржүүлэгч
- тэнцвэрт үйлдвэрлэлийн түвшний өөрчлөлт
- төлөвлөгдсөн хөрөнгө оруулалтын зардлын
өөрчлөлт
Дээрхээс дүгнэвэл төлөвлөгдсөн хэрэглээний зардал,
засгийн газрын зардал, хөрөнгө оруулалтын зардлын
үржүүлэгчид хоорондоо тэнцүү байна
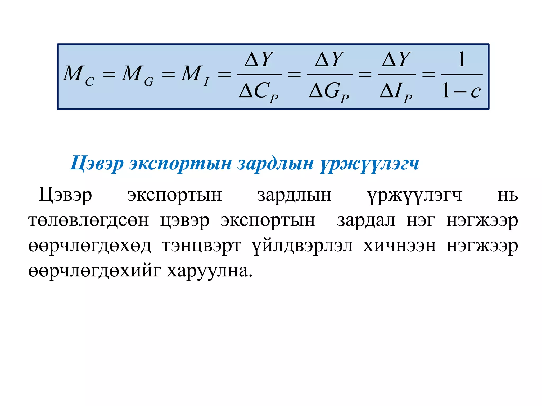
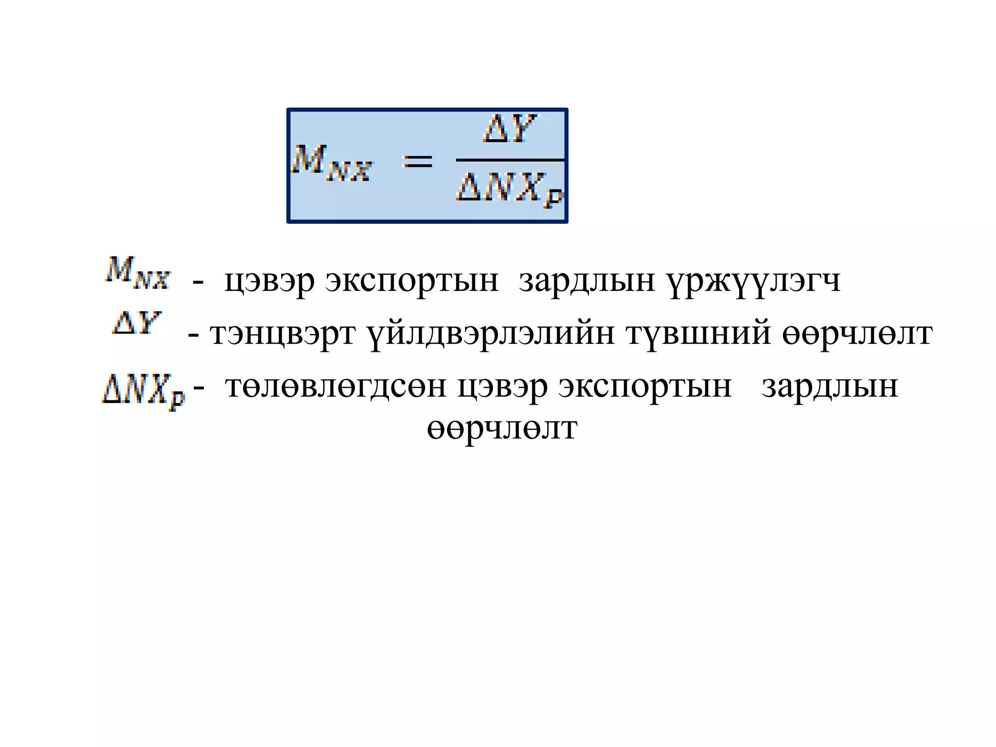
Цэвэр экспортын зардлын үржүүлэгч
Цэвэр экспортын зардлын үржүүлэгч нь
төлөвлөгдсөн цэвэр экспортын зардал нэг нэгжээр
өөрчлөгдөхөд тэнцвэрт үйлдвэрлэл хичнээн нэгжээр
өөрчлөгдөхийг харуулна.
1
1
C G I
P P P
Y Y Y
M M M
C G I c
  
     
   
- цэвэр экспортын зардлын үржүүлэгч
- тэнцвэрт үйлдвэрлэлийн түвшний өөрчлөлт
- төлөвлөгдсөн цэвэр экспортын зардлын
өөрчлөлт
АНХААРАЛ ТАВЬСАНД БАЯРЛАЛАА

Macrol9.2020 2021

  • 1.
    НИЙТ ЗАРЛАГЫН ЗАГВАР /THEAGGREGATE EXPENDITURES MODEL / 1.Хэт богино хугацааны макро эдийн засгийн тэнцвэрийг тодорхойлох нь 2. Кейнсийн загалмайг ашиглан макро эдийн засгийн тэнцвэрийг тодорхойлох нь 3.Төлөвлөгдсөн хөрөнгө оруулалт ба хадгаламжийн тэнцвэр 4. Макро эдийн засгийн Кейнсийн тэнцвэр өөрчлөгдөх нь 5. Төлөвлөгдсөн зардлын үржүүлэгч
  • 2.
    1.Хэт богино хугацаанымакро эдийн засгийн тэнцвэрийг тодорхойлох нь Өмнө нь макро эдийн засгийн төлөв байдлыг тодорхойлохын тулд нийт эрэлт ба нийт нийлүүлэлтийн загварыг авч үзсэн. Энэ хэсэгт Кейнсийн онол дээр суурилдаг нийт зарлагын загварыг авч үзэх болно. Макро эдийн засгийн тэнцвэрийг Кейнсийн онолын үүднээс тайлбарлах хандлага нь үнэндээ хэт богино хугацааны тэнцвэрийн дэлгэрэнгүй тайлбар юм.
  • 3.
    Кейнсийн онолоор богинохугацаанд үнийн түвшин тогтмол ба нийт нийлүүлэлтийн муруй хэвтээ тэнхлэгтэй параллель байдаг учраас эдийн засагт хэдий хэмжээний бүтээгдэхүүн, үйлчилгээ борлуулагдах, бодит ДНБ-ий тэнцвэрт хэмжээ хэд байх нь зөвхөн нийт эрэлтээс хамаардаг. E 1 * E * E 2 * P s =f(Y) Y 1 * Y * P 2=f(E) P 1=f(E) P P=f(E) AS, AD P Y 2 *
  • 4.
    Графикт дүрсэлсэн тэнцвэрийнхувьд үнийн ерөнхий түвшин тогтмол байх ба тэнцвэрт бодит үйлдвэрлэлийн өөрчлөлт нь зөвхөн нийт эрэлтийн өөрчлөлтөөс хамаарч байна. Энэ утгаараа Кейнсийн талын эдийн засагчдыг нийт эрэлтийн талыг баримтлагчид гэж нэрлэх бөгөөд тэд үйлдвэрлэлийн түвшинд зөвхөн капитал, хөдөлмөр, технологи нөлөөлнө гэж үздэг Сонгодог онолынхныг шүүмжилдэг. * 1 E
  • 5.
    2.Кейнсийн загалмайг ашигланмакро эдийн засгийн тэнцвэрийг тодорхойлох нь Кейнсийн онолын үүднээс макро эдийн засгийн тэнцвэрийг тодорхойлохын тулд дараах хоёр нөхцлийг тавина. 1.Үнийн ерөнхий түвшин тогтмол байна 2.Тухайн эдийн засаг хаалттай буюу цэвэр экспорт тэгтэй тэнцүү байна. (NX = 0) Макро эдийн засгийн Кейнсийн тэнцвэрийг авч үзэхдээ Кейнсийн загалмайг ашиглана.
  • 6.
    Кейнсийн загалмайг графиктдүрслэхдээ хэвтээ тэнхлэгт нийт бодит зардал /GDP/ буюу нийт нийлүүлэлтийн тоо хэмжээг, босоо тэнхлэгт нийт төлөвлөгдсөн зардал буюу нийт эрэлтийн тоо хэмжээг тус тус авна. Зурагт 45 хэмийн шулуун дээрх цэг бүр төлөвлөсөн нийт зардал бодит ДНБ-тэй тэнцүү байх үеийг харуулна. Иймээс тэнцвэрт үйдвэрлэл нь нийт зарлагын муруй 45 хэмийн шулуунтай огтлолцсон цэгээр тодорхойлогдоно.
  • 7.
    Бодит нийт зарлагабодит ДНБ-тэй үргэлж тэнцүү байдаг. Учир нь эдийн засагт үйлдвэрлэсэн бүтээгдэхүүн, үйлчилгээг худалдан авахад гаргасан нийт зарлага нь үйлдвэрлэсэн бүтээгдэхүүн, үйлчилгээний үнийн дүнтэй тэнцэх ёстой. Харин төлөвлөсөн нийт зарлага бодит нийт зарлагатай тэнцэх албагүй.
  • 8.
    Яагаад бодит зарлагатөлөвлөсөн зарлагаас зөрж байна вэ? Яагаад зарлагын төлөвлөгөө биелэхгүй байгаа юм бол? Учир нь аж ахуйн нэгжүүдийн бүтээгдэхүүний нөөцөд төлөвлөөгүй өөрчлөлт орж байдаг. Хувь хүмүүс төлөвлөсөн зарлага гаргана, засгийн газар төлөвлөсөн худалдан авалтаа хийнэ, цэвэр экспорт төлөвлөсний дагуу хийгдэнэ, аж ахуйн нэгжүүд ч шинэ барилга, үйлдвэр, тоног төхөөрөмж авахаар зардлаа төлөвлөнө.
  • 9.
    Харин аж ахуйннэгжүүдийн бүтээгдэхүүний нөөц өөрчлөгдөж байдаг. Жишээ нь, төлөвлөсөн нийт зарлага бодит ДНБ-ээс бага болоход аж ахуйн нэгжүүдийн үйлдвэрлэсэн бүх бүтээгдэхүүн борлогдохгүй учраас төлөвлөөгүй нөөц үүснэ. Харин төлөвлөсөн нийт зарлага бодит ДНБ-ээс их болоход аж ахуйн нэгжүүд үйлдвэрлэснээсээ ихийг худалдаж, нөөц нь төлөвлөснөөс бага болно.
  • 10.
    Үүнээс үүдээд тэнцвэртзарлага гэсэн ойлголт гарч ирэх ба энэ нь төлөвлөсөн нийт зарлага бодит ДНБ- тэй тэнцүү байх үеийн зарлага юм. Хүмүүсийн зарлагын төлөвлөгөө биелж байх үеийн нийт зарлага буюу бодит ДНБ-ий хэмжээг тэнцвэрт зарлага гэнэ. Үнийн түвшин тогтмол үед тэнцвэрт зарлага бодит ДНБ-ийг тодорхойлдог. Дараах зурагт тэнцвэрт зарлагыг дүрсэллээ
  • 12.
    Зурагт тэнцвэрт зарлагынхэмжээ D цэгт байна. А, В, С цэгүүдийн хувьд төлөвлөсөн нийт зарлага бодит ДНБ-ээс их байгаа учир бүтээгдэхүүн, үйлчилгээний нөөцөд төлөвлөөгүй бууралт гарна. Харин Е, F цэгийн хувьд бодит ДНБ төлөвлөсөн нийт зарлагаас илүү гарах учир нөөц төлөвлөөгүй хэмжээгээр нэмэгдэнэ.
  • 21.
    3.Төлөвлөгдсөн хөрөнгө оруулалтба хадгаламж Нөгөө талаас макро эдийн засгийн Кейнсийн тэнцвэрийг төлөвлөгдсөн хадгаламж болон хөрөнгө оруулалтын тэнцвэрээр тодорхойлох боломжтой. Өрхүүд татварын дараах орлогоо хэрэглээ эсвэл хадгаламжид зарцуулна. Ингэснээр хадгаламж нь тухайн үеийн орлого, зарлагын урсгалаас гарч байгаа зардал болох учраас нийт төлөвлөгдсөн зардал нь нийт үйлдвэрлэл буюу орлогоос бага болно.(E < Y )
  • 22.
    Өөрөөр хэлбэл, нийттөлөвлөгдсөн зардал зах зээл дээрх бүтээгдэхүүн, үйлчилгээг худалдан авахад хүрэлцэхгүй учраас бүтээгдэхүүн, үйлчилгээний илүүдэл бий болно. Нийт эдийн засагт үйлдвэрлэгдэж байгаа бүтээгдэхүүн, үйлчилгээ нь бүгд эцсийн хэрэглээнд очдоггүй бөгөөд зарим хэсэг нь үйлдвэрлэлийн явцад завсрын бүтээгдэхүүн болно.
  • 23.
    Иймээс зах зээлдээрх илүүдэл бүтээгдэхүүн, үйлчилгээг пүүсүүд өөрсдөө хөрөнгө оруулалтын бараа хэлбэрээр худалдан авснаар макро эдийн засгийн тэнцвэр хангагдана. Энэхүү илүүдэл бүтээгдэхүүн, үйлчилгээг худалдан авахад зарцуулж байгаа зардал нь төлөвлөгдсөн хөрөнгө оруулалтын зардал юм
  • 24.
    Ийнхүү төлөвлөгдсөн хөрөнгөоруулалт ба хадгаламжийн тэнцвэрийг графикаар харуулбал дараах хэлбэртэй байна. I p S p =f(Y) I p =S p Y 1 * =E 1 * E 1 * Y I p ,S p
  • 25.
    Графикт дүрсэлсэн цэгтмакро эдийн засгийн Кейнсийн тэнцвэр тогтоно. Төлөвлөгдсөн хөрөнгө оруулалтын зардал нь тухайн хугацааны үйлдвэрлэлийн түвшнээс хамаарахгүй учир хэвтээ тэнхлэгтэй параллель хэлбэрээр дүрслэгдэнэ.
  • 27.
    Ерөнхийдөө макро эдийнзасгийн тэнцвэрийг 1. Нийт үйлдвэрлэлийг нийт төлөвлөгдсөн зардалтай харьцуулах 2. Төлөвлөгдсөн хөрөнгө оруулалтыг хадгаламжтай харьцуулах гэсэн хоёр хандлагаар тодорхойлох боломжтой. Өөрөөр хэлбэл, макро эдийн засгийн тэнцвэрийг хоёр талаас нь тайлбарлана гэсэн үг.
  • 28.
    Эдийн засаг хэрхэнтэнцвэрждэг талаар авч үзье. Нэг талаас нийт төлөвлөгдсөн зардал нь нийт үйлдвэрлэлтэй тэнцүү биш байх тохиолдол, нөгөө талаас хадгаламж нь төлөвлөгдсөн хөрөнгө оруулалттай тэнцүү биш байх тохиолдол тус бүрт эдийн засаг хэрхэн тэнцвэртэй байх вэ? гэсэн асуулт гарч ирнэ. Үүнийг тайлбарлахын тулд Кейнсийн загалмайн тэнцвэр болон хадгаламж, төлөвлөгдсөн хөрөнгө оруулалтын тэнцвэрийг дараах графикаар хамтад нь авч үзье.
  • 30.
    Графикт үзүүлснээр нийттөлөвлөгдсөн зардал нь нийт үйлдвэрлэлээс их байна гэж үзье. / / Энэ тохиолдолд тухайн хугацааны үйлдвэрлэлийн түвшин нь тэнцвэрт үйлдвэрлэлийн түвшин - оос бага байна./ / Өөрөөр хэлбэл, эдийн засгийн субъектүүдийн төлөвлөсөн зардлын түвшинг бодит үйлдвэрлэл хангаж чадахгүй байна. 2 2 E Y 2 Y * 1 Y * 2 1 Y Y
  • 31.
    Энэ үед пүүсүүдүйлдвэрлэлийнхээ хэмжээг нийт төлөвлөгдсөн зардалтай тэнцүү болтол өсгөснөөр макро эдийн засгийн тэнцвэр хангагдана./ / Эсрэг тохиолдолд тухайн хугацааны үйлдвэрлэлийн түвшин нь нийт төлөвлөгдсөн зардлаас их байна гэж үзье. / / * 1 E 3 3 Y E
  • 32.
    Энэ үед бодитүйлдвэрлэлийн түвшин нь тэнцвэрт үйлдвэрлэлийн түвшин - оос их байна. Нэгэнт нийт төлөвлөгдсөн зардал эдийн засагт үйлдвэрлэгдсэн бүтээгдэхүүн, үйлчилгээг худалдан авахад хүрэлцэхгүй байгаа учраас бүтээгдэхүүн, үйлчилгээний илүүдэл үүснэ. Өөрөөр хэлбэл, бүтээгдэхүүн, үйлчилгээний төлөвлөгдөөгүй нөөц бий болно. / / 3 Y * 1 Y 3 3 Y E 
  • 33.
    Үүний үр дүндпүүсүүд үйлдвэрлэлийнхээ хэмжээг бууруулна. Энэхүү үйлдвэрлэлийн түвшний бууралт нь нийт төлөвлөгдсөн зардалтай үйлдвэрлэлийн түвшин тэнцүү болтол үргэлжилснээр макро эдийн засгийн тэнцвэр хангагдана. / / Эцэст нь дүгнэхэд нийт төлөвлөгдсөн зардал нийт үйлдвэрлэлээс их байгаа тохиолдолд үйлдвэрлэл өснө. * 1 E
  • 34.
    Эсрэг тохиолдолд нийтүйлдвэрлэл нийт төлөвлөгдсөн зардлаас их байх тохиолдолд үйлдвэрлэл буурна. Графикт төлөвлөгдсөн хөрөнгө оруулалт ба хадгаламжийн тэнцвэрийг дүрсэлсэн байна. Нийт төлөвлөгдсөн зардал нийт үйлдвэрлэлээс их байна гэдэг нь төлөвлөгдсөн хөрөнгө оруулалт хадгаламжаас их байгааг илэрхийлнэ.
  • 35.
    Үүнийг дараах байдлаарбичиж болно. Дээрхээс төлөвлөгдсөн хөрөнгө оруулалт хадгаламжаас их байна гэдэг нь нийт төлөвлөгдсөн зардал нийт бодит үйлдвэрлэлээс их байгааг илэрхийлэх ба нийт бодит үйлдвэрлэл тэнцвэрт үйлдвэрлэлээс бага байна. * * 2 2 2 1 2 1 P P E Y I S Y Y Y Y    
  • 36.
    Эндээс макро эдийнзасаг тэнцвэржих явцад бодит үйлдвэрлэлийн түвшин өснө. Эсрэг тохиолдолд нийт төлөвлөгдсөн зардал нийт үйлдвэрлэлээс бага байна гэдэг нь төлөвлөгдсөн хөрөнгө оруулалт хадгаламжаас бага байгааг харуулна. * * 3 3 3 1 3 1 P P E Y I S Y Y Y Y    
  • 37.
    Энд төлөвлөгдсөн хөрөнгөоруулалтын зардал хадгаламжаас бага байх нь нийт төлөвлөгдсөн зардал нийт үйлдвэрлэлээс бага байгааг илэрхийлэх бөгөөд нийт бодит үйлдвэрлэл тэнцвэрт үйлдвэрлэлийн түвшнээс их байна. Иймээс бодит үйлдвэрлэлийн түвшинг бууруулах замаар макро эдийн засгийг тэнцвэржүүлнэ.
  • 55.
    4.Макро эдийн засгийнКейнсийн тэнцвэр өөрчлөгдөх нь Хэт богино хугацаанд макро эдийн засгийн Кейнсийн тэнцвэрийн хувьд үнийн ерөнхий түвшин тогтмол байх учраас тэнцвэрт үйлдвэрлэлийн түвшний өөрчлөлт нь нийт эрэлтийн өөрчлөлтөөс хамаарахыг өмнө авч үзсэн. Иймээс макро эдийн засгийн Кейнсийн тэнцвэр нь нийт эрэлт буюу нийт төлөвлөгдсөн зардал өөрчлөгдсөнөөр нэг төлвөөс нөгөө төлөвт шилжинэ
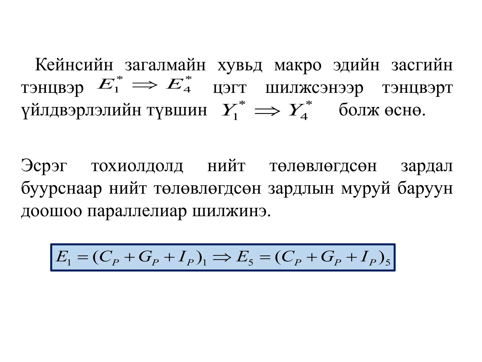
  • 56.
    Макро эдийн засгийнКейнсийн тэнцвэр шилжиж байна гэдэг нь нийт эрэлт, нийт нийлүүлэлтийн загварын хувьд хэт богино хугацааны тэнцвэр шилжиж байгааг илэрхийлнэ. Гол зорилго бол тэнцвэр өөрчлөгдсөнөөр үйлдвэрлэлийн түвшин, ажил эрхлэлт болон макро эдийн засгийн гол үзүүлэлтүүд хэрхэн өөрчлөгдөхийг тодорхойлоход оршино. Графикт дүрсэлснээр макро эдийн засгийн Кейнсийн тэнцвэр анх цэгт байсан гэж үзье. * 1 E
  • 57.
    Энэ тохиолдолд үнийнерөнхий түвшин тогтмол байхад нийт төлөвлөгдсөн зардал буюу нийт эрэлт өөрчлөгдсөн гэвэл нийт төлөвлөгдсөн зардлын бүрэлдэхүүн хэсгүүд болох хэрэглээ, хувийн хөрөнгө оруулалт, засгийн газрын зардлын аль аль нь өөрчлөгдөх боломжтой. Нийт эрэлт буюу нийт төлөвлөгдсөн зардал нэмэгдсэн гэж үзье. Үүний үр дүнд нийт төлөвлөгдсөн зардлын муруй зүүн дээш параллелиар шилжинэ. 1 1 4 4 ( ) ( ) P P P P P P E C G I E C G I       
  • 58.
    E 4 * Y 4 * Y4 * E 5 * E 4 * E 4=(C p +G p +I p ) 4 E 5=(C p +G p +I p ) 5 Y 5 * =E 5 * Y 4 * =E 4 * E 1=(C p +G p +I p ) 1 Y 5 * Y=E Y=AS E=AD 45 Y 1 * =E 1 * Y 1 * E 1 * Y 5 * P AS, AD P=f(E) P P 1=f(E) P 2=f(E) Y 1 * P s =f(Y) E 5 * E 1 *
  • 59.
    Нийт төлөвлөгдсөн зардлынмуруй зүүн дээш шилжсэнээр макро эдийн засгийн тэнцвэр цэгээс цэгт шилжинэ. Мөн нийт төлөвлөгдсөн зардал өөрчлөгдөнө гэдэг нь нийт эрэлт өөрчөгдөнө гэсэн үг. Иймээс хэт богино хугацааны тэнцвэрийн хувьд нийт эрэлтийн муруй баруун дээш параллелиар шилжинэ. * 1 E * 4 E
  • 60.
    Үүний үр дүндхэт богино хугацааны макро эдийн засгийн тэнцвэр цэгээс цэгт шилжинэ. Кейнсийн загалмайн хувьд тодорхойлж буй тэнцвэр нь нийт эрэлт, нийт нийлүүлэлтийн загварын хэт богино хугацааны нийлүүлэлтийн муруйн хувьд тогтох тэнцвэртэй ижил байна. * 1 E * 4 E
  • 61.
    Кейнсийн загалмайн хувьдмакро эдийн засгийн тэнцвэр цэгт шилжсэнээр тэнцвэрт үйлдвэрлэлийн түвшин болж өснө. Эсрэг тохиолдолд нийт төлөвлөгдсөн зардал буурснаар нийт төлөвлөгдсөн зардлын муруй баруун доошоо параллелиар шилжинэ. * * 1 4 E E  * * 1 4 Y Y  1 1 5 5 ( ) ( ) P P P P P P E C G I E C G I       
  • 62.
    Үүний үр дүндмакро эдийн засгийн тэнцвэр цэгээс цэгт шилжинэ. Ингэснээр тэнцвэрт үйлдвэрлэлийн түвшин болж буурч, ажилгүйдэл өснө. Өмнөх хэсгүүдэд тухайн эдийн засгийг хаалттай гэж үзэн макро эдийн засгийн Кейнсийн тэнцвэрийг тодорхойлж, түүний өөрчлөлтийн талаар авч үзсэн. * * 1 5 Y Y  * 1 E * 5 E
  • 63.
    Харин одоо эдийнзасгийг нээлттэй болгож тэнцвэрийг тодорхойлъё. Эдийн засгийг нээлттэй болговол нийт төлөвлөгдсөн зардал дараах байдлаар бичигдэнэ. E = Cp + Ip + Gp + NXp
  • 64.
    - төлөвлөгдсөн цэвэрэкспортын зардал Нээлттэй эдийн засгийн хувьд нийт төлөвлөгдсөн зардал нь дотоод хүчин зүйлээс гадна гадаад хүчин зүйлээс хамаарч өөрчлөгдөнө. Тухайлбал, бусад улсын эдийн засгийн байдал, бүтээгдэхүүн, үйлчилгээний дэлхийн зах зээлийн өөрчлөлтийн чиг хандлага болон валютын ханш зэргээс хамаарна. P NX
  • 65.
    5.Төлөвлөгдсөн зардлын үржүүлэгч Эдийнзасгийн Кейнсийн тэнцвэрийн хувьд тэнцвэрт үйлдвэрлэлийн өөрчлөлт зөвхөн нийт төлөвлөгдсөн зардлын өөрчлөлтөөс хамаардаг. Нийт төлөвлөгдсөн зардлын бүрэлдэхүүн хэсгүүдийн аль нэг зардал нь нэг нэгжээр өөрчлөгдөхөд тэнцвэрт үйлдвэрлэлийн түвшин хичнээн нэгжээр өөрчлөгдөхийг харуулж байгаа үзүүлэлтйиг үржүүлэгч гэнэ.
  • 66.
    Томъёолбол: M – Multiplierбуюу үржүүлэгч /Мультипликатор/ Үржүүлэгчийн онцлог нь төлөвлөгдсөн зардал нэг нэгжээр өөрчлөгдөхөд тэнцвэрт үйлдвэрлэлийн түвшин нэг нэгжээс илүүгээр өөрчлөгддөгт оршино. Энэ утгаараа үржүүлэгч гэж нэрлэдэг. 1 Y M E   
  • 67.
    Дараах графикаар төлөвлөгдсөнзардлын үржүүлэгчийн нөлөөг тайлбарлая. Графикт дүрсэлснээр эхлээд төлөвлөгдсөн зардал өссөн гэж үзье. Энэ тохиолдолд нийт төлөвлөгдсөн зардлын муруй төлөвлөгдсөн зардлын өөрчлөлттэй тэнцүү хэмжээгээр / / зүүн дээшээ параллелиар шилжинэ. E   1 1 4 4 ( ) ( ) P P P P P P P P E C G I NX E C G I NX         
  • 68.
  • 69.
    Үүний үр дүндмакро эдийн засгийн тэнцвэр цэгээс цэгт шилжих бөгөөд тэнцвэрт үйлдвэрлэлийн түвшин болж өснө. Энэхүү үйлдвэрлэлийн өсөлтийн өөрчлөлт нь төлөвлөгдсөн зардлын өөрчлөлтөөс их болох нь тодорхой харагдаж байна. / / Нийт төлөвлөгдсөн зардлын өөрчлөлт үржүүлэгчийн нөлөөлөлтэй байдаг нь дараах хоёр хүчин зүйлтэй холбоотой. * 1 E * 4 E * * 1 4 Y Y  Y E  
  • 70.
    1.Эдийн засагт орлого,зарлагын урсгал тасралтгүй явагдаж байх бөгөөд нэг субъектын зарцуулсан зардал нь нөгөөгийн орлого болж байдаг. 2.Орлого өөрчлөгдсөнөөр хэрэглээ ба хадгаламж хоёулаа өөрчлөгдөнө. Хэрэглээ болон хадгаламж ямар хэмжээгээр өөрчлөгдөх нь ахиу хэрэглэх хандлага ба ахиу хадгалах хандлагаас хамаарна.
  • 71.
    Тухайн нэг эдийнзасгийн субъектын төлөвлөсөн зардлаа өөрчлөх талаарх шийдвэр нь үнэндээ бүх эдийн засгийн субъектүүдийн зардлыг өөрчилж байдаг Гэвч төлөвлөсөн зардлын анхны өөрчлөлтөөс цааших нөлөө нь улам бүр буурна. Нийт төлөвлөгдсөн зардлын бүрэлдэхүүн тус бүрийн хувьд үржүүлэгчийг тодорхойлох боломжтой. Үүнд:
  • 72.
     Хэрэглээний зардлынүржүүлэгч  Засгийн газрын зардлын үржүүлэгч  Хөрөнгө оруулалтын зардлын үржүүлэгч  Цэвэр экспортын зардлын үржүүлэгч Хэрэглээний зардлын үржүүлэгч Хэрэглээний зардлын үржүүлэгч нь төлөвлөгдсөн хэрэглээний зардал нэг нэгжээр өөрчлөгдөхөд тэнцвэрт үйлдвэрлэлийн түвшин хичнээн нэгжээр өөрчлөгдөхийг харуулна.
  • 73.
    Томъёолбол: - Хэрэглээний зардлынүржүүлэгч - Тэнцвэрт үйлдвэрлэлийн түвшний өөрчлөлт - Төлөвлөгдсөн хэрэглээний зардлын өөрчлөлт Мөн ахиу хэрэглэх хандлага ба ахиу хадгалах хандлагын хоорондох хамаарлыг ашиглавал хэрэглээний зардлын үржүүлэгч нь ахиу хадгалах хандлагатай урвуу хамааралтай . 1 C P Y M C    C M Y  P C 
  • 74.
    Өөрөөр хэлбэл, хэрэглээнийзардлын үржүүлэгчийн хувьд ахиу хадгалах хандлага бага байх тусам үржүүлэгчийн нөлөөлөл их байна гэсэн үг. Засгийн газрын зардлын үржүүлэгч Засгийн газрын зардлын үржүүлэгч нь төлөвлөгдсөн засгийн газрын зардал нэг нэгжээр өөрчлөгдөхөд тэнцвэрт үйлдвэрлэлийн түвшин хичнээн нэгжээр өөрчлөгдөхийг харуулна. 1 1 1 1 C M MPC MPS   
  • 75.
    Томъёолбол: - Засгийн газрынзардлын үржүүлэгч - Тэнцвэрт үйлдвэрлэлийн түвшний өөрчлөлт - Төлөвлөгдсөн засгийн газрын зардлын үржүүлэгч 1 G P Y M G    G M Y  P G 
  • 76.
    Хөрөнгө оруулалтын зардлынүржүүлэгч Төлөвлөгдсөн хөрөнгө оруулалтын зардлын үржүүлэгчийг дээрх зарчмаар тодорхойлох боломжтой. Хөрөнгө оруулалтын зардлын үржүүлэгч нь төлөвлөгдсөн хөрөнгө оруулалтын зардал нэг нэгжээр өөрчлөгдөхөд тэнцвэрт үйлдвэрлэл хичнээн нэгжээр өөрчлөгдөхийг харуулна.
  • 77.
    - хөрөнгө оруулалтынзардлын үржүүлэгч - тэнцвэрт үйлдвэрлэлийн түвшний өөрчлөлт - төлөвлөгдсөн хөрөнгө оруулалтын зардлын өөрчлөлт Дээрхээс дүгнэвэл төлөвлөгдсөн хэрэглээний зардал, засгийн газрын зардал, хөрөнгө оруулалтын зардлын үржүүлэгчид хоорондоо тэнцүү байна
  • 78.
    Цэвэр экспортын зардлынүржүүлэгч Цэвэр экспортын зардлын үржүүлэгч нь төлөвлөгдсөн цэвэр экспортын зардал нэг нэгжээр өөрчлөгдөхөд тэнцвэрт үйлдвэрлэл хичнээн нэгжээр өөрчлөгдөхийг харуулна. 1 1 C G I P P P Y Y Y M M M C G I c             
  • 79.
    - цэвэр экспортынзардлын үржүүлэгч - тэнцвэрт үйлдвэрлэлийн түвшний өөрчлөлт - төлөвлөгдсөн цэвэр экспортын зардлын өөрчлөлт
  • 80.