ITIL Implementation & The People factor




              Habeeb Mahaboob
              Principal Consultant
              Satyam Computer Services Ltd.
              Lake Shore Towers
              Raj Bhavan Road, Hyderabad
Objective and Contents




Contents
                                           Objective
• Setting context
• People – The 2nd P of an ITIL
  implementation                    To discuss an appropriate
                                    approach to addressing the
• ITIL Recommendations
                                        ‘people’ factor while
• Addressing the People factor in        implementing ITIL
  an ITIL implementation
• Experience sharing
• Learnings
My Context
Satyam’s ITSM Consulting practice

  Our Mission
  Enable IT service management organizations
    achieve their objectives of improved                                       Our Offerings
    effectiveness and efficiency by leveraging                                  ITIL Consulting
    appropriate best practices from ITIL/BS 15000 and
    internally developed methodologies                                          BS 15000 Consulting

                                                                                Support IT Systems
  Our Customers                                                                 Consulting

                                                                                ITSM Assessments

                                                                                ITSM Training

                                                                                Focused interventions

  Our People                                                                                        SLM
                                                                     Our Methodology
   Team of 30 consultants                                                                         ITSCM
        –   ITIL Masters
        –   BS 7799 Lead assessors, CISA, CISSP, CBCPs                                     Service Desk
        –   Six Sigma Black Belts
        –   Each with experience and relevant certifications in IT
                                                                                         Change Mngmt
IT Challenges and Solution


       Reduce risks to business
          Ensure security of information assets
          Be prepared to face disasters                 5
       Improve user perception of IT
          Position IT as service                            ITIL and BS 15000
          Communicate performance to user               4   are now recognized as
                                                                   de-facto
       Ensure IT stays “ON”
          Manage disruptions                                process standards
          Plan for availability and capacity            3      that enable IT
                                                              functions meet
       Improve alignment between IT and business             these challenges
           Enable quick turnaround on change requests
           Commit resources for new development         2
       Reduce costs of day to day operations
          Integrate various functions effectively
          Consolidate disparate services                1
What does ITIL Implementation Involve?



ITIL Implementations
in the past
Re designate a set of
people

Implement a tool
                           Vs
Train everyone on ITIL

Establish a service desk
                                               Use all the
Adopt selective best
                                Focus on the   levers
practices                       business/         •People
                                customer          (Organization)
                                                  •Process
                                                  •Technology


                                ITIL Implementations today
This presentation focuses on addressing the People
factor in ITIL implementation
ITIL
   Provides guidance on the key levers for improvement




   Process




  People
ITIL provides the various roles required to implement the
processes




                   ITIL provides roles and
                     responsibilities for
                    undertaking IT service
                         management
                          processes


                    Organizations can use
                      these to create a
                       process centric
                        organization
But how do I implement ?
A Typical IT Organization


              Financial                             Infrastructure
            Insurance SM                              Team Lead

                                             Mainframe/
     Business Unit 1    33                                      11
                                             call center


    Business Unit 2     30                      NOC             16



    Business Unit 3     34                 Server (Unix/NT)      9


    Business Unit 4     40                    Network            8



    Business Unit 5     32                 Client/Help desk     19

     Functions focused on Business Units

      xx   Number of people
Distinguishing Process Roles and Organization Structure


• Functions                                     • Process
   – Marketing                                            – Enquiry to order
       – Sales                                                  – Request to quote
       – Market Research                                  – Order to ship
   – Manufacturing                                              – Assemble
       – Planning
       – Stores
       – Logistics
   – Information Technology
       – Application support
       – Infrastructure Management
                                     • Process provides a way to integrate the various
       – Help Desk                     functional entities
                                                                         Tech
                                            Development    Operations             Help Desk   Network
                                                                        Support



                                                 Change Management


                                                 ProblemManagement
The Conflict between function and process


•   The Incident Manager has responsibility to restore service : How much authority does he
    have over the various resolving groups (functions)?
•   What is the responsibility of the change manager to actually build changes ?
•   Should the Problem Manager actually find root causes or just coordinate the process
•   Is configuration management a task in all the functions or should it be a separate process
•   What has availability management ‘process’ to do when my infrastructure is already up
    and running?




                     There are no correct answers (at least those I know)
A theoretical construct –
  An IT Organization that follows ITIL
Experiences and Learnings
2 Experiences


• Clean slate IT function reorganization
    – Supplement all functional roles into various ITIL processes


• Tweak existing organization to include ITIL roles
    – ITIL roles subsumed into existing structure
A large conglomerate in Korea
Customer Is At The “Core” of the Design
A Dedicated Team to Manage Relationship
A Dedicated Team for Planning, Identifying Problems etc
A Dedicated Team to Support Enterprise Application
  Users
A Dedicated Team to Support IT Services
Organization Model –ITIL based
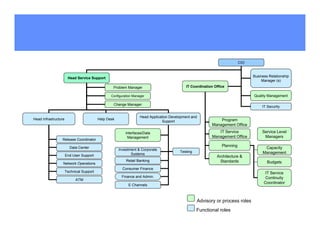
The IT Function of a Bank in the Middle
East
CIO


                                                                                                                                 Business Relationship
                       Head Service Support
                                                                                                                                      Manager (s)
                                                  Problem Manager                           IT Coordination Office

                                                 Configuration Manager                                                           Quality Management

                                                  Change Manager
                                                                                                                                      IT Security

                                                                   Head Application Development and
Head Infrastructure                       Help Desk                                                           Program
                                                                                Support
                                                                                                          Management Office

                                                          Interfaces/Data                                    IT Service               Service Level
                                                           Management                                     Management Office            Managers
                 Release Coordinator
                                                                                                                Planning
                        Data Center
                                                      Investment & Corporate                                                           Capacity
                                                                                         Testing                                      Management
                      End User Support                       Systems
                                                                                                             Architecture &
                                                          Retail Banking                                       Standards                 Budgets
                  Network Operations
                                                        Consumer Finance
                      Technical Support                                                                                                IT Service
                                                       Finance and Admin.                                                               Continuity
                            ATM
                                                                                                                                       Coordinator
                                                            E Channels



                                                                                                   Advisory or process roles
                                                                                                   Functional roles
Day to day operations                                                                                             CIO


                                                                                                                                 Business Relationship
                       Head Service Support
                                                                                                                                      Manager (s)
                                                  Problem Manager                           IT Coordination Office

                                                 Configuration Manager                                                           Quality Management

                                                  Change Manager
                                                                                                                                      IT Security

                                                                   Head Application Development and
Head Infrastructure                       Help Desk                                                           Program
                                                                                Support
                                                                                                          Management Office

                                                          Interfaces/Data                                    IT Service               Service Level
                                                           Management                                     Management Office            Managers
                 Release Coordinator
                                                                                                                Planning
                        Data Center
                                                      Investment & Corporate                                                           Capacity
                                                                                         Testing                                      Management
                      End User Support                       Systems
                                                                                                             Architecture &
                                                          Retail Banking                                       Standards                 Budgets
                  Network Operations
                                                        Consumer Finance
                      Technical Support                                                                                                IT Service
                                                       Finance and Admin.                                                               Continuity
                            ATM
                                                                                                                                       Coordinator
                                                            E Channels



                                                                                                   Advisory or process roles
                                                                                                   Functional roles
CIO


                                                                                                                                 Business Relationship
                       Head Service Support
                                                                                                                                      Manager (s)
                                                  Problem Manager                           IT Coordination Office

                                                 Configuration Manager                                                           Quality Management

                                                  Change Manager
                                                                                                                                      IT Security

                                                                   Head Application Development and
Head Infrastructure                       Help Desk                                                           Program
                                                                                Support
                                                                                                          Management Office

                                                          Interfaces/Data                                    IT Service               Service Level
                                                           Management                                     Management Office            Managers
                 Release Coordinator
                                                                                                                Planning
                        Data Center
                                                      Investment & Corporate                                                           Capacity
                                                                                         Testing                                      Management
                      End User Support                       Systems
                                                                                                             Architecture &
                                                          Retail Banking                                       Standards                 Budgets
                  Network Operations
                                                        Consumer Finance
                      Technical Support                                                                                                IT Service
                                                       Finance and Admin.                                                               Continuity
                            ATM
                                                                                                                                       Coordinator
                                                            E Channels

                                                                                                               Planning
                                                                                                   Advisory or process roles
                                                                                                   Functional roles
THANK YOU

Itsmf india presentation issues in implementing itil ver 1

  • 1.
    ITIL Implementation &The People factor Habeeb Mahaboob Principal Consultant Satyam Computer Services Ltd. Lake Shore Towers Raj Bhavan Road, Hyderabad
  • 2.
    Objective and Contents Contents Objective • Setting context • People – The 2nd P of an ITIL implementation To discuss an appropriate approach to addressing the • ITIL Recommendations ‘people’ factor while • Addressing the People factor in implementing ITIL an ITIL implementation • Experience sharing • Learnings
  • 3.
    My Context Satyam’s ITSMConsulting practice Our Mission Enable IT service management organizations achieve their objectives of improved Our Offerings effectiveness and efficiency by leveraging ITIL Consulting appropriate best practices from ITIL/BS 15000 and internally developed methodologies BS 15000 Consulting Support IT Systems Our Customers Consulting ITSM Assessments ITSM Training Focused interventions Our People SLM Our Methodology Team of 30 consultants ITSCM – ITIL Masters – BS 7799 Lead assessors, CISA, CISSP, CBCPs Service Desk – Six Sigma Black Belts – Each with experience and relevant certifications in IT Change Mngmt
  • 4.
    IT Challenges andSolution Reduce risks to business Ensure security of information assets Be prepared to face disasters 5 Improve user perception of IT Position IT as service ITIL and BS 15000 Communicate performance to user 4 are now recognized as de-facto Ensure IT stays “ON” Manage disruptions process standards Plan for availability and capacity 3 that enable IT functions meet Improve alignment between IT and business these challenges Enable quick turnaround on change requests Commit resources for new development 2 Reduce costs of day to day operations Integrate various functions effectively Consolidate disparate services 1
  • 5.
    What does ITILImplementation Involve? ITIL Implementations in the past Re designate a set of people Implement a tool Vs Train everyone on ITIL Establish a service desk Use all the Adopt selective best Focus on the levers practices business/ •People customer (Organization) •Process •Technology ITIL Implementations today
  • 6.
    This presentation focuseson addressing the People factor in ITIL implementation
  • 7.
    ITIL Provides guidance on the key levers for improvement Process People
  • 8.
    ITIL provides thevarious roles required to implement the processes ITIL provides roles and responsibilities for undertaking IT service management processes Organizations can use these to create a process centric organization
  • 9.
    But how doI implement ?
  • 10.
    A Typical ITOrganization Financial Infrastructure Insurance SM Team Lead Mainframe/ Business Unit 1 33 11 call center Business Unit 2 30 NOC 16 Business Unit 3 34 Server (Unix/NT) 9 Business Unit 4 40 Network 8 Business Unit 5 32 Client/Help desk 19 Functions focused on Business Units xx Number of people
  • 11.
    Distinguishing Process Rolesand Organization Structure • Functions • Process – Marketing – Enquiry to order – Sales – Request to quote – Market Research – Order to ship – Manufacturing – Assemble – Planning – Stores – Logistics – Information Technology – Application support – Infrastructure Management • Process provides a way to integrate the various – Help Desk functional entities Tech Development Operations Help Desk Network Support Change Management ProblemManagement
  • 12.
    The Conflict betweenfunction and process • The Incident Manager has responsibility to restore service : How much authority does he have over the various resolving groups (functions)? • What is the responsibility of the change manager to actually build changes ? • Should the Problem Manager actually find root causes or just coordinate the process • Is configuration management a task in all the functions or should it be a separate process • What has availability management ‘process’ to do when my infrastructure is already up and running? There are no correct answers (at least those I know)
  • 13.
    A theoretical construct– An IT Organization that follows ITIL
  • 14.
  • 15.
    2 Experiences • Cleanslate IT function reorganization – Supplement all functional roles into various ITIL processes • Tweak existing organization to include ITIL roles – ITIL roles subsumed into existing structure
  • 16.
  • 17.
    Customer Is AtThe “Core” of the Design
  • 18.
    A Dedicated Teamto Manage Relationship
  • 19.
    A Dedicated Teamfor Planning, Identifying Problems etc
  • 20.
    A Dedicated Teamto Support Enterprise Application Users
  • 21.
    A Dedicated Teamto Support IT Services
  • 22.
  • 23.
    The IT Functionof a Bank in the Middle East
  • 24.
    CIO Business Relationship Head Service Support Manager (s) Problem Manager IT Coordination Office Configuration Manager Quality Management Change Manager IT Security Head Application Development and Head Infrastructure Help Desk Program Support Management Office Interfaces/Data IT Service Service Level Management Management Office Managers Release Coordinator Planning Data Center Investment & Corporate Capacity Testing Management End User Support Systems Architecture & Retail Banking Standards Budgets Network Operations Consumer Finance Technical Support IT Service Finance and Admin. Continuity ATM Coordinator E Channels Advisory or process roles Functional roles
  • 25.
    Day to dayoperations CIO Business Relationship Head Service Support Manager (s) Problem Manager IT Coordination Office Configuration Manager Quality Management Change Manager IT Security Head Application Development and Head Infrastructure Help Desk Program Support Management Office Interfaces/Data IT Service Service Level Management Management Office Managers Release Coordinator Planning Data Center Investment & Corporate Capacity Testing Management End User Support Systems Architecture & Retail Banking Standards Budgets Network Operations Consumer Finance Technical Support IT Service Finance and Admin. Continuity ATM Coordinator E Channels Advisory or process roles Functional roles
  • 26.
    CIO Business Relationship Head Service Support Manager (s) Problem Manager IT Coordination Office Configuration Manager Quality Management Change Manager IT Security Head Application Development and Head Infrastructure Help Desk Program Support Management Office Interfaces/Data IT Service Service Level Management Management Office Managers Release Coordinator Planning Data Center Investment & Corporate Capacity Testing Management End User Support Systems Architecture & Retail Banking Standards Budgets Network Operations Consumer Finance Technical Support IT Service Finance and Admin. Continuity ATM Coordinator E Channels Planning Advisory or process roles Functional roles
  • 27.