INDUSTRY
FOUNDATION
CLASSES
THIS
IS
OUR
TEAM
Ahmed Gamal Abdel
Gawad Aboulmaaty
AHMED
GAMAL
Abdelrahman Fathy
Abdelhalim Aly
A.RAHMAN
FATHY
👪Ibrahim Mohamed
Ibrahim Saad
IBRAHIM
MOHAMED
Marwa Mohamed
Abdalla
MARWA
MOHAMED
2
3
IFC OVERVIEW
01
IFC DATA MODEL
02
PROPERTIES
03
THE FUTURE
04
IFC OVERVIEW1
BACK TO
THE IDEA
OF BIM
5
BACK TO THE IDEA
OF BIM
6
▸ Building Information Modeling (BIM) is
an intelligent 3D model-based process
that gives architecture, engineering,
and construction (AEC) professionals
the insight and tools to more efficiently
plan, design, construct, and manage
buildings and infrastructure.
BACK TO THE IDEA
OF BIM
7
▸ Traditional: Lined, 2D, Paper – Based.
▸ BIM: Object, 3D, Digital – Based.
8
Open BIM
9
▸ Open BIM simply means working with
BIM using open Standards.
▸ Well, what are open Standards?
Open BIM
10
▸ To write a report you
typically use a word
processing application.
Maybe, Microsoft Word.
Open BIM
11
▸ Once the report is
complete, you probably
want to share it with your
audience. Typically, you
don’t send out your reports
as a native file, you usually
publish a PDF copy.
Open BIM
12
There are a number of reasons for this:
▸ Firstly, if you send a native file,
anyone can make changes to your
document without you knowing.
▸ Secondly, the native files are
proprietary, or closed, formats. This
means the receiver needs to have the
same application, or a compatible
application, to view them.
Open BIM
13
• If you issue a PDF, on the other hand,
the document can be viewed with a
simple PDF viewer. PDF is an open
standard. It is a lightweight file, but
still has a lot of functionality.
• The recipient can view the
document, search for words, add
comments or markups but they
cannot change the original text.
14
What Is IFC?
▸ IFC, or industry Foundation Classes, is a
standard, some would say the primary
standard, for openBIM data exchange.
▸ IFC is commonly referred to as an exchange
format. This is not entirely correct. IFC is a
schema, not a format.
15
What Is IFC?
▸ IFC, or "Industry Foundation Classes", is a
standardized, digital description of the built
environment, including buildings and civil
infrastructure.
▸ It is an open, international standard
(ISO 16739-1:2018).
16
What Is IFC?
▸ IFC as the PDF of BIM. Like PDF, an IFC file
is a “frozen copy of the original content.”
▸ It can be viewed, measured, used for clash
detection, cost estimation, simulation and
innumerable other uses, but should not be
edited.
17
What Is IFC?
PDF ifc
IFC Formats
Format
Extensio
n
Size Notes
STEP
Physical
File (SPF)
.ifc 100%
The most widely
used
Extensible
Markup
Language
(XML)
.ifcXML 113%
Provides
enhanced
readability
ZIP .ifcZIP 17%
FC data may
embedded
within a ZIP file
18
19
▸ Converting .ifc to .ifcXML using C# code
IFC Formats
20
IFC Workflow
An typical IFC workflow could be the following:
▸ An architect creates their design model and
exports an IFC version to share with the HVAC
engineer.
▸ The HVAC engineer can reference this file into
their own software and use this for
coordination.
21
IFC Workflow
▸ More than that, the engineer can also use the
IFC model as a basis for energy analysis. Which
is pretty impressive.
▸ The IFC transports enough information for the
simulation software to read and analyse the IFC
spaces in the referenced model.
22
IFC Workflow
Interoperability
23
Developing new IFC classes or new
standard approach/semantics to
fill the gap between architects and
civil engineers is a must for better
interoperability.
24
Interoperability
▸ Construction projects usually involve team
members from different companies. During
design reviews issues arise, which need to be
addressed by one of those team members.
▸ In most cases this means working on one
project using different software. That's where
IFC comes in; exchanging the actual models via
an ‘open standard’.
25
BIM Collaboration
Format (BCF)
▸ But how do you transmit the issues found?
IFC contains data (GUID’s) linked to the
building objects, and is therefore not
suitable for documenting issues or
workflows.
26
BIM Collaboration
Format (BCF)
▸ BCF (BIM Collaboration Format) is an open file
format that allows the addition of textual
comments, screenshots and more on top of the
IFC model layer for better communication
between coordinating parties. It separates the
communication from the actual model.
27
BIM Collaboration
Format (BCF)
▸ BCF is like the WhatsApp of BIM. It allows you to
send model mark-ups, clash reports, and
general comments between all project
members.
▸ Each BCF issue is registered with a unique ID,
making it easier to track how many issues are
open, who is responsible for what issues, and to
see when the issues are resolved..
28
BIM Collaboration
Format (BCF)
WhatsApp!
▸ What is particularly cool about BCF is the
communication between IFC tools and native
modeling software. The BCF will identify
exactly which objects are involved in an issue
and will even record the screen view.
▸ So, when someone opens up a BCF issue is
directed to the exact same view in the model.
No need to navigate around the model looking
for that one missing electrical socket. 29
BIM Collaboration
Format (BCF)
BIM Collaboration Format (BCF): a structured
file format suited to issue tracking with a building
information model.
30
BIM Collaboration
Format (BCF)
31
BCF
WhatsBIM!
32
BCF
WhatsBIM!
33
BCF
WhatsBIM!
34
BCF
WhatsBIM!
35
BCF
WhatsBIM!
36
BCF
WhatsBIM!
37
BCF
WhatsBIM!
▸ Model: a data set, governed by the structure of
an underlying schema, to meet certain data
requirements.
38
Model View
Definition (MVD)
NOTE: Information models and building
information models are examples for a model.
NOTE: In scope of this standard IFC models
are populations of the IFC schema.
▸ In an openBIM workflow, we can predefine
exactly what information needs to be
transferred when and by whom.
▸ This is achieved with Model View Definitions, or
MVDs. An MVD is essentially a “filtered view of
the IFC”. It allows users to export specific
packages of model information to meet a
particular use.
39
Model View
Definition (MVD)
▸ For example, if an architect needs to
deliver their model for energy analysis,
they don’t just do a data dump of the
entire model. They select the
predefined IFC export called Energy
Analysis MVD. This exports only the
information that is relevant.
40
Model View
Definition (MVD)
▸ Similarly for cost estimation, you
would choose the QTO Model View
Definition, or for structural analysis,
you would export the Structural
Analysis view.
41
Model View
Definition (MVD)
42
Data Modeling
43
Data Modeling
▸ Data modeling in software engineering is the
process of creating a data model for an
information system by applying certain formal
techniques.
▸ Data models provide a framework for data to be
used within information systems by providing
specific definition and format
44
Data Modeling
▸ A modeling language is any artificial language
that can be used to express information or
knowledge or systems in a structure that is
defined by a consistent set of rules.
▸ The rules are used for interpretation of the
meaning of components in the structure.
45
Modeling Language
46
Modeling Language
Textual types
May use standardized keywords
accompanied by parameters or natural
language terms and phrases to make
computer-interpretable expressions.
Graphical types
Use a diagram technique with named
symbols that represent concepts and lines
that connect the symbols and represent
relationships and various other graphical
notation to represent constraints.
▸ An example of a graphical modeling language and a
corresponding textual modeling language is EXPRESS.
47
IFC Data Modeling
(Schema)
Schema: the definition of the structure to
organize data for storage, exchange and sharing,
using a formal language.
48
NOTE : The formal languages EXPRESS [ISO 10303-11]
and XML Schema [W3C Recommendation] are
currently used to define the schemata of this
standard.
IFC Data Modeling
(Schema)
The Industry Foundation Classes specify a data
schema and an exchange file format structure.
The data schema is defined in:
▸ EXPRESS data specification language, defined
in ISO 10303-11.
▸ XML Schema definition language (XSD), defined
in XML Schema W3C Recommendation.
49
EXPRESS Schema
EXPRESS is a standard data modeling language for
product data.
EXPRESS is formalized in the ISO Standard for the
Exchange of Product model STEP (ISO 10303), and
standardized as ISO 10303-11.
50
EXPRESS Schema
SCHEMA Family;
ENTITY Person
ABSTRACT SUPERTYPE OF (ONEOF (Male, Female));
name: STRING;
mother: OPTIONAL Female;
father: OPTIONAL Male;
END_ENTITY;
51
EXPRESS Example
ENTITY Female
SUBTYPE OF (Person);
END_ENTITY;
ENTITY Male
SUBTYPE of (Person);
END_ENTITY;
END_SCHEMA;
52
EXPRESS Schema
53
EXPRESS Datatypes
▸ Entity data type: This is the most important datatype in
EXPRESS. It is covered below in more detail. Entity
datatypes can be related in two ways, in a sub-
supertype tree and/or by attributes.
▸ Enumeration data type: Enumeration values are simple
strings such as red, green, and blue for an RGB-
enumeration. In the case that an enumeration type is
declared extensible it can be extended in other
schemas.
54
EXPRESS Datatypes
▸ Defined data type: This further specializes other
datatypes—e.g., define a datatype positive that is of
type integer with a value > 0.
▸ Select data type: Selects define a choice or an
alternative between different options. Most commonly
used are selects between different entity_types. More
rare are selects that include defined types. In the case
that an enumeration type is declared extensible, it can
be extended in other schemas.
55
EXPRESS Datatypes
Simple data type
▸ String: This is the most often used simple type.
EXPRESS strings can be of any length and can contain
any character (ISO 10646/Unicode).
▸ Binary: This data type is only very rarely used. It covers a
number of bits (not bytes). For some implementations
the size is limited to 32 bit.
56
EXPRESS Datatypes
Simple data type
▸ Logical: Similar to the boolean datatype a logical has
the possible values TRUE and FALSE and in addition
UNKNOWN.
▸ Boolean: With the boolean values TRUE and FALSE.
57
EXPRESS Datatypes
Simple data type
▸ Number: The number data type is a supertype of both,
integer and real. Most implementations take uses a
double type to represent a real_type, even if the actual
value is an integer.
▸ Integer: can have any length, but most implementations
restricted them to a signed 32 bit value.
▸ Real: Ideally an EXPRESS real value is unlimited in
accuracy and size. But in practice a real value is
represented by a floating point value of type double. 58
EXPRESS Datatypes
59
EXPRESS & STEP
▸ STEP (STandard for the Exchange of Product
data) is the colloquial term for the International
Standard ISO 10303.
▸ Typically, STEP can be used to exchange data
between CAD, CAE….. systems.
▸ EXPRESS is the language used within STEP to
formally define the semantics of the data.
IFC DATA
MODEL2
61
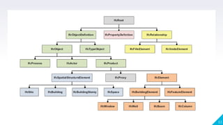
Inheritance
Hierarchy
62
▸ Inheritance hierarchy plays a crucial role
in the IFC.
▸ It defines specialization and generalization
relationships and therefore which attributes of
which classes can be inherited by other
classes.
63
Explicit vs Inverse
Attributes
64
▸ Explicit Attributes: They are defined in
class.
▸ Inverse Attributes: They are not defined
in the class but there is an intermediary
object that define the relationship
(Objectified Relationships).
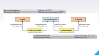
Objectified
Relationships
65
▸ Semantically relevant relationships between
objects are not formed by direct association
but instead with the help of a special
intermediary object that represent the relation
it self
▸ This object must be a subtype from
IfcRelationship.
66
Viewers
67
▸ xBIM WeXplorer
Viewers
68
▸ BIMVision
69
70
71
72
73
Spatial Aggregate
Hierarchy
74
75
Note: in order to maintain the
hierarchical form of the schema
Inverse attribute “isDecomposedBy”
is used.
76
77
Geometric
Representation
78
▸ The IFC data model makes a strict division between the semantic
description and its geometric representation.
▸ Each semantic description can be linked to one or more geometric
representation.
▸ The ability to link distinct geometric representations with an object
addresses , the need for distinct geometric representations for distinct
application scenarios.
79
Solid Modeling
80
▸ Explicit Modeling: “Brep”.
▸ Implicit Modeling (Procedural Approach):
Employs a sequence of construction steps.
“Csg” & “Extrusion and Rotation method”.
Brep (Boundary
Representation)
81
▸ IfcFactedBep: is used to model flat simple solid
objects.
▸ IfcFactedBrepWithVoids: a subtype of
IfcFactedBep is used to model flat solid objects
with voids.
82
83
Csg (Constructive
Solid Geometry)
84
Extrusion And
Rotation Method
85
86
Relative
Positioning
87
88
ATTRIBUTES &
PROPERTIES
3
It’s all about data
▸ Data Mapping
▸ Attributes vs. Properties
▸ Property Sets
▸ Revit Implementation
The importance of standardization is that the
parameters of other software are automatically
recognized and assigned correctly to your
software.
90
Data Mapping
▸ To achieve the required levels of interoperability, a standardized way of
data mapping and data containers has to be used.
91
ATTRIBUTES
-Attributes are the basic metadata about an IFC entity and it
where all other information about the entity can be attached.
-Attributes get inherited along the inheritance tree and as the
object gets more actualized new attributes could be found in the
object.
92
Entity Attributes
There is a direct
relationship between
the entity and the
attribute.
Attributes can be defined
in two categories:
Inverse Attributes
Means that the entity is
referenced in some other
entity direct attribute.
93
Also, we could
categorize them to:
Simple Attributes:
Indicates a simple data
attribute like an integer or a
string.
Referenced Object
Attributes:
An attribute that is a
reference to another object.
Relationship Attribute:
An attribute that is a
reference to a relationship.
94
Attributes in Revit
▸ Attributes are automatically exported if they are
populated in Revit.
▸ Attributes could be override by making a parameter in
Revit with the same name of the attribute.
95
- We use properties to add more information to the entities than
provided by the attributes.
- Properties are only found within a Property Set.
96
PROPERTIES
Property Sets
97
▸ Property Sets are a
collection of IfcProperty
that could be attached to
an entity through the
relationship attribute
IsDefinedBy if the object
is occurrence or the
attribute HasPropertySet
if the object is a type.
Property Sets are
classified into:
▸ IFC Schema
Properties: Common
Standard Property
Sets (Psets)
▸ User Defined Property
Sets
98
IFC Common Property
Sets:
▸ Most IFC classes have
associated Psets
containing properties
specific to that class.
99
User Defined Property
Sets
▸ User defined or custom
properties doesn’t exist in
the IFC schema but is
defined by the user.
100
Revit Implementation of
the IFC Property Sets
▸ In the setup of the IFC
exporter within Revit
there are multiple
options for the export.
101
Exporting Common
Psets
▸ Some of properties in the Common
Psets correlates automatically to
hard-wired Revit parameters.
▸ Some IFC properties don’t.
▸ But mapping them is just by
making a parameter with the same
name of the properties.
▸ The hardwired parameters could
be overridden.
102
Exporting User Defined
Psets
▸ Shared parameters in
Revit need to be
mapped manually to
the User Defined
Property Sets
103
Data Mapping files
104
▸ The first part is the Property Set Definition
Data Mapping files
▸ Second part is the parameter definition
105
Exporting Example
▸ A three text parameters
were created and grouped
under the Text group.
106
Export Revit Property Sets
107
Export IFC Common Property Sets
108
Export User Defined Property Sets
109
4
IFC: THE NOW
& THE FUTURE
111
Preview
▸ Ifc Versions & Certification:
o IFC versions evolution
o I FC Certification
o Case Study: ifcBridge addition to ifc4.
o Ifc5.0 infrastructure & better GIS integration
▸ Ifc Formats
o Common ones (ifc, ifcXML, ifcZIP)
o Brief Case Study: ifcJSON format (precast
element implementation)
112
Ifc Versions Evolution
IFC2x3 TC1
Modifications to
EXPRESS schema
functions,
attributes & rules.
IFC4.1
-provide a basis for
the various
infrastructure
domain extensions.
(e.g. Rail, Road,
Tunnel, Ports &
Waterways).
-ifcAlignment
IFC5
IFC5 is expected to
include extensive
support for several
infrastructure domains
(e.g. IFC Road, IFC
Tunnel, IFC Rail, etc.).
IFC4
-Containment of
ifcXML4 schema in
addition to the
EXPRESS schema.
-BIM workflows –
including 4D and 5D
model exchanges,
manufacturer,
product libraries,
BIM to GIS.
IFC2x3 IFC4.2
-extend the IFC schema
to include the
description of bridge
constructions.
(IfcBridge, IfcBearing,
IfcDeepFoundation,
IfcVibrationDamper)
-integrated Bridge
elements into a number
of predefined types of
building elements.
2005 2007 2013 2018 2019 ?
113
Ifc Versions Evolution
Ifc2x3 Certification:
-Given for a software that supports a model
view definition (MVD) called:
• Coordination View (CV2.0)
Main use is to support the exchange of
information between the building services
disciplines.
- Clash detection
- Consistency control
- Building code checking
Ifc4 Certification:
Coordination View (CV2.0) is split to two
views:
1) IFC4 reference view RV: enable the
swift, accurate exchange of information
between disciplines, with rapid export and
import times and no need for rework.
2) IFC design transfer view DTV : allow the
BIM model to be handed over to the next
stage of editing, responsibility for the
transferred model is likely to be taken over
by the receiver.
Ifc Certification
IFC2x3 TC1
Modifications to
EXPRESS schema
functions,
attributes & rules.
IFC4.1
-provide a basis for
the various
infrastructure
domain extensions.
(e.g. Rail, Road,
Tunnel, Ports &
Waterways).
-ifcAlignment
IFC5
IFC5 is expected to
include extensive
support for several
infrastructure domains
(e.g. IFC Road, IFC
Tunnel, IFC Rail, etc.).
IFC4
-Containment of
ifcXML4 schema in
addition to the
EXPRESS schema.
-BIM workflows –
including 4D and 5D
model exchanges,
manufacturer,
product libraries,
BIM to GIS.
IFC2x3 IFC4.2
-extend the IFC schema
to include the
description of bridge
constructions.
(IfcBridge, IfcBearing,
IfcDeepFoundation,
IfcVibrationDamper)
-integrated Bridge
elements into a number
of predefined types of
building elements.
2005 2007 2013 2018 2019 ?
115
Ifc Versions Evolution
116
THE IFC-BRIDGE PROJECT–André Borrmann1,et al- European Conference on Computing in Construction- July 2019
A high demand from
international infrastructure
stakeholders for extending
IFC for bridges.
Infra Room as a fast-track
project with a duration of 2
years.
It started in January 2017
and was completed
in April 2019.
ifcBridge Addition to IFC4.2
1) Rigorous Scope Definition, Why?
o The large extent of the existing IFC data model (IFC4.1
comprises 801 entities)
o The limited time and resources available for the developing
the extensions.
o Lowering the effort for software implementation to enable
a fast uptake of the standard.
117
THE IFC-BRIDGE PROJECT–André Borrmann1,et al- European Conference on Computing in Construction- July 2019
ifcBridge Addition to IFC4.2
1) Rigorous Scope; Bridge Types:
o Covered types:
ex: Slab bridge, Girder bridge, Box-girder
bridge…etc.
o Types that were not directly covered, but
representable by the extension:
ex: Truss bridge, Cable-Stayed Bridge, Suspension
Bridge…etc.
o Material classification:
ex: Steel, Concrete...etc.
118
THE IFC-BRIDGE PROJECT–André Borrmann1,et al- European Conference on Computing in Construction- July 2019
ifcBridge Addition to IFC4.2
2) Use Cases:
119
THE IFC-BRIDGE PROJECT–André Borrmann1,et al- European Conference on Computing in Construction- July 2019
• Initial State Modeling
• Import of major road / railway
parameters
• Technical Visualization
• Coordination / Collison Detection
• 4D Construction Sequence Modeling
• Progress Monitoring
• As-built vs. as-planned comparison
• Handover to asset management
• Handover to GIS for spatial analysis
• Design to design (reference model).
• Quantity Take-Off
ifcBridge Addition to IFC4.2
120
THE IFC-BRIDGE PROJECT–André Borrmann1,et al- European Conference on Computing in Construction- July 2019
ifcBridge Addition to IFC4.2
3) Geometry:
121
THE IFC-BRIDGE PROJECT–André Borrmann1,et al- European Conference on Computing in Construction- July 2019
ifcBridge Addition to IFC4.2
4) Process Map:
Map developed to clearly identify the exchange
requirements and associate them with
dedicated data exchange scenarios.
122
123
THE IFC-BRIDGE PROJECT–André Borrmann1,et al- European Conference on Computing in Construction- July 2019
ifcBridge Addition to IFC4.2
5) Taxonomy Analysis:
to identify concepts specific to bridge
construction and to find commonly used
English terms for them.
124
THE IFC-BRIDGE PROJECT–André Borrmann1,et al- European Conference on Computing in Construction- July 2019
125
THE IFC-BRIDGE PROJECT–André Borrmann1,et al- European Conference on Computing in Construction- July 2019
126
THE IFC-BRIDGE PROJECT–André Borrmann1,et al- European Conference on Computing in Construction- July 2019
127
THE IFC-BRIDGE PROJECT–André Borrmann1,et al- European Conference on Computing in Construction- July 2019
FHWA-Federal Highway
Administration (American)
CRBIM- Railway BIM Data
(Chinese)
ifcBridge Addition to IFC4.2
6) Handling Of Properties:
128
THE IFC-BRIDGE PROJECT–André Borrmann1,et al- European Conference on Computing in Construction- July 2019
• Bridge Reference View (Bridge RV)
• Alignment-based Bridge Reference View (Bridge ARV)
• Bridge Design Transfer View (Bridge DTV)
• Bridge Asset Management Handover View (Bridge AMV)
ifcBridge Addition to IFC4.2
7) Model View Definitions:
129
THE IFC-BRIDGE PROJECT–André Borrmann1,et al- European Conference on Computing in Construction- July 2019
ifcBridge Addition to IFC4.2
8) Final Testing & Implementation:
130
THE IFC-BRIDGE PROJECT–André Borrmann1,et al- European Conference on Computing in Construction- July 2019
Ifc5.0 Infrastructure &
Better GIS Integration
131
Linking BIM and GIS models in infrastructure by example of IFC and CityGML
S. Vilgertshofer et al-Technical University of Munich-2017
CityGML IFCLinked
Data
The concept of Linked Data which
allows the original data to coexist
and provide coherence by
establishing references between
the corresponding entities of both
standards; IFC & CityGML.
CityGML is an open data model
and XML-based format for the
storage and exchange of virtual
3D city models.
Ifc5.0 Infrastructure & Better
GIS Integration
Some Research efforts found that ifcJSON format (based on JavaScript
Object Notion) could preform better than ifcXML due to the following
reasons:
▸ XML requires extra libraries to retrieve data from DOM objects ,But JSON
objects are analyzed as string arrays which can perform much faster.
▸ JSON data format supports high scalability and it creates more compact
models than XML.
▸ JSON is a key-value style lightweight data exchange format which is
independent of any programming language and unlike XML it is easy for
(1) machines to parse and generate while it is also (2) human readable.
Ifc New Candidate Formats
ifcJSON4 schema and the ifcJSON
document for this exchange model is
described here for four data categories.
1) geometry data representation
2) object placement data
3) owner history data
4) Building element data that includes
these three data categories.
JavaScript Object Notation (JSON) data serialization for IFC schema in web-based BIM data exchange-Afsari et al .Georgia Institute of Technology-2017
Brief Case Study: Ifcjson Format
(Precast Element Implementation)
1) geometry data representation ( IfcProductDefinitionShape, IfcExtrudedAreaSolid)
JavaScript Object Notation (JSON) data serialization for IFC schema in web-based BIM data exchange-Afsari et al .Georgia Institute of Technology-2017
Brief Case Study: Ifcjson Format
(Precast Element Implementation)
2) Object placement data (IfcLocalPlacement)
JavaScript Object Notation (JSON) data serialization for IFC schema in web-based BIM data exchange-Afsari et al .Georgia Institute of Technology-2017
Brief Case Study: Ifcjson Format
(Precast Element Implementation)
3) Owner data (IfcOwnerHistory)
JavaScript Object Notation (JSON) data serialization for IFC schema in web-based
BIM data exchange-Afsari et al .Georgia Institute of Technology-2017
Brief Case Study:
Ifcjson Format
(Precast Element
Implementation)
4) Building element data that includes these three data categories.
Brief Case Study: Ifcjson Format
(Precast Element Implementation)
▸ ifcJSON still has limitations & it’s under development and provision by BuildingSMART.
Brief Case Study: Ifcjson Format
(Precast Element Implementation)
139
▸ https://bimconnect.org/en/software/what-is-ifc/
▸ https://technical.buildingsmart.org/standards/ifc
▸ https://bimconnect.org/en/software/the-bim-collaboration-format-bcf/
▸ https://helpcenter.graphisoft.com/user-guide/77194/
▸ https://www.magicad.com/en/feature/bcf-manager-2/
▸ https://www.bimpedia.eu/-/1004-bcf-_-bim-collaboration-format
▸ https://www.bimcollab.com/en/Resources/OpenBIM/BCF
▸ https://www.bim42.com/2015/02/bimcollab/
▸ https://bimconnect.org/en/wiki/working-with-ifc-and-model-view-
definitions/
▸ https://en.wikipedia.org/wiki/Data_modeling
▸ https://en.wikipedia.org/wiki/Modeling_language
▸ https://en.wikipedia.org/wiki/EXPRESS_(data_modeling_language)
▸ http://deslab.mit.edu/DesignLab/dicpm/step.html
References (IFC Overview) 📖
140
▸ Building Information Modeling Technology Foundations and Industry
Practice (Chapter 5: Industry Foundation Classes, A standardized Data
Model for the vendor neutral exchange of digital building models) - Andre
Bormann, Markus Konig, Christian Koch & Jakob Beets Eds.
▸ https://www.steptools.com/stds/ifc/html/
▸ https://technical.buildingsmart.org/standards/ifc/
▸ http://docs.xbim.net/XbimWebUI/
References (IFC Data Model) 📖
141
▸ Revit IFC manual, Autodesk
▸ https://bimblog.bondbryan.co.uk/
▸ https://revitiq.com/
▸ https://www.buildingsmart.org/standards/bsi-standards/standards-
library/
References (Attributes & Properties) 📖
142
▸ THE IFC-BRIDGE PROJECT–André Borrmann1, et al- European Conference
on Computing in Construction- July 2019
▸ Linking BIM and GIS models in infrastructure by example of IFC and
CityGML- S. Vilgertshofer, et al-Technical University of Munich-2017
▸ JavaScript Object Notation (JSON) data serialization for IFC schema in
web-based BIM data exchange-Afsari et al .Georgia Institute of
Technology-2017
▸ https://technical.buildingsmart.org/standards/ifc/ifc-schema-
specifications/ifc-release-notes/
▸ http://docs.buildingsmartalliance.org/IFC4x2_Bridge/link/ifc2x3-to-
ifc4.htm
▸ http://ifcinfra.com/
▸ https://www.dds-
cad.net/services/news/detail/?tx_ttnews%5Btt_news%5D=97&cHash=d
cc1fa16fb7b7372e9916d7991d45d60
References (The Now & The Future) 📖
143
THANKS!
Any questions?
You can find us at LinkedIn:
linkedin.com/in/aGaabdelgawad/
linkedin.com/in/abdelrahman-fathe-192025151
linkedin.com/in/ibrahim5aad
linkedin.com/in/marwa-ebeid-7a2394140
😉
and many more...

Industry Foundation Classes

  • 1.
  • 2.
    THIS IS OUR TEAM Ahmed Gamal Abdel GawadAboulmaaty AHMED GAMAL Abdelrahman Fathy Abdelhalim Aly A.RAHMAN FATHY 👪Ibrahim Mohamed Ibrahim Saad IBRAHIM MOHAMED Marwa Mohamed Abdalla MARWA MOHAMED 2
  • 3.
    3 IFC OVERVIEW 01 IFC DATAMODEL 02 PROPERTIES 03 THE FUTURE 04
  • 4.
  • 5.
  • 6.
    BACK TO THEIDEA OF BIM 6 ▸ Building Information Modeling (BIM) is an intelligent 3D model-based process that gives architecture, engineering, and construction (AEC) professionals the insight and tools to more efficiently plan, design, construct, and manage buildings and infrastructure.
  • 7.
    BACK TO THEIDEA OF BIM 7 ▸ Traditional: Lined, 2D, Paper – Based. ▸ BIM: Object, 3D, Digital – Based.
  • 8.
  • 9.
    Open BIM 9 ▸ OpenBIM simply means working with BIM using open Standards. ▸ Well, what are open Standards?
  • 10.
    Open BIM 10 ▸ Towrite a report you typically use a word processing application. Maybe, Microsoft Word.
  • 11.
    Open BIM 11 ▸ Oncethe report is complete, you probably want to share it with your audience. Typically, you don’t send out your reports as a native file, you usually publish a PDF copy.
  • 12.
    Open BIM 12 There area number of reasons for this: ▸ Firstly, if you send a native file, anyone can make changes to your document without you knowing. ▸ Secondly, the native files are proprietary, or closed, formats. This means the receiver needs to have the same application, or a compatible application, to view them.
  • 13.
    Open BIM 13 • Ifyou issue a PDF, on the other hand, the document can be viewed with a simple PDF viewer. PDF is an open standard. It is a lightweight file, but still has a lot of functionality. • The recipient can view the document, search for words, add comments or markups but they cannot change the original text.
  • 14.
  • 15.
    ▸ IFC, orindustry Foundation Classes, is a standard, some would say the primary standard, for openBIM data exchange. ▸ IFC is commonly referred to as an exchange format. This is not entirely correct. IFC is a schema, not a format. 15 What Is IFC?
  • 16.
    ▸ IFC, or"Industry Foundation Classes", is a standardized, digital description of the built environment, including buildings and civil infrastructure. ▸ It is an open, international standard (ISO 16739-1:2018). 16 What Is IFC?
  • 17.
    ▸ IFC asthe PDF of BIM. Like PDF, an IFC file is a “frozen copy of the original content.” ▸ It can be viewed, measured, used for clash detection, cost estimation, simulation and innumerable other uses, but should not be edited. 17 What Is IFC? PDF ifc
  • 18.
    IFC Formats Format Extensio n Size Notes STEP Physical File(SPF) .ifc 100% The most widely used Extensible Markup Language (XML) .ifcXML 113% Provides enhanced readability ZIP .ifcZIP 17% FC data may embedded within a ZIP file 18
  • 19.
    19 ▸ Converting .ifcto .ifcXML using C# code IFC Formats
  • 20.
  • 21.
    An typical IFCworkflow could be the following: ▸ An architect creates their design model and exports an IFC version to share with the HVAC engineer. ▸ The HVAC engineer can reference this file into their own software and use this for coordination. 21 IFC Workflow
  • 22.
    ▸ More thanthat, the engineer can also use the IFC model as a basis for energy analysis. Which is pretty impressive. ▸ The IFC transports enough information for the simulation software to read and analyse the IFC spaces in the referenced model. 22 IFC Workflow
  • 23.
  • 24.
    Developing new IFCclasses or new standard approach/semantics to fill the gap between architects and civil engineers is a must for better interoperability. 24 Interoperability
  • 25.
    ▸ Construction projectsusually involve team members from different companies. During design reviews issues arise, which need to be addressed by one of those team members. ▸ In most cases this means working on one project using different software. That's where IFC comes in; exchanging the actual models via an ‘open standard’. 25 BIM Collaboration Format (BCF)
  • 26.
    ▸ But howdo you transmit the issues found? IFC contains data (GUID’s) linked to the building objects, and is therefore not suitable for documenting issues or workflows. 26 BIM Collaboration Format (BCF)
  • 27.
    ▸ BCF (BIMCollaboration Format) is an open file format that allows the addition of textual comments, screenshots and more on top of the IFC model layer for better communication between coordinating parties. It separates the communication from the actual model. 27 BIM Collaboration Format (BCF)
  • 28.
    ▸ BCF islike the WhatsApp of BIM. It allows you to send model mark-ups, clash reports, and general comments between all project members. ▸ Each BCF issue is registered with a unique ID, making it easier to track how many issues are open, who is responsible for what issues, and to see when the issues are resolved.. 28 BIM Collaboration Format (BCF) WhatsApp!
  • 29.
    ▸ What isparticularly cool about BCF is the communication between IFC tools and native modeling software. The BCF will identify exactly which objects are involved in an issue and will even record the screen view. ▸ So, when someone opens up a BCF issue is directed to the exact same view in the model. No need to navigate around the model looking for that one missing electrical socket. 29 BIM Collaboration Format (BCF)
  • 30.
    BIM Collaboration Format(BCF): a structured file format suited to issue tracking with a building information model. 30 BIM Collaboration Format (BCF)
  • 31.
  • 32.
  • 33.
  • 34.
  • 35.
  • 36.
  • 37.
  • 38.
    ▸ Model: adata set, governed by the structure of an underlying schema, to meet certain data requirements. 38 Model View Definition (MVD) NOTE: Information models and building information models are examples for a model. NOTE: In scope of this standard IFC models are populations of the IFC schema.
  • 39.
    ▸ In anopenBIM workflow, we can predefine exactly what information needs to be transferred when and by whom. ▸ This is achieved with Model View Definitions, or MVDs. An MVD is essentially a “filtered view of the IFC”. It allows users to export specific packages of model information to meet a particular use. 39 Model View Definition (MVD)
  • 40.
    ▸ For example,if an architect needs to deliver their model for energy analysis, they don’t just do a data dump of the entire model. They select the predefined IFC export called Energy Analysis MVD. This exports only the information that is relevant. 40 Model View Definition (MVD)
  • 41.
    ▸ Similarly forcost estimation, you would choose the QTO Model View Definition, or for structural analysis, you would export the Structural Analysis view. 41 Model View Definition (MVD)
  • 42.
  • 43.
  • 44.
    ▸ Data modelingin software engineering is the process of creating a data model for an information system by applying certain formal techniques. ▸ Data models provide a framework for data to be used within information systems by providing specific definition and format 44 Data Modeling
  • 45.
    ▸ A modelinglanguage is any artificial language that can be used to express information or knowledge or systems in a structure that is defined by a consistent set of rules. ▸ The rules are used for interpretation of the meaning of components in the structure. 45 Modeling Language
  • 46.
    46 Modeling Language Textual types Mayuse standardized keywords accompanied by parameters or natural language terms and phrases to make computer-interpretable expressions. Graphical types Use a diagram technique with named symbols that represent concepts and lines that connect the symbols and represent relationships and various other graphical notation to represent constraints. ▸ An example of a graphical modeling language and a corresponding textual modeling language is EXPRESS.
  • 47.
  • 48.
    Schema: the definitionof the structure to organize data for storage, exchange and sharing, using a formal language. 48 NOTE : The formal languages EXPRESS [ISO 10303-11] and XML Schema [W3C Recommendation] are currently used to define the schemata of this standard. IFC Data Modeling (Schema)
  • 49.
    The Industry FoundationClasses specify a data schema and an exchange file format structure. The data schema is defined in: ▸ EXPRESS data specification language, defined in ISO 10303-11. ▸ XML Schema definition language (XSD), defined in XML Schema W3C Recommendation. 49 EXPRESS Schema
  • 50.
    EXPRESS is astandard data modeling language for product data. EXPRESS is formalized in the ISO Standard for the Exchange of Product model STEP (ISO 10303), and standardized as ISO 10303-11. 50 EXPRESS Schema
  • 51.
    SCHEMA Family; ENTITY Person ABSTRACTSUPERTYPE OF (ONEOF (Male, Female)); name: STRING; mother: OPTIONAL Female; father: OPTIONAL Male; END_ENTITY; 51 EXPRESS Example
  • 52.
    ENTITY Female SUBTYPE OF(Person); END_ENTITY; ENTITY Male SUBTYPE of (Person); END_ENTITY; END_SCHEMA; 52 EXPRESS Schema
  • 53.
  • 54.
    ▸ Entity datatype: This is the most important datatype in EXPRESS. It is covered below in more detail. Entity datatypes can be related in two ways, in a sub- supertype tree and/or by attributes. ▸ Enumeration data type: Enumeration values are simple strings such as red, green, and blue for an RGB- enumeration. In the case that an enumeration type is declared extensible it can be extended in other schemas. 54 EXPRESS Datatypes
  • 55.
    ▸ Defined datatype: This further specializes other datatypes—e.g., define a datatype positive that is of type integer with a value > 0. ▸ Select data type: Selects define a choice or an alternative between different options. Most commonly used are selects between different entity_types. More rare are selects that include defined types. In the case that an enumeration type is declared extensible, it can be extended in other schemas. 55 EXPRESS Datatypes
  • 56.
    Simple data type ▸String: This is the most often used simple type. EXPRESS strings can be of any length and can contain any character (ISO 10646/Unicode). ▸ Binary: This data type is only very rarely used. It covers a number of bits (not bytes). For some implementations the size is limited to 32 bit. 56 EXPRESS Datatypes
  • 57.
    Simple data type ▸Logical: Similar to the boolean datatype a logical has the possible values TRUE and FALSE and in addition UNKNOWN. ▸ Boolean: With the boolean values TRUE and FALSE. 57 EXPRESS Datatypes
  • 58.
    Simple data type ▸Number: The number data type is a supertype of both, integer and real. Most implementations take uses a double type to represent a real_type, even if the actual value is an integer. ▸ Integer: can have any length, but most implementations restricted them to a signed 32 bit value. ▸ Real: Ideally an EXPRESS real value is unlimited in accuracy and size. But in practice a real value is represented by a floating point value of type double. 58 EXPRESS Datatypes
  • 59.
    59 EXPRESS & STEP ▸STEP (STandard for the Exchange of Product data) is the colloquial term for the International Standard ISO 10303. ▸ Typically, STEP can be used to exchange data between CAD, CAE….. systems. ▸ EXPRESS is the language used within STEP to formally define the semantics of the data.
  • 60.
  • 61.
  • 62.
    Inheritance Hierarchy 62 ▸ Inheritance hierarchyplays a crucial role in the IFC. ▸ It defines specialization and generalization relationships and therefore which attributes of which classes can be inherited by other classes.
  • 63.
  • 64.
    Explicit vs Inverse Attributes 64 ▸Explicit Attributes: They are defined in class. ▸ Inverse Attributes: They are not defined in the class but there is an intermediary object that define the relationship (Objectified Relationships).
  • 65.
    Objectified Relationships 65 ▸ Semantically relevantrelationships between objects are not formed by direct association but instead with the help of a special intermediary object that represent the relation it self ▸ This object must be a subtype from IfcRelationship.
  • 66.
  • 67.
  • 68.
  • 69.
  • 70.
  • 71.
  • 72.
  • 73.
  • 74.
  • 75.
    75 Note: in orderto maintain the hierarchical form of the schema Inverse attribute “isDecomposedBy” is used.
  • 76.
  • 77.
  • 78.
    Geometric Representation 78 ▸ The IFCdata model makes a strict division between the semantic description and its geometric representation. ▸ Each semantic description can be linked to one or more geometric representation. ▸ The ability to link distinct geometric representations with an object addresses , the need for distinct geometric representations for distinct application scenarios.
  • 79.
  • 80.
    Solid Modeling 80 ▸ ExplicitModeling: “Brep”. ▸ Implicit Modeling (Procedural Approach): Employs a sequence of construction steps. “Csg” & “Extrusion and Rotation method”.
  • 81.
    Brep (Boundary Representation) 81 ▸ IfcFactedBep:is used to model flat simple solid objects. ▸ IfcFactedBrepWithVoids: a subtype of IfcFactedBep is used to model flat solid objects with voids.
  • 82.
  • 83.
  • 84.
  • 85.
  • 86.
  • 87.
  • 88.
  • 89.
  • 90.
    It’s all aboutdata ▸ Data Mapping ▸ Attributes vs. Properties ▸ Property Sets ▸ Revit Implementation The importance of standardization is that the parameters of other software are automatically recognized and assigned correctly to your software. 90
  • 91.
    Data Mapping ▸ Toachieve the required levels of interoperability, a standardized way of data mapping and data containers has to be used. 91
  • 92.
    ATTRIBUTES -Attributes are thebasic metadata about an IFC entity and it where all other information about the entity can be attached. -Attributes get inherited along the inheritance tree and as the object gets more actualized new attributes could be found in the object. 92
  • 93.
    Entity Attributes There isa direct relationship between the entity and the attribute. Attributes can be defined in two categories: Inverse Attributes Means that the entity is referenced in some other entity direct attribute. 93
  • 94.
    Also, we could categorizethem to: Simple Attributes: Indicates a simple data attribute like an integer or a string. Referenced Object Attributes: An attribute that is a reference to another object. Relationship Attribute: An attribute that is a reference to a relationship. 94
  • 95.
    Attributes in Revit ▸Attributes are automatically exported if they are populated in Revit. ▸ Attributes could be override by making a parameter in Revit with the same name of the attribute. 95
  • 96.
    - We useproperties to add more information to the entities than provided by the attributes. - Properties are only found within a Property Set. 96 PROPERTIES
  • 97.
    Property Sets 97 ▸ PropertySets are a collection of IfcProperty that could be attached to an entity through the relationship attribute IsDefinedBy if the object is occurrence or the attribute HasPropertySet if the object is a type.
  • 98.
    Property Sets are classifiedinto: ▸ IFC Schema Properties: Common Standard Property Sets (Psets) ▸ User Defined Property Sets 98
  • 99.
    IFC Common Property Sets: ▸Most IFC classes have associated Psets containing properties specific to that class. 99
  • 100.
    User Defined Property Sets ▸User defined or custom properties doesn’t exist in the IFC schema but is defined by the user. 100
  • 101.
    Revit Implementation of theIFC Property Sets ▸ In the setup of the IFC exporter within Revit there are multiple options for the export. 101
  • 102.
    Exporting Common Psets ▸ Someof properties in the Common Psets correlates automatically to hard-wired Revit parameters. ▸ Some IFC properties don’t. ▸ But mapping them is just by making a parameter with the same name of the properties. ▸ The hardwired parameters could be overridden. 102
  • 103.
    Exporting User Defined Psets ▸Shared parameters in Revit need to be mapped manually to the User Defined Property Sets 103
  • 104.
    Data Mapping files 104 ▸The first part is the Property Set Definition
  • 105.
    Data Mapping files ▸Second part is the parameter definition 105
  • 106.
    Exporting Example ▸ Athree text parameters were created and grouped under the Text group. 106
  • 107.
  • 108.
    Export IFC CommonProperty Sets 108
  • 109.
    Export User DefinedProperty Sets 109
  • 110.
    4 IFC: THE NOW &THE FUTURE
  • 111.
    111 Preview ▸ Ifc Versions& Certification: o IFC versions evolution o I FC Certification o Case Study: ifcBridge addition to ifc4. o Ifc5.0 infrastructure & better GIS integration ▸ Ifc Formats o Common ones (ifc, ifcXML, ifcZIP) o Brief Case Study: ifcJSON format (precast element implementation)
  • 112.
  • 113.
    IFC2x3 TC1 Modifications to EXPRESSschema functions, attributes & rules. IFC4.1 -provide a basis for the various infrastructure domain extensions. (e.g. Rail, Road, Tunnel, Ports & Waterways). -ifcAlignment IFC5 IFC5 is expected to include extensive support for several infrastructure domains (e.g. IFC Road, IFC Tunnel, IFC Rail, etc.). IFC4 -Containment of ifcXML4 schema in addition to the EXPRESS schema. -BIM workflows – including 4D and 5D model exchanges, manufacturer, product libraries, BIM to GIS. IFC2x3 IFC4.2 -extend the IFC schema to include the description of bridge constructions. (IfcBridge, IfcBearing, IfcDeepFoundation, IfcVibrationDamper) -integrated Bridge elements into a number of predefined types of building elements. 2005 2007 2013 2018 2019 ? 113 Ifc Versions Evolution
  • 114.
    Ifc2x3 Certification: -Given fora software that supports a model view definition (MVD) called: • Coordination View (CV2.0) Main use is to support the exchange of information between the building services disciplines. - Clash detection - Consistency control - Building code checking Ifc4 Certification: Coordination View (CV2.0) is split to two views: 1) IFC4 reference view RV: enable the swift, accurate exchange of information between disciplines, with rapid export and import times and no need for rework. 2) IFC design transfer view DTV : allow the BIM model to be handed over to the next stage of editing, responsibility for the transferred model is likely to be taken over by the receiver. Ifc Certification
  • 115.
    IFC2x3 TC1 Modifications to EXPRESSschema functions, attributes & rules. IFC4.1 -provide a basis for the various infrastructure domain extensions. (e.g. Rail, Road, Tunnel, Ports & Waterways). -ifcAlignment IFC5 IFC5 is expected to include extensive support for several infrastructure domains (e.g. IFC Road, IFC Tunnel, IFC Rail, etc.). IFC4 -Containment of ifcXML4 schema in addition to the EXPRESS schema. -BIM workflows – including 4D and 5D model exchanges, manufacturer, product libraries, BIM to GIS. IFC2x3 IFC4.2 -extend the IFC schema to include the description of bridge constructions. (IfcBridge, IfcBearing, IfcDeepFoundation, IfcVibrationDamper) -integrated Bridge elements into a number of predefined types of building elements. 2005 2007 2013 2018 2019 ? 115 Ifc Versions Evolution
  • 116.
    116 THE IFC-BRIDGE PROJECT–AndréBorrmann1,et al- European Conference on Computing in Construction- July 2019 A high demand from international infrastructure stakeholders for extending IFC for bridges. Infra Room as a fast-track project with a duration of 2 years. It started in January 2017 and was completed in April 2019. ifcBridge Addition to IFC4.2
  • 117.
    1) Rigorous ScopeDefinition, Why? o The large extent of the existing IFC data model (IFC4.1 comprises 801 entities) o The limited time and resources available for the developing the extensions. o Lowering the effort for software implementation to enable a fast uptake of the standard. 117 THE IFC-BRIDGE PROJECT–André Borrmann1,et al- European Conference on Computing in Construction- July 2019 ifcBridge Addition to IFC4.2
  • 118.
    1) Rigorous Scope;Bridge Types: o Covered types: ex: Slab bridge, Girder bridge, Box-girder bridge…etc. o Types that were not directly covered, but representable by the extension: ex: Truss bridge, Cable-Stayed Bridge, Suspension Bridge…etc. o Material classification: ex: Steel, Concrete...etc. 118 THE IFC-BRIDGE PROJECT–André Borrmann1,et al- European Conference on Computing in Construction- July 2019 ifcBridge Addition to IFC4.2
  • 119.
    2) Use Cases: 119 THEIFC-BRIDGE PROJECT–André Borrmann1,et al- European Conference on Computing in Construction- July 2019 • Initial State Modeling • Import of major road / railway parameters • Technical Visualization • Coordination / Collison Detection • 4D Construction Sequence Modeling • Progress Monitoring • As-built vs. as-planned comparison • Handover to asset management • Handover to GIS for spatial analysis • Design to design (reference model). • Quantity Take-Off ifcBridge Addition to IFC4.2
  • 120.
    120 THE IFC-BRIDGE PROJECT–AndréBorrmann1,et al- European Conference on Computing in Construction- July 2019 ifcBridge Addition to IFC4.2 3) Geometry:
  • 121.
    121 THE IFC-BRIDGE PROJECT–AndréBorrmann1,et al- European Conference on Computing in Construction- July 2019 ifcBridge Addition to IFC4.2 4) Process Map: Map developed to clearly identify the exchange requirements and associate them with dedicated data exchange scenarios.
  • 122.
  • 123.
    123 THE IFC-BRIDGE PROJECT–AndréBorrmann1,et al- European Conference on Computing in Construction- July 2019 ifcBridge Addition to IFC4.2 5) Taxonomy Analysis: to identify concepts specific to bridge construction and to find commonly used English terms for them.
  • 124.
    124 THE IFC-BRIDGE PROJECT–AndréBorrmann1,et al- European Conference on Computing in Construction- July 2019
  • 125.
    125 THE IFC-BRIDGE PROJECT–AndréBorrmann1,et al- European Conference on Computing in Construction- July 2019
  • 126.
    126 THE IFC-BRIDGE PROJECT–AndréBorrmann1,et al- European Conference on Computing in Construction- July 2019
  • 127.
    127 THE IFC-BRIDGE PROJECT–AndréBorrmann1,et al- European Conference on Computing in Construction- July 2019 FHWA-Federal Highway Administration (American) CRBIM- Railway BIM Data (Chinese) ifcBridge Addition to IFC4.2 6) Handling Of Properties:
  • 128.
    128 THE IFC-BRIDGE PROJECT–AndréBorrmann1,et al- European Conference on Computing in Construction- July 2019 • Bridge Reference View (Bridge RV) • Alignment-based Bridge Reference View (Bridge ARV) • Bridge Design Transfer View (Bridge DTV) • Bridge Asset Management Handover View (Bridge AMV) ifcBridge Addition to IFC4.2 7) Model View Definitions:
  • 129.
    129 THE IFC-BRIDGE PROJECT–AndréBorrmann1,et al- European Conference on Computing in Construction- July 2019 ifcBridge Addition to IFC4.2 8) Final Testing & Implementation:
  • 130.
    130 THE IFC-BRIDGE PROJECT–AndréBorrmann1,et al- European Conference on Computing in Construction- July 2019 Ifc5.0 Infrastructure & Better GIS Integration
  • 131.
    131 Linking BIM andGIS models in infrastructure by example of IFC and CityGML S. Vilgertshofer et al-Technical University of Munich-2017 CityGML IFCLinked Data The concept of Linked Data which allows the original data to coexist and provide coherence by establishing references between the corresponding entities of both standards; IFC & CityGML. CityGML is an open data model and XML-based format for the storage and exchange of virtual 3D city models. Ifc5.0 Infrastructure & Better GIS Integration
  • 132.
    Some Research effortsfound that ifcJSON format (based on JavaScript Object Notion) could preform better than ifcXML due to the following reasons: ▸ XML requires extra libraries to retrieve data from DOM objects ,But JSON objects are analyzed as string arrays which can perform much faster. ▸ JSON data format supports high scalability and it creates more compact models than XML. ▸ JSON is a key-value style lightweight data exchange format which is independent of any programming language and unlike XML it is easy for (1) machines to parse and generate while it is also (2) human readable. Ifc New Candidate Formats
  • 133.
    ifcJSON4 schema andthe ifcJSON document for this exchange model is described here for four data categories. 1) geometry data representation 2) object placement data 3) owner history data 4) Building element data that includes these three data categories. JavaScript Object Notation (JSON) data serialization for IFC schema in web-based BIM data exchange-Afsari et al .Georgia Institute of Technology-2017 Brief Case Study: Ifcjson Format (Precast Element Implementation)
  • 134.
    1) geometry datarepresentation ( IfcProductDefinitionShape, IfcExtrudedAreaSolid) JavaScript Object Notation (JSON) data serialization for IFC schema in web-based BIM data exchange-Afsari et al .Georgia Institute of Technology-2017 Brief Case Study: Ifcjson Format (Precast Element Implementation)
  • 135.
    2) Object placementdata (IfcLocalPlacement) JavaScript Object Notation (JSON) data serialization for IFC schema in web-based BIM data exchange-Afsari et al .Georgia Institute of Technology-2017 Brief Case Study: Ifcjson Format (Precast Element Implementation)
  • 136.
    3) Owner data(IfcOwnerHistory) JavaScript Object Notation (JSON) data serialization for IFC schema in web-based BIM data exchange-Afsari et al .Georgia Institute of Technology-2017 Brief Case Study: Ifcjson Format (Precast Element Implementation)
  • 137.
    4) Building elementdata that includes these three data categories. Brief Case Study: Ifcjson Format (Precast Element Implementation)
  • 138.
    ▸ ifcJSON stillhas limitations & it’s under development and provision by BuildingSMART. Brief Case Study: Ifcjson Format (Precast Element Implementation)
  • 139.
    139 ▸ https://bimconnect.org/en/software/what-is-ifc/ ▸ https://technical.buildingsmart.org/standards/ifc ▸https://bimconnect.org/en/software/the-bim-collaboration-format-bcf/ ▸ https://helpcenter.graphisoft.com/user-guide/77194/ ▸ https://www.magicad.com/en/feature/bcf-manager-2/ ▸ https://www.bimpedia.eu/-/1004-bcf-_-bim-collaboration-format ▸ https://www.bimcollab.com/en/Resources/OpenBIM/BCF ▸ https://www.bim42.com/2015/02/bimcollab/ ▸ https://bimconnect.org/en/wiki/working-with-ifc-and-model-view- definitions/ ▸ https://en.wikipedia.org/wiki/Data_modeling ▸ https://en.wikipedia.org/wiki/Modeling_language ▸ https://en.wikipedia.org/wiki/EXPRESS_(data_modeling_language) ▸ http://deslab.mit.edu/DesignLab/dicpm/step.html References (IFC Overview) 📖
  • 140.
    140 ▸ Building InformationModeling Technology Foundations and Industry Practice (Chapter 5: Industry Foundation Classes, A standardized Data Model for the vendor neutral exchange of digital building models) - Andre Bormann, Markus Konig, Christian Koch & Jakob Beets Eds. ▸ https://www.steptools.com/stds/ifc/html/ ▸ https://technical.buildingsmart.org/standards/ifc/ ▸ http://docs.xbim.net/XbimWebUI/ References (IFC Data Model) 📖
  • 141.
    141 ▸ Revit IFCmanual, Autodesk ▸ https://bimblog.bondbryan.co.uk/ ▸ https://revitiq.com/ ▸ https://www.buildingsmart.org/standards/bsi-standards/standards- library/ References (Attributes & Properties) 📖
  • 142.
    142 ▸ THE IFC-BRIDGEPROJECT–André Borrmann1, et al- European Conference on Computing in Construction- July 2019 ▸ Linking BIM and GIS models in infrastructure by example of IFC and CityGML- S. Vilgertshofer, et al-Technical University of Munich-2017 ▸ JavaScript Object Notation (JSON) data serialization for IFC schema in web-based BIM data exchange-Afsari et al .Georgia Institute of Technology-2017 ▸ https://technical.buildingsmart.org/standards/ifc/ifc-schema- specifications/ifc-release-notes/ ▸ http://docs.buildingsmartalliance.org/IFC4x2_Bridge/link/ifc2x3-to- ifc4.htm ▸ http://ifcinfra.com/ ▸ https://www.dds- cad.net/services/news/detail/?tx_ttnews%5Btt_news%5D=97&cHash=d cc1fa16fb7b7372e9916d7991d45d60 References (The Now & The Future) 📖
  • 143.
    143 THANKS! Any questions? You canfind us at LinkedIn: linkedin.com/in/aGaabdelgawad/ linkedin.com/in/abdelrahman-fathe-192025151 linkedin.com/in/ibrahim5aad linkedin.com/in/marwa-ebeid-7a2394140 😉 and many more...