1
Indian Financial System
BY –KRISHANGI PANDEY
Financial System
 A financial system is a system that allows the exchange of funds
between lenders, investors, and borrowers. Financial systems
operate at national, global, and firm-specific levels. They consist of
complex, closely related services, markets, and institutions intended
to provide an efficient and regular linkage between investors and
depositor.
 The financial system is an important tool for economic development
of the country, as it helps in creation of wealth by linking savings
with investments.
 A modern financial system may include banks (operated by the
government or private sector), financial markets, financial
instruments, and financial services.
2
Features Of Financial System
It plays a vital role in economic development of
the country
It encourages both savings and investment
It helps in capital formation
It helps in allocation of risk
It facilitates expansion of financial markets.
3
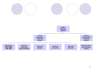
Indian Financial System
Indian financial system consists of formal
and informal financial system.
 Based on the financial system financial
market, financial instruments and financial
intermediation can be categorized
depending upon functionality.
4
5
Formal and Informal Financial
System
The financial systems of most developing
countries are characterized by co-existence and
co-operation between the formal and informal
financial sectors.
The formal financial sector is characterized by
the presence of an organized, institutional and
regulated system which caters to the financial
needs of the modern spheres of economy.
The informal financial sector is an
unorganized, non-institutional and non-regulated
system dealing with traditional and rural spheres
of the economy.
6
Component of Formal Financial
System
Regulators
Financial Institutions
Financial Markets
Financial Instruments
Financial Services
7
Regulators
The formal financial system comes under
the regulations of the ministry of finance
(MOF), reserve Bank of India (RBI),
Securities and Exchange board of India
(SEBI) and other regulatory bodies.
8
Financial Institutions
9
Financial Instruments
10
Financial Markets
11
Indian Financial System – An Overview
PHASES
* Upto 1951 Pvt. Sector
* 1951 to 1990 Public Sector
* Early Nineties Privatisation
* Present Status Globalisation
12
Indian Financial System – An Overview
Orderly mechanism & structure in economy.
Mobilises the monetary resources/capital from
surplus sectors.
Distributes resources to needy sectors.
Transformation of savings into investment &
consumption.
Financial Markets – Places where the
above activities take place
13
Pre 1951
1. Control of Money Lenders
2. No Laws / Total Private Sector
3. No Regulatory Bodies
4. Hardly any industrialization
5. Banks – Traditional lenders for Trade and that too
short term
6. Main concentration on Traditional Agriculture
7. Narrow industrial securities market (i.e.
Gold/Bullion/Metal but largely linked to London Market)
8. Absence of intermediatary institutions in long-term
financing of industry
9. Industry had limited access to outside
saving/resources.
14
1951 to 1990
Moneylenders ruled till 1951. No worth-while Banks at
that time. Industries depended upon their own money.
1951 onwards 5 years PLAN commenced.
PVT. SECTORS TO PUBLIC SECTOR – MIXED
ECONOMY
1st
5 year PLAN in 1951 – Planned Economic Process.
As part of Alignment of Financial Systems – Priorities
laid down by Govt. – Policies.
MAIN Elements of Fin. Organisations
i. Public ownership of Financial Institution
ii. Strengthening of Institutional Structure
iii. Protection to Investors
iv. Participation in Corporate Management
v. Organisational Deficiencies.
15
1951-1990
Nationalization
RBI 1948
SBI 1956 (take-over of Imperial Bank of India)
LIC 1956 (Merges of over 250 Life Insurance Companies)
Banks 1969 (14 major banks with Deposits of over Rs. 50
Crs.nationalised)
1980 (6 more Banks)
Insurance 1972 (General Insurance Corp. GIC by New India,
Oriental, united and National.
16
1951-1990
Development
• Directing the Capital in conformity with Planning priorities
• Encouragement to new entrepreneurs and small set-ups
• Development of Backward Region
• IFCI (1948)
• State Finance Corporation (1951) Purely Mortgage institution
• IDBI (1964) As subsidiary of RBI to provide Project / Term Finance
• ICICI (1966) Channelizing of Foreign Currency Loan from World
Bank to Pvt. Sector and underwriting of Capital issues.
• SIDC’s & SIIC State Level Corporations for SME sector
• UTI (1964) to enable small investors to share Industrial Growth
• IRCI (1971) to take care of rehabilitation of sick-mills promoted by
IDBI, Banks & LIC-Name changed to IIBI in 1997
17
POST 1990s
IMPORTANT DEVELOPMENTS
Development Financial Institutions : (DFIs)
• Started providing Working Capital also
• Set up CREDIT RATING AGENCIES
CRISIL(IPO IN 1993-94; standard & poor acquires 9.68% in 1996-97 S & P
acquires shares / holding up to 58.46%)
ICRA Set up in 1991 by leading FIs/Banks/Fin. Ser. Cos. And Moody’s
CARE Set-up by IFCI/Banks.
FITCH a 100% subsidiary of FITCH Group.
• Privatisation of DFI
Reduction in Govt. holding & Public Participation e.g. IFCI Ltd., IDBI Ltd.,
ICICI Ltd.
• Conversion into Banking / Merger into Banking Companies IDBI Bank &
ICICI Bank
• Issuance of Bond by DFIs without Govt.’s Guarantees to mobilize resources.
• Reduction in holding of Govt. in Banks, i.e. Public Participation / Listing
18
POST 1990
INDUSTRIES
• Rise & Growth of Service Sector industries.
• Reliance & Dependence on technology.
• E-mail & mobile made sea-change in communication, data collection etc.
• Computerization – a catch phrase and inevitable need of an hour.
• Dependent on Capital Market rather than only Debts dependency.
• Scalability of operations through globally competitive size.
• Broad basing of Board.
• Professional Management.
NBFC
• NBFC under RBI governance to finance retail assets and mobilize
small/medium sized savings.
• Very large NBFCs are emerging (Shri Ram Transport Finance, Birla, Tata
Finance, Sundaram Finance, Reliance Finance, DLF, Religare etc.
19
POST 1990
Commercial Bank
Mutual Funds
Capital Market
Secondary Market
Money Market
20
GLOBAL FINANCIAL SYSTEMS
IBRD (World Bank) Long-Term Capital Assistance
IFCI To finance PRIVATE enterprises in the form of loans & equity
IDA Affiliate of World Bank Soft – Loan window of the Bank. Mainly for
developing & under-developed nations. Re-payment period upto 50
years Govt. & Private, both, eligible.
MIGA Multilateral Investment Guarantee Agency – an affiliate of World
(1988) Bank Provides guarantee for investment in needy countries.
ECAFE (Economic Commission for Asia & Far East)
promote investment in Asia & Far East and also finance priority
area. Also co-ordinates with U.N. agencies.
21
Global Financial System – An Overview
Functions of Financial Market
• Price Discovery
• Liquidity
• Cost of Transactions (saver search & information costs)
• Transfer of savings from one sector to other
• Reflects as Barometer for economic growth
Financial Assets
• Treasury Bonds
• Debt
• Equity
• Commercial Paper/Debentures etc.
• Euro Bonds.
• Gold/Silver
• Cross Border Bonds /instruments.
22
23
STRUCTURE OF FINANCIAL MARKETS IN INDIA
Financial Markets in India
Debt Market
Primary /
Secondary
Forex
Market
Capital Market
Primary /
Secondary &
Depository
Insurance
Life/General
Banks (including
RRBs, co-op etc)
Mutual Funds,
Venture Funds,
Investment
Bonds
RBI RBI SEBI IRDA RBI RBI/SEBI
REGULATORY AUTHORITY
Indian financial system

Indian financial system

  • 1.
    1 Indian Financial System BY–KRISHANGI PANDEY
  • 2.
    Financial System  Afinancial system is a system that allows the exchange of funds between lenders, investors, and borrowers. Financial systems operate at national, global, and firm-specific levels. They consist of complex, closely related services, markets, and institutions intended to provide an efficient and regular linkage between investors and depositor.  The financial system is an important tool for economic development of the country, as it helps in creation of wealth by linking savings with investments.  A modern financial system may include banks (operated by the government or private sector), financial markets, financial instruments, and financial services. 2
  • 3.
    Features Of FinancialSystem It plays a vital role in economic development of the country It encourages both savings and investment It helps in capital formation It helps in allocation of risk It facilitates expansion of financial markets. 3
  • 4.
    Indian Financial System Indianfinancial system consists of formal and informal financial system.  Based on the financial system financial market, financial instruments and financial intermediation can be categorized depending upon functionality. 4
  • 5.
  • 6.
    Formal and InformalFinancial System The financial systems of most developing countries are characterized by co-existence and co-operation between the formal and informal financial sectors. The formal financial sector is characterized by the presence of an organized, institutional and regulated system which caters to the financial needs of the modern spheres of economy. The informal financial sector is an unorganized, non-institutional and non-regulated system dealing with traditional and rural spheres of the economy. 6
  • 7.
    Component of FormalFinancial System Regulators Financial Institutions Financial Markets Financial Instruments Financial Services 7
  • 8.
    Regulators The formal financialsystem comes under the regulations of the ministry of finance (MOF), reserve Bank of India (RBI), Securities and Exchange board of India (SEBI) and other regulatory bodies. 8
  • 9.
  • 10.
  • 11.
  • 12.
    Indian Financial System– An Overview PHASES * Upto 1951 Pvt. Sector * 1951 to 1990 Public Sector * Early Nineties Privatisation * Present Status Globalisation 12
  • 13.
    Indian Financial System– An Overview Orderly mechanism & structure in economy. Mobilises the monetary resources/capital from surplus sectors. Distributes resources to needy sectors. Transformation of savings into investment & consumption. Financial Markets – Places where the above activities take place 13
  • 14.
    Pre 1951 1. Controlof Money Lenders 2. No Laws / Total Private Sector 3. No Regulatory Bodies 4. Hardly any industrialization 5. Banks – Traditional lenders for Trade and that too short term 6. Main concentration on Traditional Agriculture 7. Narrow industrial securities market (i.e. Gold/Bullion/Metal but largely linked to London Market) 8. Absence of intermediatary institutions in long-term financing of industry 9. Industry had limited access to outside saving/resources. 14
  • 15.
    1951 to 1990 Moneylendersruled till 1951. No worth-while Banks at that time. Industries depended upon their own money. 1951 onwards 5 years PLAN commenced. PVT. SECTORS TO PUBLIC SECTOR – MIXED ECONOMY 1st 5 year PLAN in 1951 – Planned Economic Process. As part of Alignment of Financial Systems – Priorities laid down by Govt. – Policies. MAIN Elements of Fin. Organisations i. Public ownership of Financial Institution ii. Strengthening of Institutional Structure iii. Protection to Investors iv. Participation in Corporate Management v. Organisational Deficiencies. 15
  • 16.
    1951-1990 Nationalization RBI 1948 SBI 1956(take-over of Imperial Bank of India) LIC 1956 (Merges of over 250 Life Insurance Companies) Banks 1969 (14 major banks with Deposits of over Rs. 50 Crs.nationalised) 1980 (6 more Banks) Insurance 1972 (General Insurance Corp. GIC by New India, Oriental, united and National. 16
  • 17.
    1951-1990 Development • Directing theCapital in conformity with Planning priorities • Encouragement to new entrepreneurs and small set-ups • Development of Backward Region • IFCI (1948) • State Finance Corporation (1951) Purely Mortgage institution • IDBI (1964) As subsidiary of RBI to provide Project / Term Finance • ICICI (1966) Channelizing of Foreign Currency Loan from World Bank to Pvt. Sector and underwriting of Capital issues. • SIDC’s & SIIC State Level Corporations for SME sector • UTI (1964) to enable small investors to share Industrial Growth • IRCI (1971) to take care of rehabilitation of sick-mills promoted by IDBI, Banks & LIC-Name changed to IIBI in 1997 17
  • 18.
    POST 1990s IMPORTANT DEVELOPMENTS DevelopmentFinancial Institutions : (DFIs) • Started providing Working Capital also • Set up CREDIT RATING AGENCIES CRISIL(IPO IN 1993-94; standard & poor acquires 9.68% in 1996-97 S & P acquires shares / holding up to 58.46%) ICRA Set up in 1991 by leading FIs/Banks/Fin. Ser. Cos. And Moody’s CARE Set-up by IFCI/Banks. FITCH a 100% subsidiary of FITCH Group. • Privatisation of DFI Reduction in Govt. holding & Public Participation e.g. IFCI Ltd., IDBI Ltd., ICICI Ltd. • Conversion into Banking / Merger into Banking Companies IDBI Bank & ICICI Bank • Issuance of Bond by DFIs without Govt.’s Guarantees to mobilize resources. • Reduction in holding of Govt. in Banks, i.e. Public Participation / Listing 18
  • 19.
    POST 1990 INDUSTRIES • Rise& Growth of Service Sector industries. • Reliance & Dependence on technology. • E-mail & mobile made sea-change in communication, data collection etc. • Computerization – a catch phrase and inevitable need of an hour. • Dependent on Capital Market rather than only Debts dependency. • Scalability of operations through globally competitive size. • Broad basing of Board. • Professional Management. NBFC • NBFC under RBI governance to finance retail assets and mobilize small/medium sized savings. • Very large NBFCs are emerging (Shri Ram Transport Finance, Birla, Tata Finance, Sundaram Finance, Reliance Finance, DLF, Religare etc. 19
  • 20.
    POST 1990 Commercial Bank MutualFunds Capital Market Secondary Market Money Market 20
  • 21.
    GLOBAL FINANCIAL SYSTEMS IBRD(World Bank) Long-Term Capital Assistance IFCI To finance PRIVATE enterprises in the form of loans & equity IDA Affiliate of World Bank Soft – Loan window of the Bank. Mainly for developing & under-developed nations. Re-payment period upto 50 years Govt. & Private, both, eligible. MIGA Multilateral Investment Guarantee Agency – an affiliate of World (1988) Bank Provides guarantee for investment in needy countries. ECAFE (Economic Commission for Asia & Far East) promote investment in Asia & Far East and also finance priority area. Also co-ordinates with U.N. agencies. 21
  • 22.
    Global Financial System– An Overview Functions of Financial Market • Price Discovery • Liquidity • Cost of Transactions (saver search & information costs) • Transfer of savings from one sector to other • Reflects as Barometer for economic growth Financial Assets • Treasury Bonds • Debt • Equity • Commercial Paper/Debentures etc. • Euro Bonds. • Gold/Silver • Cross Border Bonds /instruments. 22
  • 23.
    23 STRUCTURE OF FINANCIALMARKETS IN INDIA Financial Markets in India Debt Market Primary / Secondary Forex Market Capital Market Primary / Secondary & Depository Insurance Life/General Banks (including RRBs, co-op etc) Mutual Funds, Venture Funds, Investment Bonds RBI RBI SEBI IRDA RBI RBI/SEBI REGULATORY AUTHORITY