#colabunipr
#onlinelearning
On-line Learning Programs
at the University of Parma
Workshop:
Science Dissemination and On-line Certification for All
ICTP, Trieste 30 Sept - 2 Oct 2013
Sara Valla (University of Parma, Italy)
p
e
rs
p
e
ct
i
v
e
background:
Business Administration
E-Learning
Digital Libraries
professional experience:
Tutoring
Instructional Design for academic courses
management of Online Learning Systems
Research on IT supported learning and digital publishing
research interests
Online Active Learning
Digital Libraries
Open Educational Resources
let’s clarify the terms
ONLINE LEARNING
o
n
l
i
n
e
l
e
a
r
n
i
n
g
t
h
e
o
r
y
Socio
Technical
System
25.600 students (2013)
Medium size University
University of Parma - Italy
1000 scholars
c
o
n
te
x
t
Settore Informatico e Telecomunicazioni di Ateneo
(SITA)
structures providing technological support
Technical Subsystem (for online learning)
Systems and applications, network infrastructure
online learning management
system
webconference system
video publishing server
system for online surveys
Maintenance of software/applications for online learning
c
o
n
te
x
t
online learning managememt system
c
o
n
te
x
t
video publishing server
videoconference system
online survey tool
c
o
n
te
x
t
c
o
n
te
x
t
Centro Didattico di Ingegneria (CEDI)
Engineering Learning Centre
MISSION
Design, supply and maintain
learning support SERVICES
for the engineering area
structures providing technological support
Technical Subsystem (for online learning)
c
o
n
te
x
t
specific needs of professors and students -
engineering domain
ISO9001: 2000 certification
for “design and
management of education
supporting services”
Centro Didattico di Ingegneria (CEDI)
structures providing technological support
Technical Subsystem (for online learning)
So... what?
Learn
Share
Collaborate
c
o
-
l
a
b
[. . .] a center without walls, in which
[. . .] researchers can perform their
research without regard to geographical
location – interacting with colleagues,
accessing instrumentation, sharing data
and computational resource[s], and
accessing information in the digital
library.
COLLABORATORY
Wulf, W.A. (1989)
c
o
-
l
a
b
Socio
Technical
System
c
o
n
te
x
t
BRIDGE the GAP
Mackinac Bridge is the dividing line between lake Michigan and Lake Huronhttp://www.flickr.com/photos/odalaigh/2197628927/
e-LEARN STRATEGY
2013-2014
Principles
eLearning should form an integral part of teaching
in the University of Parma
and be viewed as a conventional tool alongside all
other methods of teaching and studying
LEARNING comes before “e”
s
t
r
a
t
e
g
y
Scope
to enhance the range of pedagogic uses
of e-Learning by teachers and students
to support the delivery of blended and flexible learning
to improve the quality of higher education and
accommodate different learning styles and needs of
students
s
t
r
a
t
e
g
y
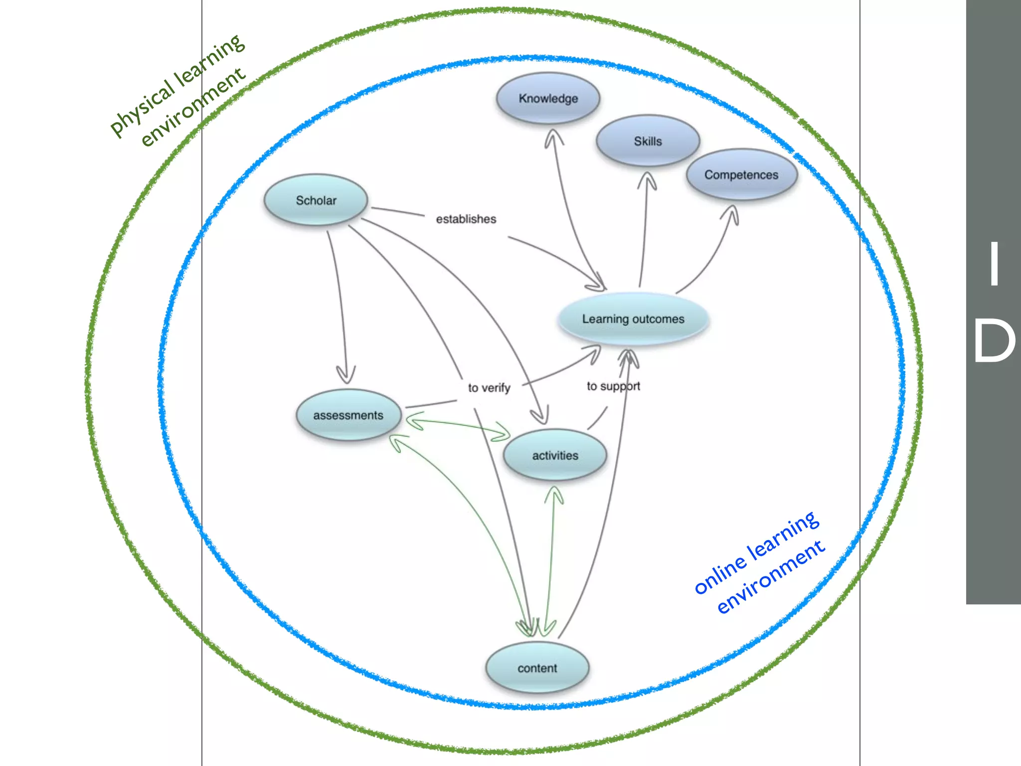
INSTRUCTIONAL DESIGN
4
as we see it at UniPR Co-Lab
I
D
INSTRUCTIONAL DESIGN
4
designing TOGETHER
efficient, effective and motivating
learning experiences
(technologies are also used - not as a starting point)
to reach learning objectives and increase learning quality
Pedagogic needs drive the design or learning
I
D
APPROACH TO (academic)
ONLINE LEARNING?
ONLINE LEARNING?
9
Repository of learning contents
TV-only course
Learning objects for self-learning
I
D
repository of learning content?
TV-only course ?
http://www.flickr.com/photos/wwworks/399455258/
http://www.flickr.com/photos/giesenbauer/5809411906/
http://www.flickr.com/photos/96829830@N04/9094534826/
blablablaquiz experience
Learning objects for self-learning and
quiz to assess learning?
...OR?
Interview to Michael Allen: Down with Boring E-Learning!
PhD in educational psychology from The Ohio State University
adjunct associate professor at the University of Minnesota Medical School.
He received ASTD's Distinguished Contribution to Workplace Learning and Performance
Award in May 2011.
E-learning is often boring
for the same reasons
much traditional
instruction is boring: it
focuses on content
presentation rather than
the learning experience.
Learning experience has to be (3M pillars):
Meaningful
Memorable
Motivational
ID – why? the value
5
http://youtu.be/TxgWHsfk6Zg
focus on what
makes it easier
to learn
Instructional Design supplies the context and perspective to learning
to get to learn by mental involvement
it’s easy to miss something you are not looking for
I
D
physical learning
environment
online learning
environment
I
D
STARTING POINT(S)
8
from learning (noun)
to learn (verb) activity
task
it is not simple as it may seem...
or it is not complicated as it looks
Our tautology of the “necessity of needs”
dialogue and listening
Just in timeVs Just in case
ONLINE LEARNING PROGRAMS?
P
R
O
G
R
A
M
S
DILL Master’s Program
P
R
O
G
R
A
M
S
ONLINE LEARNING EXPERIENCES
OBJECTIVES  LABORATORIES
Blog Forum Chat Wiki other collaborative tool
Topic Topic Topic Topic Topic
Laboratory 1 Laboratory 2 Laboratory 3 ...
Learning
Community
Area
Instructional
backbone
(content)
Activities
sketched using
PeTEX@Work Project
as a reference
Wulf, V. (2013). Computer-Supported Collaborative Learning at the Workplace: CSCL@Work. Springer.
EX
P
E
R
I
EN
CE
S
ctivity foster active and participatory learning supported by IT
resources?
EX
P
E
R
I
EN
CE
S
EX
P
E
R
I
EN
CE
S
Social bookmarking with Del.icio.us as an alternative
to static lists of relevant resources
social bookmarking for German language
EX
P
E
R
I
EN
CE
S
Diigo for assignments: search web links to videos
and articles (English translation)
social bookmarking to share useful web resources
with the class
EX
P
E
R
I
EN
CE
S
Social bookmarking with Del.icio.us to share links to
useful teaching web site in a course organized for
English teachers’ updating
social bookmarking for teachers’ updating
EX
P
E
R
I
EN
CE
S
Social Reference Management
(Digital Publishing course)
social bookmarking for reference management
SOCIAL READING
activity of reading
on a computer screen or a mobile device
and share highlights and comments
inside an online group
11
English language and translation
Concordance Analysis
Contrastive Analysis
Informationization analysis
http://highlighter.com/reader/s
social reading in text analysis
Read, highligh, comment, share, reflect upon...
Spanish Language
and Translation
Phraseology
EX
P
E
R
I
EN
CE
S
11
Digital Publishing
Re-elaboration and re-
publishing of textbooks
social reading of textbooks
13
as a result and as part of the activities
after seminars and workshops
creation of (online) electronica books
14
Web conferences, webinars
organized by and with students
meetings for assessment, organization
online seminars (webinars) to support international and remotely located students for their
Master’s thesis
online interaction with remote visiting scholars
INVOLVEMENT OF STUDENTS
INVOLVEMENT OF STUDENTS
15
blogs, active participation in Wikipedia,
lecture recording
http://www.flickr.com/photos/neilt/2517652/
Instructional Toolkit
on a just in
time basis
Instructional Design Toolkit
16
Channels including micro videos
Visual Quick Guides
most of them are
OER...
OER: Open Educational Resources
Talk
Discuss
Inform
Show
Report
Research
Reports of the activities, informing publications
http://issuu.com/co-lab
Conclusions
?
INVOLVE
social reading as a strategy:
ubiquitous and mobile
learning
advice on digital publishing
and copyright issues (need
that emerged)
promote the “open
education” paradigm
inside our University
OER digital library?
integration with the
european digital library of
OERs?
e-portfolios for self-
reflection on learning
http://www.flickr.com/photos/vermininc/2337307518/
Thanks for Your attention
Questions?
Suggestions?
niversità di Parma
b
la@unipr.it
t
ridilla
pr
b Facebook pagehttp://www.facebook.com/colabunipr
Tabak, I., & Reiser, B. J. (1997). Domain-specific inquiry support: Permeating discussions with scientifi c
conceptions . In Proceedings of From Misconceptions to Constructed Understanding, Ithaca, NY
Valla, S (2013) "Parma Co-Lab: organizational challenge for research and learning", New Library World,
Vol. 114 Iss: 7/8, pp.326 - 341
Wenger, E. (2008). Communities of Practice - Learning, Meaning and Identity. Cambridge: Cambridge
University Press.
Wulf, W.A. (1989), “The national collaboratory”, Towards a National Collaboratory: Unpublished
Report, The National Science Foundation Invitational Workshop, Rockefeller University,
New York, NY.
Wulf, V. (2013). Computer-Supported Collaborative Learning at the Workplace: CSCL@Work. Springer.
References

Online Learning at the University of Parma

Editor's Notes

  • #12 Installation, maintenance, or repairs provided or guaranteed by a dealer or manufacturer
  • #13 Installation, maintenance, or repairs provided or guaranteed by a dealer or manufacturer
  • #15 Collaboration is an added value – not important institution or person You decide on common objective and you cannot do it without the participation of everybody. (Tammaro) The task is getting people to learn Collaboration is when all the groups merge to get to a common objective
  • #22 The task is getting people to learn Instructional design is much more than technology and then a set of procedures (Merrill & Twitchell, 1994, p. vii) Instructional design is important independently from media and tools which are used and from the technology under... it
  • #23 The approaches I think we could identify by scholars approaching online learning are diverse... some of them could be...
  • #24 often the experience includes putting the learning content available online, even in multu-media versions... but is it online learning if we do not consider the learning experience as a whole, the activities? or is it learning content?
  • #30 But why should one care about Instructional design? I found it interesting some observation sshared by Tom Kuhlmann on his blog when he talks about the value of instructional design. This is the video he proposes: This video allows to reflect on the fact that it is easy to miss something you are not looking for. What if this were the content of a course? There are many information, many things happen. A student in front of the video, without any indication, what would he get from it? Here the voice offers a guide and an objective: “This is an awareness test.”  and makes it easier to concentrate. Even if the moonwalking bear has been introduced as a distruction the clariti of the instructions help to see beyond the bear and focus on counting the passages   So the instructional design gives context and perspective to learning in order to involve mentally and prepare for remembering and learning.
  • #45 A livello di laboratorio didattico, il social reading è emerso da alcune esigenze all’interno dei corsi della Prof.ssa Mansfield, Valero e Tammaro.
  • #46 A livello di laboratorio didattico, il social reading è emerso da alcune esigenze all’interno dei corsi della Prof.ssa Mansfield, Valero e Tammaro.
  • #47 Attenzione al processo, al workflow più che al prodotto in sé. Pubblicazione digitale come momento di condivisione e riflessione su quanto si è svolto precedentemente in classe, in Università, che si va ad aggiungere alle registrazioni degli eventi, agli eventi stessi
  • #48 Abbiamo utilizzato il video e la videoconferenza quando rispondeva alle necessità: ad esempio per incontri di verifica e confronto, durante i laboratori dello student team ma anche a supporto degli studenti che stanno preparando le tesi di Master Dill Abbiamo usato videoconferenza e Google Hangouts per l’organizzazione di webinar, che sono seminari sul web Abbiamo usato la videoconferenza e la registrazione di video per poter avere a disposizione le opinioni di visiting scholar ed esperti su determinati argomenti, nonostante le ridotte risorse