HPE Data Protector
Software Version: 9.07
Integration Guide
Document Release Date: June 2016
Software Release Date: June 2016
Legal Notices
Warranty
The only warranties for Hewlett Packard Enterprise Development LP products and services are set forth in
the express warranty statements accompanying such products and services. Nothing herein should be
construed as constituting an additional warranty. HPE shall not be liable for technical or editorial errors or
omissions contained herein.
The information contained herein is subject to change without notice.
Restricted Rights Legend
Confidential computer software. Valid license from HPE required for possession, use or copying. Consistent
with FAR 12.211 and 12.212, Commercial Computer Software, Computer Software Documentation, and
Technical Data for Commercial Items are licensed to the U.S. Government under vendor's standard
commercial license.
Copyright Notice
© Copyright 2016 Hewlett Packard Enterprise Development LP
Trademark Notices
Adobe™ is a trademark of Adobe Systems Incorporated.
Microsoft® and Windows® are U.S. registered trademarks of Microsoft Corporation.
UNIX® is a registered trademark of The Open Group.
This product includes an interface of the 'zlib' general purpose compression library, which is Copyright ©
1995-2002 Jean-loup Gailly and Mark Adler.
Documentation Updates
The title page of this document contains the following identifying information:
l Software Version number, which indicates the software version.
l Document Release Date, which changes each time the document is updated.
l Software Release Date, which indicates the release date of this version of the software.
To check for recent updates or to verify that you are using the most recent edition of a document, go to:
https://softwaresupport.hp.com
This site requires that you register for an HPE Passport and sign in. To register for an HPE Passport ID, go
to: https://hpp12.passport.hp.com/hppcf/createuser.do
Or click the Register link at the top of the HPE Software Support page.
You will also receive updated or new editions if you subscribe to the appropriate product support service.
Contact your HPE sales representative for details.
Support
Visit the HPE Software Support Online web site at: https://softwaresupport.hp.com
This web site provides contact information and details about the products, services, and support that HPE
Software offers.
HPE Software online support provides customer self-solve capabilities. It provides a fast and efficient way to
access interactive technical support tools needed to manage your business. As a valued support customer,
you can benefit by using the support web site to:
Integration Guide
HPE Data Protector (9.07) Page 2 of 803
l Search for knowledge documents of interest
l Submit and track support cases and enhancement requests
l Download software patches
l Manage support contracts
l Look up HPE support contacts
l Review information about available services
l Enter into discussions with other software customers
l Research and register for software training
Most of the support areas require that you register as an HPE Passport user and sign in. Many also require a
support contract. To register for an HPE Passport ID, go to:
https://hpp12.passport.hp.com/hppcf/createuser.do
To find more information about access levels, go to:
https://softwaresupport.hp.com/web/softwaresupport/access-levels
HPE Software Solutions Now accesses the HPESW Solution and Integration Portal Web site. This site
enables you to explore HPE Product Solutions to meet your business needs, includes a full list of
Integrations between HPE Products, as well as a listing of ITIL Processes. The URL for this Web site is
http://h20230.www2.hp.com/sc/solutions/index.jsp
Integration Guide
HPE Data Protector (9.07) Page 3 of 803
Contents
About this guide 26
Part 1: IBM Applications 27
Chapter 1: Data Protector Informix Server integration 28
Introduction 28
Integration concepts 29
Configuring the integration 30
Prerequisites 30
Before you begin 30
Cluster-aware clients 31
Configuring Informix Server users 31
Configuring Informix instances 31
Before you begin 31
Using the Data Protector GUI 31
Using the Data Protector CLI 34
Handling errors 35
Checking the configuration 36
Using the Data Protector GUI 36
Using the Data Protector CLI 36
Backup 37
What you must back up as filesystem 37
What does not need to be backed up? 37
Creating backup specifications 38
Modifying backup specifications 43
Scheduling backup sessions 44
Scheduling example 44
Previewing backup sessions 45
Using the Data Protector GUI 45
Using the Data Protector CLI 45
What happens during the preview? 46
Starting backup sessions 47
Backup methods 47
Before you begin 47
Using the Data Protector GUI 48
Using the Data Protector CLI 48
Using Informix Server commands 48
Using Informix Server log_full.sh on UNIX 50
Manual and continuous logical log backups 50
Restore 50
Restore methods 51
Integration Guide
HPE Data Protector (9.07) Page 4 of 803
Before you begin 51
Finding information for restore 51
Using the Data Protector GUI 51
Using the Data Protector CLI 52
Restoring using the Data Protector GUI 54
Restoring using the Data Protector CLI 57
Restoring using Informix Server commands 58
Restoring dbspaces, blobspaces, and logical logs 58
Restoring dbspaces and blobspaces only 58
Restoring a particular dbspace or blobspace 58
Restoring to another Informix Server 58
Restoring using another device 59
Using the Data Protector GUI 59
Using the Data Protector CLI or Informix Server commands 59
Monitoring sessions 60
Troubleshooting 60
Before you begin 60
Checks and verifications 60
Checking the Informix Server side 63
Problems 64
Chapter 2: Data Protector DB2 UDB integration 66
Introduction 66
Integration concepts 67
Considerations 68
Configuring the integration 68
Prerequisites 69
Before you begin 69
Cluster-aware clients 69
Partitioned environment 69
Configuring DB2 users 69
Configuring DB2 instances 70
Before you begin 70
Using the Data Protector GUI 70
Using the Data Protector CLI 71
Checking the configuration 72
Using the Data Protector GUI 72
Using the Data Protector CLI 72
Backup 72
Physically partitioned environment 73
Creating backup specifications 74
Modifying backup specifications 77
Scheduling backup sessions 77
Previewing backup sessions 78
Using the Data Protector GUI 78
Using the Data Protector CLI 78
What happens during the preview? 79
Integration Guide
HPE Data Protector (9.07) Page 5 of 803
Starting backup sessions 79
Before you begin 79
Using the Data Protector GUI 79
Using the Data Protector CLI 80
Starting backups of physically partitioned DB2 objects 80
Restore 80
Restoring using the Data Protector GUI 81
Restoring using the Data Protector CLI 86
Restoring to a new database or another DB2 instance 87
Restore in a partitioned environment 90
Restoring to the original database 91
Corrupt database 91
Physically partitioned environment 91
Logically partitioned environment 91
Restoring to a new database or another instance 91
Monitoring sessions 92
DB2 Pruning 92
Troubleshooting 93
Before you begin 94
Checks and verifications 94
Problems 94
Chapter 3: Data Protector Lotus Notes/Domino Server integration 100
Introduction 100
Integration concepts 101
Lotus Domino Cluster 102
Replicas 102
Replication in a cluster 103
Failover in a cluster 103
Example 103
Configuring the integration 104
Prerequisites 105
Before you begin 105
Transaction logging of Lotus Notes/Domino Server 105
Enabling transaction logging 106
Configuring Lotus Notes/Domino Server users 107
Configuring Lotus Notes/Domino Server systems 107
Using the Data Protector GUI 107
Using the Data Protector CLI 109
Checking the configuration 110
Using the Data Protector GUI 110
Using the Data Protector CLI 110
Handling errors 111
Backup 111
What is backed up? 112
What is not backed up? 112
Considerations 112
Integration Guide
HPE Data Protector (9.07) Page 6 of 803
Creating backup specifications 113
Modifying backup specifications 115
Scheduling backup sessions 115
Scheduling example 115
Previewing backup sessions 116
Using the Data Protector GUI 116
Using the Data Protector CLI 116
What happens during the preview? 117
Starting backup sessions 117
Using the Data Protector GUI 117
Restore 117
Finding information for restore 118
Using the Data Protector GUI 118
Using the Data Protector CLI 119
Restoring using the Data Protector GUI 119
Restoring using the Data Protector CLI 121
Restore options 122
Restore in Lotus Domino Cluster environment 123
Restoring a replica database without recovery 123
Restoring with recovery to the latest possible state 124
Point-in-time recovery 124
Restoring to a new location 125
Performance tuning 125
Monitoring sessions 125
Troubleshooting 125
Before you begin 126
Checking the Lotus Notes/Domino Server side 126
Checks and verifications 126
Problems 128
Part 2: Microsoft Applications 132
Chapter 4: Data Protector Microsoft SQL Server integration 133
Introduction 133
Integration concepts 134
Parallelism 135
Configuring the integration 136
Prerequisites 136
Before you begin 137
Data Protector SQL Server configuration file 137
Configuring users 138
Configuring an SQL Server cluster 139
Configuring SQL Server instances 139
Using the Data Protector GUI 139
Using the Data Protector CLI 142
Changing and checking configuration 143
Integration Guide
HPE Data Protector (9.07) Page 7 of 803
Using the Data Protector GUI 143
Using the Data Protector CLI 144
Backup 145
Creating backup specifications 145
SQL Server-specific backup options 150
Object-specific options 153
Scheduling backups 155
Scheduling example 155
Starting backup sessions 155
Using the Data Protector GUI 156
Restore 156
Before you begin 156
Restoring using the Data Protector GUI 156
Restore options 161
Restoring to a different SQL Server instance or/and different SQL Server 162
Restoring using the Data Protector CLI 163
Disaster recovery 164
Recovering the master database 165
Recovering user databases 165
Performance tuning 166
Monitoring sessions 169
Troubleshooting 169
Before you begin 169
Checks and verifications 169
Problems 170
Chapter 5: Data Protector Microsoft SharePoint Server 2007/2010/2013 integration 175
Introduction 175
Integration concepts 176
Configuring the integration 179
Prerequisites 179
Before you begin 179
Configuring user accounts 179
Backup 180
Backup concepts 181
Backup types 182
Creating backup specifications 182
Modifying backup specifications 186
Scheduling backup sessions 186
Scheduling example 186
Previewing backup sessions 187
Using the Data Protector GUI 187
Using the Data Protector CLI 187
What happens during the preview? 188
Starting backup sessions 188
Before you begin 188
Using the Data Protector GUI 188
Integration Guide
HPE Data Protector (9.07) Page 8 of 803
Using the Data Protector CLI 188
Preparing for disaster recovery 189
Restore 190
Restore concepts 190
Before you begin 192
Restoring using the Data Protector GUI 192
Restore options 200
Restoring using the Data Protector CLI 205
Disaster recovery 207
Monitoring sessions 207
Troubleshooting 207
Before you begin 207
Checks and verifications 208
Problems 208
Chapter 6: Data Protector Microsoft SharePoint Server Server VSS based solution 211
Introduction 211
Backup 211
Limitations 212
Restore 212
Installation and configuration 212
Licensing 212
Installing the integration 212
Configuring the integration 214
Configuring user accounts 214
Backup 215
Prerequisites 215
Limitations 215
Recommendations 215
How the command works 216
Microsoft Office SharePoint Server 2007 216
Microsoft SharePoint Server 2010 217
Microsoft SharePoint Server 2013 218
Considerations 218
The command syntax 218
Option description 219
Starting Windows PowerShell 222
Creating backup specifications (examples) 223
Modifying backup specifications 224
Source page 224
Destination page 225
Options page 225
Starting backup sessions (examples) 225
Scheduling backup sessions 228
Restore 229
Before you begin 230
Restoring data 231
Integration Guide
HPE Data Protector (9.07) Page 9 of 803
Considerations 231
Prerequisites 232
Restoring using the Data Protector GUI 232
Restoring using the Data Protector CLI 234
Limitations 234
After the restore 234
Restoring index files on the Query system 235
Troubleshooting 235
Before you begin 235
Checks and verifications 236
After restore, you cannot connect to the Central Administration webpage 236
Backup fails with the error Failed to resume Service Windows SharePoint Services
Help Search 236
After restore, a quiesce operation fails 237
After restore, you cannot connect to the FAST Search Server 237
The SharePoint_VSS_backup.ps1 script stops responding and the farm stays in read
only mode 238
SharePoint Search service application not operational after restore 238
Chapter 7: Data Protector Microsoft Exchange Server 2007 integration 241
Introduction 241
Integration concepts 241
Configuring the integration 242
Prerequisites 242
Limitations 243
Before you begin 243
Backup 243
Configuring Exchange Server Backup 244
Creating backup specifications 244
Exchange Server specific backup options 247
Scheduling backups 248
Scheduling example 248
Starting backup sessions 249
Using the Data Protector GUI 249
Restore 249
Restoring using the GUI 250
Restoring to another client 254
Restoring using the CLI 255
Troubleshooting 256
Before you begin 256
Checks and verifications 256
Problems 257
Chapter 8: Data Protector Microsoft Exchange Server 2010+ integration 261
Introduction 261
Integration concepts 262
Supported environments 262
Standalone environments 262
Integration Guide
HPE Data Protector (9.07) Page 10 of 803
DAG environments 262
Configuring the integration 264
Prerequisites 264
Limitations 265
Before you begin 265
Configuring user accounts 265
Windows domain user account for backup and restore sessions 265
User account for executing Exchange Management cmdlet operations 266
Backup 266
Backup types 267
Microsoft Exchange Server backup types 267
Backup parallelism 267
Backup considerations 268
Object operations considerations 268
Creating backup specifications 269
Modifying backup specifications 277
Scheduling backup sessions 277
Scheduling example 277
Previewing backup sessions 278
Using the Data Protector GUI 278
Using the Data Protector CLI 278
What happens during the preview? 279
Starting backup sessions 279
Using the Data Protector GUI 279
Using the Data Protector CLI 279
Backup objects 280
Restore 280
Restore methods 281
Repair all passive copies with failed status 281
Restore to the latest state 281
Restore to a point in time 282
Restore to a new mailbox database 282
Restore files to a temporary location 282
Restore destination 282
Restoring to a standalone database 283
Restoring to an active copy 283
Restoring to a passive copy 283
Restoring data to a new database 283
Restoring data to a temporary location 284
Restore chain 284
Restore parallelism 284
Finding information for restore 285
Using the Data Protector GUI 285
Using the Data Protector CLI 285
Restore procedure 285
Restoring using the Data Protector GUI 286
Integration Guide
HPE Data Protector (9.07) Page 11 of 803
Restoring using the Data Protector CLI 292
Restoring using another device 295
Restore options 295
Monitoring sessions 300
Troubleshooting 300
Before you begin 300
Checks and verifications 301
Problems 301
Chapter 9: Data Protector Microsoft Exchange Single Mailbox integration 305
Introduction 305
Integration concepts 306
Configuring the integration 307
Prerequisites 307
Limitations 307
Before you begin 307
Cluster-aware clients 307
Configuring Exchange Server users 308
Configuring Exchange servers 308
Checking the configuration 309
Backup 309
Creating backup specifications 310
Modifying backup specifications 313
Scheduling backup sessions 314
Scheduling example 314
Previewing backup sessions 315
Using the Data Protector GUI 315
Using the Data Protector CLI 315
What happens during the preview? 315
Starting backup sessions 315
Using the Data Protector GUI 315
Using the Data Protector CLI 316
Restore 316
Before you begin 316
Restoring using the Data Protector GUI 316
Restoring using the Data Protector CLI 322
Restore examples 323
Monitoring sessions 324
Performance tuning 324
Troubleshooting 326
Before you begin 326
Checks and verifications 326
Problems 327
Part 3: Oracle and SAP 331
Chapter 10: Data Protector Oracle Server integration 332
Integration Guide
HPE Data Protector (9.07) Page 12 of 803
Introduction 332
Integration concepts 333
Configuring the integration 337
Prerequisites 337
Limitations 338
Before you begin 338
Cluster-aware systems 339
Linking Oracle Server with the Data Protector MML 339
Linking on HP OpenVMS systems 340
Configuring Oracle user accounts 340
Configuring Oracle operating system user accounts 340
Clusters 341
Configuring Oracle database user accounts 341
Configuring user accounts on HP OpenVMS systems 342
Configuring Oracle databases 343
Using the Data Protector GUI 344
Using the Data Protector CLI 346
Configuring multiple Oracle databases simultaneously 348
XLS files 350
CSV files 350
Checking the configuration 352
Using the Data Protector GUI 352
Using the Data Protector CLI 352
Handling errors 353
Setting environment variables 353
Using the Data Protector GUI 354
Using the Data Protector CLI 355
Backup 355
Creating new templates 356
Creating backup specifications 356
Examples of pre-exec and post-exec scripts on UNIX systems 363
Editing the Oracle RMAN script 364
Creating copies of backed up objects 367
Testing the integration 367
Testing using the Data Protector GUI 367
Testing using the CLI 368
Starting backup sessions 369
Scheduling backup sessions 371
Running an interactive backup 372
Starting a backup using the GUI 372
Starting a backup using the CLI 373
Starting Oracle backup using RMAN 374
Examples of the RMAN scripts 376
Restore 380
Prerequisites 382
Restoring Oracle using the Data Protector GUI 382
Integration Guide
HPE Data Protector (9.07) Page 13 of 803
Restoring database items in a disaster recovery 382
Changing the database state 382
Restoring the recovery catalog database 383
Restoring the control file 384
Restoring Oracle database objects 386
Restoring tablespaces and datafiles 390
Restoring and recovering an Oracle database in Oracle Data Guard environment 390
Restoring and recovering a primary database 390
Restoring and recovering a standby database 390
Duplicating an Oracle database 391
Restore, recovery, and duplicate options 393
Restore action options 393
General options 394
Duplicate options 395
Restore and recovery options 395
Restoring Oracle using RMAN 397
Preparing the Oracle database for restore 397
Connection strings used in the examples 399
SBT_LIBRARY parameter 399
Example of full database restore and recovery 399
Example of point-in-time restore 400
Example of tablespace restore and recovery 401
Example of datafile restore and recovery 403
Example of archive log restore 405
Example of database restore using a different device (with the automatic device
selection functionality disabled) 406
Restoring using another device 406
Disaster recovery 407
Monitoring sessions 408
Monitoring current sessions 408
Viewing previous sessions 409
Resuming sessions 409
Using the Data Protector GUI 411
Using the Data Protector CLI 412
Aborting sessions 413
Oracle RMAN metadata and Data Protector Media Management Database
synchronization 413
Troubleshooting 414
Before you begin 414
Checks and verifications 414
Problems 419
Chapter 11: Data Protector MySQL integration 424
Introduction 424
Integration concepts 425
Configuring the integration 426
Prerequisites 427
Integration Guide
HPE Data Protector (9.07) Page 14 of 803
Configuration steps 427
Checking the configuration 429
Backup 429
Limitations 429
Considerations 430
Creating backup specifications 430
Application-specific backup options 433
Modifying backup specifications 434
Scheduling backup sessions 435
Starting backup sessions 435
Restore 435
Limitations 435
Considerations 435
Finding information needed for restore 436
Using the Data Protector GUI 436
Using the Data Protector CLI 436
Restoring using the Data Protector GUI 436
Restoring using the Data Protector CLI 439
MySQL data migration 440
MySQL restore options 440
Monitoring and reviewing sessions 443
Troubleshooting 443
Before you begin 444
Checks and verifications 444
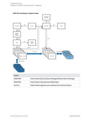
Chapter 12: Data Protector SAP R/3 integration 445
Introduction 445
Integration concepts 446
Backup flow 449
Restore flow 450
Data Protector SAP R/3 configuration file 451
Setting, retrieving, listing, and deleting Data Protector SAP R/3 configuration file
parameters using the CLI 453
Configuring the integration 455
Prerequisites 456
Before you begin 456
Cluster-aware clients 457
Configuring user accounts 457
Checking the connection 458
Authentication password file 458
Enabling archived logging 459
Linking Oracle Server with the Data Protector MML 460
Choosing authentication mode 460
Configuring SAP R/3 databases 461
Before you begin 461
Using the Data Protector GUI 461
Using the Data Protector CLI 464
Integration Guide
HPE Data Protector (9.07) Page 15 of 803
Handling errors 465
Checking the configuration 466
Using the Data Protector GUI 466
Using the Data Protector CLI 466
Backup 467
Considerations 469
Creating backup specifications 469
Modifying backup specifications 474
Scheduling backup sessions 474
Scheduling example 474
Previewing backup sessions 475
Using the Data Protector GUI 475
Using the Data Protector CLI 475
What happens during the preview? 475
Starting backup sessions 476
Backup methods 476
Using the Data Protector GUI 476
Using the Data Protector CLI 476
Using the SAP BRTOOLS 476
Backing up using Oracle Recovery Manager 478
Manual balancing 478
Restore 479
Considerations 479
Restoring using the Data Protector GUI 479
Restoring using the Data Protector CLI 481
Restoring using the SAP commands 482
Restoring using another device 483
Using the Data Protector GUI 483
Using the Data Protector CLI or SAP commands 483
Localized SAP R/3 objects 483
Sparse files 484
Disaster recovery 484
Restoring the control file 484
Monitoring sessions 484
Troubleshooting 485
Before you begin 485
General troubleshooting 485
Troubleshooting on Windows systems 486
Prerequisites concerning the Oracle side of the integration 486
Prerequisites on the SAP side of the integration 487
Configuration problems 488
Backup problems 491
Restore problems 492
Troubleshooting on UNIX systems 493
Prerequisites concerning the Oracle side of the integration 493
Prerequisites on the SAP side of the integration 496
Integration Guide
HPE Data Protector (9.07) Page 16 of 803
Configuration problems 497
Backup problems 498
Restore problems 499
Chapter 13: Data Protector SAP MaxDB integration 503
Introduction 503
Integration concepts 504
Backup flow 505
Restore flow 505
Configuring the integration 505
Prerequisites 506
Limitations 506
Before you begin 506
Cluster-aware clients 506
Configuring SAP MaxDB users 506
Configuring SAP MaxDB instances 507
Before you begin 507
Using the Data Protector GUI 507
Using the Data Protector CLI 509
Handling errors 510
Checking the configuration 510
Using the Data Protector GUI 510
Using the Data Protector CLI 510
Backup 511
Creating backup specifications 511
Modifying backup specifications 513
Scheduling backup sessions 513
Scheduling example 514
Previewing backup sessions 514
Using the Data Protector GUI 515
Using the Data Protector CLI 515
What happens during the preview? 515
Starting backup sessions 515
Backup methods 515
Using the Data Protector GUI 516
Using the Data Protector CLI 516
Using SAP MaxDB utilities 516
Restore 519
Restore and recovery overview 519
Before you begin 521
Restoring using the Data Protector GUI 522
Restoring using the Data Protector CLI 523
Restoring using SAP MaxDB utilities 524
SAP MaxDB restore and recovery 525
SAP MaxDB migration 528
Finding information for restore 528
SAP MaxDB restore options 528
Integration Guide
HPE Data Protector (9.07) Page 17 of 803
Restoring using another device 531
Using the Data Protector GUI 532
Using the Data Protector CLI or SAP commands 532
Monitoring sessions 532
Troubleshooting 532
Before you begin 532
Problems 533
SAP MaxDB cluster-related troubleshooting 535
Chapter 14: Data Protector SAP HANA Appliance integration 537
Introduction 537
Integration concepts 538
Integration limitations 539
Configuring the integration 540
Prerequisites 540
Configuration steps 540
Linking Data Protector backint agent with SAP HANA Appliance 540
Adjusting SAP HANA backup settings for redo logs 541
Backup 541
Creating backup specifications 542
Creating Data Protector parameter files for SAP HANA 544
Modifying backup specifications 545
Starting backup sessions 545
SAP HANA backup catalog 545
Restore 546
Finding information for restore 546
Starting restore and recovery sessions 546
Prerequisites 546
Restoring using another device 547
Using the Data Protector GUI 547
Using the Data Protector CLI or SAP commands 547
Recovering a system to a different machine and SystemID (SID) 547
Prerequisites 547
Recovering a system to different machine and same SystemID (SID) 548
Prerequisites 548
Recovering a system to same SystemID without catalog 549
Monitoring sessions 550
Troubleshooting 550
Before you begin 550
Problems 551
Part 4: Sybase and Network Data Management Protocol Server 555
Chapter 15: Data Protector Sybase Server integration 556
Introduction 556
Integration concepts 556
Data Protector CLI commands 557
Integration Guide
HPE Data Protector (9.07) Page 18 of 803
Configuring the integration 558
Prerequisites 558
Before you begin 558
Cluster-aware clients 559
Configuring Sybase users 559
Configuring Sybase instances 559
Before you begin 559
Using the Data Protector GUI 559
Using the Data Protector CLI 562
Checking the configuration 562
Using the Data Protector GUI 562
Using the Data Protector CLI 563
Backup 563
Creating backup specifications 563
Modifying backup specifications 568
Scheduling backup sessions 568
Previewing backup sessions 569
Using the Data Protector GUI 569
Using the Data Protector CLI 569
What happens during the preview? 570
Starting backup sessions 570
Using the Data Protector GUI 571
Using the Data Protector CLI 571
Using Sybase commands 571
Restore 572
Localized database names 572
Finding information for restore 572
Using the Data Protector GUI 572
Using the Data Protector CLI 572
Using the Data Protector syb_tool command 573
Using the standard Data Protector CLI commands 576
Restoring using the Sybase isql command 578
Restore examples 579
Restoring using another device 581
Monitoring sessions 581
Troubleshooting 581
Before you begin 582
Checks and verifications 582
Problems 583
Chapter 16: Data Protector Sybase IQ integration 586
Introduction 586
Backup 586
Pre-Exec Sybase IQ Backup Command Sample 587
Restore 587
Post-Exec Sybase IQ Restore Command Sample 589
Chapter 17: Data Protector Network Data Management Protocol Server integration 590
Integration Guide
HPE Data Protector (9.07) Page 19 of 803
Introduction 590
Integration concept 591
Configuring the integration 592
Prerequisites 593
Importing NDMP Server systems 593
Creating media pools 595
Configuring NDMP devices 595
Configuring tape libraries 597
Configuring standalone devices 599
Network Appliance configuration 600
Standalone tape devices and drives in a tape library 600
Library robotics 601
EMC Celerra configuration 602
SCSI devices 602
EMC Isilon configuration 602
Hitachi BlueArc or Hitachi configuration 603
Library robotics 604
Standalone tape devices and drives in a tape library 604
Block size 605
Backup 605
Backup types 605
Before you begin 607
Creating backup specifications 608
Modifying backup specifications 610
Starting backup sessions 610
Restore 611
Restoring using the Data Protector GUI 611
Direct access restore 613
Restoring using another device 614
NDMP environment variables 614
The NDMP specific omnirc options 617
Media management 618
Troubleshooting 619
Before you begin 619
Problems 619
Chapter 18: Data Protector NetApp SnapManager solution 622
Introduction 622
Concepts 622
Configuration 622
Prerequisites 622
Configuration procedure 623
Backup 624
Limitations 624
Creating a backup specification 624
Restore 626
omnisnapmgr.pl reference page 629
Integration Guide
HPE Data Protector (9.07) Page 20 of 803
SYNOPSIS 629
DESCRIPTION 629
OPTIONS 629
NOTES 630
EXAMPLES 630
Part 5: Virtualization 632
Chapter 19: Data Protector Virtual Environment integration for VMware 633
Introduction 633
Recommendations 634
Integration concepts 634
Supported environments 634
vCenter environment 634
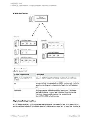
Migration of virtual machines 635
vCenter Server system in a cluster 637
Standalone ESX/ESXi Server environment 637
Data Protector components 637
Data ProtectorCell Manager 637
Data Protector Virtual Environment Integration component 638
Data Protector Disk Agent component 638
Data Protector Media Agents 638
Backup concepts 639
What is backed up? 639
Virtual machines 639
Virtual machine templates 640
vStorage Image backup method 640
vStorage Image + OpenStack backup method 641
General limitations 642
Considerations 642
Snapshot management 642
Backup types 643
Changed block tracking 644
Non-Changed Block Tracking (Non-CBT) backup 646
Quiescence 647
Prerequisites 649
Limitations 649
Considerations for Quiescence Operations 649
Disk space requirements 650
Free space required option 650
Backup disk buffer 651
Backup parallelism 651
Backup considerations 652
Restore concepts 653
Restore of VMware objects backed up with vStorage Image method 653
Restore to a datacenter 653
Integration Guide
HPE Data Protector (9.07) Page 21 of 803
Restore to a directory 654
Restore of Nova Instances and Shadow VMs backed up with vStorage Image +
Openstack method 654
Restore chain 655
Power On and Live Migrate 655
Restore considerations 656
Power On considerations 657
StoreOnce Recovery Manager Central Integration 658
Configuring the integration 660
Recommendations 660
Prerequisites 660
Before you begin 661
Importing and configuring VMware clients 661
Changing the configuration of VMware clients 664
Using the Data Protector GUI 664
Using the Data Protector CLI 665
Checking the configuration of VMware clients 666
Using the Data Protector GUI 666
Using the Data Protector CLI 666
Configuring virtual machines 667
Using the Data Protector GUI 667
Using the Data Protector CLI 670
Customizing the Data Protector behavior with omnirc options 671
Adding the RMC Server details in Data Protector using the Command Line Interface 672
Backup 672
Backup limitations 672
vStorage Image + OpenStack backup method limitations 673
Creating backup specifications 673
Creating backup specifications for RMC backups 678
Modifying backup specifications 681
Scheduling backup sessions 682
Scheduling example 683
Previewing backup sessions 684
Using the Data Protector GUI 684
Using the Data Protector CLI 684
What happens during the preview? 684
Starting backup sessions 684
Using the Data Protector GUI 684
Using the Data Protector CLI 685
Preparing for disaster recovery 685
Restore 686
Restore limitations 686
vStorage Image + OpenStack restore limitations 688
Power On and Live Migrate limitations 688
Finding information for restore 689
Using the Data Protector GUI 689
Integration Guide
HPE Data Protector (9.07) Page 22 of 803
Using the Data Protector CLI 691
Restoring using the Data Protector GUI 691
Restoring using the Data Protector CLI 703
Recovering virtual machines manually 705
Recovering virtual machines after restore to a directory 706
Recovering with the VM configuration file in the VMX format 706
Recovering with the VM configuration file in the XML format 711
Recovering virtual machines after restore to a datacenter 711
Restoring using another device 712
Cleaning up a datastore after a failed restore 712
Disaster recovery 712
Monitoring sessions 713
Troubleshooting 713
Before you begin 713
Checks and verifications 713
Problems 714
Chapter 20: Data Protector Virtual Environment integration for Microsoft Hyper-V 729
Introduction 729
Integration concepts 730
Supported environments 730
Standalone environments 730
Clustered environments 731
Migration of virtual machines 734
Cluster Shared Volumes 735
Hyper-V Replica 735
Virtual machines on Windows file shares 736
Data Protector installation components 736
Data Protector Cell Manager 736
Data Protector Virtual Environment Integration component 737
Data Protector Disk Agent component 737
Data Protector MS Volume Shadow Copy Integration component 737
Data Protector Media Agent component 737
Backup concepts 737
Hyper-V Image backup method 737
Backup types 739
Microsoft Hyper-V backup types 739
VSS backup types 739
Quiescence 740
Restore chain protection 740
Backup considerations 741
Virtual machine storage 741
Concurrent sessions 741
Cluster Shared Volumes (CSV) 741
Virtual machines on SMB file shares 741
Incremental backup 743
Virtual machine replicas 743
Integration Guide
HPE Data Protector (9.07) Page 23 of 803
Virtual machine migration 744
ZDB environments 744
Object copy considerations 745
Restore concepts 745
Restore of virtual machines 745
Restore to the default location 745
Restore to a different location 746
Restore to a directory 746
Restore of individual virtual machine disks 746
Prerequisites for disk restore 747
Prerequisites for Backup and Hyper-V hosts 748
Successful restore session flow 750
Restore chain validation 750
Restore considerations 750
Data Protector backup solutions 751
Restore parallelism 751
Restore to a backup host 752
Restore to a different location 752
Restore of virtual machine replicas 752
Virtual machines on Windows shares 753
Configuring the integration 754
Prerequisites 754
Limitations 755
Before you begin 755
Enabling automatic mounting of new volumes on Microsoft Hyper-V systems 755
Configuring Microsoft Hyper-V clusters 755
Importing and configuring Microsoft Hyper-V systems 755
Changing the configuration of Microsoft Hyper-V systems 757
Using the Data Protector GUI 757
Using the Data Protector CLI 758
Customizing the Data Protector behavior with omnirc options 758
Backup 758
Creating backup specifications 758
Modifying backup specifications 763
Scheduling backup sessions 765
Scheduling example 765
Starting backup sessions 766
Using the Data Protector GUI 766
Using the Data Protector CLI 767
Restore 767
Limitations 767
Finding information for restore 768
Using the Data Protector GUI 768
Using the Data Protector CLI 768
Restoring using the Data Protector GUI 769
Restoring using the Data Protector CLI 771
Integration Guide
HPE Data Protector (9.07) Page 24 of 803
Merging virtual machine snapshots manually 773
Restore of cluster virtual machines 774
Restoring a replicated virtual machine 774
Re-enabling the replication 774
Reverting a restored replica VM to an application-consistent recovery point 775
Restoring using another device 775
Monitoring sessions 775
Troubleshooting 775
Before you begin 775
Checks and verifications 776
Problems 776
Part 6: PostgreSQL 785
Chapter 21: Data Protector PostgreSQL integration 786
Introduction 786
Integration concepts 787
Configuring the integration 788
Prerequisites 789
Before you begin 789
Configuration steps 789
Checking the configuration 791
Backup 791
Prerequisites 791
Backup considerations 791
Creating backup specifications 791
Application-specific backup options 794
Modifying backup specifications 795
Scheduling backup sessions 795
Starting backup sessions 795
Restore 795
Limitations 796
Finding information needed for restore 796
Using the Data Protector GUI 796
Using the Data Protector CLI 796
Before you begin 796
Restoring using the Data Protector GUI 797
Restoring using the Data Protector CLI 798
PostgreSQL data migration 798
PostgreSQL restore options 798
Monitoring and reviewing sessions 800
Troubleshooting 800
Before you begin 800
Checks and verifications 800
Send Documentation Feedback 802
Integration Guide
HPE Data Protector (9.07) Page 25 of 803
About this guide
This guide describes how to configure and use the following:
l IBM Informix Server integration, IBM DB2 UDB integration, and IBM Lotus Notes/Domino Server
integration.
l Microsoft SQL server integration, Microsoft SQL Server 2007/2010/2013 integration, Microsoft SharePoint
Server VSS based solution, Microsoft Exchange Server 2007 integration, Microsoft Exchange Server 2010
integration, and Microsoft Exchange Single Mailbox integration.
l Oracle Server integration, MySQL integration, SAP R/3 integration, SAP MaxDB integration, and SAP
HANA Appliance integration.
l Sybase Server integration, Network Data Management Protocol Server integration, and NetApp
SnapManager solution.
l VMware - Virtual Environment integration and Microsoft Hyper-V - Virtual Environment integration.
HPE Data Protector (9.07) Page 26 of 803
HPE Data Protector (9.07)
Part 1: IBM Applications
This part of the guide describes ways to back up and restore Informix Server database objects, DB2
databases, and Lotus Notes/Domino Server.
This part includes the following chapters:
l Data Protector Informix Server integration
l Data Protector DB2 UDB integration
l Data Protector Lotus Notes/Domino Server integration
Chapter 1: Data Protector Informix Server
integration
Introduction
This chapter explains how to configure and use the Data Protector Informix Server integration. It
describes the concepts and methods you need to understand to back up and restore Informix Server
database objects (dbobjects).
Data Protector integrates with the Informix Dynamic Server (Informix Server) to back up dbobjects
online. During backup, a database server (Informix instance) is online and actively used.
Data Protector offers interactive and scheduled backups of the following types:
Informix Server backup types
Backup type Description
Full Full backup (level 0).
Incr1 Incremental backup (level 1). Backs up changes since the last
Full backup.
Incr2 Incremental backup (level 2). Backs up changes since the last
Incr1 backup.
Data Protector offers two types of restore:
Informix Server restore types
Restore type Description
Complete database restore Restore from any backup. ON-Bar restores dbobjects
concurrently and replays the logical logs once.
Whole-system restore Restore from a whole-system backup. ON-Bar restores the
whole system sequentially with or without restoring the logical
logs. Whole-system restore is appropriate for small systems,
when you do not need to restore logs, for disasterrecovery, or
when restoring to another client.
You can also back up and restore dbobjects using the Informix Server onbar command.
This chapter provides information specific to the Data Protector Informix Server integration. For general
Data Protector procedures and options, see the HPE Data Protector Help.
HPE Data Protector (9.07) Page 28 of 803
Integration concepts
Data Protector integrates with the Informix Server through the Data Protector Database Library based
on a common library called Data Protector BAR (Backup And Restore). The Data Protector Database
Library channels communication between the Data Protector Session Manager, and, via the XBSA
interface, the Informix Server ON-Bar utility. "Data Protector Informix Server integration architecture"
below shows the architecture of the Data Protector Informix Server integration.
Data Protector Informix Server integration architecture
Informix Server integration architecture - Legend and Description
Legend Description
SM Data Protector Session Manager: Backup Session Manager during backup
and Restore Session Manager during restore.
ON-Bar ON-Bar executes backup and restore requests from Data Protector and
from the Informix Server command line.
XBSA X/Open Backup Services Application Programmer's Interface, through
which ON-Bar and Data Protector exchange control and data.
Database Library A set of Data Protector executables that enable data transfer between an
Informix instance and Data Protector.
MA Data Protector General Media Agent.
Integration Guide
Chapter 1: Data Protector Informix Server integration
HPE Data Protector (9.07) Page 29 of 803
Legend Description
Backup Specification A list of objects to be backed up, backup devices, and options to be used.
IDB The Data Protector Internal Database.
Backup is always executed on the Informix Server system via the Informix Server ON-Bar utility. ON-
Bar communicates backup and restore requests to the Informix instance.
While an Informix instance is responsible for read/write operations to disk, Data Protector reads from
and writes to devices and manages media.
Configuring the integration
You need to configure an Informix Server user and every Informix instance you intend to back up or
restore.
Prerequisites
l Ensure that you have correctly installed and configured Informix Server.
l For supported versions, platforms, devices, and other information, see the HPE Data Protector
Product Announcements, Software Notes, and References or
http://support.openview.hp.com/selfsolve/manuals.
l For information on installing, configuring, and using Informix Server, see the Informix Server
online documentation.
l Ensure that you have correctly installed Data Protector. For information on how to install Data
Protector in various architectures, see the HPE Data Protector Product Announcements, Software
Notes, and References.
Every Informix Server system you intend to back up from or restore to must have the Data Protector
Informix Integration component installed.
Before you begin
l Configure devices and media for use with Data Protector.
l To test whether the Informix Server system and the Cell Manager communicate properly, configure
and run a Data Protector filesystem backup and restore on the Informix Server system.
l Windows systems:
l On Windows Server 2003 system, you need to restart the Data Protector Inet service under a
Windows domain user account that has the appropriate Informix Server permissions for running
backups and restores. Stop the service and restart it as user informix.
For information on changing the user account under which the Data Protector Inet service is
running, see the HPE Data Protector Help index: “Inet, changing account”.
l On other Windows operating systems, configure the Data Protector Inet service user
impersonation for the user that has the appropriate Informix Server permissions for running
Integration Guide
Chapter 1: Data Protector Informix Server integration
HPE Data Protector (9.07) Page 30 of 803
backups and restores.
For details, see the HPE Data Protector Help index: “Inet user impersonation”.
Cluster-aware clients
Configure Informix instances only on one cluster node, since the configuration files reside on the Cell
Manager.
If you intend to use the Data Protector CLI, set the Data Protector environment variable
OB2BARHOSTNAME to the virtual server name as follows:
Windows systems: set OB2BARHOSTNAME=virtual_server_name
UNIX systems: export OB2BARHOSTNAME=virtual_server_name
Configuring Informix Server users
On UNIX, add the Informix Server administrator to the Data Protector admin or operator user group.
For information, see the HPE Data Protector Help index: “adding users”.
This user is typically informix or root in the group informix. To determine it, check the owner of the
Informix Server onbar_d file.
This chapter assumes that your Informix Server user is informix in the group informix.
Configuring Informix instances
You need to provide Data Protector with configuration parameters for the Informix instance:
l Name of the Informix instance.
l Pathname of the Informix Server home directory.
l Windows systems: Name of the system with the sqlhosts entry in the Windows Registry.
UNIX systems: Pathname of the sqlhosts file.
l Name of the Informix instance ONCONFIG file.
Data Protector then creates the Informix instance configuration file on the Cell Manager and verifies the
connection to the instance.
To configure an Informix instance, use the Data Protector GUI or CLI.
Before you begin
l Ensure that the Informix instance is online.
Using the Data Protector GUI
1. In the Context List, click Backup.
2. In the Scoping Pane, expand Backup Specifications, right-click Informix Server, and click Add
Backup.
Integration Guide
Chapter 1: Data Protector Informix Server integration
HPE Data Protector (9.07) Page 31 of 803
3. In the Create New Backup dialog box, click OK.
4. In Client, select the Informix Server system. In a cluster environment, select the virtual server.
In Application database, enter the Informix instance name.
In the User and group/domain options, specify the account under which you want the backup
session to run. These options are available on UNIX and Windows Server 2008 clients. On
Windows Server 2003, the backup session will run under the account under which the Data
Protector Inet service is running.
Ensure that this user has been added to the Data Protector admin or operator user group, and
has the Informix Server backup rights. This user becomes the backup owner.
l UNIX systems: Type informix in both Username and Group/Domain name.
l Windows Server 2008: In Username and Group/Domain name, type the user name and
domain (for example, the user name Administrator, domain DP). This account must be set up
for the Data Protector Inet service user impersonation. For details, see the HPE Data
Protector Help index: “Inet user impersonation”.
Specifying an Informix instance
Click Next.
5. In Informix Server home directory, specify the pathname of the Informix Server home directory.
In Full pathname of sqlhosts file, enter the following:
Integration Guide
Chapter 1: Data Protector Informix Server integration
HPE Data Protector (9.07) Page 32 of 803
Windows systems: Name of the system with the sqlhosts entry in the Windows Registry. Use
the UNC notation, for example: computer_name.
UNIX systems: Pathname of the sqlhosts file.
In Name of ONCONFIG file, enter the name of the Informix instance ONCONFIG file, located in
the following directory:
Windows systems: INFORMIXDIRetc
UNIX systems: INFORMIXDIR/etc
Configuring an Informix instance (Windows)
Integration Guide
Chapter 1: Data Protector Informix Server integration
HPE Data Protector (9.07) Page 33 of 803
Configuring an Informix instance (UNIX)
Click OK.
6. If an error occurs, click Details or see "Troubleshooting" on page 60.
7. The Informix instance is configured. Exit the GUI or proceed with creating the backup
specification at "Select the dbobjects to be backed up." on page 38.
Using the Data Protector CLI
Log in to the Informix Server system as user informix. From the directory:
Windows systems: Data_Protector_homebin
HP-UX and Solaris systems: /opt/omni/lbin
Other UNIX systems: /usr/omni/bin
execute the following:
Windows systems:
perl -I..libperl util_informix.pl -CONFIG INFORMIXSERVER INFORMIXDIR sqlhosts
ONCONFIG
UNIX systems:
util_informix.pl -CONFIG INFORMIXSERVER INFORMIXDIR sqlhosts ONCONFIG
Parameter description
INFORMIXSERVER Name of the Informix instance.
INFORMIXDIR Pathname of the Informix Server home directory.
Integration Guide
Chapter 1: Data Protector Informix Server integration
HPE Data Protector (9.07) Page 34 of 803
sqlhosts Windows systems: Name of the system with the sqlhosts entry in the
Windows Registry. Use the UNC notation, for example: computer_name.
UNIX systems: Pathname of the sqlhosts file.
ONCONFIG Name of the Informix instance ONCONFIG file.
The message *RETVAL*0 indicates successful configuration.
Configuring an Informix instance (Windows)
Configuring an Informix instance (HP-UX, Solaris)
Handling errors
If an error occurs, the error number is displayed in the form *RETVAL*error_number.
To get the error description:
Windows systems: On the Cell Manager, see the file Data_Protector_
homehelpenuTrouble.txt.
HP-UX and Solaris systems: Execute:
/opt/omni/lbin/omnigetmsg 12 error_number
Other UNIX systems: Execute:
/usr/omni/bin/omnigetmsg 12 error_number
Integration Guide
Chapter 1: Data Protector Informix Server integration
HPE Data Protector (9.07) Page 35 of 803
Checking the configuration
You can check the configuration of an Informix instance after you have created at least one backup
specification for the Informix instance. Use the Data Protector GUI or CLI.
Using the Data Protector GUI
1. In the Context List, select Backup.
2. In the Scoping Pane, expand Backup Specifications and then Informix Server. Click the backup
specification to display the Informix instance to be checked.
3. Right-click the Informix instance and click Check configuration.
Using the Data Protector CLI
Log in to the Informix Server system as user informix. From the directory:
Windows systems: Data_Protector_homebin
HP-UX and Solaris systems: /opt/omni/lbin
Other UNIX systems: /usr/omni/bin
execute:
Windows systems:
perl -I..libperl util_informix.pl -CHKCONF INFORMIXSERVER
UNIX systems:
util_informix.pl -CHKCONF INFORMIXSERVER
where INFORMIXSERVER is the name of the Informix instance.
Checking configuration (Windows)
Checking configuration (UNIX)
A successful configuration check displays the message *RETVAL*0.
Integration Guide
Chapter 1: Data Protector Informix Server integration
HPE Data Protector (9.07) Page 36 of 803
If an error occurs, the error number is displayed in the form *RETVAL*error_number. For information on
how to get the error description, see "Handling errors" on page 35.
Backup
The integration provides online database backup of the following types:
Informix Server backup types
Backup type Description
Full Full backup (level 0).
Incr1 Incremental backup (level 1). Backs up changes since the last
Full backup.
Incr2 Incremental backup (level 2). Backs up changes since the last
Incr1 backup.
For details on these types and on ON-Bar, see the Backup and restore guide of Informix Server.
What you must back up as filesystem
ON-Bar backs up all dbobjects except the following, which you must back up using a filesystem
backup:
What needs to be backed up as filesystem
Object Location
The ONCONFIG file Windows systems:
INFORMIXDIR etc
UNIX systems:
INFORMIXDIR /etc
Note: This is not applicable
for Informix versions 11.7
and 12.1.
The oncfg_SERVERNAME.SERVERNUM file
Emergency boot file, an Informix Server configuration file called
ixbar.server_id, where server_id is the value of the
SERVERNUM configuration parameter.
UNIX systems: The sqlhosts file
Simple-large-object data in blobspaces Disks or optical platters
How often you need to back up these objects depends on how frequently they change. However, back
up the emergency boot file at least daily and always after a critical dbspace backup.
What does not need to be backed up?
ON-Bar does not back up the following items because it automatically re-creates them during a restore:
Integration Guide
Chapter 1: Data Protector Informix Server integration
HPE Data Protector (9.07) Page 37 of 803
l Dbspace pages allocated to the Informix instance but not yet allocated to a tblspace extent.
l Mirror chunks, if the corresponding primary chunks are accessible.
l Temporary dbspaces.
Creating backup specifications
Create a backup specification using the Data Protector Manager.
1. In the Context List, click Backup.
2. In the Scoping Pane, expand Backup Specifications, right-click Informix Server, and click Add
Backup.
3. In the Create New Backup dialog box, click OK.
4. In Client, select the Informix Server system. In a cluster environment, select the virtual server.
In Application database, select the Informix instance to be backed up.
In the User and group/domain options, specify the account under which you want the backup
session to run. These options are available on UNIX and Windows Server 2008 clients. On
Windows Server 2003, the backup session will run under the account under which the Data
Protector Inet service is running.
Ensure that this user has been added to the Data Protector admin or operator user group, and
has the Informix Server backup rights. This user becomes the backup owner.
l UNIX systems: Type informix in both Username and Group/Domain name.
l Windows Server 2008: In Username and Group/Domain name, type the user name and
domain (for example, the user name Administrator, domain DP). This account must be set up
for the Data Protector Inet service user impersonation. For details, see the HPE Data
Protector Help index: “Inet user impersonation”.
Click Next.
5. If the Informix instance is not configured yet for use with Data Protector, the Configure Informix
dialog box is displayed. Configure it as described in "Configuring Informix instances" on page 31.
6. Select the dbobjects to be backed up.
Integration Guide
Chapter 1: Data Protector Informix Server integration
HPE Data Protector (9.07) Page 38 of 803
Selecting backup objects
For Informix versions 11.7 and 12.1, you must appropriately select the system database objects,
rootdbs, physdbs, plog, llog, and logdbs if you have created another database. If these are not
selected together for the restore session, the session fails.
Click Next.
7. Select devices to use for the backup.
To specify device options, right-click the device and click Properties. Specify the number of
parallel backup streams in the Concurrency tab and the media pool you will use.
Note: Except for whole-system backups, ON-Bar backs up and restores dbobjects
concurrently, creating a new process for each object. The number of processes is limited by
the Informix Server BAR_MAX_BACKUP configuration parameter. Set the Informix configuration
parameter BAR_MAX_BACKUP to the Data Protector concurrency.
To specify which resource types can be backed up to the device, click the Informix tab, select the
desired resource types, and click OK. See "Specifying Informix Server resource types" on the
next page.
Ensure that the selected devices cover all resource types specified for backup and are not locked
when starting the backup. Ideally, back up each resource to a separate device.
For a logical log backup, always use a separate device and ensure that the LTAPEDEV parameter in
the ONCONFIG file is not set to /dev/null or ''.
Integration Guide
Chapter 1: Data Protector Informix Server integration
HPE Data Protector (9.07) Page 39 of 803
Specifying Informix Server resource types
Informix Server resource types
Resource type Description
B Blobspace
CD Critical dbspace (a root dbspace or a dbspace containing the
physical log or a logical log file)
L Logical log
MR Master root dbspace
ND Non-critical dbspace
R Root dbspace
CF Critical file
Note: Selecting this resource is mandatory for Informix
versions 11.7 and 12.1.
Integration Guide
Chapter 1: Data Protector Informix Server integration
HPE Data Protector (9.07) Page 40 of 803
Tip: Select an additional set of devices (covering all resource types specified for backup) so
that they can take over if some devices in the primary group fail. Select the Load balancing
option and set the Min and Max parameters to the number of primary devices.
Click Next.
8. Set backup options ("Informix Server specific backup options (Windows)" below and "Informix
Server specific backup options (UNIX)" on the next page). For information, see "Informix Server
backup options " on the next page.
Informix Server specific backup options (Windows)
Integration Guide
Chapter 1: Data Protector Informix Server integration
HPE Data Protector (9.07) Page 41 of 803
Informix Server specific backup options (UNIX)
Click Next.
9. Optionally, schedule the backup. See "Scheduling backup sessions" on page 44.
Click Next.
10. Save the backup specification, specifying a name and a backup specification group.
Tip: Preview backup session for your backup specification before using it. See "Previewing
backup sessions" on page 45.
Informix Server backup options
Option
Description
Backup
type
Storage-space
backup
(default)
In a storage-space backup, the onbar command backs up the
selected storage-spaces and logical logs in parallel. When you
restore from a storage-space backup, you also have to restore
logical logs to make the data consistent.
Storage-space backup is faster than whole-system backup on large
databases.
Whole-system
backup
In a whole-system backup, all Informix instance's dbobjects from
the onbar command are backed up. ON-Bar cannot back them up
concurrently; they are backed up sequentially. Whole-system
backup is useful for disaster recovery, or restore to another client.
When you restore from a whole-system backup, you do not need to
restore logical logs to make the data consistent.
Integration Guide
Chapter 1: Data Protector Informix Server integration
HPE Data Protector (9.07) Page 42 of 803
Option
Description
Pre-exec
Post-exec
Specify a command that will be started by ob2onbar.pl on the
Informix Server system before the backup (pre-exec) or after it
(post-exec). Do not use double quotes, spaces, or special
characters. Provide only the name of the command, which must
reside in the following directory:
Windows systems: Data_Protector_homebin
See "Informix Server specific backup options (Windows)" on page
41.
HP-UX, Solaris, Linux systems: /opt/omni/lbin
See "Informix Server specific backup options (UNIX)" on the
previous page.
Other UNIX systems: /usr/omni/bin
If you selected a logical log for backup, it is sensible to add onmode
-l as a pre-exec command to ensure that you always have a log
file to back up. Without a log file to back up, the backup fails.
If the onmode -l command returns a non-zero value, Data
Protector interprets this as an error and the backup session does
not start.
Modifying backup specifications
To modify your backup specification, click its name in the Scoping Pane of the Backup context, then
click the appropriate tab, and apply the changes. See "Modifying a backup specification" on the next
page.
Integration Guide
Chapter 1: Data Protector Informix Server integration
HPE Data Protector (9.07) Page 43 of 803
Modifying a backup specification
Scheduling backup sessions
You can run unattended backups at specific times or periodically. For details on scheduling, see the
HPE Data Protector Help index: “scheduled backups”.
Scheduling example
To back up logical logs at 8:00, 13:00, and 18:00 during weekdays:
1. In the Schedule property page, select the starting date in the calendar and click Add to open the
Schedule Backup dialog box.
2. Under Recurring, select Weekly. Under Time options, select 8:00. Under Recurring Options,
select Mon, Tue, Wed, Thu, and Fri. See "Scheduling a backup session" on the next page.
Click OK.
3. Repeat steps 1 and 2 to schedule backups at 13:00 and 18:00.
4. Click Apply to save the changes.
Integration Guide
Chapter 1: Data Protector Informix Server integration
HPE Data Protector (9.07) Page 44 of 803
Scheduling a backup session
Previewing backup sessions
Preview the backup session to test it. You can use the Data Protector GUI or CLI.
Using the Data Protector GUI
1. In the Context List, click Backup.
2. In the Scoping Pane, expand Backup Specifications and then Informix Server. Right-click the
backup specification you want to preview and click Preview Backup.
3. Specify the Backup type and Network load. Click OK.
The message Session completed successfully is displayed at the end of a successful
preview.
Using the Data Protector CLI
Execute the following commands:
omnib -informix_list backup_specification_name -test_bar
Integration Guide
Chapter 1: Data Protector Informix Server integration
HPE Data Protector (9.07) Page 45 of 803
Previewing a backup with backup specification ds_street (Windows)
Previewing a backup with backup specification IDS914 (UNIX)
What happens during the preview?
1. The Informix Server onbar command is started with the -F option, which specifies a fake backup.
This tests if the Informix instance is correctly configured for backup.
2. Data Protector tests the Data Protector part of the configuration. The following are tested:
Integration Guide
Chapter 1: Data Protector Informix Server integration
HPE Data Protector (9.07) Page 46 of 803
l Communication between the Informix instance and Data Protector
l The syntax of the backup specification
l If devices are correctly specified
l If the necessary media are in the devices
Starting backup sessions
Interactive backups are run on demand. They are useful for urgent backups or restarting failed backups.
Before starting the backup session, perform the following actions:
1. Set the below environment variables:
a. ONCONFIG
i. INFORMIXSQLHOSTS
ii. INFORMIXDIR
iii. INFORMIXSERVER
b. PATH (Add $INFORMIXDIR/bin to PATH)
2. Set the tapedev and ltapedev variables appropriately in ONCONFIG file. If the tapedev and
ltapedev variables are not present, create the files with informix ownership, and a minimum of
660 permissions. Set these paths in the ONCONFIG file.
Backup methods
Start a backup of dbobjects in any of the following ways:
l Use the Data Protector GUI. See "Using the Data Protector GUI" on the next page.
l Use the Data Protector CLI. See "Using the Data Protector CLI" on the next page.
l Use the Informix Server onbar command. See "Using Informix Server commands" on the next page.
l UNIX systems: Use the Informix Server log_full.sh script. See "Using Informix Server log_
full.sh on UNIX" on page 50.
Before you begin
l Ensure that you have sufficient logical log space to create a backup.
If the amount of free space in all logical log files is less than half a single log file, Informix Server
does not create a backup.
l Before a Full backup, print or keep a copy of your ONCONFIG file, the emergency boot file, and on
UNIX, also the sqlhosts file.
l Verify data consistency.
Integration Guide
Chapter 1: Data Protector Informix Server integration
HPE Data Protector (9.07) Page 47 of 803
Using the Data Protector GUI
1. In the Context List, click Backup.
2. In the Scoping Pane, expand Backup Specifications, and then Informix Server. Right-click the
backup specification you want to use and click Start Backup.
3. Select the Backup type and Network load. Click OK.
The message Session completed successfully is displayed at the end of a successful backup
session.
Using the Data Protector CLI
Execute the following command:
omnib -informix_list backup_specification_name [-barmode InformixMode] [List_
options]
where InformixMode is one of the following:
full|inf_incr1|inf_incr2
Note: Data Protector terms full, inf_incr1, and inf_incr2 backup are equivalent to Informix
Server terms level-0, level-1, and level-2 backup, respectively.
For List_options, see the omnib man page.
Examples
To start a full backup using the Informix Server backup specification InformixWhole, execute:
omnib -informix_list InformixWhole -barmode full
To start an incremental backup (level 1) of the Informix Server backup specification InformixIncr,
execute:
omnib -informix_list InformixIncr -barmode inf_incr1
Using Informix Server commands
Use the Informix Server onbar command to start a backup of dbobjects from the Informix Server
system where the relevant Informix instance is located.
Before the backup:
l Log in to the Informix Server system as user informix.
l Set the following variables:
Data Protector and Informix Server variables
Variable Description
ONCONFIG Name of the Informix instance ONCONFIG file.
Integration Guide
Chapter 1: Data Protector Informix Server integration
HPE Data Protector (9.07) Page 48 of 803
Variable Description
INFORMIXSQLHOSTS Windows systems: System on which the sqlhosts entry in the
Windows Registry exists.
UNIX systems: Pathname of the sqlhosts file, for example
/applications/informix/etc/sqlhosts.
INFORMIXDIR Pathname of the Informix Server home directory.
INFORMIXSERVER Name of the Informix instance.
OB2APPNAME Name of the Informix instance.
OB2BARLIST For backup, name of the backup specification to be used for the
backup.
For restore, name of the backup specification to be used for salvaging
logical logs.
l Ensure that the Informix instance is in online or quiescent mode. Once you start a backup, do not
change the mode until the backup finishes; changing the mode terminates the backup. Only online
dbspaces and blobspaces are backed up. To list online dbobjects, execute:
Windows systems: INFORMIXDIRbinonstat -d
UNIX systems: INFORMIXDIR/bin/onstat -d
Backup modes
Backup mode Description
Online Use online mode if your Informix instance must be accessible during
the backup. An online backup may impact performance.
Quiescent Use quiescent mode to eliminate partial transactions in a backup.
Quiescent backup may not be practical if you need continuous access
to Informix instances.
l Keep a copy of your ONCONFIG file, the emergency boot file, and on UNIX, also the sqlhosts file,
after you create a full backup. You need this information to restore dbobjects.
To back up a list of dbspaces, execute:
onbar -b dbspace_list
For example, to back up dbspaces dbspace1 and dbspace3, execute:
onbar -b dbspace1, dbspace3
For more information, see the Backup and restore guide of Informix Server.
Integration Guide
Chapter 1: Data Protector Informix Server integration
HPE Data Protector (9.07) Page 49 of 803
Using Informix Server log_full.sh on UNIX
On UNIX, log_full.sh is used to start a backup of logical log files when the Informix Server issues a
log-full event alarm on the Informix Server. For information on logical log file backups, see "Manual and
continuous logical log backups" below.
To enable Informix Server backups from the log_full.sh script:
1. Add the following line to the Informix instance ONCONFIG file:
ALARMPROGRAM INFORMIXDIR/etc/log_full.sh.
2. If the Data Protector User Interface is not installed on the Informix Server system, create an
Informix Server backup specification to back up only logical logs, and edit
INFORMIXDIR/etc/log_full.sh.
Add the following at the beginning of the file:
export OB2BARLIST=backup_specification_name
export OB2APPNAME=INFORMIXSERVER
3. If the Data Protector User Interface is installed on the Informix Server system, create an Informix
Server backup specification to back up logical logs only.
Manual and continuous logical log backups
To back up logical log files that are full and ready to be backed up, start:
l a manual logical log backup to back up all full logical log files and stop at the current logical log file.
l a continuous logical log backup to back up each logical log file automatically as it becomes full. Use
this backup if you do not want to monitor the logical log files.
By default, the ALARMPROGRAM configuration parameter is set so that ON-Bar performs continuous
backups.
If you use continuous backups, ensure that a device is always available for the logical log backup
process.
To perform a manual logical log backup, set the OB2APPNAME and OB2BARLIST environment variables as
described in "Data Protector and Informix Server variables " on page 48 and execute:
onbar -l
For more information, see the Backup and restore guide of Informix Server.
Restore
The Data Protector Informix Server integration provides two types of restore:
Informix Server restore types
Integration Guide
Chapter 1: Data Protector Informix Server integration
HPE Data Protector (9.07) Page 50 of 803
Restore type Description
Complete database
restore
Restore from any backup. ON-Bar restores dbobjects concurrently and
replays the logical logs once.
Whole-system restore Restore from a whole-system backup. ON-Bar restores the whole system
sequentially with or without restoring the logical logs. Whole-system
restore is appropriate for small systems, when you do not need to restore
logs, for disaster recovery, or when restoring to another client.
Restore methods
Restore dbobjects in any of the following ways:
l Use the Data Protector GUI. See "Restoring using the Data Protector GUI" on page 54.
l Use the Data Protector CLI. See "Restoring using the Data Protector CLI" on page 57.
l Use the Informix Server onbar command. See "Restoring using Informix Server commands" on
page 58.
Before you begin
l Before restoring the root dbspace or performing a whole-system restore, shut down the Informix
instance (cold restore). Log in to the Informix Server system as user informix and execute:
Windows systems: INFORMIXDIRbinonmode -ky
UNIX systems: INFORMIXDIR/bin/onmode -ky
Note: Once the Informix instance is offline, you cannot restore only non-critical (user)
dbspaces. The root dbspace must also be selected for restore.
l To restore only non-critical dbspaces, ensure that the Informix instance is online or in a quiescent
mode (warm restore ), and that the non-critical dbspaces to be restored are offline.
To check whether dbspaces are offline, execute:
Windows systems: INFORMIXDIRbinonstat -d
UNIX systems: INFORMIXDIR/bin/onstat -d
Finding information for restore
To restore dbobjects, first find the needed media and the session ID of the last full backup session.
Use the Data Protector GUI or CLI.
Using the Data Protector GUI
In the Internal Database context, expand Objects or Sessions. To view details on a session, right-
click the session and click Properties.
Integration Guide
Chapter 1: Data Protector Informix Server integration
HPE Data Protector (9.07) Page 51 of 803
Example of session properties
Using the Data Protector CLI
Localized database names: If the names of backed up objects contain characters from different
Unicode language groups (for example, if you are using Japanese and Latin characters), you must
redirect the output of Data Protector utilities to use UTF-8 encoding:
l Set the environment variable OB2_CLI_UTF8 to 1.
l Set the encoding used on the terminal to UTF-8.
If you are using localized databases, and the system locale uses the same Unicode language group, no
changes are required.
1. Get a list of Informix Server backed up objects:
omnidb -informix
Integration Guide
Chapter 1: Data Protector Informix Server integration
HPE Data Protector (9.07) Page 52 of 803
Example of a list of Informix Server backed up objects
2. Get a list of backup sessions for a specific object, including the session ID:
omnidb -informix object_name
Example of a list of backup sessions for a specific object
For object copies, use the object backup ID (which equals the object backup session ID). Do not
use the object copy session ID.
To get information on the object backup ID, execute:
omnidb -session session_id -detail
3. Get a list of media needed for restore:
omnidb -session session_id -media
Example of finding media needed for restore
For details on the omnidb command, see the omnidb man page.
Integration Guide
Chapter 1: Data Protector Informix Server integration
HPE Data Protector (9.07) Page 53 of 803
Restoring using the Data Protector GUI
1. In the Context List, click Restore.
2. In the Scoping Pane, expand Informix Server, expand the client from which the data to be
restored was backed up, and then click the Informix instance you want to restore.
3. In the Source page, select objects for restore. To restore the complete database or for a whole-
system restore, select Restore complete database.
Selecting objects for restore
Note: For Informix versions 11.7 and 12.1, you must appropriately select the system
database objects, rootdbs, physdbs, plog, llog, and logdbs if you have created another
database.
4. In the Options page, set the Informix Server specific restore options. For information, see
"Informix Server restore options " on page 56 or press F1.
Integration Guide
Chapter 1: Data Protector Informix Server integration
HPE Data Protector (9.07) Page 54 of 803
Informix Server restore options
5. In the Devices page, select the devices to be used for the restore.
For more information on how to select devices for a restore, see the HPE Data Protector Help
index: “restore, selecting devices for”.
6. If you perform a whole-system restore and the Informix instance is in online mode, take the
Informix instance offline by executing:
onmode -ky
Click Restore.
7. In the Start Restore Session dialog box, click Next.
8. Specify the Report level and Network load.
Note: Select Display statistical information to view the restore profile messages in the
session output.
9. Click Finish to start the restore.
The statistics of the restore session, along with the message Session completed
successfully is displayed at the end of the session output.
10. If you performed a whole-system restore, bring the Informix instance online by executing:
onmode -m
Integration Guide
Chapter 1: Data Protector Informix Server integration
HPE Data Protector (9.07) Page 55 of 803
Informix Server restore options
Option Description
Backup Specification The backup specification to be used
for salvaging logical log files still on
the disk before restoring. Preferably,
specify the backup specification used
for the backup of logical logs.
Username UNIX systems: User name of the
Informix Server backup owner. onbar
is started under the account of the
specified user.
User group UNIX systems: User group of the
Informix Server backup owner.
Restore to client The client to restore to. By default,
you restore to the original backup
client. This option is only valid for a
whole-system restore.
Restore by log number This option is only available if you
selected Restore complete
database in the Source page. Use this
option to restore data up to a specific
log number. If further logs exist, ON-
Bar does not restore them. This option
invokes onbar -r -n last_log_
number. For details, see the Backup
and restore guide of Informix Server.
Restore by date This option is only available if you
selected Restore complete
database in the Source page. Use this
option to restore data to a specific
point in time. This option invokes
onbar -r -t time. For details, see
the Backup and restore guide of
Informix Server.
Restore the latest version Select this option to restore the latest
backup version.
Whole database restore This option is only available if you
selected Restore complete
database in the Source page. Select
Integration Guide
Chapter 1: Data Protector Informix Server integration
HPE Data Protector (9.07) Page 56 of 803
Option Description
this option to perform a whole-system
restore. Only use this option when
restoring from a whole-system
backup. Data Protector does not
automatically detect if a whole-
system backup exists.
Data Protector searches for the last
whole-system backup and restores
from that. This option invokes onbar
-r -w. For details, see the Backup
and restore guide of Informix Server.
After the restore, make sure that before you perform the next restore, a full backup has been performed.
Restoring using the Data Protector CLI
Before you begin the restore procedure, set the OB2BARLIST environment variable as described in “Data
Protector and Informix Server variables” (page 32)"Backup" on page 37. For example:
set OB2BARLIST=dbspace5
Run the following command:
omnir -informix -barhost ClientName -barcmnd ob2onbar.pl -user User:Group -appname
INFORMIXSERVER -bararg OnBarRestoreArguments [INFORMIX_OPTIONS]
ClientName Name of the Informix Server system. In a cluster environment, name of
the virtual server.
INFORMIXSERVER Name of the Informix instance.
User, Group UNIX systems: The user name and its group name.
OnBarRestoreArguments ON-Bar restore arguments. Put each argument in double quotes.
INFORMIX_OPTIONS A subset of general restore options. For information, see the omnir man
page.
After the restore, make sure that before you perform the next restore, a full backup has been performed.
Example
To restore the Informix instance informix_instance1 on the UNIX system computer with the bar
argument -r rootdbs, execute:
omnir -informix -barhost computer -barcmnd ob2onbar.pl -user informix:informix -
appname informix_instance1 -bararg "-r rootdbs"
Integration Guide
Chapter 1: Data Protector Informix Server integration
HPE Data Protector (9.07) Page 57 of 803
Restoring using Informix Server commands
Before restoring:
l Log in to the Informix Server system as user informix.
l Set Data Protector and Informix Server variables as described in "Data Protector and Informix
Server variables " on page 48.
l If a disk failure occurs, salvage logical log files that are still on the disk by executing:
onbar -l -s
The following are examples of the onbar command syntax for restore. For further options, see the
Backup and restore guide of Informix Server.
After the restore, make sure that before you perform the next restore, a full backup has been performed.
Restoring dbspaces, blobspaces, and logical logs
1. If the Informix instance to be restored is in online mode, take it offline:
onmode -ky
2. Restore dbspaces, blobspaces, and appropriate logical logs:
Complete database restore: onbar -r
Whole-system restore: onbar -r -w
3. After the restore, bring the Informix instance online:
onmode -m
Restoring dbspaces and blobspaces only
To restore dbspaces and blobspaces without the logical log, execute:
onbar -r -p
Restoring a particular dbspace or blobspace
To restore a specific dbspace, for example dbspace_1, execute:
onbar -r dbspace_1
Restoring to another Informix Server
To restore data to an Informix Server system other than that from which the backup was made:
1. Install the Data Protector Informix Integration software component on the client to which you want
to restore (target client).
2. Create the user informix on the target client.
3. Create an Informix instance with the same database name and the same server number as the
original Informix instance by using the Informix Server ON-Monitor utility on the target client.
Integration Guide
Chapter 1: Data Protector Informix Server integration
HPE Data Protector (9.07) Page 58 of 803
To obtain the database name and the server number, log in as the user informix on the original
server and execute the following:
a. To obtain the database name, look up the value of DBSERVERNAME in the onstat –c output.
On UNIX, you can do this by executing: onstat -c | grep DBSERVERNAME
b. To obtain the server number database name, look up the value of SERVERNUM in the onstat –c
output.
On UNIX, you can do this by executing: onstat -c | grep SERVERNUM
4. Ensure that the Informix instance is online.
5. Configure the Informix instance as described in "Configuring Informix instances" on page 31.
6. Take the Informix instance offline.
7. Copy the following original Informix Server configuration files to the target client:
l ONCONFIG
l the emergency boot file
l oncfg_DBSERVERNAME.SERVERNUM
8. On UNIX, copy also the sqlhosts file to the target client. Change the source client host name in
the copied sqlhosts file to the target client host name.
9. On UNIX, add the service_name entry from the sqlhosts file to the etc/services file, together
with a unique port number (for example, 1535/tcp) on the target client to allow the instance to start
running properly.
10. Re-create the database files from the original database on the target client and then alter the files
permission and ownership of the file to match the originals.
11. Start a whole-system restore of dbobjects as described in "Restoring using the Data Protector
GUI" on page 54.
Restoring using another device
You can perform a restore using a device other than that used for the backup.
Using the Data Protector GUI
For information on how to select another device for a restore using the Data Protector GUI, see the
HPE Data Protector Help index: “restore, selecting devices for”.
Using the Data Protector CLI or Informix Server commands
If you are restoring using the Data Protector CLI or Informix Server commands, specify the new device
in the file:
Windows systems: Data_Protector_program_dataConfigServercellrestoredev
UNIX systems: /etc/opt/omni/server/cell/restoredev
Use the format:
"DEV 1" "DEV 2"
Integration Guide
Chapter 1: Data Protector Informix Server integration
HPE Data Protector (9.07) Page 59 of 803
where DEV 1 is the original device and DEV 2 is the new device.
Delete this file after use.
On Windows, use the Unicode format for the file.
Monitoring sessions
You can monitor currently running sessions in the Data Protector GUI. When you run an interactive
backup or a restore session, a monitor window shows you the progress of the session. Closing the GUI
does not affect the session.
You can also monitor sessions from any Data Protector client with the User Interface component
installed, using the Monitor context.
For information on how to monitor a session, see the HPE Data Protector Help index: “viewing
currently running sessions”.
When ON-Bar encounters an error or a condition that warrants a warning, it writes a message to the
Informix Server ON-Bar message file. The full pathname of this file is specified in the BAR_ACT_LOG
configuration parameter. For more information on this file, see the Backup and Restore Guide of
Informix Server.
To abort a backup or restore session successfully, set the ON-Bar BAR_RETRY configuration parameter
to 0. This parameter specifies how many times ON-Bar retries a backup or restore if the first attempt
fails.
Troubleshooting
This section lists general checks and verifications, plus problems you might encounter when using the
Data Protector Informix Server integration. Start at "Problems" on page 64 and if you cannot find a
solution there, perform general checks and verifications.
For general Data Protector troubleshooting information, see the HPE Data Protector Troubleshooting
Guide.
Before you begin
l Ensure that the latest official Data Protector patches are installed. For information on how to verify
this, see the HPE Data Protector Help index: “patches”.
l For general Data Protector limitations, as well as recognized issues and workarounds, see the HPE
Data Protector Product Announcements, Software Notes, and References.
l For an up-to-date list of supported versions, platforms, and other information, see
http://support.openview.hp.com/selfsolve/manuals.
Checks and verifications
If your configuration, backup, or restore failed:
Integration Guide
Chapter 1: Data Protector Informix Server integration
HPE Data Protector (9.07) Page 60 of 803
l On the Informix Server system, examine system errors reported in the debug.log and
informix.log files, located in the directory:
Windows systems: Data_Protector_homelog
HP-UX and Solaris systems: /var/opt/omni/log
Other UNIX systems: /usr/omni/log
l Make a test backup and restore of any filesystem on the problematic client. For information, see the
HPE Data Protector Help.
l Windows systems: Ensure that the Data Protector Inet service is running under the account
informix.
l UNIX systems: Verify that the onbar_d command has the switch ownership(s) bit set and that it is
owned by the Informix Server user, for example, informix:informix or root:informix.
Verify that this user is also the owner of the backup specification, or in the case of a restore failure,
verify that this user is specified for the restore session, and that it is in the Data Protector operator
or admin group.
If this user is in the Data Protector operator group, ensure that the See private objects user right
of this group is selected. For information, see the HPE Data Protector Help index: “user rights,
changing”.
Now test if this user, for example user informix, has appropriate rights in Data Protector. Log in to
the Informix Server system as user informix. From the directory:
HP-UX and Solaris systems: /opt/omni/bin/utilns
Other UNIX systems: /usr/omni/bin/utilns
execute:
testbar -type:informix -perform:checkuser -bar: backup_specification_name
Example of checking the Informix Server user
Integration Guide
Chapter 1: Data Protector Informix Server integration
HPE Data Protector (9.07) Page 61 of 803
In this example, the user has all the necessary rights for the backup specification named
InformixWhole.
If the user informix on the Informix Server system computer.hp.com does not have the necessary
rights, an error similar to the following will be displayed:
[Critical] From: OB2BAR@computer.hp.com "" Time: 08/06/2011
17:51:41[131:53]
User "informix.users@computer.hp.com" is not allowed
to perform a restore.
l In a cluster environment, ensure that the environment variable OB2BARHOSTNAME is set to the virtual
server name before performing procedures from the Data Protector CLI. When the Data Protector
GUI is used, this is not required.
Additionally, if your configuration or backup failed:
l Ensure that the Informix instance is online.
Additionally, if your backup failed:
l Check the configuration of the Informix instance as described in "Checking the configuration" on
page 36.
l Test the backup specification as described in "Previewing backup sessions" on page 45.
l If this fails, check if the Informix Server part of the test failed:
Execute the onbar -b -F command. If the test fails, see the Informix Server documentation for
further instructions.
l If the Data Protector part of the test failed, create an Informix Server backup specification to back
up to a null or file device.
If the backup succeeds, the problem is probably related to devices. For information on
troubleshooting devices, see the HPE Data Protector Help.
l If the test succeeds, start the backup directly from the Informix Server system using Informix
Server commands. For information, see "Using Informix Server commands" on page 48.
If this backup succeeds, the problem may be that the client on which the Data Protector User
Interface is running does not have enough memory, disk space, or other operating system
resources.
Additionally, if your backup or restore failed:
l Test the Data Protector data transfer using the testbar utility. Log in to the Informix Server system
as user informix. From the directory:
Windows systems: Data_Protector_homebin
HP-UX and Solaris systems: /opt/omni/bin/utilns
Other UNIX systems: /usr/omni/bin/utilns
l if your backup failed, execute:
testbar -type:Informix -appname:INFORMIXSERVER -bar: backup_specification_name
-perform:backup
where INFORMIXSERVER is the name of the Informix instance.
Integration Guide
Chapter 1: Data Protector Informix Server integration
HPE Data Protector (9.07) Page 62 of 803
l if your restore failed, execute:
testbar -type:Informix -appname:INFORMIXSERVER -bar:backup_specification_name
-perform:restore -object:OBJECT_NAME -version:OBJECT_VERSION
where INFORMIXSERVER is the name of the Informix instance, OBJECT_NAME is the name of the
object to be restored, OBJECT_VERSION is the object version.
If the test fails:
a. Troubleshoot errors reported by the testbar utility using the Data Protector troubleshooting file,
located on the Cell Manager in:
Windows systems: Data_Protector_homehelpenuTrouble.txt
UNIX systems: /opt/omni/gui/help/C/Trouble.txt
b. On the Informix Server system, examine system errors reported in the file:
Windows systems: Data_Protector_homelogdebug.log
HP-UX and Solaris systems: /var/opt/omni/log/debug.log
Other UNIX systems: /usr/omni/log/debug.log
Additionally, if your restore failed:
l Ensure that the backup specification used for salvaging logical logs is properly configured.
Checking the Informix Server side
The following checks may help you solve some Informix Server related problems.
If your backup or restore failed:
l Check the following Informix Server files for error descriptions:
bar_act.log
bar_dbg.log
online.log
Locations of these files are specified in the Informix Server ONCONFIG file.
Additionally, if your backup failed:
l Start a backup, not using Data Protector:
a. Set the BAR_BSALIB_PATH shell variable to:
Windows systems: ISMDIRbinlibbsa.dll
where ISMDIR is the path to the ISM.
UNIX systems: INFORMIXDIR/lib/ibsad001.sl
where INFORMIXDIR is the home directory of Informix Server.
b. Use the onbar command to start the backup.
Additionally, if your restore failed:
l For a cold restore, verify if the dbspaces you want to restore are offline:
a. Log in to the Informix Server system as user informix.
b. Execute the following:
Integration Guide
Chapter 1: Data Protector Informix Server integration
HPE Data Protector (9.07) Page 63 of 803
Windows systems: INFORMIXDIRbinonstat -d
UNIX systems: INFORMIXDIR/bin/onstat -d
where INFORMIXDIR is the home directory of Informix Server.
l Ensure that the Informix Server configuration files (ONCONFIG, the emergency boot file, oncfg_
INFORMIXSERVER.SERVERNUM, and on UNIX, also the sqlhosts file) are not corrupt. If they are
corrupt, restore them manually.
Problems
Problem
Restore to another client fails
If you backed up data to one client, exported the media, and then imported them to another client in a
different cell, the Data Protector session IDs of backup sessions may be changed in the IDB.
However, the session IDs are not automatically changed in the Informix Server emergency boot file
(ixbar.server_id, where server_id is the value of the SERVERNUM configuration parameter).
Therefore, the restore of such objects may fail.
Action
Edit the emergency boot file to reflect the changed Data Protector session IDs. List the changed
session IDs during the import procedure.
Information about backed-up objects is stored in the emergency boot file in the following format:
ODS730 rootdbs R 1 7 0 9 2011008018 2011-08-18 18:10:25 1
Entries 7 and 9 make up make up the Data Protector session ID. Entry 9 is the date and entry 7 the
unique session number.
Here, the session ID is 2011/08/18-9. Note that the delimiter in the date field is "-" in the emergency
boot file and "/" in the Data Protector session ID.
The value of the SERVERNUM configuration parameter is given in entry 4.
Problem
Restore fails because the emergency boot file is too large
Action
Use the ON-Bar onsmsync utility to remove expired backups from the Informix Server sysutils
database and emergency boot file. For information on the onsmsync utility, see the Backup and restore
guide of Informix Server.
Problem
Backup or Restore fails with 131 ISAM error
The backup or restore session fails with the following 131 ISAM error: No free disk space.
Integration Guide
Chapter 1: Data Protector Informix Server integration
HPE Data Protector (9.07) Page 64 of 803
Action
Add chunk space to the rootdbs, or add temp dbs. By default, if disk space is not available for a
dbobject, then space is taken from rootdbs if the temp dbs is not configured.
Example: To add chunk space of 500MB with 2048 page size to rootdbs, use the following
command: onspaces -a rootdbs -p /opt/IBM/informix/ol_informix1170/dbspaces/Chunk2_rootdbs -
o 2048 -s 500000.
Integration Guide
Chapter 1: Data Protector Informix Server integration
HPE Data Protector (9.07) Page 65 of 803
Chapter 2: Data Protector DB2 UDB integration
Introduction
This chapter explains how to configure and use the Data Protector DB2 UDB (DB2) integration. It
describes concepts and methods you need to understand to back up and restore DB2 databases.
Data Protector integrates with IBM DB2 Universal Database Server (DB2 Server) to back up DB2
database objects online and offline.
Data Protector offers interactive and scheduled backups of the following types:
Backup types
Backup type Description
Full Backs up complete DB2 objects.
Incremental Backs up changes since the last Full backup.
Delta Backs up changes since the last backup of any type.
The basic backup unit is a table space. Only table spaces or databases (DB2 objects) can be selected
for backup.
When restoring a database or table space, you can specify restore options to perform:
l Rollforward recovery
l Version recovery
l Restore to a new database (database only)
l Restore to another instance (database only)
l Restore to another system (database only)
l Automatic restore from incremental or delta backups
Databases are restored offline, table spaces online.
Limitations
Table or datafile backup and restore are not supported. Neither are backup or restore using Data
Protector media with the DB2 Command Line Processor or the DB2 Control Center.
This chapter provides information specific to the Data Protector DB2 Server integration. For general
Data Protector procedures and options, see the HPE Data Protector Help.
HPE Data Protector (9.07) Page 66 of 803
Integration concepts
Data Protector integrates with the DB2 Server through a set of modules responsible for data backup
and restore. "DB2 integration architecture" below shows the architecture of the Data Protector DB2
integration.
DB2 integration architecture
Legend
Legend Description
SM Data Protector Session Manager: Backup Session Manager during
backup and Restore Session Manager during restore.
db2bar Data Protector module, used for controlling activities between the DB2
Server and Data Protector backup and restore.
db2arch Program that backs up and restores DB2 log files when DB2 log archive
method (logarchmeth1) is set to user exit
libob2db2 Data transferring (database backup and restore, log archive/retrieval
Integration Guide
Chapter 2: Data Protector DB2 UDB integration
HPE Data Protector (9.07) Page 67 of 803
Legend Description
when logarchmeth1 is set to vendor) module called by DB2 Server.
MA Data Protector General Media Agent.
Backup Specification A list of objects to be backed up, backup devices, and options to be used.
IDB The Data Protector Internal Database.
While the DB2 Server is responsible for read/write operations to disk, Data Protector reads from and
writes to devices and manages media.
Considerations
1. HPE recommends that you set the log archive method (logarchmeth1) to Vendor, because IBM
DB2 has deprecated the UserExit option from the DB2 version 9.5. For more information, see
http://www-01.ibm.com/support/knowledgecenter/SSEPGG_
9.7.0/com.ibm.db2.luw.admin.config.doc/doc/r0000249.html?cp=SSEPGG_9.7.0%2F2-2-6-7-
124.
2. If your existing database has the log archive method set to UserExit and you want to change it to
Vendor, then the database recovery for the log that is backed up using the User Exit option can
be done using the below steps:
a. Restore the database (without enabling the Roll forward recovery in the Data Protector GUI).
b. Restore the logs that were backed up using the User Exit program in the active log directory.
3. Set the environment variables in the omnirc file before restoring to a DB2 database using the
automatic Roll forward:
l On the DB2 client, set the following environment variables in the omnirc file:
o OB2APPNAME = “source_Instance_name”
o OB2BARHOSTNAME=”Source_client_name”
o OB2APPDATABASE = “source_database_name”
Note: This is valid for all DB2 log backups using the Vendor library and not required for the
User-Exit mode.
In the omnirc file, delete the above mentioned three variables after the Roll forward of the
DB2 database. This ensures that the other DB2 instances running on the same system are
not influenced by these environment variables during backup.
l Execute the DB2 Roll Forward command.
4. The DB2 deduplication optimization is supported by using the omnirc variable OB2_DB2DEDUP in
the DB2 Version 9.7 (Fix Pack 4) and later releases.
Configuring the integration
You need to configure DB2 users and every DB2 instance you intend to back up or restore to.
Integration Guide
Chapter 2: Data Protector DB2 UDB integration
HPE Data Protector (9.07) Page 68 of 803
Prerequisites
l Ensure you have correctly installed and configured DB2 Server.
l For supported versions, platforms, devices, and other information, see the HPE Data Protector
Product Announcements, Software Notes, and References or
http://support.openview.hp.com/selfsolve/manuals.
l For information on DB2 Server, see the DB2 administration guide and DB2 server books online.
l Ensure you have correctly installed Data Protector. For information on how to install the Data
Protector IBM DB2 UDB integration in various architectures, see the HPE Data Protector
Installation Guide.
Every DB2 Server system you intend to back up from or restore to must have the Data Protector DB2
Integration and Disk Agent components installed.
In a partitioned environment, ensure that the DB2 Integration and Disk Agent components are
installed on all the physical nodes on which the DB2 database resides.
Before you begin
l Configure devices and media for use with Data Protector.
l To test whether the DB2 Server system and the Cell Manager communicate properly, configure and
run a Data Protector filesystem backup and restore on the DB2 Server system.
Cluster-aware clients
If you are using the Microsoft Windows Failover cluster, set the omnirc variable OB2BARHOSTNAME to the
virtual server name in the cluster nodes and cell manager.
OB2BARHOSTNAME=<virtual_server_name>
Partitioned environment
In a physically partitioned environment, configure the integration on every physical node separately.
Ensure that the MaxBSession global option is set to at least twice the number of nodes of the partitioned
database.
Configuring DB2 users
Ensure the DB2 user has appropriate authorities to perform DB2 backups and restores (either SYSADM,
SYSCTRL, or SYSMAINT).
Add user root (UNIX only) and the DB2 user to both the Data Protector and DB2 admin user groups.
For more information, see the HPE Data Protector Help index: “user groups” and “adding users”.
Provide this user in configuration and restore procedures. This user is needed by Data Protector to start
the Data Protector Inet service (Windows) or process (UNIX).
Integration Guide
Chapter 2: Data Protector DB2 UDB integration
HPE Data Protector (9.07) Page 69 of 803
Configuring DB2 instances
Provide Data Protector with the DB2 instance configuration parameters:
l DB2 user
l DB2 user password
l DB2 instance home directory (only in a partitioned environment)
Data Protector then creates a DB2 instance configuration file on the Cell Manager and verifies the
connection to the instance.
These parameters are used for connecting to the DB2 Server system to perform backups, restores, and
other operations, such as listing objects for backup.
To configure a DB2 instance, use the Data Protector GUI or CLI.
Before you begin
l Ensure the DB2 instance is online.
Using the Data Protector GUI
1. In the Context List, click Backup.
2. In the Scoping Pane, expand Backup Specifications, right-click DB2 Integration, and click Add
Backup.
3. In the Create New Backup dialog box, click OK.
4. In Client, select the DB2 Server system.
In a cluster environment, select the virtual server.
In Application database, type the DB2 instance name.
For information on the User and group/domain options, press F1.
Integration Guide
Chapter 2: Data Protector DB2 UDB integration
HPE Data Protector (9.07) Page 70 of 803
Specifying a DB2 instance
Click OK.
5. Click Next. The Configure DB2 dialog box is displayed.
6. Type the name of the DB2 user and its password. This user must be configured as described in
"Configuring DB2 users" on page 69.
In a partitioned environment, select DB2 EEE and specify the pathname of the DB2 instance
home directory.
7. The DB2 instance is configured. Exit the GUI or proceed with creating a backup specification at
Step 6.
Using the Data Protector CLI
Execute the following command:
util_db2 -CONFIG DB2_instance username password [DB2 _instance_home]
Parameter description
DB2_instance Name of the DB2 instance.
username DB2 user.
password DB2 user password.
Integration Guide
Chapter 2: Data Protector DB2 UDB integration
HPE Data Protector (9.07) Page 71 of 803
DB2_instance_
home
Home directory (pathname) of the DB2 instance (only in a partitioned
environment).
The message *RETVAL*0 indicates successful configuration.
Checking the configuration
You can check the configuration of a DB2 instance after you have created at least one backup
specification for the DB2 instance. Use the Data Protector GUI or CLI.
Using the Data Protector GUI
1. In the Context List, select Backup.
2. In the Scoping Pane, expand Backup Specifications and then DB2 Integration. Click a backup
specification for the DB2 instance.
3. In the Results Area, right-click the DB2 instance and click Check configuration.
Using the Data Protector CLI
Execute the following command:
util_db2.exe -CHKCONF DB2_instance
Backup
The Data Protector DB2 integration provides three backup types and two backup modes.
Backup types
Backup type Description
Full Backs up complete DB2 objects.
Incremental Backs up changes since the last full backup.
Delta Backs up changes since the last backup of any type.
Backup modes
Backup mode Description
Online Database is online.
Offline Database is unavailable for use.
Integration Guide
Chapter 2: Data Protector DB2 UDB integration
HPE Data Protector (9.07) Page 72 of 803
To configure a DB2 backup:
1. Create a backup specification for DB2 objects, using the DB2 Database Backup template.
2. To back up archived logs, create a backup specification for the archived logs, using the
Archived_Logs_Backup template. Specify a different device than the one for backing up DB2
objects. Otherwise, archived logs cannot be backed up because the device is locked by the online
backup session of DB2 objects.
You can backup archive logs using either the User Exit option or the Vendor option.
Before creating the backup specification, based on your choice of archive log handling, execute
either of the following commands:
l User Exit option: db2 update db cfg for <db_name> using LOGARCHMETH1 USEREXIT
l Vendor Library option: db2 update db cfg for <db_name> using LOGARCHMETH1
VENDOR:C:Progra~1OmniBackliblibob2db2.dll
Important: HPE recommends that you set the log archive method (logarchmeth1) to
Vendor, because IBM DB2 has deprecated the UserExit option since the DB2 version 9.5.
For more information, see http://www-01.ibm.com/support/knowledgecenter/SSEPGG_
9.7.0/com.ibm.db2.luw.admin.config.doc/doc/r0000249.html?cp=SSEPGG_9.7.0%2F2-2-6-
7-124.
Archived logs are automatically backed up whenever a new offline redo log appears, for example,
after the online backup of DB2 objects completes. Therefore, do not start an online backup of DB2
objects before creating an archived logs backup specification.
Delete any old archived logs backup specification before creating a new one, including the log files
in a backup image.
By default, Data Protector does not include log files in a backup image. To include the latest log files in
the backup image, set the omnirc variable OB2_DB2INCLDLOGS on the DB2 Server system to 1.
During a restore session, the included logs are restored to the Data Protector temporary folder and used
in a rollforward recovery.
Note that you still need the archived logs if you want to perform a recovery to a point in time which is
not covered by the included logs.
Physically partitioned environment
In a physically partitioned environment, create one backup specification for DB2 database objects and
one for archived logs for each physical node (system) on which the DB2 objects reside.
Ensure that the same DB2 database objects are selected for backup on all the physical nodes.
Since two devices are required to back up DB2 objects and archived logs from a single system, the
total number of devices (drives) required is twice the number of physical nodes.
For information on how to run these backup specifications, see "Starting backups of physically
partitioned DB2 objects" on page 80.
Integration Guide
Chapter 2: Data Protector DB2 UDB integration
HPE Data Protector (9.07) Page 73 of 803
Creating backup specifications
Create a backup specification using the Data Protector Manager.
1. In the Context List, click Backup.
2. In the Scoping Pane, expand Backup Specifications, right-click DB2 Integration, and click Add
Backup.
3. Select a template and click OK.
Backup templates
Backup template Description
DB2 Database Backup Used for backing up only DB2 database objects.
Archived_Logs_Backup Used for backing up only archived logs. This type of
backup specification can be saved, but not started or
scheduled. It is used every time the User Exit or the
Vendor Library program starts the backup of archived
logs.
4. In Client, select the DB2 Server system; in a cluster environment, select the virtual server.
In Application database, select the DB2 instance to be backed up and click Next.
For information on the User and group/domain options, press F1.
5. If the DB2 Instance is not configured for use with Data Protector, the Configure DB2 dialog box is
displayed. Configure it as described in "Configuring DB2 instances" on page 70.
6. Select the DB2 objects you want to back up and click Next. The basic backup unit is a table
space. Only table spaces and databases can be selected for backup. See " Selecting DB2
objects" on the next page.
Integration Guide
Chapter 2: Data Protector DB2 UDB integration
HPE Data Protector (9.07) Page 74 of 803
Selecting DB2 objects
If you select only DB2 temporary table spaces, the backup fails. To back up DB2 temporary table
spaces, select the whole database.
In a physically partitioned environment, select only one database or table spaces of the same
database.
Click Next.
7. Select devices to use for the backup.
To specify device options, right-click the device and click Properties and click Next.
8. Set backup options and click Next.
For information on application-specific options, see "DB2 backup options " on the next page.
9. Optionally, schedule the backup and click Next. For more information, see "Scheduling backup
sessions" on page 77.
10. To perform an offline backup of a particular DB2 object, right-click the object and click Properties.
In the Object Properties dialog box, select Offline Backup and click OK.
See " Selecting offline backup" on the next page.
Integration Guide
Chapter 2: Data Protector DB2 UDB integration
HPE Data Protector (9.07) Page 75 of 803
Selecting offline backup
11. Save the backup specification, specifying a name and a backup specification group.
Tip: Use consistent names for the backup specifications of a physically partitioned DB2
object. For example, MyObject1, MyObject2 and so on.
Tip: Preview backup session for your backup specification before using it. See "Previewing
backup sessions" on page 45.
DB2 backup options
Backup option Description
Pre-exec
Post-exec
Specify a command to be started by db2bar on the DB2 Server system
before the backup of every selected DB2 object (pre-exec) or after it
(post-exec). Do not use double quotes.
Type only the name of the command, not the pathname. The command
must reside in:
Integration Guide
Chapter 2: Data Protector DB2 UDB integration
HPE Data Protector (9.07) Page 76 of 803
Backup option Description
Windows systems: Data Protectorbin
HP-UX systems: /opt/omni/lbin
Other UNIX systems: /usr/omni/bin
Parallelism Specify the number of data streams for backing up a database from a
node.
In a partitioned environment, Parallelism must equal the device
concurrency.
Default: 1.
Modifying backup specifications
To modify your backup specification, click its name in the Scoping Pane of the Backup context, then
click the appropriate tab, and apply the changes.
Scheduling backup sessions
You can run unattended backups at specific times or periodically. For details on scheduling, see the
HPE Data Protector Help index: “scheduled backups”.
Example
To back up table spaces at 8:00, 13:00, and 18:00 during weekdays:
1. In the Schedule property page, select the starting date in the calendar and click Add to open the
Schedule Backup dialog box.
2. Under Recurring, select Weekly. Under Time options, select 8:00. Under Recurring Options,
select Mon, Tue, Wed, Thu, and Fri. See " Scheduling a backup session" on the next page. Click
OK.
3. Repeat Step 1 and Step 2 to schedule another backup at 13:00, and another one at 18:00.
4. Click Apply to save the changes.
Integration Guide
Chapter 2: Data Protector DB2 UDB integration
HPE Data Protector (9.07) Page 77 of 803
Scheduling a backup session
Previewing backup sessions
Preview the backup session to test it. Use the Data Protector GUI or CLI.
The preview creates a file backup_specification_name_TEST_FILE in the Data Protectortmp
directory on the DB2 Server system. Delete it after the test.
Using the Data Protector GUI
1. In the Context List, click Backup.
2. In the Scoping Pane, expand Backup Specifications and then DB2 Server. Right-click the
backup specification you want to preview and click Preview Backup.
3. Specify the Backup type and Network load. Click OK.
The message Session completed successfully is displayed at the end of a successful
preview.
Using the Data Protector CLI
Execute the following command:
Integration Guide
Chapter 2: Data Protector DB2 UDB integration
HPE Data Protector (9.07) Page 78 of 803
omnib -db2_list backup_specification_name -test_bar
What happens during the preview?
The db2bar command is started, which starts the Data Protector testbar2 command to test:
l Communication within the Data Protector cell
l The syntax of the backup specification
l If devices are correctly specified
l If necessary media are in the devices
Then, the DB2 instance is checked for the presence of selected DB2 objects and whether they are in
an appropriate state for backup.
Starting backup sessions
Interactive backups are run on demand. They are useful for urgent backups or for restarting failed
backups.
You can start a backup of DB2 objects using the Data Protector GUI or CLI.
Before you begin
l To enable online backups of the DB2 objects, set the DB2 Logarchmeth1 as described in the
Backup section (in a partitioned environment, on every node on which the object resides). Then
restart the database for the new parameters to take effect and perform a full offline database backup.
l To enable incremental or delta backups of DB2 objects, set the DB2 trackmod parameter to ON:
a. Run:
db2 update db cfg for db_name USING TRACKMOD ON
In a partitioned environment, run the command on every node on which the DB2 object resides.
b. Restart the database.
c. Perform a full offline database backup to non-Data Protector media by running:
backup db db_name
l To enable offline backups of one or several DB2 table spaces (not the whole database), set the DB2
logretain parameter to ON.
Using the Data Protector GUI
1. In the Context List, click Backup.
2. In the Scoping Pane, expand Backup Specifications and then DB2 Integration. Right-click the
backup specification you want to use and click Start Backup.
3. Select the Backup type and Network load. Click OK.
Successful backup displays the message Session completed successfully, providing the
backup size, which is the size of full and incremental/delta backups together.
Integration Guide
Chapter 2: Data Protector DB2 UDB integration
HPE Data Protector (9.07) Page 79 of 803
Using the Data Protector CLI
Execute the following command:
omnib -db2_list backup_specification_name [-barmode db2_mode] [options] [-preview]
Parameter description
db2_mode Backup type: {-full | -incr | -delta}
options For information, see the omnib man page.
Example
To perform a full DB2 backup, using the backup specification MyObjects, and to set data protection to
10 weeks, execute:
omnib -db2_list MyObjects -barmode -full -protect weeks 10
Starting backups of physically partitioned DB2 objects
1. Run the backup specification for the part of DB2 objects residing on the system with the catalog
node. Use the Data Protector GUI or CLI.
2. Run the backup specifications for the other parts of the DB2 objects in any order.
The order in which you run the backup specifications is only important if the object resides on the
catalog node.
Tip: To the first backup specification, add a post-exec script that will automatically run the other
backup specifications. For more information, see the HPE Data Protector Help index: “pre- and
post-exec commands for backup specifications”.
Restore
Restore DB2 objects using the Data Protector GUI or CLI.
Databases are restored offline.
Table spaces are restored online. Only table spaces that are not being restored are available for use.
A dropped table space can only be restored from a full database backup.
For information on how to restore a DB2 database to a new database, see "Restoring to a new
database or another DB2 instance" on page 87.
For information on how to restore partitioned DB2 objects, see "Restore in a partitioned environment"
on page 90.
Integration Guide
Chapter 2: Data Protector DB2 UDB integration
HPE Data Protector (9.07) Page 80 of 803
Restoring using the Data Protector GUI
1. In the Context List, select Restore.
2. In the Scoping Pane, expand DB2 Integration, expand the client from which the data to be
restored was backed up, and then click the DB2 instance you want to restore.
3. In the Source page, specify whether you want to restore database/tablespaces or archived logs
and then browse for and select desired DB2 objects. See " Selecting objects for restore" below.
Selecting objects for restore
In a physically partitioned environment, select only one database or several table spaces of the
same database.
By default, the latest backup version is restored. To restore a DB2 object from a specific backup
version, right-click the object, click Properties, and specify the backup version in the Properties
for DB2_object dialog box. See " Selecting a version" on the next page.
Integration Guide
Chapter 2: Data Protector DB2 UDB integration
HPE Data Protector (9.07) Page 81 of 803
Selecting a version
To restore a database to a new database, right-click the database, click Properties, and then click
the Options tab. Select Restore to a new database and specify a name for the new database.
See "Restoring to a new database" on the next page.
Integration Guide
Chapter 2: Data Protector DB2 UDB integration
HPE Data Protector (9.07) Page 82 of 803
Restoring to a new database
4. In the Options page, set the DB2 restore options. For information, see "DB2 restore options " on
the next page or press F1.
Integration Guide
Chapter 2: Data Protector DB2 UDB integration
HPE Data Protector (9.07) Page 83 of 803
Note: For rollforward recovery, the latest backup version of log files is used. To perform a
rollforward recovery using an older version of log files, first restore the desired log files and
then restore the databases/tablespaces with the Rollforward option cleared. In a partitioned
environment, connect to the catalog node. Finally, perform a rollforward recovery using DB2
tools.
5. In the Devices page, select devices you want to use for the restore.
For more information of how to select devices for a restore, see the HPE Data Protector Help
index: “restore, selecting devices for”.
Click Restore.
6. In the Start Restore Session dialog box, click Next.
7. Specify the Report level and Network load.
Note: Select Display statistical information to view the restore profile messages in the
session output.
8. Click Finish to start the restore.
The statistics of the restore session, along with the message Session completed
successfully is displayed at the end of the session output.
DB2 restore options
Restore option Description
Restore to client The client to restore to. By default, DB2 objects are restored to the
source client. This option is only valid when restoring the whole
database.
Integration Guide
Chapter 2: Data Protector DB2 UDB integration
HPE Data Protector (9.07) Page 84 of 803
Restore option Description
Username
User group
Password
DB2 user of the target DB2 instance, its group, and password.
Restore to instance The DB2 instance to restore to. By default, DB2 objects are restored
to the source DB2 instance. The instance must be configured for use
with Data Protector as described in "Configuring Informix instances"
on page 31. For details, see "Restoring to a new database or another
DB2 instance" on page 87.
Rollforward Select this option to perform a rollforward recovery. The
database/tablespace is restored to its state at a specific time. During
a rollforward recovery, both databases/tablespaces and archived logs
are restored, and then the changes recorded in the archived logs are
applied to the database/tablespace. The latest backup version of log
files is used for this purpose. If log files are included in the backup and
the omnirc variable OB2_DB2INCLDLOGS is set to 1, the included logs
are restored to the Data Protector temporary folder. Specify the
rollforward recovery by selecting Rollforward to the end of the
logs or Rollforward to date. When specifying Rollforward to
date, use the coordinated universal time (UTC).
Rollforward recovery of the system catalog can only be performed to
the end of the logs. You cannot restore other table spaces of the same
database from the same session simultaneously.
To perform a rollforward recovery in a physically partitioned
environment, restore all the parts with Rollforward cleared (see
"Restore in a partitioned environment" on page 90), connect to the
catalog node, and then start a rollforward recovery using the DB2
Command Line Processor.
To perform a version recovery, clear this option. The
database/tablespace is restored to its state at the time of the backup.
For a version recovery, you need a full offline database backup. When
restoring from an online backup with Rollforward cleared, the
database enters the rollforward pending state and becomes
unavailable for use. To make it available, start a rollforward recovery
using the DB2 Command Line Processor or Command Center (in a
partitioned environment, the rollforward recovery must be started from
the catalog node).
Restore Path The directory to which the log file is restored. Use this option only
when the log is archived using the vendor library option.
Integration Guide
Chapter 2: Data Protector DB2 UDB integration
HPE Data Protector (9.07) Page 85 of 803
Restoring using the Data Protector CLI
Execute the following command:
omnir -db2 -barhost source_client [-destination target_client] -instance target_
instance -dbname source_db [-session BackupID] [-newdbname new_db] [-frominstance
source_instance] -tsname table_space [-session BackupID] -logfile log_file [-logdir
log_path] [-rollforward [-time YYYY-MM-DD.hh.mm.ss]]
Parameter description
Parameter Description
source_client The DB2 Server system from which DB2 objects were backed up. In a cluster
environment, the name of the virtual server.
target_client The target DB2 Server system (only if you are not restoring to the source client).
source_
instance
The DB2 instance whose DB2 objects were backed up.
target_
instance
The target DB2 instance.
source_db The database you want to restore.
new_db The target database (specify only if not the source database).
table_space The table space you want to restore.
log_file The log file you want to restore.
BackupID Specifies from which backup data to restore, for example, 2011/10/09–2.
A backup ID is a point in time. All objects (backup data) created in a backup
session have the same backup ID, which is the same as the session ID of the
backup session.
Mirrored objects and objects created in an object copy session have the same
backup ID as objects created in the original backup session. Suppose the media
set created in the original backup session no longer exists, but the media set
created in an object copy session still exists. To restore the objects, you must
specify the session ID of the original backup session (that is, the backup ID)
and not the session ID of the object copy session.
The omnir syntax does not let you specify from which object copy to restore if
several copies of the same object exist. This is only possible using the Data
Protector GUI by setting the media allocation priority list.
log_path The directory to which the log file is restored. Use this option only when the log
is archived with the logarchmeth1 is set to vendor.
For more information, see the omnir man page.
Integration Guide
Chapter 2: Data Protector DB2 UDB integration
HPE Data Protector (9.07) Page 86 of 803
Example
To restore the DB2 database TEMP from the instance DB2Inst on the DB2 Server system degas and
to roll it forward until the 10th of January 2011, 9:15 a.m., execute:
omnir -db2 -barhost degas -instance DB2Inst -dbname TEMP -rollforward time: 2011-
01-10.09.15.00
Restoring to a new database or another DB2 instance
To restore a database to a new database in the source DB2 instance or another instance:
1. a. Find the containers of the source database:
o To list table spaces of a particular database that reside on a particular node, connect to
that node, then connect to the database, and run:
db2 list tablespaces
o To list the containers for a particular table space, run:
db2 list tablespace containers for table_space_number
Define new table space containers for the non-system table spaces by adding options for
redirection to the DB2 configuration file. Execute the following command for every pair of table
space containers:
util_cmd -putopt DB2 target_instance "old_container" "new_container" -
sublist Redirection/source_db
The DB2 user of the target instance must have read and write permissions for the new
containers.
b. If you are using an automatic storage database, in which table spaces can be created and
whose container and space management characteristics are completely determined by the
DB2 database manager, define a new storage path. To do this, execute the following
command for each storage path:
util_cmd -putopt DB2 target_instance "index_number" "new_storage_path" -
sublist Autostore/source_db
Parameter description
target_instance The target instance.
source_db The backed up database.
2. In a physically partitioned environment, repeat "Find the containers of the source database:"
above on every system.
3. Restore the source database to the new database without specifying rollforward recovery. Use the
Data Protector GUI or CLI.
In a physically partitioned environment, first restore the part of the database that resided on the
system with the catalog node and then restore the other parts in any order.
After the restore, the new database enters the rollforward pending state.
4. If you have restored from an offline backup, perform a rollforward recovery using DB2 tools:
Integration Guide
Chapter 2: Data Protector DB2 UDB integration
HPE Data Protector (9.07) Page 87 of 803
l In a non-partitioned environment, run:
db2 rollforward db db_name stop
l In a partitioned environment, run:
db2 terminate
export DB2NODE=catalog_node_number
db2 rollforward db db_name stop
If you have restored from an online backup, restored the archived logs using the User Exit option,
using the Data Protector GUI, and then perform a rollforward recovery, using DB2 tools:
a. Log in to the source instance. If you have used User Exit method of archive log handling,
follow the next 2 steps, else go to step e if you are using the Vendor Library option.
b. Ensure that you have permissions to write to the archived logs directory and restore the
archived logs, using the Data Protector GUI.
The archived logs are restored to the same directory from which they were backed up.
c. Copy the archived and redo logs of the source database to the corresponding log path
directories of the new database (in a partitioned environment, to every node of the target
instance).
If the SQLLPATH.TAG file exists in the target log file directory, delete it to avoid possible
database inconsistencies.
d. If you are restoring to another instance, grant the ownership of the copied logs to the DB2 user
of the target instance and log in to the target instance.
e. Perform a rollforward recovery using DB2 tools:
o In a non-partitioned environment, run:
db2 rollforward db db_name [to time | to end of logs] [and complete]
o In a partitioned environment, run:
db2 terminate
export DB2NODE=catalog_node_number
db2 rollforward db db_name [to time | to end of logs] [and complete]
f. Set the environment variables in the omnirc file before restoring to a DB2 database using the
automatic Roll forward:
o On the DB2 client, set the following environment variables in the omnirc file:
l OB2APPNAME = “source_Instance_name”
l OB2BARHOSTNAME=”Source_client_name”
l OB2APPDATABASE = “source_database_name”
Note: This is valid for all DB2 log backups using the Vendor library and not required
for the User-Exit mode.
In the omnirc file, delete the above mentioned three variables after the Roll forward of
the DB2 database. This ensures that the other DB2 instances running on the same
system are not influenced by these environment variables during backup.
o Execute the DB2 Roll forward command.
The following examples are from a non-partitioned environment.
Integration Guide
Chapter 2: Data Protector DB2 UDB integration
HPE Data Protector (9.07) Page 88 of 803
Example 1
To restore the database db2db_old to the database db2db_new from an online backup (both databases
reside in the instance db2inst, the log files of db2db_old are located in the /db2_
db/db2inst/NODE0000/SQL00003/SQLLOGDIR directory, and "/tmp/db2cont1" is the container for
one of the table spaces:
1. Define a new container, "/tmp/db2cont2", for the table space, using the Data Protector CLI:
util_cmd -putopt DB2 db2inst "/tmp/db2cont1"  "tmp/db2cont2" -sublist
Redirection/db2db_old
2. Restore the database db2db_old to the database db2db_new, using the Data Protector CLI:
omnir -db2 -barhost source_client -instance db2inst -dbname db2db_old -
newdbname db2db_new
If you are using the User Exit option for the log backup, execute step 3 and 4.
3. Restore all archived logs needed for rollforward recovery using the Data Protector GUI.
4. Copy the archived and redo logs of the source database to the corresponding log path directories
of the new database.
5. Perform a rollforward recovery to the end of logs, using the DB2 CLI:
db2 rollforward db db2db_new to end of logs
6. Set the environment variables in the omnirc file before restoring to a DB2 database using the
automatic Roll forward:
l On the DB2 client, set the following environment variables in the omnirc file:
o OB2APPNAME = “source_Instance_name”
o OB2BARHOSTNAME=”Source_client_name”
o OB2APPDATABASE = “source_database_name”
Note: This is valid for all DB2 log backups using the Vendor library and not required for the
User-Exit mode.
In the omnirc file, delete the above mentioned three variables after the Roll forward of the
DB2 database. This ensures that the other DB2 instances running on the same system are
not influenced by these environment variables during backup.
l Execute the DB2 Roll forward command.
Example 2
To restore the database db2db from the instance inst1 to the database db2db in the instance inst2:
1. Define a new container /tmp/db2cont2 for the table space, using the Data Protector CLI:
util_cmd -putopt DB2 inst2 "/tmp/db2cont1" "/tmp/db2cont2" -sublist
Redirection/db2db
2. Restore the database db2db to the instance inst2, using the Data Protector CLI:
omnir -db2 -barhost source_client [-destination target_client] -instance inst2
-dbname db2db -frominstance inst1
Integration Guide
Chapter 2: Data Protector DB2 UDB integration
HPE Data Protector (9.07) Page 89 of 803
Example 3
To restore the automatic storage database db2db_old, which has two associated storage paths, to the
database db2db_new from an online backup:
1. Check if the paths exist and specify new storage paths, using the Data Protector CLI:
util_cmd -putopt DB2 inst2 "1" "c:db2db2db_new1" -sublist Autostore/db2db_
old
util_cmd -putopt DB2 inst2 "1" "c:db2db2db_new2" -sublist Autostore/db2db_
old
2. Restore the database db2db_old to the database db2db_new, using the Data Protector CLI or
GUI.
3. User Exit option only: Restore all archived logs needed for rollforward recovery using the Data
Protector GUI.
4. User Exit option only: Copy the archived and the redo logs of the source database to the
corresponding log directories of the new database.
5. Perform a rollforward recovery to the end of logs, using the DB2 CLI.
6. Set the environment variables in the omnirc file before restoring to a DB2 database using the
automatic Roll forward:
l On the DB2 client, set the following environment variables in the omnirc file:
o OB2APPNAME = “source_Instance_name”
o OB2BARHOSTNAME=”Source_client_name”
o OB2APPDATABASE = “source_database_name”
Note: This is valid for all DB2 log backups using the Vendor library and not required for the
User-Exit mode.
In the omnirc file, delete the above mentioned three variables after the Roll forward of the
DB2 database. This ensures that the other DB2 instances running on the same system are
not influenced by these environment variables during backup.
l Execute the DB2 Roll forward command.
Note: When restoring to another instance on another system, use the db2 list tables for all
command to list tables.
Restore in a partitioned environment
You can restore a partitioned DB2 object to the original database or to a new database (on another DB2
instance).
Limitations
l You can restore an object from a non-partitioned environment to a partitioned environment (or the
other way round) only if the partitioned environment has only one node (single partition).
l In a physically partitioned environment, automatic recovery is not possible.
Integration Guide
Chapter 2: Data Protector DB2 UDB integration
HPE Data Protector (9.07) Page 90 of 803
Restoring to the original database
Corrupt database
To restore a corrupt database:
1. Connect to the node that was the catalog node of the corrupt database.
2. Create a new database with the same name.
3. Continue with the restore as described in "Restoring to a new database or another DB2 instance"
on page 87.
Physically partitioned environment
To restore a physically partitioned DB2 object (residing on more than one system):
1. Restore the part of the DB2 object that resided on the system with the catalog node, without
specifying rollforward recovery. Use the Data Protector GUI or CLI.
2. Restore all other parts of the DB2 object to the corresponding systems in any order, without
specifying rollforward recovery.
3. Connect to the catalog node and perform a rollforward recovery, using DB2 tools:
db2 terminate
export DB2NODE=catalog_node_number
db2 rollforward db db_name [[stop]|[to time|to end of logs] [and complete]]
Note: The order in which you restore the parts of a DB2 object is only important if the object
resides on the catalog node.
Logically partitioned environment
To restore a logically partitioned DB2 object (residing on only one system):
l For a version recovery:
a. Restore the object, without specifying rollforward recovery. Use the Data Protector GUI or CLI.
b. Connect to the catalog node and perform a rollforward:
db2 terminate
export DB2NODE=catalog_node_number
db2 rollforward db db_name stop
l For a rollforward recovery, restore the object, specifying rollforward. Use the Data Protector GUI or
CLI.
Restoring to a new database or another instance
To restore a database to a new database in the original DB2 instance, see "Restoring to a new
database or another DB2 instance" on page 87.
To restore a database to a new database in another DB2 instance:
Integration Guide
Chapter 2: Data Protector DB2 UDB integration
HPE Data Protector (9.07) Page 91 of 803
1. Log in to the target instance.
2. Ensure that the instance has the same node structure (number of nodes, node groups) as the
source instance.
3. Connect to the node with the same node number as the catalog node of the source database:
EXPORT DB2NODE=catalog_node_of_the_source_database
4. Create a database with the same name as the source database:
db2 create db source_db
5. Continue with the restore as described in "Restoring to a new database or another DB2 instance"
on page 87.
Monitoring sessions
You can monitor currently running sessions in the Data Protector GUI. When you run an interactive
backup or restore session, a monitor window shows you the progress of the session. Closing the GUI
does not affect the session.
You can also monitor sessions from any Data Protector client with the User Interface component
installed, using the Monitor context.
For information on how to monitor a session, see the HPE Data Protector Help index: “viewing
currently running sessions”.
Note: All DB2 timestamps in messages displayed during rollforward recovery are by DB2 design in
Universal Coordinated Time (UCT) format.
DB2 Pruning
The database manager creates entries in the recovery history file for events, such as a backup
operation, a restore operation, table space creation, and many more. You might want to remove or
prune entries from the recovery history file that are no longer relevant as the associated recovery
objects are not required anymore to recover the database.
The database manager automatically updates and prunes the recovery history file entries during the
following instances:
l After a successful full database backup or table space operation.
l After a successful database restore operation, where a rollforward operation is not required.
l After a successful database rollforward operation.
During automated pruning, the database manager performs the following operations:
1. Updates the status of the recovery history file entries.
2. Prunes the expired recovery history file entries.
3. Invokes the Data Protector DB2 integration to set protection to none on the expired DB2 backup
objects.
The database manager updates the recovery history file entries in the following ways:
Integration Guide
Chapter 2: Data Protector DB2 UDB integration
HPE Data Protector (9.07) Page 92 of 803
l All active database backup images that are no longer required are marked as expired.
l All database backup images marked as inactive and those that were taken before the point at which
the database backup was taken are also marked as expired.
l If an active database backup image is restored and it is not the most recent database recorded in the
history file, any subsequent database backup images available in the same log sequence are
marked as inactive.
l If an inactive database backup image is restored, any inactive database backups available in the
current log sequence are marked as active again.
l Any database or table space backup image that does not correspond to the current log sequence,
also called current log chain, is marked inactive.
l A table space-level backup image becomes inactive, if after it is restored, the current state of the
database cannot be reached by applying the current log sequence.
l Any entries with do_not_delete status are not pruned, and their associated log files, backup
images, and load copy images are not deleted.
l When a database is upgraded, all online database backup entries and all online or offline table space
backup entries in the history file are marked as expired, so that these entries are not selected by
automatic rebuild as images required for rebuilding. The load copy images and log archive entries are
also marked as expired, as these types of entries cannot be used for recovery purposes.
The following database configuration parameters control which entries the database manager prunes:
l num_db_backups
Specifies the number of database backups to retain for a database.
l rec_his_retentn
specifies the number of days that historical information on backups can be retained.
l auto_del_rec_obj
specifies whether the database manager must delete log files, backup images, and load copy
images, which are associated with the pruned recovery history file entries.
You need to set the following configuration parameters to configure the database manager for
automatically managing the recovery history file:
l num_db_backups
l rec_his_retentn
l auto_del_rec_obj
Note: When auto_del_rec_obj is set to ON, and when there are more successful database
backup entries than the num_dp_backups configuration parameter, the database manager
automatically prunes the recovery history file entries that are older than the rec_his_retentn.
Troubleshooting
This section lists general checks and verifications plus problems you might encounter when using the
Data Protector DB2 integration. Start at "Problems" on page 64 and if you cannot find a solution there,
perform general checks and verifications.
Integration Guide
Chapter 2: Data Protector DB2 UDB integration
HPE Data Protector (9.07) Page 93 of 803
For general Data Protector troubleshooting information, see the HPE Data Protector Troubleshooting
Guide.
Before you begin
l Ensure that the latest official Data Protector patches are installed. See the HPE Data Protector Help
index: “patches” for more information of how to verify this.
l See the HPE Data Protector Product Announcements, Software Notes, and References for general
Data Protector limitations, as well as recognized issues and workarounds.
l See http://support.openview.hp.com/selfsolve/manuals for an up-to-date list of supported versions,
platforms, and other information.
Checks and verifications
If your configuration, backup, or restore failed:
l Examine system errors reported in the debug.log and db2.log files, located in the directory:
Windows systems: Data Protectorlog
HP-UX and Solaris systems: /var/opt/omni/log
Other UNIX systems: /usr/omni/log
Additionally, if your backup failed:
l Test the backup specification as described in "Previewing backup sessions" on page 45.
l If the DB2 part of the preview fails, see the DB2 documentation.
l If the Data Protector part of the preview fails, create a DB2 backup specification to back up to a
null or file device. Successful backup implies that the problem is related to devices. For
information on troubleshooting devices, see the HPE Data Protector Help.
Additionally, if your backup or restore failed:
l Try performing:
l A Data Protector filesystem backup and restore. For information, see the HPE Data Protector
Help. After troubleshooting the filesystem backup, restart the DB2 Server and start a backup of
DB2 objects again.
l A backup and restore of DB2 objects using DB2 tools.
Additionally, if your restore failed:
l Ensure the target DB2 instance is online and configured for use with Data Protector.
Problems
Problem
Online backup is not allowed
DB2 reports:
Integration Guide
Chapter 2: Data Protector DB2 UDB integration
HPE Data Protector (9.07) Page 94 of 803
Online backup is not allowed because either logretain or userexit for roll-forward
is not activated, or a backup pending condition is in effect for the database.
Action
After configuring the DB2 database for rollforward recovery, and setting the logarchmeth1 to either
User Exit or Vendor, first back up the database offline. If online backup is started first, the above error
is reported.
Problem
Offline backup fails
When performing an offline backup, the session fails with an error similar to the following:
[Major] From: OB2BAR_DB2BAR@ DB2ClientName InstanceName Time: DateTime
DB2 returned error:
SQL1035N The database is currently in use. SQLSTATE=57019
Action
The error implies that there are still some existing connections to the database. Execute:
db2 force application all
Note: This command disconnects all users and aborts all existing transactions.
Alternatively, you can disconnect individual users or applications. To get a list of all applications,
execute:
db2 list applications
To disconnect the user that is identified with the application handle number AppNum, execute:
db2 force application AppNum
Tip: You can create a pre-exec script to execute the command. Note that the command returns the
status completed before the operation is actually finished. Therefore, provide extra time for the
operation to complete by adding the sleep command to the script.
Problem
Offline backup of one or several tablespaces is not allowed
When backing up DB2 tablespaces (not the whole database) offline, DB2 reports that offline backup is
not allowed because the DB2 logretain option is not activated or that a backup pending condition is in
effect for the database.
Action
Set the DB2 logretain option to ON.
Problem
Archived logs are not backed up
Integration Guide
Chapter 2: Data Protector DB2 UDB integration
HPE Data Protector (9.07) Page 95 of 803
If you have created several archived logs backup specifications and deleted the one created last, the
remaining backup specifications are not used and archived logs are not backed up.
Action
Create a new archived logs backup specification.
Problem
Incremental backup is not enabled for the database
If you start an incremental backup before a full backup has been performed, Data Protector reports:
Incremental backup is not enabled for this database.
Action
1. Activate modification tracking by running:
db2 update db cfg for database_name USING TRACKMOD ON
2. Restart the database.
3. Perform a full database backup.
Problem
Error occurred while accessing an object
DB2 reports:
SQL2048N An error occurred while accessing object object. Reason code: code_number
The following can be a reason (code number):
1. An invalid object type is encountered.
2. A lock object operation failed. The lock wait may have reached the lock timeout limit specified in
the database configuration.
3. An unlock object operation failed during the processing of a database utility.
4. Access to an object failed.
5. An object in the database is corrupted.
6. The object being accessed is a table space. Either the table space is not in the appropriate state
for the operation or some containers of the table space are not available. (LIST TABLESPACES lists
the current table space state.)
7. A delete object operation failed.
8. Tried to load/quiesce into a table that is not defined on this partition.
Action
If a lock object operation failed, ensure that the lock timeout limit in the database configuration is
adequate and resubmit the utility command. Consider using the QUIESCE command to bring the
database to a quiesced state to ensure access.
Problem
Cannot list table spaces
Integration Guide
Chapter 2: Data Protector DB2 UDB integration
HPE Data Protector (9.07) Page 96 of 803
Data Protector reports:
Cannot list table spaces.
Action
l Ensure that the database is not in a backup/restore/rollforward pending state.
l Ensure that user root (UNIX only) and the DB2 user are in both the DB2 and Data Protector admin
groups.
Problem
Restore session for restoring data from an object copy gets blocked
Action
Before restarting the restore:
l Increase the number of Disk Agent buffers for the device used for the restore.
l If all objects of the backup are recorded in the IDB:
a. In the Internal Database context of the Data Protector GUI, search for all objects of the backup.
The objects are identified by the same backup ID.
b. Copy each object in a separate object copy session to a separate device, for example a file
library. For each object, use a separate medium with the non-appendable media policy.
c. Set the highest media location priority for the newly created copies.
Problem
Restore finishes successfully, but rollforward fails
When performing a rollforward recovery from an online backup, restore finishes successfully, but
rollforward fails.
Action
Ensure that the archived logs are available. If they are not, restore them from the last backup. If the
logs are archived by setting the logarchmeth1 to vendor, execute the db2 rollforward db db_name
[to time | to end of logs] [and complete] command for the DB2 database manager to retrieve
the logs and apply it.
Problem
Rollforward fails in the HP-UX environment when the DB2 rollforward command is executed
from the DB2 CLI or from the Data Protector GUI
In the HP-UX environment, if you execute the DB2 rollforward command db2 rollforward db
<database> to end of logs and complete, or when the rollforward is triggered from the Data
Protector GUI, you may encounter the following error message:
<SQL error code> Rollforward recovery processing has stopped because of the error <SQL error
no> while retrieving log file <archive log> for database <database> on the database partition
<partition number> and log stream "".
Integration Guide
Chapter 2: Data Protector DB2 UDB integration
HPE Data Protector (9.07) Page 97 of 803
Action
l For the Data Protector GUI: Execute the DB2 rollforward from the DB2 CLI.
l For the DB2 CLI: Re-execute the same command.
Example: db2 rollforward db db_name [[stop]|[to time|to end of logs] [and
complete]]
Integration Guide
Chapter 2: Data Protector DB2 UDB integration
HPE Data Protector (9.07) Page 98 of 803
Page 99 of 803HPE Data Protector (9.07)
Integration Guide
Chapter 2: Data Protector DB2 UDB integration
Chapter 3: Data Protector Lotus Notes/Domino
Server integration
Introduction
This chapter explains how to configure and use the Data Protector Lotus Notes/Domino Server
integration. It describes the concepts and methods you need to understand to back up and restore
Lotus Notes/Domino Server.
Data Protector integrates with Lotus Notes/Domino Server to back up databases and transaction logs
online. During backup, the database can be actively used.
Data Protector backs up all types of databases: storage databases, templates, and mailboxes (NSF,
NTF, and BOX files). You can back up and restore individual databases or the whole server (all
databases under Lotus Notes/Domino Server).
You can also back up:
l Archived transaction logs when archived logging is in effect.
l The current transaction log.
Data Protector offers interactive and scheduled backups of the following types:
Lotus Notes/Domino Server backup types
Backup type Description
Full Backs up all the selected Lotus Notes/Domino Server databases.
If archived logs are selected, it also backs up the archived logs
that have not been backed up yet, including the log currently in
use.
Incremental Backs up the selected Lotus Notes/Domino Server databases
that meet at least one of the following two conditions:
l The size of the changes made to a database since it was last
backed up exceeds the size set by the Amount of log
changes (KB) option.
l The Lotus Notes/Domino Server DBIID for a database has
changed.
Databases that do not meet at least one of the two conditions are
not backed up.
If archived logs are selected, it also backs up the archived logs
that have not been backed up yet.
Data Protector offers the following restore options:
HPE Data Protector (9.07) Page 100 of 803
l Restore without recovery.
l Restore of a specific backup version of a Lotus Notes/Domino Server database and the possibility
of applying changes made since the backup from the transaction log.
l Recovery of Lotus Notes/Domino Server databases to a specific point in time or to the latest
possible consistent state.
l Restore of databases to a Lotus Notes/Domino Server location other than originally backed up from.
l Automatic restore of archived transaction logs in the case of recovery.
A database restore is possible even while Lotus Notes/Domino Server is running, with no impact on
other databases currently in use. To enable a recovery using the logs from an online backup, Lotus
Notes/Domino Server must be set to use archived transaction logging.
This chapter provides information specific to the Data Protector Lotus Notes/Domino Server
integration. For general Data Protector procedures and options, see the HPE Data Protector Help.
Integration concepts
The Data Protector Lotus Notes/Domino Server integration provides online backup, restore, and
recovery of Lotus Notes/Domino Server, using the Lotus C API. "Data Protector Lotus Notes/Domino
Server integration architecture" below shows the architecture of the integration.
Data Protector Lotus Notes/Domino Server integration architecture
Legend
Legend Description
SM Data Protector Session Manager: Backup Session Manager during
backup and Restore Session Manager during restore.
Integration Guide
Chapter 3: Data Protector Lotus Notes/Domino Server integration
HPE Data Protector (9.07) Page 101 of 803
Legend Description
ldbar.exe The central component of the integration, installed on the Lotus
Notes/Domino Server system, which controls activities between Lotus
Notes/Domino Server and Data Protector backup and restore processes.
Lotus C API The Lotus-defined interface that enables data transfer between Data
Protector and the Lotus Notes/Domino Server.
Notes Data A set of Lotus Notes/Domino Server databases, where users create,
update, store, and track documents in various formats.
MA Data Protector General Media Agent.
Backup Specification A list of objects to be backed up, backup devices, and options to be used.
IDB The Data Protector Internal Database.
Lotus Notes/Domino Server databases are backed up in parallel streams, each stream transferring
multiple databases. The number of streams equals the sum of concurrencies of all the devices used.
The concurrency is defined in the backup specification.
Lotus Domino Cluster
Data Protector supports Lotus Domino Cluster. Unlike operating system clusters (MSCS, HPE
Serviceguard cluster, and Veritas cluster), the Lotus Domino cluster is an end-application cluster. This
means it does not provide the cluster resources failover to a secondary cluster node if the primary
cluster node becomes unavailable; it just ensures a Lotus client can access a replica database on
another Domino server if the Domino database on the initial Domino server becomes unavailable for
connection. All servers in a Domino cluster continually communicate with each other to keep updated
on the status of each server and to keep database replicas synchronized.
The Domino cluster also lets you set limits for workload balancing, track the availability of servers and
databases, and add servers and databases to the cluster. To take advantage of failover and workload
balancing, databases and replicas are distributed throughout the cluster. It is not necessary to maintain
replicas of every database on every server; the number of replicas created for a database depends on
how busy the database is and how important it is for users to have constant access to that database.
Note: The Lotus Domino cluster must be part of the Lotus Domino Enterprise Server or the Lotus
Domino Utility Server.
Replicas
Replicas make a database available to users in different locations, on different networks, or in different
time zones. If a replica is available on one or more local servers, users do not need to connect to the
single central server.
All replicas share a replica ID, assigned when the database is first created. Although replicas can have
different file names, can contain different documents, and have different database designs, as long as
Integration Guide
Chapter 3: Data Protector Lotus Notes/Domino Server integration
HPE Data Protector (9.07) Page 102 of 803
they have the same replica ID, replication can occur between them. A replica is not the same as a copy
of a database. A copy may look the same as the original, but because it does not share a replica ID with
the original database, it cannot replicate with it.
Replication in a cluster
Cluster replication is event-driven, rather than schedule-driven:
l When the Cluster Replicator (a Lotus Domino cluster component) is aware of a change in a
database, it immediately pushes that change to other replicas in the cluster.
l If there is a backlog of replication events, the Cluster Replicator stores these in memory until it can
push them to the other cluster servers.
l If a change to the same database occurs before a previous change has been sent, the Cluster
Replicator pools these changes and sends them together to save processing time.
Because Domino stores replication events only in memory, both the source and destination servers
must be available for the replication to complete successfully. If a destination server is not available,
the Cluster Replicator continues to store the events in memory, and attempts periodically to push them
to the destination server until it becomes available. The interval between these attempts starts at one
hour and increases over time to a maximum of one day.
If the source server shuts down before replication completes, the replication events in memory are lost.
For this reason, you should use standard replication (the REPLICA task) to perform immediate
replication with all members of the cluster whenever you restart a cluster server. It is also a good idea
to schedule regular replication between cluster servers, such as several times per day, to ensure the
databases remain synchronized. The Cluster Replicator always attempts to make all replicas identical
so that users who fail over do not notice that they failed over.
Failover in a cluster
A cluster's ability to redirect requests from one server to another is called failover. If you try to access a
database on a server that is unavailable or under heavy load, Domino directs you to a replica of the
database on another server in the cluster, so that failover is essentially transparent to you.
Example
This example describes the process that Domino uses when it fails over. This cluster contains three
servers. Server 1 is currently unavailable. The Cluster Managers on Server 2 and Server 3 are aware
that Server 1 is unavailable.
Integration Guide
Chapter 3: Data Protector Lotus Notes/Domino Server integration
HPE Data Protector (9.07) Page 103 of 803
1. A Notes user attempts to open a database on Server 1.
2. Notes realizes that Server 1 is not responding.
3. Instead of displaying a message that says the server is not responding; Notes looks in its cluster
cache to see if this server is a member of a cluster and to find the names of the other servers in the
cluster.
4. Notes sends a query to the Cluster Manager, which looks in the Cluster Database Directory to find
which servers in the cluster contain a replica of the desired database, and finds the availability of
the servers.
5. The Cluster Manager sends a list of the servers it has found to Notes, sorted in order of
availability.
6. Notes opens the replica on the first server in the list. If that server is no longer available, Notes
opens the replica on the next server in the list. In this example, Server 2 was the most available
server.
When the Notes client shuts down, it stores the contents of the cluster cache in the file CLUSTER.NCF.
Each time the client starts, it populates the cluster cache from the information in CLUSTER.NCF.
Configuring the integration
You need to configure a Lotus Notes/Domino Server user and every Lotus Notes/Domino Server you
intend to back up or restore.
Integration Guide
Chapter 3: Data Protector Lotus Notes/Domino Server integration
HPE Data Protector (9.07) Page 104 of 803
Prerequisites
l Ensure that you have correctly installed and configured Lotus Notes/Domino Server.
l For supported versions, platforms, devices, and other information, see the HPE Data Protector
Product Announcements, Software Notes, and References or
http://support.openview.hp.com/selfsolve/manuals.
l For information on installing, configuring, and using Lotus Notes/Domino Server, see the Lotus
Notes/Domino Server documentation.
Lotus Domino Cluster: When configuring the Lotus Domino cluster, decide if you need a private
LAN for the cluster. The main benefit is to separate the network traffic created by the cluster when it
uses cluster replication and server probes, thus leaving more bandwidth available on primary LAN. If
you anticipate a lot of cluster replication activity, create a private LAN. To do this, install an
additional network interface card in each cluster server and connect these cards through a private
hub or switch.
l Ensure that you have correctly installed Data Protector. For information on how to install Data
Protector in various architectures, see the HPE Data Protector Installation Guide.
Every Lotus Notes/Domino Server system you intend to back up from or restore to must have the
Data Protector Lotus Integration component installed.
Before you begin
l Configure devices and media for use with Data Protector.
l To test whether the Lotus Notes/Domino Server system and the Cell Manager communicate
properly, configure and run a Data Protector filesystem backup and restore on the Lotus
Notes/Domino Server system.
l Windows systems:
l On Windows Server 2003 system, you need to restart the Data Protector Inet service under a
Windows domain user account that has the appropriate Lotus Notes/Domino Server permissions
for running backups and restores. Stop the service and restart it as user lotus.
For information on changing the user account under which the Data Protector Inet service is
running, see the HPE Data Protector Help index: “Inet, changing account”.
l On other Windows operating systems, configure the Data Protector Inet service user
impersonation for the user that has the appropriate Lotus Notes/Domino Server permissions for
running backups and restores.
For details, see the HPE Data Protector Help index: “Inet user impersonation”.
Transaction logging of Lotus Notes/Domino Server
To enable recovery from an online backup, Lotus Notes/Domino Server must be set to use transaction
logging. This way, transactions are stored to the transaction log directory and can be used to apply or
undo database transactions during database recovery.
You can perform daily full backups of transaction logs instead of full database backups.
Integration Guide
Chapter 3: Data Protector Lotus Notes/Domino Server integration
HPE Data Protector (9.07) Page 105 of 803
After enabling transaction logging, all databases are automatically logged. With transaction logging
enabled, multiple S0000000.TXN files may appear in the log directory.
Transaction logging styles
Logging style Description
Linear (circular)
logging
The default mode. Lotus Notes/Domino Server continuously reuses the
same log file, which is defined at a designated size, thus overwriting old
transactions once the transaction log is filled. You can recover only
transactions stored in the transaction log. Archiving of transaction logs is
not possible.
Archived logging Lotus Notes/Domino Server does not reuse log extents until they are
backed up. The system uses transaction logs to apply or undo database
transactions not flushed to disk for databases that were open when
system failure occurred.
To back up log files in an incremental backup, transaction logging must be set to archived logging.
Enabling transaction logging
Use Lotus Domino Administrator on the Lotus Notes/Domino Server system. Alternatively, use Web
Administrator or edit the notes.ini file.
In a cluster environment, enable transaction logging on all cluster nodes.
To enable transaction logging and set archived logging:
1. Start Lotus Domino Administrator.
2. Log on to Lotus Notes/Domino Server and select the Configuration tab.
3. Expand Server, select All Server Documents, and select the desired Lotus Notes/Domino
Server. See " Browsing Lotus Notes/Domino Server" below.
Browsing Lotus Notes/Domino Server
Integration Guide
Chapter 3: Data Protector Lotus Notes/Domino Server integration
HPE Data Protector (9.07) Page 106 of 803
4. Select the Transactional Logging tab and set appropriate values. See " Enabling archived
transactional logging" below.
Enabling archived transactional logging
5. Save the settings and restart Lotus Notes/Domino Server for the changes to take effect.
Configuring Lotus Notes/Domino Server users
On UNIX, add the Lotus Notes/Domino Server administrator to the Data Protector admin or operator
user group. You need to specify this user in backup specifications. By default, this user is notes in the
group notes.
Additionally, add the operating system user root on the Lotus Notes/Domino Server system to the
Data Protector admin or operator user group.
For information, see the HPE Data Protector Help index: “adding users”.
Configuring Lotus Notes/Domino Server systems
Using the Data Protector GUI
1. In the Context list, click Backup.
2. In the Scoping Pane, expand Backup Specifications, right-click Lotus Server, and click Add
Backup.
3. In the Create New Backup dialog box, click OK.
4. In Client, select the Lotus Notes/Domino Server system. In a cluster environment, select the
virtual server.
In Application database, select the name of the Lotus Notes/Domino Server to be backed up.
For information on the User and group/domain options, press F1.
Integration Guide
Chapter 3: Data Protector Lotus Notes/Domino Server integration
HPE Data Protector (9.07) Page 107 of 803
See " Specifying the Lotus Notes/Domino Server system" below.
Specifying the Lotus Notes/Domino Server system
Click Next.
5. In the Configure Lotus dialog box, specify the pathname of the notes.ini file on the Lotus
Notes/Domino Server system.
Review and, if necessary, update other automatically determined options.
See " Specifying Lotus Notes/Domino Server data " on the next page.
Integration Guide
Chapter 3: Data Protector Lotus Notes/Domino Server integration
HPE Data Protector (9.07) Page 108 of 803
Specifying Lotus Notes/Domino Server data
Click OK.
If an error occurs, click Details or see "Troubleshooting" on page 125.
6. The integration is configured. Exit the GUI or proceed with creating the backup specification at
Step 6.
Using the Data Protector CLI
On the Lotus Notes/Domino Server system, execute:
Windows systems:
Data_Protector_homebinutil_notes.exe -CONFIG -SERVER:SRV_NAME -INI:notes.ini_file
Solaris systems:
/opt/omni/lbin/util_notes.exe -CONFIG -SERVER:SRV_NAME -INI:notes.ini_file [-
HOMEDIR:Lotus_home_directory] [-DATADIR:Domino_data_directory] [-EXECDIR:Domino_
executables_directory]
AIX systems:
/usr/omni/bin/util_notes.exe -CONFIG -SERVER:SRV_NAME -INI:notes.ini_file [-
HOMEDIR:Lotus_home_directory] [-DATADIR:Domino_data_directory] [-EXECDIR:Domino_
executables_directory]
Parameter description
Integration Guide
Chapter 3: Data Protector Lotus Notes/Domino Server integration
HPE Data Protector (9.07) Page 109 of 803
SRV_NAME Lotus Notes/Domino Server name.
notes.ini_file Pathname of the Lotus Notes/Domino Server notes.ini file.
Lotus_home_directory Pathname of the Lotus Notes/Domino Server home directory.
Domino_data_directory Pathname of the Lotus Notes/Domino Server data directory.
Domino_executables_
directory
Pathname of the Lotus Notes/Domino Server executables
directory.
Note: UNIX systems: If the –HOMEDIR, –DATADIR, and –EXECDIR options are not specified, the
values are automatically read from the notes.ini file.
The message *RETVAL*0 indicates successful configuration.
Examples
Windows systems:
Data_Protector_homebinutil_notes.exe -CONFIG –SERVER:BLUE –
INI:d:LotusDominoBLUEnotes.ini
Solaris systems:
/opt/omni/lbin/util_notes.exe -CONFIG -SERVER:BLUE -
INI:/opt/lotus/notesdata/notes.ini -HOMEDIR:/opt/lotus -
DATADIR:/opt/lotus/notesdata -EXECDIR:/opt/lotus/notes/latest/hppa
Checking the configuration
You can check the configuration of the Lotus Notes/Domino Server using the Data Protector GUI after
you have created at least one backup specification for the Lotus Notes/Domino Server. If you use the
Data Protector CLI, a backup specification is not needed.
Using the Data Protector GUI
1. In the Context List, click Backup.
2. In the Scoping Pane, expand Backup Specifications, and then Lotus Server. Click the backup
specification to display the server to be checked.
3. Right-click the server and click Check Configuration.
Using the Data Protector CLI
On the Lotus Notes/Domino Server system, from the directory:
Windows systems: Data_Protector_homebin
Solaris systems: /opt/omni/lbin
AIX systems: /usr/omni/bin
execute:
Integration Guide
Chapter 3: Data Protector Lotus Notes/Domino Server integration
HPE Data Protector (9.07) Page 110 of 803
util_notes.exe -CHKCONF -SERVER:SRV_NAME
Data Protector checks the path to the specified directories and files.
The message *RETVAL*0 indicates successful configuration.
Handling errors
If an error occurs, the error number is displayed in the form *RETVAL*error_number.
To view the error description:
Windows systems: On the Cell Manager, see the file Data_Protector_
homehelpenuTrouble.txt
Solaris systems: Execute:
/opt/omni/lbin/omnigetmsg 12 error_number
AIX systems: Execute:
/usr/omni/bin/omnigetmsg 12 error_number
Backup
The integration provides backup of the following types:
Lotus Notes/Domino Server backup types
Backup type Description
Full Backs up all the selected Lotus
Notes/Domino Server databases.
If archived logs are selected, it also
backs up the archived logs that have not
been backed up yet, including the log
currently in use.
Incremental Backs up the selected Lotus
Notes/Domino Server databases that
meet at least one of the following two
conditions:
l The size of the changes made to a
database since it was last backed up
exceeds the size set by the Amount
of log changes (KB) option.
l The Lotus Notes/Domino Server
DBIID for a database has changed.
Databases that do not meet at least one
of the two conditions are not backed up.
Integration Guide
Chapter 3: Data Protector Lotus Notes/Domino Server integration
HPE Data Protector (9.07) Page 111 of 803
Backup type Description
If archived logs are selected, it also
backs up the archived logs that have not
been backed up yet.
What is backed up?
Lotus Notes/Domino Server databases consist of the following files:
l Notes Storage Facility files (NSF files)
l Notes Template Facility files (NTF files) - templates for creating new NSF databases
l Mailbox files (BOX files) - files used by the mail router
l Transaction log files, named SXXXXXXX.TXN, where XXXXXXX is a 7–digit number that is automatically
incremented for every new transaction file
Lotus Notes/Domino Server automatically recycles archived transaction logs after backup.
Back up archive logs frequently. Once they are backed up, Lotus Notes/Domino Server overwrites
them with new log entries when needed. Otherwise, new log files are created, which consume
additional disk space. Since the archive logging style does not have any size limit as far as the amount
of log files is concerned, you may run out of disk space.
To delete all backed up archive logs, restart the Lotus Notes/Domino Server instance. Manual deletion
of archive logs is not recommended.
Tip: To speed up a Lotus Notes/Domino Server backup, exclude NTF files from the backup
specification. Create a separate backup specification to back up NTF files. These files do not need
to be backed up frequently because they do not change.
What is not backed up?
You must back up the following non-database files using a filesystem backup:
l notes.ini
l desktop.dsk
l all *.id files
Considerations
l Lotus Domino Cluster:Back up the replica database from a Domino server in the same way as a
normal Domino database.
Unlike operating system clusters, there are no virtual servers or virtual IP addresses involved with a
Domino cluster, so when creating a Data Protector backup specification, select common physical
hostnames for the backed up source databases.
Integration Guide
Chapter 3: Data Protector Lotus Notes/Domino Server integration
HPE Data Protector (9.07) Page 112 of 803
Creating backup specifications
Create a backup specification using the Data Protector Manager.
1. In the Context list, click Backup.
2. In the Scoping Pane, expand Backup Specifications, right-click Lotus Server and click Add
Backup.
3. In the Create New Backup dialog box, click OK.
4. In Client, select the Lotus Notes/Domino Server system. In a cluster environment, select the
virtual server.
In Application database, select the Lotus Notes/Domino Server to be backed up.
For information on the User and group/domain options, press F1.
Click Next.
5. If Lotus Notes/Domino Server is not configured yet for use with Data Protector, the Configure
Lotus dialog box is displayed. Configure the integration as described in "Configuring Lotus
Notes/Domino Server systems" on page 107.
6. Select the Lotus Notes/Domino Server objects to be backed up. See " Selecting backup objects"
below.
Selecting backup objects
Click Next.
7. Select devices to use for the backup.
Integration Guide
Chapter 3: Data Protector Lotus Notes/Domino Server integration
HPE Data Protector (9.07) Page 113 of 803
To specify device options, right-click the device and click Properties.
Click Next.
8. Set backup options. For information on the application-specific options (" Application-specific
options" below), see "Lotus Notes/Domino Server backup options " below or press F1.
Application-specific options
Click Next.
9. Optionally, schedule the backup and click Next. See "Scheduling backup sessions" on the next
page.
10. Save the backup specification, specifying a name and a backup specification group.
Tip: Preview backup session for your backup specification before using it. See "Previewing
backup sessions" on page 116.
Lotus Notes/Domino Server backup options
Backup option Description
Amount of log
changes (KB)
Applies to incremental backups. The backup skips the database if at least
one of the following two conditions is met:
Integration Guide
Chapter 3: Data Protector Lotus Notes/Domino Server integration
HPE Data Protector (9.07) Page 114 of 803
Backup option Description
l The database to be backed up has a smaller log amount than specified
by the option.
l The Lotus Notes/Domino Server DBIID for the database has not
changed.
If the database exceeds the specified log amount or if the Lotus
Notes/Domino Server DBIID for the database has not changed, the
database is backed up.
Pre-exec, Post-exec Specify a command that will be started by ldbar.exe on the Lotus
Notes/Domino Server system before the backup (pre-exec) or after it
(post-exec). The command must reside in the directory:
Windows systems: Data_Protector_homebin
Solaris systems: /opt/omni/lbin
AIX systems: /usr/omni/bin
In the backup specification, provide only the filename.
Backup buffer size The size of the buffer used for reading and writing data during the backup.
Modifying backup specifications
To modify your backup specification, click its name in the Scoping Pane of the Backup context, then
click the appropriate tab, and apply the changes.
Scheduling backup sessions
You can run unattended backups at specific times or periodically. For details on scheduling, see the
HPE Data Protector Help index: “scheduled backups”.
Scheduling example
To back up Lotus Notes/Domino Server at 9:00, 13:00, and 18:00 during weekdays:
1. In the Schedule property page, select the starting date in the calendar and click Add to open the
Schedule Backup dialog box.
2. Under Recurring, select Weekly. Under Time options, select 9:00. Under Recurring Options,
select Mon, Tue, Wed, Thu, and Fri. See "Scheduling backup sessions " on the next page.
Click OK.
3. Repeat Step 1 and Step 2 to schedule backups at 13:00 and 18:00.
4. Click Apply to save the changes.
Integration Guide
Chapter 3: Data Protector Lotus Notes/Domino Server integration
HPE Data Protector (9.07) Page 115 of 803
Scheduling backup sessions
Previewing backup sessions
Preview the backup session to test it. You can use the Data Protector GUI or CLI.
Using the Data Protector GUI
1. In the Context List, click Backup.
2. In the Scoping Pane, expand Backup Specifications and then Lotus Server. Right-click the
backup specification you want to preview and click Preview Backup.
3. Specify the Backup type and Network load. Click OK.
The message Session completed successfully is displayed at the end of a successful
preview.
Using the Data Protector CLI
A test can be performed on the Lotus Notes/Domino Server system or on any Data Protector client
system within the same Data Protector cell with the Data Protector User Interface installed.
Execute the following command:
Integration Guide
Chapter 3: Data Protector Lotus Notes/Domino Server integration
HPE Data Protector (9.07) Page 116 of 803
omnib -lotus_list backup_specification_name -test_bar
What happens during the preview?
The command tests the Data Protector part of the configuration. The following are tested:
l Communication between Lotus Notes/Domino Server and Data Protector.
l The syntax of the backup specification.
l If devices are correctly specified.
l If the necessary media are in the devices.
Starting backup sessions
Interactive backups are run on demand. They are useful for urgent backups or for restarting failed
backups.
You can start the backup using:
l The Data Protector GUI.
l The Data Protector CLI. See the omnib man page.
Using the Data Protector GUI
1. In the Context List, click Backup.
2. In the Scoping Pane, expand Backup Specifications, and then Lotus Server. Right-click the
backup specification you want to use and click Start Backup.
3. Select the Backup type and Network load. Click OK.
The message Session completed successfully is displayed at the end of a successful backup
session.
Restore
You can restore databases directly to the Lotus Notes/Domino Server system. When you restore a
database, the database is taken offline, restored, and brought online. Transaction logs are also restored
if needed. If recovery is selected, the restore of archived logs is performed automatically during the
recovery process.
You can restore a database restore while the server is online, if the database is not being accessed. A
newly-restored Lotus Notes/Domino Server database is not active. If you access it, it will automatically
be brought online, but a recovery using the backed up logs will not be performed. To get the last
possible consistent state of the databases or to perform a recovery to a specific point in time, use the
Recover option.
You can restore a database to:
l Its original location at backup time.
Select this to replace a corrupted or deleted database.
Integration Guide
Chapter 3: Data Protector Lotus Notes/Domino Server integration
HPE Data Protector (9.07) Page 117 of 803
l A different location.
Select this to keep the original database intact.
Recovery to a different client system is not possible.
To restore Lotus Notes/Domino Server databases, use the Data Protector GUI or CLI.
Finding information for restore
You can find details on backup sessions and the media used in the Data Protector IDB. Use the Data
Protector GUI or CLI.
Using the Data Protector GUI
In the Internal Database context, expand Objects or Sessions. To view details on a session, right-
click the session and click Properties.
Example of session properties
Tip: To see which files are contained in the backup object, click the Messages tab. Backup
objects with the same name (for example, ARIEL:Databases:1 [Lotus]), created in different
sessions, may contain different files.
Integration Guide
Chapter 3: Data Protector Lotus Notes/Domino Server integration
HPE Data Protector (9.07) Page 118 of 803
Using the Data Protector CLI
1. Get a list of Lotus Notes/Domino Server objects created in a particular session:
omnidb -session session_id
Lotus Notes/Domino Server objects from a particular session
2. See which Lotus Notes/Domino Server databases are contained in a particular Lotus
Notes/Domino Server object from a particular session:
omnidb -lotus client:Lotus_instance::stream_id -session session_id -catalog
Lotus Notes/Domino Server databases of a particular object
For details, see the omnidb man page or the HPE Data Protector Command Line Interface Reference.
Restoring using the Data Protector GUI
1. In the Context List, click Restore.
2. In the Scoping Pane, expand Lotus Server, expand the client from which the data was backed up,
and select the instance you want to restore.
Integration Guide
Chapter 3: Data Protector Lotus Notes/Domino Server integration
HPE Data Protector (9.07) Page 119 of 803
3. In the Source page, select objects for restore. See " Selecting objects for restore" below.
Selecting objects for restore
Note: In the Source page all backed up databases are listed. When restoring multiple
databases from a specific backup session, ensure that the databases were backed up in the
selected backup session. If not, the warning Object not found in the database appears
at restore time. Restoring from different backup sessions demands separate restore
sessions. The only exception is when the backup session is not specified. In such cases, the
Lotus Integration Agent finds the latest backup version of each database for restore.
You can select the backup version in the Options page (" Lotus Notes/Domino Server restore
options" on the next page). Click Browse to select a different version of backup.
4. In the Destination page, set the destination options. For information, see "Destination options " on
page 122 or press F1.
If you restore to a location where a database with the same file name resides as the one being
restored, then this database is taken offline and deleted.
5. In the Options page, set the restore options (" Lotus Notes/Domino Server restore options" on the
next page). For information on the application-specific options, see "Restore options " on page 122
or press F1.
Integration Guide
Chapter 3: Data Protector Lotus Notes/Domino Server integration
HPE Data Protector (9.07) Page 120 of 803
Lotus Notes/Domino Server restore options
6. In the Devices page, select the devices to be used for the restore.
For more information on how to select devices for a restore, see the HPE Data Protector Help
index: “restore, selecting devices for”.
Click Restore.
7. In the Start Restore Session dialog box, click Next.
8. Specify the Report level and Network load.
Note: Select Display statistical information to view the restore profile messages in the
session output.
9. Click Finish to start the restore.
The statistics of the restore session, along with the message Session completed
successfully is displayed at the end of the session output.
Restoring using the Data Protector CLI
For details, see the omnir man page.
Localized databases only: If the names of backed up objects contain characters that cannot be
displayed using the current language group (on Windows) or code page (on UNIX):
l Set the environment variable OB2_CLI_UTF8 to 1.
l Windows systems: Set the encoding used by the terminal to UTF-8.
Integration Guide
Chapter 3: Data Protector Lotus Notes/Domino Server integration
HPE Data Protector (9.07) Page 121 of 803
If not set, names of backup objects returned by the Data Protector CLI commands (for example
omnidb) may not be usable when providing the parameters to other Data Protector commands (for
example omnir).
Restore options
Specify destination and restore options specific to the Data Protector Lotus Notes/Domino Server
integration. If the target system is a UNIX system, specify UNIX-specific options as well.
Destination options
Destination option Description
Restore to client By default, Lotus Notes/Domino Server databases are restored to the
same client from which they were backed up. To restore to another client,
select the new client from the drop-down list or type its name in the text
box. The client must be part of the Data Protector cell and have the Lotus
Notes/Domino Server integration installed.
Restore to instance By default, Lotus Notes/Domino Server databases are restored to the
same Lotus Notes/Domino Server instance from which they were backed
up. To restore to another instance, select the new instance from the drop-
down list or type its name in the text box. The instance must be
configured for use with this integration.
Restore to the
original location
By default, databases are restored to the same directory from which they
were backed up (either on the original system or on some other system
you selected).
Restore to a new
location
This option enables you to restore your data to another directory. Specify
the relative path to the Lotus Notes/Domino Server data directory where
you want to restore your data.
Example
Lotus Notes/Domino Server data directory is located in:
Windows systems: C:LotusDominoBLUE
UNIX systems: /opt/lotus/notesdata/BLUE/
To restore a database to the directory:
Windows systems: C:LotusDominoBLUErestore_dir
UNIX systems: /opt/lotus/notesdata/BLUE/restore_dir/
select Restore to new location and enter type restore_dir. The restored database filenames are
the same as they were at backup time.
Restore options
Integration Guide
Chapter 3: Data Protector Lotus Notes/Domino Server integration
HPE Data Protector (9.07) Page 122 of 803
Restore
options
Username UNIX systems: Username of the Lotus
Notes/Domino Server backup owner, for
example, notes.
User group UNIX systems: User group of the Lotus
Notes/Domino Server backup owner, for
example, notes.
Backup version By default, a restore is performed from the last
full backup of the database. Click Browse to
select a backup version other than the last one.
Parallelism Specify how many parallel streams should be
used to restore your data. Default: 1.
Recovery
type
options
Recover (last possible
consistent state)
Select this to recover the database to the last
possible consistent state. This also includes the
restore of archived transaction logs if needed
during recovery.
Point in time recovery The point in time to which the database state
should be recovered. Click Browse to specify
the desired date and time. Only transactions
written before the specified date and time are
applied to the database.
Do not recover The default option. Select this to restore
databases without recovering them from the
backed up logs. Transactions made after the
backup are not reflected in the restored
databases.
Generate New ReplicaID This option is only available with the recovery
type Recover (last possible consistent
state). If this option is selected, each restored
storage database (NSF database) is assigned a
new replica ID.
Default: not selected.
Restore in Lotus Domino Cluster environment
The following are typical cases to consider when restoring a Domino database.
Restoring a replica database without recovery
In this case, the replica database is restored to the state it was in at the time of backup. The contents of
archive logs are ignored, so recovery to the latest possible state is not performed.
Integration Guide
Chapter 3: Data Protector Lotus Notes/Domino Server integration
HPE Data Protector (9.07) Page 123 of 803
The Lotus Domino Cluster Server containing the replicated database preserves its latest state even if
you use the “Push” replication style when replicating the restored replica database from the restored
target Domino Cluster Server to the Domino Cluster Server containing the replicated database.
If you use the “Pull” or “Push/Pull” replication style to replicate the restored replica database, the
restored replica database is recovered to the latest state just like the replicated database. The state
gathered after the restore will be lost.
If the restored replica database is not to be replicated and recovered to the last consistent state, then it
should never be replicated with the “Pull” or “Push/Pull” replication style from the restored Domino
Cluster Server.
Restoring with recovery to the latest possible state
In this case, the database is restored and recovered to the latest possible state by applying the archive
logs from the target system. If another Lotus Domino Cluster Server contains a replica of the restored
database, this replica will already be in the latest state.
If the archive logs from the restore target Lotus Domino Cluster Server do not allow recovery to the
latest state, use the “Pull” or “Push/Pull” replication style from the restored target Domino Cluster
Server to the other Domino Cluster Servers containing the replicas in order to replicate the restored
database and bring it up to the latest state.
Point-in-time recovery
In this case, the database is restored to the point-in-time state as it was at the selected backup time, no
matter what the latest archive logs contains.
If another Lotus Domino Cluster Server contains a replica of the restored database that is in a more
recent state than the restored one, the replica will preserve its latest state even if you use the “Push”
replication style when replicating the database from the restored target Domino Cluster Server to the
other Domino Cluster Server containing the replica database.
If you use the “Pull” or “Push/Pull” replication style to replicate the point-in-time recovered database
from the restored target Domino Cluster Server to the other Domino Cluster Server containing the
replica database, the point-in-time recovered database will be recovered to the latest state just like the
replica database. The state gathered after the point-in-time recovery will be lost.
If the point-in-time recovered database is not to be replicated and recovered to the last consistent state,
then it should never be replicated with the “Pull” or “Push/Pull” replication style from the restored
Domino Cluster Server. You can also achieve this as follows:
1. Delete all replica databases of the replicated database from other Domino Cluster Servers before
the restore.
2. Restore the replicated database as described above.
3. Create new replicas of the replicated database on the Domino Cluster Servers from which you
deleted replicas in Step 1.
In this way, the replicas will contain the restored point-in-time state, not the latest state.
Integration Guide
Chapter 3: Data Protector Lotus Notes/Domino Server integration
HPE Data Protector (9.07) Page 124 of 803
Restoring to a new location
In this case, the database is restored to a new location with the same ID as the original replicated
database and its replicas. The new database is treated as a replica database. The restored state
depends on the type of restore/recovery you select in Options > Recovery type.
To decide in which state you want the databases to be restored or recovered, see "Restoring a replica
database without recovery" on page 123, "Restoring with recovery to the latest possible state" on the
previous page, and "Point-in-time recovery" on the previous page.
Performance tuning
The time needed for backup can be significantly reduced by fine-tuning the following backup device
parameters:
l Concurrency
l Block size
Concurrency has a much greater impact on backup performance than block size. Tests have shown
that better results are achieved when using lower concurrency values and a medium block size (256
kB). The optimum values still depend on your environment.
For information on the concurrency and block size parameters, see the HPE Data Protector Help index:
“concurrency”, “block size”, and “backup devices, advanced options”.
The restore performance can be additionally improved by setting the Parallelism option as high as
possible. As a result, Data Protector automatically creates the optimum number of streams.
Monitoring sessions
You can monitor currently running sessions in the Data Protector GUI. When you run an interactive
backup or a restore session, a monitor window shows you the progress of the session. Closing the GUI
does not affect the session.
You can also monitor sessions from any Data Protector client with the User Interface component
installed, using the Monitor context.
For information on how to monitor a session, see the HPE Data Protector Help index: “viewing
currently running sessions”.
Troubleshooting
This section lists Lotus Notes/Domino Server checks, general checks and verifications, plus problems
you might encounter when using the Data Protector Lotus Notes/Domino Server integration. Start at
"Problems" on page 128 and if you cannot find a solution there, go through the checks and verifications.
For general Data Protector troubleshooting information, see the HPE Data Protector Troubleshooting
Guide.
Integration Guide
Chapter 3: Data Protector Lotus Notes/Domino Server integration
HPE Data Protector (9.07) Page 125 of 803
Before you begin
l Ensure that the latest official Data Protector patches are installed. For information on how to verify
this, see the HPE Data Protector Help index: “patches”.
l For general Data Protector limitations, as well as recognized issues and workarounds, see the HPE
Data Protector Product Announcements, Software Notes, and References.
l For an up-to-date list of supported versions, platforms, and other information, see
http://support.openview.hp.com/selfsolve/manuals.
Checking the Lotus Notes/Domino Server side
If you encounter errors when performing the following checks, contact Lotus Notes/Domino Server
support. For more information on these procedures, see the Lotus Notes/Domino Server
documentation.
Windows systems:
l Check if the nNotes.dll library is linked. Execute:
Data_Protector_homebinutil_notes.exe -chkconf
Checks and verifications
If your configuration, backup, restore, or recovery failed:
l Examine system errors reported in the debug.log file on the Lotus Notes/Domino Server system,
located in the directory:
Windows systems: Data_Protector_homelog
Solaris systems: /var/opt/omni/log/
AIX systems: /usr/omni/log/
l Verify that the Data Protector software has been installed properly.
For details, see “Verifying Data Protector Client Installation” in the HPE Data Protector Installation
Guide.
l Check whether the Data Protector Lotus Integration Agent ldbar.exe is installed on the system.
l Windows systems: Verify the inet startup parameters on the Lotus Notes/Domino Server system.
Make sure the Data Protector Inet service is running under a user that is a member of the Data
Protector admin user group. For information, see the HPE Data Protector Help index: “Inet, changing
account”.
l Check the omnirc environment settings.
For information on how to use the omnirc file, see the HPE Data Protector Troubleshooting Guide.
l Check errors during the backup or restore session.
Error related to Lotus Notes/Domino Server takes the following form:
Lotus ERROR [error #]: Error description
Examine the error description and take appropriate actions.
Additionally, if your backup failed:
Integration Guide
Chapter 3: Data Protector Lotus Notes/Domino Server integration
HPE Data Protector (9.07) Page 126 of 803
l Check your Lotus Notes/Domino Server configuration as described in "Checking the configuration"
on page 110.
l Perform a filesystem backup of the Lotus Notes/Domino Server system.
Observe session messages and examine system errors reported in the debug.log file on the
l Data Protector Lotus Notes/Domino Server client if the Lotus Notes/Domino Server part of the
filesystem backup fails.
l Data Protector Cell Manager system if the Data Protector part of the filesystem backup fails.
l Verify Data Protector internal data transfer using the testbar utility.
a. From the directory:
Windows systems: Data_Protector_homebin
Solaris systems: /opt/omni/bin/utilns
AIX systems: /usr/omni/bin/utilns
execute:
testbar -type:Lotus -appname:SRV_NAME -bar:backup_specification_name -
perform:backup
b. Create a Lotus Notes/Domino Server backup specification to back up to a null device or file. If
the backup succeeds, the problem may be related to the backup devices.
l Start a backup session using ldbar.exe.
You can start a backup of a single database using the Data Protector CLI, specifying backup options
as ldbar.exe command line options.
On the Data Protector Lotus Notes/Domino Server client, from the directory:
Windows systems: Data_Protector_homebin
Solaris systems: /opt/omni/bin
AIX systems: /usr/omni/bin
execute:
Windows systems:
ldbar.exe -perform:backup -db: DB_NAME -server: SRV_NAME [-ini:Path_to_notes.ini_
file] -bar: backup_specification_name
UNIX systems:
ldbar.exe -perform:backup -db:DB_NAME -server:SRV_NAME [-ini:Path_to_Notes.ini_
file] -bar:backup_specification_name [-homedir:PathToLotusHome] [-datadir:path to
Domino data] [-execdir:PathToDominoExecutables]
The -bar option is mandatory because ldbar.exe reads the device options from the backup
specification as opposed to other options in the backup specification, which are ignored. Command
line options are used instead.
For other ldbar.exe parameters, execute ldbar.exe -help.
l Windows systems: When Lotus Notes/Domino Server and Windows Terminal Services coexist on
the same system and Lotus Notes/Domino Server is started from the terminal client program, Lotus
Notes/Domino Server backup cannot be performed.
Integration Guide
Chapter 3: Data Protector Lotus Notes/Domino Server integration
HPE Data Protector (9.07) Page 127 of 803
Windows Terminal Services should not be used to manage Lotus Notes/Domino Server. However,
Lotus Notes/Domino Server backup can be performed when using the terminal service client
program to start the Data Protector GUI on the system where Lotus Notes/Domino Server is
running. Lotus Notes/Domino Server can be managed locally or with a VNC program.
Additionally, if your restore failed:
l Perform a test restore of any filesystem on the problematic client.
l Test a restore session using the ldbar.exe command on the Data Protector Lotus Notes/Domino
Server system. From the directory:
Windows systems: Data_Protector_homebin
Solaris systems: /opt/omni/bin
AIX systems: /usr/omni/bin
execute:
ldbar.exe -perform:restore -db:DB_NAME -server:SRV_NAME -ini:Path_to_notes.ini_
file
For other ldbar.exe parameters, execute ldbar.exe -help.
Additionally, if your recovery failed:
l Check if the recovery time parameter is set in a 24 hour format:
yyyy/mm/dd.hh:mm:ss
Example
2011/08/26.18:15:00
Problems
Problem
Script failed error
While configuring or starting a backup using the Data Protector GUI, the following error is displayed:
Script failed. Cannot get information from remote host.
Action
For information on how to solve this problem, see "Checking the Lotus Notes/Domino Server side" on
page 126.
Problem
Slow incremental backup with large number of databases to be backed up
When backing up large numbers of databases with the set transaction logging and using the
incremental backup type, the backup is slow.
Action
Set the omnirc file option OB2_LOTUS_NODBIID to 1. For information on how to use the omnirc file and its
location, see the HPE Data Protector Troubleshooting Guide. For information on the OB2_LOTUS_
Integration Guide
Chapter 3: Data Protector Lotus Notes/Domino Server integration
HPE Data Protector (9.07) Page 128 of 803
NODBIID option, see the file itself.
Problem
Lotus Notes/Domino Server freezes during backup
Lotus Notes/Domino Server freezes with the following error:
Fatal Error signal = 0x0000000b PID/TID = xxxx/l
Freezing all server threads ...
This can happen in the following cases:
l The Lotus Notes C API initialization failed.
l UNIX systems: If Lotus Notes/Domino Server is not online and the Lotus Notes/Domino Server
daemon logasio is not running, then while the Lotus Integration Agent is initializing the Lotus C API,
the logasio daemon automatically starts. Since the environment for user notes is not set because
the .profile is not executed, the logasio server could fail to start.
Action
Kill the ldbar.exe or logasio processes:
1. UNIX systems: Log in to the Lotus Notes/Domino Server system as user root.
2. Windows systems: Kill all the ldbar.exe processes using Task Manager.
3. UNIX systems: Kill all the ldbar.exe and logasio processes.
4. If Lotus Notes/Domino Server is running, restart it. Before restarting, ensure that no Lotus
Notes/Domino Server processes are still running.
5. Log in as user notes and check if Lotus Notes/Domino Server recovered. From the directory:
Windows systems: Data_Protector_homebin
Solaris systems: /opt/omni/lbin
AIX systems: /usr/omni/bin
execute: util_notes.exe -box -ini:path_to_notes.ini
If everything is working properly, the *RETVAL*0 message is displayed.
Note: On UNIX, you need to clean up shared memory and semaphores before restarting Lotus
Notes/Domino Server.
Problem
Restore to another client fails
Action
Ensure that Lotus Notes/Domino Server is installed on the target system and that it has the same non-
database files as the Lotus Notes/Domino Server system whose backup is to be restored. These files
must be restored first from a filesystem backup.
Problem
Restore of a database fails
Integration Guide
Chapter 3: Data Protector Lotus Notes/Domino Server integration
HPE Data Protector (9.07) Page 129 of 803
During a restore session, some of the selected Lotus/Notes Domino Server databases are not
restored, for which Data Protector reports an error similar to the following:
[Major] From: OB2BAR@ice.company.com "BLUE" Time: 8/22/2011 4:07:09 PM
Lotus Notes C API 'NSFTakeDatabaseOffline' returned error 5098:
The database is in use and cannot be taken offline.
Action
1. Disconnect all users that are accessing the databases you want to restore.
2. Restart the restore.
Problem
Recovery of restored Lotus Notes/Domino Server NSF database fails
During recovery, the following error message is displayed:
[Critical] From: OB2BAR@ice.company.com "BLUE" Time: 19.10.11 17:24:23
Lotus Notes C API 'NSFGetTransLogStyle' returned error 5114:Recovery Manager:
Recovery only supported for Backup Files.
This indicates that at least one database from the restore list was accessed before the recovery ended,
either by Lotus Notes/Domino Server, a user, or a process.
Action
1. Restart the Lotus Notes/Domino Server system and perform the restore again.
2. Restore the failed database to a location other than the one it was backed up from.
Integration Guide
Chapter 3: Data Protector Lotus Notes/Domino Server integration
HPE Data Protector (9.07) Page 130 of 803
Page 131 of 803HPE Data Protector (9.07)
Integration Guide
Chapter 3: Data Protector Lotus Notes/Domino Server integration
HPE Data Protector (9.07)
Part 2: Microsoft Applications
This part of the guide describes ways to configure and use the following:
l Data Protector Microsoft SQL Server integration
l Data Protector Microsoft SQL Server 2007/2010/2013 integration
l Data Protector Microsoft SharePoint Server VSS based solution
l Data Protector Microsoft Exchange Server 2007 integration
l Data Protector Microsoft Exchange Server 2010 integration
l Data Protector Microsoft Exchange Single Mailbox integration
Chapter 4: Data Protector Microsoft SQL Server
integration
Introduction
This chapter explains how to configure and use the Data Protector Microsoft SQL Server integration. It
describes the concepts and methods you need to understand to back up and restore the Microsoft SQL
Server (SQL Server) database objects.
Data Protector offers interactive and scheduled backups of the following types:
Supported SQL Server online backup types
Backup type Description
Full database backup Includes all data regardless of the changes made after the last
backup.
In an availability group configuration, when you trigger a full
backup of a database belonging to an availability group secondary
replica, the backup type is automatically changed to a copy-only
full backup.
Transaction log backup Uses fewer resources than database backups, so can be created
more frequently. By applying transaction log backups, you can
recover the database to a specific point in time.
In a log shipping configuration, when a transaction log backup is
triggered, the backup type is automatically changed to differential
database backup.
Differential database backup Records only changes made to the database since the last full
database backup. By creating differential backups more
frequently than full database backups, you can conserve the
media used for backup.
Before you run a differential backup, make sure that a full backup
exists. Otherwise, a restore from such a differential backup
session fails.
In an availability group configuration, when you trigger a
differential backup of a database belonging to an availability group
secondary replica, the backup type is automatically changed to a
copy-only full backup.
HPE Data Protector (9.07) Page 133 of 803
Backup type Description
Copy-only database backup 1 A copy-only full backup is an independent full backup, which
never truncates the transaction logs and does not affect an SQL
Server restore chain. For this reason, it also cannot serve as a
base of a differential backup.
Run a copy-only full backup, if you do not want to influence a
database backup.
Data Protector offers different restore types, depending on your needs. You can select point-in-time
restore, full database restore, as well as restore your SQL Server data to a new location, to a different
SQL Server, or to a different SQL Server instance.
For detailed information, see " Restore options" on page 161.
This chapter provides information specific to this integration. For general Data Protector procedures
and options, see the HPE Data Protector Help.
Integration concepts
Data Protector integrates with SQL Server through the Data Protector sql_bar.exe executable,
installed on SQL Server. It implements multiple virtual devices for backup and restore and transforms
SQL Server Virtual Device Interface (VDI) commands from SQL Server into Data Protector backup or
restore streams.
The VDI architecture allows the Data Protector General Media Agent to access data directly in the SQL
Server memory, provided the devices are directly attached to SQL Server. Therefore, high backup and
restore speed is achieved.
You can perform interactive and scheduled full database backups, differential database backups, copy-
only full backups, and transaction log backups. Full and differential backups, combined with regular
transaction log backups, prevent data loss if a disk failure occurs. Furthermore, transaction log
backups are needed to perform point-in-time restore.
You can back up the whole server, standalone user databases, user databases belonging to availability
groups, or certain databases listed below:
User databases Contain user data.
Master Controls user databases and the SQL Server operation. Keeps track of
user accounts, configurable environment variables, and system error
messages.
Model Provides a template or prototype for new user databases.
Distribution A system database used by SQL Server replication components, such as
Distribution Agent, to store data, including transactions, snapshot jobs,
synchronization status, and replication history information.
1 available by SQL Server 2008 or later.
Integration Guide
Chapter 4: Data Protector Microsoft SQL Server integration
HPE Data Protector (9.07) Page 134 of 803
Msdb Provides storage for scheduling and backup information.
For more information about system databases and availability group databases, see the SQL Server
documentation. AlwaysOn Availability Groups solution is supported only on SQL Server 2012, and
above.
Data Protector restores databases so that the last differential backup is applied to the most recent full
backup. Then the transaction log backups are applied according to the specified restore options.
Data Protector SQL Server integration architecture
Legend
Legend Description
SM Data Protector Session Manager: Backup Session Manager during
backup and Restore Session Manager during restore.
Backup API or VDI SQL Server VDI, the backup interface introduced with SQL Server.
MA Data Protector General Media Agent.
Parallelism
You can back up more than one SQL Server database at a time or back up a single database using
multiple streams.
Parallelism types used with SQL Server are:
l Database parallelism
More than one database is backed up if the number of available devices allows to perform backups
in parallel.
Integration Guide
Chapter 4: Data Protector Microsoft SQL Server integration
HPE Data Protector (9.07) Page 135 of 803
The allocation of streams to available devices is done automatically.
l Number of concurrent streams
This is the number of devices used to back up a particular database or a server. Can be specified by
the user or calculated automatically.
Note: SQL Server cannot back up multiple streams to one device.
"Database parallelism = 4, Overall Concurrency = 10 " below shows a session in which each SQL
Server database is backed up using a different number of concurrent streams.
Database parallelism = 4, Overall Concurrency = 10
Configuring the integration
Prerequisites
l You need a license to use the SQL Server integration. For information, see the HPE Data Protector
Installation Guide.
Integration Guide
Chapter 4: Data Protector Microsoft SQL Server integration
HPE Data Protector (9.07) Page 136 of 803
l Make sure that you correctly installed and configured SQL Server.
l For supported versions, platforms, devices, and other information, see the latest support
matrices at http://support.openview.hp.com/selfsolve/manuals.
l For information on installing, configuring, and using SQL Server, see the SQL Server
documentation.
l Make sure that you correctly installed Data Protector. For information on installing Data Protector in
various architectures and installing the Data Protector SQL Server integration, see the HPE Data
Protector Installation Guide.
Every SQL Server to be used with Data Protector must have the MS SQL Integration component
installed.
In an availability group configuration, every availability group replica must have the MS SQL
Integration component installed to enable backups across the availability group replicas.
Before you begin
l Configure devices and media for use with Data Protector. For instructions, see the HPE Data
Protector Help index: “configuring devices” and “creating media pools”. See also "Performance
tuning" on page 166 for advanced options.
l On Windows Server 2003 systems, if you plan to use Integrated authentication to connect to an
SQL Server instance, you need to restart the Data Protector Inet service under a Windows
domain user account that has the appropriate SQL Server permissions for running backup and
restore sessions. For information on changing the user account under which the Data Protector
Inet service is running, see the HPE Data Protector Help index: “Inet, changing account”.
However, for other supported Windows operating systems, you can use user impersonation instead.
For details on setting accounts for the Inet service user impersonation, see the HPE Data Protector
Help index: “Inet user impersonation”.
l Using the SQL Server Management Studio, add the user account which you will use for backing up
and restoring SQL Server data to the fixed server role sysadmin. For instructions, see the SQL
Server documentation.
l To test whether SQL Server and Cell Manager communicate properly, configure and run a Data
Protector filesystem backup and restore. For instructions, see the HPE Data Protector Help.
Data Protector SQL Server configuration file
Data Protector stores integration parameters for every configured SQL Server on the Cell Manager in:
HP-UX and Linux systems:
l For a standalone instance configuration
/etc/opt/omni/server/integ/config/MSSQL/ClientName%InstanceName
l For an availability group configuration
/etc/opt/omni/server/integ/config/MSSQL/ListenerName%AGName
Windows systems:
Integration Guide
Chapter 4: Data Protector Microsoft SQL Server integration
HPE Data Protector (9.07) Page 137 of 803
l For a standalone instance configuration
Data_Protector_program_
dataConfigServerIntegConfigMSSQLClientName%InstanceName
l For an availability group configuration
Data_Protector_program_dataConfigServerIntegConfigMSSQLListenerName%  AGName
ListenerName is the name of an availability group listener, the virtual client used to connect to the
SQL Server. AGName is the name of the SQL Server availability group corresponding to the selected
listener.
Configuration parameters are the username and password of the SQL Server user, who must have
permissions to run backups and restores within SQL Server (assuming the standard security is used).
They are written to the Data Protector SQL Server configuration file during configuration of the
integration.
The content of the configuration file is:
Login='user';
Password='encoded_password';
Domain='domain';
Port='PortNumber';
To avoid backup problems, make sure that the syntax of your configuration file matches the examples.
In an availability group configuration, also provide a port number used by the availability group listener
to connect to the SQL Server. The default is 1433.
Examples
l SQL Server authentication:
Login='sa';
Domain='';
Password='jsk74yh80fh43kdf';
l Windows authentication:
Login='Administrator';
Domain='IPR';
Password='dsjf08m80fh43kdf';
l Integrated authentication:
Login='';
Domain='';
Password='kf8u3hdgtfh43kdf';
Configuring users
On Windows Server 2003 systems, if you have restarted the Data Protector Inet service on the
SQL Server system under a different user account, add this user to the Data Protector admin or
operator Data Protector user group.
For information on adding users to the Data Protector groups, see the HPE Data Protector Help index:
“adding users”.
Integration Guide
Chapter 4: Data Protector Microsoft SQL Server integration
HPE Data Protector (9.07) Page 138 of 803
Configuring an SQL Server cluster
In a cluster, all the nodes must be installed as Data Protector cluster-aware clients and the Data
Protector Inet service on all nodes must run under a Windows domain user account that has also
cluster administrator rights.
You must configure the Data Protector Inet service user impersonation for all cluster nodes. The
Windows domain user account that is used must be given the following Windows operating system
Security Policy privileges:
l Impersonate a client after authentication
l Replace a process level token
For more information, see the HPE Data Protector Help index: “cluster-aware client”, “Inet user
impersonation”, and the SQL Server cluster documentation.
Configuring SQL Server instances
An SQL Server instance is configured during the creation of the first backup specification. The
configuration consists of setting the user account that Data Protector should use to connect to the SQL
Server instance. The specified login information is saved to the Data Protector SQL Server instance
configuration file on the Cell Manager.
If your SQL Server supports an AlwaysOn Availability Groups solution, you can configure availability
groups for the SQL databases. An availability group contains a set of read-write availability group
primary replica databases and one to four sets of corresponding availability group secondary replica
databases. For more information, see the SQL Server documentation.
Note: Make sure that the user account to be used has appropriate SQL Server permissions for
running backups and restores. Check the permissions using SQL Server Enterprise Manager.
You can change configuration by following instructions described in "Changing and checking
configuration" on page 143.
Prerequisites
l SQL Server must be online during configuration.
l Make sure that the SQL Server Browser service is running.
l Configuration must be performed for every SQL Server instance separately.
Using the Data Protector GUI
1. In the Context List, click Backup.
2. In the Scoping Pane, expand Backup Specifications, right-click MS SQL Server, and click Add
Backup.
3. In the Create New Backup dialog box, select the Blank Microsoft SQL Server Backup
template.
Click OK.
4. In Client, select the SQL Server system. For cluster environments, select the virtual server of the
Integration Guide
Chapter 4: Data Protector Microsoft SQL Server integration
HPE Data Protector (9.07) Page 139 of 803
SQL Server resource group. For availability group configurations, select the availability group
listener of the corresponding availability group. Note that you must first import the availability
group listener as a virtual client by selecting Virtual Host in the Clients context. For details on
how to import clients, see the HPE Data Protector Help index: “importing, client systems”.
In Application database, select or specify the name of the SQL Server instance. In an availability
group configuration, the name of the SQL availability group which is connected to the selected
availability group listener is listed automatically and cannot be changed.
Windows Server 2008: If you intend to use Integrated authentication and you want that the
backup session to run under the specified operating system user account, specify the Specify OS
user option. For information on the User and group/domain options, press F1.
Click Next.
5. In the Configure MS SQL Server dialog box, specify the user account that Data Protector should
use to connect to the SQL Server instance.
l SQL Server authentication: SQL Server user account. Specify a username and password.
l Windows authentication: Windows domain user account (preferred option). Specify a
username, password, and the domain.
l Integrated authentication: Select this option to enable Data Protector to connect to the SQL
Server instance with the following Windows domain user account:
o Windows Server 2008: The account specified in the User and group/domain options in
the previous step or in the Client selection page.
o Other Windows systems: The account under which the Data Protector Inet service on
the SQL Server system is running.
Make sure that the user account you specify has the appropriate permissions for backing up and
restoring the SQL Server databases.
For an availability group configuration, you can also provide a port number used by the availability
group listener. The default is 1433.
See "Configuring SQL Server" on the next page.
If configuring the integration in an availability group environment, see " Configuring SQL Server —
an AlwaysOn Availability Groups solution " on the next page.
Integration Guide
Chapter 4: Data Protector Microsoft SQL Server integration
HPE Data Protector (9.07) Page 140 of 803
Configuring SQL Server
Configuring SQL Server — an AlwaysOn Availability Groups solution
Integration Guide
Chapter 4: Data Protector Microsoft SQL Server integration
HPE Data Protector (9.07) Page 141 of 803
Note: It is recommended that the SQL Server system administrator configures the integration.
For details about security, see the SQL Server documentation.
Click OK to confirm the configuration.
6. The SQL Server instance is configured. Exit the GUI or proceed with creating the backup
specification at "Creating backup specifications" on page 145.
Using the Data Protector CLI
Execute:
l For a standalone instance configuration:
sql_bar config [-appsrv:SQLServerClient] [-instance:InstanceName] [-
dbuser:SQLServerUser -password:password | -dbuser:WindowsUser -password:password
-domain:domain]
l For an availability group configuration:
sql_bar econfig [-appsrv:ListenerName] [-ag:AGname] [-dbuser:SQLServerUser -
password:password | -dbuser:WindowsUser -password:password -domain:domain]-
port:PortNumber
Parameter description
Integration Guide
Chapter 4: Data Protector Microsoft SQL Server integration
HPE Data Protector (9.07) Page 142 of 803
-appsrv:SQLServerClient The client system on which the SQL Server instance is running.
This option is not required if you execute the command locally.
-appsrv:ListenerName The name of an availability group listener, the virtual client on
which the SQL Server availability group is running.
-instance:InstanceName The SQL Server instance name. If you omit this option, the
default SQL Server instance is configured.
-ag:AGname The SQL Server availability group name.
-dbuser:SQLServerUser -
password:password
The SQL Server user account (SQL Server authentication)
-dbuser:WindowsUser -
password:password -
domain:domain
The Windows domain user account (Windows authentication)
-port:PortNumber The port number used by the availability group listener to connect
to the SQL Server. The default is 1433.
Note: If no user account is specified, Data Protector uses Integrated authentication.
The message *RETVAL*0 indicates successful configuration.
Changing and checking configuration
You can check and change configuration using the Data Protector GUI or CLI.
Using the Data Protector GUI
1. In the Context List, click Backup.
2. In the Scoping Pane, expand Backup Specifications and then MS SQL Server. Click a backup
specification for which you want to change the configuration.
3. In the Source property page, right-click the SQL Server name and select Configure.
4. Configure SQL Server as described in "Configuring SQL Server instances" on page 139.
5. Right-click SQL Server and select Check Configuration. See " Checking configuration" on the
next page.
Integration Guide
Chapter 4: Data Protector Microsoft SQL Server integration
HPE Data Protector (9.07) Page 143 of 803
Checking configuration
Using the Data Protector CLI
To change the configuration, execute the command for configuring SQL Server instances again,
entering different data. In an availability group configuration, execute the command for configuring SQL
Server availability groups, entering different data.
To check configurationfor a standalone instance, execute:
sql_bar chkconf [-instance:InstanceName]
If the optional parameter -instance:InstanceName is not specified, the default instance is checked.
To check configuration for an availability group, execute:
sql_bar chkconf -ag agname –appsrv:ListenerName
If the integration is not properly configured, the command returns:
*RETVAL*8523
To get the information about the existing configuration for a standalone instance, execute:
sql_bar getconf [-instance:InstanceName]
If -instance:InstanceName is not specified, Data Protector returns configuration for the default
instance.
To get the information about the existing configuration for an availability group, execute:
sql_bar getconf -ag agname –appsrv ListenerName
Integration Guide
Chapter 4: Data Protector Microsoft SQL Server integration
HPE Data Protector (9.07) Page 144 of 803
Backup
To run an online backup of an existing SQL Server backup specification:
l Schedule a backup using the Data Protector Scheduler.
l Start an interactive backup using the Data Protector GUI or CLI.
For information on starting interactive backups using the CLI, see the omnib man page.
Limitations
l Backup preview is not supported.
l If a database belonging to an availability group secondary replica has the Readable Secondary
parameter set to NO, the Data Protector GUI cannot display database components such as file
groups and data files. Therefore, you can only back up the entire database.
l When backing up a database belonging to an availability group, make sure that you either create a
standalone instance backup specification or an availability group backup specification. Do not use
both backup specification types as it may result in a broken restore chain.
Considerations
l A transaction log backup is not possible if the Recovery model option on SQL Server is not set to
Bulk-Logged or Full. In this case, Data Protector performs a differential or full backup.
l To avoid broken restore chains and to ensure restorability, you must not backup SQL databases
using the third-party backup tools.
To back up the physical drive using the DP Filesystem backup option, the OB2_ENABLE_VSS_
WRITERS variable needs to be set to 0.
To configure a backup, create a Data Protector SQL Server backup specification.
Creating backup specifications
Create a backup specification, using the Data Protector Manager.
1. In the Context List, click Backup.
2. In the Scoping Pane, expand Backup Specifications, right-click MS SQL Server, and click Add
Backup.
3. In the Create New Backup dialog box, select the Blank Microsoft SQL Server Backup
template. See "Selecting a blank Microsoft SQL Server backup template" on the next page.
Integration Guide
Chapter 4: Data Protector Microsoft SQL Server integration
HPE Data Protector (9.07) Page 145 of 803
Selecting a blank Microsoft SQL Server backup template
Click OK.
4. In Client, select an SQL Server. For cluster environments, select the virtual server of the SQL
Server resource group. For availability group configurations, select the availability group listener of
the corresponding availability group. Note that you must first import the availability group listener
as a virtual client by selecting Virtual Host in the Clients context. For details on how to import
clients, see the HPE Data Protector Help index: “importing, client systems”.
In Application database, specify the name of the SQL Server instance. In an availability group
configuration, the name of the SQL availability group which is connected to the selected
availability group listener is listed automatically and cannot be changed.
Windows Server 2008: If you intend to use Integrated authentication and you want that the
backup session runs under the specified operating system user account, specify the Specify OS
user option. For information on the User and group/domain options, press F1.
Click Next.
5. If the client is not configured, the Configure MS SQL Server dialog box appears. Configure it as
described in "Configuring SQL Server instances" on page 139.
6. Select the databases, file groups, or data files you want to back up.
Integration Guide
Chapter 4: Data Protector Microsoft SQL Server integration
HPE Data Protector (9.07) Page 146 of 803
Selecting backup objects — standalone instance backup
In an SQL Server availability group environment, when you are creating a standalone instance
backup specification, Data Protector displays the name of the database together with the
availability group name and its availability group replica role. For example, in the Data Protector
GUI, the database named DB1 belonging to the availability group primary replica named AG1 is
displayed as DB1 [AG1 primary]. Note that the name of the database together with the availability
group name and its availability group replica role is visible only during the creation of the backup
specification and not after it has already been saved.
Selecting backup objects — availability group backup
Integration Guide
Chapter 4: Data Protector Microsoft SQL Server integration
HPE Data Protector (9.07) Page 147 of 803
When you are creating an availability group backup specification, you can expand the availability
group listener to display availability group replica clients and the databases belonging to the
selected availability group. However, the clients are displayed for information only and cannot be
selected. You can only select the databases to be backed up.
You can set the Data Protector Microsoft SQL Server-related environment variables by right-
clicking the selected Microsoft SQL Server instance and selecting Set Environment Variables. In
the Advanced dialog box, specify the desired variables and their values. Click OK to close the
dialog box and store the settings into the Microsoft SQL Server configuration file. Note that
environment variables override omnirc options that may be set client-wide in the omnirc file.
Setting environment variables
Integration Guide
Chapter 4: Data Protector Microsoft SQL Server integration
HPE Data Protector (9.07) Page 148 of 803
Click Next.
7. Select the devices. Click Properties to set the media pool and preallocation policy. The device
concurrency is set to 1 and cannot be changed. For more information on options, press F1.
To create additional backup copies (mirrors), specify the desired number by clicking Add
mirror/Remove mirror. Select separate devices for each mirror. The minimum number of
devices for mirroring equals the number of devices used for backup.
For more information on object mirroring, see the HPE Data Protector Help.
Click Next.
8. Select backup options.
For information on Backup Specification Options and Common Application Options, see the
HPE Data Protector Help.
For information on Application Specific Option, see "SQL Server-specific backup options" on
the next page.
Click Next.
9. Optionally, schedule the backup. For information on scheduler, press F1.
10. Save the backup specification, specifying a name and backup specification group. You start the
backup specification by clicking Start Backup.
Saving a backup specification
Integration Guide
Chapter 4: Data Protector Microsoft SQL Server integration
HPE Data Protector (9.07) Page 149 of 803
SQL Server-specific backup options
Specify SQL Server-specific backup options by clicking Advanced in the Application Specific
Options group box and selecting the desired options by clicking MS SQL integration and MS SQL
backup preference page.
Application-specific options
Application specific options — backup preferences
Integration Guide
Chapter 4: Data Protector Microsoft SQL Server integration
HPE Data Protector (9.07) Page 150 of 803
SQL Server backup options
Pre-exec Specifies a command with arguments or a script started by sql_bar.exe on SQL
Server before backup. Resides in the default Data Protector commands directory.
Only the filename must be provided in the backup specification.
Post-exec Specifies a command with arguments or a script started by sql_bar.exe on SQL
Integration Guide
Chapter 4: Data Protector Microsoft SQL Server integration
HPE Data Protector (9.07) Page 151 of 803
Server after backup. Resides in the default Data Protector commands directory.
Only the filename must be provided in the backup specification.
Concurrent
streams
Sets the number of concurrent streams used for backup.
Fast direct
mode
Used with locally connected devices to optimize performance. Must be combined
with special device settings (see "Performance tuning" on page 166 for details).
Check
database
integrity
Performs data integrity validation before backup. If the check fails, the session
completes with warnings.
SQL backup
compression
Specify how Data Protector should handle the Microsoft SQL Server backup
compression.
SQL Server settings (default) Handles the backup compression
according to the Microsoft SQL Server
settings.
Enable Executes the backup compression
regardless of the Microsoft SQL Server
settings.
Disable Specifies that the backup compression
should not be executed regardless of
the Microsoft SQL Server settings.
Exclude
from backup
(available for
standalone
instance
backup only)
Excludes specific databases from backup.
Availability Group Databases Excludes databases belonging to any
availability group from backup.
Standalone databases Excludes all standalone databases
from backup.
None (default) Does not exclude any database from
backup.
Select
backup
preferences
(available for
availability
group backup
only)
Use SQL server settings (default) Performs backup according to the
Microsoft SQL Server settings.
Prefer Secondary Performs backup of availability group
databases on an availability group
secondary replica. If there is no
availability group secondary replica
available, backup is performed on an
availability group primary replica.
Integration Guide
Chapter 4: Data Protector Microsoft SQL Server integration
HPE Data Protector (9.07) Page 152 of 803
Secondary only Performs backup of availability group
databases on an availability group
secondary replica. If there is no
availability group secondary replica
available, backup fails.
Primary Performs backup of availability group
databases on a primary replica.
Any replica Performs backup on any availability
group replica in the availability group.
Force full
and diff
backup on
Primary
Replica
If selected, full and differential backups are always performed using the
availability group primary replica, regardless of the selected backup preference.
Prefer Secondary is used for transaction log backups only.
If not selected, copy-only full backups are performed instead of full or differential
backups when backing up a database belonging to an availability group secondary
replica.
Note: Do not use double quotes (" ") in object-specific pre-exec and post-exec commands.
Object-specific options
If you selected one or more databases for backup (as opposed to a whole server backup), you can set
backup options on a single database level by going to the Backup Specification Summary property
page and double-clicking an object or by clicking an object and then Properties....
Note: If you selected a whole server backup, the same options as in the Application Specific
Options windows are displayed.
Integration Guide
Chapter 4: Data Protector Microsoft SQL Server integration
HPE Data Protector (9.07) Page 153 of 803
Object properties
Object-specific options
Use default
concurrent
streams
The number of concurrent streams is defined by Data Protector and all available
devices are used.
Concurrent
streams
Sets the number of concurrent streams (devices). VDI supports up to 32 virtual
devices per database.
SQL backup
compression
Specify how Data Protector should handle the Microsoft SQL Server backup
compression.
SQL Server settings (default) Handles the backup compression
according to the Microsoft SQL Server
settings.
Enable Executes the backup compression
regardless of the Microsoft SQL
Server settings.
Disable Specifies that the backup
compression should not be executed
regardless of the Microsoft SQL
Server settings.
Integration Guide
Chapter 4: Data Protector Microsoft SQL Server integration
HPE Data Protector (9.07) Page 154 of 803
Exclude
from backup
(available for
standalone
instance
backup only)
Excludes specific databases from backup.
Availability Group Databases Excludes databases belonging to any
availability group from backup.
Standalone databases Excludes all standalone databases
from backup.
None (default) Does not exclude any database from
backup.
Scheduling backups
You can run unattended backups at specific times or periodically. For details on scheduling, see the
HPE Data Protector Help index: “scheduled backups”.
Note: The firewall closes the connection between the BSM and Inet after a period of inactivity.
Therefore, we recommended the following settings in the omnirc file on the client to enable the
keepalive packets to keep the connection active:
l OB2IPCKEEPALIVE = 1
l OB2IPCKEEPALIVETIME = 600
l OB2IPCKEEPALIVEINTERVAL = 600
While OB2IPCKEEPALIVE is respected on all systems, some systems may not support per-socket
keep-alive settings defined by OB2IPCKEEPALIVETIMEand OB2IPCKEEPALIVEINTERVAL.
Windows, Linux systems: Both OB2IPCKEEPALIVEand OB2IPCKEEPALIVEINTERVALare supported
HP-UX systems: Only OB2IPCKEEPALIVETIMEis supported
Other systems: Only system-wide keep-alive settings are possible. To change the TCP keep-alive
settings, refer to the respective operating system documentation.
Scheduling example
To schedule a database backup at 8:00, 13:00, and 18:00 during weekdays:
1. In the Schedule property page, select the starting date in the calendar and click Add to open the
Schedule Backup dialog box.
2. Under Recurring, select Weekly. Under Time options, select 8:00. Under Recurring Options,
select Mon, Tue, Wed, Thu, and Fri.
Click OK.
3. Repeat Step 1 and Step 2 to schedule backups at 13:00 and 18:00.
4. Click Apply to save the changes.
Starting backup sessions
Interactive backups are run on demand. They are useful for urgent backups or restarting failed backups.
Integration Guide
Chapter 4: Data Protector Microsoft SQL Server integration
HPE Data Protector (9.07) Page 155 of 803
Using the Data Protector GUI
1. In the Context List, click Backup.
2. In the Scoping Pane, expand Backup Specifications, and then MS SQL Server. Right-click the
backup specification you want to use and select Start Backup.
3. Select Backup type and Network load. For information on these options, click Help. Click OK
Restore
Data Protector offers different restore types depending on your needs. You can select point-in-time
restore, full database restore, as well as restore your SQL Server data to a new location, to a different
SQL Server or to a different SQL Server instance.
For detailed information, see " Restore options" on page 161.
You can restore SQL Server databases using Data Protector GUI or CLI.
To recover the master database, start the SQL Server disaster recovery process. For more information,
see "Disaster recovery" on page 164.
Before you begin
l Verify that the databases to be restored are not in use.
l In an availability group configuration, restore to a different client and instance is mandatory. User
must select the restore options with appropriate values for the fields 'Restore to another Client' and
‘Restore to another Instance’. Make sure that you do not select an availability group listener for the
target client (as it is not supported), and that the selected SQL Server instance exists on the target
client. Also make sure that the database which you selected for the restore does not belong to any
availability group.
l Restore to another instance does not work, if the original database that is going to be restored still
exist in the parent instance. If the restore to another instance needs to be successful, ensure that
the original database is already deleted or needs to be removed.
Restoring using the Data Protector GUI
Proceed as follows using the Data Protector Manager:
1. In the Context List, click Restore.
2. In the Scoping Pane, expand Restore Objects, MS SQL Server, and then select the Microsoft
SQL Server from which you want to restore. A list of backed up objects is displayed in the Results
Area.
3. Select the backed up SQL Server database or data files you want to restore.
To restore a file group, expand it and select all data files in it.
Before a data file can be restored, the active transaction log of the database must be backed up. In
case the log has been corrupted, particular data files cannot be restored, and you can only restore
the entire database.
Integration Guide
Chapter 4: Data Protector Microsoft SQL Server integration
HPE Data Protector (9.07) Page 156 of 803
See "Selecting backup objects for restore" below and "Selecting backup objects for restore in an
availability group configuration" below.
Selecting backup objects for restore
Selecting backup objects for restore in an availability group configuration
To select backup object-specific options, right-click the object and select Properties.
Integration Guide
Chapter 4: Data Protector Microsoft SQL Server integration
HPE Data Protector (9.07) Page 157 of 803
Selecting object-specific options
In the Version tab, select the backup version (backup date) which you want to use for restoreor
select the option Restore to most recent state possible. The latter always restores the chain of
backups as if the Full restore of database option is selected. It includes the most recent full,
differential, and transaction log backups.
Optionally, in the Advanced tab, select the Restore database with new name option and specify
new restore locations.
In an availability group configuration, restoring a database to a different location is mandatory.
However, the database can be restored with the same name, if it does not belong to any availability
group.
Restoring a database with a different name and location
Integration Guide
Chapter 4: Data Protector Microsoft SQL Server integration
HPE Data Protector (9.07) Page 158 of 803
Select other restore options as appropriate. Note that some options are not available for restore of
data files. See " Restore options" on page 161 for details.
Click OK.
4. In the Options property page, specify new locations for the databases, if you want to restore your
data to a different client or instance.
l When you click Options, the cell is browsed for running SQL Server instances that can become
target instances for restore. If no instances are found, Restore to another instance is disabled
and the message There are no instances on this client system is displayed.
l Make sure that the specified SQL Server instance exists on the target client. Otherwise, restore
fails.
Select one of the following Restore actions:
l Restore data . Select to restore the whole database. This option is selected by default.
l Restore and display file list only . Select if you do not know the original filenames. In this
case, the files backed up in a particular session are displayed.
l Restore and display headers only . Select if you need specific details about backup. SQL
Server header information is displayed.
Integration Guide
Chapter 4: Data Protector Microsoft SQL Server integration
HPE Data Protector (9.07) Page 159 of 803
Select Enable tail log backup to perform a tail log backup session, just before the restore session
starts, using the backup specification selected in the drop-down list. This captures the logs from
the tail that have not been backed up yet. Before selecting this option, make sure that:
l the option Put database in single user mode - log off all users is selected for all involved
databases.
l the option Restore data is selected.
When restoring a database to a different client or/and instance, enabling tail log backup is not
recommended. Therefore do not select Enable tail log backup if you are restoring a database
backed up using an availability group configuration.
Restore options
5. In the Devices page, select the devices to be used for the restore.
For more information on how to select devices for a restore, see the HPE Data Protector Help
index: “restore, selecting devices for”.
6. Click Restore MS SQL Server and then Next to select Report level and Network load.
Note: Select Display statistical information to view the restore profile messages in the
session output.
Integration Guide
Chapter 4: Data Protector Microsoft SQL Server integration
HPE Data Protector (9.07) Page 160 of 803
7. Click Finish to start the restore.
The statistics of the restore session, along with the message Session completed
successfully is displayed at the end of the session output.
Restore options
Microsoft SQL Server database restore options
Option Description
Backup version Specifies the backup session from which the selected objects will be
restored.
Point-in-time restore This option is only available for database objects.
Specifies a point in time to which the database state will be restored (you
also need to select Backup version and set Stop at). After recovery, the
database is in the state it was at the specified date and time.
Only transaction logs written before the specified date and time are
applied to the database.
Stop at This option is only available for database objects.
Specifies the exact time when the rollforward of transactions will be
stopped. Therefore, to enable database recovery to a particular point in
time, backup you restore from must be a transaction log backup.
You cannot use this option with NORECOVERY or STANDBY. If you
specify Stop at time that is after the end of RESTORE LOG operation,
the database is left in a non-recovered state (as if RESTORE LOG is run
with NORECOVERY).
Restore only this
backup
If you restored a database version and left it in a non-operational or
standby state, you can subsequently restore differential or transaction log
backups one by one, leaving each version non-operational to restore
additional backups.
Full restore of the
database
All necessary versions are restored, including the latest full backup, the
latest differential backup (if one exists), and all transaction log backups
from the last differential up to the selected version.
Force restore over
the existing
database
Select this option if a database with the same name but a different internal
structure already exists at the target Microsoft SQL Server instance.
If this option is not selected, the Microsoft SQL Server does not let you
overwrite the existing database - the restore will fail.
If you are restoring a data file from the PRIMARY group to an existing
database, you must specify the option at the data file level.
Integration Guide
Chapter 4: Data Protector Microsoft SQL Server integration
HPE Data Protector (9.07) Page 161 of 803
Option Description
When using this option, make sure that the most recent logs are backed
up before the restore.
Put database in
single user mode -
log off all users
Disconnects all users that are connected to the target Microsoft SQL
Server database and puts the database in the single user mode. Note that
if the database is not in the simple recovery mode, the Force restore
over the existing database option should also be selected.
Recovery
completion state
Enables selecting the database state after recovery. You may select
from:
l Leaving the database operational. Once the last transaction log is
restored and the recovery completed, the database becomes
operational.
l Leaving the database non-operational after the last transaction log is
restored. You may restore additional transaction logs one by one.
l Leaving the database in read-only mode. You may restore additional
transaction logs before the database is set to read-write mode.
This selection is only available for database objects.
Restore database
with a new name
This option is only available for database objects.
Restores the database under a different name. Specify the database
logical filename and the destination filename (suboptions of Restore files
to new locations).
Restore files to new
locations
Restores files to a new location. Specify the database logical filename
and a destination target filename for the specified logical filename. Use
this option to restore data to a different client, a different instance, or to
make a database copy on the same client.
Restore to most
recent state
possible
Restores the entire backup chain (includes the most recent full,
differential, and transaction log backups).
This option is selected by default.
Tip: To allow different restore scenarios, you can combine general restore options, such as
Restore database to another Microsoft SQL Server and Restore using a different device,
with object-specific restore options, such as Point-in-time restore, Recovery completion state,
Force restore over the existing database.
Restoring to a different SQL Server instance or/and different SQL Server
Prerequisites
Integration Guide
Chapter 4: Data Protector Microsoft SQL Server integration
HPE Data Protector (9.07) Page 162 of 803
l Both SQL Servers must have the same local settings (code page and sort order). This information is
displayed in the session monitor for each backup.
l The target SQL Server must be configured and reside in the same Data Protector cell as the original
SQL Server.
For the configuration procedure, see "Creating backup specifications" on page 145.
Procedure
1. Select the databases you want to restore and their versions.
2. Select the following:
l To restore to a different SQL Server client, select Restore to another client and the target
client from the drop-down list.
l To restore to a different SQL Server instance, select Restore to another instance. If there are
no instances in the drop-down list, enter the instance name by yourself.
Make sure that the specified SQL Server instance exists on the target client. Otherwise,
restore fails.
3. Specify new database locations.
4. Start restore. See "Restore" on page 156.
Restoring using the Data Protector CLI
Execute:
omnir -mssql -barhost ClientName [-destination ClientName] [-instance
SourceInstanceName] [-destinstance DestinationInstanceName] {—base DBName [—session
BackupID] [MSSQL_OPTIONS]... | —base DBName —datafile GroupName/DataFileName —
session BackupID [DATAFILE_OPTIONS]...}
MSSQL_OPTIONS
-asbase NewDBName {-file LogicalFileName1PhysicalFileName1 [-file
LogicalFileName2PhysicalFileName2]...}
-replace
-nochain
-recovery {rec | norec}
-standby File
-tail_log BackupSpecificationName
DATAFILE_OPTIONS
-replace
-nochain
-recovery {rec | norec}
Note:
Integration Guide
Chapter 4: Data Protector Microsoft SQL Server integration
HPE Data Protector (9.07) Page 163 of 803
l BackupID is a point in time. All objects (backup data) created in a backup session have the
same backup ID, which is the same as the session ID of the backup session.
Mirrored objects and objects created in an object copy session have the same backup ID as
objects created in the original backup session. Suppose the media set created in the original
backup session no longer exists, but the media set created in an object copy session still exists.
To restore the objects, you must specify the session ID of the original backup session (that is,
the backup ID) and not the session ID of the object copy session.
The omnir syntax does not let you specify from which object copy to restore if several copies of
the same object exist. This is only possible using the Data Protector GUI by setting the media
allocation priority list.
l The SourceInstanceName is case-sensitive; it has to be the same as the name of the SQL
Server instance that you specified in the backup specification. See "In Client, select an SQL
Server. For cluster environments, select the virtual server of the SQL Server resource group. For
availability group configurations, select the availability group listener of the corresponding
availability group. Note that you must first import the availability group listener as a virtual client
by selecting Virtual Host in the Clients context. For details on how to import clients, see the
HPE Data Protector Help index: “importing, client systems”." on page 146.
For description of the CLI options, see the omnir man page or the HPE Data Protector Command Line
Interface Reference.
Examples
To restore the database RONA running on the SQL Server ALMA to the same destination, execute:
omnir -msssql -barhost ALMA -base RONA
To restore the data file DATAFILE_01 in the file group FILEGROUP_02 of the database RONA running on
the SQL Server ALMA to the same destination, execute:
omnir -MSSQL -barhost ALMA -base RONA —datafile FILEGROUP_02/DATAFILE_01 —session
2011/10/17-3
Disaster recovery
Disaster recovery is a complex process involving products from different vendors. Therefore, you need
to check the instructions from the database or application vendor on how to prepare for disaster
recovery.
As a first step, perform a general disaster recovery procedure described in the HPE Data Protector
Disaster Recovery Guide. Next, restore SQL Server databases. See the below sections for
instructions.
l If a disk failure occurred, recover the operating system prior to any other recovery tasks. Data
Protector disaster recovery is used to bring the operating system back on the damaged system.
l When reinstalling SQL Server, make sure that you use original local settings. Before restoring to a
different client, also make sure that local settings on the target system match the original.
Integration Guide
Chapter 4: Data Protector Microsoft SQL Server integration
HPE Data Protector (9.07) Page 164 of 803
Recovering the master database
The master database holds the vital information about SQL Server. If it gets corrupted or lost, all other
databases become unavailable. Recover the master database first to make SQL Server operational:
1. Rebuild the master database.
Create the basic master database:
a. Shut down SQL Server if it is running.
b. Start the Rebuild Master utility SQLbinrebuildm.exe.
c. Select an appropriate character set and sort order to match the backed up data. You can
check this in the latest backup session report.
d. Rebuild the database.
For more information, see the SQL Server documentation.
2. Set user rights or reconfigure the integration.
Set user rights using SQL Server Enterprise Manager:
a. Start the SQL Server Enterprise Manager.
b. Right-click the required server and select Register Server. Configure SQL Server to use
trusted connections.
c. Go to Security - Logins and select appropriate user rights.
d. Return to the server, right-click its name, and select Register Server.
Enter the account you selected in Manage - Logins.
Perform any additional administration tasks required to run SQL Server.
Reconfigure the SQL Server integration as described in "Creating backup specifications" on page
145.
3. Start SQL Server service in a single user mode:
a. In the Control Panel, go to Administrative Tools, Services.
b. Select the MSSQL Server Service.
c. Stop the service.
d. Enter -m as a start-up parameter and start the services.
4. Restore the master database using the Data Protector Manager.
To complete disaster recovery, restore all other databases as well (or reattach databases if they exist
on disks to the newly-rebuilt master database).
See "Recovering user databases" below.
Recovering user databases
To restore user databases, proceed as described in "Restore" on page 156.
Note that restoring databases to a certain state often requires a multiphase restore. This means that
multiple versions need to be restored to retrieve the data. The latest full backup, the latest differential
backup and all transaction log backups after the last full or differential backup must be restored.
Example
Integration Guide
Chapter 4: Data Protector Microsoft SQL Server integration
HPE Data Protector (9.07) Page 165 of 803
Suppose you have the following backup sequence:
F D T T D T T TTT
and want to restore the version marked T, then all the backup versions in italic will be restored.
Tip: You can restore versions one by one to have more control over the restore process. Use the
options Restore only this backup and Recovery completion state to do this.
For more information on disaster recovery, see the HPE Data Protector Disaster Recovery Guide and
the SQL Server documentation.
Performance tuning
Performance tuning means customizing your environment to improve backup and restore performance.
Follow these guidelines:
1. Make sure that SQL Server database files are on separate disks.
2. Calculate the number of devices to be used in parallel. Select a number of devices matching the
bandwidth of the incoming data stream and identify the bottleneck. This can either be the network,
if devices are connected to remote systems, or SQL Server, if the devices are connected locally.
As the network bandwidths are most often ~10 MB/s (100 Mbit Ethernet), though the actual
throughput is usually lower, you will not need more than one fast device (such as DLT 7000 for
remote backups).
There are two possibilities for locally connected devices:
a. Devices are dedicated to local SQL Server backups and backup/restore performance is
important. Use fast direct mode, which enables Data Protector to read data directly from the
SQL Server shared memory and can therefore increase the backup speed to local devices.
b. Devices are shared within the Data Protector cell and backup/restore performance is not very
important. Disable fast direct mode.
Determine the maximum backup speed by backing up to a few null file devices on a local server,
and select the number of devices that fits best with the measured performance.
Tip: Create separate backup specifications for local and remote devices. It is not
recommended to use both in one backup specification.
3. Adjust block sizes for local backup devices.
l Enable/disable Fast direct mode.
Use this option only if the highest performance is required. Due to specific device settings,
these device definitions should not be shared with conventional (filesystem) backups.
Therefore, using this option in general is not recommended.
Disable Fast direct mode (as well as special local device settings) if backup performance is
not very critical and/or other data is backed up to devices connected to SQL Server.
Note: Fast direct mode is ignored for remote devices.
l Set the block size (if Fast direct mode is enabled).
Integration Guide
Chapter 4: Data Protector Microsoft SQL Server integration
HPE Data Protector (9.07) Page 166 of 803
Adjusted block sizes are calculated as follows:
block size (kB) = 64*N + 4 (N=1,...,64)
block size (kB) = 68, 132, ..., 4100 kB
All selected devices must have the same block size.
You can gain some performance improvement by specifying a block size larger than the
default. You can also increase the block size step by step and compare the performance
achieved for each step.
You can adjust block size during the initial device definition for local devices by checking the
attached check box and selecting the block size. See "Adjusted local device" below.
You can modify block size later; however, you must first calculate it using the formula above
and then insert the value as shown in "Advanced options" on the next page.
l Modify the registry.
To use block size larger than 56 kB, some SCSI interface cards require you to adjust related
values in the registry of the system where the device is connected. See the HPE Data
Protector Help index: “changing block size” for instructions.
Adjusted local device
Integration Guide
Chapter 4: Data Protector Microsoft SQL Server integration
HPE Data Protector (9.07) Page 167 of 803
4. To modify block sizes of an existing device:
a. Switch to the Devices & Media context.
In the Scoping Pane, expand Devices and click the locally connected device you want to
modify. In the Results Area, select Settings, and then click Advanced.
b. In the Advanced Options window, click Sizes.
Advanced options
5. If Fast direct mode is activated and not all selected local devices in a backup specification are
adjusted accordingly, you get the warning when saving the backup specification:
Block sizes not adjusted
6. Scheduling.
Backup schedule depends on the number of transactions on the server. Generally, you should not
let transaction log files grow over a certain limit, which depends on a specific production database
and the size of its transaction log files. These are some general rules on how to schedule backups:
Integration Guide
Chapter 4: Data Protector Microsoft SQL Server integration
HPE Data Protector (9.07) Page 168 of 803
l Weekly full backup
l Differential backup daily
l Transaction log backups as needed
Schedule full and differential backups when the server is not heavily loaded (nights and
weekends). Do transaction log backups several times a day.
The final decision on scheduling must be made according to the actual database configuration.
For more information, see the SQL Server documentation and the HPE Data Protector Help.
Monitoring sessions
You can monitor currently running or view previous sessions in the Data Protector GUI. When you run
an interactive session, the monitor window shows you the session progress. Closing the GUI does not
affect the session.
You can also monitor sessions using the Monitor context from any Data Protector client with the User
Interface component installed.
For information on monitoring sessions, see the HPE Data Protector Help index: “viewing currently
running sessions” and “viewing finished sessions”.
Troubleshooting
This section lists general checks and verifications, plus problems you might encounter when using the
Data Protector SQL Server integration. Start at "Problems" on the next page. If you cannot find a
solution there, perform general checks and verifications.
For general Data Protector troubleshooting information, see the HPE Data Protector Troubleshooting
Guide.
Before you begin
l Make sure that the latest official Data Protector patches are installed. For details on how to verify
this, see the HPE Data Protector Help index: “patches”.
l See the HPE Data Protector Product Announcements, Software Notes, and References for general
Data Protector limitations, as well as recognized issues and workarounds.
l See http://support.openview.hp.com/selfsolve/manuals for an up-to-date list of supported versions,
platforms, and other information.
Checks and verifications
If your configuration, backup, or restore failed:
l Check that SQL Server services are running.
l Examine system errors reported in debug.log on the SQL Server client.
Integration Guide
Chapter 4: Data Protector Microsoft SQL Server integration
HPE Data Protector (9.07) Page 169 of 803
Additionally, check errorlog and VDI.log files in the MSSQLlog directory.
l Make a test filesystem backup and restore of the problematic client. For information, see the HPE
Data Protector Help.
l Check that every SQL Server used with Data Protector has the MS SQL Integration component
installed.
l Connect to SQL Server via SQL Server Enterprise Manager using the same login ID as you
specified in the Data Protector Configuration dialog box.
l Perform a database backup using SQL Server Enterprise Manager. If the backup fails, fix any SQL
Server problems, and then perform a backup using Data Protector.
Additionally, if your backup failed:
l Verify the configuration file to check if the Cell Manager is correctly set on SQL Server.
l If you do not see the SQL Server instance as the application database when creating a backup
specification, enter the instance name yourself. When “not-named instance” is not displayed, insert
the DEFAULT string.
l If Data Protector reports that the integration is properly configured, verify that the SQL Server user
has appropriate rights to access the required databases.
During master database restore, the following error occurs when executing an SQL statement:
Error has occurred while executing an SQL statement.
Error message: 'SQLSTATE:[42000] CODE:(3108) MESSAGE:[Microsoft]
[ODBC SQL Server Driver][SQL Server]To restore the master database,
the server must be running in single user mode. For information on
starting in single user mode, see "How to: Start an Instance of SQL
Server (sqlservr.exe)" in Books Online.
Note that this behavior is expected when the master database is not restored in single user mode.
Problems
Problem
The integration is properly configured but the database backup fails after a timeout
l With an error similar to:
[Warning] From: OB2BAR@computer.company.com "SQLSRV"
Time: 7/29/2011 8:19:22 PM
Error has occurred while executing SQL statement.
[Microsoft][ODBC SQL Server Driver][SQL Server]Backup or restore
operation terminating abnormally.'
[Critical] From: OB2BAR@computer.company.com "SQLSRV"
Time: 7/29/11 8:19:24 PM
Received ABORT request from SM => aborting
l SQL Server error log contains an entry similar to:
2011-07-29 20:19:21.62 kernel
BackupVirtualDeviceSet::Initialize: Open failure on backup
Integration Guide
Chapter 4: Data Protector Microsoft SQL Server integration
HPE Data Protector (9.07) Page 170 of 803
device 'Data_Protector_master'.
Operating system error -2147024891(Access is denied.).
l SQL Server VDI.LOG file contains an entry similar to:
2011/07/30 13:19:31 pid(2112)
Error at BuildSecurityAttributes: SetSecurityDescriptorDacl
Status Code: 1338, x53A Explanation: The security descriptor
structure is invalid.
SQL Server service and Data Protector Inet are running under different accounts. The integration
cannot access SQL Server due to security problems.
Action
Restart the Data Protector Inet service under the same account as the SQL Server service is
running.
Problem
Backup fails with "The object was not open"
When backing up Microsoft SQL Server databases, the session fails with an error similar to the
following:
[Critical]From : OB2BAR_Main@wemaoldb2dr "Aolins" Time:11/12/2011 02:01:34 AM
Microsoft SQL Server reported the following error during login : The object was not
open
The error may appear if the SQL Server Browser service is not running.
Action
Proceed as follows:
1. Start the SQL Server Browser service.
2. Start a new backup session.
Problem
Backup fails if concurrency is set to more than one and one of the devices fails or is not
started at all
This can happen because of a medium error.
Action
Set the device concurrency to one or replace the invalid media.
Problem
Restore from an object copy fails
When you try to restore an SQL Server database from an object copy session, the restore fails.
An SQL Server database backed up using multiple streams (the Concurrent streams option set to
more than 1) can only be restored if the backup objects created by the streams reside on separate
Integration Guide
Chapter 4: Data Protector Microsoft SQL Server integration
HPE Data Protector (9.07) Page 171 of 803
media. During a Data Protector Microsoft SQL Server backup, each stream is always backed up to a
separate medium. However, if you copy these backup objects on the same medium, using the object
copy functionality, and start a restore from the object copy session, the restore fails.
Action
Before restarting the restore:
1. Increase the number of Disk Agent buffers for the device.
2. In the Internal Database context, find the objects belonging to the same backup (identified by the
same backup ID).
3. Copy each object in a separate object copy session to a separate device, for example a file library.
For each object, use a separate medium with the non-appendable media policy.
4. Set the highest media location priority for the newly created copies.
Problem
Restore of differential backup fails
The restore of differential backup fails if the differential backup resides on more than one tape such that
the full backup is on one tape and differential backup on the other.
Action
Proceed as follows:
1. In the Context List, click Restore.
2. In the Scoping Pane, expand Restore Objects, MS SQL Server, and then select the Microsoft
SQL Server from which you want to restore. A list of backed up objects is displayed in the Results
Area.
3. In the Devices tab, select the option Original device selection.
4. Click Restore to start the restore operation.
Problem
Database is left in unrecovered state after “Invalid value specified for STOPAT parameter” is
reported
The database remains in an unrecovered state as if the RESTORE LOG operation was run with Leave the
database non-operational.
Action
Recover the database to the latest point in time using SQL Query Analyzer:
RESTORE DATABASE database_name WITH RECOVERY
After the recovery, additional transaction logs cannot be applied.
Problem
Restore to another client in the Data Protector cell not configured for use with SQL Server
fails
Integration Guide
Chapter 4: Data Protector Microsoft SQL Server integration
HPE Data Protector (9.07) Page 172 of 803
Action
Configure the SQL integration on this client (see "Configuring the integration" on page 136).
Problem
Database is left in unrecovered state after restore completed successfully
If you set the time for Stop at beyond the end of the RESTORE LOG operation, the database remains in
the unrecovered state as if the RESTORE LOG operation was run with Leave the database non-
operational.
Action
Recover the database to the latest point in time by using the SQL Query Analyzer:
RESTORE DATABASE database_name WITH RECOVERY
After the recovery, additional transaction logs cannot be applied.
Problem
Restoring a Microsoft SQL Server 2005 instance to an alternate location when full-text
indexing is enabled fails
When the Use full-text indexing option is enabled for a particular database in a Microsoft SQL Server
2005 instance, the restore session does not complete successfully, since restore of the full-text
catalog of the SQL database fails. The session report contains warning messages about the full-text
catalog file being used by the affected database.
Action
To solve the problem:
1. In the HPE Data Protector Manager, switch to the Restore context.
2. In the Scoping Pane, expand Restore Objects and then MS SQL Server. Select name of the
Microsoft SQL Server for which you want to perform restore.
3. In the Results Area, double-click the bar name corresponding to the particular Microsoft SQL
Server instance. A list of backed up objects gets displayed.
4. Select the desired Microsoft SQL Server database, right-click it, and click Properties.
5. In the Properties window, click the Advanced tab.
6. Select the Restore database with new name option, and enter the new database name in the
text box.
7. For all logical file names that are already present on the list, update contents of the Destination file
name column accordingly.
8. Add the full-text catalog to the list.
In the Logical file name text box, enter the string sysft_Full-Text_Catalog_Name. In the
Destination file name text box, enter the corresponding physical location.
Note: The full-text catalog is always restored to its original location, regardless of the
specified physical location.
Integration Guide
Chapter 4: Data Protector Microsoft SQL Server integration
HPE Data Protector (9.07) Page 173 of 803
9. Click Add/Set.
10. In the Version and Options property pages, specify the appropriate options. For details, see
"Restoring using the Data Protector GUI" on page 156.
11. Click OK to close the Properties window.
12. In the Options, Devices, and Media property pages, specify the appropriate options. For details,
see "Restoring using the Data Protector GUI" on page 156.
13. Click Restore and then Next to select the Report level and Network load.
14. Click Finish to start the restore session.
Problem
Database restore fails
The restore session aborts with a major error similar to:
Error has occurred while executing a SQL statement.Error message: 'SQLSTATE:[42000]
CODE:(3159) MESSAGE:[Microsoft][ODBC SQL Server Driver][SQL Server]The tail of the
log for the database "test2" has not been backed up. Use BACKUP LOG WITH NORECOVERY
to backup the log if it contains work you do not want to lose. Use the WITH REPLACE
or WITH STOPAT clause of the RESTORE statement to just overwrite the contents of
the log. SQLSTATE:[42000] CODE:(3013) MESSAGE:[Microsoft][ODBC SQL Server Driver]
[SQL Server]RESTORE DATABASE is terminating abnormally.
Action
To solve the problem , perform one of the following before restarting the restore session:
l Select the restore option Enable tail log backup (recommended).
l Perform a transaction log backup to obtain the most recent transaction logs.
Problem
Restore of a database in a log shipping configuration with the tail log backup enabled fails
In a Microsoft SQL Server log shipping configuration, Data Protector performs differential database
backup instead of transaction log backup when the latter is run. The automatic backup type switch
takes place also with tail log backup. In these circumstances, the database backup chain does not
contain most recent transactions from the tail of the log. If tail of the log of the target database has not
been backed up yet, Microsoft SQL Server does not allow restoring over this database.
Action
Perform one of the following and restart the restore session:
l Disable Microsoft SQL Server log shipping.
l Enable the option Force restore over existing database for all involved databases.
Caution: Tails of the logs of all involved databases will be lost.
Integration Guide
Chapter 4: Data Protector Microsoft SQL Server integration
HPE Data Protector (9.07) Page 174 of 803
Chapter 5: Data Protector Microsoft SharePoint
Server 2007/2010/2013 integration
Introduction
This chapter explains how to configure and use the Data Protector Microsoft Office SharePoint Server
2007/2010/2013 integration (hereinafter referred to as Microsoft SharePoint Server integration) with
Microsoft Office SharePoint Server 2007, Microsoft SharePoint Server 2010, and Microsoft SharePoint
Server 2013. It describes concepts and methods you need to understand to back up and restore the
following Microsoft SharePoint Server objects (objects):
l The configuration database
l The Central Administration content database
l Web applications
l Search components (Microsoft Office SharePoint Server 2007 only):
l Shared Services Provider (SSP)
l Windows SharePoint Services (WSS) Help Search
Note: Backup and restore of the Microsoft SharePoint Server 2010/2013 Search components,
SharePoint Service Applications (SSA) and SharePoint Foundation Help Search, are not
supported by the Microsoft SharePoint Server integration.
l Single sign-on (SSO) database (Microsoft Office SharePoint Server 2007 only)
Note: Backup and restore of the Microsoft SharePoint Server 2010/2013 Single sign-on
database are not supported by the Microsoft SharePoint Server integration.
Farms of arbitrary sizes, from a single-system to multi-system, are supported.
Backup
Data Protector integrates with Microsoft SharePoint Server to back up objects online. During backup,
the Microsoft SharePoint Server and Microsoft SQL Server instances can be actively used (online
backup).
You can run interactive and scheduled backups of the following types:
l Full
l Differential
l Incremental
For details on the backup types, see "Backup types" on page 182.
Restore
During restore, each object can be restored:
HPE Data Protector (9.07) Page 175 of 803
l To the latest state or to a certain point in time
l To the original location or to a new location
More specifically:
l Web applications can be restored:
l Under a different name
l To a different URL
l Content databases (Web application databases, SSP databases, SSO database) can be restored 1
:
l To a different Microsoft SQL Server client
l To a different Microsoft SQL Server instance
l Under a different name
l To a different directory
l SSP sites can be restored:
l Under a different name
l To a different Web application URL
l To a different My sites web application URL
l SSP index files can be restored:
l To a different Microsoft SharePoint Server client
l To a different directory
This chapter provides information specific to the Microsoft SharePoint Server integration. For
limitations, see the HPE Data Protector Product Announcements, Software Notes, and References.
For general Data Protector procedures and options, see the HPE Data Protector Help.
Integration concepts
Data Protector integrates with Microsoft SharePoint Server through the Data Protector Microsoft
SharePoint Server integration agent (sharepoint_bar.exe), which channels communication between
the Data Protector Session Manager and the clients in the Microsoft SharePoint Server environment.
The Data Protector Microsoft SharePoint Server integration agent uses the Data Protector Microsoft
SQL Server integration agent for backup of SQL databases and the data movement agent (DMA) for
backup of index files.
1 The configuration database and Central Administration content database can only be restored to the
original location under the same name.
Integration Guide
Chapter 5: Data Protector Microsoft SharePoint Server 2007/2010/2013 integration
HPE Data Protector (9.07) Page 176 of 803
Whether your Microsoft SharePoint Server environment consists of a single system or multiple
systems (small, medium, or large farm), the architecture of the integration is basically the same.
"Microsoft SharePoint Server integration" below shows how Data Protector integrates with a medium
farm.
Microsoft SharePoint Server integration
Legend
MS SharePoint
Server Integration
A set of Data Protector executables that enables data transfer between
Microsoft SharePoint Server and Data Protector media
MS SQL Integration A set of Data Protector executables that enables data transfer between
Microsoft SQL Server and Data Protector media
SQL VDI Microsoft SQL Server virtual device interface, through which Microsoft
SQL Server and Data Protector exchange control and data
LAN Local Area Network
Integration Guide
Chapter 5: Data Protector Microsoft SharePoint Server 2007/2010/2013 integration
HPE Data Protector (9.07) Page 177 of 803
"Microsoft SharePoint Server objects" below briefly describes the Microsoft SharePoint Server
2007/2010 objects that you can back up and restore using the Data Protector Microsoft SharePoint
Server integration.
Microsoft SharePoint Server objects
Microsoft SharePoint
Server object
Description
Configuration
database and Central
Administration
content database
The configuration database is a Microsoft SQL Server database that
contains a configuration for an entire farm. The database itself resides on
one Microsoft SQL Server system in the farm.
The Central Administration content database is a Microsoft SQL Server
database that contains content for the Central Administration web
application. The database resides on one Microsoft SQL Server system in
the farm.
Content databases
(Web application
databases, SSP
databases)
A Microsoft SQL Server database that stores content for a Web
application. Each Web application can have one or more content
databases. The content database contains content and metadata
associated with site collections and sites/webs.
Web application An entry point for individual sites, which hosts user content. A farm can
have many Web applications.
SSP (Microsoft Office
SharePoint Server
2007 only)
A search component which provides search and indexing services for
user content in Web applications.
Shared Services Provider (SSP) is a logical environment or a layer that
contains all services you want to make available across your Web
applications and sites. SSP provides services such as searching user
profiles, site search, Excel services and audience. SSP has its own
Microsoft SQL database to store all configuration data.
SSP index files A folder that stores files. Each file is associated with user-defined
information.
Windows SharePoint
Services Help Search
(Microsoft Office
SharePoint Server
2007 only)
A search component which provides search capabilities of SharePoint
help system.
Single sign-on
database (Microsoft
Office SharePoint
Server 2007 only)
An SQL Server database that stores account credentials. The single sign-
on functionality enables users to retrieve information from third-party
applications without additional sign-on operations.
Integration Guide
Chapter 5: Data Protector Microsoft SharePoint Server 2007/2010/2013 integration
HPE Data Protector (9.07) Page 178 of 803
Configuring the integration
Prerequisites
l Ensure that you have correctly installed and configured the Microsoft SharePoint Server
environment.
l For supported versions, platforms, devices, and other information, see the latest support
matrices at http://support.openview.hp.com/selfsolve/manuals.
l For information on installing, configuring, and using Microsoft SharePoint Server, see the
Microsoft SharePoint Server documentation.
l Ensure that you have correctly installed Data Protector. On how to install Data Protector in various
architectures, see the HPE Data Protector Installation Guide.
The following Data Protector components must be installed:
l MS SharePoint Server 2007/2010/2013 Integration – on Microsoft SharePoint Server
systems (Microsoft SQL Server systems are excluded)
l MS SQL Integration – on Microsoft SQL Server systems
Note: If a system has both the Microsoft SQL Server and Microsoft SharePoint Server installed,
install both Data Protector components on it.
l SharePoint integration is not supported in the SQL Server AlwaysOn environment.
Before you begin
l Configure devices and media for use with Data Protector. For instructions, see the HPE Data
Protector Help index: “configuring devices” and “creating media pools”.
l To test whether a Microsoft SharePoint Server and the Cell Manager communicate properly,
configure and run a Data Protector filesystem backup and restore on every client in the farm. See the
HPE Data Protector Help for instructions.
Configuring user accounts
Backup and restore sessions are started by the Data Protector Inet service, which by default runs
under the Windows local user account SYSTEM.
However, you must specify that the Data Protector Inet service starts the sessions under the
Microsoft SharePoint Server farm administrator Windows domain user account. You need to be part of
the Administrator's group on SharePoint servers and a member of SYSADM role in the SQL server.
Note: When restoring the configuration database in the Microsoft SharePoint Server 2010
environment, the Data Protector Microsoft SharePoint Server integration agent automatically uses
the predefined credentials, User *PASSPHRASE* and Group *MSSPS*, saved in the Windows
Integration Guide
Chapter 5: Data Protector Microsoft SharePoint Server 2007/2010/2013 integration
HPE Data Protector (9.07) Page 179 of 803
Registry.
Configure the user account as follows:
1. Ensure that the Microsoft SharePoint Server farm administrator has been assigned the Windows
local security policy user right Replace a process level token.
2. Add the Microsoft SharePoint Server farm administrator to the Data Protector admin or operator
user group. For details on adding users, see the HPE Data Protector Help index: ”adding users”.
3. Save the Microsoft SharePoint Server farm administrator and its password to the Windows
Registry on all Microsoft SharePoint Server systems and on all Microsoft SQL Server systems.
Note: To restore the configuration database in the Microsoft SharePoint Server 2010
environment, save the predefined credentials, User *PASSPHRASE* and Group *MSSPS* to
the Windows Registry on all Microsoft SharePoint Server systems and on all Microsoft SQL
Server systems.
To save the user account, use:
l The Data Protector GUI.
For details, see the HPE Data Protector Help.
l The Data Protector CLI, by using omniinetpasswd or omnicc command.
For details, see the omnicc and the omniinetpasswd man pages, or the HPE Data Protector
Command Line Interface Reference.
Note: The Data Protector Inet service will start the session under this user account.
Examples
To save the user PASSPHRASE, group MSSPS, and password passphrase in the Windows Registry
on a group of clients in the farm, log on to the Cell Manager and execute:
omnicc -impersonation -add_user -user *PASSPHRASE*@*MSSPS* -host Client1 -host
Client2 -host Client3 -passwd passphrase
You can also execute the following command locally on a client to add the user PASSPHRASE and
group MSSPS to the Windows Registry:
omniinetpasswd -add *PASSPHRASE*@*MSSPS*
Backup
You can back up the following Microsoft SharePoint Server objects:
l The configuration database
l The Central Administration content database
l Web applications
l Search components (Microsoft Office SharePoint Server 2007 only):
Integration Guide
Chapter 5: Data Protector Microsoft SharePoint Server 2007/2010/2013 integration
HPE Data Protector (9.07) Page 180 of 803
l Shared Services Provider (SSP)
l Windows SharePoint Services (WSS) Help Search
Note: Backup of the Microsoft SharePoint Server 2010/2013 Search components is not
supported by the Microsoft SharePoint Server integration.
l Single sign-on database (Microsoft Office SharePoint Server 2007 only)
Note: Backup of the Microsoft SharePoint Server 2010/2013 Single sign-on database is not
supported by the Microsoft SharePoint Server integration.
Backup concepts
Before backing up Microsoft SharePoint Server objects, you should consider the following specifics of
each component.
l Web application
The Data Protector Microsoft SharePoint Server integration agent uses the Data Protector Microsoft
SQL Server integration agent for backup of Web application content databases. Full, Differential and
Incremental (transaction log) backup types are supported using the capabilities of the Data Protector
Microsoft SQL Server integration agent. Web application settings are also backed up to simplify a
restart of the service in case of a redirected restore or a disaster recovery.
l Search components
This section is applicable only to Microsoft Office SharePoint Server 2007. Backup of Search
components includes a backup of index files and associated Microsoft SQL Server databases. To
ensure data consistency of the Search components, active crawlings must be paused and starting
of new crawlings disabled during the backup. All parts of the Search components, all index files and
their databases, must be backed up together. Individual parts of the Search components cannot be
selected. Full, Differential and Incremental backup types are supported. Differential and Incremental
backups use a timestamp strategy for the index files and the Data Protector Microsoft SQL Server
integration agent native capabilities for the associated Microsoft SQL Server databases.
The Data Protector Microsoft SharePoint Server integration agent uses the Data Protector Microsoft
SQL Server integration agent for backup of Microsoft SQL Server databases and the data movement
agent (DMA) for backup of index files.
l Configuration and Central Administration database
The configuration database and the Central Administration content database are synchronized and
must be backed up together.
l Single sign-on database
This section is applicable only to Microsoft Office SharePoint Server 2007. The Data Protector
Microsoft SharePoint Server integration supports a backup of an SSO database only. An associated
encryption key can only be backed up through the Microsoft SharePoint Server user interface. You
are notified with a warning message that the encryption key must be backed up manually on a
specified Microsoft SharePoint Server client. The Data Protector cannot disable or track the status
of a re-encryption. Ensure that the SSO re-encryption is not running during the backup. For details of
how to back up the encryption key, see the Microsoft SharePoint Server documentation.
Integration Guide
Chapter 5: Data Protector Microsoft SharePoint Server 2007/2010/2013 integration
HPE Data Protector (9.07) Page 181 of 803
Backup types
The integration provides online backups of the following types:
Backup types
Full Microsoft SQL Server database: Performs a Microsoft SQL Server Full
database backup; the complete database is backed up.
Index files: Performs a Full filesystem backup of all index files.
Incremental Microsoft SQL Server database: Performs a Microsoft SQL Server
transaction log backup. Backs up transaction logs (.log) that have been
created since the last transaction log backup of the Microsoft SQL Server
database, and then truncates the transaction logs.
Index files: Backs up only the index files that have been changed or
created since the last backup of any type.
NOTE:
If the Microsoft SQL Server database is in the simple recovery mode (has
no transaction logs), a Differential backup will be performed for the
database instead.
For the metadata 1 of the Microsoft SharePoint Server components, a
Full backup is always performed due to a small amount of data.
Differential Microsoft SQL Server database: Performs a Microsoft SQL Server
Differential backup of the database; backs up changes made to the
database since the last Full backup.
Index files: Backs up the index files that have been changed since the last
Full backup.
For details on the Microsoft SQL Server backup types, see the Microsoft SQL Server documentation.
Note: An Incremental or Differential backup cannot be performed, if a Full backup has not been
performed.
Creating backup specifications
Create a backup specification using the Data Protector GUI (Data Protector Manager).
1 Metadata is defined as data providing information about backup of one or more Microsoft SharePoint
Server components. It can be stored and managed in a database, often called a registry or repository.
Integration Guide
Chapter 5: Data Protector Microsoft SharePoint Server 2007/2010/2013 integration
HPE Data Protector (9.07) Page 182 of 803
1. In the Context List, click Backup.
2. In the Scoping Pane, expand Backup Specifications, right-click MS SharePoint Server
2007/2010/2013, and click Add Backup.
3. In the Create New Backup dialog box, click OK.
4. Specify the Microsoft SharePoint Server farm administrator User name and Group/Domain
name under which a backup session should be performed.
In Client, select any Microsoft SharePoint Server system. The Client drop-down list contains all
clients that have the Data Protector MS SharePoint Server 2007/2010/2013 Integration
component installed.
Backup is started on the client that you specify here.
Application database is selected automatically (by Microsoft SharePoint Server integration).
Note: The application database is equal to Microsoft SharePoint Server configuration
database
Click Next.
Selecting a client
5. Select which objects to back up.
Note: If there are no components displayed, ensure that the user name and the domain name
specified in step 4 are correct.
Integration Guide
Chapter 5: Data Protector Microsoft SharePoint Server 2007/2010/2013 integration
HPE Data Protector (9.07) Page 183 of 803
Selecting objects
Click Next.
6. Select which devices to use for the backup.
To specify device options, right-click the device and click Properties.
Click Next.
7. Set backup options.
For information on application-specific backup options, see "Application-specific backup options"
on the next page.
Integration Guide
Chapter 5: Data Protector Microsoft SharePoint Server 2007/2010/2013 integration
HPE Data Protector (9.07) Page 184 of 803
Application-specific options
Click Next.
8. Optionally, schedule the backup. See "Scheduling backup sessions" on the next page.
Click Next.
9. Save the backup specification, specifying a name and a backup specification group.
Tip: Preview your backup specification before using it for real. See "Previewing backup sessions"
on page 187.
Application-specific backup options
Options Description
Pre-exec , Post-exec Specifies which command line to execute before (pre-exec) or after
(post-exec) the backup.
The command line is executed on the Microsoft SharePoint Server
system on which the backup session is started (that is the system on
which the Data Protector Microsoft SharePoint Server integration agent
(sharepoint_bar.exe) is started).
Type only the name of the command and ensure that the command is
located in the default Data Protector commands directory on the same
system. Do not use double quotes.
Concurrent streams Specifies how many parallel backup streams are used to back up
Microsoft SQL Server databases.
Note: Each Microsoft SQL Server database can be backed up in a
Integration Guide
Chapter 5: Data Protector Microsoft SharePoint Server 2007/2010/2013 integration
HPE Data Protector (9.07) Page 185 of 803
Options Description
separate backup stream.
A maximum value which can be specified should equal to a number of
devices that are selected for backup. If you change the number of
devices, make sure to change the concurrency option as well.
Offline backup Stops the Microsoft SharePoint Server farm before starting a backup.
Note: If selected, it enables you to avoid the restore limitation. For
details, see "Backup concepts" on page 181.
Modifying backup specifications
To modify your backup specification, click its name in the Scoping Pane of the Backup context, then
click the appropriate tab, and apply the changes.
Scheduling backup sessions
You can schedule a backup session to start automatically at specific times or periodically. For details
on scheduling, see the HPE Data Protector Help index: “scheduled backups”.
Scheduling example
To schedule Differential backups at 8:00, 13:00, and 18:00 during week days:
1. In the Schedule property page of the backup specification, select the starting date in the calendar
and click Add to open the Schedule Backup dialog box.
2. Under Recurring, select Weekly. Under Time options, select 8:00. Under Recurring Options,
select Mon, Tue, Wed, Thu, and Fri. See "Scheduling backup sessions" on the next page. Under
Session options, select Differential from the Backup type drop-down list.
Click OK.
3. Repeat Step 1 and Step 2 to schedule Differential backups at 13:00 and 18:00.
4. Click Apply to save the changes.
Integration Guide
Chapter 5: Data Protector Microsoft SharePoint Server 2007/2010/2013 integration
HPE Data Protector (9.07) Page 186 of 803
Scheduling backup sessions
Previewing backup sessions
Preview the backup session to test it. You can use the Data Protector GUI or CLI.
Using the Data Protector GUI
1. In the Context List, click Backup.
2. In the Scoping Pane, expand Backup Specifications and then MS SharePoint Server
2007/2010/2013. Right-click the backup specification you want to preview and click Preview
Backup.
3. Specify Backup type and Network load. Click OK.
The message Session completed successfully is displayed at the end of a successful preview.
Using the Data Protector CLI
1. Log in to the Cell Manager or to any client with the Data Protector User Interface component
installed under a user account that is configured as described in "Configuring the integration" on
page 179.
2. Execute:
omnib -mssharepoint_list BackupSpecificationName -test_bar
For details, see the omnib man page or the HPE Data Protector Command Line Interface
Reference.
Integration Guide
Chapter 5: Data Protector Microsoft SharePoint Server 2007/2010/2013 integration
HPE Data Protector (9.07) Page 187 of 803
What happens during the preview?
The following are tested:
l Communication between the Microsoft SharePoint Server system on which the backup session is
started and the Data Protector Cell Manager
l If devices are correctly specified
l If necessary media are in the devices
l The syntax of the backup specification
Starting backup sessions
Interactive backups are run on demand. They are useful for urgent backups or restarting failed backups.
To start a backup, use the Data Protector GUI or CLI.
Before you begin
l Ensure that the Microsoft SharePoint Server and Microsoft SQL Server instances are online.
Using the Data Protector GUI
1. In the Context List, click Backup.
2. In the Scoping Pane, expand Backup Specifications, and then MS SharePoint Server
2007/2010/2013. Right-click the backup specification you want to use and click Start Backup.
3. Specify Backup type and Network load. Click OK.
The message Session completed successfully is displayed at the end of a successful backup
session.
Using the Data Protector CLI
1. Log in to the Cell Manager or to any client with the Data Protector User Interface component
installed under a user account that is configured as described in "Configuring the integration" on
page 179.
2. Execute:
omnib -mssharepoint_list BackupSpecificationName [-barmode MSSharePointMode]
[ListOptions]
where MSSharePointMode is one of the following backup types:
full|diff|incr
If the -barmode option is not specified, a Full backup is performed.
For ListOptions, see the omnib man page or the HPE Data Protector Command Line Interface
Reference.
Integration Guide
Chapter 5: Data Protector Microsoft SharePoint Server 2007/2010/2013 integration
HPE Data Protector (9.07) Page 188 of 803
Examples
To start a Full backup using the backup specification myBackup, execute:
omnib -mssharepoint_list myBackup -barmode full
To start a Differential backup using the same backup specification, execute:
omnib -mssharepoint_list myBackup -barmode diff
Preparing for disaster recovery
To be able to perform a disaster recovery, back up the following Microsoft SharePoint Server objects:
What must be backed up
Object How to back it up
Microsoft SharePoint Server
content databases
Back up the databases using the Data Protector Microsoft
SharePoint Server integration backup as described in this
chapter.
Microsoft SQL Server
configuration
Back up the master databases using the Data Protector Microsoft
SQL Server integration backup.
For details of how to recover the master database, see the
disaster recovery subsection of the restore section in the
Microsoft SQL Server chapter of this guide.
Encryption key 1 Back up the encryption key as described in the Microsoft Office
SharePoint Server 2007 documentation.
NOTE:
Applicable only to Microsoft Office SharePoint Server 2007.
Customizations
(from all the front-end Web
server clients)
Back up the customizations using the Data Protector filesystem
backup.
Normally, customization files are located in the following
directories:
l 12 Hive (Microsoft Office SharePoint Server 2007):
Program FilesCommon FilesMicrosoft SharedWeb
server extensions12
l 14 Hive (Microsoft SharePoint Server 2010):
Program FilesCommon FilesMicrosoft SharedWeb
server extensions14
l 15 Hive (Microsoft SharePoint Server 2013):
1 if it is used for the SSO service
Integration Guide
Chapter 5: Data Protector Microsoft SharePoint Server 2007/2010/2013 integration
HPE Data Protector (9.07) Page 189 of 803
Object How to back it up
Program FilesCommon FilesMicrosoft SharedWeb
server extensions15
l Internet Information Services (IIS) Virtual Directories:
InetpubwwwrootwssVirtualDirectories
Contact the customization vendor to determine where exactly in
the filesystem the customization files are located.
For details of how to perform a filesystem backup, see the HPE
Data Protector Help.
Alternatively, if the customizations are packed as solutions,
these solution packages can be used for manual re-deployment.
IIS database
(from all the front-end Web
server clients)
Back up the database using the Data Protector filesystem
backup. The IIS database is located in the client
CONFIGURATION. For details of how to perform a filesystem
backup, see the HPE Data Protector Help.
Restore
You can restore Microsoft SharePoint Server objects using the Data Protector GUI or CLI.
NOTE: Microsoft SharePoint Server 2013 configuration restore is not supported.
Restore concepts
Before restoring Microsoft SharePoint Server objects, you should consider the following specifics of
each component.
l Web application
When restoring a Web application, you can select the entire Web application or individual content
databases. Both can be restored to a new location. For details, see "Restore options" on page 200. If
restored together, the Data Protector Microsoft SharePoint Server integration reconnects the Web
applications and their content databases after the restore to the new location. The restored content
of the Web application needs to be re-crawled to become searchable.
l Search components
Applicable only to Microsoft Office SharePoint Server 2007. Individual Search components (Shared
Services Provider, Windows SharePoint Services Help Search) can be restored. To ensure data
consistency, individual Search components must be restored in their completeness, not by their
subcomponents (by index files or by associated Microsoft SQL Server databases).
Note: You can view the Microsoft SharePoint Server objects, including the Search components,
by Component or by Server in a specified time interval. Depending on the restore view type,
Integration Guide
Chapter 5: Data Protector Microsoft SharePoint Server 2007/2010/2013 integration
HPE Data Protector (9.07) Page 190 of 803
individual parts of a Search service cannot be selected. For example, a Search database only
cannot be selected for restore.
After the restore, the Search components will be automatically resumed by the Data Protector
Microsoft SharePoint Server integration agent. To properly restore an SSP Index by Server View,
ensure that the original index files are not accessible to any other Microsoft SharePoint Server
service. All Microsoft SharePoint Windows services must be stopped. After the restore of index
files, you need to clear the Microsoft SharePoint Server file system cache on all Microsoft
SharePoint Server clients in the farm on which Windows SharePoint Services Timer is running.
Restart the previously stopped services. For details of how to clear the cache, see the Microsoft
SharePoint Server documentation at the Microsoft webpage:
http://support.microsoft.com/kb/939308.
l Restore to a new location (redirected restore) is supported only for Shared Services Provider
(SSP).
l A SSP index name is changed during the restore process. Consequently, the next backup of
the same SSP must be a Full backup.
l Configuration and Central Administration database
The configuration database and the Central Administration content database contain a description of
the state of the Microsoft SharePoint Server farm, including client names. Consequently, only a
restore to the original location is supported. To ensure data consistency, these databases must be
restored together.
Note: In case of a disaster recovery, the Data Protector Microsoft SharePoint Server integration
agent automatically disconnects all Microsoft SharePoint Server clients, restores the databases
and reconnects the farm clients to return the farm in a working condition. After the configuration
database is restored, some of the Microsoft SharePoint Windows services on individual
Microsoft SharePoint Server clients remain disabled. You need to restart these services
manually from a local client services console or by restoring an appropriate component; you are
notified with a warning message. Microsoft SharePoint administration, timer and tracing
services are started automatically.
l Single sign-on database
This section is applicable only to the Microsoft Office SharePoint Server 2007. The Data Protector
Microsoft SharePoint Server integration supports a restore of SSO database only. An associated
encryption key cannot be backed up by the Data Protector Microsoft SharePoint Server integration
agent and consequently cannot be restored. You are notified with a warning message that the
encryption key must be restored manually on a specified Microsoft SharePoint Server client. The
Data Protector cannot disable or track a status of the re-encryption. Ensure that the SSO re-
encryption is not running during the restore. For details, on how to restore the encryption key, see the
Microsoft SharePoint Server documentation.
Note: A restore to a new location is supported.
Integration Guide
Chapter 5: Data Protector Microsoft SharePoint Server 2007/2010/2013 integration
HPE Data Protector (9.07) Page 191 of 803
Before you begin
l Ensure that the Microsoft SharePoint Server and the Microsoft SQL Server instances are online and
that the Microsoft SharePoint Server services run under the Microsoft SharePoint Server farm
administrator account.
l If you plan to restore Microsoft SQL Server databases to another location:
l Ensure that the destination Microsoft SQL Server system is part of the Microsoft SharePoint
Server environment and has the MS SQL Integration component installed.
l Ensure that the destination Microsoft SQL Server instance exists, and is online.
l If you use the encryption key for the single sign-on service, note that the single sign-on database
cannot be restored without the original encryption key.
Restoring using the Data Protector GUI
1. In the Context List, click Restore.
2. In the Scoping Pane, expand Restore Objects, MS SharePoint Server 2007/2010/2013, select
the Microsoft SharePoint Server client that served as an entry point to the Microsoft SharePoint
Server farm during backup, and then click MS SharePoint Server 2007/2010/2013 [Microsoft
SharePoint Server 2007/2010/2013].
3. In the Source page, select which Microsoft SharePoint Server objects to restore. You can view
the objects by Component or by Server in a specified time interval.
The From field must always be a FULL session of the source, while the To field can be a FULL /
DIFF / INCR session of the source.
Selecting Microsoft SharePoint Server objects for restore (View by Component)
Integration Guide
Chapter 5: Data Protector Microsoft SharePoint Server 2007/2010/2013 integration
HPE Data Protector (9.07) Page 192 of 803
Selecting Microsoft SharePoint Server objects for restore (View by Server)
4. You can specify the restore destinations for each Microsoft SharePoint Server object separately:
right-click an object and click Properties. A Properties dialog box is displayed.
Note:
l The menu is available only if Component is selected in the View by drop-down list in the
source page. The Properties dialog box of each component is pre-filled with the original data
(names, locations, URLs).
l Applicable only if Overwrite existing is not selected.
If Overwrite existing option is selected, the components are restored to the original
location and with the same settings as when they were backed up. For details, see "Restore
options" on page 200.
You can restore a Web application's settings under a different name or to a different URL. See
"Specifying the restore destination for a Web application's settings" on the next page.
Integration Guide
Chapter 5: Data Protector Microsoft SharePoint Server 2007/2010/2013 integration
HPE Data Protector (9.07) Page 193 of 803
Specifying the restore destination for a Web application's settings
You can restore a content database to a different Microsoft SQL Server client, to a different
Microsoft SQL Server instance, under a different name, or to a different directory. See "Specifying
the restore destination for a Web application's content database" on the next page.
Integration Guide
Chapter 5: Data Protector Microsoft SharePoint Server 2007/2010/2013 integration
HPE Data Protector (9.07) Page 194 of 803
Specifying the restore destination for a Web application's content database
Integration Guide
Chapter 5: Data Protector Microsoft SharePoint Server 2007/2010/2013 integration
HPE Data Protector (9.07) Page 195 of 803
Specifying the restore destination for an SSO database
Integration Guide
Chapter 5: Data Protector Microsoft SharePoint Server 2007/2010/2013 integration
HPE Data Protector (9.07) Page 196 of 803
Specifying the restore destination for an SSP database
You can restore SSP sites under a different name, to a different Web application URL, or to a
different My sites web application URL. See "Specifying the restore destination for an SSP" on the
next page.
Integration Guide
Chapter 5: Data Protector Microsoft SharePoint Server 2007/2010/2013 integration
HPE Data Protector (9.07) Page 197 of 803
Specifying the restore destination for an SSP
You can restore SSP index files to a different client or directory. See "Specifying the restore
destination for an SSP index files" on the next page.
Integration Guide
Chapter 5: Data Protector Microsoft SharePoint Server 2007/2010/2013 integration
HPE Data Protector (9.07) Page 198 of 803
Specifying the restore destination for an SSP index files
5. In the Options page, select the Microsoft SharePoint Server specific restore options.
You must specify the Farm administrator user name and Farm administrator user group
options to perform a restore session under the Microsoft SharePoint Server farm administrator
Windows domain user account.
Integration Guide
Chapter 5: Data Protector Microsoft SharePoint Server 2007/2010/2013 integration
HPE Data Protector (9.07) Page 199 of 803
Restore options
Note: When restoring the configuration database in the Microsoft SharePoint Server 2010
environment, the Data Protector Microsoft SharePoint Server integration agent automatically
uses the predefined credentials, User *PASSPHRASE* and Group *MSSPS*, saved in the
Windows Registry.
6. In the Devices page, select the devices to use for the restore.
For more information on how to select devices for a restore, see the HPE Data Protector Help
index: “restore, selecting devices for”.
7. Click Restore.
8. In the Start Restore Session dialog box, click Next.
9. Specify Report level and Network load.
Note: Select Display statistical information to view the restore profile messages in the
session output.
10. Click Finish to start the restore.
The statistics of the restore session, along with the message Session completed
successfully is displayed at the end of the session output.
Restore options
General restore options
Option in the GUI / CLI Description
Restore client / Specifies the client on which the Data Protector Microsoft
Integration Guide
Chapter 5: Data Protector Microsoft SharePoint Server 2007/2010/2013 integration
HPE Data Protector (9.07) Page 200 of 803
Option in the GUI / CLI Description
-destination SharePoint Server integration agent should be started. It also
specifies to which farm the components are restored. The drop-
down list contains all clients with the Data Protector Microsoft
SharePoint Server integration agent installed.
Application database Shows the Microsoft SharePoint Server configuration database
name of the farm to which the selected client belongs.
User name/User group /
-user
Specifies the Windows domain user under which the Data
Protector Microsoft SharePoint Server integration agent should
run. This user must be a farm administrator.
Overwrite existing /
-replace
Overwrites all the existing redirection options specified for the
selected components. A restore to the original location is
performed.
Web application options
Option in the GUI / CLI Description
Web application /
-webapplication
Shows the original Web application name.
Web application name /
-as
Specifies the name under which the Web application should be
restored.
URL /
-url
Specifies the URL to which the Web application should be
restored.
Force restore over existing
web application /
-replace
Overwrites the existing Web application residing at the target
URL.
Username /
-poolusername
Password /
-poolpassword
Specifies the Windows domain application pool user account
under which the application pool should run. Note that each Web
application has its own application pool.
Web application – content database options
Integration Guide
Chapter 5: Data Protector Microsoft SharePoint Server 2007/2010/2013 integration
HPE Data Protector (9.07) Page 201 of 803
Option in the GUI / CLI Description
Database /
-db
Enables you to specify different options for different databases.
The drop-down list contains the Web application databases that
were backed up in the selected interval.
Client /
-tohost
Specifies the Microsoft SQL Server client to which the database
should be restored. The drop-down list contains the clients that
have the MS SQL Integration component installed.
Instance /
-newinstance
Specifies the Microsoft SQL Server instance to which the
database should be restored. All created instances on the target
client are listed.
Database name /
-as
Specifies the name under which the database should be restored.
Path /
-todir
Specifies the path to the directory to which the database files
should be restored.
Force restore over existing
database /
-replace
Overwrites the existing database residing at the target Microsoft
SQL Server instance. If a database with the same name as the
one you are restoring already exists and has a different internal
structure, Microsoft SQL Server does not let you rewrite the
database unless you select this option.
Unlink original Content
Database
/
-unlink
Removes the original content database from the farm. Available
only when at least one of the original values of the restore
redirection options is changed.
Windows or SQL
authentication /
-sqllogin
Specifies the authentication type which should be used to
connect to the database.
Login and Password /
-sqlpassword
Available only with the SQL authentication type selected.
Specifies the Windows domain user account or the Microsoft
SQL Server user account.
SSP site options
Option in the GUI / CLI Description
SSP /
-ssp
Shows the original Shared Services Provider (Microsoft Office
SharePoint Server 2007 only) name.
Integration Guide
Chapter 5: Data Protector Microsoft SharePoint Server 2007/2010/2013 integration
HPE Data Protector (9.07) Page 202 of 803
Option in the GUI / CLI Description
SSP name /
-as
Specifies the name under which the Shared Services Provider
should be restored.
Web application URL /
-url
Specifies the URL of the Web application that should host the
SSP administration webpage.
My sites web application
URL /
-mysiteurl
Specifies the URL of the Web application that should host
personal sites and profiles.
Login /
-ssplogin
Specifies the Windows domain user account under which the
SSP timer job and web services should run.
Password /
-ssppassword
Specifies a password for the login credential.
SSP - index files options
Option in the GUI / CLI Description
Client /
-tohost
Specifies the Microsoft SharePoint Server 2007 client to which
the index files of the selected SSP should be restored. The drop-
down list contains all clients with the Data Protector MS
SharePoint Server 2007/2010/2013 Integration installed.
Location /
-todir
Specifies the path to the directory to which the SSP index files
should be restored.
SSP - content database options
Option in the GUI / CLI Description
Database /
-db
See the description in "Web application – content database
options" on page 201.
Client /
-tohost
Instance /
-newinstance
Integration Guide
Chapter 5: Data Protector Microsoft SharePoint Server 2007/2010/2013 integration
HPE Data Protector (9.07) Page 203 of 803
Option in the GUI / CLI Description
Database name /
-as
Path /
-todir
Force restore over existing
database /
-replace
Windows or SQL Server
authentication /
-sqllogin
Login and Password /
-sqlpassword
SSO database options
Option in the GUI / CLI Description
Database /
-db
See the description in "Web application – content database
options" on page 201.
Client /
-tohost
Instance /
-newinstance
Database name /
-as
Path /
-todir
Force restore over existing
database /
-replace
Integration Guide
Chapter 5: Data Protector Microsoft SharePoint Server 2007/2010/2013 integration
HPE Data Protector (9.07) Page 204 of 803
Option in the GUI / CLI Description
Windows or SQL Server
authentication /
-sqllogin
Login and Password /
-sqlpassword
Restoring using the Data Protector CLI
1. Log in to the Cell Manager or to any client with the Data Protector User Interface component
installed under a user account that has been added to the Data Protector admin or operator user
group.
2. Execute:
omnir -mssharepoint
-barhost HostName
[-destination RestoreClientName]
-user User:Group
[-session BackupID]
[-replace]
[-byserver ServerName [-byserver ServerName...]]
-farmname FarmName
[Component [Component...]]
[GENERAL_OPTIONS]
Component
-configdb |
-webapplication WebApplicationName
[WEB_APPLICATION_OPTIONS]
[ContentDatabase [ContentDatabase...]] |
-ssp SSPName [SSP_OPTIONS]
[-index [INDEX_OPTIONS]]
[Database [Database...]]
[-webapp WebApplicationName
[WEB_APPLICATION_OPTIONS]
[ContentDatabase [ContentDatabase...]]] |
-wsssearch [Database] |
-ssodb [DB_OPTIONS]
ContentDatabase
-db DBName -host DBHostName [-unlink] [DB_OPTIONS]
Database
-db DBName -host DBHostName [DB_OPTIONS]
Integration Guide
Chapter 5: Data Protector Microsoft SharePoint Server 2007/2010/2013 integration
HPE Data Protector (9.07) Page 205 of 803
WEB_APPLICATION_OPTIONS
-as WebApplicationName
-url WebApplicationURL
-poolusername Username [-poolpassword Password]
-replace
DB_OPTIONS
-sqllogin Username [-sqlpassword Password]
-instance SourceInstanceName
-as NewDBName
-tohost DBHostName
-newinstance DestinationInstanceName
-todir NewDirectoryName
-replace
SSP_OPTIONS
-ssplogin Username [-ssppassword Password]
-as SSPName
-mysiteurl MySiteWebAppURL INDEX_OPTIONS
-tohost IndexServerHostName
-todir NewDirectoryName
For a brief description of the options, see "Restore options" on page 200. For details, see the omnir
man page or the HPE Data Protector Command Line Interface Reference.
Note: A backup ID is a point in time. All objects (backup data) created in a backup session have
the same backup ID, which is the same as the session ID of the backup session.
Mirrored objects and objects created in an object copy session have the same backup ID as
objects created in the original backup session. Suppose the media set created in the original
backup session no longer exists, but the media set created in an object copy session still exists.
To restore the objects, you must specify the session ID of the original backup session (that is, the
backup ID) and not the session ID of the object copy session.
The omnir syntax does not let you specify from which object copy to restore if several copies of the
same object exist. This is only possible using the Data Protector GUI by setting the media
allocation priority list.
Example
To restore a Web application content database from the latest session to another location, changing its
name, a Microsoft SQL Server system, instance, and a data file path, execute:
omnir –mssharepoint –barhost wfe1.domain.com –webapplication "SharePoint - 2224" –
db "WSS_Content_2224" –as "WSS_new_DB" –tohost mosssql2.domain.com –newinstance
moss1 –todir "f:program filesSQLdata"
Integration Guide
Chapter 5: Data Protector Microsoft SharePoint Server 2007/2010/2013 integration
HPE Data Protector (9.07) Page 206 of 803
Disaster recovery
Disaster recovery is a very complex process, involving different products from different vendors.
Check the operating system and Microsoft SharePoint Server instructions on how to prepare for it.
The following steps briefly describe the disaster recovery process:
1. Reinstall the operating system, the Microsoft SharePoint Server environment and Microsoft SQL
Server. Ensure that the configuration matches the original.
2. Install Data Protector in the newly configured environment.
3. Restore Microsoft SQL Server configuration, restoring the master database(s). For details, see the
disaster recovery subsection of the restore section in the Microsoft SQL Server chapter of this
guide.
4. Restore Microsoft SharePoint Server databases from a Data Protector Microsoft SharePoint
Server integration backup as described in this chapter (at least the Configuration database and
Central administration webpage content database).
5. Restore the IIS from a Data Protector filesystem backup (Windows CONFIGURATION – IIS
database).
For details of how to restore from a filesystem backup, see the HPE Data Protector Help.
6. Restore the customizations from a Data Protector filesystem backup (or re-deploy manual
solutions).
Monitoring sessions
You can monitor currently running sessions in the Data Protector GUI. When you run a backup or
restore session, a monitor window shows the progress of the session. Closing the GUI does not affect
the session.
You can also monitor sessions from any Data Protector client with the User Interface component
installed, using the Monitor context.
To monitor a session, see the HPE Data Protector Help index: “viewing currently running sessions”.
Troubleshooting
This section lists general checks and verifications, plus problems you might encounter when using the
Data Protector Microsoft SharePoint Server integration.
For general Data Protector troubleshooting information, see the HPE Data Protector Troubleshooting
Guide.
Before you begin
l Ensure that the latest official Data Protector patches are installed. On how to verify this, see the
HPE Data Protector Help index: “patches”.
Integration Guide
Chapter 5: Data Protector Microsoft SharePoint Server 2007/2010/2013 integration
HPE Data Protector (9.07) Page 207 of 803
l See the HPE Data Protector Product Announcements, Software Notes, and References for general
Data Protector limitations, as well as recognized issues and workarounds.
l See http://support.openview.hp.com/selfsolve/manuals for an up-to-date list of supported versions,
platforms, and other information.
Checks and verifications
If your configuration, backup, or restore failed:
l On the client system, examine system errors reported in the debug.log file located in the default
Data Protector log files directory.
l Check if you can do a filesystem backup and restore on the problematic client. For information, see
the HPE Data Protector Help.
l Check if your environment is set up correctly. To list the available systems and services, you can
execute the sharepoint_bar.exe -farmtree command, which will list all servers that have
persistent data that can be backed up. Unsupported services (FAST search, front-end Web Server
system, and so on) are not listed.
Additionally, if your configuration or backup failed:
l Ensure that the Microsoft SharePoint Server and Microsoft SQL Server instances are online.
Problems
Problem
Crawl status error occurs after the restore of the configuration database in the Microsoft
SharePoint Server 2010/2013 environment
The following message displays:
503 Service unavailable.
This happens because by disconnecting all Microsoft SharePoint Server clients before the restore of
the configuration database, Search Service Application application pools are deleted from the IIS
(Internet Information Services Virtual Directories / IIS database).
Action
Go to the Manage Service Applications in the Central Administration page and assign new application
pools (the application pool for the Search Admin Web Service and the application pool for the Search
Query and the Site Settings Web Service) to the Search Service Application.
Problem
Restore of the Shared Services Provider (SSP) fails with Session Manager aborting the
session
During the restore of multiple SSPs, the Restore Session Manager aborts the session after 10 minutes.
The deletion of the SSPs can take longer than the Session Manager waits (default is 10 minutes) for the
connection with clients.
Integration Guide
Chapter 5: Data Protector Microsoft SharePoint Server 2007/2010/2013 integration
HPE Data Protector (9.07) Page 208 of 803
Action
Set the global option SmWaitForFirstRestoreClient to the appropriate value or upgrade the
resources of the farm clients.
Problem
Backup fails with “MS SQL integration not installed” message
When Microsoft SQL Server systems are configured with alias names and Microsoft SharePoint Server
configuration uses the SQL Server system alias names, a backup session fails with an error similar to
the following:
[Critical] From: OB2BAR_SHAREPOINT@Domain Database Time: Date Time 'MS SQL'
integration not installed on ''.
Action
1. Make sure that the Microsoft SQL Server Management Objects (SMO) is installed on each
Microsoft SharePoint Server system.
2. Install the Data Protector Microsoft SharePoint Server integration DPWIN_00574 or later patch on
each Microsoft SharePoint Server system.
Problem
Backup fails with “Required privilege not held by the client” message
A backup session fails with an error similar to the following:
[70:24] A system error occurred when starting the target script or an agent module.
The system error code reported is 1314 and the message resolves to '[1314] A
required privilege is not held by the client.'.
Action
1. Go to:
Control Panel > Administrative Tools > Local Security Policy
2. Expand Local Policies and select User Rights Assignment.
3. The Windows domain user under which the Data Protector Inet service starts the backup (that is,
the farm administrator) must be granted the Replace a process level token user right.
Integration Guide
Chapter 5: Data Protector Microsoft SharePoint Server 2007/2010/2013 integration
HPE Data Protector (9.07) Page 209 of 803
Page 210 of 803HPE Data Protector (9.07)
Integration Guide
Chapter 5: Data Protector Microsoft SharePoint Server 2007/2010/2013 integration
Chapter 6: Data Protector Microsoft SharePoint
Server Server VSS based solution
Introduction
This chapter explains how to configure and use the Data Protector Microsoft SharePoint Server VSS
based solution (VSS based solution). In reality, the solution is based on the Data Protector Microsoft
Volume Shadow Copy Service integration (VSS integration). For details on the VSS integration, see
the HPE Data Protector Integration Guide for Microsoft Volume Shadow Copy Service.
The chapter describes concepts and methods you need to understand to back up and restore Microsoft
Office SharePoint Server 2007, Microsoft SharePoint Server 2010, and Microsoft SharePoint Server
2013 data that is stored in Microsoft SQL Server databases. For example:
l The configuration database (SharePoint_Config)
l Content databases (SharePoint_AdminContent_Label, WSS_Content_Label,...)
l Shared Services Provider databases (SSP_DB) (Microsoft Office SharePoint Server 2007)
l SharePoint Service Applications databases (SSA_DB) (Microsoft SharePoint Server 2010/2013)
l Search databases (SSP_Search_DB)
l The Single Sign-On database (SSO)
In addition, you can also back up and restore Microsoft SharePoint Server search index files.
From now on, both Microsoft SharePoint Server versions are called Microsoft SharePoint Server,
unless the differences are pointed out.
Backup
Microsoft SharePoint Server data that is stored in Microsoft SQL Server databases is backed up using
one of the following Microsoft SQL Server VSS writers:
l MSDE writer (for Microsoft SQL Server 2000 databases)
l SqlServerWriter (for Microsoft SQL Server 2005/2008 databases)
Microsoft Office SharePoint Server 2007 search index files are backed up using the following VSS
writers:
l OSearch VSS writer
l SPSearch VSS writer
Microsoft SharePoint Server 2010 search index files are backed up using the following VSS writers:
l OSearch14 VSS writer
l SPSearch4 VSS writer
Microsoft SharePoint Server 2013 search index files are backed up using following VSS writers:
l OSearch15 VSS writer
HPE Data Protector (9.07) Page 211 of 803
Microsoft FAST Search Server 2010 search index files are backed up:
l using the Data Protector Disk Agent (standard filesystem backup with VSS enabled)
You can create and run backup specifications using the Data Protector PowerShell command which is
described in "Backup" on page 215.
Limitations
l The only supported way to start backup sessions is using the Data Protector PowerShell command.
Starting the backup sessions using the Data Protector GUI or CLI is not supported.
l Microsoft SharePoint Server 2010: With VSS based solution, the FAST Search index files can
also be backed up incrementally when using the Data Protector Disk Agent. For all other Microsoft
SharePoint Server data only Full backup type is supported.
Restore
Restore can be started using the Data Protector GUI or CLI as described in "Restore" on page 229.
Installation and configuration
Licensing
The Data Protector VSS based solution requires one online-extension license per each Microsoft
SharePoint Server client participating in the backup and restore process. This means one online-
extension license for each system on which the Data Protector MS Volume Shadow Copy
Integration component is installed.
Installing the integration
For details on how to install a Data Protector cell, see the HPE Data Protector Installation Guide.
To be able to back up Microsoft SharePoint Server objects, install the following installation packages
and Data Protector components:
l Service Pack 2 (Windows SharePoint Services 3.0 and Microsoft Office SharePoint Server 2007)
l Windows PowerShell 2.0 or later and the Data Protector User Interface component on the
Microsoft SharePoint Server system on which you plan to execute the Data Protector commands
and on which you install the Data Protector MS Volume Shadow Copy Integration component.
See the next bullet.
If not already available on your Windows system, you can download Windows PowerShell from
http://www.microsoft.com/windowsserver2003/technologies/management/powershell/
default.mspx.
l The Data Protector MS Volume Shadow Copy Integration component on the Microsoft SQL
Server system and the Microsoft SharePoint Server systems that have at least one of the following
services enabled:
Integration Guide
Chapter 6: Data Protector Microsoft SharePoint Server Server VSS based solution
HPE Data Protector (9.07) Page 212 of 803
Microsoft Office SharePoint Server 2007:
l Windows SharePoint Services Database
l Windows SharePoint Services Help Search
l Office SharePoint Server Search
Microsoft SharePoint Server 2010/2013:
l SharePoint Foundation Database
l SharePoint Foundation Help Search (Microsoft SharePoint Server 2010 only)
l SharePoint Server Search
l The Data Protector Disk Agent component on each Microsoft FAST Search Server 2010 system
for SharePoint (Microsoft SharePoint Server 2010)
Ensure that the Volume Shadow Copy service is started on all these clients.
Installing a medium farm (example)
Integration Guide
Chapter 6: Data Protector Microsoft SharePoint Server Server VSS based solution
HPE Data Protector (9.07) Page 213 of 803
In "Installing a medium farm (example)" on the previous page, the Data Protector components that you
need to install are colored blue.
Configuring the integration
For details on how to configure the Data Protector VSS integration, see the HPE Data Protector
Integration Guide for Microsoft Volume Shadow Copy Service.
Configuring user accounts
Create or identify a Windows domain user account that has Windows administrative rights on the
Microsoft SharePoint Server system on which you plan to execute the Data Protector commands. This
user must also be granted Microsoft SharePoint Server administrative rights and must be added to the
Data Protector admin user group.
Integration Guide
Chapter 6: Data Protector Microsoft SharePoint Server Server VSS based solution
HPE Data Protector (9.07) Page 214 of 803
Backup
To back up Microsoft SharePoint Server data, create backup specifications and start backup sessions
using the Data Protector PowerShell command SharePoint_VSS_backup.ps1.
Prerequisites
l The Windows Remote Management service (which is used for starting and stopping Windows
services remotely, and suspending and resuming FAST for Microsoft SharePoint Server 2010) must
be configured on all systems.
To configure and analyze the WinRM service, execute the winrm quickconfig command.
For more information, see the Windows Remote Management service documentation.
l In the case of Microsoft SharePoint Server 2010/2013 which uses Microsoft SQL Server 2008/2012
for storing data, and Remote BLOB Storage (RBS) is used with the FILESTREAM provider, ensure
that FILESTREAM access level is set to Full access enabled or Transact-SQL access
enabled.
For details of how to configure RBS and FILESTREAM, see the Microsoft SQL Server 2008
documentation.
Limitations
l The only supported way to start backup sessions is using the Data Protector PowerShell command.
Starting the backup sessions using the Data Protector GUI or CLI is not supported.
l Microsoft SharePoint Server 2010: With VSS based solution, the FAST Search index files can
also be backed up incrementally when using the Data Protector Disk Agent. For all other Microsoft
SharePoint Server data only Full backup type is supported.
Recommendations
l Use the Data Protector PowerShell command to create backup specifications and not the Data
Protector GUI.
l Use the Data Protector GUI to modify backup specifications (for example, to add backup devices).
l Use the simple mode for the SQL Server databases. In case you want to use the full mode anyway,
ensure that you truncate the transaction logs. Otherwise, you may run out of disk space.
l Whenever you change the farm configuration, perform a new backup.
l In case you want to back up the Single Sign-On database, do not forget to back up the encryption
key as described in:
http://technet.microsoft.com/en-us/library/cc262932.aspx#Section32.
Otherwise, you will not be able to restore the database.
Integration Guide
Chapter 6: Data Protector Microsoft SharePoint Server Server VSS based solution
HPE Data Protector (9.07) Page 215 of 803
How the command works
When you execute the Data Protector PowerShell command SharePoint_VSS_backup.ps1, Data
Protector first queries for information about the Microsoft SharePoint Server environment. Then it
creates backup specifications.
The newly created backup specifications are named SharePoint_VSS_backup_ClientName and have
the same backup device specified for use (the one that you specified at command runtime).
Once the backup specifications are created, the command starts backup sessions (one session for
each backup specification).
Microsoft Office SharePoint Server 2007
In a Microsoft Office SharePoint Server 2007 environment, the command creates a separate backup
specification for each Microsoft Office SharePoint Server 2007 system that has at least one of the
following services enabled:
l Windows SharePoint Services Database
l Windows SharePoint Services Help Search
l Office SharePoint Server Search
For a system with the Windows SharePoint Services Database service enabled, the command
creates a backup specification that has the SqlServerWriter (Microsoft SQL Server 2005/2008) or
MSDE writer (Microsoft SQL Server 2000) object selected ("Selection of Microsoft Office SharePoint
Server 2007 databases" below).
Selection of Microsoft Office SharePoint Server 2007 databases
Integration Guide
Chapter 6: Data Protector Microsoft SharePoint Server Server VSS based solution
HPE Data Protector (9.07) Page 216 of 803
For a system with the Windows SharePoint Services Help Search and Office SharePoint
Server Search services enabled, the command creates a backup specification that has the SPSearch
VSS Writer and OSearch VSS Writer objects selected ("Selecting Microsoft Office SharePoint
Server 2007 search index files" below).
Selecting Microsoft Office SharePoint Server 2007 search index files
Microsoft SharePoint Server 2010
In a Microsoft SharePoint Server 2010 environment, the command creates a separate backup
specification for each Microsoft SharePoint Server system that has at least one of the following
services enabled:
l SharePoint Foundation Database
l SharePoint Foundation Help Search
l SharePoint Server Search 14
l FAST Search Server 2010 for SharePoint (FAST Search)
For a system with the SharePoint Foundation Database service enabled, the command creates a
backup specification that has the SqlServerWriter (Microsoft SQL Server 2005/2008) object
selected.
For a system with the SharePoint Foundation Help Search and SharePoint Server Search
services enabled, the command creates a backup specification that has the SPSearch4 VSS Writer
and OSearch14 VSS Writer objects selected.
For a system with the FAST Search Server 2010 service enabled, the command creates a filesystem
backup specification that has the FASTSearch home folder selected, excluding bin and lib folders
which contain FAST executables.
Integration Guide
Chapter 6: Data Protector Microsoft SharePoint Server Server VSS based solution
HPE Data Protector (9.07) Page 217 of 803
Microsoft SharePoint Server 2013
In a Microsoft SharePoint Server 2013 environment, the command creates a separate backup
specification for each Microsoft SharePoint Server system that has at least one of the following
services enabled:
l SharePoint Foundation Database
l SharePoint Server Search 15
For a system with the SharePoint Foundation Database service enabled, the command creates a
backup specification that has the SqlServerWriter (Microsoft SQL Server 2008/2012) object
selected.
For a system with the SharePoint Server Search services enabled, the command creates a backup
specification that has the OSearch15 VSS Writer objects selected.
Considerations
l Microsoft Office SharePoint Server 2007: If the Office SharePoint Server Search service is
enabled on two separate Microsoft SharePoint Server systems so that one is assigned the Query
and the other the Indexing role, the command creates a backup specification only for the system
with the Indexing role. It is not created for the one with the Query role. To restore index files on the
Query system, copy the files from the Indexing system to the Query system after the restore. For
details, see the section "Restoring index files on the Query system" on page 235”.
l The command options enable you to split the process into two parts: first you create the backup
specifications and then you start backup sessions. In this way, you can manually modify the newly-
created backup specifications in the Data Protector GUI before the backup is actually started.
l If Microsoft SQL Server instances are used not only by Microsoft SharePoint Server but also by
other database applications, modify the backup specifications so that only the databases that
belong to Microsoft SharePoint Server are selected for backup. See the section "Modifying backup
specifications" on page 224.
l If you have Microsoft SQL Server database mirroring enabled, a failover can occur and so a different
Microsoft SQL Server system becomes active. Since the command creates backup specifications
only for the currently active Microsoft SQL Server systems, it is advisable to update (recreate) the
backup specifications before the backup is started.
The command syntax
SharePoint_VSS_backup.ps1 –help |-version
SharePoint_VSS_backup.ps1 –createonly CreateOptions
SharePoint_VSS_backup.ps1 –backuponly BackupOptions
SharePoint_VSS_backup.ps1 –resumefarm [-preview] | -resumecert
CreateOptions
-device DevName
[-overwrite]
[-prefix PrefixName]
Integration Guide
Chapter 6: Data Protector Microsoft SharePoint Server Server VSS based solution
HPE Data Protector (9.07) Page 218 of 803
[-excludeindex]
BackupOptions
[-outfile PathToFile]
[-prefix PrefixName]
[-preview]
[-reduce]
[-mode {full | incremental | incremental1 ... | incremental9}]
[-timeout Timeout]
l The command must be executed from the Data_Protector_homebin directory on the front-end
Web Server system. Ensure that you are logged in under a user account that is configured as
described in "Configuring user accounts" on page 214 and that you open the command prompt with
administrative rights.
l Do not close the PowerShell console while the backup session is in progress. If you close the
console during the backup, some actions are not performed: the backup sessions started do finish,
but the farm does not resume the original state. To resume the farm, first execute the command with
the –resumefarm option and then unquiesce the farm manually using the Microsoft SharePoint
Server Central Administration or stsadm.
Option description
-help Displays the SharePoint_VSS_
backup.ps1 command usage.
-version Displays the SharePoint_VSS_
backup.ps1 version.
–createonly If this option is specified, Data
Protector only creates backup
specifications. Backup is not started.
–backuponly If this option is specified, Data
Protector only starts backup sessions
using the existing backup
specifications. The -device option is
not required.
-deviceDevName Specifies which Data Protector device
to use for backup. You can specify only
one device.
If only one device is used to back up a
multi-system farm, the corresponding
backup sessions cannot run in parallel.
This prolongs the time during which the
farm is in read-only mode. Specifically,
the farm is in read-only mode from the
moment when the backup sessions are
started up until all VSS snapshots are
Integration Guide
Chapter 6: Data Protector Microsoft SharePoint Server Server VSS based solution
HPE Data Protector (9.07) Page 219 of 803
created.
To enable backup sessions to run in
parallel, select different or additional
devices in each backup specification
before the backup is started. See the
section "Modifying backup
specifications" on page 224.
–overwrite By default, Data Protector does not
create backup specifications if they
already exist. If this option is specified,
Data Protector overwrites the existing
backup specifications with the newly-
created ones. Not applicable if –
backuponly is specified.
-prefixPrefixName With this option specified, the backup
specifications are created under a
different name: SharePoint_VSS_
backup_PrefixName_ClientName.
In case of backup, this option specifies
which backup specifications to use:
those which name contains
PrefixName.
Non-ASCII characters in PrefixName
are not supported.
-outfilePathToFile If this option is specified, backup
specification names, errors, sessions
outputs, and omnir restore commands
are written to the specified file.
-preview If this option is specified, Data
Protector displays information about the
Microsoft SharePoint Server
environment and describes the related
actions without actually performing
them.
-reduce Microsoft SharePoint Server 2010: If
this option is specified, the command
excludes mirrored query components
from backup to reduce the backup size.
Microsoft SharePoint Server 2013: If
this option is selected, the command
selects primary index replicas of each
index partition to reduce the backup
size.
Integration Guide
Chapter 6: Data Protector Microsoft SharePoint Server Server VSS based solution
HPE Data Protector (9.07) Page 220 of 803
-excludeindex Applicable only to a Data Protector
standard filesystem backup of the
FAST Search index files (Microsoft
SharePoint Server 2010/2013). If this
option is specified, Data Protector
excludes data_index folder contained
in the FASTSearch home folder from
backup specification. This way, the
backup is faster, but the restore is more
time consuming. The option enables
balancing between a backup size and a
time to recovery.
-mode
{
full
|
incremental
|incremental1...
|incremental9}
Applicable only to a Data Protector
standard filesystem backup of the
FAST Search index files (Microsoft
SharePoint Server 2010/2013). With
this option specified, either a Full or
Incremental or leveled incremental
backup can be started. By default, the
Full backup is performed.
When the incremental option is
specified and the Full backup does not
exist, the option is ignored and the Full
filesystem backup of the FAST Search
index files is started.
-resumecert Applicable only to Microsoft FAST
Search Server 2010/2013. If this option
is specified, the FAST Search
certificates for the content and the
query connectors are reinstalled.
The SharePoint_VSS_backup.ps1 –
resumecert command must be started
on the Microsoft SharePoint Server
system where the SharePoint Server
Search 14 service is enabled.
-resumefarm To be used after restore. This option
returns the farm to a working state by
resuming all background activities and
crawling, unlocking sites, and starting
Microsoft SharePoint Server services.
The command with the -resumefarm
option specified uses the WMI
(Windows Management
Instrumentation) to remotely start any
stopped SharePoint services. To
Integration Guide
Chapter 6: Data Protector Microsoft SharePoint Server Server VSS based solution
HPE Data Protector (9.07) Page 221 of 803
ensure its proper operation, an
exception must be added to the
Windows Default Firewall for Remote
administration, which adds the WMI
ports, or for the WMI directly. For
details, see:
http://support.microsoft.com/kb/154596
.
-timeoutTimeout This option sets the timeout in minutes
after which the crawl of the FAST
Search index files is aborted and the
farm is resumed. If not specified, the
default timeout is 15 minutes.
Starting Windows PowerShell
1. Log in to the Microsoft SharePoint Server system where Windows PowerShell and User
Interface component are installed, under a user account that is configured as described in
"Configuring user accounts" on page 214.
2. Open the Windows PowerShell CLI. For example:
Start > Programs > Accessories > Windows PowerShell > Windows PowerShell
3. In case you have Windows User Account Control (UAC) enabled, ensure that you open the CLI
with administrative rights. Otherwise, you will not be able to run the Data Protector PowerShell
command.
4. Ensure that the Windows PowerShell execution policy is set to RemoteSigned or Unrestricted.
"Displaying the Data Protector PowerShell command syntax" on the next page shows how the
Windows PowerShell execution policy is set to Unrestricted and how the Data Protector
PowerShell command syntax is displayed.
Integration Guide
Chapter 6: Data Protector Microsoft SharePoint Server Server VSS based solution
HPE Data Protector (9.07) Page 222 of 803
Displaying the Data Protector PowerShell command syntax
Creating backup specifications (examples)
1. To create backup specifications in which the backup device filelib_writer1 is specified for
use, execute:
SharePoint_VSS_backup.ps1 –createonly –device filelib_writer1
Integration Guide
Chapter 6: Data Protector Microsoft SharePoint Server Server VSS based solution
HPE Data Protector (9.07) Page 223 of 803
2. To create backup specifications with the label weekly in their names and in which the backup
device dev1 is specified for use, execute:
SharePoint_VSS_backup.ps1 –createonly –device dev1 –prefix weekly
3. Applicable only to a Data Protector standard filesystem backup of the FAST Search index files
(Microsoft SharePoint Server 2010).
To create filesystem backup specifications in which the backup device dev1 is specified for use
and with the data_index folder, contained in the FASTSearch home folder, excluded from the
backup of the FAST Search index files, execute:
SharePoint_VSS_backup.ps1 –createonly –device dev1 -excludeindex
Modifying backup specifications
To modify a backup specification, open the Data Protector GUI. In the Context list, select Backup and,
under MS Volume Shadow Copy Writers or under Filesystem (if performing a standard filesystem
backup of the FAST Search index files), click the name of the backup specification that you want to
modify (see "Selection of Microsoft Office SharePoint Server 2007 databases" on page 216).
Source page
To modify the Source page of the backup specification (for example, you want to back up individual
Microsoft SharePoint Server databases), consider the following:
l The configuration database and the Central Administration content database must both be backed
up during the same time period which starts with the suspend of the Microsoft SharePoint Server
(SharePoint farm) and ends with the resume of the SharePoint farm to ensure data consistency.
l Microsoft Office SharePoint Server 2007: The Shared Services Provider database (SSP_DB),
Search database (SSP_Search_DB), and the associated search index files must all be backed up
during the same time period which starts with the suspend of the Microsoft SharePoint Server
(SharePoint farm) and ends with the resume of the SharePoint farm to ensure data consistency.
l Microsoft SharePoint Server 2007/2010: The Help Search database and the associated index files
must all be backed up during the same time period which starts with the suspend of the Microsoft
SharePoint Server (SharePoint farm) and ends with the resume of the SharePoint farm to ensure
data consistency.
l Microsoft SharePoint Server 2010: The FAST search index files and the FAST Content SSA
crawl components must all be backed up during the same time period which starts with the suspend
of the Microsoft SharePoint Server (SharePoint farm) and ends with the resume of the SharePoint
farm to ensure data consistency.
l Microsoft SharePoint Server 2010/2013: The SharePoint Service Applications, Search database
(SSA_Search_DB), and the associated search index files must all be backed up during the same time
period which starts with the suspend of the Microsoft SharePoint Server (SharePoint farm) and ends
with the resume of the SharePoint farm to ensure data consistency.
Otherwise, after restore, the Microsoft SharePoint Server data may not be consistent.
Integration Guide
Chapter 6: Data Protector Microsoft SharePoint Server Server VSS based solution
HPE Data Protector (9.07) Page 224 of 803
Destination page
In the Destination page of the backup specification, you can select different or additional devices and
set the device and media options.
Options page
In the Options page of the backup specification, you can modify backup options. For the standard
filesystem backup of the FAST search index files leave the Use Shadow Copy option specified to
enable the use of the VSS.
Starting backup sessions (examples)
1. To preview the actions that are performed when a backup session is started, execute:
SharePoint_VSS_backup.ps1 –backuponly –prefix dev –preview
The following output is from a Microsoft Office SharePoint Server 2007 environment:
[%=[%=[%=[%=[%=[%=[%=[%=[%=[%==
Starting MOSS backup command
02/10/2011 03:16:30
[%=[%=[%=[%=[%=[%=[%=[%=[%=[%==
--------------------------------
List of hosts and their services
--------------------------------
virtual20
Application Server
Windows SharePoint Services Help Search
Windows SharePoint Services Database
Information Management Policy Configuration Service
Office SharePoint Server Search
Shared Services Timer
Office SharePoint Server Search Admin Web Service
Excel Calculation Services
Single Sign-on Service
SSP Job Control Service
Portal Service
Office SharePoint Server Search
Document Conversions Launcher Service
Document Conversions Load Balancer Service
Windows SharePoint Services Web Application
Central Administration
Windows SharePoint Services Incoming E-Mail
Windows SharePoint Services Administration
Windows SharePoint Services Timer
VIRTUAL21
Application Server
Windows SharePoint Services Help Search
Integration Guide
Chapter 6: Data Protector Microsoft SharePoint Server Server VSS based solution
HPE Data Protector (9.07) Page 225 of 803
Office SharePoint Server Search
Shared Services Timer
Office SharePoint Server Search Admin Web Service
Single Sign-on Service
SSP Job Control Service
Portal Service
Office SharePoint Server Search
Windows SharePoint Services Web Application
Windows SharePoint Services Administration
Windows SharePoint Services Help Search
Windows SharePoint Services Timer
VIRTUAL23
Application Server
Windows SharePoint Services Help Search
Office SharePoint Server Search
Shared Services Timer
Office SharePoint Server Search Admin Web Service
Single Sign-on Service
SSP Job Control Service
Portal Service
Office SharePoint Server Search
Windows SharePoint Services Web Application
Windows SharePoint Services Administration
Windows SharePoint Services Help Search
Windows SharePoint Services Timer
--------------------------------
SQL hosts list
virtual20
Index hosts list
virtual20
VIRTUAL21
VIRTUAL23
Help search hosts list
VIRTUAL21
VIRTUAL23
-------------------
SUSPENDING FARM
02/10/2011 03:16:43
-------------------
Farm SharePoint_Config
Service Windows SharePoint Services Help Search on host VIRTUAL21
-> Pausing background activity ...
... background activity paused.
Integration Guide
Chapter 6: Data Protector Microsoft SharePoint Server Server VSS based solution
HPE Data Protector (9.07) Page 226 of 803
Service Windows SharePoint Services Help Search on host VIRTUAL23
-> Pausing background activity ...
... background activity paused.
Web applications:
Display name: Recovery Web Application
Alternate URL: http://virtual20:999
Display name: SharePoint - 123
Alternate URL: http://virtual20:123
Web site URL: http://virtual20:123/ssp/admin
Root title: Shared Services Administration: SSP1
-> Setting lock state to readonly
Crawled by: , id
Crawl status:
-> Pausing background activity
...
Quiesce status is: Quiesced
-------------------
SUSPENDING END
02/10/2011 03:18:28
-------------------
-> Starting backups...
Starting backup: omnib -msvssw_list SharePoint_VSS_backup_dev_virtual20  -
barmode full
Starting backup: omnib -msvssw_list SharePoint_VSS_backup_dev_VIRTUAL21  -
barmode full
Starting backup: omnib -msvssw_list SharePoint_VSS_backup_dev_VIRTUAL23  -
barmode full
Waiting while VSS creates Volume Shadow Copies ...
Please wait. DO NOT close PowerShell console!
After shadow copies are created, the command will resume farm
and display Data Protector backup session(s) output(s).
SUCCESS: Volume Shadow Copy successfully created.
Host : virtual20
SUCCESS: Volume Shadow Copy successfully created.
Host : VIRTUAL21
SUCCESS: Volume Shadow Copy successfully created.
Host : VIRTUAL23
-------------------
RESUMING FARM
02/10/2011 03:18:28
-------------------
Service Windows SharePoint Services Help Search on host VIRTUAL21
-> Resuming background activity ...
Integration Guide
Chapter 6: Data Protector Microsoft SharePoint Server Server VSS based solution
HPE Data Protector (9.07) Page 227 of 803
... background activity resumed
Service Windows SharePoint Services Help Search on host VIRTUAL23
-> Resuming background activity ...
... background activity resumed
Web site URL: http://virtual20:123/ssp/admin
Root title: Shared Services Administration: SSP1
-> Reverting lock for site http://virtual20:123/ssp/admin to none
-> Resuming background activity
...
-------------------
RESUMING END
02/10/2010 03:19:18
-------------------
[%=[%=[%=[%=[%=[%=[%=[%=[%=[%==
MOSS backup command finished
02/10/2011 03:19:18
Running time 00:02:48.3336122
[%=[%=[%=[%=[%=[%=[%=[%=[%=[%==
2. To start backup sessions using the existing backup specifications that have no prefix in their
names, execute:
SharePoint_VSS_backup.ps1 –backuponly
3. To start backup sessions using the existing backup specifications that have the prefix weekly in
their names, execute:
SharePoint_VSS_backup.ps1 –backuponly –prefix weekly
4. To start backup sessions using the existing backup specifications that have no prefix in their
names and to save the output of the sessions and the associated restore commands to the file
c:logsshp.log, execute:
SharePoint_VSS_backup.ps1 –backuponly –outfile C:logsshp.log
5. To start incremental filesystem backup sessions of the FAST Search index files (Microsoft
SharePoint Server 2010), execute:
SharePoint_VSS_backup.ps1 -backuponly -mode incremental
Scheduling backup sessions
You can schedule backup sessions using the Windows system scheduler.
1. On the front-end Web server system, create a Windows PowerShell scheduled task. Go to:
Start > Settings > Control Panel > Scheduled Tasks > Add Scheduled Task
2. Open advanced properties for the task.
Integration Guide
Chapter 6: Data Protector Microsoft SharePoint Server Server VSS based solution
HPE Data Protector (9.07) Page 228 of 803
Scheduling a backup session using the Windows scheduler
In the Run text box, enter:
Windows_PowerShell_home powershell.exe SharePoint_VSS_backup.ps1[Options]
For details on Options, see "The command syntax" on page 218.
In the Start in text box, enter:
Data_Protector_home bin
In the Run as text box, enter a Windows domain user account DOMAINUserName that is configured as
described in "Configuring user accounts" on page 214.
Restore
To restore Microsoft SharePoint Server data:
l Stop Microsoft SharePoint Server services
l Restore the data.
l Return the farm to a working state.
For details, see the following sections.
Integration Guide
Chapter 6: Data Protector Microsoft SharePoint Server Server VSS based solution
HPE Data Protector (9.07) Page 229 of 803
Before you begin
l Stop and disable the following services:
l IIS Admin Service (only for Internet Information Services 6.0 on Windows Server 2003, when
the whole farm is restored)
l Office SharePoint Server Search (Microsoft Office SharePoint Server 2007)
l SharePoint Server Search 14 (Microsoft SharePoint Server 2010)
l SharePoint Server Search 15 (Microsoft SharePoint Server 2013)
In addition, stop the following services:
Microsoft Office SharePoint Server 2007:
l Windows SharePoint Services Administration
l Windows SharePoint Services Search
l Windows SharePoint Services Timer
Microsoft SharePoint Server 2010:
l SharePoint 2010 Administration
l SharePoint Foundation Search V4
l SharePoint 2010 Timer
l SharePoint 2010 Tracing
l FAST Search for SharePoint
l FAST Search for SharePoint Monitoring
Microsoft SharePoint Server 2013:
l SharePoint Administration
l SharePoint Search Host Controller
l SharePoint Timer Service
l SharePoint Tracing Service
l Put the Microsoft SQL Server instance offline if you plan to restore one of the following Microsoft
SQL Server databases:
l master
l model
Integration Guide
Chapter 6: Data Protector Microsoft SharePoint Server Server VSS based solution
HPE Data Protector (9.07) Page 230 of 803
l msdb
l a database for which Microsoft SQL Server mirroring is enabled
Note:
l If you use SqlServerWriter, you can restore the model and msdb databases also when the
Microsoft SQL Server instance is online. This is one advantage over MSDE writer.
l Microsoft SQL Server mirroring : If the original and mirror database reside in separate Microsoft
SQL Server instances, put offline both Microsoft SQL Server instances.
Restoring data
You can restore Microsoft SharePoint Server data using the Data Protector GUI or CLI.
Considerations
l The configuration database and the Central Administration content database must both be restored
using backups from the same point in time (the backups performed in the same period in which the
Microsoft SharePoint Server (SharePoint farm) was in suspended mode) to ensure the data
consistency. Since the configuration database and the Central Administration content database
contain system-specific information, you can restore them only to the original environment or to an
environment that has precisely the same configuration, software updates, server names, and
number of servers.
l Microsoft Office SharePoint Server 2007: The Shared Services Provider database (SSP_DB),
Search database (SSP_Search_DB), and the associated search index files must all be restored using
backups from the same point in time (the backups performed in the same period in which the
Microsoft SharePoint Server (SharePoint farm) was in suspended mode) to ensure data
consistency.
l Microsoft SharePoint Server 2007/2010: The Help Search database and the associated index files
must all be restored using backups from the same point in time (the backups performed in the same
period in which the Microsoft SharePoint Server (SharePoint farm) was in suspended mode) to
ensure data consistency.
l Microsoft SharePoint Server 2010:
l Since the FAST configuration database and the FAST Search home folder contain system-
specific information, you can restore them only to the original environment or to an environment
that has precisely the same configuration, software updates, server names, and number of
servers.
l The FAST Search index files and the FAST Content SSA crawl components must all be restored
using backups from the same point in time (the backups performed in the same period in which
the Microsoft SharePoint Server (SharePoint farm) was in suspended mode) to ensure data
consistency.
l Microsoft SharePoint Server 2010/2013: The SharePoint Service Applications, Search database
(SSA_Search_DB) and the associated index files must all be restored using backups from the same
point in time (the backups performed in the same period in which the Microsoft SharePoint Server
Integration Guide
Chapter 6: Data Protector Microsoft SharePoint Server Server VSS based solution
HPE Data Protector (9.07) Page 231 of 803
(SharePoint farm) was in suspended mode) to ensure data consistency.
l The following table shows which VSS restore modes are supported for which writers:
VSS supported restore modes and writers
Writers
VSS restore modes
Restore to another client Restore files to temporary location
MSDE writer
SqlServerWriter
No Yes (manual attach needed)
OSearch VSS writer
OSearch14 VSS
writer/OSearch15 VSS
writer
Yes No
SPSearch VSS writer
SPSearch4 VSS writer
Yes No
Prerequisites
l Applicable only to a Data Protector filesystem restore of the FAST Search index files (Microsoft
SharePoint Server 2010). Before restoring the FAST Search index files, the Overwrite option must
remain selected to ensure the data consistency. It is selected by default.
Restoring using the Data Protector GUI
1. In the Context List, click Restore.
2. In the Scoping Pane, expand MS Volume Shadow Copy Writers, expand the client which data
you want to restore, and then click MS Volume Shadow Copy Writers.
If performing a filesystem restore of the FAST Search index files (Microsoft SharePoint Server
2010), expand Filesystem, expand the client which data you want to restore, and then click the
filesystem object.
3. In the Source page, select the data that you want to restore.
Integration Guide
Chapter 6: Data Protector Microsoft SharePoint Server Server VSS based solution
HPE Data Protector (9.07) Page 232 of 803
Selecting Microsoft Office SharePoint Server 2007 databases for restore
Selecting Microsoft Office SharePoint Server 2007 Search index files for restore
4. In the Options page, specify the restore options.
Integration Guide
Chapter 6: Data Protector Microsoft SharePoint Server Server VSS based solution
HPE Data Protector (9.07) Page 233 of 803
5. In the Devices page, select devices to use for restore.
6. Click Restore, review your selection, and click Finish.
Restoring using the Data Protector CLI
You can restore Microsoft SharePoint Server data using the Data Protector omnir command. For
details, see the omnir man page or the HPE Data Protector Command Line Interface Reference.
If you specified the –outfile option when you ran backup sessions, you can find the necessary omnir
commands in the specified file. The following is an example of the omnir command from such a file.
omnir -vss -barhost SHP-APP
-session 2011/09/25-13
-tree "/SqlServerWriter(SQL Server 2005:SQLWriter)/SHP-APP/master"
-session 2011/09/25-13
-tree "/SqlServerWriter(SQL Server2005:SQLWriter)/SHP-APP/model"
-session 2011/09/25-13
-tree "/SqlServerWriter(SQL Server 2005:SQLWriter/SHP-APP/msdb"
-session 2011/09/25-13
-tree "/SqlServerWriter(SQL Server 2005:SQLWriter)/SHP-APP/
WSS_Content_SSPAdminAccounting"
-session 2011/09/25-13
-tree "/SqlServerWriter(SQL Server 2005:SQLWriter)/SHP-APP/SSP_Accounting"
-session 2011/09/25-13
-tree "/SqlServerWriter(SQL Server 2005:SQLWriter)/
SHP-APP/SSP_Accounting_Search"
Limitations
The omnir command syntax should not contain more than 8191 characters. If you have so many –tree
objects that the syntax exceeds 8191 characters, split the objects and run two separate sessions.
After the restore
After the restore:
1. Enable and start the service IIS Admin Service (only for IIS 6 on Windows Server 2003, when
the whole farm was restored)
2. Enable the service Office SharePoint Server Search, SharePoint Server Search 14, or
SharePoint Server Search 15.
3. Bring the Microsoft SQL Server instances online (if offline).
4. Return the farm to a working state (that is, resume background activities and crawling, unlock
sites, and start the Microsoft SharePoint Server services) by executing:
SharePoint_VSS_backup.ps1 –resumefarm
Note:
l The command uses the WMI (Windows Management Instrumentation) to remotely start
any stopped SharePoint services. Ensure its proper operation by adding an exception to
the Windows Default Firewall for Remote administration, which adds the WMI ports, or
Integration Guide
Chapter 6: Data Protector Microsoft SharePoint Server Server VSS based solution
HPE Data Protector (9.07) Page 234 of 803
for the WMI directly. For details, see: http://support.microsoft.com/kb/154596.
l If the FAST Search certificates for the content and query connectors are out of sync, you
can reinstall them by executing:
SharePoint_VSS_backup.ps1 -resumecert
Start the command on the Microsoft SharePoint Server system where the SharePoint
Server Search 14 service is enabled.
Restoring index files on the Query system
This section is applicable for Microsoft Office SharePoint Server 2007 only. The Office SharePoint
Server Search service is enabled on two separate Microsoft Office SharePoint Server 2007 systems,
so that one is assigned the Indexing and the other the Query role.
To copy the newly restored index files from the Indexing system to the Query system, perform the
following steps (depending on which Microsoft Office SharePoint Server 2007 and Windows Shared
Services service pack you have):
Service Pack 1:
1. On the Query system, stop and disable the service Office SharePoint Server Search.
2. Copy the index files from the Indexing to the Query system.
By default, index files are located in the C:Program FilesMicrosoft Office
Servers12.0DataOffice ServerApplications directory.
3. On the Query system, enable and start the service Office SharePoint Server Search.
Service Pack 2:
On the Query system, execute:
stsadm –o search –reprovisionindex –ssp SSPName
for each Shared Services Provider separately.
Troubleshooting
This section lists general checks and verifications, plus problems you might encounter when using the
Data Protector Microsoft SharePoint Server VSS based solution.
For Microsoft Volume Shadow Copy troubleshooting information, see the troubleshooting chapter in the
HPE Data Protector Integration Guide for Microsoft Volume Shadow Copy Service.
For general Data Protector troubleshooting information, see the HPE Data Protector Troubleshooting
Guide.
Before you begin
l Ensure that the latest official Data Protector patches are installed. On how to verify this, see the
HPE Data Protector Help index: “patches”.
l For general Data Protector limitations, as well as recognized issues and workarounds, see the HPE
Integration Guide
Chapter 6: Data Protector Microsoft SharePoint Server Server VSS based solution
HPE Data Protector (9.07) Page 235 of 803
Data Protector Product Announcements, Software Notes, and References.
l For an up-to-date list of supported versions, platforms, and other information, see
http://support.openview.hp.com/selfsolve/manuals.
Checks and verifications
If your browsing, backup, or restore failed:
l Examine system errors reported in the debug.log file.
l Check if you can do a filesystem backup and restore on the problematic client. For information, see
the HPE Data Protector Help.
After restore, you cannot connect to the Central Administration
webpage
Problem
After restore, when you try to connect to the Microsoft SharePoint Central Administration webpage, an
error similar to the following is displayed in your web browser:
Windows Internet Explorer:
Retrieving the COM class factory for component with CLSID (BDEADEE2–C265–11D0–BCED-
00A0C90AB50F) failed due to the following error 800703fa.
Mozilla Firefox:
An unexpected error has occurred.
Action
1. Restart Microsoft SharePoint Server services on all clients in the farm.
2. Open the Internet Information Services (IIS) Manager and restart all application pools.
3. In case an application pool fails to be restarted with the following error:
Cannot Restore Application Pool. There was an error while performing this
operation.
wait for a few seconds and then restart the operation.
4. Delete browsing history in your web browser.
5. Log in to the Central Administration webpage.
Backup fails with the error Failed to resume Service Windows
SharePoint Services Help Search
Problem
When you start backup sessions, an error similar to the following is displayed:
Service Windows SharePoint Services Help Search on host
Integration Guide
Chapter 6: Data Protector Microsoft SharePoint Server Server VSS based solution
HPE Data Protector (9.07) Page 236 of 803
MOSS07-INDEX
-> Resuming background activity ...
ERROR: Failed to resume Service Windows SharePoint Services Help Search
on host MOSS07-INDEX
Web site URL: http://moss07-web:2001
Root title: as
-> Resuming background activity
Action
Execute:
SharePoint_VSS_backup.ps1–resumefarm
After restore, a quiesce operation fails
Problem
After you have restored the configuration database and executed SharePoint_VSS_backup.ps1–
resumefarm, the data in the Microsoft SharePoint Server file system caches on front-end Web Server
systems is not consistent with the data in the newly-restored configuration database. When you try to
quiesce the farm, the operation fails with the following error:
An unhandled exception occurred in the user interface. Exception
Information: An update conflict has occurred, and you must re-try
this action. The object SessionStateService Parent=SPFarm Name=<
farm_config_database_name > is being updated by < domainusername
>, in the w3wp process, on machine < servername >. View the tracing
log for more information about the conflict.
Action
Clear the Microsoft Office SharePoint Server file system cache on all server systems in the farm.
For details, see: http://support.microsoft.com/kb/939308.
After restore, you cannot connect to the FAST Search Server
Problem
After restore, when you try to connect to the Microsoft FAST Search Server 2010 system for
SharePoint, the operation fails.
FAST Query SSA search operations display an error similar to the following:
The search request was unable to connect to the Search Service.
Action
Execute:
Integration Guide
Chapter 6: Data Protector Microsoft SharePoint Server Server VSS based solution
HPE Data Protector (9.07) Page 237 of 803
SharePoint_VSS_backup.ps1 -resumecert
Note: The VSS based solution copies the FAST Search certificate FASTSearchCert.pfx from the
FAST Admin Server system to the SharePoint Server system and installs it. Also, the SharePoint
certificate is copied and installed to each FAST Search Server system. For details, see:
http://technet.microsoft.com/en-us/library/ff381244.aspx.
The SharePoint_VSS_backup.ps1 script stops responding and the
farm stays in read only mode
Problem
When starting a backup, the SharePoint_VSS_backup.ps1 script stops responding when a crawl of
the Microsoft SharePoint Server is being performed. The issue can appear due to external conditions
such as a corrupted SSA index, the need to reissue the certificate manually and so on.
As a result, the farm stays in read-only mode.
Action
Normally, the crawl should be aborted automatically after 15 minutes. If this does not happen:
1. Abort the script by pressing Ctrl+C.
2. Manually resume the farm.
You can specify a different timeout after which the crawl is aborted and the farm is resumed by using
the -timeout option.
SharePoint Search service application not operational after
restore
Problem
After restoring the SharePoint Search service application (SSA) and resuming the SharePoint Server
2013 farm, the SSA status reads Paused for:External request instead of Running, indicating that
the SSA is not operational.
Action
Perform the following steps:
1. Using the SharePoint Online Server Management Shell, export the SharePoint Search service
application (SSA) topology:
$ssa = Get-SpenterpriseSearchServiceApplication -Identity "NameOfSSA"
Export-SPEnterpriseSearchTopology -SearchApplication $ssa -Filename
"TopologyFilename.xml"
2. Record the SSA application pool identify if it exists:
$ssaAppPool = $ssa.ApplicationPool
Integration Guide
Chapter 6: Data Protector Microsoft SharePoint Server Server VSS based solution
HPE Data Protector (9.07) Page 238 of 803
If it does not exist, create it by executing:
$ssaAppPool = New-SPServiceApplicationPool -name "ApplicationPoolName" -account
"DomainUsername"
3. Delete the SSA by executing:
$ssa = Get-SPEnterpriseSearchServiceApplication -Identity "NameOfSSA"
Remove-SPEnterpriseSearchServiceApplication -Identity $ssa -RemoveData
Remove-SPEnterpriseSearchServiceApplicationProxy -Identity "NameOfSSAProxy"
4. Using the Data Protector Microsoft Volume Shadow Copy Service integration, restore the SSA
databases with the Microsoft SQL Server VSS Writer. Ensure the database names start with the
name of SSA.
5. Using the SharePoint Online Server Management Shell, restore the SSA itself by executing:
Restore-SPEnterpriseSearchServiceApplication -Name "NameOfSSA" -ApplicationPool
$ssaAppPool -TopologyFile "TopologyFilename.xml" -KeepId
6. Create the SSA proxy by executing:
$ssa = Get-SPEnterpriseSearchServiceApplication -Identity "NameOfSSA"
New-SPEnterpriseSearchServiceApplicationProxy -Name "NameOfSSAProxy" -
SearchApplication $ssa
7. Stop the SharePoint Search Host Controller service on all systems where the SSA indexing
components are installed. Execute the command:
Stop-Service SPSearchHostController
8. Using the Data Protector Microsoft Volume Shadow Copy Service integration, restore the SSA
index files with the OSearch VSS Writer.
9. Using the SharePoint Online Server Management Shell, start the SharePoint Search Host
Controller service on all systems where the SSA indexing components are installed:
Start-Service SPSearchHostController
10. Resume the SSA by executing:
$ssa = Get-SpenterpriseSearchServiceApplication -Identity "NameOfSSA"
Resume-SPEnterpriseSearchServiceApplication $ssa
Integration Guide
Chapter 6: Data Protector Microsoft SharePoint Server Server VSS based solution
HPE Data Protector (9.07) Page 239 of 803
Page 240 of 803HPE Data Protector (9.07)
Integration Guide
Chapter 6: Data Protector Microsoft SharePoint Server Server VSS based solution
Chapter 7: Data Protector Microsoft Exchange
Server 2007 integration
Introduction
This chapter explains how to configure and use the Data Protector Microsoft Exchange Server 2007
integration. It describes the concepts and methods you need to understand to back up and restore
Microsoft Exchange Server (Exchange Server) database objects.
Data Protector offers interactive and scheduled online backups of the following types:
Exchange Server online backup types
Full database backup Includes all data (database and all log files) regardless of the changes
made after the last backup.
Incremental backup Includes log files only. Refers to the previous full or incremental backup,
whichever was performed last. After the backup, log files are deleted.
Before you run an incremental backup, ensure that a full database backup
exists. Otherwise, a restore from such an incremental backup session
fails.
Using the Exchange Server integration, you can back up and restore the whole server or particular
databases listed below:
l Microsoft Exchange Server (Microsoft Information Store)
l Microsoft Exchange Server (Microsoft Key Management Service)
l Microsoft Exchange Server (Microsoft Site Replication Service)
l Single mailboxes. See "Data Protector Microsoft Exchange Single Mailbox integration" on page 305.
This chapter provides information specific to this integration. For general Data Protector procedures
and options, see the HPE Data Protector Help.
Integration concepts
Data Protector integrates with Exchange Server through the Data Protector ese_bar.exe executable,
installed on Exchange Server. It controls the activities between Exchange Server and Data Protector
backup and restore processes.
You can perform interactive and scheduled full and incremental database backups. The last full backup
combined with incremental prevents data loss if a disk failure occurs. Transaction logs are backed up
to perform rollforward recovery.
Exchange Server databases are grouped into storage groups. Exchange Server 2007 supports up to
50 storage groups and up to 50 databases, where each storage group is limited to a maximum of 5
HPE Data Protector (9.07) Page 241 of 803
databases. The databases within a storage group are backed up sequentially. Storage groups are
backed up in parallel. The maximum number of devices used in a session equals the number of storage
groups you want to back up.
Using the Data Protector User Interface, you define which objects and object versions to restore. Data
Protector then passes the information about objects and backup versions to the backup API. General
Media Agents are started and the data flows from the media to the target Exchange Server.
See "Data Protector Exchange Server integration architecture" below.
Data Protector Exchange Server integration architecture
Legend
SM Data Protector Session Manager: Backup Session Manager during
backup and Restore Session Manager during restore.
Backup API The Microsoft defined interface that enables data transfer between Data
Protector and Exchange Server.
MA Data Protector General Media Agent.
Storage Group A collection of mailbox stores and public folder stores that share a set of
transaction log files.
Configuring the integration
Prerequisites
l You need to have the Data Protector online extension license-to-use (LTU) for Windows to be able to
use the Data Protector Microsoft Exchange Server integration.
Integration Guide
Chapter 7: Data Protector Microsoft Exchange Server 2007 integration
HPE Data Protector (9.07) Page 242 of 803
For more information, see the HPE Data Protector Installation Guide.
l Ensure that you correctly installed and configured Exchange Server.
l For supported versions, platforms, devices, and other information, see the latest support
matrices at http://support.openview.hp.com/selfsolve/manuals.
l For information on installing, configuring, and using Exchange Server, see the Exchange Server
documentation.
l Ensure that you correctly installed Data Protector. For information on installing Data Protector in
various architectures and installing the Data Protector Exchange Server integration , see the HPE
Data Protector Installation Guide.
Every Exchange Server system to be used with Data Protector must have the MS Exchange
Integration component installed.
Limitations
l Due to incompatibility between Microsoft Exchange Server versions, backup objects belonging to a
particular Exchange Server version cannot be restored to Data Protector clients on which a different
Exchange Server version is installed.
Before you begin
l Configure devices and media for use with Data Protector. For instructions, see the HPE Data
Protector Help index: “configuring devices” and “creating media pools”.
l To test whether Exchange Server and Cell Manager communicate properly, configure and run a Data
Protector filesystem backup and restore. For instructions, see the HPE Data Protector Help.
l Before performing incremental backups, disable circular logging for all storage groups.
If the application is cluster-aware, disable circular logging on all cluster nodes.
l Add the Exchange_homebin directory to the Windows Path environment variable:
a. In the Windows Explorer, right-click My Computer and click Properties.
b. In the Properties dialog box, click Advanced and then Environment Variables.
c. Select Path in the System Variables list and click Edit.
d. Add Exchange_homebin in the Variable Value text box and click OK.
If the integration is cluster-aware, perform this procedure on all cluster nodes.
Backup
To run an online backup of an existing Exchange Server backup specification:
l Schedule a backup using the Data Protector Scheduler.
l Start an interactive backup using the Data Protector GUI or CLI.
For information on starting interactive backups using the CLI, see the omnib man page.
Integration Guide
Chapter 7: Data Protector Microsoft Exchange Server 2007 integration
HPE Data Protector (9.07) Page 243 of 803
Limitations
l Backup preview is not supported.
Considerations
l You can perform incremental backups only if circular logging is disabled for the involved Exchange
Server.
Circular logging is a Microsoft Exchange mode, where transaction logs are automatically overwritten
when the data they contain is committed to the database.
If enabled, this option reduces disk storage space requirements, but does not allow you to perform
incremental backups.
l Do not use double quotes (" ") in object-specific pre and post-exec commands.
Configuring Exchange Server Backup
To configure a backup:
1. Configure devices and media for backup.
2. Create a Data Protector Exchange Server backup specification.
Creating backup specifications
Create a backup specification using the Data Protector Manager:
1. In the Context List, click Backup.
2. In the Scoping Pane, expand Backup Specifications, right-click MS Exchange Server, and
click Add Backup.
3. In the Create New Backup dialog box, select the Blank Microsoft Exchange Server Backup
template, and click OK.
Integration Guide
Chapter 7: Data Protector Microsoft Exchange Server 2007 integration
HPE Data Protector (9.07) Page 244 of 803
Selecting a blank template
4. In Client, select Exchange Server. For cluster environments, select the virtual server of the
Exchange Server resource group.
5. In Application database, select one of the following:
l Microsoft Exchange Server (Microsoft Information Store)
l Microsoft Exchange Server (Microsoft Key Management Service) (if installed)
l Microsoft Exchange Server (Microsoft Site Replication Service) (if installed)
6. For information on the User and group/domain options, press F1.
7. Click Next.
Client name and application database
Integration Guide
Chapter 7: Data Protector Microsoft Exchange Server 2007 integration
HPE Data Protector (9.07) Page 245 of 803
8. Select Exchange Server databases you want to back up.
Backup objects
9. Click Next.
10. Select the device(s). Click Properties to set the device concurrency, media pool, and
preallocation policy. For more information on options, click Help.
11. To create additional backup copies (mirrors), click Add mirror/Remove mirror. Select separate
Integration Guide
Chapter 7: Data Protector Microsoft Exchange Server 2007 integration
HPE Data Protector (9.07) Page 246 of 803
devices for each mirror. The minimum number of devices for mirroring equals the number of
devices used for backup.
For information on object mirroring, see the HPE Data Protector Help index: “object mirroring”.
Note: The recommended maximum device concurrency is two for devices connected directly
to the server, and one for those connected remotely.
Backup devices
12. Click Next to proceed.
13. Select the backup options.
For information on Backup Specification Options and Common Application Options, see the
HPE Data Protector Help.
For information on Application Specific Option, see "SQL Server-specific backup options" on
page 150 or the HPE Data Protector Help.
14. Click Next.
15. Optionally, schedule the backup. For information on scheduler, press F1.
16. Save the backup specification.
Once saved, the backup specification can be started by clicking Start Backup.
Exchange Server specific backup options
You access these options from the Options property page by clicking the Advanced button next to
Application Specific Options.
Integration Guide
Chapter 7: Data Protector Microsoft Exchange Server 2007 integration
HPE Data Protector (9.07) Page 247 of 803
Application-specific options
Application-specific options
Pre-exec Specifies a command with arguments or a script started on Exchange
client before backup. Only the filename must be provided in the backup
specification.
Post-exec Specifies a command with arguments or a script started on Exchange
client after backup. Only the filename must be provided in the backup
specification.
Note: Pre- and post-exec scripts must reside on the Exchange Server in the default Data Protector
commands directory.
Scheduling backups
You can run unattended backups at specific times or periodically. For details on scheduling, see the
HPE Data Protector Help index: “scheduled backups”.
Scheduling example
To schedule a database backup at 8:00, 13:00, and 18:00 during weekdays:
1. In the Schedule property page, select the starting date in the calendar and click Add to open the
Schedule Backup dialog box.
2. Under Recurring, select Weekly. Under Time options, select 8:00. Under Recurring Options,
select Mon, Tue, Wed, Thu, and Fri.
Click OK.
3. Repeat "In the Schedule property page, select the starting date in the calendar and click Add to
open the Schedule Backup dialog box." above and "Under Recurring, select Weekly. Under Time
options, select 8:00. Under Recurring Options, select Mon, Tue, Wed, Thu, and Fri. " above to
schedule backups at 13:00 and 18:00.
4. Click Apply to save the changes.
Integration Guide
Chapter 7: Data Protector Microsoft Exchange Server 2007 integration
HPE Data Protector (9.07) Page 248 of 803
Note: Incremental backup backs up transaction log files that record changes to the database.
Exchange Server automatically deletes transaction log files after they are backed up.
Starting backup sessions
Interactive backups are run on demand. They are useful for urgent backups or restarting failed backups.
Using the Data Protector GUI
1. In the Context List, click Backup.
2. In the Scoping Pane, expand Backup Specifications and then Filesystem. Right-click the
backup specification you want to use and select Start Backup.
3. Select Backup type and Network load. For information on these options, click Help.
4. Click OK.
Restore
You can restore Exchange Server databases using the Data Protector GUI or CLI.
Considerations
l If the Recovery Storage Group (RSG) exists on the Exchange Server system when a restore
session is started, the restore of databases is redirected to the RSG. To prevent the restore of
databases in such circumstances, set the omnirc option OB2MSESE_CHECK_RSG to 1.
The database (store) must be dismounted before a restore.
To dismount a database, use the Exchange Administration GUI:
1. In the Exchange System Manager window, right-click the backed up object (Mailbox Store or
Public Folder Store), and select Dismount Store from the pop-up menu.
Integration Guide
Chapter 7: Data Protector Microsoft Exchange Server 2007 integration
HPE Data Protector (9.07) Page 249 of 803
Dismounting a database
2. A warning appears. Click Yes to continue dismounting.
When dismounting completes, you may start restore.
After hard recovery, databases can be mounted automatically. See " Exchange Server restore
options" on page 253 for details.
Note: Log files for storage groups are saved in the subdirectory of the specified log directory.
Restoring using the GUI
Proceed as follows using the Data Protector Manager:
1. In the Context List, click Restore.
2. In the Scoping Pane, expand Restore Objects, MS Exchange Server, and then select the client
from which you want to restore. A list of backed up objects is displayed in the Results Area.
3. Select the restore objects.
Integration Guide
Chapter 7: Data Protector Microsoft Exchange Server 2007 integration
HPE Data Protector (9.07) Page 250 of 803
Restore objects
4. To select a backup version, right-click the object and select Properties.
When restoring several databases from the same storage group, ensure that their backup versions
are the same. Otherwise, you need to restore them in separate sessions.
Integration Guide
Chapter 7: Data Protector Microsoft Exchange Server 2007 integration
HPE Data Protector (9.07) Page 251 of 803
Selecting a backup version
Note: Restoring databases to a certain state often requires a multiphase restore (multiple
versions must be restored to retrieve data). During incremental backups, only transaction logs
of storage groups are backed up (without information on physical location of the storage
groups); therefore, you must restore last full backup first and then all transaction log backups
made after the last full backup.
When restoring from a full database backup, make sure you selected database files and transaction
logs from the same version.
Example
Suppose you have the following backup sequence:
F T T F T TTT
and you want to restore the version marked T, then restore all versions in italic: first full and
transaction log backup, second transaction log backup, and the last transaction log backup (Last
restore set (start recovery) selected).
5. In the Options property page, select restore options. See " Exchange Server restore options" on
the next page for details.
6. In the Devices page, select the devices to be used for the restore.
Integration Guide
Chapter 7: Data Protector Microsoft Exchange Server 2007 integration
HPE Data Protector (9.07) Page 252 of 803
For more information on how to select devices for a restore, see the HPE Data Protector Help
index: “restore, selecting devices for”.
7. Click Restore. Review your selection and click Finish to start restore.
The statistics of the restore session, along with the message Session completed
successfully is displayed at the end of the session output.
If Mount databases after recovery is not specified, mount dismounted Information Stores after
restore using the Exchange System Manager.
Exchange Server restore options
Restore to
another client
By default, the target client is the Exchange Server from which the
application data was backed up. Nevertheless, you can restore databases to
a different Exchange Server. The new target server must be a part of the
Data Protector cell and have the MS Exchange Integration component
installed.
Directory for
temporary log
files
Sets the temporary directory for log files restore. Using this directory,
Exchange Server recovers the database - this is called hard recovery.
Last restore set
(start recovery)
Performs a hard recovery after restore. Use to restore the last set of files. If
you do not set this option, start the recovery manually by running eseutil
/cc /t from the appropriate subdirectory of the directory for temporary log
files.
Mount databases
after recovery
Automatically mounts restored databases after hard recovery.
Last consistent
state
Restores the database to its last consistent state. The latest log files,
created after backup, are applied to the restored database during recovery.
Integration Guide
Chapter 7: Data Protector Microsoft Exchange Server 2007 integration
HPE Data Protector (9.07) Page 253 of 803
Restore options
Restoring to another client
1. Install the same version of Exchange Server on a separate system, and install the same
Exchange Server Service Pack version(s).
Note: New system name can be different.
2. On the new Exchange Server, create all storage groups that existed on the backed up Exchange
Server. For every storage group, use the same name, location, and parameters.
3. For every newly created storage group, create all stores (databases) that existed in this particular
storage group on the backed up Exchange Server. When creating a store, use the same name,
location, and parameters.
4. Install the Data Protector Exchange integration on this system.
5. Restore the last full backup of the Exchange Server database. Follow the normal restore
procedure using the Data Protector GUI and set the following options in the Options property
page:
l Restore to another client and specify the target client name.
l The directory for temporary log files on the target client, for example c:EsseRestore.
l Last restore set (start recovery)to restore the last set of files (if you have no
incremental backups of the last full backup).
Integration Guide
Chapter 7: Data Protector Microsoft Exchange Server 2007 integration
HPE Data Protector (9.07) Page 254 of 803
See " Exchange Server restore options" on page 253 for details.
6. Restore all subsequent incremental backups and specify the same directory for temporary log files
on the target client as for the restore of the last full backup.
When restoring the last incremental backup, select Last restore set (start recovery)to
initiate automatic hard recovery of the Exchange Server database. If this option is not set, start
recovery manually by running eseutil /cc /t from the temporary log files directory.
If hard recovery is initiated after restore of the last set of files (Last restore set (start
recovery)selected), temporary log files are deleted after recovery.
Restoring using the CLI
To perform a restore using CLI, execute the following command:
omnir -msese
-barhost ClientName [-destination ClientName]
-appname full_application_name {-base DBName -session BackupID}...
-logpath Path [-last [-mount] [-consistent]]
Note: A backup ID is a point in time. All objects (backup data) created in a backup session have
the same backup ID, which is the same as the session ID of the backup session.
Mirrored objects and objects created in an object copy session have the same backup ID as
objects created in the original backup session. Suppose the media set created in the original
backup session no longer exists, but the media set created in an object copy session still exists.
To restore the objects, you must specify the session ID of the original backup session (that is, the
backup ID) and not the session ID of the object copy session.
The omnir syntax does not let you specify from which object copy to restore if several copies of the
same object exist. This is only possible using the Data Protector GUI by setting the media
allocation priority list.
For the description of options, see the omnir man page.
Example
To restore Information Store with the /First Storage Group/STORE/Public Folder Store store
and /First Storage Group/LOGS/Logs logs to computer.company.com (where it was backed up),
using the backup ID 2010/07/07-13, plus restore log files to c:temp, perform hard recovery after
restore and mount the database after hard recovery, execute:
omnir -msese -barhost computer.company.com -appname "Microsoft Exchange Server
(Microsoft Information Store)" -base "/First Storage Group/LOGS/Logs" -session
"2010/07/07-13" -base "/First Storage Group/STORE/Public Folder Store" -session
"2010/07/07-13" -logpath c:temp -last -mount
Integration Guide
Chapter 7: Data Protector Microsoft Exchange Server 2007 integration
HPE Data Protector (9.07) Page 255 of 803
Troubleshooting
This section lists general checks and verifications, plus problems you might encounter when using the
Data Protector Exchange Server integration. Start at "Problems" on the next page. If you cannot find a
solution there, perform general checks and verifications.
For general Data Protector troubleshooting information, see the HPE Data Protector Troubleshooting
Guide.
Before you begin
l Ensure that the latest official Data Protector patches are installed. On how to verify this, see the
HPE Data Protector Help index: “patches”.
l See the HPE Data Protector Product Announcements, Software Notes, and References for general
Data Protector limitations, as well as recognized issues and workarounds.
l See http://support.openview.hp.com/selfsolve/manuals for an up-to-date list of supported versions,
platforms, and other information.
Checks and verifications
If your configuration, backup, or restore failed:
l Check that Exchange Server services (Microsoft Exchange System Attendant and Microsoft
Exchange Information Store) are running.
l Using Exchange System Manager, check that all stores to be backed up are mounted and all stores
to be restored are dismounted.
l Perform a backup of the Exchange Information Store using Windows Backup. If the backup fails, fix
Exchange Server problems first, and then perform a backup using Data Protector.
l Ensure that the Cell Manager is correctly set on Exchange Server by checking the following registry
entry:
HKEY_LOCAL_MACHINESOFTWAREHewlett-PackardOpenViewOmniBack IISite
Its name and value must be CellServer and "Cell Manager hostname", respectively.
l Examine system errors reported in the debug.log file on the Exchange Server functioning as a Data
Protector client.
Additionally, examine the errors reported in the Windows Event log.
l Check if the following directories exist on the Data Protector Cell Manager:
Data_Protector_homeconfigserverbarlistsmsese
Data_Protector_homeconfigserverbarschedulesmsese
l Make a test filesystem backup and restore of the problematic client. For information, see the HPE
Data Protector Help.
l Create a backup specification to back up to a null or file device and run the backup. If the backup
succeeds, the problem may be related to backup devices. See the HPE Data Protector
Troubleshooting Guide for instructions on troubleshooting devices.
Integration Guide
Chapter 7: Data Protector Microsoft Exchange Server 2007 integration
HPE Data Protector (9.07) Page 256 of 803
l Try to restart the Microsoft Exchange Server and start the backup again.
l Check that the Exchange_homebin directory is added to the Windows Path environment variable.
For details, see "Configuring the integration" on page 242.
l When performing incremental backups, ensure that circular logging is disabled by starting Exchange
System Manager and selecting Properties from the storage group you are backing up.
l If you cannot mount the storage after a successful restore, check that LOGS storage on the same
storage group is also restored.
l Define a directory for temporary log files in the Restore context. Check if the specified directory
exists. If it does not, create it or specify another existing directory.
l To restore to another system, make sure Exchange Server is installed on that system and has the
same organization and site names as the restored server.
Problems
Problem
Restore session fails
During the restore session, the following error is displayed:
[Critical]
Target Instance, specified for restore, is not found or log files
do not match the backup set logs.
The problem occurs when there is a gap in the sequence of the restored and the current log files.
Action
Open the command prompt window and execute the eseutil command from the directory with
temporary log files of the corresponding storage group:
l If the storage group name consists only of the ASCII characters A-Z, a-z, 0-9, and space, execute
the following command from Storage_group_name:
eseutil /cc /t
l If the storage group name consists of Unicode characters, proceed as follows:
a. One of the subdirectories in the temporary log file directory contains an empty file whose
filename equals the name of the storage group you are restoring. Identify the subdirectory where
the file is located. The subdirectory name conforms to the following template:
Storage Group Number
b. Execute the following commands:
Drive_letter :
cd "Temporary_log_files_directory_pathStorage Group Number"
eseutil /cc /t
Problem
Restore of a database fails
Restore of an Exchange Server 2007 database ends abnormally after reporting the following error:
Integration Guide
Chapter 7: Data Protector Microsoft Exchange Server 2007 integration
HPE Data Protector (9.07) Page 257 of 803
[Critical] From: OB2BAR_main@Hostname "Microsoft Exchange Server
(Microsoft Information Store)" Time: DateTime
[151:214] Recovery SG 'RSG_name' is configured on the Microsoft
Exchange Server.
The problem occurs in two cases:
l If you try to restore the database to its original location when the Recovery Storage Group (RSG)
exists on the Exchange Server system.
The RSG may have been created manually or using the VSS integration agent for restoring a store to
the RSG. Under such circumstances, Exchange Server redirects the restore of the database to the
RSG instead of restoring the database to the original storage group.
l If you try to restore the database to the RSG when the omnirc option OB2MSESE_CHECK_RSG is set to
1.
Action
To enable the restore of the database to the original storage group, perform one of the following:
l Using Exchange Management Console or Windows PowerShell, remove the RSG from the
Exchange Server system.
l Add a registry key which will override redirection of restore to the RSG:
a. Start Windows Registry Editor.
b. In Registry Editor, expand the folder:
HKEY_LOCAL_MACHINESYSTEMCurrentControlSetServices
MSExchangeISParametersSystem
c. Create a new DWORD value Recovery SG Override and set its value to 1.
To enable the restore of the database to the RSG, set the omnirc option OB2MSESE_CHECK_RSG to 0.
Problem
Restore of a database to the Recovery Storage Group (RSG) fails
Restore of an Exchange Server 2007 database to the RSG ends abnormally after reporting the
following error:
ESE subsystem or operating system reported error for Mailbox:
0xc7fe1f42: Database not found.
The problem occurs when the database being restored is not properly linked to the RSG.
Action
To enable the restore of the database to the RSG, using Exchange Management Console or Windows
PowerShell appropriately link the database to the RSG.
Problem
Restore of a database to the Recovery Storage Group (RSG) fails
Restore of an Exchange Server 2007 database to the RSG ends abnormally after reporting the
following error:
Integration Guide
Chapter 7: Data Protector Microsoft Exchange Server 2007 integration
HPE Data Protector (9.07) Page 258 of 803
ESE subsystem or operating system reported error for ():
0x3f3: The configuration registry key could not be opened.
The problem occurs when the database, which has been successfully restored to the RSG, cannot be
mounted.
Action
To enable the database that has been restored to the RSG to be mounted, perform one of the following:
l In the Exchange Management Console, go to the Database Recovery Management tool and
perform the task Set up the 'Database can be overwritten by restore' flag.
l In the Windows PowerShell, execute:
Set-MailboxDatabase 'ExchangeServerNameRSGNameStoreName' -AllowFileRestore
$true
Integration Guide
Chapter 7: Data Protector Microsoft Exchange Server 2007 integration
HPE Data Protector (9.07) Page 259 of 803
Page 260 of 803HPE Data Protector (9.07)
Integration Guide
Chapter 7: Data Protector Microsoft Exchange Server 2007 integration
Chapter 8: Data Protector Microsoft Exchange
Server 2010+ integration
Introduction
This chapter explains how to configure and use the Data Protector Microsoft Exchange Server 2010
integration, where Data Protector integrates with Microsoft Exchange Server 2010 or Microsoft
Exchange Server 2013 (hereinafter, both Exchange Servers are called Microsoft Exchange Server,
unless differences are pointed out). It describes concepts and methods you need to understand to back
up and restore Microsoft Exchange Server 2010 mailbox and public folder databases or Microsoft
Exchange Server 2013 mailbox databases (databases).
Both standalone environments and Database Availability Group (DAG) environments are supported.
The Data Protector Microsoft Exchange Server 2010 integration is based on the Volume Shadow Copy
Service (VSS) technology. For details on VSS concepts, see the HPE Data Protector Integration Guide
for Microsoft Volume Shadow Copy Service.
Backup
During backup, databases can be used actively (online backup). In DAG environments, you can back
up active and/or passive database copies.
You can select among the following Microsoft Exchange Server backup types:
l Full
l Copy
l Incremental
l Differential
For details on the backup types, see "Backup types" on page 267.
Restore
During restore, each database can be restored using a different restore method. The following methods
are available:
l Repair all passive copies with failed status
l Restore to the latest state
l Restore to a point in time
l Restore to a new mailbox database
l Restore files to a temporary location
This chapter provides information specific to the Microsoft Exchange Server 2010 integration. For
additional limitations, see the HPE Data Protector Product Announcements, Software Notes, and
References. For general Data Protector procedures and options, see the HPE Data Protector Help.
HPE Data Protector (9.07) Page 261 of 803
Integration concepts
Data Protector integrates with Microsoft Exchange Server through the Data Protector Microsoft
Exchange Server integration agent, which channels communication between the Data Protector
Session Manager and the clients in the Microsoft Exchange Server environment. The agent
communicates with Microsoft Exchange Server through the Microsoft Exchange Management Shell
and uses VSS to back up data.
Supported environments
Data Protector supports Microsoft Exchange Server Database Availability Group environments (DAG
environments) as well as environments with standalone Microsoft Exchange Server systems
(standalone environments).
Standalone environments
In a standalone Microsoft Exchange Server environment, each Microsoft Exchange Server system
stands on its own.
In one session, you can back up databases from only one Microsoft Exchange Server system. Data
Protector sends backup and restore requests directly to the Microsoft Exchange Server system.
Standalone environment (example)
DAG environments
In a DAG environment, Data Protector communicates with the DAG using one of the Microsoft
Exchange Server systems (the one that is currently active in the environment). All backup and restore
requests are sent there.
In one session, you can back up active and/or passive database copies from different Microsoft
Exchange Server systems that belong to the same DAG.
DAG environment (example)
Integration Guide
Chapter 8: Data Protector Microsoft Exchange Server 2010+ integration
HPE Data Protector (9.07) Page 262 of 803
In "DAG environment (example)" on the previous page, active databases are shaded in blue.
If a database has multiple passive copies, you can specify which particular passive copy you want to
back up, using one of the following backup policies:
l minimize the number of hosts
l lowest activation preference
l highest activation preference
l shortest replay lag time
l longest replay lag time
l longest truncation lag time
You can also specify from which Microsoft Exchange Server systems database copies should not be
backed up.
Integration Guide
Chapter 8: Data Protector Microsoft Exchange Server 2010+ integration
HPE Data Protector (9.07) Page 263 of 803
For a brief description of the activation preference number, replay lag time, and the truncation lag time,
see "Microsoft Exchange Server parameters in DAG environments" below.
Microsoft Exchange Server parameters in DAG environments
Parameter Description
Activation preference
number
The activation preference number determines which passive copy is
activated if multiple passive copies meet the same criteria; the copy
assigned the lowest activation preference number is activated.
Replay lag time The ReplayLagTime parameter plays a role when synchronizing a
passive copy with the active copy. As soon as a log file at the active
copy side is filled up, it is copied to the passive copy side. By default,
the newly copied log is also applied to the passive copy database files.
However, if the passive copy ReplayLagTime parameter is set to a
value greater than 0, the log is applied with a lag, creating a lagged
database copy.
The maximum value is 14 days.
Truncation lag time The TruncationLagTime parameter specifies how long the Microsoft
Exchange Replication service waits before truncating log files that
have already been applied to the database files.
The maximum value is 14 days.
Configuring the integration
Prerequisites
l Ensure that you have correctly installed and configured the Microsoft Exchange Server environment.
l For supported versions, platforms, devices, and other information, see the latest support
matrices at http://support.openview.hp.com/selfsolve/manuals.
l On Microsoft Exchange Server, install .NET Framework 3.5.1.
Note: On Windows Server 2012, the installation of .NET Framework 3.5.1 is done manually
and not by default.
l For information on installing, configuring, and using Microsoft Exchange Server, see the
Microsoft Exchange Server documentation.
l In a Microsoft Exchange Server 2010 environment, if you intend to use the restore method
Restore to a point in time, make sure that you have Microsoft Exchange Server 2010 SP1
installed.
l If you intend to run Incremental and Differential backup sessions, make sure that circular logging is
Integration Guide
Chapter 8: Data Protector Microsoft Exchange Server 2010+ integration
HPE Data Protector (9.07) Page 264 of 803
disabled.
l Ensure that you have correctly installed Data Protector. On how to install Data Protector in various
architectures, see the HPE Data Protector Installation Guide.
Ensure that the following Data Protector components are installed on all Microsoft Exchange Server
systems:
l MS Exchange Server 2010+ Integration
l MS Volume Shadow Copy Integration
l The appropriate Data Protector disk array agent
In DAG environments, the DAG virtual system (host) must also be imported to the Data Protector
Cell. On how to import a client to a Data Protector Cell, see the HPE Data Protector Help index:
"importing, client systems”.
l For limitations, see “Limitations and recommendations” in the HPE Data Protector Product
Announcements, Software Notes, and References.
Limitations
l Due to incompatibility between Microsoft Exchange Server versions, backup objects belonging to a
particular Exchange Server version cannot be restored to Data Protector clients on which a different
Exchange Server version is installed.
Before you begin
l Configure devices and media for use with Data Protector.
l To test whether a Microsoft Exchange Server system and the Cell Manager communicate properly,
configure and run a Data Protector filesystem backup and restore on every Microsoft Exchange
Server client in your environment.
Configuring user accounts
Windows domain user account for backup and restore sessions
Backup and restore sessions are started by the Data Protector Inet service, which by default runs
under the Windows local user account SYSTEM. Consequently, a backup or restore session is
performed using the same user account.
However, you can specify that the Data Protector Inet service should use a different Windows
domain user account to start a session:
l To perform a backup session under a different user account, specify the Specify OS user option
(see "Specifying view type" on page 270) when creating a backup specification.
l To perform a restore session under a different user account, specify the User name and
Group/Domain name options in the Options page (see "Restore options" on page 292).
Before you specify a different Windows domain user account, configure the user account as follows:
Integration Guide
Chapter 8: Data Protector Microsoft Exchange Server 2010+ integration
HPE Data Protector (9.07) Page 265 of 803
1. Grant the user appropriate permissions to back up and restore Microsoft Exchange Server
databases.
2. Add the user to the Data Protector admin or operator user group. For details on adding users, see
the HPE Data Protector Help index: ”adding users”.
3. Save the user and its password to a Windows Registry on the Microsoft Exchange Server system
on which you plan to start the integration agent (e2010_bar.exe). To save the user account, use
the Data Protector omniinetpasswd or omnicc command.
Note: The user account saved in the Windows Registry will be used by the Data Protector
Inet service when needed.
For details on setting accounts for the Inet service user impersonation, see the HPE Data
Protector Help index: “Inet user impersonation”.
Example
To save the user jane from the domain HPE and with the password mysecret to a Windows
Registry, log on to the Microsoft Exchange Server system and execute the following command:
omniinetpasswd –add jane@HPE mysecret
User account for executing Exchange Management cmdlet operations
In the Microsoft Exchange Server 2013 environment, you need user credentials with specific Exchange
Management Roles assigned to create a remote runspace for executing the Exchange Management
cmdlet operations remotely. These operations are executed as part of Microsoft Exchange Server
backup and restore operations.
Configure your user account with the following Exchange privileges:
l As a member of the Organization Management role group.
l As a member of the Discovery Management role group.
l As a member of the Administrators group of the Microsoft Exchange Server system on which the
integration is installed.
Configure a valid Exchange domain user account, when creating a backup specification. The user
account is saved in the user credentials specific configuration file located in the Data_Protector_
program_dataConfigServerIntegConfigE2010 directory and named by the domain name. The
saved user credentials will be used by Data Protector when needed.
For details, see "Specifying view type" on page 270.
For information on the Exchange Management cmdlet operations, see the Microsoft Exchange Server
documentation.
Backup
When you back up a Microsoft Exchange Server database, the following files are automatically backed
up:
Integration Guide
Chapter 8: Data Protector Microsoft Exchange Server 2010+ integration
HPE Data Protector (9.07) Page 266 of 803
l database files (.edb)
l transaction logs (.log)
l checkpoint files (.chk)
However, depending on the Microsoft Exchange Server backup type you select, not all files are always
backed up. For details, see "Microsoft Exchange Server backup types" below.
Backup types
Microsoft Exchange Server backup types
You can select among the following Microsoft Exchange Server backup types:
Backup types
Full Backs up the database files (.edb), transaction logs (.log), and
checkpoint files (.chk), and then truncates the transaction logs.
Copy Backs up the database files (.edb), transaction logs (.log), and
checkpoint files (.chk), without truncating the transaction logs.
Incremental Backs up the transaction logs (.log) that have been created since the
last Full or Incremental backup, and then truncates the transaction logs.
Differential Backs up the transaction logs (.log) that have been created since the
last Full backup, without truncating the transaction logs.
Note: An incremental or differential backup of a database cannot be performed:
l If a full backup has not been performed.
l If an incremental backup is started just after a differential backup has been performed, or the
other way around.
l If Microsoft Exchange Server circular logging is enabled.
Backup parallelism
l During a backup session, copies of different databases are backed up in parallel, however, copies of
the same database are not, due to a Microsoft Exchange Server VSS writers limitation.
l If multiple backup sessions that intend to back up the same database are started in parallel, only the
session that first locks the database can back up the database; the other sessions cannot. In DAG
environments, this also applies if backup sessions intend to back up different copies of the same
database; only the session that first locks the database (that is, all its copies) can back up the
database copies; the other sessions cannot.
Note: This behavior ensures that the construction of a restore chain is valid. For example,
suppose that several full backup sessions that intend to back up the same database are started
in parallel. If all the sessions backed up the database, it might happen that the session given the
Integration Guide
Chapter 8: Data Protector Microsoft Exchange Server 2010+ integration
HPE Data Protector (9.07) Page 267 of 803
latest Session ID is not the one that backed up the database last. For details on restore chains,
see "Restore chain" on page 284.
Backup considerations
l Backup strategy:
Choose one of the following strategies to back up your data:
l Full
l Full, Incremental, Incremental, ...
l Full, Differential, Differential, ...
l Full, Copy, Incremental, ..., Copy, Incremental, ...
An Incremental backup session cannot be followed by a Differential backup session, nor the other
way around. You must first run a Full backup session.
l Active copies as opposed to passive copies:
There is no difference between the active and passive copy, except in the currently active log file (at
the active copy side), which is not copied to the passive copy side until the file is filled up (that is,
reaches 1 MB). Consequently, if you back up a passive copy, the transactions in the currently active
log file are not included.
l Lagged database copies:
Backing up a lagged database copy is equivalent to backing up a non-lagged database copy. If you
restore from the backup of a lagged database copy, files are not only restored, but logs are also
applied to the database file, returning the database to its most recent state. However, restoring the
logs and applying them to the database file is time-consuming and, therefore prolongs the restore
session. Also note that you need enough disk space to restore all the necessary logs.
On the other hand, restoring from the backup of a lagged database copy enables you to restore the
database to a point in time before the backup was taken. Restore the database without performing
database recovery and mounting. Then remove unwanted logs, and finally recover and mount the
database.
l Public folders :
In the Microsoft Exchange Server 2010 environment, backup of Microsoft Exchange Server public
folders with activated replication is not supported.
l Concurrent backup sessions:
Backup sessions that back up the same database cannot run in parallel.
Object operations considerations
l Object copy and object verification
When copying or verifying Microsoft Exchange Server objects you need to select all Data Protector
backup objects created in the same session. To make sure that you do not select only a few objects
from the session, the Data Protector GUI does not list Microsoft Exchange Server backup objects
Integration Guide
Chapter 8: Data Protector Microsoft Exchange Server 2010+ integration
HPE Data Protector (9.07) Page 268 of 803
for interactive object copy or object verification sessions in the Objects scope of the Object
Operations context.
Use the Session or the Media scope instead.
Creating backup specifications
Create a backup specification using the Data Protector GUI (Data Protector Manager).
1. In the Context List, click Backup.
2. In the Scoping Pane, expand Backup Specifications, right-click MS Exchange 2010+ Server,
and click Add Backup.
3. In the Create New Backup dialog box, click OK.
4. In Application system, select the Microsoft Exchange Server system that you want to back up.
In a DAG environment, select the DAG virtual system or a Microsoft Exchange Server system.
Note: The Application system drop-down list contains all clients that have the Data
Protector MS Exchange Server 2010+ Integration component installed. In a DAG
environment, the list contains also the DAG virtual system (host).
The backup session (that is, the integration agent e2010_bar.exe) will be started on the client
that you specify here. If you select a DAG virtual system, the integration agent is started on
the currently active Microsoft Exchange Server node. To find out which node is currently
active, see "Restore" on page 280.
Note: In the Microsoft Exchange Server 2010 environment, to back up public folders residing
on a Microsoft Exchange Server system that is a part of a DAG environment, select the
Microsoft Exchange Server system and not the DAG virtual system (host). If you select the
DAG virtual system, you can back up only databases that belong to the DAG. The Microsoft
Exchange Server public folders database is not the part of it.
Click Next.
5. In the Configure MS Exchange 2010+ Server dialog box, provide the domain, username, and
password to browse or backup or recover the Exchange server.
Integration Guide
Chapter 8: Data Protector Microsoft Exchange Server 2010+ integration
HPE Data Protector (9.07) Page 269 of 803
User credentials for executing Exchange Management cmdlet operations
Click OK.
6. The MS Exchange 2010+ Server is configured. Exit the GUI or proceed with creating the backup
specifications at Step 7.
7. If you selected the DAG virtual system (host), specify View Type to define how Microsoft
Exchange Server databases should be organized in the next page (source page):
By
Role
All databases in the DAG are displayed.
By
Client
All clients in the DAG are displayed, together with all the databases (active or passive)
residing on them. Active databases have the label (active) appended at the end.
Passive databases have no label.
Specifying view type
Integration Guide
Chapter 8: Data Protector Microsoft Exchange Server 2010+ integration
HPE Data Protector (9.07) Page 270 of 803
For information on the User and group/domain options, press F1.
Note: If no valid user credentials for executing the Exchange Management cmdlet operations
remotely are specified, the Microsoft Exchange Server configuration dialog box is displayed.
8. Select which Microsoft Exchange Server databases to back up.
Selecting databases (DAG environment – by role)
Integration Guide
Chapter 8: Data Protector Microsoft Exchange Server 2010+ integration
HPE Data Protector (9.07) Page 271 of 803
Selecting databases (DAG environment – by client)
Selecting databases (standalone environment)
Integration Guide
Chapter 8: Data Protector Microsoft Exchange Server 2010+ integration
HPE Data Protector (9.07) Page 272 of 803
9. The following applies in DAG environments if you selected the By Role view type.
Specify the backup policy options.
Backup policy options
Integration Guide
Chapter 8: Data Protector Microsoft Exchange Server 2010+ integration
HPE Data Protector (9.07) Page 273 of 803
For details, see "Backup policy options" on the next page.
10. Select the devices to use for the backup.
To specify device options, right-click the device and click Properties. Specify the number of
parallel backup streams in the Concurrency tab and the media pool to use.
Click Next.
11. Set backup options.
Application-specific option
For information on application-specific backup options, see "Application-specific backup options"
on page 276.
Click Next.
12. Optionally, schedule the backup. See "Scheduling backup sessions" on page 277.
Click Next.
13. Save the backup specification, specifying a name and a backup specification group.
Integration Guide
Chapter 8: Data Protector Microsoft Exchange Server 2010+ integration
HPE Data Protector (9.07) Page 274 of 803
Tip: Preview your backup specification before using it for real. See "Previewing backup sessions"
on page 278.
Backup policy options
Options Description
Back up
active
database
If this option is selected, the active copy is backed up.
Back up
passive
copy
If this option is selected, a passive copy is backed up. If a database has multiple
passive copies, specify which particular copy you want to back up, using one of the
following policies:
minimize the number
of hosts (default)
If this option is selected, the minimum number of clients
is involved in the backup. For example, if databases to
be backed up have each a passive copy residing on the
same client, they are all backed up from this client (and
not one database from one client and another database
from another client).
lowest/highest
activation preference
If this option is selected, the database copy with the
lowest/highest activation preference number is backed
up.
shortest/longest
replay lag time
If this option is selected, the database copy with the
shortest/longest replay lag time is backed up.
longest truncation lag
time
If this option is selected, the database copy with the
longest truncation lag time is backed up.
For a brief description of the activation preference number, replay lag time and
transaction lag time parameters, see "Microsoft Exchange Server parameters in
DAG environments" on page 264. For details, see the Microsoft Exchange Server
documentation.
Use active copy for
backup if no passive
copies are available
Available if Back up passive copy is selected. If this
option is selected, the active copy is backed up when no
passive copy is available.
Back up
all copies
Available if only one database is selected for backup.
This option should only be used in ZDB environments. For details, see the HPE
Data Protector Zero Downtime Backup Integration Guide. Otherwise, it is enough
that a single copy is backed up; you can restore different copies of a database from
the backup of a single copy.
Integration Guide
Chapter 8: Data Protector Microsoft Exchange Server 2010+ integration
HPE Data Protector (9.07) Page 275 of 803
Options Description
Exclude
clients
from
backup
Creates a list of clients. The database copies that reside on these clients are not
backed up.
Application-specific backup options
Options Description
Pre-exec , Post-exec Specifies which command line to run on a Microsoft
Exchange Server system before (pre-exec) or after
(post-exec) the backup.
The command line is executed only on the Microsoft
Exchange Server system on which the backup session is
started (that is the system on which the Data Protector
Microsoft Exchange Server integration agent e2010_
bar.exe is started).
Type only the name of the command and ensure that the
command is located in the default Data Protector
commands directory on the same system. Do not use
double quotes.
DAG environments: If you selected the DAG virtual
system (host) in the Application system option, ensure
that the command is located on the currently active node.
To find out which Microsoft Exchange Server node is
currently active, see "Restore" on page 280.
Perform consistency check
[-exch_check
[-exch_throttle Value ] |
-exch_checklogs]
If this option is selected, Microsoft Exchange Server
checks the consistency of a database's backup data. If
this option is not selected, the session finishes earlier, but
the backup data consistency is not guaranteed.
The check is performed on the backup media after the
backup data is created. If the data is found corrupt, itis
discarded and the database backup fails.
Default: selected
If the Check log files only option is selected, only the
backup data of the log files is checked, which is enough
for Microsoft Exchange Server to guarantee data
consistency.
Default: selected
By default, the consistency check is I/O intensive, which
Integration Guide
Chapter 8: Data Protector Microsoft Exchange Server 2010+ integration
HPE Data Protector (9.07) Page 276 of 803
Options Description
can negatively affect disk performance. The Throttle
check for 1 second option throttles down the
consistency check of the database file .edb to lessen
impact on the disk performance. Specify after how many
input/output operations the check should stop for one
second.
This option is not available if only the log files are
checked.
Default: not selected
Modifying backup specifications
To modify your backup specification, click its name in the Scoping Pane of the Backup context.
In the Microsoft Exchange Server 2013 environment, in the Source page, you can change the
Exchange domain user credentials for executing the Exchange Management cmdlet operations
remotely by right-clicking the selected backup object and clicking Configure. You can also validate
your configuration by clicking Check configuration.
Click other desired tabs, and apply the changes.
Note: To see all databases in the source page, select All in the Show option. In a DAG
environment, this not only shows all databases, but also updates the current status of databases
(active or passive).
To see only the databases you selected for backup or excluded from backup, select Selected in
the Show option. If any databases are not displayed, it means that they are not excluded from the
backup specification and will be backed up. When a new database is added on the client selected
for backup, it will be automatically included to the backup specification.
Scheduling backup sessions
You can schedule a backup session to start automatically at specific times or periodically. For details
on scheduling, see the HPE Data Protector Help index: “scheduled backups”.
Scheduling example
To schedule Differential backups at 8:00, 13:00, and 18:00 during week days:
1. In the Schedule property page of the backup specification, select the starting date in the calendar
and click Add to open the Schedule Backup dialog box.
2. Under Recurring, select Weekly. Under Time options, select 8:00. Under Recurring Options,
select Mon, Tue, Wed, Thu, and Fri. See "Scheduling backup sessions" on the next page. Under
Session options, select Differential from the Backup type drop-down list.
Click OK.
Integration Guide
Chapter 8: Data Protector Microsoft Exchange Server 2010+ integration
HPE Data Protector (9.07) Page 277 of 803
3. Repeat Step 1 and Step 2 to schedule Differential backups at 13:00 and 18:00.
4. Click Apply to save the changes.
Scheduling backup sessions
Previewing backup sessions
Preview the backup session to test it. You can use the Data Protector GUI or CLI.
Using the Data Protector GUI
1. In the Context List, click Backup.
2. In the Scoping Pane, expand Backup Specifications and then MS Exchange 2010+ Server.
Right-click the backup specification you want to preview and click Preview Backup.
3. Specify Backup type and Network load. Click OK.
The message Session completed successfully is displayed at the end of a successful preview.
Using the Data Protector CLI
1. Log in to the Cell Manager or to any client with the Data Protector User Interface component
installed, under a user account that is configured as described in "Configuring user accounts" on
Integration Guide
Chapter 8: Data Protector Microsoft Exchange Server 2010+ integration
HPE Data Protector (9.07) Page 278 of 803
page 265.
2. Execute the following command:
omnib -e2010_list BackupSpecificationName -test_bar
What happens during the preview?
The following are tested:
l Communication between the Microsoft Exchange Server system on which the backup session is
started and the Cell Manager
l If each selected database has at least one copy available for backup after the Backup policy
options and Client filtering options have been applied (this applies to backup specifications that
contain backup policy options)
l If the selected databases are ready to be backed up (that is, they should not be dismounted,
suspended, or in a failed state)
Starting backup sessions
Interactive backups are run on demand. They are useful for urgent backups or restarting failed backups.
To start a backup, use the Data Protector GUI or CLI.
Using the Data Protector GUI
1. In the Context List, click Backup.
2. In the Scoping Pane, expand Backup Specifications, and then MS Exchange 2010+ Server.
Right-click the backup specification you want to use and click Start Backup.
3. Specify Backup type and Network load. Click OK.
The message Session completed successfully is displayed at the end of a successful backup
session.
Using the Data Protector CLI
1. Log in to the Cell Manager or to any client that has the Data Protector User Interface
component installed under a user account that is configured as described in "Configuring user
accounts" on page 265.
2. Execute the following command:
omnib -e2010_list BackupSpecificationName [-barmode E2010Mode] [LIST_OPTIONS]
where E2010Mode is one of the following:
full|copy|incr|diff
The default is full.
For ListOptions, see the omnib man page or the HPE Data Protector Command Line Interface
Reference.
Integration Guide
Chapter 8: Data Protector Microsoft Exchange Server 2010+ integration
HPE Data Protector (9.07) Page 279 of 803
Examples
To start a Full backup using the backup specification MyDatabases, execute:
omnib -e2010_list MyDatabases -barmode full
To start a Differential backup using the same backup specification, execute:
omnib -e2010_list MyDatabases -barmode diff
Backup objects
For each database (copy), Data Protector creates the following backup objects:
l Database file object
l ClientName :/Microsoft Exchange Writer (Exchange Information Store)/Microsoft
Information Store/DBID/File [MSVSSW-APP]
(standalone database or active copy)
l ClientName :/Microsoft Exchange Writer (Exchange Replication Service)
/Microsoft Information Store/DBID/File [MSVSSW-APP]
(passive copy)
l Log file object
l ClientName :/Microsoft Exchange Writer (Exchange Information Store)/Microsoft
Information Store/DBID/Logs [MSVSSW-APP]
(standalone database or active copy)
l ClientName :/Microsoft Exchange Writer (Exchange Replication Service)
/Microsoft Information Store/DBID/Logs [MSVSSW-APP]
(passive copy)
l Database object
ClientName :/DBID/DBName [E2010]
The database object contains information needed to construct the restore chain. For details on
restore chains, see "Restore chain" on page 284.
l VSS metadata object
/BackupSession/Metadata [MSVSSW-APP]
Information on whether the objects were successfully backed up or not is saved in the Data Protector
IDB. On how to retrieve the information from the IDB, see "Finding information for restore" on page 285.
Restore
You can restore Microsoft Exchange Server data by performing a standard restore session.
For details, "Restore procedure" on page 285.
After you have restored a database, start a Full backup session for the database. Otherwise, the
Integration Guide
Chapter 8: Data Protector Microsoft Exchange Server 2010+ integration
HPE Data Protector (9.07) Page 280 of 803
subsequent Incremental and Differential backup sessions will fail.
Considerations
l A Microsoft Exchange Server database that was backed up using the Data Protector Microsoft
Volume Shadow Copy Service integration cannot be restored using the Data Protector Microsoft
Exchange Server 2010 integration, nor the other way round.
Restore methods
There are various reasons for restoring a Microsoft Exchange Server database. Here are some
examples:
l The database has become corrupt.
l The synchronization between an active and passive database copy is broken, but you want to avoid
reseeding the passive copy, or simply the resume operation does not work.
l The database needs to be restored to a different point in time.
l The database's backup data needs to be restored for investigation purposes.
l The database's backup data needs to be restored to a recovery database in order to extract
individual mailboxes or mailbox files.
l The database's backup data needs to be restored to a dial tone database.
To suit your needs, Data Protector offers different restore methods. You can choose among the
following:
l Repair all passive copies with failed status
l Restore to the latest state
l Restore to a point in time
l Restore to a new mailbox database
l Restore to a temporary location
You can specify different restore methods for different databases in the same session.
Note: The first three methods restore backup data to the original database and are therefore only
available if the original database still exists. The last two methods restore backup data to a new
location.
Repair all passive copies with failed status
This method is available only for databases that are part of a DAG. It is useful if some of a database's
passive copies become corrupt, acquiring the status Failed or FailedAndSuspended. The method
automatically restores all the corrupt passive copies from the backup created in the last backup
session (and the corresponding restore chain). After the data is restored, the copies are synchronized
with the active copy, provided that the Resume database replication option is selected.
Restore to the latest state
This method is used to restore a corrupt database to the latest possible point in time. Data Protector
restores the database from the backup created in the last backup session (and the corresponding
Integration Guide
Chapter 8: Data Protector Microsoft Exchange Server 2010+ integration
HPE Data Protector (9.07) Page 281 of 803
restore chain). For details, see "Restore chain" on page 284.
Once the files are restored, all the logs (not only those restored from the backup, but also any existing
logs) are replayed to the database file.
Note: DAG environments:
When a passive copy is restored, Microsoft Exchange Server ensures that the logs are replayed to
the database file in accordance with the ReplayLagTime parameter setting.
Restore to a point in time
This method is used to restore a database to a specific point in time.
Note: When you restore a standalone database or active copy, the existing .log and .chk files are
renamed (a .keep extension is added to their names). This feature is useful when you restore files
without performing database recovery. It enables you to apply additional logs to the database file;
just delete the .keep extension of the log files that you also want to be applied and start a database
recovery manually. In this way, you can fine-tune the point in time the database is restored to.
When you restore a passive copy, the existing files are deleted.
Once the files are restored, the logs are replayed to the database file (.edb) if the Perform database
recovery option is selected.
Note: DAG environments:
l When a passive copy is restored, Microsoft Exchange Server ensures that the logs are replayed
to the database file in accordance with the ReplayLagTime parameter setting.
l For passive copies that are not restored, a full reseed is required once the restore session
completes.
Restore to a new mailbox database
This method is used to restore data to a different database, either because the original database no
longer exists or in order to move the data elsewhere.
Using it, you can restore data also to a Microsoft Exchange Server recovery database.
Restore files to a temporary location
Using this method, you can restore database files to a location of your choice.
l When you restore from a Differential or Incremental backup session, you can restore the complete
restore chain or only the files (.log) backed up in the selected session.
l When you restore data from a Full backup session, you have an option to restore only the database
file (.edb).
Restore destination
Backup data can be restored:
Integration Guide
Chapter 8: Data Protector Microsoft Exchange Server 2010+ integration
HPE Data Protector (9.07) Page 282 of 803
l to an existing database (standalone database, active copy, passive copy),
l to a new database,
l to a temporary location.
Restoring to a standalone database
Restore to the original standalone database (standalone environment) progresses as follows:
1. The database is dismounted.
2. Backup data is restored.
3. Optionally, the newly-restored logs (and pre-existing ones if you are performing the Restore to the
latest state method) are replayed to the database file .edb and the database is mounted.
To restore to the original standalone database, use one of the following restore methods:
l Restore to the latest state
l Restore to a point in time
Restoring to an active copy
Restore to the active copy (DAG environment) progresses as follows:
1. The database is dismounted.
2. All replications are suspended.
3. Backup data is restored.
4. Optionally, the newly-restored logs (and pre-existing ones if you are performing the Restore to the
latest state method) are replayed to the database file .edb and the database is mounted.
To restore to the active copy, use one of the following restore methods:
l Restore to the latest state
l Restore to a point in time
Restoring to a passive copy
Restore to a passive copy (DAG environment) progresses as follows:
1. The replication is suspended.
2. Backup data is restored.
3. Optionally, the replication with the active copy is resumed.
To restore to a passive copy, use one of the following restore methods:
l Restore all passive copies with failed status
l Restore to the latest state
l Restore to a point in time
Restoring data to a new database
Restore to a new database progresses as follows:
Integration Guide
Chapter 8: Data Protector Microsoft Exchange Server 2010+ integration
HPE Data Protector (9.07) Page 283 of 803
1. A new mailbox database is created.
2. Backup data is restored to the new database.
Note: If you restore to a recovery database, first the backup data is restored and then a recovery
database is created.
To restore data to a new mailbox database or recovery database, use the Restore to a new mailbox
database restore method.
Restoring data to a temporary location
You can restore the database file (.edb and/or .log and/or .chk) to a client and directory of your
choice. Select the Restore files to a temporary location restore method.
Restore chain
By default, when you select a Differential or Incremental backup session for restore, Data Protector
restores not only the logs (.log) backed up in the selected session but also files backed up in
preceding sessions (restore chain):
l If a Differential backup session is selected, Data Protector restores:
a. The .edb file and .log files backed up in the most recent Full or Copy backup session.
b. The .log files backed up in the selected Differential backup session.
l If an Incremental backup session is selected, Data Protector restores:
a. The .edb file and .log files backed up in the most recent Full or Copy backup session.
b. The .log files backed up in all subsequent Incremental backup sessions, up to the selected
Incremental backup session.
l If a Full or Copy backup session is selected, Data Protector restores the .edb file and .log files
backed up in the selected session.
Note:
l If the Restore to the latest state method is used, .log files from the Full or Copy backup
session are not restored.
l The only method that enables you to restore only .log files backed up in the selected
Incremental or Differential session is Restore to a temporary location.
Restore parallelism
If device concurrency allows, database copies are restored in parallel, except in the following cases:
l If database copies were backed up from the same client, but are now restored to different clients.
l If backup data of the same database copy is used as a restore source for multiple database copies.
Integration Guide
Chapter 8: Data Protector Microsoft Exchange Server 2010+ integration
HPE Data Protector (9.07) Page 284 of 803
Finding information for restore
You can retrieve information about backup sessions (such as information on the backup type and
media used, and the messages reported during the backup) from the Data Protector IDB.
To retrieve information, use the Data Protector GUI or CLI.
Using the Data Protector GUI
1. In the Context List, click Internal Database.
2. In the Scoping pane, expand Objects or Sessions.
If you expand Objects, backup objects are sorted according to the Microsoft Exchange Server
databases for which they were created.
Note: The backup object name contains the database GUID. To find out which GUID belongs
to which database, see the database object/DB_GUID/DB_Name.
For example, the database object for the database DB1 with the GUID
08bca794-c544-4e27-87e8-533fb81fd517 is:
/08bca794-c544-4e27-87e8-533fb81fd517/DB1
If you expand Sessions, backup objects are sorted according to the sessions in which they were
created. For example, backup objects created in the session 2013/02/7–7 are listed under
2013/02/7–7.
To view details on a backup object, right-click the backup object and click Properties.
Tip: To view the messages reported during the session, click the Messages tab.
Using the Data Protector CLI
1. Log in to the Cell Manager or to any Microsoft Exchange Server client with the Data Protector
User Interface component installed under a user account that is configured as described in
"Configuring user accounts" on page 265.
2. Get a list of Microsoft Exchange Server backup objects created in a backup session:
omnidb -session SessionID
3. Get details on a backup object:
omnidb -e2010 BackupObjectName -session SessionID -catalog
Here is one example of a backup object name:
devy.company.com:/08bca794-c544-4e27-87e8-533fb81fd517/DB1
For details, see the omnidb man page or the HPE Data Protector Command Line Interface Reference.
Restore procedure
You can restore multiple Microsoft Exchange Server databases in the same session, specifying a
different restore method for each database. For details, see "Restore methods" on page 281.
Integration Guide
Chapter 8: Data Protector Microsoft Exchange Server 2010+ integration
HPE Data Protector (9.07) Page 285 of 803
To restore databases, use the Data Protector GUI or CLI.
Restoring using the Data Protector GUI
1. In the Context List, click Restore.
2. In the Scoping Pane, expand MS Exchange 2010+ Server, expand the DAG virtual system or
standalone Microsoft Exchange Server system and click MS Exchange 2010+ Server.
3. In the Source page, Data Protector displays all Microsoft Exchange Server databases backed up
from the selected DAG or standalone environment.
Select the Microsoft Exchange Server databases to restore.
When you select a database, the Properties for Database dialog box is displayed automatically.
Specify a restore method and click OK. For databases that are part of a DAG, the default restore
method is Repair all passive copies with failed status. For standalone databases, the default
is Restore to the latest state.
Selecting databases for restore
To change the restore method, right-click the database and click Properties.
Integration Guide
Chapter 8: Data Protector Microsoft Exchange Server 2010+ integration
HPE Data Protector (9.07) Page 286 of 803
Repair all passive copies with failed status
For details, see "Repair all passive copies with failed status" on page 295.
Integration Guide
Chapter 8: Data Protector Microsoft Exchange Server 2010+ integration
HPE Data Protector (9.07) Page 287 of 803
Restore to the latest state
For details, see "Restore to the latest state" on page 281.
Integration Guide
Chapter 8: Data Protector Microsoft Exchange Server 2010+ integration
HPE Data Protector (9.07) Page 288 of 803
Restore to a point in time
For details, see "Restore to a point in time" on page 282.
Integration Guide
Chapter 8: Data Protector Microsoft Exchange Server 2010+ integration
HPE Data Protector (9.07) Page 289 of 803
Restore to a recovery database
For details, see "Restore to a new mailbox database" on page 282.
Integration Guide
Chapter 8: Data Protector Microsoft Exchange Server 2010+ integration
HPE Data Protector (9.07) Page 290 of 803
Restore files to a temporary location
For details, see "Restore files to a temporary location" on page 282.
4. In the Options page, specify the Data Protector Microsoft Exchange Server 2010 integration
restore options. For details, see "General restore options" on page 299.
Integration Guide
Chapter 8: Data Protector Microsoft Exchange Server 2010+ integration
HPE Data Protector (9.07) Page 291 of 803
Restore options
5. In the Devices page, select the devices to use for restore.
For details on how to select devices to be used for restore, see the HPE Data Protector Help
index: “restore, selecting devices for”.
6. Click Restore.
7. In the Start Restore Session dialog box, click Next.
8. Specify Report level and Network load.
Note: Select Display statistical information to view the restore profile messages in the
session output.
9. Click Finish to start the restore.
The statistics of the restore session, along with the message Session completed
successfully is displayed at the end of the session output.
Restoring using the Data Protector CLI
1. Log in to the Cell Manager or to any Microsoft Exchange Server client with the User Interface
component installed under a user account that is configured as described in "Configuring user
accounts" on page 265.
2. Execute the following:
omnir -e2010
-barhost ClientName
[VSS_EXCHANGE_SPECIFIC_OPTIONS]
Database [Database …]
[-user User:Domain]
[GENERAL_OPTIONS]
Integration Guide
Chapter 8: Data Protector Microsoft Exchange Server 2010+ integration
HPE Data Protector (9.07) Page 292 of 803
Database
{-db_name SourceDatabaseName | -db_guid SourceDatabaseGUID }
[-source SourceClientName]
{-repair | -latest | -pit | -new | -temp} E2010_METHOD_OPTIONS E2010_REPAIR_
METHOD_OPTIONS
[–no_resume_replication]
E2010_LATEST_METHOD_OPTIONS
[-node TargetNode … | -all]
[–no_resume_replication]
[–no_recover]
[–no_mount]
E2010_PIT_METHOD_OPTIONS
-session BackupID
[-node TargetNode … | -all]
[–no_resume_replication]
[–no_recover]
[–no_mount]
E2010_NEW_METHOD_OPTIONS
-session BackupID
-client TargetClientName
-location TargetDatabasePath
-name TargetDatabaseName
[-recoverydb]
[–no_recover]
[–no_mount]
E2010_TEMP_METHOD_OPTIONS
-session BackupID
-client TargetClientName
-location TargetDatabasePath
[–no_chain]
[–edb_only]
[–no_recover]
For a brief description of the options, see "Restore options" on page 295. For details, see the
omnir man page or the HPE Data Protector Command Line Interface Reference.
Note: A backup ID is a point in time. All objects (backup data) created in a backup session
have the same backup ID, which is the same as the session ID of the backup session.
Mirrored objects and objects created in an object copy session have the same backup ID as
objects created in the original backup session. Suppose the media set created in the original
backup session no longer exists, but the media set created in an object copy session still
exists. To restore the objects, you must specify the session ID of the original backup session
(that is, the backup ID) and not the session ID of the object copy session.
Integration Guide
Chapter 8: Data Protector Microsoft Exchange Server 2010+ integration
HPE Data Protector (9.07) Page 293 of 803
The omnir syntax does not let you specify from which object copy to restore if several copies
of the same object exist. This is only possible using the Data Protector GUI by setting the
media allocation priority list.
Example (Restore method – repair)
DAG environment
To restore all corrupt passive copies of the database DB1, which was backed up from a DAG whose
virtual system name was dag0.company.com, and to ensure that the integration agent (e2010_
bar.exe) is started on the client exchange2.company.com, execute:
omnir -e2010 -barhost exchange2.company.com –db_name DB1 –source dag0.company.com -
repair
Example (Restore method – latest)
Standalone environment
To restore the corrupt standalone database DB1, which resides on the client exchange1.company.com,
to the latest possible point in time, and to ensure that the integration agent (e2010_bar.exe) is started
on the client exchange2.company.com, execute:
omnir -e2010 -barhost exchange2.company.com –db_name DB1 –source
exchange1.company.com –latest
DAG environment
Suppose you want to restore the active copy of the database DB1, which resides on the client
exchange1.company.com, and the passive copies of the database that reside on the clients
exchange2.company.com and exchange3.company.com. Suppose the database DB1 is part of a DAG
whose virtual system name is dag0.company.com, and that you want the integration agent (e2010_
bar.exe) to be started on the client exchange2.company.com. Execute the following command:
omnir -e2010 -barhost exchange2.company.com –db_name DB1 –source dag0.company.com –
latest –node exchange1.company.com –node exchange2.company.com –node
exchange3.company.com
Example (Restore method – pit)
Standalone environment
Suppose you want to restore the corrupt standalone database DB1, which resides on the client
exchange1.company.com, using the backup data created in the session 2013/5/14-1. Suppose you
want the integration agent (e2010_bar.exe) to be started on the client exchange1.company.com.
Execute the following command:
omnir -e2010 -barhost exchange1.company.com –db_name DB1 -pit –session 2013/5/14-1
Note: The –source option is not specified, in which case Data Protector assumes that the
database was backed up from the client specified with the –barhost option.
Example (Restore method – new)
DAG environment
Integration Guide
Chapter 8: Data Protector Microsoft Exchange Server 2010+ integration
HPE Data Protector (9.07) Page 294 of 803
Suppose you want to restore the backup of the database DB1 to a recovery database that should be
created on the client exchange2.company.com and named Recovery1, with the files in the
C:Recovery1Folder directory. Suppose the database DB1 was backed up in the session 2013/5/14-
1 from a DAG whose virtual system name was dag0.company.com. To also ensure that the integration
agent (e2010_bar.exe) is started on the client exchange1.company.com, execute the following
command:
omnir -e2010 -barhost exchange1.company.com –db_name DB1 –source dag0.company.com –
new –session 2013/5/14-1 –client exchange2.company.com -location C:Recovery1Folder
–name Recovery1 –recoverydb
Example (Restore method – temp)
Standalone environment
Suppose you want to restore the transaction logs of the database DB1, which resides on the client
exchange2.company.com. The logs were backed up in the Incremental backup session 2013/5/14-1.
To restore the logs to the client exchange2.company.com to the directory
C:DB1TransactionLogFolder without performing database recovery, and to ensure that the
integration agent (e2010_bar.exe) is started on the client exchange1.company.com, execute the
following command:
omnir -e2010 -barhost exchange1.company.com –db_name DB1 –source
exchange2.company.com –temp –session 2013/5/14-1 –client exchange2.company.com –
location C:DB1TransactionLogFolder -no_chain –no_recover
Restoring using another device
You can restore using a device other than that used for a backup. For details, see the HPE Data
Protector Help index: “restore, selecting devices for”.
Restore options
Repair all passive copies with failed status
Option in the GUI / CLI Description
Resume database replication
/
-no_resume_replication
Available in DAG environments. Resumes the replication
between the active and passive copies after the copies are
restored.
Note that the CLI option -no_resume_replication has the
opposite meaning. If it is specified, the replication in not
resumed.
Target nodes Not available.
Integration Guide
Chapter 8: Data Protector Microsoft Exchange Server 2010+ integration
HPE Data Protector (9.07) Page 295 of 803
Option in the GUI / CLI Description
The clients (that is, copies) that have the status Failed or
FailedAndSuspended are automatically selected.
Restore to the latest state
Option in the GUI / CLI Description
Select for restore Specifies whether the database should be restored.
Perform database recovery /
-no_recover
Available when restoring a standalone database (standalone
environment) or an active copy (DAG environment). Applies the
logs to the database file (.edb) after the restore completes.
Note that the CLI option -no_recover has the opposite
meaning. If it is specified, the database recovery in not
performed.
Mount database /
-no_mount
Available when restoring a standalone database (standalone
environment) or an active copy (DAG environment). Mounts the
database after the database recovery completes. This option is
available only if Perform database recovery is selected.
Note that the CLI option -no_mount has the opposite meaning.
If it is specified, the database is not mounted.
Resume database replication
/
-no_resume_replication
Available when restoring passive copies (DAG environment).
Resumes the replication between the active and passive
copies after the copies are restored.
Note that the CLI option -no_resume_replication has the
opposite meaning. If it is specified, the replication is not
resumed.
Target nodes
-node | –all
Available only in DAG environments. Specifies which clients
(that is, database copies) to restore.
Restore to a point in time
Option in the GUI / CLI Description
Select for restore See the description in "Restore to the latest state" above.
Backup version /
-session
Specifies from which backup data to restore. Select a backup
ID.
If a Differential backup session is selected, the .log files
backed up in the selected Differential backup session are
Integration Guide
Chapter 8: Data Protector Microsoft Exchange Server 2010+ integration
HPE Data Protector (9.07) Page 296 of 803
Option in the GUI / CLI Description
restored.
If an Incremental backup session is selected, the .log files
backed up in all subsequent Incremental backup sessions, up
to the selected Incremental backup session, are restored.
Last backup version Shows the session in which the database was last backed up.
Perform database recovery /
-no_recover
See the description in "Restore to the latest state" on the
previous page.
Mount database /
-no_mount
Resume database replication
/
-no_resume_replication
Target nodes /
-node | –all
See the description in "Restore to the latest state" on the
previous page. The node (client) hosting the active copy is
automatically selected for restore.
Restore to a new mailbox database
Option in the GUI / CLI Description
Select for restore See the description in "Restore to the latest state" on the
previous page.
Target client /
-client
Specifies the client to restore to.
Restore into location /
-location
Specifies the directory to restore to.
Database name /
-name
Specifies the name to be used for the new database. If another
database with the same name already exists, the restore fails.
Restore into Recovery
database /
-recoverydb
Restores the data to a Microsoft Exchange Server recovery
database.
Although multiple recovery databases can exist in parallel, only
one recovery database can be mounted to the Microsoft
Exchange Server at a time.
Integration Guide
Chapter 8: Data Protector Microsoft Exchange Server 2010+ integration
HPE Data Protector (9.07) Page 297 of 803
Option in the GUI / CLI Description
Backup version /
-session
See the description in "Restore to a point in time" on page 296.
Last backup version
Perform database recovery /
-no_recover
See the description in "Restore to the latest state" on page 296.
Mount database /
-no_mount
Target nodes Not available.
Restore files to a temporary location
Option in the GUI / CLI Description
Select for restore See the description in "Restore to the latest state" on page 296.
Restore chain If this option is set to Restore only this backup, only files
backed up in the selected session are restored.
If this option is set to Full restore (full, incr, diff backups),
the complete chain is restored.
Target client /
-client
See the description in "Restore to a new mailbox database" on
the previous page.
Restore into location /
-location
Backup version /
-session
See the description in "Restore to a point in time" on page 296.
Last backup version
Restore database files only /
-edb_only
Restores only the database files (.edb). The logs (.log) and
checkpoint files (.chk) are not restored.
Perform database recovery /
-no_recover
See the description in "Restore to the latest state" on page 296.
Target nodes Not available.
Integration Guide
Chapter 8: Data Protector Microsoft Exchange Server 2010+ integration
HPE Data Protector (9.07) Page 298 of 803
General restore options
Option in the GUI / CLI Description
Startup client /
-barhost
Specifies the client on which the integration agent (e2010_
bar.exe) should be started. If the DAG virtual client (host) is
selected, the integration agent is started on the currently active
node. To find out which node is currently active, see "Restore"
on page 280.
Default: The same client that was specified for the backup
session. If the DAG virtual client was specified, this client is
now selected. However, note that the integration agent may not
be started on the same physical node as during the backup
session; it depends which node is currently active.
Username
Group/Domain name /
-user
Specifies which Windows domain user account to use for the
restore session. Ensure that the user is configured as described
in "Configuring user accounts" on page 265.
If these options are not specified, the restore session is started
under the user account under which the Data Protector Inet
service is running.
Perform consistency check /
[-exch_check
[-exch_throttle Value ] |
-exch_checklogs]
If this option is selected, Microsoft Exchange Server checks
the consistency of a database's backup data. If this option is
not selected, the session finishes earlier, but the backup data
consistency is not guaranteed.
The check is performed at the target locationon the source
storage volumes after the backup data is restored. You do not
need to perform the consistency check if it was already
performed at the time of backup.
Default: not selected
If the Check log files only option is selected, only the log file
backup data is checked, which is enough for Microsoft
Exchange Server to guarantee data consistency.
Default: not selected
By default, the consistency check is I/O intensive, which can
negatively affect disk performance. The Throttle check for 1
second option throttles down the consistency check of the
database file .edb to lessen impact on the disk performance.
Specify after how many input/output operations the check
should stop for one second.
This option is not available if only the log files are checked.
Default: not selected
Integration Guide
Chapter 8: Data Protector Microsoft Exchange Server 2010+ integration
HPE Data Protector (9.07) Page 299 of 803
Tip: To find out which Microsoft Exchange Server node is currently active, connect to one of the
nodes and execute:
cluster group
Example
C:Usersadministrator.E2010BETA>cluster group
Listing status for all available resource groups:
Group Node Status
-------------------- --------------- ------
Available Storage spade Offline
Cluster Group club Online
The currently active node has the status Online. In the example, this is club.
Monitoring sessions
You can monitor currently running sessions in the Data Protector GUI. When you run a backup or
restore session, a monitor window shows the progress of the session. Closing the GUI does not affect
the session.
You can also monitor sessions from any Data Protector client with the User Interface component
installed, using the Monitor context.
To monitor a session, see the HPE Data Protector Help index: “viewing currently running sessions”.
Troubleshooting
This section lists general checks and verifications, plus problems you might encounter when using the
Data Protector Microsoft Exchange Server 2010 integration.
Because the Data Protector Microsoft Exchange Server 2010 integration is based on the Data
Protector Microsoft Volume Shadow Copy Service integration, also see troubleshooting information in
the HPE Data Protector Integration Guide for Microsoft Volume Shadow Copy Service.
For general Data Protector troubleshooting information, see the HPE Data Protector Troubleshooting
Guide.
Before you begin
l Ensure that the latest official Data Protector patches are installed. On how to verify this, see the
HPE Data Protector Help index: “patches”.
l See the HPE Data Protector Product Announcements, Software Notes, and References for general
Data Protector limitations, as well as recognized issues and workarounds.
l See http://support.openview.hp.com/selfsolve/manuals for an up-to-date list of supported versions,
platforms, and other information.
Integration Guide
Chapter 8: Data Protector Microsoft Exchange Server 2010+ integration
HPE Data Protector (9.07) Page 300 of 803
Checks and verifications
If your browsing, backup, or restore failed:
l Examine system errors reported in the debug.log file.
l Check if you can do a filesystem backup and restore on the problematic client. For information, see
the HPE Data Protector Help.
Problems
Problem
It takes a long time to display Microsoft Exchange Server topology in the Data Protector GUI
When you open the Data Protector GUI and try to display the source page, either in the Backup or
Restore context, you must wait a long time.
This may happen if there is an unresponsive system in the same domain (for example, a system that is
shut down). The problem occurs even if the unresponsive system is not part of your backup
environment. This is due to Microsoft Exchange Server problems with execution of Microsoft
Exchange Server Shell commands.
Action
Remove the system from the domain or fix the problem.
Problem
A database backup cannot be performed
When you start a backup session for a database, the database is not backed up, appearing to be locked
by other session, though there are no other backup sessions currently running. A message similar to
the following is displayed:
[Minor] From: OB2BAR_E2010_BAR@exch03.e2010.company.com "MS Exchange
Server" Time: 1/17/2013 3:07:13 PM
[170:313] One or more copies of database DEMAR are already being
backed up in a different session.
This may happen if the integration agent (e2010_bar.exe) was terminated by force while a previous
backup session was in progress, either because the Microsoft Exchange Server system was restarted
or for some other reason, so the lock remains.
Action
Execute the following command:
omnidbutil –free_cell_resources
Note: This command line removes all existing locks, so ensure that none of the existing locks is
still needed.
Integration Guide
Chapter 8: Data Protector Microsoft Exchange Server 2010+ integration
HPE Data Protector (9.07) Page 301 of 803
Problem
Restore fails
When you try to restore a database, the session fails.
This may happen if a database has been restored before (probably unsuccessfully), and during that
previous restore session, the Microsoft Exchange Server created an .env file in the database directory.
This file now prevents the database from being restored again.
Action
Delete the .env file and start a new restore session.
Problem
Restore from an object copy fails in a DAG environment
When restoring a database from a media set created in an object copy session, as the media set
created in the original backup session no longer exists, the session fails with an error similar to the
following:
[Critical] From: OB2BAR_E2010_BAR@computer1.company.com "MS Exchange 2010 Server"
Time: 28/02/2013 16:08:12 No mailbox database copy can be selected for
restore/instant recovery.
Action
1. Verify that the media set created in the object copy session still exists.
2. On all Microsoft Exchange Server system nodes, set the environment variable OB2BARHOSTNAME
to the name of the DAG virtual system and restart the Data Protector Inet service.
3. Start a new restore session.
Problem
Restore to the latest state fails
When you try to restore a database all of whose log files were lost, using the restore method Restore
to the latest state with the Perform database recovery option selected, the database recovery fails.
This may happen if a database is restored from a Full backup (that is, the restore chain consists of only
the Full backup session). Since in the Restore to the latest state session, only the .edb file is
restored from the Full backup (see "Restore chain" on page 284), when the database recovery is
started, there are no logs to be applied to the database file, and the database recovery fails.
Action
Restore the database using the restore method Restore to a point in time. For details, see "Restore
to a point in time" on page 282.
Problem
After instant recovery to a point in time, passive copies remain in the Failed state
When you start an instant recovery session in a DAG environment to restore active and passive copies
of the same database, using the restore method Restore to a point in time, the data is successfully
Integration Guide
Chapter 8: Data Protector Microsoft Exchange Server 2010+ integration
HPE Data Protector (9.07) Page 302 of 803
restored, but the synchronization between the active copy and passive copies fails, leaving the passive
copies in the Failed state.
This problem occurs if, after the data is restored, the passive copy has extra log files, which are not
present at the active copy side, and so synchronization cannot be established. This can happen if,
during a Full backup session, multiple copies of a database are selected for backup. Data Protector
first performs a Full backup of the passive copy that has the fewest logs applied to the database file,
and then performs a Copy backup of all the remaining copies, with the active copy being backed up
last. While the backup session is in progress, a new log may be created at the active copy side, so
when the active copy is backed up, the newly created log is also backed up. If, further on in time, a
failover occurs (one of the passive copies becomes the active copy) and you perform a Restore to a
point in time instant recovery, each copy is restored from its own replica storage volumes. This
results in the active copy (which was passive at the time of backup) having fewer logs than the passive
copy (which was active at the time of backup). Consequently, synchronization cannot be established.
Action
Perform a full reseed for all Failed passive copies.
Problem
In a DAG, a copy-back instant recovery fails when restoring a non-original database copy
Suppose you backed up a database copy by creating a snapclone replica (HPE P6000 EVA Disk Array
Family). Using the copy-back method, this replica can be used to restore the original database copy
and/or the related database copies that reside on different Microsoft Exchange Server systems in the
DAG. If the size of the source storage volumes on those Microsoft Exchange Server systems differs
from the size of the source storage volumes that were backed up, the instant recovery session fails.
If the Retain source for forensics option is selected, a message similar to the following is displayed:
[Warning] From: SMISA@dizzy.e2008.company.com "SMISA" Time:
1/17/2013 2:51:08 PM
[236:8001] This pair of source and target storage volumes are
not the same size.
Source storage volume : 50014380025B4860Virtual DisksVSS
FizzyDizzyDAGdizzydizzy-DB1-dataACTIVE
Source size : 4 GB
Target storage volume : 50014380025B4860Virtual DisksVSS
FizzyDizzyDAGfizzyhpVSS-LUN-06Jul10 02.23.27ACTIVE
Target size : 3 GB
[Major] From: OB2BAR_VSSBAR@dizzy.e2008.company.com "MS Exchange
Server" Time: 1/17/2013 3:11:16 PM
The system failed to refresh symbolic links in kernel object namespace.
If the Retain source for forensics option is not selected, a message similar to the following is
displayed:
[Major] From: SMISA@dizzy.e2008.company.com "SMISA" Time:
1/17/2013 2:51:08 PM
[236:8001] This pair of source and target storage volumes are not
the same size.
Integration Guide
Chapter 8: Data Protector Microsoft Exchange Server 2010+ integration
HPE Data Protector (9.07) Page 303 of 803
Source storage volume : 50014380025B4860Virtual DisksVSS
FizzyDizzyDAGdizzydizzy-DB1-dataACTIVE
Source size : 4 GB
Target storage volume : 50014380025B4860Virtual DisksVSS
FizzyDizzyDAGfizzyhpVSS-LUN-06Jul10 02.23.27ACTIVE
Target size : 3 GB
Action
Ensure that storage volumes on different Microsoft Exchange Server systems are the same size.
Integration Guide
Chapter 8: Data Protector Microsoft Exchange Server 2010+ integration
HPE Data Protector (9.07) Page 304 of 803
Chapter 9: Data Protector Microsoft Exchange
Single Mailbox integration
Introduction
This chapter explains how to configure and use the Data Protector Microsoft Exchange Single Mailbox
integration (Exchange Single Mailbox integration). It describes concepts and methods you need to
understand to back up and restore mailboxes and Public Folders from or to a Microsoft Exchange
Server system.
You can back up the entire content of a mailbox or Public Folders, including e-mail messages, task
assignments, calendar schedules, contacts, and so on (Exchange items). Or you can back up only
individual Exchange items from different mailboxes and Public Folders.
Data Protector integrates with Microsoft Exchange Server 2010 (Exchange Server) to back up and
restore Exchange items online, enabling the Exchange Server to be actively used during the session.
Note: Microsoft Exchange Single Mailbox integration is not supported on Microsoft Exchange
Server 2013. This chapter applies to older versions of Microsoft Exchange Server.
Data Protector offers interactive and scheduled backups of the following types:
Microsoft Exchange Single Mailbox integration backup types
Full Backs up all selected Exchange items.
Incr1 Backs up changes made to selected Exchanrge items since the last full
backup.
Incr Backs up changes made to selected Exchange items since the last
backup of any type.
You can restore Exchange items:
l To the original location.
l To a new folder, created in the root of the mailbox or All Public Folders.
l To another mailbox.
l To another Exchange Server system.
This chapter provides information specific to the Data Protector Exchange Single Mailbox integration.
For general Data Protector procedures and options, see the HPE Data Protector Help.
HPE Data Protector (9.07) Page 305 of 803
Integration concepts
The main component of the Data Protector Exchange Single Mailbox integration is mbx_bar.exe,
installed on the Exchange Server system, which channels communication between the Data Protector
Session Manager, and, via the MAPI interface, the Exchange Server. "Microsoft Exchange Single
Mailbox integration architecture" below shows the architecture of the Data Protector Exchange Single
Mailbox integration.
Microsoft Exchange Single Mailbox integration architecture
Legend:
MAPI The Messaging Application Programming Interface, enabling applications
and messaging clients to interact with messaging and information
systems.
SM The Data Protector Session Manager, which controls the session.
mbx_bar.exe The Data Protector component started by SM that logs in through the
MAPI profile to the Exchange Server administrator’s mailbox, establishing
an MAPI session. Having access to all other mailboxes, mbx_bar.exe logs
in to each mailbox selected for backup or restore and initiates data transfer
between Exchange Server and Data Protector media.
MA The Data Protector General Media Agent.
IDB The Data Protector Internal Database.
While the Exchange Server is responsible for read/write operations to disk, Data Protector reads from
and writes to devices, and manages media.
Integration Guide
Chapter 9: Data Protector Microsoft Exchange Single Mailbox integration
HPE Data Protector (9.07) Page 306 of 803
Configuring the integration
Configure every Exchange Server you intend to back up from or restore to and the corresponding
Exchange Server users.
Prerequisites
l Ensure that you have correctly installed and configured Exchange Server.
l For supported versions, platforms, devices, and other information, see the latest support
matrices at http://support.openview.hp.com/selfsolve/manuals.
l For information on installing, configuring, and using Exchange Server, see the Exchange Server
documentation.
l On Microsoft Exchange Server 2007 systems, ensure that:
l Microsoft Exchange Server MAPI Client and Collaboration Data Objects are installed.
The installation package, which provides both components, can be obtained free of charge from
the Microsoft website http://www.microsoft.com/downloads/Search.aspx?displaylang=en.
l Microsoft Office Outlook is not installed.
l Ensure that you have correctly installed Data Protector. On how to install Data Protector in various
architectures, see the HPE Data Protector Installation Guide.
Every Exchange Server system you intend to back up from or restore to must have the Data
Protector MS Exchange Integration component installed.
Limitations
l The Data Protector Exchange Single Mailbox integration is supported only on Exchange Server
systems. You cannot back up and restore Exchange items from or to other clients.
l Avoid the following users when configuring the Data Protector Exchange Single Mailbox, as the
single mailbox considers them as usage options and ignores them.
backup, backupall, restore, and mailbox
Before you begin
l Configure devices and media for use with Data Protector.
l To test whether the Exchange Server system and the Cell Manager communicate properly,
configure and run a Data Protector filesystem backup and restore on the Exchange Server system.
Cluster-aware clients
Configure the integration on all cluster nodes.
Integration Guide
Chapter 9: Data Protector Microsoft Exchange Single Mailbox integration
HPE Data Protector (9.07) Page 307 of 803
Configuring Exchange Server users
Add the Exchange Server administrator to the Data Protector admin or operator user group. For
information, see the HPE Data Protector Help index: “adding users” and “user groups”.
See the Exchange Server documentation for further information on different types of connections, roles
and permissions of Exchange Server administrators, and security issues.
Configuring Exchange servers
Provide Data Protector with the name, password, and domain of the Exchange Server administrator.
Data Protector then creates the Exchange Server configuration file on the Cell Manager and verifies the
connection to the Exchange Server.
Reconfigure the Exchange Server every time the Exchange Server administrator’s password changes.
Prerequisites
l Ensure that the Exchange Server is online.
Configure the Exchange Server using the Data Protector Manager.
1. In the Context List, click Backup.
2. In the Scoping Pane, expand Backup Specifications, right-click MS Exchange Single
Mailboxes, and click Add Backup.
3. In the Create New Backup dialog box, click OK.
4. In Client, select the Exchange Server system. In a cluster environment, select the virtual server
of the Exchange Server resource group.
For information on the User and group/domain options, press F1.
Click Next.
5. In the Configure Single Mailbox dialog box, provide the username, password, and domain of the
Exchange Server administrator.
Integration Guide
Chapter 9: Data Protector Microsoft Exchange Single Mailbox integration
HPE Data Protector (9.07) Page 308 of 803
Configuring the Exchange Server
Click OK.
6. The Exchange Server is configured. Exit the GUI or proceed with creating the backup
specification at "Select the Exchange items you want to back up." on page 311.
Checking the configuration
You can check the configuration of the Exchange Server after you have created at least one backup
specification for the Exchange Server.
Check the Exchange Server configuration using the Data Protector Manager.
1. In the Context List, select Backup.
2. In the Scoping Pane, expand Backup Specifications and then MS Exchange Single
Mailboxes. Click the backup specification to display the Exchange Server to be checked.
3. Right-click the Exchange Server and click Check configuration.
Backup
The integration provides online backups of the following types:
Microsoft Exchange Single Mailbox integration backup types
Full Backs up all selected Exchange items.
Incr1 Backs up changes made to selected Exchange items since the last full
backup.
Integration Guide
Chapter 9: Data Protector Microsoft Exchange Single Mailbox integration
HPE Data Protector (9.07) Page 309 of 803
Incr Backs up changes made to selected Exchange items since the last
backup of any type.
Limitations
l Backup sessions that back up the same mailbox cannot run simultaneously.
l The Data Protector Exchange Single Mailbox backup is slower and requires more media space than
the Data Protector Exchange Server backup. In the latter case, a message that has been sent to
several recipients is saved only once and linked to all recipients, whereas in the first case, the entire
message is saved for each recipient separately.
Do not use Data Protector Exchange Single Mailbox backups as a replacement for Data Protector
Exchange Server backups. The latter are still needed to successfully recover a system that has
been struck by a disaster. For information, see "Backup" on page 243.
Creating backup specifications
Create a backup specification using the Data Protector Manager.
1. In the Context List, click Backup.
2. In the Scoping Pane, expand Backup Specifications, right-click MS Exchange Single
Mailboxes, and click Add Backup.
3. In the Create New Backup dialog box, select the template you want to use.
Integration Guide
Chapter 9: Data Protector Microsoft Exchange Single Mailbox integration
HPE Data Protector (9.07) Page 310 of 803
Selecting a template
4. In Client, select the Exchange Server system. In a cluster environment, select the virtual server.
For information on the User and group/domain options, press F1.
Click Next.
5. If the Exchange Server is not configured for use with Data Protector, the Configure Single Mailbox
dialog box is displayed. Configure it as described in "Configuring Exchange servers" on page 308.
6. Select the Exchange items you want to back up.
Mailboxes are organized alphabetically. For example, mailboxes starting with the letter S are
collected under the S folder.
Note: If some mailboxes have the same display name (for example, user), Data Protector
appends a user unique string at the end of each mailbox name (for example, user@@user1,
user@@user2, and so on).
7. To back up all mailboxes and Public Folders, select the Exchange Server system at the top. Or
you can browse for and select individual mailboxes and Public Folders or individual Exchange
items from different mailboxes and Public Folders.
Note: Empty folders will not be backed up.
Selecting Exchange Server items for backup
Integration Guide
Chapter 9: Data Protector Microsoft Exchange Single Mailbox integration
HPE Data Protector (9.07) Page 311 of 803
Click Next.
8. Select devices to use for the backup.
To specify device options (for example, the device concurrency and the media pool to be used),
right-click the device and click Properties.
Click Next.
9. Set backup options. For information on application-specific backup options, see "Microsoft
Exchange Single Mailbox integration-specific backup options " on the next page.
Microsoft Exchange Single Mailbox integration-specific backup options
Integration Guide
Chapter 9: Data Protector Microsoft Exchange Single Mailbox integration
HPE Data Protector (9.07) Page 312 of 803
Click Next.
10. Optionally, schedule the backup. See "Scheduling backup sessions" on the next page.
Click Next.
11. Save the backup specification, specifying a name and a backup specification group.
Tip: Preview backup session for your backup specification before using it. See "Previewing
backup sessions" on page 315.
Microsoft Exchange Single Mailbox integration-specific backup options
Option Description
Pre-exec , Post-exec Specify a command to be executed by mbx_bar.exe on the Exchange
Server system before the backup (pre-exec) or after it (post-exec). Do
not use double quotes.
Type only the name of the command and ensure that the command
resides in the default Data Protector commands directory on the
Exchange Server system.
Modifying backup specifications
To modify your backup specification, click its name in the Scoping Pane of the Backup context, then
click the appropriate tab, and apply the changes.
Integration Guide
Chapter 9: Data Protector Microsoft Exchange Single Mailbox integration
HPE Data Protector (9.07) Page 313 of 803
Scheduling backup sessions
You can run unattended backups at specific times or periodically. For details on scheduling, see the
HPE Data Protector Help index: “scheduled backups”.
Scheduling example
To perform Incr1 backups of selected Exchange items at 14:45, 18:00, and 20:00 on Sundays:
1. In the Schedule page, select the starting date in the calendar and click Add to open the Schedule
Backup dialog box.
2. Under Recurring, select Weekly. Under Time options, select 14:45. Under Recurring Options,
select Sun. Under Session Options, select the Incr1 backup type. See "Scheduling a backup
session" below.
Click OK.
3. Repeat Step 1 and Step 2 to schedule backups at 18:00 and 20:00.
4. Click Apply to save the changes.
Scheduling a backup session
Integration Guide
Chapter 9: Data Protector Microsoft Exchange Single Mailbox integration
HPE Data Protector (9.07) Page 314 of 803
Previewing backup sessions
Preview the backup session to test it. You can use the Data Protector GUI or CLI.
Using the Data Protector GUI
1. In the Context List, click Backup.
2. In the Scoping Pane, expand Backup Specifications and then MS Exchange Single Mailbox.
Right-click the backup specification you want to preview and click Preview Backup.
3. Specify Backup type and Network load. Click OK.
The message Session completed successfully is displayed at the end of a successful preview.
Using the Data Protector CLI
Execute the following command:
omnib -mbx_list backup_specification_name -test_bar
What happens during the preview?
The following are tested:
l Communication between the Exchange Server and Data Protector
l The syntax of the backup specification
l If devices are correctly specified
l If the necessary media are in the devices
After that, the Exchange Server part of the preview starts, which checks if the selected Exchange
items are in an appropriate state for backup.
Starting backup sessions
Interactive backups are run on demand. They are useful for urgent backups or for restarting failed
backups.
Use the Data Protector GUI or CLI.
Using the Data Protector GUI
1. In the Context List, click Backup.
2. In the Scoping Pane, expand Backup Specifications and then MS Exchange Single
Mailboxes. Right-click the backup specification you want to use and click Start Backup.
3. Specify Backup type and Network load. Click OK.
The message Session completed successfully is displayed at the end of a successful backup
session.
Integration Guide
Chapter 9: Data Protector Microsoft Exchange Single Mailbox integration
HPE Data Protector (9.07) Page 315 of 803
Using the Data Protector CLI
On the Exchange Server system, execute:
omnib -mbx_list backup_specification_name [-barmode mailbox_mode][list_options]
where mailbox_mode is one of the following:
{-full|-incr|-incr1}
For list_options, see the omnib man page.
Example
To start an incremental backup using the backup specification FIRST and to set data protection to 5
days, execute:
omnib -mbx_list FIRST -barmode —incr -protect 5
Restore
Restore Exchange items using the Data Protector GUI or CLI.
Before you begin
l If you intend to restore Exchange items to another mailbox, ensure that the destination mailbox
exists on the destination Exchange Server.
l If you intend to restore Exchange items to another Exchange Server system, ensure that the
destination Exchange Server system has the MS Exchange 2007 Integration component
installed and that the Exchange Server is configured for use with Data Protector.
Restoring using the Data Protector GUI
1. In the Context List, click Restore.
2. In the Scoping Pane, expand MS Exchange Single Mailboxes, the client from which the data to
be restored was backed up, and then click MS Exchange Single Mailboxes.
3. In the Source page, browse for and select Exchange items to restore.
To restore all mailboxes and Public Folders, select Mailboxes and Public Folders. You can also
browse for and select individual mailboxes and Public Folders or individual Exchange items from
different mailboxes and Public Folders.
To restore the data from the root mailbox folder, select Top of Information Store under the
appropriate user mailbox.
Mailboxes are organized alphabetically. For example, mailboxes starting with the letter S are
collected under the S folder.
See "Selecting Exchange Server items for restore" on the next page.
Integration Guide
Chapter 9: Data Protector Microsoft Exchange Single Mailbox integration
HPE Data Protector (9.07) Page 316 of 803
Selecting Exchange Server items for restore
You can specify the backup version, the chain of backups to be used, and the restore destination
for each mailbox or Public Folders separately.
By default, the last backup session is used for restore. To restore from another session, right-click
the relevant mailbox or Public Folders, and click Properties. See "Version properties" on the next
page.
Integration Guide
Chapter 9: Data Protector Microsoft Exchange Single Mailbox integration
HPE Data Protector (9.07) Page 317 of 803
Version properties
To specify the restore destination and the chain of backup sessions to be used, click the
Advanced tab. See "Advanced properties" below.
Advanced properties
Integration Guide
Chapter 9: Data Protector Microsoft Exchange Single Mailbox integration
HPE Data Protector (9.07) Page 318 of 803
For details on these options, see "Microsoft Exchange Single Mailbox integration restore options"
on the next page.
Note:
l The selected backup session and the Restore Chain options determine the Exchange
items that appear in the Results Area.
For example, if Restore only this backup is selected, only the Exchange items backed up
in the selected session are displayed, whereas if Full restore of mailbox is selected, all
Exchange items backed up in the restore chain of backup sessions are displayed.
The Full restore of mailbox and Restore to new folder options are selected by default.
4. In the Options page, specify the destination Exchange Server system. By default, the original
Exchange Server system is selected.
Selecting the destination Exchange Server system
5. In the Devices page, select the devices to be used for the restore.
For more information on how to select devices for a restore, see the HPE Data Protector Help
index: “restore, selecting devices for”.
6. Click Restore.
7. In the Start Restore Session dialog box, click Next.
8. Specify Report level and Network load.
Note: Select Display statistical information to view the restore profile messages in the
Integration Guide
Chapter 9: Data Protector Microsoft Exchange Single Mailbox integration
HPE Data Protector (9.07) Page 319 of 803
session output.
9. Click Finish to start the restore.
The statistics of the restore session, along with the message Session completed
successfully is displayed at the end of the session output.
Restored mailbox and public folders content with the restore to new folder option selected
To transfer restored data to .pst files:
1. On the client system, create a .pst file.
2. Connect to the Exchange Server system.
3. Move the restored data from the Data Protector BackupDateBackupTime folder or the Data
Protector BackupDateBackupTime - public folder folder to the previously created .pst file.
Microsoft Exchange Single Mailbox integration restore options
Option Description
Restore only this
backup
Select this option to restore data only from the selected backup session.
Full restore of
mailbox
Selected by default. Data is restored, not only from the selected backup
session, but also from the latest full, the latest incremental1 (if it exists),
and any incremental backups from the last incremental1 up to the
selected backup version.
Integration Guide
Chapter 9: Data Protector Microsoft Exchange Single Mailbox integration
HPE Data Protector (9.07) Page 320 of 803
Option Description
Note that any Exchange item that was backed up in any of these
sessions is displayed and can be selected for restore.
Restore to original
folder
Data Protector restores Exchange items to the same location from which
they were backed up.
If Keep latest message is selected, existing messages in the
destination mailbox or Public Folders are not restored even if they differ
from their backed up versions.
If Keep latest message is not selected, all messages are restored,
replacing their current versions (if they exist). If different versions of the
same message exist in the mailbox or Public Folders (for example, if you
have a copy of the message), only one is replaced with the backed up
version and all other versions remain intact.
The messages in the mailbox that were not backed up in the specified
backup session (or the restore chain of backup sessions) always remain
intact.
By default, this option is not selected.
Restore to new
folder
Selected by default. Data Protector creates a new folder in the root of the
mailbox (or in the root of All Public Folders) and restores Exchange
items into it. See "Restored mailbox and public folders content with the
restore to new folder option selected" on the previous page.
When restoring a mailbox, the folder is named Data Protector backup_
datebackup_time. When restoring Public Folders it is named Data
Protector backup_datebackup_time - public folder.
If you restore from the same backup several times, a number is appended
to the folder name. For example, in the second restore session of a
mailbox, the folder Data Protector backup_datebackup_time (1) is
created.
Restore into
mailbox
By default, Exchange items from a mailbox are restored to the original
mailbox. Select this option to specify a different destination mailbox. Note
that you can restore Exchange items from different mailboxes to the same
mailbox.
For privacy protection, you cannot restore Exchange items from
mailboxes to Public Folders.
Restore to another
host
By default, Exchange items are restored to the original Exchange Server
system. Select this option, to specify a different destination Exchange
Server system.
Integration Guide
Chapter 9: Data Protector Microsoft Exchange Single Mailbox integration
HPE Data Protector (9.07) Page 321 of 803
Restoring using the Data Protector CLI
On the Exchange Server system, execute:
omnir -mbx
-barhost ClientName
[-destination DestClientName]
-mailbox MailboxName -session BackupID [MAILBOX_OPTIONS]
-public -session BackupID [PUBLIC_FOLDERS_OPTIONS]
[GENERAL_OPTIONS]
MAILBOX_OPTIONS
-destmailbox DestMailboxName
-folder Folder
-exclude ExFolder
-originalfolder {-keep_msg | -overwrite_msg}
-chain
PUBLIC_FOLDERS_OPTIONS
-folder Folder
-exclude ExFolder
-originalfolder {-keep_msg | -overwrite_msg}
-chain
Note: To restore multiple mailboxes, repeat the options —mailbox MailboxName -session
BackupID [MAILBOX_OPTIONS].
To restore or exclude from restore multiple folders, repeat the options -folder Folder and -
exclude ExFolder.
Parameter description
ClientName Original Exchange Server system, from which Exchange items to be restored
were backed up.
DestClientName Destination Exchange Server system, to which the Exchange items will be
restored (needed only if you are not restoring to the original Exchange Server
system).
BackupID A backup ID is a point in time. All objects (backup data) created in a backup
session have the same backup ID, which is the same as the session ID of the
backup session.
Mirrored objects and objects created in an object copy session have the same
backup ID as objects created in the original backup session. Suppose the
media set created in the original backup session no longer exists, but the media
set created in an object copy session still exists. To restore the objects, you
must specify the session ID of the original backup session (that is, the backup
ID) and not the session ID of the object copy session.
Integration Guide
Chapter 9: Data Protector Microsoft Exchange Single Mailbox integration
HPE Data Protector (9.07) Page 322 of 803
The omnir syntax does not let you specify from which object copy to restore if
several copies of the same object exist. This is only possible using the Data
Protector GUI by setting the media allocation priority list.
MailboxName Original mailbox, from which Exchange items to be restored were backed up. If
the name contains a space, put the name in quotes. For example, "John
Smith".
DestMailboxName
Destination mailbox, to which the Exchange items from the mailbox will be
restored (needed only if you are not restoring to the original mailbox).
Folder Folder to be restored. Specify its pathname, starting from the root directory in
the mailbox or Public Folders.
If the pathname contains a space, put the pathname in quotes. For example,
"InboxMy folder".
ExFolder Subfolder to be excluded from restore of the mailbox or Public Folders.
Option description
-
originalfolder
This option is equivalent to the Data Protector GUI option Restore to original
folder. If not specified, the same results occur as if the Data Protector GUI
option Restore to new folder was selected.
-chain This option is equivalent to the Data Protector GUI option Full restore of
mailbox. If not specified, the same results occur as if the Data Protector GUI
option Restore only this backup was selected.
Limitations
l If any of the mailbox names or folder names specified in the omnir command contains a slash (/),
backslash (), or double quote (") character, the restore fails.
Restore examples
Example 1
To restore the mailbox FIRST, backed up in the session 2011/01/10-1 from the Exchange Server
system infinity.ipr.company.com, to a new folder in the mailbox TEMP on the same Exchange
Server system, execute:
omnir -mbx -barhost infinity.ipr.company.com -mailbox FIRST -session 2011/01/10-1 -
destmailbox TEMP
Example 2
To restore the folder Inbox from the mailbox User 1, backed up in the session 2010/03/10-18 from
the Exchange Server system exchange.hp.com, to the original folder without overwriting the
messages in the original folder, execute:
Integration Guide
Chapter 9: Data Protector Microsoft Exchange Single Mailbox integration
HPE Data Protector (9.07) Page 323 of 803
omnir -mbx -barhost exchange.hp.com -mailbox "User 1" -session 2010/03/10-18 -
folder Inbox -originalfolder -keep_msg
Example 3
To restore the mailbox User 2, backed up in the session 2010/03/10-19 from the Exchange Server
system exchange.hp.com, to a new folder in the original mailbox, without restoring the messages from
the folder Deleted Items, execute:
omnir -mbx -barhost exchange.hp.com -mailbox "User 2" -session 2010/03/10-19 -
exclude "Deleted Items"
Example 4
To restore two public folders, Administration and Addresses, which are subfolders of All Public
Folders, and the mailbox My Mailbox, backed up in the session 2010/06/10-19 from the Exchange
Server system exchange.hp.com, to a new folder in Public Folders and to the original folders in the
mailbox respectively, execute:
omnir -mbx -barhost exchange.hp.com -public -session 2010/06/10-19 -folder "All
Public FoldersAdministration" -folder "All Public FoldersAddresses" -mailbox "My
Mailbox" -originalfolder -keep_msg
Monitoring sessions
You can monitor currently running sessions in the Data Protector GUI. When you run an interactive
backup or a restore session, a monitor window shows you the progress of the session. Closing the GUI
does not affect the session.
You can also monitor sessions from any Data Protector client with the User Interface component
installed, using the Monitor context.
On how to monitor a session, see the HPE Data Protector Help index: “viewing currently running
sessions”.
Performance tuning
Performance tuning means customizing Exchange Server and Data Protector to achieve better backup
and restore results.
Data Protector creates a separate backup object out of selected Exchange items from a single mailbox
or Public Folders. This object is then backed up as a separate data stream. mbx_bar.exe spends a
significant amount of time creating Data Protector backup objects and logging mailboxes on/off.
Meanwhile, the Data Protector devices are in an idle state, waiting for the actual data transfer to start.
Backup performance can be enhanced by streaming two or more backup objects to the same device
concurrently. While one stream is preparing the backup object and logging the mailbox on/off, data from
the other backup object is being transferred to the tape, keeping the device busy.
Integration Guide
Chapter 9: Data Protector Microsoft Exchange Single Mailbox integration
HPE Data Protector (9.07) Page 324 of 803
Example of backup with concurrency 1
Tests have shown that best performance is achieved when backing up mailboxes and Public Folders
using two concurrent data streams, either by specifying one device with concurrency 2 or two devices
with concurrency 1.
Example of backup with concurrency 2
Note: Data Protector cannot create more than one backup object out of Exchange items from a
single mailbox or Public Folders.
Integration Guide
Chapter 9: Data Protector Microsoft Exchange Single Mailbox integration
HPE Data Protector (9.07) Page 325 of 803
Troubleshooting
This section lists general checks and verifications plus problems you might encounter when using the
Data Protector Exchange Single Mailbox integration. Start at "Problems" on the next page. If you
cannot find a solution there, perform general checks and verifications.
For general Data Protector troubleshooting information, see the HPE Data Protector Troubleshooting
Guide.
Before you begin
l Ensure that the latest official Data Protector patches are installed. On how to verify this, see the
HPE Data Protector Help index: “patches”.
l For general Data Protector limitations, as well as recognized issues and workarounds, see the HPE
Data Protector Product Announcements, Software Notes, and References.
l For an up-to-date list of supported versions, platforms, and other information, see
http://support.openview.hp.com/selfsolve/manuals.
Checks and verifications
If your configuration, backup, or restore failed:
l Ensure that the following directories exist on the Data Protector Cell Manager:
Data_Protector_program_dataconfigserverbarlistsMailbox
Data_Protector_program_dataconfigserverbarschedulesMailbox
l Examine errors reported in the debug.log file on the Exchange Server system in the default Data
Protector log files directory.
Additionally, if your backup or restore failed:
l Ensure that the Cell Manager is correctly specified on the Exchange Server system: ensure that a
value entry with the name CellServer and the value "Cell Manager" exists under the key:
HKEY_LOCAL_MACHINESOFTWAREHewlett-PackardOpenViewOmniBack IISite
l Examine errors logged in the Windows Event log.
Additionally, if your backup failed:
l Preview the Data Protector Exchange Single Mailbox backup.
If the Exchange Server part of the preview fails, ensure that the Exchange Server is online.
If the Data Protector part of the preview fails:
l Ensure that the Exchange Server is configured for use with Data Protector. See "Configuring
Exchange servers" on page 308.
l Create an Exchange Single Mailbox backup specification to back up to a null or file device.
If the backup succeeds, the problem is probably related to devices. For information on
troubleshooting devices, see the HPE Data Protector Help.
Integration Guide
Chapter 9: Data Protector Microsoft Exchange Single Mailbox integration
HPE Data Protector (9.07) Page 326 of 803
Problems
Problem
You do not have permissions to log in to the system
debug.log on the Exchange Server contains one of the following messages:
Error = 596
Logon failure: the user has not been granted the requested logon type to
this computer.
or:
[MBX_ImpersonateUser] A required privilege is not held by the client.
Action
Check if the Domain Controller system has domain-level policy settings defined. Go to:
Start > Settings > Control Panel > Administrative Tools > Domain Security Policy >
Local Policies > User Rights Assignment
and check if the Act as part of the operating system and Log on as a service user rights are set to
Defined.
If domain-level policy settings are defined:
1. On the Domain Controller system:
a. Go to:
Start > Settings > Control Panel > Administrative Tools > Domain Security
Policy > Local Policies > User Rights Assignment.
b. Set Act as part of the operating system and Log on as a service user rights for the
Exchange Server administrator.
c. Execute:
secedit /refreshpolicy machine_policy /enforce
2. On the Exchange Server system:
a. Log off from the system and log in again under the same user account.
b. Go to:
Start > Settings > Control Panel > Administrative Tools > Local Security Policy
> Local Policies > User Rights Assignment.
c. Ensure that Act as part of the operating system and Log on as a service user
rights are set for the Exchange Server administrator in both Local Setting and Effective
Setting columns.
d. Restart the Data Protector Inet service.
If domain-level policy settings are not defined:
1. Log in to the Exchange Server system.
2. Go to:
Integration Guide
Chapter 9: Data Protector Microsoft Exchange Single Mailbox integration
HPE Data Protector (9.07) Page 327 of 803
Start > Settings > Control Panel > Administrative Tools > Local Security Policy >
Local Policies > User Rights Assignment.
3. Set Act as part of the operating system and Log on as a service user rights for the
Exchange Server administrator.
4. Log off from the system and log in again under the same user account.
5. Restart the Data Protector Inet service.
Problem
Configuration of the Exchange Server fails
debug.log on the Exchange Server system contains the following message:
An error has occurred while creating a profile administration object.
Action
1. Log in to the Exchange Server system.
2. Delete the incorrect administrator’s profile:
mbx_bar.exe delete
3. Manually create a new profile:
mbx_bar.exe create
4. In the Choose Profile page, click New.
5. Follow the setup wizard. Type $$$Data Protector for the profile name. Specify the Exchange
Server system and the name of the Exchange Server administrator’s mailbox.
See "Specifying the Exchange Server administrator’s mailbox" below.
Specifying the Exchange Server administrator’s mailbox
Integration Guide
Chapter 9: Data Protector Microsoft Exchange Single Mailbox integration
HPE Data Protector (9.07) Page 328 of 803
Problem
Restore to another client fails
Action
Ensure that Exchange Server and the Data Protector MS Exchange Integration component are
installed and configured on the destination system to which you restore.
Problem
Restore to another mailbox fails
Action
Ensure that the destination mailbox exists on the destination Exchange Server system.
Integration Guide
Chapter 9: Data Protector Microsoft Exchange Single Mailbox integration
HPE Data Protector (9.07) Page 329 of 803
Page 330 of 803HPE Data Protector (9.07)
Integration Guide
Chapter 9: Data Protector Microsoft Exchange Single Mailbox integration
HPE Data Protector (9.07)
Part 3: Oracle and SAP
This part of the guide describes ways to configure and use the following:
l Data Protector Oracle Server integration
l Data Protector MySQL integration
l Data Protector SAP R/3 integration
l Data Protector SAP MaxDB integration
l Data Protector SAP HANA Appliance integration
Chapter 10: Data Protector Oracle Server
integration
Introduction
Data Protector offers offline as well as online backup of the Oracle Server instances. To enable
database recovery from an online backup, the respective Oracle Server instance must operate in the
ARCHIVELOG mode.
The online backup concept is widely accepted. It addresses the business requirements for high
application availability, as opposed to the offline concept. During an online backup, a database remains
available for use, while during an offline backup, the database cannot be used by an application.
Backup types
Using the Data Protector Oracle integration, you can perform the following types of backups:
l Online backup of a whole database or parts of it
l Online incremental backup (Oracle differential incremental backup 1 to 4)
l Offline backup of a whole database
l Backup of archived redo logs only
l Backup of the Oracle database recovery catalog
l Backup of the Oracle control files
l Backup of recovery files residing in the flash recovery area.
The following recovery files in the flash recovery area are backed up:
l full and incremental backup sets
l control file autobackup (SPFILE included if used)
l archived redo logs
l datafile copies, control file copies
Flashback logs, the current control file, and online redo logs are not backed up.
l In Oracle Data Guard environment, backup of standby database.
Restore types
Using the Data Protector Oracle integration, you can restore the following:
l The whole database or parts of it
l The database to a specific point in time
l From incremental backup
l To a host other than the one where the database originally resided
HPE Data Protector (9.07) Page 332 of 803
l A datafile to a location other than its original one
l A catalog before restoring the database
l From a chain of incremental backups
Duplicating a database
Using the Data Protector Oracle integration, you can perform duplication of a production database.
Integration concepts
The Data Protector Oracle integration links the Oracle database management software with Data
Protector. From the Oracle point of view, Data Protector represents a media management software. On
the other hand, the Oracle database management system can be seen as a data source for backup,
using media controlled by Data Protector.
Components
The software components involved in backup and restore processes are:
l The Oracle Recovery Manager (RMAN)
l The Data Protector Oracle integration software
Integration functionality overview
The Data Protector Oracle Integration agent (ob2rman.pl) works with RMAN to manage all aspects of
the following operations on the Oracle target database:
l Backups (backup and copy)
l Recovery (restore, recovery, and duplication)
How does the integration work?
ob2rman.pl executes RMAN, which directs the Oracle server processes on the target database to
perform backup, restore and recovery. RMAN maintains the required information about the target
databases in the recovery catalog, the Oracle central repository of information, and in the control file of
a particular target database.
The main information which ob2rman.pl provides to RMAN is:
l Number of allocated RMAN channels
l RMAN channel environment parameters
l Information on the database objects to be backed up or restored
For backup, ob2rman.pl uses the Oracle target database views to get information on which logical
(tablespaces) and physical (datafiles) target database objects are available for backup.
For restore, ob2rman.pl uses current control file or recovery catalog (if used) to get information on
which objects are available for restore.
Using the Data Protector integration with RMAN, you can back up and restore the Oracle control files,
datafiles, and archived redo logs.
Integration Guide
Chapter 10: Data Protector Oracle Server integration
HPE Data Protector (9.07) Page 333 of 803
The interface from the Oracle server processes to Data Protector is provided by the Data Protector
Oracle integration Media Management Library (MML), which is a set of routines that allows the reading
and writing of data to General Media Agents.
Besides handling direct interaction with the media devices, Data Protector provides scheduling, media
management, network backups, monitoring, and interactive backup.
Oracle backup types handled by the integration
Using this integration, you can perform the Oracle full and incremental (up to incremental level 4)
backup types.
With Oracle full and incremental level 0 backups all data blocks per datafile are backed up. With Oracle
incremental backup (level 1 or higher), only the data blocks that have changed since a previous backup
are backed up.
The difference between a full backup and an incremental level 0 backup is that the incremental 0 is a
base for subsequent incremental backups. Therefore, Data Protector always performs Oracle
incremental 0 when you select the full backup type in a backup specification.
The full backup type is not related to the number of datafiles included in the backup, and can therefore
be performed per single datafile. The data being backed up, regardless of the backup type (full or
incremental), is selected and controlled by Oracle.
Oracle incremental backups can be differential or cumulative. By default, Data Protector performs
Oracle differential incremental backups. By changing the default RMAN script created by Data
Protector, you can specify also a cumulative backup. For information on differential and cumulative
Oracle backups, see the Oracle Recovery Manager User’s Guide.
Note: Regardless of the Oracle backup type specified, Data Protector always marks the Oracle
backups as full in the Data Protector database, since the Data Protector incremental backup
concept is different from the Oracle incremental backup concept.
A backup that includes all datafiles and current control file that belong to an Oracle Server instance is
known as a whole database backup.
These features can be used for online or offline backup of the Oracle target database. However, you
must ensure that the backup objects (such as tablespaces) are switched into the appropriate state
before and after a backup session. For online backup, the database instance must operate in the
ARCHIVELOG mode; whereas for offline backup, objects need to be prepared for backup using the Pre-
exec and Post-exec options in the backup specification.
The Data Protector backup specification contains information about backup options, commands for
RMAN, Pre- and Post-exec commands, media, and devices.
The Data Protector backup specification allows you to configure a backup and then use the same
specification several times. Furthermore, scheduled backups can only be performed using a backup
specification.
Backup and restore of an Oracle target database can be performed using the Data Protector User
Interface, the RMAN utility, or the Oracle Enterprise Manager utility.
The heart of the Data Protector Oracle integration is MML, which enables an Oracle server process to
issue commands to Data Protector for backing up or restoring parts or all of the Oracle target database
files. The main purpose is to control direct interaction with media and devices.
Integration Guide
Chapter 10: Data Protector Oracle Server integration
HPE Data Protector (9.07) Page 334 of 803
Backup flow
A Data Protector scheduled or interactive backup is triggered by the Data Protector Backup Session
Manager, which reads the backup specification and starts the ob2rman.pl command on the Oracle
Server under the operating system user account specified in the backup specification. Further on,
ob2rman.pl prepares the environment to start the backup, and issues the RMAN backup command.
RMAN instructs the Oracle Server processes to perform the specified command.
The Oracle Server processes initialize the backup through MML, which establishes a connection to the
Data Protector Backup Session Manager. The Backup Session Manager starts the General Media
Agent, sets up a connection between MML and the General Media Agent, and then monitors the backup
process.
The Oracle Server processes read the data from the disks and send it to the backup devices through
MML and the General Media Agent.
RMAN writes information regarding the backup either to the recovery catalog (if one is used) or to the
control file of the Oracle target database.
Messages from the backup session are sent to the Backup Session Manager, which writes messages
and information regarding the backup session to the IDB.
The Data Protector General Media Agent writes data to the backup devices.
Restore flow
A restore session can be started using:
l Data Protector GUI
l RMAN CLI
l Oracle Enterprise Manager GUI
You must specify which objects are to be restored.
A restore from the Data Protector user interface is triggered by the Data Protector Restore Session
Manager, which starts the ob2rman.pl command. ob2rman.pl prepares the environment to start the
restore, and issues the RMAN restore command. RMAN checks the recovery catalog (if one is used)
or the control file to gather the information about the Oracle backup objects. It also contacts the Oracle
Server processes, which initialize the restore through MML. MML establishes a connection with the
Restore Session Manager and passes along the information about which objects and object versions
are needed.
The Restore Session Manager checks the IDB to find the appropriate devices and media, starts the
General Media Agent, establishes a connection between MML and the General Media Agent, and then
monitors the restore and writes messages and information regarding the restore to the IDB.
The General Media Agent reads the data from the backup devices and sends it to the Oracle Server
processes through MML. The Oracle Server Processes write the data to the disks.
The concept of Oracle integration, data and the control flow are shown in "Data Protector Oracle
integration concept" on the next page, and the related terms are explained in the following table.
Integration Guide
Chapter 10: Data Protector Oracle Server integration
HPE Data Protector (9.07) Page 335 of 803
Data Protector Oracle integration concept
Database files can also be managed by Automatic Storage Management (ASM). They can reside in
the flash recovery area.
Legend
SM The Data Protector Session Manager, which can be the Data Protector Backup Session
Manager during a backup session and the Data Protector Restore Session Manager
during a restore session.
RMAN The Oracle Recovery Manager.
Data
Protector
MML
The Data Protector Oracle integration Media Management Library, which is a set of
routines that enables data transfer between the Oracle Server and Data Protector.
Backup
API
The Oracle-defined application programming interface.
IDB The Data Protector Internal Database where all the information about Data Protector
sessions, including session messages, objects, data, and used devices and media, is
written.
MA The Data Protector General Media Agent, which reads and writes data from and to media
devices.
Integration Guide
Chapter 10: Data Protector Oracle Server integration
HPE Data Protector (9.07) Page 336 of 803
Configuring the integration
Prerequisites
l It is assumed that you are familiar with the Oracle database administration and the basic Data
Protector functionality.
l You need a license to use the Data Protector Oracle integration. For information on licensing, see
the HPE Data Protector Installation Guide.
l Before you begin, ensure that you have correctly installed and configured the Oracle Server and
Data Protector client systems. See the:
l Latest support matrices at http://support.openview.hp.com/selfsolve/manuals for an up-to-date
list of supported versions, platforms, devices, and other information.
l HPE Data Protector Installation Guide for instructions on how to install Data Protector on various
architectures and how to install the Data Protector Oracle integration.
l Oracle Recovery Manager User’s Guide and References for Oracle concepts and
backup/recovery strategies.
l Oracle Backup and Recovery Guide for the configuration and use of Recovery Manager, as well
as for Oracle backup terminology and concepts.
l Oracle Enterprise Manager User’s Guide for information on backup and recovery with the Oracle
Enterprise Manager, as well as information about SQL*Plus.
l The Oracle Server software must be installed and the Oracle target database must be open or
mounted.
l Starting with Oracle 12c, Oracle Database on Microsoft Windows supports the use of an Oracle
Home User, specified at the time of installation. This Oracle Home User is used to run the Windows
services for a Oracle home, and is similar to the oracle user on Oracle Database on Linux.
For Oracle 12c database backups and restores, if the Oracle integration agent and Media agent are
run on the same Windows host, then to avoid shared memory allocation issues Oracle Home user
should be added to the Windows Backup Operator group.
For more information, see the Oracle documentation.
l If the Oracle recovery catalog database is used, ensure that it is properly configured and open.
l Oracle net services must be properly configured and running for the Oracle target database and the
recovery catalog, if you use it.
For more information about different connection options, see the Oracle Recovery Manager User’s
Guide and References.
For details on checking the prerequisites listed above, see "Troubleshooting " on page 414.
l To successfully back up the recovery files residing in the flash recovery area, ensure that you have
correctly configured the flash recovery area.
l Oracle Real Application Clusters (RAC): Each node must have a dedicated disk for storing
Integration Guide
Chapter 10: Data Protector Oracle Server integration
HPE Data Protector (9.07) Page 337 of 803
archive logs. Such disks must be NFS mounted on all other RAC nodes.
However, if the archive logs are not on a NFS mounted disk, you must modify the archive log
backup specification. See "Backup of archive logs on RAC cannot be performed" on page 421.
l RAC: With Oracle version 11.2.0.2 and later, the control file must be created on a shared disk and
be accessible from all RAC nodes, and the OB2_DPMCTL_SHRLOC environment variable must point to
this location, from where the control file is backed up.
l On Windows systems, when using the Oracle backup set ZDB method, set the omnirc option ZDB_
SMISA_AUTOMOUNTING on the backup system to 2, in order to enable automatic volume mounting on
the local system.
Limitations
l The MAXPIECESIZE RMAN parameter option is not supported because the restore of multiple backup
pieces created during a backup is not possible using the Data Protector Oracle integration.
l The Data Protector Oracle integration does not support the RMAN disk backup of a target database
to the flash recovery area. The Data Protector Oracle integration supports only backups from the
flash recovery area to a backup device. However, you can create an RMAN script that backs up the
target database to the flash recovery area before or after the Data Protector backs up files from the
flash recovery area to a backup device. The script can be set up using the Pre-exec or Post-exec
option when creating a backup specification.
l On an HP OpenVMS system running the Oracle integration, you can only configure a Data Protector
admin user with the username <Any> and the group name <Any>. This limitation is due to the lack of
the user group name concept on HP OpenVMS systems.
l Oracle database identifiers (DBIDs) of all databases must be unique within a Data Protector cell.
l The Data Protector Oracle integration (Oracle 12 c) does not support Container Database (CDB) and
Pluggable Database (PDB) modes.
l In the Oracle Database 10g Release 2, for HP-UX systems, the host name length on which the
Oracle database is installed is limited to 8 characters.
l Oracle Data Guard:
l You cannot configure only a standby database (without configuring primary database).
l Only physical standby database backup is supported.
l Recovery catalog database is required for standby configurations.
l For other limitations regarding RMAN backup, restore, recovery, and duplication in Oracle Data
Guard environment, see the Oracle documentation.
l The Data Protector Oracle integration does not support non-ASCII characters in backup
specification names.
Before you begin
l Configure devices and media for use with Data Protector.
l Test whether the Oracle Server system and the Cell Manager communicate properly: Configure and
Integration Guide
Chapter 10: Data Protector Oracle Server integration
HPE Data Protector (9.07) Page 338 of 803
run a Data Protector filesystem backup and restore on the Oracle Server system.
l Identify the Oracle database user that will be used by Data Protector for backup. This user must
have the SYSDBA privilege granted. For example, it could be the Oracle user sys, which is created
during database creation.
See the Oracle documentation for more information on user privileges in Oracle.
l On Windows systems, if the Oracle target database and the Oracle recovery catalog are installed on
two different systems, configure a domain user account that is a member of the Administrators
group on both systems.
On Windows Server 2003 systems with the Oracle target database installed, you need to restart the
Data Protector Inet service under a Windows domain user account that has the appropriate
Oracle database permissions for running backups and restores.
For information on how to change the Data Protector Inet service account, see the HPE Data
Protector Help index: “Inet, changing account”.
However, for other supported Windows operating systems, you can use user impersonation instead.
For details on setting accounts for the Inet service user impersonation, see the HPE Data Protector
Help index: “Inet user impersonation”.
Cluster-aware systems
In cluster environment, if you intend to use the Data Protector CLI, set the Data Protector environment
variable OB2BARHOSTNAME to the virtual server name. Set the variable on the Oracle Server system as
follows:
Windows systems: set OB2BARHOSTNAME=virtual_server_name
UNIX systems: export OB2BARHOSTNAME=virtual_server_name
RAC: Configure an Oracle database on every node from where you want to run backups and restores.
HP-UX with RAC: If you want to use virtual hostname, create an HPE Serviceguard package
containing only the virtual IP and the virtual hostname parameters and distribute it among the RAC
nodes.
Linking Oracle Server with the Data Protector MML
To use the Data Protector Oracle integration, the Oracle Server software needs to be linked with the
Data Protector Oracle integration Media Management Library (MML) on every system on which an
Oracle instance is running.
You do not need to link Oracle Server with the Data Protector MML manually. When you start backups
or restores using the Data Protector GUI or CLI, Data Protector automatically links Oracle Server with
the correct platform–specific Data Protector MML. However, for testing purposes, you can override this
automatic selection. You can manually specify which platform–specific Data Protector MML should be
used by setting the Data Protector SBT_LIBRARY parameter. On how to set the parameter, see the
util_cmd man page. The parameter is saved in the Data Protector Oracle instance configuration file.
MML is invoked by the Oracle server when it needs to write to or read from devices using Data
Protector.
Integration Guide
Chapter 10: Data Protector Oracle Server integration
HPE Data Protector (9.07) Page 339 of 803
Linking on HP OpenVMS systems
On Oracle Server running on HP OpenVMS systems, link the MML SYS$SHARE:LIBOBK2SHR64.EXE
with the Oracle Server:
1. Make sure Oracle RMAN is set up and you are able to access it. This can be achieved by
performing a test backup using the following RMAN script:
{
allocate channel d1 type disk;
backup tablespace system;
release channel d1;
}
You can skip this step if you are already using RMAN for backing up Oracle.
2. Check the presence of the MML LIBOBK2SHR64.EXE in the SYS$SHARE: directory.
Note: The logical definition for SYS$SHARE:LIBOBK2SHR64.EXE is $DEFINE/SYSTEM DP_SBT
SYS$SHARE:LIBOBK2SHR64.EXE.
You are now ready to use the MML with RMAN to perform backups. For information on how to use
RMAN, see the Oracle documentation.
After relinking
To test the MML (SBT) interface, configure Oracle using the GUI (see "Configuring Oracle databases"
on page 343).
Configuring Oracle user accounts
Decide under which user accounts you want backups to run. Data Protector requires the following user
accounts:
l Oracle operating system user account
For details, see "Configuring Oracle operating system user accounts " below.
l Oracle database user accounts
For details, see "Configuring Oracle database user accounts" on the next page.
Configuring Oracle operating system user accounts
For each Oracle database, Data Protector requires an operating system user account that has Oracle
rights to back up the database. This user account usually belongs to the DBA user group (OSDBA
user). The user account under which the Oracle database is running has these rights. For example, to
find such a user on UNIX systems, execute:
ps -ef|grep ora_pmon_DB_NAME
or
ps -ef|grep ora_lgwr_DB_NAME
Integration Guide
Chapter 10: Data Protector Oracle Server integration
HPE Data Protector (9.07) Page 340 of 803
Finding the Oracle user
The following table explains how to configure users on different operating systems:
Client system Description
UNIX system Ensure that the Oracle user oracle from the Oracle Inventory group
(oinstall) has been added to the Data Protector admin user group. For
details on adding users, see the HPE Data Protector Help index: ”adding
users”.
Add the OSDBA user account to the Data Protector admin or operator
user group.
Note: If you plan to configure Oracle databases using the
omniintconfig.pl command, note that specified OSDBA user
accounts are automatically added to the Data Protector admin user
group. For details, see "Configuring multiple Oracle databases
simultaneously " on page 348.
Windows system On Windows systems, Data Protector connects to the Oracle database
using the Data Protector Inet service on the related system. By default,
the service runs under the Local System account, which is
automatically added to the Data Protector admin user group. However, if
you have restarted the Data Protector Inet service under an OSDBA
user account, you need to add the new user to the Data Protector admin
or operator user group.
HP OpenVMS system Configure a Data Protector admin user with the username <Any> and the
group name <Any>.
For information on adding users to Data Protector user groups, see the HPE Data Protector Help index:
“adding users”.
Clusters
In cluster environments, ensure to add he following users to the Data Protector admin or operator user
group:
l OSDBA user for all physical nodes
l OSDBA user for the virtual server (applicable for HPE Serviceguard clusters)
Configuring Oracle database user accounts
Identify or create the following Oracle database user accounts. You need to provide these user
accounts when you configure the Oracle database as described in "Configuring Oracle databases" on
page 343.
Integration Guide
Chapter 10: Data Protector Oracle Server integration
HPE Data Protector (9.07) Page 341 of 803
Oracle database user accounts
User Description
Primary database
user
Required to log in to the primary database.
Recovery catalog
user
The owner of the recovery catalog (for example, rman). Required to log in
to the catalog database. Needed if you use the recovery catalog.
If you are using Oracle 11g R2 or later, ensure that the owner of the Oracle
recovery catalog:
l is granted the CREATE ANY DIRECTORY and the DROP ANY
DIRECTORY system privileges, which are required to use the Data
Pump Export (expdp) and the Data Pump Import (impdp) utilities.
l has SELECT permissions on sys.v$instance view. Start SQL*Plus
and type:
grant select on v_$instance to recovery_catatalog_user;
Standby database
user
Required to log in to the standby database. Applicable only in Oracle Data
Guard environments. Needed to back up the standby database.
Configuring user accounts on HP OpenVMS systems
To configure an Oracle user on an HP OpenVMS system, proceed as follows:
1. Modify the location of ORAUSER.COM and ORATAB files as instructed in OMNI$ROOT:[LOG]
LOGIN.COM based on the Oracle version used.
For example:
l $PIPE@DKA0:[ORACLE]ORAUSER.COM > NLA0:
Suppose ORAUSER.COM is located in DKC0:[ORACLE10g], then change and uncomment the
above statement to $PIPE@DKC0:[ORACLE10g]ORAUSER.COM > NLA0:.
l $DEFINE/NOLOG/JOB ORATAB_LOC DKA0:[ORACLE]ORATAB
Suppose ORATAB is located in DKC0:[ORACLE10g], then change and uncomment the above
statement to $DEFINE/NOLOG/JOB ORATAB_LOC DKCF0:[ORACLE10g]ORATAB.
2. Uncomment the following lines in OMNI$ROOT:[LOG]LOGIN.COM:
$@OMNI$ROOT:[BIN]OMNI$CLI_SETUP.COM
$@OMNI$ROOT:[BIN.PERLl]PERL_SETUP.COM
$DEFINE /NOLOG /PROCESS PERL_ENV_TABLES "LNM$PROCESS", "LNM$JOB", "LNM$SERVER",
"LNM$GROUP", "LNM$SYSTEM"
3. Uncomment the following line:
$@OMNI$ROOT:[BIN]OMNI$ORA_OCI_SETUP.COM
4. If you run the Media Agent and Data Protector Oracle integration agents on the same HP
Integration Guide
Chapter 10: Data Protector Oracle Server integration
HPE Data Protector (9.07) Page 342 of 803
OpenVMS system, modify the group ID of the omniadmin user as DBA using the MCR AUTHORIZE
utility:
a. Log in as a privileged user.
b. Execute:
$set def sys$system
$mcr authorize
UAF> show omniadmin
UAF> show oracle_user
c. Compare the accounts for Oracle and omniadmin users. If the accounts are different,
execute:
UAF> modify omniadmin /UIC=[Group_ID_of_Oracle_user, User_ID]
d. Verify the changes of the group ID.
5. If you use CLI commands for Oracle integration agents, execute OMNI$ROOT:[LOG]LOGIN.COM.
Tip: To determine the status of processes (OMNI$I*) and subprocesses (OMNI$ADMIN_*) on your
HP OpenVMS system, use the following command procedure:
$@OMNI$ROOT:[BIN}OMNI$DIAGNOSE.COM
This command procedure displays the active parent processes, the session of job name, and the
logfile name.
Configuring Oracle databases
Configuration of an Oracle database consists of providing Data Protector with the following data:
l Oracle Server home directory
l Login information to the target database
l Optionally, login information to the recovery catalog database
l Optionally, login information to the standby database
During the configuration, the util_oracle8.pl command, which is started on the Oracle server
system, saves the specified parameters in the Data Protector Oracle database specific configuration
file on the Cell Manager.
If a recovery catalog has been created and the Oracle target database has not yet been registered in the
recovery catalog database, this will occur during configuration. Information about the Oracle database’s
structure is transferred to the recovery catalog from the Oracle database’s control files.
Ensure that the database is open during the configuration procedure and that you are able to connect to
the database.
To configure an Oracle database, you can use the Data Protector GUI or the Data Protector CLI.
Tip: In large environments with multiple Oracle databases, consider using the configuration
procedure described in "Configuring multiple Oracle databases simultaneously " on page 348.
However, note that this procedure cannot be used to configure standby databases.
Integration Guide
Chapter 10: Data Protector Oracle Server integration
HPE Data Protector (9.07) Page 343 of 803
Using the Data Protector GUI
Configure an Oracle database when you create the first backup specification for the database. Start
with the procedure described in "Creating backup specifications " on page 356 and at "If the Oracle
database is not configured yet for use with Data Protector, the Configure Oracle dialog box is
displayed. Configure the Oracle database for use with Data Protector as described in "Configuring
Oracle databases" on page 343." on page 359 proceed as follows:
1. In the Configure Oracle dialog box and in the General page, specify the pathname of the Oracle
Server home directory.
Configuring Oracle - General (Windows)
Configuring Oracle - General (UNIX)
2. In the Primary page, specify the login information to the primary database.
Note that the user must have the SYSDBA privilege granted.
In Services, type the net service name for the primary database instance. The backup will be
performed on the system where this database instance resides.
RAC: List all net services names for the primary database separated by a comma.
Configuring Oracle - Primary
Integration Guide
Chapter 10: Data Protector Oracle Server integration
HPE Data Protector (9.07) Page 344 of 803
3. In the Catalog page, select Use target database control file instead of recovery catalog to
use the primary database control file.
To use the recovery database catalog as an RMAN repository for backup history, select Use
recovery catalog and specify the login information to the recovery catalog.
Oracle Data Guard: If you intend to back up a standby database, you must use the recovery
catalog.
The user specified must be the owner of the recovery catalog.
In Services, type the net service name for the recovery catalog.
Configuring Oracle - Catalog
4. In Oracle Data Guard environments, if you intend to back up a standby database, configure also
the standby database:
In the Standby page, select Configure standby database and specify the login information to the
standby database.
In Services, type the net service name for the standby database instance.
RAC: List all net services names for the standby database separated by a comma.
Configuring Oracle - Standby
Integration Guide
Chapter 10: Data Protector Oracle Server integration
HPE Data Protector (9.07) Page 345 of 803
5. Click OK.
The Oracle database is configured. Exit the GUI or proceed with creating the backup specification at
"Select the Oracle database objects to be backed up." on page 359.
Using the Data Protector CLI
Note: On HP OpenVMS, to invoke the Data Protector CLI, execute: $@OMNI$ROOT:[BIN]
OMNI$CLI_SETUP.COM
1. On UNIX systems, log on to the Oracle Server system with an OSDBA user account.
2. On the Oracle Server system, execute:
Windows systems:
perl -I..libperl util_oracle8.pl -config -dbname DB_NAME -orahome ORACLE_HOME
PRIMARY_DB_LOGIN [CATALOG_DB_LOGIN] [STANDBY_DB_LOGIN] [-client CLIENT_NAME]
UNIX systems:
util_oracle8.pl -config -dbname DB_NAME -orahome ORACLE_HOME PRIMARY_DB_LOGIN
[CATALOG_DB_LOGIN] [STANDBY_DB_LOGIN] [-client CLIENT_NAME]
HP OpenVMS systems:
util_oracle8 -config -dbname DB_NAME -orahome ORACLE_HOME PRIMARY_DB_LOGIN
[CATALOG_DB_LOGIN] [STANDBY_DB_LOGIN] [-client CLIENT_NAME]
where:
PRIMARY_DB_LOGIN is:
-prmuser PRIMARY_USERNAME
-prmpasswd PRIMARY_PASSWORD
-prmservice PRIMARY_NET_SERVICE_NAME_1[,PRIMARY_NET_SERVICE_NAME_2 ...]
CATALOG_DB_LOGIN is:
-rcuser CATALOG_USERNAME
-rcpasswd CATALOG_PASSWORD
-rcservice CATALOG_NET_SERVICE_NAME
STANDBY_DB_LOGIN is:
Integration Guide
Chapter 10: Data Protector Oracle Server integration
HPE Data Protector (9.07) Page 346 of 803
-stbuser STANDBY_USERNAME
-stbpasswd STANDBY_PASSWORD
-stbservice STANDBY_NET_SERVICE_NAME_1[,STANDBY_NET_SERVICE_NAME_2 ...]
Oracle Data Guard:If you intend to back up a standby database, you must provide the STANDBY_DB_
LOGIN information. For standby database backup, a recovery catalog must be used. Therefore, you
must also provide the CATALOG_DB_LOGIN information.
Parameter description
CLIENT_NAME Name of the Oracle Server system with the database to be
configured. It must be specified in a cluster environment.
RAC: The virtual server of the Oracle resource group.
Oracle Data Guard: Name of either a primary system or secondary
(standby) system.
DB_NAME Name of the database to be configured.
ORACLE_HOME Pathname of the Oracle Server home directory.
PRIMARY_USERNAME
PRIMARY_PASSWORD
Username and password for login to the target or primary database.
Note that the user must have the SYSDBA privilege granted.
PRIMARY_NET_SERVICE_
NAME_1 [,PRIMARY_NET_
SERVICE_NAME_2, ...]
Net services names for the primary database.
RAC: Each net service name must resolve into a specific database
instance.
CATALOG_USERNAME
CATALOG_PASSWORD
Username and password for login to the recovery catalog. This is
optional and is used only if you use the recovery catalog database as
an RMAN repository for backup history.
CATALOG_NET_SERVICE_
NAME
Net service name for the recovery catalog.
STANDBY_USERNAME
STANDBY_PASSWORD
This is used in Oracle Data Guard environment for backing up a
standby database. Username and password for login to the standby
database.
STANDBY_NET_SERVICE_
NAME_1 [,STANDBY_NET_
SERVICE_NAME_2, ...]
Net services names for the standby database.
The message *RETVAL*0 indicates successful configuration, even if followed by additional messages.
Note: If you need to export some variables before starting SQL*Plus, listener, or RMAN, these
variables must be defined in the Environment section of the Data Protector Oracle global
configuration file or using the Data Protector GUI.
Integration Guide
Chapter 10: Data Protector Oracle Server integration
HPE Data Protector (9.07) Page 347 of 803
Example
The following example represents configuration on a UNIX system of an Oracle database and its
recovery catalog in Oracle Data Guard environment.
The following names are used in the example:
l database name: oracle
l Oracle Server home directory: /app10g/oracle10g/product/10.1.0
l primary user name: system
l primary password: manager
l primary net service name 1: netservice1
l primary net service name 2: netservice2
l recovery catalog user name: rman
l recovery catalog password: manager
l recovery catalog net service name: catservice
l standby user name: system
l standby password: manager
l standby net service name 1: netservicesb1
l standby net service name 2: netservicesb2
Syntax
/opt/omni/lbin/util_oracle8.pl -config -dbname oracle -orahome
/app10g/oracle10g/product/10.1.0 -prmuser system -prmpasswd manager -prmservice
netservice1,netservice2 -rcuser rman -rcpasswd manager -rcservice catservice -
stbuser system -stbpasswd manager -stbservice netservicesb1,netservicesb2
Configuring multiple Oracle databases simultaneously
In large environments with multiple Oracle databases, it can be time-consuming to configure each
database separately, especially if the configuration parameters need to be updated frequently.
For these reasons, Data Protector enables you to keep configuration parameters of multiple databases
in a single file. In this way, you can do all necessary updates in one place. Once the file is ready, you
execute the Data Protector omniintconfig.pl command, which reads the file and configures all the
Oracle databases specified. It means that, for each Oracle database, a separate Data Protector
configuration file is created or updated (if it already exists), similarly as if the standard configuration
method were used. If specified, Data Protector also performs a configuration check.
In your configuration file, you specify the following parameters for each Oracle database:
Oracle database configuration parameters
Parameter Description
MoM
(optional)
Manager of managers
Integration Guide
Chapter 10: Data Protector Oracle Server integration
HPE Data Protector (9.07) Page 348 of 803
Parameter Description
CellManager Data Protector Cell Manager
Default: Cell Manager of the local client
Client Client with the Oracle Server installed.
In cluster environments, specify the virtual server or, in RAC, one
of the cluster nodes.
Default: local client
Instance Oracle database instance (mandatory)
OSUSER
(UNIX and Windows Server
2008 systems only)
An operating system user account (user name and group or
domain) under which you want the configuration and browsing of
Oracle databases to start. This user will be automatically added
to the Data Protector admin user group for the client specified in
Client.
On Windows Server 2008, it is not mandatory to specify the user
account.
OSGROUP
(UNIX and Windows Server
2008 systems only)
ORACLE_HOME Oracle Server home directory
TGTUser Login information for the target database (username and
password)
TGTPasswd
TGTService Target database service(s). If there is more than one service,
separate them with a semicolon (service1;service2...).
RCUser
(optional)
Login information for the recovery catalog database (username
and password)
RCPasswd
(optional)
RCService
(optional)
Recovery catalog database service
ClusterNodes
(optional)
Cluster nodes (applicable in cluster environments). The user
OSUSER, OSGROUP will be automatically added to the Data
Protector admin user group for each cluster node listed here.
Separate cluster nodes with a semicolon (node1;node2...).
If you do not specify this parameter, you need to add these users
Integration Guide
Chapter 10: Data Protector Oracle Server integration
HPE Data Protector (9.07) Page 349 of 803
Parameter Description
manually as described in "Configuring Oracle user accounts" on
page 340.
File formats
Your file must be created in one of the following formats:
l XLS (Microsoft Office Excel file)
l CSV (comma separated values file)
When creating the file, consider the following:
l In the first line, list parameters that you want to specify. In subsequent lines, list parameter values
for Oracle databases that you want to configure.
l Parameter names in the first line are not case-sensitive.
l Empty columns are not allowed.
l Empty rows are allowed.
l Empty cells are allowed only for optional parameters.
XLS files
In XLS files, you can format cells as you like. However, you are not allowed to add any information in
extra cells. See "Keeping parameters in an XLS file" below.
Keeping parameters in an XLS file
CSV files
A CSV file is created by saving a text file in CSV format (for example, C:My_documentsOracle_
databases.csv). Parameters in the file must be separated with commas. You can omit the
specification of parameters that are not applicable by leaving the place between two commas empty.
See "Keeping parameters in a CSV file" below.
Keeping parameters in a CSV file
Integration Guide
Chapter 10: Data Protector Oracle Server integration
HPE Data Protector (9.07) Page 350 of 803
Encoding passwords
Data Protector requires that passwords in Data Protector Oracle database configuration files are
encoded. You can achieve this in two different ways:
l Encode the passwords before you save them in your XLS or CSV file, using the Data Protector
util_cmd command. For example, to encode the password BlueMoon, execute:
util_cmd –encode BlueMoon
Encoding a password
Once you receive the encoded password, copy it to your file. "Keeping parameters in an XLS file" on
the previous page shows an example of a file in which all the passwords are encoded.
If you keep your passwords encoded, you do not need to specify the –encode option when you
execute the omniintconfig.pl command.
l If your passwords are not encoded, specify the –encode option when you execute the
omniintconfig.pl command.
Ensure that the passwords in your XLS or CSV file are either all encoded or all plain-text.
omniintconfig.pl command syntax
Note: The omniintconfig.pl command can be run on any Data Protector client that has the User
Interface component installed.
1. Log on to the client system under an operating system user account that is added to the Data
Protector admin user group (actually, it suffices if the user has the Data Protector User
configuration and See private objects user rights).
2. Go to the following default Data Protector administrative commands directory.
3. Execute:
Windows systems: perl omniintconfig.pl Options
UNIX systems: omniintconfig.pl Options
where Options are:
[-encode]
[-chkconf]
[-force]
{-passwordfile FileName|Param=Value [Param=Value...]}
For the options description, see the omniintconfig.pl man page or the HPE Data Protector
Command Line Interface Reference.
Examples
Integration Guide
Chapter 10: Data Protector Oracle Server integration
HPE Data Protector (9.07) Page 351 of 803
1. Suppose you are logged in to the Windows system on which you have created the file C:My_
documentsOracle_instances.xls. To configure the Oracle databases IN1 and IN2 using the
information from the file, execute:
perl omniintconfig.pl -passwordfile
C:My_documentsOracle_instances.xls
2. Suppose you are logged in to a UNIX system. To configure the Oracle database IN2 by specifying
parameters at run time, execute:
omniintconfig.pl –encode CellManager=galaxy Client=star
Instance=IN2 ORACLE_HOME=C:oracleproduct10.2.0db_1 TGTUser=system
TGTService=IN2_1;IN2_2 TGTPasswd=BlueMoon
Note that the password BlueMoon is not encoded. Therefore, you must specify the option –
encode.
Parameters can be specified only for one Oracle database at a time.
3. Suppose you are logged in to a Windows system. To configure and check the configuration of all
Oracle databases specified in C:My_documentsOracle_instances.xls, execute:
perl omniintconfig.pl -chkconf –force –passwordfile
C:My_documentsOracle_instances.xls
The -force option instructs Data Protector to continue configuring Oracle databases if the
configuration check for an Oracle database fails.
4. Suppose you are logged in to a UNIX system. To check the configuration of the Oracle database
IN2, execute:
omniintconfig.pl -chkconf CellManager=galaxy Client=star Instance=IN2
Checking the configuration
You can check the configuration of an Oracle database after you have created at least one backup
specification for the database. If you use the Data Protector CLI, a backup specification is not needed.
Using the Data Protector GUI
1. In the Context List, select Backup.
2. In the Scoping Pane, expand Backup Specifications and then Oracle Server. Click the backup
specification to display the server with the database to be checked.
3. Right-click the server and click Check configuration.
Data Protector does not check if the specified user has appropriate Oracle backup permissions.
Using the Data Protector CLI
1. On UNIX systems, log on to the Oracle Server system with an OSDBA user account.
2. Execute:
Windows systems:
perl -I..libperl util_oracle8.pl -chkconf -dbname DB_NAME
Integration Guide
Chapter 10: Data Protector Oracle Server integration
HPE Data Protector (9.07) Page 352 of 803
UNIX systems:
util_oracle8.pl -chkconf -dbname DB_NAME
HP OpenVMS systems:
util_oracle8 -chkconf -dbname DB_NAME
Handling errors
If an error occurs, the error number is displayed in the form *RETVAL*error_number.
To get the error description, on the Cell Manager, execute:
Windows systems: Data_Protector_homebinomnigetmsg 12 error_number
HP-UX and Linux systems: /opt/omni/lbin/omnigetmsg 12 error_number
Other UNIX systems: /usr/omni/bin/omnigetmsg 12 error_number
HP OpenVMS systems:
Set up the Data Protector CLI environment by executing:
$@OMNI$ROOT:[BIN]OMNI$CLI_SETUP.COM
Execute:
$OMNIGETMSG 12 error_number
On UNIX systems, it is possible that although you receive *RETVAL*0, backup still fails because Data
Protector does not check if the specified user has appropriate Oracle backup permissions.
Setting environment variables
Use environment variables to modify backup environment to suit your needs. Environment variables
are Oracle database specific. It means that they can be set differently for different Oracle databases.
Once specified, they are saved to related Data Protector Oracle database configuration files.
For details of how environment variables affect your environment, see "Environment variables " below.
Note: Environment variables are not supported on HP OpenVMS systems.
Environment variables
Environment variable Default
value
Description
OB2_RMAN_COMMAND_TIMEOUT 300 s This variable is applicable when Data Protector
tries to connect to a target or catalog database. It
specifies how long (in seconds) Data Protector
waits for RMAN to respond that the connection
succeeded. If RMAN does not respond within the
specified time, Data Protector aborts the current
session.
Integration Guide
Chapter 10: Data Protector Oracle Server integration
HPE Data Protector (9.07) Page 353 of 803
Environment variable Default
value
Description
OB2_SQLP_SCRIPT_TIMEOUT 300 s This variable is applicable when Data Protector
issues an SQL*Plus query. It specifies how long
Data Protector waits for SQL*Plus to respond
that the query completed successfully. If
SQL*Plus does not respond within the specified
time, Data Protector aborts the current session.
OB2_DPMCTL_SHRLOC N/A Defines the location at which the control file is
created and from where it is backed up in Data
Protector managed control file backup. Data
Protector copies the control file to its temporary
files directory. This variable overrides the default
directory with a customer-specified directory. In
an Oracle Real Application Clusters (RAC)
environments with Oracle version 11.2.0.2 or
later, to enable Data Protector managed control
file backups and the corresponding restore
sessions, ensure this directory resides on a
shared disk that all RAC nodes can access.
To set environment variables, use the Data Protector GUI or CLI.
Using the Data Protector GUI
You can set a variable when you create a backup specification or modify an existing one:
1. In the Source page of the backup specification, right-click the Oracle database at the top and click
Set Environment Variables.
2. In the Advanced dialog box, specify the variable name, its value, and click Add.
See "Setting environment variables" on the next page.
Integration Guide
Chapter 10: Data Protector Oracle Server integration
HPE Data Protector (9.07) Page 354 of 803
Setting environment variables
3. Click OK.
Using the Data Protector CLI
Execute:
util_cmd –putopt Oracle8 DatabaseNameVariableValue –sublist Environment
For details, see the util_cmd man page or the HPE Data Protector Command Line Interface
Reference.
Example
To set the environment variable OB2_RMAN_COMMAND_TIMEOUT to 100 seconds for the Oracle database
INST2, execute:
util_cmd –putopt Oracle8 INST2 OB2_RMAN_COMMAND_TIMEOUT 100 –sublist Environment
Backup
To configure an Oracle backup, perform the following steps:
Integration Guide
Chapter 10: Data Protector Oracle Server integration
HPE Data Protector (9.07) Page 355 of 803
1. Configure the devices you plan to use for a backup. For instructions, see the HPE Data Protector
Help index: “configuring devices”.
2. Configure media pools and media for a backup. For instructions, see the HPE Data Protector Help
index: “creating media pools”.
3. Ensure you are able to connect to the database.
4. Create a Data Protector Oracle backup specification.
See "Creating backup specifications " below.
HP OpenVMS systems
On HP OpenVMS systems, before performing Data Protector tasks using the CLI, execute:
$@OMNI$ROOT:[BIN]OMNI$CLI_SETUP.COM
This command procedure defines the symbols needed to invoke the Data Protector CLI. It gets
installed when you chose the CLI option during the installation. Execute this command procedure from
LOGIN.COM for all CLI users.
Creating new templates
You can use backup templates to apply the same set of options to a number of backup specifications.
By creating your own template, you can specify the options exactly as you want them to be.
This allows you to apply all the options to a backup specification with a few mouse clicks, rather than
having to specify all the options over and over again. This task is optional, as you can use one of the
default templates as well.
If you prefer using predefined templates, see "Creating backup specifications " below for a detailed
explanation.
To create a new backup template, proceed as follows:
1. In the Data Protector Manager, switch to the Backup context.
2. In the Scoping Pane, expand Backup and then Templates, and then right-click Oracle Server.
3. Click Add Template. Follow the wizard to define the appropriate backup options in your template.
Creating backup specifications
Cluster-aware systems
Before you perform an offline backup in a cluster environment, take the Oracle Database resource
offline and bring it back online after the backup. This can be done using the Oracle fscmd command line
interface commands in the Pre-exec and Post-exec commands for the client system in a particular
backup specification, or by using the Cluster Administrator.
Procedure
To create an Oracle backup specification:
1. In the Context List, click Backup.
2. In the Scoping Pane, expand Backup Specifications, right-click Oracle Server, and click Add
Integration Guide
Chapter 10: Data Protector Oracle Server integration
HPE Data Protector (9.07) Page 356 of 803
Backup.
3. In the Create New Backup dialog box, double-click Blank Oracle Backup to create a backup
specification without predefined options, or use one of the pre-defined templates given below:
Archive Backs up the archived redo logs.
Archive_Delete Backs up the archived redo logs, then deletes them after the backup.
Whole_Online Backs up the database instance and the archived redo logs.
Whole_Online_
Delete
Backs up the database instance and the archived redo logs, and then deletes
the archived redo logs.
Database_
Archive
Backs up the database instance and the archived redo logs.
Database_
Switch_Archive
Backs up the database instance, switches the online redo logs and backs up
the archived redo logs.
Database_
Switch_
ArchiveDel
Backs up the database instance, switches the online redo logs, backs up the
archived redo logs and then deletes the archived redo logs.
Direct_
Database
Backs up the database instance and controlfile.
SMB_Proxy_
Database
Backs up the database instance and control file in the ZDB (split mirror or
snapshot) mode using the proxy-copy method.
SMB_
BackupSet_
Database
Backs up the database instance and control file in the ZDB (split mirror or
snapshot) mode using the backup set method.
Click OK.
4. In the Client, select the Data Protector Oracle integration client. In a cluster environment, select
the virtual server.
RAC: Select the virtual server of the Oracle resource group.
Oracle Data Guard: Select either a primary system or secondary (standby) system.
In Application database, type the name of the database to be backed up.
The database name can be obtained using SQL*Plus:
SQL>select name from v$database;
Note: In a single-instance configuration, the database name is usually the same as its
instance name. In this case, the instance name can be also used. The instance name can be
obtained as follows:
Integration Guide
Chapter 10: Data Protector Oracle Server integration
HPE Data Protector (9.07) Page 357 of 803
SQL>select instance_name from v$instance;
Specify the User and group/domain options, which are available on UNIX and Windows Server
2008 systems, as follows:
l UNIX systems: In Username and Group/Domain name, specify the OSDBA user account
under which you want the backup to start (for example, the user name ora, group DBA). This
user must be configured as described in "Configuring Oracle user accounts" on page 340.
l Windows Server 2008 systems: It is not mandatory to specify these options and if they are
not specified, the backup runs under the Local System Account.
In Username and Group/Domain name, specify the operating system user account under
which you want the backup session to run (for example, the user name Administrator,
domain DP). This user must be set up for the Data Protector Inet service user
impersonation.
For details on setting accounts for the Inet service user impersonation, see the HPE Data
Protector Help index: “Inet user impersonation”.
Ensure that this user has been added to the Data Protector admin or operator user group and has
the Oracle database backup rights. This user becomes the backup owner.
Note: If this is not your first backup specification, Data Protector fills in Username and
Group/Domain name for you, providing the values of the last configured Oracle database.
Specifying an Oracle Server system (UNIX)
Click Next.
Integration Guide
Chapter 10: Data Protector Oracle Server integration
HPE Data Protector (9.07) Page 358 of 803
Note: When you click Next, Data Protector performs a configuration check.
UNIX systems: The check is started under the specified OSDBA user account. If it completes
successfully, the OSDBA user and group are also saved in both the Oracle database specific
configuration file and Oracle system global configuration file, overriding previous values if they
exist.
5. If the Oracle database is not configured yet for use with Data Protector, the Configure Oracle
dialog box is displayed. Configure the Oracle database for use with Data Protector as described in
"Configuring Oracle databases" on page 343.
6. Select the Oracle database objects to be backed up.
For example, a single tablespace can be separately selected for backup, but for a complete online
backup of the database, the ARCHIVELOGS must also be selected.
The archived logs can reside in the flash recovery area. In this case, if you select the FLASH
RECOVERY AREA to be backed up, you do not need to select also ARCHIVELOGS.
Oracle Data Guard: If the database is configured with standby connection, you can back up a
control file for the standby database, which can be used when restoring the standby database.
Note: Since temporary tablespaces do not contain permanent database objects, RMAN and
Data Protector do not back them up. For more information, see the Oracle documentation.
Note: If your database uses a recovery catalog, it is backed up by default after each database
backup, unless otherwise specified in the backup specification.
Selecting backup objects
Integration Guide
Chapter 10: Data Protector Oracle Server integration
HPE Data Protector (9.07) Page 359 of 803
Click Next.
7. Select the device(s) you want to use for the backup. Click Properties to set the device
concurrency, media pool, and preallocation policy. For more information on these options, click
Help.
You can also specify whether you want to create additional copies (mirrors) of the backup during
the backup session. Specify the desired number of mirrors by clicking the Add mirror and
Remove mirror buttons. Select separate devices for the backup and for each mirror.
For detailed information on the object mirror functionality, see the HPE Data Protector Help index:
“object mirroring”.
Click Next to proceed.
8. Set the backup options.
For information on other the Backup Specification Options and Common Application Options,
press F1.
Oracle Data Guard: To back up a standby database, you must select Back up standby
database in the Application Specific Options dialog box.
Tip: When backing up data from the flash recovery area to tape, you can specify the location of
the RMAN script that performs backups to the flash recovery area in the Pre-exec or Post-
exec text box. The script will be executed every time before (Pre-exec) or after (Post-exec) the
Data Protector Oracle integration backup to tape.
Integration Guide
Chapter 10: Data Protector Oracle Server integration
HPE Data Protector (9.07) Page 360 of 803
Oracle-specific options
Click Next.
9. Optionally, schedule the backup. For more details, see "Scheduling backup sessions " on page
371.
Click Next.
10. Save the backup specification. It is recommended that you save all Oracle backup specifications
in the Oracle group.
The word DEFAULT is a reserved word and therefore must not be used for backup specification
names or labels of any kind. Therefore, do not use a punctuation in the names of backup
specifications, since the Oracle channel format is created from the backup specification name.
Saving the backup specification
Integration Guide
Chapter 10: Data Protector Oracle Server integration
HPE Data Protector (9.07) Page 361 of 803
Click OK.
To start the backup, see "Starting backup sessions " on page 369.
11. You can examine the newly-created and saved backup specification in the Backup context, under
the specified group of backup specifications. The backup specification is stored in the following
file on the Cell Manager:
Windows systems: Data_Protector_program_dataConfigserverBarlistsOracle8
Backup_Specification_Name
UNIX systems: /etc/opt/omni/server/barlists/oracle8/Backup_Spec_Name
12. It is recommended to test the backup specification. See "Testing the integration" on page 367 for
details.
Oracle backup options
Disable recovery catalog
auto backup
By default, Data Protector backs up the recovery catalog in every
backup session. Select this option to disable backup of the
recovery catalog.
Disable Data Protector
managed control file
backup
By default, Data Protector backs up the Data Protector managed
control file in every backup session. Select this option to disable
backup of the Data Protector managed control file.
Back up standby database Oracle Data Guard: This option is applicable if the database is
configured with the standby connection. By default, RMAN backs
up the database files and archived redo logs on the primary
system. Select this option to enable backup of the database files
and archive logs on standby system. However, only the archive
logs created after the standby database was configured can be
backed up at standby site. Archive logs created before the
standby database was configured must be backed up on the
primary database.
Note that the current control file or the control file for standby will
still be backed up from the primary system.
Integration Guide
Chapter 10: Data Protector Oracle Server integration
HPE Data Protector (9.07) Page 362 of 803
RMAN Script You can edit the Oracle RMAN script section of the Data
Protector Oracle backup specification. The script is created by
Data Protector during the creation of a backup specification and
reflects the backup specification’s selections and settings. You
can edit the script only after the backup specification has been
saved. For information on how to edit the RMAN script section,
see "Editing the Oracle RMAN script " on the next page.
Pre-exec, Post-exec Specify a command or RMAN script that will be started by
ob2rman.pl on the Oracle Server system before the backup
(pre-exec) or after it (post-exec). RMAN scripts must have the
.rman extension. Do not use double quotes.
For example, you can provide scripts to shut down and start up an
Oracle instance. For examples of shut-downing and starting an
Oracle instance on a UNIX system, see "Examples of pre-exec
and post-exec scripts on UNIX systems " below.
Provide the pathname of the command or RMAN script.
HP OpenVMS systems : Provide the pathname of the command
(OMNI$ROOT:[BIN]).
Examples of pre-exec and post-exec scripts on UNIX systems
Pre-exec example
The following is an example of a script that shuts down an Oracle instance:
#!/bin/sh
export ORACLE_HOME=$2
export ORACLE_SQLNET_NAME=$1
if [ -f $ORACLE_HOME/bin/sqlplus ]; then
$ORACLE_HOME/bin/sqlplus << EOF
connect sys/manager@$ORACLE_SQLNET_NAME as sysdba
shutdown
EOF
echo "Oracle database "$DB_NAME" shut down."
exit 0
else
echo "Cannot find Oracle SQLPLUS ($ORACLE_HOME/bin/sqlplus)."
exit 1
fi
Post-exec example
The following is an example of a script that starts an Oracle instance:
#!/bin/sh
export ORACLE_HOME=$2
export ORACLE_SQLNET_NAME=$1
Integration Guide
Chapter 10: Data Protector Oracle Server integration
HPE Data Protector (9.07) Page 363 of 803
if [ -f $ORACLE_HOME/bin/sqlplus ]; then
$ORACLE_HOME/bin/sqlplus << EOF
connect sys/manager@$ORACLE_SQLNET_NAME as sysdba
startup
EOF
echo "Oracle database "$DB_NAME" started."
exit 0
else
echo "Cannot find Oracle SQLPLUS ($ORACLE_HOME/bin/sqlplus)."
exit 1
fi
Editing the Oracle RMAN script
The RMAN script is used when the Data Protector backup specification is started to perform a backup
of the Oracle objects.
The RMAN script section is not written to the backup specification until the backup specification is
either saved or manually edited by clicking the Edit button.
You can edit the RMAN script section of only after the Data Protector Oracle backup specification has
been saved.
Limitations
When editing the RMAN script sections of the Data Protector backup specifications, consider the
following limitations:
l The Oracle manual configuration convention must be used and not the Oracle automatic
configuration convention.
l Double quotes (") must not be used - single quotes should be used instead.
l By default, RMAN scripts created by Data Protector contain instructions for backing up one or more
of the following objects:
l Databases, tablespaces, or datafiles (the first backup command)
l Archive logs (the second backup command)
l Flash recovery area (the third backup command)
l Control files (the last backup command)
The RMAN scripts with all combinations of the above listed backup objects are recognized by Data
Protector as its own scripts and it is possible to modify the selection of objects that will be backed
up in the Source tab of the Results Area.
If the RMAN script contains additional manually entered backup commands, for example a second
backup command for backing up a database that is already listed in the first backup command, the
object selection is disabled and it is only possible to browse the Source tab.
Integration Guide
Chapter 10: Data Protector Oracle Server integration
HPE Data Protector (9.07) Page 364 of 803
To edit an Oracle RMAN script, click Edit in the Application Specific Options window (see
"Recovery catalog settings dialog" on page 384), edit the script, and then click Save to save the
changes to the script.
See the Oracle Recovery Manager User’s Guide and References for more information on Oracle
RMAN commands.
Data Protector RMAN script structure
The RMAN script created by Data Protector consists of the following parts:
l The Oracle channel allocation together with the Oracle environment parameters’ definition for
every allocated channel.
The number of allocated channels is the same as the sum of concurrency numbers for all devices
selected for backup.
Note: Once the backup specification has been saved, changing the concurrency number does
not change the number of allocated channels in the RMAN script. This has to be done manually
by editing the RMAN script.
On Windows systems, a maximum of 32 or 64 (if device is local) channels can be allocated. If the
calculated number exceeds this limitation, you have to manually edit the RMAN script and reduce
the number of allocated channels.
When an Oracle channel is manually defined by editing the RMAN script, the environment
parameters must be added in the following format:
parms 'ENV=(OB2BARTYPE=Oracle8, OB2APPNAME=DB_NAME, OB2BARLIST=Backup_
Specification_Name)';
l Depending on the backup objects selection, an RMAN backup statement for the backup of the
whole database instance, and/or for any combination of RMAN commands to back up
tablespaces, datafile, or the flash recovery area. The backup statement consists of the
following:
l The Oracle format of the backup file in the following format:
format 'Backup_Specification_Name<DB_NAME_%s:%t:%p>.dbf' database;
Note: When an Oracle format of the backup file is manually defined or changed by editing the
RMAN script, any user-defined combination of the Oracle substitution variables can be
added to the %s:%t:%p substitution variables and DB_NAME, which are obligatory.
l The RMAN datafile tablespace_name*datafile_name command.
l If the archived redo logs were selected for a backup, an RMAN backup statement for the backup
of Oracle archive logs.
If an appropriate template was selected, or if the statement was manually added, the RMAN sql
statement to switch the online redo logs before backing up the archived redo logs:
sql 'alter system archive log current';
The backup statement consists of the following:
Integration Guide
Chapter 10: Data Protector Oracle Server integration
HPE Data Protector (9.07) Page 365 of 803
l The Oracle format of the backup file in the following format:
format 'Backup_Specification_NameDB_NAME_%s:%t:%p>.dbf'
Note: When an Oracle format of the backup file is manually defined or changed by editing the
RMAN script, any user-defined combination of the Oracle substitution variables can be
added to the obligatory %s:%t:%p substitution variables and DB_NAME.
l The RMAN archivelog all command.
If an appropriate template was selected, or if the statement was manually added, the RMAN
statement to delete the archived redo logs after they are backed up:
archivelog all delete input;
l If the control file was selected for a backup, an RMAN backup statement for the backup of
Oracle control files. The backup statement consists of the following:
l The Oracle format of the backup file in the following format:
format 'Backup_Specification_Name<DB_NAME_%s:%t:%p>.dbf' current controlfile;
Note: When an Oracle format of the backup file is manually defined or changed by editing the
RMAN script, any user-defined combination of the Oracle substitution variables can be
added to the %s:%t:%p substitution variables and DB_NAME, which are obligatory.
l The RMAN current controlfile command.
Example of the RMAN script
The following is an example of the RMAN script section as created by Data Protector based on the
Blank Oracle Backup template, after the whole database selection:
run {
allocate channel 'dev_0' type 'sbt_tape' parms
'ENV=(OB2BARTYPE=Oracle8,OB2APPNAME=DIPSI,OB2BARLIST=New1)';
allocate channel 'dev_1' type 'sbt_tape' parms
'ENV=(OB2BARTYPE=Oracle8,OB2APPNAME=DIPSI,OB2BARLIST=New1)';
allocate channel 'dev_2' type 'sbt_tape' parms
'ENV=(OB2BARTYPE=Oracle8,OB2APPNAME=DIPSI,OB2BARLIST=New1)';
backup incremental level <incr_level>format 'New1<DIPSI_%s:%t:%p>.dbf'
database
;
backup format 'New1<DIPSI_%s:%t:%p>.dbf' archivelog all;
backup format 'New1<DIPSI_%s:%t:%p>.dbf' current controlfile
;
}
Integration Guide
Chapter 10: Data Protector Oracle Server integration
HPE Data Protector (9.07) Page 366 of 803
Creating copies of backed up objects
Oracle duplex mode
Oracle supports the duplex mode, which allows you to create copies of every backed up object to a
separate backup device. To enable the duplex feature, perform the following steps:
1. Add the following command to the RMAN script before any allocate channel command:
set duplex=<on | 2 | ... >
If more than one allocated channel is used, it may happen that some original and copied objects
are backed up to the same medium. To prevent this, you should use only one allocated channel
when backing up using the duplex mode.
2. Add the following parameter to every format string used for backup:
%c
3. Set the concurrency of each device used for backup to 1.
4. Set the MIN and MAX load balancing parameters according to the following formula:
(number of duplex copies)*(number of allocated channels)
Example
If the duplex is set to 2 and the backup runs with 1 allocated channel, then the MIN and MAX
parameters should be set to 2.
If the MIN and MAX load balancing parameters are set to lower values, the backup session will get
blocked.
If the MIN and MAX load balancing parameters are set to higher values, it may happen that the original
and copied objects are backed up to the same medium.
Testing the integration
Once you have created and saved a backup specification, you should test it before running a backup.
The test verifies both parts of the integration, the Oracle side and the Data Protector side. In addition,
the configuration is tested as well.
The procedure consists of checking both the Oracle and the Data Protector parts of the integration to
ensure that communication between Oracle and Data Protector is established, that the data transfer
works properly, and that the transactions are recorded either in the recovery catalog (if used) or in the
control file.
Details of the test backup, such as media protection, backup user and backup status are registered in
the Data Protector database and in the Oracle control files. Set the Protection option of your test
backup specification to None.
Testing using the Data Protector GUI
Follow the procedure below to test the backup of an Oracle backup specification:
Integration Guide
Chapter 10: Data Protector Oracle Server integration
HPE Data Protector (9.07) Page 367 of 803
1. In the Data Protector Manager, switch to the Backup context.
2. In the Scoping Pane, expand Backup, then Backup Specifications. Expand Oracle Server and
right-click the backup specification you want to preview.
3. Click Preview Backup.
Previewing a backup
Testing using the CLI
A test can be executed from the command line on the Oracle Server system or on any Data Protector
client system within the same Data Protector cell, provided that the system has the Data Protector
User Interface installed.
Note: On HP OpenVMS systems, to invoke the Data Protector CLI, execute: $@OMNI$ROOT:[BIN]
OMNI$CLI_SETUP.COM
Execute the omnib command with the -test_bar option as follows:
Windows systems: Data_Protector_homebinomnib -oracle8_list backup_specification_
name -test_bar
HP-UX, Solaris, and Linux systems: /opt/omni/bin/omnib -oracle8_list bimbackup_
specification_name -test_bar
Other UNIX systems: /usr/omni/bin/omnib -oracle8_list backup_specification_name -
test_bar
HP OpenVMS systems: $omnib -oracle8_list backup_specification_name -test_bar
Integration Guide
Chapter 10: Data Protector Oracle Server integration
HPE Data Protector (9.07) Page 368 of 803
The ob2rman.pl command is started, which then starts the BACKUP VALIDATE DATABASE RMAN
command.
Starting backup sessions
There are two strategies for backing up a database. These are an offline or consistent database
backup, and an online or inconsistent database backup. The latter is also known as a hot backup.
Special attention is required to reach a consistent state with an online backup.
A decision about your database backup strategy depends on a number of factors. If the database must
be open and available all the time, then online backup is your only choice. If you can afford to have the
database offline at a certain time, then you are more likely to make periodic offline backups of the entire
database, supplementing them with online backups of the dynamically changing tablespaces.
Oracle offline
An offline backup of a database is a backup of the datafiles and control files which are consistent at a
certain point in time. The only way to achieve this consistency is to cleanly shut down the database
and then back up the files while the database is either closed or mounted.
If the database is closed, the offline backup of an Oracle target database can be performed using a
Data Protector filesystem backup specification. In this case, the Data Protector Disk Agent is used.
If the database is mounted, a Data Protector Oracle backup specification, based on which Data
Protector automatically generates and executes the RMAN script, can be used. In this case, the Data
Protector Oracle integration software component is used.
Typically, you would perform an offline backup of the entire database, which must include all datafiles
and control files, while the parameter files may be included optionally.
The whole offline database backup is performed as follows:
1. Shut down the database cleanly.
A clean shutdown means that the database is not shut down using the ABORT option.
2. Mount the database if you are backing it up using RMAN.
3. Back up all datafiles, control files and, optionally, parameter files.
4. Start up the database again in the normal online mode.
Oracle online
As opposed to an offline backup, an online backup is performed when a database is open.
The backup of an open database is inconsistent, because portions of the database are being modified
and written to disk while the backup is progressing. Such changes to the database are entered into the
online redo logs as well. A database running in the ARCHIVELOG mode enables the archiving of the
online redo logs. In the case of a restore, this feature is essential to bring a database to a consistent
state as part of the entire restore process.
When using an online backup, the following must be done in order to bring the database to a consistent
state:
1. Restore the database files (which are inconsistent) to disk.
2. Perform database recovery, which requires applying the archived redo logs. This is an Oracle
operation.
Integration Guide
Chapter 10: Data Protector Oracle Server integration
HPE Data Protector (9.07) Page 369 of 803
An Oracle online database backup can be performed using the Oracle RMAN utility or Data Protector
GUI. In the latter case, Data Protector creates and executes the RMAN script automatically based on
data entered in the Data Protector GUI. During an Oracle online backup, the Oracle target database is
open, while tablespaces, datafiles, control files, and archived redo logs are being backed up.
The database must operate in the ARCHIVELOG mode so that the current online redo logs are archived to
the archived redo logs.
Before you run an Oracle online backup, make sure that the database is really operating in ARCHIVELOG
mode. This can be done on the Oracle server system by starting SQL*Plus and issuing the following
command:
archive log list;
If the Oracle target database is not operating in the ARCHIVELOG mode, proceed as follows:
When SPFILE is used:
1. Shut down the database.
2. Mount the database.
3. Start SQL*Plus and type:
alter database archivelog;
alter database open;
alter system archive log start SCOPE=SPFILE;
When PFILE is used:
1. Shut down the database.
2. Change PFILE to enable log archiving by setting:
log_archive_start = true
3. Mount the database.
4. Start SQL*Plus and type:
alter database archivelog;
alter database open;
Oracle Data Guard: The archive logs generated after an archive log backup must be manually
cataloged so that they are known to RMAN for future backups when:
l The primary or standby control file is re-created. The archive logs must be re-cataloged because
RMAN uses the control file to determine which archive logs must be backed up.
l The primary database role changes to standby after a failover. The archive logs must be re-
cataloged because a change in database role resets the version time of the mounted control file.
Use the RMAN command CATALOG ARCHIVELOG 'archive_log_file_name'; to manually catalog
the archived redo logs.
Now you are ready to run an online backup of the Oracle database, using any of the following methods:
Backup procedure
The following happens when you start a backup using the Data Protector user interface:
1. Data Protector executes ob2rman.pl on the client system. This command starts RMAN and
sends the Oracle RMAN Backup Command Script to the standard input of the RMAN command.
Integration Guide
Chapter 10: Data Protector Oracle Server integration
HPE Data Protector (9.07) Page 370 of 803
2. The Oracle RMAN contacts the Oracle Server, which contacts Data Protector via the MML
interface and initiates a backup.
3. During the backup session, the Oracle Server reads data from the disk and sends it to Data
Protector for writing to the backup device.
Messages from the Data Protector backup session and messages generated by Oracle are logged
to the Data Protector database.
A backup of the Oracle recovery catalog is performed automatically following each Oracle target
database backup, unless otherwise specified in the backup specification. Using the standard Oracle
export utility, the Data Protector ob2rman.pl starts an export of the Oracle recovery catalog to a file
which is then backed up by Data Protector.
Deleting data from the recovery catalog
When backing up an Oracle database using the recovery catalog database, all information about the
backup, restore, and database recovery is stored in the recovery catalog. This information is used by
RMAN during the restore. If you overwrite or format the media on which this data is backed up, Data
Protector exports the object from the Data Protector database. You must manually delete the data from
the recovery catalog while logged on to RMAN. See the Oracle Recovery Manager User’s Guide and
References for detailed information about deleting data from the recovery catalog.
Scheduling backup sessions
For more information on scheduling, see the HPE Data Protector Help index: “scheduled backups”.
A backup schedule can be tailored according to your business needs. If you have to keep the database
online continuously, then you should back it up frequently, including the backup of the archived redo
logs, which is required in case you need database recovery to a particular point in time.
For example, you may decide to perform daily backups and make multiple copies of the online redo logs
and the archived redo logs to several different locations.
An example of scheduling backups of production databases:
l Weekly full backup
l Daily incremental backup
l Archived Log backups as needed
To schedule an Oracle backup specification, proceed as follows:
1. In the Data Protector Manager, switch to the Backup context.
2. In the Scoping Pane, expand Backup Specifications and then Oracle Server.
3. Double-click the backup specification you want to schedule and click the Schedule tab.
4. In the Schedule page, select a date in the calendar and click Add to open the Schedule Backup
dialog box.
5. Specify Recurring, Time options, Recurring options, and Session options.
Note that the backup type can be full or incremental, with the incremental level as high as Incr 4.
See "Scheduling backup sessions" on the next page. See the RMAN documentation for details on
incremental backup levels.
Integration Guide
Chapter 10: Data Protector Oracle Server integration
HPE Data Protector (9.07) Page 371 of 803
Scheduling backup sessions
6. Click OK and then Apply to save the changes.
Running an interactive backup
An interactive backup can be performed any time after a backup specification has been created and
saved. You can use the Data Protector GUI or CLI.
Starting a backup using the GUI
To start an interactive backup of an Oracle database using the Data Protector GUI, proceed as follows:
1. In the Context List, click Backup context.
2. In the Scoping Pane, expand Backup Specifications and then Oracle Server. Right-click the
backup specification you want to use and click Start Backup.
3. In the Start Backup dialog box, select the Backup type and options. For information on these
options, click Help.
Note that the backup type can be full or incremental, with the incremental level as high as Incr 4.
See "Scheduling backup sessions" above. See the RMAN documentation for details on
incremental backup levels.
Click OK.
Integration Guide
Chapter 10: Data Protector Oracle Server integration
HPE Data Protector (9.07) Page 372 of 803
Starting an interactive backup
Starting a backup using the CLI
1. On an Oracle Server, switch to the default Data Protector user commands directory.
HP OpenVMS systems: To set up the CLI, execute:
$@OMNI$ROOT:[BIN]OMNI$CLI_SETUP.COM
2. Execute:
omnib -oracle8_list backup_specification_name [-barmode Oracle8Mode][list_
options]
You can select among the followinglist_options:
-protect {none | weeks n | days n | until date | permanent}
-load {low | medium | high}
-crc
-no_monitor
Oracle8Mode = {-full | -incr1 | -incr2 | -incr3 | -incr4}
See the omnib man page for details.
Example
To start a backup using an Oracle backup specification called RONA, execute the following command:
omnib -oracle8_list RONA
Integration Guide
Chapter 10: Data Protector Oracle Server integration
HPE Data Protector (9.07) Page 373 of 803
Starting Oracle backup using RMAN
To start an Oracle backup using RMAN, an Oracle backup specification must be created.
For information on how to create an Oracle backup specification, see "Backup " on page 355.
To start an Oracle backup using RMAN:
1. Connect to the Oracle target database specified in the backup specification:
If you use the recovery catalog, execute:
Windows systems: ORACLE_HOMEbinrman target Target_Database_Login catalog
Recovery_Catalog_Login
UNIX systems: ORACLE_HOME/bin/rman target Target_Database_Login catalog
Recovery_Catalog_Login
HP OpenVMS systems:
a. Execute ORAUSER.COM using $@OMNI$ROOT:[LOG]LOGIN.COM.
b. Execute $rman target target_connect_string catalog catalog_connect_string.
Target database login
The format of the target database login is user_name/password@service,
where:
user_name is the name by which a user is known to Oracle Server and to other users. Every
user name is associated with a password and both have to be entered to connect to an Oracle
target database. This user must have been granted Oracle SYSDBA or SYSOPER rights.
password must be the same as the password specified in the Oracle password file (orapwd),
which is used for authentication of users performing database administration.
service is the name used to identify an SQL*Net server process for the target database.
Recovery catalog login
The format of the Recovery Catalog Database login is user_name/password@service,
where the description of the user name and password is the same as for the login information to
the target database. Note that the Oracle user specified here has to be the owner of the Oracle
Recovery Catalog.
service is the name used to identify SQL*Net server process for the Recovery Catalog
Database.
2. Allocate the Oracle channels.
Allocating a channel tells RMAN to initiate an Oracle Server process for backup, restore, or
recovery on the Oracle target database. For example:
allocate channel 'dev_0' type 'disk';
or
allocate channel 'dev_1' type 'sbt_tape';
where you specify the backup directly to disk in the first case and directly to tape in the second
case.
Integration Guide
Chapter 10: Data Protector Oracle Server integration
HPE Data Protector (9.07) Page 374 of 803
To use Data Protector backup media, specify the channel type SBT_TAPE. For this channel type,
RMAN needs the Data Protector MML:
Windows and UNIX systems: Specify the path to the Data Protector MML at run time by setting
the SBT_LIBRARY RMAN script parameter. For details, see "Specify the parms operand: " below.
HP OpenVMS system: Ensure that a symbolic link to the Data Protector MML exists.
If you specify more than a single allocate channel command, RMAN will establish multiple
logon sessions and conduct multiple backup sets in parallel. This “parallelization” of backup and
restore commands is handled internally by RMAN.
On Windows systems, a maximum of 32 or 64 (if device is local) channels can be allocated.
3. Specify the parms operand:
parms 'SBT_LIBRARY=Path_to_Data_Protector_MML, ENV(OB2BARTYPE=Oracle8,
OB2APPNAME=DB_NAME,OB2BARLIST=backup_specification_name)';
Note that the RMAN script will not work without the above parameters being specified in this form.
On Windows and UNIX systems, set the SBT_LIBRARY parameter to point to the correct platform–
specific Data Protector MML. The location and the filename of the Data Protector MML depend on
the platform:
Windows systems: Data_Protector_homebin
HP-UX, Solaris, and Linux systems: /opt/omni/lib
Other UNIX systems: /usr/omni/lib
MML filenames on different platforms
Platform 32-bit 64-bit
HP-UX libob2oracle8.sl libob2oracle8_64bit.sl
HP-UX on Itanium libob2oracle8.so libob2oracle8_64bit.so
Solaris libob2oracle8.so libob2oracle8_64bit.so
AIX libob2oracle8.a libob2oracle8_64bit.a
Other UNIX systems libob2oracle8.so libob2oracle8_64bit.so
Windows orasbt.dll orasbt.dll
HP OpenVMS N/A LIBOBK2SHR_64.EXE
For example, on 32-bit Solaris system, set
SBT_LIBRARY=/opt/omni/lib/libob2oracle8.so.
4. Specify format:
format 'backup_specification<DB_NAME_%s:%t:%p>.dbf'
Note that %s:%t:%p and the Oracle database name are required, whereas the backup specification
is recommended.
Integration Guide
Chapter 10: Data Protector Oracle Server integration
HPE Data Protector (9.07) Page 375 of 803
For example, if you have created and saved a backup specification named bspec1 for backing up
an Oracle database identified by the Oracle instance called inst1, you would enter the following
string:
format 'bspec1<inst1_%s:%t:%p>.dbf'
For information on substitution variables, see the Oracle Recovery Manager User’s Guide and
References. The Oracle channel format specifies which Oracle backup specification to use for the
backup.
5. Optionally, specify backup incremental level.
Note that a Data Protector full backup performs the same operation as an incremental level 0
backup type in the Oracle RMAN scripts. They both back up all the blocks that have ever been
used.
This option is required if you want to use the backup as a base for subsequent incremental
backups.
To run a backup using RMAN, start RMAN by executing the following command from the ORACLE_HOME
directory (if you use the recovery catalog):
Windows systems: binrman target Target_Database_Login catalog Recovery_Catalog_
Login
UNIX systems: bin/rman target Target_Database_Login catalog Recovery_Catalog_Login
HP OpenVMS systems:
1. Execute ORAUSER.COM using $@OMNI$ROOT:[LOG]LOGIN.COM.
2. Execute $rman target target_connect_string catalog catalog_connect_string.
Examples of the RMAN scripts
Some examples of RMAN scripts that must be executed from the RMAN> prompt are listed below:
Note: In the following examples, the SBT_LIBRARY parameter is set to
/opt/omni/lib/libob2oracle8.so, which is the correct path for 32–bit Solaris systems.
Backing up a single channel
To back up the Oracle instance ORACL , using a backup specification named ora1, enter the following
command sequence:
run {
allocate channel 'dev_0' type 'sbt_tape' parms
'SBT_LIBRARY=/opt/omni/lib/libob2oracle8.so,
ENV=(OB2BARTYPE=Oracle8,OB2APPNAME=ORACL,OB2BARLIST=ora1)';
backup
incremental level 0
format 'oracl1<ORACL_%s:%t>.dbf' database;
}
Integration Guide
Chapter 10: Data Protector Oracle Server integration
HPE Data Protector (9.07) Page 376 of 803
Backing up three channels in parallel
The RMAN backup script for backing up the database by using three parallel channels for the same
backup specification would look like this:
run {
allocate channel 'dev_0' type 'sbt_tape' parms
'SBT_LIBRARY=/opt/omni/lib/libob2oracle8.so,
ENV=(OB2BARTYPE=Oracle8,OB2APPNAME=ORACL,OB2BARLIST=ora1)';
allocate channel 'dev_1' type 'sbt_tape' parms
'SBT_LIBRARY=/opt/omni/lib/libob2oracle8.so,
ENV=(OB2BARTYPE=Oracle8,OB2APPNAME=ORACL,OB2BARLIST=ora1)';
allocate channel 'dev_2' type 'sbt_tape' parms
'SBT_LIBRARY=/opt/omni/lib/libob2oracle8.so,
ENV=(OB2BARTYPE=Oracle8,OB2APPNAME=ORACL,OB2BARLIST=ora1)';
backup
incremental level 0
format 'ora1<ORACL_%s:%t>.dbf' database;
}
Backing up all archived logs and tablespaces
If you want to back up the archived redo logs and the tablespace SYSTEM and RONA of the previous
database using three parallel channels and a backup specification named ora1, the RMAN script
should look like this:
run {
allocate channel 'dev_0' type 'sbt_tape' parms
'SBT_LIBRARY=/opt/omni/lib/libob2oracle8.so,
ENV=(OB2BARTYPE=Oracle8,OB2APPNAME=ORACL,OB2BARLIST=ora1)';
allocate channel 'dev_1' type 'sbt_tape' parms
'SBT_LIBRARY=/opt/omni/lib/libob2oracle8.so,
ENV=(OB2BARTYPE=Oracle8,OB2APPNAME=ORACL,OB2BARLIST=ora1)';
allocate channel 'dev_2' type 'sbt_tape' parms
'SBT_LIBRARY=/opt/omni/lib/libob2oracle8.so,
ENV=(OB2BARTYPE=Oracle8,OB2APPNAME=ORACL,OB2BARLIST=ora1)';
backup
incremental level 0
format 'ora1<ORACL_%s:%t>.dbf'
tablespace SYSTEM, RONA
sql 'alter system archive log current'
format 'ora1<ORACL_%s:%f:%p>.dbf'
archivelog all;
}
Backing up particular archived logs
To back up all archived redo logs from sequence #5 to sequence #105 and delete the archived redo logs
after backup of the instance named ora1 is complete, execute the following script:
run {
allocate channel 'dev_0' type 'sbt_tape' parms
Integration Guide
Chapter 10: Data Protector Oracle Server integration
HPE Data Protector (9.07) Page 377 of 803
'SBT_LIBRARY=/opt/omni/lib/libob2oracle8.so,
ENV=(OB2BARTYPE=Oracle8,OB2APPNAME=ORACL,OB2BARLIST=ora1)';
allocate channel 'dev_1' type 'sbt_tape' parms
'SBT_LIBRARY=/opt/omni/lib/libob2oracle8.so,
ENV=(OB2BARTYPE=Oracle8,OB2APPNAME=ORACL,OB2BARLIST=ora1)';
allocate channel 'dev_2' type 'sbt_tape' parms
'SBT_LIBRARY=/opt/omni/lib/libob2oracle8.so,
ENV=(OB2BARTYPE=Oracle8,OB2APPNAME=ORACL,OB2BARLIST=ora1)';
backup
(archivelog sequence between 5 and 105 delete input
format 'ora1<ORACL_%s:%t:%p>.dbf');
}
If the backup fails, the logs are not deleted.
Backing up the flash recovery area
If you want to back up Flash Recovery Area using three parallel channels and a backup specification
named ora1, the RMAN script should look like this:
run {
allocate channel 'dev_0' type 'sbt_tape' parms
'SBT_LIBRARY=/opt/omni/lib/libob2oracle8.so,
ENV=(OB2BARTYPE=Oracle8,OB2APPNAME=ORACL,OB2BARLIST=ora1)';
allocate channel 'dev_1' type 'sbt_tape' parms
'SBT_LIBRARY=/opt/omni/lib/libob2oracle8.so,
ENV=(OB2BARTYPE=Oracle8,OB2APPNAME=ORACL,OB2BARLIST=ora1)';
allocate channel 'dev_2' type 'sbt_tape' parms
'SBT_LIBRARY=/opt/omni/lib/libob2oracle8.so,
ENV=(OB2BARTYPE=Oracle8,OB2APPNAME=ORACL,OB2BARLIST=ora1)';
backup
format 'ora1<ORACL_%s:%t>.dbf'
recovery area;
}
Including control file in a backup specification
The current control file is automatically backed up when the first datafile of the system tablespace is
backed up. The current control file can also be explicitly included in a backup, or backed up individually.
To include the current control file after backing up a tablespace named COSTS, execute the following
script:
run {
allocate channel 'dev_0' type 'sbt_tape' parms
'SBT_LIBRARY=/opt/omni/lib/libob2oracle8.so,
ENV=(OB2BARTYPE=Oracle8,OB2APPNAME=ORACL,OB2BARLIST=ora1)';
allocate channel 'dev_1' type 'sbt_tape' parms
'SBT_LIBRARY=/opt/omni/lib/libob2oracle8.so,
ENV=(OB2BARTYPE=Oracle8,OB2APPNAME=ORACL,OB2BARLIST=ora1)';
allocate channel 'dev_2' type 'sbt_tape' parms
'SBT_LIBRARY=/opt/omni/lib/libob2oracle8.so,
Integration Guide
Chapter 10: Data Protector Oracle Server integration
HPE Data Protector (9.07) Page 378 of 803
ENV=(OB2BARTYPE=Oracle8,OB2APPNAME=ORACL,OB2BARLIST=ora1)';
backup
format 'ora1<ORACL_%s:%t>.dbf'
(tablespace COSTS current controlfile);
}
Backing up while allowing for some corrupted blocks
The set maxcorrupt command determines the number of corrupted blocks per datafile that can be
tolerated by RMAN before a particular backup will fail.
If a backup specification named ora1 backs up the database and allows for up to 10 corrupted blocks
per datafile /oracle/data1.dbs (UNIX systems) or C:oracledata1.dbs (Windows systems), then
the appropriate RMAN script would be:
On UNIX systems
run {
set maxcorrupt for datafile
'/oracle/data1.dbs' to 10;
allocate channel 'dev_0' type 'sbt_tape' parms
'SBT_LIBRARY=/opt/omni/lib/libob2oracle8.so,
ENV=(OB2BARTYPE=Oracle8,OB2APPNAME=ORACL,OB2BARLIST=ora1)';
allocate channel 'dev_1' type 'sbt_tape' parms
'SBT_LIBRARY=/opt/omni/lib/libob2oracle8.so,
ENV=(OB2BARTYPE=Oracle8,OB2APPNAME=ORACL,OB2BARLIST=ora1)';
allocate channel 'dev_2' type 'sbt_tape' parms
'SBT_LIBRARY=/opt/omni/lib/libob2oracle8.so,
ENV=(OB2BARTYPE=Oracle8,OB2APPNAME=ORACL,OB2BARLIST=ora1)';
backup
incremental level 0
format 'ora1<ORACL_%s:%t>.dbf'
database;
}
On Windows systems
run {
set maxcorrupt for datafile
'C:oracledata1.dbs' to 10;
allocate channel 'dev_0' type 'sbt_tape' parms
'SBT_LIBRARY=Oracle_homebinorasbt.dll,
ENV=(OB2BARTYPE=Oracle8,OB2APPNAME=ORACL,OB2BARLIST=ora1)';
allocate channel 'dev_1' type 'sbt_tape' parms
'SBT_LIBRARY=Oracle_homebinorasbt.dll,
ENV=(OB2BARTYPE=Oracle8,OB2APPNAME=ORACL,OB2BARLIST=ora1)';
allocate channel 'dev_2' type 'sbt_tape' parms
'SBT_LIBRARY=Oracle_homebinorasbt.dll,
ENV=(OB2BARTYPE=Oracle8,OB2APPNAME=ORACL,OB2BARLIST=ora1)';
backup
incremental level 0
Integration Guide
Chapter 10: Data Protector Oracle Server integration
HPE Data Protector (9.07) Page 379 of 803
format 'ora1<ORACL_%s:%t>.dbf'
database;
}
Restore
You can restore the database objects using:
l Data Protector GUI. See "Restoring Oracle using the Data Protector GUI" on page 382.
l RMAN. See "Restoring Oracle using RMAN " on page 397.
Restorable items
You can restore the following database objects using both the Data Protector GUI or RMAN:
l Control files
l Datafiles
l Tablespaces
l Databases
l Recovery Catalog Databases
Duplicating databases
Using the Data Protector GUI, you can also duplicate a production database. See "Duplicating an
Oracle database " on page 391.
Microsoft Cluster Server systems
Before you start restoring a cluster-aware Oracle server, take the Oracle Database resource offline
using, for example, the Cluster Administrator utility.
See "Taking the Oracle resource group offline" on the next page.
Integration Guide
Chapter 10: Data Protector Oracle Server integration
HPE Data Protector (9.07) Page 380 of 803
Taking the Oracle resource group offline
Verify that you have set the Prevent Fallback option for the Oracle resource group and Do not restart
for the DB_NAME.world resource, which is an Oracle Database resource.
Checking properties
HPE Serviceguard systems
When restoring the database from a backup performed on a virtual host, you should set
OB2BARHOSTNAME environment variable in the RMAN script. For example:
run {
allocate channel dev1 type 'sbt_tape' parms
'SBT_LIBRARY=Path_to_Data_Protector_MML,
ENV=(OB2BARHOSTNAME=virtual.domain.com)';
restore datafile '/opt/ora10g/oradata/MAKI/example02.dbf';
release channel dev1;
}
Integration Guide
Chapter 10: Data Protector Oracle Server integration
HPE Data Protector (9.07) Page 381 of 803
Prerequisites
l An instance of Oracle must be created on the system to which you want to restore or duplicate the
database.
l The database must be in the Mount state if the whole database is being restored, or in the NoMount
state if the control file is being restored or a database duplication is performed.
l You must be able to connect to the database.
Restoring Oracle using the Data Protector GUI
For restore, RMAN scripts are generated with necessary commands, depending on selections made in
the GUI. To use additional commands, use them manually from RMAN itself. You can also use the
workaround described in "How to modify the RMAN restore script" on page 422.
Restoring database items in a disaster recovery
In a disaster recovery situation, database objects must be restored in a certain order. The following list
shows you in which order database items must be restored. Under normal conditions it is possible to
restore database items in any order.
If the recovery catalog was used:
1. Restore the recovery catalog database (if it was lost)
2. Restore the control file
3. Restore the entire database or data items
If the recovery catalog was not used:
1. Restore the control file from automatic backup.
If no automatic backup of the control file is available, see "The Recovery Catalog was lost and the
control file cannot be restored from Data Protector managed backup" on page 421.
2. Restore the database or data items.
Changing the database state
Before you restore any database item or you perform a duplication of a database, ensure that the
database is in the correct state:
Required database states
Item to restore Database state
Control file, duplicating a database NoMount (started)
Integration Guide
Chapter 10: Data Protector Oracle Server integration
HPE Data Protector (9.07) Page 382 of 803
Item to restore Database state
All other items 1 Mount
To put the database into the correct state, execute:
sqlplus /nolog
SQL>connect user/password@service as sysdba;
SQL>shutdown immediate;
To put the database into NoMount state, execute:
SQL>startup nomount;
To put the database into Mount state, execute:
SQL>startup mount;
Restoring the recovery catalog database
The Oracle recovery catalog database is exported using the Oracle export utility to a binary file and
backed up by Data Protector. This file has to be restored back to the disk and then imported into the
Oracle database using the Oracle import utility. Data Protector provides a facility to do this
automatically using the Oracle integration.
To restore the recovery catalog database:
1. Ensure that the recovery catalog database is in the Open state.
2. Remove the recovery catalog from the database (if it exists), using the RMAN command DROP
CATALOG.
3. In the Data Protector GUI, switch to the Restore context.
4. Under Restore Objects, expand Oracle Server, expand the system on which the database, for
which you want to restore the recovery catalog, resides, and then click the database.
5. In the Restore action drop-down list, select Perform RMAN Repository Restore.
In the Results Area, select RECOVERY CATALOG.
If you want to change the recovery catalog login information, right-click RECOVERY CATALOG
and click Properties. In Recovery Catalog Settings, specify the login information for recovery
catalog.
1When restoring only a few tablespaces or datafiles, then the database can be open with the
tablespaces or datafiles to be restored offline.
Integration Guide
Chapter 10: Data Protector Oracle Server integration
HPE Data Protector (9.07) Page 383 of 803
Recovery catalog settings dialog
6. In the Options page:
In User name and User group, specify the user name and password to the recovery catalog
database.
From the Session ID drop-down list, select the Session ID.
For further information, see "Restore, recovery, and duplicate options " on page 393.
7. Click Restore.
Proceed to restore the control file.
Restoring the control file
The control file contains all the information about the database structure. If the control file has been
lost, you must restore it before you restore any other part of the database. The database should be in
the NoMount state.
Depending on the type of the control file backup, the following types of restore are possible when
restoring the control file:
Integration Guide
Chapter 10: Data Protector Oracle Server integration
HPE Data Protector (9.07) Page 384 of 803
l Restoring from Data Protector managed control file backup (CONTROLFILE FROM DP MANAGED
BACKUP)
The control file was backed up automatically by ob2rman.pl at the end of a backup session, unless
the option Disable Data Protector managed control file backup was selected.
The recovery catalog is not required for this restore option.
The control files (ctrlDB_NAME.dbf) are restored to the default Data Protector temporary files
directory.
Note: In Oracle Real Application Clusters (RAC) environments with Oracle versions 11.2.0.2
and later, the control files are created at, backed up from, and restored to the location defined by
the OB2_DPMCTL_SHRLOC variable. This directory must reside on a shared disk and be accessible
from all RAC nodes in order for restore sessions to succeed.
After the restore, execute the following script:
run {
allocate channel 'dev0' type disk;
restore controlfile from 'TMP_FILENAME';
release channel 'dev0';
}
Where TMP_FILENAME is the location to which the file was restored.
l Restoring from RMAN autobackup (CONTROLFILE FROM RMAN AUTOBACKUP)
The control file was automatically backed up by RMAN and the recovery catalog is not available.
Ensure that you have properly configured the RMAN autobackup and that the correct backup version
is available. If the RMAN autobackup session is not found during the restore, the procedure is
aborted. See the Oracle documentation on how to set up RMAN AUTOBACKUP.
l Restoring from RMAN backup set (CONTROLFILE FROM RMAN BACKUPSET)
The recovery catalog is required.
l Oracle Data Guard: Restoring standby control file from RMAN backup set (STANDBY CONTROL
FILE FROM RMAN BACKUPSET)
If you restore a standby database (not using duplication), you must restore this type of control file.
This type of restore is available only in standby configurations if you selected the CONTROL FILE
FOR STANDBY database object in the backup specification.
A backup session can contain more than one type of the control file backup.
To restore the control file:
1. Open the sqlplus window and put the database in the nomount state. See "Changing the
database state " on page 382.
2. In the Data Protector GUI, switch to the Restore context.
3. Under Restore Objects, expand Oracle Server, expand the system on which the database, for
which you want to restore the control file, resides, and then click the database.
4. In the Restore Action drop-down list, select Perform RMAN Repository Restore.
In the Results area, select the control file for restore.
5. In the Options page, from the Client drop-down list, select the system on which the Data
Integration Guide
Chapter 10: Data Protector Oracle Server integration
HPE Data Protector (9.07) Page 385 of 803
Protector Oracle integration agent (ob2rman.pl) will be started. To restore the control file to a
different database than it is selected, click Settings and specify the login information for the target
database.
Set the other restore options. For information, see "Restore, recovery, and duplicate options " on
page 393.
6. Click Restore.
Proceed with restoring the Oracle database objects.
Restoring Oracle database objects
Before you restore Oracle database objects, ensure that you have an up-to-date version of the recovery
catalog database and the control file. They contain the database structure information. If you do not
have up-to-date versions of these files, restore them as described in "Restoring the recovery catalog
database " on page 383 and "Restoring the control file " on page 384.
To restore Oracle database objects:
1. In Oracle Data Guard environments, if you restore a standby database, stop the managed
recovery process (log apply services):
SQL> ALTER DATABASE RECOVER MANAGED STANDBY DATABASE CANCEL;
2. Put the database in the mount state. See "Changing the database state " on page 382.
3. In the Data Protector GUI, switch to the Restore context.
4. Under Restore Objects, expand Oracle Server, expand the system on which the database, for
which you restore the database objects, resides, and then click the database.
5. In the Restore action drop-down list, select the type of restore you wish to perform. For
information on the options, see "Restore, recovery, and duplicate options " on page 393.
If you do not select Perform Restore and Recovery or Perform Recovery Only, you will have to
recover the database objects manually using RMAN. For information, see "Restoring Oracle using
RMAN " on page 397.
Integration Guide
Chapter 10: Data Protector Oracle Server integration
HPE Data Protector (9.07) Page 386 of 803
Source page
6. In the Results Area, select objects for restore.
If you are restoring datafiles, you can restore the files to a new location. Right-click the database
object, click Restore As, and in the Restore As dialog box, specify the new datafile location.
Note: When restoring to a new location, current datafiles will be switched to the restored
datafile copies only if you have selected Perform Restore and Recovery from the Restore
action drop-down list.
Oracle Data Guard: If you restore a primary database from a standby database backup or if you
restore a standby database from a primary database backup, the location of datafiles can be
different. In the Restore as dialog box, specify the appropriate location for each datafile.
Tip: The same can be done if you set the DB_FILE_NAME_CONVERT initialization parameter.
This parameter captures all the target datafiles and converts them appropriately.
7. In the Options page, from the Client drop-down list, select the system on which the Data
Protector Oracle integration agent will be started. To restore the database objects to a different
database than it is selected, click Settings and specify the login information for the target
database.
Oracle Data Guard: If you restore the primary database, specify the login information for the
primary database. If you restore the standby database, specify the login information for the standby
database. Otherwise, the login information of the selected database will be used.
Set the other restore options. For information, see "Restore, recovery, and duplicate options " on
page 393.
Integration Guide
Chapter 10: Data Protector Oracle Server integration
HPE Data Protector (9.07) Page 387 of 803
Options page
8. In the Devices page, select the devices to be used for the restore.
For more information on how to specify devices for a restore, see the HPE Data Protector Help
index: “restore, selecting devices for”.
Devices page
Integration Guide
Chapter 10: Data Protector Oracle Server integration
HPE Data Protector (9.07) Page 388 of 803
9. Click Restore.
After the restore:
1. Put the database in the correct state.
If you selected Perform Restore and Recovery or Perform Recovery Only in the Source page,
then the database is automatically put into Open state by Data Protector.
2. If you performed an Oracle database restore and recovery until point in time, and the session has
finished successfully, reset the database to register the new incarnation of database in the
recovery catalog.
Connect to the target and recovery catalog database using RMAN and reset the database:
rman target Target_Database_Login catalog Recovery_Catalog_Login
RMAN> RESET DATABASE;
RMAN> exit
3. If you did not choose to use Data Protector to recover the database objects and if you have all
archived redo logs on disk, perform the following after the database is restored:
Open a command line window and enter the following commands:
sqlplus /nolog
SQL>recover database;
SQL>connect user/password@service as sysdba;
SQL>alter database open;
Integration Guide
Chapter 10: Data Protector Oracle Server integration
HPE Data Protector (9.07) Page 389 of 803
4. In Oracle Data Guard environments, if you restored a standby database and if you have all
archived redo logs on disk, restart the managed recovery process (log apply services):
SQL> ALTER DATABASE RECOVER MANAGED STANDBY DATABASE DISCONNECT;
Restoring tablespaces and datafiles
To restore tablespaces and datafiles:
1. Open a command line window and enter the following commands if you have the database in the
Open state:
sqlplus /nolog
SQL>connect user/password@service as sysdba;
SQL>alter database datafile 'datafile name' offline;
If you are restoring a tablespace enter:
SQL>alter tablespace tablespace_name offline;
2. When the restore has been completed put the datafiles and tablespaces back online with the
following procedures:
Open a command line window and enter the following commands:
sqlplus /nolog
SQL>connect user/password@service as sysdba
If you are restoring a datafile enter:
SQL>alter database datafile 'datafile_name' online;
If you are restoring a tablespace enter:
SQL>alter tablespace tablespace_name online;
Restoring and recovering an Oracle database in Oracle Data
Guard environment
Restoring and recovering a primary database
You can restore and recover a primary database from backups done on either a primary or standby
database. The restore and recover is almost the same as restore and recover of a database in a
standalone configuration. For information, see "Restoring Oracle using the Data Protector GUI" on
page 382.
Restoring and recovering a standby database
You can restore and recover a standby database from backups of either a primary or standby database.
The restore and recover is almost the same as restore and recover of a database in a standalone
configuration. For information, see "Restoring Oracle using the Data Protector GUI" on page 382.
If the archived redo log files required for recovery are not accessible on disk, but only on tape, use
RMAN to recover the restored datafiles to an SCN/log sequence greater than the last log applied to the
standby database.
Integration Guide
Chapter 10: Data Protector Oracle Server integration
HPE Data Protector (9.07) Page 390 of 803
Obtain UNTIL_SCN:
SQL> SELECT MAX(NEXT_CHANGE#)+1 UNTIL_SCN FROM V$LOG_HISTORY LH, V$DATABASE DB
WHERE LH.RESETLOGS_CHANGE#=DB.RESETLOGS_CHANGE# AND LH.RESETLOGS_TIME =
DB.RESETLOGS_TIME;
If the archived redo logs required for recovery are accessible on disk, restore only damaged datafiles
and restart redo apply process.
If you have lost the entire standby database, it is better to perform duplication of the database (unless
only a few damaged datafiles or tablespaces need to be restored).
Perform duplication of the database also when:
l Primary database control file was restored or recreated.
l Point-in-time recovery was performed on the primary database.
l Failover of database roles occurred.
Duplicating an Oracle database
Perform a production database duplication to create:
l A standby database which has the same DBID as the production (primary) database. With this, you
can:
l Create a new standby database.
l Re-create a standby database after:
o Loss of entire standby database
o Primary database control file was restored or recreated
o Database point-in-time recovery was performed on the primary database
o Switchover or failover of database roles occurred
l An independent copy, with a unique DBID, which can be used for data mining or testing purposes.
Prerequisites
l The whole primary database with the archived logs must be backed up.
l Archive logs, which have not been backed up to tape since the last full backup and are required for
duplication must be available on the duplicate system with the same path names as on the target
system (system with the production database to be duplicated).
l Net service name for the auxiliary instance must be configured.
l When duplicating a database on the same system on which the target database resides, set all *_
PATH, *_DEST, DB_FILE_NAME_CONVERT, and LOG_FILE_NAME_CONVERT initialization parameters
appropriately. Thus, the target database files will not be overwritten by the duplicate database files.
Limitations
l Database duplication is not supported using proxy copy backups of the primary database.
l If you perform duplication of a database (not for standby) on the same system on which the target or
production database resides, note that you cannot use the same database name for the target and
duplicate databases when the duplicate database resides in the same Oracle home directory as the
Integration Guide
Chapter 10: Data Protector Oracle Server integration
HPE Data Protector (9.07) Page 391 of 803
target database. Note also that if the duplicate database resides in a different Oracle home directory
than the target database, then the duplicate database name has to differ from other database names
in that same Oracle home directory.
To duplicate a production database:
1. On the system where the selected database will be duplicated, put the Oracle auxiliary database
instance in the nomount state. See "Changing the database state " on page 382.
2. In the Context List of the Data Protector GUI, click Restore.
3. Under Restore Objects, expand Oracle Server, expand the system on which the production
database resides, and then click the production database which you want to duplicate. If there are
several such systems, select the system on which you want the Data Protector Oracle integration
agent (ob2rman.pl) to be started.
4. In the Restore Action drop-down list, select Perform Duplication.
5. In the Options page, from the Client drop-down list, select the system on which the Data
Protector Oracle integration agent (ob2rman.pl) will be started.
Click Settings to specify the login information (a user name, password, and net services name)
for the auxiliary database. If you do not provide the login information, the duplication session will
fail.
In User name and User group, specify the user name and group for the OSDBA account, which
will be used by the Data Protector Oracle integration agent.
In Parallelism, specify the number of RMAN auxiliary channels to be allocated for database
duplication.
Set duplicate options. For information, see "Duplicate options" on page 395 or press F1.
If you are creating a new database copy (not for standby), specify also the Recover until option to
recover the duplicated database until a specified point in time.
Integration Guide
Chapter 10: Data Protector Oracle Server integration
HPE Data Protector (9.07) Page 392 of 803
Oracle duplicate options
6. Click Restore.
When the standby database is created, it is left mounted. Start the managed recovery process (log
apply services) manually.
For information on how to use the RMAN commands to duplicate a database, see the Oracle
documentation.
Restore, recovery, and duplicate options
Restore action options
The following describes each of the options in the Source page. This page is used to define the
combination of restore and recovery you would like to perform using the GUI.
In the context of Data Protector, “restore” means to restore the datafiles. You can select which
database, tablespace, or datafiles they would like to restore and up to which point in time they would
like them to be restored. “Recover” means applying the redo logs. You can select which redo logs to
Integration Guide
Chapter 10: Data Protector Oracle Server integration
HPE Data Protector (9.07) Page 393 of 803
apply according to SCN number, logseq, or you can apply all the redo logs to the time of the last
backup.
Perform
Restore
Use this option to only restore (but not recover) the database objects using Data
Protector. After restore, recover the database manually using RMAN. For information
on recovering the database using RMAN, see "Restoring Oracle using RMAN " on
page 397.
Perform
Restore
and
Recovery
Use this option to perform both the restore and recovery of the database objects using
Data Protector.
Perform
Recovery
Only
Use this option to only recover the database. This action can only be performed on the
whole database.
Perform
RMAN
Repository
Restore
Use this option to restore the recovery catalog or the control file when the database
objects are not available in the Source page.
Perform
Duplication
This option is used to perform duplication of a production database. This action can
only be performed on the whole database.
General options
Client This option specifies the system on which the Data Protector Oracle integration agent
(ob2rman.pl) will be started.
Settings Click Settings to specify the login information (user name, password, and net service
name) for the target database (in case of restore and recovery) or auxiliary database
(in case of duplication) where you want the selected database objects to be restored
or duplicated.
If this is not specified in the case of restore or recovery, the login information of the
selected database that resides on the selected system will be used.
If this is not specified in the case of duplication, the duplication session will fail.
User
name,
User group
(UNIX
systems
only)
Specify the operating system user account under which you want the restore to start.
Ensure that this user has Oracle rights to restore the database (for example, it is in the
DBA user group). The user must also be in the Data Protector admin or operator user
group (actually, the Start restore and See private objects user rights suffice).
Restore
mode
This drop-down list allows you to specify which type of restore you would like perform.
The options are:
l Normal
This option should be used when a conventional backup or ZDB using the backup
Integration Guide
Chapter 10: Data Protector Oracle Server integration
HPE Data Protector (9.07) Page 394 of 803
set method was performed.
l Proxy copy
This option should be used when the original Oracle backup was made using the
Oracle RMAN proxy-copy method.
This option is disabled when you perform recovery only.
Parallelism This field is used to specify the number of concurrent data streams that can read from
the backup device. The default value is one.
In case of Normal restore mode, to optimize restore performance, specify the same
number of data streams as were used during the backup. For example, if you set the
backup concurrency to 3, set the number of parallel data streams to 3 as well. Note
that if a very high number of parallel data streams is specified this may result in a
resource problem because too much memory is being used.
Duplicate options
Available if Perform Duplication was selected.
For Standby Select this option to create a standby database.
Default: selected.
DORECOVER Available if For Standby was selected.
Select this option if you want RMAN to recover the database after
creating it.
To database name Select this option to create a new database copy. In the text box, specify
its name. The name should match the name in the initialization parameter
file that was used to start the auxiliary database instance. By default, the
database name is set to the database name of the currently selected
target database.
NOFILENAMECHECK Select this option to disable RMAN to check whether the target datafiles
share the same names with the duplicated datafiles.
Select this option when the target datafiles and duplicated datafiles have
the same names, but reside on different systems.
Default: not selected.
Restore and recovery options
Restore
until
The options in this drop-down list allow you to limit the selection to those backups that
are suitable for an incomplete recovery to the specified time.
l Now
Use this option to restore the most recent full backup. By default, this option is
selected.
Integration Guide
Chapter 10: Data Protector Oracle Server integration
HPE Data Protector (9.07) Page 395 of 803
l Selected time
Use this option to specify an exact time to which you wish the database to be
restored. Data Protector restores the backup that can be used in recovery to the
specified time.
l Selected logseq/thread number
A logseq number is a redo log sequence number. Use this option to specify a
particular redo log sequence and a thread number which will act as an upper limit of
redo logs to restore. Data Protector restores the backup that can be used in recovery
to the specified log sequence number.
l Selected SCN number
Use this option to specify the SCN number to which you wish the database to be
restored. Data Protector restores the backup that can be used in recovery to the
specified SCN number.
Recover
until
The options in this drop-down list allow you to specify to which point in time you would
like the recovery to be performed.
l Now
Data Protector starts RMAN to recover the database to the most recent time possible
by applying all archived redo logs. By default, this option is selected.
l Selected time
Use this option to specify an exact time to which the archive logs are applied.
l Selected logseq/thread numbe r
A logseq number is a redo log sequence number. Use this option to specify a
particular redo log sequence and a thread number which will act as an upper limit of
redo logs to recover.
l Selected SCN number
Use this option to specify the SCN number to which you perform the recovery.
If you reset the logs, also reset the database; otherwise, Oracle will during the next
backup try to use the logs that were already reset and the backup will fail. Login to the
target and recovery catalog database and execute:
rman target Target_Database_Login catalog Recovery_Catalog_Login
RMAN> RESET DATABASE;
RMAN> exit
Open
database
after
recovery
Opens the database after a recovery is performed.
Reset
logs
Resets the archive logs after the database is opened.
Always reset the logs:
l After an incomplete recovery (not Recover until now).
l If a backup of a control file is used in recovery or restore and recovery.
Integration Guide
Chapter 10: Data Protector Oracle Server integration
HPE Data Protector (9.07) Page 396 of 803
Do not reset the logs:
l After a complete recovery (Recover until now) when the backup of a control file was
not used in recovery or restore and recovery.
l On the primary database, if the archive logs are used for a standby database.
However, if you must reset the archive logs, you will need to recreate the standby
database.
If you reset the logs when the Recover until option is set to Now, a warning is
displayed, stating that you should reset the logs only if you use an older control file for
restore.
Note: Oracle recommends that you perform a complete backup immediately after a
database was opened with the Reset Logs option.
Restoring Oracle using RMAN
Data Protector acts as a media management software for the Oracle system, therefore RMAN can be
used for a restore.
This section only describes examples of how you can perform a restore. The examples provided do not
apply to all situations where a restore is needed.
See the Oracle Recovery Manager User’s Guide and References for detailed information on how to
perform:
l Restore and recovery of the database, tablespace, control file, and datafile.
l Duplication of a database.
The following examples of restore are given:
l "Example of full database restore and recovery" on page 399
l "Example of point-in-time restore" on page 400
l "Example of tablespace restore and recovery" on page 401
l "Example of datafile restore and recovery" on page 403
l "Example of archive log restore" on page 405
The restore and recovery procedure of Oracle control files is a very delicate operation, which depends
on whether you are using the recovery catalog or control file as a central repository and the version of
the Oracle database you are using. For detailed steps on how to perform the restore of control files, see
the Recovery Manager User’s Guide and References.
Preparing the Oracle database for restore
The restore of an Oracle database can be performed when the database is in mount mode. However,
when you are performing the restore of tablespaces or datafiles, only a part of the Oracle database can
be put offline.
Prerequisites
The following requirements must be met before you start a restore of an Oracle database:
Integration Guide
Chapter 10: Data Protector Oracle Server integration
HPE Data Protector (9.07) Page 397 of 803
l If you use the recovery catalog database, make sure that the recovery catalog database is open. If
the recovery catalog database cannot be brought online, you will probably need to restore the
recovery catalog database. See "Restore " on page 380 for details of how to restore the recovery
catalog database.
l Control files must be available. If the control files are not available, you must restore them. See the
Oracle Recovery Manager User’s Guide and References for more details.
If you have to perform a restore of the recovery catalog database or control files, you must perform
this restore first. Only then can you perform a restore of other parts of the Oracle database.
When you are sure that the recovery catalog database or control files are in place, start the recovery
catalog database.
l Make sure that the following environment variables are set:
l ORACLE_BASE
l ORACLE_HOME
l ORACLE_TERM
l DB NAME
l PATH
l NLS_LANG
l NLS_DATE_FORMAT
Windows systems example
ORACLE_BASE=Oracle_home
ORACLE_HOME=Oracle_homeproduct10.1.0
ORACLE_TERM=HP
DB_NAME=PROD
PATH=$PATH:Oracle_homeproduct10.1.0bin
NLS_LANG=american
NLS_DATE_FORMAT='Mon DD YYYY HH24:MI:SS'
UNIX systems example
ORACLE_BASE=/opt/oracle
ORACLE_HOME=/opt/oracle/product/10.1.0
ORACLE_TERM=HP
DB_NAME=PROD
PATH=$PATH:/opt/oracle/product/10.1.0/bin
NLS_LANG=american
NLS_DATE_FORMAT='Mon DD YYYY HH24:MI:SS'
Integration Guide
Chapter 10: Data Protector Oracle Server integration
HPE Data Protector (9.07) Page 398 of 803
HP OpenVMS systems example
ORACLE_HOME=DKA400:[ORACLE10G]
ORACLE_TERM=HP
DB_NAME=PROD
l Check that the /etc/oratab file has the following line:
Windows systems: PROD:Oracle_homeproduct10.1.0:N
UNIX systems: PROD:/opt/oracle/product/10.1.0:N
HP OpenVMS systems with Oracle 10g:
Oracle_home /oratab
TEST:/DKA400/ORACLE10G:N CAT:/DKA400/ORACLE10G:N
The last letter determines whether the database will automatically start upon boot-up (Y) or not (N).
Connection strings used in the examples
In the examples below, the following connection strings are used:
l Target connection string for target database:
sys/manager@PROD
where sys is the username, manager is the password and PROD is a net service name.
l Recovery catalog connection string for recovery catalog database:
rman/rman@CATAL
where rman is the username and password and CATAL is a net service name.
SBT_LIBRARY parameter
On Windows and UNIX systems, set the SBT_LIBRARY RMAN script parameter to point to the correct
platform-specific Data Protector MML. The parameter must be specified for each RMAN channel
separately. For details on the Data Protector MML location, see "Specify the parms operand: " on page
375.
In the following examples, the SBT_LIBRARY parameter is set to /opt/omni/lib/libob2oracle8.so,
which is the correct path for 32-bit Solaris systems.
Example of full database restore and recovery
To perform a full database restore and recovery, you also need to restore and apply all the archive logs.
To perform a full database restore and recovery:
1. Log in to the Oracle RMAN:
If you use the recovery catalog database, execute:
Windows systems: ORACLE_HOMEbinrman target sys/manager@PROD catalog
rman/rman@CATAL
Integration Guide
Chapter 10: Data Protector Oracle Server integration
HPE Data Protector (9.07) Page 399 of 803
UNIX systems: ORACLE_HOME/bin/rman target sys/manager@PROD catalog
rman/rman@CATAL
HP OpenVMS systems: rman target sys/manager@PROD sys/manager@PROD catalog
rman/rman@CAT
If you do not use the recovery catalog database, execute:
Windows systems: ORACLE_HOMEbinrman target sys/manager@PROD nocatalog
UNIX systems: ORACLE_HOME/bin/rman target sys/manager@PROD nocatalog
HP OpenVMS systems: rman target sys/manager@PROD nocatalog
2. Start the full database restore and recovery:
run{
allocate channel 'dev1' type 'sbt_tape' parms
'SBT_LIBRARY=/opt/omni/lib/libob2oracle8.so,
ENV=(OB2BARTYPE=Oracle8,OB2APPNAME=DB_NAME)';
restore database;
recover database;
sql 'alter database open';
release channel 'dev1';
}
You can also save the script into a file and perform a full database restore using the saved files. The
procedure in such cases is as follows:
1. Create a restore_datafile file in the default Data Protector temporary files directory.
2. Start the full database restore:
If you use the recovery catalog database, execute:
Windows systems: ORACLE_HOMEbinrman target sys/manager@PROD catalog
rman/rman@CATAL cmdfile=Data_Protector_hometmprestore_datafile
UNIX systems: ORACLE_HOME/bin/rman target sys/manager@PROD catalog
rman/rman@CATAL cmdfile=/var/opt/omni/tmp/restore_datafile
If you do not use the recovery catalog database, execute:
Windows systems: ORACLE_HOMEbinrman target sys/manager@PROD nocatalog
cmdfile=Data_Protector_hometmprestore_datafile
UNIX systems: ORACLE_HOME/bin/rman target sys/manager@PROD nocatalog
cmdfile=/var/opt/omni/tmp/restore_datafile
Example of point-in-time restore
To perform a point-in-time restore, you also need to restore and apply the archive logs to the specified
point in time. To perform a point-in-time database restore and recovery:
1. Log in to the Oracle RMAN:
If you use the recovery catalog database, execute:
Windows systems: ORACLE_HOMEbinrman target sys/manager@PROD catalog
rman/rman@CATAL
Integration Guide
Chapter 10: Data Protector Oracle Server integration
HPE Data Protector (9.07) Page 400 of 803
UNIX systems: ORACLE_HOME/bin/rman target sys/manager@PROD catalog
rman/rman@CATAL
HP OpenVMS systems: rman target sys/manager@PROD sys/manager@PROD catalog
rman/rman@CAT
If you do not use the recovery catalog, execute:
Windows systems: ORACLE_HOMEbinrman target sys/manager@PROD nocatalog
UNIX systems: ORACLE_HOME/bin/rman target sys/manager@PROD nocatalog
HP OpenVMS systems: rman target sys/manager@PROD nocatalog
2. Start the point-in-time restore:
run{
allocate channel 'dev1' type 'sbt_tape' parms
'SBT_LIBRARY=/opt/omni/lib/libob2oracle8.so,
ENV=(OB2BARTYPE=Oracle8,OB2APPNAME=DB_NAME)';
set until time 'Mar 14 2004 11:40:00';
restore database;
recover database;
sql 'alter database open';
release channel 'dev1';
}
3. After you have performed a point-in-time restore, reset the database in the Recovery Catalog.
You can also save the script into a file and perform a point-in-time restore using the saved files:
1. Create a restore_PIT file in the default Data Protector temporary files directory.
2. Start the point-in-time restore:
If you use the recovery catalog database, execute:
Windows systems: ORACLE_HOMEbinrman target sys/manager@PROD catalog
rman/rman@CATAL cmdfile=Data_Protector_hometmprestore_PIT
UNIX systems: ORACLE_HOME/bin/rman target sys/manager@PROD catalog
rman/rman@CATAL cmdfile=/var/opt/omni/tmp/restore_PIT
If you do not use the recovery catalog, execute:
Windows systems: ORACLE_HOMEbinrman target sys/manager@PROD nocatalog
cmdfile=Data_Protector_hometmprestore_PIT
UNIX systems: ORACLE_HOME/bin/rman target sys/manager@PROD nocatalog
cmdfile=/var/opt/omni/tmp/restore_PIT
Example of tablespace restore and recovery
If a table is missing or corrupted, you need to perform a restore and recovery of the entire tablespace.
To restore a tablespace, you may take only a part of the database offline, so that the database does not
have to be in the mount mode. You can use either a recovery catalog database or control files to
perform a tablespace restore and recovery. Follow the steps below:
1. Log in to the Oracle RMAN:
If you use the recovery catalog database, execute:
Integration Guide
Chapter 10: Data Protector Oracle Server integration
HPE Data Protector (9.07) Page 401 of 803
Windows systems: ORACLE_HOMEbinrman target sys/manager@PROD catalog
rman/rman@CATAL
UNIX systems: ORACLE_HOME/bin/rman target sys/manager@PROD catalog
rman/rman@CATAL
HP OpenVMS systems: rman target sys/manager@PROD sys/manager@PROD catalog
rman/rman@CAT
If you do not use the recovery catalog, execute:
Windows systems: ORACLE_HOMEbinrman target sys/manager@PROD nocatalog
UNIX systems: ORACLE_HOME/bin/rman target sys/manager@PROD nocatalog
HP OpenVMS systems: rman target sys/manager@PROD nocatalog
2. Start the tablespace restore and recovery.
l If the database is in the open state, the script to restore and recover the tablespace should
have the following format:
run{
allocate channel dev1 type 'sbt_tape' parms
'SBT_LIBRARY=/opt/omni/lib/libob2oracle8.so,
ENV=(OB2BARTYPE=Oracle8,OB2APPNAME=DB_NAME)';
sql 'alter tablespace TEMP offline immediate';
restore tablespace TEMP;
recover tablespace TEMP;
sql 'alter tablespace TEMP online';
release channel dev1;
}
l If the database is in the mount state, the script to restore and recover the tablespace should
have the following format:
run{
allocate channel dev1 type 'sbt_tape' parms
'SBT_LIBRARY=/opt/omni/lib/libob2oracle8.so,
ENV=(OB2BARTYPE=Oracle8,OB2APPNAME=DB_NAME)';
restore tablespace 'TEMP';
recover tablespace 'TEMP';
release channel dev1;
}
You can also save the script into a file and perform a tablespace restore using the saved files:
1. Create a restore_TAB file in the default Data Protector temporary files directory.
2. Start the tablespace restore.
If you use the recovery catalog database, execute:
Windows systems: ORACLE_HOMEbinrman target sys/manager@PROD catalog
rman/rman@CATAL cmdfile=Data_Protector_hometmprestore_TAB
UNIX systems: ORACLE_HOME/bin/rman target sys/manager@PROD catalog
rman/rman@CATAL cmdfile=/var/opt/omni/tmp/restore_TAB
If you do not use the recovery catalog, execute:
Integration Guide
Chapter 10: Data Protector Oracle Server integration
HPE Data Protector (9.07) Page 402 of 803
Windows systems: ORACLE_HOMEbinrman target sys/manager@PROD nocatalog
cmdfile=Data_Protector_hometmprestore_TAB
UNIX systems: ORACLE_HOME/bin/rman target sys/manager@PROD nocatalog
cmdfile=/var/opt/omni/tmp/restore_TAB
Example of datafile restore and recovery
To restore and recover a datafile, you may take only a part of the database offline.
To restore and recover a datafile:
1. Log in to the Oracle RMAN.
If you use the recovery catalog database, execute:
Windows systems: ORACLE_HOMEbinrman target sys/manager@PROD catalog
rman/rman@CATAL
UNIX systems: ORACLE_HOME/bin/rman target sys/manager@PROD catalog
rman/rman@CATAL
HP OpenVMS systems: rman target sys/manager@PROD sys/manager@PROD catalog
rman/rman@CAT
If you do not use the recovery catalog database, execute:
Windows systems: ORACLE_HOMEbinrman target sys/manager@PROD nocatalog
UNIX systems: ORACLE_HOME/bin/rman target sys/manager@PROD nocatalog
HP OpenVMS systems: rman target sys/manager@PROD nocatalog
2. Start the datafile restore and recovery:
l If the database is in an open state, the script to restore the datafile should have the following
format:
UNIX systems
run{
allocate channel dev1 type 'sbt_tape' parms
'SBT_LIBRARY=/opt/omni/lib/libob2oracle8.so,
ENV=(OB2BARTYPE=Oracle8,OB2APPNAME=DB_NAME)';
sql "alter database datafile
''/opt/oracle/data/oradata/DATA/temp01.dbf'' offline";
restore datafile
'/opt/oracle/data/oradata/DATA/temp01.dbf';
recover datafile
'/opt/oracle/data/oradata/DATA/temp01.dbf';
sql "alter database datafile
'/opt/oracle/data/oradata/DATA/temp01.dbf' online";
release channel dev1;
}
Integration Guide
Chapter 10: Data Protector Oracle Server integration
HPE Data Protector (9.07) Page 403 of 803
Windows systems
run{
allocate channel dev1 type 'sbt_tape' parms
'SBT_LIBRARY=Data_Protector_homebinorasbt.dll,
ENV=(OB2BARTYPE=Oracle8,OB2APPNAME=DB_NAME)';
sql "alter database datafile
''C:oracledataoradataDATAtemp01.dbf'' offline";
restore datafile
'C:oracledataoradataDATAtemp01.dbf';
recover datafile
'C:oracledataoradataDATAtemp01.dbf';
sql "alter database datafile
''C:oracledataoradataDATAtemp01.dbf'' online";
release channel dev1;
}
l If the database is in a mount state, the script to restore and recover the datafile should have the
following format:
UNIX system
run{
allocate channel dev1 type 'sbt_tape' parms
'SBT_LIBRARY=/opt/omni/lib/libob2oracle8.so,
ENV=(OB2BARTYPE=Oracle8,OB2APPNAME=DB_NAME)';
restore datafile
'/opt/oracle/data/oradata/DATA/temp01.dbf';
recover datafile
'/opt/oracle/data/oradata/DATA/temp01.dbf';
release channel dev1;
}
Windows system
run{
allocate channel dev1 type 'sbt_tape' parms
'SBT_LIBRARY=Data_Protector_homebinorasbt.dll,
ENV=(OB2BARTYPE=Oracle8,OB2APPNAME=DB_NAME)';
restore datafile
'Oracle_homedataoradataDATAtemp01.dbf';
recover datafile
'Oracle_homedataoradataDATAtemp01.dbf';
release channel dev1;
}
You can also save the script into a file and perform a datafile restore using the saved files:
1. Create a restore_dbf file in the default Data Protector temporary files directory.
2. Start the datafile restore:
Integration Guide
Chapter 10: Data Protector Oracle Server integration
HPE Data Protector (9.07) Page 404 of 803
If you use the recovery catalog database, execute:
Windows systems: ORACLE_HOME/bin/rman target sys/manager@PROD catalog
rman/rman@CATAL cmdfile=/var/opt/omni/tmp/restore_dbf
UNIX systems: ORACLE_HOMEbinrman target sys/manager@PROD catalog
rman/rman@CATAL cmdfile=Data_Protector_hometmprestore_dbf
If you do not use the recovery catalog database, execute:
Windows systems: ORACLE_HOMEbinrman target sys/manager@PROD nocatalog
cmdfile=Data_Protector_hometmprestore_dbf
UNIX systems: ORACLE_HOME/bin/rman target sys/manager@PROD nocatalog
cmdfile=/var/opt/omni/tmp/restore_dbf
Example of archive log restore
To restore an archive log:
1. Log in to the Oracle RMAN:
If you use the recovery catalog database, execute:
Windows systems: ORACLE_HOMEbinrman target sys/manager@PROD catalog
rman/rman@CATAL
UNIX systems: ORACLE_HOME/bin/rman target sys/manager@PROD catalog
rman/rman@CATAL
HP OpenVMS systems: rman target sys/manager@PROD sys/manager@PROD catalog
rman/rman@CAT
If you do not use the recovery catalog database, execute:
Windows systems: ORACLE_HOMEbinrman target sys/manager@PROD nocatalog
UNIX systems: ORACLE_HOME /bin/rman target sys/manager@PROD nocatalog
HP OpenVMS systems: rman target sys/manager@PROD nocatalog
2. Start the archive log restore:
run{
allocate channel dev1 type 'sbt_tape' parms
'SBT_LIBRARY=/opt/omni/lib/libob2oracle8.so,
ENV=(OB2BARTYPE=Oracle8,OB2APPNAME=DB_NAME)';
restore archivelog all;
release channel dev1;}
You can also save the script into a file and perform an archive log restore using the saved files:
1. Create a restore_arch file in the default Data Protector temporary files directory.
2. Start the archive log restore:
If you use the recovery catalog database, execute:
Windows systems: ORACLE_HOMEbinrman target sys/manager@PROD catalog
rman/rman@CATAL cmdfile=Data_Protector_hometmprestore_arch
UNIX systems: ORACLE_HOME/bin/rman target sys/manager@PROD catalog
rman/rman@CATAL cmdfile=/var/opt/omni/tmp/restore_arch
Integration Guide
Chapter 10: Data Protector Oracle Server integration
HPE Data Protector (9.07) Page 405 of 803
If you do not use the recovery catalog database, execute:
Windows systems: ORACLE_HOMEbinrman target sys/manager@PROD nocatalog
cmdfile=Data_Protector_hometmprestore_arch
UNIX systems: ORACLE_HOME/bin/rman target sys/manager@PROD nocatalog
cmdfile=/var/opt/omni/tmp/restore_arch
Example of database restore using a different device (with the automatic
device selection functionality disabled)
Suppose a database was backed up with the device dev1. To restore the database with the device
dev2, add the line send device type 'sbt_tape' 'CHDEV=dev1>dev2'; to the RMAN script:
1. Log in to the Oracle RMAN:
Windows systems: ORACLE_HOMEbinrman target sys/manager@TIN
UNIX systems: ORACLE_HOME/bin/rman target sys/manager@TIN
HP OpenVMS systems: rman target sys/manager@TIN
2. Execute:
run {
allocate channel 'dev_0' type 'sbt_tape'
parms 'SBT_LIBRARY=C:/PROGRA~1/OmniBack/bin/orasbt.dll,
ENV=(OB2BARTYPE=Oracle8,OB2APPNAME=CAN,OB2BARLIST=test)';
allocate channel 'dev_1' type 'sbt_tape'
parms 'SBT_LIBRARY=C:/PROGRA~1/OmniBack/bin/orasbt.dll,
ENV=(OB2BARTYPE=Oracle8,OB2APPNAME=CAN,OB2BARLIST=test)';
allocate channel 'dev_2' type 'sbt_tape'
parms 'SBT_LIBRARY=C:/PROGRA~1/OmniBack/bin/orasbt.dll,
ENV=(OB2BARTYPE=Oracle8,OB2APPNAME=CAN,OB2BARLIST=test)';
send device type 'sbt_tape' 'NO_AUTO_DEVICE_SELECTION=1';
send device type 'sbt_tape' 'CHDEV=dev1>dev2';
restore database;
}
Note: The line device type 'sbt_tape' 'NO_AUTO_DEVICE_SELECTION=1'; disables the
automatic device selection.
Restoring using another device
Data Protector supports the restore of Oracle database objects from devices other than those on which
the database objects were backed up.
Specify these devices in the /etc/opt/omni/server/cell/restoredev (UNIX systems) or Data_
Protector_program_dataConfigserverCellrestoredev (Windows systems) file in the
following format:
"DEV 1" "DEV 2"
where
DEV 1 is the original device and DEV 2 the new device.
Integration Guide
Chapter 10: Data Protector Oracle Server integration
HPE Data Protector (9.07) Page 406 of 803
On Windows systems, this file must be in the Unicode format.
Note that this file should be deleted after it is used.
Example
Suppose you have Oracle objects backed up on a device called DAT1. To restore them from a device
named DAT2, specify the following in the restoredev file:
"DAT1" "DAT2"
Disaster recovery
Disaster recovery is a very complex process that involves products from several vendors. As such,
successful disaster recovery depends on all the vendors involved. The information provided here is
intended to be used as a guideline.
Check the instructions from the database/application vendor on how to prepare for a disaster recovery.
Also see the HPE Data Protector Disaster Recovery Guide for instructions on how to approach system
disaster recovery using Data Protector.
This is a general procedure for recovering an application:
1. Complete the recovery of the operating system.
2. Install, configure, and initialize the database/application so that data on the Data Protector media
can be loaded back to the system. Consult the documentation from the database/application
vendor for a detailed procedure and the steps needed to prepare the database.
3. Ensure that the database/application server has the required Data Protector client software
installed and is configured for the database/application. Follow the procedures in this chapter and
in the section. See also the section of this manual about the Data Protector Restore GUI for
Oracle for information about using this to restore database items, "Restoring Oracle using the
Data Protector GUI" on page 382.
4. Start the restore. When the restore is complete, follow the instructions from the
database/application vendor for any additional steps required to bring the database back online.
Integration Guide
Chapter 10: Data Protector Oracle Server integration
HPE Data Protector (9.07) Page 407 of 803
1. l
Monitoring sessions
During a backup, system messages are sent to the Data Protector monitor. You can monitor the
backup session from any Data Protector client on the network where the Data Protector User Interface
is installed.
Monitoring current sessions
To monitor a currently running session using the Data Protector GUI:
1. In the Context List, click Monitor.
In the Results Area, all currently running sessions are listed.
2. Double-click the session you want to monitor.
Clearing sessions
To remove all completed or aborted sessions from the Results Area of the Monitor context:
1. In the Scoping Pane, click Current Sessions.
2. In the Actions menu, select Clear Sessions. Or click the Clear Sessions icon on the toolbar.
Integration Guide
Chapter 10: Data Protector Oracle Server integration
HPE Data Protector (9.07) Page 408 of 803
To remove a particular completed or aborted session from the current sessions list, right-click the
session and select Remove From List.
Note: All completed or aborted sessions are automatically removed from the Results Area of the
Monitor context if you restart the Data Protector GUI.
Monitoring tools
The progress of backups and restores can also be monitored by querying the Oracle target database
using the following SQL statement:
select * from v$SESSION_LONGOPSwhere compnam='dbms_backup_restore';
For detailed information on a completed or aborted session, see "Viewing previous sessions " below.
Viewing previous sessions
To view a previous session using the Data Protector GUI, proceed as follows:
1. In the Context List, click Internal Database.
2. In the Scoping Pane, expand Sessions to display all the sessions stored in the IDB.
The sessions are sorted by date. Each session is identified by a session ID consisting of a date in
the YY/MM/DD format and a unique number.
3. Right-click the session and select Properties to view details on the session.
4. Click the General,Messages, or Media tab to display general information on the session, session
messages, or information on the media used for this session, respectively.
Details about Oracle backup and restore sessions are also written in the oracle8.log file, located on
the Oracle Server system in the default Data Protector log files directory.
Oracle Server writes the logs in the Oracle_user_dump_directorysbtio.log file.
Resuming sessions
Backup and restore sessions that did not complete successfully can be resumed. The functionality
enables you to back up or restore only the files that failed to be backed up or restored in the original
session. Consequently, a session started using the resume session functionality (resumed session)
generally takes less time to complete.
You can resume a session using the Data Protector GUI or CLI.
Resuming backup sessions
When you resume an Oracle Server integration backup session, Data Protector starts a new backup
session using the same backup specification. Thus, you can create multiple sessions to finish a
backup. Only the last of these sessions can be resumed, while the previous sessions that have already
been resumed once, cannot be resumed again. Because the resume session functionality uses the
same backup specification as the original session, the changes made to the backup specification
between the abort and the resume, affect the resume session.
Integration Guide
Chapter 10: Data Protector Oracle Server integration
HPE Data Protector (9.07) Page 409 of 803
The main difference compared to a standard backup session is that, during a resumed session, Data
Protector modifies the RMAN script before the actual backup is started, adding the clause NOT BACKED
UP SINCE Time for each backup command, where Time is the original backup session start time. See
the following example:
run{
allocate channel 'dev_0' type 'sbt_tape'
parms 'ENV=(OB2BARTYPE=Oracle8,OB2APPNAME=ORCL,OB2BARLIST=New1)';
allocate channel 'dev_1' type 'sbt_tape'
parms 'ENV=(OB2BARTYPE=Oracle8,OB2APPNAME=ORCL,OB2BARLIST=New1)';
allocate channel 'dev_1' type 'sbt_tape'
parms 'ENV=(OB2BARTYPE=Oracle8,OB2APPNAME=ORCL,OB2BARLIST=New1)';
backup incremental level <incr_level> format 'New1<ORCL_%s:%t:%p>.dbf'
NOT BACKED UP SINCE TIME "TO_DATE('5/15/2009 15:30:00',
'MM/DD/YY HH24:MI:SS')"
database;
sql 'alter system archive log current';
backup
format 'New1<ORCL_%s:%t:%p>.dbf'
NOT BACKED UP SINCE TIME "TO_DATE('5/15/2009 15:30:00',
'MM/DD/YY HH24:MI:SS')"
archive log all;
backup
format 'New1<ORCL_%s:%t:%p>.dbf'
NOT BACKED UP SINCE TIME "TO_DATE('5/15/2009 15:30:00',
'MM/DD/YY HH24:MI:SS')"
recovery area;
backup
format 'New1<ORCL_%s:%t:%p>.dbf'
NOT BACKED UP SINCE TIME "TO_DATE('5/15/2009 15:30:00',
'MM/DD/YY HH24:MI:SS')"
current controlfile;
Consequently, RMAN skips the backup sets that were backed up successfully in the original session.
Suppose that you run the following sessions:
1. 2009/05/13–1 (original backup session)
2. 2009/05/13–2 (resuming 2009/05/13–1)
3. 2009/05/13–3 (resuming 2009/05/13–2)
The Time in the RMAN clause NOT BACKED UP SINCE Time is always the original backup session
start time. Consequently, the RMAN script created in the third session (2009/05/13–3) does not use
the start time of the session 2009/05/13–2 but the start time of the original backup session
(2009/05/13–1). This ensures that each backup set is backed up only once after the original backup
session was started.
Note: Ensure that the Cell Manager and your Oracle Server system are synchronized. Otherwise,
if Time is not correct, the resume session functionality does not work properly.
Note: The smallest backup unit is a backup set. Therefore, consider the following for the RMAN
Integration Guide
Chapter 10: Data Protector Oracle Server integration
HPE Data Protector (9.07) Page 410 of 803
option FILESPERSET:
l If the option is set to 1, RMAN creates a separate backup set for each file. In this case, you
benefit the most from the resume session functionality. However, note that restore is
significantly prolonged if files are backed up with many streams.
l If RMAN creates only one backup set for the files to be backed up and some files fail to be
backed up, the whole backup set fails. When you resume such a session, the whole backup set
is backed up again, including the files that were backed up successfully.
Resuming restore sessions
The main benefit of resuming a restore session is that you do not need to specify, all over again, what
to restore, which devices to use, and so on. However, in reality, there is no difference between a
standard restore session and a resumed restore session. In both cases, Oracle Server first checks if
files to be restored already exist at the target location and then restores only the missing ones.
Note: Once you open the Oracle database with the RESETLOGS option, it is pointless to use the
resume session functionality for sessions that restored old backups (backups created before the
logs were reset).
Using the Data Protector GUI
1. In the Internal Database context, expand Sessions.
2. Right-click the session that you want to resume and click Resume Session. See "Resuming a
session" on the next page.
Integration Guide
Chapter 10: Data Protector Oracle Server integration
HPE Data Protector (9.07) Page 411 of 803
Resuming a session
Using the Data Protector CLI
1. Log on to the Cell Manager or to any system with the User Interface component installed.
2. Go to the following directory:
Windows systems: Data_Protector_homebin
HP-UX, Solaris, and Linux systems: /opt/omni/bin/
Other UNIX systems: /usr/omni/bin/
3. To resume a backup session, execute:
omnib –resume SessionID
To resume a restore session, execute:
omnir –resume SessionID
For details, see the omnib and omnir man pages or the HPE Data Protector Command Line Interface
Reference.
Example
To resume the backup session 2013/05/13–1, execute:
omnib –resume 2013/05/13–1
Integration Guide
Chapter 10: Data Protector Oracle Server integration
HPE Data Protector (9.07) Page 412 of 803
Aborting sessions
You can abort currently running sessions by clicking the abort button.
If, during a session, RMAN or SQL*Plus do not respond when requested, Data Protector automatically
aborts the session. By default, Data Protector waits for the response for 5 minutes. Using omnirc
options or environment variables OB2_RMAN_COMMAND_TIMEOUT and OB2_SQLP_SCRIPT_TIMEOUT, you
can modify this time interval.
For details of how to set environment variables, see "Setting environment variables " on page 353. For
details of how to set the corresponding omnirc options, see the HPE Data Protector Help index:
“omnirc option”. Note that environment variables override omnirc options.
Oracle RMAN metadata and Data Protector Media
Management Database synchronization
This section describes how to synchronize the Oracle RMAN metadata with the Data Protector Media
Management Database.
The RMAN metadata contains information about the target database. RMAN uses this information for
all backup, restore and maintenance operations. The metadata can be stored either in the recovery
catalog database or in the control files.
Data Protector is the media manager that Oracle needs to perform tape storage backups and restores.
Data Protector has its own data protection policy that is not automatically synchronized with Oracle
RMAN metadata. To have both catalogs synchronized, execute the following command using RMAN:
allocate channel for maintenance type 'sbt_tape' parms 'SBT_LIBRARY=Path_to_Data_
Protector_MML, ENV=(OB2MAINTENANCE=1)';
crosscheck backup completed after "TO_DATE(’01/13/06 10:30:00’,’MM/DD/YY
HH24:MI:SS’)";
release channel;
The SBT_LIBRARY parameter should be specified only on UNIX and Windows systems.
RMAN checks every backup piece in the repository and queries the MMDB for the availability of that
backup piece. RMAN then mark the backup piece as expired or available, depending on media
availability. Note that in the above example, RMAN does not delete backup pieces that are reported as
expired by the MMDB, but instead marks them as expired.
In order to delete expired backup objects from the recovery catalog database, execute the following
command using RMAN:
delete expired backup;
See the Oracle Recovery Manager User’s Guide and References for more details on recovery catalog
maintenance.
Tip: It is recommended that synchronization be performed in the following cases:
Integration Guide
Chapter 10: Data Protector Oracle Server integration
HPE Data Protector (9.07) Page 413 of 803
l after a Data Protector import or export of media with Oracle objects and
l whenever protection for media with Oracle objects has expired.
Troubleshooting
This section contains a list of general checks and verifications and a list of problems you might
encounter when using the Data Protector Oracle integration. You can start at "Problems" on page 419
and if you cannot find a solution there, perform general checks and verifications.
For general Data Protector troubleshooting information, see the HPE Data Protector Troubleshooting
Guide.
Before you begin
l Ensure that the latest official Data Protector patches are installed. See the HPE Data Protector Help
index: “patches” on how to verify this.
l See the HPE Data Protector Product Announcements, Software Notes, and References for general
Data Protector limitations, as well as recognized issues and workarounds.
l See http://support.openview.hp.com/selfsolve/manuals for an up-to-date list of supported versions,
platforms, and other information.
Checks and verifications
For more detailed information on performing any of the following procedures, see the Oracle
documentation.
If your configuration, backup, or restore failed:
l Verify that you can access the Oracle target database and that it is opened:
a. Perform the following:
Windows systems: Set the ORACLE_HOME and DB_NAME variables.
UNIX systems: Export the ORACLE_HOME and DB_NAME variables as follows:
o If you are using an sh-like shell, enter the following commands:
ORACLE_HOME="ORACLE_HOME"
export ORACLE_HOME
DB_NAME="DB_NAME"
export DB_NAME
o If you are using a csh-like shell, enter the following commands:
setenv ORACLE_HOME "ORACLE_HOME"
setenv DB_NAME "DB_NAME"
b. Start SQL*Plus from the bin directory in the ORACLE_HOME directory:
sqlplus /nolog
c. Start SQL*Plus and type:
Integration Guide
Chapter 10: Data Protector Oracle Server integration
HPE Data Protector (9.07) Page 414 of 803
connect user_name/password@service as sysdba;
select * from dba_tablespaces;
exit
If this fails, open the Oracle target database.
l Verify that you can access the recovery catalog (if used) and that it is opened as follows:
a. Export or set the ORACLE_HOME and DB_NAME variables as described in "Perform the following:"
on the previous page.
b. Start SQL*Plus from the bin directory in the ORACLE_HOME directory:
sqlplus /nolog
c. Start SQL*Plus and type:
connect Recovery_Catalog_Login
select * from rcver;
exit
If this fails, open the recovery catalog.
l Verify that the listener is correctly configured for the Oracle target database and the recovery catalog
database. This is required to properly establish network connections:
a. Export or set the ORACLE_HOME variable as described in "Perform the following:" on the previous
page.
b. Start the listener from the bin directory in the ORACLE_HOME directory:
lsnrctl status service
If this fails, startup the listener process and see the Oracle documentation for instructions on
how to create a configuration file (LISTENER.ORA).
On Windows, the listener process can be started in the Control Panel > Administrative
Tools > Services.
Checking the status of the Oracle listener
The status of the respective listener service in the Services window should be Started,
otherwise you must start it manually.
c. Start SQL*Plus from the bin directory in the ORACLE_HOME directory:
sqlplus /nolog
d. Start SQL*Plus and type:
Integration Guide
Chapter 10: Data Protector Oracle Server integration
HPE Data Protector (9.07) Page 415 of 803
connect Target_Database_Login
exit
and then
connect Recovery_Catalog_Login
exit
If this fails, see the Oracle documentation for instructions on how to create a configuration file
(NAMES.ORA).
l Verify that the Oracle target database and the recovery catalog database are configured to allow
remote connections with the system privileges:
a. Export or set the ORACLE_HOME and DB_NAME variables as described in "Perform the following:"
on page 414.
b. Start SQL*Plus from the bin directory in the ORACLE_HOME directory:
sqlplus /nolog
c. Start SQL*Plus and type:
connect Target_Database_Login as SYSDBA
exit
and
sqlplus connect Recovery_Catalog_Login as SYSDBA
exit
Repeat the procedure using SYSOPER instead of SYSDBA.
If this fails, see the Oracle documentation for instructions on seting up the password file and any
relevant parameters in the initDB_NAME.ora file.
l l If you do not use the recovery catalog database:
Export or set the ORACLE_HOME and DB_NAME variables as described in "Perform the following:" on
page 414.
ORACLE_HOME /bin/rman target login_to_target_database nocatalog
See the Oracle documentation for how to set up a password file and parameters in the initDB_
NAME.ora file and how to add system privileges for a user.
For information, see the section “Recovery Manager Connection Options” in the Oracle Backup
and Recovery Guide.
l If you use the recovery catalog database, verify that the target database is registered in the recovery
catalog:
a. Export or set the ORACLE_HOME variable as described in "Perform the following:" on page 414.
b. Start SQL*Plus from the bin directory in the ORACLE_HOME; directory:
sqlplus /nolog
c. Start SQL*Plus and type:
connect Recovery_Catalog_Login;
select * from rc_database;
exit
Integration Guide
Chapter 10: Data Protector Oracle Server integration
HPE Data Protector (9.07) Page 416 of 803
If this fails, start the configuration using Data Protector, or see the Oracle documentation for
information on how to register an Oracle target database in the recovery catalog database.
l Verify backup and restore directly to disk using an RMAN channel type disk:
If you use the recovery catalog:
a. Export or set the ORACLE_HOME variable as described in "Perform the following:" on page 414.
b. Start RMAN from the bin directory in the ORACLE_HOME directory:
rman target Target_Database_Login catalog Recovery_Catalog_Login cmd_
file=rman_script
If you do not use the recovery catalog:
a. Export or set the ORACLE_HOME variable as described in "Perform the following:" on page 414.
b. Start RMAN from the bin directory in the ORACLE_HOME directory:
rman target Target_Database_Login nocatalog cmd_file=rman_script
An example of the RMAN backup script is presented below:
run {
allocate channel 'dev0' type disk;
backup tablespace tablespace_name format
'ORACLE_HOME/tmp/datafile_name';
}
After a successful backup, try to restore the backed up tablespace by executing the following
restore script:
run {
allocate channel 'dev0' type disk;
sql 'alter tablespace tablespace_name offline immediate';
restore tablespace tablespace_name;
recover tablespace tablespace_name;
sql 'alter tablespace tablespace_name online';release channel 'dev0';
}
If this fails, see the Oracle documentation for details of how to execute a backup and restore directly
to disk using RMAN.
Additionally, if your configuration or backup failed:
l Verify that the Data Protector software has been installed properly.
For details, see the HPE Data Protector Installation Guide.
l Check if the SYSDBA privilege is granted to the Oracle administrator.
l If you have special Oracle environment settings, ensure that they are entered in the Data Protector
Oracle configuration files on the Cell Manager. For information on setting the variables in the Data
Protector Oracle configuration files, see the util_cmd man page or the HPE Data Protector
Command Line Interface Reference.
l Perform a filesystem backup of the Oracle Server system so that you can eliminate any potential
communication problems between the Oracle Server and the Data Protector Cell Manager system.
For details on performing filesystem backups, see the HPE Data Protector Help index: “standard
backup procedure”.
Integration Guide
Chapter 10: Data Protector Oracle Server integration
HPE Data Protector (9.07) Page 417 of 803
l Windows systems: Check the Data Protector Inet service startup parameters on the Oracle
Server system:
Go to Control Panel > Administrative Tools > Services > Data Protector Inet.
The service must run under a specified user account. Make sure that the same user is also added to
the Data Protector admin or user group.
l Examine the system errors reported in the following file on the Oracle Server system into the
debug.log file.
Additionally, if your backup or restore failed:
l Test the Data Protector internal data transfer using the testbar2 utility:
a. Verify that the Cell Manager name is correctly defined on the Oracle Server system. Check the
cell_server file located in the default Data Protector client configuration directory, which
contains the name of the Cell Manager system.
b. From the bin directory in the ORACLE_HOME directory, execute:
If backup failed:
testbar2 -type:Oracle8 -appname:DB_NAME-perform:backup -bar:backup_
specification_name
If restore failed:
testbar2 -type:Oracle8 -appname:DB_NAME-perform:restore —object:object_name -
version:object_version-bar:backup_specification_name
The hostname should not be specified in the object option. It is automatically provided by
testbar2.
c. You should see only NORMAL messages displayed on your screen, otherwise examine the errors
reported by the testbar2 utility by clicking the Details button in the Data Protector Monitor
context.
If the messages indicate problems on the Data Protector side of the integration, proceed as follows:
l Check if the user under which the backup or restore session was started has appropriate Oracle
permissions (for example, belongs to the DBA group). This user must also be in the Data Protector
operator or admin user group.
l Check that the respective Data Protector user group has the See private objects user right
enabled.
l If backup failed: Create an Oracle backup specification to back up to a null device or file. If the
backup succeeds, the problem may be related to the backup devices. See the HPE Data
Protector Troubleshooting Guide for instructions on troubleshooting devices.
l If restore failed: Execute the omnidb command to see objects in the database.
If the test fails again, call a support representative for assistance.
Additionally, if your restore failed:
l Verify that an object exists on the backup media.
This can be done by executing the following command on the Oracle server system from the bin
directory in the ORACLE_HOME; directory:
omnidb -oracle8 "object_name" -session "Session_ID" -media
Integration Guide
Chapter 10: Data Protector Oracle Server integration
HPE Data Protector (9.07) Page 418 of 803
The output of the command lists detailed information about the specified Oracle object, as well as
the session IDs of the backup sessions containing this object and a list of the media used. For
detailed syntax of the omnidb command, see its man page.
l Ensure that the database is in the correct state.
If you are trying to restore a database item using the Data Protector GUI and the GUI stops
responding, try one of the following:
l If you are restoring the control file, the database should be in the NoMount state.
Open a command window and enter the following:
sqlplus/nolog
SQL>connect user/password@service as sysdba
SQL>shutdown immediate
SQL>startup nomount
l If you are restoring datafiles, the database should be in the Mount state.
Open a command window and enter the following:
sqlplus/nolog
SQL>connect user/password@service as sysdba
SQL>shutdown immediate
SQL>startup mount
l If there is a problem you cannot resolve while you are trying to restore a database item using the
Data Protector GUI, try using the RMAN CLI to restore the database items.
For information, see "Restoring Oracle using RMAN " on page 397.
l Try putting the database into the Open state manually after using the Data Protector GUI to recover
and restore a backup session.
If you have used the Data Protector GUI to recover and restore a backup session and you see the
following error message:
Oracle Error: ORA-1589: must use RESETLOGS or NORESETLOGS option for database
open.
Open a SQLplus window and use the following command:
sqlplus/nolog
SQL>connect user/password@service as sysdba
SQL>alter database open noresetlogs;
If this does not work, try using the following command:
SQL>alter database open resetlogs;
Problems
Integration Guide
Chapter 10: Data Protector Oracle Server integration
HPE Data Protector (9.07) Page 419 of 803
Problem
Data Protector reports errors when calling SYS.LT_EXPORT_PKG.schema_inf_exp during
Oracle backup
The following errors are listed in the Data Protector monitor:
EXP-00008: ORACLE error 6550 encountered
ORA-06550: line 1, column 13:
PLS-00201: identifier 'SYS.LT_EXPORT_PKG' must be declared
ORA-06550: line 1, column 7:
PL/SQL: Statement ignored
EXP-00083: The previous problem occurred when calling
SYS.LT_EXPORT_PKG.schema_info_exp
. exporting statistics
Export terminated successfully with warnings.
[Major] From: ob2rman.pl@machine "MAKI" Time: 10/01/01 16:07:53
Export of the Recovery Catalog Database failed.
Action
Start SQL*Plus and grant the execute permission to the LT_EXPORT_PKG as follows (make sure that the
user sys has the SYSDBA privilege granted beforehand):
sqlplus 'sys/password@CDB as sysdba'
SQL> grant execute on sys.lt_export_pkg to public;
Restart the failed backup session.
Problem
On a UNIX system, Data Protector reports “Cannot allocate/attach shared memory”
Backup fails and the following error message is displayed:
Cannot allocate/attach shared
memory (IPC Cannot Allocate Shared Memory Segment)
System error: [13] Permission denied) => aborting
Action
Set the OB2SHMEM_IPCGLOBAL omnirc option to 1 to use the memory windowing properly, and restart the
failed backup session. See the HPE Data Protector Troubleshooting Guide for details on using the
omnirc file.
Problem
Backup fails after a point in time restore and recovery
The following error is displayed:
RMAN-06004: ORACLE error from recovery catalog database: RMAN-20003: target
database incarnation not found in recovery catalog
Integration Guide
Chapter 10: Data Protector Oracle Server integration
HPE Data Protector (9.07) Page 420 of 803
Action
Connect to the target and recovery catalog database using RMAN and reset the database to register
the new incarnation of database in the recovery catalog:
rman target Target_Database_Login catalog Recovery_Catalog_Login
RMAN> RESET DATABASE;
RMAN> exit
Problem
Backup of archive logs on RAC cannot be performed
On RAC, the archive logs are not installed on a NFS mounted disk. Backup of archive logs cannot be
performed.
Action
Edit the archive logs backup specification:
l Add an additional allocate channel command for each node.
l Add a command to connect to each instance. The connection parameters should be given as
username/passwd@INSTANCE.
For example, if you are using two nodes, the backup specification might look as follows:
run {
allocate channel 'dev_0' type 'sbt_tape' parms
'SBT_LIBRARY=Path_to_Data_Protector_MML,
ENV=(OB2BARTYPE=Oracle8,OB2APPNAME=DB_NAME,OB2BARLIST=RAC_arch)'
connect username/passwd@INSTANCE_1;
allocate channel 'dev_2' type 'sbt_tape' parms
'SBT_LIBRARY=Path_to_Data_Protector_MML,
ENV=(OB2BARTYPE=Oracle8,OB2APPNAME=DB_NAME,OB2BARLIST=RAC_arch)'
connect username/passwd@INSTANCE_2;
backup
format 'RAC_arch<QU_%s:%t:%p>.dbf'
archivelog all;
}
Problem
The Recovery Catalog was lost and the control file cannot be restored from Data Protector
managed backup
The Recovery Catalog was not used, the RMAN autobackup feature was not used, and the control file
cannot be restored from Data Protector managed backup. A valid control file backup exists on tape.
Action
Restore the control file from RMAN backup set, mount and restore the database, and perform database
recovery:
Integration Guide
Chapter 10: Data Protector Oracle Server integration
HPE Data Protector (9.07) Page 421 of 803
run {
allocate channel 'dev_0' type 'sbt_tape' parms
'SBT_LIBRARY=Path_to_Data_Protector_MML';
restore controlfile from 'backup piece handle';
sql 'alter database mount';
set until time 'MMM DD YY HH24:MM:SS';
restore database;
recover database;
sql 'alter database open resetlogs';
release channel 'dev_0';
}
At this point you must manually register any backups made after the control file backup that was
restored. After that, continue with the restore procedure.
For the backup piece handle search the Data Protector Internal Database and session outputs of
previous backup sessions.
Problem
How to modify the RMAN restore script
When you start a restore of an Oracle database using the Data Protector GUI or CLI, an RMAN restore
script is created, which is instantly run, so you cannot edit it first.
Action
To edit the script before it is run, set the Data Protector omnirc option OB2RMANSAVE to point to an
existing directory. When the variable is set and you start a restore, the RMAN restore script, which is
created at run time, is saved to the specified location under the name RMAN_restore_backup_
specification_name.rman, and the actual restore is skipped. Then you can edit the script and run it
manually afterwards. On how to set the omnirc options, see the HPE Data Protector Help index:
“omnirc options”.
To start a restore using Data Protector again, clear the OB2RMANSAVE option by deleting its content or
commenting or removing the whole option. If you comment or remove the option on a Windows system,
restart the Data Protector Inet service for the settings to take effect.
Problem
“IPC Invalid Hostname or IP Address” error message is displayed when browsing Oracle
restore sessions
The following error message is displayed when browsing the Oracle database for restore sessions in
the Data Protector GUI Restore context:
IPC Invalid Hostname or IP Address
The problem can appear in the following cases:
l When restoring database items to a different client.
l When importing Data Protector media containing backups of Oracle database from another Data
Protector cell.
l When restoring 64-bit Oracle version 10.2.0.4 in the RAC environment, on HP-UX 11.23 PA-RISC
Integration Guide
Chapter 10: Data Protector Oracle Server integration
HPE Data Protector (9.07) Page 422 of 803
systems. If util_orarest is present on the system, this error can mean that the util_orarest
agent ends abnormally while trying to load the 32-bit OCI library from the ORACLE_HOME/lib32
directory.
Actions
l To successfully restore database items to a different client, make sure that the system on which the
Data Protector Oracle integration agent will be started is configured as Data Protector Oracle
database instance (ORACLE_SID).
To verify, check if it is listed in the Client drop-down list in the Options page.
Select the system and proceed with "In the Options page, from the Client drop-down list, select the
system on which the Data Protector Oracle integration agent will be started. To restore the database
objects to a different database than it is selected, click Settings and specify the login information for
the target database." on page 387 of the "Restoring Oracle database objects " on page 386
procedure.
l When restoring 64-bit Oracle database in RAC environment, on HP-UX 11.23, resolve the problem
as follows:
In the directory ORACLE_HOME/lib remove the soft link libclntsh.sl, which points to the 64-bit
OCI library ORACLE_HOME/lib/liblntsh.sl.10.1.
Problem
When editing the RMAN script section of a backup specification using the Data Protector GUI,
an RMAN backup script error is displayed
In the Data Protector GUI, when you edit the RMAN script section of a Data Protector backup
specification, the following error message may display:
Cannot proceed, invalid RMAN backup script.
The error is displayed if you have specified an Oracle RMAN parameter, which has not been
recognized by the Data Protector parser or a parsing error has occurred.
Action
Disable Oracle RMAN script parsing in the Data Protector GUI by setting the Data Protector
NoGUIRMANScriptParsing global option to 1.
For details of how to set the option, see the HPE Data Protector Help index: "global options".
Integration Guide
Chapter 10: Data Protector Oracle Server integration
HPE Data Protector (9.07) Page 423 of 803
Chapter 11: Data Protector MySQL integration
Introduction
This chapter provides information specific to the Data Protector MySQL integration. It explains how to
integrate Data Protector with your MySQL database management system. In addition, it describes the
concepts and methods you need to consider in order to set up an efficient data protection policy for your
MySQL data, as well as the approaches and procedures you need to follow to restore such data with
minimum effort and downtime.
For general MySQL information, see the MySQL documentation. For for the Data Protector MySQL
integration limitations, recommendations, known issues, and workarounds, see the HPE Data
Protector Product Announcements, Software Notes, and References. See other parts of the Data
Protector documentation set:
l For conceptual information, see the HPE Data Protector Concepts Guide.
l For procedures and options, see the HPE Data Protector Help.
Backup
Data Protector supports hot and warm backup of MySQL data, depending on the underlying storage
engine used for the chosen MySQL database tables. Hot backup permits the involved database tables
to be read and changed, while warm backup locks such tables for writing, so they can only be read
during the session. Data Protector offers interactive and scheduled backups of the following types:
MySQL backup types available in Data Protector
Backup type Description
Full backup Includes all the selected tables and databases in a MySQL instance,
whether or not they have been recently modified.
Incremental backup Includes only data that has changed since the previous backup—either full
or incremental. By creating incremental backup images more frequently
than full backup images, you can conserve storage space on backup
storage. The incremental backup data is merged with contents of the
previously created backup.
Transaction log backup Includes only the binary log of the selected MySQL instance. By
preserving transaction log backup images and using them for restore, you
can recreate MySQL data as it was at a specific point in time.
With full and incremental backups, you can precisely choose what objects to include in the backup
image: either particular databases, particular database tables, a combination of both, or an entire
instance.
The Data Protector MySQL integration does not support zero downtime backup.
For a list of Data Protector limitations for MySQL backup, see "Limitations" on page 429.
Integration Guide
Chapter 11: Data Protector MySQL integration
HPE Data Protector (9.07) Page 424 of 803
Restore
To address different use cases and needs, Data Protector offers different ways to restore your MySQL
data. Before restoring data from backup images, you can define the following aspects of the restore
process:
l Scope
Besides restoring everything that was backed up from your MySQL instance, you can narrow your
restore scope to particular databases and database tables.
l Data destination
The target location of the restored data can be either its original location, a different path on the
source client, or a different client. In case of an entire instance restore, Data Protector creates a new
MySQL instance from the restored data.
l Stages
Data Protector can directly restore data to the target location (in-place restore) or it can restore data
to an intermediate location (staged restore). In case of a staged restore, the restored data can be
later copied or moved to the destination data area or can remain stored in the intermediate location
leaving the production data area intact. In-place restore requires less storage space, however,
staged restore can better prevent data inconsistency if something goes wrong.
l Final state of restored data
Provided an appropriate restore chain exists (including a backup image of the respective binary log),
you can recreate the MySQL instance, database, or database table as it was:
l At the time of the chosen full or incremental backup
l At a later time of your choice (point-in-time restore with roll-forward)
l At the time of its last transaction log backup (roll-forward to the latest possible state)
With point-in-time restore, transactions from the restored MySQL binary log are filtered and applied
only to the objects selected for restore (an entire instance, particular databases).
For a list of Data Protector limitations for MySQL restore, see "Limitations" on page 435.
Data migration
By using the restore functionality of the Data Protector MySQL integration, you can migrate MySQL
data. Such migration can include an entire MySQL instance or one or more databases. The process of
data migration is different depending on what you select for migration. For more information, see
"MySQL data migration" on page 440.
Integration concepts
Data Protector MySQL integration takes advantage of MySQL Enterprise Backup (MEB) to provide
enterprise-grade backup and recovery for MySQL through the System Backup to Tape (SBT) interface.
Data Protector integrates with MySQL using the MySQL integration agent, which provides the Data
Protector interface for the MEB.
"MySQL integration architecture" describes the architecture of the Data Protector MySQL integration.
Integration Guide
Chapter 11: Data Protector MySQL integration
HPE Data Protector (9.07) Page 425 of 803
MySQL integration architecture
Legend
SM A Data Protector Session Manager, which is the Backup Session Manager during a
backup session and the Restore Session Manager during a restore session.
IDB The Data Protector Internal Database, where all information about Data Protector
sessions, including session messages, objects, data, and used backup devices and
backup media, is stored.
MySQL
integration
agent
The MySQL integration agent, which is installed on systems with a MySQL database
that will be backed up using Data Protector.
DA The Data Protector Disk Agent, which reads data from and writes data to disk volumes.
MA The Data Protector General Media Agent, which reads data from backup devices and
writes it to backup media.
Configuring the integration
Before you start configuring the Data Protector MySQL integration, check the prerequisites.
Integration Guide
Chapter 11: Data Protector MySQL integration
HPE Data Protector (9.07) Page 426 of 803
Prerequisites
l Ensure that you have correctly installed and configured the MySQL database management system:
l For supported versions, platforms, devices, and other information, see the latest support
matrices at http://support.openview.hp.com/selfsolve/manuals.
l For information on installing, configuring, and using MySQL database management system, see
the MySQL documentation .
l Ensure that you have correctly installed Data Protector. For instructions on how to install Data
Protector in various environments, see the HPE Data Protector Installation Guide.
l Ensure that you have configured Data Protector backup devices and backup media according to
your MySQL data protection policy. For instructions, see the HPE Data Protector Help index:
“configuring devices”, “creating media pools”.
l Ensure that the MySQL operating system user account you choose for running MySQL backup and
restore sessions has a corresponding Data Protector user configured in the Data Protector admin or
operator user group.
l Ensure that Data Protector filesystem backup and restore sessions on the MySQL host. For
instructions, see the HPE Data Protector Help.
l Identify the absolute path to the mysqlbackup command binary file on the MySQL host.
Configuration steps
To configure a MySQL instance in Data Protector, perform the following steps in the Data Protector
GUI:
1. In the Context List, click Backup.
2. In the Scoping Pane, expand Backup Specifications, right-click MySQL, and select Add
Backup.
3. In the Create New Backup dialog box, click OK.
4. In the Results Area, from the Client drop-down list, select the MySQL host.
5. In the Application database text box, type a MySQL instance name or select an existing name
from the drop-down list. The instance name should be unique for each connection (combination of
MySQL host and communication port). Click Next.
6. If the instance is not already configured, the configuration dialog box opens. Right-click the
MySQL instance and select Configure.
7. In the Configure MySQL instance dialog box, configure the connection parameters. Do one of the
following:
l Specify the Username and Password of the MySQL data management system user account
with sufficient privileges (the SUPER privilege at least) and the Port the instance is using (3306
by default).
Note: If the TCP/IP protocol is not enabled on the MySQL host, specify the socket name
(Linux) or the pipe name (Windows) instead of the port number.
Integration Guide
Chapter 11: Data Protector MySQL integration
HPE Data Protector (9.07) Page 427 of 803
l Select the Use parameters from custom MySQL configuration file option and specify the
path to the custom MySQL configuration file (option file) on the MySQL host from where the
parameters are obtained.
Caution: The custom MySQL configuration option file is required, when the MySQL
configuration options provided by the Data Protector MySQL integration are insufficient.
Pay special attention when creating and editing the MySQL option file. Failing to properly
modify the file may result not only in inability of Data Protector to successfully back up and
restore MySQL data, but also in general inoperability of your MySQL database
management system. For more information on MySQL option files, see:
http://dev.mysql.com/doc/refman/5.6/en/option-files.html
Configuring a MySQL instance in Data Protector
In the Path to mysqlbackup command text box, enter the absolute path to the mysqlbackup
command binary file on the MySQL host.
Click OK to close the dialog box.
8. Optionally, specify additional MySQL connection parameters and MySQL-specific backup
parameters with the Data Protector util_cmd command:
l For setting MySQL connection parameters:
util_cmd -putopt -MySQL InstanceName Key Value -sublist MYSQL_PARAM
For example:
util_cmd -putopt -MySQL MYSQL56 "socket" "MySQL" -sublist MYSQL_PARAM
Integration Guide
Chapter 11: Data Protector MySQL integration
HPE Data Protector (9.07) Page 428 of 803
l For setting MySQL-specific backup parameters:
util_cmd -putopt -MySQL InstanceName Key Value -sublist MEB_PARAM
For example:
util_cmd -putopt -MySQL MYSQL56 "verbose" "TRUE" -sublist MEB_PARAM
For more information, see the util_cmd man page or the HPE Data Protector Command Line
Interface Reference.
After the configuration, Data Protector stores the specified parameters in a corresponding configuration
file on the Cell Manager and verifies instance connectivity.
Checking the configuration
You can check the configuration of a MySQL instance in Data Protector using the Data Protector GUI.
Proceed as follows:
1. In the Context List, select Backup.
2. In the Scoping Pane, expand Backup Specifications, then MySQL, and select the backup
specification for a MySQL instance.
3. In the Results Area, right-click the MySQL instance and select Check Configuration. If the
configuration check succeeds, the following message displays: Integration is properly
configured.
Backup
The Data Protector MySQL integration offers online backup of the MySQL databases, database tables,
and MySQL binary log. You can define the backup scope when creating a backup specification. For
more information, see "MySQL backup types available in Data Protector" on page 424 and "Creating
backup specifications " on the next page.
Limitations
l MySQL configurations with a circular binary log implementation cannot be backed up with Data
Protector.
l The incremental backup type is only available for the database tables with underlying InnoDB
storage engine.
If you include tables based on other MySQL storage engines in an backup incremental session, a full
backup is performed for the changed tables, while the tables without changes are not backed up.
l In the MySQL Cluster (master-slave replication environment), the transaction backup is only
supported on the active (master) MySQL server.
l Due to the MySQL Enterprise Backup limitation, multiple data streams are not supported. This
means, that the Data Protector backup parallelism for full and incremental backup is always 1.
Integration Guide
Chapter 11: Data Protector MySQL integration
HPE Data Protector (9.07) Page 429 of 803
Considerations
l The MySQL binary log must be enabled on each MySQL instance whose data will be backed up with
the Data Protector transaction backup.
Caution: To avoid data loss in case of a disaster, always perform a full backup of the MySQL
instance immediately after enabling the corresponding binary log.
l When defining scope of your backup policy, also consider that tables of the same database are
usually interrelated.
l In case of incremental backup, the MySQL backup scope should be the same as for the last
preceding full backup. Otherwise, the restore chain may get broken and data loss may occur during
restore.
l For each new backup object created from MySQL data, Data Protector creates a pseudo-backup
object in the same session. This additional entity stores metadata of the original backup object. You
can recognize pseudo-backup objects by the suffix :METADATA in their names.
l To be able to import (restore with the Import tables to target instance option) the databases or
database tables with underlying InnoDB storage engine, the MySQL file-per-table setting should be
enabled.
Creating backup specifications
To create a MySQL backup specification in the Data Protector GUI, proceed as follows:
1. In the Context List, click Backup.
2. In the Scoping Pane, expand Backup Specifications, right-click MySQL, and then select Add
Backup.
3. In the Create New Backup dialog box, set your load balancing and data deduplication preferences.
Click OK.
4. In the Results Area, from the Client drop-down list, select the MySQL host. From the Application
database drop-down list, select the MySQL instance for backup.
Select the Specify OS user option. In the Username and Group/Domain name text boxes, enter
the appropriate MySQL user account. For more information, press F1.
Integration Guide
Chapter 11: Data Protector MySQL integration
HPE Data Protector (9.07) Page 430 of 803
Creating a MySQL backup specification (specifying client, instance)
Click Next.
5. Select the databases, the database tables, or the entire MySQL instance for backup. Click Next.
Integration Guide
Chapter 11: Data Protector MySQL integration
HPE Data Protector (9.07) Page 431 of 803
Creating a MySQL backup specification (selecting databases, tables)
6. Select the backup devices to use for the backup session. If needed, change their ordering and
adjust the load balancing and object mirroring settings.
Right-click the device and select Properties to set the media pool, the preallocation policy, and
other backup device options. For explanation of options, press F1. Click OK.
To create additional backup copies (mirrors), specify the desired number by clicking Add mirror
or Remove mirror. Select separate devices for each mirror. The minimum number of devices for
mirroring equals the number of devices used for backup. For more information on object mirroring,
see the HPE Data Protector Help.
Click Next.
7. Specify the backup options.
For information on backup specification options and common application options, see the HPE
Data Protector Help. For information on MySQL-specific backup options, see "Application-
specific backup options" on the next page.
Integration Guide
Chapter 11: Data Protector MySQL integration
HPE Data Protector (9.07) Page 432 of 803
Specifying MySQL-specific backup options
Click Next.
8. Optionally, schedule the backup. For information on backup scheduler, press F1. Click Next.
9. Click Save as.
10. In the Save Backup As dialog box, enter a name for you backup specification in the Name text
box. From the Group drop-down list, select a backup specification group. Click OK to save the
backup specification.
Tip: You can keep MySQL backup specifications better organized by saving them in the
same dedicated Data Protector backup specification group that you create yourself.
Application-specific backup options
The following table lists the MySQL integration-specific backup options.
Options Description
General options
Pre-exec , Post-exec This option specifies which command line to execute before (pre-exec)
or after (post-exec) the backup.
The command line is executed on the MySQL system on which the
backup session runs (the system on which the Data Protector MySQL
integration agent is started).
Integration Guide
Chapter 11: Data Protector MySQL integration
HPE Data Protector (9.07) Page 433 of 803
Options Description
Type only the name of the command with needed parameters and ensure
that the command is located in the default Data Protector commands
directory on the same system. Do not use double quotes.
InnoDB storage engine options
Enable backup data
compression
This option specifies whether Data Protector should require MySQL
Enterprise Backup to compress backup data obtained from MySQL.
Compression is available only for the MySQL database tables based on
the InnoDB storage engine. Data originating in tables based on different
storage engines is stored in MySQL backup images uncompressed.
Default: not enabled.
Level This option specifies the compression level used by MySQL Enterprise
Backup for compressing MySQL data before it is stored in a Data
Protector backup image.
Default: 1.
Binary log options
Parallelism This option specifies how many binary log files of the same MySQL
instance can be backed up in parallel in a Data Protector transaction log
backup session. You can shorten the corresponding backup window by
increasing the value of this option, provided all parts of your backup
infrastructure allow an adequately higher throughput.
Default: 1.
Purge log after
successful backup
This option specifies whether Data Protector should request cleanup after
successful binary log backup. When the binary log is cleaned up, the log
files that were successfully backed up are removed from the system, and
MySQL starts recording transactions in a new binary log.
Select this option to effectively reduce the size of backup images of the
binary log and to limit the volume of the occupied storage space. The list
of the binary log files that are included in backup is received from the
MySQL server before the backup session. Only the binary log files that
have changed since the latest transaction log backup are backed up.
Default: not selected.
Modifying backup specifications
For instructions on how to modify your MySQL backup specifications, see the HPE Data Protector
Help index: “backup specifications, modifying”.
Integration Guide
Chapter 11: Data Protector MySQL integration
HPE Data Protector (9.07) Page 434 of 803
Scheduling backup sessions
You can run unattended backups at specific times or periodically.
For general information on scheduling and the related procedures, see the HPE Data Protector Help
index: “scheduled backups”.
Starting backup sessions
You can also run backup sessions on demand. Such sessions, referred to as interactive backup
sessions, can be used for urgent, immediate data protection as well as for restarting failed backups.
For instructions on how to start a backup session using the Data Protector GUI, see the HPE Data
Protector Help index: “starting, backup sessions”.
For instructions on how to start a backup session using the Data Protector CLI, see the omnib
reference page in the HPE Data Protector Command Line Interface Reference or the omnib man page.
Restore
The Data Protector MySQL integration provides support for restoring MySQL databases and binary
logs. The restore scope is defined when starting a restore session.
Restore MySQL objects in any of the following ways:
l Use the Data Protector GUI. See "Restoring using the Data Protector GUI " on the next page.
l Use the Data Protector CLI. See "Restoring using the Data Protector CLI" on page 439.
To perform MySQL data restore to another location (migrate a MySQL instance or database), see
"MySQL data migration" on page 440.
Limitations
l MySQL data can only be restored to a system that hosts the same MySQL version as installed on
the original system, from where the data was backed up.
l Import (restore with the Import tables to target instance option selected) of the database or
database tables that use the InnoDB storage engine can be only performed if the MySQL file-per-
table setting was enabled for the backup.
Considerations
l If a session for the complete staged restore fails, check the stage directory for residual data that
Data Protector may have left there. Manually remove such data to free storage space on the disk.
l When defining the restore scope, consider that tables of the same database are usually interrelated.
Restoring only parts of a particular database may lead to data inconsistency within that database.
l After a staged restore, the MySQL Enterprise Backup related data is located in a temporary stage
directory.
Integration Guide
Chapter 11: Data Protector MySQL integration
HPE Data Protector (9.07) Page 435 of 803
l When performing instance restore, the target instance should be offline. In case of importing
databases and tables to an existing instance, the target instance should be online.
l If you restore data to a non-original client (MySQL host):
l Ensure the target MySQL host has the Data Protector MySQL Integration component installed
and is a member of the Data Protector cell. For more information, see the HPE Data Protector
Installation Guide.
l If you use the omnir command, ensure the target MySQL instance is configured in Data
Protector. For instructions, see "Configuring the integration " on page 426.
Finding information needed for restore
To be able to restore your MySQL data, first retrieve the information about your MySQL backup
sessions, such as the backup type, the used backup media, and the messages reported during the
sessions from the Data Protector Internal Database (IDB). Use the Data Protector GUI or CLI for this
purpose.
Using the Data Protector GUI
In the Data Protector GUI, perform the following steps:
1. In the Context List,click Internal Database.
2. In the Scoping pane, expand Objects or Sessions.
In the Objects tree, backup objects are grouped according to the original system (MySQL host).
MySQL hosts are sorted alphabetically. In the Sessions tree, backup objects are grouped
according to the sessions in which they were created, with the most recent session at the top.
To view the backup object details, right-click the object and then click Properties. To view the
reported session messages, click the Messages tab.
Using the Data Protector CLI
Open a Command Prompt window and run the Data Protector omnidb –integ MySQL command. The
command retrieves a list of MySQL objects backed up with Data Protector. You can then list the
corresponding sessions and backup media by specifying additional command options. For details, see
the omnidb reference page in the HPE Data Protector Command Line Interface Reference or the
omnidb man page.
Restoring using the Data Protector GUI
To restore MySQL data using the Data Protector GUI, follow the steps:
1. In the Context List, click Restore.
2. In the Scoping Pane, expand Restore Objects, MySQL, and then the MySQL client from where
your data was backed up. A list of backed up objects is displayed in the Results Area. Select the
object you want to restore and double-click on it.
3. In the Source property page, select whether you want to restore Databases an/or tables or
Integration Guide
Chapter 11: Data Protector MySQL integration
HPE Data Protector (9.07) Page 436 of 803
Binary files.
4. Depending on your selection, specify the related options and the restore scope. For more
information, press F1.
Selecting MySQL databases or database tables for restore
Integration Guide
Chapter 11: Data Protector MySQL integration
HPE Data Protector (9.07) Page 437 of 803
Selecting MySQL binary files for restore
5. In the Options property page, specify the restore options. For information on the MySQL-specific
options, press F1, or see "MySQL restore options" on page 440.
Integration Guide
Chapter 11: Data Protector MySQL integration
HPE Data Protector (9.07) Page 438 of 803
MySQL restore options
6. View the media and devices needed for the restore and verify their availability.
7. Click Restore.
8. In the Start Restore Session dialog box, click Next.
9. Specify the Report level and Network load.
Note: Select the Display statistical information option to view the restore profile messages
in the session output.
10. Click Finish to start the restore.
The session statistics and the message Session completed successfully is displayed at the
end of the session.
Restoring using the Data Protector CLI
To restore MySQL instance, database, database table, or both, run the following command on a
system that has the Data Protector User Interface component installed:
omnir SESSION_OPTIONS [-noexpand] -integ MySQL -barhost TargetMySQLHostname
-appname TargetInstanceName [-user Username:GroupName] -options -source_client
SourceMySQLHostname -source_database SourceInstanceName -database -session
Integration Guide
Chapter 11: Data Protector MySQL integration
HPE Data Protector (9.07) Page 439 of 803
SessionID {-staging [CustomStagePath] [-copy_back [-target_dir
NonOriginalTargetPath] | -import] | -inplace [-target_dir NonOriginalTargetPath] }
[-include {DatabaseName | DatabaseName.TableName} ...] [-roll_forward
[EndDateTime]] [GENERAL_OPTIONS]
To restore one or more MySQL binary log files, run the following command on a system that has the
Data Protector User Interface component installed:
omnir SESSION_OPTIONS [-noexpand] -integ MySQL -barhost TargetMySQLHostname
-appname TargetInstanceName -user Username:GroupName -options -source_client
SourceMySQLHostname -source_database SourceInstanceName -binary_log {-include
BinaryLogFilename ...} [-target_dir NonOriginalTargetPath] [GENERAL_OPTIONS]
For option descriptions and command invocation examples, as well as complete omnir command
reference, see the omnir reference page in the HPE Data Protector Command Line Interface
Reference or the omnir man page.
MySQL data migration
You can migrate the entire MySQL instance, individual MySQL databases, or database tables to
another MySQL instance that resides on the same or a different client. You should follow the standard
restore procedure with the following migration -related specifics:
l If you migrate the entire instance, select the Restore as instance and Use non-original target
directory options. The target instance should be offline during the restore session.
l If you migrate MySQL databases or database tables, select the Import tables to target instance
option. The target MySQL instance should be online during the restore session and should not
contain database tables with the same name as the original.
MySQL restore options
The following are the MySQL integration-specific restore options.
To restore the selected MySQL object to the same MySQL database and instance, leave the restore-
specific options as they are.
General options
Restore to client This option specifies the Data Protector client to restore data to.
You can specify any client that hosts MySQL database
management system and has the Data Protector MySQL
Integration component installed. On this client, the Data
Protector MySQL integration agent is started at the beginning of
the restore session.
Default: Fully qualified domain name of the source client.
Restore as instance This option specifies the name of the MySQL instance you want to
restore data to. If the instance does not exist yet, Data Protector
automatically creates and starts it at the end of the restore
session. If the target instance is not started (in-place or copy-back
Integration Guide
Chapter 11: Data Protector MySQL integration
HPE Data Protector (9.07) Page 440 of 803
method), Data Protector automatically configures and starts it at
the end of the restore.
Default: Name of the source instance.
Username This option specifies the username of the operating system user
account to use for the restore session. The chosen account must
be granted appropriate privileges as a MySQL database
administrator and be a Data Protector user with the proper user
rights for the restore scenario (Start restore, Restore from
other users, Restore to other clients, and so on). If no
value is specified, username of the Data Protector Inet account on
the target client is used.
Default: Username of the user account that locally launched the
Data Protector GUI.
Group/domain This option specifies the user group or domain of the operating
system user account to use for the restore session. If no value is
specified, user group or domain of the Data Protector Inet account
on the target client is used.
Default: group/domain of the user account that locally launched
the Data Protector GUI.
Restore method
Staged restore Select this option to perform one or both phases of a staged
restore, as opposed to an in-place restore, or to migrate data.
l Complete staged restore, when the option Copy staged data
to target directory is selected .
l Import of databases, database tables, or both, when the option
Import tables to target instance is selected .
l The first phase of a staged restore (a partial staged restore),
when the option Staging only is selected.
Default: selected.
Use custom stage directory Select this option to use a custom directory for staging the
restored data, instead of the Data Protector default directory for
temporary files. Specify the full path to the chosen directory.
Default: not selected.
Copy staged data to target
directory
Select this option to perform a complete staged restore. Data
from backup images of the restore chain is placed to an
intermediate location on the target client first. Afterwards, this
data is copied to the target location. This restore method requires
more storage space from an in-place restore, but can better
prevent potential data inconsistency in the event something goes
wrong.
Integration Guide
Chapter 11: Data Protector MySQL integration
HPE Data Protector (9.07) Page 441 of 803
Note: The binary log is filtered and only the content
applicable to the selected tables is recovered. The system
tablespace is always restored regardless of the restore
scope.
Default: selected.
Import tables to target
instance (online restore)
(supported with MySQL 5.6.6
and later versions.)
Select this option to import the selected MySQL databases,
database tables, or both to the target MySQL instance. The
database tables with the same name should not exist on the
target instance.
Note: The binary log is filtered and only the content
applicable to the selected tables is recovered.
Default: not selected.
Staging only Select this option to perform the first phase of a staged restore.
Data from MySQL backup images of the restore chain is placed
to an intermediate location on the target client, leaving MySQL
production data intact.
Default: not selected.
In-place restore Select this option to perform an in-place restore of MySQL data,
as opposed to one or both phases of a staged restore. In this
scenario, data from the backup images of the restore chain
overwrites the MySQL production data (if it exists). Such restore
process requires less storage space from a complete staged
restore, but is more prone to potential data inconsistency in the
event something goes wrong.
Note: With this option selected, you can restore only the
entire backup image to the target location regardless of the
restore scope.
Default: not selected.
Restore redirection
Use non-original target
directory
Select this option to redirect restore of databases, database
tables, or binary log files to a location that differs from the original,
or to migrate data. Specify the full path to the chosen directory.
If you perform restore to an existing instance, ensure that you
provide a valid path to the database root (datadir) on this
instance.
Default: not selected.
Integration Guide
Chapter 11: Data Protector MySQL integration
HPE Data Protector (9.07) Page 442 of 803
Database recovery
Perform recovery using
binary log
Select this option to perform recovery of the restored MySQL
entity (instance, database, or database table) by rolling it forward
using transactions from the corresponding binary log files. The log
files are restored as needed in the same session.
Default: not selected.
Roll forward until latest
available state
If this options is selected,Data Protector applies transactions from
the binary log and performs recovery by bringing the restored
MySQL entity to the latest available state. The recovery includes
only the selected instance, database, or database table.
Default: selected.
Roll forward until If this option is selected, Data Protector performs recovery by
applying only those transactions from the binary log that bring the
restored MySQL entity to the state as it was at the selected point
in time. The date and time are interpreted as local date and time on
the source client. The recovery includes only the selected
instance, database, or database table.
Default: not selected.
Monitoring and reviewing sessions
You can monitor all running Data Protector sessions in the Monitor context of the Data Protector GUI.
The Results Pane shows you the progress of the selected session. Closing the GUI does not affect the
session. Additionally, you can use the Internal Database context of the GUI to review previous Data
Protector sessions.
For monitoring the sessions, you can use any system that has the following Data Protector
components installed:
l User Interface, when monitoring a Data Protector cell
l Manager-of-Managers User Interface, when monitoring a Data Protector Manager-of-Managers
environment
For more information, see the HPE Data Protector Help index: “viewing currently running sessions”.
Troubleshooting
This section lists general checks, verifications, and symptoms of problems you might encounter when
using the Data Protector MySQL integration.
For general troubleshooting information, see the HPE Data Protector Troubleshooting Guide.
Integration Guide
Chapter 11: Data Protector MySQL integration
HPE Data Protector (9.07) Page 443 of 803
Before you begin
l Ensure that the latest Data Protector patches are installed. For verification instructions, see the
HPE Data Protector Help index: “patches”.
l For general Data Protector limitations as well as recognized issues and workarounds, see the HPE
Data Protector Product Announcements, Software Notes, and References.
l For an up-to-date list of supported versions, platforms, and other related information, see
http://support.openview.hp.com/selfsolve/manuals.
Checks and verifications
l If you are unable to configure your MySQL instance in Data Protector or if a backup or restore
session fails:
l Verify, that the Data Protector MySQL Integration component is installed on each MySQL host
that you want to back up.
l Examine errors logged in the Data Protector debug.log file on the MySQL host. For more
information, see the HPE Data Protector Help index: “log files, Data Protector”.
l Perform a filesystem backup and restore of the volumes on which your MySQL data is stored.
For instructions, see the HPE Data Protector Help.
l If a backup or restore session fails:
l Examine errors logged in the operating system event log.
l If a backup session fails:
l Check the configuration of the involved MySQL instance as described in "Checking the
configuration" on page 429.
l If a restore session fails:
l Check if the Data Protector operator user group has the See private objects user right
assigned. For instructions on assigning user rights, see the HPE Data Protector Help index:
“changing user rights”.
Integration Guide
Chapter 11: Data Protector MySQL integration
HPE Data Protector (9.07) Page 444 of 803
Chapter 12: Data Protector SAP R/3 integration
Introduction
This chapter explains how to configure and use the Data Protector SAP R/3 integration (SAP R/3
integration). It describes concepts and methods you need to understand to back up and restore the
following files of the SAP R/3 database environment (SAP R/3 objects):
l Data files
l Control files
l Online redo logs
l Offline (archived) redo logs
l SAP R/3 logs and parameter files
Data Protector supports offline and online backups. During an online backup, the SAP R/3 application
is actively used.
Data Protector offers interactive and scheduled backups of the following types:
Backup types
Full Backs up all the selected SAP R/3 objects.
Incr Oracle RMAN backup incremental level 1 (available only if you use Oracle
RMAN). Backs up changes made to the selected Oracle data files since
the last Full backup.
You can start backups using:
l The Data Protector user interface
l The SAP BRTOOLS interface
Data Protector supports only a filesystem restore. You can restore SAP R/3 files:
l To the original location
l To another client
l To another directory
You can restore Data Protector backups using:
l The Data Protector user interface
l The SAP BRTOOLS user interface
When the instant recovery completes, you can recover the database to a specific point in time using
the SAP BRTOOLS interface.
This chapter provides information specific to the Data Protector SAP R/3 integration. For general Data
Protector procedures and options, see the HPE Data Protector Help.
HPE Data Protector (9.07) Page 445 of 803
Integration concepts
This integration links SAP backup and restore tools (BR*Tools) with Data Protector. Because the SAP
R/3 application runs on top of Oracle databases, the SAP R/3 backup objects are very similar to those
of Oracle. The main difference is that SAP backup utilities hide the database from Data Protector,
which sees those objects as plain files.
SAP tools can be started using the Data Protector interface or the SAP BRTOOLS interface.
SAP backup and restore utilities
BRBACKUP Backs up control files, data files, and online redo log files. Additionally,
saves the profiles and logs relevant for a particular backup session.
BRARCHIVE Backs up offline (archived) redo logs, written by Oracle to the archiving
directory.
BRRESTORE Restores data backed up with BRBACKUP and BRARCHIVE.
You can back up Oracle data files in two different modes:
backint Data is backed up using the Data Protector SAP R/3 integration.
RMAN Data is backed up using the Oracle Recovery Manager (RMAN). The main
benefit of the RMAN mode is that you can back up Oracle database
incrementally.
SAP R/3 architecture
Integration Guide
Chapter 12: Data Protector SAP R/3 integration
HPE Data Protector (9.07) Page 446 of 803
Legend
SM Data Protector Session Manager: Backup Session Manager during backup
and Restore Session Manager during restore.
Database Library A set of Data Protector executables that enable data transfer between
Oracle Server and Data Protector. Required only if Oracle data files are
backed up in the RMAN mode.
MA Data Protector General Media Agent.
Backup Specification A list of objects to be backed up, backup devices, and options to be used.
IDB The Data Protector Internal Database.
backint Backup interface between Data Protector and SAP R/3 application. It is
started by SAP tools: BRBACKUP or BRARCHIVE uses BACKINT to
pass a backup request to Data Protector. BRRESTORE uses BACKINT
to trigger Data Protector to restore the requested files.
sapback/saprest Program that performs the actual backup/restore of files.
omnisap.exe Data Protector program that starts the SAP backup tools.
Integration Guide
Chapter 12: Data Protector SAP R/3 integration
HPE Data Protector (9.07) Page 447 of 803
SAP R/3 architecture: backint mode
Legend
BSM/RSM Data Protector Backup Session Manager/Restore Session Manager
BMA/RMA Data Protector backup/restore Media Agent
GUI/CLI Data Protector graphical user interface/command-line interface
Integration Guide
Chapter 12: Data Protector SAP R/3 integration
HPE Data Protector (9.07) Page 448 of 803
SAP R/3 architecture: RMAN mode
Backup flow
1. If the backup session is started:
l Using the Data Protector interface (or the scheduler): BSM is started, which reads the
appropriate Data Protector backup specification, checks if the devices are available, and starts
omnisap.exe on the SAP R/3 client. The omnisap.exe agent exports the appropriate
environment variables and starts BRBACKUP or BRARCHIVE.
l Using SAP BRTOOLS interface: BRBACKUP or BRARCHIVE are started directly.
2. BRBACKUP does the following:
l Changes the state of the Oracle Target Database (opened or closed), according to the backup
type (online or offline).
l Switches the Oracle Target Database to the ARCHIVELOG mode.
Integration Guide
Chapter 12: Data Protector SAP R/3 integration
HPE Data Protector (9.07) Page 449 of 803
The archived redo log files are written to the archiving directory by Oracle and are backed up
later using BRARCHIVE.
l Creates the BRBACKUP log during the backup session, which contains information about
backed up files and the backup ID. This information is needed to determine the location of the
database files and archived redo log files during restore.
l Sets the tablespace mode (BEGIN / END BACKUP) in the case of online backup using
backint. In this way, the SAP R/3 application puts a tablespace in the backup mode just before
it is backed up and returns it to the normal mode immediately after the backup completes.
3. l If BRBACKUP is started:
i. BRBACKUP starts a backint command (backint mode) or RMAN (RMAN mode), which
backs up Oracle data files and control files.
ii. BRBACKUP starts a backint command (in the backint and RMAN mode), which backs
up the SAP parameter file and the SAP R/3 history files that have been created during the
backup of Oracle data files and control files.
l If BRARCHIVE is started (in the backint or RMAN mode), BRARCHIVE starts a backint
command, which backs up archived redo log files. In addition, a copy of control files is created,
which is also backed up.
Note: Backint divides the files specified for backup into subsets according to the selected
balancing type and starts a sapback process for each subset (provided that the specified
concurrency is large enough). The sapback processes read data from disks and send it to
General Media Agents.
4. When all the General Media Agents finish with data transfer, the BSM waits for a timeout
(smWaitForNewBackupClient global option) and completes the backup session if no backint
command is started within this time frame.
Restore flow
You can start a restore using the Data Protector user interface or SAP BRTOOLS user interface.
However, only a standard filesystem restore can be performed using Data Protector.
1. When you select objects to be restored and start a restore using SAP BRTOOLS, the following
happens (depending on which mode you use):
l Backint mode: BRRESTORE checks if enough free disk space is available and starts a
backint command to restore Oracle data files.
If the backups of files to be restored reside on different media, backint starts a separate
saprest process for each medium, so that the files are restored in parallel (provided that the
specified concurrency is large enough). The first saprest process starts a RSM, while the
subsequent saprest processes connect to the same RSM. RSM checks if the restore devices
are available and starts the data flow.
l RMAN mode: BRRESTORE starts RMAN, which connects to Data Protector via Data
Integration Guide
Chapter 12: Data Protector SAP R/3 integration
HPE Data Protector (9.07) Page 450 of 803
Protector Database Library and Oracle Server processes and enables data transfer of Oracle
data files.
2. When all the General Media Agents finish with data transfer, the RSM waits for a timeout
(smWaitForNewRestoreClient global option) and completes the restore session if no backint
command is started within this time frame.
Data Protector SAP R/3 configuration file
Data Protector stores the integration parameters for every configured SAP R/3 database in the
following file on the Cell Manager:
Windows systems: Data_Protector_program_
dataConfigServerIntegConfigSapClientName%ORACLE_SID
UNIX systems: /etc/opt/omni/server/integ/config/SAP/ClientName%ORACLE_SID
The parameters stored are:
l Oracle home directory
l encoded connection string to the target database
l BRTOOLS home directory
l the variables which need to be exported prior to starting a backup
l SAPDATA home directory
l user name and user group
l temporary directory used for the copy of the control file or redo logs
l list of control files and redo logs that will be copied to a safe location
l character set (ORA_NLS_CHARACTERSET)
l concurrency number and balancing (for each backup specification), and number of channels for
RMAN backup
l speed parameters (time needed for a specific file to back up - in seconds)
l manual balancing parameters
The configuration parameters are written to the Data Protector SAP R/3 configuration file:
l during configuration of the integration
l during creation of a backup specification
l when the configuration parameters are changed
To avoid problems with your backups, take extra care to ensure the syntax and punctuation of your
configuration file match the examples.
Note: You can set up the parameters in the Environment section (sublist) of the file by referring to
other environment variables in the following way:
SAPDATA_HOME=${ORACLE_HOME}/data
Integration Guide
Chapter 12: Data Protector SAP R/3 integration
HPE Data Protector (9.07) Page 451 of 803
Syntax
The syntax of the Data Protector SAP R/3 configuration file is as follows:
ORACLE_HOME='ORACLE_HOME';
ConnStr='ENCODED_CONNECTION_STRING_TO_THE_TARGET_DATABASE';
BR_directory='BRTOOLS_HOME';
SAPDATA_HOME='SAPDATA_HOME';
ORA_NLS_CHARACTERSET='CHARACTER_SET';
OSUSER='USER_NAME';
OSGROUP='USER_GROUP';
Environment={
[ENV_var1='value1';]
[ENV_var2='value2';
...]
}
SAP_Parameters={backup_spec_name=('-concurrency #_of_concurrency
' | '-time_balance' | '-load_balance' | '-manual_balance' | '-channels
#_of_RMAN_channels');
}
speed={
AVERAGE=1;
'filename'=#_of_seconds_needed_to_back_up_this_file;
}
compression={'filename'=size_of_the_file_in_bytes_after_the
_compression;
}
manual_balance={backup_specification_name={
'filename'=device_number;
}
}
The ORA_NLS_CHARACTERSET parameter is set automatically by Data Protector during SAP R/3
database configuration. For details of how to configure SAP R/3 database for use with Data Protector,
see "Configuring SAP R/3 databases" on page 461.
Example
This is an example of the file:
ORACLE_HOME='/app/oracle805/product';
ConnStr='EIBBKIBBEIBBFIBBGHBBOHBB
QDBBOFBBCFBBPFBBCFBBIFBBGFBBDGBBBFBBCFBBDFBBCFBB';
BR_directory='/usr/sap/ABA/SYS/exe/run';
SAPDATA_HOME='/sap';
ORA_NLS_CHARACTERSET='USASCII7';
OSUSER='orasid';
OSGROUP='dba';
Environment={ }
Integration Guide
Chapter 12: Data Protector SAP R/3 integration
HPE Data Protector (9.07) Page 452 of 803
SAP_Parameters={
sap_weekly_offline=('-concurrency 1','-no_balance');
sap_daily_online=('-concurrency 3','-load_balance');
sap_daily_manual=('-concurrency 3','-manual_balance');
}
speed={
AVERAGE=203971;
'/file1'=138186;
'/file2'=269756;
}
compression={
'/file1'=1234;
'/file2'=5678;
}
manual_balance={
sap_daily_manual={
'/file1'=1; /* file 1 is backed up by the first sapback */
'/file2'=2; /* file 2 is backed up by the second sapback */
'/file3'=1; /* file 3 is backed up by the first sapback */
'/file4'=1;
}
}
Setting, retrieving, listing, and deleting Data Protector SAP R/3
configuration file parameters using the CLI
The Data Protector SAP R/3 configuration file parameters are normally written to the Data Protector
SAP R/3 configuration file after:
l the Data Protector configuration of the Oracle instance that is run by SAP R/3 is completed.
l a new backup specification is created.
l a backup that uses balancing by time algorithm is completed.
The util_cmd command
You can set, retrieve, list, or delete the Data Protector SAP R/3 configuration file parameters using the
util_cmd -putopt (setting a parameter), util_cmd -getopt (retrieving a parameter), or util_cmd -
getconf (listing all parameters) command on the Data Protector SAP R/3 client.
Cluster-aware clients
In a cluster environment, the environment variable OB2BARHOSTNAME must be defined as the virtual
hostname before executing the util_cmd command from the command line (on the client). The
OB2BARHOSTNAME variable is set as follows:
Windows systems: set OB2BARHOSTNAME=virtual_hostname
UNIX systems: export OB2BARHOSTNAME=virtual_hostname
Integration Guide
Chapter 12: Data Protector SAP R/3 integration
HPE Data Protector (9.07) Page 453 of 803
The util_cmd synopsis
The syntax of the util_cmd command is as follows:
util_cmd -getconf[ig] SAP oracle_instance [-local filename]
util_cmd -getopt[ion] [SAP oracle_instance] option_name [-sub[list] sublist_name]
[-local filename]
util_cmd -putopt[ion] [SAP oracle_instance] option_name [option_value] [-sub[list]
sublist_name] [-local filename]
where:
option_name is the name of the parameter
option_value is the value for the parameter
[-sub[list] sublist_name] specifies the sublist in the configuration file to which a parameter is
written to or taken from.
[-local filename] specifies one of the following:
l When it is used with the -getconf[ig] option, it specifies the filename for the output of the
command to be written to. If the -local option is not specified, the output is written to the standard
output.
l When it is used with the -getopt[ion], it specifies the filename of the file from which the parameter
and its value are to be taken and then written to the standard output. If the -local option is not
specified, the parameter and its value are taken from the Data Protector SAP R/3 configuration file
and then written to the standard output.
l When it is used with the -putopt[ion] option, it specifies the filename for the output of the
command to be written to. If the -local option is not specified, the output is written to the Data
Protector SAP R/3 configuration file.
Note: If you are setting the option_value parameter as a number, the number must be put in
single quotes, surrounded by double quotes.
Return values
The util_cmd command displays a short status message after each operation (writes it to the standard
error):
l Configuration read/write operation successful.
This message is displayed when all the requested operations have been completed successfully.
l Configuration option/file not found.
This message is displayed when either an option with the specified name does not exist in the
configuration, or the file specified as the -local parameter does not exist.
l Configuration read/write operation failed.
This message is displayed if any fatal errors occurred, for example: the Cell Manager is unavailable,
the Data Protector SAP R/3 configuration file is missing on the Cell Manager, and so on.
Integration Guide
Chapter 12: Data Protector SAP R/3 integration
HPE Data Protector (9.07) Page 454 of 803
Setting parameters
To set the Data Protector OB2OPTS and the Oracle BR_TRACE parameters for the Oracle instance ICE
that is run by SAP R/3, use the following commands on the Data Protector SAP R/3 client:
Windows, HP-UX, Solaris, and Linux systems
util_cmd -putopt SAP ICE OB2OPTS '-debug 1-200 debug.txt' -sublist Environment
util_cmd -putopt SAP ICE BR_TRACE "'10'" -sublist Environment
Other UNIX systems
util_cmd -putopt SAP ICE NLS_LANG 'US7ASCII' -sublist Environment
util_cmd -putopt SAP TOR BR_TRACE "'10'" -sublist Environment
Retrieving parameters
To retrieve the value of the OB2OPTS parameter for the Oracle instance ICE, use the following command
on the Data Protector SAP R/3 client:
util_cmd -getopt SAP ICE OB2OPTS -sublist Environment
Listing parameters
To list all the Data Protector SAP R/3 configuration file parameters for the Oracle instance ICE, use the
following command on the Data Protector SAP R/3 client:
util_cmd -getconf SAP ICE
Deleting parameters
To remove the value of the OB2OPTS parameter for the Oracle instance ICE, use the following command
on the Data Protector SAP R/3 client:
util_cmd -putopt SAP ICE OB2OPTS "" —sublist Environment
Configuring the integration
To configure the integration:
1. Configure the required user accounts. See "Configuring user accounts" on page 457.
2. Check the connection to the Oracle database. See "Checking the connection" on page 458.
3. Enable the use of the authentication password file. See "Authentication password file" on page
458.
4. Optionally, set the archived logging mode to enable online backups. See "Enabling archived
logging" on page 459.
5. Configure every SAP R/3 database you intend to back up from or restore to. See "Configuring
SAP R/3 databases" on page 461.
Integration Guide
Chapter 12: Data Protector SAP R/3 integration
HPE Data Protector (9.07) Page 455 of 803
Prerequisites
l Ensure that you have correctly installed and configured the SAP R/3 application. The database used
by the SAP R/3 application must be an Oracle database. If any other database is used, you can
back it up using the corresponding Data Protector integration (for example, Informix). It is assumed
that you are familiar with the SAP R/3 application and Oracle database administration.
l For supported versions, platforms, devices, and other information, see the latest support
matrices at http://support.openview.hp.com/selfsolve/manuals.
l For information on installing, configuring, and using the SAP R/3 application and the SAP backup
and restore tools (BRBACKUP, BRRESTORE, and BRARCHIVE), see the SAP R/3 application
documentation.
l Ensure that you have a license to use the Data Protector SAP R/3 integration. For information, see
the HPE Data Protector Installation Guide.
l Ensure that you have correctly installed Data Protector.
l For information on how to install the Data Protector SAP R/3 integration in various architectures,
see the HPE Data Protector Installation Guide.
l For information on the Data Protector Cell Manager package configuration in the HPE SG cluster,
see the HPE Data Protector Help index: “HPE Serviceguard integration”.
Every SAP R/3 application system you intend to back up from or restore to must have the Data
Protector SAP R/3 Integration component installed.
Before you begin
l Configure devices and media for use with Data Protector.
l To test whether the SAP R/3 system and the Cell Manager communicate properly, configure and run
a Data Protector filesystem backup and restore.
l Windows systems:
l On Windows Server 2003 system, you need to restart the Data Protector Inet service under
the Oracle operating system user account described in "Configuring user accounts" on the next
page.
For information on changing the user account under which the Data Protector Inet service is
running, see the HPE Data Protector Help index: “Inet, changing account”.
l On other Windows operating systems, configure the Data Protector Inet service user
impersonation for the user that has the appropriate SAP R/3 permissions for running backups and
restores.
For details, see the HPE Data Protector Help index: “Inet user impersonation”.
If there are several SAP R/3 instances running on the same system with different SAP administrator
accounts configured for each instance, create an additional, common SAP administrator account.
Configure the Data Protector Inet service to use this account as the service startup account.
Integration Guide
Chapter 12: Data Protector SAP R/3 integration
HPE Data Protector (9.07) Page 456 of 803
Cluster-aware clients
l Configure SAP R/3 databases only on one cluster node, since the configuration files reside on the
Cell Manager.
Windows systems: During the configuration, Data Protector copies the Data Protector backint
program from Data_Protector_homebin to the directory that stores the SAP backup tools. This is
done only on the currently active node. On the other node, do it manually.
UNIX systems: During the configuration, Data Protector creates a link to the Data Protector
backint program on the currently active node. On all the other nodes, do it manually. Execute:
ln -s /opt/omni/lbin/backint  /usr/sap/ORACLE_SID/sys/exe/run
l If you intend to use the Data Protector CLI, set the Data Protector environment variable
OB2BARHOSTNAME to the virtual server name as follows:
Windows systems: set OB2BARHOSTNAME=virtual_server_name
UNIX systems: export OB2BARHOSTNAME=virtual_server_name
Note: SAP recommends installing SAP backup utilities on all cluster nodes.
Configuring user accounts
To enable backup and restore of SAP R/3 database files, you need to configure or create several user
accounts.
Oracle operating
system user account
Operating system user account that is added to the following user groups:
Windows systems: ORA_DBA and ORA_SID_DBA local groups
UNIX systems: dba and sapsys
For example, user oraSID.
UNIX systems: Ensure that this user is the owner of the filesystem or of
the raw logical volume on which the database is mounted. The minimum
permissions should be 740.
User account root
(UNIX systems only)
Default operating system administrator's user account added to the dba
user group.
Oracle database user
account
Database user account granted at least the following Oracle roles:
l sysdba
l sysoper
For example, user system.
Do not configure the Oracle SYS user for backing up SAP R/3 objects.
When backing up using the SYS user account, the SAP backup fails with
the error ORA-28009: connection as SYS should be as SYSDBA or
SYSOPER.
Add the following user accounts to the Data Protector admin or operator user group:
Integration Guide
Chapter 12: Data Protector SAP R/3 integration
HPE Data Protector (9.07) Page 457 of 803
l Oracle operating system user account
(if you are using backup set method, add this user on the application as well as on backup system)
l UNIX systems: User account root
In cluster environments, add these user accounts to the Data Protector admin or operator user group
for the following clients:
l virtual server
l every node in the cluster
For information on adding Data Protector users, see the HPE Data Protector Help index: “adding
users”.
Checking the connection
To check the connection to the Oracle instance:
1. Log in to the SAP R/3 client as the Oracle OS user.
2. Export/set the ORACLE_HOME and ORACLE_SID variables.
3. Start sqlplus.
4. Connect to the Oracle target database as the Oracle database user, first with the sysdba role and
then with the sysoper role.
Example
For the following configuration:
Oracle instance: PROORACLE_HOME: /app/oracle816/product
execute:
id
uid=102(oraprod) gid=101(dba)
export ORACLE_SID=PRO
export ORACLE_HOME=/app/oracle816/product
export SHLIB_PATH=/app/oracle816/product/lib:/opt/omni/lbin
sqlplus /nolog
SQLPLUS> connect system/manager@PRO as sysdba;
Connected.
SQLPLUS> connect system/manager@PRO as sysoper;
Connected.
Authentication password file
Enable the use of the authentication password file for the database administrator:
1. Shut down the Oracle target database.
2. In the initORACLE_SID.ora file, specify:
remote_login_passwordfile = exclusive
For instructions on how to set up the password file, see the Oracle documentation.
Integration Guide
Chapter 12: Data Protector SAP R/3 integration
HPE Data Protector (9.07) Page 458 of 803
Enabling archived logging
When you set the database to the archived logging mode, you protect the unsaved online redo logs
from being overwritten. Online backup of data files is useless without the related redo logs because you
cannot recover the database to a consistent state.
Tip: Archive the redo log files generated during the online backup immediately after BRBACKUP
completes.
To protect the archive directory from overflowing, clear the directory regularly.
To enable archived logging:
1. In the initORACLE_SID.ora file, set
log_archive_start = true
and specify the log_archive_dest option.
Example
This is an example of the initORACLE_SID.ora file for the Oracle instance PRO:
# @(#)initSID.ora 20.4.6.1 SAP 13/03/30
#####################################################
# (c)Copyright SAP AG, Walldorf
#####################################################
. . . .
. . . . . . . . . .
. . . . . . . .
. . . . . . . .
### ORACLE Authentication Password File
remote_login_passwordfile = exclusive
### ORACLE archiving
log_archive_dest = /oracle/PRO/saparch/PROarch
log_archive_start = true
. . . .
2. Mount the Oracle database and start the archived logging mode using the Oracle Server Manager.
Execute:
startup mount
alter database archivelog;
archive log start;
alter database open;
Example
For the Oracle instance PRO, execute:
Windows systems: set ORACLE_SID=PRO
UNIX systems: export ORACLE_SID=PRO
Any operating system:
Integration Guide
Chapter 12: Data Protector SAP R/3 integration
HPE Data Protector (9.07) Page 459 of 803
sqlplus /nolog
SQLPLUS> connect user/passwd@PRO;
Connected.
SQLPLUS> startup mount
ORACLE instance started.
Total System Global Area 6060224 bytes
Fixed Size 47296 bytes
Variable Size 4292608 bytes
Database Buffers 1638400 bytes
Redo Buffers 81920 bytes
Database mounted.
SQLPLUS> alter database archivelog;
Statement processed.
SQLPLUS> archive log start;
Statement processed.
SQLPLUS> alter database open;
Linking Oracle Server with the Data Protector MML
To use the Data Protector SAP R/3 integration in the RMAN mode, the Oracle Server software needs
to be linked with the Data Protector Oracle integration Media Management Library (MML) on every
client on which an Oracle instance is running:
l When you start backups or restores using the Data Protector GUI or CLI, Data Protector
automatically links Oracle Server with the correct platform–specific Data Protector MML.
Note: For testing purposes, you can override this automatic selection. You can manually
specify which Data Protector MML should be used by setting the Data Protector SBT_LIBRARY
parameter. The parameter is saved in the Data Protector SAP R/3 instance configuration file.
On how to set the parameter, see the util_cmd man page.
l To start backups using the Oracle Recovery Manager or BRBACKUP utility directly, you need to
manually link Oracle Server software with the correct platform–specific Data Protector MML as
described in "Backing up using Oracle Recovery Manager" on page 478.
Choosing authentication mode
Data Protector SAP R/3 integration supports two authentication modes for accessing Oracle
databases that are used by SAP R/3:
l database authentication mode
l operating system authentication mode
With database authentication mode, you need to re-configure the SAP R/3 integration for an SAP R/3
database with the new Oracle login information each time the corresponding Oracle database user
account changes. Such a reconfiguration is not needed if operating system authentication mode is
used.
You select the preferred authentication mode when you configure a particular SAP R/3 database.
Integration Guide
Chapter 12: Data Protector SAP R/3 integration
HPE Data Protector (9.07) Page 460 of 803
Configuring SAP R/3 databases
You need to provide Data Protector with the following configuration parameters:
l Oracle Server home directory
l SAP R/3 data home directory
l Optionally, if you choose database authentication mode, Oracle database user account. The user
account is used by BRBACKUP and BRARCHIVE during backup.
l Directory in which the SAP backup utilities are stored
Data Protector then creates the configuration file for the SAP R/3 database on the Cell Manager and
verifies the connection to the database. On UNIX systems, Data Protector also creates a soft link for
the backint program from the directory that stores the SAP backup utilities to.:
HP-UX, Solaris, and Linux systems: /opt/omni/lbin
Other UNIX systems: /usr/omni/bin
On Windows systems, Data Protector copies the backint program from Data_Protector_homebin
to the directory that stores the SAP backup tools.
If you plan to do offline backups using RMAN, do not configure the database with the Oracle database
user Internal because the backup will fail. Configure the database with the user System.
To configure an SAP R/3 database, use the Data Protector GUI or CLI.
Before you begin
l Ensure that the SAP R/3 database is open.
Using the Data Protector GUI
1. In the Context List, click Backup.
2. In the Scoping Pane, expand Backup Specifications, right-click SAP R/3, and click Add
Backup.
3. In the Create New Backup dialog box, select the template.
Click OK.
4. In Backup system, select the backup system.
5. In Application database, type the Oracle instance name (ORACLE_SID).
Specify the User and group/domain options, which are available on UNIX and Windows Server
2008 clients, as follows:
Windows Server 2008: In Username and Group/Domain name, specify the operating system
user account under which you want the backup session to run (for example, the user name
Administrator, domain DP).
UNIX systems: In Username, type the Oracle OS user described in "Configuring user accounts"
on page 457. In Group/Domain name, type dba.
Integration Guide
Chapter 12: Data Protector SAP R/3 integration
HPE Data Protector (9.07) Page 461 of 803
Ensure that this user has been added to the Data Protector admin or operator user group, has the
SAP R/3 backup rights, and has been set up for the Data Protector Inet service user
impersonation. This user becomes the backup owner.
For details on setting accounts for the Inet service user impersonation, see the HPE Data
Protector Help index: “Inet user impersonation”.
Specifying an SAP R/3 system and Oracle instance
Click Next.
6. In the Configure SAP dialog box, specify the pathname of the Oracle Server home directory and
SAP R/3 data home directory. If you leave the fields empty, the default ORACLE_HOME directory is
used.
Under Oracle login information to target database, specify the following:
l For the database authentication mode, specify Username, Password, and Service.
l For the local operating system authentication mode, leave Username, Password, and Service
empty.
l For the remote operating system authentication mode, specify only Service (leave Username
and Password empty).
The following are the option descriptions:
l Username and Password: Specify the user name and password of the Oracle database user
account described in "Configuring user accounts" on page 457.
l Service : Specify the Oracle service name.
Integration Guide
Chapter 12: Data Protector SAP R/3 integration
HPE Data Protector (9.07) Page 462 of 803
In Backup and restore executables directory, specify the pathname of the directory in which
the SAP backup utilities reside. By default, the utilities reside in:
Windows systems: SAP_systemsapmntORACLE_SIDsysexerun
UNIX systems: /usr/sap/ORACLE_SID/SYS/exe/run
Configuring an SAP R/3 database on a UNIX system (operating system authentication
mode)
Configuring an SAP R/3 database on a Windows system (database authentication mode)
Integration Guide
Chapter 12: Data Protector SAP R/3 integration
HPE Data Protector (9.07) Page 463 of 803
Click OK.
7. The SAP R/3 database is configured. Exit the GUI or proceed with creating the backup
specification at "Select SAP R/3 objects to be backed up. You can select individual tablespaces,
data files, or archived logs." on page 470.
Using the Data Protector CLI
1. Log in to the SAP R/3 system using the Oracle operating system user account.
2. At the command prompt, change current directory to the following directory:
Windows systems: Data_Protector_homebin
HP-UX, Solaris, and Linux systems: /opt/omni/lbin
Other UNIX systems: /usr/omni/bin/
3. Execute:
util_sap.exe -CONFIG ORACLE_SIDORACLE_HOMEtargetdb_connection_stringSAPTOOLS_
DIR [SAPDATA_HOME][SQL_PATH]
Parameter description
ORACLE_SID Oracle instance name.
Integration Guide
Chapter 12: Data Protector SAP R/3 integration
HPE Data Protector (9.07) Page 464 of 803
ORACLE_HOME Pathname of the Oracle Server home directory.
targetdb_
connection_
string
This argument value determines the authentication mode used for accessing
the Oracle database:
l To select the database authentication mode, specify the login information
to the target database in the format user_name/password@Oracle_
service.
l To select the local operating system authentication mode, specify only
the character /.
l To select the remote operating system authentication mode, specify the
login information to the target database in the format /@Oracle_service.
SAPTOOLS_DIR Pathname of the directory that stores the SAP backup utilities.
SAPDATA_HOME Pathname of the directory where the SAP R/3 data files are installed. By
default, this parameter is set to ORACLE_HOME.
The message *RETVAL*0 indicates successful configuration.
Handling errors
If you receive the message *RETVAL*error_number where error_number is different than zero, an error
occurred.
To get the error description, execute:
Windows systems:
Data_Protector_homebinomnigetmsg 12 error_number
HP-UX and Linux systems:
/opt/omni/lbin/omnigetmsg 12 error_number
Other UNIX systems:
/usr/omni/bin/omnigetmsg 12 error_number
Tip: To get a list of Oracle instances that are used by the SAP R/3 application, execute:
util_sap.exe -APP
To get a list of tablespaces of an Oracle instance, execute:
util_sap.exe -OBJS0ORACLE_SID
To get a list of database files of a tablespace, execute:
util_sap.exe -OBJS1ORACLE_SID TABLESPACE
Integration Guide
Chapter 12: Data Protector SAP R/3 integration
HPE Data Protector (9.07) Page 465 of 803
Checking the configuration
You can check the configuration of an SAP R/3 database after you have created at least one backup
specification for this database. Use the Data Protector GUI or CLI.
Using the Data Protector GUI
1. In the Context List, select Backup.
2. In the Scoping Pane, expand Backup Specifications and then SAP R/3. Click the backup
specification to display the Oracle instance to be checked.
3. Right-click the Oracle instance and click Check configuration.
Checking the SAP R/3 configuration
Using the Data Protector CLI
Log in to the SAP R/3 system as the Oracle OS user and execute:
util_sap.exe -CHKCONF ORACLE_SID
where ORACLE_SID is the name of the Oracle instance.
A successful configuration check displays the message *RETVAL*0.
Integration Guide
Chapter 12: Data Protector SAP R/3 integration
HPE Data Protector (9.07) Page 466 of 803
If you receive the message *RETVAL*error_number where error_number is different than zero, an error
occurred. On how to get the error description, see "Handling errors" on page 465.
Parameter Value/Description
split_cmd On the application system:
UNIX systems: "/opt/omni/lbin/ob2smbsplit $"
Windows systems:"Data_Protector_homebinob2smbsplit $"
On the backup system, you do not need to set the parameter.
BRBACKUP uses this parameter to trigger the replica creation. At run
time, the optional sign “$” is replaced with the name of the text file
containing the names of files to be backed up.
Windows systems: If the pathname contains spaces, use Windows
short names instead.
primary_db On the application system: LOCAL
On the backup system: name of the service used for connecting to the
Oracle database.
This parameter defines the service name of the Oracle database to link
the backup system to the application system.
Backup
The integration provides online and offline database backups of the following types:
Backup types
Full Backs up all the selected SAP R/3 objects.
Incr Oracle RMAN backup incremental level 1 (available only if you are using
Oracle RMAN). Backs up changes made to the selected SAP R/3 data
files since the last Full backup.
Before you run an incremental backup, ensure that a Full backup exists.
For details on these backup types, see the Oracle SAP R/3 documentation.
To configure a backup, create a backup specification.
What is backed up depends on your selection in the backup specification. For details, see " What is
backed up" below.
What is backed up
Integration Guide
Chapter 12: Data Protector SAP R/3 integration
HPE Data Protector (9.07) Page 467 of 803
Selected items Backed up files
ARCHIVELOGS l offline (archived) redo logs
l control files
DATABASE or
individual
tablespaces
l data files
l control files
l SAP R/3 logs and parameter files
l online redo logs (only during offline backups)
You can specify SAP R/3 backup options in two different ways:
l Using the BRBACKUP options.
l Using the SAP parameter file.
Note: The BRBACKUP options override the settings in the SAP parameter file.
You can specify BRBACKUP options when you create a backup specification. If no options are
specified, the SAP R/3 application refers to the current settings in the SAP parameter file. In such a
case, before running a backup, ensure that the SAP parameter file is correctly configured. See
examples in " Two alternatives of specifying backup options" below.
Two alternatives of specifying backup options
Backup type 1. BRBACKUP options
2. SAP parameter file settings
offline backup using
backint
1. -t offline -d util_file
2. backup_type = offline
backup_dev_type = util_file
online backup using
backint
(tablespaces are in the
backup mode during the
whole backup session)
1. -t online -d util_file
2. backup_dev_type = util_file
backup_type = online
online backup using
backint
(tablespaces are in the
backup mode only while
being backed up)
1. -t online -d util_file_online
2. backup_dev_type = util_file_online
backup_type = online
full backup 1. -m full
2. backup_mode = full
Integration Guide
Chapter 12: Data Protector SAP R/3 integration
HPE Data Protector (9.07) Page 468 of 803
Backup type 1. BRBACKUP options
2. SAP parameter file settings
backup using RMAN 1. -d rman_util
2. backup_dev_type = rman_util
rman_channels = number_of_channels
rman_parms = "ENV=(OB2BARTYPE=SAP,OB2APPNAME=DB_
Name,
OB2BARLIST=Backup_Specification_Name)"
For more information, see "Backing up using Oracle Recovery
Manager" on page 478.
Tip: When you create a backup specification, select a backup template that already contains the
desired BRBACKUP options.
Considerations
l Before you start a backup, ensure that the SAP R/3 database is in the open or shutdown mode.
l Backup sessions that back up the same Oracle instance cannot run simultaneously.
l Generally, restore takes longer than backup. The restore is significantly prolonged if files are backed
up with many streams. Note that if you start a backup in the RMAN mode with the Oracle RMAN
script option FILESPERSET set to 1, RMAN creates a separate backup stream (object) for each
database file.
Creating backup specifications
Create a backup specification using the Data Protector Manager.
1. In the Context List, click Backup.
2. In the Scoping Pane, expand Backup Specifications, right-click SAP R/3, and click Add
Backup.
3. In the Create New Backup dialog box, select a template and click OK.
Backup templates available for standard backup
Blank SAP Backup No predefined options.
Brarchive_Save Backs up offline redo logs.
Brarchive_SaveDelete Backs up offline redo logs and deletes them after the
backup.
Brarchive_SecondCopyDelete Creates a second copy of offline redo logs that have
already been archived and deletes them after the
Integration Guide
Chapter 12: Data Protector SAP R/3 integration
HPE Data Protector (9.07) Page 469 of 803
backup.
Brbackup_Offline Backs up the shut-down database using backint.
Brbackup_Online Backs up the active database. The util_file device type
is used for backup. Tablespaces are in the backup
mode (locked) during the whole backup session. You
can back up the entire database or only individual
tablespaces or datafiles.
Brbackup_RMAN_Offline Backs up the shut-down database using Oracle RMAN.
Brbackup_RMAN_Online Backs up the active database using Oracle RMAN.
Tablespaces are in the backup mode during the whole
backup session.
Brbackup_Util_File_Online Backs up the active database. Tablespaces are in the
backup mode only while being backed up.
Consequently, the increase in archived log files is
smaller compared to backup with the util_file device
type. However, if the database consists of a large
number of small files, this backup can take longer.
Click Next.
4. In Client, select the SAP R/3 system on which the backup should be started. In cluster
environments, select the virtual server.
In Application database, select the Oracle instance (ORACLE_SID) to be backed up.
Specify the User and group/domain options, which are available on UNIX and Windows Server
2008 clients, as follows:
Windows Server 2008: In Username and Group/Domain name, specify the operating system
user account under which you want the backup session to run (for example, the user name
Administrator, domain DP).
UNIX systems: In Username, type the Oracle OS user described in "Configuring user accounts"
on page 457. In Group/Domain name, type dba.
Ensure that this user has been added to the Data Protector admin or operator user group, has the
SAP R/3 backup rights, and has been set up for the Data Protector Inet service user
impersonation. This user becomes the backup owner.
For details on setting accounts for the Inet service user impersonation, see the HPE Data
Protector Help index: “Inet user impersonation”.
Click Next.
5. If the SAP R/3 database is not configured yet for use with Data Protector, the Configure SAP
dialog box is displayed. Configure it as described in "Configuring SAP R/3 databases" on page
461.
6. Select SAP R/3 objects to be backed up. You can select individual tablespaces, data files, or
archived logs.
Integration Guide
Chapter 12: Data Protector SAP R/3 integration
HPE Data Protector (9.07) Page 470 of 803
Selecting backup objects
Click Next.
7. Select devices to use for the backup.
To specify device options, right-click the device and click Properties. Specify the number of
parallel backup streams in the Concurrency tab and the media pool.
Note: Parallelism (the number of streams your SAP R/3 database is backed up with) is set
automatically. If load balancing is used, the number of streams equals the sum of
concurrencies of the selected devices.
Click Next.
8. Set backup options. For information on the application-specific options, see "SAP R/3 backup
options" on the next page.
Application-specific options
Integration Guide
Chapter 12: Data Protector SAP R/3 integration
HPE Data Protector (9.07) Page 471 of 803
Click Next.
9. Optionally, schedule the backup. See "Scheduling backup sessions" on page 474.
Click Next.
10. Save the backup specification, specifying a name and a backup specification group.
Tip: Preview your backup specification before using it for real. See "Previewing backup sessions "
on page 475.
SAP R/3 backup options
Option Description
Log file If you want to create a backint log file during backup, specify a
pathname for the file. By default, this file is not created because Data
Protector stores all relevant information about backup sessions in the
database.
BR Backup Specifies BRBACKUP options.
To run BRBACKUP under a different Oracle database user than the
one specified during the configuration, type -u user_name.
Backup Objects Lists BRBACKUP options passed by omnisap.exe. The list is
displayed after you save the backup specification.
Integration Guide
Chapter 12: Data Protector SAP R/3 integration
HPE Data Protector (9.07) Page 472 of 803
Option Description
BR Archive Specifies BRARCHIVE options.
Balancing: By Load Groups files into subsets of approximately equal sizes. The subsets
are then backed up concurrently by Data Protector sapback programs.
If your backup devices use hardware compression, the sizes of the
original and backed up files differ. To inform Data Protector of this,
specify the original sizes of the backed up files in the compression
section of the Data Protector SAP R/3 configuration file. See "Data
Protector SAP R/3 configuration file " on page 451.
Balancing: By Time Groups files into subsets that are backed up in approximately equal
periods of time. The duration depends on the file types, speed of the
backup devices, and external influences (such as mount prompts).
This option is best for environments with large libraries of the same
quality. The subsets are backed up concurrently by Data Protector
sapback programs. Data Protector automatically stores backup speed
information in the speed section of the Data Protector SAP R/3
configuration file. It uses this information to optimize the backup time.
This type of balancing may lead to non-optimal grouping of files in the
case of an online backup or if the speed of backup devices varies
significantly.
Balancing: Manual Groups files into subsets as specified in the manual balancing section
of the Data Protector SAP R/3 configuration file. For more information,
see "Manual balancing" on page 478.
Not applicable for ZDB to disk.
Balancing: None No balancing is used. The files are backed up in the same order as
they are listed in the internal Oracle database structure. To check the
order, use the Oracle Server Manager SQL command: select * from
dba_data_files
Pre-exec , Post-exec The command specified here is started by omnisap.exe on the SAP
R/3 system before the backup (pre-exec) or after it (post-exec). Do
not use double quotes. Provide only the name. The command must
reside in the directory:
Windows systems: Data_Protector_homebin
HP-UX, Solaris, and Linux systems: /opt/omni/bin
Other UNIX systems: /usr/omni/bin
Backup mode Specifies the RMAN backup type to be used. Available only if the
whole database is selected for backup.
If All is specified, RMAN backs up the whole database.
Integration Guide
Chapter 12: Data Protector SAP R/3 integration
HPE Data Protector (9.07) Page 473 of 803
Option Description
If Full is specified, RMAN performs a Full backup (level 0), thus
enabling RMAN incremental backups.
Use default RMAN
channels
Specifies the concurrency value for your backup. Applicable only if
RMAN is used for backup. This option overrides the settings in the
SAP parameter file.
Objects outside
database
Specifies non-database files of the Oracle SAP R/3 environment to be
saved.
Save these files in a separate backup session.
Note: The total number of sapback processes started in one session using Data Protector is
limited to 256.
Modifying backup specifications
To modify your backup specification, click its name in the Scoping Pane of the Backup context, then
click the appropriate tab, and apply the changes.
Scheduling backup sessions
You can run unattended backups at specific times or periodically. For details on scheduling, see the
HPE Data Protector Help index: “scheduled backups”.
Scheduling example
To schedule Full backups at 8:00, 13:00, and 18:00 during week days:
1. In the Schedule property page, select the starting date in the calendar and click Add to open the
Schedule Backup dialog box.
2. Under Recurring, select Weekly. Under Time options, select 8:00. Under Recurring Options,
select Mon, Tue, Wed, Thu, and Fri. See "Scheduling backup sessions" on the next page.
Click OK.
3. Repeat Step 1 and Step 2 to schedule backups at 13:00 and 18:00.
4. Click Apply to save the changes.
Integration Guide
Chapter 12: Data Protector SAP R/3 integration
HPE Data Protector (9.07) Page 474 of 803
Scheduling backup sessions
Previewing backup sessions
Preview the backup session to test it. You can use the Data Protector GUI or CLI.
Using the Data Protector GUI
1. In the Context List, click Backup.
2. In the Scoping Pane, expand Backup Specifications and then SAP R/3. Right-click the backup
specification you want to preview and click Preview Backup.
3. Specify Backup type and Network load. Click OK.
The message Session completed successfully is displayed at the end of a successful preview.
Using the Data Protector CLI
Execute:
omnib -sap_list backup_specification_name -test_bar
What happens during the preview?
The omnisap.exe command is started, which starts the Data Protector testbar command to test the
following:
Integration Guide
Chapter 12: Data Protector SAP R/3 integration
HPE Data Protector (9.07) Page 475 of 803
l Communication between the Oracle instance and Data Protector (only if RMAN is used)
l The syntax of the backup specification
l If devices are correctly specified
l If the necessary media are in the devices
Starting backup sessions
Interactive backups are run on demand. They are useful for urgent backups or restarting failed backups.
Backup methods
Start a backup of SAP R/3 objects in any of the following ways:
l Using the Data Protector GUI.
l Using the Data Protector CLI.
l Using the SAP BR*Tools.
Using the Data Protector GUI
1. In the Context List, click Backup.
2. In the Scoping Pane, expand Backup Specifications, and then SAP R/3. Right-click the backup
specification you want to use and click Start Backup.
3. Specify Backup type and Network load. Click OK.
The message Session completed successfully is displayed at the end of a successful backup
session.
Using the Data Protector CLI
Execute:
omnib -sap_list backup_specification_name [-barmode SAP_mode][List_options]
where SAP_mode is one of the following:
full|incr
For details, see the omnib man page or the HPE Data Protector Command Line Interface Reference.
Example
To start a full backup using the SAP R/3 backup specification RONA, execute:
omnib -sap_list RONA -barmode full
Using the SAP BRTOOLS
1. Log in to the SAP R/3 system as the Oracle OS user.
2. Export/set the following environment variables:
Integration Guide
Chapter 12: Data Protector SAP R/3 integration
HPE Data Protector (9.07) Page 476 of 803
ORACLE_SID=SAP_
instance_name
ORACLE_
HOME=Oracle_
software_home_
directory
[SAPBACKUP_
TYPE=OFFLINE]
Default is ONLINE.
SAPDATA_
HOME=database_
files_directory
SAPBACKUP=
BRTOOLS_logs_
and_control_
file_copy_
directory
SAPREORG=
BRSPACE_logs_
directory
OB2BARLIST=
backup_
specification_
name
The backup specification is needed only to specify which Data Protector
devices should be used for backup. Other information from the backup
specification, like SAP R/3 objects to be backed up or the BRBACKUP
options, is ignored and has to be specified manually at run time.
[OB2_3RD_PARTY_
BACKINT=1]
[OB2BARHOSTNAME=
application_
system_name]
Optional if you want to specify a virtual server name in cluster
environments.
Alternatively, these variables can be specified in the backint parameter file. If this is required, the
location of the file must be specified in the SAP configuration file using the util_par_file
parameter:
util_par_file = pathfilename
If you do not supply the path, the system searches for the parameter file in the directory:
Windows systems: SAPDATA_HOMEdatabase
UNIX systems: ORACLE_HOME/dbs
3. If you plan to do backups in the RMAN mode, ensure that the SBT_LIBRARY parameter in the
initSAP_instance.sap file points to the correct platform–specific Data Protector MML. For
details on the Data Protector MML location, see "Specify the parms operand: " on page 375.
4. Execute the BRBACKUP command.
brbackup -t {online_split | offline_split | online_mirror |  offline_mirror}
[–q split] -d  util_file -m all -c -u user/password
Integration Guide
Chapter 12: Data Protector SAP R/3 integration
HPE Data Protector (9.07) Page 477 of 803
Backing up using Oracle Recovery Manager
If RMAN is used directly, consider the following:
l RMAN stores information about backups in the recovery catalog. For security reasons, keep the
catalog in a separate database. This requires more administrative work.
l In a disaster situation (such as the loss of a production database and recovery catalog), the restore
and recovery of data is complicated. It may be impossible without the help of Oracle Support. If the
Recovery Manager does not have administrative data stored in the recovery catalog, it cannot
recover the database only by using the backups that have been made.
l For each RMAN channel, set the SBT_LIBRARY parameter to point to the correct platform–specific
Data Protector MML. For details on the Data Protector MML location, see "Specify the parms
operand: " on page 375.
If RMAN is used through the BRBACKUP utility, consider the following:
l The recovery catalog is not used. Information about backups is saved in the control file and SAP R/3
log files. After each backup, the control file and SAP R/3 log files are saved. When data is restored,
the control file is copied back first, followed by data files. In case of a disaster, restore SAP R/3 log
files before you restore any data files.
l Other important files will still be automatically backed up using the backint program.
l All previous SAP R/3 backup strategies can still be used with RMAN. However, RMAN cannot be
used for offline redo log backups with BRARCHIVE, or for standby database backups.
l Ensure that the SBT_LIBRARY parameter in the initSAP_instance.sap file points to the correct
platform–specific Data Protector MML. For details on the Data Protector MML location, see "Specify
the parms operand: " on page 375.
Manual balancing
Manual balancing means that you manually group files into subsets, which are then backed up in
parallel. To group files into subsets, add the manual_balance section to the Data Protector SAP R/3
configuration file as described in the following example.
Example
Suppose that we have a backup specification named SAP-R3 with the following files to be backed up:
fileA, fileB, fileC, fileD. To group the files into three subsets (0={fileA, fileC}, 1={fileB}, 2=
{fileD}), add the following lines to the Data Protector SAP R/3 configuration file:
manual_balance={
SAP-R3={
fileA=0;
fileB=1;
fileC=0;fileD=2;}}
When you group files into subsets, consider the following:
l Use only one file from the same hard disk at a time.
l The number of files in a subset must be equal to or smaller than the sum of the concurrencies of all
Integration Guide
Chapter 12: Data Protector SAP R/3 integration
HPE Data Protector (9.07) Page 478 of 803
devices specified for backup.
l If the backup specification contains files that are not allocated to any subset, Data Protector
automatically adds these files to the list of files to be backed up using the load balancing principle.
Before the backup, this list is logged in:
Windows systems: SAPDATA_HOMEsapbackup*.lst
UNIX systems: ORACLE_HOME/sapbackup/.*.lst
Restore
You can restore SAP R/3 objects in any of the following ways:
l Use the Data Protector GUI. See "Restoring using the Data Protector GUI" below.
l Use the Data Protector CLI. See "Restoring using the Data Protector CLI " on page 481.
l Use the SAP restore commands. See "Restoring using the SAP commands " on page 482.
After the restore, you can recover the database to a specific point in time using the SAP BRTOOLS
interface.
Considerations
l Backups created by Oracle RMAN can only be restored using the SAP restore utilities.
l SAP R/3 tablespaces located on raw partitions cannot be restored using the Data Protector GUI.
Workaround: Use SAP restore commands (for example, brrestore).
l If you are restoring a sparse file, you can improve the performance by setting the sparse option. See
"Sparse files" on page 484.
l If your Oracle database is localized, you may need to set the appropriate Data Protector encoding
before you start a restore. For details, see "Localized SAP R/3 objects" on page 483.
l Restore preview is not supported.
Restoring using the Data Protector GUI
1. In the Context List, click Restore.
2. In the Scoping Pane, expand SAP R/3, expand the client from which the data was backed up, and
then click the Oracle instance you want to restore.
3. In the Source page, select SAP R/3 files to be restored.
To restore a file under a different name or to a different directory, right-click the file and click
Restore As/Into.
To restore a file from a specific backup session, right-click the file and click Restore Version.
Integration Guide
Chapter 12: Data Protector SAP R/3 integration
HPE Data Protector (9.07) Page 479 of 803
Selecting objects for restore
4. In the Destination tab, select the client to restore to (Target client). See "Selecting the target
client" below.
For details on options, press F1.
Selecting the target client
Integration Guide
Chapter 12: Data Protector SAP R/3 integration
HPE Data Protector (9.07) Page 480 of 803
5. In the Options page, set the restore options. For information, press F1.
6. In the Devices page, select the devices to be used for the restore.
For more information on how to select devices for a restore, see the HPE Data Protector Help
index: “restore, selecting devices for”.
7. Click Restore.
8. In the Start Restore Session dialog box, click Next.
9. Specify Report level and Network load.
Note: Select Display statistical information to view the restore profile messages in the
session output.
10. Click Finish to start the restore.
The statistics of the restore session, along with the message Session completed successfully is
displayed at the end of the session output.
Restoring using the Data Protector CLI
Execute the following command:
omnir -sap Client:Set -session SessionID -tree FileName
where FileName is the pathname of the SAP R/3 file to be restored.
Integration Guide
Chapter 12: Data Protector SAP R/3 integration
HPE Data Protector (9.07) Page 481 of 803
Windows systems: Specify the pathname in the UNIX format (using slashes to separate the drive
letter, directories, and the filename. The drive letter must be preceded by a slash).
Example (Windows)
To restore the SAP R/3 file btabd_1.dat to the original location C:oracleABAsapdata1btabd_1
on the Windows system computer1.company.com from the backup session 2011/01/23-1, execute:
omnir -sap computer1.company.com:ABA.0 -session 2011/01/23-1 -tree
/C:/oracle/ABA/sapdata1/btabd_1/btabd_1.dat
Example (UNIX)
To restore the SAP R/3 file btabd_1.dat to the original location /app/oracle/ABA/sapdata1/btabd_
1 on the UNIX system computer2.company.com from the backup session 2011/01/23-1, execute:
omnir -sap computer2.company.com:ABA.0 -session 2011/01/23-1 -tree
/app/oracle/ABA/sapdata1/btabd_1/btabd_1.dat
Tip: To get a list of backed up SAP R/3 objects, execute:
omnidb -sap
To get details on a specific object, including the SessionID, execute:
omnidb -sap object_name
Restoring using the SAP commands
You can start a restore of the SAP R/3 database using the SAP BRRESTORE command. The
command uses the Data Protector backint interface to restore files backed up with Data Protector.
1. Log in to the SAP R/3 client as the Oracle OS user.
2. Ensure that you have enough disk space. BRRESTORE needs additional disk space to restore
the control file and archived redo log files.
3. Specify the Oracle database to be restored by setting the OB2APPNAME environment variable:
Windows systems: set OB2APPNAME=ORACLE_SID
UNIX systems: export OB2APPNAME=ORACLE_SID
Note: If you have more than one database corresponding to the same ORACLE_SID name, also
specify the client:
Windows systems: set OB2HOSTNAME=client_name
UNIX systems: export OB2HOSTNAME=client_name
4. If you plan do restores in the RMAN mode, ensure that the SBT_LIBRARY parameter in the
initSAP_instance.sap file points to the correct platform–specific Data Protector MML. For
details on the Data Protector MML location, see "Specify the parms operand: " on page 375.
5. Execute the SAP restore command.
Integration Guide
Chapter 12: Data Protector SAP R/3 integration
HPE Data Protector (9.07) Page 482 of 803
Restoring using another device
You can perform a restore using a device other than that used for the backup.
Using the Data Protector GUI
For information on how to select another device for a restore using the Data Protector GUI, see the
HPE Data Protector Help index: “restore, selecting devices for”.
Using the Data Protector CLI or SAP commands
If you are restoring using the Data Protector CLI or SAP R/3 commands, specify the new device in the
file:
Windows systems: Data_Protector_program_dataConfigServercellrestoredev
UNIX systems: /etc/opt/omni/server/cell/restoredev
Use the format:
"DEV 1" "DEV 2"
where DEV 1 is the original device and DEV 2 the new device.
Delete this file after use.
On Windows systems, use the Unicode format for the file.
Localized SAP R/3 objects
Oracle Server uses its own encoding, which may differ from the encoding used by the filesystem. In the
Backup context, Data Protector displays the logical structure of the Oracle database (with Oracle
names) and in the Restore context, the filesystem structure of the Oracle database. Therefore, to
display non-ASCII characters correctly, ensure that the Data Protector encoding matches with the
Oracle Server encoding during backup and with the filesystem encoding during restore. However, the
incorrect display does not impact the restore.
Windows systems: If the current values of DBCS and the default Windows character set for non-
Unicode programs do not match, problems arise. See "Restore sessions fail due to invalid characters
in filenames" on page 493.
UNIX systems: To be able to switch between the Data Protector encodings, start the GUI in UTF-8
locale.
If you are restoring files using the Data Protector CLI and the names of backed up objects contain
characters that cannot be displayed using the current language group (Windows) or code page (UNIX):
1. Set the environment variable OB2_CLI_UTF8 to 1.
2. Windows systems: Set the encoding used by the terminal to UTF-8.
Otherwise, the output of some commands is not displayed correctly (for example, backup objects
returned by omnidb) and cannot be used as input for other commands (for example omnir).
Integration Guide
Chapter 12: Data Protector SAP R/3 integration
HPE Data Protector (9.07) Page 483 of 803
Sparse files
You can improve performance of a sparse file restore by setting the sparse option. Set the option in any
of the following ways:
l Using the Data Protector GUI: Select the Restore sparse files option in the Options page.
l Using the Data Protector CLI: Add the -sparse option when executing the omnir command.
l Using the SAP commands: Before executing the BRRESTORE command, set the Data Protector
OB2SPARSE variable:
Windows systems: set OB2SPARSE=sparse
UNIX systems: export OB2SPARSE=sparse
Disaster recovery
For general information, see the HPE Data Protector Disaster Recovery Guide.
Restoring the control file
The control file contains all the information about the database structure. If the control file is lost,
restore the control file before you restore any other part of the database:
1. Restore the control file using the standard Data Protector restore procedure.
The control files (ctrlORACLE_SID.dbf) are restored to the directory defined by the SAPBACKUP
variable. If the variable is not set, the control files are restored to the default Data Protector
temporary files directory.
2. Execute:
run {
allocate channnel 'dev0' type disk;
replicate controlfile from 'TMP_FILENAME';
release channel 'dev0';
}
where TMP_FILENAME is the folder to which the control file was restored.
Monitoring sessions
You can monitor currently running sessions in the Data Protector GUI. When you run an interactive
backup or a restore session, a monitor window shows you the progress of the session. Closing the GUI
does not affect the session.
You can also monitor sessions from any Data Protector client with the User Interface component
installed, using the Monitor context.
On how to monitor a session, see the HPE Data Protector Help index: “viewing currently running
sessions”.
Integration Guide
Chapter 12: Data Protector SAP R/3 integration
HPE Data Protector (9.07) Page 484 of 803
System messages generated during backups are sent to both the SAP R/3 and the Data Protector
monitor. However, mount requests are sent only to the Data Protector monitor.
Troubleshooting
This section lists general checks and verifications plus problems you might encounter when using the
Data Protector SAP R/3 integration.
For general Data Protector troubleshooting information, see the HPE Data Protector Troubleshooting
Guide.
Before you begin
l Ensure that the latest official Data Protector patches are installed. See the HPE Data Protector Help
index: “patches” on how to verify this.
l See the HPE Data Protector Product Announcements, Software Notes, and References for general
Data Protector limitations, as well as recognized issues and workarounds.
l For an up-to-date list of supported versions, platforms, and other information, see the latest support
matrices at http://support.openview.hp.com/selfsolve/manuals.
General troubleshooting
Problem
Configuration fails due to a database operation failure
During configuration of an SAP R/3 database, Data Protector reports the following error:
Integration cannot be configured.
The database reported error while performing requested operation.
Action
Review user group membership for the user account which is used in Oracle database access
authentication. For details, see "Configuring user accounts" on page 457.
Problem
Restore session that uses object copies fails
A restore session for a Data Protector SAP R/3 backup object which spans multiple backup media fails
and reports the following error:
[Major] From: RSM@CMSystemName "" Time: DateTime
[61:9001] Could not find the object ObjectName named "SAP" in the database.
Database error reported is: "Object version not found."
This problem occurs only with SAP R/3 backup objects that were copied and when not all original
media have been recycled and exported before the session. For such restore sessions, Data Protector
Integration Guide
Chapter 12: Data Protector SAP R/3 integration
HPE Data Protector (9.07) Page 485 of 803
selects the original media instead of the media storing the backup object copies. Since some of the
media from the original media set can no longer be used, the session fails.
Action
Follow the steps:
1. Recycle and export the remaining media that store original SAP R/3 backup objects.
2. Restart the restore session.
Each time you perform object copy of SAP R/3 backup objects, and start recycling and exporting the
original media afterwards, make sure you recycle and export all original media to enable successful
restore sessions.
Troubleshooting on Windows systems
Prerequisites concerning the Oracle side of the integration
The following steps should be performed to verify that Oracle is installed as required for the integration
to work. These steps do not include verifying Data Protector components.
1. Verify that you can access the Oracle Target Database and that it is opened, as follows:
Set ORACLE_HOME and ORACLE_SID variables.
Start the SQL Plus from the ORACLE_HOME directory:
binsqlplus
At the SQL prompt, type:
connect user/passwd@service
select * from dba_tablespaces;
exit
If this fails, open the Oracle Target Database.
2. Verify that the TNS listener is correctly configured for the Oracle Target Database. This is
required for properly establishing network connections:
Start the listener from the ORACLE_HOME directory:
binlsnrctl status service
quit
If it fails, start up the TNS listener process and see the Oracle documentation for instructions on
how to create a TNS configuration file (LISTENER.ORA).
The listener process can be started from the Windows desktop. In the Control Panel, go to
Administrative Tools, Services.
Integration Guide
Chapter 12: Data Protector SAP R/3 integration
HPE Data Protector (9.07) Page 486 of 803
Checking the status of the Oracle listener
a. The status of the respective listener service in the Services window should be Started,
otherwise you must start it manually.
b. Start the SQL Plus from the ORACLE_HOME directory:
At the SQL prompt, type:
connectTarget_Database_Login
exit
If it fails, see the Oracle documentation for instructions on how to create a TNS configuration
file (TNSNAMES.ORA).
3. If you are running backups in RMAN mode, verify that the Oracle Target Database is
configured to allow remote connections with system privileges:
Set ORACLE_HOME as described in "Verify that you can access the Oracle Target Database and
that it is opened, as follows:" on page 494 and start the Server Manager from the ORACLE_HOME
directory:
binsvrmgrl
At the wSVRMGR prompt, type
connect Target_Database_Login as SYSDBA;
exit
Repeat the procedure using SYSOPER instead of SYSDBA. Set the ORACLE_HOME directory
If you are using the recovery catalog:
binrman target Target_Database_Login rcvcat Recovery_Catalog_Login
If you are not using the recovery catalog:
binrman target Target_Database_Login nocatalog
If this fails, see the Oracle documentation for instructions on how to set up the password file and
any relevant parameters in the initORACLE_SID.ora file.
Prerequisites on the SAP side of the integration
The following verification steps must be performed in order to verify that SAP is installed as required for
the integration to work. These steps do not include Data Protector components.
Integration Guide
Chapter 12: Data Protector SAP R/3 integration
HPE Data Protector (9.07) Page 487 of 803
1. Verify backup directly to disk as follows:
brbackup -d disk -u user/password
If this fails, check the error messages and resolve possible problems before you continue.
2. Verify restore directly to disk as follows:
brrestore -d disk -u user/password
If this fails, check the error messages and resolve possible problems before you continue.
3. If you are running backups in RMAN mode, verify backup and restore directly to disk
using Recovery Manager channel type disk as follows:
a. You must define the parameter init in the initialization file initORACLE_SID.ora. Execute
the following commands:
brrestore -d pipe -u user/password -t online -m all
brrestore -d disk -u user/password
b. If this fails, see the SAP Online Help to learn how to execute backup and restore directly to
disk using the SAP backup utility.
Check the error message and resolve these problems before you continue.
4. Verify that the SAP backup tools correctly start backint (which is provided by Data
Protector):
Move the original backint and create a test script namedbackint.bat in the directory where the SAP
backup utility resides, with the following entries:
echo "Test backint called as follows:"
echo "%0%1%2%3%4%5%6%7%8%9"
exit
Then start the following commands:
brbackup -t offline -d util_file -u user/password -c
If you receive backint arguments, this means that SAP is properly configured for backup using backint;
otherwise you have to reconfigure SAP.
See "Configuring SAP R/3 databases" on page 461.
Configuration problems
The procedure described in the previous sections must be performed before you start checking the
Data Protector configuration.
1. Verify that the Data Protector software has been installed properly.
For details, see the HPE Data Protector Installation Guide.
2. Perform a filesystem backup of the SAP Database Server.
Perform a filesystem backup of the SAP Database Server system so that you can eliminate any
potential communication problems between the SAP Database Server and the Data Protector Cell
Manager system.
Do not start troubleshooting an online database backup unless you have successfully completed a
filesystem backup of the SAP Database Server system.
Integration Guide
Chapter 12: Data Protector SAP R/3 integration
HPE Data Protector (9.07) Page 488 of 803
See the HPE Data Protector Help index “standard backup procedure” for details about how to do a
filesystem backup.
3. If the SAP backup utilities are installed in a shared directory, then the inet startup
parameter must be specified as described in "If you use the command line to start the
Data Protector commands, verify the inet startup parameters." below, or the Windows
permissions must be set correctly.
Execute the following command (if you use the default directory):
dir client_namesapmntORACLE_SIDSYSexerunbrbackup
or
dir client_nameSAPEXEbrbackup
If this fails, set the inet startup parameters, or set the correct permissions to access a Windows
network directory.
4. If you use the command line to start the Data Protector commands, verify the inet startup
parameters.
Check the Data Protector Inet service startup parameters on the SAP Database Server
system. Proceed as follows:
a. In the Control Panel, go to Administrative Tools, Services.
b. Select Data Protector Inet.
In the Services window, select Data Protector Inet, Startup.
The service must run under a specified user account. Make sure that the same user is also
added to the Data Protector admin user group.
Integration Guide
Chapter 12: Data Protector SAP R/3 integration
HPE Data Protector (9.07) Page 489 of 803
Checking the Inet start-up parameters
5. Examine the environment variables.
If you need to export some variables before starting the Oracle Server Manager, TNS listener, or
other Oracle utility, these variables must be defined in the Environment section of the Data
Protector SAP configuration file on the Cell Manager. See "Data Protector SAP R/3 configuration
file " on page 451.
6. Examine system errors.
System errors are reported in the debug.log file on the SAP Server.
Problem
Configuration fails due to a script failure
During configuration of an SAP R/3 database, Data Protector reports the following error:
Integration cannot be configured.
Script failed. Cannot get information from remote host.
Action
Check the environment settings and ensure Data Protector Inet is running under a user account which
has the required privileges. For details, see "Before you begin" on page 456.
Integration Guide
Chapter 12: Data Protector SAP R/3 integration
HPE Data Protector (9.07) Page 490 of 803
Backup problems
At this stage, you should have performed all the verification steps described in the previous sections. If
backup still fails, proceed as follows:
1. Check your SAP Server configuration:
To check the configuration, start the following command on the SAP Server system:
Data_Protector_homebinutil_sap.exe -CHKCONF ORACLE_SID
The message *RETVAL*0 indicates successful configuration.
2. Verify Data Protector internal data transfer using the testbar2 utility.
Before you run the testbar2 utility, verify that the Cell Manager name is correctly defined on the
SAP Database Server. in In the default Data Protector client configuration directory, check the
cell_server file, which contains the name of the Cell Manager system. Then execute the
following command:
Data_Protector_homebintestbar2 -type:SAP -appname:ORACLE_SID -bar:backup_
specification_name -perform:backup
Examine the errors reported by the testbar2 utility by clicking the Details button in the Data
Protector Monitor context.
If the messages indicate problems concerning the Data Protector side of the integration, create an
SAP backup specification to back up to a null or file device. If the backup succeeds, the problem
may be related to the backup devices. For instructions on troubleshooting devices, see the HPE
Data Protector Troubleshooting Guide. If the test fails again, call support.
3. Verify the backup using backint
export OB2BARLIST=barlist_name
export OB2APPNAME=ORACLE_SID
Data_Protector_homebinbackint.exe -f backup -t file -u ORACLE_SID -i input_
file
where input_file is a file with a list of full pathnames for backup.
Backint anticipates a list of files in the following format: pathName_1pathName_2pathName_3
Problem
Backup fails with “Connect to database instance failed”
If you start a backup while the database instance is in the unmount or mount mode, the session fails
with a message similar to the following:
BR0301E SQL error -1033 at location BrDbConnect-2
ORA-01033: ORACLE initialization or shutdown in progress
BR0310E Connect to database instance HOOHOO failed
Action
Before you start a backup, ensure that the database instance is in the open or shutdown mode.
Integration Guide
Chapter 12: Data Protector SAP R/3 integration
HPE Data Protector (9.07) Page 491 of 803
Restore problems
At this stage, you should have performed all the verification steps described in the previous sections.
After this, proceed as follows:
1. Verify that a backup object exists on the backup media and in the IDB:
This can be done by executing the command
omnidb -sap "object_name" -session "Session_ID" -media
on the SAP Database Server system.
The output of the command lists detailed information about the specified backup object, session
IDs of the backup sessions containing this object, and a list of the media used.
For detailed syntax of the omnidb command, execute:
omnidb -help
You can also do this using the SAP tools:
Use backint, so that SAP tools also use this command to query:
Data_Protector_homebinbackint.exe -f inquiry -u ORACLE_SID -i input_file
where the specified input_file is queried.
If this fails, check if the backup session was performed successfully and if the query was started
under the appropriate user account.
Backint anticipates a list of files of the following format:
backup_ID_1 pathName_1 [targetDirectory_1]
backup_ID_2 pathName_2 [targetDirectory_2]
backup_ID_3 pathName_3 [targetDirectory_3]
To retrieve the backup_ID numbers, enter the following command:
echo #NULL #NULL | backint –f inquiry –u ORACLE_SID
or, alternatively, you can just specify #NULL as backup_ID_1 in the input_file. In this case, the
latest backup session for the file is used for the restore.
2. Verify the restore using the Data Protector User Interface
This test is possible if the objects have been backed up by backint.
If this fails, check if the backup session was performed successfully and if the query was started
under the appropriate user account.
3. Simulate a Restore Session
Once you know the information about the object to be restored, you can simulate a restore using
the Data Protector testbar2 utility.
Before you execute testbar2, verify that the Cell Manager name is correctly defined on the SAP
Database Server.
In the default Data Protector client configuration directory, check the cell_server file, which
contains the name of the Cell Manager system.
Then, test the Data Protector internal data transfer using the testbar2 utility:
Data_Protector_homebintestbar2 -type:SAP
Integration Guide
Chapter 12: Data Protector SAP R/3 integration
HPE Data Protector (9.07) Page 492 of 803
-appname:ORACLE_SID
-perform:restore
-object:object_name
-version:object_version
-bar:backup_specification_name
You should see only NORMAL messages displayed on your screen, otherwise examine the errors
reported by the testbar2 utility by clicking the Details button in the Data Protector Monitor
context.
4. Verify the restore using backint
Execute the following command:
Data_Protector_homebinbackint.exe -f restore -u ORACLE_SID -i input_file
where the contents of the input_file will be restored.
If this fails, check if the session was performed successfully and if the restore was started under
the appropriate user account.
Backint anticipates a list of files in the following format:backup_ID_1pathName_1
[targetDirectory_1]backup_ID_2pathName_2 [targetDirectory_2]backup_ID_
3pathName_3 [targetDirectory_3]
To retrieve the backup_ID numbers, enter the following command:
echo "#NULL #NULL" | backint –f inquiry –u ORACLE_SID
Problem
Restore sessions fail due to invalid characters in filenames
On Windows systems, where the Oracle Database Character Set (DBCS) is not set to the same value
as the default Windows character set for non-Unicode programs, and where SAP tools are used to
create Oracle datafiles, restore fails if the datafiles contain non-ASCII or non-Latin 1 characters.
Actions
Use any of the following solutions:
l For new Oracle installations, set the DBCS to UTF-8.
l If you do not use other non-Unicode programs, set the language for non-Unicode programs to the
same value as DBCS.
l Do not use non-ASCII or non-Latin 1 characters for filenames.
Troubleshooting on UNIX systems
Prerequisites concerning the Oracle side of the integration
The following steps should be performed to verify that Oracle is installed as required for the integration
to work. These steps do not include verifying Data Protector components.
Integration Guide
Chapter 12: Data Protector SAP R/3 integration
HPE Data Protector (9.07) Page 493 of 803
1. Verify that you can access the Oracle Target Database and that it is opened, as follows:
Export ORACLE_HOME and ORACLE_SID as follows:
l if you are using an SH - like shell enter the following commands:
ORACLE_HOME="ORACLE_HOME"
export ORACLE_HOME
ORACLE_SID ="ORACLE_SID"
export ORACLE_SID
l if you are using a CSH - like shell enter the following commands:
setenv ORACLE_HOME "ORACLE_HOME"
setenv ORACLE_SID "ORACLE_SID"
Start the SQL Plus from the ORACLE_HOME directory:
binsqlplus
At the SQL prompt, type:
connect user/passwd@service
select * from dba_tablespaces;
exit
If it fails, open the Oracle Target Database.
2. Verify that the TNS listener is correctly configured for the Oracle Target Database. This is
required for properly establishing network connections:
Export ORACLE_HOME as described in "Verify that you can access the Oracle Target Database and
that it is opened, as follows:" above and start the listener from the ORACLE_HOME directory:
bin/lsnrctl start service
exit
If it fails, startup the TNS listener process and see the Oracle documentation for instructions on
how to create TNS configuration file (LISTENER.ORA).
Export ORACLE_HOME as described in "Verify that you can access the Oracle Target Database and
that it is opened, as follows:" above and start the SQL Plus from the ORACLE_HOME directory:
binsqlplus
At the SQL prompt, type:
connect Target_Database_Login
exit
If it fails, see the Oracle documentation for instructions on how to create a TNS configuration file
(TNSNAMES.ORA).
3. If you run backups in RMAN mode, verify that the Oracle Target Database is configured to
allow remote connections with system privileges:
Export ORACLE_HOME as described in "Verify that you can access the Oracle Target Database and
that it is opened, as follows:" above and start the SQL Plus from the ORACLE_HOME directory:
bin/svrmgrl
At the SQL prompt, type:
Integration Guide
Chapter 12: Data Protector SAP R/3 integration
HPE Data Protector (9.07) Page 494 of 803
connect Target_Database_Login as SYSDBA;
exit
Repeat the procedure using SYSOPER instead of SYSDBA. Set the ORACLE_HOME directory
If you use the Recovery Catalog:
bin/rman target Target_Database_Login rcvcat Recovery_Catalog_Login
If you do not use the Recovery Catalog:
bin/rman target Target_Database_Login nocatalog
If this fails, see the Oracle documentation for instructions on how to set up the password file and
any relevant parameters in the initORACLE_SID.ora file.
4. If you run backups in the RMAN mode, verify backup and restore directly to disk using
the Recovery Manager channel type disk.
If you use the Recovery Catalog:
Export ORACLE_HOME as described in "Verify that you can access the Oracle Target Database
and that it is opened, as follows:" on the previous page and start Recovery Manager:
bin/rman targetTarget_Database_Loginrcvcat Recovery_Catalog_Login cmd_
file=rman_script
If you do not use the Recovery Catalog:
Export ORACLE_HOME as described in "Verify that you can access the Oracle Target Database and
that it is opened, as follows:" on the previous page and start Recovery Manager:
bin/rman target Target_Database_Login nocatalog cmd_file=rman_script
An example of the rman_script is listed below:
run {
allocate channel ‘dev0’ type disk;
backup (tablespace tablespace_nameformat ‘
ORACLE_HOME
/tmp/datafile_name’);
}
After a successful backup, try to restore the backed up tablespace by executing the following
restore script:
run {
allocate channel ‘dev0’ type disk;
sql ‘alter tablespace tablespace_name offline immediate’;
restore tablespace tablespace_name;
recover tablespace tablespace_name;
sql ‘alter tablespace tablespace_name online’release
channel ‘dev0’;
}
If one of the above procedures fails, see the Oracle documentation to learn how to execute backup
and restore directly to disk using the Recovery Manager.
Integration Guide
Chapter 12: Data Protector SAP R/3 integration
HPE Data Protector (9.07) Page 495 of 803
Prerequisites on the SAP side of the integration
The following verification steps must be performed in order to verify that SAP is installed as required for
the integration to work. These steps do not include Data Protector components.
1. Verify backup directly to disk as follows:
brbackup -d disk -u user/password
If this fails, check the error messages and resolve possible problems before you continue.
2. Verify restore directly to disk as follows:
brrestore -d disk -u user/password
If this fails, check the error messages and resolve possible problems before you continue.
3. If you are running backups in RMAN mode, verify backup and restore directly to disk
using Recovery Manager channel type disk as follows:
a. Re-link the Oracle Server with the Database Library provided by SAP (libobk.sl).
For each RMAN channel, set the SBT_LIBRARY parameter to point to the libobk.sl file.
Before you can use Data Protector again in the RMAN mode, you have to re-link the Oracle
again with the Data Protector Database Library.
b. You have to define the parameter init in the initialization file initORACLE_SID.ora.
Execute the following commands:
brrestore -d pipe -u user/password -t online -m all
brrestore -d disk -u user/password
If this fails, see the SAP Online Help to learn how to execute backup and restore directly to
disk using the SAP backup utility. Check the error message and resolve this issues before
you continue.
4. Verify that the SAP backup tools correctly start backint (which is provided by Data
Protector):
Move the original backint and create a test script named backint in the directory where the SAP
backup utility resides, with the following entries:
#!/usr/bin/sh
echo "Test backint called as follows:"
echo "$0 $*"
echo "exiting 3 for a failure"
exit 3
Then start the following commands as the Oracle database user described in "Configuring user
accounts" on page 457:
brbackup -t offline -d util_file -u user/password -c
If you receive backint arguments, this means that SAP is properly configured for backup using backint;
otherwise you have to reconfigure SAP.
See "Configuring SAP R/3 databases" on page 461.
Integration Guide
Chapter 12: Data Protector SAP R/3 integration
HPE Data Protector (9.07) Page 496 of 803
Configuration problems
The procedure described in the previous sections must be performed before you start checking the
Data Protector configuration.
1. Verify that the Data Protector software has been installed properly.
For details, see the HPE Data Protector Installation Guide.
2. Perform a filesystem backup of the SAP R/3 Database Server:
Perform a filesystem backup of the SAP Database Server system so that you can eliminate any
potential communication problems between the SAP Database Server and the Data Protector Cell
Manager system.
Do not start troubleshooting an online database backup unless you have successfully completed a
filesystem backup of the SAP Database Server system.
See the HPE Data Protector Help index “standard backup procedure” for details about how to do a
filesystem backup.
3. Examine the environment variables:
If you need to export some variables before starting the Oracle Server Manager, TNS listener, or
other Oracle utility, these variables must be defined in the Environment section of the Data
Protector SAP configuration file on the Cell Manager. See "Data Protector SAP R/3 configuration
file " on page 451.
4. Verify the permissions of the currently used user account:
Your user account has to enable you to perform backup or restore using Data Protector. Use the
testbar2 utility to check the permissions:
/opt/omni/bin/utilns/testbar2 -perform:checkuser
If the user account holds all required permissions, you will receive only NORMAL messages
displayed on the screen.
See also "Configuring user accounts" on page 457.
5. Examine system errors:
System errors are reported in the/var/opt/omni/log/debug.log (HP-UX, Solaris, and Linux
systems) or /usr/omni/log/debug.log (other UNIX systems) file on the SAP Server.
Problem
Configuration fails due to a script failure
During configuration of an SAP R/3 database, Data Protector reports the following error:
Integration cannot be configured.
Script failed. Cannot get information from remote host.
Action
Resolve the problem by reviewing the user account configuration. For details, see "Configuring user
accounts" on page 457.
Integration Guide
Chapter 12: Data Protector SAP R/3 integration
HPE Data Protector (9.07) Page 497 of 803
Backup problems
At this stage, you should have performed all the verification steps described in the previous sections. If
backup still fails, proceed as follows:
1. Check your SAP Server configuration:
To check the configuration, start the following command on the SAP Server system:
/opt/omni/lbin/util_sap.exe -CHKCONF ORACLE_SID (HP-UX, Solaris, and Linux systems) or
/usr/omni/bin/util_sap.exe -CHKCONF ORACLE_SID (other UNIX systems)
In case of an error, the error number is displayed in the form *RETVAL*Error_number.
To get the error description, start the command:
/opt/omni/lbin/omnigetmsg 12 Error_number(HP-UX, Solaris, and Linux systems) or
/usr/omni/bin/omnigetmsg 12 Error_number (other UNIX systems)
The message *RETVAL*0 indicates successful configuration.
2. Verify Data Protector internal data transfer using the testbar2 utility.
Before you run the testbar2 utility, verify that the Cell Manager name is correctly defined on the
SAP Database Server. Check the /etc/opt/omni/client/cell_server (HP-UX, Solaris, and
Linux systems) or /usr/omni/config/cell/cell_server (other UNIX systems) file, which
contains the name of the Cell Manager system. Then execute the following command:
/opt/omni/bin/utilns/testbar2 -type:SAP -appname:ORACLE_SID -bar:backup_
specification_name -perform:backup (HP-UX, Solaris, and Linux systems)
/usr/omni/bin/utilns/testbar2 -type:SAP -appname:ORACLE_SID -bar:backup_
specification_name -perform:backup (other UNIX systems)
Examine the errors reported by the testbar2 utility by clicking the Details button in the Data
Protector Monitor context.
If the messages indicate problems concerning the Data Protector side of the integration, proceed
as follows:
a. Check that the owner of the backup specification is the Oracle OS user described in
"Configuring user accounts" on page 457
b. Check that the respective Data Protector user group has the See private objects user right
enabled.
c. Create an SAP backup specification to back up to a null or file device. If the backup
succeeds, the problem may be related to the backup devices.
For instructions on troubleshooting devices, see the HPE Data Protector Troubleshooting
Guide.
If the test fails again, call support.
3. Verify the backup using backint
export OB2BARLIST=barlist_name
export OB2APPNAME=ORACLE_SID
/opt/omni/lbin/backint -f backup -t file -u ORACLE_SID -i input_file(HP-UX,
Solaris, and Linux systems)
Integration Guide
Chapter 12: Data Protector SAP R/3 integration
HPE Data Protector (9.07) Page 498 of 803
/usr/omni/bin/backint -f backup -t file -u ORACLE_SID -i input_file(other UNIX
systems)
where input_file is a file with a list of full pathnames for backup.
Backint expects the list of files in the following format:pathName_1pathName_2pathName_3
Problem
Util_File_Online SAP backup fails with “semop() error”
When the util_file_online option is used with BRBACKUP (for example, if you select the
Brbackup_Util_File_Online template), the tablespaces are switched into/from backup mode
individually. As there can be only one process communicating with BRBACKUP, several sapback
processes are using a semaphore to synchronize their interaction with BRBACKUP.
The number of sapback processes is calculated as the sum of concurrencies of all devices used for
backup. With a large number of sapback processes, the maximum number of processes that can have
undo operations pending on any given IPC semaphore on the system may be exceeded. In such case,
several sapback agents will fail with the following error:
[28] No space left on device.
Action
Perform any of the following actions to resolve the problem:
l Reduce the number of backup devices or their concurrency.
l Increase the value of the semmnu kernel parameter. After you increase the value, rebuild the kernel
and restart the system.
Problem
Backup fails with “Connect to database instance failed”
If you start a backup while the database instance is in the unmount or mount mode, the session fails
with a message similar to the following:
BR0301E SQL error -1033 at location BrDbConnect-2
ORA-01033: ORACLE initialization or shutdown in progress
BR0310E Connect to database instance HOOHOO failed
Action
Before you start a backup, ensure that the database instance is in the open or shutdown mode.
Restore problems
At this stage, you should have performed all the verification steps described in the previous sections.
After this, proceed as follows:
1. Verify a user for the restore:
Verify that user specified for the restore session is the user of backup session and that he/she
belongs to the Data Protector operator or admin group.
Integration Guide
Chapter 12: Data Protector SAP R/3 integration
HPE Data Protector (9.07) Page 499 of 803
See "Configuring user accounts" on page 457.
2. Verify that a backup object exists on the backup media and in the IDB:
This can be done by executing the command
omnidb -sap "object_name" -session "Session_ID" -media (HP-UX, Solaris, and Linux
systems) or
omnidb -sap "object_name" -session "Session_ID" -media (other UNIX systems)
on the SAP Database Server system.
The output of the command lists detailed information about the specified backup object, session
IDs of the backup sessions containing this object, and a list of the media used.
For detailed syntax of the omnidb command, execute:
omnidb -help (HP-UX, Solaris, and Linux systems)
omnidb -help (other UNIX systems)
You can also do this using the SAP tools:
Use backint, so that SAP tools will also use this command to query:
/opt/omni/lbin/backint -f inquiry -u ORACLE_SID -i input_file (HP-UX, Solaris, and
Linux systems)
/usr/omni/bin/backint -f inquiry -u ORACLE_SID -i input_file(other UNIX systems)
where the specified input_file is queried.
If this fails, check if the backup session was performed successfully and if the query was started
under the appropriate user account.
Backint anticipates a list of files of the following format:
backup_ID_1 pathName_1 [targetDirectory_1]
backup_ID_2 pathName_2 [targetDirectory_2]
backup_ID_3 pathName_3 [targetDirectory_3]
To retrieve the backup_ID numbers, enter the following command:
echo "#NULL #NULL" | backint –f inquiry –u ORACLE_SID
or, alternatively, you can just specify #NULL as backup_ID_1 in the input_file. In this case, the
latest backup session for the file is used for the restore.
3. Verify the restore using the Data Protector user interface
This test is possible if the objects have been backed up by backint.
If this fails, check if the backup session was performed successfully and if the query was started
under the appropriate user account.
4. Simulate a restore session
Once you know the information about the object to be restored, you can simulate a restore using
the Data Protector testbar2 utility.
Before you run testbar2, verify that the Cell Manager name is correctly defined on the SAP
Database Server.
Check the /etc/opt/omni/client/cell_server (HP-UX, Solaris, and Linux systems) or
/usr/omni/config/cell/cell_server (other UNIX systems) file, which contains the name of
the Cell Manager system.
Integration Guide
Chapter 12: Data Protector SAP R/3 integration
HPE Data Protector (9.07) Page 500 of 803
Then, test the Data Protector internal data transfer using the testbar2 utility:
/opt/omni/bin/utilns/testbar2 -type:SAP
-appname:ORACLE_SID
-perform:restore
-object:object_name
-version:object_version
-bar:backup_specification_name (HP-UX, Solaris, and Linux systems) or
/usr/omni/bin/utilns/testbar2 -type:SAP
-appname:ORACLE_SID
-perform:restore
-object:object_name
-version:object_version
-bar:backup_specification_name (other UNIX systems)
You should see only NORMAL messages displayed on your screen, otherwise examine the errors
reported by the testbar2 utility by clicking the Details button in the Data Protector Monitor
context.
5. Verify the restore using backint
Execute the following command:
HP-UX, Solaris, and Linux systems: /opt/omni/lbin/backint -f restore -u ORACLE_SID
-i input_file
Other UNIX systems: /usr/omni/bin/backint -f restore -u ORACLE_SID -i input_file
where the contents of the input_file will be restored.
If this fails, check if the session was performed successfully and if the restore was started under
the appropriate user account.
Backint anticipates a list of files in the following format:backup_ID_1pathName_1
[targetDirectory_1]backup_ID_2pathName_2 [targetDirectory_2]backup_ID_3pathName_3
[targetDirectory_3]
To retrieve the backup_ID numbers, enter the following command:
echo #NULL #NULL | backint –f inquiry –u ORACLE_SID
Problem
Restore of SAP R/3 tablespaces located on raw partitions fails
When restoring SAP tablespaces that are located on raw partitions using the Data Protector GUI, the
restore fails with a message similar to the following:
[Major] From: VRDA@joca.company.com "SAP" Time: 5/9/06 3:33:51 PM
/dev/sapdata/rsapdata Cannot restore -> rawdisk section !
[Warning] From: VRDA@joca.company.com "SAP"
Time: 5/9/06 3:42:45 PM Nothing restored.
Action
Use SAP commands (for example, brrestore) to restore these tablespaces.
Integration Guide
Chapter 12: Data Protector SAP R/3 integration
HPE Data Protector (9.07) Page 501 of 803
Integration Guide
Chapter 12: Data Protector SAP R/3 integration
HPE Data Protector (9.07) Page 502 of 803
Chapter 13: Data Protector SAP MaxDB
integration
Introduction
This chapter explains how to configure and use the Data Protector SAP MaxDB integration (SAP
MaxDB integration). It describes the concepts and methods you need to understand to back up and
restore SAP MaxDB database objects (SAP MaxDB objects).
Data Protector integrates with SAP MaxDB Server to offer online backup of an SAP MaxDB Server
instance (SAP MaxDB instance). You can back up the following SAP MaxDB objects using the Data
Protector SAP MaxDB integration:
l SAP MaxDB data
l SAP MaxDB configuration
l SAP MaxDB archive logs
During backup, the database is online and actively used. It can be in the Admin or Online mode.
Data Protector offers interactive and scheduled backups of the following types:
Backup types
Full SAP MaxDB complete backup. Backs up all selected objects.
Diff SAP MaxDB incremental backup. Backs up changes made to the
database since the last full backup. 1
Trans SAP MaxDB log backup. Backs up archived logs. 2
You can restore SAP MaxDB objects:
l To the original location
l To another SAP MaxDB client
l To another SAP MaxDB instance
As part of the restore session, you can also recover the database to a specific point in time or to the last
archive log.
You can also back up and restore SAP MaxDB objects using SAP MaxDB utilities.
1 What is actually backed up depends on which objects you select. For details, see " What is backed
up" on page 511.
2 What is actually backed up depends on which objects you select. For details, see " What is backed
up" on page 511.
HPE Data Protector (9.07) Page 503 of 803
This chapter provides information specific to the Data Protector SAP MaxDB integration. For general
Data Protector procedures and options, see the HPE Data Protector Help.
Integration concepts
Data Protector integrates with the SAP MaxDB Server through the SAP MaxDB integration component
using the SAP MaxDB database management server and the backint interface.
"SAP MaxDB integration architecture" below shows the architecture of the Data Protector
SAP MaxDB integration.
SAP MaxDB integration architecture
The Data Protector integration software consists of the following components:
l The sapdbbar module, installed on the SAP MaxDB Server system, which controls activities
between the SAP MaxDB Server and Data Protector backup and restore processes.
l The sapdb_backint component, installed on the SAP MaxDB Server system, is a binary interface
between Data Protector and backup and restore functionality of the SAP MaxDB.
Integration Guide
Chapter 13: Data Protector SAP MaxDB integration
HPE Data Protector (9.07) Page 504 of 803
l The DMA (Data Mover Agent) component, installed on the SAP MaxDB Server system, is the actual
data transferring module, called by the sapdb_backint.
l The util_sapdb utility, which is used by Data Protector to configure an SAP MaxDB instance to
use with Data Protector and check the instance configuration.
SAP MaxDB data and archive logs are backed up or restored in streams, whereas the SAP MaxDB
configuration is backed up or restored as ordinary files. After the backup has finished, the archive logs
can either be deleted or kept on the SAP MaxDB Server, depending on the selected options.
The integration also takes advantage of the concept of SAP MaxDB media and media groups, thus
providing parallel backup and restore of SAP MaxDB objects. Several SAP MaxDB media are grouped
in an SAP MaxDB media group, which is then backed up or restored in streams. This is referred to as
SAP MaxDB parallelism. See " SAP MaxDB backup options" on page 513 for more information on the
Data Protector Parallelism option.
Note: When running a backup using SAP MaxDB utilities, SAP MaxDB media and pipes must be
configured manually.
Backup flow
When a backup session is started, the Cell Manager starts the sapdbbar with selected backup
parameters from the backup specification. The sapdbbar module than starts an SAP MaxDB session
using the SAP MaxDB dbmcli. The sapdbbar module issues dbmcli commands that configure SAP
MaxDB backup media (parallelism), configure sapdb_backint and then start the backup using SAP
MaxDB dbmcli. SAP MaxDB then starts the configured sapdb_backint component. For every SAP
MaxDB medium (pipe) sapdb_backint starts a DMA, which transfers the data from SAP MaxDB
media (pipes) to Data Protector media. This procedure is the same for full, differential, and
transactional backup. Additionally, if the configuration (including media specification and the backup
history) is selected for backup, it is backed up directly by the sapdbbar module and DMA. The list of
configuration files to be backed up is retrieved through dbmcli.
Restore flow
When a restore session is started, the Cell Manager starts the sapdbbar module, which starts SAP
MaxDB dbmcli. The sapdbbar module issues commands to SAP MaxDB dbmcli to configure sapdb_
backint and SAP MaxDB backup media (parallelism). SAP MaxDB then starts the configured sapdb_
backint, which starts streaming data to media (pipes) that SAP MaxDB created. For every SAP
MaxDB medium (pipe) the sapdb_backint starts a DMA, which transfers the data from Data Protector
media to SAP MaxDB media (pipes). If SAP MaxDB configuration is being restored, it is the sapdbbar
module and DMA that perform the restore.
Configuring the integration
You need to configure SAP MaxDB users and every SAP MaxDB instance you intend to back up from
or restore to.
Integration Guide
Chapter 13: Data Protector SAP MaxDB integration
HPE Data Protector (9.07) Page 505 of 803
Prerequisites
l Ensure that you have correctly installed and configured the SAP MaxDB system.
l See the latest support matrices at http://support.openview.hp.com/selfsolve/manuals for
supported versions, platforms, devices, and other information.
l See SAP MaxDB documentation for information on installing, configuring, and using SAP
MaxDB Server.
To enable transactional backups (log backups), you need to activate the SAP MaxDB Automatic
Log Backup.
l Ensure that you have correctly installed Data Protector. See the HPE Data Protector Installation
Guide on how to install Data Protector in various architectures.
Every SAP MaxDB system you intend to back up from or restore to must have the Data Protector
SAP MaxDB Integration component installed.
Limitations
The following are not supported:
l Instance names in the Unicode format
l Pre- and post-exec options on the level of the backup specification
l Preview for SAP MaxDB restore sessions
l Integrated offline backup of SAP MaxDB objects
Before you begin
l Configure devices and media for use with Data Protector.
l To test whether the SAP MaxDB system and the Cell Manager communicate properly, configure
and run a Data Protector filesystem backup and restore on the SAP MaxDB system.
Cluster-aware clients
Configure SAP MaxDB instances only on one cluster node, since the configuration files reside on the
Cell Manager.
If you intend to use the Data Protector CLI, set the Data Protector environment variable
OB2BARHOSTNAME to the virtual server name as follows:
Windows systems: set OB2BARHOSTNAME=virtual_server_name
UNIX systems: export OB2BARHOSTNAME=virtual_server_name
Configuring SAP MaxDB users
Create or identify an SAP MaxDB database user with at least the following SAP MaxDB permissions:
Integration Guide
Chapter 13: Data Protector SAP MaxDB integration
HPE Data Protector (9.07) Page 506 of 803
l Saving backups (Backup)
l Restoring backups (Recovery)
l Installation management (InstallMgm)
l Parameter access (ParamCheckWrite)
The last two permissions are required for the Data Protector configuration.
UNIX systems: Add the OS user under whose account SAP MaxDB is running (SAP MaxDB OS
user) or a user belonging to sapdb admin group to the Data Protector admin or operator group. For
more information, see the HPE Data Protector Help index: “adding users”. For example, by default, the
SAP MaxDB OS user is the user sapdb in the group sapsys.
Configuring SAP MaxDB instances
You need to provide Data Protector with the following configuration parameters for the SAP MaxDB
instance:
l Username of the SAP MaxDB database user.
l Password of the SAP MaxDB database user.
l Optionally, the SAP MaxDB independent program path parameter
To configure an SAP MaxDB instance, use the Data Protector GUI or CLI.
Data Protector then creates the SAP MaxDB instance configuration file on the Cell Manager and
verifies the connection to the instance.
Tip: Once the configuration file is created, you can set, retrieve, and list the configuration file
parameters using the Data Protector util_cmd command. For details, see the util_cmd man
page.
To configure an SAP MaxDB instance, use the Data Protector GUI or CLI.
Before you begin
l Ensure that the SAP MaxDB instance is online.
Using the Data Protector GUI
1. In the Context List, click Backup.
2. In the Scoping Pane, expand Backup Specifications, right-click SAP MaxDB Server, and click
Add Backup.
3. In the Create New Backup dialog box, select the Blank SAP MaxDB Backup template. Click
OK.
4. In Client, select the SAP MaxDB Server system. In a cluster environment, select the virtual
server.
In Application database, type the SAP MaxDB instance name.
For information on the User and group/domain options, press F1.
Integration Guide
Chapter 13: Data Protector SAP MaxDB integration
HPE Data Protector (9.07) Page 507 of 803
Specifying an SAP MaxDB instance
Click Next.
5. In the Configure SAP MaxDB dialog box, specify the SAP MaxDB independent program
path parameter. This parameter is the independent program path directory specified during the
installation of the SAP MaxDB application. To automatically detect the directory, leave the Auto-
detect option selected.
Under Connection, type the username and password of the SAP MaxDB database user as
described in "Configuring SAP MaxDB users" on page 506.
SAP MaxDB configuration
Integration Guide
Chapter 13: Data Protector SAP MaxDB integration
HPE Data Protector (9.07) Page 508 of 803
Click OK.
6. The SAP MaxDB instance is configured. Exit the GUI or proceed with creating the backup
specification at "In the Source page, select objects for restore." on page 522.
Using the Data Protector CLI
Log on to the SAP MaxDB Server system as the SAP MaxDB OS user and execute:
util_sapdb [-homedir SAPMaxDB_independent_program_directory] -config Instance
Nameusernamepassword
Parameter description
SAPMaxDB_
independent_
program_
directory
The SAP MaxDB independent program path parameter. This parameter is the
independent program path directory specified during the installation of the SAP
MaxDB application on the SAP MaxDB Server.
This parameter is optional. If it is not specified, the directory is detected
automatically.
Instance_Name The name of the SAP MaxDB instance to be configured.
username The username of the SAP MaxDB database user created or identified as
described in "Configuring SAP MaxDB users" on page 506.
Integration Guide
Chapter 13: Data Protector SAP MaxDB integration
HPE Data Protector (9.07) Page 509 of 803
password The password of the SAP MaxDB database user created or identified as
described in "Configuring SAP MaxDB users" on page 506.
Note: The username and the SAP MaxDB independent program path parameter must not contain
the single quote character (‘).
The message *RETVAL*0 indicates successful configuration.
Example
To configure the instance sapmaxdb_inst by specifying the database user sapmaxdb_user with the
password sapmaxdb_pass, and the SAP MaxDB independent program path /opt/sapdb/indep_prog
(UNIX) or c:program filessapdbindep_prog (Windows), execute:
Windows systems:
util_sapdb -homedir "SAP_MaxDB_independent_program_directory" -config sapdb_inst
sapdb_user sapdb_pass
UNIX systems:
util_sapdb -homedir SAP_MaxDB_independent_program_directory/indep_prog -config
sapdb_inst sapdb_user sapdb_pass
Tip: To change the configuration parameters, execute the same command using new values.
Handling errors
If an error occurs, the error number is displayed in the form *RETVAL*error_number.
UNIX systems: To obtain an error description, change the directory to /opt/omni/lbin and execute:
omnigetmsg 12 Error_number
Checking the configuration
Check the configuration of an SAP MaxDB instance after you have created at least one backup
specification for the SAP MaxDB instance. Use the Data Protector GUI or CLI.
Using the Data Protector GUI
1. In the Context List, select Backup.
2. In the Scoping Pane, expand Backup Specifications and then SAP MaxDB Server. Click the
backup specification to display the SAP MaxDB instance to be checked.
3. Right-click the SAP MaxDB instance and click Check configuration.
Using the Data Protector CLI
UNIX systems: Log on to the SAP MaxDB Server system as the SAP MaxDB OS user.
Execute the following command:
Integration Guide
Chapter 13: Data Protector SAP MaxDB integration
HPE Data Protector (9.07) Page 510 of 803
util_sapdb -chkconf Instance_Name
where Instance_Name is the name if the SAP MaxDB instance.
A successful configuration check displays the message *RETVAL*0.
Backup
The integration provides online database backups of different types. What is backed up depends on
which objects and backup type you select. See " What is backed up" below.
What is backed up
SAP MaxDB backup mode
Full Diff Trans
GUI
selection
Data data diff on data archive logs
Configuration configuration configuration configuration
Instance data + configuration diff on data +
configuration
archive logs +
configuration
Creating backup specifications
Create a backup specification using the Data Protector Manager.
1. In the Context List, click Backup.
2. In the Scoping Pane, expand Backup Specifications, right-click SAP MaxDB Server, and click
Add Backup.
3. In the Create New Backup dialog box, select the Blank SAP MaxDB Backup template. Click
OK.
4. In Client, select the SAP MaxDB Server system. In a cluster environment, select the virtual
server.
In Application database, type the SAP MaxDB instance name.
For information on the User and group/domain options, press F1.
Click Next.
5. If the SAP MaxDB instance is not configured yet for use with Data Protector, the Configure SAP
MaxDB dialog box is displayed. Configure it as described in "Configuring SAP MaxDB instances"
on page 507.
6. Select the SAP MaxDB objects you want to back up.
To back up SAP MaxDB archive logs, select the Data item. The archive log backup is then
triggered by selecting the Trans backup type when scheduling the backup or running the backup
interactively.
Integration Guide
Chapter 13: Data Protector SAP MaxDB integration
HPE Data Protector (9.07) Page 511 of 803
Selecting SAP MaxDB objects
7. Select devices to use for the backup.
To specify device options, right-click the device and click Properties. Specify the device
Concurrency, media pool, and preallocation policy.
Click Next.
8. Set backup options. For information on application-specific options ("Application-specific options"
below), see " SAP MaxDB backup options" on the next page.
Click Next.
Application-specific options
9. Optionally, schedule the backup. See "Scheduling backup sessions " on the next page.
Integration Guide
Chapter 13: Data Protector SAP MaxDB integration
HPE Data Protector (9.07) Page 512 of 803
Click Next.
10. Save the backup specification, specifying a name and a backup specification group.
Tip: Save the backup specifications in the group SAP MaxDB Integration.
Tip: Preview your backup specification before using it for real. See "Previewing backup sessions "
on the next page.
SAP MaxDB backup options
Option Description
Change database state Specifies the SAP MaxDB database mode during backup (Admin
or Online). If this option is OFF, the database remains in the
current mode.
Keep archive logs Specifies whether to keep (ON) or delete (OFF) archive logs on
the SAP MaxDB Server after the backup has finished.
Parallelism Specifies the number of SAP MaxDB media created on the SAP
MaxDB Server and consequently the number of SAP MaxDB
backup data streams.
The value must be equal to or lower than:
l The SAP MaxDB MAXBACKUPDEVS parameter.
l The sum of concurrency values of all backup devices selected
in the backup specification.
For more information on the Data Protector Concurrency option,
see the HPE Data Protector Help index: “concurrency“.
Default value: 1.
Maximum value: 32.
Recommended value: the number of SAP MaxDB data volumes
to be backed up.
Modifying backup specifications
To modify your backup specification, click its name in the Scoping Pane of the Backup context, then
click the appropriate tab, and apply the changes.
Scheduling backup sessions
You can run unattended backups at specific times or periodically. For details on scheduling, see the
HPE Data Protector Help index: “scheduled backups”.
Integration Guide
Chapter 13: Data Protector SAP MaxDB integration
HPE Data Protector (9.07) Page 513 of 803
Scheduling example
To back up SAP MaxDB objects at 8:00, 13:00, and 18:00 during week days:
1. In the Schedule property page, select the starting date in the calendar and click Add to open the
Schedule Backup dialog box.
2. Under Recurring, select Weekly. Under Time options, select 8:00. Under Recurring Options,
select Mon, Tue, Wed, Thu, and Fri. See "Scheduling the backup session" below.
Click OK.
3. Repeat "In the Schedule property page, select the starting date in the calendar and click Add to
open the Schedule Backup dialog box." above and "Under Recurring, select Weekly. Under Time
options, select 8:00. Under Recurring Options, select Mon, Tue, Wed, Thu, and Fri. See
"Scheduling the backup session" below." above to schedule backups at 13:00 and 18:00.
4. Click Apply to save the changes.
Scheduling the backup session
Previewing backup sessions
Preview the backup session using the Data Protector GUI or CLI to test it.
This interactive test does not back up any data. However, as a result of this test, the Backup_
Specification_Name_TEST_FILE file is created on the SAP MaxDB Server system in the default Data
Protector temporary files directory. Delete the file after the test.
Integration Guide
Chapter 13: Data Protector SAP MaxDB integration
HPE Data Protector (9.07) Page 514 of 803
Using the Data Protector GUI
1. In the Context List, click Backup.
2. In the Scoping Pane, expand Backup Specifications and then SAP MaxDB Server. Right-click
the backup specification you want to preview and click Preview Backup.
3. Specify the Backup type and Network load. Click OK.
The message Session completed successfully is displayed at the end of a successful preview.
Using the Data Protector CLI
Execute the following command:
omnib -sapdb_list backup_specification_name -test_bar
What happens during the preview?
1. The sapdbbar program is started, which then starts the Data Protector testbar2 command.
2. Data Protector tests the Data Protector part of the configuration. The following are tested:
l Communication between the SAP MaxDB instance and Data Protector
l The syntax of the backup specification
l If devices are correctly specified
l If the necessary media are in the devices
Starting backup sessions
Interactive backups are run on demand. They are useful for urgent backups or restarting failed backups.
Note: If the backup you want to perform is the first backup after the restore, you must select the
full backup type.
Prerequisites
l To be able to back up MaxDB history files, make sure that the pathname where these files are
located does not contain spaces. If the pathname contains spaces, relocate the history files.
Backup methods
Start a backup of the SAP MaxDB objects selected in the backup specification in any of the following
ways:
l Use the Data Protector GUI.
l Use the Data Protector CLI.
l Use the SAP MaxDB utilities.
Integration Guide
Chapter 13: Data Protector SAP MaxDB integration
HPE Data Protector (9.07) Page 515 of 803
Using the Data Protector GUI
1. In the Context List, click Backup.
2. In the Scoping Pane, expand Backup Specifications, and then SAP MaxDB Integration. Right-
click the backup specification you want to use and click Start Backup.
3. Select the Backup type and Network load. Click OK.
The message Session completed successfully is displayed at the end of a successful backup
session.
Using the Data Protector CLI
Log on to the SAP MaxDB Server system as the SAP MaxDB OS user and execute the following
command:
omnib -sapdb_list ListName [-barmode sapdbmode] [ list_options ] [-preview]
ListName is the name of the backup specification.
sapdbmode specifies the backup type. You can select full, diff, or trans.
For List_options, see the omnib man page.
Example
To start a full backup using an existing SAP MaxDB backup specification called TEST, and to set data
protection to 10 weeks, execute:
omnib -sapdb_list TEST -barmode full -protect weeks 10
Using SAP MaxDB utilities
For a description of the variables listed below, see " Parameter description" on page 518.
1. Create the bsi_env file on the SAP MaxDB Server system.
UNIX systems: Grant the SAP MaxDB OS user read permission for this file.
The file must contain the following lines:
Windows systems:
BACKINT Data_Protector_homebinsapdb_backint
INPUT Data_Protector_program_datatmpinst_name.bsi_in
OUTPUT Data_Protector_program_datatmpinst_name.bsi_out
ERROROUTPUT Data_Protector_program_datatmpinst_name.bsi_err
PARAMETERFILE name_of_backup_spec
TIMEOUT_SUCCESS 900
TIMEOUT_FAILURE 30
UNIX systems:
BACKINT /opt/omni/bin/sapdb_backint
INPUT /var/opt/omni/tmp/inst_name.bsi_in
Integration Guide
Chapter 13: Data Protector SAP MaxDB integration
HPE Data Protector (9.07) Page 516 of 803
OUTPUT /var/opt/omni/tmp/inst_name.bsi_out
ERROROUTPUT /var/opt/omni/tmp/inst_name.bsi_err
PARAMETERFILE SAPDB_PARAMETER
TIMEOUT_SUCCESS 900
TIMEOUT_FAILURE 30
The SAPDB_PARAMETER file should contain the following lines:
OB2BARLIST=name_of_backup_spec
OB2APPNAME=inst_name
OB2BARHOSTNAME=FQDN
2. Log in to the SAP MaxDB database manager as the SAP MaxDB database user by executing:
dbmcli -d inst_name -u username,password
3. In the SAP MaxDB database manager, register the location of the bsi_env file created in "Create
the bsi_env file on the SAP MaxDB Server system." on the previous page of this procedure by
executing:
Windows systems:
dbm_configset -raw BSI_ENV locationinst_name.bsi_env
UNIX systems:
dbm_configset -raw BSI_ENV location/inst_name.bsi_env
4. Create SAP MaxDB media, grouping them under the same name (media_group_name). The
number of created media should equal the parallelism you plan to use for backup. To create a
medium medium_name, execute the following command, depending on the SAP MaxDB version:
l For SAP MaxDB version 7.6:
medium_put media_group_name/medium_namepipe_nametypebackup_type [size [block_
size [overwrite [autoloader [os_command [tool_type]]]]]]
l For other SAP MaxDB versions:
medium_put media_group_name/medium_namepipe_namemedium_typebackup_type
backup_type can be one of the following:
l DATA for full backup
l PAGES for differential backup
l LOG for log backup
tool_type must be the following:
l "BACK" for backup with Backint for SAP MaxDB
When creating SAP MaxDB media for the purpose of a Data Protector backup and restore, the
media group name must begin with the "BACK" string.
Example
The commands below create two media and two pipes (parallelism = 2) in the media group
BACKDP-Data[2].
Integration Guide
Chapter 13: Data Protector SAP MaxDB integration
HPE Data Protector (9.07) Page 517 of 803
Windows systems, SAP MaxDB version 7.6:
medium_put BACKDP-Data[2]/1 
.Pipeinst_name.BACKDP_Data[2].1 PIPE DATA 0 8 
NO NO " " "BACK"
medium_put BACKDP-Data[2]/2 
.Pipeinst_name.BACKDP_Data[2].2 PIPE DATA 0 8 
NO NO " " "BACK"
UNIX systems, SAP MaxDB version 7.6:
medium_put BACKDP-Data[2]/1 
/var/opt/omni/tmp/inst_name.BACKDP_Data[2].1 PIPE 
DATA 0 8 NO NO " " "BACK"
medium_put BACKDP-Data[2]/2 
/var/opt/omni/tmp/inst_name.BACKDP_Data[2].2 PIPE 
DATA 0 8 NO NO " " "BACK"
Windows systems, other SAP MaxDB versions:
medium_put BACKDP-Data[2]/1 
.Pipeinst_name.BACKDP_Data[2].1 PIPE DATA
medium_put BACKDP-Data[2]/2 
.Pipeinst_name.BACKDP_Data[2].2 PIPE DATA
UNIX systems, other SAP MaxDB versions:
medium_put BACKDP-Data[2]/1 
/var/opt/omni/tmp/inst_name.BACKDP_Data[2].1 PIPE DATA
medium_put BACKDP-Data[2]/2 
/var/opt/omni/tmp/inst_name.BACKDP_Data[2].2 PIPE DATA
5. Start the SAP MaxDB utility session by executing:
util_connect
6. Start the backup. The following exemplary command starts the full backup for the media created in
"Create SAP MaxDB media, grouping them under the same name (media_group_name). The
number of created media should equal the parallelism you plan to use for backup. To create a
medium medium_name, execute the following command, depending on the SAP MaxDB version:"
on the previous page of this procedure:
backup_start BACKDP-Data[2] DATA
7. The progress of the session is displayed in the Data Protector Monitor context. For more
information, see "Monitoring sessions " on page 532.
Parameter description
inst_name Name of the instance to be backed up.
name_of_backup_spec Name of the Data Protector backup specification to be used for backup.
username, password Connection string for the SAP MaxDB database user.
Integration Guide
Chapter 13: Data Protector SAP MaxDB integration
HPE Data Protector (9.07) Page 518 of 803
location Location of the bsi_env file.
media_group_name Name of the SAP MaxDB media group.
medium_name Name of the SAP MaxDB medium.
pipe_name Name of the SAP MaxDB pipe.
medium_type Type of the SAP MaxDB medium.
Restore
Restore SAP MaxDB objects in any of the following ways:
l Use the Data Protector GUI. See "Restoring using the Data Protector GUI " on page 522.
l Use the Data Protector CLI. See "Restoring using the Data Protector CLI " on page 523.
l Use the SAP MaxDB utilities. See "Restoring using SAP MaxDB utilities " on page 524.
Restore and recovery overview
This section provides an overview of restore and recovery process with regard to Data Protector
restore and recovery options selection.
For a detailed description of these options, see "SAP MaxDB restore options" on page 528.
At the beginning of a restore session, Data Protector switches the SAP MaxDB database to the Admin
mode. If the database cannot be switched to the Admin mode, an error is issued in the Data Protector
monitor.
Depending on the type of restore and on the selected restore and recovery options, the SAP MaxDB
database can be switched to the following modes after the restore:
l If the Data Protector Recovery option is selected, the database is switched to the Online mode
after the restore.
l If the Data Protector Recovery option is not selected and archive logs have not been restored (if
restore from a full or diff backup session is performed), the database remains in the Admin mode
after the restore.
l If the Data Protector Recovery option is not selected and archive logs have been restored, the
database is, if the restored archive logs allow it, switched to the Online mode. If the database,
however, cannot be switched to the Online mode (because the restored archive logs do not allow it),
it remains in the Admin mode.
There are several scenarios, depending on the backup option Keep archive logs and the recovery
option Use existing archive logs, in which a gap of transactions between the sequence of redo
logs on the SAP MaxDB Server and the restored volumes can occur. When performing recovery (when
the database is switched to the Online mode), SAP MaxDB always checks whether such a gap
exists, regardless of the point in time selected for recovery. If such a gap exists, the recovery is not
performed and the database remains in the Admin mode, unless the existing redo logs are manually
deleted before starting the restore.
Integration Guide
Chapter 13: Data Protector SAP MaxDB integration
HPE Data Protector (9.07) Page 519 of 803
If a full or diff backup session is restored, only the data (no archive logs) from the selected backup
session is restored. The data on the SAP MaxDB Server is overwritten.
If a trans backup session is restored, only the archive logs (no data) from the selected backup session
are restored.
During the restore, the redo logs that existed on the SAP MaxDB Server before the restore are not
deleted during the restore.
When restoring, the existing redo logs on the SAP MaxDB Server can be, depending on the Data
Protector Use existing archive logs option selection (it can be selected only if the Recovery option
is selected), handled as follows:
l If the Use existing archive logs option is selected, the existing archive logs on the SAP MaxDB
Server are applied to the redo logs.
When a transactional backup session is selected for restore, or when it is a part of the needed
restore chain, and the Use existing archive logs option is selected at the same time, the
archive logs from Data Protector media are applied to redo logs. Thereafter, the archive logs on the
SAP MaxDB Server are applied to redo logs.
l If the Use existing archive logs option is not selected, the backed up archive logs on backup
media are applied to the redo logs (if trans backup session is restored), or the redo logs are left intact
together with the existing archive logs on the SAP MaxDB Server (if full or diff backup session is
restored).
Note: The Use existing archive logs option is disabled in case of SAP MaxDB migration,
thus allowing only for the restore of redo logs from the backed up archive logs on backup media
(if trans backup session is restored).
SAP MaxDB restore process
SAP MaxDB archive logs restore process—redo logs details
Integration Guide
Chapter 13: Data Protector SAP MaxDB integration
HPE Data Protector (9.07) Page 520 of 803
If you select a differential or a transactional backup session to be restored, you can set the integration
to:
l Perform a full database restore. In this case, the integration automatically determines the chain of
needed full, differential or transactional backup sessions when performing the restore. After the
restore has finished, the database is, if the Recovery option is selected, switched to the Online
mode.
l Restore only the selected differential or the selected transactional backup session. If the database
is consistent after such a restore and if the Recovery option is selected, it is switched to the Online
mode. Otherwise, the database is left in the Admin mode.
Restoring only the selected trans or diff backup session is useful if the database remains offline or in
the Admin mode after a restore from full backup session, which is then followed by a restore from diff
or trans backup session.
Note: During the restore or migration, the archive logs on the SAP MaxDB Server are never
deleted.
Note: After you perform restore or recovery, the first backup you will perform must be a full backup.
Before you begin
If you intend to restore to another SAP MaxDB instance:
l Install the Data Protector SAP MaxDB integration on the SAP Max DB Server system to which you
want to restore.
l Add the SAP MaxDB client to the Data Protector cell.
l Configure SAP MaxDB users as described in "Configuring SAP MaxDB users" on page 506.
l Configure the instance to which you want to perform the restore. See "Configuring SAP MaxDB
instances" on page 507.
Integration Guide
Chapter 13: Data Protector SAP MaxDB integration
HPE Data Protector (9.07) Page 521 of 803
Note: If you are using the Data Protector GUI, you can configure the instance during the restore
process.
During the restore to another SAP MaxDB instance, the existing data is overwritten and the
existing redo logs are deleted.
Restoring using the Data Protector GUI
1. In the Context List, click Restore.
2. In the Scoping Pane, expand SAP MaxDB Server, expand the client from which the data to be
restored was backed up, and then click the SAP Max DB instance you want to restore.
3. In the Source page, select objects for restore.
Selecting objects for restore
4. To restore SAP MaxDB objects from a specific backup session, right-click the Data item, click
Properties, and specify Backup version in the Properties for Data dialog box.
5. Selecting a Trans or Diff backup session enables you to:
l Perform a full restore of the database (Full restore of database). In this case, the
integration automatically determines the chain of needed full, differential, or transactional
backup sessions.
l Restore only the selected backup session (Restore only this backup).
Restoring only the selected Trans or Diff backup session is useful if the database remains
offline or in the Admin mode after a restore from a full backup session.
To restore SAP MaxDB archive logs, select the Data item and a Trans backup session to restore
from.
Integration Guide
Chapter 13: Data Protector SAP MaxDB integration
HPE Data Protector (9.07) Page 522 of 803
Properties for data
The Configuration item is restored from the same backup session as selected for the Data item,
regardless of what you select for the Configuration item.
6. In the Options page, set the restore and recovery options. For information, see "SAP MaxDB
restore options" on page 528.
7. In the Devices page, select the devices to be used for the restore.
For more information on how to specify devices for a restore, see the HPE Data Protector Help
index: “restore, selecting devices for”.
8. In the Media page, view the media needed for the restore and verify its availability.
9. Click Restore.
10. In the Start Restore Session dialog box, click Next.
11. Specify the Report level and Network load.
Note: Select Display statistical information to view the restore profile messages in the
session output.
12. Click Finish to start the restore.
The statistics of the restore session, along with the message Session completed
successfully is displayed at the end of the session output.
Restoring using the Data Protector CLI
Log on to the SAP MaxDB Server system as the SAP MaxDB OS user and execute the following
command:
omnir -sapdb -barhost ClientName -instance InstanceName
Integration Guide
Chapter 13: Data Protector SAP MaxDB integration
HPE Data Protector (9.07) Page 523 of 803
[-destination ClientName]
[-newinstance DestinationInstanceName]
[-session BackupID]
[-recover [-endlogs | -time: YYYY-MM-DD.hh.mm.ss] [-from_disk]]
[-nochain]
The -barhost option sets the name of the SAP MaxDB Server that was backed up.
The -instance option sets the name of the SAP MaxDB instance that was backed up.
The -session specifies from which backup data (BackupID) to restore. A backup ID is a point in time.
All objects (backup data) created in a backup session have the same backup ID, which is the same as
the session ID of the backup session.
Mirrored objects and objects created in an object copy session have the same backup ID as objects
created in the original backup session. Suppose the media set created in the original backup session no
longer exists, but the media set created in an object copy session still exists. To restore the objects,
you must specify the session ID of the original backup session (that is, the backup ID) and not the
session ID of the object copy session.
The omnir syntax does not let you specify from which object copy to restore if several copies of the
same object exist. This is only possible using the Data Protector GUI by setting the media allocation
priority list.
If this option is not specified, backup data with the latest backup ID is used, regardless of the -endlogs
or the -time option selection.
The -nochain option instructs the integration to restore only the selected or last backup session; the
integration does not restore the whole restore chain of full, differential, and transactional backups.
For descriptions of all other options, see "SAP MaxDB restore options" on page 528. See also to the
omnir man page.
Example
To restore an instance named “inst1” (together with configuration), backed up on an SAP MaxDB
Server named “srv1.company.com” from the last backup session and then perform a recovery until the
end of logs, execute the following command:
omnir -sapdb -barhost srv1.company.com -instance inst1 -recover -endlogs
On how to find information about backup objects to restore from, see "Finding information for restore"
on page 528.
Restoring using SAP MaxDB utilities
Using this integration, it is also possible to run an integrated Data Protector restore of an SAP MaxDB
Server from SAP MaxDB utilities.
To perform a restore to an existing SAP MaxDB Server instance, see "SAP MaxDB restore and
recovery " on the next page.
To migrate an SAP MaxDB instance, see "SAP MaxDB migration" on page 528.
Integration Guide
Chapter 13: Data Protector SAP MaxDB integration
HPE Data Protector (9.07) Page 524 of 803
On how to find information about backup objects to restore from, see "Finding information for restore"
on page 528.
SAP MaxDB restore and recovery
Follow the procedure on the next few pages to restore and recover a database using SAP MaxDB
utilities from existing Data Protector SAP MaxDB backup session(s). In the procedure, the following
conventions are used:
inst_name is the name of the instance to be restored
name_of_backup_spec is the name of the Data Protector backup specification used at backup.
username , password is the connection string for the SAP MaxDB database user created or
identified as described in "Configuring SAP MaxDB users" on page 506.
location is the location of the bsi_env file
media_group_name is the name of the SAP MaxDB media group
medium_name is the name of the SAP MaxDB medium
pipe_name is the name of the SAP MaxDB pipe
medium_type is the type of the SAP MaxDB medium
SessionID is the Data Protector session ID of the session to be restored
Restore
1. Skip this step if the bsi_env file is already present and configured on the SAP MaxDB Server.
On the SAP MaxDB Server create the bsi_env file in a directory of your choice. It must contain
the following lines:
Windows systems:
BACKINT Data_Protector_homebinsapdb_backint
INPUT Data_Protector_program_datatmpinst_name.bsi_in
OUTPUT Data_Protector_program_datatmpinst_name.bsi_out
ERROROUTPUT Data_Protector_program_datatmpinst_name.bsi_err
PARAMETERFILE SAPDB_PARAMETER
TIMEOUT_SUCCESS 900
TIMEOUT_FAILURE 30
UNIX systems:
BACKINT /opt/omni/bin/sapdb_backint
INPUT /var/opt/omni/tmp/inst_name.bsi_in
OUTPUT /var/opt/omni/tmp/inst_name.bsi_out
ERROROUTPUT /var/opt/omni/tmp/inst_name.bsi_err
PARAMETERFILE SAPDB_PARAMETER
TIMEOUT_SUCCESS 900
TIMEOUT_FAILURE 30
The SAPDB_PARAMETER file should contain the following lines:
Integration Guide
Chapter 13: Data Protector SAP MaxDB integration
HPE Data Protector (9.07) Page 525 of 803
OB2BARLIST=name_of_backup_spec
OB2APPNAME=inst_name
OB2BARHOSTNAME=FQDN
2. Login to the SAP MaxDB database manager as the SAP MaxDB database user created or
identified as described in "Configuring SAP MaxDB users" on page 506. On the SAP MaxDB
Server, execute the following command to login:
dbmcli -d inst_name -u username,password
3. In the SAP MaxDB database manager, switch the database to the Admin mode by executing the
following command:
db_admin
4. Skip this step if the location of the bsi_env file is already registered on the SAP MaxDB Server.
Register the location of the bsi_env file as follows:
Windows systems:
dbm_configset -raw BSI_ENV locationinst_name.bsi_env
UNIX systems:
dbm_configset -raw BSI_ENV location/inst_name.bsi_env
5. Skip this step if the SAP MaxDB media and pipes to be used with Data Protector are already
existing on the SAP MaxDB Server.
Note that to restore a Data Protector SAP MaxDB backup session, the number of SAP MaxDB
media and pipes required equals the parallelism value used during the backup session.
Create SAP MaxDB media in an SAP MaxDB media group. Execute the following command for
every medium to be created, depending on the SAP MaxDB version:
l For SAP MaxDB version 7.6:
medium_put media_group_name/medium_namepipe_namemedia_typetypebackup_type
[size [block_size [overwrite [autoloader [os_command [tool_type]]]]]]
l For other SAP MaxDB versions:
medium_put media_group_name/medium_namepipe_namemedia_typebackup_type
backup_type can be one of the following:
l DATA for full backup
l PAGES for differential (diff) backup
l LOG for transactional (trans) backup
tool_type must be the following:
l "BACK" for backup with Backint for SAP MaxDB
When creating SAP MaxDB media and pipes for the purpose of a Data Protector backup and
restore, the media group name must begin with the "BACK" string. The commands below create
two media and two pipes (parallelism = 2) in a media group:
Windows systems, SAP MaxDB version 7.6:
Integration Guide
Chapter 13: Data Protector SAP MaxDB integration
HPE Data Protector (9.07) Page 526 of 803
medium_put BACKDP-Data[2]/1 
.Pipeinst_name.BACKDP_Data[2].1 PIPE DATA 0 8 
NO NO "" "BACK"
medium_put BACKDP-Data[2]/2 
.Pipeinst_name.BACKDP_Data[2].2 PIPE DATA 0 8 
NO NO "" "BACK"
UNIX systems, SAP MaxDB version 7.6:
medium_put BACKDP-Data[2]/1 
/var/opt/omni/tmp/inst_name.BACKDP_Data[2].1 PIPE 
DATA 0 8 NO NO "" "BACK"
medium_put BACKDP-Data[2]/2 
/var/opt/omni/tmp/inst_name.BACKDP_Data[2].2 PIPE 
DATA 0 8 NO NO "" "BACK"
Windows systems, other SAP MaxDB versions:
medium_put BACKDP-Data[2]/1 
.Pipeinst_name.BACKDP_Data[2].1 PIPE DATA
medium_put BACKDP-Data[2]/2 
.Pipeinst_name.BACKDP_Data[2].2 PIPE DATA
UNIX systems, other SAP MaxDB versions:
medium_put BACKDP-Data[2]/1 
/var/opt/omni/tmp/inst_name.BACKDP_Data[2].1 PIPE DATA
medium_put BACKDP-Data[2]/2 
/var/opt/omni/tmp/inst_name.BACKDP_Data[2].2 PIPE DATA
6. Start the SAP MaxDB utility session by executing the following command:
util_connect
7. Start the restore from a Data Protector backup session by executing the following command:
recover_start media_group_namebackup_type EBID "inst_nameSessionID:1 pipe_
name1,inst_nameSessionID:2 pipe_name2[, ...]"
Windows systems:
recover_start BACKDP-Data[2] DATA EBID "inst_nameSessionID:1 .Pipeinst_
name.BACKDP-Data[2].1,TEST SessionID:2 .Pipeinst_name.BACKDP-Data[2].2"
UNIX systems:
recover_start BACKDP-Data[2] DATA EBID "inst_nameSessionID:1
/var/opt/omni/tmp/inst_name.BACKDP-Data[2].1,inst_nameSessionID:2
/var/opt/omni/tmp/inst_name.BACKDP-Data[2].2"
Repeat this step for every session in the required chain of backup sessions.
a. To recover the database until the specified point in time, execute the recover_start
command with the UNTIL clause:
recover_start BACKDP-Archive LOG EBID "inst_name SessionID:1 pipe_
Integration Guide
Chapter 13: Data Protector SAP MaxDB integration
HPE Data Protector (9.07) Page 527 of 803
name1,inst_name SessionID:2 pipe_name2[, ...]" UNTIL yyyymmdd hhmmss
where the yyyymmdd and hhmmss parameters specify which redo log should be applied last.
8. Use one of the commands recover_start and recover_replace, based on the exit code from
the previous execution of recover_start or recover_replace.
For more information, see the SAP MaxDB documentation.
9. If the command recover_start or recover_replace from the previous step returned an exit code
of -8020, and you have already restored all relevant data, execute the following command:
recover_ignore
For more information, see the SAP MaxDB documentation.
SAP MaxDB migration
When performing an SAP MaxDB migration, some additional tasks must first be done in order to
prepare the SAP MaxDB Server or instance. These tasks are described in "Before you begin " on page
521.
Follow the procedure in the section "SAP MaxDB restore and recovery " on page 525 to migrate the
SAP MaxDB database using SAP MaxDB utilities from existing Data Protector SAP MaxDB backup
session(s). When following the mentioned procedure, before executing the recover_start command,
delete the existing redo logs on the SAP MaxDB Server by executing the following command in the
SAP MaxDB database manager:
util_execute clear log
Finding information for restore
To find the information needed for a restore, follow the steps below:
Execute the following Data Protector commands:
l omnidb -sapdb
to get a list of SAP MaxDB objects.
l omnidb -sapdb object_name
to get details on a specific object, including the SessionID.
SAP MaxDB restore options
"SAP MaxDB restore and recovery options" on the next page shows the SAP MaxDB GUI restore and
recovery options.
Integration Guide
Chapter 13: Data Protector SAP MaxDB integration
HPE Data Protector (9.07) Page 528 of 803
SAP MaxDB restore and recovery options
The following are SAP MaxDB specific backup options:
Migration Options
To restore selected SAP MaxDB object to the same SAP MaxDB Server and instance, leave the
migration options as they are. Use the migration options only in case of SAP MaxDB migration (when
restoring to some other SAP MaxDB Server or to some other instance than those that were backed up).
The following are descriptions of the migration options. First the GUI option is given, followed by a
slash (/), CLI equivalent, and then description.
Restore to client / -
destination ClientName
When using the GUI, in the drop-down list, select an SAP MaxDB
Server to which you want to restore the database.
When using the CLI, specify the -destination option and the name
of the SAP MaxDB Server as the ClientName argument.
The selected SAP MaxDB Server must be a part of the Data Protector
cell and must have the Data Protector SAP MaxDB Integration
software component installed.
Restore to instance / -
newinstance
DestinationInstanceName
When using the GUI, you can either:
l Select an instance in the Restore to instance drop-down list. The
drop-down list shows only the instances that are already configured
for use with this integration. See "Configuring SAP MaxDB
instances" on page 507 for information on how to configure an SAP
MaxDB Server for use with this integration.
l Enter the name of an existing instance, not yet configured for use
with this integration. In this case, click on the Settings button to
configure the specified instance.
Integration Guide
Chapter 13: Data Protector SAP MaxDB integration
HPE Data Protector (9.07) Page 529 of 803
When using the CLI, the instance specified as the
DestinationInstanceName argument to the -newinstance option
must already be configured for use with this integration. See
"Configuring SAP MaxDB instances" on page 507 for information on
how to configure an SAP MaxDB Server for use with this integration.
User name and User
group / N/A
On UNIX, you can change the user name and the group name for the
OS system user, under whose account the SAP MaxDB application is
running on the SAP MaxDB Server (for example, the sapdb user in the
sapsys group). By default, the user that started the Data Protector
GUI is set for this option.
When using the CLI, it is not possible to change the user name and
the group name. The same user as used during the backup session is
used.
Force restore if database
is online
Select this option to restore the database even if it is online.
If this option is not selected and the database is online, the restore is
terminated with a warning message and the database is left intact.
Settings / N/A Click this button if the instance you are restoring to is not yet
configured for use with this integration. See "Configuring SAP MaxDB
instances" on page 507 for information on parameters that must be
entered.
When using the CLI, this option is not available. To configure the
instance, use the util_sapdb utility as described in "Configuring SAP
MaxDB instances" on page 507.
Recovery Options
Use the recovery options to recover the database by applying the redo logs until the latest version or
until the specified date and time.
There are several scenarios, depending on the backup option Keep archive logs and the recovery
option Use existing archive logs, in which a gap of transactions between the sequence of redo
logs on the SAP MaxDB Server and the restored volumes can occur. When performing recovery (when
the database is switched to the Online mode), SAP MaxDB always checks whether such a gap
exists, regardless of the point in time selected for recovery. If such a gap exists, the recovery is not
performed and the database remains in the Admin mode, unless the existing redo logs are manually
deleted before starting the restore.
The following are descriptions of the recovery options. First the GUI option is given, followed by a slash
(/), CLI equivalent, and then description.
Recovery / -
recover
When this option is selected, the database is recovered after the restore (it is
switched to Online mode) by applying the redo logs until the latest version (if the
Latest version option is selected) or until the specified date and time (if the Until
date option is selected).
When using this option, make sure that the backup ID selected in the Properties for
Data dialog box (when using GUI) or specified by the -session option (when using
Integration Guide
Chapter 13: Data Protector SAP MaxDB integration
HPE Data Protector (9.07) Page 530 of 803
CLI) will restore enough data for the integration to apply the redo logs until the latest
version or until the specified date and time. For information on how to access the
Properties for Data dialog box, see "In the Source page, select objects for restore."
on page 522. For information on the -session option, see "Restoring using the Data
Protector CLI " on page 523.
When this option is not selected, all other recovery options are disabled and the
following happens after the restore:
l If archive logs are not restored (if restore from a full backup session is performed),
the database remains in the Admin mode after the restore.
l If archive logs are restored, the database is, if the restored archive logs allow it,
switched to the Online mode. If the database, however, cannot be switched to
the Online mode (because the restored archive logs do not allow it), it remains in
the Admin mode.
Latest
version / -
endlogs
Select this option to recover the database until the last log.
When using the CLI, this is the default option.
Until date / -
time: YYYY-
MM-
DD.hh.mm.ss
When using the GUI, select this option to recover the database until the point you
select in the Until date drop-down menu.
When using the CLI, specify the -time: option if you want to recover the database
until the point specified by the YYYY-MM-DD.hh.mm.ss argument.
Note: The selected time is the system time on the system running the Data
Protector GUI or CLI. If the system to be recovered is not in the same time zone
as the system running the Data Protector GUI or CLI, the point of recovery is
adjusted to the local time setting on the system to be restored.
Use existing
archive logs
/ -from_
disk
Select this option to copy the existing archive logs on the SAP MaxDB Server to
SAP MaxDB Server redo logs.
If this option is not selected, the backed up archive logs on backup media are applied
to the redo logs (if trans backup session is restored), or the redo logs are left intact
together with the existing archive logs on the SAP MaxDB Server (if full or diff
backup session is restored).
When a transactional backup session is selected for restore or when it is a part of the
needed restore chain, and the Use existing archive logs option is selected at the
same time, the archive logs from Data Protector media are applied to the redo logs.
Thereafter, the archive logs on the SAP MaxDB Server are applied to redo logs.
Note: The Use existing archive logs option is disabled in case of SAP MaxDB
migration, thus allowing only for the restore of redo logs from the backed up
archive logs on backup media (if trans backup session is restored).
Restoring using another device
You can perform a restore using a device other than that used for the backup.
Integration Guide
Chapter 13: Data Protector SAP MaxDB integration
HPE Data Protector (9.07) Page 531 of 803
Using the Data Protector GUI
For information on how to select another device for a restore using the Data Protector GUI, see the
HPE Data Protector Help index: “restore, selecting devices for”.
Using the Data Protector CLI or SAP commands
If you are restoring using the Data Protector CLI or SAP MaxDB commands, specify the new device in
the file:
Windows systems: Data_Protector_program_dataConfigServercellrestoredev
UNIX systems: /etc/opt/omni/server/cell/restoredev
Use the format:
"DEV 1" "DEV 2"
where DEV 1 is the original device and DEV 2 the new device.
Delete this file after use.
On Windows systems, use the Unicode format for the file.
Monitoring sessions
You can monitor currently running sessions in the Data Protector GUI. When you run an interactive
backup or a restore session, a monitor window shows you the progress of the session. Closing the GUI
does not affect the session.
You can also monitor sessions from any Data Protector client with the User Interface component
installed, using the Monitor context.
On how to monitor a session, see the HPE Data Protector Help index: “viewing currently running
sessions”.
Troubleshooting
This section lists problems you might encounter when using the Data Protector SAP MaxDB
integration.
For general Data Protector troubleshooting information, see the HPE Data Protector Troubleshooting
Guide.
Before you begin
l Ensure that the latest official Data Protector patches are installed. See the HPE Data Protector Help
index: “patches” on how to verify this.
Integration Guide
Chapter 13: Data Protector SAP MaxDB integration
HPE Data Protector (9.07) Page 532 of 803
l See the HPE Data Protector Product Announcements, Software Notes, and References for general
Data Protector limitations, as well as recognized issues and workarounds.
l See http://support.openview.hp.com/selfsolve/manuals for an up-to-date list of supported versions,
platforms, and other information.
Problems
Problem
Data Protector reports the following error during backup or restore:
[Critical] From: OB2BAR_SAPDBBAR@machine.company.com "INSTANCE"
Time: 02/06/04 18:17:18 Error: SAPDB responded with:
-24920,ERR_BACKUPOP: backup operation was unsuccessful
The database was unable to fulfill a request
(-2025, Invalid number of backup devices).
Action
Increase the value of the SAP MaxDB MAXBACKUPDEVS parameter to a value that is greater than or
equal to the value of the Data Protector Parallelism option, or reduce the value of the Data Protector
Parallelism option.
Problem
An SAP MaxDB instance cannot be started after restore
Action
Using the SAP MaxDB db_restartinfo command, check if the instance can be restarted.
l If the instance cannot be restarted, most probably the existing log volumes do not contain enough
data to restart the instance from data volumes. The required differential or transactional backups
might not have been restored.
l If the instance can be restarted, check the SAP MaxDB instance kernel error file for errors.
If there was insufficient space for SAP MaxDB logs at some point of time, logs might have been
corrupted: delete the logs (using the dbmcli util_execute clear log command) or contact SAP
MaxDB or Data Protector support.
Problem
A restore session for restoring data from an object copy gets blocked
Action
Before restarting the restore:
l Increase the number of Disk Agent buffers for the device used for the restore.
l If all objects of the backup are recorded in the IDB, perform the following steps:
a. In the Internal Database context of the Data Protector GUI, search for all objects belonging to
the same backup. The objects are identified by the same backup ID.
Integration Guide
Chapter 13: Data Protector SAP MaxDB integration
HPE Data Protector (9.07) Page 533 of 803
b. Copy each object in a separate object copy session to a separate device, for example a file
library. For each object, use a separate medium with the non-appendable media policy.
c. Set the highest media location priority for the newly created copies.
Problem
SAP MaxDB database is in the histlost state
When the log volumes are initialized (for example, after a restore or recovery), the database is in the
histlost state. Consequently, restore or recovery in this state cannot be performed successfully. For
example, recovery fails with the following error:
Error: SAPDB responded with: -24920,ERR_BACKUPOP: backup operation was unsuccessful
The database was unable to fulfill a request (-9407, System error: unexpected
error).
Action
After a restore or recovery, perform a full backup to start a new backup history. In case this error occurs
during recovery or restore, execute the db_execute clear log command and repeat the restore or
recovery.
Problem
Data Protector reports the following error:
Error: SAPDB responded with:
Error! Connection failed to node (local) for database CLUSTER:
connection refused: x_server not running.
Action
Start the SAP MaxDB x_server. For details, see the SAP MaxDB documentation.
Problem
Data Protector reports the following error:
Error: SAPDB responded with:
-24988,ERR_SQL: sql error
1,database not running.
Action
Start the SAP MaxDB instance. For details, see the SAP MaxDB documentation.
Problem
Data Protector reports the following error:
Error: SAPDB responded with:
-24988,ERR_SQL: sql error1,utility session is already in use.
Integration Guide
Chapter 13: Data Protector SAP MaxDB integration
HPE Data Protector (9.07) Page 534 of 803
Action
Some other user is connected to the SAP MaxDB instance and is performing administrative tasks
(utility session). Such SAP MaxDB tasks are of the "Utility" type and can be displayed using the dbmcli
show task command. Finish these tasks.
Problem
Data Protector reports the following error:
Error: SAPDB responded with:
-24950,ERR_USRFAIL: user authorization failed.
Action
Reconfigure the SAP MaxDB instance as described in the section "Configuring SAP MaxDB
instances" on page 507.
Problem
Data Protector reports the following error during backup or restore:
Error: SAPDB responded with:
-24920,ERR_BACKUPOP: backup operation was unsuccessful
The backup tool was killed with -1 as sum of exit codes.
The database request ended with code 0.
Action
Set the TimeoutSuccess environment variable on the Cell Manager by executing the following
command:
util_cmd -putopt SAPDB SAPDB_instance TimeoutSuccess 1000 -sublist Environment
For more information, see the util_cmd man page.
You can also set the TimeoutSuccess environment variable using the Data Protector GUI. Select the
backup specification in the Scoping Pane, then right-click the SAP MaxDB instance object in the
Results Pane under the Source tab and select the Set Environment Variables from the pop-up menu.
SAP MaxDB cluster-related troubleshooting
In a cluster environment, the environment variable OB2BARHOSTNAME must be defined as the name of
the cluster virtual system before performing some procedures executed from the command line (on the
client). The OB2BARHOSTNAME variable is set as follows:
Windows systems
set OB2BARHOSTNAME=VirtualSystemName
UNIX systems
export OB2BARHOSTNAME=VirtualSystemName
Integration Guide
Chapter 13: Data Protector SAP MaxDB integration
HPE Data Protector (9.07) Page 535 of 803
Page 536 of 803HPE Data Protector (9.07)
Integration Guide
Chapter 13: Data Protector SAP MaxDB integration
Chapter 14: Data Protector SAP HANA
Appliance integration
Introduction
This chapter provides information specific to the Data Protector SAP HANA Appliance integration
(SAP HANA integration). It describes the concepts you need to understand and the procedures you
need to follow to successfully back up and restore SAP HANA Appliance objects (SAP HANA
objects). For general SAP HANA Appliance information, see the SAP HANA documentation. For
general Data Protector information and information related to the Data Protector filesystem backup
functionality that must be used to back up and restore SAP HANA configuration files, see the HPE
Data Protector Help.
Data Protector integrates with SAP HANA Appliance to offer online backup of SAP HANA Appliance
instances (SAP HANA instances). You can back up the following entities using the Data Protector
SAP HANA integration:
l SAP HANA database
l SAP HANA redo logs
On the other hand, you can back up SAP HANA configuration files only using the Data Protector
filesystem backup functionality.
During the backup, the database must be online, meaning it can be actively used.
Data Protector offers backups of the following types:
Backup types
Full This is backup of a complete SAP HANA database. A corresponding
session backs up entire database contents.
In SAP HANA terminology, this backup type is referred to as data area
backup.
Trans This is backup of SAP HANA redo logs. A corresponding session backs
up the redo logs.
In SAP HANA terminology, this backup type is referred to as log area
backup.
Incremental This backup stores the last modified data backup. It either stores the last
data backup or the last delta backup (incremental or differential).
Differential This backup store all the data changed since the last full data backup.
HPE Data Protector (9.07) Page 537 of 803
For information on the available target locations to restore SAP HANA objects to (original as opposed
to different Data Protector SAP HANA client, original as opposed to different SAP HANA instance on
the same client), see the SAP HANA Administration Guide and other items of the SAP HANA
documentation set.
For more information on the SAP HANA objects deleted from the Data Protector IDB, see the
notification saved in the log file at the following location:
/var/opt/omni/log/saphana.log
As part of the restore process, you can also recover the SAP HANA database either to the state at a
specific point in time or to the latest state recreated using the available redo logs.
Current implementation of the Data Protector SAP HANA integration does not include a conventional
Data Protector application integration agent. In only enables you to use Data Protector to:
l Define which data needs to be backed up, how it should be backed up, and where the backup
images should be stored—by configuring SAP HANA backup specifications in the Data Protector
GUI
l Monitor progress of the Data Protector SAP HANA backup and restore sessions
l List SAP HANA objects backed up by Data Protector and their corresponding sessions
Timing aspects of the backup and restore processes (for example, when the backup sessions are
started and when and where the data is restored to) as well as the database recovery options are
governed by the SAP HANA Appliance itself. You can only define and control them from the SAP
HANA Appliance GUI (SAP HANA Studio), SAP HANA Cockpit, DBA Cockpit or CLI (the SAP HANA
hdbsql command-line utility).
Integration concepts
Data Protector integrates with SAP HANA Appliance using the SAP HANA Integration component,
which provides the Data Protector implementation of the SAP HANA backint agent.
"SAP MaxDB integration architecture" on page 504 shows the architecture of the Data Protector SAP
HANA integration.
Integration Guide
Chapter 14: Data Protector SAP HANA Appliance integration
HPE Data Protector (9.07) Page 538 of 803
SAP HANA integration architecture
The Data Protector SAP HANA backint agent consists of the saphana_backint binary file that acts as
an interface between Data Protector and the SAP HANA Appliance backup and restore functionality.
Both SAP HANA database and SAP HANA redo logs are backed up and restored as streams.
Integration limitations
l Data Protector backup specifications for transactional backup cannot be configured.
A transactional backup is always implicitly performed first whenever a full backup session is
invoked from an SAP HANA Appliance user interface.
l Database copy for multi-tenant database is not supported.
Integration Guide
Chapter 14: Data Protector SAP HANA Appliance integration
HPE Data Protector (9.07) Page 539 of 803
l Partial backup is not supported.
l Data Protector does not provide means of starting SAP HANA backup and restore session from its
own interface.
l Previews of SAP HANA backup and restore sessions are not available.
Configuring the integration
Before configuring the Data Protector SAP HANA integration, check the prerequisites first.
Prerequisites
l Your SAP HANA Appliance must be correctly installed and configured.
l For a list of versions, platforms, and devices supported by Data Protector, and other related
information, see the latest support matrices at
http://support.openview.hp.com/selfsolve/manuals.
l For information on installing, configuring, and using SAP HANA Appliance, see the SAP HANA
documentation.
l Data Protector must be correctly installed. For instructions on how to install Data Protector to
integrate it with your SAP HANA Appliance, see the HPE Data Protector Installation Guide.
l Data Protector backup devices and Data Protector backup media must be configured according to
your SAP HANA backup policy needs.
l The SAP HANA operating system user account that you choose for running SAP HANA backup and
restore sessions must have a corresponding Data Protector user configured in the Data Protector
admin or operator user group.
Configuration steps
In scope of configuration of the SAP HANA instances for Data Protector backup, you need to:
l Link the Data Protector implementation of the backint agent with your SAP HANA Appliance.
l Adjust SAP HANA backup settings for the redo logs as to use the backint interface instead of plain
files for backup storage.
l Optionally, set the global (CS) MaxObjectsPerBackupSession environment variable to limit the
number of objects connected to the same backup session. Valid values are 1 through 223, with the
default being 223. If the MaxObjectsPerBackupSession value reaches 223, backup continues in a
new session.
Linking Data Protector backint agent with SAP HANA Appliance
Perform the following:
1. Log on to the SAP HANA system and open a Terminal window.
2. This step depends on your SAP HANA Appliance environment.
Integration Guide
Chapter 14: Data Protector SAP HANA Appliance integration
HPE Data Protector (9.07) Page 540 of 803
Single–server SAP HANA environment:
Change current directory to InstallationPath/InstanceID/global/hdb where
InstallationPath is the path to the installation directory (for example, /usr/sap) and
InstanceID is the identifier of your SAP HANA instance (for example, H95).
cd InstallationPath/InstanceID/global/hdb
Distributed SAP HANA environment:
Change current directory to SharedInstallationPath/InstanceID/global/hdb where
SharedInstallationPath is the path to the directory with shared installation data (for example,
/hana/shared) and InstanceID is the identifier of your SAP HANA instance (for example, H95).
Execute the command:
cd SharedInstallationPath/InstanceID/global/hdb
3. Locate the subdirectory /opt. If it does not exist, create it by executing the command:
mkdir opt
4. Create a symbolic link to the Data Protector implementation of the backint agent. Execute the
commands:
cd opt
ln -s /opt/omni/lbin/saphana_backint hdbbackint
You can verify that you properly linked the backint agent in SAP HANA Studio by inspecting the
Backint Agent option in the Backup > Configuration > Backint Settings context.
Adjusting SAP HANA backup settings for redo logs
Perform the following:
1. Launch SAP HANA Studio.
2. In the scoping pane, expand any SAP HANA instance and select Backup.
3. In the main pane, select the Configuration tab, and expand Backint Settings.
4. Under Log Backup Settings, select Backint for the Destination Type option. Make sure the option
Enable Automatic Log Backup is selected.
5. Switch to the Administration Console view.
6. In the scoping pane, double-click any SAP HANA instance.
7. In the main pane, select the Configuration tab, and expand the global.ini tree.
8. Expand the persistence subtree, and make sure the value of the log_mode parameter is normal.
9. From the File menu, select Save.
Backup
The Data Protector SAP HANA integration provides online backup of the SAP HANA database and the
SAP HANA redo logs. The backup scope is defined when starting a backup session from an SAP
HANA Appliance user interface. See " Backup types" on page 537.
Note: For information about data that needs to be backed up in scope of SAP HANA configuration
Integration Guide
Chapter 14: Data Protector SAP HANA Appliance integration
HPE Data Protector (9.07) Page 541 of 803
files backup and their location, see the SAP HANA documentation.
Creating backup specifications
To create an SAP HANA backup specification, proceed as follows:
1. Launch the Data Protector GUI.
2. In the Context List, click Backup.
3. In the Scoping Pane, expand Backup Specifications, right-click SAP HANA Server, and select
Add Backup.
4. In the Create New Backup dialog box, select the Blank SAP HANA Backup template. Click
OK.
5. From the Client drop-down list, select :
l The SAP HANA system
(if your SAP HANA Appliance is a single-server environment)
l The SAP HANA master host with the configured name server role MASTER1
(if your SAP HANA Appliance is a distributed environment; for instructions on how to determine
the SAP HANA system with this role, see the SAP HANA documentation)
In the Application database text box, enter the name of the SAP HANA instance that you want
to back up.
In the Username and Group/Domain name text boxes, enter the appropriate SAP HANA user
account. For more information, press F1.
Click Next.
6. Leave the only available object selected, and click Next.
Integration Guide
Chapter 14: Data Protector SAP HANA Appliance integration
HPE Data Protector (9.07) Page 542 of 803
Configuring an SAP HANA backup
7. Select the backup devices to use for the backup session. If needed, change their ordering and
adjust load balancing and object mirroring.
To specify device options, right-click the device and select Properties to open the Device
Properties dialog box, where you can modify device-specific options. When done, click OK.
Tip: For the best restore performance of the SAP HANA redo logs, it is recommended to set
the device Concurrency option to 1 in a backup specification used for log backup.
Click Next.
8. Under Backup Specification Options, enter optional description of you backup specification and
click Advanced to adjust general backup specification options.
Under Common application options, click Advanced to adjust integration backup options. For
more information, press F1.
Click Next.
9. Click Save as.
10. In the Save Backup As dialog box, enter a name for you backup specification in the Name text
box. From the Group drop-down list, select a backup specification group.
11. Click OK to save the backup specification.
Tip: You can keep Data Protector SAP HANA backup specifications better organized by
saving them in the same dedicated Data Protector backup specification group that you create
yourself.
12. Create a backup specification for log files with different drive.
Tip:
Integration Guide
Chapter 14: Data Protector SAP HANA Appliance integration
HPE Data Protector (9.07) Page 543 of 803
l This backup specification is only optional. It is useful for different devices for data backup
and log backup to avoid device locking during backup or restore.
l Two backup specifications are required for data and logs files. Select different devices for
data and log backup specifications. But select same files for data and log backup
specifications.
l For tenant database, no need to create separate backup specifications. It uses the same
backup specifications of system database data and log backup.
Creating Data Protector parameter files for SAP HANA
To enable successful execution of SAP HANA backup and restore sessions, you need to further define
a few Data Protector parameters, and make them available to your SAP HANA Appliance. Proceed as
follows:
1. Start a plain text editor and compose the following lines with parameter configuration:
OB2BARLIST='BackupSpecificationName';
OB2BARHOSTNAME='SystemName';
BackupSpecificationName is the name of the SAP HANA backup specification and
SystemName is the string that you selected from the Client drop-down list when configuring the
backup specification.
An example of a properly configured parameters is as follows:
OB2BARLIST='sap_hana_backup';
OB2BARHOSTNAME='hanasys.company.com';
2. Create two parameter files for data and log file backup specifications. In OB2BARLIST parameter
mention the data or log file backup specifications.
Tip: This backup specification is only optional. It is useful for different devices for data and log
backup to avoid device locking during backup or restore.
3. Save the file to the following directory, depending on your SAP HANA Appliance environment:
Single–server SAP HANA environment:
InstallationPath /InstanceID/global/hdb/opt/hdbconfig where InstanceID is the
identifier of your SAP HANA instance (for example, H95)
An example of a full pathname of the parameter file in a single-server SAP HANA environment is
/usr/sap/H95/global/hdb/opt/hdbconfig/data_protector.par.
Distributed SAP HANA environment:
SharedInstallationPath /InstanceID/global/hdb/opt/hdbconfig where
SharedInstallationPath is the path to the directory with shared installation data (for example,
/hana/shared) and InstanceID is the identifier of your SAP HANA instance (for example, H95)
4. Launch SAP HANA Studio.
5. In the scoping pane, expand any SAP HANA instance and select Backup.
6. In the main pane, select the Configuration tab, and expand Backint Settings.
Integration Guide
Chapter 14: Data Protector SAP HANA Appliance integration
HPE Data Protector (9.07) Page 544 of 803
The /opt/omni/lbin/saphana_backint value of the Backint Agent option denotes a properly
linked Data Protector backint agent.
7. Under Backint Settings > Data Backup, enter the full pathname of the parameter file in the
Backint Parameter File text box.
8. Under Backint Settings > Unselect the checkbox Use same parameter file for both data
backup and log.
Tip: This backup specification is only optional. It is useful for different devices for data and log
backup to avoid device locking during backup or restore.
9. Under Backint Settings > Log Backup, enter the full pathname of the parameter file in the Backint
Parameter File text box.
10. From the File menu, select Save.
Tip: For tenant database, no need to create separate backup specifications. It uses the same
backup specifications of system database data and log backup.
Modifying backup specifications
For information on modifying your SAP HANA backup specifications, see the HPE Data Protector Help
index: “backup specifications, modifying”.
Starting backup sessions
With current implementation of the Data Protector SAP HANA integration, you can only use one of the
SAP HANA user interfaces to start Data Protector SAP HANA backup sessions: SAP HANA Studio,
SAP HANA Cockpit, DBA Cockpit or the hdbsql command-line utility. You can also perform tenant
database backup. From SAP HANA SPS 9 onwards you can perform the incremental and differential
backups.
Prerequisites
l Database of the SAP HANA instance selected for backup must be online.
For instructions on how to start a session for backing up an SAP HANA database and how to configure
and adjust settings for the periodic backup of SAP HANA redo logs, see the SAP HANA Administration
Guide and other items of the SAP HANA documentation set.
Instruct SAP HANA Appliance to use the backint interface instead of plain files for backup storage. For
this purpose, select Backint for the Destination Type option on the Specify Backup Settings page of
the backup wizard.
SAP HANA backup catalog
SAP HANA backup catalog is done on every new backup of data, log or snapshot.
Backup catalog is a separate backup which is written to the same location where the log backups are
stored.
Integration Guide
Chapter 14: Data Protector SAP HANA Appliance integration
HPE Data Protector (9.07) Page 545 of 803
In case of file-based backup, the data is stored in the configured folder. In HANA backup console,
backups of the catalog are under log backup type. The source type catalog and log names appear as
log_backup_0_0_0_0.
If backint is configured for logs then session outputs appear as log_backup_0_0_0_0.
Restore
The Data Protector SAP HANA integration provides restore of the SAP HANA database and the SAP
HANA redo logs. The restore scope is defined when starting a recovery session from an SAP HANA
Appliance user interface. The Data Protector SAP HANA integration provides the restore of the
particular tenant database and provides copy of the SAP HANA database to another SAP HANA
database.
Tip: SAP HANA Copy database using third party backint is not supported for Tenant database.
Note: For information about data that needs to be restored in scope of SAP HANA configuration
files restore and where, see the SAP HANA documentation.
Finding information for restore
To find the information needed for restoring your SAP HANA data, use the Data Protector omnidb –
saphana [Client:Set] command. The command retrieves a list of SAP HANA objects backed up by
Data Protector and their corresponding sessions. For details, see the omnidb reference page in the
HPE Data Protector Command Line Interface Reference or the omnidb man page.
Starting restore and recovery sessions
With current implementation of the Data Protector SAP HANA integration, you can only use one of the
SAP HANA user interfaces to start Data Protector SAP HANA restore or recovery sessions: SAP
HANA Studio or the hdbsql command-line utility.
Prerequisites
l Database of the target SAP HANA instance must be offline.
SAP HANA Studio can automatically take the database offline when a restore session is initiated. In
contrast, before using the hdbsql command-line utility for restoring or recovering an SAP HANA
database, you need to take the database offline manually.
For instructions on how to start a Data Protector session for restoring an SAP HANA database, how to
perform database recovery, and how to specify other restore options, see the SAP HANA
Administration Guide and other items of the SAP HANA documentation set.
While the recovery wizard of SAP HANA Studio considers the backint interface as the restore source
for the SAP HANA database by default, you need to instruct SAP HANA Appliance to use the backint
interface also as the source for restoring the redo logs. For this purpose, select the Third-Party
Backup Tool (Backint) option on the Other Settings page of the recovery wizard.
Integration Guide
Chapter 14: Data Protector SAP HANA Appliance integration
HPE Data Protector (9.07) Page 546 of 803
Restoring using another device
You can perform a restore using a device other than that used for the backup.
Using the Data Protector GUI
For information on how to select another device for a restore using the Data Protector GUI, see the
HPE Data Protector Help index: “restore, selecting devices for”.
Using the Data Protector CLI or SAP commands
If you are restoring using the Data Protector CLI or SAP HANA commands, specify the new device in
the file:
Windows systems: Data_Protector_program_dataConfigServercellrestoredev
UNIX systems: /etc/opt/omni/server/cell/restoredev
Use the format:
"DEV 1" "DEV 2"
where DEV 1 is the original device and DEV 2 the new device.
Delete this file after use.
On Windows systems, use the Unicode format for the file.
Note: Customer-specific configuration files are not essential to perform database recovery. They
are not backed up. For more information on backing up Customer-Specific Configuration files, see
SAP HANA Administration Guide.
Recovering a system to a different machine and SystemID (SID)
Prerequisites
l Use the Data Protector 9.04 or a newer version.
l Backup the data and logs to the Data Protector backint.
Procedure
1. Create the Backint parameter files with source and target SID.
In the Configuration tab > Backint Settings, proceed as follows:
l File naming format: <prefix>_<sid>.utl
l OB2BARHOSTNAME='<hostname>' this is the source hostname.
l OB2BARLIST='<barlist name>' this parameter is required for backups.
l Configure the Backint parameter files:
Integration Guide
Chapter 14: Data Protector SAP HANA Appliance integration
HPE Data Protector (9.07) Page 547 of 803
/hana/shared/<sid>/global/hdb/opt/hdbconfig/dp_$(SAPSYSTEMNAME).utl
/hana/shared/<sid>/global/hdb/opt/hdbconfig/dplog_$(SAPSYSTEMNAME).utl
2. In SAP HANA Administration Console, click RES (SYSTEMS) > Backup and Recovery >
Recovery Systems. SAP Start Service Logon (HAN) dialog box appears.
3. Specify login credentials:
l In the User Name field: Enter <sid>adm
Here, <sid> refers to the system number which varies for different systems.
l In the Password field: Enter the password.
4. SAP HANA shuts down.
5. Specify the recovery type in Recovery of System RES wizard. Click Next.
6. Enable Backint System Copy and enter the Source System <sid>.
7. Data Protector restores Backup catalog.
8. Select the desired backup.
9. In Recovery of System RES > Other Settings, enable the following options:
l In Check Availability of Delta and Log Backups, select Third-Party Backup Tool (Backint)
l In Initialize Log Area, select Initialize Log Area
l In Use Delta Backups, select Use Delta Backups (Recommended)
Click Next.
10. Recovery process begins. Once completed, click Close.
Recovering a system to different machine and same SystemID
(SID)
Prerequisites
Data and logs are backed up to Data Protector backint.
Procedure
1. Create the Backint parameter files.
l File naming format: <anything>.utl
l Content of files: OB2BARHOSTNAME='<source hostname>'
2. Configure the Backint parameter files in Backint Settings.
3. In SAP HANA Administration Console, click RES (SYSTEMS) > Backup and Recovery >
Recovery Systems. SAP Start Service Logon (HAN) dialog box appears.
4. Specify login credentials:
Integration Guide
Chapter 14: Data Protector SAP HANA Appliance integration
HPE Data Protector (9.07) Page 548 of 803
l In the User Name field: Enter <sid>adm
Here, <sid> refers to the system number which varies for different systems.
l In the Password field: Enter the password.
5. SAP HANA shuts down.
6. Specify the recovery type in Recovery of System RES wizard. Click Next.
7. Data Protector restores Backup catalog.
8. Select the desired backup.
9. In Recovery of System RES > Other Settings, enable the following options:
l In Check Availability of Delta and Log Backups, select Third-Party Backup Tool (Backint)
l In Initialize Log Area, select Initialize Log Area
l In Use Delta Backups, select Use Delta Backups (Recommended)
Click Next.
10. Recovery process begins. Once completed, click Close.
Note:
l SAP HANA installed on different path do not affect the recovery as it creates a soft link
/usr/sap/<sid>/SYS/global which points to proper global location.
l After recovery to different machine and same <sid>, modify the parameter files and check if the
new backup works.
l After recovery to different machine, the next backup must be a full data backup.
Recovering a system to same SystemID without catalog
Procedure
1. Create the Backint parameter files with source and target sid.
l File naming format: <anything>.utl
l OB2BARHOSTNAME='<source hostname>'
2. Configure the Backint parameter files in Backint Settings.
3. In SAP HANA Administration Console, click RES (SYSTEMS) > Backup and Recovery >
Recovery Systems. SAP Start Service Logon (HAN) dialog box appears.
4. Specify login credentials:
l In the User Name field: Enter <sid>adm
Here, <sid> refers to the system number which varies for different systems.
l In the Password field: Enter the password.
5. SAP HANA shuts down.
Integration Guide
Chapter 14: Data Protector SAP HANA Appliance integration
HPE Data Protector (9.07) Page 549 of 803
6. Specify the recovery type in Recovery of System RES wizard.
7. Specify the backup without a catalog.
8. Specify the destination type backint and backup prefix to restore.
Note: You can find the backup in DP session output (for example, PIPE
"/usr/sap/HAN/SYS/global/hdb/backint/DP_DATA_BACKUP_databackup_0_1"...its DP_
DATA_BACKUP)
9. Select the desired backup.
10. In Recovery of System RES > Other Settings, enable the following options:
l In Check Availability of Delta and Log Backups, select Third-Party Backup Tool (Backint)
l In Initialize Log Area, select Initialize Log Area
l In Use Delta Backups, select Use Delta Backups (Recommended)
11. Recovery process begins. Once completed, click Close.
Monitoring sessions
You can monitor currently running Data Protector sessions in the Monitor context of the Data Protector
GUI. The Results Pane shows you the progress of the selected session. Closing the GUI does not
affect the session.
For monitoring the sessions running in a Data Protector cell or in all cells that are part of a Data
Protector Manager-of-Managers environment, you can use any system with the Data Protector User
Interface or Manager-of-Managers User Interface component installed, respectively.
For more information, see the HPE Data Protector Help index: “viewing currently running sessions”.
Troubleshooting
This section lists problems you might encounter when using the Data Protector SAP HANA integration.
For general Data Protector troubleshooting information, see the HPE Data Protector Troubleshooting
Guide.
Before you begin
l Ensure that the latest Data Protector patches are installed. For information on how to verify this, see
the HPE Data Protector Help index: “patches”.
l For general Data Protector limitations as well as recognized issues and workarounds, see the HPE
Data Protector Product Announcements, Software Notes, and References.
l For an up-to-date list of supported versions, platforms, and other information, see
http://support.openview.hp.com/selfsolve/manuals.
Integration Guide
Chapter 14: Data Protector SAP HANA Appliance integration
HPE Data Protector (9.07) Page 550 of 803
Problems
Problem
Backup session fails in a distributed SAP HANA environment
When a session for backing up a database or the corresponding redo logs is invoked from SAP HANA
Studio in a distributed SAP HANA environment, the session fails and reports the following error:
Backup of system InstanceID failed.
Backup could not be completed, Backint cannot execute
PathnameOfSymbolicLinkToBackintAgent, No such file or directory (2)
A possible cause is the missing Data Protector SAP HANA Integration component on some SAP
HANA systems.
Action
Install the Data Protector SAP HANA Integration component on all SAP HANA systems where it is
missing, and restart the session.
Problem
Recovery session fails with a log error
SAP HANA reports the following error during recovery:
RECOVER DATA finished with error:
recovery could not be completed, volume <volumeID>, reached log position <LSN>,
A log segment in the log backup for service '<serviceName>' at '<backupID>' could
not be found, volume id '<volumeID>', state 'end of log reached'
This failure may be caused due to the broken restore chain.
Action
You can perform one of the following actions:
l Use the Clear Log feature. It ensures that only log entries in the log backups are recovered. For more
information, see the SAP HANA Administration Guide.
l Restore to a specific log position, which is identified by the LSN in the aforementioned error
message.
Problem
SAP HANA backup or restore fails in SAP HANA Studio
When SAP HANA backup or restore is started from SAP HANA Studio, the backup or restore fails
immediately. As the Data Protector session does not start, you cannot identify the problem.
Action
You can perform the following actions:
Integration Guide
Chapter 14: Data Protector SAP HANA Appliance integration
HPE Data Protector (9.07) Page 551 of 803
l Verify that you have properly linked the backint agent in SAP HANA Studio by inspecting the
Backint Agent option in the Backup > Configuration > Backint Settings context.
l Verify that the user performing the SAP HANA backup or restore is added to the Data Protector user
list.
For more information, see "Configuring the integration " on page 540.
Problem
The Data Protector SAP HANA parallel backup session may fail
The Data Protector SAP HANA parallel backup session fails with the following error message:
|Major| From: OB2BAR_SAPHANA_BACKINT@<hostname> "" Time:<Date>>Time>
Aborting connection to BSM. Abort code -2.
Action
Set the SAP HANA variable max_log_backup_group_size to 1 in the global.ini file.
Problem
SAP HANA hdbbackint ends abnormally with error messages.
After upgrading to Data Protector 9.03, the hdbbackint ends abnormally leading to postponed sessions
and logs with the following error messages:
[Major] From: OB2BAR_SAPHANA_BACKINT@<hostname> "" Time: <Date><Time> Aborting
connection to BSM. Abort code 2.
or
[Major] From: BSM@<hostname> "" Time: <Date><Time> |61:1005| Got unexpected close
from OB2BAR Backup DA on <ip_address>.
Action
Set the backint_response_timeout SAP HANA parameter to 600 seconds (10 minutes). This is the
default timeout.
Note: You can adjust the timeout by editing the backint_response_timeout parameter in the
global.ini file.
Problem
Error in SAP HANA
No data backups found
Error in DP
#NOTFOUND "/usr/sap/HAN/SYS/global/hdb/backint/log_backup_0_0_0_0"
Action
Verify the correct hostname OB2BARHOSTNAME in the parameter file.
Integration Guide
Chapter 14: Data Protector SAP HANA Appliance integration
HPE Data Protector (9.07) Page 552 of 803
Problem
Error in SAP HANA
failed: <Date> <Time> <Date><Time> P020466 153128bc851 ERROR RECOVERY INQUIRE finished
with error: [449] recovery strategy could not be determined, [110507] Backint
exited with exit code 1 instead of 0.
console output: 15# ##[139:220]# /usr/sap/HAN/SYS/global/hdb/opt/hdbbackint#, [110514]
Backint terminated successfully without connect
Error in DP
Environment variable OB2BARHOSTNAME is not set.
Action
Check if the parameter file exists and hostname OB2BARHOSTNAME is set to SAP HANA
hostname.
Integration Guide
Chapter 14: Data Protector SAP HANA Appliance integration
HPE Data Protector (9.07) Page 553 of 803
Page 554 of 803HPE Data Protector (9.07)
Integration Guide
Chapter 14: Data Protector SAP HANA Appliance integration
HPE Data Protector (9.07)
Part 4: Sybase and Network Data
Management Protocol Server
This part of the guide describes ways to configure and use the following:
l Sybase Server integration
l Network Data Management Protocol Server integration
l NetApp SnapManager solution
Chapter 15: Data Protector Sybase Server
integration
Introduction
This chapter explains how to configure and use the Data Protector Sybase Adaptive Server (Sybase
Server) integration. It describes concepts and methods you need to understand to back up and restore
Sybase databases.
Data Protector offers interactive and scheduled backups of the following types:
Backup types
Full Backs up all selected Sybase databases and transaction logs.
Trans Backs up changes made to the transaction logs since the last backup of
any type.
During backup, the database is online and actively used.
Sybase databases are restored using the isql utility. You can restore a database:
l To a specific point in time
l To a new database
l To another Sybase instance
This chapter provides information specific to the Data Protector Sybase Server integration. For general
Data Protector procedures and options, see the HPE Data Protector Help.
Integration concepts
Data Protector integrates with Sybase Backup Server through the Data Protector Database Library
based on a common library called Data Protector BAR (Backup And Restore). The Data Protector
Database Library channels communication between the Data Protector Session Manager, and, via the
Sybase Backup Server API, the Sybase Server isql utility. "Sybase integration architecture" on the
next page shows the architecture of the Data Protector Sybase integration.
HPE Data Protector (9.07) Page 556 of 803
Sybase integration architecture
Legend
SM Data Protector Session Manager: Backup Session Manager during
backup and Restore Session Manager during restore.
API Sybase Backup Server Application Programming Interface.
Database Library A set of Data Protector executables that enable data transfer between the
Sybase Backup Server and Data Protector.
MA Data Protector General Media Agent.
Backup Specification A list of objects to be backed up, backup devices, and options to be used.
IDB The Data Protector Internal Database.
The isql utility sends backup and restore commands (issued through the Data Protector GUI or CLI, or
the Sybase isql command line interface) to Sybase Backup Server, initiating data transfer between
Sybase databases and Data Protector media.
While Sybase Backup Server is responsible for read/write operations to disk, Data Protector manages
devices and media used for backup and restore.
Data Protector CLI commands
Execute the Data Protector CLI commands from the following directories:
Integration Guide
Chapter 15: Data Protector Sybase Server integration
HPE Data Protector (9.07) Page 557 of 803
Windows systems: Data_Protector_homebin
UNIX systems:
Command Directory
testbar opt/omni/bin
omnigetmsg opt/omni/lbin
util_sybase.pl
For other command locations, see the omniintro reference page in the HPE Data Protector Command
Line Interface Reference or the omniintro man page.
To execute the commands, you must have appropriate Data Protector user rights. For information, see
the HPE Data Protector Help index: “user groups” and “adding users”.
If the names of the database or database instances are in a non-ASCII encoding, set the OB2_CLI_
UTF8 environment variable to 1 to enable unicode output of the Data Protector Sybase CLI utilities. The
terminal application must also use a UTF-8 locale.
Configuring the integration
You need to configure Sybase users and every Sybase Adaptive Server instance (Sybase instance)
you intend to back up from or restore to.
Prerequisites
l Ensure that you have correctly installed and configured Sybase Server.
l For supported versions, platforms, devices, and other information, see the HPE Data Protector
Product Announcements, Software Notes, and References or
http://support.openview.hp.com/selfsolve/manuals.
l For information on the Sybase Server, see the Adaptive Server Enterprise System Administration
Guide and Adaptive Server Enterprise Installation and Configuration Guide.
Every Sybase instance and its default Sybase Backup Server must be configured on the same
system.
l Ensure that you have correctly installed Data Protector. On how to install the Data Protector Sybase
integration in various architectures, see the HPE Data Protector Installation Guide.
Every Sybase Server system you intend to back up from or restore to must have the Data Protector
Sybase Integration component installed.
Before you begin
l Configure devices and media for use with Data Protector.
l To test whether the Sybase Server system and the Cell Manager communicate properly, configure
and run a Data Protector filesystem backup and restore on the Sybase Server system.
Integration Guide
Chapter 15: Data Protector Sybase Server integration
HPE Data Protector (9.07) Page 558 of 803
Cluster-aware clients
Configure Sybase instances only on one cluster node, since the configuration files reside on the Cell
Manager.
If you intend to use the Data Protector CLI, set the Data Protector environment variable
OB2BARHOSTNAME to the virtual server name.
Configuring Sybase users
On UNIX systems, add user root and the Sybase Server administrator (the owner of the isql utility) to
the Data Protector admin or operator user group. For information, see the HPE Data Protector Help
index: “adding users”.
This chapter assumes that the Sybase Server administrator is user sybase in the group sybase.
Configuring Sybase instances
Provide Data Protector with Sybase instance configuration parameters:
l Pathname of the Sybase Server home directory
l Pathname of the Sybase isql utility
l Sybase instance name
l Sybase instance user
l Password of the Sybase instance user
l Name of the Sybase SYBASE_ASE directory
l Name of the Sybase SYBASE_OCS directory
Data Protector then creates the Sybase instance configuration file on the Cell Manager and verifies the
connection to the Sybase Backup Server.
To configure a Sybase instance, use either the Data Protector GUI or the Data Protector CLI.
Before you begin
l Ensure that the default Sybase Backup Server of the Sybase instance is online.
Using the Data Protector GUI
1. In the Context List, click Backup.
2. In the Scoping Pane, expand Backup Specifications, right-click Sybase Server, and click Add
Backup.
3. In the Create New Backup dialog box, click OK.
4. In Client, select the Sybase Server system. In a cluster environment, select the virtual server.
In Application database, type the Sybase instance name.
Integration Guide
Chapter 15: Data Protector Sybase Server integration
HPE Data Protector (9.07) Page 559 of 803
UNIX systems: Type sybase in both Username and Group/Domain name. This user becomes
the backup owner.
Specifying the Sybase instance
Click Next.
5. In the Configure Sybase dialog box, review and, if necessary, correct the configuration
parameters that are filled in automatically. On Windows, all configuration parameters are
determined automatically. On UNIX systems, you need to set the Sybase Server home directory,
and username and password of the Sybase instance user that has the Sybase rights to back up
and restore databases. See "Configuring a Sybase instance (Windows systems)" on the next
page and "Configuring a Sybase instance (UNIX systems)" on the next page.
Integration Guide
Chapter 15: Data Protector Sybase Server integration
HPE Data Protector (9.07) Page 560 of 803
Configuring a Sybase instance (Windows systems)
Configuring a Sybase instance (UNIX systems)
Click OK.
Integration Guide
Chapter 15: Data Protector Sybase Server integration
HPE Data Protector (9.07) Page 561 of 803
6. The Sybase instance is configured. Exit the GUI or proceed with creating the backup specification
at "Select the databases you want to back up." on page 564.
Using the Data Protector CLI
Execute:
Windows systems: perl -I..libperl util_sybase.pl -CONFIG 
Sybase_instance Sybase_home isql_path Sybase_user Sybase_password 
Sybase_ASE Sybase_OCS
UNIX systems: util_sybase.pl -CONFIG Sybase_instance Sybase_home 
isql_path Sybase_user Sybase_password Sybase_ASE Sybase_OCS
Parameter description
Sybase_instance Name of the Sybase instance.
Sybase_home Pathname of the Sybase Server home directory.
isql_path Pathname of the Sybase isql command.
Sybase_user Sybase instance user with the Sybase right to back up and restore databases.
Sybase_password Password of the Sybase instance user.
Sybase_ASE Name of the Sybase Sybase_ASE directory.
Sybase_OCS Name of the Sybase Sybase_OCS directory.
The message *RETVAL*0 indicates successful configuration. Otherwise, you receive *RETVAL*error_
number. To get the error description, execute:
omnigetmsg 12 error_number.
Example 1
To configure the Sybase instance mysybase, execute:
util_sybase.pl -CONFIG mysybase /applications/sybase.15/ 
/applications/sybase.15/OCS-15_0/bin/isql sa " " ASE-15_0 OCS-15_0
Checking the configuration
You can check the configuration of a Sybase instance after you have created at least one backup
specification for the Sybase instance. Use either the Data Protector GUI or the Data Protector CLI.
Using the Data Protector GUI
1. In the Context List, select Backup.
2. In the Scoping Pane, expand Backup Specifications and then Sybase Server. Click the backup
Integration Guide
Chapter 15: Data Protector Sybase Server integration
HPE Data Protector (9.07) Page 562 of 803
specification to display the Sybase instance to be checked.
3. Right-click the instance and click Check configuration.
Using the Data Protector CLI
Execute:
Windows systems: perl -I..libperl util_sybase.pl -CHKCONF 
Sybase_instance_name
UNIX systems: util_sybase.pl -CHKCONF Sybase_instance_name
Backup
The Data Protector Sybase integration provides online backup of the following types:
Backup types
Full Backs up all selected Sybase databases and transaction logs.
Trans 1 Backs up changes made to the transaction logs since the last backup of
any type.
To be prepared for hardware or software failures on your system:
l Regularly back up Sybase system databases.
Back up the master database every time you create, alter, or delete a device or database. Back up
the model database and system procedure database every time you change them.
l Keep a copy of the following system tables:
l sysusages
l sysdatabases
l sysdevices
l sysloginroles
l syslogins
Creating backup specifications
Create a backup specification using the Data Protector GUI.
1 For this backup type, the transaction logs must be placed on a separate Sybase database device.
Otherwise, the backup fails. For details of how to place transaction logs on a separate Sybase
database device, see the Sybase documentation.
Integration Guide
Chapter 15: Data Protector Sybase Server integration
HPE Data Protector (9.07) Page 563 of 803
1. In the Context List, click Backup.
2. In the Scoping Pane, expand Backup Specifications, right-click Sybase Server, and click Add
Backup.
3. In the Create New Backup dialog box, click OK.
4. In Client, select the Sybase Server system. In a cluster environment, select the virtual server.
In Application database, type the Sybase instance name.
UNIX systems: Type sybase in both Username and Group/Domain name. This user becomes
the backup owner.
Click Next.
5. If the Sybase instance is not configured for use with Data Protector, the Configure Sybase dialog
box is displayed. Configure it as described in "Configuring Sybase instances" on page 559.
6. Select the databases you want to back up.
Selecting backup objects
Click Next.
7. Select devices to use for the backup.
To specify device options, right-click the device and click Properties.
Click Next.
8. Set backup options. For information on application-specific options, see " Sybase backup options"
on page 567.
Integration Guide
Chapter 15: Data Protector Sybase Server integration
HPE Data Protector (9.07) Page 564 of 803
Pre- and post-exec commands (Windows systems)
Integration Guide
Chapter 15: Data Protector Sybase Server integration
HPE Data Protector (9.07) Page 565 of 803
Pre- and post-exec commands (UNIX systems)
Click Next.
9. Optionally, schedule the backup. For more information, see "Scheduling backup sessions " on
page 568.
Click Next.
10. View the properties of objects selected for backup. If you have selected only specific databases,
not the whole instance, you can specify the number of concurrent data streams for backing up a
particular database: right-click the database and click Properties.
This option is equivalent to Sybase dump striping.
Integration Guide
Chapter 15: Data Protector Sybase Server integration
HPE Data Protector (9.07) Page 566 of 803
Specifying the number of concurrent streams
The Sybase Backup Server then splits the database into approximately equal parts and sends the
parts concurrently to devices according to device concurrency values.
If the total sum of device concurrencies is big enough, two or more databases can be backed up
simultaneously.
Click Next.
11. Save the backup specification, specifying a name and a backup specification group.
Tip: Preview your backup specification before using it for real. See " Previewing backup sessions"
on page 569.
Sybase backup options
Pre-exec, Post-exec Specify a command that will be started by ob2sybase.exe (Windows
systems) or ob2sybase.pl (UNIX systems) on the Sybase Server
Integration Guide
Chapter 15: Data Protector Sybase Server integration
HPE Data Protector (9.07) Page 567 of 803
system before the backup of every selected database (pre-exec) or after
it (post-exec). Do not use double quotes.
Windows systems: Provide only the name of the command. The
command must reside in the default Data Protector commands directory.
See "Pre- and post-exec commands (Windows systems)" on page 565.
UNIX systems: Provide the pathname of the command. See "Pre- and
post-exec commands (UNIX systems)" on page 566.
Modifying backup specifications
To modify your backup specification, click its name in the Scoping Pane of the Backup context, then
click the appropriate tab, and apply the changes.
Scheduling backup sessions
You can run unattended backups at specific times or periodically. For details on scheduling, see the
HPE Data Protector Help index: “scheduled backups”.
Example
To schedule Full backups at 8:00, 13:00, and 18:00 during week days:
1. In the Schedule property page, select the starting date in the calendar and click Add to open the
Schedule Backup dialog box.
2. Under Recurring, select Weekly. Under Time options, select 8:00. Under Recurring Options,
select Mon, Tue, Wed, Thu, and Fri. Under Session options, select the Full backup type. See
"Scheduling a backup session" on the next page. Click OK.
3. Repeat "In the Schedule property page, select the starting date in the calendar and click Add to
open the Schedule Backup dialog box." above and "Under Recurring, select Weekly. Under Time
options, select 8:00. Under Recurring Options, select Mon, Tue, Wed, Thu, and Fri. Under
Session options, select the Full backup type. See "Scheduling a backup session" on the next
page. Click OK." above to schedule another backup at 13:00, and another one at 18:00.
4. Click Apply to save the changes.
Integration Guide
Chapter 15: Data Protector Sybase Server integration
HPE Data Protector (9.07) Page 568 of 803
Scheduling a backup session
Previewing backup sessions
Preview the backup session to test it. Use the Data Protector GUI or CLI.
Using the Data Protector GUI
1. In the Context List, click Backup.
2. In the Scoping Pane, expand Backup Specifications and then Sybase Server. Right-click the
backup specification you want to preview and click Preview Backup.
3. Specify the Backup type and Network load. Click OK.
The message Session completed successfully is displayed at the end of a successful preview.
Using the Data Protector CLI
Execute:
omnib -sybase_list backup_specification_name -test_bar
Integration Guide
Chapter 15: Data Protector Sybase Server integration
HPE Data Protector (9.07) Page 569 of 803
Example of previewing a backup
What happens during the preview?
The following are tested:
l Communication between the Sybase instance and Data Protector
l The syntax of the backup specification
l If devices are correctly specified
l If the necessary media are in the devices
l Configuration of the Sybase instance
Starting backup sessions
Interactive backups are run on demand. They are useful for urgent backups or for restarting failed
backups.
Start a backup in any of the following ways:
l Use the Data Protector GUI.
l Use the Data Protector CLI.
l Use the Sybase isql utility.
Integration Guide
Chapter 15: Data Protector Sybase Server integration
HPE Data Protector (9.07) Page 570 of 803
Using the Data Protector GUI
1. In the Context List, click Backup.
2. In the Scoping Pane, expand Backup Specifications and then Sybase Server. Right-click the
backup specification you want to use and click Start Backup.
3. Select the Backup type and Network load. Click OK.
Successful backup displays the message Session completed successfully.
Using the Data Protector CLI
Execute:
omnib -sybase_list backup_specification [-barmode sybase_mode] [options]
Parameter description
backup_specification Name of the Data Protector Sybase backup specification.
sybase_mode Backup type. Select between full and trans.
options For information, see the omnib man page.
Example
To perform a full backup using the backup specification FullSybase, execute:
omnib -sybase_list FullSybase -barmode full
Using Sybase commands
To start a database backup from the client where the database is located, using the Sybase isql
utility:
1. Check if the devices to be used contain formatted (initialized) media with enough free space.
2. Verify the backup options in the Data Protector Sybase backup specification.
3. Log in to the Sybase Server system as user sybase.
4. Execute the Sybase isql command:
isql -SSybase_instance -USybase_user -PSybase_password dump 
database database to "ob2syb::backup_specification"
Parameter description
Sybase_instance Sybase instance name.
Sybase_user Sybase instance user.
Sybase_password Password of the Sybase instance user.
database Name of the database to be backed up.
Integration Guide
Chapter 15: Data Protector Sybase Server integration
HPE Data Protector (9.07) Page 571 of 803
backup_specification Name of the Data Protector Sybase backup specification.
Restore
Restore Sybase databases using the Sybase isql utility.
To restore a Sybase database:
1. Restore a full backup of the Sybase database.
2. Restore subsequent transaction backups (if they exist).
Localized database names
If the names of backed up objects contain characters that cannot be displayed using the current
language group (on Windows systems) or code page (on UNIX systems):
1. Set the encoding used on the terminal to UTF-8.
2. Windows systems: Set the environment variable OB2_CLI_UTF8 to 1.
3. When gathering information for restore, redirect the output of the syb_tool or omnidb command to
a text file.
If you need to edit the file containing the load command, use a UTF-8 aware editor that does not
set the first byte ("BOM"), since such a file is not supported by isql. Note that the Windows
Notepad editor cannot be used.
For details, see "Finding information for restore" below.
4. When restoring the objects, add the -i file_name –J utf8 options to the isql command,
where file_name is the file with the load command.
For details, see "Restoring using the Sybase isql command " on page 578.
Finding information for restore
To restore a corrupted database, first find the necessary media and the session ID of the last full
backup. If you have backed up the database using several streams, also determine the number of
streams.
Use the Data Protector GUI or CLI.
Using the Data Protector GUI
In the Internal Database context, expand Objects or Sessions. To view details on a session, right-
click the session and click Properties.
Using the Data Protector CLI
Use the Data Protector syb_tool command or the standard Data Protector CLI commands.
Integration Guide
Chapter 15: Data Protector Sybase Server integration
HPE Data Protector (9.07) Page 572 of 803
Using the Data Protector syb_tool command
The Data Protector syb_tool command returns the exact Sybase load command needed for restore.
The syntax of the syb_tool command is:
syb_tool databaseSybase_instance
-date YYYY/MM/DD.hh:mm:ss
[ -new_db new_database ]
[ -new_server new_Sybase_instance ]
[ -file file ]
[ -media ]
Parameter description
database Database to be restored.
Sybase_
instance
Sybase instance from which the database to be restored was backed up.
date Point in time. The first backup version created after this point in time is restored.
Use the 0-24h time format.
new_database Target database to which to restore.
new_Sybase_
instance
Target Sybase instance to which to restore.
file Pathname of a file to which the load command or command sequence is
recorded.
-media Lists media needed for the restore.
To define the time interval between the closure of transaction logs and the start of a backup session,
set the global option OB2SybaseTransLogDelay. The default value is 20 seconds.
Example 1
To get the load command that restores database1 of the Sybase instance audi from the first backup
performed after 12.00 noon on June 1, 1999, and to get the necessary media, execute:
syb_tool database1 audi -date 1999/06/01.12:00:00 -media
See "Running the syb_tool command" on the next page.
Integration Guide
Chapter 15: Data Protector Sybase Server integration
HPE Data Protector (9.07) Page 573 of 803
Running the syb_tool command
Example 2
To get the load command that restores database1 of the Sybase instance sherlock from the first
backup performed after 12.00 noon on June 1, 1999, to get the necessary media, and to record the load
command to the file c:/tmp/isqlfile (Windows), execute:
syb_tool database1 sherlock -date 1999/06/01.12:00:00 -file  c:tmpisqlfile -
media
Running the syb_tool command with the -file and -media options
Example 3
To get the load command that restores database1 to database2 from the first backup performed after
12.00 noon on June 1, 1999, execute:
syb_tool database1 audi -date 1999/06/01.12:00:00 -new_db database2  -media
Integration Guide
Chapter 15: Data Protector Sybase Server integration
HPE Data Protector (9.07) Page 574 of 803
The load command for restore to a different database
Example 4
To get the load command that restores database1 of the Sybase instance audi to the Sybase
instance toplarna, execute:
syb_tool database1 audi -date 1999/06/01.12:00:00 -new_server toplarna 
-file /tmp/isql -media
The load command for restore to a different server
Example 5
To get the load command that restores database1 of the Sybase instance audi from the first backup
performed after 14:28 on July 7, 1999, and to record the load command to the file /tmp/dudule,
execute:
syb_tool database1 audi -date 1999/07/07.14:28:00 -file /tmp/dudule
You see in "Loading transaction logs from multiple backups" on the next page that you need to restore
one full backup and four transaction log backups, the last one backed up with concurrency 3.
Integration Guide
Chapter 15: Data Protector Sybase Server integration
HPE Data Protector (9.07) Page 575 of 803
Loading transaction logs from multiple backups
Using the standard Data Protector CLI commands
1. Get a list of backed up Sybase databases:
omnidb -sybase
Integration Guide
Chapter 15: Data Protector Sybase Server integration
HPE Data Protector (9.07) Page 576 of 803
Example of a list of backed up Sybase databases
2. Get a list of backup sessions for a specific object, including the session ID:
omnidb -sybase "object_name"
Example of a list of backup sessions for a specific object
For object copies, use the object's backup ID (which equals the object's backup session ID). Do
not use the object's copy session ID.
3. Get a list of media needed for restore:
omnidb -session session_id -media
Integration Guide
Chapter 15: Data Protector Sybase Server integration
HPE Data Protector (9.07) Page 577 of 803
Example of finding media needed for restore
For details on the omnidb command, see the omnidb man page.
Restoring using the Sybase isql command
1. On UNIX systems, log in to the Sybase Server system as user sybase.
2. Run the Sybase isql utility:
isql -SSybase_instance -USybase_user -PSybase_password [-i 
input_file -J utf8]
Parameter description
Sybase_
instance
Sybase instance name.
Sybase_user Sybase instance user.
Sybase_
password
Password of the Sybase instance user.
input_file The file to which the load parameter was saved. See also "Localized database
names" on page 572.
3. If you did not provide the load command in a file, type the desired load command in the first line.
To execute the command(s), type go in the last line and press Enter.
The syntax of the Sybase load command is:
load {database|transaction} new_database from
"ob2syb::version[::database[::Sybase_instance]]"
stripe on
"ob2syb::version[::database[::Sybase_instance]]"
Parameter description
{database|transaction} Defines whether databases or transaction logs are to be restored.
version Session ID of the backup version to restore from. You can also
type latest version to restore from the latest backup.
Integration Guide
Chapter 15: Data Protector Sybase Server integration
HPE Data Protector (9.07) Page 578 of 803
new_database Target database to which to restore.
database Database to be restored.
Sybase_instance Sybase instance from which the database to be restored was
backed up.
The stripe part is needed only when restoring a database backed up with several streams. The
number of streams used for backup is displayed in the Data Protector Monitor during the
backup session.
To restore a database to a new database, first create a new database. The new database should
have the same structure as the database to be restored.
To restore a database to a different Sybase instance on another client system, set the
OB2HOSTNAME variable on the target client: add the OB2HOSTNAME=BackupClient.company.com
variable entry to the Sybase_TargetInstance.cfg configuration file, located in the default Data
Protector temporary files directory.
For details on the Sybase load command, see the Adaptive Server Enterprise System
Administration Guide.
Tip: To list all Sybase databases of a particular Sybase instance, execute:
Windows systems: perl -I..libperl util_sybase.pl -OBJS0 
Sybase_instance_name
UNIX systems: util_sybase.pl -OBJS0 Sybase_instance_name
Example of a list of Sybase databases
Restore examples
Example 1
To restore the database database2 from the backup session 1999/06/09-2, execute:
1>load database database2 from "ob2syb::1999/06/09-2"
2>go
Integration Guide
Chapter 15: Data Protector Sybase Server integration
HPE Data Protector (9.07) Page 579 of 803
Restoring a database from a specific session
Example 2
To restore the latest version of the database Sybdata to a new database, named Sybdata1:
1. Create a database device. See "Creating a database device" below.
Creating a database device
2. Create an empty database, named Sybdata1. See "Creating an empty database" below.
Creating an empty database
3. Restore Sybdata to Sybdata1 by executing:
1>load database Sybdata1 from "ob2syb::latest version::Sybdata"
2>go
Example 3
To restore the latest version of the database database3 backed up with three streams, execute:
Integration Guide
Chapter 15: Data Protector Sybase Server integration
HPE Data Protector (9.07) Page 580 of 803
1>load database database3 from "ob2syb::latest version"
2>stripe on "ob2syb::latest version"
3>stripe on "ob2syb::latest version"
4>go
Example 4
To start a restore a database from the instance "instance1", which name contains Cyrillic and Latin
characters, and for which the load command was saved in the file restore_20100609-2.txt, execute
:
isql -S instance1 -U admin -PSybase_password -J utf8 -i restore_20100609-2.txt
Restoring using another device
You can restore using a device other than that used for backup.
Specify the new device in the file:
Windows systems: Data_Protector_program_dataConfigserverCellrestoredev
UNIX systems: /etc/opt/omni/server/cell/restoredev
Use the format:
"DEV 1" "DEV 2"
where DEV 1 is the original device and DEV 2 the new device.
Delete this file after use.
On Windows, use the Unicode format for the file.
Monitoring sessions
You can monitor currently running sessions in the Data Protector GUI. When you run an interactive
backup or restore session, a monitor window shows you the progress of the session. Closing the GUI
does not affect the session.
You can also monitor sessions from any Data Protector client with the User Interface component
installed, using the Monitor context.
On how to monitor a session, see the HPE Data Protector Help index: “viewing currently running
sessions”.
Troubleshooting
This section lists general checks and verifications.
For general Data Protector troubleshooting information, see the HPE Data Protector Troubleshooting
Guide.
Integration Guide
Chapter 15: Data Protector Sybase Server integration
HPE Data Protector (9.07) Page 581 of 803
Before you begin
l Ensure that the latest official Data Protector patches are installed. See the HPE Data Protector Help
index: “patches” on how to verify this.
l See the HPE Data Protector Product Announcements, Software Notes, and References for general
Data Protector limitations, as well as recognized issues and workarounds.
l See http://support.openview.hp.com/selfsolve/manuals for an up-to-date list of supported versions,
platforms, and other information.
Checks and verifications
If your configuration, backup, or restore failed:
l Examine system errors written to debug.log, located on the Sybase Server system in the default
Data Protector log files directory.
l Make a test backup and restore of any filesystem on the problematic client. For information, see the
HPE Data Protector Help.
l In a cluster environment, before performing procedures from the Data Protector CLI, ensure that the
environment variable OB2BARHOSTNAME is set to the virtual server name. When the Data Protector
GUI is used, this is not required.
l Ensure that the Sybase instance and its default Sybase Backup Server are online.
l UNIX systems: If Sybase Server system uses network encryption export, the following variables
need to be added in the omnirc file:
LC_ALL = <value_from_env>
SHLIB_PATH = <value_from_env>
LD_LIBRARY_PATH = <value_from_env>
where, <value_from_env> needs to be changed with the value of the variable retrieved from the
environment.
Additionally, if your configuration or backup failed:
l If you use non-default Sybase settings, ensure that they are registered in:
Windows systems: The System Properties dialog box, which you access by double-clicking
System in the Control Panel.
UNIX systems: The Data Protector Sybase configuration file.
Additionally, if your backup failed:
l Check the configuration of the Sybase instance described in "Checking the configuration" on page
562.
l Test the backup specification as described in " Previewing backup sessions" on page 569.
If the Data Protector part of the test fails:
a. UNIX systems: Ensure that the owner of the backup specification is user sybase and that it is
added to the Data Protector operator or admin user groups.
b. Create a Sybase backup specification to back up to a null or file device. If the backup succeeds,
Integration Guide
Chapter 15: Data Protector Sybase Server integration
HPE Data Protector (9.07) Page 582 of 803
then the problem is probably related to devices. For information on troubleshooting devices, see
the HPE Data Protector Troubleshooting Guide.
If the test succeeds, start a backup directly from the Sybase Server. See "Using Sybase
commands" on page 571.
Additionally, if your backup or restore failed:
l Test Data Protector data transfer using the testbar utility. Log in to the Sybase Server system as
user sybase and execute:
l If your backup failed:
testbar -type:Sybase -appname:Sybase_instance_name  -bar:backup_
specification_name -perform:backup
l If your restore failed:
testbar -type:Sybase -appname:Sybase_instance_name  -bar:backup_
specification_name -perform:restore  -object:object_name -version:object_
version
where object_name is the name of the object to be restored.
If the test fails:
l Troubleshoot errors. See the text file Trouble.txt located on the Cell Manager in:
Windows systems: Data_Protector_homehelpenu
UNIX systems: /opt/omni/gui/help/C
l On the Sybase Server system, examine system errors, reported in the debug.log file located in
the default Data Protector log files directory.
Additionally, if your restore failed:
l Ensure that the Data Protector operator user group has the See private objects user right
selected. On how to change user rights, see the HPE Data Protector Help index: “changing user
rights”.
Problems
Problem
Restore to another client system fails
When you start a restore of a database to the original Sybase instance, the session finishes
successfully. However, when you start a restore of the database to a different Sybase instance on
another client, your restore session fails with a message similar to the following:
Mar 11 18:16:13 2010: Backup Server: 4.124.2.1: Archive API error
for device='ob2syb::2010/03/11-19::test_db:
:incprod::00': Vendor application name=Data Protector A.06.10,
Library version=221, API routine=syb_read(), Message=Object version
not found.ar 11 18:16:13 2010: Backup Server: 6.32.2.3: ob2syb::
2010/03/11-19::test_db::incprod::00: volume not valid or not requested
Integration Guide
Chapter 15: Data Protector Sybase Server integration
HPE Data Protector (9.07) Page 583 of 803
(server: , session id: 62.) Mar 11 18:20:07 2010: Backup Server:
4.132.1.1: Attempting to open byte stream device: 'ob2syb::
2010/03/11-19::test_db::incprod::00'
The problem is that the IDB uses the name of the destination client instead of the name of the client
from which the database was backed up.
Action
1. Set the OB2HOSTNAME variable on the target client: add the
OB2HOSTNAME=BackupClient.company.com variable entry to the Sybase_TargetInstance.cfg
configuration file, located in the default Data Protector temporary files directory.
2. Restart the restore of the database.
Problem
Configuration of the Sybase integration in SLES 10 or above Operating System versions fail
The configuration of the Sybase integration in SLES 10 or above operating system versions fail with the
following error:
The context allocation routine failed when it tried to load localization files!!,
One or more following problems may caused the failure,
Your sybase home directory is <HOME_DIRECTORY_PATH>. Check the environment variable
SYBASE if it is not the one you want!,
Using locale name "POSIX" defined in environment variable LC_ALL,
Locale name "POSIX" doesn't exist in your <HOME_DIRECTORY_PATH>/locales/locales.dat
file,
An error occurred when attempting to allocate localization-related structures.,
This error is seen in the SLES 10 or above environments, where default locale is set as POSIX.
Action
Add POSIX localization-related structures to Sybase installation or use another Locale setting.
Integration Guide
Chapter 15: Data Protector Sybase Server integration
HPE Data Protector (9.07) Page 584 of 803
Page 585 of 803HPE Data Protector (9.07)
Integration Guide
Chapter 15: Data Protector Sybase Server integration
Chapter 16: Data Protector Sybase IQ
integration
Introduction
This chapter explains how to perform backup of SAP Sybase IQ using a combination of Data Protector
filesystem backup and user-defined pre- and post-exec scripts, which include the Sybase IQ backup or
restore commands.
Note: Sybase IQ is supported on platforms where the Data Protector file system backup and
restore is supported. The commands available in this chapter are applicable for Sybase IQ version
16.
This chapter provides information specific to the Data Protector Sybase IQ integration. For general
Data Protector procedures and options, see the HPE Data Protector Help.
Backup
Sybase IQ supports the following backup types: Full, Incremental since Full, Incremental, System_
Level, and Virtual. Run a full backup on a new database to provide a base point, and then perform full
and incremental backups on a fixed schedule.
Consider time and storage requirements. You should always check the size of your database prior to
backup. Running an SQL statement will help you determine the amount (%) of the current space used.
It is recommended that you add 10% the total amount used to ensure that there is enough space.
Balance the time it takes to create the backup with the time it takes to restore the data. It is
recommended that you do the following:
l Validate the database before backup.
l Perform a full database backup once a week.
l Perform the “incremental since full” backup as needed.
l Perform the “incremental” backups every finite number of hours during the day.
l After each backup, you can run the post-exec script to delete backup files of the dumped database
that was used for backup.
l Write the database to archive devices.
Note: The BACKUP DATABASE statement overwrites existing disk files of the same name. To
retain a previous backup, use different file or path names for the archive devices, or move the old
backup to another location.
To back up Sybase IQ, proceed as follows:
1. Create directories on the Sybase server where database backups will be created (for example,
/BackupFull_Sybase).
HPE Data Protector (9.07) Page 586 of 803
2. Create scripts that connect to the Sybase IQ database to do the following:
a. Execute backups (the script can be run as a pre-exec command).
b. Clean the old backup files (using a post-exec command) to reclaim the disk space.
3. Create an HPE Data Protector filesystem backup specification that includes the Sybase backup
directory, which you created in Step 1.
4. In the Backup Options – General tab, select the Sybase server on which the pre-exec backup
script and post-exec restore script will be executed. For more information, see the "Pre-Exec
Sybase IQ Backup Command Sample" below and Post-Exec Sybase IQ Restore Command
Sample.
5. Schedule regular backups for this Sybase server.
Pre-Exec Sybase IQ Backup Command Sample
BACKUP DATABASE
FULL
TO ' Backup_DataProtector_Sybase/Full/file1'
TO ' Backup_DataProtector_Sybase/Full/file2'
WITH COMMENT 'Full backup database'
BACKUP DATABASE
INCREMENTAL
TO ' Backup_DataProtector_Sybase/Incr/file1'
TO ' Backup_DataProtector_Sybase/Incr/file2'
WITH COMMENT 'Incremental backup'
BACKUP DATABASE
INCREMENTAL SINCE FULL
TO ' Backup_DataProtector_Sybase/IncrSF/file1'
TO ' Backup_DataProtector_Sybase/IncrSF/file2'
WITH COMMENT 'IncrementalSinceFull backup'
For more information, refer to the SAP Sybase Infocenter
(http://infocenter.sybase.com/help/index.jsp).
Restore
You can restore backup files in the following order:
Integration Guide
Chapter 16: Data Protector Sybase IQ integration
HPE Data Protector (9.07) Page 587 of 803
1. Restore the Weekly full backup from HPE Data Protector.
2. Restore the last Incremental since full backup from HPE Data Protector.
3. Restore—in the increasing order of time—all the incremental backups since the last usage of the
Incremental since full backup option.
4. After restore, connect to the database and execute SQL commands to restore and recover the
Sybase database.
Note: The following steps can be part of a DP post-exec restore script.
5. Shut down the Sybase server:
stop_iq
6. Start a server with exclusive access to the database:
start_iq -su mypwd -gd DBA -gm 1 -n my_server
7. Start dbisql and connect to the utility database as follows:
dbisql -c "UID=DBA;PWD=mypwd;DBN=utility_db"
Note: The RESTORE DATABASE statement is executed from the utility database (utility_db)
and requires exclusive access to the database. For more information on RESTORE commands,
see the "Post-Exec Sybase IQ Restore Command Sample" on the next page.
Depending on the type of backup you plan to restore, you may need to delete some objects and
verify others as follows:
l For a full restore, the store files (by default, the .iq files), the catalog store (by default, the .db
file), and the transaction log (by default, the .log file) must not exist in the location to which you
are restoring. If any of these files exist, you must delete them or move them to a different
directory before performing the full restore. When a full restore begins, it destroys all old
database files and then recreates them. If you manually delete the store, catalog store, and
transaction log files, it protects you from performing a full restore accidentally.
l For any incremental restore, the catalog store (.db) must exist. If it exists, but in a different
location than the one you are restoring to, move database files. If it does not exist, you can only
perform a full restore. If you perform a full restore before any incremental restore, the correct
files will be in place.
Note: Restore backups as follows:
l If your database is inconsistent, or if you are moving any files to a new location, you must
restore a FULL backup.
l If your most recent backup is a FULL backup, or if you need to restore a database to the state
that existed before any existing incremental(s) were made, restore the full backup only.
l If you have an INCREMENTAL_SINCE_FULL backup that precedes the database failure, first
restore from the last FULL backup, and then restore the INCREMENTAL_SINCE_FULL backup.
l If you do not have an INCREMENTAL_SINCE_FULL backup, but you have performed one or more
INCREMENTAL backups since your last FULL backup, first restore the FULL backup, and then
restore the INCREMENTAL backups in the order in which they were made.
Integration Guide
Chapter 16: Data Protector Sybase IQ integration
HPE Data Protector (9.07) Page 588 of 803
l Do not start the database until the last backup has been restored. Otherwise, you will not be
able to restore further.
8. Run all RESTORE DATABASE commands from dbisql.
9. For the database validation, run the sp_iqcheckdb stored procedure after restore.
10. Use stop_iq to stop the utility database and the associated engine.
11. Start the restored database using start_iq.
Post-Exec Sybase IQ Restore Command Sample
# Restoring database from last incremental
RESTORE DATABASE ‘newdata.db’
FROM ' Backup_DataProtector_Sybase/Full/file1'
FROM ' Backup_DataProtector_Sybase/Full/file2'
RESTORE DATABASE ‘newdata.db’
FROM ' Backup_DataProtector_Sybase/IncrSF/file1'
FROM ' Backup_DataProtector_Sybase/IncrSF/file2'
RESTORE DATABASE ‘newdata.db’
FROM ' Backup_DataProtector_Sybase/Incr/file1'
FROM ' Backup_DataProtector_Sybase/Incr/file2'
For more information, refer to the SAP Sybase Infocenter
(http://infocenter.sybase.com/help/index.jsp).
Integration Guide
Chapter 16: Data Protector Sybase IQ integration
HPE Data Protector (9.07) Page 589 of 803
Chapter 17: Data Protector Network Data
Management Protocol Server integration
Introduction
This chapter explains how to configure and use the Data Protector Network Data Management
Protocol Server integration (NDMP Server integration). It describes concepts and methods you need
to understand to perform filesystem backups and restores on a Network Attached Storage device.
Network Data Management Protocol (NDMP) is a protocol used to manage backup and restore
operations on a Network Attached Storage (NAS) device. NDMP uses a client server model, where the
Data Protector NDMP Media Agent client controls the backup, while the NDMP Server performs the
actual backup operations.
The Data Protector NDMP Server integration offers interactive and scheduled filesystem backups of
the following types:
l Full
l Incr1
For information on these backup types, see the HPE Data Protector Concepts Guide.
The Data Protector NDMP Server integration offers two restore types:
l Standard filesystem restore
l Direct access restore
The Data Protector NDMP Server integration supports the following two types of backup:
l for EMC Celerra (Celerra):
l Dump
The default backup type, that backs up data at a file level.
l NDMP volume backup (NVB)
An EMC-specific NDMP backup type, that backs up data blocks at a volume level.
l for Network Appliance (NetApp):
l Dump
The default backup type, that backs up data at a file level.
l Snap mirror to tape backup (SMTape backup)
A NetApp-specific NDMP backup type, that creates a snapshot of the source volume and backs
up the current and all previous snapshot copies.
This chapter provides information specific to the Data Protector NDMP Server integration. For general
Data Protector procedures and options, see the HPE Data Protector Help.
HPE Data Protector (9.07) Page 590 of 803
Integration concept
Data Protector integrates with NDMP Server through the Data Protector NDMP library and the NDMP
Media Agent. The Data Protector NDMP library channels communication between the Data Protector
Session Manager, and, through the NDMP interfaces, the NDMP Server. "Data Protector NDMP
Server integration architecture" below shows the architecture of the integration.
Data Protector NDMP Server integration architecture
Legend
Session Manager Data Protector Session Manager: Backup Session Manager during backup
and Restore Session Manager during restore. No Data Protector Disk
Agents are involved in the session because the whole functionality is
already implemented within the NDMP Media Agent.
NDMP Media Agent The NDMP client, which contains a layer called the NDMP library. The
library enables the NDMP Media Agent to communicate with the NDMP
Server through the NDMP interfaces.
For more information on the NDMP protocol and NDMP interfaces, see the NDMP documentation.
Data Protector supports the following NDMP Server types:
l NetApp NAS device (NetApp)
l Celerra NAS device (Celerra)
Integration Guide
Chapter 17: Data Protector Network Data Management Protocol Server integration
HPE Data Protector (9.07) Page 591 of 803
l Hitachi BlueArc NAS device (BlueArc)
l Hitachi NAS device (Hitachi)
l HP-X9000 NAS device (HP-X9000)
In a typical environment ("The NDMP environment configuration" below), the NDMP Server system
and the Data Protector client with the NDMP Media Agent installed (NDMP client) are connected to
the LAN. However, data from the NDMP Server disks does not flow through the LAN, it is backed up to
a tape device connected to the NDMP Server system. The NDMP client initiates, monitors, and
controls data management and the NDMP Server executes these operations, having a direct control
over devices connected to it and over the backup and restore speed.
The NDMP environment configuration
Due to the NDMP catalog handling design, Data Protector caches the entire catalog on the NDMP
client before storing it to the Data Protector Internal Database (IDB). Since the catalog can increase in
size significantly, the NDMP client caches parts of the catalog into file history swap files, located in
the default Data Protector temporary files directory.
For more information on file history swap files, see "The NDMP specific omnirc options" on page 617.
Configuring the integration
To configure the Data Protector NDMP Server integration:
Integration Guide
Chapter 17: Data Protector Network Data Management Protocol Server integration
HPE Data Protector (9.07) Page 592 of 803
1. Import the NDMP Server system into the Data Protector cell.
2. Create a media pool for NDMP media.
3. Configure NDMP devices.
Prerequisites
l Ensure that you have correctly installed and configured NDMP Server.
l For supported versions, platforms, devices, and other information, see the HPE Data Protector
Product Announcements, Software Notes, and References or
http://support.openview.hp.com/selfsolve/manuals.
l For information on installing, configuring, and using NDMP Server, see the NDMP Server
documentation.
l To use the Data Protector media copy or automated media copy functionality, make sure that the
NetApp Server and EMC Celerra Server support NDMP v4 protocol.
l Ensure that you have correctly installed Data Protector. For information of how to install Data
Protector in various architectures, see the HPE Data Protector Installation Guide.
Every NDMP client (Data Protector client that controls the NDMP Server backup) must have the
Data Protector NDMP Media Agent component installed.
Importing NDMP Server systems
Import the NDMP Server system using the Data Protector GUI:
1. In the Context List, click Clients.
2. In the Scoping Pane, right-click Clients and click Import Client.
3. In the Name text box, type the name of the NDMP Server system you want to import.
In the Type drop-down list, select NDMP Server.
Integration Guide
Chapter 17: Data Protector Network Data Management Protocol Server integration
HPE Data Protector (9.07) Page 593 of 803
Specifying an NDMP Server system
Click Next.
4. In the Port text box, specify the TCP/IP port number of the NDMP Server. The default number is
10000.
Provide the NDMP Server system user account that will be used by Data Protector to connect to
the NDMP Server system. This user must have permission to read from and write to the NDMP
media.
The Data Protector NDMP integration supports the ”none”, ”text”, and ”MD5” NDMP
authentication methods. Data Protector automatically detects and uses the method supported by
your NDMP Server.
In the NDMP Server Type drop-down list, select the NAS device type.
Integration Guide
Chapter 17: Data Protector Network Data Management Protocol Server integration
HPE Data Protector (9.07) Page 594 of 803
Specifying an NDMP Server system
Click Finish.
Creating media pools
Create a special media pool for NDMP media. For information, see the HPE Data Protector Help index:
”creating media pools”.
The NDMP media pool can only be used by devices using the NDMP data format (NDMP devices).
Prerequisites
l The source medium and the target medium used for media copying should be of the same media
type.
Limitations
l A medium cannot be used by different NMDP Server types. Consequently, the data that was
backed up from an NDMP Server of a particular type (for example, NDMP-NetApp) cannot be
restored to an NDMP Server of another type (for example, NDMP-Celerra).
Configuring NDMP devices
Configure NDMP devices using the Data Protector GUI.
Integration Guide
Chapter 17: Data Protector Network Data Management Protocol Server integration
HPE Data Protector (9.07) Page 595 of 803
Prerequisites
l The NDMP Server system must have a tape drive connected to it.
The drive must be supported by both NDMP Server and Data Protector.
l The source and the target drive used for media copy should be connected to the same NDMP Server
on which the backup was performed.
Library robotics can be connected to:
l NDMP Server system ("Library configuration 1" below).
l NDMP client (" Library configuration 2 " below).
l Data Protector client with the general Media Agent installed (general Media Agent client) (" Library
configuration 2 " below).
If the robotics is connected to the NDMP Server system, it must be supported by both NDMP Server
and Data Protector. The robotics can only be controlled by a Data Protector NDMP client.
Library configuration 1
Library configuration 2
Integration Guide
Chapter 17: Data Protector Network Data Management Protocol Server integration
HPE Data Protector (9.07) Page 596 of 803
Multiple library drives can be connected to one NDMP Server system. If the library robotics is
connected to a Data Protector NDMP client, and the drives are connected to the NDMP Server
system, the drives can be shared between multiple NDMP Server systems and general Media Agent
clients as well as between Data Protector and other applications. NDMP media on the other hand
cannot be shared. For more information, see the HPE Data Protector Concepts Guide.
Limitations
l NDMP devices can only use NDMP media pools.
Configuring tape libraries
To configure a tape library with robotics connected to the NDMP Server system:
1. In the Context list, click Devices &Media.
2. In the Scoping Pane, right-click Devices, and then click Add Device.
3. Type a name for the device. Optionally, describe the device. See "Configuring a library" on the
next page.
In Device Type, select SCSI Library.
In Interface Type, select the NAS device used.
In Client, select the NDMP client that will control the library through the NDMP Server.
In NDMP Server, select the NDMP Server system with the library robotics connected to it.
Optionally, in Management Console URL, type a valid URL of the library management console.
It will enable you to invoke a web browser and load the management console interface directly
from the Data Protector GUI.
Integration Guide
Chapter 17: Data Protector Network Data Management Protocol Server integration
HPE Data Protector (9.07) Page 597 of 803
Configuring a library
Click Next.
4. Specify the library robotics SCSI address and the drive handling. For information, see "Network
Appliance configuration" on page 600, "EMC Celerra configuration" on page 602, and "Hitachi
BlueArc or Hitachi configuration" on page 603
Click Next.
5. Specify the slots to be used by Data Protector.
Click Next.
6. In the Media Type drop-down list, select the media type used in the library.
7. Click Finish and then click Yes to configure the drives in the library.
8. Type a name for the drive. Optionally, describe the drive.
In Data Format, select the NAS device used.
In Client, select the NDMP client that will control the library through the NDMP Server.
In NDMP Server, select the NDMP Server system with the library robotics connected to it.
Click Next.
Note: In the Cluster Aware Backup (CAB) environment, you can now search for the tape
libraries and robotics.
9. Specify the SCSI address of the drive. For information, see "Network Appliance configuration" on
page 600, "EMC Celerra configuration" on page 602, and "Hitachi BlueArc or Hitachi
configuration" on page 603.
Do not change the drive index number.
Click Next.
10. Specify the media pool for the NDMP media.
Integration Guide
Chapter 17: Data Protector Network Data Management Protocol Server integration
HPE Data Protector (9.07) Page 598 of 803
To specify advanced device options, click Advanced. For information on supported block sizes,
see "Block size" on page 605.
Note: Multiplexing data streams is not supported by NDMP Server, limiting device
concurrency to 1.
Click Next.
11. Select the device policies for the new drive and specify the device tag.
Click Finish.
12. Click Yes to create another drive or NO to finish the configuration.
For information of how to configure a tape library with robotics connected to a Data Protector
NDMP or General Media Agent client and drives connected to the NDMP Server system, see the
HPE Data Protector Help index: ”configuring SCSI libraries”. Then configure the drives as
described in "Type a name for the drive. Optionally, describe the drive." on the previous page
through "Click Yes to create another drive or NO to finish the configuration." above.
Configuring standalone devices
To configure a standalone device:
1. In the Context List, click Devices & Media.
2. In the Scoping Pane, right-click Devices, and then click Add Device.
3. Type a name for the device. Optionally, describe the device.
In Device Type, select Standalone.
In Data Format, select the NAS device used.
In Client, select the NDMP client that will control the device through the NDMP Server.
In NDMP Server, select the NDMP Server system to which the standalone device is connected.
Integration Guide
Chapter 17: Data Protector Network Data Management Protocol Server integration
HPE Data Protector (9.07) Page 599 of 803
Configuring a standalone device
Click Next.
4. Provide the SCSI address of the device. For information, see "Network Appliance configuration"
below, "EMC Celerra configuration" on page 602, and "Hitachi BlueArc or Hitachi configuration" on
page 603.
Click Next.
5. Specify the media pool.
To specify advanced device options, click Advanced. For information on supported block sizes,
see "Block size" on page 605.
Note: Multiplexing data steams is not supported by NDMP Server, limiting device
concurrency to 1.
6. Click Finish.
Network Appliance configuration
Before you begin
l Ensure that the NDMP Server is online.
Standalone tape devices and drives in a tape library
To get information about standalone tape devices (or drives in a tape library) connected to the NDMP
Server system, execute:
Integration Guide
Chapter 17: Data Protector Network Data Management Protocol Server integration
HPE Data Protector (9.07) Page 600 of 803
sysconfig -t
on the NDMP Server system. The SCSI address is written at the beginning of the output and consists
of four parts. See " Analyzing the drive’s SCSI address " below.
Analyzing the drive’s SCSI address
Parts Description
{n|u} no rewind and unload/reload respectively. 1
rst Raw SCSI tape (always present).
{0 | 1 | 2 | ...} Device number.
{l|m|h|a} Data density and compression.
Example
The output for a DLT 4000 drive is:
nrst0m - no rewind device, format is:42500 bpi 6.0GB
Library robotics
To get the SCSI address of the library robotics connected to the NDMP Server system, execute:
sysconfig -m
on the NDMP Server system. The SCSI address consists of two parts. See " Analyzing the library
Robotics’ SCSI address " below.
Analyzing the library Robotics’ SCSI address
Parts Description
mc Media changer device (always present).
{0 | 1 | 2 | ...} Device number.
Example
The output for a DLT 4000 library is:
mc0
1 Data Protector supports only the no rewind devices.
Integration Guide
Chapter 17: Data Protector Network Data Management Protocol Server integration
HPE Data Protector (9.07) Page 601 of 803
EMC Celerra configuration
Before you begin
l Ensure that the NDMP Server is online.
SCSI devices
To get information about SCSI devices (tape drives and library robotics) connected to the EMC Celerra
NAS device:
1. Log in to the Celerra control station.
2. execute:
server_devconfig server_name -list -scsi -all
Example
See " Example of a list of SCSI devices " below for an example list of SCSI devices. c2t2l0 and
c2t3l0 are the SCSI addresses of the drives in the tape library and c2t0l0 is the SCSI address of the
library robotics.
Example of a list of SCSI devices
Name SCSI address Device type Information
jbox1 c2t0l0 jbox ATL P1000 62200001.03
tape2 c2t3l0 tape QUANTUM DLT7000 1624q$
ttape2 c2t2l0 tape QUANTUM DLT7000 1624q$
EMC Isilon configuration
To list devices, drives, and aliases on EMC Isilon, execute the following command:
isi tape list
Example of a list of tape devices
Tape
Device
State WWNN Vendor/ Model/ Revision/
Serial
tape001 closed 50014380271B0040 HP Ultrium 6-SCSI 253W
HUJ5394NCC
tape002 closed 50014380271B0046 HP Ultrium 6-SCSI 253W
HUJ5394ND0
tape003 closed 50014380271B003D HP Ultrium 6-SCSI 253W
Integration Guide
Chapter 17: Data Protector Network Data Management Protocol Server integration
HPE Data Protector (9.07) Page 602 of 803
Tape
Device
State WWNN Vendor/ Model/ Revision/
Serial
HUJ5394NC8
tape004 closed 50014380271B0043 HP Ultrium 6-SCSI 253W
HUJ5394N77
tape005 closed 5001438024B10BE5 HP Ultrium 4-SCSI ED41
SG1545DR01
tape006 closed 5001438024B10BF9 HP Ultrium 6-SCSI ED61
SG1545DR05
tape007 closed 5001438024B10BEF HP Ultrium 6-SCSI ED61
SG1545DR03
tape008 closed 5001438024B10BF4 HP Ultrium 6-SCSI ED61
SG1545DR04
tape009 closed 5001438024B10BEA HP Ultrium 6-SCSI ED61
SG1545DR02
Media
Changer
State WWNN Vendor/ Model/ Revision/ Serial
mc001 closed 50014380271B003D HP MSL G3 Series 8.70
MXA542Z0P3
mc002 closed 5001438024B10B45 HP D2DBS EL01 SG1545DR45
Hitachi BlueArc or Hitachi configuration
Before you begin
l Ensure that the NDMP Server is online.
To properly configure a SCSI device connected to a Hitachi BlueArc server, two clients must be
connected to this device and configured in Data Protector. NDMP Media Agent client is used for
data transfer between a SCSI device and Hitachi BlueArc, while a separate client with the General
Media Agent component installed should be configured as a SCSI device (not an NDMP SCSI
device), to provide the SCSI information about the device.
The following sections explain how to obtain information for configuring a Hitachi or a Hitachi BlueArc
NDMP Server. For configuration of your device, see "Configuring tape libraries" on page 597 or
"Configuring standalone devices" on page 599.
Integration Guide
Chapter 17: Data Protector Network Data Management Protocol Server integration
HPE Data Protector (9.07) Page 603 of 803
Library robotics
To get the SCSI address of the library robotics connected to the NDMP Server system:
1. Log in to the NDMP Server system.
2. Get the Enterprise Virtual Server ID (EVS ID) of the NDMP Server system for which you need to
configure a device. Execute the command:
evs list
3. Get the SCSI address of the library robotics connected to the NDMP Server system. Execute the
command:
ndmp-devices-list -t changer -v EvsID
The SCSI address is written at the beginning of the ndmp-device-list output and consists of the
LUN, Target and device ID number. See " Analyzing the library robotics’ SCSI address" below.
Analyzing the library robotics’ SCSI address
Parts Description
dev/mc Media changer device
d2|1|2|3... Device ID number.
Example
The output for a media changer device of library robotics is:
5/dev/mc_d2|0 01YFPdba00 0x2001f29ccd2ca000:0 N/A
Where /dev/mc_d2|0 is the SCSI address of the media changer device.
Standalone tape devices and drives in a tape library
To get information about standalone tape devices or drives in a tape library connected to the NDMP
Server system:
1. Log in to the NDMP Server system.
2. Get the Entreprise Virtual Server ID (EVS ID) of the NDMP Server system for which you need to
configure a device. Execute the command:
evs list
3. Get the SCSI address of standalone tape devices or drives in a tape library connected to the
NDMP Server system. Execute the command:
ndmp-devices-list -t tape -v EvsID
The SCSI address is written at the beginning of the ndmp-device-list output and consists of the
LUN, Target and device ID number.
Analyzing the drive's SCSI address
Integration Guide
Chapter 17: Data Protector Network Data Management Protocol Server integration
HPE Data Protector (9.07) Page 604 of 803
Parts Description
dev/mt Tape device
d2|1|2|3... Device ID number.
Example
The output for a standalone tape device (or a drive in a tape library) is:
16/dev/mt_d2|1 01YFPdba01 0x2001f29ccd2ca000:1
Where /dev/mt_d2|1 is the SCSI address of the tape device.
Block size
The integration supports variable tape block sizes. Before selecting the block size for each NAS
device, you should consider the following:
l Ensure that the NDMP Server is configured to support variable block size.
l The device used for restore must have the same or greater block size than the one that was used for
backup.
l By NetApp, for a SMTape backup on Data ONTAP version earlier than version 8.0, you must set the
Block size option to 240 kB. The required block size for the Data ONTAP version 8.0 is between 4
kB to 256 kB.
Note that Data Protector supports block sizes between 8 kB to 1024 kB. The default block size is
256 kB.
l By Celerra, the block size value should not be greater than the Celerra readWriteBlockSizeInKB
parameter.
Tip: To get the current value of the readWriteBlockSizeInKB parameter, execute:
server_param server_3 -facility PAX -info
readWriteBlockSizeInKB -verbose
Note:
l If the set block size is not supported by the NAS device, and you start a backup, Data Protector
displays an error and aborts the session.
l Although the Data Protector media formatting completes successfully, that does not guarantee
that the NAS device supports the set block size, and backup may still fail.
Backup
Backup types
Types of backup
Integration Guide
Chapter 17: Data Protector Network Data Management Protocol Server integration
HPE Data Protector (9.07) Page 605 of 803
Backup Types Description
Local or two-way
backup
Is the currently supported backup in Data Protector.
Local or two-way backup refers to the backup flow where the data is
streamed to the backup device (tape library, disk, and so on) attached
to the same filer.
3-way or three-way
backup
3-way backup refers to the backup flow where the data is streamed to
the backup device (tape library, disk, and so on) attached to the second
filer. The second filer stores data to its local backup device. See three-
way backup.
Cluster Aware backup
(CAB)
CAB is the extended NDMP protocol for NetApp filer to operate in
cluster aware mode.
It enables the NDMP server to establish a data connection on a node
linked to a volume. In turn, the Data Protector determines, if volumes
and tape devices are available on the same node in a cluster.
The NDMP server provides affinity information about volumes and tape
devices with the CAB extension supported by Data Protector. Using
this affinity information, Data Protector performs a local backup instead
of a three-way backup, if a volume and tape device are available on the
same node in a cluster.
3-way or three-way backup
Limitations
l Only filesystem backup is supported.
l You cannot store an NDMP backup and a standard Data Protector backup on the same medium.
l Device concurrency is limited to 1.
l You cannot browse devices and filesystems.
l Object copying and object mirroring are not supported.
l Media verification is not supported for NDMP medias.
Integration Guide
Chapter 17: Data Protector Network Data Management Protocol Server integration
HPE Data Protector (9.07) Page 606 of 803
l Media copying and automated media copying are not supported for NDMP-Celerra backup sessions.
l Backing up data using the Data Protector Reconnect broken connections functionality is not
supported.
l The NVB backup type enables you to only back up entire file systems. For example, you can back up
/ufs1, but not /ufs1/dir1.
l The NVB backup type is supported on EMC Celerra DART version 5.6.46.11 or later.
l Directory direct access restore (DDAR) cannot be used with backup images created with the NDMP
volume backup (NVB) option selected.
l The NVB backup type and file or directory filtering cannot be used together. If both are used, NVB
takes precedence and the filters have no effect.
l With the SMTape backup type, a backup image of a volume in a particular aggregate type cannot be
used for restore to a volume in a different aggregate type.
l With the SMTape backup type, a backup image of a volume in a regular aggregate cannot be used for
restore to a volume in a larger aggregate, and the other way round.
l The SMTape backup type offers only full backup (level-0 backup).
l The SMTape backup type enables you to only back up entire file systems. For example, you can back
up /ufs1, but not /ufs1/dir1.
l By default, you cannot select more than 5 million files for backup.
To enable higher values (up to 20 million), set the OB2NDMPMEMONLY omnirc option to 0. For more
information, see "The NDMP specific omnirc options" on page 617.
l Once you have selected a directory, you cannot exclude any subdirectories or files from backup.
Specifically, the following options are not supported:
l Data Protector GUI: the Trees/Filters set of options: Trees, Excludes, Skips, and Onlys.
l Data Protector omnib command: -trees, -exclude, -skip, and -only.
l Three-way backup is only supported in filers with the same major version of firmware (For eg.
ONTAP 8.x).
l Three-way backup does not offer remote copy facility wherein the data from NDMP filer is sent to
the Media Agent client independently, which then backups the data to the target.
l Cluster Aware Backup (CAB) or restore is supported only on the same cluster filer. Data Protector
supports only backup and restore of volumes and files; which are on the same cluster filer as the
devices used for backup or restore operation.
l In a non Cluster Aware Backup (CAB) environment, you cannot combine the three-way objects with
the local objects during backup specification.
Before you begin
l Ensure that media to be used are formatted.
l NetApp systems: Get information about filesystems exported from the NDMP Server system by
executing exportfs.
Integration Guide
Chapter 17: Data Protector Network Data Management Protocol Server integration
HPE Data Protector (9.07) Page 607 of 803
Creating backup specifications
Create a backup specification using the Data Protector Manager.
1. In the Context List, click Backup.
2. In the Scoping Pane, expand Backup Specifications, right-click Filesystem, and click Add
Backup.
3. Select a template. In Backup type, select Data mover backup. In Sub type, select the NDMP
Server type (for example, NDMP-NetApp). Optionally, select the Load balanced option. See "
Selecting a backup template" below.
Selecting a backup template
Click OK.
4. Select the NDMP Server system you want to back up and click Add/Remove.
In the Add/Remove Disk Mount Points dialog box, specify the filesystem mountpoints you want to
back up: type the pathname of each directory in New mount point and click Add. See " Specifying
the NDMP Server mountpoints for backup (UNIX systems)" on the next page.
Click OK.
Integration Guide
Chapter 17: Data Protector Network Data Management Protocol Server integration
HPE Data Protector (9.07) Page 608 of 803
Specifying the NDMP Server mountpoints for backup (UNIX systems)
Click Next.
5. Select devices to use for the backup.
To specify device options, right-click the device and click Properties.
Click Next.
6. Set backup options.
Click Next.
7. Optionally, schedule the backup.
Click Next.
8. Review the summary of the backup specification.
To specify the NDMP options for a specific backup object, right-click the object, click Properties,
and click the NDMP tab.
For each object, you can specify a new user account that will override the user account specified
in the Import NDMP Host dialog box, provided that the access rights are properly set on the
selected NAS device system.
To set the NDMP environment variables, click Advanced. See " Specifying advanced NetApp
options" on the next page. For more information, see "NDMP environment variables" on page 614.
Integration Guide
Chapter 17: Data Protector Network Data Management Protocol Server integration
HPE Data Protector (9.07) Page 609 of 803
Specifying advanced NetApp options
For an EMC Celerra NDMP client, in NDMP backup type, select either dump or NVB.
For a NetApp NDMP client, in NDMP backup type, select either dump or SMTape.
Click Next.
9. Save the backup specification, specifying a name and a backup specification group.
Tip: Preview backup session for your backup specification before using it. For details, see the
HPE Data Protector Help index: ”previewing a backup”.
Modifying backup specifications
To modify your backup specification, click its name in the Scoping Pane of the Backup context, then
click the appropriate tab, and apply the changes.
Starting backup sessions
Interactive backups are run on demand. They are useful for urgent backups or for restarting failed
backups. Use the Data Protector GUI.
1. In the Context List, click Backup.
2. In the Scoping Pane, expand Backup Specifications and then Filesystem. Right-click the backup
Integration Guide
Chapter 17: Data Protector Network Data Management Protocol Server integration
HPE Data Protector (9.07) Page 610 of 803
specification you want to use and click Start Backup.
3. Select a Backup type and Network load. Click OK.
Restore
Restore filesystems using the Data Protector GUI or CLI.
Prerequisites
l To enable restoring individual files or directories from a NetApp NAS device that uses the ONTAP
8.1.x operating system, set either the ENHANCED_DAR_ENABLED NDMP environment variable in the
restore wizard or the ENHANCED_DAR_ENABLED omnirc option.
For details, see "NDMP environment variables" on page 614 and "The NDMP specific omnirc
options" on page 617.
Limitations
l Once you have selected a directory, you cannot exclude any subdirectories or files from restore.
Specifically, the following options are not supported:
l Data Protector GUI options: Restore only and Skip.
l Data Protector omnir command: -only, -skip and -exclude.
l The data that was backed up from an NDMP Server of a particular type (for example, NDMP-
NetApp) cannot be restored to an NDMP Server of another type (for example, NDMP-Celerra).
l When restoring to another NDMP Server, the device to restore from must be connected directly to
the target NDMP Server, and the device must be selected or specified as the restore device in the
Data Protector GUI or CLI.
l Restore preview is not supported.
l Browsing more than 64000 objects is not possible in the restore context.
l Restoring data using the Data Protector Restore by Query functionality is not supported.
l Three-way restore is only supported in filers with the same major version of firmware (For eg.
ONTAP 8.x).
l Restore is supported only on the same cluster filer. Data Protector supports only the restore of
volumes and files; which are on the same cluster filer as the devices used for restore operation.
Restoring using the Data Protector GUI
1. In the Context List, select Restore.
2. In the Scoping Pane, expand Filesystem, expand the client with the data you want to restore, and
then click the object that has the data.
3. In the Source page, browse for and select the objects you want to restore.
4. In the Destination page, specify a restore target client for every selected object. By default, data is
restored to the original location, from where the data was originally backed up. To restore to a new
location, select Restore to new location and type the new path.
Integration Guide
Chapter 17: Data Protector Network Data Management Protocol Server integration
HPE Data Protector (9.07) Page 611 of 803
5. In the Options page, specify the NDMP Server system user account that will be used by Data
Protector to connect to the NDMP Server system. This user must have permission to read from
and write to the NDMP media.
To specify the NDMP environment variables, click Advanced (" NDMP advanced restore
options" below). For more information, see "NDMP environment variables" on page 614.
NDMP advanced restore options
6. In the Devices page, select devices you want to use for the restore.
For more information, see the HPE Data Protector Help index: ”restore, selecting devices for”.
7. Optionally, in the Media page, specify the media allocation priority.
8. Optionally, in the Copies page, specify the media set to restore from.
9. Click Restore.
10. In the Start Restore Session dialog box, click Next.
11. Specify Report level and Network load.
Note: Select Display statistical information to view the restore profile messages in the
session output.
12. Click Finish to start the restore.
The statistics of the restore session, along with the message Session completed
successfully is displayed at the end of the session output.
Integration Guide
Chapter 17: Data Protector Network Data Management Protocol Server integration
HPE Data Protector (9.07) Page 612 of 803
Direct access restore
Direct access restore is an optimized data recovery operation. Backed up data is accessed directly, in
the middle of a tape.
This is achieved by partitioning backed up data into segments during backup and recording their start
addresses.
During restore, Data Protector first computes which segment contains the requested file or directory,
then locates the segment, and finally starts reading through it to locate the beginning of the file or
directory.
Prerequisites
File history tracking must be turned on during the backup. For information of how to enable file history
tracking, see "NDMP environment variables" on the next page.
To enable direct access restore, set the NDMP environmental variable DIRECT to Y. The procedure for
the direct access restore is the same as for standard restore. The only difference is that you can
browse for and select individual files and directories for restore. See " Selecting NDMP Server Data for
direct access restore" below.
Selecting NDMP Server Data for direct access restore
Integration Guide
Chapter 17: Data Protector Network Data Management Protocol Server integration
HPE Data Protector (9.07) Page 613 of 803
Limitations
l Directory direct access restore (DDAR) is not supported when using Hitachi BlueArc or Hitachi NAS
devices.
l If you select both a directory and individual files from another directory and start the restore, only the
selected files are restored. To restore both, use standard restore (set the NDMP environment
variable DIRECT to N).
l NetApp:
l Direct access restore (DAR) of files is supported on ONTAP version 6.1.x and later.
l Directory direct access restore (DDAR) is supported on ONTAP version 6.4.x and later.
l Direct access restore (DAR) of files cannot be used with backup images created with the Snap
mirror to tape backup (SMTape backup) option selected.
l Directory direct access restore (DDAR) cannot be used with backup images created with the
Snap mirror to tape backup (SMTape backup) option selected.
l Celerra:
l Directory direct access restore (DDAR) cannot be used with backup images created with the
NDMP volume backup (NVB) option selected.
Restoring using another device
You can restore using a device other than that used for a backup. For more information, see the HPE
Data Protector Help index: ”restore, selecting devices for”.
NDMP environment variables
Set the NDMP environment variables for the selected NAS devices using the Data Protector GUI. See
and " NDMP advanced restore options" on page 612.
The following tables show the supported NDMP environment variables:
NDMP variables for NetApp NAS device
Variable Value Function
HIST y/n
Default: y
Turns on/off file history tracking.
DIRECT y/n
Default: y
Enables direct access restore.
LEVEL 0, 1, 2, ... 9
Default: 0 (full)
Specifies backup level.
Integration Guide
Chapter 17: Data Protector Network Data Management Protocol Server integration
HPE Data Protector (9.07) Page 614 of 803
Variable Value Function
SMTAPE_SNAPSHOT_NAME 1 Snapshot_copy_name
Default: Invalid
Specifies the snapshot copy
name.
The specified snapshot and all
older snapshot copies are backed
up to a tape.
SMTAPE_DELETE_SNAPSHOT y/n
Default: n
Deletes the auto snapshot copy
created after the backup.
SMTAPE_BREAK_MIRROR y/n
Default: n
Disconnects the SnapMirror
after the restore.
Note: After a successful
restore, the restored volume
is in the restricted state and
does not become writable
unless the SMTAPE_BREAK_
MIRROR variable is set to y.
ENHANCED_DAR_ENABLED F/T
Default: T
When set to F, this variable
enables restoring individual files
or directories from a NetApp NAS
device that uses the ONTAP
8.1.x operating system.
NDMP variables for Celerra NAS device
Variable Value Function
HIST y/n
Default: y
Turns on/off file history tracking.
DIRECT y/n
Default: y
Enables direct access restore.
LEVEL 0, 1, 2, ... 9
Default: 0 (full)
Specifies backup level.
BASE_DATE 32bit level 32bit
date
Incremental backup based on a specific date.
1Supported only on the Data ONTAP version 8.0.7 or later.
Integration Guide
Chapter 17: Data Protector Network Data Management Protocol Server integration
HPE Data Protector (9.07) Page 615 of 803
Variable Value Function
OPTIONS LK Follow symbolic links.
AT Preserve access time.
NT Save NT attributes.
MI/MD/MM Restore collision policy for localization.
NDMP variables for Hitachi BlueArc and Hitachi NAS device 1
Variable Value Function
HIST y/n
Default: y
Turns on/off file history tracking.
DIRECT y/n
Default: y
Enables direct access restore.
LEVEL 0, 1, 2, ... 9
Default: 0 (full)
Specifies backup level.
TYPE dump/tar
Default: dump
Specifies backup type.
UPDATE y/n
Default: y
Keeps a record of the backup time. Later incremental
backups can use this backup as a base.
FILESYSTEM directory_name
Default: none
Specifies the directory to be backed up.
EXCLUDE A separated list of files
to be excluded from
backup.
Default: none
Specifies files or directories to be excluded from the
backup.
Note: You can also set some NDMP environment variables using the omnirc file. For more
information, see "The NDMP specific omnirc options" on the next page.
1 For information on other variables, see the vendor-specific documentation.
Integration Guide
Chapter 17: Data Protector Network Data Management Protocol Server integration
HPE Data Protector (9.07) Page 616 of 803
The NDMP specific omnirc options
For details of how to set the omnirc options, see the HPE Data Protector Help index: ”omnirc options”.
Note: You can also set some options using the Data Protector GUI. See " Specifying the NDMP
Server mountpoints for backup (UNIX systems)" on page 609, " Specifying advanced NetApp
options" on page 610, and "NDMP environment variables" on page 614.
The GUI setting overrides the setting in the omnirc file.
The NDMP specific omnirc options are:
l OB2NDMPFH (Y/N)
Default: Y
When set to Y, the NDMP Server file history tracking is turned on, which is a prerequisite for
browsing and restoring individual files. However, this impacts the time needed for such a backup.
This setting overrides the file history setting on the NDMP Server every time a backup is started.
l OB2NDMPDIRECT (Y/N)
Default: Y
When set to Y, Data Protector uses the direct access restore functionality, provided that the NDMP
Server file history tracking was turned on during the backup.
l OB2NDMPCATQUESIZE
Default: 5
This option sets the number of internal buffers that hold catalog information before storing it to file
history swap files. By fine tuning the value, you can increase, to a certain extent, NDMP backup
performance.
When set to 5, the NDMP Media Agent can process up to 20 million files (in one backup
specification), provided that enough system resources are available (approximately 1.9 GB of
system memory and 2.8 GB of disk space).
Set the option to higher values if the number of files in the backup specification is less than 20 million
and enough system memory is available.
To calculate memory allocation overhead in kilobytes, multiply the option value by 512.
l OB2NDMPFHFILEOPT
Defaults:
Windows systems: Data_Protector_program_datatmp, 32, 1024
UNIX systems: /var/opt/omni/tmp, 32, 1024
This option fine tunes file history swap files usage. It has three parameters that define the following:
a. Pathname of the directory where the file history swap files are stored.
b. Maximum number of file history swap files, created by Data Protector on the NDMP client’s
disk.
c. Maximum size of a file history swap file (in MB).
The parameters are separated by commas. You can specify several sets of parameters. Use a
semicolon to separate them.
Integration Guide
Chapter 17: Data Protector Network Data Management Protocol Server integration
HPE Data Protector (9.07) Page 617 of 803
Example
Windows systems: C:tmp, 32, 1024; D:tmptmp_1, 10, 1024
UNIX systems: /tmp, 10, 1024; /var/tmp, 5, 60
When the files in the first directory are full, the integration writes data to the files in the next specified
directory. If the allocated disk space is used up during the backup, the backup fails.
File history swap files can increase in size significantly. Use the following formula to calculate
approximate disk consumption:
EstConsumption = (NumOfFiles + NumOfDirs) x (136 + AverageFileNameSize)
where NumOfFiles is the number of backed up files and NumOfDirs is the number of backed up
directories.
See the calculations in " Approximate disk consumption by file history swap files " below that
presume that the number of directories is up to 10% of the total number of files, the average directory
name length is 25 characters, and the average file name length is 10 characters.
Approximate disk consumption by file history swap files
Number of backed up files and directories Approximate disk consumption by file history
swap files
5 million 0.7 GB
10 million 1.4 GB
20 million 2.8 GB
Media management
Data Protector media management is limited because data is backed up by NDMP Server in its
specific data format.
Data Protector supports the following media management functionalities:
l Import and export of media.
l Media scan.
l Media initialization.
l Dirty drive detection.
Data Protector does not support the following media management functionalities:
l Verification of backed up data.
l Media copy for NDMP-Celerra backup sessions.
For more information, see the HPE Data Protector Help.
Integration Guide
Chapter 17: Data Protector Network Data Management Protocol Server integration
HPE Data Protector (9.07) Page 618 of 803
Troubleshooting
This section lists problems you might encounter when using the Data Protector NDMP Server
integration.
For general Data Protector troubleshooting information, see the HPE Data Protector Troubleshooting
Guide.
Before you begin
l Ensure that the latest official Data Protector patches are installed. See the HPE Data Protector Help
index: ”patches”.
l For general Data Protector limitations, as well as recognized issues and workarounds, see the HPE
Data Protector Product Announcements, Software Notes, and References.
l For an up-to-date list of supported versions, platforms, and other information, see
http://support.openview.hp.com/selfsolve/manuals.
Problems
Problem
End of media
At the end of the backup, Data Protector starts storing the catalog to the media. The catalog size
increases with the number of files backed up. Since Data Protector has no control over how much free
space is left on the media, the End of Media error may occur during the writing of the catalog. This has
no impact on future restore because the catalog is still stored in the IDB. However, the medium cannot
be imported anymore.
Problem
Device and filesystem are not local; switching to 3-way operation
If the selected volume for backup and drive are not local to the node in a cluster, the Data Protector
displays the following error message in the session output:
[Warning] From: BMA-NDMP@hostname.com "netappCAB_drive1" Time: 5.4.2016 15:35:10
Device and the filesystem are not local, switching to 3-way operation.
This means that the selected volume is backed up using the 3-way NDMP mode as it is not local to the
node to which the selected tape drive is attached.
Problem
3-way Direct Access Restore (DAR) restore issue
When using the DAR restore in 3-way configuration, there could be performance degradation.
Integration Guide
Chapter 17: Data Protector Network Data Management Protocol Server integration
HPE Data Protector (9.07) Page 619 of 803
Action
Switch over to the local DAR restore.
Or
Disable DAR for 3-way restore.
Problem
Import of NDMP media failed
Action
Ensure that the drive used for importing NMDP media is connected to an NDMP Server system.
Problem
Backup or restore fails in a 3-way Cluster Aware Backup (CAB) or normal mode
If there is not enough NDMP sessions available on the filer, backup or restore fails in a 3-way CAB or
normal mode with the following error message:
[Warning] From: BMA-NDMP@hostname.com "CAB_drive2" Time: 4/26/2016 10:14:31 AM
Device and the filesystem are not local, switching to 3-way operation.
[Warning] From: BMA-NDMP@hostname.com "CAB_drive2" Time: 4/26/2016 10:14:31 AM
BMA-NDMP: Catalog not loaded, message #-1 in set 242
[Normal] From: BMA-NDMP@hostname.com "CAB_drive2" Time: 4/26/2016 10:14:34 AM
Ejecting medium '1'.
(Or)
[Normal] From: BMA-NDMP@hostname.com "NDMP_drive1" Time: 4/26/2016 11:25:14 AM
ABORTED Media Agent.
[Normal] From: BMA-NDMP@hostname.com " NDMP_drive1" Time: 4/26/2016 11:25:18 AM
Ejecting medium '1'.
Action
Refer the filer documentation to understand the number of NDMP sessions that supports and plans the
session accordingly.
Where, one Media Agent (MA) in normal or CAB mode uses two NDMP sessions and 3-way normal or
CAB mode uses three NDMP sessions.
Problem
A tape remains in the drive after a successful drive scan
Integration Guide
Chapter 17: Data Protector Network Data Management Protocol Server integration
HPE Data Protector (9.07) Page 620 of 803
Action
Eject the tape manually and set the OB2SCTLMOVETIMEOUTomnirc option on the NDMP client to a higher
value (for example, 360000 or higher).
For details of how to set the omnirc options, see the HPE Data Protector Help index: “omnirc options”.
Problem
Data Protector was unable to set NDMP record size
Data Protector reports:
DP was unable to set NDMP record size. Reason for this might be that NDMP server
doesn't support specified record size. Please check the release notes in order to
determine which record size is supported for your NDMP server.
Action
See "Block size" on page 605.
Integration Guide
Chapter 17: Data Protector Network Data Management Protocol Server integration
HPE Data Protector (9.07) Page 621 of 803
Chapter 18: Data Protector NetApp
SnapManager solution
Introduction
This appendix describes the Data Protector NetApp SnapManager solution which, when used together
with standard Data Protector functionality, enables backup and restore of NetApp SnapManager
snapshots to and from Data Protector backup media.
The solution is available only on Windows systems.
Concepts
The NetApp SnapManager for Microsoft Exchange (SME) and NetApp SnapManager for Microsoft SQL
Server (SMSQL) are solutions that create snapshots of the Microsoft Exchange Server and Microsoft
SQL Server data on the NetApp storage system.
Data Protector supports SME and SMSQL through the omnisnapmgr.pl script, enabling you to archive
existing NetApp SnapManager snapshots to Data Protector backup media. The omnisnapmgr.pl
script uses the NetApp SnapDrive command line interface to perform queries, mount, and dismount
volumes.
To back up SME and SMSQL snapshots to Data Protector backup media, you must create a standard
Data Protector filesystem backup specification and specify the omnisnapmgr.pl script as a pre- and
post-exec script to this backup specification.
At the start of the backup session (in the pre-exec phase), omnisnapmgr mounts the latest SME or
SMSQL snapshots that were not archived yet, to the Windows client on which it runs. The Data
Protector Disk Agent will then perform the backup of the files from the mounted volumes to the Data
Protector backup device(s). At the end of the backup session (in the post-exec phase),
omnisnapmgr.pl will dismount volumes that were mounted at the start of the backup session.
Configuration
Prerequisites
l The system on which you will install the Data Protector SnapManager solution (the backup system)
must have the Data Protector Disk Agent installed and must be a member of a Data Protector cell.
l At least one Data Protector backup device must be configured in the Data Protector cell.
l NetApp SnapDrive must be installed and configured on the backup system.
HPE Data Protector (9.07) Page 622 of 803
Configuration procedure
If the Data Protector Inet on the backup system does not run under the SnapDrive account, you can:
l Change the Data Protector's Inet account to that of SnapDrive. See the HPE Data Protector Help
index: “Inet, changing account”.
l Configure the SnapDrive account for use with Data Protector:
l Create a new Data Protector user group with sufficient rights for the backup and remove the right
Backup as root:
Setting the user rights for the new user group
l Add the SnapDrive account to this group or, if the SnapDrive account is already in the Data
Protector user list, move it to the newly created group.
Integration Guide
Chapter 18: Data Protector NetApp SnapManager solution
HPE Data Protector (9.07) Page 623 of 803
Backup
Limitations
l You must back up SME and SMSQL snapshots in separate backup specifications.
Creating a backup specification
To create a NetApp SnapManager backup specification:
1. Create a filesystem backup specification for the Windows client to which Data Protector will
mount the SnapManager snapshots. See the HPE Data Protector Help index: “creating, backup
specifications”.
In the Source Property page, select the folder to which the Data Protector omnisnapmgr script will
mount the volumes. This folder and all volumes mounted under it will be backed up.
Note: Data Protector excludes some temporary folders from being backed up, even if they are
selected in the backup specification. You must select a folder that is not an operating system
temporary folder or a Data Protector temporary folder or its sub folder, such as
C:WindowsTemp or Data_Protector_hometmp. For a list of excluded folders, see the HPE
Data Protector Help index: “Windows, systems backup”.
2. Specify the omnisnapmgr.pl pre- and post-exec scripts:
a. Under Filesystem options, click Advanced.
b. In the Options pane, enter the Pre-exec and Post-exec scripts.
For the omnisnapmgr.pl syntax, available options, and examples, see the .
Integration Guide
Chapter 18: Data Protector NetApp SnapManager solution
HPE Data Protector (9.07) Page 624 of 803
Specifying the pre- and post-exec commands
3. If the Data Protector Inet account is not running under the SnapDrive account, specify the
SnapDrive account as the backup owner:
a. Under Filesystem options, click Advanced.
b. In the Backup options window, under Ownership, enter the user name, group, and the client
system name.
Integration Guide
Chapter 18: Data Protector NetApp SnapManager solution
HPE Data Protector (9.07) Page 625 of 803
Specifying the SnapDrive account
4. Save the backup specification and run or schedule the backup session.
See the HPE Data Protector Help index: ”scheduled backups”.
Restore
To restore SME or SMSQL data, use Data Protector and SnapManager:
1. Restore the database files and log files from Data Protector backup media to a temporary directory
using the standard Data Protector restore procedure. See the HPE Data Protector Help index:
“restoring”.
For an example of the backed up SMSQL objects, see "Selecting the backed up the NetApp
SnapManager objects for restore ".
Integration Guide
Chapter 18: Data Protector NetApp SnapManager solution
HPE Data Protector (9.07) Page 626 of 803
Selecting the backed up the NetApp SnapManager objects for restore
Note: In case of a disaster, when your application installation is lost, you need to restore or
reinstall the application to the original location first and then use the SnapManager Recovery
Wizard to recover the application data.
2. Use the SnapManager Recovery Wizard to recover the Microsoft Exchange Server or Microsoft
SQL Server data. Select Restore from unmanaged media and follow the instructions.
For information, see the SnapManager documentation.
Integration Guide
Chapter 18: Data Protector NetApp SnapManager solution
HPE Data Protector (9.07) Page 627 of 803
Selecting the restore mode in SnapManager Restore Wizard
Integration Guide
Chapter 18: Data Protector NetApp SnapManager solution
HPE Data Protector (9.07) Page 628 of 803
Specifying SnapManager Restore Wizard options
omnisnapmgr.pl reference page
SYNOPSIS
omnisnapmgr.pl-version | -help
omnisnapmgr.pl [-sme | -smsql] {-mount | -unmount} -apphostClientName [-force] [-
partial] [-preview]
omnisnapmgr.pl-query
DESCRIPTION
The omnisnapmgr.pl script is used to mount or dismount the SME or SMSQL snapshots (when started
as a pre- or post-exec script) or query NetApp snapshots (when run from a Command Prompt window).
OPTIONS
-version Displays the Data Protector version.
Integration Guide
Chapter 18: Data Protector NetApp SnapManager solution
HPE Data Protector (9.07) Page 629 of 803
-help Displays the usage synopsis.
-sme Specifies that SME snapshots will be backed up.
If not specified, omnisnapmgr assumes by default that SME is backed up.
-smsql Specifies that SMSQL snapshot will be backed up.
-mount Mounts all volumes from the last SnapManager backup of the application system.
-unmount Dismounts all volumes mounted by the -mount option
-
apphost
ClientName
Specifies the application server (Exchange or SQL Server) system. If not
specified, the local system is used.
-force Performs a backup of the snapshots even if they were already backed up.
-partial Performs a backup the SME or SMSQL snapshot even if some of the volumes
cannot be mounted.
-preview Displays the SnapDrive mount commands without executing them.
-query Lists the snapshots and volumes contained in the last SME/SMSQL backup
session.
NOTES
The omnisnapmgr.pl script is available on Windows systems only.
EXAMPLES
1. To back up to a SnapManager Microsoft Exchange Server snapshot to Data Protector backup
media, where Microsoft Exchange Server is running on the client "exch1.company.com", specify
the following two pre- and post-exec commands:
Pre-exec:
perl omnisnapmgr.pl -sme -mount –apphost exch1.company.com
Post-exec:
perl omnisnapmgr.pl -sme -unmount –apphost exch1.company.com
2. To back up a SnapManager Microsoft SQL snapshot Data Protector backup media, where
Microsoft SQL Server is running on the client "sql2.company.com", even if the snapshots were
backed up and to ensure that the backup is performed even if some volumes cannot be mounted,
specify the following pre- and post-exec commands:
Pre-exec:
perl omnisnapmgr.pl -smsql -mount –apphost sql2.company.com
Post-exec:
perl omnisnapmgr.pl -smsql -unmount –apphost sql2.company.com 
-force -partial
Integration Guide
Chapter 18: Data Protector NetApp SnapManager solution
HPE Data Protector (9.07) Page 630 of 803
Page 631 of 803HPE Data Protector (9.07)
Integration Guide
Chapter 18: Data Protector NetApp SnapManager solution
HPE Data Protector (9.07)
Part 5: Virtualization
This part of the guide describes ways to back up VMware virtual machines and Microsoft Hyper-V data online.
This part includes the following chapters:
l Data Protector Virtual Environment integration for VMware
l Data Protector Virtual Environment integration for Microsoft Hyper-V
Chapter 19: Data Protector Virtual Environment
integration for VMware
Introduction
This chapter explains how to configure and use the Data Protector Virtual Environment integration for
VMware vSphere and VMware vCloud Director. Data Protector integrates with VMware vSphere and
VMware vCloud Director, including ESX Server, ESXi Server systems, and vCenter Server systems,
to back up and restore the following VMware objects:
VMware vSphere:
l Virtual machines
l Virtual machine disks
l Virtual machine templates
Backup
The following backup methods are available:
l vStorage Image
These are snapshot-based methods that can be used to back up virtual machines while powered off
(offline backup) or actively used (online backup).
For details on the backup methods, see "vStorage Image backup method" on page 640.
Data Protector offers interactive and scheduled backups of the following types:
l Full
l Incremental
l Differential
For details on the backup types see, "Backup types" on page 643.
Restore
Virtual machines can be restored:
l To a datacenter (integration with VMware vSphere)
This datacenter can be a standalone ESX(i) Server system or any of the datacenters created and
managed by a vCenter Server system.
l To a directory
This can be a directory on any client with the Data ProtectorVirtual Environment component
installed. After such a restore, you need to manually move the restored virtual machine images to an
ESX Server or ESXi Server system, using the VMware Converter.
This chapter provides information specific to the Data Protector Virtual Environment integration for
VMware. For other limitations and recommendations, see the HPE Data Protector Product
HPE Data Protector (9.07) Page 633 of 803
Announcements, Software Notes, and References. For general Data Protector procedures and
options, see the HPE Data Protector Help.
Recommendations
l HPE recommends not to install any Data Protector components on VMware vCenter Server system
or VMware ESX(i) Server system.
Integration concepts
Supported environments
Data Protector supports environments where ESX and/or ESXi Server systems (ESX(i) Server
systems) are managed through a vCenter Server (vCenter environments) as well as environments
with standalone ESX(i) Server systems (standalone ESX(i) Server environments). Environments
with standalone ESX(i) Server systems and mixed environments, in which some of the ESX(i) Server
systems are managed through a vCenter Server system and some are standalone, are also supported.
You can even have multiple vCenter Server systems in your environment, each managing its own set
of ESX(i) Server systems.
vCenter environment
In a vCenter environment, Data Protector communicates with the VMware vSphere through the
vCenter Server system. All backup and restore requests are sent there.
In one session, you can back up virtual machines from one or multiple datacenters.
Integration Guide
Chapter 19: Data Protector Virtual Environment integration for VMware
HPE Data Protector (9.07) Page 634 of 803
vCenter environment
vCenter Environment
vCenter Environment Description
ESX Server or ESXi Server
system
VMware platform capable of hosting multiple virtual machines.
VM Virtual machine. Virtualized x86 or x64 PC environment, in which a
guest operating system and associated application software can
run.
Datacenter An organizational unit that consists of one or more ESX Server
and/or ESXi Server systems and the related storage for virtual
machines (datastores). Datastores can reside on local
disks/RAID, iSCSI or SAN storage.
Migration of virtual machines
In a vCenter environment, Data Protector supports migration (using VMotion and Storage VMotion) of
virtual machines between ESX(i) Server systems in the same datacenter and, for supported versions of
Integration Guide
Chapter 19: Data Protector Virtual Environment integration for VMware
HPE Data Protector (9.07) Page 635 of 803
VMware vSphere, in different datacenters.
Virtual machines migrate from one ESX(i) Server system to another for various reasons:
l If ESX(i) Server systems are configured in a VMware high availability cluster, virtual machines
automatically migrate when the original ESX(i) Server system fails.
l If ESX(i) Server systems are configured in a VMware load balancing cluster, virtual machines
automatically migrate to ESX(i) Server systems with less workload.
l You can start a migration of a virtual machine manually, using the VMware vSphere client.
Migration of virtual machines
Whatever the reason for the migration, you do not need to create a new backup specification
afterwards. Data Protector will automatically find the migrated virtual machines and back them up.
Integration Guide
Chapter 19: Data Protector Virtual Environment integration for VMware
HPE Data Protector (9.07) Page 636 of 803
vCenter Server system in a cluster
Data Protector also supports environments with a vCenter Server system in a Microsoft Cluster
Service cluster. After a failover in such a cluster, you do not need to change the backup specification.
However, if the failover occurs during a backup or restore session, the session fails and has to be
restarted.
Standalone ESX/ESXi Server environment
In a standalone ESX(i) Server environment, Data Protector communicates with VMware vSphere
through the ESX(i) Server system. All backup and restore requests are sent there.
In a single session, you can back up virtual machines from only one ESX(i) Server system.
Standalone ESX/ESXi Server environment
Data Protector components
Data ProtectorCell Manager
The Data ProtectorCell Manager can be installed on a virtual machine, vCenter Server system, or a
separate system outside the virtualization environment.
Integration Guide
Chapter 19: Data Protector Virtual Environment integration for VMware
HPE Data Protector (9.07) Page 637 of 803
Data Protector Virtual Environment Integration component
The Data ProtectorVirtual Environment Integration component (VEAgent) must be installed on
at least one Data Protector client in the cell. This client is called the backup system and can be:
l A virtual machine
l The vCenter Server system
l The Data ProtectorCell Manager
l A dedicated physical backup system
The component includes the following major parts:
l vepa_bar.exe, activated during backup and restore operations on virtual environments.
l vepa_util.exe, activated during browsing and query operations on virtual environments.
l vepalib_vmware.dll, a dynamic link library for VMware vSphere specific backup, restore, query,
and browsing tasks.
l vepalib_vcd.dll, a dynamic link library for VMware vCloud Director specific backup, restore,
query, and browsing tasks.
l vepalib_hyperv.dll, a dynamic link library for Microsoft Hyper-V specific backup, restore, query,
and browsing tasks.1
Note: VEPA stands for Virtual Environment Protection Agent.
Data Protector Disk Agent component
The Data Protector Disk Agent component must be installed on the backup system to use the browse
directory button (this button is used when you restore to a directory on a backup host).
Data Protector Media Agents
The Data Protector Media Agent component must be installed on clients that will transfer data to
backup devices.
Note: The Virtual Environment Integration component does not enable the backup host to
write to backup devices. You still need a client with the Media Agent component installed.
However, note that the Cell Manager, Virtual Environment Integration, and Media Agent
components can all be installed together on the same system (physical or virtual).
1The Data Protector Virtual Environment integration can also be used to back up virtual machines from
Microsoft Hyper-V virtualization environments. For details, see the Microsoft Hyper-V part.
Integration Guide
Chapter 19: Data Protector Virtual Environment integration for VMware
HPE Data Protector (9.07) Page 638 of 803
Backup concepts
What is backed up?
Using the Data Protector Virtual Environment integration, you can back up the following VMware
objects:
VMware vSphere:
l Virtual machines
l Virtual machine disks
l Virtual machine templates
Data Protector identifies datacenters and virtual machines by their VMware vSphere inventory path. A
standalone ESX Server system has only one datacenter /ha-datacenter and two folders: /host and
/vm. Virtual machines are stored in the folder /host.
Example:
Datacenter: /ha-datacenter
Virtual machine: /vm/myvm1
In a vCenter environment, you can organize virtual machines and datacenters within folders that you
create yourself. If you subsequently move a virtual machine, you do not need to create a new backup
specification because Data Protector will find a virtual machine using its UUID.
Example:
Virtual machine: /vm/myfolder1/myfolder2/.../myvm2
Datacenter: /myfolder/mydatacenter
In a vCloud Director environment, you can organize virtual machines within vApps, vDatacenters, and
organizations that you create yourself.
Example:
Virtual machine: /ORG22/vDCOrg22/vAppORG22/vm1Org22
Organization: /vCD1/Mngmt/ORG22
Virtual machines
When you back up a virtual machine, you actually back up virtual machine files of the following types:
l .vmx
l .vmdk
Virtual machine disks
Data Protector supports backup of individual virtual machine disks when using a vStorage Image
backup method. In this case, all virtual machine files are backed up, except for virtual machine disks
that are not specified. You can run full, incremental, and differential backups.
From Data Protector 9.05 onwards, the virtual machine disks are backed up in parallel and not serially.
Integration Guide
Chapter 19: Data Protector Virtual Environment integration for VMware
HPE Data Protector (9.07) Page 639 of 803
To achieve the virtual machine disk parallelism, the virtual machine disks are considered as objects.
When the object operations (such as object copy and object verification) are specified, the disk objects
are not shown. The disks are considered when the virtual machine object is selected for the object
operations.
Note: After you add a new disk to a virtual machine, make sure you run a full backup session for
the updated virtual machine.
Virtual machine templates
You can also back up virtual machine templates when using a vStorage Image backup method. When
you create a backup specification, expand the vm folder and select the desired virtual machine
templates.
vStorage Image backup method
The vStorage Image backup method provided by the Data Protector Virtual Environment integration is
based on the VMware vStorage technology. For this method, a single central backup host is used to
back up all virtual machines hosted by ESX(i) Server systems in a Data Protector cell. This backup
host can be a dedicated physical host, a virtual machine, or the Cell Manager. The important thing is
that it has the Data ProtectorVirtual Environment Integration component (VEAgent) installed.
During a vStorage Image backup, VEAgent first establishes connections between the backup host and
the virtualization host (an ESX(i) Server system). This connection can either be through a vCenter
Server system (in the case of a vCenter environment), or direct (in the case of a standalone ESX(i)
Server environment). It then requests a snapshot of the virtual machine that is to be backed up, via the
vStorage API for Data Protection (VADP). This snapshot is used during the period of the backup in
order to keep the virtual machine in a consistent state.
VEAgent then opens the virtual machine disks across LAN or SAN, initializes the Media Agent client
and controls the transfer to it of the virtual machine and all its associated data.
Note: You can use the OB2_VEAGENT_OPEN_DISK_TIMEOUT omnirc option to specify the time
interval between opening two different disks. By default, a new disk is opened every 2 seconds.
Integration Guide
Chapter 19: Data Protector Virtual Environment integration for VMware
HPE Data Protector (9.07) Page 640 of 803
vStorage Image method
In "vStorage Image method" above, the backup host is also a Media Agent client (it has the Media
Agent component installed and a device connected to it).
vStorage Image + OpenStack backup method
The vStorage Image + OpenStack backup method provided by the Data Protector Virtual Environment
integration is a variant of the vStorage Image backup method. While creating a backup specification, it
is highly recommended to select only the Nova Instance VMs when vStorage Image + OpenStack
backup method is selected. Otherwise, the vSphere managed VMs selected is confined to the
vStorage Image backup method.
For details on the vStorage Image + OpenStack backup method concepts, see "vStorage Image
backup method" on the previous page.
Integration Guide
Chapter 19: Data Protector Virtual Environment integration for VMware
HPE Data Protector (9.07) Page 641 of 803
General limitations
l Power On from Replica or Smart Cache is not supported.
l Live Migrate from Replica or Smart Cache is not supported.
l From Data Protector 9.07 onwards, the Power On and Live Migrate functionalities are not supported
for vStorage Image + OpenStack method.
Considerations
General consideration
l Shadow VM created out of a linked clone is not considered.
Restore considerations
l If the backed up Shadow VM part of the Nova instance that need to be restored is attached to any
other Nova Instance, the restore is not possible.
l If the Nova Instance that needs to be restored has a newer Shadow VM attached to it, which was
not available at the time of backup, then during the restore-detach process, the Shadow VM from the
Nova Instances are detached.
l The shadow VMs detached during the restore are not attached after the restore.
l If the backed up Shadow volume is detached from the original instance at the time of restore, the
Shadow volume is restored as well.
Backup considerations
l If any abort occurs before backing up the Shadow VMs, the Shadow VMs attached to the Nova
Instance are not backed up.
l If you perform a backup using the vStorage Image backup method, then the restore of Nova VM is
possible but the Shadow VM configuration files are not uploaded, leaving the Shadow VM
unregistered to the vCenter.
l Backing up of only the Shadow VMs is not possible. But Shadow VMs associated with the Nova
Instances can be backed up.
Snapshot management
The vStorage Image backup method relies on being able to create virtual machine snapshots. A virtual
machine snapshot is an operation that puts the virtual machine into a consistent state. All subsequent
changes made to the virtual machine disks are recorded to the created snapshot.
Note: The snapshot operation is not supported by all virtual machine disks. For example,
snapshots of independent disks are not supported; consequently, this type of virtual disks cannot
be backed up using the Data Protector Virtual Environment integration. For details, see the
VMware documentation.
During a vStorage Image backup, Data Protector creates a snapshot and copies the data from the
consistent state to Data Protector media. Then Data Protector deletes the snapshot. Note that
snapshots created by Data Protector (DP snapshots) are distinguished from other snapshots by the
label _DP_VEPA_SNAP_ containing the product name, a description, and a timestamp.
Integration Guide
Chapter 19: Data Protector Virtual Environment integration for VMware
HPE Data Protector (9.07) Page 642 of 803
Note: If a virtual machine has a user-created snapshot during CBT enabled backup, the user-
created snapshot is backed up along with the other VM disk blocks. If the Data Protector detects a
user-created snapshot at the time of restore in a virtual machine, the VM is not restored. To restore
such a VM, you need to manually delete all the existing user-created snapshots.
Virtual machine snapshot tree
Existing virtual machine snapshots reduce the overall performance of a virtual machine. For this
reason, Data Protector automatically removes DP snapshots once they are no longer needed.
Do not use the label _DP_VEPA_SNAP_ for snapshots that you create for other purposes, otherwise they
will be deleted by Data Protector.
Backup types
The type of backup to be performed is specified at backup specification level, either in the Scheduler
page, or in the Start Backup dialog box for an interactive backup.
Using the vStorage Image or vCD vStorage Image backup methods, you can perform the following
backup types:
Backup types
Backup Types Description
Full Backs up the complete virtual machine (disk).
Incremental Backs up the changes made to a virtual machine (disk) since the last full,
incremental, or differential backup.
Differential Backs up the changes made to a virtual machine (disk) since the last full
backup.
For incremental and differential backup sessions, you must also specify how Data Protector should
identify changes at disk block level.
Integration Guide
Chapter 19: Data Protector Virtual Environment integration for VMware
HPE Data Protector (9.07) Page 643 of 803
To identify changes at disk block level, Data Protector uses the VMware changed block tracking
functionality. For details, see "Changed block tracking" below.
Note: The number of snapshots remaining after backup is always 0. Only the Mixed snapshot
handling mode is supported.
Mixed snapshot handling mode supports full, differential, and incremental backups in all possible
backup chain forms.
When performing snapshot operations on a backed up virtual machine, you must be careful not to break
your backup chains.
A VMware object’s snapshot which was not created with Data Protector cannot be used to set up a
Data Protector backup chain (restore chain) for that object.
A backup chain gets broken if you perform any of the following operations:
l Delete a snapshot
l Revert to a snapshot
l Create a snapshot without involving Data Protector
l Change snapshot handling mode
l Add a new virtual machine disk or rename an existing one
l Restore a virtual machine
l Enable changed block tracking
After completing any of the above operations, you must first run a full backup to start a new backup
chain. If you run a session for incremental or differential backup instead, the Data Protector switches
the VEAgentdisk objects to have the effective backup type as full, whereas for VEAgent object, the
backup type still remains as incremental or differential. This may create a backup chain with multiple
sessions during restore; which impacts performance. So, it is recommended to execute a full backup.
Changed block tracking
Changed block tracking (CBT) is a feature of later versions of VMware that can be used to improve the
efficiency and speed of your backups.
For CBT, change IDs are used. A change ID is an identifier for the state of a virtual disk at a specific
point in time. It is saved by the virtual disk logic whenever a snapshot is taken of the disk.
The main advantage of using changed block tracking is most noticeable on incremental or differential
backups, because:
l It is not necessary to keep virtual machine snapshots on the system until the next backup, greatly
reducing the system overhead.
l The changes to be backed up are calculated more easily, by obtaining change information from the
kernel, rather than calculating it from snapshots.
During full backups, only active blocks on the disk are backed up, and unallocated blocks are ignored.
This makes the backups space-efficient and faster.
When changed block tracking is enabled, a virtual machine's performance is slightly impacted, but this
is small relative to what you gain. If it is enabled within VMware vSphere, Data Protector will use it.
You can also enable it using the Data Protector GUI, if required.
Integration Guide
Chapter 19: Data Protector Virtual Environment integration for VMware
HPE Data Protector (9.07) Page 644 of 803
Note: The CBT functionality is supported for vStorage Image + OpenStack backup method.
When changed block tracking is used, Data Protector snapshots are still used to put a virtual machine
in a consistent state. However, when the backup completes, they are deleted. Only changed block
tracking log files change IDs are kept.
l Not all types of virtual disk support changed block tracking. In case of an unsupported disk, a
virtual machine backup fails.
l When changed block tracking is first enabled, the next backup for a virtual machine will always
be a full backup to provide a reference point for the tracking. In other words, a new backup chain
is started.
l A CBT backup chain (Full, Differential, Incr,...) gets broken when you perform a restore session.
When the restore session completes, run a full backup again to start a new backup chain,
otherwise subsequent incremental and differential backup sessions will fail.
Backup flow
1. Data Protector triggers a snapshot.
2. Replicas of source volumes are created.
3. A change ID is recorded for the current backup.
If this is the first snapshot taken after changed block tracking was enabled, all active blocks are
identified and change ID 0 is recorded.
In case of a full backup, this change ID becomes the start reference point for a new backup chain.
4. This step depends on the backup type selected:
l Full: The blocks changed since change ID 0 are identified.
l Incremental: The blocks changed since the change ID for the previous backup (full,
incremental, or differential) are identified.
l Differential: The blocks changed since the change ID for the previous full backup are identified.
5. The identified blocks are backed up.
6. The snapshot isdeleted.
Example of a backup chain with changed block tracking
Snapshot Change ID Blocks identified Blocks backed up
1st after CBT enabled ID 0 All active blocks —
Full backup ID n Changed since ID 0 All active blocks from
ID 0 + changed blocks
since ID 0
Incremental backup ID n+m Changed since ID n Changed block since
ID n
Integration Guide
Chapter 19: Data Protector Virtual Environment integration for VMware
HPE Data Protector (9.07) Page 645 of 803
Snapshot Change ID Blocks identified Blocks backed up
Incremental backup ID n+p Changed since ID
n+m
Changed blocks since
ID n+m
Differential backup ID n+q Changed since ID n Changed blocks since
ID n
Full backup ID r Changed since ID 0 All active blocks from
ID 0 + Changed
blocks since ID 0
Non-Changed Block Tracking (Non-CBT) backup
Non Changed Block Tracking (Non-CBT) backup is a feature which does not depend on block level
changes for backup.
Integration Guide
Chapter 19: Data Protector Virtual Environment integration for VMware
HPE Data Protector (9.07) Page 646 of 803
l In this feature, all the blocks of the virtual machine disks are backed up.
l This feature does not use the VMware CBT functionality to identify the modified blocks for backup.
l The size of the backed up image increases, as all the blocks of disk are backed up.
Allow fallback to non-CBT backups option is enabled when change block tracking backup fails.
The non-CBT backup can be used in the following scenarios:
l When the hardware version of virtual machine is lesser than 7.
l When backing up virtual machines without the older version of operating system installed (example,
Windows 2003).
l When snapshots are available on virtual machine and CBT is not enabled.
Limitations
l Only full backups are available for non-CBT backups.
l Incremental or differential backups are not supported.
Quiescence
If quiescence is selected, the snapshot process quiesces all the system writers, and the registered
application writers. In Windows guest operating systems, the VSS framework freezes or quiesces the
applications running in a virtual machine before a snapshot is created. Data Protector performs
application-consistent quiescence every time the Use Quiescence option is selected for the backup.
The illustration below shows the options available for the Quiescence functionality to quiesce
applications with VSS writers.
Integration Guide
Chapter 19: Data Protector Virtual Environment integration for VMware
HPE Data Protector (9.07) Page 647 of 803
Select the Use quiescence snapshots check box. You can select the level of error to be reported. The
following levels of errors can be selected:
l Fatal: If the quiescence snapshot fails, the session will fail .
l Warning: If the quiescence snapshot fails, a warning message is displayed and the backup process
is continued.
For CLI options, see the CLI Reference Guide. Navigate to Section 1M: Administrative commands >
vepa_util.exe(1M).
Note: When you enable the Quiescence option, backup of virtual machines are application
consistent for MS SQL, MS Sharepoint, MS Exchange and Oracle. The consistency works best
when the applications are configured as recommended by their vendors. Data Protector
recommends installing a respective integration agent within a virtual machine to protect these
applications.
Integration Guide
Chapter 19: Data Protector Virtual Environment integration for VMware
HPE Data Protector (9.07) Page 648 of 803
Prerequisites
l For VEPA-based quiescence backups of the Share Point server, you must register the VSS Writer
before starting the backup of virtual machines. For more information, see the Integration guide for
Microsoft Volume Shadow Copy Service, Microsoft SharePoint Services writer specifics section.
l For VEPA-based quiescence backups of the Oracle 11g Release 2 database, the Oracle VSS writer
service should be in the active/running state, before starting the backup of virtual machines. This
can be done by executing the command oravssw /q /start. For other applications such as SQL
and SharePoint, the VSS writers are registered and active by default.
Limitations
l The Quiescence feature can slow down the speed of backup sessions considerably.
l The Microsoft SQL database on the Availability Group cluster application in the Windows OS cluster
is not supported for VEPA quiescence.
l The cluster applications using SCSI controllers for disks in shared mode, are not supported for
VEPA backups.
l vRDM disks can be used only for full backups.
l Quiescence backups for virtual machines in the Power Off state are not valid.
Considerations for Quiescence Operations
VMware considerations
l Do not disable the UUID attribute for virtual machines.
l The virtual machine must use only SCSI disks. Application-consistent quiescing is not supported for
virtual machines with IDE disks. There must be as many free SCSI slots in the virtual machine as
the number of disks.
l Physical RDM's don't support snapshots, therefore they cannot be used for quiescence.
l Quiescence is not supported for backups of virtual machines on the Microsoft cluster. For more
information, see Backup on virtual machines configured with bus-sharing.
Virtual machine considerations
l The virtual machine must not use dynamic disks.
l Ensure that the latest version of VMware Tools are installed in the virtual machine. For more
information, see Verifying a VMware Tools build version.
l VSS components must be explicitly specified during the VMware Tools upgrade process. VSS will
not be installed in a non-interactive mode. For more information, see Installing the Volume Shadow
Copy Service with VMware Tools.
l Ensure that you are using Windows Server 2003 or higher. Previous versions of Windows, such as
Windows XP and Windows 2000, do not include VSS and rely on the SYNC driver.
l The Distributed Transaction Coordinator service must be running during the installation of VMware
Tools. Otherwise, VSS fails to quiesce Windows 2008 R2/ Windows 2012.
l Ensure that all the appropriate VSS application services are running, and the startup types are listed
correctly.
Integration Guide
Chapter 19: Data Protector Virtual Environment integration for VMware
HPE Data Protector (9.07) Page 649 of 803
For more information on VSS quiesce related issues, see Troubleshooting Volume Shadow Copy
(VSS) quiesce related issues.
Disk space requirements
A virtual machine backup requires sufficient disk space on the datastore(s) where the virtual machine
disks reside.
Free space required option
You can use the Data ProtectorFree space required % option to make sure that a virtual machine is
backed up only if there is enough free space.
The required free space is calculated based on the size of virtual machine disks just before the
snapshot is created. Data Protector checks all datastores where the virtual machine disks reside. If
one of the datastores does not meet the specified percentage of free space, no snapshot is created and
the backup of the virtual machine fails with an error.
When backing up more than one virtual machine, the check is applied to each virtual machine
separately. The virtual machines which pass the check are backed up and the ones which do not pass
it are not.
If you specify 0%, the check is omitted.
Examples
The following examples illustrate how the Free space required % option works:
1. Backup of a single virtual machine "test1" with the disk "disk1" residing on the datastore
"datastore1":
If you specify 30% in the Free space required % option and the datastore has a size of 100 GB,
the backup succeeds if there is at least 30 GB of free space on the datastore.
2. Backup of a single virtual machine "test1" with two disks, "disk1" and "disk2" residing on two
datastores, "datastore1" and "datastore2":
If you specify that 30% of free space is required, the backup succeeds if there is at least 30 GB of
free space on each datastore.
3. Backup of two virtual machines, the virtual machine "test1" with the disk "disk1" on the datastore
"datastore1" and the virtual machine "test2" with the disk "disk2" on the datastore "datastore2":
If you require 30% of free space, the backup of both virtual machines succeeds if there is at least
30 GB of free space available on each datastore. If for example, the datastore "datastore1" has
less than 30% of free space and the datastore "datastore2" has at least 30% of free space, the
backup of the virtual machine "test1" fails and the backup of the virtual machine "test2" succeeds.
If both datastores have less than 30% of free space, the backup of both virtual machines fails.
Disk space requirements
Backup
methods
Required disk space on
datastores
Explanation
vStorage
Image
The sum of the sizes of all the
virtual machine disks, plus:
When a virtual machine snapshot is taken,
Integration Guide
Chapter 19: Data Protector Virtual Environment integration for VMware
HPE Data Protector (9.07) Page 650 of 803
Backup
methods
Required disk space on
datastores
Explanation
l The size of any quiescence zip
files, if quiescence is specified.
changes made to the virtual machine disks
are recorded to separate files (one delta file is
created for each virtual machine disk). A delta
file can grow up to the original virtual disk
size.
Backup disk buffer
You can specify a disk buffer for your backup using the omnirc option OB2_VEAGENT_BACKUP_DISK_
BUFFER_SIZE.
The SAN and the HotAdd backups support disk buffer sizes from 1 MB to 256 MB. By default, their
disk buffer size is 8 MB. However, network backups, such as NBD and NBD (SSL), are always
performed using the default disk buffer size of 1 MB.
Note:
l If there is not enough memory available for the specified disk buffer size, a fallback to 1 MB disk
buffer size will happen to keep the backup running, and a warning message will be displayed.
l Using bigger disk buffer sizes improves the backup performance, but it also increases the
memory consumption. At the certain level the backup performance does not improve anymore
due to the limits of your backup host.
Backup parallelism
By default, virtual machines are backed up in parallel. In rare cases this may lead to problems. For
example, backup sessions may end unexpectedly. In such cases, you may set the Data Protector
OB2_VEAGENT_THREADED_BACKUP omnirc option on the backup host to 0 to disable parallel backups.
Note: Virtual machine disks are backed up sequentially in both cases.
Note: By default, a maximum of 10 concurrent threads are executed when backing up virtual
machines using the VEAgent integration. Here each thread refers to a Data Protector service used
to process and stream the backup set from the virtual machine host to the backup target.While the
default setting provides enhanced backup performance for protected virtual machines, it will place
a moderate load on the virtual infrastructure due to 10 I/O connections that are not managed by the
virtualization layer and are therefore not subject to load balancing services on the virtualization
host. You can, however, modify this setting using the OB2_VEAGENT_VCENTER_CONNECTION_LIMIT
variable to meet requirements of your system settings.
For details on how to use Data Protector omnirc options, see the HPE Data Protector Help index:
“omnirc options”.
Integration Guide
Chapter 19: Data Protector Virtual Environment integration for VMware
HPE Data Protector (9.07) Page 651 of 803
Backup considerations
l Change Block Tracking (CBT) and Mixed snapshot handling mode
CBT backup method and mixed snapshot handling mode are supported.
l Concurrent backup sessions
Backup sessions that use the same devices cannot run in parallel.
You cannot back up virtual machines in parallel with an ESX(i) Server system or a datacenter where
the virtual machines reside.
Backup sessions that backup virtual machines in the same data store cannot be run in parallel either
in the same cell manager or different cell manager.
l Transportation modes
You can use various transportation modes for backup. For details, see "Configuring the integration"
on page 660.
It is recommended to use CBT for making incremental/differential backups because it is faster and
uses less space on the backup device.
The transportation mode can either be SAN or NBD, and this can be selected from the Data
Protector GUI (This determines how the array will be accessed). The transportation mode can also
be configured in the virtual machine options. The transportation mode configured in the virtual
machine options is executed on priority, and it follows the order
SAN:HOTADD:NBDSSL:NBD:FILESYSTEM.
For example,
l If you have selected NBD in the virtual machine options from the Data Protector GUI
l If SAN is not available
l If the HOTADD solution is not possible for the zero downtime backup
Then the backups will go through NBDSSL. However, if you want the backups to go through NBD
transport mode, then you must configure the NBD transport mode in the virtual machine options.
A template backup in the SAN transport mode is not supported, and will fall back to the NDB
transport mode.
l Thick and thin disks
Data Protector cannot detect whether virtual machine disks are thick or thin. In both cases,
complete disks are backed up (that is, the complete space allocated at a disk’s creation time is
backed up, even if the space is still empty). Note that not all datastores support changed block
tracking.
l Presentation of LUN
For zero downtime backups of virtual machines from the 3PAR replica, ensure that the LUN that is
used to create the source data store (where the virtual machine to be backed-up resides) is not
presented to the system that is configured as the mount proxy host.
l Backup to StoreOnce Catalyst device
Integration Guide
Chapter 19: Data Protector Virtual Environment integration for VMware
HPE Data Protector (9.07) Page 652 of 803
From 9.07 onwards, all VEPA backups to StoreOnce Catalyst device are performed with "Single
Object Per Media Store" mode. Even if this option is not selected on the StoreOnce Catalyst device,
this mode will be enforced.
Any value that you enter in the "Store Media Size Threshold (GB)" field will be ignored to enable
Cached GRE or Power On and Live Migrate from the backups done to StoreOnce Catalyst device.
l Data Protector licenses
The following licenses are not required for performing zero downtime backups of virtual machines
from the 3PAR replica:
l HPE Data Protector instant recovery extension for UNIX - 1 TB
l HPE Data Protector instant recovery extension for Linux - 1 TB
l HPE Data Protector instant recovery extension for Windows - 1 TB
Restore concepts
You can restore VMware objects backed up with either of vStorage Image backup methods in different
ways.
Restore of VMware objects backed up with vStorage Image method
Virtual machines, virtual machine disks, and virtual machines templates backed up with the vStorage
Image method can be restored:
l To a datacenter
l To a directory on a backup host
Restore to a datacenter
By default, virtual machines are restored to the original datacenter and the original datastore, but you
can select a different datacenter if you want.
By default, Data Protector deletes a virtual machine (if it exists) before it is restored, even if it resides in
a different datacenter from the datacenter you restore to.
Note: If you select an ESX(i) Server client in the Restore client option (destination client) in the
restore wizard, the migrated virtual machine will not be deleted, as the ESX(i) Server client is not
able to detect virtual machines that are located on different ESX(i) Server clients (only a vCenter
client can do that). Consequently, you end up with two virtual machines having the same UUID.
Alternatively, you can choose to restore virtual machines only if they do not exist, leaving existing
virtual machines intact.
For the restore, you can also specify the following:
l Whether the restored virtual machines should be registered in the datacenter
l Whether the restored virtual machine snapshots should be consolidated when the restore completes
l Whether the restored virtual machines should be powered on
The restore options provided are, by default, set to restore virtual machines to the original datacenter.
Integration Guide
Chapter 19: Data Protector Virtual Environment integration for VMware
HPE Data Protector (9.07) Page 653 of 803
You can restore virtual machines and virtual machine disks, from a replica to a data center. Note that
restore sessions from replica to a directory is not supported. In Disk + Tape backups, if the replica is
rotated or removed by the administrator, the restore happens from the tape.
Restore of individual virtual machine disks
To be able to restore individual virtual machine disks to a datacenter, the original virtual machine must
still exist. Otherwise, the restore fails.
Here is the progress of a restore session:
1. The virtual machine is powered off.
2. If the disks to be restored still exist, they are removed.
3. The disks are restored from the backup.
Note: After restore, virtual disks that are part of a dynamic disk set or virtual disks from different
points in time may require additional user action (for example, mounting, resignaturing, or recovery)
in the guest operating system and/or applications running inside.
Restore to a directory
When restoring to a directory (restore outside a datacenter) all the files of virtual machines are restored
to a directory of your choice (for example, C:tmp) on a backup host.
In the directory you specified, subdirectories are created with names corresponding to those of the
datastores where the virtual machines (their virtual disks) resided at the time of backup. The files
related to the virtual disks are restored to the respective subdirectories.
After such a restore, the virtual machines are not functional. You need to manually move the restored
virtual machine images to an ESX(i) Server system, using the VMware Converter as described in
"Recovering virtual machines after restore to a directory" on page 706.
Restore of Nova Instances and Shadow VMs backed up with vStorage
Image + Openstack method
Progress of a restore session:
1. IDB is queried to obtain the list of Shadow VMs attached to the Nova Instance.
2. vCenter is queried to create the map of Nova Instance and Shadow VMs.
3. Related Shadow VMs are added into the restore object list.
4. vCenter is queried to create the map (Step 3) and validated if the Shadow VMs are attached to the
original instance.
5. Queried the restore version from IDB to obtain the restore chain.
6. Shadow VM files are removed from the vCenter.
7. Nova Instance files are removed from the vCenter.
8. Restored the Nova Instance and disk files in the same folder structure.
9. Restored the Shadow VM configuration files.
10. Registered the virtual machine and restored the network.
Integration Guide
Chapter 19: Data Protector Virtual Environment integration for VMware
HPE Data Protector (9.07) Page 654 of 803
Note: If the selected Nova Instance is available in the vCenter during the restore, the Shadow VMs
are detached before deleting the Nova Instance.
After the Data Protector restore, to bring back the OpenStack instance in the OpenStack Horizon
dashboard to the correct state, perform the following steps:
1. Restart the Nova Compute service in the Nova Proxy node by executing the following command:
Service nova-compute restart
2. Refresh the Horizon Dashboard to check if the Nova Instance is available or not. If the Nova
Instance is not available, connect to the OpenStack Management node and execute the following
commands:
l Nova list: Lists the Nova Instances.
l Nova reset-state –active “instance-uuid”: Resets the state of the Nova Instance to
active.
l Nova reboot “instance-uuid”: Reboots the Nova Instance.
Once the reboot is done, refresh the Horizon Dashboard and check for the availability of the Nova
Instance.
Restore chain
When you restore a virtual machine from a backup created in an incremental or differential session,
Data Protector automatically restores the complete backup chain, starting with the last full backup,
which is then followed by the last differential and all subsequent incremental backups (if they exist) up
to the selected session.
Power On and Live Migrate
Power On
Virtual machines can be powered on instantly within seconds from the Data Protector backup image
that resides on the 3PAR replica (local or remote copy), Smart Cache, and StoreOnce Catalyst
devices. Previously, virtual machines had to be powered on only after the complete data migration to
the production data center. Use this feature if you want to verify the sanity of the backup. Note that the
changes done to the virtual machine once it is powered on, will be available until you perform the clean
up operation.
When you power on a virtual machine, the backup image is presented to the destination ESX server. A
new virtual machine is created, whose data disks point to the Data Protector backup image. The other
files reside on the destination data center.
Live Migrate
This option will power on the virtual machine from the backup image, and will simultaneously start the
data migration to the destination datastore. During this process, the virtual machine will continue to be
accessible. Since the data movement is a back end operation, it will have minimum impact on the
usage and accessibility of the powered on virtual machine. Any modifications done to the virtual
machine data will be consolidated, and the migrated virtual machine will have all the modified content
on top of the restored image from the backup.
Integration Guide
Chapter 19: Data Protector Virtual Environment integration for VMware
HPE Data Protector (9.07) Page 655 of 803
Once the data migration is complete, the virtual machine functions from the destination datastore, and
has no dependency on the backup image. Also, the backup image presentation is removed.
StoreOnce Catalyst device only
l Power On and Live Migrate operation from full, incremental, and differential backups are supported.
l Power On and Live Migrate operation from object copy is supported for 9.05 and 9.06 backups. The
object copy should be performed on per session basis to ensure data consistency.
Note: If you want to migrate your Data Protector 9.05 or 9.06 version backups to StoreOnce
Catalyst to use the feature of Power On and Live Migrate, it is recommended to perform object
operations at individual session. If you choose multiple sessions at once, data consistency will
not be there.
l If the virtual machine is powered on from the StoreOnce Catalyst device, the virtual machine must
be cleaned up before performing the Live Migrate operation.
Cleanup/Power Off
Data Protector stores the list of all the powered on virtual machines. It stores the detailed information
about all powered on virtual machines as an XML file in the Cell Server. The cleanup and power off
actions are listed below:
l If the virtual machine is already powered on for more than 24 hours, it will be powered off, and the
related storage will be cleaned up.
l If the virtual machine is powered on from the replica, the data store will be un-mounted and the
replica created during the power on process will be removed from the array.
l If the virtual machine is powered on from the Smart Cache or StoreOnce Catalyst device, during the
clean up process, the data store will be removed, and the NFS share will be deleted.
Note that the above actions are applicable to virtual machines that are powered on using the Power On
feature.
The virtual machines that are powered on for more than 24 hours will undergo a cleanup operation
during the next daily maintenance job. All the virtual machines that are cleaned up in daily maintenance
job are logged in the poweronvms_cleanup.log file.
For more information on the procedure of Power On and Live Migrate, see Restoring using the Data
Protector GUI.
Restore considerations
l Concurrent sessions
Restore sessions that use the same devices cannot run concurrently.
l Failed restore sessions
Sometimes, when a virtual machine restore fails, Data Protector creates extra files on the datastore
which you need to clean up manually when the session completes. Otherwise, corrupt virtual
machine backups may be created in subsequent sessions and restore from a such a backup also
fails. For details, see "Cleaning up a datastore after a failed restore" on page 712.
When restoring a virtual machine to a non-original datastore whose block size is not compatible with
the virtual machine disks' sizes (that is, a .vmdk file size is not a multiple of the datastore block
size), the restore fails.
Integration Guide
Chapter 19: Data Protector Virtual Environment integration for VMware
HPE Data Protector (9.07) Page 656 of 803
l Virtual machines in vApp
When you restore a virtual machine that resided in a vApp container at the time of backup, the virtual
machine is not restored back to the vApp container, but to the ESX(i) Server root level. If the virtual
machine in the vApp container still exists, it is deleted or the restore is skipped, depending on what
you select in the Existing virtual machine handling option.
l Partial restore from a vStorage Image backup
When performing a partial restore from a vStorage Image backup (for example, when restoring only
some out of many backed up VM disks), the default option Delete after restore is ignored and the
Delete before restore option is used instead.
l Transportation modes
The following recommendations for specific virtual machine transportation modes apply:
l SAN transportation mode: To use the SAN transportation mode for restore:
o Select a physical backup host for a restore session.
o Ensure that the storage volumes that are presented to both the backup host and ESX(i)
Server systems are not read-only. For details on how to check storage volume properties, see
A restore session using SAN transportation mode fails.
o Ensure that the storage volume size is a multiple of the underlying VMFS block size.
Otherwise, the Write operation to the remainder fails. For example, if the storage volume size
is 16.3 MB and the block size 1 MB, writing to the remaining 0.3 MB fails. For details, see the
VMware Knowledge Base at:
http://kb.vmware.com/selfservice/microsites/searchEntry.do.
Search for “Best practices when using SAN transport for backup and restore”.
l It is recommended to use CBT for making incremental/differential backups because it is faster
and uses less space on the backup device.
l Hotadd transportation mode: Hotadd transportation mode is available for restore, however
VMware does not support multiple disks. Therefore, in a HotAdd environment use the omnirc
option OB2_VEAGENT_RESTORE_TRANSPORT_METHOD to set the restore transport mode to NBD.
Power On considerations
l Install the following NFS packages on the backup host :
l For Smart Cache backups: NFS version 3 or later
l For StoreOnce Catalyst backups: NFS version 4 or later
l Data Protector uses the Windows PowerShell script nfsServiceCheck.ps1 to initiate the NFS
service, which is required for the Power On process. Execution of this script requires the execution
policy to be set to RemoteSigned. If you need the policies to be Restricted, set the omnirc variable
OB2_NO_NFSSERVICE_CHECK to 1. In case the script fails, you need to execute it manually. Some of
the possible reasons for the failure of the NFS service installation may be:
l NFS port is used by another application.
l Powershell may require a reboot.
Integration Guide
Chapter 19: Data Protector Virtual Environment integration for VMware
HPE Data Protector (9.07) Page 657 of 803
l NFS module not present in the Powershell repository.
Use the following command to execute the NFS service manually:
l Windows Command Line: powershell.exe NFSServiceCheck.ps1
l PowerShell Command Line: NFSServiceCheck.ps1
l The backups of non-persistent virtual machines that are created as part of the Power On feature will
be skipped. The following message is displayed when you try to perform a backup operation: Non
Persistent Powered on Virtual Machine found, Skipping Backup.
l Network will be disabled in the virtual machine that is powered on from the Smart Cache or
StoreOnce Catalyst devices.
l To manually clean up all the VMs that are powered on in your Cell Manager, perform the following:
a. Set the omnirc variable FORCE_PURGE_POWERON_VMS to 1 on all the backup hosts.
b. Run the following command in the Cell Manager:
/opt/omni/sbin/omnidbutil -purge_expired_poweron_vms
Note: All powered on vm's will be powered off and removed.
HPE 3PAR storage systems only
l You must install the vmfs-tools-0.2.5 in the Linux mount proxy host. .
l You must ensure that multipath services are running in the Linux mount proxy host.
l You must install the sg3_utils rpm package in the Linux mount proxy host.
l To perform GRE operations from the 3PAR replica, the GRE mount proxy host and the source ESX
server must be present in the same 3PAR zone.
StoreOnce Recovery Manager Central Integration
StoreOnce Recovery Manager Central (RMC) software integrates HPE 3PAR StoreServ primary
storage with HPE StoreOnce Backup systems. RMC integrates 3PAR StoreServ primary storage and
StoreOnce Backup for converged data protection that delivers assured recovery of application-
consistent recovery points with flexible recovery options.
The Express Protect feature offers a second-tier of data protection by facilitating direct backup from
3PAR StoreServ to StoreOnce device, independent of backup software. Backups to StoreOnce are
self-contained volumes, deduplicated to save space, and can be used to recover back to the original or
a different 3PAR StoreServ array, even if the original base volume is lost. The Express Protect feature
facilitates direct backup from the primary storage to the backup storage completely removing the
application server from the data path.
HPE StoreOnce RMC for VMware enables you to protect VMware Virtual Machine Disks (VMDKs) and
data stores using application-consistent snapshots for rapid online recovery.
With Data Protector, you can backup virtual machines snapshots created by RMC to Data Protector
supported secondary storage devices. You can then perform a restore operation to the required
destination. Note that Granular Recovery Extension (GRE) operations are possible only for
Snapshot+Tape backups.
Integration Guide
Chapter 19: Data Protector Virtual Environment integration for VMware
HPE Data Protector (9.07) Page 658 of 803
Data Protector supports the following types of backup:
l Snapshot backups: With Snapshot backups, you can create snapshots of the original volumes.
l Snapshots+Tape: With Snapshot+Tape backups, you can create snapshots, and backup the data
to Data Protector supported secondary storage devices.
l Express Protect backups: With Express Protect backups, you can backup snapshots from HPE
3PAR StoreServ to HPE StoreOnce.
The following table lists the supported backup types, backups that support Granular Recovery
Extension, Power On, and Live Migrate operations.
Supported backups Backup type GRE
Power On and Live
Migrate
Snapshot l Full Not supported Not supported
Snapshot+Tape l Full If the tape device is
Smart Cache or
StoreOnce Catalyst,
cached GRE is
supported. For any
other type of tape
devices, non-cached
GRE is supported.
Supported, if the tape
device is Smart Cache
or StoreOnce Catalyst.
Snapshot+Tape l Incremental
l Differential
If the tape device is
StoreOnce Catalyst,
cached GRE is
supported. For any
other type of tape
devices, non-cached
GRE is supported.
Supported, if the tape
device is StoreOnce
Catalyst.
Express Protect l Full
l Incremental
Not supported Not supported
RMC integration considerations
l Single datastores consisting of multiple LUNs are not supported for RMC backups.
l The RMC server details that are provided when you create the backup specification cannot be
modified once the specification is saved.
l For RMC integration backups, if automation scripts are used for creating barlists, ensure that the
recovery set name, specified for barlist creation, is unique.
l For RMC Express Protect backups, Data Protector maintains 2 snapshots internally. This is
required for executing incremental backups. When the snapshot count exceeds 2, Data Protector
rotates the older s
Hpe Data Protector integration guide
Hpe Data Protector integration guide
Hpe Data Protector integration guide
Hpe Data Protector integration guide
Hpe Data Protector integration guide
Hpe Data Protector integration guide
Hpe Data Protector integration guide
Hpe Data Protector integration guide
Hpe Data Protector integration guide
Hpe Data Protector integration guide
Hpe Data Protector integration guide
Hpe Data Protector integration guide
Hpe Data Protector integration guide
Hpe Data Protector integration guide
Hpe Data Protector integration guide
Hpe Data Protector integration guide
Hpe Data Protector integration guide
Hpe Data Protector integration guide
Hpe Data Protector integration guide
Hpe Data Protector integration guide
Hpe Data Protector integration guide
Hpe Data Protector integration guide
Hpe Data Protector integration guide
Hpe Data Protector integration guide
Hpe Data Protector integration guide
Hpe Data Protector integration guide
Hpe Data Protector integration guide
Hpe Data Protector integration guide
Hpe Data Protector integration guide
Hpe Data Protector integration guide
Hpe Data Protector integration guide
Hpe Data Protector integration guide
Hpe Data Protector integration guide
Hpe Data Protector integration guide
Hpe Data Protector integration guide
Hpe Data Protector integration guide
Hpe Data Protector integration guide
Hpe Data Protector integration guide
Hpe Data Protector integration guide
Hpe Data Protector integration guide
Hpe Data Protector integration guide
Hpe Data Protector integration guide
Hpe Data Protector integration guide
Hpe Data Protector integration guide
Hpe Data Protector integration guide
Hpe Data Protector integration guide
Hpe Data Protector integration guide
Hpe Data Protector integration guide
Hpe Data Protector integration guide
Hpe Data Protector integration guide
Hpe Data Protector integration guide
Hpe Data Protector integration guide
Hpe Data Protector integration guide
Hpe Data Protector integration guide
Hpe Data Protector integration guide
Hpe Data Protector integration guide
Hpe Data Protector integration guide
Hpe Data Protector integration guide
Hpe Data Protector integration guide
Hpe Data Protector integration guide
Hpe Data Protector integration guide
Hpe Data Protector integration guide
Hpe Data Protector integration guide
Hpe Data Protector integration guide
Hpe Data Protector integration guide
Hpe Data Protector integration guide
Hpe Data Protector integration guide
Hpe Data Protector integration guide
Hpe Data Protector integration guide
Hpe Data Protector integration guide
Hpe Data Protector integration guide
Hpe Data Protector integration guide
Hpe Data Protector integration guide
Hpe Data Protector integration guide
Hpe Data Protector integration guide
Hpe Data Protector integration guide
Hpe Data Protector integration guide
Hpe Data Protector integration guide
Hpe Data Protector integration guide
Hpe Data Protector integration guide
Hpe Data Protector integration guide
Hpe Data Protector integration guide
Hpe Data Protector integration guide
Hpe Data Protector integration guide
Hpe Data Protector integration guide
Hpe Data Protector integration guide
Hpe Data Protector integration guide
Hpe Data Protector integration guide
Hpe Data Protector integration guide
Hpe Data Protector integration guide
Hpe Data Protector integration guide
Hpe Data Protector integration guide
Hpe Data Protector integration guide
Hpe Data Protector integration guide
Hpe Data Protector integration guide
Hpe Data Protector integration guide
Hpe Data Protector integration guide
Hpe Data Protector integration guide
Hpe Data Protector integration guide
Hpe Data Protector integration guide
Hpe Data Protector integration guide
Hpe Data Protector integration guide
Hpe Data Protector integration guide
Hpe Data Protector integration guide
Hpe Data Protector integration guide
Hpe Data Protector integration guide
Hpe Data Protector integration guide
Hpe Data Protector integration guide
Hpe Data Protector integration guide
Hpe Data Protector integration guide
Hpe Data Protector integration guide
Hpe Data Protector integration guide
Hpe Data Protector integration guide
Hpe Data Protector integration guide
Hpe Data Protector integration guide
Hpe Data Protector integration guide
Hpe Data Protector integration guide
Hpe Data Protector integration guide
Hpe Data Protector integration guide
Hpe Data Protector integration guide
Hpe Data Protector integration guide
Hpe Data Protector integration guide
Hpe Data Protector integration guide
Hpe Data Protector integration guide
Hpe Data Protector integration guide
Hpe Data Protector integration guide
Hpe Data Protector integration guide
Hpe Data Protector integration guide
Hpe Data Protector integration guide
Hpe Data Protector integration guide
Hpe Data Protector integration guide
Hpe Data Protector integration guide
Hpe Data Protector integration guide
Hpe Data Protector integration guide
Hpe Data Protector integration guide
Hpe Data Protector integration guide
Hpe Data Protector integration guide
Hpe Data Protector integration guide
Hpe Data Protector integration guide
Hpe Data Protector integration guide
Hpe Data Protector integration guide
Hpe Data Protector integration guide
Hpe Data Protector integration guide
Hpe Data Protector integration guide

Hpe Data Protector integration guide

  • 1.
    HPE Data Protector Software Version:9.07 Integration Guide Document Release Date: June 2016 Software Release Date: June 2016
  • 2.
    Legal Notices Warranty The onlywarranties for Hewlett Packard Enterprise Development LP products and services are set forth in the express warranty statements accompanying such products and services. Nothing herein should be construed as constituting an additional warranty. HPE shall not be liable for technical or editorial errors or omissions contained herein. The information contained herein is subject to change without notice. Restricted Rights Legend Confidential computer software. Valid license from HPE required for possession, use or copying. Consistent with FAR 12.211 and 12.212, Commercial Computer Software, Computer Software Documentation, and Technical Data for Commercial Items are licensed to the U.S. Government under vendor's standard commercial license. Copyright Notice © Copyright 2016 Hewlett Packard Enterprise Development LP Trademark Notices Adobe™ is a trademark of Adobe Systems Incorporated. Microsoft® and Windows® are U.S. registered trademarks of Microsoft Corporation. UNIX® is a registered trademark of The Open Group. This product includes an interface of the 'zlib' general purpose compression library, which is Copyright © 1995-2002 Jean-loup Gailly and Mark Adler. Documentation Updates The title page of this document contains the following identifying information: l Software Version number, which indicates the software version. l Document Release Date, which changes each time the document is updated. l Software Release Date, which indicates the release date of this version of the software. To check for recent updates or to verify that you are using the most recent edition of a document, go to: https://softwaresupport.hp.com This site requires that you register for an HPE Passport and sign in. To register for an HPE Passport ID, go to: https://hpp12.passport.hp.com/hppcf/createuser.do Or click the Register link at the top of the HPE Software Support page. You will also receive updated or new editions if you subscribe to the appropriate product support service. Contact your HPE sales representative for details. Support Visit the HPE Software Support Online web site at: https://softwaresupport.hp.com This web site provides contact information and details about the products, services, and support that HPE Software offers. HPE Software online support provides customer self-solve capabilities. It provides a fast and efficient way to access interactive technical support tools needed to manage your business. As a valued support customer, you can benefit by using the support web site to: Integration Guide HPE Data Protector (9.07) Page 2 of 803
  • 3.
    l Search forknowledge documents of interest l Submit and track support cases and enhancement requests l Download software patches l Manage support contracts l Look up HPE support contacts l Review information about available services l Enter into discussions with other software customers l Research and register for software training Most of the support areas require that you register as an HPE Passport user and sign in. Many also require a support contract. To register for an HPE Passport ID, go to: https://hpp12.passport.hp.com/hppcf/createuser.do To find more information about access levels, go to: https://softwaresupport.hp.com/web/softwaresupport/access-levels HPE Software Solutions Now accesses the HPESW Solution and Integration Portal Web site. This site enables you to explore HPE Product Solutions to meet your business needs, includes a full list of Integrations between HPE Products, as well as a listing of ITIL Processes. The URL for this Web site is http://h20230.www2.hp.com/sc/solutions/index.jsp Integration Guide HPE Data Protector (9.07) Page 3 of 803
  • 4.
    Contents About this guide26 Part 1: IBM Applications 27 Chapter 1: Data Protector Informix Server integration 28 Introduction 28 Integration concepts 29 Configuring the integration 30 Prerequisites 30 Before you begin 30 Cluster-aware clients 31 Configuring Informix Server users 31 Configuring Informix instances 31 Before you begin 31 Using the Data Protector GUI 31 Using the Data Protector CLI 34 Handling errors 35 Checking the configuration 36 Using the Data Protector GUI 36 Using the Data Protector CLI 36 Backup 37 What you must back up as filesystem 37 What does not need to be backed up? 37 Creating backup specifications 38 Modifying backup specifications 43 Scheduling backup sessions 44 Scheduling example 44 Previewing backup sessions 45 Using the Data Protector GUI 45 Using the Data Protector CLI 45 What happens during the preview? 46 Starting backup sessions 47 Backup methods 47 Before you begin 47 Using the Data Protector GUI 48 Using the Data Protector CLI 48 Using Informix Server commands 48 Using Informix Server log_full.sh on UNIX 50 Manual and continuous logical log backups 50 Restore 50 Restore methods 51 Integration Guide HPE Data Protector (9.07) Page 4 of 803
  • 5.
    Before you begin51 Finding information for restore 51 Using the Data Protector GUI 51 Using the Data Protector CLI 52 Restoring using the Data Protector GUI 54 Restoring using the Data Protector CLI 57 Restoring using Informix Server commands 58 Restoring dbspaces, blobspaces, and logical logs 58 Restoring dbspaces and blobspaces only 58 Restoring a particular dbspace or blobspace 58 Restoring to another Informix Server 58 Restoring using another device 59 Using the Data Protector GUI 59 Using the Data Protector CLI or Informix Server commands 59 Monitoring sessions 60 Troubleshooting 60 Before you begin 60 Checks and verifications 60 Checking the Informix Server side 63 Problems 64 Chapter 2: Data Protector DB2 UDB integration 66 Introduction 66 Integration concepts 67 Considerations 68 Configuring the integration 68 Prerequisites 69 Before you begin 69 Cluster-aware clients 69 Partitioned environment 69 Configuring DB2 users 69 Configuring DB2 instances 70 Before you begin 70 Using the Data Protector GUI 70 Using the Data Protector CLI 71 Checking the configuration 72 Using the Data Protector GUI 72 Using the Data Protector CLI 72 Backup 72 Physically partitioned environment 73 Creating backup specifications 74 Modifying backup specifications 77 Scheduling backup sessions 77 Previewing backup sessions 78 Using the Data Protector GUI 78 Using the Data Protector CLI 78 What happens during the preview? 79 Integration Guide HPE Data Protector (9.07) Page 5 of 803
  • 6.
    Starting backup sessions79 Before you begin 79 Using the Data Protector GUI 79 Using the Data Protector CLI 80 Starting backups of physically partitioned DB2 objects 80 Restore 80 Restoring using the Data Protector GUI 81 Restoring using the Data Protector CLI 86 Restoring to a new database or another DB2 instance 87 Restore in a partitioned environment 90 Restoring to the original database 91 Corrupt database 91 Physically partitioned environment 91 Logically partitioned environment 91 Restoring to a new database or another instance 91 Monitoring sessions 92 DB2 Pruning 92 Troubleshooting 93 Before you begin 94 Checks and verifications 94 Problems 94 Chapter 3: Data Protector Lotus Notes/Domino Server integration 100 Introduction 100 Integration concepts 101 Lotus Domino Cluster 102 Replicas 102 Replication in a cluster 103 Failover in a cluster 103 Example 103 Configuring the integration 104 Prerequisites 105 Before you begin 105 Transaction logging of Lotus Notes/Domino Server 105 Enabling transaction logging 106 Configuring Lotus Notes/Domino Server users 107 Configuring Lotus Notes/Domino Server systems 107 Using the Data Protector GUI 107 Using the Data Protector CLI 109 Checking the configuration 110 Using the Data Protector GUI 110 Using the Data Protector CLI 110 Handling errors 111 Backup 111 What is backed up? 112 What is not backed up? 112 Considerations 112 Integration Guide HPE Data Protector (9.07) Page 6 of 803
  • 7.
    Creating backup specifications113 Modifying backup specifications 115 Scheduling backup sessions 115 Scheduling example 115 Previewing backup sessions 116 Using the Data Protector GUI 116 Using the Data Protector CLI 116 What happens during the preview? 117 Starting backup sessions 117 Using the Data Protector GUI 117 Restore 117 Finding information for restore 118 Using the Data Protector GUI 118 Using the Data Protector CLI 119 Restoring using the Data Protector GUI 119 Restoring using the Data Protector CLI 121 Restore options 122 Restore in Lotus Domino Cluster environment 123 Restoring a replica database without recovery 123 Restoring with recovery to the latest possible state 124 Point-in-time recovery 124 Restoring to a new location 125 Performance tuning 125 Monitoring sessions 125 Troubleshooting 125 Before you begin 126 Checking the Lotus Notes/Domino Server side 126 Checks and verifications 126 Problems 128 Part 2: Microsoft Applications 132 Chapter 4: Data Protector Microsoft SQL Server integration 133 Introduction 133 Integration concepts 134 Parallelism 135 Configuring the integration 136 Prerequisites 136 Before you begin 137 Data Protector SQL Server configuration file 137 Configuring users 138 Configuring an SQL Server cluster 139 Configuring SQL Server instances 139 Using the Data Protector GUI 139 Using the Data Protector CLI 142 Changing and checking configuration 143 Integration Guide HPE Data Protector (9.07) Page 7 of 803
  • 8.
    Using the DataProtector GUI 143 Using the Data Protector CLI 144 Backup 145 Creating backup specifications 145 SQL Server-specific backup options 150 Object-specific options 153 Scheduling backups 155 Scheduling example 155 Starting backup sessions 155 Using the Data Protector GUI 156 Restore 156 Before you begin 156 Restoring using the Data Protector GUI 156 Restore options 161 Restoring to a different SQL Server instance or/and different SQL Server 162 Restoring using the Data Protector CLI 163 Disaster recovery 164 Recovering the master database 165 Recovering user databases 165 Performance tuning 166 Monitoring sessions 169 Troubleshooting 169 Before you begin 169 Checks and verifications 169 Problems 170 Chapter 5: Data Protector Microsoft SharePoint Server 2007/2010/2013 integration 175 Introduction 175 Integration concepts 176 Configuring the integration 179 Prerequisites 179 Before you begin 179 Configuring user accounts 179 Backup 180 Backup concepts 181 Backup types 182 Creating backup specifications 182 Modifying backup specifications 186 Scheduling backup sessions 186 Scheduling example 186 Previewing backup sessions 187 Using the Data Protector GUI 187 Using the Data Protector CLI 187 What happens during the preview? 188 Starting backup sessions 188 Before you begin 188 Using the Data Protector GUI 188 Integration Guide HPE Data Protector (9.07) Page 8 of 803
  • 9.
    Using the DataProtector CLI 188 Preparing for disaster recovery 189 Restore 190 Restore concepts 190 Before you begin 192 Restoring using the Data Protector GUI 192 Restore options 200 Restoring using the Data Protector CLI 205 Disaster recovery 207 Monitoring sessions 207 Troubleshooting 207 Before you begin 207 Checks and verifications 208 Problems 208 Chapter 6: Data Protector Microsoft SharePoint Server Server VSS based solution 211 Introduction 211 Backup 211 Limitations 212 Restore 212 Installation and configuration 212 Licensing 212 Installing the integration 212 Configuring the integration 214 Configuring user accounts 214 Backup 215 Prerequisites 215 Limitations 215 Recommendations 215 How the command works 216 Microsoft Office SharePoint Server 2007 216 Microsoft SharePoint Server 2010 217 Microsoft SharePoint Server 2013 218 Considerations 218 The command syntax 218 Option description 219 Starting Windows PowerShell 222 Creating backup specifications (examples) 223 Modifying backup specifications 224 Source page 224 Destination page 225 Options page 225 Starting backup sessions (examples) 225 Scheduling backup sessions 228 Restore 229 Before you begin 230 Restoring data 231 Integration Guide HPE Data Protector (9.07) Page 9 of 803
  • 10.
    Considerations 231 Prerequisites 232 Restoringusing the Data Protector GUI 232 Restoring using the Data Protector CLI 234 Limitations 234 After the restore 234 Restoring index files on the Query system 235 Troubleshooting 235 Before you begin 235 Checks and verifications 236 After restore, you cannot connect to the Central Administration webpage 236 Backup fails with the error Failed to resume Service Windows SharePoint Services Help Search 236 After restore, a quiesce operation fails 237 After restore, you cannot connect to the FAST Search Server 237 The SharePoint_VSS_backup.ps1 script stops responding and the farm stays in read only mode 238 SharePoint Search service application not operational after restore 238 Chapter 7: Data Protector Microsoft Exchange Server 2007 integration 241 Introduction 241 Integration concepts 241 Configuring the integration 242 Prerequisites 242 Limitations 243 Before you begin 243 Backup 243 Configuring Exchange Server Backup 244 Creating backup specifications 244 Exchange Server specific backup options 247 Scheduling backups 248 Scheduling example 248 Starting backup sessions 249 Using the Data Protector GUI 249 Restore 249 Restoring using the GUI 250 Restoring to another client 254 Restoring using the CLI 255 Troubleshooting 256 Before you begin 256 Checks and verifications 256 Problems 257 Chapter 8: Data Protector Microsoft Exchange Server 2010+ integration 261 Introduction 261 Integration concepts 262 Supported environments 262 Standalone environments 262 Integration Guide HPE Data Protector (9.07) Page 10 of 803
  • 11.
    DAG environments 262 Configuringthe integration 264 Prerequisites 264 Limitations 265 Before you begin 265 Configuring user accounts 265 Windows domain user account for backup and restore sessions 265 User account for executing Exchange Management cmdlet operations 266 Backup 266 Backup types 267 Microsoft Exchange Server backup types 267 Backup parallelism 267 Backup considerations 268 Object operations considerations 268 Creating backup specifications 269 Modifying backup specifications 277 Scheduling backup sessions 277 Scheduling example 277 Previewing backup sessions 278 Using the Data Protector GUI 278 Using the Data Protector CLI 278 What happens during the preview? 279 Starting backup sessions 279 Using the Data Protector GUI 279 Using the Data Protector CLI 279 Backup objects 280 Restore 280 Restore methods 281 Repair all passive copies with failed status 281 Restore to the latest state 281 Restore to a point in time 282 Restore to a new mailbox database 282 Restore files to a temporary location 282 Restore destination 282 Restoring to a standalone database 283 Restoring to an active copy 283 Restoring to a passive copy 283 Restoring data to a new database 283 Restoring data to a temporary location 284 Restore chain 284 Restore parallelism 284 Finding information for restore 285 Using the Data Protector GUI 285 Using the Data Protector CLI 285 Restore procedure 285 Restoring using the Data Protector GUI 286 Integration Guide HPE Data Protector (9.07) Page 11 of 803
  • 12.
    Restoring using theData Protector CLI 292 Restoring using another device 295 Restore options 295 Monitoring sessions 300 Troubleshooting 300 Before you begin 300 Checks and verifications 301 Problems 301 Chapter 9: Data Protector Microsoft Exchange Single Mailbox integration 305 Introduction 305 Integration concepts 306 Configuring the integration 307 Prerequisites 307 Limitations 307 Before you begin 307 Cluster-aware clients 307 Configuring Exchange Server users 308 Configuring Exchange servers 308 Checking the configuration 309 Backup 309 Creating backup specifications 310 Modifying backup specifications 313 Scheduling backup sessions 314 Scheduling example 314 Previewing backup sessions 315 Using the Data Protector GUI 315 Using the Data Protector CLI 315 What happens during the preview? 315 Starting backup sessions 315 Using the Data Protector GUI 315 Using the Data Protector CLI 316 Restore 316 Before you begin 316 Restoring using the Data Protector GUI 316 Restoring using the Data Protector CLI 322 Restore examples 323 Monitoring sessions 324 Performance tuning 324 Troubleshooting 326 Before you begin 326 Checks and verifications 326 Problems 327 Part 3: Oracle and SAP 331 Chapter 10: Data Protector Oracle Server integration 332 Integration Guide HPE Data Protector (9.07) Page 12 of 803
  • 13.
    Introduction 332 Integration concepts333 Configuring the integration 337 Prerequisites 337 Limitations 338 Before you begin 338 Cluster-aware systems 339 Linking Oracle Server with the Data Protector MML 339 Linking on HP OpenVMS systems 340 Configuring Oracle user accounts 340 Configuring Oracle operating system user accounts 340 Clusters 341 Configuring Oracle database user accounts 341 Configuring user accounts on HP OpenVMS systems 342 Configuring Oracle databases 343 Using the Data Protector GUI 344 Using the Data Protector CLI 346 Configuring multiple Oracle databases simultaneously 348 XLS files 350 CSV files 350 Checking the configuration 352 Using the Data Protector GUI 352 Using the Data Protector CLI 352 Handling errors 353 Setting environment variables 353 Using the Data Protector GUI 354 Using the Data Protector CLI 355 Backup 355 Creating new templates 356 Creating backup specifications 356 Examples of pre-exec and post-exec scripts on UNIX systems 363 Editing the Oracle RMAN script 364 Creating copies of backed up objects 367 Testing the integration 367 Testing using the Data Protector GUI 367 Testing using the CLI 368 Starting backup sessions 369 Scheduling backup sessions 371 Running an interactive backup 372 Starting a backup using the GUI 372 Starting a backup using the CLI 373 Starting Oracle backup using RMAN 374 Examples of the RMAN scripts 376 Restore 380 Prerequisites 382 Restoring Oracle using the Data Protector GUI 382 Integration Guide HPE Data Protector (9.07) Page 13 of 803
  • 14.
    Restoring database itemsin a disaster recovery 382 Changing the database state 382 Restoring the recovery catalog database 383 Restoring the control file 384 Restoring Oracle database objects 386 Restoring tablespaces and datafiles 390 Restoring and recovering an Oracle database in Oracle Data Guard environment 390 Restoring and recovering a primary database 390 Restoring and recovering a standby database 390 Duplicating an Oracle database 391 Restore, recovery, and duplicate options 393 Restore action options 393 General options 394 Duplicate options 395 Restore and recovery options 395 Restoring Oracle using RMAN 397 Preparing the Oracle database for restore 397 Connection strings used in the examples 399 SBT_LIBRARY parameter 399 Example of full database restore and recovery 399 Example of point-in-time restore 400 Example of tablespace restore and recovery 401 Example of datafile restore and recovery 403 Example of archive log restore 405 Example of database restore using a different device (with the automatic device selection functionality disabled) 406 Restoring using another device 406 Disaster recovery 407 Monitoring sessions 408 Monitoring current sessions 408 Viewing previous sessions 409 Resuming sessions 409 Using the Data Protector GUI 411 Using the Data Protector CLI 412 Aborting sessions 413 Oracle RMAN metadata and Data Protector Media Management Database synchronization 413 Troubleshooting 414 Before you begin 414 Checks and verifications 414 Problems 419 Chapter 11: Data Protector MySQL integration 424 Introduction 424 Integration concepts 425 Configuring the integration 426 Prerequisites 427 Integration Guide HPE Data Protector (9.07) Page 14 of 803
  • 15.
    Configuration steps 427 Checkingthe configuration 429 Backup 429 Limitations 429 Considerations 430 Creating backup specifications 430 Application-specific backup options 433 Modifying backup specifications 434 Scheduling backup sessions 435 Starting backup sessions 435 Restore 435 Limitations 435 Considerations 435 Finding information needed for restore 436 Using the Data Protector GUI 436 Using the Data Protector CLI 436 Restoring using the Data Protector GUI 436 Restoring using the Data Protector CLI 439 MySQL data migration 440 MySQL restore options 440 Monitoring and reviewing sessions 443 Troubleshooting 443 Before you begin 444 Checks and verifications 444 Chapter 12: Data Protector SAP R/3 integration 445 Introduction 445 Integration concepts 446 Backup flow 449 Restore flow 450 Data Protector SAP R/3 configuration file 451 Setting, retrieving, listing, and deleting Data Protector SAP R/3 configuration file parameters using the CLI 453 Configuring the integration 455 Prerequisites 456 Before you begin 456 Cluster-aware clients 457 Configuring user accounts 457 Checking the connection 458 Authentication password file 458 Enabling archived logging 459 Linking Oracle Server with the Data Protector MML 460 Choosing authentication mode 460 Configuring SAP R/3 databases 461 Before you begin 461 Using the Data Protector GUI 461 Using the Data Protector CLI 464 Integration Guide HPE Data Protector (9.07) Page 15 of 803
  • 16.
    Handling errors 465 Checkingthe configuration 466 Using the Data Protector GUI 466 Using the Data Protector CLI 466 Backup 467 Considerations 469 Creating backup specifications 469 Modifying backup specifications 474 Scheduling backup sessions 474 Scheduling example 474 Previewing backup sessions 475 Using the Data Protector GUI 475 Using the Data Protector CLI 475 What happens during the preview? 475 Starting backup sessions 476 Backup methods 476 Using the Data Protector GUI 476 Using the Data Protector CLI 476 Using the SAP BRTOOLS 476 Backing up using Oracle Recovery Manager 478 Manual balancing 478 Restore 479 Considerations 479 Restoring using the Data Protector GUI 479 Restoring using the Data Protector CLI 481 Restoring using the SAP commands 482 Restoring using another device 483 Using the Data Protector GUI 483 Using the Data Protector CLI or SAP commands 483 Localized SAP R/3 objects 483 Sparse files 484 Disaster recovery 484 Restoring the control file 484 Monitoring sessions 484 Troubleshooting 485 Before you begin 485 General troubleshooting 485 Troubleshooting on Windows systems 486 Prerequisites concerning the Oracle side of the integration 486 Prerequisites on the SAP side of the integration 487 Configuration problems 488 Backup problems 491 Restore problems 492 Troubleshooting on UNIX systems 493 Prerequisites concerning the Oracle side of the integration 493 Prerequisites on the SAP side of the integration 496 Integration Guide HPE Data Protector (9.07) Page 16 of 803
  • 17.
    Configuration problems 497 Backupproblems 498 Restore problems 499 Chapter 13: Data Protector SAP MaxDB integration 503 Introduction 503 Integration concepts 504 Backup flow 505 Restore flow 505 Configuring the integration 505 Prerequisites 506 Limitations 506 Before you begin 506 Cluster-aware clients 506 Configuring SAP MaxDB users 506 Configuring SAP MaxDB instances 507 Before you begin 507 Using the Data Protector GUI 507 Using the Data Protector CLI 509 Handling errors 510 Checking the configuration 510 Using the Data Protector GUI 510 Using the Data Protector CLI 510 Backup 511 Creating backup specifications 511 Modifying backup specifications 513 Scheduling backup sessions 513 Scheduling example 514 Previewing backup sessions 514 Using the Data Protector GUI 515 Using the Data Protector CLI 515 What happens during the preview? 515 Starting backup sessions 515 Backup methods 515 Using the Data Protector GUI 516 Using the Data Protector CLI 516 Using SAP MaxDB utilities 516 Restore 519 Restore and recovery overview 519 Before you begin 521 Restoring using the Data Protector GUI 522 Restoring using the Data Protector CLI 523 Restoring using SAP MaxDB utilities 524 SAP MaxDB restore and recovery 525 SAP MaxDB migration 528 Finding information for restore 528 SAP MaxDB restore options 528 Integration Guide HPE Data Protector (9.07) Page 17 of 803
  • 18.
    Restoring using anotherdevice 531 Using the Data Protector GUI 532 Using the Data Protector CLI or SAP commands 532 Monitoring sessions 532 Troubleshooting 532 Before you begin 532 Problems 533 SAP MaxDB cluster-related troubleshooting 535 Chapter 14: Data Protector SAP HANA Appliance integration 537 Introduction 537 Integration concepts 538 Integration limitations 539 Configuring the integration 540 Prerequisites 540 Configuration steps 540 Linking Data Protector backint agent with SAP HANA Appliance 540 Adjusting SAP HANA backup settings for redo logs 541 Backup 541 Creating backup specifications 542 Creating Data Protector parameter files for SAP HANA 544 Modifying backup specifications 545 Starting backup sessions 545 SAP HANA backup catalog 545 Restore 546 Finding information for restore 546 Starting restore and recovery sessions 546 Prerequisites 546 Restoring using another device 547 Using the Data Protector GUI 547 Using the Data Protector CLI or SAP commands 547 Recovering a system to a different machine and SystemID (SID) 547 Prerequisites 547 Recovering a system to different machine and same SystemID (SID) 548 Prerequisites 548 Recovering a system to same SystemID without catalog 549 Monitoring sessions 550 Troubleshooting 550 Before you begin 550 Problems 551 Part 4: Sybase and Network Data Management Protocol Server 555 Chapter 15: Data Protector Sybase Server integration 556 Introduction 556 Integration concepts 556 Data Protector CLI commands 557 Integration Guide HPE Data Protector (9.07) Page 18 of 803
  • 19.
    Configuring the integration558 Prerequisites 558 Before you begin 558 Cluster-aware clients 559 Configuring Sybase users 559 Configuring Sybase instances 559 Before you begin 559 Using the Data Protector GUI 559 Using the Data Protector CLI 562 Checking the configuration 562 Using the Data Protector GUI 562 Using the Data Protector CLI 563 Backup 563 Creating backup specifications 563 Modifying backup specifications 568 Scheduling backup sessions 568 Previewing backup sessions 569 Using the Data Protector GUI 569 Using the Data Protector CLI 569 What happens during the preview? 570 Starting backup sessions 570 Using the Data Protector GUI 571 Using the Data Protector CLI 571 Using Sybase commands 571 Restore 572 Localized database names 572 Finding information for restore 572 Using the Data Protector GUI 572 Using the Data Protector CLI 572 Using the Data Protector syb_tool command 573 Using the standard Data Protector CLI commands 576 Restoring using the Sybase isql command 578 Restore examples 579 Restoring using another device 581 Monitoring sessions 581 Troubleshooting 581 Before you begin 582 Checks and verifications 582 Problems 583 Chapter 16: Data Protector Sybase IQ integration 586 Introduction 586 Backup 586 Pre-Exec Sybase IQ Backup Command Sample 587 Restore 587 Post-Exec Sybase IQ Restore Command Sample 589 Chapter 17: Data Protector Network Data Management Protocol Server integration 590 Integration Guide HPE Data Protector (9.07) Page 19 of 803
  • 20.
    Introduction 590 Integration concept591 Configuring the integration 592 Prerequisites 593 Importing NDMP Server systems 593 Creating media pools 595 Configuring NDMP devices 595 Configuring tape libraries 597 Configuring standalone devices 599 Network Appliance configuration 600 Standalone tape devices and drives in a tape library 600 Library robotics 601 EMC Celerra configuration 602 SCSI devices 602 EMC Isilon configuration 602 Hitachi BlueArc or Hitachi configuration 603 Library robotics 604 Standalone tape devices and drives in a tape library 604 Block size 605 Backup 605 Backup types 605 Before you begin 607 Creating backup specifications 608 Modifying backup specifications 610 Starting backup sessions 610 Restore 611 Restoring using the Data Protector GUI 611 Direct access restore 613 Restoring using another device 614 NDMP environment variables 614 The NDMP specific omnirc options 617 Media management 618 Troubleshooting 619 Before you begin 619 Problems 619 Chapter 18: Data Protector NetApp SnapManager solution 622 Introduction 622 Concepts 622 Configuration 622 Prerequisites 622 Configuration procedure 623 Backup 624 Limitations 624 Creating a backup specification 624 Restore 626 omnisnapmgr.pl reference page 629 Integration Guide HPE Data Protector (9.07) Page 20 of 803
  • 21.
    SYNOPSIS 629 DESCRIPTION 629 OPTIONS629 NOTES 630 EXAMPLES 630 Part 5: Virtualization 632 Chapter 19: Data Protector Virtual Environment integration for VMware 633 Introduction 633 Recommendations 634 Integration concepts 634 Supported environments 634 vCenter environment 634 Migration of virtual machines 635 vCenter Server system in a cluster 637 Standalone ESX/ESXi Server environment 637 Data Protector components 637 Data ProtectorCell Manager 637 Data Protector Virtual Environment Integration component 638 Data Protector Disk Agent component 638 Data Protector Media Agents 638 Backup concepts 639 What is backed up? 639 Virtual machines 639 Virtual machine templates 640 vStorage Image backup method 640 vStorage Image + OpenStack backup method 641 General limitations 642 Considerations 642 Snapshot management 642 Backup types 643 Changed block tracking 644 Non-Changed Block Tracking (Non-CBT) backup 646 Quiescence 647 Prerequisites 649 Limitations 649 Considerations for Quiescence Operations 649 Disk space requirements 650 Free space required option 650 Backup disk buffer 651 Backup parallelism 651 Backup considerations 652 Restore concepts 653 Restore of VMware objects backed up with vStorage Image method 653 Restore to a datacenter 653 Integration Guide HPE Data Protector (9.07) Page 21 of 803
  • 22.
    Restore to adirectory 654 Restore of Nova Instances and Shadow VMs backed up with vStorage Image + Openstack method 654 Restore chain 655 Power On and Live Migrate 655 Restore considerations 656 Power On considerations 657 StoreOnce Recovery Manager Central Integration 658 Configuring the integration 660 Recommendations 660 Prerequisites 660 Before you begin 661 Importing and configuring VMware clients 661 Changing the configuration of VMware clients 664 Using the Data Protector GUI 664 Using the Data Protector CLI 665 Checking the configuration of VMware clients 666 Using the Data Protector GUI 666 Using the Data Protector CLI 666 Configuring virtual machines 667 Using the Data Protector GUI 667 Using the Data Protector CLI 670 Customizing the Data Protector behavior with omnirc options 671 Adding the RMC Server details in Data Protector using the Command Line Interface 672 Backup 672 Backup limitations 672 vStorage Image + OpenStack backup method limitations 673 Creating backup specifications 673 Creating backup specifications for RMC backups 678 Modifying backup specifications 681 Scheduling backup sessions 682 Scheduling example 683 Previewing backup sessions 684 Using the Data Protector GUI 684 Using the Data Protector CLI 684 What happens during the preview? 684 Starting backup sessions 684 Using the Data Protector GUI 684 Using the Data Protector CLI 685 Preparing for disaster recovery 685 Restore 686 Restore limitations 686 vStorage Image + OpenStack restore limitations 688 Power On and Live Migrate limitations 688 Finding information for restore 689 Using the Data Protector GUI 689 Integration Guide HPE Data Protector (9.07) Page 22 of 803
  • 23.
    Using the DataProtector CLI 691 Restoring using the Data Protector GUI 691 Restoring using the Data Protector CLI 703 Recovering virtual machines manually 705 Recovering virtual machines after restore to a directory 706 Recovering with the VM configuration file in the VMX format 706 Recovering with the VM configuration file in the XML format 711 Recovering virtual machines after restore to a datacenter 711 Restoring using another device 712 Cleaning up a datastore after a failed restore 712 Disaster recovery 712 Monitoring sessions 713 Troubleshooting 713 Before you begin 713 Checks and verifications 713 Problems 714 Chapter 20: Data Protector Virtual Environment integration for Microsoft Hyper-V 729 Introduction 729 Integration concepts 730 Supported environments 730 Standalone environments 730 Clustered environments 731 Migration of virtual machines 734 Cluster Shared Volumes 735 Hyper-V Replica 735 Virtual machines on Windows file shares 736 Data Protector installation components 736 Data Protector Cell Manager 736 Data Protector Virtual Environment Integration component 737 Data Protector Disk Agent component 737 Data Protector MS Volume Shadow Copy Integration component 737 Data Protector Media Agent component 737 Backup concepts 737 Hyper-V Image backup method 737 Backup types 739 Microsoft Hyper-V backup types 739 VSS backup types 739 Quiescence 740 Restore chain protection 740 Backup considerations 741 Virtual machine storage 741 Concurrent sessions 741 Cluster Shared Volumes (CSV) 741 Virtual machines on SMB file shares 741 Incremental backup 743 Virtual machine replicas 743 Integration Guide HPE Data Protector (9.07) Page 23 of 803
  • 24.
    Virtual machine migration744 ZDB environments 744 Object copy considerations 745 Restore concepts 745 Restore of virtual machines 745 Restore to the default location 745 Restore to a different location 746 Restore to a directory 746 Restore of individual virtual machine disks 746 Prerequisites for disk restore 747 Prerequisites for Backup and Hyper-V hosts 748 Successful restore session flow 750 Restore chain validation 750 Restore considerations 750 Data Protector backup solutions 751 Restore parallelism 751 Restore to a backup host 752 Restore to a different location 752 Restore of virtual machine replicas 752 Virtual machines on Windows shares 753 Configuring the integration 754 Prerequisites 754 Limitations 755 Before you begin 755 Enabling automatic mounting of new volumes on Microsoft Hyper-V systems 755 Configuring Microsoft Hyper-V clusters 755 Importing and configuring Microsoft Hyper-V systems 755 Changing the configuration of Microsoft Hyper-V systems 757 Using the Data Protector GUI 757 Using the Data Protector CLI 758 Customizing the Data Protector behavior with omnirc options 758 Backup 758 Creating backup specifications 758 Modifying backup specifications 763 Scheduling backup sessions 765 Scheduling example 765 Starting backup sessions 766 Using the Data Protector GUI 766 Using the Data Protector CLI 767 Restore 767 Limitations 767 Finding information for restore 768 Using the Data Protector GUI 768 Using the Data Protector CLI 768 Restoring using the Data Protector GUI 769 Restoring using the Data Protector CLI 771 Integration Guide HPE Data Protector (9.07) Page 24 of 803
  • 25.
    Merging virtual machinesnapshots manually 773 Restore of cluster virtual machines 774 Restoring a replicated virtual machine 774 Re-enabling the replication 774 Reverting a restored replica VM to an application-consistent recovery point 775 Restoring using another device 775 Monitoring sessions 775 Troubleshooting 775 Before you begin 775 Checks and verifications 776 Problems 776 Part 6: PostgreSQL 785 Chapter 21: Data Protector PostgreSQL integration 786 Introduction 786 Integration concepts 787 Configuring the integration 788 Prerequisites 789 Before you begin 789 Configuration steps 789 Checking the configuration 791 Backup 791 Prerequisites 791 Backup considerations 791 Creating backup specifications 791 Application-specific backup options 794 Modifying backup specifications 795 Scheduling backup sessions 795 Starting backup sessions 795 Restore 795 Limitations 796 Finding information needed for restore 796 Using the Data Protector GUI 796 Using the Data Protector CLI 796 Before you begin 796 Restoring using the Data Protector GUI 797 Restoring using the Data Protector CLI 798 PostgreSQL data migration 798 PostgreSQL restore options 798 Monitoring and reviewing sessions 800 Troubleshooting 800 Before you begin 800 Checks and verifications 800 Send Documentation Feedback 802 Integration Guide HPE Data Protector (9.07) Page 25 of 803
  • 26.
    About this guide Thisguide describes how to configure and use the following: l IBM Informix Server integration, IBM DB2 UDB integration, and IBM Lotus Notes/Domino Server integration. l Microsoft SQL server integration, Microsoft SQL Server 2007/2010/2013 integration, Microsoft SharePoint Server VSS based solution, Microsoft Exchange Server 2007 integration, Microsoft Exchange Server 2010 integration, and Microsoft Exchange Single Mailbox integration. l Oracle Server integration, MySQL integration, SAP R/3 integration, SAP MaxDB integration, and SAP HANA Appliance integration. l Sybase Server integration, Network Data Management Protocol Server integration, and NetApp SnapManager solution. l VMware - Virtual Environment integration and Microsoft Hyper-V - Virtual Environment integration. HPE Data Protector (9.07) Page 26 of 803
  • 27.
    HPE Data Protector(9.07) Part 1: IBM Applications This part of the guide describes ways to back up and restore Informix Server database objects, DB2 databases, and Lotus Notes/Domino Server. This part includes the following chapters: l Data Protector Informix Server integration l Data Protector DB2 UDB integration l Data Protector Lotus Notes/Domino Server integration
  • 28.
    Chapter 1: DataProtector Informix Server integration Introduction This chapter explains how to configure and use the Data Protector Informix Server integration. It describes the concepts and methods you need to understand to back up and restore Informix Server database objects (dbobjects). Data Protector integrates with the Informix Dynamic Server (Informix Server) to back up dbobjects online. During backup, a database server (Informix instance) is online and actively used. Data Protector offers interactive and scheduled backups of the following types: Informix Server backup types Backup type Description Full Full backup (level 0). Incr1 Incremental backup (level 1). Backs up changes since the last Full backup. Incr2 Incremental backup (level 2). Backs up changes since the last Incr1 backup. Data Protector offers two types of restore: Informix Server restore types Restore type Description Complete database restore Restore from any backup. ON-Bar restores dbobjects concurrently and replays the logical logs once. Whole-system restore Restore from a whole-system backup. ON-Bar restores the whole system sequentially with or without restoring the logical logs. Whole-system restore is appropriate for small systems, when you do not need to restore logs, for disasterrecovery, or when restoring to another client. You can also back up and restore dbobjects using the Informix Server onbar command. This chapter provides information specific to the Data Protector Informix Server integration. For general Data Protector procedures and options, see the HPE Data Protector Help. HPE Data Protector (9.07) Page 28 of 803
  • 29.
    Integration concepts Data Protectorintegrates with the Informix Server through the Data Protector Database Library based on a common library called Data Protector BAR (Backup And Restore). The Data Protector Database Library channels communication between the Data Protector Session Manager, and, via the XBSA interface, the Informix Server ON-Bar utility. "Data Protector Informix Server integration architecture" below shows the architecture of the Data Protector Informix Server integration. Data Protector Informix Server integration architecture Informix Server integration architecture - Legend and Description Legend Description SM Data Protector Session Manager: Backup Session Manager during backup and Restore Session Manager during restore. ON-Bar ON-Bar executes backup and restore requests from Data Protector and from the Informix Server command line. XBSA X/Open Backup Services Application Programmer's Interface, through which ON-Bar and Data Protector exchange control and data. Database Library A set of Data Protector executables that enable data transfer between an Informix instance and Data Protector. MA Data Protector General Media Agent. Integration Guide Chapter 1: Data Protector Informix Server integration HPE Data Protector (9.07) Page 29 of 803
  • 30.
    Legend Description Backup SpecificationA list of objects to be backed up, backup devices, and options to be used. IDB The Data Protector Internal Database. Backup is always executed on the Informix Server system via the Informix Server ON-Bar utility. ON- Bar communicates backup and restore requests to the Informix instance. While an Informix instance is responsible for read/write operations to disk, Data Protector reads from and writes to devices and manages media. Configuring the integration You need to configure an Informix Server user and every Informix instance you intend to back up or restore. Prerequisites l Ensure that you have correctly installed and configured Informix Server. l For supported versions, platforms, devices, and other information, see the HPE Data Protector Product Announcements, Software Notes, and References or http://support.openview.hp.com/selfsolve/manuals. l For information on installing, configuring, and using Informix Server, see the Informix Server online documentation. l Ensure that you have correctly installed Data Protector. For information on how to install Data Protector in various architectures, see the HPE Data Protector Product Announcements, Software Notes, and References. Every Informix Server system you intend to back up from or restore to must have the Data Protector Informix Integration component installed. Before you begin l Configure devices and media for use with Data Protector. l To test whether the Informix Server system and the Cell Manager communicate properly, configure and run a Data Protector filesystem backup and restore on the Informix Server system. l Windows systems: l On Windows Server 2003 system, you need to restart the Data Protector Inet service under a Windows domain user account that has the appropriate Informix Server permissions for running backups and restores. Stop the service and restart it as user informix. For information on changing the user account under which the Data Protector Inet service is running, see the HPE Data Protector Help index: “Inet, changing account”. l On other Windows operating systems, configure the Data Protector Inet service user impersonation for the user that has the appropriate Informix Server permissions for running Integration Guide Chapter 1: Data Protector Informix Server integration HPE Data Protector (9.07) Page 30 of 803
  • 31.
    backups and restores. Fordetails, see the HPE Data Protector Help index: “Inet user impersonation”. Cluster-aware clients Configure Informix instances only on one cluster node, since the configuration files reside on the Cell Manager. If you intend to use the Data Protector CLI, set the Data Protector environment variable OB2BARHOSTNAME to the virtual server name as follows: Windows systems: set OB2BARHOSTNAME=virtual_server_name UNIX systems: export OB2BARHOSTNAME=virtual_server_name Configuring Informix Server users On UNIX, add the Informix Server administrator to the Data Protector admin or operator user group. For information, see the HPE Data Protector Help index: “adding users”. This user is typically informix or root in the group informix. To determine it, check the owner of the Informix Server onbar_d file. This chapter assumes that your Informix Server user is informix in the group informix. Configuring Informix instances You need to provide Data Protector with configuration parameters for the Informix instance: l Name of the Informix instance. l Pathname of the Informix Server home directory. l Windows systems: Name of the system with the sqlhosts entry in the Windows Registry. UNIX systems: Pathname of the sqlhosts file. l Name of the Informix instance ONCONFIG file. Data Protector then creates the Informix instance configuration file on the Cell Manager and verifies the connection to the instance. To configure an Informix instance, use the Data Protector GUI or CLI. Before you begin l Ensure that the Informix instance is online. Using the Data Protector GUI 1. In the Context List, click Backup. 2. In the Scoping Pane, expand Backup Specifications, right-click Informix Server, and click Add Backup. Integration Guide Chapter 1: Data Protector Informix Server integration HPE Data Protector (9.07) Page 31 of 803
  • 32.
    3. In theCreate New Backup dialog box, click OK. 4. In Client, select the Informix Server system. In a cluster environment, select the virtual server. In Application database, enter the Informix instance name. In the User and group/domain options, specify the account under which you want the backup session to run. These options are available on UNIX and Windows Server 2008 clients. On Windows Server 2003, the backup session will run under the account under which the Data Protector Inet service is running. Ensure that this user has been added to the Data Protector admin or operator user group, and has the Informix Server backup rights. This user becomes the backup owner. l UNIX systems: Type informix in both Username and Group/Domain name. l Windows Server 2008: In Username and Group/Domain name, type the user name and domain (for example, the user name Administrator, domain DP). This account must be set up for the Data Protector Inet service user impersonation. For details, see the HPE Data Protector Help index: “Inet user impersonation”. Specifying an Informix instance Click Next. 5. In Informix Server home directory, specify the pathname of the Informix Server home directory. In Full pathname of sqlhosts file, enter the following: Integration Guide Chapter 1: Data Protector Informix Server integration HPE Data Protector (9.07) Page 32 of 803
  • 33.
    Windows systems: Nameof the system with the sqlhosts entry in the Windows Registry. Use the UNC notation, for example: computer_name. UNIX systems: Pathname of the sqlhosts file. In Name of ONCONFIG file, enter the name of the Informix instance ONCONFIG file, located in the following directory: Windows systems: INFORMIXDIRetc UNIX systems: INFORMIXDIR/etc Configuring an Informix instance (Windows) Integration Guide Chapter 1: Data Protector Informix Server integration HPE Data Protector (9.07) Page 33 of 803
  • 34.
    Configuring an Informixinstance (UNIX) Click OK. 6. If an error occurs, click Details or see "Troubleshooting" on page 60. 7. The Informix instance is configured. Exit the GUI or proceed with creating the backup specification at "Select the dbobjects to be backed up." on page 38. Using the Data Protector CLI Log in to the Informix Server system as user informix. From the directory: Windows systems: Data_Protector_homebin HP-UX and Solaris systems: /opt/omni/lbin Other UNIX systems: /usr/omni/bin execute the following: Windows systems: perl -I..libperl util_informix.pl -CONFIG INFORMIXSERVER INFORMIXDIR sqlhosts ONCONFIG UNIX systems: util_informix.pl -CONFIG INFORMIXSERVER INFORMIXDIR sqlhosts ONCONFIG Parameter description INFORMIXSERVER Name of the Informix instance. INFORMIXDIR Pathname of the Informix Server home directory. Integration Guide Chapter 1: Data Protector Informix Server integration HPE Data Protector (9.07) Page 34 of 803
  • 35.
    sqlhosts Windows systems:Name of the system with the sqlhosts entry in the Windows Registry. Use the UNC notation, for example: computer_name. UNIX systems: Pathname of the sqlhosts file. ONCONFIG Name of the Informix instance ONCONFIG file. The message *RETVAL*0 indicates successful configuration. Configuring an Informix instance (Windows) Configuring an Informix instance (HP-UX, Solaris) Handling errors If an error occurs, the error number is displayed in the form *RETVAL*error_number. To get the error description: Windows systems: On the Cell Manager, see the file Data_Protector_ homehelpenuTrouble.txt. HP-UX and Solaris systems: Execute: /opt/omni/lbin/omnigetmsg 12 error_number Other UNIX systems: Execute: /usr/omni/bin/omnigetmsg 12 error_number Integration Guide Chapter 1: Data Protector Informix Server integration HPE Data Protector (9.07) Page 35 of 803
  • 36.
    Checking the configuration Youcan check the configuration of an Informix instance after you have created at least one backup specification for the Informix instance. Use the Data Protector GUI or CLI. Using the Data Protector GUI 1. In the Context List, select Backup. 2. In the Scoping Pane, expand Backup Specifications and then Informix Server. Click the backup specification to display the Informix instance to be checked. 3. Right-click the Informix instance and click Check configuration. Using the Data Protector CLI Log in to the Informix Server system as user informix. From the directory: Windows systems: Data_Protector_homebin HP-UX and Solaris systems: /opt/omni/lbin Other UNIX systems: /usr/omni/bin execute: Windows systems: perl -I..libperl util_informix.pl -CHKCONF INFORMIXSERVER UNIX systems: util_informix.pl -CHKCONF INFORMIXSERVER where INFORMIXSERVER is the name of the Informix instance. Checking configuration (Windows) Checking configuration (UNIX) A successful configuration check displays the message *RETVAL*0. Integration Guide Chapter 1: Data Protector Informix Server integration HPE Data Protector (9.07) Page 36 of 803
  • 37.
    If an erroroccurs, the error number is displayed in the form *RETVAL*error_number. For information on how to get the error description, see "Handling errors" on page 35. Backup The integration provides online database backup of the following types: Informix Server backup types Backup type Description Full Full backup (level 0). Incr1 Incremental backup (level 1). Backs up changes since the last Full backup. Incr2 Incremental backup (level 2). Backs up changes since the last Incr1 backup. For details on these types and on ON-Bar, see the Backup and restore guide of Informix Server. What you must back up as filesystem ON-Bar backs up all dbobjects except the following, which you must back up using a filesystem backup: What needs to be backed up as filesystem Object Location The ONCONFIG file Windows systems: INFORMIXDIR etc UNIX systems: INFORMIXDIR /etc Note: This is not applicable for Informix versions 11.7 and 12.1. The oncfg_SERVERNAME.SERVERNUM file Emergency boot file, an Informix Server configuration file called ixbar.server_id, where server_id is the value of the SERVERNUM configuration parameter. UNIX systems: The sqlhosts file Simple-large-object data in blobspaces Disks or optical platters How often you need to back up these objects depends on how frequently they change. However, back up the emergency boot file at least daily and always after a critical dbspace backup. What does not need to be backed up? ON-Bar does not back up the following items because it automatically re-creates them during a restore: Integration Guide Chapter 1: Data Protector Informix Server integration HPE Data Protector (9.07) Page 37 of 803
  • 38.
    l Dbspace pagesallocated to the Informix instance but not yet allocated to a tblspace extent. l Mirror chunks, if the corresponding primary chunks are accessible. l Temporary dbspaces. Creating backup specifications Create a backup specification using the Data Protector Manager. 1. In the Context List, click Backup. 2. In the Scoping Pane, expand Backup Specifications, right-click Informix Server, and click Add Backup. 3. In the Create New Backup dialog box, click OK. 4. In Client, select the Informix Server system. In a cluster environment, select the virtual server. In Application database, select the Informix instance to be backed up. In the User and group/domain options, specify the account under which you want the backup session to run. These options are available on UNIX and Windows Server 2008 clients. On Windows Server 2003, the backup session will run under the account under which the Data Protector Inet service is running. Ensure that this user has been added to the Data Protector admin or operator user group, and has the Informix Server backup rights. This user becomes the backup owner. l UNIX systems: Type informix in both Username and Group/Domain name. l Windows Server 2008: In Username and Group/Domain name, type the user name and domain (for example, the user name Administrator, domain DP). This account must be set up for the Data Protector Inet service user impersonation. For details, see the HPE Data Protector Help index: “Inet user impersonation”. Click Next. 5. If the Informix instance is not configured yet for use with Data Protector, the Configure Informix dialog box is displayed. Configure it as described in "Configuring Informix instances" on page 31. 6. Select the dbobjects to be backed up. Integration Guide Chapter 1: Data Protector Informix Server integration HPE Data Protector (9.07) Page 38 of 803
  • 39.
    Selecting backup objects ForInformix versions 11.7 and 12.1, you must appropriately select the system database objects, rootdbs, physdbs, plog, llog, and logdbs if you have created another database. If these are not selected together for the restore session, the session fails. Click Next. 7. Select devices to use for the backup. To specify device options, right-click the device and click Properties. Specify the number of parallel backup streams in the Concurrency tab and the media pool you will use. Note: Except for whole-system backups, ON-Bar backs up and restores dbobjects concurrently, creating a new process for each object. The number of processes is limited by the Informix Server BAR_MAX_BACKUP configuration parameter. Set the Informix configuration parameter BAR_MAX_BACKUP to the Data Protector concurrency. To specify which resource types can be backed up to the device, click the Informix tab, select the desired resource types, and click OK. See "Specifying Informix Server resource types" on the next page. Ensure that the selected devices cover all resource types specified for backup and are not locked when starting the backup. Ideally, back up each resource to a separate device. For a logical log backup, always use a separate device and ensure that the LTAPEDEV parameter in the ONCONFIG file is not set to /dev/null or ''. Integration Guide Chapter 1: Data Protector Informix Server integration HPE Data Protector (9.07) Page 39 of 803
  • 40.
    Specifying Informix Serverresource types Informix Server resource types Resource type Description B Blobspace CD Critical dbspace (a root dbspace or a dbspace containing the physical log or a logical log file) L Logical log MR Master root dbspace ND Non-critical dbspace R Root dbspace CF Critical file Note: Selecting this resource is mandatory for Informix versions 11.7 and 12.1. Integration Guide Chapter 1: Data Protector Informix Server integration HPE Data Protector (9.07) Page 40 of 803
  • 41.
    Tip: Select anadditional set of devices (covering all resource types specified for backup) so that they can take over if some devices in the primary group fail. Select the Load balancing option and set the Min and Max parameters to the number of primary devices. Click Next. 8. Set backup options ("Informix Server specific backup options (Windows)" below and "Informix Server specific backup options (UNIX)" on the next page). For information, see "Informix Server backup options " on the next page. Informix Server specific backup options (Windows) Integration Guide Chapter 1: Data Protector Informix Server integration HPE Data Protector (9.07) Page 41 of 803
  • 42.
    Informix Server specificbackup options (UNIX) Click Next. 9. Optionally, schedule the backup. See "Scheduling backup sessions" on page 44. Click Next. 10. Save the backup specification, specifying a name and a backup specification group. Tip: Preview backup session for your backup specification before using it. See "Previewing backup sessions" on page 45. Informix Server backup options Option Description Backup type Storage-space backup (default) In a storage-space backup, the onbar command backs up the selected storage-spaces and logical logs in parallel. When you restore from a storage-space backup, you also have to restore logical logs to make the data consistent. Storage-space backup is faster than whole-system backup on large databases. Whole-system backup In a whole-system backup, all Informix instance's dbobjects from the onbar command are backed up. ON-Bar cannot back them up concurrently; they are backed up sequentially. Whole-system backup is useful for disaster recovery, or restore to another client. When you restore from a whole-system backup, you do not need to restore logical logs to make the data consistent. Integration Guide Chapter 1: Data Protector Informix Server integration HPE Data Protector (9.07) Page 42 of 803
  • 43.
    Option Description Pre-exec Post-exec Specify a commandthat will be started by ob2onbar.pl on the Informix Server system before the backup (pre-exec) or after it (post-exec). Do not use double quotes, spaces, or special characters. Provide only the name of the command, which must reside in the following directory: Windows systems: Data_Protector_homebin See "Informix Server specific backup options (Windows)" on page 41. HP-UX, Solaris, Linux systems: /opt/omni/lbin See "Informix Server specific backup options (UNIX)" on the previous page. Other UNIX systems: /usr/omni/bin If you selected a logical log for backup, it is sensible to add onmode -l as a pre-exec command to ensure that you always have a log file to back up. Without a log file to back up, the backup fails. If the onmode -l command returns a non-zero value, Data Protector interprets this as an error and the backup session does not start. Modifying backup specifications To modify your backup specification, click its name in the Scoping Pane of the Backup context, then click the appropriate tab, and apply the changes. See "Modifying a backup specification" on the next page. Integration Guide Chapter 1: Data Protector Informix Server integration HPE Data Protector (9.07) Page 43 of 803
  • 44.
    Modifying a backupspecification Scheduling backup sessions You can run unattended backups at specific times or periodically. For details on scheduling, see the HPE Data Protector Help index: “scheduled backups”. Scheduling example To back up logical logs at 8:00, 13:00, and 18:00 during weekdays: 1. In the Schedule property page, select the starting date in the calendar and click Add to open the Schedule Backup dialog box. 2. Under Recurring, select Weekly. Under Time options, select 8:00. Under Recurring Options, select Mon, Tue, Wed, Thu, and Fri. See "Scheduling a backup session" on the next page. Click OK. 3. Repeat steps 1 and 2 to schedule backups at 13:00 and 18:00. 4. Click Apply to save the changes. Integration Guide Chapter 1: Data Protector Informix Server integration HPE Data Protector (9.07) Page 44 of 803
  • 45.
    Scheduling a backupsession Previewing backup sessions Preview the backup session to test it. You can use the Data Protector GUI or CLI. Using the Data Protector GUI 1. In the Context List, click Backup. 2. In the Scoping Pane, expand Backup Specifications and then Informix Server. Right-click the backup specification you want to preview and click Preview Backup. 3. Specify the Backup type and Network load. Click OK. The message Session completed successfully is displayed at the end of a successful preview. Using the Data Protector CLI Execute the following commands: omnib -informix_list backup_specification_name -test_bar Integration Guide Chapter 1: Data Protector Informix Server integration HPE Data Protector (9.07) Page 45 of 803
  • 46.
    Previewing a backupwith backup specification ds_street (Windows) Previewing a backup with backup specification IDS914 (UNIX) What happens during the preview? 1. The Informix Server onbar command is started with the -F option, which specifies a fake backup. This tests if the Informix instance is correctly configured for backup. 2. Data Protector tests the Data Protector part of the configuration. The following are tested: Integration Guide Chapter 1: Data Protector Informix Server integration HPE Data Protector (9.07) Page 46 of 803
  • 47.
    l Communication betweenthe Informix instance and Data Protector l The syntax of the backup specification l If devices are correctly specified l If the necessary media are in the devices Starting backup sessions Interactive backups are run on demand. They are useful for urgent backups or restarting failed backups. Before starting the backup session, perform the following actions: 1. Set the below environment variables: a. ONCONFIG i. INFORMIXSQLHOSTS ii. INFORMIXDIR iii. INFORMIXSERVER b. PATH (Add $INFORMIXDIR/bin to PATH) 2. Set the tapedev and ltapedev variables appropriately in ONCONFIG file. If the tapedev and ltapedev variables are not present, create the files with informix ownership, and a minimum of 660 permissions. Set these paths in the ONCONFIG file. Backup methods Start a backup of dbobjects in any of the following ways: l Use the Data Protector GUI. See "Using the Data Protector GUI" on the next page. l Use the Data Protector CLI. See "Using the Data Protector CLI" on the next page. l Use the Informix Server onbar command. See "Using Informix Server commands" on the next page. l UNIX systems: Use the Informix Server log_full.sh script. See "Using Informix Server log_ full.sh on UNIX" on page 50. Before you begin l Ensure that you have sufficient logical log space to create a backup. If the amount of free space in all logical log files is less than half a single log file, Informix Server does not create a backup. l Before a Full backup, print or keep a copy of your ONCONFIG file, the emergency boot file, and on UNIX, also the sqlhosts file. l Verify data consistency. Integration Guide Chapter 1: Data Protector Informix Server integration HPE Data Protector (9.07) Page 47 of 803
  • 48.
    Using the DataProtector GUI 1. In the Context List, click Backup. 2. In the Scoping Pane, expand Backup Specifications, and then Informix Server. Right-click the backup specification you want to use and click Start Backup. 3. Select the Backup type and Network load. Click OK. The message Session completed successfully is displayed at the end of a successful backup session. Using the Data Protector CLI Execute the following command: omnib -informix_list backup_specification_name [-barmode InformixMode] [List_ options] where InformixMode is one of the following: full|inf_incr1|inf_incr2 Note: Data Protector terms full, inf_incr1, and inf_incr2 backup are equivalent to Informix Server terms level-0, level-1, and level-2 backup, respectively. For List_options, see the omnib man page. Examples To start a full backup using the Informix Server backup specification InformixWhole, execute: omnib -informix_list InformixWhole -barmode full To start an incremental backup (level 1) of the Informix Server backup specification InformixIncr, execute: omnib -informix_list InformixIncr -barmode inf_incr1 Using Informix Server commands Use the Informix Server onbar command to start a backup of dbobjects from the Informix Server system where the relevant Informix instance is located. Before the backup: l Log in to the Informix Server system as user informix. l Set the following variables: Data Protector and Informix Server variables Variable Description ONCONFIG Name of the Informix instance ONCONFIG file. Integration Guide Chapter 1: Data Protector Informix Server integration HPE Data Protector (9.07) Page 48 of 803
  • 49.
    Variable Description INFORMIXSQLHOSTS Windowssystems: System on which the sqlhosts entry in the Windows Registry exists. UNIX systems: Pathname of the sqlhosts file, for example /applications/informix/etc/sqlhosts. INFORMIXDIR Pathname of the Informix Server home directory. INFORMIXSERVER Name of the Informix instance. OB2APPNAME Name of the Informix instance. OB2BARLIST For backup, name of the backup specification to be used for the backup. For restore, name of the backup specification to be used for salvaging logical logs. l Ensure that the Informix instance is in online or quiescent mode. Once you start a backup, do not change the mode until the backup finishes; changing the mode terminates the backup. Only online dbspaces and blobspaces are backed up. To list online dbobjects, execute: Windows systems: INFORMIXDIRbinonstat -d UNIX systems: INFORMIXDIR/bin/onstat -d Backup modes Backup mode Description Online Use online mode if your Informix instance must be accessible during the backup. An online backup may impact performance. Quiescent Use quiescent mode to eliminate partial transactions in a backup. Quiescent backup may not be practical if you need continuous access to Informix instances. l Keep a copy of your ONCONFIG file, the emergency boot file, and on UNIX, also the sqlhosts file, after you create a full backup. You need this information to restore dbobjects. To back up a list of dbspaces, execute: onbar -b dbspace_list For example, to back up dbspaces dbspace1 and dbspace3, execute: onbar -b dbspace1, dbspace3 For more information, see the Backup and restore guide of Informix Server. Integration Guide Chapter 1: Data Protector Informix Server integration HPE Data Protector (9.07) Page 49 of 803
  • 50.
    Using Informix Serverlog_full.sh on UNIX On UNIX, log_full.sh is used to start a backup of logical log files when the Informix Server issues a log-full event alarm on the Informix Server. For information on logical log file backups, see "Manual and continuous logical log backups" below. To enable Informix Server backups from the log_full.sh script: 1. Add the following line to the Informix instance ONCONFIG file: ALARMPROGRAM INFORMIXDIR/etc/log_full.sh. 2. If the Data Protector User Interface is not installed on the Informix Server system, create an Informix Server backup specification to back up only logical logs, and edit INFORMIXDIR/etc/log_full.sh. Add the following at the beginning of the file: export OB2BARLIST=backup_specification_name export OB2APPNAME=INFORMIXSERVER 3. If the Data Protector User Interface is installed on the Informix Server system, create an Informix Server backup specification to back up logical logs only. Manual and continuous logical log backups To back up logical log files that are full and ready to be backed up, start: l a manual logical log backup to back up all full logical log files and stop at the current logical log file. l a continuous logical log backup to back up each logical log file automatically as it becomes full. Use this backup if you do not want to monitor the logical log files. By default, the ALARMPROGRAM configuration parameter is set so that ON-Bar performs continuous backups. If you use continuous backups, ensure that a device is always available for the logical log backup process. To perform a manual logical log backup, set the OB2APPNAME and OB2BARLIST environment variables as described in "Data Protector and Informix Server variables " on page 48 and execute: onbar -l For more information, see the Backup and restore guide of Informix Server. Restore The Data Protector Informix Server integration provides two types of restore: Informix Server restore types Integration Guide Chapter 1: Data Protector Informix Server integration HPE Data Protector (9.07) Page 50 of 803
  • 51.
    Restore type Description Completedatabase restore Restore from any backup. ON-Bar restores dbobjects concurrently and replays the logical logs once. Whole-system restore Restore from a whole-system backup. ON-Bar restores the whole system sequentially with or without restoring the logical logs. Whole-system restore is appropriate for small systems, when you do not need to restore logs, for disaster recovery, or when restoring to another client. Restore methods Restore dbobjects in any of the following ways: l Use the Data Protector GUI. See "Restoring using the Data Protector GUI" on page 54. l Use the Data Protector CLI. See "Restoring using the Data Protector CLI" on page 57. l Use the Informix Server onbar command. See "Restoring using Informix Server commands" on page 58. Before you begin l Before restoring the root dbspace or performing a whole-system restore, shut down the Informix instance (cold restore). Log in to the Informix Server system as user informix and execute: Windows systems: INFORMIXDIRbinonmode -ky UNIX systems: INFORMIXDIR/bin/onmode -ky Note: Once the Informix instance is offline, you cannot restore only non-critical (user) dbspaces. The root dbspace must also be selected for restore. l To restore only non-critical dbspaces, ensure that the Informix instance is online or in a quiescent mode (warm restore ), and that the non-critical dbspaces to be restored are offline. To check whether dbspaces are offline, execute: Windows systems: INFORMIXDIRbinonstat -d UNIX systems: INFORMIXDIR/bin/onstat -d Finding information for restore To restore dbobjects, first find the needed media and the session ID of the last full backup session. Use the Data Protector GUI or CLI. Using the Data Protector GUI In the Internal Database context, expand Objects or Sessions. To view details on a session, right- click the session and click Properties. Integration Guide Chapter 1: Data Protector Informix Server integration HPE Data Protector (9.07) Page 51 of 803
  • 52.
    Example of sessionproperties Using the Data Protector CLI Localized database names: If the names of backed up objects contain characters from different Unicode language groups (for example, if you are using Japanese and Latin characters), you must redirect the output of Data Protector utilities to use UTF-8 encoding: l Set the environment variable OB2_CLI_UTF8 to 1. l Set the encoding used on the terminal to UTF-8. If you are using localized databases, and the system locale uses the same Unicode language group, no changes are required. 1. Get a list of Informix Server backed up objects: omnidb -informix Integration Guide Chapter 1: Data Protector Informix Server integration HPE Data Protector (9.07) Page 52 of 803
  • 53.
    Example of alist of Informix Server backed up objects 2. Get a list of backup sessions for a specific object, including the session ID: omnidb -informix object_name Example of a list of backup sessions for a specific object For object copies, use the object backup ID (which equals the object backup session ID). Do not use the object copy session ID. To get information on the object backup ID, execute: omnidb -session session_id -detail 3. Get a list of media needed for restore: omnidb -session session_id -media Example of finding media needed for restore For details on the omnidb command, see the omnidb man page. Integration Guide Chapter 1: Data Protector Informix Server integration HPE Data Protector (9.07) Page 53 of 803
  • 54.
    Restoring using theData Protector GUI 1. In the Context List, click Restore. 2. In the Scoping Pane, expand Informix Server, expand the client from which the data to be restored was backed up, and then click the Informix instance you want to restore. 3. In the Source page, select objects for restore. To restore the complete database or for a whole- system restore, select Restore complete database. Selecting objects for restore Note: For Informix versions 11.7 and 12.1, you must appropriately select the system database objects, rootdbs, physdbs, plog, llog, and logdbs if you have created another database. 4. In the Options page, set the Informix Server specific restore options. For information, see "Informix Server restore options " on page 56 or press F1. Integration Guide Chapter 1: Data Protector Informix Server integration HPE Data Protector (9.07) Page 54 of 803
  • 55.
    Informix Server restoreoptions 5. In the Devices page, select the devices to be used for the restore. For more information on how to select devices for a restore, see the HPE Data Protector Help index: “restore, selecting devices for”. 6. If you perform a whole-system restore and the Informix instance is in online mode, take the Informix instance offline by executing: onmode -ky Click Restore. 7. In the Start Restore Session dialog box, click Next. 8. Specify the Report level and Network load. Note: Select Display statistical information to view the restore profile messages in the session output. 9. Click Finish to start the restore. The statistics of the restore session, along with the message Session completed successfully is displayed at the end of the session output. 10. If you performed a whole-system restore, bring the Informix instance online by executing: onmode -m Integration Guide Chapter 1: Data Protector Informix Server integration HPE Data Protector (9.07) Page 55 of 803
  • 56.
    Informix Server restoreoptions Option Description Backup Specification The backup specification to be used for salvaging logical log files still on the disk before restoring. Preferably, specify the backup specification used for the backup of logical logs. Username UNIX systems: User name of the Informix Server backup owner. onbar is started under the account of the specified user. User group UNIX systems: User group of the Informix Server backup owner. Restore to client The client to restore to. By default, you restore to the original backup client. This option is only valid for a whole-system restore. Restore by log number This option is only available if you selected Restore complete database in the Source page. Use this option to restore data up to a specific log number. If further logs exist, ON- Bar does not restore them. This option invokes onbar -r -n last_log_ number. For details, see the Backup and restore guide of Informix Server. Restore by date This option is only available if you selected Restore complete database in the Source page. Use this option to restore data to a specific point in time. This option invokes onbar -r -t time. For details, see the Backup and restore guide of Informix Server. Restore the latest version Select this option to restore the latest backup version. Whole database restore This option is only available if you selected Restore complete database in the Source page. Select Integration Guide Chapter 1: Data Protector Informix Server integration HPE Data Protector (9.07) Page 56 of 803
  • 57.
    Option Description this optionto perform a whole-system restore. Only use this option when restoring from a whole-system backup. Data Protector does not automatically detect if a whole- system backup exists. Data Protector searches for the last whole-system backup and restores from that. This option invokes onbar -r -w. For details, see the Backup and restore guide of Informix Server. After the restore, make sure that before you perform the next restore, a full backup has been performed. Restoring using the Data Protector CLI Before you begin the restore procedure, set the OB2BARLIST environment variable as described in “Data Protector and Informix Server variables” (page 32)"Backup" on page 37. For example: set OB2BARLIST=dbspace5 Run the following command: omnir -informix -barhost ClientName -barcmnd ob2onbar.pl -user User:Group -appname INFORMIXSERVER -bararg OnBarRestoreArguments [INFORMIX_OPTIONS] ClientName Name of the Informix Server system. In a cluster environment, name of the virtual server. INFORMIXSERVER Name of the Informix instance. User, Group UNIX systems: The user name and its group name. OnBarRestoreArguments ON-Bar restore arguments. Put each argument in double quotes. INFORMIX_OPTIONS A subset of general restore options. For information, see the omnir man page. After the restore, make sure that before you perform the next restore, a full backup has been performed. Example To restore the Informix instance informix_instance1 on the UNIX system computer with the bar argument -r rootdbs, execute: omnir -informix -barhost computer -barcmnd ob2onbar.pl -user informix:informix - appname informix_instance1 -bararg "-r rootdbs" Integration Guide Chapter 1: Data Protector Informix Server integration HPE Data Protector (9.07) Page 57 of 803
  • 58.
    Restoring using InformixServer commands Before restoring: l Log in to the Informix Server system as user informix. l Set Data Protector and Informix Server variables as described in "Data Protector and Informix Server variables " on page 48. l If a disk failure occurs, salvage logical log files that are still on the disk by executing: onbar -l -s The following are examples of the onbar command syntax for restore. For further options, see the Backup and restore guide of Informix Server. After the restore, make sure that before you perform the next restore, a full backup has been performed. Restoring dbspaces, blobspaces, and logical logs 1. If the Informix instance to be restored is in online mode, take it offline: onmode -ky 2. Restore dbspaces, blobspaces, and appropriate logical logs: Complete database restore: onbar -r Whole-system restore: onbar -r -w 3. After the restore, bring the Informix instance online: onmode -m Restoring dbspaces and blobspaces only To restore dbspaces and blobspaces without the logical log, execute: onbar -r -p Restoring a particular dbspace or blobspace To restore a specific dbspace, for example dbspace_1, execute: onbar -r dbspace_1 Restoring to another Informix Server To restore data to an Informix Server system other than that from which the backup was made: 1. Install the Data Protector Informix Integration software component on the client to which you want to restore (target client). 2. Create the user informix on the target client. 3. Create an Informix instance with the same database name and the same server number as the original Informix instance by using the Informix Server ON-Monitor utility on the target client. Integration Guide Chapter 1: Data Protector Informix Server integration HPE Data Protector (9.07) Page 58 of 803
  • 59.
    To obtain thedatabase name and the server number, log in as the user informix on the original server and execute the following: a. To obtain the database name, look up the value of DBSERVERNAME in the onstat –c output. On UNIX, you can do this by executing: onstat -c | grep DBSERVERNAME b. To obtain the server number database name, look up the value of SERVERNUM in the onstat –c output. On UNIX, you can do this by executing: onstat -c | grep SERVERNUM 4. Ensure that the Informix instance is online. 5. Configure the Informix instance as described in "Configuring Informix instances" on page 31. 6. Take the Informix instance offline. 7. Copy the following original Informix Server configuration files to the target client: l ONCONFIG l the emergency boot file l oncfg_DBSERVERNAME.SERVERNUM 8. On UNIX, copy also the sqlhosts file to the target client. Change the source client host name in the copied sqlhosts file to the target client host name. 9. On UNIX, add the service_name entry from the sqlhosts file to the etc/services file, together with a unique port number (for example, 1535/tcp) on the target client to allow the instance to start running properly. 10. Re-create the database files from the original database on the target client and then alter the files permission and ownership of the file to match the originals. 11. Start a whole-system restore of dbobjects as described in "Restoring using the Data Protector GUI" on page 54. Restoring using another device You can perform a restore using a device other than that used for the backup. Using the Data Protector GUI For information on how to select another device for a restore using the Data Protector GUI, see the HPE Data Protector Help index: “restore, selecting devices for”. Using the Data Protector CLI or Informix Server commands If you are restoring using the Data Protector CLI or Informix Server commands, specify the new device in the file: Windows systems: Data_Protector_program_dataConfigServercellrestoredev UNIX systems: /etc/opt/omni/server/cell/restoredev Use the format: "DEV 1" "DEV 2" Integration Guide Chapter 1: Data Protector Informix Server integration HPE Data Protector (9.07) Page 59 of 803
  • 60.
    where DEV 1is the original device and DEV 2 is the new device. Delete this file after use. On Windows, use the Unicode format for the file. Monitoring sessions You can monitor currently running sessions in the Data Protector GUI. When you run an interactive backup or a restore session, a monitor window shows you the progress of the session. Closing the GUI does not affect the session. You can also monitor sessions from any Data Protector client with the User Interface component installed, using the Monitor context. For information on how to monitor a session, see the HPE Data Protector Help index: “viewing currently running sessions”. When ON-Bar encounters an error or a condition that warrants a warning, it writes a message to the Informix Server ON-Bar message file. The full pathname of this file is specified in the BAR_ACT_LOG configuration parameter. For more information on this file, see the Backup and Restore Guide of Informix Server. To abort a backup or restore session successfully, set the ON-Bar BAR_RETRY configuration parameter to 0. This parameter specifies how many times ON-Bar retries a backup or restore if the first attempt fails. Troubleshooting This section lists general checks and verifications, plus problems you might encounter when using the Data Protector Informix Server integration. Start at "Problems" on page 64 and if you cannot find a solution there, perform general checks and verifications. For general Data Protector troubleshooting information, see the HPE Data Protector Troubleshooting Guide. Before you begin l Ensure that the latest official Data Protector patches are installed. For information on how to verify this, see the HPE Data Protector Help index: “patches”. l For general Data Protector limitations, as well as recognized issues and workarounds, see the HPE Data Protector Product Announcements, Software Notes, and References. l For an up-to-date list of supported versions, platforms, and other information, see http://support.openview.hp.com/selfsolve/manuals. Checks and verifications If your configuration, backup, or restore failed: Integration Guide Chapter 1: Data Protector Informix Server integration HPE Data Protector (9.07) Page 60 of 803
  • 61.
    l On theInformix Server system, examine system errors reported in the debug.log and informix.log files, located in the directory: Windows systems: Data_Protector_homelog HP-UX and Solaris systems: /var/opt/omni/log Other UNIX systems: /usr/omni/log l Make a test backup and restore of any filesystem on the problematic client. For information, see the HPE Data Protector Help. l Windows systems: Ensure that the Data Protector Inet service is running under the account informix. l UNIX systems: Verify that the onbar_d command has the switch ownership(s) bit set and that it is owned by the Informix Server user, for example, informix:informix or root:informix. Verify that this user is also the owner of the backup specification, or in the case of a restore failure, verify that this user is specified for the restore session, and that it is in the Data Protector operator or admin group. If this user is in the Data Protector operator group, ensure that the See private objects user right of this group is selected. For information, see the HPE Data Protector Help index: “user rights, changing”. Now test if this user, for example user informix, has appropriate rights in Data Protector. Log in to the Informix Server system as user informix. From the directory: HP-UX and Solaris systems: /opt/omni/bin/utilns Other UNIX systems: /usr/omni/bin/utilns execute: testbar -type:informix -perform:checkuser -bar: backup_specification_name Example of checking the Informix Server user Integration Guide Chapter 1: Data Protector Informix Server integration HPE Data Protector (9.07) Page 61 of 803
  • 62.
    In this example,the user has all the necessary rights for the backup specification named InformixWhole. If the user informix on the Informix Server system computer.hp.com does not have the necessary rights, an error similar to the following will be displayed: [Critical] From: OB2BAR@computer.hp.com "" Time: 08/06/2011 17:51:41[131:53] User "informix.users@computer.hp.com" is not allowed to perform a restore. l In a cluster environment, ensure that the environment variable OB2BARHOSTNAME is set to the virtual server name before performing procedures from the Data Protector CLI. When the Data Protector GUI is used, this is not required. Additionally, if your configuration or backup failed: l Ensure that the Informix instance is online. Additionally, if your backup failed: l Check the configuration of the Informix instance as described in "Checking the configuration" on page 36. l Test the backup specification as described in "Previewing backup sessions" on page 45. l If this fails, check if the Informix Server part of the test failed: Execute the onbar -b -F command. If the test fails, see the Informix Server documentation for further instructions. l If the Data Protector part of the test failed, create an Informix Server backup specification to back up to a null or file device. If the backup succeeds, the problem is probably related to devices. For information on troubleshooting devices, see the HPE Data Protector Help. l If the test succeeds, start the backup directly from the Informix Server system using Informix Server commands. For information, see "Using Informix Server commands" on page 48. If this backup succeeds, the problem may be that the client on which the Data Protector User Interface is running does not have enough memory, disk space, or other operating system resources. Additionally, if your backup or restore failed: l Test the Data Protector data transfer using the testbar utility. Log in to the Informix Server system as user informix. From the directory: Windows systems: Data_Protector_homebin HP-UX and Solaris systems: /opt/omni/bin/utilns Other UNIX systems: /usr/omni/bin/utilns l if your backup failed, execute: testbar -type:Informix -appname:INFORMIXSERVER -bar: backup_specification_name -perform:backup where INFORMIXSERVER is the name of the Informix instance. Integration Guide Chapter 1: Data Protector Informix Server integration HPE Data Protector (9.07) Page 62 of 803
  • 63.
    l if yourrestore failed, execute: testbar -type:Informix -appname:INFORMIXSERVER -bar:backup_specification_name -perform:restore -object:OBJECT_NAME -version:OBJECT_VERSION where INFORMIXSERVER is the name of the Informix instance, OBJECT_NAME is the name of the object to be restored, OBJECT_VERSION is the object version. If the test fails: a. Troubleshoot errors reported by the testbar utility using the Data Protector troubleshooting file, located on the Cell Manager in: Windows systems: Data_Protector_homehelpenuTrouble.txt UNIX systems: /opt/omni/gui/help/C/Trouble.txt b. On the Informix Server system, examine system errors reported in the file: Windows systems: Data_Protector_homelogdebug.log HP-UX and Solaris systems: /var/opt/omni/log/debug.log Other UNIX systems: /usr/omni/log/debug.log Additionally, if your restore failed: l Ensure that the backup specification used for salvaging logical logs is properly configured. Checking the Informix Server side The following checks may help you solve some Informix Server related problems. If your backup or restore failed: l Check the following Informix Server files for error descriptions: bar_act.log bar_dbg.log online.log Locations of these files are specified in the Informix Server ONCONFIG file. Additionally, if your backup failed: l Start a backup, not using Data Protector: a. Set the BAR_BSALIB_PATH shell variable to: Windows systems: ISMDIRbinlibbsa.dll where ISMDIR is the path to the ISM. UNIX systems: INFORMIXDIR/lib/ibsad001.sl where INFORMIXDIR is the home directory of Informix Server. b. Use the onbar command to start the backup. Additionally, if your restore failed: l For a cold restore, verify if the dbspaces you want to restore are offline: a. Log in to the Informix Server system as user informix. b. Execute the following: Integration Guide Chapter 1: Data Protector Informix Server integration HPE Data Protector (9.07) Page 63 of 803
  • 64.
    Windows systems: INFORMIXDIRbinonstat-d UNIX systems: INFORMIXDIR/bin/onstat -d where INFORMIXDIR is the home directory of Informix Server. l Ensure that the Informix Server configuration files (ONCONFIG, the emergency boot file, oncfg_ INFORMIXSERVER.SERVERNUM, and on UNIX, also the sqlhosts file) are not corrupt. If they are corrupt, restore them manually. Problems Problem Restore to another client fails If you backed up data to one client, exported the media, and then imported them to another client in a different cell, the Data Protector session IDs of backup sessions may be changed in the IDB. However, the session IDs are not automatically changed in the Informix Server emergency boot file (ixbar.server_id, where server_id is the value of the SERVERNUM configuration parameter). Therefore, the restore of such objects may fail. Action Edit the emergency boot file to reflect the changed Data Protector session IDs. List the changed session IDs during the import procedure. Information about backed-up objects is stored in the emergency boot file in the following format: ODS730 rootdbs R 1 7 0 9 2011008018 2011-08-18 18:10:25 1 Entries 7 and 9 make up make up the Data Protector session ID. Entry 9 is the date and entry 7 the unique session number. Here, the session ID is 2011/08/18-9. Note that the delimiter in the date field is "-" in the emergency boot file and "/" in the Data Protector session ID. The value of the SERVERNUM configuration parameter is given in entry 4. Problem Restore fails because the emergency boot file is too large Action Use the ON-Bar onsmsync utility to remove expired backups from the Informix Server sysutils database and emergency boot file. For information on the onsmsync utility, see the Backup and restore guide of Informix Server. Problem Backup or Restore fails with 131 ISAM error The backup or restore session fails with the following 131 ISAM error: No free disk space. Integration Guide Chapter 1: Data Protector Informix Server integration HPE Data Protector (9.07) Page 64 of 803
  • 65.
    Action Add chunk spaceto the rootdbs, or add temp dbs. By default, if disk space is not available for a dbobject, then space is taken from rootdbs if the temp dbs is not configured. Example: To add chunk space of 500MB with 2048 page size to rootdbs, use the following command: onspaces -a rootdbs -p /opt/IBM/informix/ol_informix1170/dbspaces/Chunk2_rootdbs - o 2048 -s 500000. Integration Guide Chapter 1: Data Protector Informix Server integration HPE Data Protector (9.07) Page 65 of 803
  • 66.
    Chapter 2: DataProtector DB2 UDB integration Introduction This chapter explains how to configure and use the Data Protector DB2 UDB (DB2) integration. It describes concepts and methods you need to understand to back up and restore DB2 databases. Data Protector integrates with IBM DB2 Universal Database Server (DB2 Server) to back up DB2 database objects online and offline. Data Protector offers interactive and scheduled backups of the following types: Backup types Backup type Description Full Backs up complete DB2 objects. Incremental Backs up changes since the last Full backup. Delta Backs up changes since the last backup of any type. The basic backup unit is a table space. Only table spaces or databases (DB2 objects) can be selected for backup. When restoring a database or table space, you can specify restore options to perform: l Rollforward recovery l Version recovery l Restore to a new database (database only) l Restore to another instance (database only) l Restore to another system (database only) l Automatic restore from incremental or delta backups Databases are restored offline, table spaces online. Limitations Table or datafile backup and restore are not supported. Neither are backup or restore using Data Protector media with the DB2 Command Line Processor or the DB2 Control Center. This chapter provides information specific to the Data Protector DB2 Server integration. For general Data Protector procedures and options, see the HPE Data Protector Help. HPE Data Protector (9.07) Page 66 of 803
  • 67.
    Integration concepts Data Protectorintegrates with the DB2 Server through a set of modules responsible for data backup and restore. "DB2 integration architecture" below shows the architecture of the Data Protector DB2 integration. DB2 integration architecture Legend Legend Description SM Data Protector Session Manager: Backup Session Manager during backup and Restore Session Manager during restore. db2bar Data Protector module, used for controlling activities between the DB2 Server and Data Protector backup and restore. db2arch Program that backs up and restores DB2 log files when DB2 log archive method (logarchmeth1) is set to user exit libob2db2 Data transferring (database backup and restore, log archive/retrieval Integration Guide Chapter 2: Data Protector DB2 UDB integration HPE Data Protector (9.07) Page 67 of 803
  • 68.
    Legend Description when logarchmeth1is set to vendor) module called by DB2 Server. MA Data Protector General Media Agent. Backup Specification A list of objects to be backed up, backup devices, and options to be used. IDB The Data Protector Internal Database. While the DB2 Server is responsible for read/write operations to disk, Data Protector reads from and writes to devices and manages media. Considerations 1. HPE recommends that you set the log archive method (logarchmeth1) to Vendor, because IBM DB2 has deprecated the UserExit option from the DB2 version 9.5. For more information, see http://www-01.ibm.com/support/knowledgecenter/SSEPGG_ 9.7.0/com.ibm.db2.luw.admin.config.doc/doc/r0000249.html?cp=SSEPGG_9.7.0%2F2-2-6-7- 124. 2. If your existing database has the log archive method set to UserExit and you want to change it to Vendor, then the database recovery for the log that is backed up using the User Exit option can be done using the below steps: a. Restore the database (without enabling the Roll forward recovery in the Data Protector GUI). b. Restore the logs that were backed up using the User Exit program in the active log directory. 3. Set the environment variables in the omnirc file before restoring to a DB2 database using the automatic Roll forward: l On the DB2 client, set the following environment variables in the omnirc file: o OB2APPNAME = “source_Instance_name” o OB2BARHOSTNAME=”Source_client_name” o OB2APPDATABASE = “source_database_name” Note: This is valid for all DB2 log backups using the Vendor library and not required for the User-Exit mode. In the omnirc file, delete the above mentioned three variables after the Roll forward of the DB2 database. This ensures that the other DB2 instances running on the same system are not influenced by these environment variables during backup. l Execute the DB2 Roll Forward command. 4. The DB2 deduplication optimization is supported by using the omnirc variable OB2_DB2DEDUP in the DB2 Version 9.7 (Fix Pack 4) and later releases. Configuring the integration You need to configure DB2 users and every DB2 instance you intend to back up or restore to. Integration Guide Chapter 2: Data Protector DB2 UDB integration HPE Data Protector (9.07) Page 68 of 803
  • 69.
    Prerequisites l Ensure youhave correctly installed and configured DB2 Server. l For supported versions, platforms, devices, and other information, see the HPE Data Protector Product Announcements, Software Notes, and References or http://support.openview.hp.com/selfsolve/manuals. l For information on DB2 Server, see the DB2 administration guide and DB2 server books online. l Ensure you have correctly installed Data Protector. For information on how to install the Data Protector IBM DB2 UDB integration in various architectures, see the HPE Data Protector Installation Guide. Every DB2 Server system you intend to back up from or restore to must have the Data Protector DB2 Integration and Disk Agent components installed. In a partitioned environment, ensure that the DB2 Integration and Disk Agent components are installed on all the physical nodes on which the DB2 database resides. Before you begin l Configure devices and media for use with Data Protector. l To test whether the DB2 Server system and the Cell Manager communicate properly, configure and run a Data Protector filesystem backup and restore on the DB2 Server system. Cluster-aware clients If you are using the Microsoft Windows Failover cluster, set the omnirc variable OB2BARHOSTNAME to the virtual server name in the cluster nodes and cell manager. OB2BARHOSTNAME=<virtual_server_name> Partitioned environment In a physically partitioned environment, configure the integration on every physical node separately. Ensure that the MaxBSession global option is set to at least twice the number of nodes of the partitioned database. Configuring DB2 users Ensure the DB2 user has appropriate authorities to perform DB2 backups and restores (either SYSADM, SYSCTRL, or SYSMAINT). Add user root (UNIX only) and the DB2 user to both the Data Protector and DB2 admin user groups. For more information, see the HPE Data Protector Help index: “user groups” and “adding users”. Provide this user in configuration and restore procedures. This user is needed by Data Protector to start the Data Protector Inet service (Windows) or process (UNIX). Integration Guide Chapter 2: Data Protector DB2 UDB integration HPE Data Protector (9.07) Page 69 of 803
  • 70.
    Configuring DB2 instances ProvideData Protector with the DB2 instance configuration parameters: l DB2 user l DB2 user password l DB2 instance home directory (only in a partitioned environment) Data Protector then creates a DB2 instance configuration file on the Cell Manager and verifies the connection to the instance. These parameters are used for connecting to the DB2 Server system to perform backups, restores, and other operations, such as listing objects for backup. To configure a DB2 instance, use the Data Protector GUI or CLI. Before you begin l Ensure the DB2 instance is online. Using the Data Protector GUI 1. In the Context List, click Backup. 2. In the Scoping Pane, expand Backup Specifications, right-click DB2 Integration, and click Add Backup. 3. In the Create New Backup dialog box, click OK. 4. In Client, select the DB2 Server system. In a cluster environment, select the virtual server. In Application database, type the DB2 instance name. For information on the User and group/domain options, press F1. Integration Guide Chapter 2: Data Protector DB2 UDB integration HPE Data Protector (9.07) Page 70 of 803
  • 71.
    Specifying a DB2instance Click OK. 5. Click Next. The Configure DB2 dialog box is displayed. 6. Type the name of the DB2 user and its password. This user must be configured as described in "Configuring DB2 users" on page 69. In a partitioned environment, select DB2 EEE and specify the pathname of the DB2 instance home directory. 7. The DB2 instance is configured. Exit the GUI or proceed with creating a backup specification at Step 6. Using the Data Protector CLI Execute the following command: util_db2 -CONFIG DB2_instance username password [DB2 _instance_home] Parameter description DB2_instance Name of the DB2 instance. username DB2 user. password DB2 user password. Integration Guide Chapter 2: Data Protector DB2 UDB integration HPE Data Protector (9.07) Page 71 of 803
  • 72.
    DB2_instance_ home Home directory (pathname)of the DB2 instance (only in a partitioned environment). The message *RETVAL*0 indicates successful configuration. Checking the configuration You can check the configuration of a DB2 instance after you have created at least one backup specification for the DB2 instance. Use the Data Protector GUI or CLI. Using the Data Protector GUI 1. In the Context List, select Backup. 2. In the Scoping Pane, expand Backup Specifications and then DB2 Integration. Click a backup specification for the DB2 instance. 3. In the Results Area, right-click the DB2 instance and click Check configuration. Using the Data Protector CLI Execute the following command: util_db2.exe -CHKCONF DB2_instance Backup The Data Protector DB2 integration provides three backup types and two backup modes. Backup types Backup type Description Full Backs up complete DB2 objects. Incremental Backs up changes since the last full backup. Delta Backs up changes since the last backup of any type. Backup modes Backup mode Description Online Database is online. Offline Database is unavailable for use. Integration Guide Chapter 2: Data Protector DB2 UDB integration HPE Data Protector (9.07) Page 72 of 803
  • 73.
    To configure aDB2 backup: 1. Create a backup specification for DB2 objects, using the DB2 Database Backup template. 2. To back up archived logs, create a backup specification for the archived logs, using the Archived_Logs_Backup template. Specify a different device than the one for backing up DB2 objects. Otherwise, archived logs cannot be backed up because the device is locked by the online backup session of DB2 objects. You can backup archive logs using either the User Exit option or the Vendor option. Before creating the backup specification, based on your choice of archive log handling, execute either of the following commands: l User Exit option: db2 update db cfg for <db_name> using LOGARCHMETH1 USEREXIT l Vendor Library option: db2 update db cfg for <db_name> using LOGARCHMETH1 VENDOR:C:Progra~1OmniBackliblibob2db2.dll Important: HPE recommends that you set the log archive method (logarchmeth1) to Vendor, because IBM DB2 has deprecated the UserExit option since the DB2 version 9.5. For more information, see http://www-01.ibm.com/support/knowledgecenter/SSEPGG_ 9.7.0/com.ibm.db2.luw.admin.config.doc/doc/r0000249.html?cp=SSEPGG_9.7.0%2F2-2-6- 7-124. Archived logs are automatically backed up whenever a new offline redo log appears, for example, after the online backup of DB2 objects completes. Therefore, do not start an online backup of DB2 objects before creating an archived logs backup specification. Delete any old archived logs backup specification before creating a new one, including the log files in a backup image. By default, Data Protector does not include log files in a backup image. To include the latest log files in the backup image, set the omnirc variable OB2_DB2INCLDLOGS on the DB2 Server system to 1. During a restore session, the included logs are restored to the Data Protector temporary folder and used in a rollforward recovery. Note that you still need the archived logs if you want to perform a recovery to a point in time which is not covered by the included logs. Physically partitioned environment In a physically partitioned environment, create one backup specification for DB2 database objects and one for archived logs for each physical node (system) on which the DB2 objects reside. Ensure that the same DB2 database objects are selected for backup on all the physical nodes. Since two devices are required to back up DB2 objects and archived logs from a single system, the total number of devices (drives) required is twice the number of physical nodes. For information on how to run these backup specifications, see "Starting backups of physically partitioned DB2 objects" on page 80. Integration Guide Chapter 2: Data Protector DB2 UDB integration HPE Data Protector (9.07) Page 73 of 803
  • 74.
    Creating backup specifications Createa backup specification using the Data Protector Manager. 1. In the Context List, click Backup. 2. In the Scoping Pane, expand Backup Specifications, right-click DB2 Integration, and click Add Backup. 3. Select a template and click OK. Backup templates Backup template Description DB2 Database Backup Used for backing up only DB2 database objects. Archived_Logs_Backup Used for backing up only archived logs. This type of backup specification can be saved, but not started or scheduled. It is used every time the User Exit or the Vendor Library program starts the backup of archived logs. 4. In Client, select the DB2 Server system; in a cluster environment, select the virtual server. In Application database, select the DB2 instance to be backed up and click Next. For information on the User and group/domain options, press F1. 5. If the DB2 Instance is not configured for use with Data Protector, the Configure DB2 dialog box is displayed. Configure it as described in "Configuring DB2 instances" on page 70. 6. Select the DB2 objects you want to back up and click Next. The basic backup unit is a table space. Only table spaces and databases can be selected for backup. See " Selecting DB2 objects" on the next page. Integration Guide Chapter 2: Data Protector DB2 UDB integration HPE Data Protector (9.07) Page 74 of 803
  • 75.
    Selecting DB2 objects Ifyou select only DB2 temporary table spaces, the backup fails. To back up DB2 temporary table spaces, select the whole database. In a physically partitioned environment, select only one database or table spaces of the same database. Click Next. 7. Select devices to use for the backup. To specify device options, right-click the device and click Properties and click Next. 8. Set backup options and click Next. For information on application-specific options, see "DB2 backup options " on the next page. 9. Optionally, schedule the backup and click Next. For more information, see "Scheduling backup sessions" on page 77. 10. To perform an offline backup of a particular DB2 object, right-click the object and click Properties. In the Object Properties dialog box, select Offline Backup and click OK. See " Selecting offline backup" on the next page. Integration Guide Chapter 2: Data Protector DB2 UDB integration HPE Data Protector (9.07) Page 75 of 803
  • 76.
    Selecting offline backup 11.Save the backup specification, specifying a name and a backup specification group. Tip: Use consistent names for the backup specifications of a physically partitioned DB2 object. For example, MyObject1, MyObject2 and so on. Tip: Preview backup session for your backup specification before using it. See "Previewing backup sessions" on page 45. DB2 backup options Backup option Description Pre-exec Post-exec Specify a command to be started by db2bar on the DB2 Server system before the backup of every selected DB2 object (pre-exec) or after it (post-exec). Do not use double quotes. Type only the name of the command, not the pathname. The command must reside in: Integration Guide Chapter 2: Data Protector DB2 UDB integration HPE Data Protector (9.07) Page 76 of 803
  • 77.
    Backup option Description Windowssystems: Data Protectorbin HP-UX systems: /opt/omni/lbin Other UNIX systems: /usr/omni/bin Parallelism Specify the number of data streams for backing up a database from a node. In a partitioned environment, Parallelism must equal the device concurrency. Default: 1. Modifying backup specifications To modify your backup specification, click its name in the Scoping Pane of the Backup context, then click the appropriate tab, and apply the changes. Scheduling backup sessions You can run unattended backups at specific times or periodically. For details on scheduling, see the HPE Data Protector Help index: “scheduled backups”. Example To back up table spaces at 8:00, 13:00, and 18:00 during weekdays: 1. In the Schedule property page, select the starting date in the calendar and click Add to open the Schedule Backup dialog box. 2. Under Recurring, select Weekly. Under Time options, select 8:00. Under Recurring Options, select Mon, Tue, Wed, Thu, and Fri. See " Scheduling a backup session" on the next page. Click OK. 3. Repeat Step 1 and Step 2 to schedule another backup at 13:00, and another one at 18:00. 4. Click Apply to save the changes. Integration Guide Chapter 2: Data Protector DB2 UDB integration HPE Data Protector (9.07) Page 77 of 803
  • 78.
    Scheduling a backupsession Previewing backup sessions Preview the backup session to test it. Use the Data Protector GUI or CLI. The preview creates a file backup_specification_name_TEST_FILE in the Data Protectortmp directory on the DB2 Server system. Delete it after the test. Using the Data Protector GUI 1. In the Context List, click Backup. 2. In the Scoping Pane, expand Backup Specifications and then DB2 Server. Right-click the backup specification you want to preview and click Preview Backup. 3. Specify the Backup type and Network load. Click OK. The message Session completed successfully is displayed at the end of a successful preview. Using the Data Protector CLI Execute the following command: Integration Guide Chapter 2: Data Protector DB2 UDB integration HPE Data Protector (9.07) Page 78 of 803
  • 79.
    omnib -db2_list backup_specification_name-test_bar What happens during the preview? The db2bar command is started, which starts the Data Protector testbar2 command to test: l Communication within the Data Protector cell l The syntax of the backup specification l If devices are correctly specified l If necessary media are in the devices Then, the DB2 instance is checked for the presence of selected DB2 objects and whether they are in an appropriate state for backup. Starting backup sessions Interactive backups are run on demand. They are useful for urgent backups or for restarting failed backups. You can start a backup of DB2 objects using the Data Protector GUI or CLI. Before you begin l To enable online backups of the DB2 objects, set the DB2 Logarchmeth1 as described in the Backup section (in a partitioned environment, on every node on which the object resides). Then restart the database for the new parameters to take effect and perform a full offline database backup. l To enable incremental or delta backups of DB2 objects, set the DB2 trackmod parameter to ON: a. Run: db2 update db cfg for db_name USING TRACKMOD ON In a partitioned environment, run the command on every node on which the DB2 object resides. b. Restart the database. c. Perform a full offline database backup to non-Data Protector media by running: backup db db_name l To enable offline backups of one or several DB2 table spaces (not the whole database), set the DB2 logretain parameter to ON. Using the Data Protector GUI 1. In the Context List, click Backup. 2. In the Scoping Pane, expand Backup Specifications and then DB2 Integration. Right-click the backup specification you want to use and click Start Backup. 3. Select the Backup type and Network load. Click OK. Successful backup displays the message Session completed successfully, providing the backup size, which is the size of full and incremental/delta backups together. Integration Guide Chapter 2: Data Protector DB2 UDB integration HPE Data Protector (9.07) Page 79 of 803
  • 80.
    Using the DataProtector CLI Execute the following command: omnib -db2_list backup_specification_name [-barmode db2_mode] [options] [-preview] Parameter description db2_mode Backup type: {-full | -incr | -delta} options For information, see the omnib man page. Example To perform a full DB2 backup, using the backup specification MyObjects, and to set data protection to 10 weeks, execute: omnib -db2_list MyObjects -barmode -full -protect weeks 10 Starting backups of physically partitioned DB2 objects 1. Run the backup specification for the part of DB2 objects residing on the system with the catalog node. Use the Data Protector GUI or CLI. 2. Run the backup specifications for the other parts of the DB2 objects in any order. The order in which you run the backup specifications is only important if the object resides on the catalog node. Tip: To the first backup specification, add a post-exec script that will automatically run the other backup specifications. For more information, see the HPE Data Protector Help index: “pre- and post-exec commands for backup specifications”. Restore Restore DB2 objects using the Data Protector GUI or CLI. Databases are restored offline. Table spaces are restored online. Only table spaces that are not being restored are available for use. A dropped table space can only be restored from a full database backup. For information on how to restore a DB2 database to a new database, see "Restoring to a new database or another DB2 instance" on page 87. For information on how to restore partitioned DB2 objects, see "Restore in a partitioned environment" on page 90. Integration Guide Chapter 2: Data Protector DB2 UDB integration HPE Data Protector (9.07) Page 80 of 803
  • 81.
    Restoring using theData Protector GUI 1. In the Context List, select Restore. 2. In the Scoping Pane, expand DB2 Integration, expand the client from which the data to be restored was backed up, and then click the DB2 instance you want to restore. 3. In the Source page, specify whether you want to restore database/tablespaces or archived logs and then browse for and select desired DB2 objects. See " Selecting objects for restore" below. Selecting objects for restore In a physically partitioned environment, select only one database or several table spaces of the same database. By default, the latest backup version is restored. To restore a DB2 object from a specific backup version, right-click the object, click Properties, and specify the backup version in the Properties for DB2_object dialog box. See " Selecting a version" on the next page. Integration Guide Chapter 2: Data Protector DB2 UDB integration HPE Data Protector (9.07) Page 81 of 803
  • 82.
    Selecting a version Torestore a database to a new database, right-click the database, click Properties, and then click the Options tab. Select Restore to a new database and specify a name for the new database. See "Restoring to a new database" on the next page. Integration Guide Chapter 2: Data Protector DB2 UDB integration HPE Data Protector (9.07) Page 82 of 803
  • 83.
    Restoring to anew database 4. In the Options page, set the DB2 restore options. For information, see "DB2 restore options " on the next page or press F1. Integration Guide Chapter 2: Data Protector DB2 UDB integration HPE Data Protector (9.07) Page 83 of 803
  • 84.
    Note: For rollforwardrecovery, the latest backup version of log files is used. To perform a rollforward recovery using an older version of log files, first restore the desired log files and then restore the databases/tablespaces with the Rollforward option cleared. In a partitioned environment, connect to the catalog node. Finally, perform a rollforward recovery using DB2 tools. 5. In the Devices page, select devices you want to use for the restore. For more information of how to select devices for a restore, see the HPE Data Protector Help index: “restore, selecting devices for”. Click Restore. 6. In the Start Restore Session dialog box, click Next. 7. Specify the Report level and Network load. Note: Select Display statistical information to view the restore profile messages in the session output. 8. Click Finish to start the restore. The statistics of the restore session, along with the message Session completed successfully is displayed at the end of the session output. DB2 restore options Restore option Description Restore to client The client to restore to. By default, DB2 objects are restored to the source client. This option is only valid when restoring the whole database. Integration Guide Chapter 2: Data Protector DB2 UDB integration HPE Data Protector (9.07) Page 84 of 803
  • 85.
    Restore option Description Username Usergroup Password DB2 user of the target DB2 instance, its group, and password. Restore to instance The DB2 instance to restore to. By default, DB2 objects are restored to the source DB2 instance. The instance must be configured for use with Data Protector as described in "Configuring Informix instances" on page 31. For details, see "Restoring to a new database or another DB2 instance" on page 87. Rollforward Select this option to perform a rollforward recovery. The database/tablespace is restored to its state at a specific time. During a rollforward recovery, both databases/tablespaces and archived logs are restored, and then the changes recorded in the archived logs are applied to the database/tablespace. The latest backup version of log files is used for this purpose. If log files are included in the backup and the omnirc variable OB2_DB2INCLDLOGS is set to 1, the included logs are restored to the Data Protector temporary folder. Specify the rollforward recovery by selecting Rollforward to the end of the logs or Rollforward to date. When specifying Rollforward to date, use the coordinated universal time (UTC). Rollforward recovery of the system catalog can only be performed to the end of the logs. You cannot restore other table spaces of the same database from the same session simultaneously. To perform a rollforward recovery in a physically partitioned environment, restore all the parts with Rollforward cleared (see "Restore in a partitioned environment" on page 90), connect to the catalog node, and then start a rollforward recovery using the DB2 Command Line Processor. To perform a version recovery, clear this option. The database/tablespace is restored to its state at the time of the backup. For a version recovery, you need a full offline database backup. When restoring from an online backup with Rollforward cleared, the database enters the rollforward pending state and becomes unavailable for use. To make it available, start a rollforward recovery using the DB2 Command Line Processor or Command Center (in a partitioned environment, the rollforward recovery must be started from the catalog node). Restore Path The directory to which the log file is restored. Use this option only when the log is archived using the vendor library option. Integration Guide Chapter 2: Data Protector DB2 UDB integration HPE Data Protector (9.07) Page 85 of 803
  • 86.
    Restoring using theData Protector CLI Execute the following command: omnir -db2 -barhost source_client [-destination target_client] -instance target_ instance -dbname source_db [-session BackupID] [-newdbname new_db] [-frominstance source_instance] -tsname table_space [-session BackupID] -logfile log_file [-logdir log_path] [-rollforward [-time YYYY-MM-DD.hh.mm.ss]] Parameter description Parameter Description source_client The DB2 Server system from which DB2 objects were backed up. In a cluster environment, the name of the virtual server. target_client The target DB2 Server system (only if you are not restoring to the source client). source_ instance The DB2 instance whose DB2 objects were backed up. target_ instance The target DB2 instance. source_db The database you want to restore. new_db The target database (specify only if not the source database). table_space The table space you want to restore. log_file The log file you want to restore. BackupID Specifies from which backup data to restore, for example, 2011/10/09–2. A backup ID is a point in time. All objects (backup data) created in a backup session have the same backup ID, which is the same as the session ID of the backup session. Mirrored objects and objects created in an object copy session have the same backup ID as objects created in the original backup session. Suppose the media set created in the original backup session no longer exists, but the media set created in an object copy session still exists. To restore the objects, you must specify the session ID of the original backup session (that is, the backup ID) and not the session ID of the object copy session. The omnir syntax does not let you specify from which object copy to restore if several copies of the same object exist. This is only possible using the Data Protector GUI by setting the media allocation priority list. log_path The directory to which the log file is restored. Use this option only when the log is archived with the logarchmeth1 is set to vendor. For more information, see the omnir man page. Integration Guide Chapter 2: Data Protector DB2 UDB integration HPE Data Protector (9.07) Page 86 of 803
  • 87.
    Example To restore theDB2 database TEMP from the instance DB2Inst on the DB2 Server system degas and to roll it forward until the 10th of January 2011, 9:15 a.m., execute: omnir -db2 -barhost degas -instance DB2Inst -dbname TEMP -rollforward time: 2011- 01-10.09.15.00 Restoring to a new database or another DB2 instance To restore a database to a new database in the source DB2 instance or another instance: 1. a. Find the containers of the source database: o To list table spaces of a particular database that reside on a particular node, connect to that node, then connect to the database, and run: db2 list tablespaces o To list the containers for a particular table space, run: db2 list tablespace containers for table_space_number Define new table space containers for the non-system table spaces by adding options for redirection to the DB2 configuration file. Execute the following command for every pair of table space containers: util_cmd -putopt DB2 target_instance "old_container" "new_container" - sublist Redirection/source_db The DB2 user of the target instance must have read and write permissions for the new containers. b. If you are using an automatic storage database, in which table spaces can be created and whose container and space management characteristics are completely determined by the DB2 database manager, define a new storage path. To do this, execute the following command for each storage path: util_cmd -putopt DB2 target_instance "index_number" "new_storage_path" - sublist Autostore/source_db Parameter description target_instance The target instance. source_db The backed up database. 2. In a physically partitioned environment, repeat "Find the containers of the source database:" above on every system. 3. Restore the source database to the new database without specifying rollforward recovery. Use the Data Protector GUI or CLI. In a physically partitioned environment, first restore the part of the database that resided on the system with the catalog node and then restore the other parts in any order. After the restore, the new database enters the rollforward pending state. 4. If you have restored from an offline backup, perform a rollforward recovery using DB2 tools: Integration Guide Chapter 2: Data Protector DB2 UDB integration HPE Data Protector (9.07) Page 87 of 803
  • 88.
    l In anon-partitioned environment, run: db2 rollforward db db_name stop l In a partitioned environment, run: db2 terminate export DB2NODE=catalog_node_number db2 rollforward db db_name stop If you have restored from an online backup, restored the archived logs using the User Exit option, using the Data Protector GUI, and then perform a rollforward recovery, using DB2 tools: a. Log in to the source instance. If you have used User Exit method of archive log handling, follow the next 2 steps, else go to step e if you are using the Vendor Library option. b. Ensure that you have permissions to write to the archived logs directory and restore the archived logs, using the Data Protector GUI. The archived logs are restored to the same directory from which they were backed up. c. Copy the archived and redo logs of the source database to the corresponding log path directories of the new database (in a partitioned environment, to every node of the target instance). If the SQLLPATH.TAG file exists in the target log file directory, delete it to avoid possible database inconsistencies. d. If you are restoring to another instance, grant the ownership of the copied logs to the DB2 user of the target instance and log in to the target instance. e. Perform a rollforward recovery using DB2 tools: o In a non-partitioned environment, run: db2 rollforward db db_name [to time | to end of logs] [and complete] o In a partitioned environment, run: db2 terminate export DB2NODE=catalog_node_number db2 rollforward db db_name [to time | to end of logs] [and complete] f. Set the environment variables in the omnirc file before restoring to a DB2 database using the automatic Roll forward: o On the DB2 client, set the following environment variables in the omnirc file: l OB2APPNAME = “source_Instance_name” l OB2BARHOSTNAME=”Source_client_name” l OB2APPDATABASE = “source_database_name” Note: This is valid for all DB2 log backups using the Vendor library and not required for the User-Exit mode. In the omnirc file, delete the above mentioned three variables after the Roll forward of the DB2 database. This ensures that the other DB2 instances running on the same system are not influenced by these environment variables during backup. o Execute the DB2 Roll forward command. The following examples are from a non-partitioned environment. Integration Guide Chapter 2: Data Protector DB2 UDB integration HPE Data Protector (9.07) Page 88 of 803
  • 89.
    Example 1 To restorethe database db2db_old to the database db2db_new from an online backup (both databases reside in the instance db2inst, the log files of db2db_old are located in the /db2_ db/db2inst/NODE0000/SQL00003/SQLLOGDIR directory, and "/tmp/db2cont1" is the container for one of the table spaces: 1. Define a new container, "/tmp/db2cont2", for the table space, using the Data Protector CLI: util_cmd -putopt DB2 db2inst "/tmp/db2cont1" "tmp/db2cont2" -sublist Redirection/db2db_old 2. Restore the database db2db_old to the database db2db_new, using the Data Protector CLI: omnir -db2 -barhost source_client -instance db2inst -dbname db2db_old - newdbname db2db_new If you are using the User Exit option for the log backup, execute step 3 and 4. 3. Restore all archived logs needed for rollforward recovery using the Data Protector GUI. 4. Copy the archived and redo logs of the source database to the corresponding log path directories of the new database. 5. Perform a rollforward recovery to the end of logs, using the DB2 CLI: db2 rollforward db db2db_new to end of logs 6. Set the environment variables in the omnirc file before restoring to a DB2 database using the automatic Roll forward: l On the DB2 client, set the following environment variables in the omnirc file: o OB2APPNAME = “source_Instance_name” o OB2BARHOSTNAME=”Source_client_name” o OB2APPDATABASE = “source_database_name” Note: This is valid for all DB2 log backups using the Vendor library and not required for the User-Exit mode. In the omnirc file, delete the above mentioned three variables after the Roll forward of the DB2 database. This ensures that the other DB2 instances running on the same system are not influenced by these environment variables during backup. l Execute the DB2 Roll forward command. Example 2 To restore the database db2db from the instance inst1 to the database db2db in the instance inst2: 1. Define a new container /tmp/db2cont2 for the table space, using the Data Protector CLI: util_cmd -putopt DB2 inst2 "/tmp/db2cont1" "/tmp/db2cont2" -sublist Redirection/db2db 2. Restore the database db2db to the instance inst2, using the Data Protector CLI: omnir -db2 -barhost source_client [-destination target_client] -instance inst2 -dbname db2db -frominstance inst1 Integration Guide Chapter 2: Data Protector DB2 UDB integration HPE Data Protector (9.07) Page 89 of 803
  • 90.
    Example 3 To restorethe automatic storage database db2db_old, which has two associated storage paths, to the database db2db_new from an online backup: 1. Check if the paths exist and specify new storage paths, using the Data Protector CLI: util_cmd -putopt DB2 inst2 "1" "c:db2db2db_new1" -sublist Autostore/db2db_ old util_cmd -putopt DB2 inst2 "1" "c:db2db2db_new2" -sublist Autostore/db2db_ old 2. Restore the database db2db_old to the database db2db_new, using the Data Protector CLI or GUI. 3. User Exit option only: Restore all archived logs needed for rollforward recovery using the Data Protector GUI. 4. User Exit option only: Copy the archived and the redo logs of the source database to the corresponding log directories of the new database. 5. Perform a rollforward recovery to the end of logs, using the DB2 CLI. 6. Set the environment variables in the omnirc file before restoring to a DB2 database using the automatic Roll forward: l On the DB2 client, set the following environment variables in the omnirc file: o OB2APPNAME = “source_Instance_name” o OB2BARHOSTNAME=”Source_client_name” o OB2APPDATABASE = “source_database_name” Note: This is valid for all DB2 log backups using the Vendor library and not required for the User-Exit mode. In the omnirc file, delete the above mentioned three variables after the Roll forward of the DB2 database. This ensures that the other DB2 instances running on the same system are not influenced by these environment variables during backup. l Execute the DB2 Roll forward command. Note: When restoring to another instance on another system, use the db2 list tables for all command to list tables. Restore in a partitioned environment You can restore a partitioned DB2 object to the original database or to a new database (on another DB2 instance). Limitations l You can restore an object from a non-partitioned environment to a partitioned environment (or the other way round) only if the partitioned environment has only one node (single partition). l In a physically partitioned environment, automatic recovery is not possible. Integration Guide Chapter 2: Data Protector DB2 UDB integration HPE Data Protector (9.07) Page 90 of 803
  • 91.
    Restoring to theoriginal database Corrupt database To restore a corrupt database: 1. Connect to the node that was the catalog node of the corrupt database. 2. Create a new database with the same name. 3. Continue with the restore as described in "Restoring to a new database or another DB2 instance" on page 87. Physically partitioned environment To restore a physically partitioned DB2 object (residing on more than one system): 1. Restore the part of the DB2 object that resided on the system with the catalog node, without specifying rollforward recovery. Use the Data Protector GUI or CLI. 2. Restore all other parts of the DB2 object to the corresponding systems in any order, without specifying rollforward recovery. 3. Connect to the catalog node and perform a rollforward recovery, using DB2 tools: db2 terminate export DB2NODE=catalog_node_number db2 rollforward db db_name [[stop]|[to time|to end of logs] [and complete]] Note: The order in which you restore the parts of a DB2 object is only important if the object resides on the catalog node. Logically partitioned environment To restore a logically partitioned DB2 object (residing on only one system): l For a version recovery: a. Restore the object, without specifying rollforward recovery. Use the Data Protector GUI or CLI. b. Connect to the catalog node and perform a rollforward: db2 terminate export DB2NODE=catalog_node_number db2 rollforward db db_name stop l For a rollforward recovery, restore the object, specifying rollforward. Use the Data Protector GUI or CLI. Restoring to a new database or another instance To restore a database to a new database in the original DB2 instance, see "Restoring to a new database or another DB2 instance" on page 87. To restore a database to a new database in another DB2 instance: Integration Guide Chapter 2: Data Protector DB2 UDB integration HPE Data Protector (9.07) Page 91 of 803
  • 92.
    1. Log into the target instance. 2. Ensure that the instance has the same node structure (number of nodes, node groups) as the source instance. 3. Connect to the node with the same node number as the catalog node of the source database: EXPORT DB2NODE=catalog_node_of_the_source_database 4. Create a database with the same name as the source database: db2 create db source_db 5. Continue with the restore as described in "Restoring to a new database or another DB2 instance" on page 87. Monitoring sessions You can monitor currently running sessions in the Data Protector GUI. When you run an interactive backup or restore session, a monitor window shows you the progress of the session. Closing the GUI does not affect the session. You can also monitor sessions from any Data Protector client with the User Interface component installed, using the Monitor context. For information on how to monitor a session, see the HPE Data Protector Help index: “viewing currently running sessions”. Note: All DB2 timestamps in messages displayed during rollforward recovery are by DB2 design in Universal Coordinated Time (UCT) format. DB2 Pruning The database manager creates entries in the recovery history file for events, such as a backup operation, a restore operation, table space creation, and many more. You might want to remove or prune entries from the recovery history file that are no longer relevant as the associated recovery objects are not required anymore to recover the database. The database manager automatically updates and prunes the recovery history file entries during the following instances: l After a successful full database backup or table space operation. l After a successful database restore operation, where a rollforward operation is not required. l After a successful database rollforward operation. During automated pruning, the database manager performs the following operations: 1. Updates the status of the recovery history file entries. 2. Prunes the expired recovery history file entries. 3. Invokes the Data Protector DB2 integration to set protection to none on the expired DB2 backup objects. The database manager updates the recovery history file entries in the following ways: Integration Guide Chapter 2: Data Protector DB2 UDB integration HPE Data Protector (9.07) Page 92 of 803
  • 93.
    l All activedatabase backup images that are no longer required are marked as expired. l All database backup images marked as inactive and those that were taken before the point at which the database backup was taken are also marked as expired. l If an active database backup image is restored and it is not the most recent database recorded in the history file, any subsequent database backup images available in the same log sequence are marked as inactive. l If an inactive database backup image is restored, any inactive database backups available in the current log sequence are marked as active again. l Any database or table space backup image that does not correspond to the current log sequence, also called current log chain, is marked inactive. l A table space-level backup image becomes inactive, if after it is restored, the current state of the database cannot be reached by applying the current log sequence. l Any entries with do_not_delete status are not pruned, and their associated log files, backup images, and load copy images are not deleted. l When a database is upgraded, all online database backup entries and all online or offline table space backup entries in the history file are marked as expired, so that these entries are not selected by automatic rebuild as images required for rebuilding. The load copy images and log archive entries are also marked as expired, as these types of entries cannot be used for recovery purposes. The following database configuration parameters control which entries the database manager prunes: l num_db_backups Specifies the number of database backups to retain for a database. l rec_his_retentn specifies the number of days that historical information on backups can be retained. l auto_del_rec_obj specifies whether the database manager must delete log files, backup images, and load copy images, which are associated with the pruned recovery history file entries. You need to set the following configuration parameters to configure the database manager for automatically managing the recovery history file: l num_db_backups l rec_his_retentn l auto_del_rec_obj Note: When auto_del_rec_obj is set to ON, and when there are more successful database backup entries than the num_dp_backups configuration parameter, the database manager automatically prunes the recovery history file entries that are older than the rec_his_retentn. Troubleshooting This section lists general checks and verifications plus problems you might encounter when using the Data Protector DB2 integration. Start at "Problems" on page 64 and if you cannot find a solution there, perform general checks and verifications. Integration Guide Chapter 2: Data Protector DB2 UDB integration HPE Data Protector (9.07) Page 93 of 803
  • 94.
    For general DataProtector troubleshooting information, see the HPE Data Protector Troubleshooting Guide. Before you begin l Ensure that the latest official Data Protector patches are installed. See the HPE Data Protector Help index: “patches” for more information of how to verify this. l See the HPE Data Protector Product Announcements, Software Notes, and References for general Data Protector limitations, as well as recognized issues and workarounds. l See http://support.openview.hp.com/selfsolve/manuals for an up-to-date list of supported versions, platforms, and other information. Checks and verifications If your configuration, backup, or restore failed: l Examine system errors reported in the debug.log and db2.log files, located in the directory: Windows systems: Data Protectorlog HP-UX and Solaris systems: /var/opt/omni/log Other UNIX systems: /usr/omni/log Additionally, if your backup failed: l Test the backup specification as described in "Previewing backup sessions" on page 45. l If the DB2 part of the preview fails, see the DB2 documentation. l If the Data Protector part of the preview fails, create a DB2 backup specification to back up to a null or file device. Successful backup implies that the problem is related to devices. For information on troubleshooting devices, see the HPE Data Protector Help. Additionally, if your backup or restore failed: l Try performing: l A Data Protector filesystem backup and restore. For information, see the HPE Data Protector Help. After troubleshooting the filesystem backup, restart the DB2 Server and start a backup of DB2 objects again. l A backup and restore of DB2 objects using DB2 tools. Additionally, if your restore failed: l Ensure the target DB2 instance is online and configured for use with Data Protector. Problems Problem Online backup is not allowed DB2 reports: Integration Guide Chapter 2: Data Protector DB2 UDB integration HPE Data Protector (9.07) Page 94 of 803
  • 95.
    Online backup isnot allowed because either logretain or userexit for roll-forward is not activated, or a backup pending condition is in effect for the database. Action After configuring the DB2 database for rollforward recovery, and setting the logarchmeth1 to either User Exit or Vendor, first back up the database offline. If online backup is started first, the above error is reported. Problem Offline backup fails When performing an offline backup, the session fails with an error similar to the following: [Major] From: OB2BAR_DB2BAR@ DB2ClientName InstanceName Time: DateTime DB2 returned error: SQL1035N The database is currently in use. SQLSTATE=57019 Action The error implies that there are still some existing connections to the database. Execute: db2 force application all Note: This command disconnects all users and aborts all existing transactions. Alternatively, you can disconnect individual users or applications. To get a list of all applications, execute: db2 list applications To disconnect the user that is identified with the application handle number AppNum, execute: db2 force application AppNum Tip: You can create a pre-exec script to execute the command. Note that the command returns the status completed before the operation is actually finished. Therefore, provide extra time for the operation to complete by adding the sleep command to the script. Problem Offline backup of one or several tablespaces is not allowed When backing up DB2 tablespaces (not the whole database) offline, DB2 reports that offline backup is not allowed because the DB2 logretain option is not activated or that a backup pending condition is in effect for the database. Action Set the DB2 logretain option to ON. Problem Archived logs are not backed up Integration Guide Chapter 2: Data Protector DB2 UDB integration HPE Data Protector (9.07) Page 95 of 803
  • 96.
    If you havecreated several archived logs backup specifications and deleted the one created last, the remaining backup specifications are not used and archived logs are not backed up. Action Create a new archived logs backup specification. Problem Incremental backup is not enabled for the database If you start an incremental backup before a full backup has been performed, Data Protector reports: Incremental backup is not enabled for this database. Action 1. Activate modification tracking by running: db2 update db cfg for database_name USING TRACKMOD ON 2. Restart the database. 3. Perform a full database backup. Problem Error occurred while accessing an object DB2 reports: SQL2048N An error occurred while accessing object object. Reason code: code_number The following can be a reason (code number): 1. An invalid object type is encountered. 2. A lock object operation failed. The lock wait may have reached the lock timeout limit specified in the database configuration. 3. An unlock object operation failed during the processing of a database utility. 4. Access to an object failed. 5. An object in the database is corrupted. 6. The object being accessed is a table space. Either the table space is not in the appropriate state for the operation or some containers of the table space are not available. (LIST TABLESPACES lists the current table space state.) 7. A delete object operation failed. 8. Tried to load/quiesce into a table that is not defined on this partition. Action If a lock object operation failed, ensure that the lock timeout limit in the database configuration is adequate and resubmit the utility command. Consider using the QUIESCE command to bring the database to a quiesced state to ensure access. Problem Cannot list table spaces Integration Guide Chapter 2: Data Protector DB2 UDB integration HPE Data Protector (9.07) Page 96 of 803
  • 97.
    Data Protector reports: Cannotlist table spaces. Action l Ensure that the database is not in a backup/restore/rollforward pending state. l Ensure that user root (UNIX only) and the DB2 user are in both the DB2 and Data Protector admin groups. Problem Restore session for restoring data from an object copy gets blocked Action Before restarting the restore: l Increase the number of Disk Agent buffers for the device used for the restore. l If all objects of the backup are recorded in the IDB: a. In the Internal Database context of the Data Protector GUI, search for all objects of the backup. The objects are identified by the same backup ID. b. Copy each object in a separate object copy session to a separate device, for example a file library. For each object, use a separate medium with the non-appendable media policy. c. Set the highest media location priority for the newly created copies. Problem Restore finishes successfully, but rollforward fails When performing a rollforward recovery from an online backup, restore finishes successfully, but rollforward fails. Action Ensure that the archived logs are available. If they are not, restore them from the last backup. If the logs are archived by setting the logarchmeth1 to vendor, execute the db2 rollforward db db_name [to time | to end of logs] [and complete] command for the DB2 database manager to retrieve the logs and apply it. Problem Rollforward fails in the HP-UX environment when the DB2 rollforward command is executed from the DB2 CLI or from the Data Protector GUI In the HP-UX environment, if you execute the DB2 rollforward command db2 rollforward db <database> to end of logs and complete, or when the rollforward is triggered from the Data Protector GUI, you may encounter the following error message: <SQL error code> Rollforward recovery processing has stopped because of the error <SQL error no> while retrieving log file <archive log> for database <database> on the database partition <partition number> and log stream "". Integration Guide Chapter 2: Data Protector DB2 UDB integration HPE Data Protector (9.07) Page 97 of 803
  • 98.
    Action l For theData Protector GUI: Execute the DB2 rollforward from the DB2 CLI. l For the DB2 CLI: Re-execute the same command. Example: db2 rollforward db db_name [[stop]|[to time|to end of logs] [and complete]] Integration Guide Chapter 2: Data Protector DB2 UDB integration HPE Data Protector (9.07) Page 98 of 803
  • 99.
    Page 99 of803HPE Data Protector (9.07) Integration Guide Chapter 2: Data Protector DB2 UDB integration
  • 100.
    Chapter 3: DataProtector Lotus Notes/Domino Server integration Introduction This chapter explains how to configure and use the Data Protector Lotus Notes/Domino Server integration. It describes the concepts and methods you need to understand to back up and restore Lotus Notes/Domino Server. Data Protector integrates with Lotus Notes/Domino Server to back up databases and transaction logs online. During backup, the database can be actively used. Data Protector backs up all types of databases: storage databases, templates, and mailboxes (NSF, NTF, and BOX files). You can back up and restore individual databases or the whole server (all databases under Lotus Notes/Domino Server). You can also back up: l Archived transaction logs when archived logging is in effect. l The current transaction log. Data Protector offers interactive and scheduled backups of the following types: Lotus Notes/Domino Server backup types Backup type Description Full Backs up all the selected Lotus Notes/Domino Server databases. If archived logs are selected, it also backs up the archived logs that have not been backed up yet, including the log currently in use. Incremental Backs up the selected Lotus Notes/Domino Server databases that meet at least one of the following two conditions: l The size of the changes made to a database since it was last backed up exceeds the size set by the Amount of log changes (KB) option. l The Lotus Notes/Domino Server DBIID for a database has changed. Databases that do not meet at least one of the two conditions are not backed up. If archived logs are selected, it also backs up the archived logs that have not been backed up yet. Data Protector offers the following restore options: HPE Data Protector (9.07) Page 100 of 803
  • 101.
    l Restore withoutrecovery. l Restore of a specific backup version of a Lotus Notes/Domino Server database and the possibility of applying changes made since the backup from the transaction log. l Recovery of Lotus Notes/Domino Server databases to a specific point in time or to the latest possible consistent state. l Restore of databases to a Lotus Notes/Domino Server location other than originally backed up from. l Automatic restore of archived transaction logs in the case of recovery. A database restore is possible even while Lotus Notes/Domino Server is running, with no impact on other databases currently in use. To enable a recovery using the logs from an online backup, Lotus Notes/Domino Server must be set to use archived transaction logging. This chapter provides information specific to the Data Protector Lotus Notes/Domino Server integration. For general Data Protector procedures and options, see the HPE Data Protector Help. Integration concepts The Data Protector Lotus Notes/Domino Server integration provides online backup, restore, and recovery of Lotus Notes/Domino Server, using the Lotus C API. "Data Protector Lotus Notes/Domino Server integration architecture" below shows the architecture of the integration. Data Protector Lotus Notes/Domino Server integration architecture Legend Legend Description SM Data Protector Session Manager: Backup Session Manager during backup and Restore Session Manager during restore. Integration Guide Chapter 3: Data Protector Lotus Notes/Domino Server integration HPE Data Protector (9.07) Page 101 of 803
  • 102.
    Legend Description ldbar.exe Thecentral component of the integration, installed on the Lotus Notes/Domino Server system, which controls activities between Lotus Notes/Domino Server and Data Protector backup and restore processes. Lotus C API The Lotus-defined interface that enables data transfer between Data Protector and the Lotus Notes/Domino Server. Notes Data A set of Lotus Notes/Domino Server databases, where users create, update, store, and track documents in various formats. MA Data Protector General Media Agent. Backup Specification A list of objects to be backed up, backup devices, and options to be used. IDB The Data Protector Internal Database. Lotus Notes/Domino Server databases are backed up in parallel streams, each stream transferring multiple databases. The number of streams equals the sum of concurrencies of all the devices used. The concurrency is defined in the backup specification. Lotus Domino Cluster Data Protector supports Lotus Domino Cluster. Unlike operating system clusters (MSCS, HPE Serviceguard cluster, and Veritas cluster), the Lotus Domino cluster is an end-application cluster. This means it does not provide the cluster resources failover to a secondary cluster node if the primary cluster node becomes unavailable; it just ensures a Lotus client can access a replica database on another Domino server if the Domino database on the initial Domino server becomes unavailable for connection. All servers in a Domino cluster continually communicate with each other to keep updated on the status of each server and to keep database replicas synchronized. The Domino cluster also lets you set limits for workload balancing, track the availability of servers and databases, and add servers and databases to the cluster. To take advantage of failover and workload balancing, databases and replicas are distributed throughout the cluster. It is not necessary to maintain replicas of every database on every server; the number of replicas created for a database depends on how busy the database is and how important it is for users to have constant access to that database. Note: The Lotus Domino cluster must be part of the Lotus Domino Enterprise Server or the Lotus Domino Utility Server. Replicas Replicas make a database available to users in different locations, on different networks, or in different time zones. If a replica is available on one or more local servers, users do not need to connect to the single central server. All replicas share a replica ID, assigned when the database is first created. Although replicas can have different file names, can contain different documents, and have different database designs, as long as Integration Guide Chapter 3: Data Protector Lotus Notes/Domino Server integration HPE Data Protector (9.07) Page 102 of 803
  • 103.
    they have thesame replica ID, replication can occur between them. A replica is not the same as a copy of a database. A copy may look the same as the original, but because it does not share a replica ID with the original database, it cannot replicate with it. Replication in a cluster Cluster replication is event-driven, rather than schedule-driven: l When the Cluster Replicator (a Lotus Domino cluster component) is aware of a change in a database, it immediately pushes that change to other replicas in the cluster. l If there is a backlog of replication events, the Cluster Replicator stores these in memory until it can push them to the other cluster servers. l If a change to the same database occurs before a previous change has been sent, the Cluster Replicator pools these changes and sends them together to save processing time. Because Domino stores replication events only in memory, both the source and destination servers must be available for the replication to complete successfully. If a destination server is not available, the Cluster Replicator continues to store the events in memory, and attempts periodically to push them to the destination server until it becomes available. The interval between these attempts starts at one hour and increases over time to a maximum of one day. If the source server shuts down before replication completes, the replication events in memory are lost. For this reason, you should use standard replication (the REPLICA task) to perform immediate replication with all members of the cluster whenever you restart a cluster server. It is also a good idea to schedule regular replication between cluster servers, such as several times per day, to ensure the databases remain synchronized. The Cluster Replicator always attempts to make all replicas identical so that users who fail over do not notice that they failed over. Failover in a cluster A cluster's ability to redirect requests from one server to another is called failover. If you try to access a database on a server that is unavailable or under heavy load, Domino directs you to a replica of the database on another server in the cluster, so that failover is essentially transparent to you. Example This example describes the process that Domino uses when it fails over. This cluster contains three servers. Server 1 is currently unavailable. The Cluster Managers on Server 2 and Server 3 are aware that Server 1 is unavailable. Integration Guide Chapter 3: Data Protector Lotus Notes/Domino Server integration HPE Data Protector (9.07) Page 103 of 803
  • 104.
    1. A Notesuser attempts to open a database on Server 1. 2. Notes realizes that Server 1 is not responding. 3. Instead of displaying a message that says the server is not responding; Notes looks in its cluster cache to see if this server is a member of a cluster and to find the names of the other servers in the cluster. 4. Notes sends a query to the Cluster Manager, which looks in the Cluster Database Directory to find which servers in the cluster contain a replica of the desired database, and finds the availability of the servers. 5. The Cluster Manager sends a list of the servers it has found to Notes, sorted in order of availability. 6. Notes opens the replica on the first server in the list. If that server is no longer available, Notes opens the replica on the next server in the list. In this example, Server 2 was the most available server. When the Notes client shuts down, it stores the contents of the cluster cache in the file CLUSTER.NCF. Each time the client starts, it populates the cluster cache from the information in CLUSTER.NCF. Configuring the integration You need to configure a Lotus Notes/Domino Server user and every Lotus Notes/Domino Server you intend to back up or restore. Integration Guide Chapter 3: Data Protector Lotus Notes/Domino Server integration HPE Data Protector (9.07) Page 104 of 803
  • 105.
    Prerequisites l Ensure thatyou have correctly installed and configured Lotus Notes/Domino Server. l For supported versions, platforms, devices, and other information, see the HPE Data Protector Product Announcements, Software Notes, and References or http://support.openview.hp.com/selfsolve/manuals. l For information on installing, configuring, and using Lotus Notes/Domino Server, see the Lotus Notes/Domino Server documentation. Lotus Domino Cluster: When configuring the Lotus Domino cluster, decide if you need a private LAN for the cluster. The main benefit is to separate the network traffic created by the cluster when it uses cluster replication and server probes, thus leaving more bandwidth available on primary LAN. If you anticipate a lot of cluster replication activity, create a private LAN. To do this, install an additional network interface card in each cluster server and connect these cards through a private hub or switch. l Ensure that you have correctly installed Data Protector. For information on how to install Data Protector in various architectures, see the HPE Data Protector Installation Guide. Every Lotus Notes/Domino Server system you intend to back up from or restore to must have the Data Protector Lotus Integration component installed. Before you begin l Configure devices and media for use with Data Protector. l To test whether the Lotus Notes/Domino Server system and the Cell Manager communicate properly, configure and run a Data Protector filesystem backup and restore on the Lotus Notes/Domino Server system. l Windows systems: l On Windows Server 2003 system, you need to restart the Data Protector Inet service under a Windows domain user account that has the appropriate Lotus Notes/Domino Server permissions for running backups and restores. Stop the service and restart it as user lotus. For information on changing the user account under which the Data Protector Inet service is running, see the HPE Data Protector Help index: “Inet, changing account”. l On other Windows operating systems, configure the Data Protector Inet service user impersonation for the user that has the appropriate Lotus Notes/Domino Server permissions for running backups and restores. For details, see the HPE Data Protector Help index: “Inet user impersonation”. Transaction logging of Lotus Notes/Domino Server To enable recovery from an online backup, Lotus Notes/Domino Server must be set to use transaction logging. This way, transactions are stored to the transaction log directory and can be used to apply or undo database transactions during database recovery. You can perform daily full backups of transaction logs instead of full database backups. Integration Guide Chapter 3: Data Protector Lotus Notes/Domino Server integration HPE Data Protector (9.07) Page 105 of 803
  • 106.
    After enabling transactionlogging, all databases are automatically logged. With transaction logging enabled, multiple S0000000.TXN files may appear in the log directory. Transaction logging styles Logging style Description Linear (circular) logging The default mode. Lotus Notes/Domino Server continuously reuses the same log file, which is defined at a designated size, thus overwriting old transactions once the transaction log is filled. You can recover only transactions stored in the transaction log. Archiving of transaction logs is not possible. Archived logging Lotus Notes/Domino Server does not reuse log extents until they are backed up. The system uses transaction logs to apply or undo database transactions not flushed to disk for databases that were open when system failure occurred. To back up log files in an incremental backup, transaction logging must be set to archived logging. Enabling transaction logging Use Lotus Domino Administrator on the Lotus Notes/Domino Server system. Alternatively, use Web Administrator or edit the notes.ini file. In a cluster environment, enable transaction logging on all cluster nodes. To enable transaction logging and set archived logging: 1. Start Lotus Domino Administrator. 2. Log on to Lotus Notes/Domino Server and select the Configuration tab. 3. Expand Server, select All Server Documents, and select the desired Lotus Notes/Domino Server. See " Browsing Lotus Notes/Domino Server" below. Browsing Lotus Notes/Domino Server Integration Guide Chapter 3: Data Protector Lotus Notes/Domino Server integration HPE Data Protector (9.07) Page 106 of 803
  • 107.
    4. Select theTransactional Logging tab and set appropriate values. See " Enabling archived transactional logging" below. Enabling archived transactional logging 5. Save the settings and restart Lotus Notes/Domino Server for the changes to take effect. Configuring Lotus Notes/Domino Server users On UNIX, add the Lotus Notes/Domino Server administrator to the Data Protector admin or operator user group. You need to specify this user in backup specifications. By default, this user is notes in the group notes. Additionally, add the operating system user root on the Lotus Notes/Domino Server system to the Data Protector admin or operator user group. For information, see the HPE Data Protector Help index: “adding users”. Configuring Lotus Notes/Domino Server systems Using the Data Protector GUI 1. In the Context list, click Backup. 2. In the Scoping Pane, expand Backup Specifications, right-click Lotus Server, and click Add Backup. 3. In the Create New Backup dialog box, click OK. 4. In Client, select the Lotus Notes/Domino Server system. In a cluster environment, select the virtual server. In Application database, select the name of the Lotus Notes/Domino Server to be backed up. For information on the User and group/domain options, press F1. Integration Guide Chapter 3: Data Protector Lotus Notes/Domino Server integration HPE Data Protector (9.07) Page 107 of 803
  • 108.
    See " Specifyingthe Lotus Notes/Domino Server system" below. Specifying the Lotus Notes/Domino Server system Click Next. 5. In the Configure Lotus dialog box, specify the pathname of the notes.ini file on the Lotus Notes/Domino Server system. Review and, if necessary, update other automatically determined options. See " Specifying Lotus Notes/Domino Server data " on the next page. Integration Guide Chapter 3: Data Protector Lotus Notes/Domino Server integration HPE Data Protector (9.07) Page 108 of 803
  • 109.
    Specifying Lotus Notes/DominoServer data Click OK. If an error occurs, click Details or see "Troubleshooting" on page 125. 6. The integration is configured. Exit the GUI or proceed with creating the backup specification at Step 6. Using the Data Protector CLI On the Lotus Notes/Domino Server system, execute: Windows systems: Data_Protector_homebinutil_notes.exe -CONFIG -SERVER:SRV_NAME -INI:notes.ini_file Solaris systems: /opt/omni/lbin/util_notes.exe -CONFIG -SERVER:SRV_NAME -INI:notes.ini_file [- HOMEDIR:Lotus_home_directory] [-DATADIR:Domino_data_directory] [-EXECDIR:Domino_ executables_directory] AIX systems: /usr/omni/bin/util_notes.exe -CONFIG -SERVER:SRV_NAME -INI:notes.ini_file [- HOMEDIR:Lotus_home_directory] [-DATADIR:Domino_data_directory] [-EXECDIR:Domino_ executables_directory] Parameter description Integration Guide Chapter 3: Data Protector Lotus Notes/Domino Server integration HPE Data Protector (9.07) Page 109 of 803
  • 110.
    SRV_NAME Lotus Notes/DominoServer name. notes.ini_file Pathname of the Lotus Notes/Domino Server notes.ini file. Lotus_home_directory Pathname of the Lotus Notes/Domino Server home directory. Domino_data_directory Pathname of the Lotus Notes/Domino Server data directory. Domino_executables_ directory Pathname of the Lotus Notes/Domino Server executables directory. Note: UNIX systems: If the –HOMEDIR, –DATADIR, and –EXECDIR options are not specified, the values are automatically read from the notes.ini file. The message *RETVAL*0 indicates successful configuration. Examples Windows systems: Data_Protector_homebinutil_notes.exe -CONFIG –SERVER:BLUE – INI:d:LotusDominoBLUEnotes.ini Solaris systems: /opt/omni/lbin/util_notes.exe -CONFIG -SERVER:BLUE - INI:/opt/lotus/notesdata/notes.ini -HOMEDIR:/opt/lotus - DATADIR:/opt/lotus/notesdata -EXECDIR:/opt/lotus/notes/latest/hppa Checking the configuration You can check the configuration of the Lotus Notes/Domino Server using the Data Protector GUI after you have created at least one backup specification for the Lotus Notes/Domino Server. If you use the Data Protector CLI, a backup specification is not needed. Using the Data Protector GUI 1. In the Context List, click Backup. 2. In the Scoping Pane, expand Backup Specifications, and then Lotus Server. Click the backup specification to display the server to be checked. 3. Right-click the server and click Check Configuration. Using the Data Protector CLI On the Lotus Notes/Domino Server system, from the directory: Windows systems: Data_Protector_homebin Solaris systems: /opt/omni/lbin AIX systems: /usr/omni/bin execute: Integration Guide Chapter 3: Data Protector Lotus Notes/Domino Server integration HPE Data Protector (9.07) Page 110 of 803
  • 111.
    util_notes.exe -CHKCONF -SERVER:SRV_NAME DataProtector checks the path to the specified directories and files. The message *RETVAL*0 indicates successful configuration. Handling errors If an error occurs, the error number is displayed in the form *RETVAL*error_number. To view the error description: Windows systems: On the Cell Manager, see the file Data_Protector_ homehelpenuTrouble.txt Solaris systems: Execute: /opt/omni/lbin/omnigetmsg 12 error_number AIX systems: Execute: /usr/omni/bin/omnigetmsg 12 error_number Backup The integration provides backup of the following types: Lotus Notes/Domino Server backup types Backup type Description Full Backs up all the selected Lotus Notes/Domino Server databases. If archived logs are selected, it also backs up the archived logs that have not been backed up yet, including the log currently in use. Incremental Backs up the selected Lotus Notes/Domino Server databases that meet at least one of the following two conditions: l The size of the changes made to a database since it was last backed up exceeds the size set by the Amount of log changes (KB) option. l The Lotus Notes/Domino Server DBIID for a database has changed. Databases that do not meet at least one of the two conditions are not backed up. Integration Guide Chapter 3: Data Protector Lotus Notes/Domino Server integration HPE Data Protector (9.07) Page 111 of 803
  • 112.
    Backup type Description Ifarchived logs are selected, it also backs up the archived logs that have not been backed up yet. What is backed up? Lotus Notes/Domino Server databases consist of the following files: l Notes Storage Facility files (NSF files) l Notes Template Facility files (NTF files) - templates for creating new NSF databases l Mailbox files (BOX files) - files used by the mail router l Transaction log files, named SXXXXXXX.TXN, where XXXXXXX is a 7–digit number that is automatically incremented for every new transaction file Lotus Notes/Domino Server automatically recycles archived transaction logs after backup. Back up archive logs frequently. Once they are backed up, Lotus Notes/Domino Server overwrites them with new log entries when needed. Otherwise, new log files are created, which consume additional disk space. Since the archive logging style does not have any size limit as far as the amount of log files is concerned, you may run out of disk space. To delete all backed up archive logs, restart the Lotus Notes/Domino Server instance. Manual deletion of archive logs is not recommended. Tip: To speed up a Lotus Notes/Domino Server backup, exclude NTF files from the backup specification. Create a separate backup specification to back up NTF files. These files do not need to be backed up frequently because they do not change. What is not backed up? You must back up the following non-database files using a filesystem backup: l notes.ini l desktop.dsk l all *.id files Considerations l Lotus Domino Cluster:Back up the replica database from a Domino server in the same way as a normal Domino database. Unlike operating system clusters, there are no virtual servers or virtual IP addresses involved with a Domino cluster, so when creating a Data Protector backup specification, select common physical hostnames for the backed up source databases. Integration Guide Chapter 3: Data Protector Lotus Notes/Domino Server integration HPE Data Protector (9.07) Page 112 of 803
  • 113.
    Creating backup specifications Createa backup specification using the Data Protector Manager. 1. In the Context list, click Backup. 2. In the Scoping Pane, expand Backup Specifications, right-click Lotus Server and click Add Backup. 3. In the Create New Backup dialog box, click OK. 4. In Client, select the Lotus Notes/Domino Server system. In a cluster environment, select the virtual server. In Application database, select the Lotus Notes/Domino Server to be backed up. For information on the User and group/domain options, press F1. Click Next. 5. If Lotus Notes/Domino Server is not configured yet for use with Data Protector, the Configure Lotus dialog box is displayed. Configure the integration as described in "Configuring Lotus Notes/Domino Server systems" on page 107. 6. Select the Lotus Notes/Domino Server objects to be backed up. See " Selecting backup objects" below. Selecting backup objects Click Next. 7. Select devices to use for the backup. Integration Guide Chapter 3: Data Protector Lotus Notes/Domino Server integration HPE Data Protector (9.07) Page 113 of 803
  • 114.
    To specify deviceoptions, right-click the device and click Properties. Click Next. 8. Set backup options. For information on the application-specific options (" Application-specific options" below), see "Lotus Notes/Domino Server backup options " below or press F1. Application-specific options Click Next. 9. Optionally, schedule the backup and click Next. See "Scheduling backup sessions" on the next page. 10. Save the backup specification, specifying a name and a backup specification group. Tip: Preview backup session for your backup specification before using it. See "Previewing backup sessions" on page 116. Lotus Notes/Domino Server backup options Backup option Description Amount of log changes (KB) Applies to incremental backups. The backup skips the database if at least one of the following two conditions is met: Integration Guide Chapter 3: Data Protector Lotus Notes/Domino Server integration HPE Data Protector (9.07) Page 114 of 803
  • 115.
    Backup option Description lThe database to be backed up has a smaller log amount than specified by the option. l The Lotus Notes/Domino Server DBIID for the database has not changed. If the database exceeds the specified log amount or if the Lotus Notes/Domino Server DBIID for the database has not changed, the database is backed up. Pre-exec, Post-exec Specify a command that will be started by ldbar.exe on the Lotus Notes/Domino Server system before the backup (pre-exec) or after it (post-exec). The command must reside in the directory: Windows systems: Data_Protector_homebin Solaris systems: /opt/omni/lbin AIX systems: /usr/omni/bin In the backup specification, provide only the filename. Backup buffer size The size of the buffer used for reading and writing data during the backup. Modifying backup specifications To modify your backup specification, click its name in the Scoping Pane of the Backup context, then click the appropriate tab, and apply the changes. Scheduling backup sessions You can run unattended backups at specific times or periodically. For details on scheduling, see the HPE Data Protector Help index: “scheduled backups”. Scheduling example To back up Lotus Notes/Domino Server at 9:00, 13:00, and 18:00 during weekdays: 1. In the Schedule property page, select the starting date in the calendar and click Add to open the Schedule Backup dialog box. 2. Under Recurring, select Weekly. Under Time options, select 9:00. Under Recurring Options, select Mon, Tue, Wed, Thu, and Fri. See "Scheduling backup sessions " on the next page. Click OK. 3. Repeat Step 1 and Step 2 to schedule backups at 13:00 and 18:00. 4. Click Apply to save the changes. Integration Guide Chapter 3: Data Protector Lotus Notes/Domino Server integration HPE Data Protector (9.07) Page 115 of 803
  • 116.
    Scheduling backup sessions Previewingbackup sessions Preview the backup session to test it. You can use the Data Protector GUI or CLI. Using the Data Protector GUI 1. In the Context List, click Backup. 2. In the Scoping Pane, expand Backup Specifications and then Lotus Server. Right-click the backup specification you want to preview and click Preview Backup. 3. Specify the Backup type and Network load. Click OK. The message Session completed successfully is displayed at the end of a successful preview. Using the Data Protector CLI A test can be performed on the Lotus Notes/Domino Server system or on any Data Protector client system within the same Data Protector cell with the Data Protector User Interface installed. Execute the following command: Integration Guide Chapter 3: Data Protector Lotus Notes/Domino Server integration HPE Data Protector (9.07) Page 116 of 803
  • 117.
    omnib -lotus_list backup_specification_name-test_bar What happens during the preview? The command tests the Data Protector part of the configuration. The following are tested: l Communication between Lotus Notes/Domino Server and Data Protector. l The syntax of the backup specification. l If devices are correctly specified. l If the necessary media are in the devices. Starting backup sessions Interactive backups are run on demand. They are useful for urgent backups or for restarting failed backups. You can start the backup using: l The Data Protector GUI. l The Data Protector CLI. See the omnib man page. Using the Data Protector GUI 1. In the Context List, click Backup. 2. In the Scoping Pane, expand Backup Specifications, and then Lotus Server. Right-click the backup specification you want to use and click Start Backup. 3. Select the Backup type and Network load. Click OK. The message Session completed successfully is displayed at the end of a successful backup session. Restore You can restore databases directly to the Lotus Notes/Domino Server system. When you restore a database, the database is taken offline, restored, and brought online. Transaction logs are also restored if needed. If recovery is selected, the restore of archived logs is performed automatically during the recovery process. You can restore a database restore while the server is online, if the database is not being accessed. A newly-restored Lotus Notes/Domino Server database is not active. If you access it, it will automatically be brought online, but a recovery using the backed up logs will not be performed. To get the last possible consistent state of the databases or to perform a recovery to a specific point in time, use the Recover option. You can restore a database to: l Its original location at backup time. Select this to replace a corrupted or deleted database. Integration Guide Chapter 3: Data Protector Lotus Notes/Domino Server integration HPE Data Protector (9.07) Page 117 of 803
  • 118.
    l A differentlocation. Select this to keep the original database intact. Recovery to a different client system is not possible. To restore Lotus Notes/Domino Server databases, use the Data Protector GUI or CLI. Finding information for restore You can find details on backup sessions and the media used in the Data Protector IDB. Use the Data Protector GUI or CLI. Using the Data Protector GUI In the Internal Database context, expand Objects or Sessions. To view details on a session, right- click the session and click Properties. Example of session properties Tip: To see which files are contained in the backup object, click the Messages tab. Backup objects with the same name (for example, ARIEL:Databases:1 [Lotus]), created in different sessions, may contain different files. Integration Guide Chapter 3: Data Protector Lotus Notes/Domino Server integration HPE Data Protector (9.07) Page 118 of 803
  • 119.
    Using the DataProtector CLI 1. Get a list of Lotus Notes/Domino Server objects created in a particular session: omnidb -session session_id Lotus Notes/Domino Server objects from a particular session 2. See which Lotus Notes/Domino Server databases are contained in a particular Lotus Notes/Domino Server object from a particular session: omnidb -lotus client:Lotus_instance::stream_id -session session_id -catalog Lotus Notes/Domino Server databases of a particular object For details, see the omnidb man page or the HPE Data Protector Command Line Interface Reference. Restoring using the Data Protector GUI 1. In the Context List, click Restore. 2. In the Scoping Pane, expand Lotus Server, expand the client from which the data was backed up, and select the instance you want to restore. Integration Guide Chapter 3: Data Protector Lotus Notes/Domino Server integration HPE Data Protector (9.07) Page 119 of 803
  • 120.
    3. In theSource page, select objects for restore. See " Selecting objects for restore" below. Selecting objects for restore Note: In the Source page all backed up databases are listed. When restoring multiple databases from a specific backup session, ensure that the databases were backed up in the selected backup session. If not, the warning Object not found in the database appears at restore time. Restoring from different backup sessions demands separate restore sessions. The only exception is when the backup session is not specified. In such cases, the Lotus Integration Agent finds the latest backup version of each database for restore. You can select the backup version in the Options page (" Lotus Notes/Domino Server restore options" on the next page). Click Browse to select a different version of backup. 4. In the Destination page, set the destination options. For information, see "Destination options " on page 122 or press F1. If you restore to a location where a database with the same file name resides as the one being restored, then this database is taken offline and deleted. 5. In the Options page, set the restore options (" Lotus Notes/Domino Server restore options" on the next page). For information on the application-specific options, see "Restore options " on page 122 or press F1. Integration Guide Chapter 3: Data Protector Lotus Notes/Domino Server integration HPE Data Protector (9.07) Page 120 of 803
  • 121.
    Lotus Notes/Domino Serverrestore options 6. In the Devices page, select the devices to be used for the restore. For more information on how to select devices for a restore, see the HPE Data Protector Help index: “restore, selecting devices for”. Click Restore. 7. In the Start Restore Session dialog box, click Next. 8. Specify the Report level and Network load. Note: Select Display statistical information to view the restore profile messages in the session output. 9. Click Finish to start the restore. The statistics of the restore session, along with the message Session completed successfully is displayed at the end of the session output. Restoring using the Data Protector CLI For details, see the omnir man page. Localized databases only: If the names of backed up objects contain characters that cannot be displayed using the current language group (on Windows) or code page (on UNIX): l Set the environment variable OB2_CLI_UTF8 to 1. l Windows systems: Set the encoding used by the terminal to UTF-8. Integration Guide Chapter 3: Data Protector Lotus Notes/Domino Server integration HPE Data Protector (9.07) Page 121 of 803
  • 122.
    If not set,names of backup objects returned by the Data Protector CLI commands (for example omnidb) may not be usable when providing the parameters to other Data Protector commands (for example omnir). Restore options Specify destination and restore options specific to the Data Protector Lotus Notes/Domino Server integration. If the target system is a UNIX system, specify UNIX-specific options as well. Destination options Destination option Description Restore to client By default, Lotus Notes/Domino Server databases are restored to the same client from which they were backed up. To restore to another client, select the new client from the drop-down list or type its name in the text box. The client must be part of the Data Protector cell and have the Lotus Notes/Domino Server integration installed. Restore to instance By default, Lotus Notes/Domino Server databases are restored to the same Lotus Notes/Domino Server instance from which they were backed up. To restore to another instance, select the new instance from the drop- down list or type its name in the text box. The instance must be configured for use with this integration. Restore to the original location By default, databases are restored to the same directory from which they were backed up (either on the original system or on some other system you selected). Restore to a new location This option enables you to restore your data to another directory. Specify the relative path to the Lotus Notes/Domino Server data directory where you want to restore your data. Example Lotus Notes/Domino Server data directory is located in: Windows systems: C:LotusDominoBLUE UNIX systems: /opt/lotus/notesdata/BLUE/ To restore a database to the directory: Windows systems: C:LotusDominoBLUErestore_dir UNIX systems: /opt/lotus/notesdata/BLUE/restore_dir/ select Restore to new location and enter type restore_dir. The restored database filenames are the same as they were at backup time. Restore options Integration Guide Chapter 3: Data Protector Lotus Notes/Domino Server integration HPE Data Protector (9.07) Page 122 of 803
  • 123.
    Restore options Username UNIX systems:Username of the Lotus Notes/Domino Server backup owner, for example, notes. User group UNIX systems: User group of the Lotus Notes/Domino Server backup owner, for example, notes. Backup version By default, a restore is performed from the last full backup of the database. Click Browse to select a backup version other than the last one. Parallelism Specify how many parallel streams should be used to restore your data. Default: 1. Recovery type options Recover (last possible consistent state) Select this to recover the database to the last possible consistent state. This also includes the restore of archived transaction logs if needed during recovery. Point in time recovery The point in time to which the database state should be recovered. Click Browse to specify the desired date and time. Only transactions written before the specified date and time are applied to the database. Do not recover The default option. Select this to restore databases without recovering them from the backed up logs. Transactions made after the backup are not reflected in the restored databases. Generate New ReplicaID This option is only available with the recovery type Recover (last possible consistent state). If this option is selected, each restored storage database (NSF database) is assigned a new replica ID. Default: not selected. Restore in Lotus Domino Cluster environment The following are typical cases to consider when restoring a Domino database. Restoring a replica database without recovery In this case, the replica database is restored to the state it was in at the time of backup. The contents of archive logs are ignored, so recovery to the latest possible state is not performed. Integration Guide Chapter 3: Data Protector Lotus Notes/Domino Server integration HPE Data Protector (9.07) Page 123 of 803
  • 124.
    The Lotus DominoCluster Server containing the replicated database preserves its latest state even if you use the “Push” replication style when replicating the restored replica database from the restored target Domino Cluster Server to the Domino Cluster Server containing the replicated database. If you use the “Pull” or “Push/Pull” replication style to replicate the restored replica database, the restored replica database is recovered to the latest state just like the replicated database. The state gathered after the restore will be lost. If the restored replica database is not to be replicated and recovered to the last consistent state, then it should never be replicated with the “Pull” or “Push/Pull” replication style from the restored Domino Cluster Server. Restoring with recovery to the latest possible state In this case, the database is restored and recovered to the latest possible state by applying the archive logs from the target system. If another Lotus Domino Cluster Server contains a replica of the restored database, this replica will already be in the latest state. If the archive logs from the restore target Lotus Domino Cluster Server do not allow recovery to the latest state, use the “Pull” or “Push/Pull” replication style from the restored target Domino Cluster Server to the other Domino Cluster Servers containing the replicas in order to replicate the restored database and bring it up to the latest state. Point-in-time recovery In this case, the database is restored to the point-in-time state as it was at the selected backup time, no matter what the latest archive logs contains. If another Lotus Domino Cluster Server contains a replica of the restored database that is in a more recent state than the restored one, the replica will preserve its latest state even if you use the “Push” replication style when replicating the database from the restored target Domino Cluster Server to the other Domino Cluster Server containing the replica database. If you use the “Pull” or “Push/Pull” replication style to replicate the point-in-time recovered database from the restored target Domino Cluster Server to the other Domino Cluster Server containing the replica database, the point-in-time recovered database will be recovered to the latest state just like the replica database. The state gathered after the point-in-time recovery will be lost. If the point-in-time recovered database is not to be replicated and recovered to the last consistent state, then it should never be replicated with the “Pull” or “Push/Pull” replication style from the restored Domino Cluster Server. You can also achieve this as follows: 1. Delete all replica databases of the replicated database from other Domino Cluster Servers before the restore. 2. Restore the replicated database as described above. 3. Create new replicas of the replicated database on the Domino Cluster Servers from which you deleted replicas in Step 1. In this way, the replicas will contain the restored point-in-time state, not the latest state. Integration Guide Chapter 3: Data Protector Lotus Notes/Domino Server integration HPE Data Protector (9.07) Page 124 of 803
  • 125.
    Restoring to anew location In this case, the database is restored to a new location with the same ID as the original replicated database and its replicas. The new database is treated as a replica database. The restored state depends on the type of restore/recovery you select in Options > Recovery type. To decide in which state you want the databases to be restored or recovered, see "Restoring a replica database without recovery" on page 123, "Restoring with recovery to the latest possible state" on the previous page, and "Point-in-time recovery" on the previous page. Performance tuning The time needed for backup can be significantly reduced by fine-tuning the following backup device parameters: l Concurrency l Block size Concurrency has a much greater impact on backup performance than block size. Tests have shown that better results are achieved when using lower concurrency values and a medium block size (256 kB). The optimum values still depend on your environment. For information on the concurrency and block size parameters, see the HPE Data Protector Help index: “concurrency”, “block size”, and “backup devices, advanced options”. The restore performance can be additionally improved by setting the Parallelism option as high as possible. As a result, Data Protector automatically creates the optimum number of streams. Monitoring sessions You can monitor currently running sessions in the Data Protector GUI. When you run an interactive backup or a restore session, a monitor window shows you the progress of the session. Closing the GUI does not affect the session. You can also monitor sessions from any Data Protector client with the User Interface component installed, using the Monitor context. For information on how to monitor a session, see the HPE Data Protector Help index: “viewing currently running sessions”. Troubleshooting This section lists Lotus Notes/Domino Server checks, general checks and verifications, plus problems you might encounter when using the Data Protector Lotus Notes/Domino Server integration. Start at "Problems" on page 128 and if you cannot find a solution there, go through the checks and verifications. For general Data Protector troubleshooting information, see the HPE Data Protector Troubleshooting Guide. Integration Guide Chapter 3: Data Protector Lotus Notes/Domino Server integration HPE Data Protector (9.07) Page 125 of 803
  • 126.
    Before you begin lEnsure that the latest official Data Protector patches are installed. For information on how to verify this, see the HPE Data Protector Help index: “patches”. l For general Data Protector limitations, as well as recognized issues and workarounds, see the HPE Data Protector Product Announcements, Software Notes, and References. l For an up-to-date list of supported versions, platforms, and other information, see http://support.openview.hp.com/selfsolve/manuals. Checking the Lotus Notes/Domino Server side If you encounter errors when performing the following checks, contact Lotus Notes/Domino Server support. For more information on these procedures, see the Lotus Notes/Domino Server documentation. Windows systems: l Check if the nNotes.dll library is linked. Execute: Data_Protector_homebinutil_notes.exe -chkconf Checks and verifications If your configuration, backup, restore, or recovery failed: l Examine system errors reported in the debug.log file on the Lotus Notes/Domino Server system, located in the directory: Windows systems: Data_Protector_homelog Solaris systems: /var/opt/omni/log/ AIX systems: /usr/omni/log/ l Verify that the Data Protector software has been installed properly. For details, see “Verifying Data Protector Client Installation” in the HPE Data Protector Installation Guide. l Check whether the Data Protector Lotus Integration Agent ldbar.exe is installed on the system. l Windows systems: Verify the inet startup parameters on the Lotus Notes/Domino Server system. Make sure the Data Protector Inet service is running under a user that is a member of the Data Protector admin user group. For information, see the HPE Data Protector Help index: “Inet, changing account”. l Check the omnirc environment settings. For information on how to use the omnirc file, see the HPE Data Protector Troubleshooting Guide. l Check errors during the backup or restore session. Error related to Lotus Notes/Domino Server takes the following form: Lotus ERROR [error #]: Error description Examine the error description and take appropriate actions. Additionally, if your backup failed: Integration Guide Chapter 3: Data Protector Lotus Notes/Domino Server integration HPE Data Protector (9.07) Page 126 of 803
  • 127.
    l Check yourLotus Notes/Domino Server configuration as described in "Checking the configuration" on page 110. l Perform a filesystem backup of the Lotus Notes/Domino Server system. Observe session messages and examine system errors reported in the debug.log file on the l Data Protector Lotus Notes/Domino Server client if the Lotus Notes/Domino Server part of the filesystem backup fails. l Data Protector Cell Manager system if the Data Protector part of the filesystem backup fails. l Verify Data Protector internal data transfer using the testbar utility. a. From the directory: Windows systems: Data_Protector_homebin Solaris systems: /opt/omni/bin/utilns AIX systems: /usr/omni/bin/utilns execute: testbar -type:Lotus -appname:SRV_NAME -bar:backup_specification_name - perform:backup b. Create a Lotus Notes/Domino Server backup specification to back up to a null device or file. If the backup succeeds, the problem may be related to the backup devices. l Start a backup session using ldbar.exe. You can start a backup of a single database using the Data Protector CLI, specifying backup options as ldbar.exe command line options. On the Data Protector Lotus Notes/Domino Server client, from the directory: Windows systems: Data_Protector_homebin Solaris systems: /opt/omni/bin AIX systems: /usr/omni/bin execute: Windows systems: ldbar.exe -perform:backup -db: DB_NAME -server: SRV_NAME [-ini:Path_to_notes.ini_ file] -bar: backup_specification_name UNIX systems: ldbar.exe -perform:backup -db:DB_NAME -server:SRV_NAME [-ini:Path_to_Notes.ini_ file] -bar:backup_specification_name [-homedir:PathToLotusHome] [-datadir:path to Domino data] [-execdir:PathToDominoExecutables] The -bar option is mandatory because ldbar.exe reads the device options from the backup specification as opposed to other options in the backup specification, which are ignored. Command line options are used instead. For other ldbar.exe parameters, execute ldbar.exe -help. l Windows systems: When Lotus Notes/Domino Server and Windows Terminal Services coexist on the same system and Lotus Notes/Domino Server is started from the terminal client program, Lotus Notes/Domino Server backup cannot be performed. Integration Guide Chapter 3: Data Protector Lotus Notes/Domino Server integration HPE Data Protector (9.07) Page 127 of 803
  • 128.
    Windows Terminal Servicesshould not be used to manage Lotus Notes/Domino Server. However, Lotus Notes/Domino Server backup can be performed when using the terminal service client program to start the Data Protector GUI on the system where Lotus Notes/Domino Server is running. Lotus Notes/Domino Server can be managed locally or with a VNC program. Additionally, if your restore failed: l Perform a test restore of any filesystem on the problematic client. l Test a restore session using the ldbar.exe command on the Data Protector Lotus Notes/Domino Server system. From the directory: Windows systems: Data_Protector_homebin Solaris systems: /opt/omni/bin AIX systems: /usr/omni/bin execute: ldbar.exe -perform:restore -db:DB_NAME -server:SRV_NAME -ini:Path_to_notes.ini_ file For other ldbar.exe parameters, execute ldbar.exe -help. Additionally, if your recovery failed: l Check if the recovery time parameter is set in a 24 hour format: yyyy/mm/dd.hh:mm:ss Example 2011/08/26.18:15:00 Problems Problem Script failed error While configuring or starting a backup using the Data Protector GUI, the following error is displayed: Script failed. Cannot get information from remote host. Action For information on how to solve this problem, see "Checking the Lotus Notes/Domino Server side" on page 126. Problem Slow incremental backup with large number of databases to be backed up When backing up large numbers of databases with the set transaction logging and using the incremental backup type, the backup is slow. Action Set the omnirc file option OB2_LOTUS_NODBIID to 1. For information on how to use the omnirc file and its location, see the HPE Data Protector Troubleshooting Guide. For information on the OB2_LOTUS_ Integration Guide Chapter 3: Data Protector Lotus Notes/Domino Server integration HPE Data Protector (9.07) Page 128 of 803
  • 129.
    NODBIID option, seethe file itself. Problem Lotus Notes/Domino Server freezes during backup Lotus Notes/Domino Server freezes with the following error: Fatal Error signal = 0x0000000b PID/TID = xxxx/l Freezing all server threads ... This can happen in the following cases: l The Lotus Notes C API initialization failed. l UNIX systems: If Lotus Notes/Domino Server is not online and the Lotus Notes/Domino Server daemon logasio is not running, then while the Lotus Integration Agent is initializing the Lotus C API, the logasio daemon automatically starts. Since the environment for user notes is not set because the .profile is not executed, the logasio server could fail to start. Action Kill the ldbar.exe or logasio processes: 1. UNIX systems: Log in to the Lotus Notes/Domino Server system as user root. 2. Windows systems: Kill all the ldbar.exe processes using Task Manager. 3. UNIX systems: Kill all the ldbar.exe and logasio processes. 4. If Lotus Notes/Domino Server is running, restart it. Before restarting, ensure that no Lotus Notes/Domino Server processes are still running. 5. Log in as user notes and check if Lotus Notes/Domino Server recovered. From the directory: Windows systems: Data_Protector_homebin Solaris systems: /opt/omni/lbin AIX systems: /usr/omni/bin execute: util_notes.exe -box -ini:path_to_notes.ini If everything is working properly, the *RETVAL*0 message is displayed. Note: On UNIX, you need to clean up shared memory and semaphores before restarting Lotus Notes/Domino Server. Problem Restore to another client fails Action Ensure that Lotus Notes/Domino Server is installed on the target system and that it has the same non- database files as the Lotus Notes/Domino Server system whose backup is to be restored. These files must be restored first from a filesystem backup. Problem Restore of a database fails Integration Guide Chapter 3: Data Protector Lotus Notes/Domino Server integration HPE Data Protector (9.07) Page 129 of 803
  • 130.
    During a restoresession, some of the selected Lotus/Notes Domino Server databases are not restored, for which Data Protector reports an error similar to the following: [Major] From: OB2BAR@ice.company.com "BLUE" Time: 8/22/2011 4:07:09 PM Lotus Notes C API 'NSFTakeDatabaseOffline' returned error 5098: The database is in use and cannot be taken offline. Action 1. Disconnect all users that are accessing the databases you want to restore. 2. Restart the restore. Problem Recovery of restored Lotus Notes/Domino Server NSF database fails During recovery, the following error message is displayed: [Critical] From: OB2BAR@ice.company.com "BLUE" Time: 19.10.11 17:24:23 Lotus Notes C API 'NSFGetTransLogStyle' returned error 5114:Recovery Manager: Recovery only supported for Backup Files. This indicates that at least one database from the restore list was accessed before the recovery ended, either by Lotus Notes/Domino Server, a user, or a process. Action 1. Restart the Lotus Notes/Domino Server system and perform the restore again. 2. Restore the failed database to a location other than the one it was backed up from. Integration Guide Chapter 3: Data Protector Lotus Notes/Domino Server integration HPE Data Protector (9.07) Page 130 of 803
  • 131.
    Page 131 of803HPE Data Protector (9.07) Integration Guide Chapter 3: Data Protector Lotus Notes/Domino Server integration
  • 132.
    HPE Data Protector(9.07) Part 2: Microsoft Applications This part of the guide describes ways to configure and use the following: l Data Protector Microsoft SQL Server integration l Data Protector Microsoft SQL Server 2007/2010/2013 integration l Data Protector Microsoft SharePoint Server VSS based solution l Data Protector Microsoft Exchange Server 2007 integration l Data Protector Microsoft Exchange Server 2010 integration l Data Protector Microsoft Exchange Single Mailbox integration
  • 133.
    Chapter 4: DataProtector Microsoft SQL Server integration Introduction This chapter explains how to configure and use the Data Protector Microsoft SQL Server integration. It describes the concepts and methods you need to understand to back up and restore the Microsoft SQL Server (SQL Server) database objects. Data Protector offers interactive and scheduled backups of the following types: Supported SQL Server online backup types Backup type Description Full database backup Includes all data regardless of the changes made after the last backup. In an availability group configuration, when you trigger a full backup of a database belonging to an availability group secondary replica, the backup type is automatically changed to a copy-only full backup. Transaction log backup Uses fewer resources than database backups, so can be created more frequently. By applying transaction log backups, you can recover the database to a specific point in time. In a log shipping configuration, when a transaction log backup is triggered, the backup type is automatically changed to differential database backup. Differential database backup Records only changes made to the database since the last full database backup. By creating differential backups more frequently than full database backups, you can conserve the media used for backup. Before you run a differential backup, make sure that a full backup exists. Otherwise, a restore from such a differential backup session fails. In an availability group configuration, when you trigger a differential backup of a database belonging to an availability group secondary replica, the backup type is automatically changed to a copy-only full backup. HPE Data Protector (9.07) Page 133 of 803
  • 134.
    Backup type Description Copy-onlydatabase backup 1 A copy-only full backup is an independent full backup, which never truncates the transaction logs and does not affect an SQL Server restore chain. For this reason, it also cannot serve as a base of a differential backup. Run a copy-only full backup, if you do not want to influence a database backup. Data Protector offers different restore types, depending on your needs. You can select point-in-time restore, full database restore, as well as restore your SQL Server data to a new location, to a different SQL Server, or to a different SQL Server instance. For detailed information, see " Restore options" on page 161. This chapter provides information specific to this integration. For general Data Protector procedures and options, see the HPE Data Protector Help. Integration concepts Data Protector integrates with SQL Server through the Data Protector sql_bar.exe executable, installed on SQL Server. It implements multiple virtual devices for backup and restore and transforms SQL Server Virtual Device Interface (VDI) commands from SQL Server into Data Protector backup or restore streams. The VDI architecture allows the Data Protector General Media Agent to access data directly in the SQL Server memory, provided the devices are directly attached to SQL Server. Therefore, high backup and restore speed is achieved. You can perform interactive and scheduled full database backups, differential database backups, copy- only full backups, and transaction log backups. Full and differential backups, combined with regular transaction log backups, prevent data loss if a disk failure occurs. Furthermore, transaction log backups are needed to perform point-in-time restore. You can back up the whole server, standalone user databases, user databases belonging to availability groups, or certain databases listed below: User databases Contain user data. Master Controls user databases and the SQL Server operation. Keeps track of user accounts, configurable environment variables, and system error messages. Model Provides a template or prototype for new user databases. Distribution A system database used by SQL Server replication components, such as Distribution Agent, to store data, including transactions, snapshot jobs, synchronization status, and replication history information. 1 available by SQL Server 2008 or later. Integration Guide Chapter 4: Data Protector Microsoft SQL Server integration HPE Data Protector (9.07) Page 134 of 803
  • 135.
    Msdb Provides storagefor scheduling and backup information. For more information about system databases and availability group databases, see the SQL Server documentation. AlwaysOn Availability Groups solution is supported only on SQL Server 2012, and above. Data Protector restores databases so that the last differential backup is applied to the most recent full backup. Then the transaction log backups are applied according to the specified restore options. Data Protector SQL Server integration architecture Legend Legend Description SM Data Protector Session Manager: Backup Session Manager during backup and Restore Session Manager during restore. Backup API or VDI SQL Server VDI, the backup interface introduced with SQL Server. MA Data Protector General Media Agent. Parallelism You can back up more than one SQL Server database at a time or back up a single database using multiple streams. Parallelism types used with SQL Server are: l Database parallelism More than one database is backed up if the number of available devices allows to perform backups in parallel. Integration Guide Chapter 4: Data Protector Microsoft SQL Server integration HPE Data Protector (9.07) Page 135 of 803
  • 136.
    The allocation ofstreams to available devices is done automatically. l Number of concurrent streams This is the number of devices used to back up a particular database or a server. Can be specified by the user or calculated automatically. Note: SQL Server cannot back up multiple streams to one device. "Database parallelism = 4, Overall Concurrency = 10 " below shows a session in which each SQL Server database is backed up using a different number of concurrent streams. Database parallelism = 4, Overall Concurrency = 10 Configuring the integration Prerequisites l You need a license to use the SQL Server integration. For information, see the HPE Data Protector Installation Guide. Integration Guide Chapter 4: Data Protector Microsoft SQL Server integration HPE Data Protector (9.07) Page 136 of 803
  • 137.
    l Make surethat you correctly installed and configured SQL Server. l For supported versions, platforms, devices, and other information, see the latest support matrices at http://support.openview.hp.com/selfsolve/manuals. l For information on installing, configuring, and using SQL Server, see the SQL Server documentation. l Make sure that you correctly installed Data Protector. For information on installing Data Protector in various architectures and installing the Data Protector SQL Server integration, see the HPE Data Protector Installation Guide. Every SQL Server to be used with Data Protector must have the MS SQL Integration component installed. In an availability group configuration, every availability group replica must have the MS SQL Integration component installed to enable backups across the availability group replicas. Before you begin l Configure devices and media for use with Data Protector. For instructions, see the HPE Data Protector Help index: “configuring devices” and “creating media pools”. See also "Performance tuning" on page 166 for advanced options. l On Windows Server 2003 systems, if you plan to use Integrated authentication to connect to an SQL Server instance, you need to restart the Data Protector Inet service under a Windows domain user account that has the appropriate SQL Server permissions for running backup and restore sessions. For information on changing the user account under which the Data Protector Inet service is running, see the HPE Data Protector Help index: “Inet, changing account”. However, for other supported Windows operating systems, you can use user impersonation instead. For details on setting accounts for the Inet service user impersonation, see the HPE Data Protector Help index: “Inet user impersonation”. l Using the SQL Server Management Studio, add the user account which you will use for backing up and restoring SQL Server data to the fixed server role sysadmin. For instructions, see the SQL Server documentation. l To test whether SQL Server and Cell Manager communicate properly, configure and run a Data Protector filesystem backup and restore. For instructions, see the HPE Data Protector Help. Data Protector SQL Server configuration file Data Protector stores integration parameters for every configured SQL Server on the Cell Manager in: HP-UX and Linux systems: l For a standalone instance configuration /etc/opt/omni/server/integ/config/MSSQL/ClientName%InstanceName l For an availability group configuration /etc/opt/omni/server/integ/config/MSSQL/ListenerName%AGName Windows systems: Integration Guide Chapter 4: Data Protector Microsoft SQL Server integration HPE Data Protector (9.07) Page 137 of 803
  • 138.
    l For astandalone instance configuration Data_Protector_program_ dataConfigServerIntegConfigMSSQLClientName%InstanceName l For an availability group configuration Data_Protector_program_dataConfigServerIntegConfigMSSQLListenerName% AGName ListenerName is the name of an availability group listener, the virtual client used to connect to the SQL Server. AGName is the name of the SQL Server availability group corresponding to the selected listener. Configuration parameters are the username and password of the SQL Server user, who must have permissions to run backups and restores within SQL Server (assuming the standard security is used). They are written to the Data Protector SQL Server configuration file during configuration of the integration. The content of the configuration file is: Login='user'; Password='encoded_password'; Domain='domain'; Port='PortNumber'; To avoid backup problems, make sure that the syntax of your configuration file matches the examples. In an availability group configuration, also provide a port number used by the availability group listener to connect to the SQL Server. The default is 1433. Examples l SQL Server authentication: Login='sa'; Domain=''; Password='jsk74yh80fh43kdf'; l Windows authentication: Login='Administrator'; Domain='IPR'; Password='dsjf08m80fh43kdf'; l Integrated authentication: Login=''; Domain=''; Password='kf8u3hdgtfh43kdf'; Configuring users On Windows Server 2003 systems, if you have restarted the Data Protector Inet service on the SQL Server system under a different user account, add this user to the Data Protector admin or operator Data Protector user group. For information on adding users to the Data Protector groups, see the HPE Data Protector Help index: “adding users”. Integration Guide Chapter 4: Data Protector Microsoft SQL Server integration HPE Data Protector (9.07) Page 138 of 803
  • 139.
    Configuring an SQLServer cluster In a cluster, all the nodes must be installed as Data Protector cluster-aware clients and the Data Protector Inet service on all nodes must run under a Windows domain user account that has also cluster administrator rights. You must configure the Data Protector Inet service user impersonation for all cluster nodes. The Windows domain user account that is used must be given the following Windows operating system Security Policy privileges: l Impersonate a client after authentication l Replace a process level token For more information, see the HPE Data Protector Help index: “cluster-aware client”, “Inet user impersonation”, and the SQL Server cluster documentation. Configuring SQL Server instances An SQL Server instance is configured during the creation of the first backup specification. The configuration consists of setting the user account that Data Protector should use to connect to the SQL Server instance. The specified login information is saved to the Data Protector SQL Server instance configuration file on the Cell Manager. If your SQL Server supports an AlwaysOn Availability Groups solution, you can configure availability groups for the SQL databases. An availability group contains a set of read-write availability group primary replica databases and one to four sets of corresponding availability group secondary replica databases. For more information, see the SQL Server documentation. Note: Make sure that the user account to be used has appropriate SQL Server permissions for running backups and restores. Check the permissions using SQL Server Enterprise Manager. You can change configuration by following instructions described in "Changing and checking configuration" on page 143. Prerequisites l SQL Server must be online during configuration. l Make sure that the SQL Server Browser service is running. l Configuration must be performed for every SQL Server instance separately. Using the Data Protector GUI 1. In the Context List, click Backup. 2. In the Scoping Pane, expand Backup Specifications, right-click MS SQL Server, and click Add Backup. 3. In the Create New Backup dialog box, select the Blank Microsoft SQL Server Backup template. Click OK. 4. In Client, select the SQL Server system. For cluster environments, select the virtual server of the Integration Guide Chapter 4: Data Protector Microsoft SQL Server integration HPE Data Protector (9.07) Page 139 of 803
  • 140.
    SQL Server resourcegroup. For availability group configurations, select the availability group listener of the corresponding availability group. Note that you must first import the availability group listener as a virtual client by selecting Virtual Host in the Clients context. For details on how to import clients, see the HPE Data Protector Help index: “importing, client systems”. In Application database, select or specify the name of the SQL Server instance. In an availability group configuration, the name of the SQL availability group which is connected to the selected availability group listener is listed automatically and cannot be changed. Windows Server 2008: If you intend to use Integrated authentication and you want that the backup session to run under the specified operating system user account, specify the Specify OS user option. For information on the User and group/domain options, press F1. Click Next. 5. In the Configure MS SQL Server dialog box, specify the user account that Data Protector should use to connect to the SQL Server instance. l SQL Server authentication: SQL Server user account. Specify a username and password. l Windows authentication: Windows domain user account (preferred option). Specify a username, password, and the domain. l Integrated authentication: Select this option to enable Data Protector to connect to the SQL Server instance with the following Windows domain user account: o Windows Server 2008: The account specified in the User and group/domain options in the previous step or in the Client selection page. o Other Windows systems: The account under which the Data Protector Inet service on the SQL Server system is running. Make sure that the user account you specify has the appropriate permissions for backing up and restoring the SQL Server databases. For an availability group configuration, you can also provide a port number used by the availability group listener. The default is 1433. See "Configuring SQL Server" on the next page. If configuring the integration in an availability group environment, see " Configuring SQL Server — an AlwaysOn Availability Groups solution " on the next page. Integration Guide Chapter 4: Data Protector Microsoft SQL Server integration HPE Data Protector (9.07) Page 140 of 803
  • 141.
    Configuring SQL Server ConfiguringSQL Server — an AlwaysOn Availability Groups solution Integration Guide Chapter 4: Data Protector Microsoft SQL Server integration HPE Data Protector (9.07) Page 141 of 803
  • 142.
    Note: It isrecommended that the SQL Server system administrator configures the integration. For details about security, see the SQL Server documentation. Click OK to confirm the configuration. 6. The SQL Server instance is configured. Exit the GUI or proceed with creating the backup specification at "Creating backup specifications" on page 145. Using the Data Protector CLI Execute: l For a standalone instance configuration: sql_bar config [-appsrv:SQLServerClient] [-instance:InstanceName] [- dbuser:SQLServerUser -password:password | -dbuser:WindowsUser -password:password -domain:domain] l For an availability group configuration: sql_bar econfig [-appsrv:ListenerName] [-ag:AGname] [-dbuser:SQLServerUser - password:password | -dbuser:WindowsUser -password:password -domain:domain]- port:PortNumber Parameter description Integration Guide Chapter 4: Data Protector Microsoft SQL Server integration HPE Data Protector (9.07) Page 142 of 803
  • 143.
    -appsrv:SQLServerClient The clientsystem on which the SQL Server instance is running. This option is not required if you execute the command locally. -appsrv:ListenerName The name of an availability group listener, the virtual client on which the SQL Server availability group is running. -instance:InstanceName The SQL Server instance name. If you omit this option, the default SQL Server instance is configured. -ag:AGname The SQL Server availability group name. -dbuser:SQLServerUser - password:password The SQL Server user account (SQL Server authentication) -dbuser:WindowsUser - password:password - domain:domain The Windows domain user account (Windows authentication) -port:PortNumber The port number used by the availability group listener to connect to the SQL Server. The default is 1433. Note: If no user account is specified, Data Protector uses Integrated authentication. The message *RETVAL*0 indicates successful configuration. Changing and checking configuration You can check and change configuration using the Data Protector GUI or CLI. Using the Data Protector GUI 1. In the Context List, click Backup. 2. In the Scoping Pane, expand Backup Specifications and then MS SQL Server. Click a backup specification for which you want to change the configuration. 3. In the Source property page, right-click the SQL Server name and select Configure. 4. Configure SQL Server as described in "Configuring SQL Server instances" on page 139. 5. Right-click SQL Server and select Check Configuration. See " Checking configuration" on the next page. Integration Guide Chapter 4: Data Protector Microsoft SQL Server integration HPE Data Protector (9.07) Page 143 of 803
  • 144.
    Checking configuration Using theData Protector CLI To change the configuration, execute the command for configuring SQL Server instances again, entering different data. In an availability group configuration, execute the command for configuring SQL Server availability groups, entering different data. To check configurationfor a standalone instance, execute: sql_bar chkconf [-instance:InstanceName] If the optional parameter -instance:InstanceName is not specified, the default instance is checked. To check configuration for an availability group, execute: sql_bar chkconf -ag agname –appsrv:ListenerName If the integration is not properly configured, the command returns: *RETVAL*8523 To get the information about the existing configuration for a standalone instance, execute: sql_bar getconf [-instance:InstanceName] If -instance:InstanceName is not specified, Data Protector returns configuration for the default instance. To get the information about the existing configuration for an availability group, execute: sql_bar getconf -ag agname –appsrv ListenerName Integration Guide Chapter 4: Data Protector Microsoft SQL Server integration HPE Data Protector (9.07) Page 144 of 803
  • 145.
    Backup To run anonline backup of an existing SQL Server backup specification: l Schedule a backup using the Data Protector Scheduler. l Start an interactive backup using the Data Protector GUI or CLI. For information on starting interactive backups using the CLI, see the omnib man page. Limitations l Backup preview is not supported. l If a database belonging to an availability group secondary replica has the Readable Secondary parameter set to NO, the Data Protector GUI cannot display database components such as file groups and data files. Therefore, you can only back up the entire database. l When backing up a database belonging to an availability group, make sure that you either create a standalone instance backup specification or an availability group backup specification. Do not use both backup specification types as it may result in a broken restore chain. Considerations l A transaction log backup is not possible if the Recovery model option on SQL Server is not set to Bulk-Logged or Full. In this case, Data Protector performs a differential or full backup. l To avoid broken restore chains and to ensure restorability, you must not backup SQL databases using the third-party backup tools. To back up the physical drive using the DP Filesystem backup option, the OB2_ENABLE_VSS_ WRITERS variable needs to be set to 0. To configure a backup, create a Data Protector SQL Server backup specification. Creating backup specifications Create a backup specification, using the Data Protector Manager. 1. In the Context List, click Backup. 2. In the Scoping Pane, expand Backup Specifications, right-click MS SQL Server, and click Add Backup. 3. In the Create New Backup dialog box, select the Blank Microsoft SQL Server Backup template. See "Selecting a blank Microsoft SQL Server backup template" on the next page. Integration Guide Chapter 4: Data Protector Microsoft SQL Server integration HPE Data Protector (9.07) Page 145 of 803
  • 146.
    Selecting a blankMicrosoft SQL Server backup template Click OK. 4. In Client, select an SQL Server. For cluster environments, select the virtual server of the SQL Server resource group. For availability group configurations, select the availability group listener of the corresponding availability group. Note that you must first import the availability group listener as a virtual client by selecting Virtual Host in the Clients context. For details on how to import clients, see the HPE Data Protector Help index: “importing, client systems”. In Application database, specify the name of the SQL Server instance. In an availability group configuration, the name of the SQL availability group which is connected to the selected availability group listener is listed automatically and cannot be changed. Windows Server 2008: If you intend to use Integrated authentication and you want that the backup session runs under the specified operating system user account, specify the Specify OS user option. For information on the User and group/domain options, press F1. Click Next. 5. If the client is not configured, the Configure MS SQL Server dialog box appears. Configure it as described in "Configuring SQL Server instances" on page 139. 6. Select the databases, file groups, or data files you want to back up. Integration Guide Chapter 4: Data Protector Microsoft SQL Server integration HPE Data Protector (9.07) Page 146 of 803
  • 147.
    Selecting backup objects— standalone instance backup In an SQL Server availability group environment, when you are creating a standalone instance backup specification, Data Protector displays the name of the database together with the availability group name and its availability group replica role. For example, in the Data Protector GUI, the database named DB1 belonging to the availability group primary replica named AG1 is displayed as DB1 [AG1 primary]. Note that the name of the database together with the availability group name and its availability group replica role is visible only during the creation of the backup specification and not after it has already been saved. Selecting backup objects — availability group backup Integration Guide Chapter 4: Data Protector Microsoft SQL Server integration HPE Data Protector (9.07) Page 147 of 803
  • 148.
    When you arecreating an availability group backup specification, you can expand the availability group listener to display availability group replica clients and the databases belonging to the selected availability group. However, the clients are displayed for information only and cannot be selected. You can only select the databases to be backed up. You can set the Data Protector Microsoft SQL Server-related environment variables by right- clicking the selected Microsoft SQL Server instance and selecting Set Environment Variables. In the Advanced dialog box, specify the desired variables and their values. Click OK to close the dialog box and store the settings into the Microsoft SQL Server configuration file. Note that environment variables override omnirc options that may be set client-wide in the omnirc file. Setting environment variables Integration Guide Chapter 4: Data Protector Microsoft SQL Server integration HPE Data Protector (9.07) Page 148 of 803
  • 149.
    Click Next. 7. Selectthe devices. Click Properties to set the media pool and preallocation policy. The device concurrency is set to 1 and cannot be changed. For more information on options, press F1. To create additional backup copies (mirrors), specify the desired number by clicking Add mirror/Remove mirror. Select separate devices for each mirror. The minimum number of devices for mirroring equals the number of devices used for backup. For more information on object mirroring, see the HPE Data Protector Help. Click Next. 8. Select backup options. For information on Backup Specification Options and Common Application Options, see the HPE Data Protector Help. For information on Application Specific Option, see "SQL Server-specific backup options" on the next page. Click Next. 9. Optionally, schedule the backup. For information on scheduler, press F1. 10. Save the backup specification, specifying a name and backup specification group. You start the backup specification by clicking Start Backup. Saving a backup specification Integration Guide Chapter 4: Data Protector Microsoft SQL Server integration HPE Data Protector (9.07) Page 149 of 803
  • 150.
    SQL Server-specific backupoptions Specify SQL Server-specific backup options by clicking Advanced in the Application Specific Options group box and selecting the desired options by clicking MS SQL integration and MS SQL backup preference page. Application-specific options Application specific options — backup preferences Integration Guide Chapter 4: Data Protector Microsoft SQL Server integration HPE Data Protector (9.07) Page 150 of 803
  • 151.
    SQL Server backupoptions Pre-exec Specifies a command with arguments or a script started by sql_bar.exe on SQL Server before backup. Resides in the default Data Protector commands directory. Only the filename must be provided in the backup specification. Post-exec Specifies a command with arguments or a script started by sql_bar.exe on SQL Integration Guide Chapter 4: Data Protector Microsoft SQL Server integration HPE Data Protector (9.07) Page 151 of 803
  • 152.
    Server after backup.Resides in the default Data Protector commands directory. Only the filename must be provided in the backup specification. Concurrent streams Sets the number of concurrent streams used for backup. Fast direct mode Used with locally connected devices to optimize performance. Must be combined with special device settings (see "Performance tuning" on page 166 for details). Check database integrity Performs data integrity validation before backup. If the check fails, the session completes with warnings. SQL backup compression Specify how Data Protector should handle the Microsoft SQL Server backup compression. SQL Server settings (default) Handles the backup compression according to the Microsoft SQL Server settings. Enable Executes the backup compression regardless of the Microsoft SQL Server settings. Disable Specifies that the backup compression should not be executed regardless of the Microsoft SQL Server settings. Exclude from backup (available for standalone instance backup only) Excludes specific databases from backup. Availability Group Databases Excludes databases belonging to any availability group from backup. Standalone databases Excludes all standalone databases from backup. None (default) Does not exclude any database from backup. Select backup preferences (available for availability group backup only) Use SQL server settings (default) Performs backup according to the Microsoft SQL Server settings. Prefer Secondary Performs backup of availability group databases on an availability group secondary replica. If there is no availability group secondary replica available, backup is performed on an availability group primary replica. Integration Guide Chapter 4: Data Protector Microsoft SQL Server integration HPE Data Protector (9.07) Page 152 of 803
  • 153.
    Secondary only Performsbackup of availability group databases on an availability group secondary replica. If there is no availability group secondary replica available, backup fails. Primary Performs backup of availability group databases on a primary replica. Any replica Performs backup on any availability group replica in the availability group. Force full and diff backup on Primary Replica If selected, full and differential backups are always performed using the availability group primary replica, regardless of the selected backup preference. Prefer Secondary is used for transaction log backups only. If not selected, copy-only full backups are performed instead of full or differential backups when backing up a database belonging to an availability group secondary replica. Note: Do not use double quotes (" ") in object-specific pre-exec and post-exec commands. Object-specific options If you selected one or more databases for backup (as opposed to a whole server backup), you can set backup options on a single database level by going to the Backup Specification Summary property page and double-clicking an object or by clicking an object and then Properties.... Note: If you selected a whole server backup, the same options as in the Application Specific Options windows are displayed. Integration Guide Chapter 4: Data Protector Microsoft SQL Server integration HPE Data Protector (9.07) Page 153 of 803
  • 154.
    Object properties Object-specific options Usedefault concurrent streams The number of concurrent streams is defined by Data Protector and all available devices are used. Concurrent streams Sets the number of concurrent streams (devices). VDI supports up to 32 virtual devices per database. SQL backup compression Specify how Data Protector should handle the Microsoft SQL Server backup compression. SQL Server settings (default) Handles the backup compression according to the Microsoft SQL Server settings. Enable Executes the backup compression regardless of the Microsoft SQL Server settings. Disable Specifies that the backup compression should not be executed regardless of the Microsoft SQL Server settings. Integration Guide Chapter 4: Data Protector Microsoft SQL Server integration HPE Data Protector (9.07) Page 154 of 803
  • 155.
    Exclude from backup (available for standalone instance backuponly) Excludes specific databases from backup. Availability Group Databases Excludes databases belonging to any availability group from backup. Standalone databases Excludes all standalone databases from backup. None (default) Does not exclude any database from backup. Scheduling backups You can run unattended backups at specific times or periodically. For details on scheduling, see the HPE Data Protector Help index: “scheduled backups”. Note: The firewall closes the connection between the BSM and Inet after a period of inactivity. Therefore, we recommended the following settings in the omnirc file on the client to enable the keepalive packets to keep the connection active: l OB2IPCKEEPALIVE = 1 l OB2IPCKEEPALIVETIME = 600 l OB2IPCKEEPALIVEINTERVAL = 600 While OB2IPCKEEPALIVE is respected on all systems, some systems may not support per-socket keep-alive settings defined by OB2IPCKEEPALIVETIMEand OB2IPCKEEPALIVEINTERVAL. Windows, Linux systems: Both OB2IPCKEEPALIVEand OB2IPCKEEPALIVEINTERVALare supported HP-UX systems: Only OB2IPCKEEPALIVETIMEis supported Other systems: Only system-wide keep-alive settings are possible. To change the TCP keep-alive settings, refer to the respective operating system documentation. Scheduling example To schedule a database backup at 8:00, 13:00, and 18:00 during weekdays: 1. In the Schedule property page, select the starting date in the calendar and click Add to open the Schedule Backup dialog box. 2. Under Recurring, select Weekly. Under Time options, select 8:00. Under Recurring Options, select Mon, Tue, Wed, Thu, and Fri. Click OK. 3. Repeat Step 1 and Step 2 to schedule backups at 13:00 and 18:00. 4. Click Apply to save the changes. Starting backup sessions Interactive backups are run on demand. They are useful for urgent backups or restarting failed backups. Integration Guide Chapter 4: Data Protector Microsoft SQL Server integration HPE Data Protector (9.07) Page 155 of 803
  • 156.
    Using the DataProtector GUI 1. In the Context List, click Backup. 2. In the Scoping Pane, expand Backup Specifications, and then MS SQL Server. Right-click the backup specification you want to use and select Start Backup. 3. Select Backup type and Network load. For information on these options, click Help. Click OK Restore Data Protector offers different restore types depending on your needs. You can select point-in-time restore, full database restore, as well as restore your SQL Server data to a new location, to a different SQL Server or to a different SQL Server instance. For detailed information, see " Restore options" on page 161. You can restore SQL Server databases using Data Protector GUI or CLI. To recover the master database, start the SQL Server disaster recovery process. For more information, see "Disaster recovery" on page 164. Before you begin l Verify that the databases to be restored are not in use. l In an availability group configuration, restore to a different client and instance is mandatory. User must select the restore options with appropriate values for the fields 'Restore to another Client' and ‘Restore to another Instance’. Make sure that you do not select an availability group listener for the target client (as it is not supported), and that the selected SQL Server instance exists on the target client. Also make sure that the database which you selected for the restore does not belong to any availability group. l Restore to another instance does not work, if the original database that is going to be restored still exist in the parent instance. If the restore to another instance needs to be successful, ensure that the original database is already deleted or needs to be removed. Restoring using the Data Protector GUI Proceed as follows using the Data Protector Manager: 1. In the Context List, click Restore. 2. In the Scoping Pane, expand Restore Objects, MS SQL Server, and then select the Microsoft SQL Server from which you want to restore. A list of backed up objects is displayed in the Results Area. 3. Select the backed up SQL Server database or data files you want to restore. To restore a file group, expand it and select all data files in it. Before a data file can be restored, the active transaction log of the database must be backed up. In case the log has been corrupted, particular data files cannot be restored, and you can only restore the entire database. Integration Guide Chapter 4: Data Protector Microsoft SQL Server integration HPE Data Protector (9.07) Page 156 of 803
  • 157.
    See "Selecting backupobjects for restore" below and "Selecting backup objects for restore in an availability group configuration" below. Selecting backup objects for restore Selecting backup objects for restore in an availability group configuration To select backup object-specific options, right-click the object and select Properties. Integration Guide Chapter 4: Data Protector Microsoft SQL Server integration HPE Data Protector (9.07) Page 157 of 803
  • 158.
    Selecting object-specific options Inthe Version tab, select the backup version (backup date) which you want to use for restoreor select the option Restore to most recent state possible. The latter always restores the chain of backups as if the Full restore of database option is selected. It includes the most recent full, differential, and transaction log backups. Optionally, in the Advanced tab, select the Restore database with new name option and specify new restore locations. In an availability group configuration, restoring a database to a different location is mandatory. However, the database can be restored with the same name, if it does not belong to any availability group. Restoring a database with a different name and location Integration Guide Chapter 4: Data Protector Microsoft SQL Server integration HPE Data Protector (9.07) Page 158 of 803
  • 159.
    Select other restoreoptions as appropriate. Note that some options are not available for restore of data files. See " Restore options" on page 161 for details. Click OK. 4. In the Options property page, specify new locations for the databases, if you want to restore your data to a different client or instance. l When you click Options, the cell is browsed for running SQL Server instances that can become target instances for restore. If no instances are found, Restore to another instance is disabled and the message There are no instances on this client system is displayed. l Make sure that the specified SQL Server instance exists on the target client. Otherwise, restore fails. Select one of the following Restore actions: l Restore data . Select to restore the whole database. This option is selected by default. l Restore and display file list only . Select if you do not know the original filenames. In this case, the files backed up in a particular session are displayed. l Restore and display headers only . Select if you need specific details about backup. SQL Server header information is displayed. Integration Guide Chapter 4: Data Protector Microsoft SQL Server integration HPE Data Protector (9.07) Page 159 of 803
  • 160.
    Select Enable taillog backup to perform a tail log backup session, just before the restore session starts, using the backup specification selected in the drop-down list. This captures the logs from the tail that have not been backed up yet. Before selecting this option, make sure that: l the option Put database in single user mode - log off all users is selected for all involved databases. l the option Restore data is selected. When restoring a database to a different client or/and instance, enabling tail log backup is not recommended. Therefore do not select Enable tail log backup if you are restoring a database backed up using an availability group configuration. Restore options 5. In the Devices page, select the devices to be used for the restore. For more information on how to select devices for a restore, see the HPE Data Protector Help index: “restore, selecting devices for”. 6. Click Restore MS SQL Server and then Next to select Report level and Network load. Note: Select Display statistical information to view the restore profile messages in the session output. Integration Guide Chapter 4: Data Protector Microsoft SQL Server integration HPE Data Protector (9.07) Page 160 of 803
  • 161.
    7. Click Finishto start the restore. The statistics of the restore session, along with the message Session completed successfully is displayed at the end of the session output. Restore options Microsoft SQL Server database restore options Option Description Backup version Specifies the backup session from which the selected objects will be restored. Point-in-time restore This option is only available for database objects. Specifies a point in time to which the database state will be restored (you also need to select Backup version and set Stop at). After recovery, the database is in the state it was at the specified date and time. Only transaction logs written before the specified date and time are applied to the database. Stop at This option is only available for database objects. Specifies the exact time when the rollforward of transactions will be stopped. Therefore, to enable database recovery to a particular point in time, backup you restore from must be a transaction log backup. You cannot use this option with NORECOVERY or STANDBY. If you specify Stop at time that is after the end of RESTORE LOG operation, the database is left in a non-recovered state (as if RESTORE LOG is run with NORECOVERY). Restore only this backup If you restored a database version and left it in a non-operational or standby state, you can subsequently restore differential or transaction log backups one by one, leaving each version non-operational to restore additional backups. Full restore of the database All necessary versions are restored, including the latest full backup, the latest differential backup (if one exists), and all transaction log backups from the last differential up to the selected version. Force restore over the existing database Select this option if a database with the same name but a different internal structure already exists at the target Microsoft SQL Server instance. If this option is not selected, the Microsoft SQL Server does not let you overwrite the existing database - the restore will fail. If you are restoring a data file from the PRIMARY group to an existing database, you must specify the option at the data file level. Integration Guide Chapter 4: Data Protector Microsoft SQL Server integration HPE Data Protector (9.07) Page 161 of 803
  • 162.
    Option Description When usingthis option, make sure that the most recent logs are backed up before the restore. Put database in single user mode - log off all users Disconnects all users that are connected to the target Microsoft SQL Server database and puts the database in the single user mode. Note that if the database is not in the simple recovery mode, the Force restore over the existing database option should also be selected. Recovery completion state Enables selecting the database state after recovery. You may select from: l Leaving the database operational. Once the last transaction log is restored and the recovery completed, the database becomes operational. l Leaving the database non-operational after the last transaction log is restored. You may restore additional transaction logs one by one. l Leaving the database in read-only mode. You may restore additional transaction logs before the database is set to read-write mode. This selection is only available for database objects. Restore database with a new name This option is only available for database objects. Restores the database under a different name. Specify the database logical filename and the destination filename (suboptions of Restore files to new locations). Restore files to new locations Restores files to a new location. Specify the database logical filename and a destination target filename for the specified logical filename. Use this option to restore data to a different client, a different instance, or to make a database copy on the same client. Restore to most recent state possible Restores the entire backup chain (includes the most recent full, differential, and transaction log backups). This option is selected by default. Tip: To allow different restore scenarios, you can combine general restore options, such as Restore database to another Microsoft SQL Server and Restore using a different device, with object-specific restore options, such as Point-in-time restore, Recovery completion state, Force restore over the existing database. Restoring to a different SQL Server instance or/and different SQL Server Prerequisites Integration Guide Chapter 4: Data Protector Microsoft SQL Server integration HPE Data Protector (9.07) Page 162 of 803
  • 163.
    l Both SQLServers must have the same local settings (code page and sort order). This information is displayed in the session monitor for each backup. l The target SQL Server must be configured and reside in the same Data Protector cell as the original SQL Server. For the configuration procedure, see "Creating backup specifications" on page 145. Procedure 1. Select the databases you want to restore and their versions. 2. Select the following: l To restore to a different SQL Server client, select Restore to another client and the target client from the drop-down list. l To restore to a different SQL Server instance, select Restore to another instance. If there are no instances in the drop-down list, enter the instance name by yourself. Make sure that the specified SQL Server instance exists on the target client. Otherwise, restore fails. 3. Specify new database locations. 4. Start restore. See "Restore" on page 156. Restoring using the Data Protector CLI Execute: omnir -mssql -barhost ClientName [-destination ClientName] [-instance SourceInstanceName] [-destinstance DestinationInstanceName] {—base DBName [—session BackupID] [MSSQL_OPTIONS]... | —base DBName —datafile GroupName/DataFileName — session BackupID [DATAFILE_OPTIONS]...} MSSQL_OPTIONS -asbase NewDBName {-file LogicalFileName1PhysicalFileName1 [-file LogicalFileName2PhysicalFileName2]...} -replace -nochain -recovery {rec | norec} -standby File -tail_log BackupSpecificationName DATAFILE_OPTIONS -replace -nochain -recovery {rec | norec} Note: Integration Guide Chapter 4: Data Protector Microsoft SQL Server integration HPE Data Protector (9.07) Page 163 of 803
  • 164.
    l BackupID isa point in time. All objects (backup data) created in a backup session have the same backup ID, which is the same as the session ID of the backup session. Mirrored objects and objects created in an object copy session have the same backup ID as objects created in the original backup session. Suppose the media set created in the original backup session no longer exists, but the media set created in an object copy session still exists. To restore the objects, you must specify the session ID of the original backup session (that is, the backup ID) and not the session ID of the object copy session. The omnir syntax does not let you specify from which object copy to restore if several copies of the same object exist. This is only possible using the Data Protector GUI by setting the media allocation priority list. l The SourceInstanceName is case-sensitive; it has to be the same as the name of the SQL Server instance that you specified in the backup specification. See "In Client, select an SQL Server. For cluster environments, select the virtual server of the SQL Server resource group. For availability group configurations, select the availability group listener of the corresponding availability group. Note that you must first import the availability group listener as a virtual client by selecting Virtual Host in the Clients context. For details on how to import clients, see the HPE Data Protector Help index: “importing, client systems”." on page 146. For description of the CLI options, see the omnir man page or the HPE Data Protector Command Line Interface Reference. Examples To restore the database RONA running on the SQL Server ALMA to the same destination, execute: omnir -msssql -barhost ALMA -base RONA To restore the data file DATAFILE_01 in the file group FILEGROUP_02 of the database RONA running on the SQL Server ALMA to the same destination, execute: omnir -MSSQL -barhost ALMA -base RONA —datafile FILEGROUP_02/DATAFILE_01 —session 2011/10/17-3 Disaster recovery Disaster recovery is a complex process involving products from different vendors. Therefore, you need to check the instructions from the database or application vendor on how to prepare for disaster recovery. As a first step, perform a general disaster recovery procedure described in the HPE Data Protector Disaster Recovery Guide. Next, restore SQL Server databases. See the below sections for instructions. l If a disk failure occurred, recover the operating system prior to any other recovery tasks. Data Protector disaster recovery is used to bring the operating system back on the damaged system. l When reinstalling SQL Server, make sure that you use original local settings. Before restoring to a different client, also make sure that local settings on the target system match the original. Integration Guide Chapter 4: Data Protector Microsoft SQL Server integration HPE Data Protector (9.07) Page 164 of 803
  • 165.
    Recovering the masterdatabase The master database holds the vital information about SQL Server. If it gets corrupted or lost, all other databases become unavailable. Recover the master database first to make SQL Server operational: 1. Rebuild the master database. Create the basic master database: a. Shut down SQL Server if it is running. b. Start the Rebuild Master utility SQLbinrebuildm.exe. c. Select an appropriate character set and sort order to match the backed up data. You can check this in the latest backup session report. d. Rebuild the database. For more information, see the SQL Server documentation. 2. Set user rights or reconfigure the integration. Set user rights using SQL Server Enterprise Manager: a. Start the SQL Server Enterprise Manager. b. Right-click the required server and select Register Server. Configure SQL Server to use trusted connections. c. Go to Security - Logins and select appropriate user rights. d. Return to the server, right-click its name, and select Register Server. Enter the account you selected in Manage - Logins. Perform any additional administration tasks required to run SQL Server. Reconfigure the SQL Server integration as described in "Creating backup specifications" on page 145. 3. Start SQL Server service in a single user mode: a. In the Control Panel, go to Administrative Tools, Services. b. Select the MSSQL Server Service. c. Stop the service. d. Enter -m as a start-up parameter and start the services. 4. Restore the master database using the Data Protector Manager. To complete disaster recovery, restore all other databases as well (or reattach databases if they exist on disks to the newly-rebuilt master database). See "Recovering user databases" below. Recovering user databases To restore user databases, proceed as described in "Restore" on page 156. Note that restoring databases to a certain state often requires a multiphase restore. This means that multiple versions need to be restored to retrieve the data. The latest full backup, the latest differential backup and all transaction log backups after the last full or differential backup must be restored. Example Integration Guide Chapter 4: Data Protector Microsoft SQL Server integration HPE Data Protector (9.07) Page 165 of 803
  • 166.
    Suppose you havethe following backup sequence: F D T T D T T TTT and want to restore the version marked T, then all the backup versions in italic will be restored. Tip: You can restore versions one by one to have more control over the restore process. Use the options Restore only this backup and Recovery completion state to do this. For more information on disaster recovery, see the HPE Data Protector Disaster Recovery Guide and the SQL Server documentation. Performance tuning Performance tuning means customizing your environment to improve backup and restore performance. Follow these guidelines: 1. Make sure that SQL Server database files are on separate disks. 2. Calculate the number of devices to be used in parallel. Select a number of devices matching the bandwidth of the incoming data stream and identify the bottleneck. This can either be the network, if devices are connected to remote systems, or SQL Server, if the devices are connected locally. As the network bandwidths are most often ~10 MB/s (100 Mbit Ethernet), though the actual throughput is usually lower, you will not need more than one fast device (such as DLT 7000 for remote backups). There are two possibilities for locally connected devices: a. Devices are dedicated to local SQL Server backups and backup/restore performance is important. Use fast direct mode, which enables Data Protector to read data directly from the SQL Server shared memory and can therefore increase the backup speed to local devices. b. Devices are shared within the Data Protector cell and backup/restore performance is not very important. Disable fast direct mode. Determine the maximum backup speed by backing up to a few null file devices on a local server, and select the number of devices that fits best with the measured performance. Tip: Create separate backup specifications for local and remote devices. It is not recommended to use both in one backup specification. 3. Adjust block sizes for local backup devices. l Enable/disable Fast direct mode. Use this option only if the highest performance is required. Due to specific device settings, these device definitions should not be shared with conventional (filesystem) backups. Therefore, using this option in general is not recommended. Disable Fast direct mode (as well as special local device settings) if backup performance is not very critical and/or other data is backed up to devices connected to SQL Server. Note: Fast direct mode is ignored for remote devices. l Set the block size (if Fast direct mode is enabled). Integration Guide Chapter 4: Data Protector Microsoft SQL Server integration HPE Data Protector (9.07) Page 166 of 803
  • 167.
    Adjusted block sizesare calculated as follows: block size (kB) = 64*N + 4 (N=1,...,64) block size (kB) = 68, 132, ..., 4100 kB All selected devices must have the same block size. You can gain some performance improvement by specifying a block size larger than the default. You can also increase the block size step by step and compare the performance achieved for each step. You can adjust block size during the initial device definition for local devices by checking the attached check box and selecting the block size. See "Adjusted local device" below. You can modify block size later; however, you must first calculate it using the formula above and then insert the value as shown in "Advanced options" on the next page. l Modify the registry. To use block size larger than 56 kB, some SCSI interface cards require you to adjust related values in the registry of the system where the device is connected. See the HPE Data Protector Help index: “changing block size” for instructions. Adjusted local device Integration Guide Chapter 4: Data Protector Microsoft SQL Server integration HPE Data Protector (9.07) Page 167 of 803
  • 168.
    4. To modifyblock sizes of an existing device: a. Switch to the Devices & Media context. In the Scoping Pane, expand Devices and click the locally connected device you want to modify. In the Results Area, select Settings, and then click Advanced. b. In the Advanced Options window, click Sizes. Advanced options 5. If Fast direct mode is activated and not all selected local devices in a backup specification are adjusted accordingly, you get the warning when saving the backup specification: Block sizes not adjusted 6. Scheduling. Backup schedule depends on the number of transactions on the server. Generally, you should not let transaction log files grow over a certain limit, which depends on a specific production database and the size of its transaction log files. These are some general rules on how to schedule backups: Integration Guide Chapter 4: Data Protector Microsoft SQL Server integration HPE Data Protector (9.07) Page 168 of 803
  • 169.
    l Weekly fullbackup l Differential backup daily l Transaction log backups as needed Schedule full and differential backups when the server is not heavily loaded (nights and weekends). Do transaction log backups several times a day. The final decision on scheduling must be made according to the actual database configuration. For more information, see the SQL Server documentation and the HPE Data Protector Help. Monitoring sessions You can monitor currently running or view previous sessions in the Data Protector GUI. When you run an interactive session, the monitor window shows you the session progress. Closing the GUI does not affect the session. You can also monitor sessions using the Monitor context from any Data Protector client with the User Interface component installed. For information on monitoring sessions, see the HPE Data Protector Help index: “viewing currently running sessions” and “viewing finished sessions”. Troubleshooting This section lists general checks and verifications, plus problems you might encounter when using the Data Protector SQL Server integration. Start at "Problems" on the next page. If you cannot find a solution there, perform general checks and verifications. For general Data Protector troubleshooting information, see the HPE Data Protector Troubleshooting Guide. Before you begin l Make sure that the latest official Data Protector patches are installed. For details on how to verify this, see the HPE Data Protector Help index: “patches”. l See the HPE Data Protector Product Announcements, Software Notes, and References for general Data Protector limitations, as well as recognized issues and workarounds. l See http://support.openview.hp.com/selfsolve/manuals for an up-to-date list of supported versions, platforms, and other information. Checks and verifications If your configuration, backup, or restore failed: l Check that SQL Server services are running. l Examine system errors reported in debug.log on the SQL Server client. Integration Guide Chapter 4: Data Protector Microsoft SQL Server integration HPE Data Protector (9.07) Page 169 of 803
  • 170.
    Additionally, check errorlogand VDI.log files in the MSSQLlog directory. l Make a test filesystem backup and restore of the problematic client. For information, see the HPE Data Protector Help. l Check that every SQL Server used with Data Protector has the MS SQL Integration component installed. l Connect to SQL Server via SQL Server Enterprise Manager using the same login ID as you specified in the Data Protector Configuration dialog box. l Perform a database backup using SQL Server Enterprise Manager. If the backup fails, fix any SQL Server problems, and then perform a backup using Data Protector. Additionally, if your backup failed: l Verify the configuration file to check if the Cell Manager is correctly set on SQL Server. l If you do not see the SQL Server instance as the application database when creating a backup specification, enter the instance name yourself. When “not-named instance” is not displayed, insert the DEFAULT string. l If Data Protector reports that the integration is properly configured, verify that the SQL Server user has appropriate rights to access the required databases. During master database restore, the following error occurs when executing an SQL statement: Error has occurred while executing an SQL statement. Error message: 'SQLSTATE:[42000] CODE:(3108) MESSAGE:[Microsoft] [ODBC SQL Server Driver][SQL Server]To restore the master database, the server must be running in single user mode. For information on starting in single user mode, see "How to: Start an Instance of SQL Server (sqlservr.exe)" in Books Online. Note that this behavior is expected when the master database is not restored in single user mode. Problems Problem The integration is properly configured but the database backup fails after a timeout l With an error similar to: [Warning] From: OB2BAR@computer.company.com "SQLSRV" Time: 7/29/2011 8:19:22 PM Error has occurred while executing SQL statement. [Microsoft][ODBC SQL Server Driver][SQL Server]Backup or restore operation terminating abnormally.' [Critical] From: OB2BAR@computer.company.com "SQLSRV" Time: 7/29/11 8:19:24 PM Received ABORT request from SM => aborting l SQL Server error log contains an entry similar to: 2011-07-29 20:19:21.62 kernel BackupVirtualDeviceSet::Initialize: Open failure on backup Integration Guide Chapter 4: Data Protector Microsoft SQL Server integration HPE Data Protector (9.07) Page 170 of 803
  • 171.
    device 'Data_Protector_master'. Operating systemerror -2147024891(Access is denied.). l SQL Server VDI.LOG file contains an entry similar to: 2011/07/30 13:19:31 pid(2112) Error at BuildSecurityAttributes: SetSecurityDescriptorDacl Status Code: 1338, x53A Explanation: The security descriptor structure is invalid. SQL Server service and Data Protector Inet are running under different accounts. The integration cannot access SQL Server due to security problems. Action Restart the Data Protector Inet service under the same account as the SQL Server service is running. Problem Backup fails with "The object was not open" When backing up Microsoft SQL Server databases, the session fails with an error similar to the following: [Critical]From : OB2BAR_Main@wemaoldb2dr "Aolins" Time:11/12/2011 02:01:34 AM Microsoft SQL Server reported the following error during login : The object was not open The error may appear if the SQL Server Browser service is not running. Action Proceed as follows: 1. Start the SQL Server Browser service. 2. Start a new backup session. Problem Backup fails if concurrency is set to more than one and one of the devices fails or is not started at all This can happen because of a medium error. Action Set the device concurrency to one or replace the invalid media. Problem Restore from an object copy fails When you try to restore an SQL Server database from an object copy session, the restore fails. An SQL Server database backed up using multiple streams (the Concurrent streams option set to more than 1) can only be restored if the backup objects created by the streams reside on separate Integration Guide Chapter 4: Data Protector Microsoft SQL Server integration HPE Data Protector (9.07) Page 171 of 803
  • 172.
    media. During aData Protector Microsoft SQL Server backup, each stream is always backed up to a separate medium. However, if you copy these backup objects on the same medium, using the object copy functionality, and start a restore from the object copy session, the restore fails. Action Before restarting the restore: 1. Increase the number of Disk Agent buffers for the device. 2. In the Internal Database context, find the objects belonging to the same backup (identified by the same backup ID). 3. Copy each object in a separate object copy session to a separate device, for example a file library. For each object, use a separate medium with the non-appendable media policy. 4. Set the highest media location priority for the newly created copies. Problem Restore of differential backup fails The restore of differential backup fails if the differential backup resides on more than one tape such that the full backup is on one tape and differential backup on the other. Action Proceed as follows: 1. In the Context List, click Restore. 2. In the Scoping Pane, expand Restore Objects, MS SQL Server, and then select the Microsoft SQL Server from which you want to restore. A list of backed up objects is displayed in the Results Area. 3. In the Devices tab, select the option Original device selection. 4. Click Restore to start the restore operation. Problem Database is left in unrecovered state after “Invalid value specified for STOPAT parameter” is reported The database remains in an unrecovered state as if the RESTORE LOG operation was run with Leave the database non-operational. Action Recover the database to the latest point in time using SQL Query Analyzer: RESTORE DATABASE database_name WITH RECOVERY After the recovery, additional transaction logs cannot be applied. Problem Restore to another client in the Data Protector cell not configured for use with SQL Server fails Integration Guide Chapter 4: Data Protector Microsoft SQL Server integration HPE Data Protector (9.07) Page 172 of 803
  • 173.
    Action Configure the SQLintegration on this client (see "Configuring the integration" on page 136). Problem Database is left in unrecovered state after restore completed successfully If you set the time for Stop at beyond the end of the RESTORE LOG operation, the database remains in the unrecovered state as if the RESTORE LOG operation was run with Leave the database non- operational. Action Recover the database to the latest point in time by using the SQL Query Analyzer: RESTORE DATABASE database_name WITH RECOVERY After the recovery, additional transaction logs cannot be applied. Problem Restoring a Microsoft SQL Server 2005 instance to an alternate location when full-text indexing is enabled fails When the Use full-text indexing option is enabled for a particular database in a Microsoft SQL Server 2005 instance, the restore session does not complete successfully, since restore of the full-text catalog of the SQL database fails. The session report contains warning messages about the full-text catalog file being used by the affected database. Action To solve the problem: 1. In the HPE Data Protector Manager, switch to the Restore context. 2. In the Scoping Pane, expand Restore Objects and then MS SQL Server. Select name of the Microsoft SQL Server for which you want to perform restore. 3. In the Results Area, double-click the bar name corresponding to the particular Microsoft SQL Server instance. A list of backed up objects gets displayed. 4. Select the desired Microsoft SQL Server database, right-click it, and click Properties. 5. In the Properties window, click the Advanced tab. 6. Select the Restore database with new name option, and enter the new database name in the text box. 7. For all logical file names that are already present on the list, update contents of the Destination file name column accordingly. 8. Add the full-text catalog to the list. In the Logical file name text box, enter the string sysft_Full-Text_Catalog_Name. In the Destination file name text box, enter the corresponding physical location. Note: The full-text catalog is always restored to its original location, regardless of the specified physical location. Integration Guide Chapter 4: Data Protector Microsoft SQL Server integration HPE Data Protector (9.07) Page 173 of 803
  • 174.
    9. Click Add/Set. 10.In the Version and Options property pages, specify the appropriate options. For details, see "Restoring using the Data Protector GUI" on page 156. 11. Click OK to close the Properties window. 12. In the Options, Devices, and Media property pages, specify the appropriate options. For details, see "Restoring using the Data Protector GUI" on page 156. 13. Click Restore and then Next to select the Report level and Network load. 14. Click Finish to start the restore session. Problem Database restore fails The restore session aborts with a major error similar to: Error has occurred while executing a SQL statement.Error message: 'SQLSTATE:[42000] CODE:(3159) MESSAGE:[Microsoft][ODBC SQL Server Driver][SQL Server]The tail of the log for the database "test2" has not been backed up. Use BACKUP LOG WITH NORECOVERY to backup the log if it contains work you do not want to lose. Use the WITH REPLACE or WITH STOPAT clause of the RESTORE statement to just overwrite the contents of the log. SQLSTATE:[42000] CODE:(3013) MESSAGE:[Microsoft][ODBC SQL Server Driver] [SQL Server]RESTORE DATABASE is terminating abnormally. Action To solve the problem , perform one of the following before restarting the restore session: l Select the restore option Enable tail log backup (recommended). l Perform a transaction log backup to obtain the most recent transaction logs. Problem Restore of a database in a log shipping configuration with the tail log backup enabled fails In a Microsoft SQL Server log shipping configuration, Data Protector performs differential database backup instead of transaction log backup when the latter is run. The automatic backup type switch takes place also with tail log backup. In these circumstances, the database backup chain does not contain most recent transactions from the tail of the log. If tail of the log of the target database has not been backed up yet, Microsoft SQL Server does not allow restoring over this database. Action Perform one of the following and restart the restore session: l Disable Microsoft SQL Server log shipping. l Enable the option Force restore over existing database for all involved databases. Caution: Tails of the logs of all involved databases will be lost. Integration Guide Chapter 4: Data Protector Microsoft SQL Server integration HPE Data Protector (9.07) Page 174 of 803
  • 175.
    Chapter 5: DataProtector Microsoft SharePoint Server 2007/2010/2013 integration Introduction This chapter explains how to configure and use the Data Protector Microsoft Office SharePoint Server 2007/2010/2013 integration (hereinafter referred to as Microsoft SharePoint Server integration) with Microsoft Office SharePoint Server 2007, Microsoft SharePoint Server 2010, and Microsoft SharePoint Server 2013. It describes concepts and methods you need to understand to back up and restore the following Microsoft SharePoint Server objects (objects): l The configuration database l The Central Administration content database l Web applications l Search components (Microsoft Office SharePoint Server 2007 only): l Shared Services Provider (SSP) l Windows SharePoint Services (WSS) Help Search Note: Backup and restore of the Microsoft SharePoint Server 2010/2013 Search components, SharePoint Service Applications (SSA) and SharePoint Foundation Help Search, are not supported by the Microsoft SharePoint Server integration. l Single sign-on (SSO) database (Microsoft Office SharePoint Server 2007 only) Note: Backup and restore of the Microsoft SharePoint Server 2010/2013 Single sign-on database are not supported by the Microsoft SharePoint Server integration. Farms of arbitrary sizes, from a single-system to multi-system, are supported. Backup Data Protector integrates with Microsoft SharePoint Server to back up objects online. During backup, the Microsoft SharePoint Server and Microsoft SQL Server instances can be actively used (online backup). You can run interactive and scheduled backups of the following types: l Full l Differential l Incremental For details on the backup types, see "Backup types" on page 182. Restore During restore, each object can be restored: HPE Data Protector (9.07) Page 175 of 803
  • 176.
    l To thelatest state or to a certain point in time l To the original location or to a new location More specifically: l Web applications can be restored: l Under a different name l To a different URL l Content databases (Web application databases, SSP databases, SSO database) can be restored 1 : l To a different Microsoft SQL Server client l To a different Microsoft SQL Server instance l Under a different name l To a different directory l SSP sites can be restored: l Under a different name l To a different Web application URL l To a different My sites web application URL l SSP index files can be restored: l To a different Microsoft SharePoint Server client l To a different directory This chapter provides information specific to the Microsoft SharePoint Server integration. For limitations, see the HPE Data Protector Product Announcements, Software Notes, and References. For general Data Protector procedures and options, see the HPE Data Protector Help. Integration concepts Data Protector integrates with Microsoft SharePoint Server through the Data Protector Microsoft SharePoint Server integration agent (sharepoint_bar.exe), which channels communication between the Data Protector Session Manager and the clients in the Microsoft SharePoint Server environment. The Data Protector Microsoft SharePoint Server integration agent uses the Data Protector Microsoft SQL Server integration agent for backup of SQL databases and the data movement agent (DMA) for backup of index files. 1 The configuration database and Central Administration content database can only be restored to the original location under the same name. Integration Guide Chapter 5: Data Protector Microsoft SharePoint Server 2007/2010/2013 integration HPE Data Protector (9.07) Page 176 of 803
  • 177.
    Whether your MicrosoftSharePoint Server environment consists of a single system or multiple systems (small, medium, or large farm), the architecture of the integration is basically the same. "Microsoft SharePoint Server integration" below shows how Data Protector integrates with a medium farm. Microsoft SharePoint Server integration Legend MS SharePoint Server Integration A set of Data Protector executables that enables data transfer between Microsoft SharePoint Server and Data Protector media MS SQL Integration A set of Data Protector executables that enables data transfer between Microsoft SQL Server and Data Protector media SQL VDI Microsoft SQL Server virtual device interface, through which Microsoft SQL Server and Data Protector exchange control and data LAN Local Area Network Integration Guide Chapter 5: Data Protector Microsoft SharePoint Server 2007/2010/2013 integration HPE Data Protector (9.07) Page 177 of 803
  • 178.
    "Microsoft SharePoint Serverobjects" below briefly describes the Microsoft SharePoint Server 2007/2010 objects that you can back up and restore using the Data Protector Microsoft SharePoint Server integration. Microsoft SharePoint Server objects Microsoft SharePoint Server object Description Configuration database and Central Administration content database The configuration database is a Microsoft SQL Server database that contains a configuration for an entire farm. The database itself resides on one Microsoft SQL Server system in the farm. The Central Administration content database is a Microsoft SQL Server database that contains content for the Central Administration web application. The database resides on one Microsoft SQL Server system in the farm. Content databases (Web application databases, SSP databases) A Microsoft SQL Server database that stores content for a Web application. Each Web application can have one or more content databases. The content database contains content and metadata associated with site collections and sites/webs. Web application An entry point for individual sites, which hosts user content. A farm can have many Web applications. SSP (Microsoft Office SharePoint Server 2007 only) A search component which provides search and indexing services for user content in Web applications. Shared Services Provider (SSP) is a logical environment or a layer that contains all services you want to make available across your Web applications and sites. SSP provides services such as searching user profiles, site search, Excel services and audience. SSP has its own Microsoft SQL database to store all configuration data. SSP index files A folder that stores files. Each file is associated with user-defined information. Windows SharePoint Services Help Search (Microsoft Office SharePoint Server 2007 only) A search component which provides search capabilities of SharePoint help system. Single sign-on database (Microsoft Office SharePoint Server 2007 only) An SQL Server database that stores account credentials. The single sign- on functionality enables users to retrieve information from third-party applications without additional sign-on operations. Integration Guide Chapter 5: Data Protector Microsoft SharePoint Server 2007/2010/2013 integration HPE Data Protector (9.07) Page 178 of 803
  • 179.
    Configuring the integration Prerequisites lEnsure that you have correctly installed and configured the Microsoft SharePoint Server environment. l For supported versions, platforms, devices, and other information, see the latest support matrices at http://support.openview.hp.com/selfsolve/manuals. l For information on installing, configuring, and using Microsoft SharePoint Server, see the Microsoft SharePoint Server documentation. l Ensure that you have correctly installed Data Protector. On how to install Data Protector in various architectures, see the HPE Data Protector Installation Guide. The following Data Protector components must be installed: l MS SharePoint Server 2007/2010/2013 Integration – on Microsoft SharePoint Server systems (Microsoft SQL Server systems are excluded) l MS SQL Integration – on Microsoft SQL Server systems Note: If a system has both the Microsoft SQL Server and Microsoft SharePoint Server installed, install both Data Protector components on it. l SharePoint integration is not supported in the SQL Server AlwaysOn environment. Before you begin l Configure devices and media for use with Data Protector. For instructions, see the HPE Data Protector Help index: “configuring devices” and “creating media pools”. l To test whether a Microsoft SharePoint Server and the Cell Manager communicate properly, configure and run a Data Protector filesystem backup and restore on every client in the farm. See the HPE Data Protector Help for instructions. Configuring user accounts Backup and restore sessions are started by the Data Protector Inet service, which by default runs under the Windows local user account SYSTEM. However, you must specify that the Data Protector Inet service starts the sessions under the Microsoft SharePoint Server farm administrator Windows domain user account. You need to be part of the Administrator's group on SharePoint servers and a member of SYSADM role in the SQL server. Note: When restoring the configuration database in the Microsoft SharePoint Server 2010 environment, the Data Protector Microsoft SharePoint Server integration agent automatically uses the predefined credentials, User *PASSPHRASE* and Group *MSSPS*, saved in the Windows Integration Guide Chapter 5: Data Protector Microsoft SharePoint Server 2007/2010/2013 integration HPE Data Protector (9.07) Page 179 of 803
  • 180.
    Registry. Configure the useraccount as follows: 1. Ensure that the Microsoft SharePoint Server farm administrator has been assigned the Windows local security policy user right Replace a process level token. 2. Add the Microsoft SharePoint Server farm administrator to the Data Protector admin or operator user group. For details on adding users, see the HPE Data Protector Help index: ”adding users”. 3. Save the Microsoft SharePoint Server farm administrator and its password to the Windows Registry on all Microsoft SharePoint Server systems and on all Microsoft SQL Server systems. Note: To restore the configuration database in the Microsoft SharePoint Server 2010 environment, save the predefined credentials, User *PASSPHRASE* and Group *MSSPS* to the Windows Registry on all Microsoft SharePoint Server systems and on all Microsoft SQL Server systems. To save the user account, use: l The Data Protector GUI. For details, see the HPE Data Protector Help. l The Data Protector CLI, by using omniinetpasswd or omnicc command. For details, see the omnicc and the omniinetpasswd man pages, or the HPE Data Protector Command Line Interface Reference. Note: The Data Protector Inet service will start the session under this user account. Examples To save the user PASSPHRASE, group MSSPS, and password passphrase in the Windows Registry on a group of clients in the farm, log on to the Cell Manager and execute: omnicc -impersonation -add_user -user *PASSPHRASE*@*MSSPS* -host Client1 -host Client2 -host Client3 -passwd passphrase You can also execute the following command locally on a client to add the user PASSPHRASE and group MSSPS to the Windows Registry: omniinetpasswd -add *PASSPHRASE*@*MSSPS* Backup You can back up the following Microsoft SharePoint Server objects: l The configuration database l The Central Administration content database l Web applications l Search components (Microsoft Office SharePoint Server 2007 only): Integration Guide Chapter 5: Data Protector Microsoft SharePoint Server 2007/2010/2013 integration HPE Data Protector (9.07) Page 180 of 803
  • 181.
    l Shared ServicesProvider (SSP) l Windows SharePoint Services (WSS) Help Search Note: Backup of the Microsoft SharePoint Server 2010/2013 Search components is not supported by the Microsoft SharePoint Server integration. l Single sign-on database (Microsoft Office SharePoint Server 2007 only) Note: Backup of the Microsoft SharePoint Server 2010/2013 Single sign-on database is not supported by the Microsoft SharePoint Server integration. Backup concepts Before backing up Microsoft SharePoint Server objects, you should consider the following specifics of each component. l Web application The Data Protector Microsoft SharePoint Server integration agent uses the Data Protector Microsoft SQL Server integration agent for backup of Web application content databases. Full, Differential and Incremental (transaction log) backup types are supported using the capabilities of the Data Protector Microsoft SQL Server integration agent. Web application settings are also backed up to simplify a restart of the service in case of a redirected restore or a disaster recovery. l Search components This section is applicable only to Microsoft Office SharePoint Server 2007. Backup of Search components includes a backup of index files and associated Microsoft SQL Server databases. To ensure data consistency of the Search components, active crawlings must be paused and starting of new crawlings disabled during the backup. All parts of the Search components, all index files and their databases, must be backed up together. Individual parts of the Search components cannot be selected. Full, Differential and Incremental backup types are supported. Differential and Incremental backups use a timestamp strategy for the index files and the Data Protector Microsoft SQL Server integration agent native capabilities for the associated Microsoft SQL Server databases. The Data Protector Microsoft SharePoint Server integration agent uses the Data Protector Microsoft SQL Server integration agent for backup of Microsoft SQL Server databases and the data movement agent (DMA) for backup of index files. l Configuration and Central Administration database The configuration database and the Central Administration content database are synchronized and must be backed up together. l Single sign-on database This section is applicable only to Microsoft Office SharePoint Server 2007. The Data Protector Microsoft SharePoint Server integration supports a backup of an SSO database only. An associated encryption key can only be backed up through the Microsoft SharePoint Server user interface. You are notified with a warning message that the encryption key must be backed up manually on a specified Microsoft SharePoint Server client. The Data Protector cannot disable or track the status of a re-encryption. Ensure that the SSO re-encryption is not running during the backup. For details of how to back up the encryption key, see the Microsoft SharePoint Server documentation. Integration Guide Chapter 5: Data Protector Microsoft SharePoint Server 2007/2010/2013 integration HPE Data Protector (9.07) Page 181 of 803
  • 182.
    Backup types The integrationprovides online backups of the following types: Backup types Full Microsoft SQL Server database: Performs a Microsoft SQL Server Full database backup; the complete database is backed up. Index files: Performs a Full filesystem backup of all index files. Incremental Microsoft SQL Server database: Performs a Microsoft SQL Server transaction log backup. Backs up transaction logs (.log) that have been created since the last transaction log backup of the Microsoft SQL Server database, and then truncates the transaction logs. Index files: Backs up only the index files that have been changed or created since the last backup of any type. NOTE: If the Microsoft SQL Server database is in the simple recovery mode (has no transaction logs), a Differential backup will be performed for the database instead. For the metadata 1 of the Microsoft SharePoint Server components, a Full backup is always performed due to a small amount of data. Differential Microsoft SQL Server database: Performs a Microsoft SQL Server Differential backup of the database; backs up changes made to the database since the last Full backup. Index files: Backs up the index files that have been changed since the last Full backup. For details on the Microsoft SQL Server backup types, see the Microsoft SQL Server documentation. Note: An Incremental or Differential backup cannot be performed, if a Full backup has not been performed. Creating backup specifications Create a backup specification using the Data Protector GUI (Data Protector Manager). 1 Metadata is defined as data providing information about backup of one or more Microsoft SharePoint Server components. It can be stored and managed in a database, often called a registry or repository. Integration Guide Chapter 5: Data Protector Microsoft SharePoint Server 2007/2010/2013 integration HPE Data Protector (9.07) Page 182 of 803
  • 183.
    1. In theContext List, click Backup. 2. In the Scoping Pane, expand Backup Specifications, right-click MS SharePoint Server 2007/2010/2013, and click Add Backup. 3. In the Create New Backup dialog box, click OK. 4. Specify the Microsoft SharePoint Server farm administrator User name and Group/Domain name under which a backup session should be performed. In Client, select any Microsoft SharePoint Server system. The Client drop-down list contains all clients that have the Data Protector MS SharePoint Server 2007/2010/2013 Integration component installed. Backup is started on the client that you specify here. Application database is selected automatically (by Microsoft SharePoint Server integration). Note: The application database is equal to Microsoft SharePoint Server configuration database Click Next. Selecting a client 5. Select which objects to back up. Note: If there are no components displayed, ensure that the user name and the domain name specified in step 4 are correct. Integration Guide Chapter 5: Data Protector Microsoft SharePoint Server 2007/2010/2013 integration HPE Data Protector (9.07) Page 183 of 803
  • 184.
    Selecting objects Click Next. 6.Select which devices to use for the backup. To specify device options, right-click the device and click Properties. Click Next. 7. Set backup options. For information on application-specific backup options, see "Application-specific backup options" on the next page. Integration Guide Chapter 5: Data Protector Microsoft SharePoint Server 2007/2010/2013 integration HPE Data Protector (9.07) Page 184 of 803
  • 185.
    Application-specific options Click Next. 8.Optionally, schedule the backup. See "Scheduling backup sessions" on the next page. Click Next. 9. Save the backup specification, specifying a name and a backup specification group. Tip: Preview your backup specification before using it for real. See "Previewing backup sessions" on page 187. Application-specific backup options Options Description Pre-exec , Post-exec Specifies which command line to execute before (pre-exec) or after (post-exec) the backup. The command line is executed on the Microsoft SharePoint Server system on which the backup session is started (that is the system on which the Data Protector Microsoft SharePoint Server integration agent (sharepoint_bar.exe) is started). Type only the name of the command and ensure that the command is located in the default Data Protector commands directory on the same system. Do not use double quotes. Concurrent streams Specifies how many parallel backup streams are used to back up Microsoft SQL Server databases. Note: Each Microsoft SQL Server database can be backed up in a Integration Guide Chapter 5: Data Protector Microsoft SharePoint Server 2007/2010/2013 integration HPE Data Protector (9.07) Page 185 of 803
  • 186.
    Options Description separate backupstream. A maximum value which can be specified should equal to a number of devices that are selected for backup. If you change the number of devices, make sure to change the concurrency option as well. Offline backup Stops the Microsoft SharePoint Server farm before starting a backup. Note: If selected, it enables you to avoid the restore limitation. For details, see "Backup concepts" on page 181. Modifying backup specifications To modify your backup specification, click its name in the Scoping Pane of the Backup context, then click the appropriate tab, and apply the changes. Scheduling backup sessions You can schedule a backup session to start automatically at specific times or periodically. For details on scheduling, see the HPE Data Protector Help index: “scheduled backups”. Scheduling example To schedule Differential backups at 8:00, 13:00, and 18:00 during week days: 1. In the Schedule property page of the backup specification, select the starting date in the calendar and click Add to open the Schedule Backup dialog box. 2. Under Recurring, select Weekly. Under Time options, select 8:00. Under Recurring Options, select Mon, Tue, Wed, Thu, and Fri. See "Scheduling backup sessions" on the next page. Under Session options, select Differential from the Backup type drop-down list. Click OK. 3. Repeat Step 1 and Step 2 to schedule Differential backups at 13:00 and 18:00. 4. Click Apply to save the changes. Integration Guide Chapter 5: Data Protector Microsoft SharePoint Server 2007/2010/2013 integration HPE Data Protector (9.07) Page 186 of 803
  • 187.
    Scheduling backup sessions Previewingbackup sessions Preview the backup session to test it. You can use the Data Protector GUI or CLI. Using the Data Protector GUI 1. In the Context List, click Backup. 2. In the Scoping Pane, expand Backup Specifications and then MS SharePoint Server 2007/2010/2013. Right-click the backup specification you want to preview and click Preview Backup. 3. Specify Backup type and Network load. Click OK. The message Session completed successfully is displayed at the end of a successful preview. Using the Data Protector CLI 1. Log in to the Cell Manager or to any client with the Data Protector User Interface component installed under a user account that is configured as described in "Configuring the integration" on page 179. 2. Execute: omnib -mssharepoint_list BackupSpecificationName -test_bar For details, see the omnib man page or the HPE Data Protector Command Line Interface Reference. Integration Guide Chapter 5: Data Protector Microsoft SharePoint Server 2007/2010/2013 integration HPE Data Protector (9.07) Page 187 of 803
  • 188.
    What happens duringthe preview? The following are tested: l Communication between the Microsoft SharePoint Server system on which the backup session is started and the Data Protector Cell Manager l If devices are correctly specified l If necessary media are in the devices l The syntax of the backup specification Starting backup sessions Interactive backups are run on demand. They are useful for urgent backups or restarting failed backups. To start a backup, use the Data Protector GUI or CLI. Before you begin l Ensure that the Microsoft SharePoint Server and Microsoft SQL Server instances are online. Using the Data Protector GUI 1. In the Context List, click Backup. 2. In the Scoping Pane, expand Backup Specifications, and then MS SharePoint Server 2007/2010/2013. Right-click the backup specification you want to use and click Start Backup. 3. Specify Backup type and Network load. Click OK. The message Session completed successfully is displayed at the end of a successful backup session. Using the Data Protector CLI 1. Log in to the Cell Manager or to any client with the Data Protector User Interface component installed under a user account that is configured as described in "Configuring the integration" on page 179. 2. Execute: omnib -mssharepoint_list BackupSpecificationName [-barmode MSSharePointMode] [ListOptions] where MSSharePointMode is one of the following backup types: full|diff|incr If the -barmode option is not specified, a Full backup is performed. For ListOptions, see the omnib man page or the HPE Data Protector Command Line Interface Reference. Integration Guide Chapter 5: Data Protector Microsoft SharePoint Server 2007/2010/2013 integration HPE Data Protector (9.07) Page 188 of 803
  • 189.
    Examples To start aFull backup using the backup specification myBackup, execute: omnib -mssharepoint_list myBackup -barmode full To start a Differential backup using the same backup specification, execute: omnib -mssharepoint_list myBackup -barmode diff Preparing for disaster recovery To be able to perform a disaster recovery, back up the following Microsoft SharePoint Server objects: What must be backed up Object How to back it up Microsoft SharePoint Server content databases Back up the databases using the Data Protector Microsoft SharePoint Server integration backup as described in this chapter. Microsoft SQL Server configuration Back up the master databases using the Data Protector Microsoft SQL Server integration backup. For details of how to recover the master database, see the disaster recovery subsection of the restore section in the Microsoft SQL Server chapter of this guide. Encryption key 1 Back up the encryption key as described in the Microsoft Office SharePoint Server 2007 documentation. NOTE: Applicable only to Microsoft Office SharePoint Server 2007. Customizations (from all the front-end Web server clients) Back up the customizations using the Data Protector filesystem backup. Normally, customization files are located in the following directories: l 12 Hive (Microsoft Office SharePoint Server 2007): Program FilesCommon FilesMicrosoft SharedWeb server extensions12 l 14 Hive (Microsoft SharePoint Server 2010): Program FilesCommon FilesMicrosoft SharedWeb server extensions14 l 15 Hive (Microsoft SharePoint Server 2013): 1 if it is used for the SSO service Integration Guide Chapter 5: Data Protector Microsoft SharePoint Server 2007/2010/2013 integration HPE Data Protector (9.07) Page 189 of 803
  • 190.
    Object How toback it up Program FilesCommon FilesMicrosoft SharedWeb server extensions15 l Internet Information Services (IIS) Virtual Directories: InetpubwwwrootwssVirtualDirectories Contact the customization vendor to determine where exactly in the filesystem the customization files are located. For details of how to perform a filesystem backup, see the HPE Data Protector Help. Alternatively, if the customizations are packed as solutions, these solution packages can be used for manual re-deployment. IIS database (from all the front-end Web server clients) Back up the database using the Data Protector filesystem backup. The IIS database is located in the client CONFIGURATION. For details of how to perform a filesystem backup, see the HPE Data Protector Help. Restore You can restore Microsoft SharePoint Server objects using the Data Protector GUI or CLI. NOTE: Microsoft SharePoint Server 2013 configuration restore is not supported. Restore concepts Before restoring Microsoft SharePoint Server objects, you should consider the following specifics of each component. l Web application When restoring a Web application, you can select the entire Web application or individual content databases. Both can be restored to a new location. For details, see "Restore options" on page 200. If restored together, the Data Protector Microsoft SharePoint Server integration reconnects the Web applications and their content databases after the restore to the new location. The restored content of the Web application needs to be re-crawled to become searchable. l Search components Applicable only to Microsoft Office SharePoint Server 2007. Individual Search components (Shared Services Provider, Windows SharePoint Services Help Search) can be restored. To ensure data consistency, individual Search components must be restored in their completeness, not by their subcomponents (by index files or by associated Microsoft SQL Server databases). Note: You can view the Microsoft SharePoint Server objects, including the Search components, by Component or by Server in a specified time interval. Depending on the restore view type, Integration Guide Chapter 5: Data Protector Microsoft SharePoint Server 2007/2010/2013 integration HPE Data Protector (9.07) Page 190 of 803
  • 191.
    individual parts ofa Search service cannot be selected. For example, a Search database only cannot be selected for restore. After the restore, the Search components will be automatically resumed by the Data Protector Microsoft SharePoint Server integration agent. To properly restore an SSP Index by Server View, ensure that the original index files are not accessible to any other Microsoft SharePoint Server service. All Microsoft SharePoint Windows services must be stopped. After the restore of index files, you need to clear the Microsoft SharePoint Server file system cache on all Microsoft SharePoint Server clients in the farm on which Windows SharePoint Services Timer is running. Restart the previously stopped services. For details of how to clear the cache, see the Microsoft SharePoint Server documentation at the Microsoft webpage: http://support.microsoft.com/kb/939308. l Restore to a new location (redirected restore) is supported only for Shared Services Provider (SSP). l A SSP index name is changed during the restore process. Consequently, the next backup of the same SSP must be a Full backup. l Configuration and Central Administration database The configuration database and the Central Administration content database contain a description of the state of the Microsoft SharePoint Server farm, including client names. Consequently, only a restore to the original location is supported. To ensure data consistency, these databases must be restored together. Note: In case of a disaster recovery, the Data Protector Microsoft SharePoint Server integration agent automatically disconnects all Microsoft SharePoint Server clients, restores the databases and reconnects the farm clients to return the farm in a working condition. After the configuration database is restored, some of the Microsoft SharePoint Windows services on individual Microsoft SharePoint Server clients remain disabled. You need to restart these services manually from a local client services console or by restoring an appropriate component; you are notified with a warning message. Microsoft SharePoint administration, timer and tracing services are started automatically. l Single sign-on database This section is applicable only to the Microsoft Office SharePoint Server 2007. The Data Protector Microsoft SharePoint Server integration supports a restore of SSO database only. An associated encryption key cannot be backed up by the Data Protector Microsoft SharePoint Server integration agent and consequently cannot be restored. You are notified with a warning message that the encryption key must be restored manually on a specified Microsoft SharePoint Server client. The Data Protector cannot disable or track a status of the re-encryption. Ensure that the SSO re- encryption is not running during the restore. For details, on how to restore the encryption key, see the Microsoft SharePoint Server documentation. Note: A restore to a new location is supported. Integration Guide Chapter 5: Data Protector Microsoft SharePoint Server 2007/2010/2013 integration HPE Data Protector (9.07) Page 191 of 803
  • 192.
    Before you begin lEnsure that the Microsoft SharePoint Server and the Microsoft SQL Server instances are online and that the Microsoft SharePoint Server services run under the Microsoft SharePoint Server farm administrator account. l If you plan to restore Microsoft SQL Server databases to another location: l Ensure that the destination Microsoft SQL Server system is part of the Microsoft SharePoint Server environment and has the MS SQL Integration component installed. l Ensure that the destination Microsoft SQL Server instance exists, and is online. l If you use the encryption key for the single sign-on service, note that the single sign-on database cannot be restored without the original encryption key. Restoring using the Data Protector GUI 1. In the Context List, click Restore. 2. In the Scoping Pane, expand Restore Objects, MS SharePoint Server 2007/2010/2013, select the Microsoft SharePoint Server client that served as an entry point to the Microsoft SharePoint Server farm during backup, and then click MS SharePoint Server 2007/2010/2013 [Microsoft SharePoint Server 2007/2010/2013]. 3. In the Source page, select which Microsoft SharePoint Server objects to restore. You can view the objects by Component or by Server in a specified time interval. The From field must always be a FULL session of the source, while the To field can be a FULL / DIFF / INCR session of the source. Selecting Microsoft SharePoint Server objects for restore (View by Component) Integration Guide Chapter 5: Data Protector Microsoft SharePoint Server 2007/2010/2013 integration HPE Data Protector (9.07) Page 192 of 803
  • 193.
    Selecting Microsoft SharePointServer objects for restore (View by Server) 4. You can specify the restore destinations for each Microsoft SharePoint Server object separately: right-click an object and click Properties. A Properties dialog box is displayed. Note: l The menu is available only if Component is selected in the View by drop-down list in the source page. The Properties dialog box of each component is pre-filled with the original data (names, locations, URLs). l Applicable only if Overwrite existing is not selected. If Overwrite existing option is selected, the components are restored to the original location and with the same settings as when they were backed up. For details, see "Restore options" on page 200. You can restore a Web application's settings under a different name or to a different URL. See "Specifying the restore destination for a Web application's settings" on the next page. Integration Guide Chapter 5: Data Protector Microsoft SharePoint Server 2007/2010/2013 integration HPE Data Protector (9.07) Page 193 of 803
  • 194.
    Specifying the restoredestination for a Web application's settings You can restore a content database to a different Microsoft SQL Server client, to a different Microsoft SQL Server instance, under a different name, or to a different directory. See "Specifying the restore destination for a Web application's content database" on the next page. Integration Guide Chapter 5: Data Protector Microsoft SharePoint Server 2007/2010/2013 integration HPE Data Protector (9.07) Page 194 of 803
  • 195.
    Specifying the restoredestination for a Web application's content database Integration Guide Chapter 5: Data Protector Microsoft SharePoint Server 2007/2010/2013 integration HPE Data Protector (9.07) Page 195 of 803
  • 196.
    Specifying the restoredestination for an SSO database Integration Guide Chapter 5: Data Protector Microsoft SharePoint Server 2007/2010/2013 integration HPE Data Protector (9.07) Page 196 of 803
  • 197.
    Specifying the restoredestination for an SSP database You can restore SSP sites under a different name, to a different Web application URL, or to a different My sites web application URL. See "Specifying the restore destination for an SSP" on the next page. Integration Guide Chapter 5: Data Protector Microsoft SharePoint Server 2007/2010/2013 integration HPE Data Protector (9.07) Page 197 of 803
  • 198.
    Specifying the restoredestination for an SSP You can restore SSP index files to a different client or directory. See "Specifying the restore destination for an SSP index files" on the next page. Integration Guide Chapter 5: Data Protector Microsoft SharePoint Server 2007/2010/2013 integration HPE Data Protector (9.07) Page 198 of 803
  • 199.
    Specifying the restoredestination for an SSP index files 5. In the Options page, select the Microsoft SharePoint Server specific restore options. You must specify the Farm administrator user name and Farm administrator user group options to perform a restore session under the Microsoft SharePoint Server farm administrator Windows domain user account. Integration Guide Chapter 5: Data Protector Microsoft SharePoint Server 2007/2010/2013 integration HPE Data Protector (9.07) Page 199 of 803
  • 200.
    Restore options Note: Whenrestoring the configuration database in the Microsoft SharePoint Server 2010 environment, the Data Protector Microsoft SharePoint Server integration agent automatically uses the predefined credentials, User *PASSPHRASE* and Group *MSSPS*, saved in the Windows Registry. 6. In the Devices page, select the devices to use for the restore. For more information on how to select devices for a restore, see the HPE Data Protector Help index: “restore, selecting devices for”. 7. Click Restore. 8. In the Start Restore Session dialog box, click Next. 9. Specify Report level and Network load. Note: Select Display statistical information to view the restore profile messages in the session output. 10. Click Finish to start the restore. The statistics of the restore session, along with the message Session completed successfully is displayed at the end of the session output. Restore options General restore options Option in the GUI / CLI Description Restore client / Specifies the client on which the Data Protector Microsoft Integration Guide Chapter 5: Data Protector Microsoft SharePoint Server 2007/2010/2013 integration HPE Data Protector (9.07) Page 200 of 803
  • 201.
    Option in theGUI / CLI Description -destination SharePoint Server integration agent should be started. It also specifies to which farm the components are restored. The drop- down list contains all clients with the Data Protector Microsoft SharePoint Server integration agent installed. Application database Shows the Microsoft SharePoint Server configuration database name of the farm to which the selected client belongs. User name/User group / -user Specifies the Windows domain user under which the Data Protector Microsoft SharePoint Server integration agent should run. This user must be a farm administrator. Overwrite existing / -replace Overwrites all the existing redirection options specified for the selected components. A restore to the original location is performed. Web application options Option in the GUI / CLI Description Web application / -webapplication Shows the original Web application name. Web application name / -as Specifies the name under which the Web application should be restored. URL / -url Specifies the URL to which the Web application should be restored. Force restore over existing web application / -replace Overwrites the existing Web application residing at the target URL. Username / -poolusername Password / -poolpassword Specifies the Windows domain application pool user account under which the application pool should run. Note that each Web application has its own application pool. Web application – content database options Integration Guide Chapter 5: Data Protector Microsoft SharePoint Server 2007/2010/2013 integration HPE Data Protector (9.07) Page 201 of 803
  • 202.
    Option in theGUI / CLI Description Database / -db Enables you to specify different options for different databases. The drop-down list contains the Web application databases that were backed up in the selected interval. Client / -tohost Specifies the Microsoft SQL Server client to which the database should be restored. The drop-down list contains the clients that have the MS SQL Integration component installed. Instance / -newinstance Specifies the Microsoft SQL Server instance to which the database should be restored. All created instances on the target client are listed. Database name / -as Specifies the name under which the database should be restored. Path / -todir Specifies the path to the directory to which the database files should be restored. Force restore over existing database / -replace Overwrites the existing database residing at the target Microsoft SQL Server instance. If a database with the same name as the one you are restoring already exists and has a different internal structure, Microsoft SQL Server does not let you rewrite the database unless you select this option. Unlink original Content Database / -unlink Removes the original content database from the farm. Available only when at least one of the original values of the restore redirection options is changed. Windows or SQL authentication / -sqllogin Specifies the authentication type which should be used to connect to the database. Login and Password / -sqlpassword Available only with the SQL authentication type selected. Specifies the Windows domain user account or the Microsoft SQL Server user account. SSP site options Option in the GUI / CLI Description SSP / -ssp Shows the original Shared Services Provider (Microsoft Office SharePoint Server 2007 only) name. Integration Guide Chapter 5: Data Protector Microsoft SharePoint Server 2007/2010/2013 integration HPE Data Protector (9.07) Page 202 of 803
  • 203.
    Option in theGUI / CLI Description SSP name / -as Specifies the name under which the Shared Services Provider should be restored. Web application URL / -url Specifies the URL of the Web application that should host the SSP administration webpage. My sites web application URL / -mysiteurl Specifies the URL of the Web application that should host personal sites and profiles. Login / -ssplogin Specifies the Windows domain user account under which the SSP timer job and web services should run. Password / -ssppassword Specifies a password for the login credential. SSP - index files options Option in the GUI / CLI Description Client / -tohost Specifies the Microsoft SharePoint Server 2007 client to which the index files of the selected SSP should be restored. The drop- down list contains all clients with the Data Protector MS SharePoint Server 2007/2010/2013 Integration installed. Location / -todir Specifies the path to the directory to which the SSP index files should be restored. SSP - content database options Option in the GUI / CLI Description Database / -db See the description in "Web application – content database options" on page 201. Client / -tohost Instance / -newinstance Integration Guide Chapter 5: Data Protector Microsoft SharePoint Server 2007/2010/2013 integration HPE Data Protector (9.07) Page 203 of 803
  • 204.
    Option in theGUI / CLI Description Database name / -as Path / -todir Force restore over existing database / -replace Windows or SQL Server authentication / -sqllogin Login and Password / -sqlpassword SSO database options Option in the GUI / CLI Description Database / -db See the description in "Web application – content database options" on page 201. Client / -tohost Instance / -newinstance Database name / -as Path / -todir Force restore over existing database / -replace Integration Guide Chapter 5: Data Protector Microsoft SharePoint Server 2007/2010/2013 integration HPE Data Protector (9.07) Page 204 of 803
  • 205.
    Option in theGUI / CLI Description Windows or SQL Server authentication / -sqllogin Login and Password / -sqlpassword Restoring using the Data Protector CLI 1. Log in to the Cell Manager or to any client with the Data Protector User Interface component installed under a user account that has been added to the Data Protector admin or operator user group. 2. Execute: omnir -mssharepoint -barhost HostName [-destination RestoreClientName] -user User:Group [-session BackupID] [-replace] [-byserver ServerName [-byserver ServerName...]] -farmname FarmName [Component [Component...]] [GENERAL_OPTIONS] Component -configdb | -webapplication WebApplicationName [WEB_APPLICATION_OPTIONS] [ContentDatabase [ContentDatabase...]] | -ssp SSPName [SSP_OPTIONS] [-index [INDEX_OPTIONS]] [Database [Database...]] [-webapp WebApplicationName [WEB_APPLICATION_OPTIONS] [ContentDatabase [ContentDatabase...]]] | -wsssearch [Database] | -ssodb [DB_OPTIONS] ContentDatabase -db DBName -host DBHostName [-unlink] [DB_OPTIONS] Database -db DBName -host DBHostName [DB_OPTIONS] Integration Guide Chapter 5: Data Protector Microsoft SharePoint Server 2007/2010/2013 integration HPE Data Protector (9.07) Page 205 of 803
  • 206.
    WEB_APPLICATION_OPTIONS -as WebApplicationName -url WebApplicationURL -poolusernameUsername [-poolpassword Password] -replace DB_OPTIONS -sqllogin Username [-sqlpassword Password] -instance SourceInstanceName -as NewDBName -tohost DBHostName -newinstance DestinationInstanceName -todir NewDirectoryName -replace SSP_OPTIONS -ssplogin Username [-ssppassword Password] -as SSPName -mysiteurl MySiteWebAppURL INDEX_OPTIONS -tohost IndexServerHostName -todir NewDirectoryName For a brief description of the options, see "Restore options" on page 200. For details, see the omnir man page or the HPE Data Protector Command Line Interface Reference. Note: A backup ID is a point in time. All objects (backup data) created in a backup session have the same backup ID, which is the same as the session ID of the backup session. Mirrored objects and objects created in an object copy session have the same backup ID as objects created in the original backup session. Suppose the media set created in the original backup session no longer exists, but the media set created in an object copy session still exists. To restore the objects, you must specify the session ID of the original backup session (that is, the backup ID) and not the session ID of the object copy session. The omnir syntax does not let you specify from which object copy to restore if several copies of the same object exist. This is only possible using the Data Protector GUI by setting the media allocation priority list. Example To restore a Web application content database from the latest session to another location, changing its name, a Microsoft SQL Server system, instance, and a data file path, execute: omnir –mssharepoint –barhost wfe1.domain.com –webapplication "SharePoint - 2224" – db "WSS_Content_2224" –as "WSS_new_DB" –tohost mosssql2.domain.com –newinstance moss1 –todir "f:program filesSQLdata" Integration Guide Chapter 5: Data Protector Microsoft SharePoint Server 2007/2010/2013 integration HPE Data Protector (9.07) Page 206 of 803
  • 207.
    Disaster recovery Disaster recoveryis a very complex process, involving different products from different vendors. Check the operating system and Microsoft SharePoint Server instructions on how to prepare for it. The following steps briefly describe the disaster recovery process: 1. Reinstall the operating system, the Microsoft SharePoint Server environment and Microsoft SQL Server. Ensure that the configuration matches the original. 2. Install Data Protector in the newly configured environment. 3. Restore Microsoft SQL Server configuration, restoring the master database(s). For details, see the disaster recovery subsection of the restore section in the Microsoft SQL Server chapter of this guide. 4. Restore Microsoft SharePoint Server databases from a Data Protector Microsoft SharePoint Server integration backup as described in this chapter (at least the Configuration database and Central administration webpage content database). 5. Restore the IIS from a Data Protector filesystem backup (Windows CONFIGURATION – IIS database). For details of how to restore from a filesystem backup, see the HPE Data Protector Help. 6. Restore the customizations from a Data Protector filesystem backup (or re-deploy manual solutions). Monitoring sessions You can monitor currently running sessions in the Data Protector GUI. When you run a backup or restore session, a monitor window shows the progress of the session. Closing the GUI does not affect the session. You can also monitor sessions from any Data Protector client with the User Interface component installed, using the Monitor context. To monitor a session, see the HPE Data Protector Help index: “viewing currently running sessions”. Troubleshooting This section lists general checks and verifications, plus problems you might encounter when using the Data Protector Microsoft SharePoint Server integration. For general Data Protector troubleshooting information, see the HPE Data Protector Troubleshooting Guide. Before you begin l Ensure that the latest official Data Protector patches are installed. On how to verify this, see the HPE Data Protector Help index: “patches”. Integration Guide Chapter 5: Data Protector Microsoft SharePoint Server 2007/2010/2013 integration HPE Data Protector (9.07) Page 207 of 803
  • 208.
    l See theHPE Data Protector Product Announcements, Software Notes, and References for general Data Protector limitations, as well as recognized issues and workarounds. l See http://support.openview.hp.com/selfsolve/manuals for an up-to-date list of supported versions, platforms, and other information. Checks and verifications If your configuration, backup, or restore failed: l On the client system, examine system errors reported in the debug.log file located in the default Data Protector log files directory. l Check if you can do a filesystem backup and restore on the problematic client. For information, see the HPE Data Protector Help. l Check if your environment is set up correctly. To list the available systems and services, you can execute the sharepoint_bar.exe -farmtree command, which will list all servers that have persistent data that can be backed up. Unsupported services (FAST search, front-end Web Server system, and so on) are not listed. Additionally, if your configuration or backup failed: l Ensure that the Microsoft SharePoint Server and Microsoft SQL Server instances are online. Problems Problem Crawl status error occurs after the restore of the configuration database in the Microsoft SharePoint Server 2010/2013 environment The following message displays: 503 Service unavailable. This happens because by disconnecting all Microsoft SharePoint Server clients before the restore of the configuration database, Search Service Application application pools are deleted from the IIS (Internet Information Services Virtual Directories / IIS database). Action Go to the Manage Service Applications in the Central Administration page and assign new application pools (the application pool for the Search Admin Web Service and the application pool for the Search Query and the Site Settings Web Service) to the Search Service Application. Problem Restore of the Shared Services Provider (SSP) fails with Session Manager aborting the session During the restore of multiple SSPs, the Restore Session Manager aborts the session after 10 minutes. The deletion of the SSPs can take longer than the Session Manager waits (default is 10 minutes) for the connection with clients. Integration Guide Chapter 5: Data Protector Microsoft SharePoint Server 2007/2010/2013 integration HPE Data Protector (9.07) Page 208 of 803
  • 209.
    Action Set the globaloption SmWaitForFirstRestoreClient to the appropriate value or upgrade the resources of the farm clients. Problem Backup fails with “MS SQL integration not installed” message When Microsoft SQL Server systems are configured with alias names and Microsoft SharePoint Server configuration uses the SQL Server system alias names, a backup session fails with an error similar to the following: [Critical] From: OB2BAR_SHAREPOINT@Domain Database Time: Date Time 'MS SQL' integration not installed on ''. Action 1. Make sure that the Microsoft SQL Server Management Objects (SMO) is installed on each Microsoft SharePoint Server system. 2. Install the Data Protector Microsoft SharePoint Server integration DPWIN_00574 or later patch on each Microsoft SharePoint Server system. Problem Backup fails with “Required privilege not held by the client” message A backup session fails with an error similar to the following: [70:24] A system error occurred when starting the target script or an agent module. The system error code reported is 1314 and the message resolves to '[1314] A required privilege is not held by the client.'. Action 1. Go to: Control Panel > Administrative Tools > Local Security Policy 2. Expand Local Policies and select User Rights Assignment. 3. The Windows domain user under which the Data Protector Inet service starts the backup (that is, the farm administrator) must be granted the Replace a process level token user right. Integration Guide Chapter 5: Data Protector Microsoft SharePoint Server 2007/2010/2013 integration HPE Data Protector (9.07) Page 209 of 803
  • 210.
    Page 210 of803HPE Data Protector (9.07) Integration Guide Chapter 5: Data Protector Microsoft SharePoint Server 2007/2010/2013 integration
  • 211.
    Chapter 6: DataProtector Microsoft SharePoint Server Server VSS based solution Introduction This chapter explains how to configure and use the Data Protector Microsoft SharePoint Server VSS based solution (VSS based solution). In reality, the solution is based on the Data Protector Microsoft Volume Shadow Copy Service integration (VSS integration). For details on the VSS integration, see the HPE Data Protector Integration Guide for Microsoft Volume Shadow Copy Service. The chapter describes concepts and methods you need to understand to back up and restore Microsoft Office SharePoint Server 2007, Microsoft SharePoint Server 2010, and Microsoft SharePoint Server 2013 data that is stored in Microsoft SQL Server databases. For example: l The configuration database (SharePoint_Config) l Content databases (SharePoint_AdminContent_Label, WSS_Content_Label,...) l Shared Services Provider databases (SSP_DB) (Microsoft Office SharePoint Server 2007) l SharePoint Service Applications databases (SSA_DB) (Microsoft SharePoint Server 2010/2013) l Search databases (SSP_Search_DB) l The Single Sign-On database (SSO) In addition, you can also back up and restore Microsoft SharePoint Server search index files. From now on, both Microsoft SharePoint Server versions are called Microsoft SharePoint Server, unless the differences are pointed out. Backup Microsoft SharePoint Server data that is stored in Microsoft SQL Server databases is backed up using one of the following Microsoft SQL Server VSS writers: l MSDE writer (for Microsoft SQL Server 2000 databases) l SqlServerWriter (for Microsoft SQL Server 2005/2008 databases) Microsoft Office SharePoint Server 2007 search index files are backed up using the following VSS writers: l OSearch VSS writer l SPSearch VSS writer Microsoft SharePoint Server 2010 search index files are backed up using the following VSS writers: l OSearch14 VSS writer l SPSearch4 VSS writer Microsoft SharePoint Server 2013 search index files are backed up using following VSS writers: l OSearch15 VSS writer HPE Data Protector (9.07) Page 211 of 803
  • 212.
    Microsoft FAST SearchServer 2010 search index files are backed up: l using the Data Protector Disk Agent (standard filesystem backup with VSS enabled) You can create and run backup specifications using the Data Protector PowerShell command which is described in "Backup" on page 215. Limitations l The only supported way to start backup sessions is using the Data Protector PowerShell command. Starting the backup sessions using the Data Protector GUI or CLI is not supported. l Microsoft SharePoint Server 2010: With VSS based solution, the FAST Search index files can also be backed up incrementally when using the Data Protector Disk Agent. For all other Microsoft SharePoint Server data only Full backup type is supported. Restore Restore can be started using the Data Protector GUI or CLI as described in "Restore" on page 229. Installation and configuration Licensing The Data Protector VSS based solution requires one online-extension license per each Microsoft SharePoint Server client participating in the backup and restore process. This means one online- extension license for each system on which the Data Protector MS Volume Shadow Copy Integration component is installed. Installing the integration For details on how to install a Data Protector cell, see the HPE Data Protector Installation Guide. To be able to back up Microsoft SharePoint Server objects, install the following installation packages and Data Protector components: l Service Pack 2 (Windows SharePoint Services 3.0 and Microsoft Office SharePoint Server 2007) l Windows PowerShell 2.0 or later and the Data Protector User Interface component on the Microsoft SharePoint Server system on which you plan to execute the Data Protector commands and on which you install the Data Protector MS Volume Shadow Copy Integration component. See the next bullet. If not already available on your Windows system, you can download Windows PowerShell from http://www.microsoft.com/windowsserver2003/technologies/management/powershell/ default.mspx. l The Data Protector MS Volume Shadow Copy Integration component on the Microsoft SQL Server system and the Microsoft SharePoint Server systems that have at least one of the following services enabled: Integration Guide Chapter 6: Data Protector Microsoft SharePoint Server Server VSS based solution HPE Data Protector (9.07) Page 212 of 803
  • 213.
    Microsoft Office SharePointServer 2007: l Windows SharePoint Services Database l Windows SharePoint Services Help Search l Office SharePoint Server Search Microsoft SharePoint Server 2010/2013: l SharePoint Foundation Database l SharePoint Foundation Help Search (Microsoft SharePoint Server 2010 only) l SharePoint Server Search l The Data Protector Disk Agent component on each Microsoft FAST Search Server 2010 system for SharePoint (Microsoft SharePoint Server 2010) Ensure that the Volume Shadow Copy service is started on all these clients. Installing a medium farm (example) Integration Guide Chapter 6: Data Protector Microsoft SharePoint Server Server VSS based solution HPE Data Protector (9.07) Page 213 of 803
  • 214.
    In "Installing amedium farm (example)" on the previous page, the Data Protector components that you need to install are colored blue. Configuring the integration For details on how to configure the Data Protector VSS integration, see the HPE Data Protector Integration Guide for Microsoft Volume Shadow Copy Service. Configuring user accounts Create or identify a Windows domain user account that has Windows administrative rights on the Microsoft SharePoint Server system on which you plan to execute the Data Protector commands. This user must also be granted Microsoft SharePoint Server administrative rights and must be added to the Data Protector admin user group. Integration Guide Chapter 6: Data Protector Microsoft SharePoint Server Server VSS based solution HPE Data Protector (9.07) Page 214 of 803
  • 215.
    Backup To back upMicrosoft SharePoint Server data, create backup specifications and start backup sessions using the Data Protector PowerShell command SharePoint_VSS_backup.ps1. Prerequisites l The Windows Remote Management service (which is used for starting and stopping Windows services remotely, and suspending and resuming FAST for Microsoft SharePoint Server 2010) must be configured on all systems. To configure and analyze the WinRM service, execute the winrm quickconfig command. For more information, see the Windows Remote Management service documentation. l In the case of Microsoft SharePoint Server 2010/2013 which uses Microsoft SQL Server 2008/2012 for storing data, and Remote BLOB Storage (RBS) is used with the FILESTREAM provider, ensure that FILESTREAM access level is set to Full access enabled or Transact-SQL access enabled. For details of how to configure RBS and FILESTREAM, see the Microsoft SQL Server 2008 documentation. Limitations l The only supported way to start backup sessions is using the Data Protector PowerShell command. Starting the backup sessions using the Data Protector GUI or CLI is not supported. l Microsoft SharePoint Server 2010: With VSS based solution, the FAST Search index files can also be backed up incrementally when using the Data Protector Disk Agent. For all other Microsoft SharePoint Server data only Full backup type is supported. Recommendations l Use the Data Protector PowerShell command to create backup specifications and not the Data Protector GUI. l Use the Data Protector GUI to modify backup specifications (for example, to add backup devices). l Use the simple mode for the SQL Server databases. In case you want to use the full mode anyway, ensure that you truncate the transaction logs. Otherwise, you may run out of disk space. l Whenever you change the farm configuration, perform a new backup. l In case you want to back up the Single Sign-On database, do not forget to back up the encryption key as described in: http://technet.microsoft.com/en-us/library/cc262932.aspx#Section32. Otherwise, you will not be able to restore the database. Integration Guide Chapter 6: Data Protector Microsoft SharePoint Server Server VSS based solution HPE Data Protector (9.07) Page 215 of 803
  • 216.
    How the commandworks When you execute the Data Protector PowerShell command SharePoint_VSS_backup.ps1, Data Protector first queries for information about the Microsoft SharePoint Server environment. Then it creates backup specifications. The newly created backup specifications are named SharePoint_VSS_backup_ClientName and have the same backup device specified for use (the one that you specified at command runtime). Once the backup specifications are created, the command starts backup sessions (one session for each backup specification). Microsoft Office SharePoint Server 2007 In a Microsoft Office SharePoint Server 2007 environment, the command creates a separate backup specification for each Microsoft Office SharePoint Server 2007 system that has at least one of the following services enabled: l Windows SharePoint Services Database l Windows SharePoint Services Help Search l Office SharePoint Server Search For a system with the Windows SharePoint Services Database service enabled, the command creates a backup specification that has the SqlServerWriter (Microsoft SQL Server 2005/2008) or MSDE writer (Microsoft SQL Server 2000) object selected ("Selection of Microsoft Office SharePoint Server 2007 databases" below). Selection of Microsoft Office SharePoint Server 2007 databases Integration Guide Chapter 6: Data Protector Microsoft SharePoint Server Server VSS based solution HPE Data Protector (9.07) Page 216 of 803
  • 217.
    For a systemwith the Windows SharePoint Services Help Search and Office SharePoint Server Search services enabled, the command creates a backup specification that has the SPSearch VSS Writer and OSearch VSS Writer objects selected ("Selecting Microsoft Office SharePoint Server 2007 search index files" below). Selecting Microsoft Office SharePoint Server 2007 search index files Microsoft SharePoint Server 2010 In a Microsoft SharePoint Server 2010 environment, the command creates a separate backup specification for each Microsoft SharePoint Server system that has at least one of the following services enabled: l SharePoint Foundation Database l SharePoint Foundation Help Search l SharePoint Server Search 14 l FAST Search Server 2010 for SharePoint (FAST Search) For a system with the SharePoint Foundation Database service enabled, the command creates a backup specification that has the SqlServerWriter (Microsoft SQL Server 2005/2008) object selected. For a system with the SharePoint Foundation Help Search and SharePoint Server Search services enabled, the command creates a backup specification that has the SPSearch4 VSS Writer and OSearch14 VSS Writer objects selected. For a system with the FAST Search Server 2010 service enabled, the command creates a filesystem backup specification that has the FASTSearch home folder selected, excluding bin and lib folders which contain FAST executables. Integration Guide Chapter 6: Data Protector Microsoft SharePoint Server Server VSS based solution HPE Data Protector (9.07) Page 217 of 803
  • 218.
    Microsoft SharePoint Server2013 In a Microsoft SharePoint Server 2013 environment, the command creates a separate backup specification for each Microsoft SharePoint Server system that has at least one of the following services enabled: l SharePoint Foundation Database l SharePoint Server Search 15 For a system with the SharePoint Foundation Database service enabled, the command creates a backup specification that has the SqlServerWriter (Microsoft SQL Server 2008/2012) object selected. For a system with the SharePoint Server Search services enabled, the command creates a backup specification that has the OSearch15 VSS Writer objects selected. Considerations l Microsoft Office SharePoint Server 2007: If the Office SharePoint Server Search service is enabled on two separate Microsoft SharePoint Server systems so that one is assigned the Query and the other the Indexing role, the command creates a backup specification only for the system with the Indexing role. It is not created for the one with the Query role. To restore index files on the Query system, copy the files from the Indexing system to the Query system after the restore. For details, see the section "Restoring index files on the Query system" on page 235”. l The command options enable you to split the process into two parts: first you create the backup specifications and then you start backup sessions. In this way, you can manually modify the newly- created backup specifications in the Data Protector GUI before the backup is actually started. l If Microsoft SQL Server instances are used not only by Microsoft SharePoint Server but also by other database applications, modify the backup specifications so that only the databases that belong to Microsoft SharePoint Server are selected for backup. See the section "Modifying backup specifications" on page 224. l If you have Microsoft SQL Server database mirroring enabled, a failover can occur and so a different Microsoft SQL Server system becomes active. Since the command creates backup specifications only for the currently active Microsoft SQL Server systems, it is advisable to update (recreate) the backup specifications before the backup is started. The command syntax SharePoint_VSS_backup.ps1 –help |-version SharePoint_VSS_backup.ps1 –createonly CreateOptions SharePoint_VSS_backup.ps1 –backuponly BackupOptions SharePoint_VSS_backup.ps1 –resumefarm [-preview] | -resumecert CreateOptions -device DevName [-overwrite] [-prefix PrefixName] Integration Guide Chapter 6: Data Protector Microsoft SharePoint Server Server VSS based solution HPE Data Protector (9.07) Page 218 of 803
  • 219.
    [-excludeindex] BackupOptions [-outfile PathToFile] [-prefix PrefixName] [-preview] [-reduce] [-mode{full | incremental | incremental1 ... | incremental9}] [-timeout Timeout] l The command must be executed from the Data_Protector_homebin directory on the front-end Web Server system. Ensure that you are logged in under a user account that is configured as described in "Configuring user accounts" on page 214 and that you open the command prompt with administrative rights. l Do not close the PowerShell console while the backup session is in progress. If you close the console during the backup, some actions are not performed: the backup sessions started do finish, but the farm does not resume the original state. To resume the farm, first execute the command with the –resumefarm option and then unquiesce the farm manually using the Microsoft SharePoint Server Central Administration or stsadm. Option description -help Displays the SharePoint_VSS_ backup.ps1 command usage. -version Displays the SharePoint_VSS_ backup.ps1 version. –createonly If this option is specified, Data Protector only creates backup specifications. Backup is not started. –backuponly If this option is specified, Data Protector only starts backup sessions using the existing backup specifications. The -device option is not required. -deviceDevName Specifies which Data Protector device to use for backup. You can specify only one device. If only one device is used to back up a multi-system farm, the corresponding backup sessions cannot run in parallel. This prolongs the time during which the farm is in read-only mode. Specifically, the farm is in read-only mode from the moment when the backup sessions are started up until all VSS snapshots are Integration Guide Chapter 6: Data Protector Microsoft SharePoint Server Server VSS based solution HPE Data Protector (9.07) Page 219 of 803
  • 220.
    created. To enable backupsessions to run in parallel, select different or additional devices in each backup specification before the backup is started. See the section "Modifying backup specifications" on page 224. –overwrite By default, Data Protector does not create backup specifications if they already exist. If this option is specified, Data Protector overwrites the existing backup specifications with the newly- created ones. Not applicable if – backuponly is specified. -prefixPrefixName With this option specified, the backup specifications are created under a different name: SharePoint_VSS_ backup_PrefixName_ClientName. In case of backup, this option specifies which backup specifications to use: those which name contains PrefixName. Non-ASCII characters in PrefixName are not supported. -outfilePathToFile If this option is specified, backup specification names, errors, sessions outputs, and omnir restore commands are written to the specified file. -preview If this option is specified, Data Protector displays information about the Microsoft SharePoint Server environment and describes the related actions without actually performing them. -reduce Microsoft SharePoint Server 2010: If this option is specified, the command excludes mirrored query components from backup to reduce the backup size. Microsoft SharePoint Server 2013: If this option is selected, the command selects primary index replicas of each index partition to reduce the backup size. Integration Guide Chapter 6: Data Protector Microsoft SharePoint Server Server VSS based solution HPE Data Protector (9.07) Page 220 of 803
  • 221.
    -excludeindex Applicable onlyto a Data Protector standard filesystem backup of the FAST Search index files (Microsoft SharePoint Server 2010/2013). If this option is specified, Data Protector excludes data_index folder contained in the FASTSearch home folder from backup specification. This way, the backup is faster, but the restore is more time consuming. The option enables balancing between a backup size and a time to recovery. -mode { full | incremental |incremental1... |incremental9} Applicable only to a Data Protector standard filesystem backup of the FAST Search index files (Microsoft SharePoint Server 2010/2013). With this option specified, either a Full or Incremental or leveled incremental backup can be started. By default, the Full backup is performed. When the incremental option is specified and the Full backup does not exist, the option is ignored and the Full filesystem backup of the FAST Search index files is started. -resumecert Applicable only to Microsoft FAST Search Server 2010/2013. If this option is specified, the FAST Search certificates for the content and the query connectors are reinstalled. The SharePoint_VSS_backup.ps1 – resumecert command must be started on the Microsoft SharePoint Server system where the SharePoint Server Search 14 service is enabled. -resumefarm To be used after restore. This option returns the farm to a working state by resuming all background activities and crawling, unlocking sites, and starting Microsoft SharePoint Server services. The command with the -resumefarm option specified uses the WMI (Windows Management Instrumentation) to remotely start any stopped SharePoint services. To Integration Guide Chapter 6: Data Protector Microsoft SharePoint Server Server VSS based solution HPE Data Protector (9.07) Page 221 of 803
  • 222.
    ensure its properoperation, an exception must be added to the Windows Default Firewall for Remote administration, which adds the WMI ports, or for the WMI directly. For details, see: http://support.microsoft.com/kb/154596 . -timeoutTimeout This option sets the timeout in minutes after which the crawl of the FAST Search index files is aborted and the farm is resumed. If not specified, the default timeout is 15 minutes. Starting Windows PowerShell 1. Log in to the Microsoft SharePoint Server system where Windows PowerShell and User Interface component are installed, under a user account that is configured as described in "Configuring user accounts" on page 214. 2. Open the Windows PowerShell CLI. For example: Start > Programs > Accessories > Windows PowerShell > Windows PowerShell 3. In case you have Windows User Account Control (UAC) enabled, ensure that you open the CLI with administrative rights. Otherwise, you will not be able to run the Data Protector PowerShell command. 4. Ensure that the Windows PowerShell execution policy is set to RemoteSigned or Unrestricted. "Displaying the Data Protector PowerShell command syntax" on the next page shows how the Windows PowerShell execution policy is set to Unrestricted and how the Data Protector PowerShell command syntax is displayed. Integration Guide Chapter 6: Data Protector Microsoft SharePoint Server Server VSS based solution HPE Data Protector (9.07) Page 222 of 803
  • 223.
    Displaying the DataProtector PowerShell command syntax Creating backup specifications (examples) 1. To create backup specifications in which the backup device filelib_writer1 is specified for use, execute: SharePoint_VSS_backup.ps1 –createonly –device filelib_writer1 Integration Guide Chapter 6: Data Protector Microsoft SharePoint Server Server VSS based solution HPE Data Protector (9.07) Page 223 of 803
  • 224.
    2. To createbackup specifications with the label weekly in their names and in which the backup device dev1 is specified for use, execute: SharePoint_VSS_backup.ps1 –createonly –device dev1 –prefix weekly 3. Applicable only to a Data Protector standard filesystem backup of the FAST Search index files (Microsoft SharePoint Server 2010). To create filesystem backup specifications in which the backup device dev1 is specified for use and with the data_index folder, contained in the FASTSearch home folder, excluded from the backup of the FAST Search index files, execute: SharePoint_VSS_backup.ps1 –createonly –device dev1 -excludeindex Modifying backup specifications To modify a backup specification, open the Data Protector GUI. In the Context list, select Backup and, under MS Volume Shadow Copy Writers or under Filesystem (if performing a standard filesystem backup of the FAST Search index files), click the name of the backup specification that you want to modify (see "Selection of Microsoft Office SharePoint Server 2007 databases" on page 216). Source page To modify the Source page of the backup specification (for example, you want to back up individual Microsoft SharePoint Server databases), consider the following: l The configuration database and the Central Administration content database must both be backed up during the same time period which starts with the suspend of the Microsoft SharePoint Server (SharePoint farm) and ends with the resume of the SharePoint farm to ensure data consistency. l Microsoft Office SharePoint Server 2007: The Shared Services Provider database (SSP_DB), Search database (SSP_Search_DB), and the associated search index files must all be backed up during the same time period which starts with the suspend of the Microsoft SharePoint Server (SharePoint farm) and ends with the resume of the SharePoint farm to ensure data consistency. l Microsoft SharePoint Server 2007/2010: The Help Search database and the associated index files must all be backed up during the same time period which starts with the suspend of the Microsoft SharePoint Server (SharePoint farm) and ends with the resume of the SharePoint farm to ensure data consistency. l Microsoft SharePoint Server 2010: The FAST search index files and the FAST Content SSA crawl components must all be backed up during the same time period which starts with the suspend of the Microsoft SharePoint Server (SharePoint farm) and ends with the resume of the SharePoint farm to ensure data consistency. l Microsoft SharePoint Server 2010/2013: The SharePoint Service Applications, Search database (SSA_Search_DB), and the associated search index files must all be backed up during the same time period which starts with the suspend of the Microsoft SharePoint Server (SharePoint farm) and ends with the resume of the SharePoint farm to ensure data consistency. Otherwise, after restore, the Microsoft SharePoint Server data may not be consistent. Integration Guide Chapter 6: Data Protector Microsoft SharePoint Server Server VSS based solution HPE Data Protector (9.07) Page 224 of 803
  • 225.
    Destination page In theDestination page of the backup specification, you can select different or additional devices and set the device and media options. Options page In the Options page of the backup specification, you can modify backup options. For the standard filesystem backup of the FAST search index files leave the Use Shadow Copy option specified to enable the use of the VSS. Starting backup sessions (examples) 1. To preview the actions that are performed when a backup session is started, execute: SharePoint_VSS_backup.ps1 –backuponly –prefix dev –preview The following output is from a Microsoft Office SharePoint Server 2007 environment: [%=[%=[%=[%=[%=[%=[%=[%=[%=[%== Starting MOSS backup command 02/10/2011 03:16:30 [%=[%=[%=[%=[%=[%=[%=[%=[%=[%== -------------------------------- List of hosts and their services -------------------------------- virtual20 Application Server Windows SharePoint Services Help Search Windows SharePoint Services Database Information Management Policy Configuration Service Office SharePoint Server Search Shared Services Timer Office SharePoint Server Search Admin Web Service Excel Calculation Services Single Sign-on Service SSP Job Control Service Portal Service Office SharePoint Server Search Document Conversions Launcher Service Document Conversions Load Balancer Service Windows SharePoint Services Web Application Central Administration Windows SharePoint Services Incoming E-Mail Windows SharePoint Services Administration Windows SharePoint Services Timer VIRTUAL21 Application Server Windows SharePoint Services Help Search Integration Guide Chapter 6: Data Protector Microsoft SharePoint Server Server VSS based solution HPE Data Protector (9.07) Page 225 of 803
  • 226.
    Office SharePoint ServerSearch Shared Services Timer Office SharePoint Server Search Admin Web Service Single Sign-on Service SSP Job Control Service Portal Service Office SharePoint Server Search Windows SharePoint Services Web Application Windows SharePoint Services Administration Windows SharePoint Services Help Search Windows SharePoint Services Timer VIRTUAL23 Application Server Windows SharePoint Services Help Search Office SharePoint Server Search Shared Services Timer Office SharePoint Server Search Admin Web Service Single Sign-on Service SSP Job Control Service Portal Service Office SharePoint Server Search Windows SharePoint Services Web Application Windows SharePoint Services Administration Windows SharePoint Services Help Search Windows SharePoint Services Timer -------------------------------- SQL hosts list virtual20 Index hosts list virtual20 VIRTUAL21 VIRTUAL23 Help search hosts list VIRTUAL21 VIRTUAL23 ------------------- SUSPENDING FARM 02/10/2011 03:16:43 ------------------- Farm SharePoint_Config Service Windows SharePoint Services Help Search on host VIRTUAL21 -> Pausing background activity ... ... background activity paused. Integration Guide Chapter 6: Data Protector Microsoft SharePoint Server Server VSS based solution HPE Data Protector (9.07) Page 226 of 803
  • 227.
    Service Windows SharePointServices Help Search on host VIRTUAL23 -> Pausing background activity ... ... background activity paused. Web applications: Display name: Recovery Web Application Alternate URL: http://virtual20:999 Display name: SharePoint - 123 Alternate URL: http://virtual20:123 Web site URL: http://virtual20:123/ssp/admin Root title: Shared Services Administration: SSP1 -> Setting lock state to readonly Crawled by: , id Crawl status: -> Pausing background activity ... Quiesce status is: Quiesced ------------------- SUSPENDING END 02/10/2011 03:18:28 ------------------- -> Starting backups... Starting backup: omnib -msvssw_list SharePoint_VSS_backup_dev_virtual20 - barmode full Starting backup: omnib -msvssw_list SharePoint_VSS_backup_dev_VIRTUAL21 - barmode full Starting backup: omnib -msvssw_list SharePoint_VSS_backup_dev_VIRTUAL23 - barmode full Waiting while VSS creates Volume Shadow Copies ... Please wait. DO NOT close PowerShell console! After shadow copies are created, the command will resume farm and display Data Protector backup session(s) output(s). SUCCESS: Volume Shadow Copy successfully created. Host : virtual20 SUCCESS: Volume Shadow Copy successfully created. Host : VIRTUAL21 SUCCESS: Volume Shadow Copy successfully created. Host : VIRTUAL23 ------------------- RESUMING FARM 02/10/2011 03:18:28 ------------------- Service Windows SharePoint Services Help Search on host VIRTUAL21 -> Resuming background activity ... Integration Guide Chapter 6: Data Protector Microsoft SharePoint Server Server VSS based solution HPE Data Protector (9.07) Page 227 of 803
  • 228.
    ... background activityresumed Service Windows SharePoint Services Help Search on host VIRTUAL23 -> Resuming background activity ... ... background activity resumed Web site URL: http://virtual20:123/ssp/admin Root title: Shared Services Administration: SSP1 -> Reverting lock for site http://virtual20:123/ssp/admin to none -> Resuming background activity ... ------------------- RESUMING END 02/10/2010 03:19:18 ------------------- [%=[%=[%=[%=[%=[%=[%=[%=[%=[%== MOSS backup command finished 02/10/2011 03:19:18 Running time 00:02:48.3336122 [%=[%=[%=[%=[%=[%=[%=[%=[%=[%== 2. To start backup sessions using the existing backup specifications that have no prefix in their names, execute: SharePoint_VSS_backup.ps1 –backuponly 3. To start backup sessions using the existing backup specifications that have the prefix weekly in their names, execute: SharePoint_VSS_backup.ps1 –backuponly –prefix weekly 4. To start backup sessions using the existing backup specifications that have no prefix in their names and to save the output of the sessions and the associated restore commands to the file c:logsshp.log, execute: SharePoint_VSS_backup.ps1 –backuponly –outfile C:logsshp.log 5. To start incremental filesystem backup sessions of the FAST Search index files (Microsoft SharePoint Server 2010), execute: SharePoint_VSS_backup.ps1 -backuponly -mode incremental Scheduling backup sessions You can schedule backup sessions using the Windows system scheduler. 1. On the front-end Web server system, create a Windows PowerShell scheduled task. Go to: Start > Settings > Control Panel > Scheduled Tasks > Add Scheduled Task 2. Open advanced properties for the task. Integration Guide Chapter 6: Data Protector Microsoft SharePoint Server Server VSS based solution HPE Data Protector (9.07) Page 228 of 803
  • 229.
    Scheduling a backupsession using the Windows scheduler In the Run text box, enter: Windows_PowerShell_home powershell.exe SharePoint_VSS_backup.ps1[Options] For details on Options, see "The command syntax" on page 218. In the Start in text box, enter: Data_Protector_home bin In the Run as text box, enter a Windows domain user account DOMAINUserName that is configured as described in "Configuring user accounts" on page 214. Restore To restore Microsoft SharePoint Server data: l Stop Microsoft SharePoint Server services l Restore the data. l Return the farm to a working state. For details, see the following sections. Integration Guide Chapter 6: Data Protector Microsoft SharePoint Server Server VSS based solution HPE Data Protector (9.07) Page 229 of 803
  • 230.
    Before you begin lStop and disable the following services: l IIS Admin Service (only for Internet Information Services 6.0 on Windows Server 2003, when the whole farm is restored) l Office SharePoint Server Search (Microsoft Office SharePoint Server 2007) l SharePoint Server Search 14 (Microsoft SharePoint Server 2010) l SharePoint Server Search 15 (Microsoft SharePoint Server 2013) In addition, stop the following services: Microsoft Office SharePoint Server 2007: l Windows SharePoint Services Administration l Windows SharePoint Services Search l Windows SharePoint Services Timer Microsoft SharePoint Server 2010: l SharePoint 2010 Administration l SharePoint Foundation Search V4 l SharePoint 2010 Timer l SharePoint 2010 Tracing l FAST Search for SharePoint l FAST Search for SharePoint Monitoring Microsoft SharePoint Server 2013: l SharePoint Administration l SharePoint Search Host Controller l SharePoint Timer Service l SharePoint Tracing Service l Put the Microsoft SQL Server instance offline if you plan to restore one of the following Microsoft SQL Server databases: l master l model Integration Guide Chapter 6: Data Protector Microsoft SharePoint Server Server VSS based solution HPE Data Protector (9.07) Page 230 of 803
  • 231.
    l msdb l adatabase for which Microsoft SQL Server mirroring is enabled Note: l If you use SqlServerWriter, you can restore the model and msdb databases also when the Microsoft SQL Server instance is online. This is one advantage over MSDE writer. l Microsoft SQL Server mirroring : If the original and mirror database reside in separate Microsoft SQL Server instances, put offline both Microsoft SQL Server instances. Restoring data You can restore Microsoft SharePoint Server data using the Data Protector GUI or CLI. Considerations l The configuration database and the Central Administration content database must both be restored using backups from the same point in time (the backups performed in the same period in which the Microsoft SharePoint Server (SharePoint farm) was in suspended mode) to ensure the data consistency. Since the configuration database and the Central Administration content database contain system-specific information, you can restore them only to the original environment or to an environment that has precisely the same configuration, software updates, server names, and number of servers. l Microsoft Office SharePoint Server 2007: The Shared Services Provider database (SSP_DB), Search database (SSP_Search_DB), and the associated search index files must all be restored using backups from the same point in time (the backups performed in the same period in which the Microsoft SharePoint Server (SharePoint farm) was in suspended mode) to ensure data consistency. l Microsoft SharePoint Server 2007/2010: The Help Search database and the associated index files must all be restored using backups from the same point in time (the backups performed in the same period in which the Microsoft SharePoint Server (SharePoint farm) was in suspended mode) to ensure data consistency. l Microsoft SharePoint Server 2010: l Since the FAST configuration database and the FAST Search home folder contain system- specific information, you can restore them only to the original environment or to an environment that has precisely the same configuration, software updates, server names, and number of servers. l The FAST Search index files and the FAST Content SSA crawl components must all be restored using backups from the same point in time (the backups performed in the same period in which the Microsoft SharePoint Server (SharePoint farm) was in suspended mode) to ensure data consistency. l Microsoft SharePoint Server 2010/2013: The SharePoint Service Applications, Search database (SSA_Search_DB) and the associated index files must all be restored using backups from the same point in time (the backups performed in the same period in which the Microsoft SharePoint Server Integration Guide Chapter 6: Data Protector Microsoft SharePoint Server Server VSS based solution HPE Data Protector (9.07) Page 231 of 803
  • 232.
    (SharePoint farm) wasin suspended mode) to ensure data consistency. l The following table shows which VSS restore modes are supported for which writers: VSS supported restore modes and writers Writers VSS restore modes Restore to another client Restore files to temporary location MSDE writer SqlServerWriter No Yes (manual attach needed) OSearch VSS writer OSearch14 VSS writer/OSearch15 VSS writer Yes No SPSearch VSS writer SPSearch4 VSS writer Yes No Prerequisites l Applicable only to a Data Protector filesystem restore of the FAST Search index files (Microsoft SharePoint Server 2010). Before restoring the FAST Search index files, the Overwrite option must remain selected to ensure the data consistency. It is selected by default. Restoring using the Data Protector GUI 1. In the Context List, click Restore. 2. In the Scoping Pane, expand MS Volume Shadow Copy Writers, expand the client which data you want to restore, and then click MS Volume Shadow Copy Writers. If performing a filesystem restore of the FAST Search index files (Microsoft SharePoint Server 2010), expand Filesystem, expand the client which data you want to restore, and then click the filesystem object. 3. In the Source page, select the data that you want to restore. Integration Guide Chapter 6: Data Protector Microsoft SharePoint Server Server VSS based solution HPE Data Protector (9.07) Page 232 of 803
  • 233.
    Selecting Microsoft OfficeSharePoint Server 2007 databases for restore Selecting Microsoft Office SharePoint Server 2007 Search index files for restore 4. In the Options page, specify the restore options. Integration Guide Chapter 6: Data Protector Microsoft SharePoint Server Server VSS based solution HPE Data Protector (9.07) Page 233 of 803
  • 234.
    5. In theDevices page, select devices to use for restore. 6. Click Restore, review your selection, and click Finish. Restoring using the Data Protector CLI You can restore Microsoft SharePoint Server data using the Data Protector omnir command. For details, see the omnir man page or the HPE Data Protector Command Line Interface Reference. If you specified the –outfile option when you ran backup sessions, you can find the necessary omnir commands in the specified file. The following is an example of the omnir command from such a file. omnir -vss -barhost SHP-APP -session 2011/09/25-13 -tree "/SqlServerWriter(SQL Server 2005:SQLWriter)/SHP-APP/master" -session 2011/09/25-13 -tree "/SqlServerWriter(SQL Server2005:SQLWriter)/SHP-APP/model" -session 2011/09/25-13 -tree "/SqlServerWriter(SQL Server 2005:SQLWriter/SHP-APP/msdb" -session 2011/09/25-13 -tree "/SqlServerWriter(SQL Server 2005:SQLWriter)/SHP-APP/ WSS_Content_SSPAdminAccounting" -session 2011/09/25-13 -tree "/SqlServerWriter(SQL Server 2005:SQLWriter)/SHP-APP/SSP_Accounting" -session 2011/09/25-13 -tree "/SqlServerWriter(SQL Server 2005:SQLWriter)/ SHP-APP/SSP_Accounting_Search" Limitations The omnir command syntax should not contain more than 8191 characters. If you have so many –tree objects that the syntax exceeds 8191 characters, split the objects and run two separate sessions. After the restore After the restore: 1. Enable and start the service IIS Admin Service (only for IIS 6 on Windows Server 2003, when the whole farm was restored) 2. Enable the service Office SharePoint Server Search, SharePoint Server Search 14, or SharePoint Server Search 15. 3. Bring the Microsoft SQL Server instances online (if offline). 4. Return the farm to a working state (that is, resume background activities and crawling, unlock sites, and start the Microsoft SharePoint Server services) by executing: SharePoint_VSS_backup.ps1 –resumefarm Note: l The command uses the WMI (Windows Management Instrumentation) to remotely start any stopped SharePoint services. Ensure its proper operation by adding an exception to the Windows Default Firewall for Remote administration, which adds the WMI ports, or Integration Guide Chapter 6: Data Protector Microsoft SharePoint Server Server VSS based solution HPE Data Protector (9.07) Page 234 of 803
  • 235.
    for the WMIdirectly. For details, see: http://support.microsoft.com/kb/154596. l If the FAST Search certificates for the content and query connectors are out of sync, you can reinstall them by executing: SharePoint_VSS_backup.ps1 -resumecert Start the command on the Microsoft SharePoint Server system where the SharePoint Server Search 14 service is enabled. Restoring index files on the Query system This section is applicable for Microsoft Office SharePoint Server 2007 only. The Office SharePoint Server Search service is enabled on two separate Microsoft Office SharePoint Server 2007 systems, so that one is assigned the Indexing and the other the Query role. To copy the newly restored index files from the Indexing system to the Query system, perform the following steps (depending on which Microsoft Office SharePoint Server 2007 and Windows Shared Services service pack you have): Service Pack 1: 1. On the Query system, stop and disable the service Office SharePoint Server Search. 2. Copy the index files from the Indexing to the Query system. By default, index files are located in the C:Program FilesMicrosoft Office Servers12.0DataOffice ServerApplications directory. 3. On the Query system, enable and start the service Office SharePoint Server Search. Service Pack 2: On the Query system, execute: stsadm –o search –reprovisionindex –ssp SSPName for each Shared Services Provider separately. Troubleshooting This section lists general checks and verifications, plus problems you might encounter when using the Data Protector Microsoft SharePoint Server VSS based solution. For Microsoft Volume Shadow Copy troubleshooting information, see the troubleshooting chapter in the HPE Data Protector Integration Guide for Microsoft Volume Shadow Copy Service. For general Data Protector troubleshooting information, see the HPE Data Protector Troubleshooting Guide. Before you begin l Ensure that the latest official Data Protector patches are installed. On how to verify this, see the HPE Data Protector Help index: “patches”. l For general Data Protector limitations, as well as recognized issues and workarounds, see the HPE Integration Guide Chapter 6: Data Protector Microsoft SharePoint Server Server VSS based solution HPE Data Protector (9.07) Page 235 of 803
  • 236.
    Data Protector ProductAnnouncements, Software Notes, and References. l For an up-to-date list of supported versions, platforms, and other information, see http://support.openview.hp.com/selfsolve/manuals. Checks and verifications If your browsing, backup, or restore failed: l Examine system errors reported in the debug.log file. l Check if you can do a filesystem backup and restore on the problematic client. For information, see the HPE Data Protector Help. After restore, you cannot connect to the Central Administration webpage Problem After restore, when you try to connect to the Microsoft SharePoint Central Administration webpage, an error similar to the following is displayed in your web browser: Windows Internet Explorer: Retrieving the COM class factory for component with CLSID (BDEADEE2–C265–11D0–BCED- 00A0C90AB50F) failed due to the following error 800703fa. Mozilla Firefox: An unexpected error has occurred. Action 1. Restart Microsoft SharePoint Server services on all clients in the farm. 2. Open the Internet Information Services (IIS) Manager and restart all application pools. 3. In case an application pool fails to be restarted with the following error: Cannot Restore Application Pool. There was an error while performing this operation. wait for a few seconds and then restart the operation. 4. Delete browsing history in your web browser. 5. Log in to the Central Administration webpage. Backup fails with the error Failed to resume Service Windows SharePoint Services Help Search Problem When you start backup sessions, an error similar to the following is displayed: Service Windows SharePoint Services Help Search on host Integration Guide Chapter 6: Data Protector Microsoft SharePoint Server Server VSS based solution HPE Data Protector (9.07) Page 236 of 803
  • 237.
    MOSS07-INDEX -> Resuming backgroundactivity ... ERROR: Failed to resume Service Windows SharePoint Services Help Search on host MOSS07-INDEX Web site URL: http://moss07-web:2001 Root title: as -> Resuming background activity Action Execute: SharePoint_VSS_backup.ps1–resumefarm After restore, a quiesce operation fails Problem After you have restored the configuration database and executed SharePoint_VSS_backup.ps1– resumefarm, the data in the Microsoft SharePoint Server file system caches on front-end Web Server systems is not consistent with the data in the newly-restored configuration database. When you try to quiesce the farm, the operation fails with the following error: An unhandled exception occurred in the user interface. Exception Information: An update conflict has occurred, and you must re-try this action. The object SessionStateService Parent=SPFarm Name=< farm_config_database_name > is being updated by < domainusername >, in the w3wp process, on machine < servername >. View the tracing log for more information about the conflict. Action Clear the Microsoft Office SharePoint Server file system cache on all server systems in the farm. For details, see: http://support.microsoft.com/kb/939308. After restore, you cannot connect to the FAST Search Server Problem After restore, when you try to connect to the Microsoft FAST Search Server 2010 system for SharePoint, the operation fails. FAST Query SSA search operations display an error similar to the following: The search request was unable to connect to the Search Service. Action Execute: Integration Guide Chapter 6: Data Protector Microsoft SharePoint Server Server VSS based solution HPE Data Protector (9.07) Page 237 of 803
  • 238.
    SharePoint_VSS_backup.ps1 -resumecert Note: TheVSS based solution copies the FAST Search certificate FASTSearchCert.pfx from the FAST Admin Server system to the SharePoint Server system and installs it. Also, the SharePoint certificate is copied and installed to each FAST Search Server system. For details, see: http://technet.microsoft.com/en-us/library/ff381244.aspx. The SharePoint_VSS_backup.ps1 script stops responding and the farm stays in read only mode Problem When starting a backup, the SharePoint_VSS_backup.ps1 script stops responding when a crawl of the Microsoft SharePoint Server is being performed. The issue can appear due to external conditions such as a corrupted SSA index, the need to reissue the certificate manually and so on. As a result, the farm stays in read-only mode. Action Normally, the crawl should be aborted automatically after 15 minutes. If this does not happen: 1. Abort the script by pressing Ctrl+C. 2. Manually resume the farm. You can specify a different timeout after which the crawl is aborted and the farm is resumed by using the -timeout option. SharePoint Search service application not operational after restore Problem After restoring the SharePoint Search service application (SSA) and resuming the SharePoint Server 2013 farm, the SSA status reads Paused for:External request instead of Running, indicating that the SSA is not operational. Action Perform the following steps: 1. Using the SharePoint Online Server Management Shell, export the SharePoint Search service application (SSA) topology: $ssa = Get-SpenterpriseSearchServiceApplication -Identity "NameOfSSA" Export-SPEnterpriseSearchTopology -SearchApplication $ssa -Filename "TopologyFilename.xml" 2. Record the SSA application pool identify if it exists: $ssaAppPool = $ssa.ApplicationPool Integration Guide Chapter 6: Data Protector Microsoft SharePoint Server Server VSS based solution HPE Data Protector (9.07) Page 238 of 803
  • 239.
    If it doesnot exist, create it by executing: $ssaAppPool = New-SPServiceApplicationPool -name "ApplicationPoolName" -account "DomainUsername" 3. Delete the SSA by executing: $ssa = Get-SPEnterpriseSearchServiceApplication -Identity "NameOfSSA" Remove-SPEnterpriseSearchServiceApplication -Identity $ssa -RemoveData Remove-SPEnterpriseSearchServiceApplicationProxy -Identity "NameOfSSAProxy" 4. Using the Data Protector Microsoft Volume Shadow Copy Service integration, restore the SSA databases with the Microsoft SQL Server VSS Writer. Ensure the database names start with the name of SSA. 5. Using the SharePoint Online Server Management Shell, restore the SSA itself by executing: Restore-SPEnterpriseSearchServiceApplication -Name "NameOfSSA" -ApplicationPool $ssaAppPool -TopologyFile "TopologyFilename.xml" -KeepId 6. Create the SSA proxy by executing: $ssa = Get-SPEnterpriseSearchServiceApplication -Identity "NameOfSSA" New-SPEnterpriseSearchServiceApplicationProxy -Name "NameOfSSAProxy" - SearchApplication $ssa 7. Stop the SharePoint Search Host Controller service on all systems where the SSA indexing components are installed. Execute the command: Stop-Service SPSearchHostController 8. Using the Data Protector Microsoft Volume Shadow Copy Service integration, restore the SSA index files with the OSearch VSS Writer. 9. Using the SharePoint Online Server Management Shell, start the SharePoint Search Host Controller service on all systems where the SSA indexing components are installed: Start-Service SPSearchHostController 10. Resume the SSA by executing: $ssa = Get-SpenterpriseSearchServiceApplication -Identity "NameOfSSA" Resume-SPEnterpriseSearchServiceApplication $ssa Integration Guide Chapter 6: Data Protector Microsoft SharePoint Server Server VSS based solution HPE Data Protector (9.07) Page 239 of 803
  • 240.
    Page 240 of803HPE Data Protector (9.07) Integration Guide Chapter 6: Data Protector Microsoft SharePoint Server Server VSS based solution
  • 241.
    Chapter 7: DataProtector Microsoft Exchange Server 2007 integration Introduction This chapter explains how to configure and use the Data Protector Microsoft Exchange Server 2007 integration. It describes the concepts and methods you need to understand to back up and restore Microsoft Exchange Server (Exchange Server) database objects. Data Protector offers interactive and scheduled online backups of the following types: Exchange Server online backup types Full database backup Includes all data (database and all log files) regardless of the changes made after the last backup. Incremental backup Includes log files only. Refers to the previous full or incremental backup, whichever was performed last. After the backup, log files are deleted. Before you run an incremental backup, ensure that a full database backup exists. Otherwise, a restore from such an incremental backup session fails. Using the Exchange Server integration, you can back up and restore the whole server or particular databases listed below: l Microsoft Exchange Server (Microsoft Information Store) l Microsoft Exchange Server (Microsoft Key Management Service) l Microsoft Exchange Server (Microsoft Site Replication Service) l Single mailboxes. See "Data Protector Microsoft Exchange Single Mailbox integration" on page 305. This chapter provides information specific to this integration. For general Data Protector procedures and options, see the HPE Data Protector Help. Integration concepts Data Protector integrates with Exchange Server through the Data Protector ese_bar.exe executable, installed on Exchange Server. It controls the activities between Exchange Server and Data Protector backup and restore processes. You can perform interactive and scheduled full and incremental database backups. The last full backup combined with incremental prevents data loss if a disk failure occurs. Transaction logs are backed up to perform rollforward recovery. Exchange Server databases are grouped into storage groups. Exchange Server 2007 supports up to 50 storage groups and up to 50 databases, where each storage group is limited to a maximum of 5 HPE Data Protector (9.07) Page 241 of 803
  • 242.
    databases. The databaseswithin a storage group are backed up sequentially. Storage groups are backed up in parallel. The maximum number of devices used in a session equals the number of storage groups you want to back up. Using the Data Protector User Interface, you define which objects and object versions to restore. Data Protector then passes the information about objects and backup versions to the backup API. General Media Agents are started and the data flows from the media to the target Exchange Server. See "Data Protector Exchange Server integration architecture" below. Data Protector Exchange Server integration architecture Legend SM Data Protector Session Manager: Backup Session Manager during backup and Restore Session Manager during restore. Backup API The Microsoft defined interface that enables data transfer between Data Protector and Exchange Server. MA Data Protector General Media Agent. Storage Group A collection of mailbox stores and public folder stores that share a set of transaction log files. Configuring the integration Prerequisites l You need to have the Data Protector online extension license-to-use (LTU) for Windows to be able to use the Data Protector Microsoft Exchange Server integration. Integration Guide Chapter 7: Data Protector Microsoft Exchange Server 2007 integration HPE Data Protector (9.07) Page 242 of 803
  • 243.
    For more information,see the HPE Data Protector Installation Guide. l Ensure that you correctly installed and configured Exchange Server. l For supported versions, platforms, devices, and other information, see the latest support matrices at http://support.openview.hp.com/selfsolve/manuals. l For information on installing, configuring, and using Exchange Server, see the Exchange Server documentation. l Ensure that you correctly installed Data Protector. For information on installing Data Protector in various architectures and installing the Data Protector Exchange Server integration , see the HPE Data Protector Installation Guide. Every Exchange Server system to be used with Data Protector must have the MS Exchange Integration component installed. Limitations l Due to incompatibility between Microsoft Exchange Server versions, backup objects belonging to a particular Exchange Server version cannot be restored to Data Protector clients on which a different Exchange Server version is installed. Before you begin l Configure devices and media for use with Data Protector. For instructions, see the HPE Data Protector Help index: “configuring devices” and “creating media pools”. l To test whether Exchange Server and Cell Manager communicate properly, configure and run a Data Protector filesystem backup and restore. For instructions, see the HPE Data Protector Help. l Before performing incremental backups, disable circular logging for all storage groups. If the application is cluster-aware, disable circular logging on all cluster nodes. l Add the Exchange_homebin directory to the Windows Path environment variable: a. In the Windows Explorer, right-click My Computer and click Properties. b. In the Properties dialog box, click Advanced and then Environment Variables. c. Select Path in the System Variables list and click Edit. d. Add Exchange_homebin in the Variable Value text box and click OK. If the integration is cluster-aware, perform this procedure on all cluster nodes. Backup To run an online backup of an existing Exchange Server backup specification: l Schedule a backup using the Data Protector Scheduler. l Start an interactive backup using the Data Protector GUI or CLI. For information on starting interactive backups using the CLI, see the omnib man page. Integration Guide Chapter 7: Data Protector Microsoft Exchange Server 2007 integration HPE Data Protector (9.07) Page 243 of 803
  • 244.
    Limitations l Backup previewis not supported. Considerations l You can perform incremental backups only if circular logging is disabled for the involved Exchange Server. Circular logging is a Microsoft Exchange mode, where transaction logs are automatically overwritten when the data they contain is committed to the database. If enabled, this option reduces disk storage space requirements, but does not allow you to perform incremental backups. l Do not use double quotes (" ") in object-specific pre and post-exec commands. Configuring Exchange Server Backup To configure a backup: 1. Configure devices and media for backup. 2. Create a Data Protector Exchange Server backup specification. Creating backup specifications Create a backup specification using the Data Protector Manager: 1. In the Context List, click Backup. 2. In the Scoping Pane, expand Backup Specifications, right-click MS Exchange Server, and click Add Backup. 3. In the Create New Backup dialog box, select the Blank Microsoft Exchange Server Backup template, and click OK. Integration Guide Chapter 7: Data Protector Microsoft Exchange Server 2007 integration HPE Data Protector (9.07) Page 244 of 803
  • 245.
    Selecting a blanktemplate 4. In Client, select Exchange Server. For cluster environments, select the virtual server of the Exchange Server resource group. 5. In Application database, select one of the following: l Microsoft Exchange Server (Microsoft Information Store) l Microsoft Exchange Server (Microsoft Key Management Service) (if installed) l Microsoft Exchange Server (Microsoft Site Replication Service) (if installed) 6. For information on the User and group/domain options, press F1. 7. Click Next. Client name and application database Integration Guide Chapter 7: Data Protector Microsoft Exchange Server 2007 integration HPE Data Protector (9.07) Page 245 of 803
  • 246.
    8. Select ExchangeServer databases you want to back up. Backup objects 9. Click Next. 10. Select the device(s). Click Properties to set the device concurrency, media pool, and preallocation policy. For more information on options, click Help. 11. To create additional backup copies (mirrors), click Add mirror/Remove mirror. Select separate Integration Guide Chapter 7: Data Protector Microsoft Exchange Server 2007 integration HPE Data Protector (9.07) Page 246 of 803
  • 247.
    devices for eachmirror. The minimum number of devices for mirroring equals the number of devices used for backup. For information on object mirroring, see the HPE Data Protector Help index: “object mirroring”. Note: The recommended maximum device concurrency is two for devices connected directly to the server, and one for those connected remotely. Backup devices 12. Click Next to proceed. 13. Select the backup options. For information on Backup Specification Options and Common Application Options, see the HPE Data Protector Help. For information on Application Specific Option, see "SQL Server-specific backup options" on page 150 or the HPE Data Protector Help. 14. Click Next. 15. Optionally, schedule the backup. For information on scheduler, press F1. 16. Save the backup specification. Once saved, the backup specification can be started by clicking Start Backup. Exchange Server specific backup options You access these options from the Options property page by clicking the Advanced button next to Application Specific Options. Integration Guide Chapter 7: Data Protector Microsoft Exchange Server 2007 integration HPE Data Protector (9.07) Page 247 of 803
  • 248.
    Application-specific options Application-specific options Pre-execSpecifies a command with arguments or a script started on Exchange client before backup. Only the filename must be provided in the backup specification. Post-exec Specifies a command with arguments or a script started on Exchange client after backup. Only the filename must be provided in the backup specification. Note: Pre- and post-exec scripts must reside on the Exchange Server in the default Data Protector commands directory. Scheduling backups You can run unattended backups at specific times or periodically. For details on scheduling, see the HPE Data Protector Help index: “scheduled backups”. Scheduling example To schedule a database backup at 8:00, 13:00, and 18:00 during weekdays: 1. In the Schedule property page, select the starting date in the calendar and click Add to open the Schedule Backup dialog box. 2. Under Recurring, select Weekly. Under Time options, select 8:00. Under Recurring Options, select Mon, Tue, Wed, Thu, and Fri. Click OK. 3. Repeat "In the Schedule property page, select the starting date in the calendar and click Add to open the Schedule Backup dialog box." above and "Under Recurring, select Weekly. Under Time options, select 8:00. Under Recurring Options, select Mon, Tue, Wed, Thu, and Fri. " above to schedule backups at 13:00 and 18:00. 4. Click Apply to save the changes. Integration Guide Chapter 7: Data Protector Microsoft Exchange Server 2007 integration HPE Data Protector (9.07) Page 248 of 803
  • 249.
    Note: Incremental backupbacks up transaction log files that record changes to the database. Exchange Server automatically deletes transaction log files after they are backed up. Starting backup sessions Interactive backups are run on demand. They are useful for urgent backups or restarting failed backups. Using the Data Protector GUI 1. In the Context List, click Backup. 2. In the Scoping Pane, expand Backup Specifications and then Filesystem. Right-click the backup specification you want to use and select Start Backup. 3. Select Backup type and Network load. For information on these options, click Help. 4. Click OK. Restore You can restore Exchange Server databases using the Data Protector GUI or CLI. Considerations l If the Recovery Storage Group (RSG) exists on the Exchange Server system when a restore session is started, the restore of databases is redirected to the RSG. To prevent the restore of databases in such circumstances, set the omnirc option OB2MSESE_CHECK_RSG to 1. The database (store) must be dismounted before a restore. To dismount a database, use the Exchange Administration GUI: 1. In the Exchange System Manager window, right-click the backed up object (Mailbox Store or Public Folder Store), and select Dismount Store from the pop-up menu. Integration Guide Chapter 7: Data Protector Microsoft Exchange Server 2007 integration HPE Data Protector (9.07) Page 249 of 803
  • 250.
    Dismounting a database 2.A warning appears. Click Yes to continue dismounting. When dismounting completes, you may start restore. After hard recovery, databases can be mounted automatically. See " Exchange Server restore options" on page 253 for details. Note: Log files for storage groups are saved in the subdirectory of the specified log directory. Restoring using the GUI Proceed as follows using the Data Protector Manager: 1. In the Context List, click Restore. 2. In the Scoping Pane, expand Restore Objects, MS Exchange Server, and then select the client from which you want to restore. A list of backed up objects is displayed in the Results Area. 3. Select the restore objects. Integration Guide Chapter 7: Data Protector Microsoft Exchange Server 2007 integration HPE Data Protector (9.07) Page 250 of 803
  • 251.
    Restore objects 4. Toselect a backup version, right-click the object and select Properties. When restoring several databases from the same storage group, ensure that their backup versions are the same. Otherwise, you need to restore them in separate sessions. Integration Guide Chapter 7: Data Protector Microsoft Exchange Server 2007 integration HPE Data Protector (9.07) Page 251 of 803
  • 252.
    Selecting a backupversion Note: Restoring databases to a certain state often requires a multiphase restore (multiple versions must be restored to retrieve data). During incremental backups, only transaction logs of storage groups are backed up (without information on physical location of the storage groups); therefore, you must restore last full backup first and then all transaction log backups made after the last full backup. When restoring from a full database backup, make sure you selected database files and transaction logs from the same version. Example Suppose you have the following backup sequence: F T T F T TTT and you want to restore the version marked T, then restore all versions in italic: first full and transaction log backup, second transaction log backup, and the last transaction log backup (Last restore set (start recovery) selected). 5. In the Options property page, select restore options. See " Exchange Server restore options" on the next page for details. 6. In the Devices page, select the devices to be used for the restore. Integration Guide Chapter 7: Data Protector Microsoft Exchange Server 2007 integration HPE Data Protector (9.07) Page 252 of 803
  • 253.
    For more informationon how to select devices for a restore, see the HPE Data Protector Help index: “restore, selecting devices for”. 7. Click Restore. Review your selection and click Finish to start restore. The statistics of the restore session, along with the message Session completed successfully is displayed at the end of the session output. If Mount databases after recovery is not specified, mount dismounted Information Stores after restore using the Exchange System Manager. Exchange Server restore options Restore to another client By default, the target client is the Exchange Server from which the application data was backed up. Nevertheless, you can restore databases to a different Exchange Server. The new target server must be a part of the Data Protector cell and have the MS Exchange Integration component installed. Directory for temporary log files Sets the temporary directory for log files restore. Using this directory, Exchange Server recovers the database - this is called hard recovery. Last restore set (start recovery) Performs a hard recovery after restore. Use to restore the last set of files. If you do not set this option, start the recovery manually by running eseutil /cc /t from the appropriate subdirectory of the directory for temporary log files. Mount databases after recovery Automatically mounts restored databases after hard recovery. Last consistent state Restores the database to its last consistent state. The latest log files, created after backup, are applied to the restored database during recovery. Integration Guide Chapter 7: Data Protector Microsoft Exchange Server 2007 integration HPE Data Protector (9.07) Page 253 of 803
  • 254.
    Restore options Restoring toanother client 1. Install the same version of Exchange Server on a separate system, and install the same Exchange Server Service Pack version(s). Note: New system name can be different. 2. On the new Exchange Server, create all storage groups that existed on the backed up Exchange Server. For every storage group, use the same name, location, and parameters. 3. For every newly created storage group, create all stores (databases) that existed in this particular storage group on the backed up Exchange Server. When creating a store, use the same name, location, and parameters. 4. Install the Data Protector Exchange integration on this system. 5. Restore the last full backup of the Exchange Server database. Follow the normal restore procedure using the Data Protector GUI and set the following options in the Options property page: l Restore to another client and specify the target client name. l The directory for temporary log files on the target client, for example c:EsseRestore. l Last restore set (start recovery)to restore the last set of files (if you have no incremental backups of the last full backup). Integration Guide Chapter 7: Data Protector Microsoft Exchange Server 2007 integration HPE Data Protector (9.07) Page 254 of 803
  • 255.
    See " ExchangeServer restore options" on page 253 for details. 6. Restore all subsequent incremental backups and specify the same directory for temporary log files on the target client as for the restore of the last full backup. When restoring the last incremental backup, select Last restore set (start recovery)to initiate automatic hard recovery of the Exchange Server database. If this option is not set, start recovery manually by running eseutil /cc /t from the temporary log files directory. If hard recovery is initiated after restore of the last set of files (Last restore set (start recovery)selected), temporary log files are deleted after recovery. Restoring using the CLI To perform a restore using CLI, execute the following command: omnir -msese -barhost ClientName [-destination ClientName] -appname full_application_name {-base DBName -session BackupID}... -logpath Path [-last [-mount] [-consistent]] Note: A backup ID is a point in time. All objects (backup data) created in a backup session have the same backup ID, which is the same as the session ID of the backup session. Mirrored objects and objects created in an object copy session have the same backup ID as objects created in the original backup session. Suppose the media set created in the original backup session no longer exists, but the media set created in an object copy session still exists. To restore the objects, you must specify the session ID of the original backup session (that is, the backup ID) and not the session ID of the object copy session. The omnir syntax does not let you specify from which object copy to restore if several copies of the same object exist. This is only possible using the Data Protector GUI by setting the media allocation priority list. For the description of options, see the omnir man page. Example To restore Information Store with the /First Storage Group/STORE/Public Folder Store store and /First Storage Group/LOGS/Logs logs to computer.company.com (where it was backed up), using the backup ID 2010/07/07-13, plus restore log files to c:temp, perform hard recovery after restore and mount the database after hard recovery, execute: omnir -msese -barhost computer.company.com -appname "Microsoft Exchange Server (Microsoft Information Store)" -base "/First Storage Group/LOGS/Logs" -session "2010/07/07-13" -base "/First Storage Group/STORE/Public Folder Store" -session "2010/07/07-13" -logpath c:temp -last -mount Integration Guide Chapter 7: Data Protector Microsoft Exchange Server 2007 integration HPE Data Protector (9.07) Page 255 of 803
  • 256.
    Troubleshooting This section listsgeneral checks and verifications, plus problems you might encounter when using the Data Protector Exchange Server integration. Start at "Problems" on the next page. If you cannot find a solution there, perform general checks and verifications. For general Data Protector troubleshooting information, see the HPE Data Protector Troubleshooting Guide. Before you begin l Ensure that the latest official Data Protector patches are installed. On how to verify this, see the HPE Data Protector Help index: “patches”. l See the HPE Data Protector Product Announcements, Software Notes, and References for general Data Protector limitations, as well as recognized issues and workarounds. l See http://support.openview.hp.com/selfsolve/manuals for an up-to-date list of supported versions, platforms, and other information. Checks and verifications If your configuration, backup, or restore failed: l Check that Exchange Server services (Microsoft Exchange System Attendant and Microsoft Exchange Information Store) are running. l Using Exchange System Manager, check that all stores to be backed up are mounted and all stores to be restored are dismounted. l Perform a backup of the Exchange Information Store using Windows Backup. If the backup fails, fix Exchange Server problems first, and then perform a backup using Data Protector. l Ensure that the Cell Manager is correctly set on Exchange Server by checking the following registry entry: HKEY_LOCAL_MACHINESOFTWAREHewlett-PackardOpenViewOmniBack IISite Its name and value must be CellServer and "Cell Manager hostname", respectively. l Examine system errors reported in the debug.log file on the Exchange Server functioning as a Data Protector client. Additionally, examine the errors reported in the Windows Event log. l Check if the following directories exist on the Data Protector Cell Manager: Data_Protector_homeconfigserverbarlistsmsese Data_Protector_homeconfigserverbarschedulesmsese l Make a test filesystem backup and restore of the problematic client. For information, see the HPE Data Protector Help. l Create a backup specification to back up to a null or file device and run the backup. If the backup succeeds, the problem may be related to backup devices. See the HPE Data Protector Troubleshooting Guide for instructions on troubleshooting devices. Integration Guide Chapter 7: Data Protector Microsoft Exchange Server 2007 integration HPE Data Protector (9.07) Page 256 of 803
  • 257.
    l Try torestart the Microsoft Exchange Server and start the backup again. l Check that the Exchange_homebin directory is added to the Windows Path environment variable. For details, see "Configuring the integration" on page 242. l When performing incremental backups, ensure that circular logging is disabled by starting Exchange System Manager and selecting Properties from the storage group you are backing up. l If you cannot mount the storage after a successful restore, check that LOGS storage on the same storage group is also restored. l Define a directory for temporary log files in the Restore context. Check if the specified directory exists. If it does not, create it or specify another existing directory. l To restore to another system, make sure Exchange Server is installed on that system and has the same organization and site names as the restored server. Problems Problem Restore session fails During the restore session, the following error is displayed: [Critical] Target Instance, specified for restore, is not found or log files do not match the backup set logs. The problem occurs when there is a gap in the sequence of the restored and the current log files. Action Open the command prompt window and execute the eseutil command from the directory with temporary log files of the corresponding storage group: l If the storage group name consists only of the ASCII characters A-Z, a-z, 0-9, and space, execute the following command from Storage_group_name: eseutil /cc /t l If the storage group name consists of Unicode characters, proceed as follows: a. One of the subdirectories in the temporary log file directory contains an empty file whose filename equals the name of the storage group you are restoring. Identify the subdirectory where the file is located. The subdirectory name conforms to the following template: Storage Group Number b. Execute the following commands: Drive_letter : cd "Temporary_log_files_directory_pathStorage Group Number" eseutil /cc /t Problem Restore of a database fails Restore of an Exchange Server 2007 database ends abnormally after reporting the following error: Integration Guide Chapter 7: Data Protector Microsoft Exchange Server 2007 integration HPE Data Protector (9.07) Page 257 of 803
  • 258.
    [Critical] From: OB2BAR_main@Hostname"Microsoft Exchange Server (Microsoft Information Store)" Time: DateTime [151:214] Recovery SG 'RSG_name' is configured on the Microsoft Exchange Server. The problem occurs in two cases: l If you try to restore the database to its original location when the Recovery Storage Group (RSG) exists on the Exchange Server system. The RSG may have been created manually or using the VSS integration agent for restoring a store to the RSG. Under such circumstances, Exchange Server redirects the restore of the database to the RSG instead of restoring the database to the original storage group. l If you try to restore the database to the RSG when the omnirc option OB2MSESE_CHECK_RSG is set to 1. Action To enable the restore of the database to the original storage group, perform one of the following: l Using Exchange Management Console or Windows PowerShell, remove the RSG from the Exchange Server system. l Add a registry key which will override redirection of restore to the RSG: a. Start Windows Registry Editor. b. In Registry Editor, expand the folder: HKEY_LOCAL_MACHINESYSTEMCurrentControlSetServices MSExchangeISParametersSystem c. Create a new DWORD value Recovery SG Override and set its value to 1. To enable the restore of the database to the RSG, set the omnirc option OB2MSESE_CHECK_RSG to 0. Problem Restore of a database to the Recovery Storage Group (RSG) fails Restore of an Exchange Server 2007 database to the RSG ends abnormally after reporting the following error: ESE subsystem or operating system reported error for Mailbox: 0xc7fe1f42: Database not found. The problem occurs when the database being restored is not properly linked to the RSG. Action To enable the restore of the database to the RSG, using Exchange Management Console or Windows PowerShell appropriately link the database to the RSG. Problem Restore of a database to the Recovery Storage Group (RSG) fails Restore of an Exchange Server 2007 database to the RSG ends abnormally after reporting the following error: Integration Guide Chapter 7: Data Protector Microsoft Exchange Server 2007 integration HPE Data Protector (9.07) Page 258 of 803
  • 259.
    ESE subsystem oroperating system reported error for (): 0x3f3: The configuration registry key could not be opened. The problem occurs when the database, which has been successfully restored to the RSG, cannot be mounted. Action To enable the database that has been restored to the RSG to be mounted, perform one of the following: l In the Exchange Management Console, go to the Database Recovery Management tool and perform the task Set up the 'Database can be overwritten by restore' flag. l In the Windows PowerShell, execute: Set-MailboxDatabase 'ExchangeServerNameRSGNameStoreName' -AllowFileRestore $true Integration Guide Chapter 7: Data Protector Microsoft Exchange Server 2007 integration HPE Data Protector (9.07) Page 259 of 803
  • 260.
    Page 260 of803HPE Data Protector (9.07) Integration Guide Chapter 7: Data Protector Microsoft Exchange Server 2007 integration
  • 261.
    Chapter 8: DataProtector Microsoft Exchange Server 2010+ integration Introduction This chapter explains how to configure and use the Data Protector Microsoft Exchange Server 2010 integration, where Data Protector integrates with Microsoft Exchange Server 2010 or Microsoft Exchange Server 2013 (hereinafter, both Exchange Servers are called Microsoft Exchange Server, unless differences are pointed out). It describes concepts and methods you need to understand to back up and restore Microsoft Exchange Server 2010 mailbox and public folder databases or Microsoft Exchange Server 2013 mailbox databases (databases). Both standalone environments and Database Availability Group (DAG) environments are supported. The Data Protector Microsoft Exchange Server 2010 integration is based on the Volume Shadow Copy Service (VSS) technology. For details on VSS concepts, see the HPE Data Protector Integration Guide for Microsoft Volume Shadow Copy Service. Backup During backup, databases can be used actively (online backup). In DAG environments, you can back up active and/or passive database copies. You can select among the following Microsoft Exchange Server backup types: l Full l Copy l Incremental l Differential For details on the backup types, see "Backup types" on page 267. Restore During restore, each database can be restored using a different restore method. The following methods are available: l Repair all passive copies with failed status l Restore to the latest state l Restore to a point in time l Restore to a new mailbox database l Restore files to a temporary location This chapter provides information specific to the Microsoft Exchange Server 2010 integration. For additional limitations, see the HPE Data Protector Product Announcements, Software Notes, and References. For general Data Protector procedures and options, see the HPE Data Protector Help. HPE Data Protector (9.07) Page 261 of 803
  • 262.
    Integration concepts Data Protectorintegrates with Microsoft Exchange Server through the Data Protector Microsoft Exchange Server integration agent, which channels communication between the Data Protector Session Manager and the clients in the Microsoft Exchange Server environment. The agent communicates with Microsoft Exchange Server through the Microsoft Exchange Management Shell and uses VSS to back up data. Supported environments Data Protector supports Microsoft Exchange Server Database Availability Group environments (DAG environments) as well as environments with standalone Microsoft Exchange Server systems (standalone environments). Standalone environments In a standalone Microsoft Exchange Server environment, each Microsoft Exchange Server system stands on its own. In one session, you can back up databases from only one Microsoft Exchange Server system. Data Protector sends backup and restore requests directly to the Microsoft Exchange Server system. Standalone environment (example) DAG environments In a DAG environment, Data Protector communicates with the DAG using one of the Microsoft Exchange Server systems (the one that is currently active in the environment). All backup and restore requests are sent there. In one session, you can back up active and/or passive database copies from different Microsoft Exchange Server systems that belong to the same DAG. DAG environment (example) Integration Guide Chapter 8: Data Protector Microsoft Exchange Server 2010+ integration HPE Data Protector (9.07) Page 262 of 803
  • 263.
    In "DAG environment(example)" on the previous page, active databases are shaded in blue. If a database has multiple passive copies, you can specify which particular passive copy you want to back up, using one of the following backup policies: l minimize the number of hosts l lowest activation preference l highest activation preference l shortest replay lag time l longest replay lag time l longest truncation lag time You can also specify from which Microsoft Exchange Server systems database copies should not be backed up. Integration Guide Chapter 8: Data Protector Microsoft Exchange Server 2010+ integration HPE Data Protector (9.07) Page 263 of 803
  • 264.
    For a briefdescription of the activation preference number, replay lag time, and the truncation lag time, see "Microsoft Exchange Server parameters in DAG environments" below. Microsoft Exchange Server parameters in DAG environments Parameter Description Activation preference number The activation preference number determines which passive copy is activated if multiple passive copies meet the same criteria; the copy assigned the lowest activation preference number is activated. Replay lag time The ReplayLagTime parameter plays a role when synchronizing a passive copy with the active copy. As soon as a log file at the active copy side is filled up, it is copied to the passive copy side. By default, the newly copied log is also applied to the passive copy database files. However, if the passive copy ReplayLagTime parameter is set to a value greater than 0, the log is applied with a lag, creating a lagged database copy. The maximum value is 14 days. Truncation lag time The TruncationLagTime parameter specifies how long the Microsoft Exchange Replication service waits before truncating log files that have already been applied to the database files. The maximum value is 14 days. Configuring the integration Prerequisites l Ensure that you have correctly installed and configured the Microsoft Exchange Server environment. l For supported versions, platforms, devices, and other information, see the latest support matrices at http://support.openview.hp.com/selfsolve/manuals. l On Microsoft Exchange Server, install .NET Framework 3.5.1. Note: On Windows Server 2012, the installation of .NET Framework 3.5.1 is done manually and not by default. l For information on installing, configuring, and using Microsoft Exchange Server, see the Microsoft Exchange Server documentation. l In a Microsoft Exchange Server 2010 environment, if you intend to use the restore method Restore to a point in time, make sure that you have Microsoft Exchange Server 2010 SP1 installed. l If you intend to run Incremental and Differential backup sessions, make sure that circular logging is Integration Guide Chapter 8: Data Protector Microsoft Exchange Server 2010+ integration HPE Data Protector (9.07) Page 264 of 803
  • 265.
    disabled. l Ensure thatyou have correctly installed Data Protector. On how to install Data Protector in various architectures, see the HPE Data Protector Installation Guide. Ensure that the following Data Protector components are installed on all Microsoft Exchange Server systems: l MS Exchange Server 2010+ Integration l MS Volume Shadow Copy Integration l The appropriate Data Protector disk array agent In DAG environments, the DAG virtual system (host) must also be imported to the Data Protector Cell. On how to import a client to a Data Protector Cell, see the HPE Data Protector Help index: "importing, client systems”. l For limitations, see “Limitations and recommendations” in the HPE Data Protector Product Announcements, Software Notes, and References. Limitations l Due to incompatibility between Microsoft Exchange Server versions, backup objects belonging to a particular Exchange Server version cannot be restored to Data Protector clients on which a different Exchange Server version is installed. Before you begin l Configure devices and media for use with Data Protector. l To test whether a Microsoft Exchange Server system and the Cell Manager communicate properly, configure and run a Data Protector filesystem backup and restore on every Microsoft Exchange Server client in your environment. Configuring user accounts Windows domain user account for backup and restore sessions Backup and restore sessions are started by the Data Protector Inet service, which by default runs under the Windows local user account SYSTEM. Consequently, a backup or restore session is performed using the same user account. However, you can specify that the Data Protector Inet service should use a different Windows domain user account to start a session: l To perform a backup session under a different user account, specify the Specify OS user option (see "Specifying view type" on page 270) when creating a backup specification. l To perform a restore session under a different user account, specify the User name and Group/Domain name options in the Options page (see "Restore options" on page 292). Before you specify a different Windows domain user account, configure the user account as follows: Integration Guide Chapter 8: Data Protector Microsoft Exchange Server 2010+ integration HPE Data Protector (9.07) Page 265 of 803
  • 266.
    1. Grant theuser appropriate permissions to back up and restore Microsoft Exchange Server databases. 2. Add the user to the Data Protector admin or operator user group. For details on adding users, see the HPE Data Protector Help index: ”adding users”. 3. Save the user and its password to a Windows Registry on the Microsoft Exchange Server system on which you plan to start the integration agent (e2010_bar.exe). To save the user account, use the Data Protector omniinetpasswd or omnicc command. Note: The user account saved in the Windows Registry will be used by the Data Protector Inet service when needed. For details on setting accounts for the Inet service user impersonation, see the HPE Data Protector Help index: “Inet user impersonation”. Example To save the user jane from the domain HPE and with the password mysecret to a Windows Registry, log on to the Microsoft Exchange Server system and execute the following command: omniinetpasswd –add jane@HPE mysecret User account for executing Exchange Management cmdlet operations In the Microsoft Exchange Server 2013 environment, you need user credentials with specific Exchange Management Roles assigned to create a remote runspace for executing the Exchange Management cmdlet operations remotely. These operations are executed as part of Microsoft Exchange Server backup and restore operations. Configure your user account with the following Exchange privileges: l As a member of the Organization Management role group. l As a member of the Discovery Management role group. l As a member of the Administrators group of the Microsoft Exchange Server system on which the integration is installed. Configure a valid Exchange domain user account, when creating a backup specification. The user account is saved in the user credentials specific configuration file located in the Data_Protector_ program_dataConfigServerIntegConfigE2010 directory and named by the domain name. The saved user credentials will be used by Data Protector when needed. For details, see "Specifying view type" on page 270. For information on the Exchange Management cmdlet operations, see the Microsoft Exchange Server documentation. Backup When you back up a Microsoft Exchange Server database, the following files are automatically backed up: Integration Guide Chapter 8: Data Protector Microsoft Exchange Server 2010+ integration HPE Data Protector (9.07) Page 266 of 803
  • 267.
    l database files(.edb) l transaction logs (.log) l checkpoint files (.chk) However, depending on the Microsoft Exchange Server backup type you select, not all files are always backed up. For details, see "Microsoft Exchange Server backup types" below. Backup types Microsoft Exchange Server backup types You can select among the following Microsoft Exchange Server backup types: Backup types Full Backs up the database files (.edb), transaction logs (.log), and checkpoint files (.chk), and then truncates the transaction logs. Copy Backs up the database files (.edb), transaction logs (.log), and checkpoint files (.chk), without truncating the transaction logs. Incremental Backs up the transaction logs (.log) that have been created since the last Full or Incremental backup, and then truncates the transaction logs. Differential Backs up the transaction logs (.log) that have been created since the last Full backup, without truncating the transaction logs. Note: An incremental or differential backup of a database cannot be performed: l If a full backup has not been performed. l If an incremental backup is started just after a differential backup has been performed, or the other way around. l If Microsoft Exchange Server circular logging is enabled. Backup parallelism l During a backup session, copies of different databases are backed up in parallel, however, copies of the same database are not, due to a Microsoft Exchange Server VSS writers limitation. l If multiple backup sessions that intend to back up the same database are started in parallel, only the session that first locks the database can back up the database; the other sessions cannot. In DAG environments, this also applies if backup sessions intend to back up different copies of the same database; only the session that first locks the database (that is, all its copies) can back up the database copies; the other sessions cannot. Note: This behavior ensures that the construction of a restore chain is valid. For example, suppose that several full backup sessions that intend to back up the same database are started in parallel. If all the sessions backed up the database, it might happen that the session given the Integration Guide Chapter 8: Data Protector Microsoft Exchange Server 2010+ integration HPE Data Protector (9.07) Page 267 of 803
  • 268.
    latest Session IDis not the one that backed up the database last. For details on restore chains, see "Restore chain" on page 284. Backup considerations l Backup strategy: Choose one of the following strategies to back up your data: l Full l Full, Incremental, Incremental, ... l Full, Differential, Differential, ... l Full, Copy, Incremental, ..., Copy, Incremental, ... An Incremental backup session cannot be followed by a Differential backup session, nor the other way around. You must first run a Full backup session. l Active copies as opposed to passive copies: There is no difference between the active and passive copy, except in the currently active log file (at the active copy side), which is not copied to the passive copy side until the file is filled up (that is, reaches 1 MB). Consequently, if you back up a passive copy, the transactions in the currently active log file are not included. l Lagged database copies: Backing up a lagged database copy is equivalent to backing up a non-lagged database copy. If you restore from the backup of a lagged database copy, files are not only restored, but logs are also applied to the database file, returning the database to its most recent state. However, restoring the logs and applying them to the database file is time-consuming and, therefore prolongs the restore session. Also note that you need enough disk space to restore all the necessary logs. On the other hand, restoring from the backup of a lagged database copy enables you to restore the database to a point in time before the backup was taken. Restore the database without performing database recovery and mounting. Then remove unwanted logs, and finally recover and mount the database. l Public folders : In the Microsoft Exchange Server 2010 environment, backup of Microsoft Exchange Server public folders with activated replication is not supported. l Concurrent backup sessions: Backup sessions that back up the same database cannot run in parallel. Object operations considerations l Object copy and object verification When copying or verifying Microsoft Exchange Server objects you need to select all Data Protector backup objects created in the same session. To make sure that you do not select only a few objects from the session, the Data Protector GUI does not list Microsoft Exchange Server backup objects Integration Guide Chapter 8: Data Protector Microsoft Exchange Server 2010+ integration HPE Data Protector (9.07) Page 268 of 803
  • 269.
    for interactive objectcopy or object verification sessions in the Objects scope of the Object Operations context. Use the Session or the Media scope instead. Creating backup specifications Create a backup specification using the Data Protector GUI (Data Protector Manager). 1. In the Context List, click Backup. 2. In the Scoping Pane, expand Backup Specifications, right-click MS Exchange 2010+ Server, and click Add Backup. 3. In the Create New Backup dialog box, click OK. 4. In Application system, select the Microsoft Exchange Server system that you want to back up. In a DAG environment, select the DAG virtual system or a Microsoft Exchange Server system. Note: The Application system drop-down list contains all clients that have the Data Protector MS Exchange Server 2010+ Integration component installed. In a DAG environment, the list contains also the DAG virtual system (host). The backup session (that is, the integration agent e2010_bar.exe) will be started on the client that you specify here. If you select a DAG virtual system, the integration agent is started on the currently active Microsoft Exchange Server node. To find out which node is currently active, see "Restore" on page 280. Note: In the Microsoft Exchange Server 2010 environment, to back up public folders residing on a Microsoft Exchange Server system that is a part of a DAG environment, select the Microsoft Exchange Server system and not the DAG virtual system (host). If you select the DAG virtual system, you can back up only databases that belong to the DAG. The Microsoft Exchange Server public folders database is not the part of it. Click Next. 5. In the Configure MS Exchange 2010+ Server dialog box, provide the domain, username, and password to browse or backup or recover the Exchange server. Integration Guide Chapter 8: Data Protector Microsoft Exchange Server 2010+ integration HPE Data Protector (9.07) Page 269 of 803
  • 270.
    User credentials forexecuting Exchange Management cmdlet operations Click OK. 6. The MS Exchange 2010+ Server is configured. Exit the GUI or proceed with creating the backup specifications at Step 7. 7. If you selected the DAG virtual system (host), specify View Type to define how Microsoft Exchange Server databases should be organized in the next page (source page): By Role All databases in the DAG are displayed. By Client All clients in the DAG are displayed, together with all the databases (active or passive) residing on them. Active databases have the label (active) appended at the end. Passive databases have no label. Specifying view type Integration Guide Chapter 8: Data Protector Microsoft Exchange Server 2010+ integration HPE Data Protector (9.07) Page 270 of 803
  • 271.
    For information onthe User and group/domain options, press F1. Note: If no valid user credentials for executing the Exchange Management cmdlet operations remotely are specified, the Microsoft Exchange Server configuration dialog box is displayed. 8. Select which Microsoft Exchange Server databases to back up. Selecting databases (DAG environment – by role) Integration Guide Chapter 8: Data Protector Microsoft Exchange Server 2010+ integration HPE Data Protector (9.07) Page 271 of 803
  • 272.
    Selecting databases (DAGenvironment – by client) Selecting databases (standalone environment) Integration Guide Chapter 8: Data Protector Microsoft Exchange Server 2010+ integration HPE Data Protector (9.07) Page 272 of 803
  • 273.
    9. The followingapplies in DAG environments if you selected the By Role view type. Specify the backup policy options. Backup policy options Integration Guide Chapter 8: Data Protector Microsoft Exchange Server 2010+ integration HPE Data Protector (9.07) Page 273 of 803
  • 274.
    For details, see"Backup policy options" on the next page. 10. Select the devices to use for the backup. To specify device options, right-click the device and click Properties. Specify the number of parallel backup streams in the Concurrency tab and the media pool to use. Click Next. 11. Set backup options. Application-specific option For information on application-specific backup options, see "Application-specific backup options" on page 276. Click Next. 12. Optionally, schedule the backup. See "Scheduling backup sessions" on page 277. Click Next. 13. Save the backup specification, specifying a name and a backup specification group. Integration Guide Chapter 8: Data Protector Microsoft Exchange Server 2010+ integration HPE Data Protector (9.07) Page 274 of 803
  • 275.
    Tip: Preview yourbackup specification before using it for real. See "Previewing backup sessions" on page 278. Backup policy options Options Description Back up active database If this option is selected, the active copy is backed up. Back up passive copy If this option is selected, a passive copy is backed up. If a database has multiple passive copies, specify which particular copy you want to back up, using one of the following policies: minimize the number of hosts (default) If this option is selected, the minimum number of clients is involved in the backup. For example, if databases to be backed up have each a passive copy residing on the same client, they are all backed up from this client (and not one database from one client and another database from another client). lowest/highest activation preference If this option is selected, the database copy with the lowest/highest activation preference number is backed up. shortest/longest replay lag time If this option is selected, the database copy with the shortest/longest replay lag time is backed up. longest truncation lag time If this option is selected, the database copy with the longest truncation lag time is backed up. For a brief description of the activation preference number, replay lag time and transaction lag time parameters, see "Microsoft Exchange Server parameters in DAG environments" on page 264. For details, see the Microsoft Exchange Server documentation. Use active copy for backup if no passive copies are available Available if Back up passive copy is selected. If this option is selected, the active copy is backed up when no passive copy is available. Back up all copies Available if only one database is selected for backup. This option should only be used in ZDB environments. For details, see the HPE Data Protector Zero Downtime Backup Integration Guide. Otherwise, it is enough that a single copy is backed up; you can restore different copies of a database from the backup of a single copy. Integration Guide Chapter 8: Data Protector Microsoft Exchange Server 2010+ integration HPE Data Protector (9.07) Page 275 of 803
  • 276.
    Options Description Exclude clients from backup Creates alist of clients. The database copies that reside on these clients are not backed up. Application-specific backup options Options Description Pre-exec , Post-exec Specifies which command line to run on a Microsoft Exchange Server system before (pre-exec) or after (post-exec) the backup. The command line is executed only on the Microsoft Exchange Server system on which the backup session is started (that is the system on which the Data Protector Microsoft Exchange Server integration agent e2010_ bar.exe is started). Type only the name of the command and ensure that the command is located in the default Data Protector commands directory on the same system. Do not use double quotes. DAG environments: If you selected the DAG virtual system (host) in the Application system option, ensure that the command is located on the currently active node. To find out which Microsoft Exchange Server node is currently active, see "Restore" on page 280. Perform consistency check [-exch_check [-exch_throttle Value ] | -exch_checklogs] If this option is selected, Microsoft Exchange Server checks the consistency of a database's backup data. If this option is not selected, the session finishes earlier, but the backup data consistency is not guaranteed. The check is performed on the backup media after the backup data is created. If the data is found corrupt, itis discarded and the database backup fails. Default: selected If the Check log files only option is selected, only the backup data of the log files is checked, which is enough for Microsoft Exchange Server to guarantee data consistency. Default: selected By default, the consistency check is I/O intensive, which Integration Guide Chapter 8: Data Protector Microsoft Exchange Server 2010+ integration HPE Data Protector (9.07) Page 276 of 803
  • 277.
    Options Description can negativelyaffect disk performance. The Throttle check for 1 second option throttles down the consistency check of the database file .edb to lessen impact on the disk performance. Specify after how many input/output operations the check should stop for one second. This option is not available if only the log files are checked. Default: not selected Modifying backup specifications To modify your backup specification, click its name in the Scoping Pane of the Backup context. In the Microsoft Exchange Server 2013 environment, in the Source page, you can change the Exchange domain user credentials for executing the Exchange Management cmdlet operations remotely by right-clicking the selected backup object and clicking Configure. You can also validate your configuration by clicking Check configuration. Click other desired tabs, and apply the changes. Note: To see all databases in the source page, select All in the Show option. In a DAG environment, this not only shows all databases, but also updates the current status of databases (active or passive). To see only the databases you selected for backup or excluded from backup, select Selected in the Show option. If any databases are not displayed, it means that they are not excluded from the backup specification and will be backed up. When a new database is added on the client selected for backup, it will be automatically included to the backup specification. Scheduling backup sessions You can schedule a backup session to start automatically at specific times or periodically. For details on scheduling, see the HPE Data Protector Help index: “scheduled backups”. Scheduling example To schedule Differential backups at 8:00, 13:00, and 18:00 during week days: 1. In the Schedule property page of the backup specification, select the starting date in the calendar and click Add to open the Schedule Backup dialog box. 2. Under Recurring, select Weekly. Under Time options, select 8:00. Under Recurring Options, select Mon, Tue, Wed, Thu, and Fri. See "Scheduling backup sessions" on the next page. Under Session options, select Differential from the Backup type drop-down list. Click OK. Integration Guide Chapter 8: Data Protector Microsoft Exchange Server 2010+ integration HPE Data Protector (9.07) Page 277 of 803
  • 278.
    3. Repeat Step1 and Step 2 to schedule Differential backups at 13:00 and 18:00. 4. Click Apply to save the changes. Scheduling backup sessions Previewing backup sessions Preview the backup session to test it. You can use the Data Protector GUI or CLI. Using the Data Protector GUI 1. In the Context List, click Backup. 2. In the Scoping Pane, expand Backup Specifications and then MS Exchange 2010+ Server. Right-click the backup specification you want to preview and click Preview Backup. 3. Specify Backup type and Network load. Click OK. The message Session completed successfully is displayed at the end of a successful preview. Using the Data Protector CLI 1. Log in to the Cell Manager or to any client with the Data Protector User Interface component installed, under a user account that is configured as described in "Configuring user accounts" on Integration Guide Chapter 8: Data Protector Microsoft Exchange Server 2010+ integration HPE Data Protector (9.07) Page 278 of 803
  • 279.
    page 265. 2. Executethe following command: omnib -e2010_list BackupSpecificationName -test_bar What happens during the preview? The following are tested: l Communication between the Microsoft Exchange Server system on which the backup session is started and the Cell Manager l If each selected database has at least one copy available for backup after the Backup policy options and Client filtering options have been applied (this applies to backup specifications that contain backup policy options) l If the selected databases are ready to be backed up (that is, they should not be dismounted, suspended, or in a failed state) Starting backup sessions Interactive backups are run on demand. They are useful for urgent backups or restarting failed backups. To start a backup, use the Data Protector GUI or CLI. Using the Data Protector GUI 1. In the Context List, click Backup. 2. In the Scoping Pane, expand Backup Specifications, and then MS Exchange 2010+ Server. Right-click the backup specification you want to use and click Start Backup. 3. Specify Backup type and Network load. Click OK. The message Session completed successfully is displayed at the end of a successful backup session. Using the Data Protector CLI 1. Log in to the Cell Manager or to any client that has the Data Protector User Interface component installed under a user account that is configured as described in "Configuring user accounts" on page 265. 2. Execute the following command: omnib -e2010_list BackupSpecificationName [-barmode E2010Mode] [LIST_OPTIONS] where E2010Mode is one of the following: full|copy|incr|diff The default is full. For ListOptions, see the omnib man page or the HPE Data Protector Command Line Interface Reference. Integration Guide Chapter 8: Data Protector Microsoft Exchange Server 2010+ integration HPE Data Protector (9.07) Page 279 of 803
  • 280.
    Examples To start aFull backup using the backup specification MyDatabases, execute: omnib -e2010_list MyDatabases -barmode full To start a Differential backup using the same backup specification, execute: omnib -e2010_list MyDatabases -barmode diff Backup objects For each database (copy), Data Protector creates the following backup objects: l Database file object l ClientName :/Microsoft Exchange Writer (Exchange Information Store)/Microsoft Information Store/DBID/File [MSVSSW-APP] (standalone database or active copy) l ClientName :/Microsoft Exchange Writer (Exchange Replication Service) /Microsoft Information Store/DBID/File [MSVSSW-APP] (passive copy) l Log file object l ClientName :/Microsoft Exchange Writer (Exchange Information Store)/Microsoft Information Store/DBID/Logs [MSVSSW-APP] (standalone database or active copy) l ClientName :/Microsoft Exchange Writer (Exchange Replication Service) /Microsoft Information Store/DBID/Logs [MSVSSW-APP] (passive copy) l Database object ClientName :/DBID/DBName [E2010] The database object contains information needed to construct the restore chain. For details on restore chains, see "Restore chain" on page 284. l VSS metadata object /BackupSession/Metadata [MSVSSW-APP] Information on whether the objects were successfully backed up or not is saved in the Data Protector IDB. On how to retrieve the information from the IDB, see "Finding information for restore" on page 285. Restore You can restore Microsoft Exchange Server data by performing a standard restore session. For details, "Restore procedure" on page 285. After you have restored a database, start a Full backup session for the database. Otherwise, the Integration Guide Chapter 8: Data Protector Microsoft Exchange Server 2010+ integration HPE Data Protector (9.07) Page 280 of 803
  • 281.
    subsequent Incremental andDifferential backup sessions will fail. Considerations l A Microsoft Exchange Server database that was backed up using the Data Protector Microsoft Volume Shadow Copy Service integration cannot be restored using the Data Protector Microsoft Exchange Server 2010 integration, nor the other way round. Restore methods There are various reasons for restoring a Microsoft Exchange Server database. Here are some examples: l The database has become corrupt. l The synchronization between an active and passive database copy is broken, but you want to avoid reseeding the passive copy, or simply the resume operation does not work. l The database needs to be restored to a different point in time. l The database's backup data needs to be restored for investigation purposes. l The database's backup data needs to be restored to a recovery database in order to extract individual mailboxes or mailbox files. l The database's backup data needs to be restored to a dial tone database. To suit your needs, Data Protector offers different restore methods. You can choose among the following: l Repair all passive copies with failed status l Restore to the latest state l Restore to a point in time l Restore to a new mailbox database l Restore to a temporary location You can specify different restore methods for different databases in the same session. Note: The first three methods restore backup data to the original database and are therefore only available if the original database still exists. The last two methods restore backup data to a new location. Repair all passive copies with failed status This method is available only for databases that are part of a DAG. It is useful if some of a database's passive copies become corrupt, acquiring the status Failed or FailedAndSuspended. The method automatically restores all the corrupt passive copies from the backup created in the last backup session (and the corresponding restore chain). After the data is restored, the copies are synchronized with the active copy, provided that the Resume database replication option is selected. Restore to the latest state This method is used to restore a corrupt database to the latest possible point in time. Data Protector restores the database from the backup created in the last backup session (and the corresponding Integration Guide Chapter 8: Data Protector Microsoft Exchange Server 2010+ integration HPE Data Protector (9.07) Page 281 of 803
  • 282.
    restore chain). Fordetails, see "Restore chain" on page 284. Once the files are restored, all the logs (not only those restored from the backup, but also any existing logs) are replayed to the database file. Note: DAG environments: When a passive copy is restored, Microsoft Exchange Server ensures that the logs are replayed to the database file in accordance with the ReplayLagTime parameter setting. Restore to a point in time This method is used to restore a database to a specific point in time. Note: When you restore a standalone database or active copy, the existing .log and .chk files are renamed (a .keep extension is added to their names). This feature is useful when you restore files without performing database recovery. It enables you to apply additional logs to the database file; just delete the .keep extension of the log files that you also want to be applied and start a database recovery manually. In this way, you can fine-tune the point in time the database is restored to. When you restore a passive copy, the existing files are deleted. Once the files are restored, the logs are replayed to the database file (.edb) if the Perform database recovery option is selected. Note: DAG environments: l When a passive copy is restored, Microsoft Exchange Server ensures that the logs are replayed to the database file in accordance with the ReplayLagTime parameter setting. l For passive copies that are not restored, a full reseed is required once the restore session completes. Restore to a new mailbox database This method is used to restore data to a different database, either because the original database no longer exists or in order to move the data elsewhere. Using it, you can restore data also to a Microsoft Exchange Server recovery database. Restore files to a temporary location Using this method, you can restore database files to a location of your choice. l When you restore from a Differential or Incremental backup session, you can restore the complete restore chain or only the files (.log) backed up in the selected session. l When you restore data from a Full backup session, you have an option to restore only the database file (.edb). Restore destination Backup data can be restored: Integration Guide Chapter 8: Data Protector Microsoft Exchange Server 2010+ integration HPE Data Protector (9.07) Page 282 of 803
  • 283.
    l to anexisting database (standalone database, active copy, passive copy), l to a new database, l to a temporary location. Restoring to a standalone database Restore to the original standalone database (standalone environment) progresses as follows: 1. The database is dismounted. 2. Backup data is restored. 3. Optionally, the newly-restored logs (and pre-existing ones if you are performing the Restore to the latest state method) are replayed to the database file .edb and the database is mounted. To restore to the original standalone database, use one of the following restore methods: l Restore to the latest state l Restore to a point in time Restoring to an active copy Restore to the active copy (DAG environment) progresses as follows: 1. The database is dismounted. 2. All replications are suspended. 3. Backup data is restored. 4. Optionally, the newly-restored logs (and pre-existing ones if you are performing the Restore to the latest state method) are replayed to the database file .edb and the database is mounted. To restore to the active copy, use one of the following restore methods: l Restore to the latest state l Restore to a point in time Restoring to a passive copy Restore to a passive copy (DAG environment) progresses as follows: 1. The replication is suspended. 2. Backup data is restored. 3. Optionally, the replication with the active copy is resumed. To restore to a passive copy, use one of the following restore methods: l Restore all passive copies with failed status l Restore to the latest state l Restore to a point in time Restoring data to a new database Restore to a new database progresses as follows: Integration Guide Chapter 8: Data Protector Microsoft Exchange Server 2010+ integration HPE Data Protector (9.07) Page 283 of 803
  • 284.
    1. A newmailbox database is created. 2. Backup data is restored to the new database. Note: If you restore to a recovery database, first the backup data is restored and then a recovery database is created. To restore data to a new mailbox database or recovery database, use the Restore to a new mailbox database restore method. Restoring data to a temporary location You can restore the database file (.edb and/or .log and/or .chk) to a client and directory of your choice. Select the Restore files to a temporary location restore method. Restore chain By default, when you select a Differential or Incremental backup session for restore, Data Protector restores not only the logs (.log) backed up in the selected session but also files backed up in preceding sessions (restore chain): l If a Differential backup session is selected, Data Protector restores: a. The .edb file and .log files backed up in the most recent Full or Copy backup session. b. The .log files backed up in the selected Differential backup session. l If an Incremental backup session is selected, Data Protector restores: a. The .edb file and .log files backed up in the most recent Full or Copy backup session. b. The .log files backed up in all subsequent Incremental backup sessions, up to the selected Incremental backup session. l If a Full or Copy backup session is selected, Data Protector restores the .edb file and .log files backed up in the selected session. Note: l If the Restore to the latest state method is used, .log files from the Full or Copy backup session are not restored. l The only method that enables you to restore only .log files backed up in the selected Incremental or Differential session is Restore to a temporary location. Restore parallelism If device concurrency allows, database copies are restored in parallel, except in the following cases: l If database copies were backed up from the same client, but are now restored to different clients. l If backup data of the same database copy is used as a restore source for multiple database copies. Integration Guide Chapter 8: Data Protector Microsoft Exchange Server 2010+ integration HPE Data Protector (9.07) Page 284 of 803
  • 285.
    Finding information forrestore You can retrieve information about backup sessions (such as information on the backup type and media used, and the messages reported during the backup) from the Data Protector IDB. To retrieve information, use the Data Protector GUI or CLI. Using the Data Protector GUI 1. In the Context List, click Internal Database. 2. In the Scoping pane, expand Objects or Sessions. If you expand Objects, backup objects are sorted according to the Microsoft Exchange Server databases for which they were created. Note: The backup object name contains the database GUID. To find out which GUID belongs to which database, see the database object/DB_GUID/DB_Name. For example, the database object for the database DB1 with the GUID 08bca794-c544-4e27-87e8-533fb81fd517 is: /08bca794-c544-4e27-87e8-533fb81fd517/DB1 If you expand Sessions, backup objects are sorted according to the sessions in which they were created. For example, backup objects created in the session 2013/02/7–7 are listed under 2013/02/7–7. To view details on a backup object, right-click the backup object and click Properties. Tip: To view the messages reported during the session, click the Messages tab. Using the Data Protector CLI 1. Log in to the Cell Manager or to any Microsoft Exchange Server client with the Data Protector User Interface component installed under a user account that is configured as described in "Configuring user accounts" on page 265. 2. Get a list of Microsoft Exchange Server backup objects created in a backup session: omnidb -session SessionID 3. Get details on a backup object: omnidb -e2010 BackupObjectName -session SessionID -catalog Here is one example of a backup object name: devy.company.com:/08bca794-c544-4e27-87e8-533fb81fd517/DB1 For details, see the omnidb man page or the HPE Data Protector Command Line Interface Reference. Restore procedure You can restore multiple Microsoft Exchange Server databases in the same session, specifying a different restore method for each database. For details, see "Restore methods" on page 281. Integration Guide Chapter 8: Data Protector Microsoft Exchange Server 2010+ integration HPE Data Protector (9.07) Page 285 of 803
  • 286.
    To restore databases,use the Data Protector GUI or CLI. Restoring using the Data Protector GUI 1. In the Context List, click Restore. 2. In the Scoping Pane, expand MS Exchange 2010+ Server, expand the DAG virtual system or standalone Microsoft Exchange Server system and click MS Exchange 2010+ Server. 3. In the Source page, Data Protector displays all Microsoft Exchange Server databases backed up from the selected DAG or standalone environment. Select the Microsoft Exchange Server databases to restore. When you select a database, the Properties for Database dialog box is displayed automatically. Specify a restore method and click OK. For databases that are part of a DAG, the default restore method is Repair all passive copies with failed status. For standalone databases, the default is Restore to the latest state. Selecting databases for restore To change the restore method, right-click the database and click Properties. Integration Guide Chapter 8: Data Protector Microsoft Exchange Server 2010+ integration HPE Data Protector (9.07) Page 286 of 803
  • 287.
    Repair all passivecopies with failed status For details, see "Repair all passive copies with failed status" on page 295. Integration Guide Chapter 8: Data Protector Microsoft Exchange Server 2010+ integration HPE Data Protector (9.07) Page 287 of 803
  • 288.
    Restore to thelatest state For details, see "Restore to the latest state" on page 281. Integration Guide Chapter 8: Data Protector Microsoft Exchange Server 2010+ integration HPE Data Protector (9.07) Page 288 of 803
  • 289.
    Restore to apoint in time For details, see "Restore to a point in time" on page 282. Integration Guide Chapter 8: Data Protector Microsoft Exchange Server 2010+ integration HPE Data Protector (9.07) Page 289 of 803
  • 290.
    Restore to arecovery database For details, see "Restore to a new mailbox database" on page 282. Integration Guide Chapter 8: Data Protector Microsoft Exchange Server 2010+ integration HPE Data Protector (9.07) Page 290 of 803
  • 291.
    Restore files toa temporary location For details, see "Restore files to a temporary location" on page 282. 4. In the Options page, specify the Data Protector Microsoft Exchange Server 2010 integration restore options. For details, see "General restore options" on page 299. Integration Guide Chapter 8: Data Protector Microsoft Exchange Server 2010+ integration HPE Data Protector (9.07) Page 291 of 803
  • 292.
    Restore options 5. Inthe Devices page, select the devices to use for restore. For details on how to select devices to be used for restore, see the HPE Data Protector Help index: “restore, selecting devices for”. 6. Click Restore. 7. In the Start Restore Session dialog box, click Next. 8. Specify Report level and Network load. Note: Select Display statistical information to view the restore profile messages in the session output. 9. Click Finish to start the restore. The statistics of the restore session, along with the message Session completed successfully is displayed at the end of the session output. Restoring using the Data Protector CLI 1. Log in to the Cell Manager or to any Microsoft Exchange Server client with the User Interface component installed under a user account that is configured as described in "Configuring user accounts" on page 265. 2. Execute the following: omnir -e2010 -barhost ClientName [VSS_EXCHANGE_SPECIFIC_OPTIONS] Database [Database …] [-user User:Domain] [GENERAL_OPTIONS] Integration Guide Chapter 8: Data Protector Microsoft Exchange Server 2010+ integration HPE Data Protector (9.07) Page 292 of 803
  • 293.
    Database {-db_name SourceDatabaseName |-db_guid SourceDatabaseGUID } [-source SourceClientName] {-repair | -latest | -pit | -new | -temp} E2010_METHOD_OPTIONS E2010_REPAIR_ METHOD_OPTIONS [–no_resume_replication] E2010_LATEST_METHOD_OPTIONS [-node TargetNode … | -all] [–no_resume_replication] [–no_recover] [–no_mount] E2010_PIT_METHOD_OPTIONS -session BackupID [-node TargetNode … | -all] [–no_resume_replication] [–no_recover] [–no_mount] E2010_NEW_METHOD_OPTIONS -session BackupID -client TargetClientName -location TargetDatabasePath -name TargetDatabaseName [-recoverydb] [–no_recover] [–no_mount] E2010_TEMP_METHOD_OPTIONS -session BackupID -client TargetClientName -location TargetDatabasePath [–no_chain] [–edb_only] [–no_recover] For a brief description of the options, see "Restore options" on page 295. For details, see the omnir man page or the HPE Data Protector Command Line Interface Reference. Note: A backup ID is a point in time. All objects (backup data) created in a backup session have the same backup ID, which is the same as the session ID of the backup session. Mirrored objects and objects created in an object copy session have the same backup ID as objects created in the original backup session. Suppose the media set created in the original backup session no longer exists, but the media set created in an object copy session still exists. To restore the objects, you must specify the session ID of the original backup session (that is, the backup ID) and not the session ID of the object copy session. Integration Guide Chapter 8: Data Protector Microsoft Exchange Server 2010+ integration HPE Data Protector (9.07) Page 293 of 803
  • 294.
    The omnir syntaxdoes not let you specify from which object copy to restore if several copies of the same object exist. This is only possible using the Data Protector GUI by setting the media allocation priority list. Example (Restore method – repair) DAG environment To restore all corrupt passive copies of the database DB1, which was backed up from a DAG whose virtual system name was dag0.company.com, and to ensure that the integration agent (e2010_ bar.exe) is started on the client exchange2.company.com, execute: omnir -e2010 -barhost exchange2.company.com –db_name DB1 –source dag0.company.com - repair Example (Restore method – latest) Standalone environment To restore the corrupt standalone database DB1, which resides on the client exchange1.company.com, to the latest possible point in time, and to ensure that the integration agent (e2010_bar.exe) is started on the client exchange2.company.com, execute: omnir -e2010 -barhost exchange2.company.com –db_name DB1 –source exchange1.company.com –latest DAG environment Suppose you want to restore the active copy of the database DB1, which resides on the client exchange1.company.com, and the passive copies of the database that reside on the clients exchange2.company.com and exchange3.company.com. Suppose the database DB1 is part of a DAG whose virtual system name is dag0.company.com, and that you want the integration agent (e2010_ bar.exe) to be started on the client exchange2.company.com. Execute the following command: omnir -e2010 -barhost exchange2.company.com –db_name DB1 –source dag0.company.com – latest –node exchange1.company.com –node exchange2.company.com –node exchange3.company.com Example (Restore method – pit) Standalone environment Suppose you want to restore the corrupt standalone database DB1, which resides on the client exchange1.company.com, using the backup data created in the session 2013/5/14-1. Suppose you want the integration agent (e2010_bar.exe) to be started on the client exchange1.company.com. Execute the following command: omnir -e2010 -barhost exchange1.company.com –db_name DB1 -pit –session 2013/5/14-1 Note: The –source option is not specified, in which case Data Protector assumes that the database was backed up from the client specified with the –barhost option. Example (Restore method – new) DAG environment Integration Guide Chapter 8: Data Protector Microsoft Exchange Server 2010+ integration HPE Data Protector (9.07) Page 294 of 803
  • 295.
    Suppose you wantto restore the backup of the database DB1 to a recovery database that should be created on the client exchange2.company.com and named Recovery1, with the files in the C:Recovery1Folder directory. Suppose the database DB1 was backed up in the session 2013/5/14- 1 from a DAG whose virtual system name was dag0.company.com. To also ensure that the integration agent (e2010_bar.exe) is started on the client exchange1.company.com, execute the following command: omnir -e2010 -barhost exchange1.company.com –db_name DB1 –source dag0.company.com – new –session 2013/5/14-1 –client exchange2.company.com -location C:Recovery1Folder –name Recovery1 –recoverydb Example (Restore method – temp) Standalone environment Suppose you want to restore the transaction logs of the database DB1, which resides on the client exchange2.company.com. The logs were backed up in the Incremental backup session 2013/5/14-1. To restore the logs to the client exchange2.company.com to the directory C:DB1TransactionLogFolder without performing database recovery, and to ensure that the integration agent (e2010_bar.exe) is started on the client exchange1.company.com, execute the following command: omnir -e2010 -barhost exchange1.company.com –db_name DB1 –source exchange2.company.com –temp –session 2013/5/14-1 –client exchange2.company.com – location C:DB1TransactionLogFolder -no_chain –no_recover Restoring using another device You can restore using a device other than that used for a backup. For details, see the HPE Data Protector Help index: “restore, selecting devices for”. Restore options Repair all passive copies with failed status Option in the GUI / CLI Description Resume database replication / -no_resume_replication Available in DAG environments. Resumes the replication between the active and passive copies after the copies are restored. Note that the CLI option -no_resume_replication has the opposite meaning. If it is specified, the replication in not resumed. Target nodes Not available. Integration Guide Chapter 8: Data Protector Microsoft Exchange Server 2010+ integration HPE Data Protector (9.07) Page 295 of 803
  • 296.
    Option in theGUI / CLI Description The clients (that is, copies) that have the status Failed or FailedAndSuspended are automatically selected. Restore to the latest state Option in the GUI / CLI Description Select for restore Specifies whether the database should be restored. Perform database recovery / -no_recover Available when restoring a standalone database (standalone environment) or an active copy (DAG environment). Applies the logs to the database file (.edb) after the restore completes. Note that the CLI option -no_recover has the opposite meaning. If it is specified, the database recovery in not performed. Mount database / -no_mount Available when restoring a standalone database (standalone environment) or an active copy (DAG environment). Mounts the database after the database recovery completes. This option is available only if Perform database recovery is selected. Note that the CLI option -no_mount has the opposite meaning. If it is specified, the database is not mounted. Resume database replication / -no_resume_replication Available when restoring passive copies (DAG environment). Resumes the replication between the active and passive copies after the copies are restored. Note that the CLI option -no_resume_replication has the opposite meaning. If it is specified, the replication is not resumed. Target nodes -node | –all Available only in DAG environments. Specifies which clients (that is, database copies) to restore. Restore to a point in time Option in the GUI / CLI Description Select for restore See the description in "Restore to the latest state" above. Backup version / -session Specifies from which backup data to restore. Select a backup ID. If a Differential backup session is selected, the .log files backed up in the selected Differential backup session are Integration Guide Chapter 8: Data Protector Microsoft Exchange Server 2010+ integration HPE Data Protector (9.07) Page 296 of 803
  • 297.
    Option in theGUI / CLI Description restored. If an Incremental backup session is selected, the .log files backed up in all subsequent Incremental backup sessions, up to the selected Incremental backup session, are restored. Last backup version Shows the session in which the database was last backed up. Perform database recovery / -no_recover See the description in "Restore to the latest state" on the previous page. Mount database / -no_mount Resume database replication / -no_resume_replication Target nodes / -node | –all See the description in "Restore to the latest state" on the previous page. The node (client) hosting the active copy is automatically selected for restore. Restore to a new mailbox database Option in the GUI / CLI Description Select for restore See the description in "Restore to the latest state" on the previous page. Target client / -client Specifies the client to restore to. Restore into location / -location Specifies the directory to restore to. Database name / -name Specifies the name to be used for the new database. If another database with the same name already exists, the restore fails. Restore into Recovery database / -recoverydb Restores the data to a Microsoft Exchange Server recovery database. Although multiple recovery databases can exist in parallel, only one recovery database can be mounted to the Microsoft Exchange Server at a time. Integration Guide Chapter 8: Data Protector Microsoft Exchange Server 2010+ integration HPE Data Protector (9.07) Page 297 of 803
  • 298.
    Option in theGUI / CLI Description Backup version / -session See the description in "Restore to a point in time" on page 296. Last backup version Perform database recovery / -no_recover See the description in "Restore to the latest state" on page 296. Mount database / -no_mount Target nodes Not available. Restore files to a temporary location Option in the GUI / CLI Description Select for restore See the description in "Restore to the latest state" on page 296. Restore chain If this option is set to Restore only this backup, only files backed up in the selected session are restored. If this option is set to Full restore (full, incr, diff backups), the complete chain is restored. Target client / -client See the description in "Restore to a new mailbox database" on the previous page. Restore into location / -location Backup version / -session See the description in "Restore to a point in time" on page 296. Last backup version Restore database files only / -edb_only Restores only the database files (.edb). The logs (.log) and checkpoint files (.chk) are not restored. Perform database recovery / -no_recover See the description in "Restore to the latest state" on page 296. Target nodes Not available. Integration Guide Chapter 8: Data Protector Microsoft Exchange Server 2010+ integration HPE Data Protector (9.07) Page 298 of 803
  • 299.
    General restore options Optionin the GUI / CLI Description Startup client / -barhost Specifies the client on which the integration agent (e2010_ bar.exe) should be started. If the DAG virtual client (host) is selected, the integration agent is started on the currently active node. To find out which node is currently active, see "Restore" on page 280. Default: The same client that was specified for the backup session. If the DAG virtual client was specified, this client is now selected. However, note that the integration agent may not be started on the same physical node as during the backup session; it depends which node is currently active. Username Group/Domain name / -user Specifies which Windows domain user account to use for the restore session. Ensure that the user is configured as described in "Configuring user accounts" on page 265. If these options are not specified, the restore session is started under the user account under which the Data Protector Inet service is running. Perform consistency check / [-exch_check [-exch_throttle Value ] | -exch_checklogs] If this option is selected, Microsoft Exchange Server checks the consistency of a database's backup data. If this option is not selected, the session finishes earlier, but the backup data consistency is not guaranteed. The check is performed at the target locationon the source storage volumes after the backup data is restored. You do not need to perform the consistency check if it was already performed at the time of backup. Default: not selected If the Check log files only option is selected, only the log file backup data is checked, which is enough for Microsoft Exchange Server to guarantee data consistency. Default: not selected By default, the consistency check is I/O intensive, which can negatively affect disk performance. The Throttle check for 1 second option throttles down the consistency check of the database file .edb to lessen impact on the disk performance. Specify after how many input/output operations the check should stop for one second. This option is not available if only the log files are checked. Default: not selected Integration Guide Chapter 8: Data Protector Microsoft Exchange Server 2010+ integration HPE Data Protector (9.07) Page 299 of 803
  • 300.
    Tip: To findout which Microsoft Exchange Server node is currently active, connect to one of the nodes and execute: cluster group Example C:Usersadministrator.E2010BETA>cluster group Listing status for all available resource groups: Group Node Status -------------------- --------------- ------ Available Storage spade Offline Cluster Group club Online The currently active node has the status Online. In the example, this is club. Monitoring sessions You can monitor currently running sessions in the Data Protector GUI. When you run a backup or restore session, a monitor window shows the progress of the session. Closing the GUI does not affect the session. You can also monitor sessions from any Data Protector client with the User Interface component installed, using the Monitor context. To monitor a session, see the HPE Data Protector Help index: “viewing currently running sessions”. Troubleshooting This section lists general checks and verifications, plus problems you might encounter when using the Data Protector Microsoft Exchange Server 2010 integration. Because the Data Protector Microsoft Exchange Server 2010 integration is based on the Data Protector Microsoft Volume Shadow Copy Service integration, also see troubleshooting information in the HPE Data Protector Integration Guide for Microsoft Volume Shadow Copy Service. For general Data Protector troubleshooting information, see the HPE Data Protector Troubleshooting Guide. Before you begin l Ensure that the latest official Data Protector patches are installed. On how to verify this, see the HPE Data Protector Help index: “patches”. l See the HPE Data Protector Product Announcements, Software Notes, and References for general Data Protector limitations, as well as recognized issues and workarounds. l See http://support.openview.hp.com/selfsolve/manuals for an up-to-date list of supported versions, platforms, and other information. Integration Guide Chapter 8: Data Protector Microsoft Exchange Server 2010+ integration HPE Data Protector (9.07) Page 300 of 803
  • 301.
    Checks and verifications Ifyour browsing, backup, or restore failed: l Examine system errors reported in the debug.log file. l Check if you can do a filesystem backup and restore on the problematic client. For information, see the HPE Data Protector Help. Problems Problem It takes a long time to display Microsoft Exchange Server topology in the Data Protector GUI When you open the Data Protector GUI and try to display the source page, either in the Backup or Restore context, you must wait a long time. This may happen if there is an unresponsive system in the same domain (for example, a system that is shut down). The problem occurs even if the unresponsive system is not part of your backup environment. This is due to Microsoft Exchange Server problems with execution of Microsoft Exchange Server Shell commands. Action Remove the system from the domain or fix the problem. Problem A database backup cannot be performed When you start a backup session for a database, the database is not backed up, appearing to be locked by other session, though there are no other backup sessions currently running. A message similar to the following is displayed: [Minor] From: OB2BAR_E2010_BAR@exch03.e2010.company.com "MS Exchange Server" Time: 1/17/2013 3:07:13 PM [170:313] One or more copies of database DEMAR are already being backed up in a different session. This may happen if the integration agent (e2010_bar.exe) was terminated by force while a previous backup session was in progress, either because the Microsoft Exchange Server system was restarted or for some other reason, so the lock remains. Action Execute the following command: omnidbutil –free_cell_resources Note: This command line removes all existing locks, so ensure that none of the existing locks is still needed. Integration Guide Chapter 8: Data Protector Microsoft Exchange Server 2010+ integration HPE Data Protector (9.07) Page 301 of 803
  • 302.
    Problem Restore fails When youtry to restore a database, the session fails. This may happen if a database has been restored before (probably unsuccessfully), and during that previous restore session, the Microsoft Exchange Server created an .env file in the database directory. This file now prevents the database from being restored again. Action Delete the .env file and start a new restore session. Problem Restore from an object copy fails in a DAG environment When restoring a database from a media set created in an object copy session, as the media set created in the original backup session no longer exists, the session fails with an error similar to the following: [Critical] From: OB2BAR_E2010_BAR@computer1.company.com "MS Exchange 2010 Server" Time: 28/02/2013 16:08:12 No mailbox database copy can be selected for restore/instant recovery. Action 1. Verify that the media set created in the object copy session still exists. 2. On all Microsoft Exchange Server system nodes, set the environment variable OB2BARHOSTNAME to the name of the DAG virtual system and restart the Data Protector Inet service. 3. Start a new restore session. Problem Restore to the latest state fails When you try to restore a database all of whose log files were lost, using the restore method Restore to the latest state with the Perform database recovery option selected, the database recovery fails. This may happen if a database is restored from a Full backup (that is, the restore chain consists of only the Full backup session). Since in the Restore to the latest state session, only the .edb file is restored from the Full backup (see "Restore chain" on page 284), when the database recovery is started, there are no logs to be applied to the database file, and the database recovery fails. Action Restore the database using the restore method Restore to a point in time. For details, see "Restore to a point in time" on page 282. Problem After instant recovery to a point in time, passive copies remain in the Failed state When you start an instant recovery session in a DAG environment to restore active and passive copies of the same database, using the restore method Restore to a point in time, the data is successfully Integration Guide Chapter 8: Data Protector Microsoft Exchange Server 2010+ integration HPE Data Protector (9.07) Page 302 of 803
  • 303.
    restored, but thesynchronization between the active copy and passive copies fails, leaving the passive copies in the Failed state. This problem occurs if, after the data is restored, the passive copy has extra log files, which are not present at the active copy side, and so synchronization cannot be established. This can happen if, during a Full backup session, multiple copies of a database are selected for backup. Data Protector first performs a Full backup of the passive copy that has the fewest logs applied to the database file, and then performs a Copy backup of all the remaining copies, with the active copy being backed up last. While the backup session is in progress, a new log may be created at the active copy side, so when the active copy is backed up, the newly created log is also backed up. If, further on in time, a failover occurs (one of the passive copies becomes the active copy) and you perform a Restore to a point in time instant recovery, each copy is restored from its own replica storage volumes. This results in the active copy (which was passive at the time of backup) having fewer logs than the passive copy (which was active at the time of backup). Consequently, synchronization cannot be established. Action Perform a full reseed for all Failed passive copies. Problem In a DAG, a copy-back instant recovery fails when restoring a non-original database copy Suppose you backed up a database copy by creating a snapclone replica (HPE P6000 EVA Disk Array Family). Using the copy-back method, this replica can be used to restore the original database copy and/or the related database copies that reside on different Microsoft Exchange Server systems in the DAG. If the size of the source storage volumes on those Microsoft Exchange Server systems differs from the size of the source storage volumes that were backed up, the instant recovery session fails. If the Retain source for forensics option is selected, a message similar to the following is displayed: [Warning] From: SMISA@dizzy.e2008.company.com "SMISA" Time: 1/17/2013 2:51:08 PM [236:8001] This pair of source and target storage volumes are not the same size. Source storage volume : 50014380025B4860Virtual DisksVSS FizzyDizzyDAGdizzydizzy-DB1-dataACTIVE Source size : 4 GB Target storage volume : 50014380025B4860Virtual DisksVSS FizzyDizzyDAGfizzyhpVSS-LUN-06Jul10 02.23.27ACTIVE Target size : 3 GB [Major] From: OB2BAR_VSSBAR@dizzy.e2008.company.com "MS Exchange Server" Time: 1/17/2013 3:11:16 PM The system failed to refresh symbolic links in kernel object namespace. If the Retain source for forensics option is not selected, a message similar to the following is displayed: [Major] From: SMISA@dizzy.e2008.company.com "SMISA" Time: 1/17/2013 2:51:08 PM [236:8001] This pair of source and target storage volumes are not the same size. Integration Guide Chapter 8: Data Protector Microsoft Exchange Server 2010+ integration HPE Data Protector (9.07) Page 303 of 803
  • 304.
    Source storage volume: 50014380025B4860Virtual DisksVSS FizzyDizzyDAGdizzydizzy-DB1-dataACTIVE Source size : 4 GB Target storage volume : 50014380025B4860Virtual DisksVSS FizzyDizzyDAGfizzyhpVSS-LUN-06Jul10 02.23.27ACTIVE Target size : 3 GB Action Ensure that storage volumes on different Microsoft Exchange Server systems are the same size. Integration Guide Chapter 8: Data Protector Microsoft Exchange Server 2010+ integration HPE Data Protector (9.07) Page 304 of 803
  • 305.
    Chapter 9: DataProtector Microsoft Exchange Single Mailbox integration Introduction This chapter explains how to configure and use the Data Protector Microsoft Exchange Single Mailbox integration (Exchange Single Mailbox integration). It describes concepts and methods you need to understand to back up and restore mailboxes and Public Folders from or to a Microsoft Exchange Server system. You can back up the entire content of a mailbox or Public Folders, including e-mail messages, task assignments, calendar schedules, contacts, and so on (Exchange items). Or you can back up only individual Exchange items from different mailboxes and Public Folders. Data Protector integrates with Microsoft Exchange Server 2010 (Exchange Server) to back up and restore Exchange items online, enabling the Exchange Server to be actively used during the session. Note: Microsoft Exchange Single Mailbox integration is not supported on Microsoft Exchange Server 2013. This chapter applies to older versions of Microsoft Exchange Server. Data Protector offers interactive and scheduled backups of the following types: Microsoft Exchange Single Mailbox integration backup types Full Backs up all selected Exchange items. Incr1 Backs up changes made to selected Exchanrge items since the last full backup. Incr Backs up changes made to selected Exchange items since the last backup of any type. You can restore Exchange items: l To the original location. l To a new folder, created in the root of the mailbox or All Public Folders. l To another mailbox. l To another Exchange Server system. This chapter provides information specific to the Data Protector Exchange Single Mailbox integration. For general Data Protector procedures and options, see the HPE Data Protector Help. HPE Data Protector (9.07) Page 305 of 803
  • 306.
    Integration concepts The maincomponent of the Data Protector Exchange Single Mailbox integration is mbx_bar.exe, installed on the Exchange Server system, which channels communication between the Data Protector Session Manager, and, via the MAPI interface, the Exchange Server. "Microsoft Exchange Single Mailbox integration architecture" below shows the architecture of the Data Protector Exchange Single Mailbox integration. Microsoft Exchange Single Mailbox integration architecture Legend: MAPI The Messaging Application Programming Interface, enabling applications and messaging clients to interact with messaging and information systems. SM The Data Protector Session Manager, which controls the session. mbx_bar.exe The Data Protector component started by SM that logs in through the MAPI profile to the Exchange Server administrator’s mailbox, establishing an MAPI session. Having access to all other mailboxes, mbx_bar.exe logs in to each mailbox selected for backup or restore and initiates data transfer between Exchange Server and Data Protector media. MA The Data Protector General Media Agent. IDB The Data Protector Internal Database. While the Exchange Server is responsible for read/write operations to disk, Data Protector reads from and writes to devices, and manages media. Integration Guide Chapter 9: Data Protector Microsoft Exchange Single Mailbox integration HPE Data Protector (9.07) Page 306 of 803
  • 307.
    Configuring the integration Configureevery Exchange Server you intend to back up from or restore to and the corresponding Exchange Server users. Prerequisites l Ensure that you have correctly installed and configured Exchange Server. l For supported versions, platforms, devices, and other information, see the latest support matrices at http://support.openview.hp.com/selfsolve/manuals. l For information on installing, configuring, and using Exchange Server, see the Exchange Server documentation. l On Microsoft Exchange Server 2007 systems, ensure that: l Microsoft Exchange Server MAPI Client and Collaboration Data Objects are installed. The installation package, which provides both components, can be obtained free of charge from the Microsoft website http://www.microsoft.com/downloads/Search.aspx?displaylang=en. l Microsoft Office Outlook is not installed. l Ensure that you have correctly installed Data Protector. On how to install Data Protector in various architectures, see the HPE Data Protector Installation Guide. Every Exchange Server system you intend to back up from or restore to must have the Data Protector MS Exchange Integration component installed. Limitations l The Data Protector Exchange Single Mailbox integration is supported only on Exchange Server systems. You cannot back up and restore Exchange items from or to other clients. l Avoid the following users when configuring the Data Protector Exchange Single Mailbox, as the single mailbox considers them as usage options and ignores them. backup, backupall, restore, and mailbox Before you begin l Configure devices and media for use with Data Protector. l To test whether the Exchange Server system and the Cell Manager communicate properly, configure and run a Data Protector filesystem backup and restore on the Exchange Server system. Cluster-aware clients Configure the integration on all cluster nodes. Integration Guide Chapter 9: Data Protector Microsoft Exchange Single Mailbox integration HPE Data Protector (9.07) Page 307 of 803
  • 308.
    Configuring Exchange Serverusers Add the Exchange Server administrator to the Data Protector admin or operator user group. For information, see the HPE Data Protector Help index: “adding users” and “user groups”. See the Exchange Server documentation for further information on different types of connections, roles and permissions of Exchange Server administrators, and security issues. Configuring Exchange servers Provide Data Protector with the name, password, and domain of the Exchange Server administrator. Data Protector then creates the Exchange Server configuration file on the Cell Manager and verifies the connection to the Exchange Server. Reconfigure the Exchange Server every time the Exchange Server administrator’s password changes. Prerequisites l Ensure that the Exchange Server is online. Configure the Exchange Server using the Data Protector Manager. 1. In the Context List, click Backup. 2. In the Scoping Pane, expand Backup Specifications, right-click MS Exchange Single Mailboxes, and click Add Backup. 3. In the Create New Backup dialog box, click OK. 4. In Client, select the Exchange Server system. In a cluster environment, select the virtual server of the Exchange Server resource group. For information on the User and group/domain options, press F1. Click Next. 5. In the Configure Single Mailbox dialog box, provide the username, password, and domain of the Exchange Server administrator. Integration Guide Chapter 9: Data Protector Microsoft Exchange Single Mailbox integration HPE Data Protector (9.07) Page 308 of 803
  • 309.
    Configuring the ExchangeServer Click OK. 6. The Exchange Server is configured. Exit the GUI or proceed with creating the backup specification at "Select the Exchange items you want to back up." on page 311. Checking the configuration You can check the configuration of the Exchange Server after you have created at least one backup specification for the Exchange Server. Check the Exchange Server configuration using the Data Protector Manager. 1. In the Context List, select Backup. 2. In the Scoping Pane, expand Backup Specifications and then MS Exchange Single Mailboxes. Click the backup specification to display the Exchange Server to be checked. 3. Right-click the Exchange Server and click Check configuration. Backup The integration provides online backups of the following types: Microsoft Exchange Single Mailbox integration backup types Full Backs up all selected Exchange items. Incr1 Backs up changes made to selected Exchange items since the last full backup. Integration Guide Chapter 9: Data Protector Microsoft Exchange Single Mailbox integration HPE Data Protector (9.07) Page 309 of 803
  • 310.
    Incr Backs upchanges made to selected Exchange items since the last backup of any type. Limitations l Backup sessions that back up the same mailbox cannot run simultaneously. l The Data Protector Exchange Single Mailbox backup is slower and requires more media space than the Data Protector Exchange Server backup. In the latter case, a message that has been sent to several recipients is saved only once and linked to all recipients, whereas in the first case, the entire message is saved for each recipient separately. Do not use Data Protector Exchange Single Mailbox backups as a replacement for Data Protector Exchange Server backups. The latter are still needed to successfully recover a system that has been struck by a disaster. For information, see "Backup" on page 243. Creating backup specifications Create a backup specification using the Data Protector Manager. 1. In the Context List, click Backup. 2. In the Scoping Pane, expand Backup Specifications, right-click MS Exchange Single Mailboxes, and click Add Backup. 3. In the Create New Backup dialog box, select the template you want to use. Integration Guide Chapter 9: Data Protector Microsoft Exchange Single Mailbox integration HPE Data Protector (9.07) Page 310 of 803
  • 311.
    Selecting a template 4.In Client, select the Exchange Server system. In a cluster environment, select the virtual server. For information on the User and group/domain options, press F1. Click Next. 5. If the Exchange Server is not configured for use with Data Protector, the Configure Single Mailbox dialog box is displayed. Configure it as described in "Configuring Exchange servers" on page 308. 6. Select the Exchange items you want to back up. Mailboxes are organized alphabetically. For example, mailboxes starting with the letter S are collected under the S folder. Note: If some mailboxes have the same display name (for example, user), Data Protector appends a user unique string at the end of each mailbox name (for example, user@@user1, user@@user2, and so on). 7. To back up all mailboxes and Public Folders, select the Exchange Server system at the top. Or you can browse for and select individual mailboxes and Public Folders or individual Exchange items from different mailboxes and Public Folders. Note: Empty folders will not be backed up. Selecting Exchange Server items for backup Integration Guide Chapter 9: Data Protector Microsoft Exchange Single Mailbox integration HPE Data Protector (9.07) Page 311 of 803
  • 312.
    Click Next. 8. Selectdevices to use for the backup. To specify device options (for example, the device concurrency and the media pool to be used), right-click the device and click Properties. Click Next. 9. Set backup options. For information on application-specific backup options, see "Microsoft Exchange Single Mailbox integration-specific backup options " on the next page. Microsoft Exchange Single Mailbox integration-specific backup options Integration Guide Chapter 9: Data Protector Microsoft Exchange Single Mailbox integration HPE Data Protector (9.07) Page 312 of 803
  • 313.
    Click Next. 10. Optionally,schedule the backup. See "Scheduling backup sessions" on the next page. Click Next. 11. Save the backup specification, specifying a name and a backup specification group. Tip: Preview backup session for your backup specification before using it. See "Previewing backup sessions" on page 315. Microsoft Exchange Single Mailbox integration-specific backup options Option Description Pre-exec , Post-exec Specify a command to be executed by mbx_bar.exe on the Exchange Server system before the backup (pre-exec) or after it (post-exec). Do not use double quotes. Type only the name of the command and ensure that the command resides in the default Data Protector commands directory on the Exchange Server system. Modifying backup specifications To modify your backup specification, click its name in the Scoping Pane of the Backup context, then click the appropriate tab, and apply the changes. Integration Guide Chapter 9: Data Protector Microsoft Exchange Single Mailbox integration HPE Data Protector (9.07) Page 313 of 803
  • 314.
    Scheduling backup sessions Youcan run unattended backups at specific times or periodically. For details on scheduling, see the HPE Data Protector Help index: “scheduled backups”. Scheduling example To perform Incr1 backups of selected Exchange items at 14:45, 18:00, and 20:00 on Sundays: 1. In the Schedule page, select the starting date in the calendar and click Add to open the Schedule Backup dialog box. 2. Under Recurring, select Weekly. Under Time options, select 14:45. Under Recurring Options, select Sun. Under Session Options, select the Incr1 backup type. See "Scheduling a backup session" below. Click OK. 3. Repeat Step 1 and Step 2 to schedule backups at 18:00 and 20:00. 4. Click Apply to save the changes. Scheduling a backup session Integration Guide Chapter 9: Data Protector Microsoft Exchange Single Mailbox integration HPE Data Protector (9.07) Page 314 of 803
  • 315.
    Previewing backup sessions Previewthe backup session to test it. You can use the Data Protector GUI or CLI. Using the Data Protector GUI 1. In the Context List, click Backup. 2. In the Scoping Pane, expand Backup Specifications and then MS Exchange Single Mailbox. Right-click the backup specification you want to preview and click Preview Backup. 3. Specify Backup type and Network load. Click OK. The message Session completed successfully is displayed at the end of a successful preview. Using the Data Protector CLI Execute the following command: omnib -mbx_list backup_specification_name -test_bar What happens during the preview? The following are tested: l Communication between the Exchange Server and Data Protector l The syntax of the backup specification l If devices are correctly specified l If the necessary media are in the devices After that, the Exchange Server part of the preview starts, which checks if the selected Exchange items are in an appropriate state for backup. Starting backup sessions Interactive backups are run on demand. They are useful for urgent backups or for restarting failed backups. Use the Data Protector GUI or CLI. Using the Data Protector GUI 1. In the Context List, click Backup. 2. In the Scoping Pane, expand Backup Specifications and then MS Exchange Single Mailboxes. Right-click the backup specification you want to use and click Start Backup. 3. Specify Backup type and Network load. Click OK. The message Session completed successfully is displayed at the end of a successful backup session. Integration Guide Chapter 9: Data Protector Microsoft Exchange Single Mailbox integration HPE Data Protector (9.07) Page 315 of 803
  • 316.
    Using the DataProtector CLI On the Exchange Server system, execute: omnib -mbx_list backup_specification_name [-barmode mailbox_mode][list_options] where mailbox_mode is one of the following: {-full|-incr|-incr1} For list_options, see the omnib man page. Example To start an incremental backup using the backup specification FIRST and to set data protection to 5 days, execute: omnib -mbx_list FIRST -barmode —incr -protect 5 Restore Restore Exchange items using the Data Protector GUI or CLI. Before you begin l If you intend to restore Exchange items to another mailbox, ensure that the destination mailbox exists on the destination Exchange Server. l If you intend to restore Exchange items to another Exchange Server system, ensure that the destination Exchange Server system has the MS Exchange 2007 Integration component installed and that the Exchange Server is configured for use with Data Protector. Restoring using the Data Protector GUI 1. In the Context List, click Restore. 2. In the Scoping Pane, expand MS Exchange Single Mailboxes, the client from which the data to be restored was backed up, and then click MS Exchange Single Mailboxes. 3. In the Source page, browse for and select Exchange items to restore. To restore all mailboxes and Public Folders, select Mailboxes and Public Folders. You can also browse for and select individual mailboxes and Public Folders or individual Exchange items from different mailboxes and Public Folders. To restore the data from the root mailbox folder, select Top of Information Store under the appropriate user mailbox. Mailboxes are organized alphabetically. For example, mailboxes starting with the letter S are collected under the S folder. See "Selecting Exchange Server items for restore" on the next page. Integration Guide Chapter 9: Data Protector Microsoft Exchange Single Mailbox integration HPE Data Protector (9.07) Page 316 of 803
  • 317.
    Selecting Exchange Serveritems for restore You can specify the backup version, the chain of backups to be used, and the restore destination for each mailbox or Public Folders separately. By default, the last backup session is used for restore. To restore from another session, right-click the relevant mailbox or Public Folders, and click Properties. See "Version properties" on the next page. Integration Guide Chapter 9: Data Protector Microsoft Exchange Single Mailbox integration HPE Data Protector (9.07) Page 317 of 803
  • 318.
    Version properties To specifythe restore destination and the chain of backup sessions to be used, click the Advanced tab. See "Advanced properties" below. Advanced properties Integration Guide Chapter 9: Data Protector Microsoft Exchange Single Mailbox integration HPE Data Protector (9.07) Page 318 of 803
  • 319.
    For details onthese options, see "Microsoft Exchange Single Mailbox integration restore options" on the next page. Note: l The selected backup session and the Restore Chain options determine the Exchange items that appear in the Results Area. For example, if Restore only this backup is selected, only the Exchange items backed up in the selected session are displayed, whereas if Full restore of mailbox is selected, all Exchange items backed up in the restore chain of backup sessions are displayed. The Full restore of mailbox and Restore to new folder options are selected by default. 4. In the Options page, specify the destination Exchange Server system. By default, the original Exchange Server system is selected. Selecting the destination Exchange Server system 5. In the Devices page, select the devices to be used for the restore. For more information on how to select devices for a restore, see the HPE Data Protector Help index: “restore, selecting devices for”. 6. Click Restore. 7. In the Start Restore Session dialog box, click Next. 8. Specify Report level and Network load. Note: Select Display statistical information to view the restore profile messages in the Integration Guide Chapter 9: Data Protector Microsoft Exchange Single Mailbox integration HPE Data Protector (9.07) Page 319 of 803
  • 320.
    session output. 9. ClickFinish to start the restore. The statistics of the restore session, along with the message Session completed successfully is displayed at the end of the session output. Restored mailbox and public folders content with the restore to new folder option selected To transfer restored data to .pst files: 1. On the client system, create a .pst file. 2. Connect to the Exchange Server system. 3. Move the restored data from the Data Protector BackupDateBackupTime folder or the Data Protector BackupDateBackupTime - public folder folder to the previously created .pst file. Microsoft Exchange Single Mailbox integration restore options Option Description Restore only this backup Select this option to restore data only from the selected backup session. Full restore of mailbox Selected by default. Data is restored, not only from the selected backup session, but also from the latest full, the latest incremental1 (if it exists), and any incremental backups from the last incremental1 up to the selected backup version. Integration Guide Chapter 9: Data Protector Microsoft Exchange Single Mailbox integration HPE Data Protector (9.07) Page 320 of 803
  • 321.
    Option Description Note thatany Exchange item that was backed up in any of these sessions is displayed and can be selected for restore. Restore to original folder Data Protector restores Exchange items to the same location from which they were backed up. If Keep latest message is selected, existing messages in the destination mailbox or Public Folders are not restored even if they differ from their backed up versions. If Keep latest message is not selected, all messages are restored, replacing their current versions (if they exist). If different versions of the same message exist in the mailbox or Public Folders (for example, if you have a copy of the message), only one is replaced with the backed up version and all other versions remain intact. The messages in the mailbox that were not backed up in the specified backup session (or the restore chain of backup sessions) always remain intact. By default, this option is not selected. Restore to new folder Selected by default. Data Protector creates a new folder in the root of the mailbox (or in the root of All Public Folders) and restores Exchange items into it. See "Restored mailbox and public folders content with the restore to new folder option selected" on the previous page. When restoring a mailbox, the folder is named Data Protector backup_ datebackup_time. When restoring Public Folders it is named Data Protector backup_datebackup_time - public folder. If you restore from the same backup several times, a number is appended to the folder name. For example, in the second restore session of a mailbox, the folder Data Protector backup_datebackup_time (1) is created. Restore into mailbox By default, Exchange items from a mailbox are restored to the original mailbox. Select this option to specify a different destination mailbox. Note that you can restore Exchange items from different mailboxes to the same mailbox. For privacy protection, you cannot restore Exchange items from mailboxes to Public Folders. Restore to another host By default, Exchange items are restored to the original Exchange Server system. Select this option, to specify a different destination Exchange Server system. Integration Guide Chapter 9: Data Protector Microsoft Exchange Single Mailbox integration HPE Data Protector (9.07) Page 321 of 803
  • 322.
    Restoring using theData Protector CLI On the Exchange Server system, execute: omnir -mbx -barhost ClientName [-destination DestClientName] -mailbox MailboxName -session BackupID [MAILBOX_OPTIONS] -public -session BackupID [PUBLIC_FOLDERS_OPTIONS] [GENERAL_OPTIONS] MAILBOX_OPTIONS -destmailbox DestMailboxName -folder Folder -exclude ExFolder -originalfolder {-keep_msg | -overwrite_msg} -chain PUBLIC_FOLDERS_OPTIONS -folder Folder -exclude ExFolder -originalfolder {-keep_msg | -overwrite_msg} -chain Note: To restore multiple mailboxes, repeat the options —mailbox MailboxName -session BackupID [MAILBOX_OPTIONS]. To restore or exclude from restore multiple folders, repeat the options -folder Folder and - exclude ExFolder. Parameter description ClientName Original Exchange Server system, from which Exchange items to be restored were backed up. DestClientName Destination Exchange Server system, to which the Exchange items will be restored (needed only if you are not restoring to the original Exchange Server system). BackupID A backup ID is a point in time. All objects (backup data) created in a backup session have the same backup ID, which is the same as the session ID of the backup session. Mirrored objects and objects created in an object copy session have the same backup ID as objects created in the original backup session. Suppose the media set created in the original backup session no longer exists, but the media set created in an object copy session still exists. To restore the objects, you must specify the session ID of the original backup session (that is, the backup ID) and not the session ID of the object copy session. Integration Guide Chapter 9: Data Protector Microsoft Exchange Single Mailbox integration HPE Data Protector (9.07) Page 322 of 803
  • 323.
    The omnir syntaxdoes not let you specify from which object copy to restore if several copies of the same object exist. This is only possible using the Data Protector GUI by setting the media allocation priority list. MailboxName Original mailbox, from which Exchange items to be restored were backed up. If the name contains a space, put the name in quotes. For example, "John Smith". DestMailboxName Destination mailbox, to which the Exchange items from the mailbox will be restored (needed only if you are not restoring to the original mailbox). Folder Folder to be restored. Specify its pathname, starting from the root directory in the mailbox or Public Folders. If the pathname contains a space, put the pathname in quotes. For example, "InboxMy folder". ExFolder Subfolder to be excluded from restore of the mailbox or Public Folders. Option description - originalfolder This option is equivalent to the Data Protector GUI option Restore to original folder. If not specified, the same results occur as if the Data Protector GUI option Restore to new folder was selected. -chain This option is equivalent to the Data Protector GUI option Full restore of mailbox. If not specified, the same results occur as if the Data Protector GUI option Restore only this backup was selected. Limitations l If any of the mailbox names or folder names specified in the omnir command contains a slash (/), backslash (), or double quote (") character, the restore fails. Restore examples Example 1 To restore the mailbox FIRST, backed up in the session 2011/01/10-1 from the Exchange Server system infinity.ipr.company.com, to a new folder in the mailbox TEMP on the same Exchange Server system, execute: omnir -mbx -barhost infinity.ipr.company.com -mailbox FIRST -session 2011/01/10-1 - destmailbox TEMP Example 2 To restore the folder Inbox from the mailbox User 1, backed up in the session 2010/03/10-18 from the Exchange Server system exchange.hp.com, to the original folder without overwriting the messages in the original folder, execute: Integration Guide Chapter 9: Data Protector Microsoft Exchange Single Mailbox integration HPE Data Protector (9.07) Page 323 of 803
  • 324.
    omnir -mbx -barhostexchange.hp.com -mailbox "User 1" -session 2010/03/10-18 - folder Inbox -originalfolder -keep_msg Example 3 To restore the mailbox User 2, backed up in the session 2010/03/10-19 from the Exchange Server system exchange.hp.com, to a new folder in the original mailbox, without restoring the messages from the folder Deleted Items, execute: omnir -mbx -barhost exchange.hp.com -mailbox "User 2" -session 2010/03/10-19 - exclude "Deleted Items" Example 4 To restore two public folders, Administration and Addresses, which are subfolders of All Public Folders, and the mailbox My Mailbox, backed up in the session 2010/06/10-19 from the Exchange Server system exchange.hp.com, to a new folder in Public Folders and to the original folders in the mailbox respectively, execute: omnir -mbx -barhost exchange.hp.com -public -session 2010/06/10-19 -folder "All Public FoldersAdministration" -folder "All Public FoldersAddresses" -mailbox "My Mailbox" -originalfolder -keep_msg Monitoring sessions You can monitor currently running sessions in the Data Protector GUI. When you run an interactive backup or a restore session, a monitor window shows you the progress of the session. Closing the GUI does not affect the session. You can also monitor sessions from any Data Protector client with the User Interface component installed, using the Monitor context. On how to monitor a session, see the HPE Data Protector Help index: “viewing currently running sessions”. Performance tuning Performance tuning means customizing Exchange Server and Data Protector to achieve better backup and restore results. Data Protector creates a separate backup object out of selected Exchange items from a single mailbox or Public Folders. This object is then backed up as a separate data stream. mbx_bar.exe spends a significant amount of time creating Data Protector backup objects and logging mailboxes on/off. Meanwhile, the Data Protector devices are in an idle state, waiting for the actual data transfer to start. Backup performance can be enhanced by streaming two or more backup objects to the same device concurrently. While one stream is preparing the backup object and logging the mailbox on/off, data from the other backup object is being transferred to the tape, keeping the device busy. Integration Guide Chapter 9: Data Protector Microsoft Exchange Single Mailbox integration HPE Data Protector (9.07) Page 324 of 803
  • 325.
    Example of backupwith concurrency 1 Tests have shown that best performance is achieved when backing up mailboxes and Public Folders using two concurrent data streams, either by specifying one device with concurrency 2 or two devices with concurrency 1. Example of backup with concurrency 2 Note: Data Protector cannot create more than one backup object out of Exchange items from a single mailbox or Public Folders. Integration Guide Chapter 9: Data Protector Microsoft Exchange Single Mailbox integration HPE Data Protector (9.07) Page 325 of 803
  • 326.
    Troubleshooting This section listsgeneral checks and verifications plus problems you might encounter when using the Data Protector Exchange Single Mailbox integration. Start at "Problems" on the next page. If you cannot find a solution there, perform general checks and verifications. For general Data Protector troubleshooting information, see the HPE Data Protector Troubleshooting Guide. Before you begin l Ensure that the latest official Data Protector patches are installed. On how to verify this, see the HPE Data Protector Help index: “patches”. l For general Data Protector limitations, as well as recognized issues and workarounds, see the HPE Data Protector Product Announcements, Software Notes, and References. l For an up-to-date list of supported versions, platforms, and other information, see http://support.openview.hp.com/selfsolve/manuals. Checks and verifications If your configuration, backup, or restore failed: l Ensure that the following directories exist on the Data Protector Cell Manager: Data_Protector_program_dataconfigserverbarlistsMailbox Data_Protector_program_dataconfigserverbarschedulesMailbox l Examine errors reported in the debug.log file on the Exchange Server system in the default Data Protector log files directory. Additionally, if your backup or restore failed: l Ensure that the Cell Manager is correctly specified on the Exchange Server system: ensure that a value entry with the name CellServer and the value "Cell Manager" exists under the key: HKEY_LOCAL_MACHINESOFTWAREHewlett-PackardOpenViewOmniBack IISite l Examine errors logged in the Windows Event log. Additionally, if your backup failed: l Preview the Data Protector Exchange Single Mailbox backup. If the Exchange Server part of the preview fails, ensure that the Exchange Server is online. If the Data Protector part of the preview fails: l Ensure that the Exchange Server is configured for use with Data Protector. See "Configuring Exchange servers" on page 308. l Create an Exchange Single Mailbox backup specification to back up to a null or file device. If the backup succeeds, the problem is probably related to devices. For information on troubleshooting devices, see the HPE Data Protector Help. Integration Guide Chapter 9: Data Protector Microsoft Exchange Single Mailbox integration HPE Data Protector (9.07) Page 326 of 803
  • 327.
    Problems Problem You do nothave permissions to log in to the system debug.log on the Exchange Server contains one of the following messages: Error = 596 Logon failure: the user has not been granted the requested logon type to this computer. or: [MBX_ImpersonateUser] A required privilege is not held by the client. Action Check if the Domain Controller system has domain-level policy settings defined. Go to: Start > Settings > Control Panel > Administrative Tools > Domain Security Policy > Local Policies > User Rights Assignment and check if the Act as part of the operating system and Log on as a service user rights are set to Defined. If domain-level policy settings are defined: 1. On the Domain Controller system: a. Go to: Start > Settings > Control Panel > Administrative Tools > Domain Security Policy > Local Policies > User Rights Assignment. b. Set Act as part of the operating system and Log on as a service user rights for the Exchange Server administrator. c. Execute: secedit /refreshpolicy machine_policy /enforce 2. On the Exchange Server system: a. Log off from the system and log in again under the same user account. b. Go to: Start > Settings > Control Panel > Administrative Tools > Local Security Policy > Local Policies > User Rights Assignment. c. Ensure that Act as part of the operating system and Log on as a service user rights are set for the Exchange Server administrator in both Local Setting and Effective Setting columns. d. Restart the Data Protector Inet service. If domain-level policy settings are not defined: 1. Log in to the Exchange Server system. 2. Go to: Integration Guide Chapter 9: Data Protector Microsoft Exchange Single Mailbox integration HPE Data Protector (9.07) Page 327 of 803
  • 328.
    Start > Settings> Control Panel > Administrative Tools > Local Security Policy > Local Policies > User Rights Assignment. 3. Set Act as part of the operating system and Log on as a service user rights for the Exchange Server administrator. 4. Log off from the system and log in again under the same user account. 5. Restart the Data Protector Inet service. Problem Configuration of the Exchange Server fails debug.log on the Exchange Server system contains the following message: An error has occurred while creating a profile administration object. Action 1. Log in to the Exchange Server system. 2. Delete the incorrect administrator’s profile: mbx_bar.exe delete 3. Manually create a new profile: mbx_bar.exe create 4. In the Choose Profile page, click New. 5. Follow the setup wizard. Type $$$Data Protector for the profile name. Specify the Exchange Server system and the name of the Exchange Server administrator’s mailbox. See "Specifying the Exchange Server administrator’s mailbox" below. Specifying the Exchange Server administrator’s mailbox Integration Guide Chapter 9: Data Protector Microsoft Exchange Single Mailbox integration HPE Data Protector (9.07) Page 328 of 803
  • 329.
    Problem Restore to anotherclient fails Action Ensure that Exchange Server and the Data Protector MS Exchange Integration component are installed and configured on the destination system to which you restore. Problem Restore to another mailbox fails Action Ensure that the destination mailbox exists on the destination Exchange Server system. Integration Guide Chapter 9: Data Protector Microsoft Exchange Single Mailbox integration HPE Data Protector (9.07) Page 329 of 803
  • 330.
    Page 330 of803HPE Data Protector (9.07) Integration Guide Chapter 9: Data Protector Microsoft Exchange Single Mailbox integration
  • 331.
    HPE Data Protector(9.07) Part 3: Oracle and SAP This part of the guide describes ways to configure and use the following: l Data Protector Oracle Server integration l Data Protector MySQL integration l Data Protector SAP R/3 integration l Data Protector SAP MaxDB integration l Data Protector SAP HANA Appliance integration
  • 332.
    Chapter 10: DataProtector Oracle Server integration Introduction Data Protector offers offline as well as online backup of the Oracle Server instances. To enable database recovery from an online backup, the respective Oracle Server instance must operate in the ARCHIVELOG mode. The online backup concept is widely accepted. It addresses the business requirements for high application availability, as opposed to the offline concept. During an online backup, a database remains available for use, while during an offline backup, the database cannot be used by an application. Backup types Using the Data Protector Oracle integration, you can perform the following types of backups: l Online backup of a whole database or parts of it l Online incremental backup (Oracle differential incremental backup 1 to 4) l Offline backup of a whole database l Backup of archived redo logs only l Backup of the Oracle database recovery catalog l Backup of the Oracle control files l Backup of recovery files residing in the flash recovery area. The following recovery files in the flash recovery area are backed up: l full and incremental backup sets l control file autobackup (SPFILE included if used) l archived redo logs l datafile copies, control file copies Flashback logs, the current control file, and online redo logs are not backed up. l In Oracle Data Guard environment, backup of standby database. Restore types Using the Data Protector Oracle integration, you can restore the following: l The whole database or parts of it l The database to a specific point in time l From incremental backup l To a host other than the one where the database originally resided HPE Data Protector (9.07) Page 332 of 803
  • 333.
    l A datafileto a location other than its original one l A catalog before restoring the database l From a chain of incremental backups Duplicating a database Using the Data Protector Oracle integration, you can perform duplication of a production database. Integration concepts The Data Protector Oracle integration links the Oracle database management software with Data Protector. From the Oracle point of view, Data Protector represents a media management software. On the other hand, the Oracle database management system can be seen as a data source for backup, using media controlled by Data Protector. Components The software components involved in backup and restore processes are: l The Oracle Recovery Manager (RMAN) l The Data Protector Oracle integration software Integration functionality overview The Data Protector Oracle Integration agent (ob2rman.pl) works with RMAN to manage all aspects of the following operations on the Oracle target database: l Backups (backup and copy) l Recovery (restore, recovery, and duplication) How does the integration work? ob2rman.pl executes RMAN, which directs the Oracle server processes on the target database to perform backup, restore and recovery. RMAN maintains the required information about the target databases in the recovery catalog, the Oracle central repository of information, and in the control file of a particular target database. The main information which ob2rman.pl provides to RMAN is: l Number of allocated RMAN channels l RMAN channel environment parameters l Information on the database objects to be backed up or restored For backup, ob2rman.pl uses the Oracle target database views to get information on which logical (tablespaces) and physical (datafiles) target database objects are available for backup. For restore, ob2rman.pl uses current control file or recovery catalog (if used) to get information on which objects are available for restore. Using the Data Protector integration with RMAN, you can back up and restore the Oracle control files, datafiles, and archived redo logs. Integration Guide Chapter 10: Data Protector Oracle Server integration HPE Data Protector (9.07) Page 333 of 803
  • 334.
    The interface fromthe Oracle server processes to Data Protector is provided by the Data Protector Oracle integration Media Management Library (MML), which is a set of routines that allows the reading and writing of data to General Media Agents. Besides handling direct interaction with the media devices, Data Protector provides scheduling, media management, network backups, monitoring, and interactive backup. Oracle backup types handled by the integration Using this integration, you can perform the Oracle full and incremental (up to incremental level 4) backup types. With Oracle full and incremental level 0 backups all data blocks per datafile are backed up. With Oracle incremental backup (level 1 or higher), only the data blocks that have changed since a previous backup are backed up. The difference between a full backup and an incremental level 0 backup is that the incremental 0 is a base for subsequent incremental backups. Therefore, Data Protector always performs Oracle incremental 0 when you select the full backup type in a backup specification. The full backup type is not related to the number of datafiles included in the backup, and can therefore be performed per single datafile. The data being backed up, regardless of the backup type (full or incremental), is selected and controlled by Oracle. Oracle incremental backups can be differential or cumulative. By default, Data Protector performs Oracle differential incremental backups. By changing the default RMAN script created by Data Protector, you can specify also a cumulative backup. For information on differential and cumulative Oracle backups, see the Oracle Recovery Manager User’s Guide. Note: Regardless of the Oracle backup type specified, Data Protector always marks the Oracle backups as full in the Data Protector database, since the Data Protector incremental backup concept is different from the Oracle incremental backup concept. A backup that includes all datafiles and current control file that belong to an Oracle Server instance is known as a whole database backup. These features can be used for online or offline backup of the Oracle target database. However, you must ensure that the backup objects (such as tablespaces) are switched into the appropriate state before and after a backup session. For online backup, the database instance must operate in the ARCHIVELOG mode; whereas for offline backup, objects need to be prepared for backup using the Pre- exec and Post-exec options in the backup specification. The Data Protector backup specification contains information about backup options, commands for RMAN, Pre- and Post-exec commands, media, and devices. The Data Protector backup specification allows you to configure a backup and then use the same specification several times. Furthermore, scheduled backups can only be performed using a backup specification. Backup and restore of an Oracle target database can be performed using the Data Protector User Interface, the RMAN utility, or the Oracle Enterprise Manager utility. The heart of the Data Protector Oracle integration is MML, which enables an Oracle server process to issue commands to Data Protector for backing up or restoring parts or all of the Oracle target database files. The main purpose is to control direct interaction with media and devices. Integration Guide Chapter 10: Data Protector Oracle Server integration HPE Data Protector (9.07) Page 334 of 803
  • 335.
    Backup flow A DataProtector scheduled or interactive backup is triggered by the Data Protector Backup Session Manager, which reads the backup specification and starts the ob2rman.pl command on the Oracle Server under the operating system user account specified in the backup specification. Further on, ob2rman.pl prepares the environment to start the backup, and issues the RMAN backup command. RMAN instructs the Oracle Server processes to perform the specified command. The Oracle Server processes initialize the backup through MML, which establishes a connection to the Data Protector Backup Session Manager. The Backup Session Manager starts the General Media Agent, sets up a connection between MML and the General Media Agent, and then monitors the backup process. The Oracle Server processes read the data from the disks and send it to the backup devices through MML and the General Media Agent. RMAN writes information regarding the backup either to the recovery catalog (if one is used) or to the control file of the Oracle target database. Messages from the backup session are sent to the Backup Session Manager, which writes messages and information regarding the backup session to the IDB. The Data Protector General Media Agent writes data to the backup devices. Restore flow A restore session can be started using: l Data Protector GUI l RMAN CLI l Oracle Enterprise Manager GUI You must specify which objects are to be restored. A restore from the Data Protector user interface is triggered by the Data Protector Restore Session Manager, which starts the ob2rman.pl command. ob2rman.pl prepares the environment to start the restore, and issues the RMAN restore command. RMAN checks the recovery catalog (if one is used) or the control file to gather the information about the Oracle backup objects. It also contacts the Oracle Server processes, which initialize the restore through MML. MML establishes a connection with the Restore Session Manager and passes along the information about which objects and object versions are needed. The Restore Session Manager checks the IDB to find the appropriate devices and media, starts the General Media Agent, establishes a connection between MML and the General Media Agent, and then monitors the restore and writes messages and information regarding the restore to the IDB. The General Media Agent reads the data from the backup devices and sends it to the Oracle Server processes through MML. The Oracle Server Processes write the data to the disks. The concept of Oracle integration, data and the control flow are shown in "Data Protector Oracle integration concept" on the next page, and the related terms are explained in the following table. Integration Guide Chapter 10: Data Protector Oracle Server integration HPE Data Protector (9.07) Page 335 of 803
  • 336.
    Data Protector Oracleintegration concept Database files can also be managed by Automatic Storage Management (ASM). They can reside in the flash recovery area. Legend SM The Data Protector Session Manager, which can be the Data Protector Backup Session Manager during a backup session and the Data Protector Restore Session Manager during a restore session. RMAN The Oracle Recovery Manager. Data Protector MML The Data Protector Oracle integration Media Management Library, which is a set of routines that enables data transfer between the Oracle Server and Data Protector. Backup API The Oracle-defined application programming interface. IDB The Data Protector Internal Database where all the information about Data Protector sessions, including session messages, objects, data, and used devices and media, is written. MA The Data Protector General Media Agent, which reads and writes data from and to media devices. Integration Guide Chapter 10: Data Protector Oracle Server integration HPE Data Protector (9.07) Page 336 of 803
  • 337.
    Configuring the integration Prerequisites lIt is assumed that you are familiar with the Oracle database administration and the basic Data Protector functionality. l You need a license to use the Data Protector Oracle integration. For information on licensing, see the HPE Data Protector Installation Guide. l Before you begin, ensure that you have correctly installed and configured the Oracle Server and Data Protector client systems. See the: l Latest support matrices at http://support.openview.hp.com/selfsolve/manuals for an up-to-date list of supported versions, platforms, devices, and other information. l HPE Data Protector Installation Guide for instructions on how to install Data Protector on various architectures and how to install the Data Protector Oracle integration. l Oracle Recovery Manager User’s Guide and References for Oracle concepts and backup/recovery strategies. l Oracle Backup and Recovery Guide for the configuration and use of Recovery Manager, as well as for Oracle backup terminology and concepts. l Oracle Enterprise Manager User’s Guide for information on backup and recovery with the Oracle Enterprise Manager, as well as information about SQL*Plus. l The Oracle Server software must be installed and the Oracle target database must be open or mounted. l Starting with Oracle 12c, Oracle Database on Microsoft Windows supports the use of an Oracle Home User, specified at the time of installation. This Oracle Home User is used to run the Windows services for a Oracle home, and is similar to the oracle user on Oracle Database on Linux. For Oracle 12c database backups and restores, if the Oracle integration agent and Media agent are run on the same Windows host, then to avoid shared memory allocation issues Oracle Home user should be added to the Windows Backup Operator group. For more information, see the Oracle documentation. l If the Oracle recovery catalog database is used, ensure that it is properly configured and open. l Oracle net services must be properly configured and running for the Oracle target database and the recovery catalog, if you use it. For more information about different connection options, see the Oracle Recovery Manager User’s Guide and References. For details on checking the prerequisites listed above, see "Troubleshooting " on page 414. l To successfully back up the recovery files residing in the flash recovery area, ensure that you have correctly configured the flash recovery area. l Oracle Real Application Clusters (RAC): Each node must have a dedicated disk for storing Integration Guide Chapter 10: Data Protector Oracle Server integration HPE Data Protector (9.07) Page 337 of 803
  • 338.
    archive logs. Suchdisks must be NFS mounted on all other RAC nodes. However, if the archive logs are not on a NFS mounted disk, you must modify the archive log backup specification. See "Backup of archive logs on RAC cannot be performed" on page 421. l RAC: With Oracle version 11.2.0.2 and later, the control file must be created on a shared disk and be accessible from all RAC nodes, and the OB2_DPMCTL_SHRLOC environment variable must point to this location, from where the control file is backed up. l On Windows systems, when using the Oracle backup set ZDB method, set the omnirc option ZDB_ SMISA_AUTOMOUNTING on the backup system to 2, in order to enable automatic volume mounting on the local system. Limitations l The MAXPIECESIZE RMAN parameter option is not supported because the restore of multiple backup pieces created during a backup is not possible using the Data Protector Oracle integration. l The Data Protector Oracle integration does not support the RMAN disk backup of a target database to the flash recovery area. The Data Protector Oracle integration supports only backups from the flash recovery area to a backup device. However, you can create an RMAN script that backs up the target database to the flash recovery area before or after the Data Protector backs up files from the flash recovery area to a backup device. The script can be set up using the Pre-exec or Post-exec option when creating a backup specification. l On an HP OpenVMS system running the Oracle integration, you can only configure a Data Protector admin user with the username <Any> and the group name <Any>. This limitation is due to the lack of the user group name concept on HP OpenVMS systems. l Oracle database identifiers (DBIDs) of all databases must be unique within a Data Protector cell. l The Data Protector Oracle integration (Oracle 12 c) does not support Container Database (CDB) and Pluggable Database (PDB) modes. l In the Oracle Database 10g Release 2, for HP-UX systems, the host name length on which the Oracle database is installed is limited to 8 characters. l Oracle Data Guard: l You cannot configure only a standby database (without configuring primary database). l Only physical standby database backup is supported. l Recovery catalog database is required for standby configurations. l For other limitations regarding RMAN backup, restore, recovery, and duplication in Oracle Data Guard environment, see the Oracle documentation. l The Data Protector Oracle integration does not support non-ASCII characters in backup specification names. Before you begin l Configure devices and media for use with Data Protector. l Test whether the Oracle Server system and the Cell Manager communicate properly: Configure and Integration Guide Chapter 10: Data Protector Oracle Server integration HPE Data Protector (9.07) Page 338 of 803
  • 339.
    run a DataProtector filesystem backup and restore on the Oracle Server system. l Identify the Oracle database user that will be used by Data Protector for backup. This user must have the SYSDBA privilege granted. For example, it could be the Oracle user sys, which is created during database creation. See the Oracle documentation for more information on user privileges in Oracle. l On Windows systems, if the Oracle target database and the Oracle recovery catalog are installed on two different systems, configure a domain user account that is a member of the Administrators group on both systems. On Windows Server 2003 systems with the Oracle target database installed, you need to restart the Data Protector Inet service under a Windows domain user account that has the appropriate Oracle database permissions for running backups and restores. For information on how to change the Data Protector Inet service account, see the HPE Data Protector Help index: “Inet, changing account”. However, for other supported Windows operating systems, you can use user impersonation instead. For details on setting accounts for the Inet service user impersonation, see the HPE Data Protector Help index: “Inet user impersonation”. Cluster-aware systems In cluster environment, if you intend to use the Data Protector CLI, set the Data Protector environment variable OB2BARHOSTNAME to the virtual server name. Set the variable on the Oracle Server system as follows: Windows systems: set OB2BARHOSTNAME=virtual_server_name UNIX systems: export OB2BARHOSTNAME=virtual_server_name RAC: Configure an Oracle database on every node from where you want to run backups and restores. HP-UX with RAC: If you want to use virtual hostname, create an HPE Serviceguard package containing only the virtual IP and the virtual hostname parameters and distribute it among the RAC nodes. Linking Oracle Server with the Data Protector MML To use the Data Protector Oracle integration, the Oracle Server software needs to be linked with the Data Protector Oracle integration Media Management Library (MML) on every system on which an Oracle instance is running. You do not need to link Oracle Server with the Data Protector MML manually. When you start backups or restores using the Data Protector GUI or CLI, Data Protector automatically links Oracle Server with the correct platform–specific Data Protector MML. However, for testing purposes, you can override this automatic selection. You can manually specify which platform–specific Data Protector MML should be used by setting the Data Protector SBT_LIBRARY parameter. On how to set the parameter, see the util_cmd man page. The parameter is saved in the Data Protector Oracle instance configuration file. MML is invoked by the Oracle server when it needs to write to or read from devices using Data Protector. Integration Guide Chapter 10: Data Protector Oracle Server integration HPE Data Protector (9.07) Page 339 of 803
  • 340.
    Linking on HPOpenVMS systems On Oracle Server running on HP OpenVMS systems, link the MML SYS$SHARE:LIBOBK2SHR64.EXE with the Oracle Server: 1. Make sure Oracle RMAN is set up and you are able to access it. This can be achieved by performing a test backup using the following RMAN script: { allocate channel d1 type disk; backup tablespace system; release channel d1; } You can skip this step if you are already using RMAN for backing up Oracle. 2. Check the presence of the MML LIBOBK2SHR64.EXE in the SYS$SHARE: directory. Note: The logical definition for SYS$SHARE:LIBOBK2SHR64.EXE is $DEFINE/SYSTEM DP_SBT SYS$SHARE:LIBOBK2SHR64.EXE. You are now ready to use the MML with RMAN to perform backups. For information on how to use RMAN, see the Oracle documentation. After relinking To test the MML (SBT) interface, configure Oracle using the GUI (see "Configuring Oracle databases" on page 343). Configuring Oracle user accounts Decide under which user accounts you want backups to run. Data Protector requires the following user accounts: l Oracle operating system user account For details, see "Configuring Oracle operating system user accounts " below. l Oracle database user accounts For details, see "Configuring Oracle database user accounts" on the next page. Configuring Oracle operating system user accounts For each Oracle database, Data Protector requires an operating system user account that has Oracle rights to back up the database. This user account usually belongs to the DBA user group (OSDBA user). The user account under which the Oracle database is running has these rights. For example, to find such a user on UNIX systems, execute: ps -ef|grep ora_pmon_DB_NAME or ps -ef|grep ora_lgwr_DB_NAME Integration Guide Chapter 10: Data Protector Oracle Server integration HPE Data Protector (9.07) Page 340 of 803
  • 341.
    Finding the Oracleuser The following table explains how to configure users on different operating systems: Client system Description UNIX system Ensure that the Oracle user oracle from the Oracle Inventory group (oinstall) has been added to the Data Protector admin user group. For details on adding users, see the HPE Data Protector Help index: ”adding users”. Add the OSDBA user account to the Data Protector admin or operator user group. Note: If you plan to configure Oracle databases using the omniintconfig.pl command, note that specified OSDBA user accounts are automatically added to the Data Protector admin user group. For details, see "Configuring multiple Oracle databases simultaneously " on page 348. Windows system On Windows systems, Data Protector connects to the Oracle database using the Data Protector Inet service on the related system. By default, the service runs under the Local System account, which is automatically added to the Data Protector admin user group. However, if you have restarted the Data Protector Inet service under an OSDBA user account, you need to add the new user to the Data Protector admin or operator user group. HP OpenVMS system Configure a Data Protector admin user with the username <Any> and the group name <Any>. For information on adding users to Data Protector user groups, see the HPE Data Protector Help index: “adding users”. Clusters In cluster environments, ensure to add he following users to the Data Protector admin or operator user group: l OSDBA user for all physical nodes l OSDBA user for the virtual server (applicable for HPE Serviceguard clusters) Configuring Oracle database user accounts Identify or create the following Oracle database user accounts. You need to provide these user accounts when you configure the Oracle database as described in "Configuring Oracle databases" on page 343. Integration Guide Chapter 10: Data Protector Oracle Server integration HPE Data Protector (9.07) Page 341 of 803
  • 342.
    Oracle database useraccounts User Description Primary database user Required to log in to the primary database. Recovery catalog user The owner of the recovery catalog (for example, rman). Required to log in to the catalog database. Needed if you use the recovery catalog. If you are using Oracle 11g R2 or later, ensure that the owner of the Oracle recovery catalog: l is granted the CREATE ANY DIRECTORY and the DROP ANY DIRECTORY system privileges, which are required to use the Data Pump Export (expdp) and the Data Pump Import (impdp) utilities. l has SELECT permissions on sys.v$instance view. Start SQL*Plus and type: grant select on v_$instance to recovery_catatalog_user; Standby database user Required to log in to the standby database. Applicable only in Oracle Data Guard environments. Needed to back up the standby database. Configuring user accounts on HP OpenVMS systems To configure an Oracle user on an HP OpenVMS system, proceed as follows: 1. Modify the location of ORAUSER.COM and ORATAB files as instructed in OMNI$ROOT:[LOG] LOGIN.COM based on the Oracle version used. For example: l $PIPE@DKA0:[ORACLE]ORAUSER.COM > NLA0: Suppose ORAUSER.COM is located in DKC0:[ORACLE10g], then change and uncomment the above statement to $PIPE@DKC0:[ORACLE10g]ORAUSER.COM > NLA0:. l $DEFINE/NOLOG/JOB ORATAB_LOC DKA0:[ORACLE]ORATAB Suppose ORATAB is located in DKC0:[ORACLE10g], then change and uncomment the above statement to $DEFINE/NOLOG/JOB ORATAB_LOC DKCF0:[ORACLE10g]ORATAB. 2. Uncomment the following lines in OMNI$ROOT:[LOG]LOGIN.COM: $@OMNI$ROOT:[BIN]OMNI$CLI_SETUP.COM $@OMNI$ROOT:[BIN.PERLl]PERL_SETUP.COM $DEFINE /NOLOG /PROCESS PERL_ENV_TABLES "LNM$PROCESS", "LNM$JOB", "LNM$SERVER", "LNM$GROUP", "LNM$SYSTEM" 3. Uncomment the following line: $@OMNI$ROOT:[BIN]OMNI$ORA_OCI_SETUP.COM 4. If you run the Media Agent and Data Protector Oracle integration agents on the same HP Integration Guide Chapter 10: Data Protector Oracle Server integration HPE Data Protector (9.07) Page 342 of 803
  • 343.
    OpenVMS system, modifythe group ID of the omniadmin user as DBA using the MCR AUTHORIZE utility: a. Log in as a privileged user. b. Execute: $set def sys$system $mcr authorize UAF> show omniadmin UAF> show oracle_user c. Compare the accounts for Oracle and omniadmin users. If the accounts are different, execute: UAF> modify omniadmin /UIC=[Group_ID_of_Oracle_user, User_ID] d. Verify the changes of the group ID. 5. If you use CLI commands for Oracle integration agents, execute OMNI$ROOT:[LOG]LOGIN.COM. Tip: To determine the status of processes (OMNI$I*) and subprocesses (OMNI$ADMIN_*) on your HP OpenVMS system, use the following command procedure: $@OMNI$ROOT:[BIN}OMNI$DIAGNOSE.COM This command procedure displays the active parent processes, the session of job name, and the logfile name. Configuring Oracle databases Configuration of an Oracle database consists of providing Data Protector with the following data: l Oracle Server home directory l Login information to the target database l Optionally, login information to the recovery catalog database l Optionally, login information to the standby database During the configuration, the util_oracle8.pl command, which is started on the Oracle server system, saves the specified parameters in the Data Protector Oracle database specific configuration file on the Cell Manager. If a recovery catalog has been created and the Oracle target database has not yet been registered in the recovery catalog database, this will occur during configuration. Information about the Oracle database’s structure is transferred to the recovery catalog from the Oracle database’s control files. Ensure that the database is open during the configuration procedure and that you are able to connect to the database. To configure an Oracle database, you can use the Data Protector GUI or the Data Protector CLI. Tip: In large environments with multiple Oracle databases, consider using the configuration procedure described in "Configuring multiple Oracle databases simultaneously " on page 348. However, note that this procedure cannot be used to configure standby databases. Integration Guide Chapter 10: Data Protector Oracle Server integration HPE Data Protector (9.07) Page 343 of 803
  • 344.
    Using the DataProtector GUI Configure an Oracle database when you create the first backup specification for the database. Start with the procedure described in "Creating backup specifications " on page 356 and at "If the Oracle database is not configured yet for use with Data Protector, the Configure Oracle dialog box is displayed. Configure the Oracle database for use with Data Protector as described in "Configuring Oracle databases" on page 343." on page 359 proceed as follows: 1. In the Configure Oracle dialog box and in the General page, specify the pathname of the Oracle Server home directory. Configuring Oracle - General (Windows) Configuring Oracle - General (UNIX) 2. In the Primary page, specify the login information to the primary database. Note that the user must have the SYSDBA privilege granted. In Services, type the net service name for the primary database instance. The backup will be performed on the system where this database instance resides. RAC: List all net services names for the primary database separated by a comma. Configuring Oracle - Primary Integration Guide Chapter 10: Data Protector Oracle Server integration HPE Data Protector (9.07) Page 344 of 803
  • 345.
    3. In theCatalog page, select Use target database control file instead of recovery catalog to use the primary database control file. To use the recovery database catalog as an RMAN repository for backup history, select Use recovery catalog and specify the login information to the recovery catalog. Oracle Data Guard: If you intend to back up a standby database, you must use the recovery catalog. The user specified must be the owner of the recovery catalog. In Services, type the net service name for the recovery catalog. Configuring Oracle - Catalog 4. In Oracle Data Guard environments, if you intend to back up a standby database, configure also the standby database: In the Standby page, select Configure standby database and specify the login information to the standby database. In Services, type the net service name for the standby database instance. RAC: List all net services names for the standby database separated by a comma. Configuring Oracle - Standby Integration Guide Chapter 10: Data Protector Oracle Server integration HPE Data Protector (9.07) Page 345 of 803
  • 346.
    5. Click OK. TheOracle database is configured. Exit the GUI or proceed with creating the backup specification at "Select the Oracle database objects to be backed up." on page 359. Using the Data Protector CLI Note: On HP OpenVMS, to invoke the Data Protector CLI, execute: $@OMNI$ROOT:[BIN] OMNI$CLI_SETUP.COM 1. On UNIX systems, log on to the Oracle Server system with an OSDBA user account. 2. On the Oracle Server system, execute: Windows systems: perl -I..libperl util_oracle8.pl -config -dbname DB_NAME -orahome ORACLE_HOME PRIMARY_DB_LOGIN [CATALOG_DB_LOGIN] [STANDBY_DB_LOGIN] [-client CLIENT_NAME] UNIX systems: util_oracle8.pl -config -dbname DB_NAME -orahome ORACLE_HOME PRIMARY_DB_LOGIN [CATALOG_DB_LOGIN] [STANDBY_DB_LOGIN] [-client CLIENT_NAME] HP OpenVMS systems: util_oracle8 -config -dbname DB_NAME -orahome ORACLE_HOME PRIMARY_DB_LOGIN [CATALOG_DB_LOGIN] [STANDBY_DB_LOGIN] [-client CLIENT_NAME] where: PRIMARY_DB_LOGIN is: -prmuser PRIMARY_USERNAME -prmpasswd PRIMARY_PASSWORD -prmservice PRIMARY_NET_SERVICE_NAME_1[,PRIMARY_NET_SERVICE_NAME_2 ...] CATALOG_DB_LOGIN is: -rcuser CATALOG_USERNAME -rcpasswd CATALOG_PASSWORD -rcservice CATALOG_NET_SERVICE_NAME STANDBY_DB_LOGIN is: Integration Guide Chapter 10: Data Protector Oracle Server integration HPE Data Protector (9.07) Page 346 of 803
  • 347.
    -stbuser STANDBY_USERNAME -stbpasswd STANDBY_PASSWORD -stbserviceSTANDBY_NET_SERVICE_NAME_1[,STANDBY_NET_SERVICE_NAME_2 ...] Oracle Data Guard:If you intend to back up a standby database, you must provide the STANDBY_DB_ LOGIN information. For standby database backup, a recovery catalog must be used. Therefore, you must also provide the CATALOG_DB_LOGIN information. Parameter description CLIENT_NAME Name of the Oracle Server system with the database to be configured. It must be specified in a cluster environment. RAC: The virtual server of the Oracle resource group. Oracle Data Guard: Name of either a primary system or secondary (standby) system. DB_NAME Name of the database to be configured. ORACLE_HOME Pathname of the Oracle Server home directory. PRIMARY_USERNAME PRIMARY_PASSWORD Username and password for login to the target or primary database. Note that the user must have the SYSDBA privilege granted. PRIMARY_NET_SERVICE_ NAME_1 [,PRIMARY_NET_ SERVICE_NAME_2, ...] Net services names for the primary database. RAC: Each net service name must resolve into a specific database instance. CATALOG_USERNAME CATALOG_PASSWORD Username and password for login to the recovery catalog. This is optional and is used only if you use the recovery catalog database as an RMAN repository for backup history. CATALOG_NET_SERVICE_ NAME Net service name for the recovery catalog. STANDBY_USERNAME STANDBY_PASSWORD This is used in Oracle Data Guard environment for backing up a standby database. Username and password for login to the standby database. STANDBY_NET_SERVICE_ NAME_1 [,STANDBY_NET_ SERVICE_NAME_2, ...] Net services names for the standby database. The message *RETVAL*0 indicates successful configuration, even if followed by additional messages. Note: If you need to export some variables before starting SQL*Plus, listener, or RMAN, these variables must be defined in the Environment section of the Data Protector Oracle global configuration file or using the Data Protector GUI. Integration Guide Chapter 10: Data Protector Oracle Server integration HPE Data Protector (9.07) Page 347 of 803
  • 348.
    Example The following examplerepresents configuration on a UNIX system of an Oracle database and its recovery catalog in Oracle Data Guard environment. The following names are used in the example: l database name: oracle l Oracle Server home directory: /app10g/oracle10g/product/10.1.0 l primary user name: system l primary password: manager l primary net service name 1: netservice1 l primary net service name 2: netservice2 l recovery catalog user name: rman l recovery catalog password: manager l recovery catalog net service name: catservice l standby user name: system l standby password: manager l standby net service name 1: netservicesb1 l standby net service name 2: netservicesb2 Syntax /opt/omni/lbin/util_oracle8.pl -config -dbname oracle -orahome /app10g/oracle10g/product/10.1.0 -prmuser system -prmpasswd manager -prmservice netservice1,netservice2 -rcuser rman -rcpasswd manager -rcservice catservice - stbuser system -stbpasswd manager -stbservice netservicesb1,netservicesb2 Configuring multiple Oracle databases simultaneously In large environments with multiple Oracle databases, it can be time-consuming to configure each database separately, especially if the configuration parameters need to be updated frequently. For these reasons, Data Protector enables you to keep configuration parameters of multiple databases in a single file. In this way, you can do all necessary updates in one place. Once the file is ready, you execute the Data Protector omniintconfig.pl command, which reads the file and configures all the Oracle databases specified. It means that, for each Oracle database, a separate Data Protector configuration file is created or updated (if it already exists), similarly as if the standard configuration method were used. If specified, Data Protector also performs a configuration check. In your configuration file, you specify the following parameters for each Oracle database: Oracle database configuration parameters Parameter Description MoM (optional) Manager of managers Integration Guide Chapter 10: Data Protector Oracle Server integration HPE Data Protector (9.07) Page 348 of 803
  • 349.
    Parameter Description CellManager DataProtector Cell Manager Default: Cell Manager of the local client Client Client with the Oracle Server installed. In cluster environments, specify the virtual server or, in RAC, one of the cluster nodes. Default: local client Instance Oracle database instance (mandatory) OSUSER (UNIX and Windows Server 2008 systems only) An operating system user account (user name and group or domain) under which you want the configuration and browsing of Oracle databases to start. This user will be automatically added to the Data Protector admin user group for the client specified in Client. On Windows Server 2008, it is not mandatory to specify the user account. OSGROUP (UNIX and Windows Server 2008 systems only) ORACLE_HOME Oracle Server home directory TGTUser Login information for the target database (username and password) TGTPasswd TGTService Target database service(s). If there is more than one service, separate them with a semicolon (service1;service2...). RCUser (optional) Login information for the recovery catalog database (username and password) RCPasswd (optional) RCService (optional) Recovery catalog database service ClusterNodes (optional) Cluster nodes (applicable in cluster environments). The user OSUSER, OSGROUP will be automatically added to the Data Protector admin user group for each cluster node listed here. Separate cluster nodes with a semicolon (node1;node2...). If you do not specify this parameter, you need to add these users Integration Guide Chapter 10: Data Protector Oracle Server integration HPE Data Protector (9.07) Page 349 of 803
  • 350.
    Parameter Description manually asdescribed in "Configuring Oracle user accounts" on page 340. File formats Your file must be created in one of the following formats: l XLS (Microsoft Office Excel file) l CSV (comma separated values file) When creating the file, consider the following: l In the first line, list parameters that you want to specify. In subsequent lines, list parameter values for Oracle databases that you want to configure. l Parameter names in the first line are not case-sensitive. l Empty columns are not allowed. l Empty rows are allowed. l Empty cells are allowed only for optional parameters. XLS files In XLS files, you can format cells as you like. However, you are not allowed to add any information in extra cells. See "Keeping parameters in an XLS file" below. Keeping parameters in an XLS file CSV files A CSV file is created by saving a text file in CSV format (for example, C:My_documentsOracle_ databases.csv). Parameters in the file must be separated with commas. You can omit the specification of parameters that are not applicable by leaving the place between two commas empty. See "Keeping parameters in a CSV file" below. Keeping parameters in a CSV file Integration Guide Chapter 10: Data Protector Oracle Server integration HPE Data Protector (9.07) Page 350 of 803
  • 351.
    Encoding passwords Data Protectorrequires that passwords in Data Protector Oracle database configuration files are encoded. You can achieve this in two different ways: l Encode the passwords before you save them in your XLS or CSV file, using the Data Protector util_cmd command. For example, to encode the password BlueMoon, execute: util_cmd –encode BlueMoon Encoding a password Once you receive the encoded password, copy it to your file. "Keeping parameters in an XLS file" on the previous page shows an example of a file in which all the passwords are encoded. If you keep your passwords encoded, you do not need to specify the –encode option when you execute the omniintconfig.pl command. l If your passwords are not encoded, specify the –encode option when you execute the omniintconfig.pl command. Ensure that the passwords in your XLS or CSV file are either all encoded or all plain-text. omniintconfig.pl command syntax Note: The omniintconfig.pl command can be run on any Data Protector client that has the User Interface component installed. 1. Log on to the client system under an operating system user account that is added to the Data Protector admin user group (actually, it suffices if the user has the Data Protector User configuration and See private objects user rights). 2. Go to the following default Data Protector administrative commands directory. 3. Execute: Windows systems: perl omniintconfig.pl Options UNIX systems: omniintconfig.pl Options where Options are: [-encode] [-chkconf] [-force] {-passwordfile FileName|Param=Value [Param=Value...]} For the options description, see the omniintconfig.pl man page or the HPE Data Protector Command Line Interface Reference. Examples Integration Guide Chapter 10: Data Protector Oracle Server integration HPE Data Protector (9.07) Page 351 of 803
  • 352.
    1. Suppose youare logged in to the Windows system on which you have created the file C:My_ documentsOracle_instances.xls. To configure the Oracle databases IN1 and IN2 using the information from the file, execute: perl omniintconfig.pl -passwordfile C:My_documentsOracle_instances.xls 2. Suppose you are logged in to a UNIX system. To configure the Oracle database IN2 by specifying parameters at run time, execute: omniintconfig.pl –encode CellManager=galaxy Client=star Instance=IN2 ORACLE_HOME=C:oracleproduct10.2.0db_1 TGTUser=system TGTService=IN2_1;IN2_2 TGTPasswd=BlueMoon Note that the password BlueMoon is not encoded. Therefore, you must specify the option – encode. Parameters can be specified only for one Oracle database at a time. 3. Suppose you are logged in to a Windows system. To configure and check the configuration of all Oracle databases specified in C:My_documentsOracle_instances.xls, execute: perl omniintconfig.pl -chkconf –force –passwordfile C:My_documentsOracle_instances.xls The -force option instructs Data Protector to continue configuring Oracle databases if the configuration check for an Oracle database fails. 4. Suppose you are logged in to a UNIX system. To check the configuration of the Oracle database IN2, execute: omniintconfig.pl -chkconf CellManager=galaxy Client=star Instance=IN2 Checking the configuration You can check the configuration of an Oracle database after you have created at least one backup specification for the database. If you use the Data Protector CLI, a backup specification is not needed. Using the Data Protector GUI 1. In the Context List, select Backup. 2. In the Scoping Pane, expand Backup Specifications and then Oracle Server. Click the backup specification to display the server with the database to be checked. 3. Right-click the server and click Check configuration. Data Protector does not check if the specified user has appropriate Oracle backup permissions. Using the Data Protector CLI 1. On UNIX systems, log on to the Oracle Server system with an OSDBA user account. 2. Execute: Windows systems: perl -I..libperl util_oracle8.pl -chkconf -dbname DB_NAME Integration Guide Chapter 10: Data Protector Oracle Server integration HPE Data Protector (9.07) Page 352 of 803
  • 353.
    UNIX systems: util_oracle8.pl -chkconf-dbname DB_NAME HP OpenVMS systems: util_oracle8 -chkconf -dbname DB_NAME Handling errors If an error occurs, the error number is displayed in the form *RETVAL*error_number. To get the error description, on the Cell Manager, execute: Windows systems: Data_Protector_homebinomnigetmsg 12 error_number HP-UX and Linux systems: /opt/omni/lbin/omnigetmsg 12 error_number Other UNIX systems: /usr/omni/bin/omnigetmsg 12 error_number HP OpenVMS systems: Set up the Data Protector CLI environment by executing: $@OMNI$ROOT:[BIN]OMNI$CLI_SETUP.COM Execute: $OMNIGETMSG 12 error_number On UNIX systems, it is possible that although you receive *RETVAL*0, backup still fails because Data Protector does not check if the specified user has appropriate Oracle backup permissions. Setting environment variables Use environment variables to modify backup environment to suit your needs. Environment variables are Oracle database specific. It means that they can be set differently for different Oracle databases. Once specified, they are saved to related Data Protector Oracle database configuration files. For details of how environment variables affect your environment, see "Environment variables " below. Note: Environment variables are not supported on HP OpenVMS systems. Environment variables Environment variable Default value Description OB2_RMAN_COMMAND_TIMEOUT 300 s This variable is applicable when Data Protector tries to connect to a target or catalog database. It specifies how long (in seconds) Data Protector waits for RMAN to respond that the connection succeeded. If RMAN does not respond within the specified time, Data Protector aborts the current session. Integration Guide Chapter 10: Data Protector Oracle Server integration HPE Data Protector (9.07) Page 353 of 803
  • 354.
    Environment variable Default value Description OB2_SQLP_SCRIPT_TIMEOUT300 s This variable is applicable when Data Protector issues an SQL*Plus query. It specifies how long Data Protector waits for SQL*Plus to respond that the query completed successfully. If SQL*Plus does not respond within the specified time, Data Protector aborts the current session. OB2_DPMCTL_SHRLOC N/A Defines the location at which the control file is created and from where it is backed up in Data Protector managed control file backup. Data Protector copies the control file to its temporary files directory. This variable overrides the default directory with a customer-specified directory. In an Oracle Real Application Clusters (RAC) environments with Oracle version 11.2.0.2 or later, to enable Data Protector managed control file backups and the corresponding restore sessions, ensure this directory resides on a shared disk that all RAC nodes can access. To set environment variables, use the Data Protector GUI or CLI. Using the Data Protector GUI You can set a variable when you create a backup specification or modify an existing one: 1. In the Source page of the backup specification, right-click the Oracle database at the top and click Set Environment Variables. 2. In the Advanced dialog box, specify the variable name, its value, and click Add. See "Setting environment variables" on the next page. Integration Guide Chapter 10: Data Protector Oracle Server integration HPE Data Protector (9.07) Page 354 of 803
  • 355.
    Setting environment variables 3.Click OK. Using the Data Protector CLI Execute: util_cmd –putopt Oracle8 DatabaseNameVariableValue –sublist Environment For details, see the util_cmd man page or the HPE Data Protector Command Line Interface Reference. Example To set the environment variable OB2_RMAN_COMMAND_TIMEOUT to 100 seconds for the Oracle database INST2, execute: util_cmd –putopt Oracle8 INST2 OB2_RMAN_COMMAND_TIMEOUT 100 –sublist Environment Backup To configure an Oracle backup, perform the following steps: Integration Guide Chapter 10: Data Protector Oracle Server integration HPE Data Protector (9.07) Page 355 of 803
  • 356.
    1. Configure thedevices you plan to use for a backup. For instructions, see the HPE Data Protector Help index: “configuring devices”. 2. Configure media pools and media for a backup. For instructions, see the HPE Data Protector Help index: “creating media pools”. 3. Ensure you are able to connect to the database. 4. Create a Data Protector Oracle backup specification. See "Creating backup specifications " below. HP OpenVMS systems On HP OpenVMS systems, before performing Data Protector tasks using the CLI, execute: $@OMNI$ROOT:[BIN]OMNI$CLI_SETUP.COM This command procedure defines the symbols needed to invoke the Data Protector CLI. It gets installed when you chose the CLI option during the installation. Execute this command procedure from LOGIN.COM for all CLI users. Creating new templates You can use backup templates to apply the same set of options to a number of backup specifications. By creating your own template, you can specify the options exactly as you want them to be. This allows you to apply all the options to a backup specification with a few mouse clicks, rather than having to specify all the options over and over again. This task is optional, as you can use one of the default templates as well. If you prefer using predefined templates, see "Creating backup specifications " below for a detailed explanation. To create a new backup template, proceed as follows: 1. In the Data Protector Manager, switch to the Backup context. 2. In the Scoping Pane, expand Backup and then Templates, and then right-click Oracle Server. 3. Click Add Template. Follow the wizard to define the appropriate backup options in your template. Creating backup specifications Cluster-aware systems Before you perform an offline backup in a cluster environment, take the Oracle Database resource offline and bring it back online after the backup. This can be done using the Oracle fscmd command line interface commands in the Pre-exec and Post-exec commands for the client system in a particular backup specification, or by using the Cluster Administrator. Procedure To create an Oracle backup specification: 1. In the Context List, click Backup. 2. In the Scoping Pane, expand Backup Specifications, right-click Oracle Server, and click Add Integration Guide Chapter 10: Data Protector Oracle Server integration HPE Data Protector (9.07) Page 356 of 803
  • 357.
    Backup. 3. In theCreate New Backup dialog box, double-click Blank Oracle Backup to create a backup specification without predefined options, or use one of the pre-defined templates given below: Archive Backs up the archived redo logs. Archive_Delete Backs up the archived redo logs, then deletes them after the backup. Whole_Online Backs up the database instance and the archived redo logs. Whole_Online_ Delete Backs up the database instance and the archived redo logs, and then deletes the archived redo logs. Database_ Archive Backs up the database instance and the archived redo logs. Database_ Switch_Archive Backs up the database instance, switches the online redo logs and backs up the archived redo logs. Database_ Switch_ ArchiveDel Backs up the database instance, switches the online redo logs, backs up the archived redo logs and then deletes the archived redo logs. Direct_ Database Backs up the database instance and controlfile. SMB_Proxy_ Database Backs up the database instance and control file in the ZDB (split mirror or snapshot) mode using the proxy-copy method. SMB_ BackupSet_ Database Backs up the database instance and control file in the ZDB (split mirror or snapshot) mode using the backup set method. Click OK. 4. In the Client, select the Data Protector Oracle integration client. In a cluster environment, select the virtual server. RAC: Select the virtual server of the Oracle resource group. Oracle Data Guard: Select either a primary system or secondary (standby) system. In Application database, type the name of the database to be backed up. The database name can be obtained using SQL*Plus: SQL>select name from v$database; Note: In a single-instance configuration, the database name is usually the same as its instance name. In this case, the instance name can be also used. The instance name can be obtained as follows: Integration Guide Chapter 10: Data Protector Oracle Server integration HPE Data Protector (9.07) Page 357 of 803
  • 358.
    SQL>select instance_name fromv$instance; Specify the User and group/domain options, which are available on UNIX and Windows Server 2008 systems, as follows: l UNIX systems: In Username and Group/Domain name, specify the OSDBA user account under which you want the backup to start (for example, the user name ora, group DBA). This user must be configured as described in "Configuring Oracle user accounts" on page 340. l Windows Server 2008 systems: It is not mandatory to specify these options and if they are not specified, the backup runs under the Local System Account. In Username and Group/Domain name, specify the operating system user account under which you want the backup session to run (for example, the user name Administrator, domain DP). This user must be set up for the Data Protector Inet service user impersonation. For details on setting accounts for the Inet service user impersonation, see the HPE Data Protector Help index: “Inet user impersonation”. Ensure that this user has been added to the Data Protector admin or operator user group and has the Oracle database backup rights. This user becomes the backup owner. Note: If this is not your first backup specification, Data Protector fills in Username and Group/Domain name for you, providing the values of the last configured Oracle database. Specifying an Oracle Server system (UNIX) Click Next. Integration Guide Chapter 10: Data Protector Oracle Server integration HPE Data Protector (9.07) Page 358 of 803
  • 359.
    Note: When youclick Next, Data Protector performs a configuration check. UNIX systems: The check is started under the specified OSDBA user account. If it completes successfully, the OSDBA user and group are also saved in both the Oracle database specific configuration file and Oracle system global configuration file, overriding previous values if they exist. 5. If the Oracle database is not configured yet for use with Data Protector, the Configure Oracle dialog box is displayed. Configure the Oracle database for use with Data Protector as described in "Configuring Oracle databases" on page 343. 6. Select the Oracle database objects to be backed up. For example, a single tablespace can be separately selected for backup, but for a complete online backup of the database, the ARCHIVELOGS must also be selected. The archived logs can reside in the flash recovery area. In this case, if you select the FLASH RECOVERY AREA to be backed up, you do not need to select also ARCHIVELOGS. Oracle Data Guard: If the database is configured with standby connection, you can back up a control file for the standby database, which can be used when restoring the standby database. Note: Since temporary tablespaces do not contain permanent database objects, RMAN and Data Protector do not back them up. For more information, see the Oracle documentation. Note: If your database uses a recovery catalog, it is backed up by default after each database backup, unless otherwise specified in the backup specification. Selecting backup objects Integration Guide Chapter 10: Data Protector Oracle Server integration HPE Data Protector (9.07) Page 359 of 803
  • 360.
    Click Next. 7. Selectthe device(s) you want to use for the backup. Click Properties to set the device concurrency, media pool, and preallocation policy. For more information on these options, click Help. You can also specify whether you want to create additional copies (mirrors) of the backup during the backup session. Specify the desired number of mirrors by clicking the Add mirror and Remove mirror buttons. Select separate devices for the backup and for each mirror. For detailed information on the object mirror functionality, see the HPE Data Protector Help index: “object mirroring”. Click Next to proceed. 8. Set the backup options. For information on other the Backup Specification Options and Common Application Options, press F1. Oracle Data Guard: To back up a standby database, you must select Back up standby database in the Application Specific Options dialog box. Tip: When backing up data from the flash recovery area to tape, you can specify the location of the RMAN script that performs backups to the flash recovery area in the Pre-exec or Post- exec text box. The script will be executed every time before (Pre-exec) or after (Post-exec) the Data Protector Oracle integration backup to tape. Integration Guide Chapter 10: Data Protector Oracle Server integration HPE Data Protector (9.07) Page 360 of 803
  • 361.
    Oracle-specific options Click Next. 9.Optionally, schedule the backup. For more details, see "Scheduling backup sessions " on page 371. Click Next. 10. Save the backup specification. It is recommended that you save all Oracle backup specifications in the Oracle group. The word DEFAULT is a reserved word and therefore must not be used for backup specification names or labels of any kind. Therefore, do not use a punctuation in the names of backup specifications, since the Oracle channel format is created from the backup specification name. Saving the backup specification Integration Guide Chapter 10: Data Protector Oracle Server integration HPE Data Protector (9.07) Page 361 of 803
  • 362.
    Click OK. To startthe backup, see "Starting backup sessions " on page 369. 11. You can examine the newly-created and saved backup specification in the Backup context, under the specified group of backup specifications. The backup specification is stored in the following file on the Cell Manager: Windows systems: Data_Protector_program_dataConfigserverBarlistsOracle8 Backup_Specification_Name UNIX systems: /etc/opt/omni/server/barlists/oracle8/Backup_Spec_Name 12. It is recommended to test the backup specification. See "Testing the integration" on page 367 for details. Oracle backup options Disable recovery catalog auto backup By default, Data Protector backs up the recovery catalog in every backup session. Select this option to disable backup of the recovery catalog. Disable Data Protector managed control file backup By default, Data Protector backs up the Data Protector managed control file in every backup session. Select this option to disable backup of the Data Protector managed control file. Back up standby database Oracle Data Guard: This option is applicable if the database is configured with the standby connection. By default, RMAN backs up the database files and archived redo logs on the primary system. Select this option to enable backup of the database files and archive logs on standby system. However, only the archive logs created after the standby database was configured can be backed up at standby site. Archive logs created before the standby database was configured must be backed up on the primary database. Note that the current control file or the control file for standby will still be backed up from the primary system. Integration Guide Chapter 10: Data Protector Oracle Server integration HPE Data Protector (9.07) Page 362 of 803
  • 363.
    RMAN Script Youcan edit the Oracle RMAN script section of the Data Protector Oracle backup specification. The script is created by Data Protector during the creation of a backup specification and reflects the backup specification’s selections and settings. You can edit the script only after the backup specification has been saved. For information on how to edit the RMAN script section, see "Editing the Oracle RMAN script " on the next page. Pre-exec, Post-exec Specify a command or RMAN script that will be started by ob2rman.pl on the Oracle Server system before the backup (pre-exec) or after it (post-exec). RMAN scripts must have the .rman extension. Do not use double quotes. For example, you can provide scripts to shut down and start up an Oracle instance. For examples of shut-downing and starting an Oracle instance on a UNIX system, see "Examples of pre-exec and post-exec scripts on UNIX systems " below. Provide the pathname of the command or RMAN script. HP OpenVMS systems : Provide the pathname of the command (OMNI$ROOT:[BIN]). Examples of pre-exec and post-exec scripts on UNIX systems Pre-exec example The following is an example of a script that shuts down an Oracle instance: #!/bin/sh export ORACLE_HOME=$2 export ORACLE_SQLNET_NAME=$1 if [ -f $ORACLE_HOME/bin/sqlplus ]; then $ORACLE_HOME/bin/sqlplus << EOF connect sys/manager@$ORACLE_SQLNET_NAME as sysdba shutdown EOF echo "Oracle database "$DB_NAME" shut down." exit 0 else echo "Cannot find Oracle SQLPLUS ($ORACLE_HOME/bin/sqlplus)." exit 1 fi Post-exec example The following is an example of a script that starts an Oracle instance: #!/bin/sh export ORACLE_HOME=$2 export ORACLE_SQLNET_NAME=$1 Integration Guide Chapter 10: Data Protector Oracle Server integration HPE Data Protector (9.07) Page 363 of 803
  • 364.
    if [ -f$ORACLE_HOME/bin/sqlplus ]; then $ORACLE_HOME/bin/sqlplus << EOF connect sys/manager@$ORACLE_SQLNET_NAME as sysdba startup EOF echo "Oracle database "$DB_NAME" started." exit 0 else echo "Cannot find Oracle SQLPLUS ($ORACLE_HOME/bin/sqlplus)." exit 1 fi Editing the Oracle RMAN script The RMAN script is used when the Data Protector backup specification is started to perform a backup of the Oracle objects. The RMAN script section is not written to the backup specification until the backup specification is either saved or manually edited by clicking the Edit button. You can edit the RMAN script section of only after the Data Protector Oracle backup specification has been saved. Limitations When editing the RMAN script sections of the Data Protector backup specifications, consider the following limitations: l The Oracle manual configuration convention must be used and not the Oracle automatic configuration convention. l Double quotes (") must not be used - single quotes should be used instead. l By default, RMAN scripts created by Data Protector contain instructions for backing up one or more of the following objects: l Databases, tablespaces, or datafiles (the first backup command) l Archive logs (the second backup command) l Flash recovery area (the third backup command) l Control files (the last backup command) The RMAN scripts with all combinations of the above listed backup objects are recognized by Data Protector as its own scripts and it is possible to modify the selection of objects that will be backed up in the Source tab of the Results Area. If the RMAN script contains additional manually entered backup commands, for example a second backup command for backing up a database that is already listed in the first backup command, the object selection is disabled and it is only possible to browse the Source tab. Integration Guide Chapter 10: Data Protector Oracle Server integration HPE Data Protector (9.07) Page 364 of 803
  • 365.
    To edit anOracle RMAN script, click Edit in the Application Specific Options window (see "Recovery catalog settings dialog" on page 384), edit the script, and then click Save to save the changes to the script. See the Oracle Recovery Manager User’s Guide and References for more information on Oracle RMAN commands. Data Protector RMAN script structure The RMAN script created by Data Protector consists of the following parts: l The Oracle channel allocation together with the Oracle environment parameters’ definition for every allocated channel. The number of allocated channels is the same as the sum of concurrency numbers for all devices selected for backup. Note: Once the backup specification has been saved, changing the concurrency number does not change the number of allocated channels in the RMAN script. This has to be done manually by editing the RMAN script. On Windows systems, a maximum of 32 or 64 (if device is local) channels can be allocated. If the calculated number exceeds this limitation, you have to manually edit the RMAN script and reduce the number of allocated channels. When an Oracle channel is manually defined by editing the RMAN script, the environment parameters must be added in the following format: parms 'ENV=(OB2BARTYPE=Oracle8, OB2APPNAME=DB_NAME, OB2BARLIST=Backup_ Specification_Name)'; l Depending on the backup objects selection, an RMAN backup statement for the backup of the whole database instance, and/or for any combination of RMAN commands to back up tablespaces, datafile, or the flash recovery area. The backup statement consists of the following: l The Oracle format of the backup file in the following format: format 'Backup_Specification_Name<DB_NAME_%s:%t:%p>.dbf' database; Note: When an Oracle format of the backup file is manually defined or changed by editing the RMAN script, any user-defined combination of the Oracle substitution variables can be added to the %s:%t:%p substitution variables and DB_NAME, which are obligatory. l The RMAN datafile tablespace_name*datafile_name command. l If the archived redo logs were selected for a backup, an RMAN backup statement for the backup of Oracle archive logs. If an appropriate template was selected, or if the statement was manually added, the RMAN sql statement to switch the online redo logs before backing up the archived redo logs: sql 'alter system archive log current'; The backup statement consists of the following: Integration Guide Chapter 10: Data Protector Oracle Server integration HPE Data Protector (9.07) Page 365 of 803
  • 366.
    l The Oracleformat of the backup file in the following format: format 'Backup_Specification_NameDB_NAME_%s:%t:%p>.dbf' Note: When an Oracle format of the backup file is manually defined or changed by editing the RMAN script, any user-defined combination of the Oracle substitution variables can be added to the obligatory %s:%t:%p substitution variables and DB_NAME. l The RMAN archivelog all command. If an appropriate template was selected, or if the statement was manually added, the RMAN statement to delete the archived redo logs after they are backed up: archivelog all delete input; l If the control file was selected for a backup, an RMAN backup statement for the backup of Oracle control files. The backup statement consists of the following: l The Oracle format of the backup file in the following format: format 'Backup_Specification_Name<DB_NAME_%s:%t:%p>.dbf' current controlfile; Note: When an Oracle format of the backup file is manually defined or changed by editing the RMAN script, any user-defined combination of the Oracle substitution variables can be added to the %s:%t:%p substitution variables and DB_NAME, which are obligatory. l The RMAN current controlfile command. Example of the RMAN script The following is an example of the RMAN script section as created by Data Protector based on the Blank Oracle Backup template, after the whole database selection: run { allocate channel 'dev_0' type 'sbt_tape' parms 'ENV=(OB2BARTYPE=Oracle8,OB2APPNAME=DIPSI,OB2BARLIST=New1)'; allocate channel 'dev_1' type 'sbt_tape' parms 'ENV=(OB2BARTYPE=Oracle8,OB2APPNAME=DIPSI,OB2BARLIST=New1)'; allocate channel 'dev_2' type 'sbt_tape' parms 'ENV=(OB2BARTYPE=Oracle8,OB2APPNAME=DIPSI,OB2BARLIST=New1)'; backup incremental level <incr_level>format 'New1<DIPSI_%s:%t:%p>.dbf' database ; backup format 'New1<DIPSI_%s:%t:%p>.dbf' archivelog all; backup format 'New1<DIPSI_%s:%t:%p>.dbf' current controlfile ; } Integration Guide Chapter 10: Data Protector Oracle Server integration HPE Data Protector (9.07) Page 366 of 803
  • 367.
    Creating copies ofbacked up objects Oracle duplex mode Oracle supports the duplex mode, which allows you to create copies of every backed up object to a separate backup device. To enable the duplex feature, perform the following steps: 1. Add the following command to the RMAN script before any allocate channel command: set duplex=<on | 2 | ... > If more than one allocated channel is used, it may happen that some original and copied objects are backed up to the same medium. To prevent this, you should use only one allocated channel when backing up using the duplex mode. 2. Add the following parameter to every format string used for backup: %c 3. Set the concurrency of each device used for backup to 1. 4. Set the MIN and MAX load balancing parameters according to the following formula: (number of duplex copies)*(number of allocated channels) Example If the duplex is set to 2 and the backup runs with 1 allocated channel, then the MIN and MAX parameters should be set to 2. If the MIN and MAX load balancing parameters are set to lower values, the backup session will get blocked. If the MIN and MAX load balancing parameters are set to higher values, it may happen that the original and copied objects are backed up to the same medium. Testing the integration Once you have created and saved a backup specification, you should test it before running a backup. The test verifies both parts of the integration, the Oracle side and the Data Protector side. In addition, the configuration is tested as well. The procedure consists of checking both the Oracle and the Data Protector parts of the integration to ensure that communication between Oracle and Data Protector is established, that the data transfer works properly, and that the transactions are recorded either in the recovery catalog (if used) or in the control file. Details of the test backup, such as media protection, backup user and backup status are registered in the Data Protector database and in the Oracle control files. Set the Protection option of your test backup specification to None. Testing using the Data Protector GUI Follow the procedure below to test the backup of an Oracle backup specification: Integration Guide Chapter 10: Data Protector Oracle Server integration HPE Data Protector (9.07) Page 367 of 803
  • 368.
    1. In theData Protector Manager, switch to the Backup context. 2. In the Scoping Pane, expand Backup, then Backup Specifications. Expand Oracle Server and right-click the backup specification you want to preview. 3. Click Preview Backup. Previewing a backup Testing using the CLI A test can be executed from the command line on the Oracle Server system or on any Data Protector client system within the same Data Protector cell, provided that the system has the Data Protector User Interface installed. Note: On HP OpenVMS systems, to invoke the Data Protector CLI, execute: $@OMNI$ROOT:[BIN] OMNI$CLI_SETUP.COM Execute the omnib command with the -test_bar option as follows: Windows systems: Data_Protector_homebinomnib -oracle8_list backup_specification_ name -test_bar HP-UX, Solaris, and Linux systems: /opt/omni/bin/omnib -oracle8_list bimbackup_ specification_name -test_bar Other UNIX systems: /usr/omni/bin/omnib -oracle8_list backup_specification_name - test_bar HP OpenVMS systems: $omnib -oracle8_list backup_specification_name -test_bar Integration Guide Chapter 10: Data Protector Oracle Server integration HPE Data Protector (9.07) Page 368 of 803
  • 369.
    The ob2rman.pl commandis started, which then starts the BACKUP VALIDATE DATABASE RMAN command. Starting backup sessions There are two strategies for backing up a database. These are an offline or consistent database backup, and an online or inconsistent database backup. The latter is also known as a hot backup. Special attention is required to reach a consistent state with an online backup. A decision about your database backup strategy depends on a number of factors. If the database must be open and available all the time, then online backup is your only choice. If you can afford to have the database offline at a certain time, then you are more likely to make periodic offline backups of the entire database, supplementing them with online backups of the dynamically changing tablespaces. Oracle offline An offline backup of a database is a backup of the datafiles and control files which are consistent at a certain point in time. The only way to achieve this consistency is to cleanly shut down the database and then back up the files while the database is either closed or mounted. If the database is closed, the offline backup of an Oracle target database can be performed using a Data Protector filesystem backup specification. In this case, the Data Protector Disk Agent is used. If the database is mounted, a Data Protector Oracle backup specification, based on which Data Protector automatically generates and executes the RMAN script, can be used. In this case, the Data Protector Oracle integration software component is used. Typically, you would perform an offline backup of the entire database, which must include all datafiles and control files, while the parameter files may be included optionally. The whole offline database backup is performed as follows: 1. Shut down the database cleanly. A clean shutdown means that the database is not shut down using the ABORT option. 2. Mount the database if you are backing it up using RMAN. 3. Back up all datafiles, control files and, optionally, parameter files. 4. Start up the database again in the normal online mode. Oracle online As opposed to an offline backup, an online backup is performed when a database is open. The backup of an open database is inconsistent, because portions of the database are being modified and written to disk while the backup is progressing. Such changes to the database are entered into the online redo logs as well. A database running in the ARCHIVELOG mode enables the archiving of the online redo logs. In the case of a restore, this feature is essential to bring a database to a consistent state as part of the entire restore process. When using an online backup, the following must be done in order to bring the database to a consistent state: 1. Restore the database files (which are inconsistent) to disk. 2. Perform database recovery, which requires applying the archived redo logs. This is an Oracle operation. Integration Guide Chapter 10: Data Protector Oracle Server integration HPE Data Protector (9.07) Page 369 of 803
  • 370.
    An Oracle onlinedatabase backup can be performed using the Oracle RMAN utility or Data Protector GUI. In the latter case, Data Protector creates and executes the RMAN script automatically based on data entered in the Data Protector GUI. During an Oracle online backup, the Oracle target database is open, while tablespaces, datafiles, control files, and archived redo logs are being backed up. The database must operate in the ARCHIVELOG mode so that the current online redo logs are archived to the archived redo logs. Before you run an Oracle online backup, make sure that the database is really operating in ARCHIVELOG mode. This can be done on the Oracle server system by starting SQL*Plus and issuing the following command: archive log list; If the Oracle target database is not operating in the ARCHIVELOG mode, proceed as follows: When SPFILE is used: 1. Shut down the database. 2. Mount the database. 3. Start SQL*Plus and type: alter database archivelog; alter database open; alter system archive log start SCOPE=SPFILE; When PFILE is used: 1. Shut down the database. 2. Change PFILE to enable log archiving by setting: log_archive_start = true 3. Mount the database. 4. Start SQL*Plus and type: alter database archivelog; alter database open; Oracle Data Guard: The archive logs generated after an archive log backup must be manually cataloged so that they are known to RMAN for future backups when: l The primary or standby control file is re-created. The archive logs must be re-cataloged because RMAN uses the control file to determine which archive logs must be backed up. l The primary database role changes to standby after a failover. The archive logs must be re- cataloged because a change in database role resets the version time of the mounted control file. Use the RMAN command CATALOG ARCHIVELOG 'archive_log_file_name'; to manually catalog the archived redo logs. Now you are ready to run an online backup of the Oracle database, using any of the following methods: Backup procedure The following happens when you start a backup using the Data Protector user interface: 1. Data Protector executes ob2rman.pl on the client system. This command starts RMAN and sends the Oracle RMAN Backup Command Script to the standard input of the RMAN command. Integration Guide Chapter 10: Data Protector Oracle Server integration HPE Data Protector (9.07) Page 370 of 803
  • 371.
    2. The OracleRMAN contacts the Oracle Server, which contacts Data Protector via the MML interface and initiates a backup. 3. During the backup session, the Oracle Server reads data from the disk and sends it to Data Protector for writing to the backup device. Messages from the Data Protector backup session and messages generated by Oracle are logged to the Data Protector database. A backup of the Oracle recovery catalog is performed automatically following each Oracle target database backup, unless otherwise specified in the backup specification. Using the standard Oracle export utility, the Data Protector ob2rman.pl starts an export of the Oracle recovery catalog to a file which is then backed up by Data Protector. Deleting data from the recovery catalog When backing up an Oracle database using the recovery catalog database, all information about the backup, restore, and database recovery is stored in the recovery catalog. This information is used by RMAN during the restore. If you overwrite or format the media on which this data is backed up, Data Protector exports the object from the Data Protector database. You must manually delete the data from the recovery catalog while logged on to RMAN. See the Oracle Recovery Manager User’s Guide and References for detailed information about deleting data from the recovery catalog. Scheduling backup sessions For more information on scheduling, see the HPE Data Protector Help index: “scheduled backups”. A backup schedule can be tailored according to your business needs. If you have to keep the database online continuously, then you should back it up frequently, including the backup of the archived redo logs, which is required in case you need database recovery to a particular point in time. For example, you may decide to perform daily backups and make multiple copies of the online redo logs and the archived redo logs to several different locations. An example of scheduling backups of production databases: l Weekly full backup l Daily incremental backup l Archived Log backups as needed To schedule an Oracle backup specification, proceed as follows: 1. In the Data Protector Manager, switch to the Backup context. 2. In the Scoping Pane, expand Backup Specifications and then Oracle Server. 3. Double-click the backup specification you want to schedule and click the Schedule tab. 4. In the Schedule page, select a date in the calendar and click Add to open the Schedule Backup dialog box. 5. Specify Recurring, Time options, Recurring options, and Session options. Note that the backup type can be full or incremental, with the incremental level as high as Incr 4. See "Scheduling backup sessions" on the next page. See the RMAN documentation for details on incremental backup levels. Integration Guide Chapter 10: Data Protector Oracle Server integration HPE Data Protector (9.07) Page 371 of 803
  • 372.
    Scheduling backup sessions 6.Click OK and then Apply to save the changes. Running an interactive backup An interactive backup can be performed any time after a backup specification has been created and saved. You can use the Data Protector GUI or CLI. Starting a backup using the GUI To start an interactive backup of an Oracle database using the Data Protector GUI, proceed as follows: 1. In the Context List, click Backup context. 2. In the Scoping Pane, expand Backup Specifications and then Oracle Server. Right-click the backup specification you want to use and click Start Backup. 3. In the Start Backup dialog box, select the Backup type and options. For information on these options, click Help. Note that the backup type can be full or incremental, with the incremental level as high as Incr 4. See "Scheduling backup sessions" above. See the RMAN documentation for details on incremental backup levels. Click OK. Integration Guide Chapter 10: Data Protector Oracle Server integration HPE Data Protector (9.07) Page 372 of 803
  • 373.
    Starting an interactivebackup Starting a backup using the CLI 1. On an Oracle Server, switch to the default Data Protector user commands directory. HP OpenVMS systems: To set up the CLI, execute: $@OMNI$ROOT:[BIN]OMNI$CLI_SETUP.COM 2. Execute: omnib -oracle8_list backup_specification_name [-barmode Oracle8Mode][list_ options] You can select among the followinglist_options: -protect {none | weeks n | days n | until date | permanent} -load {low | medium | high} -crc -no_monitor Oracle8Mode = {-full | -incr1 | -incr2 | -incr3 | -incr4} See the omnib man page for details. Example To start a backup using an Oracle backup specification called RONA, execute the following command: omnib -oracle8_list RONA Integration Guide Chapter 10: Data Protector Oracle Server integration HPE Data Protector (9.07) Page 373 of 803
  • 374.
    Starting Oracle backupusing RMAN To start an Oracle backup using RMAN, an Oracle backup specification must be created. For information on how to create an Oracle backup specification, see "Backup " on page 355. To start an Oracle backup using RMAN: 1. Connect to the Oracle target database specified in the backup specification: If you use the recovery catalog, execute: Windows systems: ORACLE_HOMEbinrman target Target_Database_Login catalog Recovery_Catalog_Login UNIX systems: ORACLE_HOME/bin/rman target Target_Database_Login catalog Recovery_Catalog_Login HP OpenVMS systems: a. Execute ORAUSER.COM using $@OMNI$ROOT:[LOG]LOGIN.COM. b. Execute $rman target target_connect_string catalog catalog_connect_string. Target database login The format of the target database login is user_name/password@service, where: user_name is the name by which a user is known to Oracle Server and to other users. Every user name is associated with a password and both have to be entered to connect to an Oracle target database. This user must have been granted Oracle SYSDBA or SYSOPER rights. password must be the same as the password specified in the Oracle password file (orapwd), which is used for authentication of users performing database administration. service is the name used to identify an SQL*Net server process for the target database. Recovery catalog login The format of the Recovery Catalog Database login is user_name/password@service, where the description of the user name and password is the same as for the login information to the target database. Note that the Oracle user specified here has to be the owner of the Oracle Recovery Catalog. service is the name used to identify SQL*Net server process for the Recovery Catalog Database. 2. Allocate the Oracle channels. Allocating a channel tells RMAN to initiate an Oracle Server process for backup, restore, or recovery on the Oracle target database. For example: allocate channel 'dev_0' type 'disk'; or allocate channel 'dev_1' type 'sbt_tape'; where you specify the backup directly to disk in the first case and directly to tape in the second case. Integration Guide Chapter 10: Data Protector Oracle Server integration HPE Data Protector (9.07) Page 374 of 803
  • 375.
    To use DataProtector backup media, specify the channel type SBT_TAPE. For this channel type, RMAN needs the Data Protector MML: Windows and UNIX systems: Specify the path to the Data Protector MML at run time by setting the SBT_LIBRARY RMAN script parameter. For details, see "Specify the parms operand: " below. HP OpenVMS system: Ensure that a symbolic link to the Data Protector MML exists. If you specify more than a single allocate channel command, RMAN will establish multiple logon sessions and conduct multiple backup sets in parallel. This “parallelization” of backup and restore commands is handled internally by RMAN. On Windows systems, a maximum of 32 or 64 (if device is local) channels can be allocated. 3. Specify the parms operand: parms 'SBT_LIBRARY=Path_to_Data_Protector_MML, ENV(OB2BARTYPE=Oracle8, OB2APPNAME=DB_NAME,OB2BARLIST=backup_specification_name)'; Note that the RMAN script will not work without the above parameters being specified in this form. On Windows and UNIX systems, set the SBT_LIBRARY parameter to point to the correct platform– specific Data Protector MML. The location and the filename of the Data Protector MML depend on the platform: Windows systems: Data_Protector_homebin HP-UX, Solaris, and Linux systems: /opt/omni/lib Other UNIX systems: /usr/omni/lib MML filenames on different platforms Platform 32-bit 64-bit HP-UX libob2oracle8.sl libob2oracle8_64bit.sl HP-UX on Itanium libob2oracle8.so libob2oracle8_64bit.so Solaris libob2oracle8.so libob2oracle8_64bit.so AIX libob2oracle8.a libob2oracle8_64bit.a Other UNIX systems libob2oracle8.so libob2oracle8_64bit.so Windows orasbt.dll orasbt.dll HP OpenVMS N/A LIBOBK2SHR_64.EXE For example, on 32-bit Solaris system, set SBT_LIBRARY=/opt/omni/lib/libob2oracle8.so. 4. Specify format: format 'backup_specification<DB_NAME_%s:%t:%p>.dbf' Note that %s:%t:%p and the Oracle database name are required, whereas the backup specification is recommended. Integration Guide Chapter 10: Data Protector Oracle Server integration HPE Data Protector (9.07) Page 375 of 803
  • 376.
    For example, ifyou have created and saved a backup specification named bspec1 for backing up an Oracle database identified by the Oracle instance called inst1, you would enter the following string: format 'bspec1<inst1_%s:%t:%p>.dbf' For information on substitution variables, see the Oracle Recovery Manager User’s Guide and References. The Oracle channel format specifies which Oracle backup specification to use for the backup. 5. Optionally, specify backup incremental level. Note that a Data Protector full backup performs the same operation as an incremental level 0 backup type in the Oracle RMAN scripts. They both back up all the blocks that have ever been used. This option is required if you want to use the backup as a base for subsequent incremental backups. To run a backup using RMAN, start RMAN by executing the following command from the ORACLE_HOME directory (if you use the recovery catalog): Windows systems: binrman target Target_Database_Login catalog Recovery_Catalog_ Login UNIX systems: bin/rman target Target_Database_Login catalog Recovery_Catalog_Login HP OpenVMS systems: 1. Execute ORAUSER.COM using $@OMNI$ROOT:[LOG]LOGIN.COM. 2. Execute $rman target target_connect_string catalog catalog_connect_string. Examples of the RMAN scripts Some examples of RMAN scripts that must be executed from the RMAN> prompt are listed below: Note: In the following examples, the SBT_LIBRARY parameter is set to /opt/omni/lib/libob2oracle8.so, which is the correct path for 32–bit Solaris systems. Backing up a single channel To back up the Oracle instance ORACL , using a backup specification named ora1, enter the following command sequence: run { allocate channel 'dev_0' type 'sbt_tape' parms 'SBT_LIBRARY=/opt/omni/lib/libob2oracle8.so, ENV=(OB2BARTYPE=Oracle8,OB2APPNAME=ORACL,OB2BARLIST=ora1)'; backup incremental level 0 format 'oracl1<ORACL_%s:%t>.dbf' database; } Integration Guide Chapter 10: Data Protector Oracle Server integration HPE Data Protector (9.07) Page 376 of 803
  • 377.
    Backing up threechannels in parallel The RMAN backup script for backing up the database by using three parallel channels for the same backup specification would look like this: run { allocate channel 'dev_0' type 'sbt_tape' parms 'SBT_LIBRARY=/opt/omni/lib/libob2oracle8.so, ENV=(OB2BARTYPE=Oracle8,OB2APPNAME=ORACL,OB2BARLIST=ora1)'; allocate channel 'dev_1' type 'sbt_tape' parms 'SBT_LIBRARY=/opt/omni/lib/libob2oracle8.so, ENV=(OB2BARTYPE=Oracle8,OB2APPNAME=ORACL,OB2BARLIST=ora1)'; allocate channel 'dev_2' type 'sbt_tape' parms 'SBT_LIBRARY=/opt/omni/lib/libob2oracle8.so, ENV=(OB2BARTYPE=Oracle8,OB2APPNAME=ORACL,OB2BARLIST=ora1)'; backup incremental level 0 format 'ora1<ORACL_%s:%t>.dbf' database; } Backing up all archived logs and tablespaces If you want to back up the archived redo logs and the tablespace SYSTEM and RONA of the previous database using three parallel channels and a backup specification named ora1, the RMAN script should look like this: run { allocate channel 'dev_0' type 'sbt_tape' parms 'SBT_LIBRARY=/opt/omni/lib/libob2oracle8.so, ENV=(OB2BARTYPE=Oracle8,OB2APPNAME=ORACL,OB2BARLIST=ora1)'; allocate channel 'dev_1' type 'sbt_tape' parms 'SBT_LIBRARY=/opt/omni/lib/libob2oracle8.so, ENV=(OB2BARTYPE=Oracle8,OB2APPNAME=ORACL,OB2BARLIST=ora1)'; allocate channel 'dev_2' type 'sbt_tape' parms 'SBT_LIBRARY=/opt/omni/lib/libob2oracle8.so, ENV=(OB2BARTYPE=Oracle8,OB2APPNAME=ORACL,OB2BARLIST=ora1)'; backup incremental level 0 format 'ora1<ORACL_%s:%t>.dbf' tablespace SYSTEM, RONA sql 'alter system archive log current' format 'ora1<ORACL_%s:%f:%p>.dbf' archivelog all; } Backing up particular archived logs To back up all archived redo logs from sequence #5 to sequence #105 and delete the archived redo logs after backup of the instance named ora1 is complete, execute the following script: run { allocate channel 'dev_0' type 'sbt_tape' parms Integration Guide Chapter 10: Data Protector Oracle Server integration HPE Data Protector (9.07) Page 377 of 803
  • 378.
    'SBT_LIBRARY=/opt/omni/lib/libob2oracle8.so, ENV=(OB2BARTYPE=Oracle8,OB2APPNAME=ORACL,OB2BARLIST=ora1)'; allocate channel 'dev_1'type 'sbt_tape' parms 'SBT_LIBRARY=/opt/omni/lib/libob2oracle8.so, ENV=(OB2BARTYPE=Oracle8,OB2APPNAME=ORACL,OB2BARLIST=ora1)'; allocate channel 'dev_2' type 'sbt_tape' parms 'SBT_LIBRARY=/opt/omni/lib/libob2oracle8.so, ENV=(OB2BARTYPE=Oracle8,OB2APPNAME=ORACL,OB2BARLIST=ora1)'; backup (archivelog sequence between 5 and 105 delete input format 'ora1<ORACL_%s:%t:%p>.dbf'); } If the backup fails, the logs are not deleted. Backing up the flash recovery area If you want to back up Flash Recovery Area using three parallel channels and a backup specification named ora1, the RMAN script should look like this: run { allocate channel 'dev_0' type 'sbt_tape' parms 'SBT_LIBRARY=/opt/omni/lib/libob2oracle8.so, ENV=(OB2BARTYPE=Oracle8,OB2APPNAME=ORACL,OB2BARLIST=ora1)'; allocate channel 'dev_1' type 'sbt_tape' parms 'SBT_LIBRARY=/opt/omni/lib/libob2oracle8.so, ENV=(OB2BARTYPE=Oracle8,OB2APPNAME=ORACL,OB2BARLIST=ora1)'; allocate channel 'dev_2' type 'sbt_tape' parms 'SBT_LIBRARY=/opt/omni/lib/libob2oracle8.so, ENV=(OB2BARTYPE=Oracle8,OB2APPNAME=ORACL,OB2BARLIST=ora1)'; backup format 'ora1<ORACL_%s:%t>.dbf' recovery area; } Including control file in a backup specification The current control file is automatically backed up when the first datafile of the system tablespace is backed up. The current control file can also be explicitly included in a backup, or backed up individually. To include the current control file after backing up a tablespace named COSTS, execute the following script: run { allocate channel 'dev_0' type 'sbt_tape' parms 'SBT_LIBRARY=/opt/omni/lib/libob2oracle8.so, ENV=(OB2BARTYPE=Oracle8,OB2APPNAME=ORACL,OB2BARLIST=ora1)'; allocate channel 'dev_1' type 'sbt_tape' parms 'SBT_LIBRARY=/opt/omni/lib/libob2oracle8.so, ENV=(OB2BARTYPE=Oracle8,OB2APPNAME=ORACL,OB2BARLIST=ora1)'; allocate channel 'dev_2' type 'sbt_tape' parms 'SBT_LIBRARY=/opt/omni/lib/libob2oracle8.so, Integration Guide Chapter 10: Data Protector Oracle Server integration HPE Data Protector (9.07) Page 378 of 803
  • 379.
    ENV=(OB2BARTYPE=Oracle8,OB2APPNAME=ORACL,OB2BARLIST=ora1)'; backup format 'ora1<ORACL_%s:%t>.dbf' (tablespace COSTScurrent controlfile); } Backing up while allowing for some corrupted blocks The set maxcorrupt command determines the number of corrupted blocks per datafile that can be tolerated by RMAN before a particular backup will fail. If a backup specification named ora1 backs up the database and allows for up to 10 corrupted blocks per datafile /oracle/data1.dbs (UNIX systems) or C:oracledata1.dbs (Windows systems), then the appropriate RMAN script would be: On UNIX systems run { set maxcorrupt for datafile '/oracle/data1.dbs' to 10; allocate channel 'dev_0' type 'sbt_tape' parms 'SBT_LIBRARY=/opt/omni/lib/libob2oracle8.so, ENV=(OB2BARTYPE=Oracle8,OB2APPNAME=ORACL,OB2BARLIST=ora1)'; allocate channel 'dev_1' type 'sbt_tape' parms 'SBT_LIBRARY=/opt/omni/lib/libob2oracle8.so, ENV=(OB2BARTYPE=Oracle8,OB2APPNAME=ORACL,OB2BARLIST=ora1)'; allocate channel 'dev_2' type 'sbt_tape' parms 'SBT_LIBRARY=/opt/omni/lib/libob2oracle8.so, ENV=(OB2BARTYPE=Oracle8,OB2APPNAME=ORACL,OB2BARLIST=ora1)'; backup incremental level 0 format 'ora1<ORACL_%s:%t>.dbf' database; } On Windows systems run { set maxcorrupt for datafile 'C:oracledata1.dbs' to 10; allocate channel 'dev_0' type 'sbt_tape' parms 'SBT_LIBRARY=Oracle_homebinorasbt.dll, ENV=(OB2BARTYPE=Oracle8,OB2APPNAME=ORACL,OB2BARLIST=ora1)'; allocate channel 'dev_1' type 'sbt_tape' parms 'SBT_LIBRARY=Oracle_homebinorasbt.dll, ENV=(OB2BARTYPE=Oracle8,OB2APPNAME=ORACL,OB2BARLIST=ora1)'; allocate channel 'dev_2' type 'sbt_tape' parms 'SBT_LIBRARY=Oracle_homebinorasbt.dll, ENV=(OB2BARTYPE=Oracle8,OB2APPNAME=ORACL,OB2BARLIST=ora1)'; backup incremental level 0 Integration Guide Chapter 10: Data Protector Oracle Server integration HPE Data Protector (9.07) Page 379 of 803
  • 380.
    format 'ora1<ORACL_%s:%t>.dbf' database; } Restore You canrestore the database objects using: l Data Protector GUI. See "Restoring Oracle using the Data Protector GUI" on page 382. l RMAN. See "Restoring Oracle using RMAN " on page 397. Restorable items You can restore the following database objects using both the Data Protector GUI or RMAN: l Control files l Datafiles l Tablespaces l Databases l Recovery Catalog Databases Duplicating databases Using the Data Protector GUI, you can also duplicate a production database. See "Duplicating an Oracle database " on page 391. Microsoft Cluster Server systems Before you start restoring a cluster-aware Oracle server, take the Oracle Database resource offline using, for example, the Cluster Administrator utility. See "Taking the Oracle resource group offline" on the next page. Integration Guide Chapter 10: Data Protector Oracle Server integration HPE Data Protector (9.07) Page 380 of 803
  • 381.
    Taking the Oracleresource group offline Verify that you have set the Prevent Fallback option for the Oracle resource group and Do not restart for the DB_NAME.world resource, which is an Oracle Database resource. Checking properties HPE Serviceguard systems When restoring the database from a backup performed on a virtual host, you should set OB2BARHOSTNAME environment variable in the RMAN script. For example: run { allocate channel dev1 type 'sbt_tape' parms 'SBT_LIBRARY=Path_to_Data_Protector_MML, ENV=(OB2BARHOSTNAME=virtual.domain.com)'; restore datafile '/opt/ora10g/oradata/MAKI/example02.dbf'; release channel dev1; } Integration Guide Chapter 10: Data Protector Oracle Server integration HPE Data Protector (9.07) Page 381 of 803
  • 382.
    Prerequisites l An instanceof Oracle must be created on the system to which you want to restore or duplicate the database. l The database must be in the Mount state if the whole database is being restored, or in the NoMount state if the control file is being restored or a database duplication is performed. l You must be able to connect to the database. Restoring Oracle using the Data Protector GUI For restore, RMAN scripts are generated with necessary commands, depending on selections made in the GUI. To use additional commands, use them manually from RMAN itself. You can also use the workaround described in "How to modify the RMAN restore script" on page 422. Restoring database items in a disaster recovery In a disaster recovery situation, database objects must be restored in a certain order. The following list shows you in which order database items must be restored. Under normal conditions it is possible to restore database items in any order. If the recovery catalog was used: 1. Restore the recovery catalog database (if it was lost) 2. Restore the control file 3. Restore the entire database or data items If the recovery catalog was not used: 1. Restore the control file from automatic backup. If no automatic backup of the control file is available, see "The Recovery Catalog was lost and the control file cannot be restored from Data Protector managed backup" on page 421. 2. Restore the database or data items. Changing the database state Before you restore any database item or you perform a duplication of a database, ensure that the database is in the correct state: Required database states Item to restore Database state Control file, duplicating a database NoMount (started) Integration Guide Chapter 10: Data Protector Oracle Server integration HPE Data Protector (9.07) Page 382 of 803
  • 383.
    Item to restoreDatabase state All other items 1 Mount To put the database into the correct state, execute: sqlplus /nolog SQL>connect user/password@service as sysdba; SQL>shutdown immediate; To put the database into NoMount state, execute: SQL>startup nomount; To put the database into Mount state, execute: SQL>startup mount; Restoring the recovery catalog database The Oracle recovery catalog database is exported using the Oracle export utility to a binary file and backed up by Data Protector. This file has to be restored back to the disk and then imported into the Oracle database using the Oracle import utility. Data Protector provides a facility to do this automatically using the Oracle integration. To restore the recovery catalog database: 1. Ensure that the recovery catalog database is in the Open state. 2. Remove the recovery catalog from the database (if it exists), using the RMAN command DROP CATALOG. 3. In the Data Protector GUI, switch to the Restore context. 4. Under Restore Objects, expand Oracle Server, expand the system on which the database, for which you want to restore the recovery catalog, resides, and then click the database. 5. In the Restore action drop-down list, select Perform RMAN Repository Restore. In the Results Area, select RECOVERY CATALOG. If you want to change the recovery catalog login information, right-click RECOVERY CATALOG and click Properties. In Recovery Catalog Settings, specify the login information for recovery catalog. 1When restoring only a few tablespaces or datafiles, then the database can be open with the tablespaces or datafiles to be restored offline. Integration Guide Chapter 10: Data Protector Oracle Server integration HPE Data Protector (9.07) Page 383 of 803
  • 384.
    Recovery catalog settingsdialog 6. In the Options page: In User name and User group, specify the user name and password to the recovery catalog database. From the Session ID drop-down list, select the Session ID. For further information, see "Restore, recovery, and duplicate options " on page 393. 7. Click Restore. Proceed to restore the control file. Restoring the control file The control file contains all the information about the database structure. If the control file has been lost, you must restore it before you restore any other part of the database. The database should be in the NoMount state. Depending on the type of the control file backup, the following types of restore are possible when restoring the control file: Integration Guide Chapter 10: Data Protector Oracle Server integration HPE Data Protector (9.07) Page 384 of 803
  • 385.
    l Restoring fromData Protector managed control file backup (CONTROLFILE FROM DP MANAGED BACKUP) The control file was backed up automatically by ob2rman.pl at the end of a backup session, unless the option Disable Data Protector managed control file backup was selected. The recovery catalog is not required for this restore option. The control files (ctrlDB_NAME.dbf) are restored to the default Data Protector temporary files directory. Note: In Oracle Real Application Clusters (RAC) environments with Oracle versions 11.2.0.2 and later, the control files are created at, backed up from, and restored to the location defined by the OB2_DPMCTL_SHRLOC variable. This directory must reside on a shared disk and be accessible from all RAC nodes in order for restore sessions to succeed. After the restore, execute the following script: run { allocate channel 'dev0' type disk; restore controlfile from 'TMP_FILENAME'; release channel 'dev0'; } Where TMP_FILENAME is the location to which the file was restored. l Restoring from RMAN autobackup (CONTROLFILE FROM RMAN AUTOBACKUP) The control file was automatically backed up by RMAN and the recovery catalog is not available. Ensure that you have properly configured the RMAN autobackup and that the correct backup version is available. If the RMAN autobackup session is not found during the restore, the procedure is aborted. See the Oracle documentation on how to set up RMAN AUTOBACKUP. l Restoring from RMAN backup set (CONTROLFILE FROM RMAN BACKUPSET) The recovery catalog is required. l Oracle Data Guard: Restoring standby control file from RMAN backup set (STANDBY CONTROL FILE FROM RMAN BACKUPSET) If you restore a standby database (not using duplication), you must restore this type of control file. This type of restore is available only in standby configurations if you selected the CONTROL FILE FOR STANDBY database object in the backup specification. A backup session can contain more than one type of the control file backup. To restore the control file: 1. Open the sqlplus window and put the database in the nomount state. See "Changing the database state " on page 382. 2. In the Data Protector GUI, switch to the Restore context. 3. Under Restore Objects, expand Oracle Server, expand the system on which the database, for which you want to restore the control file, resides, and then click the database. 4. In the Restore Action drop-down list, select Perform RMAN Repository Restore. In the Results area, select the control file for restore. 5. In the Options page, from the Client drop-down list, select the system on which the Data Integration Guide Chapter 10: Data Protector Oracle Server integration HPE Data Protector (9.07) Page 385 of 803
  • 386.
    Protector Oracle integrationagent (ob2rman.pl) will be started. To restore the control file to a different database than it is selected, click Settings and specify the login information for the target database. Set the other restore options. For information, see "Restore, recovery, and duplicate options " on page 393. 6. Click Restore. Proceed with restoring the Oracle database objects. Restoring Oracle database objects Before you restore Oracle database objects, ensure that you have an up-to-date version of the recovery catalog database and the control file. They contain the database structure information. If you do not have up-to-date versions of these files, restore them as described in "Restoring the recovery catalog database " on page 383 and "Restoring the control file " on page 384. To restore Oracle database objects: 1. In Oracle Data Guard environments, if you restore a standby database, stop the managed recovery process (log apply services): SQL> ALTER DATABASE RECOVER MANAGED STANDBY DATABASE CANCEL; 2. Put the database in the mount state. See "Changing the database state " on page 382. 3. In the Data Protector GUI, switch to the Restore context. 4. Under Restore Objects, expand Oracle Server, expand the system on which the database, for which you restore the database objects, resides, and then click the database. 5. In the Restore action drop-down list, select the type of restore you wish to perform. For information on the options, see "Restore, recovery, and duplicate options " on page 393. If you do not select Perform Restore and Recovery or Perform Recovery Only, you will have to recover the database objects manually using RMAN. For information, see "Restoring Oracle using RMAN " on page 397. Integration Guide Chapter 10: Data Protector Oracle Server integration HPE Data Protector (9.07) Page 386 of 803
  • 387.
    Source page 6. Inthe Results Area, select objects for restore. If you are restoring datafiles, you can restore the files to a new location. Right-click the database object, click Restore As, and in the Restore As dialog box, specify the new datafile location. Note: When restoring to a new location, current datafiles will be switched to the restored datafile copies only if you have selected Perform Restore and Recovery from the Restore action drop-down list. Oracle Data Guard: If you restore a primary database from a standby database backup or if you restore a standby database from a primary database backup, the location of datafiles can be different. In the Restore as dialog box, specify the appropriate location for each datafile. Tip: The same can be done if you set the DB_FILE_NAME_CONVERT initialization parameter. This parameter captures all the target datafiles and converts them appropriately. 7. In the Options page, from the Client drop-down list, select the system on which the Data Protector Oracle integration agent will be started. To restore the database objects to a different database than it is selected, click Settings and specify the login information for the target database. Oracle Data Guard: If you restore the primary database, specify the login information for the primary database. If you restore the standby database, specify the login information for the standby database. Otherwise, the login information of the selected database will be used. Set the other restore options. For information, see "Restore, recovery, and duplicate options " on page 393. Integration Guide Chapter 10: Data Protector Oracle Server integration HPE Data Protector (9.07) Page 387 of 803
  • 388.
    Options page 8. Inthe Devices page, select the devices to be used for the restore. For more information on how to specify devices for a restore, see the HPE Data Protector Help index: “restore, selecting devices for”. Devices page Integration Guide Chapter 10: Data Protector Oracle Server integration HPE Data Protector (9.07) Page 388 of 803
  • 389.
    9. Click Restore. Afterthe restore: 1. Put the database in the correct state. If you selected Perform Restore and Recovery or Perform Recovery Only in the Source page, then the database is automatically put into Open state by Data Protector. 2. If you performed an Oracle database restore and recovery until point in time, and the session has finished successfully, reset the database to register the new incarnation of database in the recovery catalog. Connect to the target and recovery catalog database using RMAN and reset the database: rman target Target_Database_Login catalog Recovery_Catalog_Login RMAN> RESET DATABASE; RMAN> exit 3. If you did not choose to use Data Protector to recover the database objects and if you have all archived redo logs on disk, perform the following after the database is restored: Open a command line window and enter the following commands: sqlplus /nolog SQL>recover database; SQL>connect user/password@service as sysdba; SQL>alter database open; Integration Guide Chapter 10: Data Protector Oracle Server integration HPE Data Protector (9.07) Page 389 of 803
  • 390.
    4. In OracleData Guard environments, if you restored a standby database and if you have all archived redo logs on disk, restart the managed recovery process (log apply services): SQL> ALTER DATABASE RECOVER MANAGED STANDBY DATABASE DISCONNECT; Restoring tablespaces and datafiles To restore tablespaces and datafiles: 1. Open a command line window and enter the following commands if you have the database in the Open state: sqlplus /nolog SQL>connect user/password@service as sysdba; SQL>alter database datafile 'datafile name' offline; If you are restoring a tablespace enter: SQL>alter tablespace tablespace_name offline; 2. When the restore has been completed put the datafiles and tablespaces back online with the following procedures: Open a command line window and enter the following commands: sqlplus /nolog SQL>connect user/password@service as sysdba If you are restoring a datafile enter: SQL>alter database datafile 'datafile_name' online; If you are restoring a tablespace enter: SQL>alter tablespace tablespace_name online; Restoring and recovering an Oracle database in Oracle Data Guard environment Restoring and recovering a primary database You can restore and recover a primary database from backups done on either a primary or standby database. The restore and recover is almost the same as restore and recover of a database in a standalone configuration. For information, see "Restoring Oracle using the Data Protector GUI" on page 382. Restoring and recovering a standby database You can restore and recover a standby database from backups of either a primary or standby database. The restore and recover is almost the same as restore and recover of a database in a standalone configuration. For information, see "Restoring Oracle using the Data Protector GUI" on page 382. If the archived redo log files required for recovery are not accessible on disk, but only on tape, use RMAN to recover the restored datafiles to an SCN/log sequence greater than the last log applied to the standby database. Integration Guide Chapter 10: Data Protector Oracle Server integration HPE Data Protector (9.07) Page 390 of 803
  • 391.
    Obtain UNTIL_SCN: SQL> SELECTMAX(NEXT_CHANGE#)+1 UNTIL_SCN FROM V$LOG_HISTORY LH, V$DATABASE DB WHERE LH.RESETLOGS_CHANGE#=DB.RESETLOGS_CHANGE# AND LH.RESETLOGS_TIME = DB.RESETLOGS_TIME; If the archived redo logs required for recovery are accessible on disk, restore only damaged datafiles and restart redo apply process. If you have lost the entire standby database, it is better to perform duplication of the database (unless only a few damaged datafiles or tablespaces need to be restored). Perform duplication of the database also when: l Primary database control file was restored or recreated. l Point-in-time recovery was performed on the primary database. l Failover of database roles occurred. Duplicating an Oracle database Perform a production database duplication to create: l A standby database which has the same DBID as the production (primary) database. With this, you can: l Create a new standby database. l Re-create a standby database after: o Loss of entire standby database o Primary database control file was restored or recreated o Database point-in-time recovery was performed on the primary database o Switchover or failover of database roles occurred l An independent copy, with a unique DBID, which can be used for data mining or testing purposes. Prerequisites l The whole primary database with the archived logs must be backed up. l Archive logs, which have not been backed up to tape since the last full backup and are required for duplication must be available on the duplicate system with the same path names as on the target system (system with the production database to be duplicated). l Net service name for the auxiliary instance must be configured. l When duplicating a database on the same system on which the target database resides, set all *_ PATH, *_DEST, DB_FILE_NAME_CONVERT, and LOG_FILE_NAME_CONVERT initialization parameters appropriately. Thus, the target database files will not be overwritten by the duplicate database files. Limitations l Database duplication is not supported using proxy copy backups of the primary database. l If you perform duplication of a database (not for standby) on the same system on which the target or production database resides, note that you cannot use the same database name for the target and duplicate databases when the duplicate database resides in the same Oracle home directory as the Integration Guide Chapter 10: Data Protector Oracle Server integration HPE Data Protector (9.07) Page 391 of 803
  • 392.
    target database. Notealso that if the duplicate database resides in a different Oracle home directory than the target database, then the duplicate database name has to differ from other database names in that same Oracle home directory. To duplicate a production database: 1. On the system where the selected database will be duplicated, put the Oracle auxiliary database instance in the nomount state. See "Changing the database state " on page 382. 2. In the Context List of the Data Protector GUI, click Restore. 3. Under Restore Objects, expand Oracle Server, expand the system on which the production database resides, and then click the production database which you want to duplicate. If there are several such systems, select the system on which you want the Data Protector Oracle integration agent (ob2rman.pl) to be started. 4. In the Restore Action drop-down list, select Perform Duplication. 5. In the Options page, from the Client drop-down list, select the system on which the Data Protector Oracle integration agent (ob2rman.pl) will be started. Click Settings to specify the login information (a user name, password, and net services name) for the auxiliary database. If you do not provide the login information, the duplication session will fail. In User name and User group, specify the user name and group for the OSDBA account, which will be used by the Data Protector Oracle integration agent. In Parallelism, specify the number of RMAN auxiliary channels to be allocated for database duplication. Set duplicate options. For information, see "Duplicate options" on page 395 or press F1. If you are creating a new database copy (not for standby), specify also the Recover until option to recover the duplicated database until a specified point in time. Integration Guide Chapter 10: Data Protector Oracle Server integration HPE Data Protector (9.07) Page 392 of 803
  • 393.
    Oracle duplicate options 6.Click Restore. When the standby database is created, it is left mounted. Start the managed recovery process (log apply services) manually. For information on how to use the RMAN commands to duplicate a database, see the Oracle documentation. Restore, recovery, and duplicate options Restore action options The following describes each of the options in the Source page. This page is used to define the combination of restore and recovery you would like to perform using the GUI. In the context of Data Protector, “restore” means to restore the datafiles. You can select which database, tablespace, or datafiles they would like to restore and up to which point in time they would like them to be restored. “Recover” means applying the redo logs. You can select which redo logs to Integration Guide Chapter 10: Data Protector Oracle Server integration HPE Data Protector (9.07) Page 393 of 803
  • 394.
    apply according toSCN number, logseq, or you can apply all the redo logs to the time of the last backup. Perform Restore Use this option to only restore (but not recover) the database objects using Data Protector. After restore, recover the database manually using RMAN. For information on recovering the database using RMAN, see "Restoring Oracle using RMAN " on page 397. Perform Restore and Recovery Use this option to perform both the restore and recovery of the database objects using Data Protector. Perform Recovery Only Use this option to only recover the database. This action can only be performed on the whole database. Perform RMAN Repository Restore Use this option to restore the recovery catalog or the control file when the database objects are not available in the Source page. Perform Duplication This option is used to perform duplication of a production database. This action can only be performed on the whole database. General options Client This option specifies the system on which the Data Protector Oracle integration agent (ob2rman.pl) will be started. Settings Click Settings to specify the login information (user name, password, and net service name) for the target database (in case of restore and recovery) or auxiliary database (in case of duplication) where you want the selected database objects to be restored or duplicated. If this is not specified in the case of restore or recovery, the login information of the selected database that resides on the selected system will be used. If this is not specified in the case of duplication, the duplication session will fail. User name, User group (UNIX systems only) Specify the operating system user account under which you want the restore to start. Ensure that this user has Oracle rights to restore the database (for example, it is in the DBA user group). The user must also be in the Data Protector admin or operator user group (actually, the Start restore and See private objects user rights suffice). Restore mode This drop-down list allows you to specify which type of restore you would like perform. The options are: l Normal This option should be used when a conventional backup or ZDB using the backup Integration Guide Chapter 10: Data Protector Oracle Server integration HPE Data Protector (9.07) Page 394 of 803
  • 395.
    set method wasperformed. l Proxy copy This option should be used when the original Oracle backup was made using the Oracle RMAN proxy-copy method. This option is disabled when you perform recovery only. Parallelism This field is used to specify the number of concurrent data streams that can read from the backup device. The default value is one. In case of Normal restore mode, to optimize restore performance, specify the same number of data streams as were used during the backup. For example, if you set the backup concurrency to 3, set the number of parallel data streams to 3 as well. Note that if a very high number of parallel data streams is specified this may result in a resource problem because too much memory is being used. Duplicate options Available if Perform Duplication was selected. For Standby Select this option to create a standby database. Default: selected. DORECOVER Available if For Standby was selected. Select this option if you want RMAN to recover the database after creating it. To database name Select this option to create a new database copy. In the text box, specify its name. The name should match the name in the initialization parameter file that was used to start the auxiliary database instance. By default, the database name is set to the database name of the currently selected target database. NOFILENAMECHECK Select this option to disable RMAN to check whether the target datafiles share the same names with the duplicated datafiles. Select this option when the target datafiles and duplicated datafiles have the same names, but reside on different systems. Default: not selected. Restore and recovery options Restore until The options in this drop-down list allow you to limit the selection to those backups that are suitable for an incomplete recovery to the specified time. l Now Use this option to restore the most recent full backup. By default, this option is selected. Integration Guide Chapter 10: Data Protector Oracle Server integration HPE Data Protector (9.07) Page 395 of 803
  • 396.
    l Selected time Usethis option to specify an exact time to which you wish the database to be restored. Data Protector restores the backup that can be used in recovery to the specified time. l Selected logseq/thread number A logseq number is a redo log sequence number. Use this option to specify a particular redo log sequence and a thread number which will act as an upper limit of redo logs to restore. Data Protector restores the backup that can be used in recovery to the specified log sequence number. l Selected SCN number Use this option to specify the SCN number to which you wish the database to be restored. Data Protector restores the backup that can be used in recovery to the specified SCN number. Recover until The options in this drop-down list allow you to specify to which point in time you would like the recovery to be performed. l Now Data Protector starts RMAN to recover the database to the most recent time possible by applying all archived redo logs. By default, this option is selected. l Selected time Use this option to specify an exact time to which the archive logs are applied. l Selected logseq/thread numbe r A logseq number is a redo log sequence number. Use this option to specify a particular redo log sequence and a thread number which will act as an upper limit of redo logs to recover. l Selected SCN number Use this option to specify the SCN number to which you perform the recovery. If you reset the logs, also reset the database; otherwise, Oracle will during the next backup try to use the logs that were already reset and the backup will fail. Login to the target and recovery catalog database and execute: rman target Target_Database_Login catalog Recovery_Catalog_Login RMAN> RESET DATABASE; RMAN> exit Open database after recovery Opens the database after a recovery is performed. Reset logs Resets the archive logs after the database is opened. Always reset the logs: l After an incomplete recovery (not Recover until now). l If a backup of a control file is used in recovery or restore and recovery. Integration Guide Chapter 10: Data Protector Oracle Server integration HPE Data Protector (9.07) Page 396 of 803
  • 397.
    Do not resetthe logs: l After a complete recovery (Recover until now) when the backup of a control file was not used in recovery or restore and recovery. l On the primary database, if the archive logs are used for a standby database. However, if you must reset the archive logs, you will need to recreate the standby database. If you reset the logs when the Recover until option is set to Now, a warning is displayed, stating that you should reset the logs only if you use an older control file for restore. Note: Oracle recommends that you perform a complete backup immediately after a database was opened with the Reset Logs option. Restoring Oracle using RMAN Data Protector acts as a media management software for the Oracle system, therefore RMAN can be used for a restore. This section only describes examples of how you can perform a restore. The examples provided do not apply to all situations where a restore is needed. See the Oracle Recovery Manager User’s Guide and References for detailed information on how to perform: l Restore and recovery of the database, tablespace, control file, and datafile. l Duplication of a database. The following examples of restore are given: l "Example of full database restore and recovery" on page 399 l "Example of point-in-time restore" on page 400 l "Example of tablespace restore and recovery" on page 401 l "Example of datafile restore and recovery" on page 403 l "Example of archive log restore" on page 405 The restore and recovery procedure of Oracle control files is a very delicate operation, which depends on whether you are using the recovery catalog or control file as a central repository and the version of the Oracle database you are using. For detailed steps on how to perform the restore of control files, see the Recovery Manager User’s Guide and References. Preparing the Oracle database for restore The restore of an Oracle database can be performed when the database is in mount mode. However, when you are performing the restore of tablespaces or datafiles, only a part of the Oracle database can be put offline. Prerequisites The following requirements must be met before you start a restore of an Oracle database: Integration Guide Chapter 10: Data Protector Oracle Server integration HPE Data Protector (9.07) Page 397 of 803
  • 398.
    l If youuse the recovery catalog database, make sure that the recovery catalog database is open. If the recovery catalog database cannot be brought online, you will probably need to restore the recovery catalog database. See "Restore " on page 380 for details of how to restore the recovery catalog database. l Control files must be available. If the control files are not available, you must restore them. See the Oracle Recovery Manager User’s Guide and References for more details. If you have to perform a restore of the recovery catalog database or control files, you must perform this restore first. Only then can you perform a restore of other parts of the Oracle database. When you are sure that the recovery catalog database or control files are in place, start the recovery catalog database. l Make sure that the following environment variables are set: l ORACLE_BASE l ORACLE_HOME l ORACLE_TERM l DB NAME l PATH l NLS_LANG l NLS_DATE_FORMAT Windows systems example ORACLE_BASE=Oracle_home ORACLE_HOME=Oracle_homeproduct10.1.0 ORACLE_TERM=HP DB_NAME=PROD PATH=$PATH:Oracle_homeproduct10.1.0bin NLS_LANG=american NLS_DATE_FORMAT='Mon DD YYYY HH24:MI:SS' UNIX systems example ORACLE_BASE=/opt/oracle ORACLE_HOME=/opt/oracle/product/10.1.0 ORACLE_TERM=HP DB_NAME=PROD PATH=$PATH:/opt/oracle/product/10.1.0/bin NLS_LANG=american NLS_DATE_FORMAT='Mon DD YYYY HH24:MI:SS' Integration Guide Chapter 10: Data Protector Oracle Server integration HPE Data Protector (9.07) Page 398 of 803
  • 399.
    HP OpenVMS systemsexample ORACLE_HOME=DKA400:[ORACLE10G] ORACLE_TERM=HP DB_NAME=PROD l Check that the /etc/oratab file has the following line: Windows systems: PROD:Oracle_homeproduct10.1.0:N UNIX systems: PROD:/opt/oracle/product/10.1.0:N HP OpenVMS systems with Oracle 10g: Oracle_home /oratab TEST:/DKA400/ORACLE10G:N CAT:/DKA400/ORACLE10G:N The last letter determines whether the database will automatically start upon boot-up (Y) or not (N). Connection strings used in the examples In the examples below, the following connection strings are used: l Target connection string for target database: sys/manager@PROD where sys is the username, manager is the password and PROD is a net service name. l Recovery catalog connection string for recovery catalog database: rman/rman@CATAL where rman is the username and password and CATAL is a net service name. SBT_LIBRARY parameter On Windows and UNIX systems, set the SBT_LIBRARY RMAN script parameter to point to the correct platform-specific Data Protector MML. The parameter must be specified for each RMAN channel separately. For details on the Data Protector MML location, see "Specify the parms operand: " on page 375. In the following examples, the SBT_LIBRARY parameter is set to /opt/omni/lib/libob2oracle8.so, which is the correct path for 32-bit Solaris systems. Example of full database restore and recovery To perform a full database restore and recovery, you also need to restore and apply all the archive logs. To perform a full database restore and recovery: 1. Log in to the Oracle RMAN: If you use the recovery catalog database, execute: Windows systems: ORACLE_HOMEbinrman target sys/manager@PROD catalog rman/rman@CATAL Integration Guide Chapter 10: Data Protector Oracle Server integration HPE Data Protector (9.07) Page 399 of 803
  • 400.
    UNIX systems: ORACLE_HOME/bin/rmantarget sys/manager@PROD catalog rman/rman@CATAL HP OpenVMS systems: rman target sys/manager@PROD sys/manager@PROD catalog rman/rman@CAT If you do not use the recovery catalog database, execute: Windows systems: ORACLE_HOMEbinrman target sys/manager@PROD nocatalog UNIX systems: ORACLE_HOME/bin/rman target sys/manager@PROD nocatalog HP OpenVMS systems: rman target sys/manager@PROD nocatalog 2. Start the full database restore and recovery: run{ allocate channel 'dev1' type 'sbt_tape' parms 'SBT_LIBRARY=/opt/omni/lib/libob2oracle8.so, ENV=(OB2BARTYPE=Oracle8,OB2APPNAME=DB_NAME)'; restore database; recover database; sql 'alter database open'; release channel 'dev1'; } You can also save the script into a file and perform a full database restore using the saved files. The procedure in such cases is as follows: 1. Create a restore_datafile file in the default Data Protector temporary files directory. 2. Start the full database restore: If you use the recovery catalog database, execute: Windows systems: ORACLE_HOMEbinrman target sys/manager@PROD catalog rman/rman@CATAL cmdfile=Data_Protector_hometmprestore_datafile UNIX systems: ORACLE_HOME/bin/rman target sys/manager@PROD catalog rman/rman@CATAL cmdfile=/var/opt/omni/tmp/restore_datafile If you do not use the recovery catalog database, execute: Windows systems: ORACLE_HOMEbinrman target sys/manager@PROD nocatalog cmdfile=Data_Protector_hometmprestore_datafile UNIX systems: ORACLE_HOME/bin/rman target sys/manager@PROD nocatalog cmdfile=/var/opt/omni/tmp/restore_datafile Example of point-in-time restore To perform a point-in-time restore, you also need to restore and apply the archive logs to the specified point in time. To perform a point-in-time database restore and recovery: 1. Log in to the Oracle RMAN: If you use the recovery catalog database, execute: Windows systems: ORACLE_HOMEbinrman target sys/manager@PROD catalog rman/rman@CATAL Integration Guide Chapter 10: Data Protector Oracle Server integration HPE Data Protector (9.07) Page 400 of 803
  • 401.
    UNIX systems: ORACLE_HOME/bin/rmantarget sys/manager@PROD catalog rman/rman@CATAL HP OpenVMS systems: rman target sys/manager@PROD sys/manager@PROD catalog rman/rman@CAT If you do not use the recovery catalog, execute: Windows systems: ORACLE_HOMEbinrman target sys/manager@PROD nocatalog UNIX systems: ORACLE_HOME/bin/rman target sys/manager@PROD nocatalog HP OpenVMS systems: rman target sys/manager@PROD nocatalog 2. Start the point-in-time restore: run{ allocate channel 'dev1' type 'sbt_tape' parms 'SBT_LIBRARY=/opt/omni/lib/libob2oracle8.so, ENV=(OB2BARTYPE=Oracle8,OB2APPNAME=DB_NAME)'; set until time 'Mar 14 2004 11:40:00'; restore database; recover database; sql 'alter database open'; release channel 'dev1'; } 3. After you have performed a point-in-time restore, reset the database in the Recovery Catalog. You can also save the script into a file and perform a point-in-time restore using the saved files: 1. Create a restore_PIT file in the default Data Protector temporary files directory. 2. Start the point-in-time restore: If you use the recovery catalog database, execute: Windows systems: ORACLE_HOMEbinrman target sys/manager@PROD catalog rman/rman@CATAL cmdfile=Data_Protector_hometmprestore_PIT UNIX systems: ORACLE_HOME/bin/rman target sys/manager@PROD catalog rman/rman@CATAL cmdfile=/var/opt/omni/tmp/restore_PIT If you do not use the recovery catalog, execute: Windows systems: ORACLE_HOMEbinrman target sys/manager@PROD nocatalog cmdfile=Data_Protector_hometmprestore_PIT UNIX systems: ORACLE_HOME/bin/rman target sys/manager@PROD nocatalog cmdfile=/var/opt/omni/tmp/restore_PIT Example of tablespace restore and recovery If a table is missing or corrupted, you need to perform a restore and recovery of the entire tablespace. To restore a tablespace, you may take only a part of the database offline, so that the database does not have to be in the mount mode. You can use either a recovery catalog database or control files to perform a tablespace restore and recovery. Follow the steps below: 1. Log in to the Oracle RMAN: If you use the recovery catalog database, execute: Integration Guide Chapter 10: Data Protector Oracle Server integration HPE Data Protector (9.07) Page 401 of 803
  • 402.
    Windows systems: ORACLE_HOMEbinrmantarget sys/manager@PROD catalog rman/rman@CATAL UNIX systems: ORACLE_HOME/bin/rman target sys/manager@PROD catalog rman/rman@CATAL HP OpenVMS systems: rman target sys/manager@PROD sys/manager@PROD catalog rman/rman@CAT If you do not use the recovery catalog, execute: Windows systems: ORACLE_HOMEbinrman target sys/manager@PROD nocatalog UNIX systems: ORACLE_HOME/bin/rman target sys/manager@PROD nocatalog HP OpenVMS systems: rman target sys/manager@PROD nocatalog 2. Start the tablespace restore and recovery. l If the database is in the open state, the script to restore and recover the tablespace should have the following format: run{ allocate channel dev1 type 'sbt_tape' parms 'SBT_LIBRARY=/opt/omni/lib/libob2oracle8.so, ENV=(OB2BARTYPE=Oracle8,OB2APPNAME=DB_NAME)'; sql 'alter tablespace TEMP offline immediate'; restore tablespace TEMP; recover tablespace TEMP; sql 'alter tablespace TEMP online'; release channel dev1; } l If the database is in the mount state, the script to restore and recover the tablespace should have the following format: run{ allocate channel dev1 type 'sbt_tape' parms 'SBT_LIBRARY=/opt/omni/lib/libob2oracle8.so, ENV=(OB2BARTYPE=Oracle8,OB2APPNAME=DB_NAME)'; restore tablespace 'TEMP'; recover tablespace 'TEMP'; release channel dev1; } You can also save the script into a file and perform a tablespace restore using the saved files: 1. Create a restore_TAB file in the default Data Protector temporary files directory. 2. Start the tablespace restore. If you use the recovery catalog database, execute: Windows systems: ORACLE_HOMEbinrman target sys/manager@PROD catalog rman/rman@CATAL cmdfile=Data_Protector_hometmprestore_TAB UNIX systems: ORACLE_HOME/bin/rman target sys/manager@PROD catalog rman/rman@CATAL cmdfile=/var/opt/omni/tmp/restore_TAB If you do not use the recovery catalog, execute: Integration Guide Chapter 10: Data Protector Oracle Server integration HPE Data Protector (9.07) Page 402 of 803
  • 403.
    Windows systems: ORACLE_HOMEbinrmantarget sys/manager@PROD nocatalog cmdfile=Data_Protector_hometmprestore_TAB UNIX systems: ORACLE_HOME/bin/rman target sys/manager@PROD nocatalog cmdfile=/var/opt/omni/tmp/restore_TAB Example of datafile restore and recovery To restore and recover a datafile, you may take only a part of the database offline. To restore and recover a datafile: 1. Log in to the Oracle RMAN. If you use the recovery catalog database, execute: Windows systems: ORACLE_HOMEbinrman target sys/manager@PROD catalog rman/rman@CATAL UNIX systems: ORACLE_HOME/bin/rman target sys/manager@PROD catalog rman/rman@CATAL HP OpenVMS systems: rman target sys/manager@PROD sys/manager@PROD catalog rman/rman@CAT If you do not use the recovery catalog database, execute: Windows systems: ORACLE_HOMEbinrman target sys/manager@PROD nocatalog UNIX systems: ORACLE_HOME/bin/rman target sys/manager@PROD nocatalog HP OpenVMS systems: rman target sys/manager@PROD nocatalog 2. Start the datafile restore and recovery: l If the database is in an open state, the script to restore the datafile should have the following format: UNIX systems run{ allocate channel dev1 type 'sbt_tape' parms 'SBT_LIBRARY=/opt/omni/lib/libob2oracle8.so, ENV=(OB2BARTYPE=Oracle8,OB2APPNAME=DB_NAME)'; sql "alter database datafile ''/opt/oracle/data/oradata/DATA/temp01.dbf'' offline"; restore datafile '/opt/oracle/data/oradata/DATA/temp01.dbf'; recover datafile '/opt/oracle/data/oradata/DATA/temp01.dbf'; sql "alter database datafile '/opt/oracle/data/oradata/DATA/temp01.dbf' online"; release channel dev1; } Integration Guide Chapter 10: Data Protector Oracle Server integration HPE Data Protector (9.07) Page 403 of 803
  • 404.
    Windows systems run{ allocate channeldev1 type 'sbt_tape' parms 'SBT_LIBRARY=Data_Protector_homebinorasbt.dll, ENV=(OB2BARTYPE=Oracle8,OB2APPNAME=DB_NAME)'; sql "alter database datafile ''C:oracledataoradataDATAtemp01.dbf'' offline"; restore datafile 'C:oracledataoradataDATAtemp01.dbf'; recover datafile 'C:oracledataoradataDATAtemp01.dbf'; sql "alter database datafile ''C:oracledataoradataDATAtemp01.dbf'' online"; release channel dev1; } l If the database is in a mount state, the script to restore and recover the datafile should have the following format: UNIX system run{ allocate channel dev1 type 'sbt_tape' parms 'SBT_LIBRARY=/opt/omni/lib/libob2oracle8.so, ENV=(OB2BARTYPE=Oracle8,OB2APPNAME=DB_NAME)'; restore datafile '/opt/oracle/data/oradata/DATA/temp01.dbf'; recover datafile '/opt/oracle/data/oradata/DATA/temp01.dbf'; release channel dev1; } Windows system run{ allocate channel dev1 type 'sbt_tape' parms 'SBT_LIBRARY=Data_Protector_homebinorasbt.dll, ENV=(OB2BARTYPE=Oracle8,OB2APPNAME=DB_NAME)'; restore datafile 'Oracle_homedataoradataDATAtemp01.dbf'; recover datafile 'Oracle_homedataoradataDATAtemp01.dbf'; release channel dev1; } You can also save the script into a file and perform a datafile restore using the saved files: 1. Create a restore_dbf file in the default Data Protector temporary files directory. 2. Start the datafile restore: Integration Guide Chapter 10: Data Protector Oracle Server integration HPE Data Protector (9.07) Page 404 of 803
  • 405.
    If you usethe recovery catalog database, execute: Windows systems: ORACLE_HOME/bin/rman target sys/manager@PROD catalog rman/rman@CATAL cmdfile=/var/opt/omni/tmp/restore_dbf UNIX systems: ORACLE_HOMEbinrman target sys/manager@PROD catalog rman/rman@CATAL cmdfile=Data_Protector_hometmprestore_dbf If you do not use the recovery catalog database, execute: Windows systems: ORACLE_HOMEbinrman target sys/manager@PROD nocatalog cmdfile=Data_Protector_hometmprestore_dbf UNIX systems: ORACLE_HOME/bin/rman target sys/manager@PROD nocatalog cmdfile=/var/opt/omni/tmp/restore_dbf Example of archive log restore To restore an archive log: 1. Log in to the Oracle RMAN: If you use the recovery catalog database, execute: Windows systems: ORACLE_HOMEbinrman target sys/manager@PROD catalog rman/rman@CATAL UNIX systems: ORACLE_HOME/bin/rman target sys/manager@PROD catalog rman/rman@CATAL HP OpenVMS systems: rman target sys/manager@PROD sys/manager@PROD catalog rman/rman@CAT If you do not use the recovery catalog database, execute: Windows systems: ORACLE_HOMEbinrman target sys/manager@PROD nocatalog UNIX systems: ORACLE_HOME /bin/rman target sys/manager@PROD nocatalog HP OpenVMS systems: rman target sys/manager@PROD nocatalog 2. Start the archive log restore: run{ allocate channel dev1 type 'sbt_tape' parms 'SBT_LIBRARY=/opt/omni/lib/libob2oracle8.so, ENV=(OB2BARTYPE=Oracle8,OB2APPNAME=DB_NAME)'; restore archivelog all; release channel dev1;} You can also save the script into a file and perform an archive log restore using the saved files: 1. Create a restore_arch file in the default Data Protector temporary files directory. 2. Start the archive log restore: If you use the recovery catalog database, execute: Windows systems: ORACLE_HOMEbinrman target sys/manager@PROD catalog rman/rman@CATAL cmdfile=Data_Protector_hometmprestore_arch UNIX systems: ORACLE_HOME/bin/rman target sys/manager@PROD catalog rman/rman@CATAL cmdfile=/var/opt/omni/tmp/restore_arch Integration Guide Chapter 10: Data Protector Oracle Server integration HPE Data Protector (9.07) Page 405 of 803
  • 406.
    If you donot use the recovery catalog database, execute: Windows systems: ORACLE_HOMEbinrman target sys/manager@PROD nocatalog cmdfile=Data_Protector_hometmprestore_arch UNIX systems: ORACLE_HOME/bin/rman target sys/manager@PROD nocatalog cmdfile=/var/opt/omni/tmp/restore_arch Example of database restore using a different device (with the automatic device selection functionality disabled) Suppose a database was backed up with the device dev1. To restore the database with the device dev2, add the line send device type 'sbt_tape' 'CHDEV=dev1>dev2'; to the RMAN script: 1. Log in to the Oracle RMAN: Windows systems: ORACLE_HOMEbinrman target sys/manager@TIN UNIX systems: ORACLE_HOME/bin/rman target sys/manager@TIN HP OpenVMS systems: rman target sys/manager@TIN 2. Execute: run { allocate channel 'dev_0' type 'sbt_tape' parms 'SBT_LIBRARY=C:/PROGRA~1/OmniBack/bin/orasbt.dll, ENV=(OB2BARTYPE=Oracle8,OB2APPNAME=CAN,OB2BARLIST=test)'; allocate channel 'dev_1' type 'sbt_tape' parms 'SBT_LIBRARY=C:/PROGRA~1/OmniBack/bin/orasbt.dll, ENV=(OB2BARTYPE=Oracle8,OB2APPNAME=CAN,OB2BARLIST=test)'; allocate channel 'dev_2' type 'sbt_tape' parms 'SBT_LIBRARY=C:/PROGRA~1/OmniBack/bin/orasbt.dll, ENV=(OB2BARTYPE=Oracle8,OB2APPNAME=CAN,OB2BARLIST=test)'; send device type 'sbt_tape' 'NO_AUTO_DEVICE_SELECTION=1'; send device type 'sbt_tape' 'CHDEV=dev1>dev2'; restore database; } Note: The line device type 'sbt_tape' 'NO_AUTO_DEVICE_SELECTION=1'; disables the automatic device selection. Restoring using another device Data Protector supports the restore of Oracle database objects from devices other than those on which the database objects were backed up. Specify these devices in the /etc/opt/omni/server/cell/restoredev (UNIX systems) or Data_ Protector_program_dataConfigserverCellrestoredev (Windows systems) file in the following format: "DEV 1" "DEV 2" where DEV 1 is the original device and DEV 2 the new device. Integration Guide Chapter 10: Data Protector Oracle Server integration HPE Data Protector (9.07) Page 406 of 803
  • 407.
    On Windows systems,this file must be in the Unicode format. Note that this file should be deleted after it is used. Example Suppose you have Oracle objects backed up on a device called DAT1. To restore them from a device named DAT2, specify the following in the restoredev file: "DAT1" "DAT2" Disaster recovery Disaster recovery is a very complex process that involves products from several vendors. As such, successful disaster recovery depends on all the vendors involved. The information provided here is intended to be used as a guideline. Check the instructions from the database/application vendor on how to prepare for a disaster recovery. Also see the HPE Data Protector Disaster Recovery Guide for instructions on how to approach system disaster recovery using Data Protector. This is a general procedure for recovering an application: 1. Complete the recovery of the operating system. 2. Install, configure, and initialize the database/application so that data on the Data Protector media can be loaded back to the system. Consult the documentation from the database/application vendor for a detailed procedure and the steps needed to prepare the database. 3. Ensure that the database/application server has the required Data Protector client software installed and is configured for the database/application. Follow the procedures in this chapter and in the section. See also the section of this manual about the Data Protector Restore GUI for Oracle for information about using this to restore database items, "Restoring Oracle using the Data Protector GUI" on page 382. 4. Start the restore. When the restore is complete, follow the instructions from the database/application vendor for any additional steps required to bring the database back online. Integration Guide Chapter 10: Data Protector Oracle Server integration HPE Data Protector (9.07) Page 407 of 803
  • 408.
    1. l Monitoring sessions Duringa backup, system messages are sent to the Data Protector monitor. You can monitor the backup session from any Data Protector client on the network where the Data Protector User Interface is installed. Monitoring current sessions To monitor a currently running session using the Data Protector GUI: 1. In the Context List, click Monitor. In the Results Area, all currently running sessions are listed. 2. Double-click the session you want to monitor. Clearing sessions To remove all completed or aborted sessions from the Results Area of the Monitor context: 1. In the Scoping Pane, click Current Sessions. 2. In the Actions menu, select Clear Sessions. Or click the Clear Sessions icon on the toolbar. Integration Guide Chapter 10: Data Protector Oracle Server integration HPE Data Protector (9.07) Page 408 of 803
  • 409.
    To remove aparticular completed or aborted session from the current sessions list, right-click the session and select Remove From List. Note: All completed or aborted sessions are automatically removed from the Results Area of the Monitor context if you restart the Data Protector GUI. Monitoring tools The progress of backups and restores can also be monitored by querying the Oracle target database using the following SQL statement: select * from v$SESSION_LONGOPSwhere compnam='dbms_backup_restore'; For detailed information on a completed or aborted session, see "Viewing previous sessions " below. Viewing previous sessions To view a previous session using the Data Protector GUI, proceed as follows: 1. In the Context List, click Internal Database. 2. In the Scoping Pane, expand Sessions to display all the sessions stored in the IDB. The sessions are sorted by date. Each session is identified by a session ID consisting of a date in the YY/MM/DD format and a unique number. 3. Right-click the session and select Properties to view details on the session. 4. Click the General,Messages, or Media tab to display general information on the session, session messages, or information on the media used for this session, respectively. Details about Oracle backup and restore sessions are also written in the oracle8.log file, located on the Oracle Server system in the default Data Protector log files directory. Oracle Server writes the logs in the Oracle_user_dump_directorysbtio.log file. Resuming sessions Backup and restore sessions that did not complete successfully can be resumed. The functionality enables you to back up or restore only the files that failed to be backed up or restored in the original session. Consequently, a session started using the resume session functionality (resumed session) generally takes less time to complete. You can resume a session using the Data Protector GUI or CLI. Resuming backup sessions When you resume an Oracle Server integration backup session, Data Protector starts a new backup session using the same backup specification. Thus, you can create multiple sessions to finish a backup. Only the last of these sessions can be resumed, while the previous sessions that have already been resumed once, cannot be resumed again. Because the resume session functionality uses the same backup specification as the original session, the changes made to the backup specification between the abort and the resume, affect the resume session. Integration Guide Chapter 10: Data Protector Oracle Server integration HPE Data Protector (9.07) Page 409 of 803
  • 410.
    The main differencecompared to a standard backup session is that, during a resumed session, Data Protector modifies the RMAN script before the actual backup is started, adding the clause NOT BACKED UP SINCE Time for each backup command, where Time is the original backup session start time. See the following example: run{ allocate channel 'dev_0' type 'sbt_tape' parms 'ENV=(OB2BARTYPE=Oracle8,OB2APPNAME=ORCL,OB2BARLIST=New1)'; allocate channel 'dev_1' type 'sbt_tape' parms 'ENV=(OB2BARTYPE=Oracle8,OB2APPNAME=ORCL,OB2BARLIST=New1)'; allocate channel 'dev_1' type 'sbt_tape' parms 'ENV=(OB2BARTYPE=Oracle8,OB2APPNAME=ORCL,OB2BARLIST=New1)'; backup incremental level <incr_level> format 'New1<ORCL_%s:%t:%p>.dbf' NOT BACKED UP SINCE TIME "TO_DATE('5/15/2009 15:30:00', 'MM/DD/YY HH24:MI:SS')" database; sql 'alter system archive log current'; backup format 'New1<ORCL_%s:%t:%p>.dbf' NOT BACKED UP SINCE TIME "TO_DATE('5/15/2009 15:30:00', 'MM/DD/YY HH24:MI:SS')" archive log all; backup format 'New1<ORCL_%s:%t:%p>.dbf' NOT BACKED UP SINCE TIME "TO_DATE('5/15/2009 15:30:00', 'MM/DD/YY HH24:MI:SS')" recovery area; backup format 'New1<ORCL_%s:%t:%p>.dbf' NOT BACKED UP SINCE TIME "TO_DATE('5/15/2009 15:30:00', 'MM/DD/YY HH24:MI:SS')" current controlfile; Consequently, RMAN skips the backup sets that were backed up successfully in the original session. Suppose that you run the following sessions: 1. 2009/05/13–1 (original backup session) 2. 2009/05/13–2 (resuming 2009/05/13–1) 3. 2009/05/13–3 (resuming 2009/05/13–2) The Time in the RMAN clause NOT BACKED UP SINCE Time is always the original backup session start time. Consequently, the RMAN script created in the third session (2009/05/13–3) does not use the start time of the session 2009/05/13–2 but the start time of the original backup session (2009/05/13–1). This ensures that each backup set is backed up only once after the original backup session was started. Note: Ensure that the Cell Manager and your Oracle Server system are synchronized. Otherwise, if Time is not correct, the resume session functionality does not work properly. Note: The smallest backup unit is a backup set. Therefore, consider the following for the RMAN Integration Guide Chapter 10: Data Protector Oracle Server integration HPE Data Protector (9.07) Page 410 of 803
  • 411.
    option FILESPERSET: l Ifthe option is set to 1, RMAN creates a separate backup set for each file. In this case, you benefit the most from the resume session functionality. However, note that restore is significantly prolonged if files are backed up with many streams. l If RMAN creates only one backup set for the files to be backed up and some files fail to be backed up, the whole backup set fails. When you resume such a session, the whole backup set is backed up again, including the files that were backed up successfully. Resuming restore sessions The main benefit of resuming a restore session is that you do not need to specify, all over again, what to restore, which devices to use, and so on. However, in reality, there is no difference between a standard restore session and a resumed restore session. In both cases, Oracle Server first checks if files to be restored already exist at the target location and then restores only the missing ones. Note: Once you open the Oracle database with the RESETLOGS option, it is pointless to use the resume session functionality for sessions that restored old backups (backups created before the logs were reset). Using the Data Protector GUI 1. In the Internal Database context, expand Sessions. 2. Right-click the session that you want to resume and click Resume Session. See "Resuming a session" on the next page. Integration Guide Chapter 10: Data Protector Oracle Server integration HPE Data Protector (9.07) Page 411 of 803
  • 412.
    Resuming a session Usingthe Data Protector CLI 1. Log on to the Cell Manager or to any system with the User Interface component installed. 2. Go to the following directory: Windows systems: Data_Protector_homebin HP-UX, Solaris, and Linux systems: /opt/omni/bin/ Other UNIX systems: /usr/omni/bin/ 3. To resume a backup session, execute: omnib –resume SessionID To resume a restore session, execute: omnir –resume SessionID For details, see the omnib and omnir man pages or the HPE Data Protector Command Line Interface Reference. Example To resume the backup session 2013/05/13–1, execute: omnib –resume 2013/05/13–1 Integration Guide Chapter 10: Data Protector Oracle Server integration HPE Data Protector (9.07) Page 412 of 803
  • 413.
    Aborting sessions You canabort currently running sessions by clicking the abort button. If, during a session, RMAN or SQL*Plus do not respond when requested, Data Protector automatically aborts the session. By default, Data Protector waits for the response for 5 minutes. Using omnirc options or environment variables OB2_RMAN_COMMAND_TIMEOUT and OB2_SQLP_SCRIPT_TIMEOUT, you can modify this time interval. For details of how to set environment variables, see "Setting environment variables " on page 353. For details of how to set the corresponding omnirc options, see the HPE Data Protector Help index: “omnirc option”. Note that environment variables override omnirc options. Oracle RMAN metadata and Data Protector Media Management Database synchronization This section describes how to synchronize the Oracle RMAN metadata with the Data Protector Media Management Database. The RMAN metadata contains information about the target database. RMAN uses this information for all backup, restore and maintenance operations. The metadata can be stored either in the recovery catalog database or in the control files. Data Protector is the media manager that Oracle needs to perform tape storage backups and restores. Data Protector has its own data protection policy that is not automatically synchronized with Oracle RMAN metadata. To have both catalogs synchronized, execute the following command using RMAN: allocate channel for maintenance type 'sbt_tape' parms 'SBT_LIBRARY=Path_to_Data_ Protector_MML, ENV=(OB2MAINTENANCE=1)'; crosscheck backup completed after "TO_DATE(’01/13/06 10:30:00’,’MM/DD/YY HH24:MI:SS’)"; release channel; The SBT_LIBRARY parameter should be specified only on UNIX and Windows systems. RMAN checks every backup piece in the repository and queries the MMDB for the availability of that backup piece. RMAN then mark the backup piece as expired or available, depending on media availability. Note that in the above example, RMAN does not delete backup pieces that are reported as expired by the MMDB, but instead marks them as expired. In order to delete expired backup objects from the recovery catalog database, execute the following command using RMAN: delete expired backup; See the Oracle Recovery Manager User’s Guide and References for more details on recovery catalog maintenance. Tip: It is recommended that synchronization be performed in the following cases: Integration Guide Chapter 10: Data Protector Oracle Server integration HPE Data Protector (9.07) Page 413 of 803
  • 414.
    l after aData Protector import or export of media with Oracle objects and l whenever protection for media with Oracle objects has expired. Troubleshooting This section contains a list of general checks and verifications and a list of problems you might encounter when using the Data Protector Oracle integration. You can start at "Problems" on page 419 and if you cannot find a solution there, perform general checks and verifications. For general Data Protector troubleshooting information, see the HPE Data Protector Troubleshooting Guide. Before you begin l Ensure that the latest official Data Protector patches are installed. See the HPE Data Protector Help index: “patches” on how to verify this. l See the HPE Data Protector Product Announcements, Software Notes, and References for general Data Protector limitations, as well as recognized issues and workarounds. l See http://support.openview.hp.com/selfsolve/manuals for an up-to-date list of supported versions, platforms, and other information. Checks and verifications For more detailed information on performing any of the following procedures, see the Oracle documentation. If your configuration, backup, or restore failed: l Verify that you can access the Oracle target database and that it is opened: a. Perform the following: Windows systems: Set the ORACLE_HOME and DB_NAME variables. UNIX systems: Export the ORACLE_HOME and DB_NAME variables as follows: o If you are using an sh-like shell, enter the following commands: ORACLE_HOME="ORACLE_HOME" export ORACLE_HOME DB_NAME="DB_NAME" export DB_NAME o If you are using a csh-like shell, enter the following commands: setenv ORACLE_HOME "ORACLE_HOME" setenv DB_NAME "DB_NAME" b. Start SQL*Plus from the bin directory in the ORACLE_HOME directory: sqlplus /nolog c. Start SQL*Plus and type: Integration Guide Chapter 10: Data Protector Oracle Server integration HPE Data Protector (9.07) Page 414 of 803
  • 415.
    connect user_name/password@service assysdba; select * from dba_tablespaces; exit If this fails, open the Oracle target database. l Verify that you can access the recovery catalog (if used) and that it is opened as follows: a. Export or set the ORACLE_HOME and DB_NAME variables as described in "Perform the following:" on the previous page. b. Start SQL*Plus from the bin directory in the ORACLE_HOME directory: sqlplus /nolog c. Start SQL*Plus and type: connect Recovery_Catalog_Login select * from rcver; exit If this fails, open the recovery catalog. l Verify that the listener is correctly configured for the Oracle target database and the recovery catalog database. This is required to properly establish network connections: a. Export or set the ORACLE_HOME variable as described in "Perform the following:" on the previous page. b. Start the listener from the bin directory in the ORACLE_HOME directory: lsnrctl status service If this fails, startup the listener process and see the Oracle documentation for instructions on how to create a configuration file (LISTENER.ORA). On Windows, the listener process can be started in the Control Panel > Administrative Tools > Services. Checking the status of the Oracle listener The status of the respective listener service in the Services window should be Started, otherwise you must start it manually. c. Start SQL*Plus from the bin directory in the ORACLE_HOME directory: sqlplus /nolog d. Start SQL*Plus and type: Integration Guide Chapter 10: Data Protector Oracle Server integration HPE Data Protector (9.07) Page 415 of 803
  • 416.
    connect Target_Database_Login exit and then connectRecovery_Catalog_Login exit If this fails, see the Oracle documentation for instructions on how to create a configuration file (NAMES.ORA). l Verify that the Oracle target database and the recovery catalog database are configured to allow remote connections with the system privileges: a. Export or set the ORACLE_HOME and DB_NAME variables as described in "Perform the following:" on page 414. b. Start SQL*Plus from the bin directory in the ORACLE_HOME directory: sqlplus /nolog c. Start SQL*Plus and type: connect Target_Database_Login as SYSDBA exit and sqlplus connect Recovery_Catalog_Login as SYSDBA exit Repeat the procedure using SYSOPER instead of SYSDBA. If this fails, see the Oracle documentation for instructions on seting up the password file and any relevant parameters in the initDB_NAME.ora file. l l If you do not use the recovery catalog database: Export or set the ORACLE_HOME and DB_NAME variables as described in "Perform the following:" on page 414. ORACLE_HOME /bin/rman target login_to_target_database nocatalog See the Oracle documentation for how to set up a password file and parameters in the initDB_ NAME.ora file and how to add system privileges for a user. For information, see the section “Recovery Manager Connection Options” in the Oracle Backup and Recovery Guide. l If you use the recovery catalog database, verify that the target database is registered in the recovery catalog: a. Export or set the ORACLE_HOME variable as described in "Perform the following:" on page 414. b. Start SQL*Plus from the bin directory in the ORACLE_HOME; directory: sqlplus /nolog c. Start SQL*Plus and type: connect Recovery_Catalog_Login; select * from rc_database; exit Integration Guide Chapter 10: Data Protector Oracle Server integration HPE Data Protector (9.07) Page 416 of 803
  • 417.
    If this fails,start the configuration using Data Protector, or see the Oracle documentation for information on how to register an Oracle target database in the recovery catalog database. l Verify backup and restore directly to disk using an RMAN channel type disk: If you use the recovery catalog: a. Export or set the ORACLE_HOME variable as described in "Perform the following:" on page 414. b. Start RMAN from the bin directory in the ORACLE_HOME directory: rman target Target_Database_Login catalog Recovery_Catalog_Login cmd_ file=rman_script If you do not use the recovery catalog: a. Export or set the ORACLE_HOME variable as described in "Perform the following:" on page 414. b. Start RMAN from the bin directory in the ORACLE_HOME directory: rman target Target_Database_Login nocatalog cmd_file=rman_script An example of the RMAN backup script is presented below: run { allocate channel 'dev0' type disk; backup tablespace tablespace_name format 'ORACLE_HOME/tmp/datafile_name'; } After a successful backup, try to restore the backed up tablespace by executing the following restore script: run { allocate channel 'dev0' type disk; sql 'alter tablespace tablespace_name offline immediate'; restore tablespace tablespace_name; recover tablespace tablespace_name; sql 'alter tablespace tablespace_name online';release channel 'dev0'; } If this fails, see the Oracle documentation for details of how to execute a backup and restore directly to disk using RMAN. Additionally, if your configuration or backup failed: l Verify that the Data Protector software has been installed properly. For details, see the HPE Data Protector Installation Guide. l Check if the SYSDBA privilege is granted to the Oracle administrator. l If you have special Oracle environment settings, ensure that they are entered in the Data Protector Oracle configuration files on the Cell Manager. For information on setting the variables in the Data Protector Oracle configuration files, see the util_cmd man page or the HPE Data Protector Command Line Interface Reference. l Perform a filesystem backup of the Oracle Server system so that you can eliminate any potential communication problems between the Oracle Server and the Data Protector Cell Manager system. For details on performing filesystem backups, see the HPE Data Protector Help index: “standard backup procedure”. Integration Guide Chapter 10: Data Protector Oracle Server integration HPE Data Protector (9.07) Page 417 of 803
  • 418.
    l Windows systems:Check the Data Protector Inet service startup parameters on the Oracle Server system: Go to Control Panel > Administrative Tools > Services > Data Protector Inet. The service must run under a specified user account. Make sure that the same user is also added to the Data Protector admin or user group. l Examine the system errors reported in the following file on the Oracle Server system into the debug.log file. Additionally, if your backup or restore failed: l Test the Data Protector internal data transfer using the testbar2 utility: a. Verify that the Cell Manager name is correctly defined on the Oracle Server system. Check the cell_server file located in the default Data Protector client configuration directory, which contains the name of the Cell Manager system. b. From the bin directory in the ORACLE_HOME directory, execute: If backup failed: testbar2 -type:Oracle8 -appname:DB_NAME-perform:backup -bar:backup_ specification_name If restore failed: testbar2 -type:Oracle8 -appname:DB_NAME-perform:restore —object:object_name - version:object_version-bar:backup_specification_name The hostname should not be specified in the object option. It is automatically provided by testbar2. c. You should see only NORMAL messages displayed on your screen, otherwise examine the errors reported by the testbar2 utility by clicking the Details button in the Data Protector Monitor context. If the messages indicate problems on the Data Protector side of the integration, proceed as follows: l Check if the user under which the backup or restore session was started has appropriate Oracle permissions (for example, belongs to the DBA group). This user must also be in the Data Protector operator or admin user group. l Check that the respective Data Protector user group has the See private objects user right enabled. l If backup failed: Create an Oracle backup specification to back up to a null device or file. If the backup succeeds, the problem may be related to the backup devices. See the HPE Data Protector Troubleshooting Guide for instructions on troubleshooting devices. l If restore failed: Execute the omnidb command to see objects in the database. If the test fails again, call a support representative for assistance. Additionally, if your restore failed: l Verify that an object exists on the backup media. This can be done by executing the following command on the Oracle server system from the bin directory in the ORACLE_HOME; directory: omnidb -oracle8 "object_name" -session "Session_ID" -media Integration Guide Chapter 10: Data Protector Oracle Server integration HPE Data Protector (9.07) Page 418 of 803
  • 419.
    The output ofthe command lists detailed information about the specified Oracle object, as well as the session IDs of the backup sessions containing this object and a list of the media used. For detailed syntax of the omnidb command, see its man page. l Ensure that the database is in the correct state. If you are trying to restore a database item using the Data Protector GUI and the GUI stops responding, try one of the following: l If you are restoring the control file, the database should be in the NoMount state. Open a command window and enter the following: sqlplus/nolog SQL>connect user/password@service as sysdba SQL>shutdown immediate SQL>startup nomount l If you are restoring datafiles, the database should be in the Mount state. Open a command window and enter the following: sqlplus/nolog SQL>connect user/password@service as sysdba SQL>shutdown immediate SQL>startup mount l If there is a problem you cannot resolve while you are trying to restore a database item using the Data Protector GUI, try using the RMAN CLI to restore the database items. For information, see "Restoring Oracle using RMAN " on page 397. l Try putting the database into the Open state manually after using the Data Protector GUI to recover and restore a backup session. If you have used the Data Protector GUI to recover and restore a backup session and you see the following error message: Oracle Error: ORA-1589: must use RESETLOGS or NORESETLOGS option for database open. Open a SQLplus window and use the following command: sqlplus/nolog SQL>connect user/password@service as sysdba SQL>alter database open noresetlogs; If this does not work, try using the following command: SQL>alter database open resetlogs; Problems Integration Guide Chapter 10: Data Protector Oracle Server integration HPE Data Protector (9.07) Page 419 of 803
  • 420.
    Problem Data Protector reportserrors when calling SYS.LT_EXPORT_PKG.schema_inf_exp during Oracle backup The following errors are listed in the Data Protector monitor: EXP-00008: ORACLE error 6550 encountered ORA-06550: line 1, column 13: PLS-00201: identifier 'SYS.LT_EXPORT_PKG' must be declared ORA-06550: line 1, column 7: PL/SQL: Statement ignored EXP-00083: The previous problem occurred when calling SYS.LT_EXPORT_PKG.schema_info_exp . exporting statistics Export terminated successfully with warnings. [Major] From: ob2rman.pl@machine "MAKI" Time: 10/01/01 16:07:53 Export of the Recovery Catalog Database failed. Action Start SQL*Plus and grant the execute permission to the LT_EXPORT_PKG as follows (make sure that the user sys has the SYSDBA privilege granted beforehand): sqlplus 'sys/password@CDB as sysdba' SQL> grant execute on sys.lt_export_pkg to public; Restart the failed backup session. Problem On a UNIX system, Data Protector reports “Cannot allocate/attach shared memory” Backup fails and the following error message is displayed: Cannot allocate/attach shared memory (IPC Cannot Allocate Shared Memory Segment) System error: [13] Permission denied) => aborting Action Set the OB2SHMEM_IPCGLOBAL omnirc option to 1 to use the memory windowing properly, and restart the failed backup session. See the HPE Data Protector Troubleshooting Guide for details on using the omnirc file. Problem Backup fails after a point in time restore and recovery The following error is displayed: RMAN-06004: ORACLE error from recovery catalog database: RMAN-20003: target database incarnation not found in recovery catalog Integration Guide Chapter 10: Data Protector Oracle Server integration HPE Data Protector (9.07) Page 420 of 803
  • 421.
    Action Connect to thetarget and recovery catalog database using RMAN and reset the database to register the new incarnation of database in the recovery catalog: rman target Target_Database_Login catalog Recovery_Catalog_Login RMAN> RESET DATABASE; RMAN> exit Problem Backup of archive logs on RAC cannot be performed On RAC, the archive logs are not installed on a NFS mounted disk. Backup of archive logs cannot be performed. Action Edit the archive logs backup specification: l Add an additional allocate channel command for each node. l Add a command to connect to each instance. The connection parameters should be given as username/passwd@INSTANCE. For example, if you are using two nodes, the backup specification might look as follows: run { allocate channel 'dev_0' type 'sbt_tape' parms 'SBT_LIBRARY=Path_to_Data_Protector_MML, ENV=(OB2BARTYPE=Oracle8,OB2APPNAME=DB_NAME,OB2BARLIST=RAC_arch)' connect username/passwd@INSTANCE_1; allocate channel 'dev_2' type 'sbt_tape' parms 'SBT_LIBRARY=Path_to_Data_Protector_MML, ENV=(OB2BARTYPE=Oracle8,OB2APPNAME=DB_NAME,OB2BARLIST=RAC_arch)' connect username/passwd@INSTANCE_2; backup format 'RAC_arch<QU_%s:%t:%p>.dbf' archivelog all; } Problem The Recovery Catalog was lost and the control file cannot be restored from Data Protector managed backup The Recovery Catalog was not used, the RMAN autobackup feature was not used, and the control file cannot be restored from Data Protector managed backup. A valid control file backup exists on tape. Action Restore the control file from RMAN backup set, mount and restore the database, and perform database recovery: Integration Guide Chapter 10: Data Protector Oracle Server integration HPE Data Protector (9.07) Page 421 of 803
  • 422.
    run { allocate channel'dev_0' type 'sbt_tape' parms 'SBT_LIBRARY=Path_to_Data_Protector_MML'; restore controlfile from 'backup piece handle'; sql 'alter database mount'; set until time 'MMM DD YY HH24:MM:SS'; restore database; recover database; sql 'alter database open resetlogs'; release channel 'dev_0'; } At this point you must manually register any backups made after the control file backup that was restored. After that, continue with the restore procedure. For the backup piece handle search the Data Protector Internal Database and session outputs of previous backup sessions. Problem How to modify the RMAN restore script When you start a restore of an Oracle database using the Data Protector GUI or CLI, an RMAN restore script is created, which is instantly run, so you cannot edit it first. Action To edit the script before it is run, set the Data Protector omnirc option OB2RMANSAVE to point to an existing directory. When the variable is set and you start a restore, the RMAN restore script, which is created at run time, is saved to the specified location under the name RMAN_restore_backup_ specification_name.rman, and the actual restore is skipped. Then you can edit the script and run it manually afterwards. On how to set the omnirc options, see the HPE Data Protector Help index: “omnirc options”. To start a restore using Data Protector again, clear the OB2RMANSAVE option by deleting its content or commenting or removing the whole option. If you comment or remove the option on a Windows system, restart the Data Protector Inet service for the settings to take effect. Problem “IPC Invalid Hostname or IP Address” error message is displayed when browsing Oracle restore sessions The following error message is displayed when browsing the Oracle database for restore sessions in the Data Protector GUI Restore context: IPC Invalid Hostname or IP Address The problem can appear in the following cases: l When restoring database items to a different client. l When importing Data Protector media containing backups of Oracle database from another Data Protector cell. l When restoring 64-bit Oracle version 10.2.0.4 in the RAC environment, on HP-UX 11.23 PA-RISC Integration Guide Chapter 10: Data Protector Oracle Server integration HPE Data Protector (9.07) Page 422 of 803
  • 423.
    systems. If util_orarestis present on the system, this error can mean that the util_orarest agent ends abnormally while trying to load the 32-bit OCI library from the ORACLE_HOME/lib32 directory. Actions l To successfully restore database items to a different client, make sure that the system on which the Data Protector Oracle integration agent will be started is configured as Data Protector Oracle database instance (ORACLE_SID). To verify, check if it is listed in the Client drop-down list in the Options page. Select the system and proceed with "In the Options page, from the Client drop-down list, select the system on which the Data Protector Oracle integration agent will be started. To restore the database objects to a different database than it is selected, click Settings and specify the login information for the target database." on page 387 of the "Restoring Oracle database objects " on page 386 procedure. l When restoring 64-bit Oracle database in RAC environment, on HP-UX 11.23, resolve the problem as follows: In the directory ORACLE_HOME/lib remove the soft link libclntsh.sl, which points to the 64-bit OCI library ORACLE_HOME/lib/liblntsh.sl.10.1. Problem When editing the RMAN script section of a backup specification using the Data Protector GUI, an RMAN backup script error is displayed In the Data Protector GUI, when you edit the RMAN script section of a Data Protector backup specification, the following error message may display: Cannot proceed, invalid RMAN backup script. The error is displayed if you have specified an Oracle RMAN parameter, which has not been recognized by the Data Protector parser or a parsing error has occurred. Action Disable Oracle RMAN script parsing in the Data Protector GUI by setting the Data Protector NoGUIRMANScriptParsing global option to 1. For details of how to set the option, see the HPE Data Protector Help index: "global options". Integration Guide Chapter 10: Data Protector Oracle Server integration HPE Data Protector (9.07) Page 423 of 803
  • 424.
    Chapter 11: DataProtector MySQL integration Introduction This chapter provides information specific to the Data Protector MySQL integration. It explains how to integrate Data Protector with your MySQL database management system. In addition, it describes the concepts and methods you need to consider in order to set up an efficient data protection policy for your MySQL data, as well as the approaches and procedures you need to follow to restore such data with minimum effort and downtime. For general MySQL information, see the MySQL documentation. For for the Data Protector MySQL integration limitations, recommendations, known issues, and workarounds, see the HPE Data Protector Product Announcements, Software Notes, and References. See other parts of the Data Protector documentation set: l For conceptual information, see the HPE Data Protector Concepts Guide. l For procedures and options, see the HPE Data Protector Help. Backup Data Protector supports hot and warm backup of MySQL data, depending on the underlying storage engine used for the chosen MySQL database tables. Hot backup permits the involved database tables to be read and changed, while warm backup locks such tables for writing, so they can only be read during the session. Data Protector offers interactive and scheduled backups of the following types: MySQL backup types available in Data Protector Backup type Description Full backup Includes all the selected tables and databases in a MySQL instance, whether or not they have been recently modified. Incremental backup Includes only data that has changed since the previous backup—either full or incremental. By creating incremental backup images more frequently than full backup images, you can conserve storage space on backup storage. The incremental backup data is merged with contents of the previously created backup. Transaction log backup Includes only the binary log of the selected MySQL instance. By preserving transaction log backup images and using them for restore, you can recreate MySQL data as it was at a specific point in time. With full and incremental backups, you can precisely choose what objects to include in the backup image: either particular databases, particular database tables, a combination of both, or an entire instance. The Data Protector MySQL integration does not support zero downtime backup. For a list of Data Protector limitations for MySQL backup, see "Limitations" on page 429. Integration Guide Chapter 11: Data Protector MySQL integration HPE Data Protector (9.07) Page 424 of 803
  • 425.
    Restore To address differentuse cases and needs, Data Protector offers different ways to restore your MySQL data. Before restoring data from backup images, you can define the following aspects of the restore process: l Scope Besides restoring everything that was backed up from your MySQL instance, you can narrow your restore scope to particular databases and database tables. l Data destination The target location of the restored data can be either its original location, a different path on the source client, or a different client. In case of an entire instance restore, Data Protector creates a new MySQL instance from the restored data. l Stages Data Protector can directly restore data to the target location (in-place restore) or it can restore data to an intermediate location (staged restore). In case of a staged restore, the restored data can be later copied or moved to the destination data area or can remain stored in the intermediate location leaving the production data area intact. In-place restore requires less storage space, however, staged restore can better prevent data inconsistency if something goes wrong. l Final state of restored data Provided an appropriate restore chain exists (including a backup image of the respective binary log), you can recreate the MySQL instance, database, or database table as it was: l At the time of the chosen full or incremental backup l At a later time of your choice (point-in-time restore with roll-forward) l At the time of its last transaction log backup (roll-forward to the latest possible state) With point-in-time restore, transactions from the restored MySQL binary log are filtered and applied only to the objects selected for restore (an entire instance, particular databases). For a list of Data Protector limitations for MySQL restore, see "Limitations" on page 435. Data migration By using the restore functionality of the Data Protector MySQL integration, you can migrate MySQL data. Such migration can include an entire MySQL instance or one or more databases. The process of data migration is different depending on what you select for migration. For more information, see "MySQL data migration" on page 440. Integration concepts Data Protector MySQL integration takes advantage of MySQL Enterprise Backup (MEB) to provide enterprise-grade backup and recovery for MySQL through the System Backup to Tape (SBT) interface. Data Protector integrates with MySQL using the MySQL integration agent, which provides the Data Protector interface for the MEB. "MySQL integration architecture" describes the architecture of the Data Protector MySQL integration. Integration Guide Chapter 11: Data Protector MySQL integration HPE Data Protector (9.07) Page 425 of 803
  • 426.
    MySQL integration architecture Legend SMA Data Protector Session Manager, which is the Backup Session Manager during a backup session and the Restore Session Manager during a restore session. IDB The Data Protector Internal Database, where all information about Data Protector sessions, including session messages, objects, data, and used backup devices and backup media, is stored. MySQL integration agent The MySQL integration agent, which is installed on systems with a MySQL database that will be backed up using Data Protector. DA The Data Protector Disk Agent, which reads data from and writes data to disk volumes. MA The Data Protector General Media Agent, which reads data from backup devices and writes it to backup media. Configuring the integration Before you start configuring the Data Protector MySQL integration, check the prerequisites. Integration Guide Chapter 11: Data Protector MySQL integration HPE Data Protector (9.07) Page 426 of 803
  • 427.
    Prerequisites l Ensure thatyou have correctly installed and configured the MySQL database management system: l For supported versions, platforms, devices, and other information, see the latest support matrices at http://support.openview.hp.com/selfsolve/manuals. l For information on installing, configuring, and using MySQL database management system, see the MySQL documentation . l Ensure that you have correctly installed Data Protector. For instructions on how to install Data Protector in various environments, see the HPE Data Protector Installation Guide. l Ensure that you have configured Data Protector backup devices and backup media according to your MySQL data protection policy. For instructions, see the HPE Data Protector Help index: “configuring devices”, “creating media pools”. l Ensure that the MySQL operating system user account you choose for running MySQL backup and restore sessions has a corresponding Data Protector user configured in the Data Protector admin or operator user group. l Ensure that Data Protector filesystem backup and restore sessions on the MySQL host. For instructions, see the HPE Data Protector Help. l Identify the absolute path to the mysqlbackup command binary file on the MySQL host. Configuration steps To configure a MySQL instance in Data Protector, perform the following steps in the Data Protector GUI: 1. In the Context List, click Backup. 2. In the Scoping Pane, expand Backup Specifications, right-click MySQL, and select Add Backup. 3. In the Create New Backup dialog box, click OK. 4. In the Results Area, from the Client drop-down list, select the MySQL host. 5. In the Application database text box, type a MySQL instance name or select an existing name from the drop-down list. The instance name should be unique for each connection (combination of MySQL host and communication port). Click Next. 6. If the instance is not already configured, the configuration dialog box opens. Right-click the MySQL instance and select Configure. 7. In the Configure MySQL instance dialog box, configure the connection parameters. Do one of the following: l Specify the Username and Password of the MySQL data management system user account with sufficient privileges (the SUPER privilege at least) and the Port the instance is using (3306 by default). Note: If the TCP/IP protocol is not enabled on the MySQL host, specify the socket name (Linux) or the pipe name (Windows) instead of the port number. Integration Guide Chapter 11: Data Protector MySQL integration HPE Data Protector (9.07) Page 427 of 803
  • 428.
    l Select theUse parameters from custom MySQL configuration file option and specify the path to the custom MySQL configuration file (option file) on the MySQL host from where the parameters are obtained. Caution: The custom MySQL configuration option file is required, when the MySQL configuration options provided by the Data Protector MySQL integration are insufficient. Pay special attention when creating and editing the MySQL option file. Failing to properly modify the file may result not only in inability of Data Protector to successfully back up and restore MySQL data, but also in general inoperability of your MySQL database management system. For more information on MySQL option files, see: http://dev.mysql.com/doc/refman/5.6/en/option-files.html Configuring a MySQL instance in Data Protector In the Path to mysqlbackup command text box, enter the absolute path to the mysqlbackup command binary file on the MySQL host. Click OK to close the dialog box. 8. Optionally, specify additional MySQL connection parameters and MySQL-specific backup parameters with the Data Protector util_cmd command: l For setting MySQL connection parameters: util_cmd -putopt -MySQL InstanceName Key Value -sublist MYSQL_PARAM For example: util_cmd -putopt -MySQL MYSQL56 "socket" "MySQL" -sublist MYSQL_PARAM Integration Guide Chapter 11: Data Protector MySQL integration HPE Data Protector (9.07) Page 428 of 803
  • 429.
    l For settingMySQL-specific backup parameters: util_cmd -putopt -MySQL InstanceName Key Value -sublist MEB_PARAM For example: util_cmd -putopt -MySQL MYSQL56 "verbose" "TRUE" -sublist MEB_PARAM For more information, see the util_cmd man page or the HPE Data Protector Command Line Interface Reference. After the configuration, Data Protector stores the specified parameters in a corresponding configuration file on the Cell Manager and verifies instance connectivity. Checking the configuration You can check the configuration of a MySQL instance in Data Protector using the Data Protector GUI. Proceed as follows: 1. In the Context List, select Backup. 2. In the Scoping Pane, expand Backup Specifications, then MySQL, and select the backup specification for a MySQL instance. 3. In the Results Area, right-click the MySQL instance and select Check Configuration. If the configuration check succeeds, the following message displays: Integration is properly configured. Backup The Data Protector MySQL integration offers online backup of the MySQL databases, database tables, and MySQL binary log. You can define the backup scope when creating a backup specification. For more information, see "MySQL backup types available in Data Protector" on page 424 and "Creating backup specifications " on the next page. Limitations l MySQL configurations with a circular binary log implementation cannot be backed up with Data Protector. l The incremental backup type is only available for the database tables with underlying InnoDB storage engine. If you include tables based on other MySQL storage engines in an backup incremental session, a full backup is performed for the changed tables, while the tables without changes are not backed up. l In the MySQL Cluster (master-slave replication environment), the transaction backup is only supported on the active (master) MySQL server. l Due to the MySQL Enterprise Backup limitation, multiple data streams are not supported. This means, that the Data Protector backup parallelism for full and incremental backup is always 1. Integration Guide Chapter 11: Data Protector MySQL integration HPE Data Protector (9.07) Page 429 of 803
  • 430.
    Considerations l The MySQLbinary log must be enabled on each MySQL instance whose data will be backed up with the Data Protector transaction backup. Caution: To avoid data loss in case of a disaster, always perform a full backup of the MySQL instance immediately after enabling the corresponding binary log. l When defining scope of your backup policy, also consider that tables of the same database are usually interrelated. l In case of incremental backup, the MySQL backup scope should be the same as for the last preceding full backup. Otherwise, the restore chain may get broken and data loss may occur during restore. l For each new backup object created from MySQL data, Data Protector creates a pseudo-backup object in the same session. This additional entity stores metadata of the original backup object. You can recognize pseudo-backup objects by the suffix :METADATA in their names. l To be able to import (restore with the Import tables to target instance option) the databases or database tables with underlying InnoDB storage engine, the MySQL file-per-table setting should be enabled. Creating backup specifications To create a MySQL backup specification in the Data Protector GUI, proceed as follows: 1. In the Context List, click Backup. 2. In the Scoping Pane, expand Backup Specifications, right-click MySQL, and then select Add Backup. 3. In the Create New Backup dialog box, set your load balancing and data deduplication preferences. Click OK. 4. In the Results Area, from the Client drop-down list, select the MySQL host. From the Application database drop-down list, select the MySQL instance for backup. Select the Specify OS user option. In the Username and Group/Domain name text boxes, enter the appropriate MySQL user account. For more information, press F1. Integration Guide Chapter 11: Data Protector MySQL integration HPE Data Protector (9.07) Page 430 of 803
  • 431.
    Creating a MySQLbackup specification (specifying client, instance) Click Next. 5. Select the databases, the database tables, or the entire MySQL instance for backup. Click Next. Integration Guide Chapter 11: Data Protector MySQL integration HPE Data Protector (9.07) Page 431 of 803
  • 432.
    Creating a MySQLbackup specification (selecting databases, tables) 6. Select the backup devices to use for the backup session. If needed, change their ordering and adjust the load balancing and object mirroring settings. Right-click the device and select Properties to set the media pool, the preallocation policy, and other backup device options. For explanation of options, press F1. Click OK. To create additional backup copies (mirrors), specify the desired number by clicking Add mirror or Remove mirror. Select separate devices for each mirror. The minimum number of devices for mirroring equals the number of devices used for backup. For more information on object mirroring, see the HPE Data Protector Help. Click Next. 7. Specify the backup options. For information on backup specification options and common application options, see the HPE Data Protector Help. For information on MySQL-specific backup options, see "Application- specific backup options" on the next page. Integration Guide Chapter 11: Data Protector MySQL integration HPE Data Protector (9.07) Page 432 of 803
  • 433.
    Specifying MySQL-specific backupoptions Click Next. 8. Optionally, schedule the backup. For information on backup scheduler, press F1. Click Next. 9. Click Save as. 10. In the Save Backup As dialog box, enter a name for you backup specification in the Name text box. From the Group drop-down list, select a backup specification group. Click OK to save the backup specification. Tip: You can keep MySQL backup specifications better organized by saving them in the same dedicated Data Protector backup specification group that you create yourself. Application-specific backup options The following table lists the MySQL integration-specific backup options. Options Description General options Pre-exec , Post-exec This option specifies which command line to execute before (pre-exec) or after (post-exec) the backup. The command line is executed on the MySQL system on which the backup session runs (the system on which the Data Protector MySQL integration agent is started). Integration Guide Chapter 11: Data Protector MySQL integration HPE Data Protector (9.07) Page 433 of 803
  • 434.
    Options Description Type onlythe name of the command with needed parameters and ensure that the command is located in the default Data Protector commands directory on the same system. Do not use double quotes. InnoDB storage engine options Enable backup data compression This option specifies whether Data Protector should require MySQL Enterprise Backup to compress backup data obtained from MySQL. Compression is available only for the MySQL database tables based on the InnoDB storage engine. Data originating in tables based on different storage engines is stored in MySQL backup images uncompressed. Default: not enabled. Level This option specifies the compression level used by MySQL Enterprise Backup for compressing MySQL data before it is stored in a Data Protector backup image. Default: 1. Binary log options Parallelism This option specifies how many binary log files of the same MySQL instance can be backed up in parallel in a Data Protector transaction log backup session. You can shorten the corresponding backup window by increasing the value of this option, provided all parts of your backup infrastructure allow an adequately higher throughput. Default: 1. Purge log after successful backup This option specifies whether Data Protector should request cleanup after successful binary log backup. When the binary log is cleaned up, the log files that were successfully backed up are removed from the system, and MySQL starts recording transactions in a new binary log. Select this option to effectively reduce the size of backup images of the binary log and to limit the volume of the occupied storage space. The list of the binary log files that are included in backup is received from the MySQL server before the backup session. Only the binary log files that have changed since the latest transaction log backup are backed up. Default: not selected. Modifying backup specifications For instructions on how to modify your MySQL backup specifications, see the HPE Data Protector Help index: “backup specifications, modifying”. Integration Guide Chapter 11: Data Protector MySQL integration HPE Data Protector (9.07) Page 434 of 803
  • 435.
    Scheduling backup sessions Youcan run unattended backups at specific times or periodically. For general information on scheduling and the related procedures, see the HPE Data Protector Help index: “scheduled backups”. Starting backup sessions You can also run backup sessions on demand. Such sessions, referred to as interactive backup sessions, can be used for urgent, immediate data protection as well as for restarting failed backups. For instructions on how to start a backup session using the Data Protector GUI, see the HPE Data Protector Help index: “starting, backup sessions”. For instructions on how to start a backup session using the Data Protector CLI, see the omnib reference page in the HPE Data Protector Command Line Interface Reference or the omnib man page. Restore The Data Protector MySQL integration provides support for restoring MySQL databases and binary logs. The restore scope is defined when starting a restore session. Restore MySQL objects in any of the following ways: l Use the Data Protector GUI. See "Restoring using the Data Protector GUI " on the next page. l Use the Data Protector CLI. See "Restoring using the Data Protector CLI" on page 439. To perform MySQL data restore to another location (migrate a MySQL instance or database), see "MySQL data migration" on page 440. Limitations l MySQL data can only be restored to a system that hosts the same MySQL version as installed on the original system, from where the data was backed up. l Import (restore with the Import tables to target instance option selected) of the database or database tables that use the InnoDB storage engine can be only performed if the MySQL file-per- table setting was enabled for the backup. Considerations l If a session for the complete staged restore fails, check the stage directory for residual data that Data Protector may have left there. Manually remove such data to free storage space on the disk. l When defining the restore scope, consider that tables of the same database are usually interrelated. Restoring only parts of a particular database may lead to data inconsistency within that database. l After a staged restore, the MySQL Enterprise Backup related data is located in a temporary stage directory. Integration Guide Chapter 11: Data Protector MySQL integration HPE Data Protector (9.07) Page 435 of 803
  • 436.
    l When performinginstance restore, the target instance should be offline. In case of importing databases and tables to an existing instance, the target instance should be online. l If you restore data to a non-original client (MySQL host): l Ensure the target MySQL host has the Data Protector MySQL Integration component installed and is a member of the Data Protector cell. For more information, see the HPE Data Protector Installation Guide. l If you use the omnir command, ensure the target MySQL instance is configured in Data Protector. For instructions, see "Configuring the integration " on page 426. Finding information needed for restore To be able to restore your MySQL data, first retrieve the information about your MySQL backup sessions, such as the backup type, the used backup media, and the messages reported during the sessions from the Data Protector Internal Database (IDB). Use the Data Protector GUI or CLI for this purpose. Using the Data Protector GUI In the Data Protector GUI, perform the following steps: 1. In the Context List,click Internal Database. 2. In the Scoping pane, expand Objects or Sessions. In the Objects tree, backup objects are grouped according to the original system (MySQL host). MySQL hosts are sorted alphabetically. In the Sessions tree, backup objects are grouped according to the sessions in which they were created, with the most recent session at the top. To view the backup object details, right-click the object and then click Properties. To view the reported session messages, click the Messages tab. Using the Data Protector CLI Open a Command Prompt window and run the Data Protector omnidb –integ MySQL command. The command retrieves a list of MySQL objects backed up with Data Protector. You can then list the corresponding sessions and backup media by specifying additional command options. For details, see the omnidb reference page in the HPE Data Protector Command Line Interface Reference or the omnidb man page. Restoring using the Data Protector GUI To restore MySQL data using the Data Protector GUI, follow the steps: 1. In the Context List, click Restore. 2. In the Scoping Pane, expand Restore Objects, MySQL, and then the MySQL client from where your data was backed up. A list of backed up objects is displayed in the Results Area. Select the object you want to restore and double-click on it. 3. In the Source property page, select whether you want to restore Databases an/or tables or Integration Guide Chapter 11: Data Protector MySQL integration HPE Data Protector (9.07) Page 436 of 803
  • 437.
    Binary files. 4. Dependingon your selection, specify the related options and the restore scope. For more information, press F1. Selecting MySQL databases or database tables for restore Integration Guide Chapter 11: Data Protector MySQL integration HPE Data Protector (9.07) Page 437 of 803
  • 438.
    Selecting MySQL binaryfiles for restore 5. In the Options property page, specify the restore options. For information on the MySQL-specific options, press F1, or see "MySQL restore options" on page 440. Integration Guide Chapter 11: Data Protector MySQL integration HPE Data Protector (9.07) Page 438 of 803
  • 439.
    MySQL restore options 6.View the media and devices needed for the restore and verify their availability. 7. Click Restore. 8. In the Start Restore Session dialog box, click Next. 9. Specify the Report level and Network load. Note: Select the Display statistical information option to view the restore profile messages in the session output. 10. Click Finish to start the restore. The session statistics and the message Session completed successfully is displayed at the end of the session. Restoring using the Data Protector CLI To restore MySQL instance, database, database table, or both, run the following command on a system that has the Data Protector User Interface component installed: omnir SESSION_OPTIONS [-noexpand] -integ MySQL -barhost TargetMySQLHostname -appname TargetInstanceName [-user Username:GroupName] -options -source_client SourceMySQLHostname -source_database SourceInstanceName -database -session Integration Guide Chapter 11: Data Protector MySQL integration HPE Data Protector (9.07) Page 439 of 803
  • 440.
    SessionID {-staging [CustomStagePath][-copy_back [-target_dir NonOriginalTargetPath] | -import] | -inplace [-target_dir NonOriginalTargetPath] } [-include {DatabaseName | DatabaseName.TableName} ...] [-roll_forward [EndDateTime]] [GENERAL_OPTIONS] To restore one or more MySQL binary log files, run the following command on a system that has the Data Protector User Interface component installed: omnir SESSION_OPTIONS [-noexpand] -integ MySQL -barhost TargetMySQLHostname -appname TargetInstanceName -user Username:GroupName -options -source_client SourceMySQLHostname -source_database SourceInstanceName -binary_log {-include BinaryLogFilename ...} [-target_dir NonOriginalTargetPath] [GENERAL_OPTIONS] For option descriptions and command invocation examples, as well as complete omnir command reference, see the omnir reference page in the HPE Data Protector Command Line Interface Reference or the omnir man page. MySQL data migration You can migrate the entire MySQL instance, individual MySQL databases, or database tables to another MySQL instance that resides on the same or a different client. You should follow the standard restore procedure with the following migration -related specifics: l If you migrate the entire instance, select the Restore as instance and Use non-original target directory options. The target instance should be offline during the restore session. l If you migrate MySQL databases or database tables, select the Import tables to target instance option. The target MySQL instance should be online during the restore session and should not contain database tables with the same name as the original. MySQL restore options The following are the MySQL integration-specific restore options. To restore the selected MySQL object to the same MySQL database and instance, leave the restore- specific options as they are. General options Restore to client This option specifies the Data Protector client to restore data to. You can specify any client that hosts MySQL database management system and has the Data Protector MySQL Integration component installed. On this client, the Data Protector MySQL integration agent is started at the beginning of the restore session. Default: Fully qualified domain name of the source client. Restore as instance This option specifies the name of the MySQL instance you want to restore data to. If the instance does not exist yet, Data Protector automatically creates and starts it at the end of the restore session. If the target instance is not started (in-place or copy-back Integration Guide Chapter 11: Data Protector MySQL integration HPE Data Protector (9.07) Page 440 of 803
  • 441.
    method), Data Protectorautomatically configures and starts it at the end of the restore. Default: Name of the source instance. Username This option specifies the username of the operating system user account to use for the restore session. The chosen account must be granted appropriate privileges as a MySQL database administrator and be a Data Protector user with the proper user rights for the restore scenario (Start restore, Restore from other users, Restore to other clients, and so on). If no value is specified, username of the Data Protector Inet account on the target client is used. Default: Username of the user account that locally launched the Data Protector GUI. Group/domain This option specifies the user group or domain of the operating system user account to use for the restore session. If no value is specified, user group or domain of the Data Protector Inet account on the target client is used. Default: group/domain of the user account that locally launched the Data Protector GUI. Restore method Staged restore Select this option to perform one or both phases of a staged restore, as opposed to an in-place restore, or to migrate data. l Complete staged restore, when the option Copy staged data to target directory is selected . l Import of databases, database tables, or both, when the option Import tables to target instance is selected . l The first phase of a staged restore (a partial staged restore), when the option Staging only is selected. Default: selected. Use custom stage directory Select this option to use a custom directory for staging the restored data, instead of the Data Protector default directory for temporary files. Specify the full path to the chosen directory. Default: not selected. Copy staged data to target directory Select this option to perform a complete staged restore. Data from backup images of the restore chain is placed to an intermediate location on the target client first. Afterwards, this data is copied to the target location. This restore method requires more storage space from an in-place restore, but can better prevent potential data inconsistency in the event something goes wrong. Integration Guide Chapter 11: Data Protector MySQL integration HPE Data Protector (9.07) Page 441 of 803
  • 442.
    Note: The binarylog is filtered and only the content applicable to the selected tables is recovered. The system tablespace is always restored regardless of the restore scope. Default: selected. Import tables to target instance (online restore) (supported with MySQL 5.6.6 and later versions.) Select this option to import the selected MySQL databases, database tables, or both to the target MySQL instance. The database tables with the same name should not exist on the target instance. Note: The binary log is filtered and only the content applicable to the selected tables is recovered. Default: not selected. Staging only Select this option to perform the first phase of a staged restore. Data from MySQL backup images of the restore chain is placed to an intermediate location on the target client, leaving MySQL production data intact. Default: not selected. In-place restore Select this option to perform an in-place restore of MySQL data, as opposed to one or both phases of a staged restore. In this scenario, data from the backup images of the restore chain overwrites the MySQL production data (if it exists). Such restore process requires less storage space from a complete staged restore, but is more prone to potential data inconsistency in the event something goes wrong. Note: With this option selected, you can restore only the entire backup image to the target location regardless of the restore scope. Default: not selected. Restore redirection Use non-original target directory Select this option to redirect restore of databases, database tables, or binary log files to a location that differs from the original, or to migrate data. Specify the full path to the chosen directory. If you perform restore to an existing instance, ensure that you provide a valid path to the database root (datadir) on this instance. Default: not selected. Integration Guide Chapter 11: Data Protector MySQL integration HPE Data Protector (9.07) Page 442 of 803
  • 443.
    Database recovery Perform recoveryusing binary log Select this option to perform recovery of the restored MySQL entity (instance, database, or database table) by rolling it forward using transactions from the corresponding binary log files. The log files are restored as needed in the same session. Default: not selected. Roll forward until latest available state If this options is selected,Data Protector applies transactions from the binary log and performs recovery by bringing the restored MySQL entity to the latest available state. The recovery includes only the selected instance, database, or database table. Default: selected. Roll forward until If this option is selected, Data Protector performs recovery by applying only those transactions from the binary log that bring the restored MySQL entity to the state as it was at the selected point in time. The date and time are interpreted as local date and time on the source client. The recovery includes only the selected instance, database, or database table. Default: not selected. Monitoring and reviewing sessions You can monitor all running Data Protector sessions in the Monitor context of the Data Protector GUI. The Results Pane shows you the progress of the selected session. Closing the GUI does not affect the session. Additionally, you can use the Internal Database context of the GUI to review previous Data Protector sessions. For monitoring the sessions, you can use any system that has the following Data Protector components installed: l User Interface, when monitoring a Data Protector cell l Manager-of-Managers User Interface, when monitoring a Data Protector Manager-of-Managers environment For more information, see the HPE Data Protector Help index: “viewing currently running sessions”. Troubleshooting This section lists general checks, verifications, and symptoms of problems you might encounter when using the Data Protector MySQL integration. For general troubleshooting information, see the HPE Data Protector Troubleshooting Guide. Integration Guide Chapter 11: Data Protector MySQL integration HPE Data Protector (9.07) Page 443 of 803
  • 444.
    Before you begin lEnsure that the latest Data Protector patches are installed. For verification instructions, see the HPE Data Protector Help index: “patches”. l For general Data Protector limitations as well as recognized issues and workarounds, see the HPE Data Protector Product Announcements, Software Notes, and References. l For an up-to-date list of supported versions, platforms, and other related information, see http://support.openview.hp.com/selfsolve/manuals. Checks and verifications l If you are unable to configure your MySQL instance in Data Protector or if a backup or restore session fails: l Verify, that the Data Protector MySQL Integration component is installed on each MySQL host that you want to back up. l Examine errors logged in the Data Protector debug.log file on the MySQL host. For more information, see the HPE Data Protector Help index: “log files, Data Protector”. l Perform a filesystem backup and restore of the volumes on which your MySQL data is stored. For instructions, see the HPE Data Protector Help. l If a backup or restore session fails: l Examine errors logged in the operating system event log. l If a backup session fails: l Check the configuration of the involved MySQL instance as described in "Checking the configuration" on page 429. l If a restore session fails: l Check if the Data Protector operator user group has the See private objects user right assigned. For instructions on assigning user rights, see the HPE Data Protector Help index: “changing user rights”. Integration Guide Chapter 11: Data Protector MySQL integration HPE Data Protector (9.07) Page 444 of 803
  • 445.
    Chapter 12: DataProtector SAP R/3 integration Introduction This chapter explains how to configure and use the Data Protector SAP R/3 integration (SAP R/3 integration). It describes concepts and methods you need to understand to back up and restore the following files of the SAP R/3 database environment (SAP R/3 objects): l Data files l Control files l Online redo logs l Offline (archived) redo logs l SAP R/3 logs and parameter files Data Protector supports offline and online backups. During an online backup, the SAP R/3 application is actively used. Data Protector offers interactive and scheduled backups of the following types: Backup types Full Backs up all the selected SAP R/3 objects. Incr Oracle RMAN backup incremental level 1 (available only if you use Oracle RMAN). Backs up changes made to the selected Oracle data files since the last Full backup. You can start backups using: l The Data Protector user interface l The SAP BRTOOLS interface Data Protector supports only a filesystem restore. You can restore SAP R/3 files: l To the original location l To another client l To another directory You can restore Data Protector backups using: l The Data Protector user interface l The SAP BRTOOLS user interface When the instant recovery completes, you can recover the database to a specific point in time using the SAP BRTOOLS interface. This chapter provides information specific to the Data Protector SAP R/3 integration. For general Data Protector procedures and options, see the HPE Data Protector Help. HPE Data Protector (9.07) Page 445 of 803
  • 446.
    Integration concepts This integrationlinks SAP backup and restore tools (BR*Tools) with Data Protector. Because the SAP R/3 application runs on top of Oracle databases, the SAP R/3 backup objects are very similar to those of Oracle. The main difference is that SAP backup utilities hide the database from Data Protector, which sees those objects as plain files. SAP tools can be started using the Data Protector interface or the SAP BRTOOLS interface. SAP backup and restore utilities BRBACKUP Backs up control files, data files, and online redo log files. Additionally, saves the profiles and logs relevant for a particular backup session. BRARCHIVE Backs up offline (archived) redo logs, written by Oracle to the archiving directory. BRRESTORE Restores data backed up with BRBACKUP and BRARCHIVE. You can back up Oracle data files in two different modes: backint Data is backed up using the Data Protector SAP R/3 integration. RMAN Data is backed up using the Oracle Recovery Manager (RMAN). The main benefit of the RMAN mode is that you can back up Oracle database incrementally. SAP R/3 architecture Integration Guide Chapter 12: Data Protector SAP R/3 integration HPE Data Protector (9.07) Page 446 of 803
  • 447.
    Legend SM Data ProtectorSession Manager: Backup Session Manager during backup and Restore Session Manager during restore. Database Library A set of Data Protector executables that enable data transfer between Oracle Server and Data Protector. Required only if Oracle data files are backed up in the RMAN mode. MA Data Protector General Media Agent. Backup Specification A list of objects to be backed up, backup devices, and options to be used. IDB The Data Protector Internal Database. backint Backup interface between Data Protector and SAP R/3 application. It is started by SAP tools: BRBACKUP or BRARCHIVE uses BACKINT to pass a backup request to Data Protector. BRRESTORE uses BACKINT to trigger Data Protector to restore the requested files. sapback/saprest Program that performs the actual backup/restore of files. omnisap.exe Data Protector program that starts the SAP backup tools. Integration Guide Chapter 12: Data Protector SAP R/3 integration HPE Data Protector (9.07) Page 447 of 803
  • 448.
    SAP R/3 architecture:backint mode Legend BSM/RSM Data Protector Backup Session Manager/Restore Session Manager BMA/RMA Data Protector backup/restore Media Agent GUI/CLI Data Protector graphical user interface/command-line interface Integration Guide Chapter 12: Data Protector SAP R/3 integration HPE Data Protector (9.07) Page 448 of 803
  • 449.
    SAP R/3 architecture:RMAN mode Backup flow 1. If the backup session is started: l Using the Data Protector interface (or the scheduler): BSM is started, which reads the appropriate Data Protector backup specification, checks if the devices are available, and starts omnisap.exe on the SAP R/3 client. The omnisap.exe agent exports the appropriate environment variables and starts BRBACKUP or BRARCHIVE. l Using SAP BRTOOLS interface: BRBACKUP or BRARCHIVE are started directly. 2. BRBACKUP does the following: l Changes the state of the Oracle Target Database (opened or closed), according to the backup type (online or offline). l Switches the Oracle Target Database to the ARCHIVELOG mode. Integration Guide Chapter 12: Data Protector SAP R/3 integration HPE Data Protector (9.07) Page 449 of 803
  • 450.
    The archived redolog files are written to the archiving directory by Oracle and are backed up later using BRARCHIVE. l Creates the BRBACKUP log during the backup session, which contains information about backed up files and the backup ID. This information is needed to determine the location of the database files and archived redo log files during restore. l Sets the tablespace mode (BEGIN / END BACKUP) in the case of online backup using backint. In this way, the SAP R/3 application puts a tablespace in the backup mode just before it is backed up and returns it to the normal mode immediately after the backup completes. 3. l If BRBACKUP is started: i. BRBACKUP starts a backint command (backint mode) or RMAN (RMAN mode), which backs up Oracle data files and control files. ii. BRBACKUP starts a backint command (in the backint and RMAN mode), which backs up the SAP parameter file and the SAP R/3 history files that have been created during the backup of Oracle data files and control files. l If BRARCHIVE is started (in the backint or RMAN mode), BRARCHIVE starts a backint command, which backs up archived redo log files. In addition, a copy of control files is created, which is also backed up. Note: Backint divides the files specified for backup into subsets according to the selected balancing type and starts a sapback process for each subset (provided that the specified concurrency is large enough). The sapback processes read data from disks and send it to General Media Agents. 4. When all the General Media Agents finish with data transfer, the BSM waits for a timeout (smWaitForNewBackupClient global option) and completes the backup session if no backint command is started within this time frame. Restore flow You can start a restore using the Data Protector user interface or SAP BRTOOLS user interface. However, only a standard filesystem restore can be performed using Data Protector. 1. When you select objects to be restored and start a restore using SAP BRTOOLS, the following happens (depending on which mode you use): l Backint mode: BRRESTORE checks if enough free disk space is available and starts a backint command to restore Oracle data files. If the backups of files to be restored reside on different media, backint starts a separate saprest process for each medium, so that the files are restored in parallel (provided that the specified concurrency is large enough). The first saprest process starts a RSM, while the subsequent saprest processes connect to the same RSM. RSM checks if the restore devices are available and starts the data flow. l RMAN mode: BRRESTORE starts RMAN, which connects to Data Protector via Data Integration Guide Chapter 12: Data Protector SAP R/3 integration HPE Data Protector (9.07) Page 450 of 803
  • 451.
    Protector Database Libraryand Oracle Server processes and enables data transfer of Oracle data files. 2. When all the General Media Agents finish with data transfer, the RSM waits for a timeout (smWaitForNewRestoreClient global option) and completes the restore session if no backint command is started within this time frame. Data Protector SAP R/3 configuration file Data Protector stores the integration parameters for every configured SAP R/3 database in the following file on the Cell Manager: Windows systems: Data_Protector_program_ dataConfigServerIntegConfigSapClientName%ORACLE_SID UNIX systems: /etc/opt/omni/server/integ/config/SAP/ClientName%ORACLE_SID The parameters stored are: l Oracle home directory l encoded connection string to the target database l BRTOOLS home directory l the variables which need to be exported prior to starting a backup l SAPDATA home directory l user name and user group l temporary directory used for the copy of the control file or redo logs l list of control files and redo logs that will be copied to a safe location l character set (ORA_NLS_CHARACTERSET) l concurrency number and balancing (for each backup specification), and number of channels for RMAN backup l speed parameters (time needed for a specific file to back up - in seconds) l manual balancing parameters The configuration parameters are written to the Data Protector SAP R/3 configuration file: l during configuration of the integration l during creation of a backup specification l when the configuration parameters are changed To avoid problems with your backups, take extra care to ensure the syntax and punctuation of your configuration file match the examples. Note: You can set up the parameters in the Environment section (sublist) of the file by referring to other environment variables in the following way: SAPDATA_HOME=${ORACLE_HOME}/data Integration Guide Chapter 12: Data Protector SAP R/3 integration HPE Data Protector (9.07) Page 451 of 803
  • 452.
    Syntax The syntax ofthe Data Protector SAP R/3 configuration file is as follows: ORACLE_HOME='ORACLE_HOME'; ConnStr='ENCODED_CONNECTION_STRING_TO_THE_TARGET_DATABASE'; BR_directory='BRTOOLS_HOME'; SAPDATA_HOME='SAPDATA_HOME'; ORA_NLS_CHARACTERSET='CHARACTER_SET'; OSUSER='USER_NAME'; OSGROUP='USER_GROUP'; Environment={ [ENV_var1='value1';] [ENV_var2='value2'; ...] } SAP_Parameters={backup_spec_name=('-concurrency #_of_concurrency ' | '-time_balance' | '-load_balance' | '-manual_balance' | '-channels #_of_RMAN_channels'); } speed={ AVERAGE=1; 'filename'=#_of_seconds_needed_to_back_up_this_file; } compression={'filename'=size_of_the_file_in_bytes_after_the _compression; } manual_balance={backup_specification_name={ 'filename'=device_number; } } The ORA_NLS_CHARACTERSET parameter is set automatically by Data Protector during SAP R/3 database configuration. For details of how to configure SAP R/3 database for use with Data Protector, see "Configuring SAP R/3 databases" on page 461. Example This is an example of the file: ORACLE_HOME='/app/oracle805/product'; ConnStr='EIBBKIBBEIBBFIBBGHBBOHBB QDBBOFBBCFBBPFBBCFBBIFBBGFBBDGBBBFBBCFBBDFBBCFBB'; BR_directory='/usr/sap/ABA/SYS/exe/run'; SAPDATA_HOME='/sap'; ORA_NLS_CHARACTERSET='USASCII7'; OSUSER='orasid'; OSGROUP='dba'; Environment={ } Integration Guide Chapter 12: Data Protector SAP R/3 integration HPE Data Protector (9.07) Page 452 of 803
  • 453.
    SAP_Parameters={ sap_weekly_offline=('-concurrency 1','-no_balance'); sap_daily_online=('-concurrency 3','-load_balance'); sap_daily_manual=('-concurrency3','-manual_balance'); } speed={ AVERAGE=203971; '/file1'=138186; '/file2'=269756; } compression={ '/file1'=1234; '/file2'=5678; } manual_balance={ sap_daily_manual={ '/file1'=1; /* file 1 is backed up by the first sapback */ '/file2'=2; /* file 2 is backed up by the second sapback */ '/file3'=1; /* file 3 is backed up by the first sapback */ '/file4'=1; } } Setting, retrieving, listing, and deleting Data Protector SAP R/3 configuration file parameters using the CLI The Data Protector SAP R/3 configuration file parameters are normally written to the Data Protector SAP R/3 configuration file after: l the Data Protector configuration of the Oracle instance that is run by SAP R/3 is completed. l a new backup specification is created. l a backup that uses balancing by time algorithm is completed. The util_cmd command You can set, retrieve, list, or delete the Data Protector SAP R/3 configuration file parameters using the util_cmd -putopt (setting a parameter), util_cmd -getopt (retrieving a parameter), or util_cmd - getconf (listing all parameters) command on the Data Protector SAP R/3 client. Cluster-aware clients In a cluster environment, the environment variable OB2BARHOSTNAME must be defined as the virtual hostname before executing the util_cmd command from the command line (on the client). The OB2BARHOSTNAME variable is set as follows: Windows systems: set OB2BARHOSTNAME=virtual_hostname UNIX systems: export OB2BARHOSTNAME=virtual_hostname Integration Guide Chapter 12: Data Protector SAP R/3 integration HPE Data Protector (9.07) Page 453 of 803
  • 454.
    The util_cmd synopsis Thesyntax of the util_cmd command is as follows: util_cmd -getconf[ig] SAP oracle_instance [-local filename] util_cmd -getopt[ion] [SAP oracle_instance] option_name [-sub[list] sublist_name] [-local filename] util_cmd -putopt[ion] [SAP oracle_instance] option_name [option_value] [-sub[list] sublist_name] [-local filename] where: option_name is the name of the parameter option_value is the value for the parameter [-sub[list] sublist_name] specifies the sublist in the configuration file to which a parameter is written to or taken from. [-local filename] specifies one of the following: l When it is used with the -getconf[ig] option, it specifies the filename for the output of the command to be written to. If the -local option is not specified, the output is written to the standard output. l When it is used with the -getopt[ion], it specifies the filename of the file from which the parameter and its value are to be taken and then written to the standard output. If the -local option is not specified, the parameter and its value are taken from the Data Protector SAP R/3 configuration file and then written to the standard output. l When it is used with the -putopt[ion] option, it specifies the filename for the output of the command to be written to. If the -local option is not specified, the output is written to the Data Protector SAP R/3 configuration file. Note: If you are setting the option_value parameter as a number, the number must be put in single quotes, surrounded by double quotes. Return values The util_cmd command displays a short status message after each operation (writes it to the standard error): l Configuration read/write operation successful. This message is displayed when all the requested operations have been completed successfully. l Configuration option/file not found. This message is displayed when either an option with the specified name does not exist in the configuration, or the file specified as the -local parameter does not exist. l Configuration read/write operation failed. This message is displayed if any fatal errors occurred, for example: the Cell Manager is unavailable, the Data Protector SAP R/3 configuration file is missing on the Cell Manager, and so on. Integration Guide Chapter 12: Data Protector SAP R/3 integration HPE Data Protector (9.07) Page 454 of 803
  • 455.
    Setting parameters To setthe Data Protector OB2OPTS and the Oracle BR_TRACE parameters for the Oracle instance ICE that is run by SAP R/3, use the following commands on the Data Protector SAP R/3 client: Windows, HP-UX, Solaris, and Linux systems util_cmd -putopt SAP ICE OB2OPTS '-debug 1-200 debug.txt' -sublist Environment util_cmd -putopt SAP ICE BR_TRACE "'10'" -sublist Environment Other UNIX systems util_cmd -putopt SAP ICE NLS_LANG 'US7ASCII' -sublist Environment util_cmd -putopt SAP TOR BR_TRACE "'10'" -sublist Environment Retrieving parameters To retrieve the value of the OB2OPTS parameter for the Oracle instance ICE, use the following command on the Data Protector SAP R/3 client: util_cmd -getopt SAP ICE OB2OPTS -sublist Environment Listing parameters To list all the Data Protector SAP R/3 configuration file parameters for the Oracle instance ICE, use the following command on the Data Protector SAP R/3 client: util_cmd -getconf SAP ICE Deleting parameters To remove the value of the OB2OPTS parameter for the Oracle instance ICE, use the following command on the Data Protector SAP R/3 client: util_cmd -putopt SAP ICE OB2OPTS "" —sublist Environment Configuring the integration To configure the integration: 1. Configure the required user accounts. See "Configuring user accounts" on page 457. 2. Check the connection to the Oracle database. See "Checking the connection" on page 458. 3. Enable the use of the authentication password file. See "Authentication password file" on page 458. 4. Optionally, set the archived logging mode to enable online backups. See "Enabling archived logging" on page 459. 5. Configure every SAP R/3 database you intend to back up from or restore to. See "Configuring SAP R/3 databases" on page 461. Integration Guide Chapter 12: Data Protector SAP R/3 integration HPE Data Protector (9.07) Page 455 of 803
  • 456.
    Prerequisites l Ensure thatyou have correctly installed and configured the SAP R/3 application. The database used by the SAP R/3 application must be an Oracle database. If any other database is used, you can back it up using the corresponding Data Protector integration (for example, Informix). It is assumed that you are familiar with the SAP R/3 application and Oracle database administration. l For supported versions, platforms, devices, and other information, see the latest support matrices at http://support.openview.hp.com/selfsolve/manuals. l For information on installing, configuring, and using the SAP R/3 application and the SAP backup and restore tools (BRBACKUP, BRRESTORE, and BRARCHIVE), see the SAP R/3 application documentation. l Ensure that you have a license to use the Data Protector SAP R/3 integration. For information, see the HPE Data Protector Installation Guide. l Ensure that you have correctly installed Data Protector. l For information on how to install the Data Protector SAP R/3 integration in various architectures, see the HPE Data Protector Installation Guide. l For information on the Data Protector Cell Manager package configuration in the HPE SG cluster, see the HPE Data Protector Help index: “HPE Serviceguard integration”. Every SAP R/3 application system you intend to back up from or restore to must have the Data Protector SAP R/3 Integration component installed. Before you begin l Configure devices and media for use with Data Protector. l To test whether the SAP R/3 system and the Cell Manager communicate properly, configure and run a Data Protector filesystem backup and restore. l Windows systems: l On Windows Server 2003 system, you need to restart the Data Protector Inet service under the Oracle operating system user account described in "Configuring user accounts" on the next page. For information on changing the user account under which the Data Protector Inet service is running, see the HPE Data Protector Help index: “Inet, changing account”. l On other Windows operating systems, configure the Data Protector Inet service user impersonation for the user that has the appropriate SAP R/3 permissions for running backups and restores. For details, see the HPE Data Protector Help index: “Inet user impersonation”. If there are several SAP R/3 instances running on the same system with different SAP administrator accounts configured for each instance, create an additional, common SAP administrator account. Configure the Data Protector Inet service to use this account as the service startup account. Integration Guide Chapter 12: Data Protector SAP R/3 integration HPE Data Protector (9.07) Page 456 of 803
  • 457.
    Cluster-aware clients l ConfigureSAP R/3 databases only on one cluster node, since the configuration files reside on the Cell Manager. Windows systems: During the configuration, Data Protector copies the Data Protector backint program from Data_Protector_homebin to the directory that stores the SAP backup tools. This is done only on the currently active node. On the other node, do it manually. UNIX systems: During the configuration, Data Protector creates a link to the Data Protector backint program on the currently active node. On all the other nodes, do it manually. Execute: ln -s /opt/omni/lbin/backint /usr/sap/ORACLE_SID/sys/exe/run l If you intend to use the Data Protector CLI, set the Data Protector environment variable OB2BARHOSTNAME to the virtual server name as follows: Windows systems: set OB2BARHOSTNAME=virtual_server_name UNIX systems: export OB2BARHOSTNAME=virtual_server_name Note: SAP recommends installing SAP backup utilities on all cluster nodes. Configuring user accounts To enable backup and restore of SAP R/3 database files, you need to configure or create several user accounts. Oracle operating system user account Operating system user account that is added to the following user groups: Windows systems: ORA_DBA and ORA_SID_DBA local groups UNIX systems: dba and sapsys For example, user oraSID. UNIX systems: Ensure that this user is the owner of the filesystem or of the raw logical volume on which the database is mounted. The minimum permissions should be 740. User account root (UNIX systems only) Default operating system administrator's user account added to the dba user group. Oracle database user account Database user account granted at least the following Oracle roles: l sysdba l sysoper For example, user system. Do not configure the Oracle SYS user for backing up SAP R/3 objects. When backing up using the SYS user account, the SAP backup fails with the error ORA-28009: connection as SYS should be as SYSDBA or SYSOPER. Add the following user accounts to the Data Protector admin or operator user group: Integration Guide Chapter 12: Data Protector SAP R/3 integration HPE Data Protector (9.07) Page 457 of 803
  • 458.
    l Oracle operatingsystem user account (if you are using backup set method, add this user on the application as well as on backup system) l UNIX systems: User account root In cluster environments, add these user accounts to the Data Protector admin or operator user group for the following clients: l virtual server l every node in the cluster For information on adding Data Protector users, see the HPE Data Protector Help index: “adding users”. Checking the connection To check the connection to the Oracle instance: 1. Log in to the SAP R/3 client as the Oracle OS user. 2. Export/set the ORACLE_HOME and ORACLE_SID variables. 3. Start sqlplus. 4. Connect to the Oracle target database as the Oracle database user, first with the sysdba role and then with the sysoper role. Example For the following configuration: Oracle instance: PROORACLE_HOME: /app/oracle816/product execute: id uid=102(oraprod) gid=101(dba) export ORACLE_SID=PRO export ORACLE_HOME=/app/oracle816/product export SHLIB_PATH=/app/oracle816/product/lib:/opt/omni/lbin sqlplus /nolog SQLPLUS> connect system/manager@PRO as sysdba; Connected. SQLPLUS> connect system/manager@PRO as sysoper; Connected. Authentication password file Enable the use of the authentication password file for the database administrator: 1. Shut down the Oracle target database. 2. In the initORACLE_SID.ora file, specify: remote_login_passwordfile = exclusive For instructions on how to set up the password file, see the Oracle documentation. Integration Guide Chapter 12: Data Protector SAP R/3 integration HPE Data Protector (9.07) Page 458 of 803
  • 459.
    Enabling archived logging Whenyou set the database to the archived logging mode, you protect the unsaved online redo logs from being overwritten. Online backup of data files is useless without the related redo logs because you cannot recover the database to a consistent state. Tip: Archive the redo log files generated during the online backup immediately after BRBACKUP completes. To protect the archive directory from overflowing, clear the directory regularly. To enable archived logging: 1. In the initORACLE_SID.ora file, set log_archive_start = true and specify the log_archive_dest option. Example This is an example of the initORACLE_SID.ora file for the Oracle instance PRO: # @(#)initSID.ora 20.4.6.1 SAP 13/03/30 ##################################################### # (c)Copyright SAP AG, Walldorf ##################################################### . . . . . . . . . . . . . . . . . . . . . . . . . . . . . . ### ORACLE Authentication Password File remote_login_passwordfile = exclusive ### ORACLE archiving log_archive_dest = /oracle/PRO/saparch/PROarch log_archive_start = true . . . . 2. Mount the Oracle database and start the archived logging mode using the Oracle Server Manager. Execute: startup mount alter database archivelog; archive log start; alter database open; Example For the Oracle instance PRO, execute: Windows systems: set ORACLE_SID=PRO UNIX systems: export ORACLE_SID=PRO Any operating system: Integration Guide Chapter 12: Data Protector SAP R/3 integration HPE Data Protector (9.07) Page 459 of 803
  • 460.
    sqlplus /nolog SQLPLUS> connectuser/passwd@PRO; Connected. SQLPLUS> startup mount ORACLE instance started. Total System Global Area 6060224 bytes Fixed Size 47296 bytes Variable Size 4292608 bytes Database Buffers 1638400 bytes Redo Buffers 81920 bytes Database mounted. SQLPLUS> alter database archivelog; Statement processed. SQLPLUS> archive log start; Statement processed. SQLPLUS> alter database open; Linking Oracle Server with the Data Protector MML To use the Data Protector SAP R/3 integration in the RMAN mode, the Oracle Server software needs to be linked with the Data Protector Oracle integration Media Management Library (MML) on every client on which an Oracle instance is running: l When you start backups or restores using the Data Protector GUI or CLI, Data Protector automatically links Oracle Server with the correct platform–specific Data Protector MML. Note: For testing purposes, you can override this automatic selection. You can manually specify which Data Protector MML should be used by setting the Data Protector SBT_LIBRARY parameter. The parameter is saved in the Data Protector SAP R/3 instance configuration file. On how to set the parameter, see the util_cmd man page. l To start backups using the Oracle Recovery Manager or BRBACKUP utility directly, you need to manually link Oracle Server software with the correct platform–specific Data Protector MML as described in "Backing up using Oracle Recovery Manager" on page 478. Choosing authentication mode Data Protector SAP R/3 integration supports two authentication modes for accessing Oracle databases that are used by SAP R/3: l database authentication mode l operating system authentication mode With database authentication mode, you need to re-configure the SAP R/3 integration for an SAP R/3 database with the new Oracle login information each time the corresponding Oracle database user account changes. Such a reconfiguration is not needed if operating system authentication mode is used. You select the preferred authentication mode when you configure a particular SAP R/3 database. Integration Guide Chapter 12: Data Protector SAP R/3 integration HPE Data Protector (9.07) Page 460 of 803
  • 461.
    Configuring SAP R/3databases You need to provide Data Protector with the following configuration parameters: l Oracle Server home directory l SAP R/3 data home directory l Optionally, if you choose database authentication mode, Oracle database user account. The user account is used by BRBACKUP and BRARCHIVE during backup. l Directory in which the SAP backup utilities are stored Data Protector then creates the configuration file for the SAP R/3 database on the Cell Manager and verifies the connection to the database. On UNIX systems, Data Protector also creates a soft link for the backint program from the directory that stores the SAP backup utilities to.: HP-UX, Solaris, and Linux systems: /opt/omni/lbin Other UNIX systems: /usr/omni/bin On Windows systems, Data Protector copies the backint program from Data_Protector_homebin to the directory that stores the SAP backup tools. If you plan to do offline backups using RMAN, do not configure the database with the Oracle database user Internal because the backup will fail. Configure the database with the user System. To configure an SAP R/3 database, use the Data Protector GUI or CLI. Before you begin l Ensure that the SAP R/3 database is open. Using the Data Protector GUI 1. In the Context List, click Backup. 2. In the Scoping Pane, expand Backup Specifications, right-click SAP R/3, and click Add Backup. 3. In the Create New Backup dialog box, select the template. Click OK. 4. In Backup system, select the backup system. 5. In Application database, type the Oracle instance name (ORACLE_SID). Specify the User and group/domain options, which are available on UNIX and Windows Server 2008 clients, as follows: Windows Server 2008: In Username and Group/Domain name, specify the operating system user account under which you want the backup session to run (for example, the user name Administrator, domain DP). UNIX systems: In Username, type the Oracle OS user described in "Configuring user accounts" on page 457. In Group/Domain name, type dba. Integration Guide Chapter 12: Data Protector SAP R/3 integration HPE Data Protector (9.07) Page 461 of 803
  • 462.
    Ensure that thisuser has been added to the Data Protector admin or operator user group, has the SAP R/3 backup rights, and has been set up for the Data Protector Inet service user impersonation. This user becomes the backup owner. For details on setting accounts for the Inet service user impersonation, see the HPE Data Protector Help index: “Inet user impersonation”. Specifying an SAP R/3 system and Oracle instance Click Next. 6. In the Configure SAP dialog box, specify the pathname of the Oracle Server home directory and SAP R/3 data home directory. If you leave the fields empty, the default ORACLE_HOME directory is used. Under Oracle login information to target database, specify the following: l For the database authentication mode, specify Username, Password, and Service. l For the local operating system authentication mode, leave Username, Password, and Service empty. l For the remote operating system authentication mode, specify only Service (leave Username and Password empty). The following are the option descriptions: l Username and Password: Specify the user name and password of the Oracle database user account described in "Configuring user accounts" on page 457. l Service : Specify the Oracle service name. Integration Guide Chapter 12: Data Protector SAP R/3 integration HPE Data Protector (9.07) Page 462 of 803
  • 463.
    In Backup andrestore executables directory, specify the pathname of the directory in which the SAP backup utilities reside. By default, the utilities reside in: Windows systems: SAP_systemsapmntORACLE_SIDsysexerun UNIX systems: /usr/sap/ORACLE_SID/SYS/exe/run Configuring an SAP R/3 database on a UNIX system (operating system authentication mode) Configuring an SAP R/3 database on a Windows system (database authentication mode) Integration Guide Chapter 12: Data Protector SAP R/3 integration HPE Data Protector (9.07) Page 463 of 803
  • 464.
    Click OK. 7. TheSAP R/3 database is configured. Exit the GUI or proceed with creating the backup specification at "Select SAP R/3 objects to be backed up. You can select individual tablespaces, data files, or archived logs." on page 470. Using the Data Protector CLI 1. Log in to the SAP R/3 system using the Oracle operating system user account. 2. At the command prompt, change current directory to the following directory: Windows systems: Data_Protector_homebin HP-UX, Solaris, and Linux systems: /opt/omni/lbin Other UNIX systems: /usr/omni/bin/ 3. Execute: util_sap.exe -CONFIG ORACLE_SIDORACLE_HOMEtargetdb_connection_stringSAPTOOLS_ DIR [SAPDATA_HOME][SQL_PATH] Parameter description ORACLE_SID Oracle instance name. Integration Guide Chapter 12: Data Protector SAP R/3 integration HPE Data Protector (9.07) Page 464 of 803
  • 465.
    ORACLE_HOME Pathname ofthe Oracle Server home directory. targetdb_ connection_ string This argument value determines the authentication mode used for accessing the Oracle database: l To select the database authentication mode, specify the login information to the target database in the format user_name/password@Oracle_ service. l To select the local operating system authentication mode, specify only the character /. l To select the remote operating system authentication mode, specify the login information to the target database in the format /@Oracle_service. SAPTOOLS_DIR Pathname of the directory that stores the SAP backup utilities. SAPDATA_HOME Pathname of the directory where the SAP R/3 data files are installed. By default, this parameter is set to ORACLE_HOME. The message *RETVAL*0 indicates successful configuration. Handling errors If you receive the message *RETVAL*error_number where error_number is different than zero, an error occurred. To get the error description, execute: Windows systems: Data_Protector_homebinomnigetmsg 12 error_number HP-UX and Linux systems: /opt/omni/lbin/omnigetmsg 12 error_number Other UNIX systems: /usr/omni/bin/omnigetmsg 12 error_number Tip: To get a list of Oracle instances that are used by the SAP R/3 application, execute: util_sap.exe -APP To get a list of tablespaces of an Oracle instance, execute: util_sap.exe -OBJS0ORACLE_SID To get a list of database files of a tablespace, execute: util_sap.exe -OBJS1ORACLE_SID TABLESPACE Integration Guide Chapter 12: Data Protector SAP R/3 integration HPE Data Protector (9.07) Page 465 of 803
  • 466.
    Checking the configuration Youcan check the configuration of an SAP R/3 database after you have created at least one backup specification for this database. Use the Data Protector GUI or CLI. Using the Data Protector GUI 1. In the Context List, select Backup. 2. In the Scoping Pane, expand Backup Specifications and then SAP R/3. Click the backup specification to display the Oracle instance to be checked. 3. Right-click the Oracle instance and click Check configuration. Checking the SAP R/3 configuration Using the Data Protector CLI Log in to the SAP R/3 system as the Oracle OS user and execute: util_sap.exe -CHKCONF ORACLE_SID where ORACLE_SID is the name of the Oracle instance. A successful configuration check displays the message *RETVAL*0. Integration Guide Chapter 12: Data Protector SAP R/3 integration HPE Data Protector (9.07) Page 466 of 803
  • 467.
    If you receivethe message *RETVAL*error_number where error_number is different than zero, an error occurred. On how to get the error description, see "Handling errors" on page 465. Parameter Value/Description split_cmd On the application system: UNIX systems: "/opt/omni/lbin/ob2smbsplit $" Windows systems:"Data_Protector_homebinob2smbsplit $" On the backup system, you do not need to set the parameter. BRBACKUP uses this parameter to trigger the replica creation. At run time, the optional sign “$” is replaced with the name of the text file containing the names of files to be backed up. Windows systems: If the pathname contains spaces, use Windows short names instead. primary_db On the application system: LOCAL On the backup system: name of the service used for connecting to the Oracle database. This parameter defines the service name of the Oracle database to link the backup system to the application system. Backup The integration provides online and offline database backups of the following types: Backup types Full Backs up all the selected SAP R/3 objects. Incr Oracle RMAN backup incremental level 1 (available only if you are using Oracle RMAN). Backs up changes made to the selected SAP R/3 data files since the last Full backup. Before you run an incremental backup, ensure that a Full backup exists. For details on these backup types, see the Oracle SAP R/3 documentation. To configure a backup, create a backup specification. What is backed up depends on your selection in the backup specification. For details, see " What is backed up" below. What is backed up Integration Guide Chapter 12: Data Protector SAP R/3 integration HPE Data Protector (9.07) Page 467 of 803
  • 468.
    Selected items Backedup files ARCHIVELOGS l offline (archived) redo logs l control files DATABASE or individual tablespaces l data files l control files l SAP R/3 logs and parameter files l online redo logs (only during offline backups) You can specify SAP R/3 backup options in two different ways: l Using the BRBACKUP options. l Using the SAP parameter file. Note: The BRBACKUP options override the settings in the SAP parameter file. You can specify BRBACKUP options when you create a backup specification. If no options are specified, the SAP R/3 application refers to the current settings in the SAP parameter file. In such a case, before running a backup, ensure that the SAP parameter file is correctly configured. See examples in " Two alternatives of specifying backup options" below. Two alternatives of specifying backup options Backup type 1. BRBACKUP options 2. SAP parameter file settings offline backup using backint 1. -t offline -d util_file 2. backup_type = offline backup_dev_type = util_file online backup using backint (tablespaces are in the backup mode during the whole backup session) 1. -t online -d util_file 2. backup_dev_type = util_file backup_type = online online backup using backint (tablespaces are in the backup mode only while being backed up) 1. -t online -d util_file_online 2. backup_dev_type = util_file_online backup_type = online full backup 1. -m full 2. backup_mode = full Integration Guide Chapter 12: Data Protector SAP R/3 integration HPE Data Protector (9.07) Page 468 of 803
  • 469.
    Backup type 1.BRBACKUP options 2. SAP parameter file settings backup using RMAN 1. -d rman_util 2. backup_dev_type = rman_util rman_channels = number_of_channels rman_parms = "ENV=(OB2BARTYPE=SAP,OB2APPNAME=DB_ Name, OB2BARLIST=Backup_Specification_Name)" For more information, see "Backing up using Oracle Recovery Manager" on page 478. Tip: When you create a backup specification, select a backup template that already contains the desired BRBACKUP options. Considerations l Before you start a backup, ensure that the SAP R/3 database is in the open or shutdown mode. l Backup sessions that back up the same Oracle instance cannot run simultaneously. l Generally, restore takes longer than backup. The restore is significantly prolonged if files are backed up with many streams. Note that if you start a backup in the RMAN mode with the Oracle RMAN script option FILESPERSET set to 1, RMAN creates a separate backup stream (object) for each database file. Creating backup specifications Create a backup specification using the Data Protector Manager. 1. In the Context List, click Backup. 2. In the Scoping Pane, expand Backup Specifications, right-click SAP R/3, and click Add Backup. 3. In the Create New Backup dialog box, select a template and click OK. Backup templates available for standard backup Blank SAP Backup No predefined options. Brarchive_Save Backs up offline redo logs. Brarchive_SaveDelete Backs up offline redo logs and deletes them after the backup. Brarchive_SecondCopyDelete Creates a second copy of offline redo logs that have already been archived and deletes them after the Integration Guide Chapter 12: Data Protector SAP R/3 integration HPE Data Protector (9.07) Page 469 of 803
  • 470.
    backup. Brbackup_Offline Backs upthe shut-down database using backint. Brbackup_Online Backs up the active database. The util_file device type is used for backup. Tablespaces are in the backup mode (locked) during the whole backup session. You can back up the entire database or only individual tablespaces or datafiles. Brbackup_RMAN_Offline Backs up the shut-down database using Oracle RMAN. Brbackup_RMAN_Online Backs up the active database using Oracle RMAN. Tablespaces are in the backup mode during the whole backup session. Brbackup_Util_File_Online Backs up the active database. Tablespaces are in the backup mode only while being backed up. Consequently, the increase in archived log files is smaller compared to backup with the util_file device type. However, if the database consists of a large number of small files, this backup can take longer. Click Next. 4. In Client, select the SAP R/3 system on which the backup should be started. In cluster environments, select the virtual server. In Application database, select the Oracle instance (ORACLE_SID) to be backed up. Specify the User and group/domain options, which are available on UNIX and Windows Server 2008 clients, as follows: Windows Server 2008: In Username and Group/Domain name, specify the operating system user account under which you want the backup session to run (for example, the user name Administrator, domain DP). UNIX systems: In Username, type the Oracle OS user described in "Configuring user accounts" on page 457. In Group/Domain name, type dba. Ensure that this user has been added to the Data Protector admin or operator user group, has the SAP R/3 backup rights, and has been set up for the Data Protector Inet service user impersonation. This user becomes the backup owner. For details on setting accounts for the Inet service user impersonation, see the HPE Data Protector Help index: “Inet user impersonation”. Click Next. 5. If the SAP R/3 database is not configured yet for use with Data Protector, the Configure SAP dialog box is displayed. Configure it as described in "Configuring SAP R/3 databases" on page 461. 6. Select SAP R/3 objects to be backed up. You can select individual tablespaces, data files, or archived logs. Integration Guide Chapter 12: Data Protector SAP R/3 integration HPE Data Protector (9.07) Page 470 of 803
  • 471.
    Selecting backup objects ClickNext. 7. Select devices to use for the backup. To specify device options, right-click the device and click Properties. Specify the number of parallel backup streams in the Concurrency tab and the media pool. Note: Parallelism (the number of streams your SAP R/3 database is backed up with) is set automatically. If load balancing is used, the number of streams equals the sum of concurrencies of the selected devices. Click Next. 8. Set backup options. For information on the application-specific options, see "SAP R/3 backup options" on the next page. Application-specific options Integration Guide Chapter 12: Data Protector SAP R/3 integration HPE Data Protector (9.07) Page 471 of 803
  • 472.
    Click Next. 9. Optionally,schedule the backup. See "Scheduling backup sessions" on page 474. Click Next. 10. Save the backup specification, specifying a name and a backup specification group. Tip: Preview your backup specification before using it for real. See "Previewing backup sessions " on page 475. SAP R/3 backup options Option Description Log file If you want to create a backint log file during backup, specify a pathname for the file. By default, this file is not created because Data Protector stores all relevant information about backup sessions in the database. BR Backup Specifies BRBACKUP options. To run BRBACKUP under a different Oracle database user than the one specified during the configuration, type -u user_name. Backup Objects Lists BRBACKUP options passed by omnisap.exe. The list is displayed after you save the backup specification. Integration Guide Chapter 12: Data Protector SAP R/3 integration HPE Data Protector (9.07) Page 472 of 803
  • 473.
    Option Description BR ArchiveSpecifies BRARCHIVE options. Balancing: By Load Groups files into subsets of approximately equal sizes. The subsets are then backed up concurrently by Data Protector sapback programs. If your backup devices use hardware compression, the sizes of the original and backed up files differ. To inform Data Protector of this, specify the original sizes of the backed up files in the compression section of the Data Protector SAP R/3 configuration file. See "Data Protector SAP R/3 configuration file " on page 451. Balancing: By Time Groups files into subsets that are backed up in approximately equal periods of time. The duration depends on the file types, speed of the backup devices, and external influences (such as mount prompts). This option is best for environments with large libraries of the same quality. The subsets are backed up concurrently by Data Protector sapback programs. Data Protector automatically stores backup speed information in the speed section of the Data Protector SAP R/3 configuration file. It uses this information to optimize the backup time. This type of balancing may lead to non-optimal grouping of files in the case of an online backup or if the speed of backup devices varies significantly. Balancing: Manual Groups files into subsets as specified in the manual balancing section of the Data Protector SAP R/3 configuration file. For more information, see "Manual balancing" on page 478. Not applicable for ZDB to disk. Balancing: None No balancing is used. The files are backed up in the same order as they are listed in the internal Oracle database structure. To check the order, use the Oracle Server Manager SQL command: select * from dba_data_files Pre-exec , Post-exec The command specified here is started by omnisap.exe on the SAP R/3 system before the backup (pre-exec) or after it (post-exec). Do not use double quotes. Provide only the name. The command must reside in the directory: Windows systems: Data_Protector_homebin HP-UX, Solaris, and Linux systems: /opt/omni/bin Other UNIX systems: /usr/omni/bin Backup mode Specifies the RMAN backup type to be used. Available only if the whole database is selected for backup. If All is specified, RMAN backs up the whole database. Integration Guide Chapter 12: Data Protector SAP R/3 integration HPE Data Protector (9.07) Page 473 of 803
  • 474.
    Option Description If Fullis specified, RMAN performs a Full backup (level 0), thus enabling RMAN incremental backups. Use default RMAN channels Specifies the concurrency value for your backup. Applicable only if RMAN is used for backup. This option overrides the settings in the SAP parameter file. Objects outside database Specifies non-database files of the Oracle SAP R/3 environment to be saved. Save these files in a separate backup session. Note: The total number of sapback processes started in one session using Data Protector is limited to 256. Modifying backup specifications To modify your backup specification, click its name in the Scoping Pane of the Backup context, then click the appropriate tab, and apply the changes. Scheduling backup sessions You can run unattended backups at specific times or periodically. For details on scheduling, see the HPE Data Protector Help index: “scheduled backups”. Scheduling example To schedule Full backups at 8:00, 13:00, and 18:00 during week days: 1. In the Schedule property page, select the starting date in the calendar and click Add to open the Schedule Backup dialog box. 2. Under Recurring, select Weekly. Under Time options, select 8:00. Under Recurring Options, select Mon, Tue, Wed, Thu, and Fri. See "Scheduling backup sessions" on the next page. Click OK. 3. Repeat Step 1 and Step 2 to schedule backups at 13:00 and 18:00. 4. Click Apply to save the changes. Integration Guide Chapter 12: Data Protector SAP R/3 integration HPE Data Protector (9.07) Page 474 of 803
  • 475.
    Scheduling backup sessions Previewingbackup sessions Preview the backup session to test it. You can use the Data Protector GUI or CLI. Using the Data Protector GUI 1. In the Context List, click Backup. 2. In the Scoping Pane, expand Backup Specifications and then SAP R/3. Right-click the backup specification you want to preview and click Preview Backup. 3. Specify Backup type and Network load. Click OK. The message Session completed successfully is displayed at the end of a successful preview. Using the Data Protector CLI Execute: omnib -sap_list backup_specification_name -test_bar What happens during the preview? The omnisap.exe command is started, which starts the Data Protector testbar command to test the following: Integration Guide Chapter 12: Data Protector SAP R/3 integration HPE Data Protector (9.07) Page 475 of 803
  • 476.
    l Communication betweenthe Oracle instance and Data Protector (only if RMAN is used) l The syntax of the backup specification l If devices are correctly specified l If the necessary media are in the devices Starting backup sessions Interactive backups are run on demand. They are useful for urgent backups or restarting failed backups. Backup methods Start a backup of SAP R/3 objects in any of the following ways: l Using the Data Protector GUI. l Using the Data Protector CLI. l Using the SAP BR*Tools. Using the Data Protector GUI 1. In the Context List, click Backup. 2. In the Scoping Pane, expand Backup Specifications, and then SAP R/3. Right-click the backup specification you want to use and click Start Backup. 3. Specify Backup type and Network load. Click OK. The message Session completed successfully is displayed at the end of a successful backup session. Using the Data Protector CLI Execute: omnib -sap_list backup_specification_name [-barmode SAP_mode][List_options] where SAP_mode is one of the following: full|incr For details, see the omnib man page or the HPE Data Protector Command Line Interface Reference. Example To start a full backup using the SAP R/3 backup specification RONA, execute: omnib -sap_list RONA -barmode full Using the SAP BRTOOLS 1. Log in to the SAP R/3 system as the Oracle OS user. 2. Export/set the following environment variables: Integration Guide Chapter 12: Data Protector SAP R/3 integration HPE Data Protector (9.07) Page 476 of 803
  • 477.
    ORACLE_SID=SAP_ instance_name ORACLE_ HOME=Oracle_ software_home_ directory [SAPBACKUP_ TYPE=OFFLINE] Default is ONLINE. SAPDATA_ HOME=database_ files_directory SAPBACKUP= BRTOOLS_logs_ and_control_ file_copy_ directory SAPREORG= BRSPACE_logs_ directory OB2BARLIST= backup_ specification_ name Thebackup specification is needed only to specify which Data Protector devices should be used for backup. Other information from the backup specification, like SAP R/3 objects to be backed up or the BRBACKUP options, is ignored and has to be specified manually at run time. [OB2_3RD_PARTY_ BACKINT=1] [OB2BARHOSTNAME= application_ system_name] Optional if you want to specify a virtual server name in cluster environments. Alternatively, these variables can be specified in the backint parameter file. If this is required, the location of the file must be specified in the SAP configuration file using the util_par_file parameter: util_par_file = pathfilename If you do not supply the path, the system searches for the parameter file in the directory: Windows systems: SAPDATA_HOMEdatabase UNIX systems: ORACLE_HOME/dbs 3. If you plan to do backups in the RMAN mode, ensure that the SBT_LIBRARY parameter in the initSAP_instance.sap file points to the correct platform–specific Data Protector MML. For details on the Data Protector MML location, see "Specify the parms operand: " on page 375. 4. Execute the BRBACKUP command. brbackup -t {online_split | offline_split | online_mirror | offline_mirror} [–q split] -d util_file -m all -c -u user/password Integration Guide Chapter 12: Data Protector SAP R/3 integration HPE Data Protector (9.07) Page 477 of 803
  • 478.
    Backing up usingOracle Recovery Manager If RMAN is used directly, consider the following: l RMAN stores information about backups in the recovery catalog. For security reasons, keep the catalog in a separate database. This requires more administrative work. l In a disaster situation (such as the loss of a production database and recovery catalog), the restore and recovery of data is complicated. It may be impossible without the help of Oracle Support. If the Recovery Manager does not have administrative data stored in the recovery catalog, it cannot recover the database only by using the backups that have been made. l For each RMAN channel, set the SBT_LIBRARY parameter to point to the correct platform–specific Data Protector MML. For details on the Data Protector MML location, see "Specify the parms operand: " on page 375. If RMAN is used through the BRBACKUP utility, consider the following: l The recovery catalog is not used. Information about backups is saved in the control file and SAP R/3 log files. After each backup, the control file and SAP R/3 log files are saved. When data is restored, the control file is copied back first, followed by data files. In case of a disaster, restore SAP R/3 log files before you restore any data files. l Other important files will still be automatically backed up using the backint program. l All previous SAP R/3 backup strategies can still be used with RMAN. However, RMAN cannot be used for offline redo log backups with BRARCHIVE, or for standby database backups. l Ensure that the SBT_LIBRARY parameter in the initSAP_instance.sap file points to the correct platform–specific Data Protector MML. For details on the Data Protector MML location, see "Specify the parms operand: " on page 375. Manual balancing Manual balancing means that you manually group files into subsets, which are then backed up in parallel. To group files into subsets, add the manual_balance section to the Data Protector SAP R/3 configuration file as described in the following example. Example Suppose that we have a backup specification named SAP-R3 with the following files to be backed up: fileA, fileB, fileC, fileD. To group the files into three subsets (0={fileA, fileC}, 1={fileB}, 2= {fileD}), add the following lines to the Data Protector SAP R/3 configuration file: manual_balance={ SAP-R3={ fileA=0; fileB=1; fileC=0;fileD=2;}} When you group files into subsets, consider the following: l Use only one file from the same hard disk at a time. l The number of files in a subset must be equal to or smaller than the sum of the concurrencies of all Integration Guide Chapter 12: Data Protector SAP R/3 integration HPE Data Protector (9.07) Page 478 of 803
  • 479.
    devices specified forbackup. l If the backup specification contains files that are not allocated to any subset, Data Protector automatically adds these files to the list of files to be backed up using the load balancing principle. Before the backup, this list is logged in: Windows systems: SAPDATA_HOMEsapbackup*.lst UNIX systems: ORACLE_HOME/sapbackup/.*.lst Restore You can restore SAP R/3 objects in any of the following ways: l Use the Data Protector GUI. See "Restoring using the Data Protector GUI" below. l Use the Data Protector CLI. See "Restoring using the Data Protector CLI " on page 481. l Use the SAP restore commands. See "Restoring using the SAP commands " on page 482. After the restore, you can recover the database to a specific point in time using the SAP BRTOOLS interface. Considerations l Backups created by Oracle RMAN can only be restored using the SAP restore utilities. l SAP R/3 tablespaces located on raw partitions cannot be restored using the Data Protector GUI. Workaround: Use SAP restore commands (for example, brrestore). l If you are restoring a sparse file, you can improve the performance by setting the sparse option. See "Sparse files" on page 484. l If your Oracle database is localized, you may need to set the appropriate Data Protector encoding before you start a restore. For details, see "Localized SAP R/3 objects" on page 483. l Restore preview is not supported. Restoring using the Data Protector GUI 1. In the Context List, click Restore. 2. In the Scoping Pane, expand SAP R/3, expand the client from which the data was backed up, and then click the Oracle instance you want to restore. 3. In the Source page, select SAP R/3 files to be restored. To restore a file under a different name or to a different directory, right-click the file and click Restore As/Into. To restore a file from a specific backup session, right-click the file and click Restore Version. Integration Guide Chapter 12: Data Protector SAP R/3 integration HPE Data Protector (9.07) Page 479 of 803
  • 480.
    Selecting objects forrestore 4. In the Destination tab, select the client to restore to (Target client). See "Selecting the target client" below. For details on options, press F1. Selecting the target client Integration Guide Chapter 12: Data Protector SAP R/3 integration HPE Data Protector (9.07) Page 480 of 803
  • 481.
    5. In theOptions page, set the restore options. For information, press F1. 6. In the Devices page, select the devices to be used for the restore. For more information on how to select devices for a restore, see the HPE Data Protector Help index: “restore, selecting devices for”. 7. Click Restore. 8. In the Start Restore Session dialog box, click Next. 9. Specify Report level and Network load. Note: Select Display statistical information to view the restore profile messages in the session output. 10. Click Finish to start the restore. The statistics of the restore session, along with the message Session completed successfully is displayed at the end of the session output. Restoring using the Data Protector CLI Execute the following command: omnir -sap Client:Set -session SessionID -tree FileName where FileName is the pathname of the SAP R/3 file to be restored. Integration Guide Chapter 12: Data Protector SAP R/3 integration HPE Data Protector (9.07) Page 481 of 803
  • 482.
    Windows systems: Specifythe pathname in the UNIX format (using slashes to separate the drive letter, directories, and the filename. The drive letter must be preceded by a slash). Example (Windows) To restore the SAP R/3 file btabd_1.dat to the original location C:oracleABAsapdata1btabd_1 on the Windows system computer1.company.com from the backup session 2011/01/23-1, execute: omnir -sap computer1.company.com:ABA.0 -session 2011/01/23-1 -tree /C:/oracle/ABA/sapdata1/btabd_1/btabd_1.dat Example (UNIX) To restore the SAP R/3 file btabd_1.dat to the original location /app/oracle/ABA/sapdata1/btabd_ 1 on the UNIX system computer2.company.com from the backup session 2011/01/23-1, execute: omnir -sap computer2.company.com:ABA.0 -session 2011/01/23-1 -tree /app/oracle/ABA/sapdata1/btabd_1/btabd_1.dat Tip: To get a list of backed up SAP R/3 objects, execute: omnidb -sap To get details on a specific object, including the SessionID, execute: omnidb -sap object_name Restoring using the SAP commands You can start a restore of the SAP R/3 database using the SAP BRRESTORE command. The command uses the Data Protector backint interface to restore files backed up with Data Protector. 1. Log in to the SAP R/3 client as the Oracle OS user. 2. Ensure that you have enough disk space. BRRESTORE needs additional disk space to restore the control file and archived redo log files. 3. Specify the Oracle database to be restored by setting the OB2APPNAME environment variable: Windows systems: set OB2APPNAME=ORACLE_SID UNIX systems: export OB2APPNAME=ORACLE_SID Note: If you have more than one database corresponding to the same ORACLE_SID name, also specify the client: Windows systems: set OB2HOSTNAME=client_name UNIX systems: export OB2HOSTNAME=client_name 4. If you plan do restores in the RMAN mode, ensure that the SBT_LIBRARY parameter in the initSAP_instance.sap file points to the correct platform–specific Data Protector MML. For details on the Data Protector MML location, see "Specify the parms operand: " on page 375. 5. Execute the SAP restore command. Integration Guide Chapter 12: Data Protector SAP R/3 integration HPE Data Protector (9.07) Page 482 of 803
  • 483.
    Restoring using anotherdevice You can perform a restore using a device other than that used for the backup. Using the Data Protector GUI For information on how to select another device for a restore using the Data Protector GUI, see the HPE Data Protector Help index: “restore, selecting devices for”. Using the Data Protector CLI or SAP commands If you are restoring using the Data Protector CLI or SAP R/3 commands, specify the new device in the file: Windows systems: Data_Protector_program_dataConfigServercellrestoredev UNIX systems: /etc/opt/omni/server/cell/restoredev Use the format: "DEV 1" "DEV 2" where DEV 1 is the original device and DEV 2 the new device. Delete this file after use. On Windows systems, use the Unicode format for the file. Localized SAP R/3 objects Oracle Server uses its own encoding, which may differ from the encoding used by the filesystem. In the Backup context, Data Protector displays the logical structure of the Oracle database (with Oracle names) and in the Restore context, the filesystem structure of the Oracle database. Therefore, to display non-ASCII characters correctly, ensure that the Data Protector encoding matches with the Oracle Server encoding during backup and with the filesystem encoding during restore. However, the incorrect display does not impact the restore. Windows systems: If the current values of DBCS and the default Windows character set for non- Unicode programs do not match, problems arise. See "Restore sessions fail due to invalid characters in filenames" on page 493. UNIX systems: To be able to switch between the Data Protector encodings, start the GUI in UTF-8 locale. If you are restoring files using the Data Protector CLI and the names of backed up objects contain characters that cannot be displayed using the current language group (Windows) or code page (UNIX): 1. Set the environment variable OB2_CLI_UTF8 to 1. 2. Windows systems: Set the encoding used by the terminal to UTF-8. Otherwise, the output of some commands is not displayed correctly (for example, backup objects returned by omnidb) and cannot be used as input for other commands (for example omnir). Integration Guide Chapter 12: Data Protector SAP R/3 integration HPE Data Protector (9.07) Page 483 of 803
  • 484.
    Sparse files You canimprove performance of a sparse file restore by setting the sparse option. Set the option in any of the following ways: l Using the Data Protector GUI: Select the Restore sparse files option in the Options page. l Using the Data Protector CLI: Add the -sparse option when executing the omnir command. l Using the SAP commands: Before executing the BRRESTORE command, set the Data Protector OB2SPARSE variable: Windows systems: set OB2SPARSE=sparse UNIX systems: export OB2SPARSE=sparse Disaster recovery For general information, see the HPE Data Protector Disaster Recovery Guide. Restoring the control file The control file contains all the information about the database structure. If the control file is lost, restore the control file before you restore any other part of the database: 1. Restore the control file using the standard Data Protector restore procedure. The control files (ctrlORACLE_SID.dbf) are restored to the directory defined by the SAPBACKUP variable. If the variable is not set, the control files are restored to the default Data Protector temporary files directory. 2. Execute: run { allocate channnel 'dev0' type disk; replicate controlfile from 'TMP_FILENAME'; release channel 'dev0'; } where TMP_FILENAME is the folder to which the control file was restored. Monitoring sessions You can monitor currently running sessions in the Data Protector GUI. When you run an interactive backup or a restore session, a monitor window shows you the progress of the session. Closing the GUI does not affect the session. You can also monitor sessions from any Data Protector client with the User Interface component installed, using the Monitor context. On how to monitor a session, see the HPE Data Protector Help index: “viewing currently running sessions”. Integration Guide Chapter 12: Data Protector SAP R/3 integration HPE Data Protector (9.07) Page 484 of 803
  • 485.
    System messages generatedduring backups are sent to both the SAP R/3 and the Data Protector monitor. However, mount requests are sent only to the Data Protector monitor. Troubleshooting This section lists general checks and verifications plus problems you might encounter when using the Data Protector SAP R/3 integration. For general Data Protector troubleshooting information, see the HPE Data Protector Troubleshooting Guide. Before you begin l Ensure that the latest official Data Protector patches are installed. See the HPE Data Protector Help index: “patches” on how to verify this. l See the HPE Data Protector Product Announcements, Software Notes, and References for general Data Protector limitations, as well as recognized issues and workarounds. l For an up-to-date list of supported versions, platforms, and other information, see the latest support matrices at http://support.openview.hp.com/selfsolve/manuals. General troubleshooting Problem Configuration fails due to a database operation failure During configuration of an SAP R/3 database, Data Protector reports the following error: Integration cannot be configured. The database reported error while performing requested operation. Action Review user group membership for the user account which is used in Oracle database access authentication. For details, see "Configuring user accounts" on page 457. Problem Restore session that uses object copies fails A restore session for a Data Protector SAP R/3 backup object which spans multiple backup media fails and reports the following error: [Major] From: RSM@CMSystemName "" Time: DateTime [61:9001] Could not find the object ObjectName named "SAP" in the database. Database error reported is: "Object version not found." This problem occurs only with SAP R/3 backup objects that were copied and when not all original media have been recycled and exported before the session. For such restore sessions, Data Protector Integration Guide Chapter 12: Data Protector SAP R/3 integration HPE Data Protector (9.07) Page 485 of 803
  • 486.
    selects the originalmedia instead of the media storing the backup object copies. Since some of the media from the original media set can no longer be used, the session fails. Action Follow the steps: 1. Recycle and export the remaining media that store original SAP R/3 backup objects. 2. Restart the restore session. Each time you perform object copy of SAP R/3 backup objects, and start recycling and exporting the original media afterwards, make sure you recycle and export all original media to enable successful restore sessions. Troubleshooting on Windows systems Prerequisites concerning the Oracle side of the integration The following steps should be performed to verify that Oracle is installed as required for the integration to work. These steps do not include verifying Data Protector components. 1. Verify that you can access the Oracle Target Database and that it is opened, as follows: Set ORACLE_HOME and ORACLE_SID variables. Start the SQL Plus from the ORACLE_HOME directory: binsqlplus At the SQL prompt, type: connect user/passwd@service select * from dba_tablespaces; exit If this fails, open the Oracle Target Database. 2. Verify that the TNS listener is correctly configured for the Oracle Target Database. This is required for properly establishing network connections: Start the listener from the ORACLE_HOME directory: binlsnrctl status service quit If it fails, start up the TNS listener process and see the Oracle documentation for instructions on how to create a TNS configuration file (LISTENER.ORA). The listener process can be started from the Windows desktop. In the Control Panel, go to Administrative Tools, Services. Integration Guide Chapter 12: Data Protector SAP R/3 integration HPE Data Protector (9.07) Page 486 of 803
  • 487.
    Checking the statusof the Oracle listener a. The status of the respective listener service in the Services window should be Started, otherwise you must start it manually. b. Start the SQL Plus from the ORACLE_HOME directory: At the SQL prompt, type: connectTarget_Database_Login exit If it fails, see the Oracle documentation for instructions on how to create a TNS configuration file (TNSNAMES.ORA). 3. If you are running backups in RMAN mode, verify that the Oracle Target Database is configured to allow remote connections with system privileges: Set ORACLE_HOME as described in "Verify that you can access the Oracle Target Database and that it is opened, as follows:" on page 494 and start the Server Manager from the ORACLE_HOME directory: binsvrmgrl At the wSVRMGR prompt, type connect Target_Database_Login as SYSDBA; exit Repeat the procedure using SYSOPER instead of SYSDBA. Set the ORACLE_HOME directory If you are using the recovery catalog: binrman target Target_Database_Login rcvcat Recovery_Catalog_Login If you are not using the recovery catalog: binrman target Target_Database_Login nocatalog If this fails, see the Oracle documentation for instructions on how to set up the password file and any relevant parameters in the initORACLE_SID.ora file. Prerequisites on the SAP side of the integration The following verification steps must be performed in order to verify that SAP is installed as required for the integration to work. These steps do not include Data Protector components. Integration Guide Chapter 12: Data Protector SAP R/3 integration HPE Data Protector (9.07) Page 487 of 803
  • 488.
    1. Verify backupdirectly to disk as follows: brbackup -d disk -u user/password If this fails, check the error messages and resolve possible problems before you continue. 2. Verify restore directly to disk as follows: brrestore -d disk -u user/password If this fails, check the error messages and resolve possible problems before you continue. 3. If you are running backups in RMAN mode, verify backup and restore directly to disk using Recovery Manager channel type disk as follows: a. You must define the parameter init in the initialization file initORACLE_SID.ora. Execute the following commands: brrestore -d pipe -u user/password -t online -m all brrestore -d disk -u user/password b. If this fails, see the SAP Online Help to learn how to execute backup and restore directly to disk using the SAP backup utility. Check the error message and resolve these problems before you continue. 4. Verify that the SAP backup tools correctly start backint (which is provided by Data Protector): Move the original backint and create a test script namedbackint.bat in the directory where the SAP backup utility resides, with the following entries: echo "Test backint called as follows:" echo "%0%1%2%3%4%5%6%7%8%9" exit Then start the following commands: brbackup -t offline -d util_file -u user/password -c If you receive backint arguments, this means that SAP is properly configured for backup using backint; otherwise you have to reconfigure SAP. See "Configuring SAP R/3 databases" on page 461. Configuration problems The procedure described in the previous sections must be performed before you start checking the Data Protector configuration. 1. Verify that the Data Protector software has been installed properly. For details, see the HPE Data Protector Installation Guide. 2. Perform a filesystem backup of the SAP Database Server. Perform a filesystem backup of the SAP Database Server system so that you can eliminate any potential communication problems between the SAP Database Server and the Data Protector Cell Manager system. Do not start troubleshooting an online database backup unless you have successfully completed a filesystem backup of the SAP Database Server system. Integration Guide Chapter 12: Data Protector SAP R/3 integration HPE Data Protector (9.07) Page 488 of 803
  • 489.
    See the HPEData Protector Help index “standard backup procedure” for details about how to do a filesystem backup. 3. If the SAP backup utilities are installed in a shared directory, then the inet startup parameter must be specified as described in "If you use the command line to start the Data Protector commands, verify the inet startup parameters." below, or the Windows permissions must be set correctly. Execute the following command (if you use the default directory): dir client_namesapmntORACLE_SIDSYSexerunbrbackup or dir client_nameSAPEXEbrbackup If this fails, set the inet startup parameters, or set the correct permissions to access a Windows network directory. 4. If you use the command line to start the Data Protector commands, verify the inet startup parameters. Check the Data Protector Inet service startup parameters on the SAP Database Server system. Proceed as follows: a. In the Control Panel, go to Administrative Tools, Services. b. Select Data Protector Inet. In the Services window, select Data Protector Inet, Startup. The service must run under a specified user account. Make sure that the same user is also added to the Data Protector admin user group. Integration Guide Chapter 12: Data Protector SAP R/3 integration HPE Data Protector (9.07) Page 489 of 803
  • 490.
    Checking the Inetstart-up parameters 5. Examine the environment variables. If you need to export some variables before starting the Oracle Server Manager, TNS listener, or other Oracle utility, these variables must be defined in the Environment section of the Data Protector SAP configuration file on the Cell Manager. See "Data Protector SAP R/3 configuration file " on page 451. 6. Examine system errors. System errors are reported in the debug.log file on the SAP Server. Problem Configuration fails due to a script failure During configuration of an SAP R/3 database, Data Protector reports the following error: Integration cannot be configured. Script failed. Cannot get information from remote host. Action Check the environment settings and ensure Data Protector Inet is running under a user account which has the required privileges. For details, see "Before you begin" on page 456. Integration Guide Chapter 12: Data Protector SAP R/3 integration HPE Data Protector (9.07) Page 490 of 803
  • 491.
    Backup problems At thisstage, you should have performed all the verification steps described in the previous sections. If backup still fails, proceed as follows: 1. Check your SAP Server configuration: To check the configuration, start the following command on the SAP Server system: Data_Protector_homebinutil_sap.exe -CHKCONF ORACLE_SID The message *RETVAL*0 indicates successful configuration. 2. Verify Data Protector internal data transfer using the testbar2 utility. Before you run the testbar2 utility, verify that the Cell Manager name is correctly defined on the SAP Database Server. in In the default Data Protector client configuration directory, check the cell_server file, which contains the name of the Cell Manager system. Then execute the following command: Data_Protector_homebintestbar2 -type:SAP -appname:ORACLE_SID -bar:backup_ specification_name -perform:backup Examine the errors reported by the testbar2 utility by clicking the Details button in the Data Protector Monitor context. If the messages indicate problems concerning the Data Protector side of the integration, create an SAP backup specification to back up to a null or file device. If the backup succeeds, the problem may be related to the backup devices. For instructions on troubleshooting devices, see the HPE Data Protector Troubleshooting Guide. If the test fails again, call support. 3. Verify the backup using backint export OB2BARLIST=barlist_name export OB2APPNAME=ORACLE_SID Data_Protector_homebinbackint.exe -f backup -t file -u ORACLE_SID -i input_ file where input_file is a file with a list of full pathnames for backup. Backint anticipates a list of files in the following format: pathName_1pathName_2pathName_3 Problem Backup fails with “Connect to database instance failed” If you start a backup while the database instance is in the unmount or mount mode, the session fails with a message similar to the following: BR0301E SQL error -1033 at location BrDbConnect-2 ORA-01033: ORACLE initialization or shutdown in progress BR0310E Connect to database instance HOOHOO failed Action Before you start a backup, ensure that the database instance is in the open or shutdown mode. Integration Guide Chapter 12: Data Protector SAP R/3 integration HPE Data Protector (9.07) Page 491 of 803
  • 492.
    Restore problems At thisstage, you should have performed all the verification steps described in the previous sections. After this, proceed as follows: 1. Verify that a backup object exists on the backup media and in the IDB: This can be done by executing the command omnidb -sap "object_name" -session "Session_ID" -media on the SAP Database Server system. The output of the command lists detailed information about the specified backup object, session IDs of the backup sessions containing this object, and a list of the media used. For detailed syntax of the omnidb command, execute: omnidb -help You can also do this using the SAP tools: Use backint, so that SAP tools also use this command to query: Data_Protector_homebinbackint.exe -f inquiry -u ORACLE_SID -i input_file where the specified input_file is queried. If this fails, check if the backup session was performed successfully and if the query was started under the appropriate user account. Backint anticipates a list of files of the following format: backup_ID_1 pathName_1 [targetDirectory_1] backup_ID_2 pathName_2 [targetDirectory_2] backup_ID_3 pathName_3 [targetDirectory_3] To retrieve the backup_ID numbers, enter the following command: echo #NULL #NULL | backint –f inquiry –u ORACLE_SID or, alternatively, you can just specify #NULL as backup_ID_1 in the input_file. In this case, the latest backup session for the file is used for the restore. 2. Verify the restore using the Data Protector User Interface This test is possible if the objects have been backed up by backint. If this fails, check if the backup session was performed successfully and if the query was started under the appropriate user account. 3. Simulate a Restore Session Once you know the information about the object to be restored, you can simulate a restore using the Data Protector testbar2 utility. Before you execute testbar2, verify that the Cell Manager name is correctly defined on the SAP Database Server. In the default Data Protector client configuration directory, check the cell_server file, which contains the name of the Cell Manager system. Then, test the Data Protector internal data transfer using the testbar2 utility: Data_Protector_homebintestbar2 -type:SAP Integration Guide Chapter 12: Data Protector SAP R/3 integration HPE Data Protector (9.07) Page 492 of 803
  • 493.
    -appname:ORACLE_SID -perform:restore -object:object_name -version:object_version -bar:backup_specification_name You should seeonly NORMAL messages displayed on your screen, otherwise examine the errors reported by the testbar2 utility by clicking the Details button in the Data Protector Monitor context. 4. Verify the restore using backint Execute the following command: Data_Protector_homebinbackint.exe -f restore -u ORACLE_SID -i input_file where the contents of the input_file will be restored. If this fails, check if the session was performed successfully and if the restore was started under the appropriate user account. Backint anticipates a list of files in the following format:backup_ID_1pathName_1 [targetDirectory_1]backup_ID_2pathName_2 [targetDirectory_2]backup_ID_ 3pathName_3 [targetDirectory_3] To retrieve the backup_ID numbers, enter the following command: echo "#NULL #NULL" | backint –f inquiry –u ORACLE_SID Problem Restore sessions fail due to invalid characters in filenames On Windows systems, where the Oracle Database Character Set (DBCS) is not set to the same value as the default Windows character set for non-Unicode programs, and where SAP tools are used to create Oracle datafiles, restore fails if the datafiles contain non-ASCII or non-Latin 1 characters. Actions Use any of the following solutions: l For new Oracle installations, set the DBCS to UTF-8. l If you do not use other non-Unicode programs, set the language for non-Unicode programs to the same value as DBCS. l Do not use non-ASCII or non-Latin 1 characters for filenames. Troubleshooting on UNIX systems Prerequisites concerning the Oracle side of the integration The following steps should be performed to verify that Oracle is installed as required for the integration to work. These steps do not include verifying Data Protector components. Integration Guide Chapter 12: Data Protector SAP R/3 integration HPE Data Protector (9.07) Page 493 of 803
  • 494.
    1. Verify thatyou can access the Oracle Target Database and that it is opened, as follows: Export ORACLE_HOME and ORACLE_SID as follows: l if you are using an SH - like shell enter the following commands: ORACLE_HOME="ORACLE_HOME" export ORACLE_HOME ORACLE_SID ="ORACLE_SID" export ORACLE_SID l if you are using a CSH - like shell enter the following commands: setenv ORACLE_HOME "ORACLE_HOME" setenv ORACLE_SID "ORACLE_SID" Start the SQL Plus from the ORACLE_HOME directory: binsqlplus At the SQL prompt, type: connect user/passwd@service select * from dba_tablespaces; exit If it fails, open the Oracle Target Database. 2. Verify that the TNS listener is correctly configured for the Oracle Target Database. This is required for properly establishing network connections: Export ORACLE_HOME as described in "Verify that you can access the Oracle Target Database and that it is opened, as follows:" above and start the listener from the ORACLE_HOME directory: bin/lsnrctl start service exit If it fails, startup the TNS listener process and see the Oracle documentation for instructions on how to create TNS configuration file (LISTENER.ORA). Export ORACLE_HOME as described in "Verify that you can access the Oracle Target Database and that it is opened, as follows:" above and start the SQL Plus from the ORACLE_HOME directory: binsqlplus At the SQL prompt, type: connect Target_Database_Login exit If it fails, see the Oracle documentation for instructions on how to create a TNS configuration file (TNSNAMES.ORA). 3. If you run backups in RMAN mode, verify that the Oracle Target Database is configured to allow remote connections with system privileges: Export ORACLE_HOME as described in "Verify that you can access the Oracle Target Database and that it is opened, as follows:" above and start the SQL Plus from the ORACLE_HOME directory: bin/svrmgrl At the SQL prompt, type: Integration Guide Chapter 12: Data Protector SAP R/3 integration HPE Data Protector (9.07) Page 494 of 803
  • 495.
    connect Target_Database_Login asSYSDBA; exit Repeat the procedure using SYSOPER instead of SYSDBA. Set the ORACLE_HOME directory If you use the Recovery Catalog: bin/rman target Target_Database_Login rcvcat Recovery_Catalog_Login If you do not use the Recovery Catalog: bin/rman target Target_Database_Login nocatalog If this fails, see the Oracle documentation for instructions on how to set up the password file and any relevant parameters in the initORACLE_SID.ora file. 4. If you run backups in the RMAN mode, verify backup and restore directly to disk using the Recovery Manager channel type disk. If you use the Recovery Catalog: Export ORACLE_HOME as described in "Verify that you can access the Oracle Target Database and that it is opened, as follows:" on the previous page and start Recovery Manager: bin/rman targetTarget_Database_Loginrcvcat Recovery_Catalog_Login cmd_ file=rman_script If you do not use the Recovery Catalog: Export ORACLE_HOME as described in "Verify that you can access the Oracle Target Database and that it is opened, as follows:" on the previous page and start Recovery Manager: bin/rman target Target_Database_Login nocatalog cmd_file=rman_script An example of the rman_script is listed below: run { allocate channel ‘dev0’ type disk; backup (tablespace tablespace_nameformat ‘ ORACLE_HOME /tmp/datafile_name’); } After a successful backup, try to restore the backed up tablespace by executing the following restore script: run { allocate channel ‘dev0’ type disk; sql ‘alter tablespace tablespace_name offline immediate’; restore tablespace tablespace_name; recover tablespace tablespace_name; sql ‘alter tablespace tablespace_name online’release channel ‘dev0’; } If one of the above procedures fails, see the Oracle documentation to learn how to execute backup and restore directly to disk using the Recovery Manager. Integration Guide Chapter 12: Data Protector SAP R/3 integration HPE Data Protector (9.07) Page 495 of 803
  • 496.
    Prerequisites on theSAP side of the integration The following verification steps must be performed in order to verify that SAP is installed as required for the integration to work. These steps do not include Data Protector components. 1. Verify backup directly to disk as follows: brbackup -d disk -u user/password If this fails, check the error messages and resolve possible problems before you continue. 2. Verify restore directly to disk as follows: brrestore -d disk -u user/password If this fails, check the error messages and resolve possible problems before you continue. 3. If you are running backups in RMAN mode, verify backup and restore directly to disk using Recovery Manager channel type disk as follows: a. Re-link the Oracle Server with the Database Library provided by SAP (libobk.sl). For each RMAN channel, set the SBT_LIBRARY parameter to point to the libobk.sl file. Before you can use Data Protector again in the RMAN mode, you have to re-link the Oracle again with the Data Protector Database Library. b. You have to define the parameter init in the initialization file initORACLE_SID.ora. Execute the following commands: brrestore -d pipe -u user/password -t online -m all brrestore -d disk -u user/password If this fails, see the SAP Online Help to learn how to execute backup and restore directly to disk using the SAP backup utility. Check the error message and resolve this issues before you continue. 4. Verify that the SAP backup tools correctly start backint (which is provided by Data Protector): Move the original backint and create a test script named backint in the directory where the SAP backup utility resides, with the following entries: #!/usr/bin/sh echo "Test backint called as follows:" echo "$0 $*" echo "exiting 3 for a failure" exit 3 Then start the following commands as the Oracle database user described in "Configuring user accounts" on page 457: brbackup -t offline -d util_file -u user/password -c If you receive backint arguments, this means that SAP is properly configured for backup using backint; otherwise you have to reconfigure SAP. See "Configuring SAP R/3 databases" on page 461. Integration Guide Chapter 12: Data Protector SAP R/3 integration HPE Data Protector (9.07) Page 496 of 803
  • 497.
    Configuration problems The proceduredescribed in the previous sections must be performed before you start checking the Data Protector configuration. 1. Verify that the Data Protector software has been installed properly. For details, see the HPE Data Protector Installation Guide. 2. Perform a filesystem backup of the SAP R/3 Database Server: Perform a filesystem backup of the SAP Database Server system so that you can eliminate any potential communication problems between the SAP Database Server and the Data Protector Cell Manager system. Do not start troubleshooting an online database backup unless you have successfully completed a filesystem backup of the SAP Database Server system. See the HPE Data Protector Help index “standard backup procedure” for details about how to do a filesystem backup. 3. Examine the environment variables: If you need to export some variables before starting the Oracle Server Manager, TNS listener, or other Oracle utility, these variables must be defined in the Environment section of the Data Protector SAP configuration file on the Cell Manager. See "Data Protector SAP R/3 configuration file " on page 451. 4. Verify the permissions of the currently used user account: Your user account has to enable you to perform backup or restore using Data Protector. Use the testbar2 utility to check the permissions: /opt/omni/bin/utilns/testbar2 -perform:checkuser If the user account holds all required permissions, you will receive only NORMAL messages displayed on the screen. See also "Configuring user accounts" on page 457. 5. Examine system errors: System errors are reported in the/var/opt/omni/log/debug.log (HP-UX, Solaris, and Linux systems) or /usr/omni/log/debug.log (other UNIX systems) file on the SAP Server. Problem Configuration fails due to a script failure During configuration of an SAP R/3 database, Data Protector reports the following error: Integration cannot be configured. Script failed. Cannot get information from remote host. Action Resolve the problem by reviewing the user account configuration. For details, see "Configuring user accounts" on page 457. Integration Guide Chapter 12: Data Protector SAP R/3 integration HPE Data Protector (9.07) Page 497 of 803
  • 498.
    Backup problems At thisstage, you should have performed all the verification steps described in the previous sections. If backup still fails, proceed as follows: 1. Check your SAP Server configuration: To check the configuration, start the following command on the SAP Server system: /opt/omni/lbin/util_sap.exe -CHKCONF ORACLE_SID (HP-UX, Solaris, and Linux systems) or /usr/omni/bin/util_sap.exe -CHKCONF ORACLE_SID (other UNIX systems) In case of an error, the error number is displayed in the form *RETVAL*Error_number. To get the error description, start the command: /opt/omni/lbin/omnigetmsg 12 Error_number(HP-UX, Solaris, and Linux systems) or /usr/omni/bin/omnigetmsg 12 Error_number (other UNIX systems) The message *RETVAL*0 indicates successful configuration. 2. Verify Data Protector internal data transfer using the testbar2 utility. Before you run the testbar2 utility, verify that the Cell Manager name is correctly defined on the SAP Database Server. Check the /etc/opt/omni/client/cell_server (HP-UX, Solaris, and Linux systems) or /usr/omni/config/cell/cell_server (other UNIX systems) file, which contains the name of the Cell Manager system. Then execute the following command: /opt/omni/bin/utilns/testbar2 -type:SAP -appname:ORACLE_SID -bar:backup_ specification_name -perform:backup (HP-UX, Solaris, and Linux systems) /usr/omni/bin/utilns/testbar2 -type:SAP -appname:ORACLE_SID -bar:backup_ specification_name -perform:backup (other UNIX systems) Examine the errors reported by the testbar2 utility by clicking the Details button in the Data Protector Monitor context. If the messages indicate problems concerning the Data Protector side of the integration, proceed as follows: a. Check that the owner of the backup specification is the Oracle OS user described in "Configuring user accounts" on page 457 b. Check that the respective Data Protector user group has the See private objects user right enabled. c. Create an SAP backup specification to back up to a null or file device. If the backup succeeds, the problem may be related to the backup devices. For instructions on troubleshooting devices, see the HPE Data Protector Troubleshooting Guide. If the test fails again, call support. 3. Verify the backup using backint export OB2BARLIST=barlist_name export OB2APPNAME=ORACLE_SID /opt/omni/lbin/backint -f backup -t file -u ORACLE_SID -i input_file(HP-UX, Solaris, and Linux systems) Integration Guide Chapter 12: Data Protector SAP R/3 integration HPE Data Protector (9.07) Page 498 of 803
  • 499.
    /usr/omni/bin/backint -f backup-t file -u ORACLE_SID -i input_file(other UNIX systems) where input_file is a file with a list of full pathnames for backup. Backint expects the list of files in the following format:pathName_1pathName_2pathName_3 Problem Util_File_Online SAP backup fails with “semop() error” When the util_file_online option is used with BRBACKUP (for example, if you select the Brbackup_Util_File_Online template), the tablespaces are switched into/from backup mode individually. As there can be only one process communicating with BRBACKUP, several sapback processes are using a semaphore to synchronize their interaction with BRBACKUP. The number of sapback processes is calculated as the sum of concurrencies of all devices used for backup. With a large number of sapback processes, the maximum number of processes that can have undo operations pending on any given IPC semaphore on the system may be exceeded. In such case, several sapback agents will fail with the following error: [28] No space left on device. Action Perform any of the following actions to resolve the problem: l Reduce the number of backup devices or their concurrency. l Increase the value of the semmnu kernel parameter. After you increase the value, rebuild the kernel and restart the system. Problem Backup fails with “Connect to database instance failed” If you start a backup while the database instance is in the unmount or mount mode, the session fails with a message similar to the following: BR0301E SQL error -1033 at location BrDbConnect-2 ORA-01033: ORACLE initialization or shutdown in progress BR0310E Connect to database instance HOOHOO failed Action Before you start a backup, ensure that the database instance is in the open or shutdown mode. Restore problems At this stage, you should have performed all the verification steps described in the previous sections. After this, proceed as follows: 1. Verify a user for the restore: Verify that user specified for the restore session is the user of backup session and that he/she belongs to the Data Protector operator or admin group. Integration Guide Chapter 12: Data Protector SAP R/3 integration HPE Data Protector (9.07) Page 499 of 803
  • 500.
    See "Configuring useraccounts" on page 457. 2. Verify that a backup object exists on the backup media and in the IDB: This can be done by executing the command omnidb -sap "object_name" -session "Session_ID" -media (HP-UX, Solaris, and Linux systems) or omnidb -sap "object_name" -session "Session_ID" -media (other UNIX systems) on the SAP Database Server system. The output of the command lists detailed information about the specified backup object, session IDs of the backup sessions containing this object, and a list of the media used. For detailed syntax of the omnidb command, execute: omnidb -help (HP-UX, Solaris, and Linux systems) omnidb -help (other UNIX systems) You can also do this using the SAP tools: Use backint, so that SAP tools will also use this command to query: /opt/omni/lbin/backint -f inquiry -u ORACLE_SID -i input_file (HP-UX, Solaris, and Linux systems) /usr/omni/bin/backint -f inquiry -u ORACLE_SID -i input_file(other UNIX systems) where the specified input_file is queried. If this fails, check if the backup session was performed successfully and if the query was started under the appropriate user account. Backint anticipates a list of files of the following format: backup_ID_1 pathName_1 [targetDirectory_1] backup_ID_2 pathName_2 [targetDirectory_2] backup_ID_3 pathName_3 [targetDirectory_3] To retrieve the backup_ID numbers, enter the following command: echo "#NULL #NULL" | backint –f inquiry –u ORACLE_SID or, alternatively, you can just specify #NULL as backup_ID_1 in the input_file. In this case, the latest backup session for the file is used for the restore. 3. Verify the restore using the Data Protector user interface This test is possible if the objects have been backed up by backint. If this fails, check if the backup session was performed successfully and if the query was started under the appropriate user account. 4. Simulate a restore session Once you know the information about the object to be restored, you can simulate a restore using the Data Protector testbar2 utility. Before you run testbar2, verify that the Cell Manager name is correctly defined on the SAP Database Server. Check the /etc/opt/omni/client/cell_server (HP-UX, Solaris, and Linux systems) or /usr/omni/config/cell/cell_server (other UNIX systems) file, which contains the name of the Cell Manager system. Integration Guide Chapter 12: Data Protector SAP R/3 integration HPE Data Protector (9.07) Page 500 of 803
  • 501.
    Then, test theData Protector internal data transfer using the testbar2 utility: /opt/omni/bin/utilns/testbar2 -type:SAP -appname:ORACLE_SID -perform:restore -object:object_name -version:object_version -bar:backup_specification_name (HP-UX, Solaris, and Linux systems) or /usr/omni/bin/utilns/testbar2 -type:SAP -appname:ORACLE_SID -perform:restore -object:object_name -version:object_version -bar:backup_specification_name (other UNIX systems) You should see only NORMAL messages displayed on your screen, otherwise examine the errors reported by the testbar2 utility by clicking the Details button in the Data Protector Monitor context. 5. Verify the restore using backint Execute the following command: HP-UX, Solaris, and Linux systems: /opt/omni/lbin/backint -f restore -u ORACLE_SID -i input_file Other UNIX systems: /usr/omni/bin/backint -f restore -u ORACLE_SID -i input_file where the contents of the input_file will be restored. If this fails, check if the session was performed successfully and if the restore was started under the appropriate user account. Backint anticipates a list of files in the following format:backup_ID_1pathName_1 [targetDirectory_1]backup_ID_2pathName_2 [targetDirectory_2]backup_ID_3pathName_3 [targetDirectory_3] To retrieve the backup_ID numbers, enter the following command: echo #NULL #NULL | backint –f inquiry –u ORACLE_SID Problem Restore of SAP R/3 tablespaces located on raw partitions fails When restoring SAP tablespaces that are located on raw partitions using the Data Protector GUI, the restore fails with a message similar to the following: [Major] From: VRDA@joca.company.com "SAP" Time: 5/9/06 3:33:51 PM /dev/sapdata/rsapdata Cannot restore -> rawdisk section ! [Warning] From: VRDA@joca.company.com "SAP" Time: 5/9/06 3:42:45 PM Nothing restored. Action Use SAP commands (for example, brrestore) to restore these tablespaces. Integration Guide Chapter 12: Data Protector SAP R/3 integration HPE Data Protector (9.07) Page 501 of 803
  • 502.
    Integration Guide Chapter 12:Data Protector SAP R/3 integration HPE Data Protector (9.07) Page 502 of 803
  • 503.
    Chapter 13: DataProtector SAP MaxDB integration Introduction This chapter explains how to configure and use the Data Protector SAP MaxDB integration (SAP MaxDB integration). It describes the concepts and methods you need to understand to back up and restore SAP MaxDB database objects (SAP MaxDB objects). Data Protector integrates with SAP MaxDB Server to offer online backup of an SAP MaxDB Server instance (SAP MaxDB instance). You can back up the following SAP MaxDB objects using the Data Protector SAP MaxDB integration: l SAP MaxDB data l SAP MaxDB configuration l SAP MaxDB archive logs During backup, the database is online and actively used. It can be in the Admin or Online mode. Data Protector offers interactive and scheduled backups of the following types: Backup types Full SAP MaxDB complete backup. Backs up all selected objects. Diff SAP MaxDB incremental backup. Backs up changes made to the database since the last full backup. 1 Trans SAP MaxDB log backup. Backs up archived logs. 2 You can restore SAP MaxDB objects: l To the original location l To another SAP MaxDB client l To another SAP MaxDB instance As part of the restore session, you can also recover the database to a specific point in time or to the last archive log. You can also back up and restore SAP MaxDB objects using SAP MaxDB utilities. 1 What is actually backed up depends on which objects you select. For details, see " What is backed up" on page 511. 2 What is actually backed up depends on which objects you select. For details, see " What is backed up" on page 511. HPE Data Protector (9.07) Page 503 of 803
  • 504.
    This chapter providesinformation specific to the Data Protector SAP MaxDB integration. For general Data Protector procedures and options, see the HPE Data Protector Help. Integration concepts Data Protector integrates with the SAP MaxDB Server through the SAP MaxDB integration component using the SAP MaxDB database management server and the backint interface. "SAP MaxDB integration architecture" below shows the architecture of the Data Protector SAP MaxDB integration. SAP MaxDB integration architecture The Data Protector integration software consists of the following components: l The sapdbbar module, installed on the SAP MaxDB Server system, which controls activities between the SAP MaxDB Server and Data Protector backup and restore processes. l The sapdb_backint component, installed on the SAP MaxDB Server system, is a binary interface between Data Protector and backup and restore functionality of the SAP MaxDB. Integration Guide Chapter 13: Data Protector SAP MaxDB integration HPE Data Protector (9.07) Page 504 of 803
  • 505.
    l The DMA(Data Mover Agent) component, installed on the SAP MaxDB Server system, is the actual data transferring module, called by the sapdb_backint. l The util_sapdb utility, which is used by Data Protector to configure an SAP MaxDB instance to use with Data Protector and check the instance configuration. SAP MaxDB data and archive logs are backed up or restored in streams, whereas the SAP MaxDB configuration is backed up or restored as ordinary files. After the backup has finished, the archive logs can either be deleted or kept on the SAP MaxDB Server, depending on the selected options. The integration also takes advantage of the concept of SAP MaxDB media and media groups, thus providing parallel backup and restore of SAP MaxDB objects. Several SAP MaxDB media are grouped in an SAP MaxDB media group, which is then backed up or restored in streams. This is referred to as SAP MaxDB parallelism. See " SAP MaxDB backup options" on page 513 for more information on the Data Protector Parallelism option. Note: When running a backup using SAP MaxDB utilities, SAP MaxDB media and pipes must be configured manually. Backup flow When a backup session is started, the Cell Manager starts the sapdbbar with selected backup parameters from the backup specification. The sapdbbar module than starts an SAP MaxDB session using the SAP MaxDB dbmcli. The sapdbbar module issues dbmcli commands that configure SAP MaxDB backup media (parallelism), configure sapdb_backint and then start the backup using SAP MaxDB dbmcli. SAP MaxDB then starts the configured sapdb_backint component. For every SAP MaxDB medium (pipe) sapdb_backint starts a DMA, which transfers the data from SAP MaxDB media (pipes) to Data Protector media. This procedure is the same for full, differential, and transactional backup. Additionally, if the configuration (including media specification and the backup history) is selected for backup, it is backed up directly by the sapdbbar module and DMA. The list of configuration files to be backed up is retrieved through dbmcli. Restore flow When a restore session is started, the Cell Manager starts the sapdbbar module, which starts SAP MaxDB dbmcli. The sapdbbar module issues commands to SAP MaxDB dbmcli to configure sapdb_ backint and SAP MaxDB backup media (parallelism). SAP MaxDB then starts the configured sapdb_ backint, which starts streaming data to media (pipes) that SAP MaxDB created. For every SAP MaxDB medium (pipe) the sapdb_backint starts a DMA, which transfers the data from Data Protector media to SAP MaxDB media (pipes). If SAP MaxDB configuration is being restored, it is the sapdbbar module and DMA that perform the restore. Configuring the integration You need to configure SAP MaxDB users and every SAP MaxDB instance you intend to back up from or restore to. Integration Guide Chapter 13: Data Protector SAP MaxDB integration HPE Data Protector (9.07) Page 505 of 803
  • 506.
    Prerequisites l Ensure thatyou have correctly installed and configured the SAP MaxDB system. l See the latest support matrices at http://support.openview.hp.com/selfsolve/manuals for supported versions, platforms, devices, and other information. l See SAP MaxDB documentation for information on installing, configuring, and using SAP MaxDB Server. To enable transactional backups (log backups), you need to activate the SAP MaxDB Automatic Log Backup. l Ensure that you have correctly installed Data Protector. See the HPE Data Protector Installation Guide on how to install Data Protector in various architectures. Every SAP MaxDB system you intend to back up from or restore to must have the Data Protector SAP MaxDB Integration component installed. Limitations The following are not supported: l Instance names in the Unicode format l Pre- and post-exec options on the level of the backup specification l Preview for SAP MaxDB restore sessions l Integrated offline backup of SAP MaxDB objects Before you begin l Configure devices and media for use with Data Protector. l To test whether the SAP MaxDB system and the Cell Manager communicate properly, configure and run a Data Protector filesystem backup and restore on the SAP MaxDB system. Cluster-aware clients Configure SAP MaxDB instances only on one cluster node, since the configuration files reside on the Cell Manager. If you intend to use the Data Protector CLI, set the Data Protector environment variable OB2BARHOSTNAME to the virtual server name as follows: Windows systems: set OB2BARHOSTNAME=virtual_server_name UNIX systems: export OB2BARHOSTNAME=virtual_server_name Configuring SAP MaxDB users Create or identify an SAP MaxDB database user with at least the following SAP MaxDB permissions: Integration Guide Chapter 13: Data Protector SAP MaxDB integration HPE Data Protector (9.07) Page 506 of 803
  • 507.
    l Saving backups(Backup) l Restoring backups (Recovery) l Installation management (InstallMgm) l Parameter access (ParamCheckWrite) The last two permissions are required for the Data Protector configuration. UNIX systems: Add the OS user under whose account SAP MaxDB is running (SAP MaxDB OS user) or a user belonging to sapdb admin group to the Data Protector admin or operator group. For more information, see the HPE Data Protector Help index: “adding users”. For example, by default, the SAP MaxDB OS user is the user sapdb in the group sapsys. Configuring SAP MaxDB instances You need to provide Data Protector with the following configuration parameters for the SAP MaxDB instance: l Username of the SAP MaxDB database user. l Password of the SAP MaxDB database user. l Optionally, the SAP MaxDB independent program path parameter To configure an SAP MaxDB instance, use the Data Protector GUI or CLI. Data Protector then creates the SAP MaxDB instance configuration file on the Cell Manager and verifies the connection to the instance. Tip: Once the configuration file is created, you can set, retrieve, and list the configuration file parameters using the Data Protector util_cmd command. For details, see the util_cmd man page. To configure an SAP MaxDB instance, use the Data Protector GUI or CLI. Before you begin l Ensure that the SAP MaxDB instance is online. Using the Data Protector GUI 1. In the Context List, click Backup. 2. In the Scoping Pane, expand Backup Specifications, right-click SAP MaxDB Server, and click Add Backup. 3. In the Create New Backup dialog box, select the Blank SAP MaxDB Backup template. Click OK. 4. In Client, select the SAP MaxDB Server system. In a cluster environment, select the virtual server. In Application database, type the SAP MaxDB instance name. For information on the User and group/domain options, press F1. Integration Guide Chapter 13: Data Protector SAP MaxDB integration HPE Data Protector (9.07) Page 507 of 803
  • 508.
    Specifying an SAPMaxDB instance Click Next. 5. In the Configure SAP MaxDB dialog box, specify the SAP MaxDB independent program path parameter. This parameter is the independent program path directory specified during the installation of the SAP MaxDB application. To automatically detect the directory, leave the Auto- detect option selected. Under Connection, type the username and password of the SAP MaxDB database user as described in "Configuring SAP MaxDB users" on page 506. SAP MaxDB configuration Integration Guide Chapter 13: Data Protector SAP MaxDB integration HPE Data Protector (9.07) Page 508 of 803
  • 509.
    Click OK. 6. TheSAP MaxDB instance is configured. Exit the GUI or proceed with creating the backup specification at "In the Source page, select objects for restore." on page 522. Using the Data Protector CLI Log on to the SAP MaxDB Server system as the SAP MaxDB OS user and execute: util_sapdb [-homedir SAPMaxDB_independent_program_directory] -config Instance Nameusernamepassword Parameter description SAPMaxDB_ independent_ program_ directory The SAP MaxDB independent program path parameter. This parameter is the independent program path directory specified during the installation of the SAP MaxDB application on the SAP MaxDB Server. This parameter is optional. If it is not specified, the directory is detected automatically. Instance_Name The name of the SAP MaxDB instance to be configured. username The username of the SAP MaxDB database user created or identified as described in "Configuring SAP MaxDB users" on page 506. Integration Guide Chapter 13: Data Protector SAP MaxDB integration HPE Data Protector (9.07) Page 509 of 803
  • 510.
    password The passwordof the SAP MaxDB database user created or identified as described in "Configuring SAP MaxDB users" on page 506. Note: The username and the SAP MaxDB independent program path parameter must not contain the single quote character (‘). The message *RETVAL*0 indicates successful configuration. Example To configure the instance sapmaxdb_inst by specifying the database user sapmaxdb_user with the password sapmaxdb_pass, and the SAP MaxDB independent program path /opt/sapdb/indep_prog (UNIX) or c:program filessapdbindep_prog (Windows), execute: Windows systems: util_sapdb -homedir "SAP_MaxDB_independent_program_directory" -config sapdb_inst sapdb_user sapdb_pass UNIX systems: util_sapdb -homedir SAP_MaxDB_independent_program_directory/indep_prog -config sapdb_inst sapdb_user sapdb_pass Tip: To change the configuration parameters, execute the same command using new values. Handling errors If an error occurs, the error number is displayed in the form *RETVAL*error_number. UNIX systems: To obtain an error description, change the directory to /opt/omni/lbin and execute: omnigetmsg 12 Error_number Checking the configuration Check the configuration of an SAP MaxDB instance after you have created at least one backup specification for the SAP MaxDB instance. Use the Data Protector GUI or CLI. Using the Data Protector GUI 1. In the Context List, select Backup. 2. In the Scoping Pane, expand Backup Specifications and then SAP MaxDB Server. Click the backup specification to display the SAP MaxDB instance to be checked. 3. Right-click the SAP MaxDB instance and click Check configuration. Using the Data Protector CLI UNIX systems: Log on to the SAP MaxDB Server system as the SAP MaxDB OS user. Execute the following command: Integration Guide Chapter 13: Data Protector SAP MaxDB integration HPE Data Protector (9.07) Page 510 of 803
  • 511.
    util_sapdb -chkconf Instance_Name whereInstance_Name is the name if the SAP MaxDB instance. A successful configuration check displays the message *RETVAL*0. Backup The integration provides online database backups of different types. What is backed up depends on which objects and backup type you select. See " What is backed up" below. What is backed up SAP MaxDB backup mode Full Diff Trans GUI selection Data data diff on data archive logs Configuration configuration configuration configuration Instance data + configuration diff on data + configuration archive logs + configuration Creating backup specifications Create a backup specification using the Data Protector Manager. 1. In the Context List, click Backup. 2. In the Scoping Pane, expand Backup Specifications, right-click SAP MaxDB Server, and click Add Backup. 3. In the Create New Backup dialog box, select the Blank SAP MaxDB Backup template. Click OK. 4. In Client, select the SAP MaxDB Server system. In a cluster environment, select the virtual server. In Application database, type the SAP MaxDB instance name. For information on the User and group/domain options, press F1. Click Next. 5. If the SAP MaxDB instance is not configured yet for use with Data Protector, the Configure SAP MaxDB dialog box is displayed. Configure it as described in "Configuring SAP MaxDB instances" on page 507. 6. Select the SAP MaxDB objects you want to back up. To back up SAP MaxDB archive logs, select the Data item. The archive log backup is then triggered by selecting the Trans backup type when scheduling the backup or running the backup interactively. Integration Guide Chapter 13: Data Protector SAP MaxDB integration HPE Data Protector (9.07) Page 511 of 803
  • 512.
    Selecting SAP MaxDBobjects 7. Select devices to use for the backup. To specify device options, right-click the device and click Properties. Specify the device Concurrency, media pool, and preallocation policy. Click Next. 8. Set backup options. For information on application-specific options ("Application-specific options" below), see " SAP MaxDB backup options" on the next page. Click Next. Application-specific options 9. Optionally, schedule the backup. See "Scheduling backup sessions " on the next page. Integration Guide Chapter 13: Data Protector SAP MaxDB integration HPE Data Protector (9.07) Page 512 of 803
  • 513.
    Click Next. 10. Savethe backup specification, specifying a name and a backup specification group. Tip: Save the backup specifications in the group SAP MaxDB Integration. Tip: Preview your backup specification before using it for real. See "Previewing backup sessions " on the next page. SAP MaxDB backup options Option Description Change database state Specifies the SAP MaxDB database mode during backup (Admin or Online). If this option is OFF, the database remains in the current mode. Keep archive logs Specifies whether to keep (ON) or delete (OFF) archive logs on the SAP MaxDB Server after the backup has finished. Parallelism Specifies the number of SAP MaxDB media created on the SAP MaxDB Server and consequently the number of SAP MaxDB backup data streams. The value must be equal to or lower than: l The SAP MaxDB MAXBACKUPDEVS parameter. l The sum of concurrency values of all backup devices selected in the backup specification. For more information on the Data Protector Concurrency option, see the HPE Data Protector Help index: “concurrency“. Default value: 1. Maximum value: 32. Recommended value: the number of SAP MaxDB data volumes to be backed up. Modifying backup specifications To modify your backup specification, click its name in the Scoping Pane of the Backup context, then click the appropriate tab, and apply the changes. Scheduling backup sessions You can run unattended backups at specific times or periodically. For details on scheduling, see the HPE Data Protector Help index: “scheduled backups”. Integration Guide Chapter 13: Data Protector SAP MaxDB integration HPE Data Protector (9.07) Page 513 of 803
  • 514.
    Scheduling example To backup SAP MaxDB objects at 8:00, 13:00, and 18:00 during week days: 1. In the Schedule property page, select the starting date in the calendar and click Add to open the Schedule Backup dialog box. 2. Under Recurring, select Weekly. Under Time options, select 8:00. Under Recurring Options, select Mon, Tue, Wed, Thu, and Fri. See "Scheduling the backup session" below. Click OK. 3. Repeat "In the Schedule property page, select the starting date in the calendar and click Add to open the Schedule Backup dialog box." above and "Under Recurring, select Weekly. Under Time options, select 8:00. Under Recurring Options, select Mon, Tue, Wed, Thu, and Fri. See "Scheduling the backup session" below." above to schedule backups at 13:00 and 18:00. 4. Click Apply to save the changes. Scheduling the backup session Previewing backup sessions Preview the backup session using the Data Protector GUI or CLI to test it. This interactive test does not back up any data. However, as a result of this test, the Backup_ Specification_Name_TEST_FILE file is created on the SAP MaxDB Server system in the default Data Protector temporary files directory. Delete the file after the test. Integration Guide Chapter 13: Data Protector SAP MaxDB integration HPE Data Protector (9.07) Page 514 of 803
  • 515.
    Using the DataProtector GUI 1. In the Context List, click Backup. 2. In the Scoping Pane, expand Backup Specifications and then SAP MaxDB Server. Right-click the backup specification you want to preview and click Preview Backup. 3. Specify the Backup type and Network load. Click OK. The message Session completed successfully is displayed at the end of a successful preview. Using the Data Protector CLI Execute the following command: omnib -sapdb_list backup_specification_name -test_bar What happens during the preview? 1. The sapdbbar program is started, which then starts the Data Protector testbar2 command. 2. Data Protector tests the Data Protector part of the configuration. The following are tested: l Communication between the SAP MaxDB instance and Data Protector l The syntax of the backup specification l If devices are correctly specified l If the necessary media are in the devices Starting backup sessions Interactive backups are run on demand. They are useful for urgent backups or restarting failed backups. Note: If the backup you want to perform is the first backup after the restore, you must select the full backup type. Prerequisites l To be able to back up MaxDB history files, make sure that the pathname where these files are located does not contain spaces. If the pathname contains spaces, relocate the history files. Backup methods Start a backup of the SAP MaxDB objects selected in the backup specification in any of the following ways: l Use the Data Protector GUI. l Use the Data Protector CLI. l Use the SAP MaxDB utilities. Integration Guide Chapter 13: Data Protector SAP MaxDB integration HPE Data Protector (9.07) Page 515 of 803
  • 516.
    Using the DataProtector GUI 1. In the Context List, click Backup. 2. In the Scoping Pane, expand Backup Specifications, and then SAP MaxDB Integration. Right- click the backup specification you want to use and click Start Backup. 3. Select the Backup type and Network load. Click OK. The message Session completed successfully is displayed at the end of a successful backup session. Using the Data Protector CLI Log on to the SAP MaxDB Server system as the SAP MaxDB OS user and execute the following command: omnib -sapdb_list ListName [-barmode sapdbmode] [ list_options ] [-preview] ListName is the name of the backup specification. sapdbmode specifies the backup type. You can select full, diff, or trans. For List_options, see the omnib man page. Example To start a full backup using an existing SAP MaxDB backup specification called TEST, and to set data protection to 10 weeks, execute: omnib -sapdb_list TEST -barmode full -protect weeks 10 Using SAP MaxDB utilities For a description of the variables listed below, see " Parameter description" on page 518. 1. Create the bsi_env file on the SAP MaxDB Server system. UNIX systems: Grant the SAP MaxDB OS user read permission for this file. The file must contain the following lines: Windows systems: BACKINT Data_Protector_homebinsapdb_backint INPUT Data_Protector_program_datatmpinst_name.bsi_in OUTPUT Data_Protector_program_datatmpinst_name.bsi_out ERROROUTPUT Data_Protector_program_datatmpinst_name.bsi_err PARAMETERFILE name_of_backup_spec TIMEOUT_SUCCESS 900 TIMEOUT_FAILURE 30 UNIX systems: BACKINT /opt/omni/bin/sapdb_backint INPUT /var/opt/omni/tmp/inst_name.bsi_in Integration Guide Chapter 13: Data Protector SAP MaxDB integration HPE Data Protector (9.07) Page 516 of 803
  • 517.
    OUTPUT /var/opt/omni/tmp/inst_name.bsi_out ERROROUTPUT /var/opt/omni/tmp/inst_name.bsi_err PARAMETERFILESAPDB_PARAMETER TIMEOUT_SUCCESS 900 TIMEOUT_FAILURE 30 The SAPDB_PARAMETER file should contain the following lines: OB2BARLIST=name_of_backup_spec OB2APPNAME=inst_name OB2BARHOSTNAME=FQDN 2. Log in to the SAP MaxDB database manager as the SAP MaxDB database user by executing: dbmcli -d inst_name -u username,password 3. In the SAP MaxDB database manager, register the location of the bsi_env file created in "Create the bsi_env file on the SAP MaxDB Server system." on the previous page of this procedure by executing: Windows systems: dbm_configset -raw BSI_ENV locationinst_name.bsi_env UNIX systems: dbm_configset -raw BSI_ENV location/inst_name.bsi_env 4. Create SAP MaxDB media, grouping them under the same name (media_group_name). The number of created media should equal the parallelism you plan to use for backup. To create a medium medium_name, execute the following command, depending on the SAP MaxDB version: l For SAP MaxDB version 7.6: medium_put media_group_name/medium_namepipe_nametypebackup_type [size [block_ size [overwrite [autoloader [os_command [tool_type]]]]]] l For other SAP MaxDB versions: medium_put media_group_name/medium_namepipe_namemedium_typebackup_type backup_type can be one of the following: l DATA for full backup l PAGES for differential backup l LOG for log backup tool_type must be the following: l "BACK" for backup with Backint for SAP MaxDB When creating SAP MaxDB media for the purpose of a Data Protector backup and restore, the media group name must begin with the "BACK" string. Example The commands below create two media and two pipes (parallelism = 2) in the media group BACKDP-Data[2]. Integration Guide Chapter 13: Data Protector SAP MaxDB integration HPE Data Protector (9.07) Page 517 of 803
  • 518.
    Windows systems, SAPMaxDB version 7.6: medium_put BACKDP-Data[2]/1 .Pipeinst_name.BACKDP_Data[2].1 PIPE DATA 0 8 NO NO " " "BACK" medium_put BACKDP-Data[2]/2 .Pipeinst_name.BACKDP_Data[2].2 PIPE DATA 0 8 NO NO " " "BACK" UNIX systems, SAP MaxDB version 7.6: medium_put BACKDP-Data[2]/1 /var/opt/omni/tmp/inst_name.BACKDP_Data[2].1 PIPE DATA 0 8 NO NO " " "BACK" medium_put BACKDP-Data[2]/2 /var/opt/omni/tmp/inst_name.BACKDP_Data[2].2 PIPE DATA 0 8 NO NO " " "BACK" Windows systems, other SAP MaxDB versions: medium_put BACKDP-Data[2]/1 .Pipeinst_name.BACKDP_Data[2].1 PIPE DATA medium_put BACKDP-Data[2]/2 .Pipeinst_name.BACKDP_Data[2].2 PIPE DATA UNIX systems, other SAP MaxDB versions: medium_put BACKDP-Data[2]/1 /var/opt/omni/tmp/inst_name.BACKDP_Data[2].1 PIPE DATA medium_put BACKDP-Data[2]/2 /var/opt/omni/tmp/inst_name.BACKDP_Data[2].2 PIPE DATA 5. Start the SAP MaxDB utility session by executing: util_connect 6. Start the backup. The following exemplary command starts the full backup for the media created in "Create SAP MaxDB media, grouping them under the same name (media_group_name). The number of created media should equal the parallelism you plan to use for backup. To create a medium medium_name, execute the following command, depending on the SAP MaxDB version:" on the previous page of this procedure: backup_start BACKDP-Data[2] DATA 7. The progress of the session is displayed in the Data Protector Monitor context. For more information, see "Monitoring sessions " on page 532. Parameter description inst_name Name of the instance to be backed up. name_of_backup_spec Name of the Data Protector backup specification to be used for backup. username, password Connection string for the SAP MaxDB database user. Integration Guide Chapter 13: Data Protector SAP MaxDB integration HPE Data Protector (9.07) Page 518 of 803
  • 519.
    location Location ofthe bsi_env file. media_group_name Name of the SAP MaxDB media group. medium_name Name of the SAP MaxDB medium. pipe_name Name of the SAP MaxDB pipe. medium_type Type of the SAP MaxDB medium. Restore Restore SAP MaxDB objects in any of the following ways: l Use the Data Protector GUI. See "Restoring using the Data Protector GUI " on page 522. l Use the Data Protector CLI. See "Restoring using the Data Protector CLI " on page 523. l Use the SAP MaxDB utilities. See "Restoring using SAP MaxDB utilities " on page 524. Restore and recovery overview This section provides an overview of restore and recovery process with regard to Data Protector restore and recovery options selection. For a detailed description of these options, see "SAP MaxDB restore options" on page 528. At the beginning of a restore session, Data Protector switches the SAP MaxDB database to the Admin mode. If the database cannot be switched to the Admin mode, an error is issued in the Data Protector monitor. Depending on the type of restore and on the selected restore and recovery options, the SAP MaxDB database can be switched to the following modes after the restore: l If the Data Protector Recovery option is selected, the database is switched to the Online mode after the restore. l If the Data Protector Recovery option is not selected and archive logs have not been restored (if restore from a full or diff backup session is performed), the database remains in the Admin mode after the restore. l If the Data Protector Recovery option is not selected and archive logs have been restored, the database is, if the restored archive logs allow it, switched to the Online mode. If the database, however, cannot be switched to the Online mode (because the restored archive logs do not allow it), it remains in the Admin mode. There are several scenarios, depending on the backup option Keep archive logs and the recovery option Use existing archive logs, in which a gap of transactions between the sequence of redo logs on the SAP MaxDB Server and the restored volumes can occur. When performing recovery (when the database is switched to the Online mode), SAP MaxDB always checks whether such a gap exists, regardless of the point in time selected for recovery. If such a gap exists, the recovery is not performed and the database remains in the Admin mode, unless the existing redo logs are manually deleted before starting the restore. Integration Guide Chapter 13: Data Protector SAP MaxDB integration HPE Data Protector (9.07) Page 519 of 803
  • 520.
    If a fullor diff backup session is restored, only the data (no archive logs) from the selected backup session is restored. The data on the SAP MaxDB Server is overwritten. If a trans backup session is restored, only the archive logs (no data) from the selected backup session are restored. During the restore, the redo logs that existed on the SAP MaxDB Server before the restore are not deleted during the restore. When restoring, the existing redo logs on the SAP MaxDB Server can be, depending on the Data Protector Use existing archive logs option selection (it can be selected only if the Recovery option is selected), handled as follows: l If the Use existing archive logs option is selected, the existing archive logs on the SAP MaxDB Server are applied to the redo logs. When a transactional backup session is selected for restore, or when it is a part of the needed restore chain, and the Use existing archive logs option is selected at the same time, the archive logs from Data Protector media are applied to redo logs. Thereafter, the archive logs on the SAP MaxDB Server are applied to redo logs. l If the Use existing archive logs option is not selected, the backed up archive logs on backup media are applied to the redo logs (if trans backup session is restored), or the redo logs are left intact together with the existing archive logs on the SAP MaxDB Server (if full or diff backup session is restored). Note: The Use existing archive logs option is disabled in case of SAP MaxDB migration, thus allowing only for the restore of redo logs from the backed up archive logs on backup media (if trans backup session is restored). SAP MaxDB restore process SAP MaxDB archive logs restore process—redo logs details Integration Guide Chapter 13: Data Protector SAP MaxDB integration HPE Data Protector (9.07) Page 520 of 803
  • 521.
    If you selecta differential or a transactional backup session to be restored, you can set the integration to: l Perform a full database restore. In this case, the integration automatically determines the chain of needed full, differential or transactional backup sessions when performing the restore. After the restore has finished, the database is, if the Recovery option is selected, switched to the Online mode. l Restore only the selected differential or the selected transactional backup session. If the database is consistent after such a restore and if the Recovery option is selected, it is switched to the Online mode. Otherwise, the database is left in the Admin mode. Restoring only the selected trans or diff backup session is useful if the database remains offline or in the Admin mode after a restore from full backup session, which is then followed by a restore from diff or trans backup session. Note: During the restore or migration, the archive logs on the SAP MaxDB Server are never deleted. Note: After you perform restore or recovery, the first backup you will perform must be a full backup. Before you begin If you intend to restore to another SAP MaxDB instance: l Install the Data Protector SAP MaxDB integration on the SAP Max DB Server system to which you want to restore. l Add the SAP MaxDB client to the Data Protector cell. l Configure SAP MaxDB users as described in "Configuring SAP MaxDB users" on page 506. l Configure the instance to which you want to perform the restore. See "Configuring SAP MaxDB instances" on page 507. Integration Guide Chapter 13: Data Protector SAP MaxDB integration HPE Data Protector (9.07) Page 521 of 803
  • 522.
    Note: If youare using the Data Protector GUI, you can configure the instance during the restore process. During the restore to another SAP MaxDB instance, the existing data is overwritten and the existing redo logs are deleted. Restoring using the Data Protector GUI 1. In the Context List, click Restore. 2. In the Scoping Pane, expand SAP MaxDB Server, expand the client from which the data to be restored was backed up, and then click the SAP Max DB instance you want to restore. 3. In the Source page, select objects for restore. Selecting objects for restore 4. To restore SAP MaxDB objects from a specific backup session, right-click the Data item, click Properties, and specify Backup version in the Properties for Data dialog box. 5. Selecting a Trans or Diff backup session enables you to: l Perform a full restore of the database (Full restore of database). In this case, the integration automatically determines the chain of needed full, differential, or transactional backup sessions. l Restore only the selected backup session (Restore only this backup). Restoring only the selected Trans or Diff backup session is useful if the database remains offline or in the Admin mode after a restore from a full backup session. To restore SAP MaxDB archive logs, select the Data item and a Trans backup session to restore from. Integration Guide Chapter 13: Data Protector SAP MaxDB integration HPE Data Protector (9.07) Page 522 of 803
  • 523.
    Properties for data TheConfiguration item is restored from the same backup session as selected for the Data item, regardless of what you select for the Configuration item. 6. In the Options page, set the restore and recovery options. For information, see "SAP MaxDB restore options" on page 528. 7. In the Devices page, select the devices to be used for the restore. For more information on how to specify devices for a restore, see the HPE Data Protector Help index: “restore, selecting devices for”. 8. In the Media page, view the media needed for the restore and verify its availability. 9. Click Restore. 10. In the Start Restore Session dialog box, click Next. 11. Specify the Report level and Network load. Note: Select Display statistical information to view the restore profile messages in the session output. 12. Click Finish to start the restore. The statistics of the restore session, along with the message Session completed successfully is displayed at the end of the session output. Restoring using the Data Protector CLI Log on to the SAP MaxDB Server system as the SAP MaxDB OS user and execute the following command: omnir -sapdb -barhost ClientName -instance InstanceName Integration Guide Chapter 13: Data Protector SAP MaxDB integration HPE Data Protector (9.07) Page 523 of 803
  • 524.
    [-destination ClientName] [-newinstance DestinationInstanceName] [-sessionBackupID] [-recover [-endlogs | -time: YYYY-MM-DD.hh.mm.ss] [-from_disk]] [-nochain] The -barhost option sets the name of the SAP MaxDB Server that was backed up. The -instance option sets the name of the SAP MaxDB instance that was backed up. The -session specifies from which backup data (BackupID) to restore. A backup ID is a point in time. All objects (backup data) created in a backup session have the same backup ID, which is the same as the session ID of the backup session. Mirrored objects and objects created in an object copy session have the same backup ID as objects created in the original backup session. Suppose the media set created in the original backup session no longer exists, but the media set created in an object copy session still exists. To restore the objects, you must specify the session ID of the original backup session (that is, the backup ID) and not the session ID of the object copy session. The omnir syntax does not let you specify from which object copy to restore if several copies of the same object exist. This is only possible using the Data Protector GUI by setting the media allocation priority list. If this option is not specified, backup data with the latest backup ID is used, regardless of the -endlogs or the -time option selection. The -nochain option instructs the integration to restore only the selected or last backup session; the integration does not restore the whole restore chain of full, differential, and transactional backups. For descriptions of all other options, see "SAP MaxDB restore options" on page 528. See also to the omnir man page. Example To restore an instance named “inst1” (together with configuration), backed up on an SAP MaxDB Server named “srv1.company.com” from the last backup session and then perform a recovery until the end of logs, execute the following command: omnir -sapdb -barhost srv1.company.com -instance inst1 -recover -endlogs On how to find information about backup objects to restore from, see "Finding information for restore" on page 528. Restoring using SAP MaxDB utilities Using this integration, it is also possible to run an integrated Data Protector restore of an SAP MaxDB Server from SAP MaxDB utilities. To perform a restore to an existing SAP MaxDB Server instance, see "SAP MaxDB restore and recovery " on the next page. To migrate an SAP MaxDB instance, see "SAP MaxDB migration" on page 528. Integration Guide Chapter 13: Data Protector SAP MaxDB integration HPE Data Protector (9.07) Page 524 of 803
  • 525.
    On how tofind information about backup objects to restore from, see "Finding information for restore" on page 528. SAP MaxDB restore and recovery Follow the procedure on the next few pages to restore and recover a database using SAP MaxDB utilities from existing Data Protector SAP MaxDB backup session(s). In the procedure, the following conventions are used: inst_name is the name of the instance to be restored name_of_backup_spec is the name of the Data Protector backup specification used at backup. username , password is the connection string for the SAP MaxDB database user created or identified as described in "Configuring SAP MaxDB users" on page 506. location is the location of the bsi_env file media_group_name is the name of the SAP MaxDB media group medium_name is the name of the SAP MaxDB medium pipe_name is the name of the SAP MaxDB pipe medium_type is the type of the SAP MaxDB medium SessionID is the Data Protector session ID of the session to be restored Restore 1. Skip this step if the bsi_env file is already present and configured on the SAP MaxDB Server. On the SAP MaxDB Server create the bsi_env file in a directory of your choice. It must contain the following lines: Windows systems: BACKINT Data_Protector_homebinsapdb_backint INPUT Data_Protector_program_datatmpinst_name.bsi_in OUTPUT Data_Protector_program_datatmpinst_name.bsi_out ERROROUTPUT Data_Protector_program_datatmpinst_name.bsi_err PARAMETERFILE SAPDB_PARAMETER TIMEOUT_SUCCESS 900 TIMEOUT_FAILURE 30 UNIX systems: BACKINT /opt/omni/bin/sapdb_backint INPUT /var/opt/omni/tmp/inst_name.bsi_in OUTPUT /var/opt/omni/tmp/inst_name.bsi_out ERROROUTPUT /var/opt/omni/tmp/inst_name.bsi_err PARAMETERFILE SAPDB_PARAMETER TIMEOUT_SUCCESS 900 TIMEOUT_FAILURE 30 The SAPDB_PARAMETER file should contain the following lines: Integration Guide Chapter 13: Data Protector SAP MaxDB integration HPE Data Protector (9.07) Page 525 of 803
  • 526.
    OB2BARLIST=name_of_backup_spec OB2APPNAME=inst_name OB2BARHOSTNAME=FQDN 2. Login tothe SAP MaxDB database manager as the SAP MaxDB database user created or identified as described in "Configuring SAP MaxDB users" on page 506. On the SAP MaxDB Server, execute the following command to login: dbmcli -d inst_name -u username,password 3. In the SAP MaxDB database manager, switch the database to the Admin mode by executing the following command: db_admin 4. Skip this step if the location of the bsi_env file is already registered on the SAP MaxDB Server. Register the location of the bsi_env file as follows: Windows systems: dbm_configset -raw BSI_ENV locationinst_name.bsi_env UNIX systems: dbm_configset -raw BSI_ENV location/inst_name.bsi_env 5. Skip this step if the SAP MaxDB media and pipes to be used with Data Protector are already existing on the SAP MaxDB Server. Note that to restore a Data Protector SAP MaxDB backup session, the number of SAP MaxDB media and pipes required equals the parallelism value used during the backup session. Create SAP MaxDB media in an SAP MaxDB media group. Execute the following command for every medium to be created, depending on the SAP MaxDB version: l For SAP MaxDB version 7.6: medium_put media_group_name/medium_namepipe_namemedia_typetypebackup_type [size [block_size [overwrite [autoloader [os_command [tool_type]]]]]] l For other SAP MaxDB versions: medium_put media_group_name/medium_namepipe_namemedia_typebackup_type backup_type can be one of the following: l DATA for full backup l PAGES for differential (diff) backup l LOG for transactional (trans) backup tool_type must be the following: l "BACK" for backup with Backint for SAP MaxDB When creating SAP MaxDB media and pipes for the purpose of a Data Protector backup and restore, the media group name must begin with the "BACK" string. The commands below create two media and two pipes (parallelism = 2) in a media group: Windows systems, SAP MaxDB version 7.6: Integration Guide Chapter 13: Data Protector SAP MaxDB integration HPE Data Protector (9.07) Page 526 of 803
  • 527.
    medium_put BACKDP-Data[2]/1 .Pipeinst_name.BACKDP_Data[2].1PIPE DATA 0 8 NO NO "" "BACK" medium_put BACKDP-Data[2]/2 .Pipeinst_name.BACKDP_Data[2].2 PIPE DATA 0 8 NO NO "" "BACK" UNIX systems, SAP MaxDB version 7.6: medium_put BACKDP-Data[2]/1 /var/opt/omni/tmp/inst_name.BACKDP_Data[2].1 PIPE DATA 0 8 NO NO "" "BACK" medium_put BACKDP-Data[2]/2 /var/opt/omni/tmp/inst_name.BACKDP_Data[2].2 PIPE DATA 0 8 NO NO "" "BACK" Windows systems, other SAP MaxDB versions: medium_put BACKDP-Data[2]/1 .Pipeinst_name.BACKDP_Data[2].1 PIPE DATA medium_put BACKDP-Data[2]/2 .Pipeinst_name.BACKDP_Data[2].2 PIPE DATA UNIX systems, other SAP MaxDB versions: medium_put BACKDP-Data[2]/1 /var/opt/omni/tmp/inst_name.BACKDP_Data[2].1 PIPE DATA medium_put BACKDP-Data[2]/2 /var/opt/omni/tmp/inst_name.BACKDP_Data[2].2 PIPE DATA 6. Start the SAP MaxDB utility session by executing the following command: util_connect 7. Start the restore from a Data Protector backup session by executing the following command: recover_start media_group_namebackup_type EBID "inst_nameSessionID:1 pipe_ name1,inst_nameSessionID:2 pipe_name2[, ...]" Windows systems: recover_start BACKDP-Data[2] DATA EBID "inst_nameSessionID:1 .Pipeinst_ name.BACKDP-Data[2].1,TEST SessionID:2 .Pipeinst_name.BACKDP-Data[2].2" UNIX systems: recover_start BACKDP-Data[2] DATA EBID "inst_nameSessionID:1 /var/opt/omni/tmp/inst_name.BACKDP-Data[2].1,inst_nameSessionID:2 /var/opt/omni/tmp/inst_name.BACKDP-Data[2].2" Repeat this step for every session in the required chain of backup sessions. a. To recover the database until the specified point in time, execute the recover_start command with the UNTIL clause: recover_start BACKDP-Archive LOG EBID "inst_name SessionID:1 pipe_ Integration Guide Chapter 13: Data Protector SAP MaxDB integration HPE Data Protector (9.07) Page 527 of 803
  • 528.
    name1,inst_name SessionID:2 pipe_name2[,...]" UNTIL yyyymmdd hhmmss where the yyyymmdd and hhmmss parameters specify which redo log should be applied last. 8. Use one of the commands recover_start and recover_replace, based on the exit code from the previous execution of recover_start or recover_replace. For more information, see the SAP MaxDB documentation. 9. If the command recover_start or recover_replace from the previous step returned an exit code of -8020, and you have already restored all relevant data, execute the following command: recover_ignore For more information, see the SAP MaxDB documentation. SAP MaxDB migration When performing an SAP MaxDB migration, some additional tasks must first be done in order to prepare the SAP MaxDB Server or instance. These tasks are described in "Before you begin " on page 521. Follow the procedure in the section "SAP MaxDB restore and recovery " on page 525 to migrate the SAP MaxDB database using SAP MaxDB utilities from existing Data Protector SAP MaxDB backup session(s). When following the mentioned procedure, before executing the recover_start command, delete the existing redo logs on the SAP MaxDB Server by executing the following command in the SAP MaxDB database manager: util_execute clear log Finding information for restore To find the information needed for a restore, follow the steps below: Execute the following Data Protector commands: l omnidb -sapdb to get a list of SAP MaxDB objects. l omnidb -sapdb object_name to get details on a specific object, including the SessionID. SAP MaxDB restore options "SAP MaxDB restore and recovery options" on the next page shows the SAP MaxDB GUI restore and recovery options. Integration Guide Chapter 13: Data Protector SAP MaxDB integration HPE Data Protector (9.07) Page 528 of 803
  • 529.
    SAP MaxDB restoreand recovery options The following are SAP MaxDB specific backup options: Migration Options To restore selected SAP MaxDB object to the same SAP MaxDB Server and instance, leave the migration options as they are. Use the migration options only in case of SAP MaxDB migration (when restoring to some other SAP MaxDB Server or to some other instance than those that were backed up). The following are descriptions of the migration options. First the GUI option is given, followed by a slash (/), CLI equivalent, and then description. Restore to client / - destination ClientName When using the GUI, in the drop-down list, select an SAP MaxDB Server to which you want to restore the database. When using the CLI, specify the -destination option and the name of the SAP MaxDB Server as the ClientName argument. The selected SAP MaxDB Server must be a part of the Data Protector cell and must have the Data Protector SAP MaxDB Integration software component installed. Restore to instance / - newinstance DestinationInstanceName When using the GUI, you can either: l Select an instance in the Restore to instance drop-down list. The drop-down list shows only the instances that are already configured for use with this integration. See "Configuring SAP MaxDB instances" on page 507 for information on how to configure an SAP MaxDB Server for use with this integration. l Enter the name of an existing instance, not yet configured for use with this integration. In this case, click on the Settings button to configure the specified instance. Integration Guide Chapter 13: Data Protector SAP MaxDB integration HPE Data Protector (9.07) Page 529 of 803
  • 530.
    When using theCLI, the instance specified as the DestinationInstanceName argument to the -newinstance option must already be configured for use with this integration. See "Configuring SAP MaxDB instances" on page 507 for information on how to configure an SAP MaxDB Server for use with this integration. User name and User group / N/A On UNIX, you can change the user name and the group name for the OS system user, under whose account the SAP MaxDB application is running on the SAP MaxDB Server (for example, the sapdb user in the sapsys group). By default, the user that started the Data Protector GUI is set for this option. When using the CLI, it is not possible to change the user name and the group name. The same user as used during the backup session is used. Force restore if database is online Select this option to restore the database even if it is online. If this option is not selected and the database is online, the restore is terminated with a warning message and the database is left intact. Settings / N/A Click this button if the instance you are restoring to is not yet configured for use with this integration. See "Configuring SAP MaxDB instances" on page 507 for information on parameters that must be entered. When using the CLI, this option is not available. To configure the instance, use the util_sapdb utility as described in "Configuring SAP MaxDB instances" on page 507. Recovery Options Use the recovery options to recover the database by applying the redo logs until the latest version or until the specified date and time. There are several scenarios, depending on the backup option Keep archive logs and the recovery option Use existing archive logs, in which a gap of transactions between the sequence of redo logs on the SAP MaxDB Server and the restored volumes can occur. When performing recovery (when the database is switched to the Online mode), SAP MaxDB always checks whether such a gap exists, regardless of the point in time selected for recovery. If such a gap exists, the recovery is not performed and the database remains in the Admin mode, unless the existing redo logs are manually deleted before starting the restore. The following are descriptions of the recovery options. First the GUI option is given, followed by a slash (/), CLI equivalent, and then description. Recovery / - recover When this option is selected, the database is recovered after the restore (it is switched to Online mode) by applying the redo logs until the latest version (if the Latest version option is selected) or until the specified date and time (if the Until date option is selected). When using this option, make sure that the backup ID selected in the Properties for Data dialog box (when using GUI) or specified by the -session option (when using Integration Guide Chapter 13: Data Protector SAP MaxDB integration HPE Data Protector (9.07) Page 530 of 803
  • 531.
    CLI) will restoreenough data for the integration to apply the redo logs until the latest version or until the specified date and time. For information on how to access the Properties for Data dialog box, see "In the Source page, select objects for restore." on page 522. For information on the -session option, see "Restoring using the Data Protector CLI " on page 523. When this option is not selected, all other recovery options are disabled and the following happens after the restore: l If archive logs are not restored (if restore from a full backup session is performed), the database remains in the Admin mode after the restore. l If archive logs are restored, the database is, if the restored archive logs allow it, switched to the Online mode. If the database, however, cannot be switched to the Online mode (because the restored archive logs do not allow it), it remains in the Admin mode. Latest version / - endlogs Select this option to recover the database until the last log. When using the CLI, this is the default option. Until date / - time: YYYY- MM- DD.hh.mm.ss When using the GUI, select this option to recover the database until the point you select in the Until date drop-down menu. When using the CLI, specify the -time: option if you want to recover the database until the point specified by the YYYY-MM-DD.hh.mm.ss argument. Note: The selected time is the system time on the system running the Data Protector GUI or CLI. If the system to be recovered is not in the same time zone as the system running the Data Protector GUI or CLI, the point of recovery is adjusted to the local time setting on the system to be restored. Use existing archive logs / -from_ disk Select this option to copy the existing archive logs on the SAP MaxDB Server to SAP MaxDB Server redo logs. If this option is not selected, the backed up archive logs on backup media are applied to the redo logs (if trans backup session is restored), or the redo logs are left intact together with the existing archive logs on the SAP MaxDB Server (if full or diff backup session is restored). When a transactional backup session is selected for restore or when it is a part of the needed restore chain, and the Use existing archive logs option is selected at the same time, the archive logs from Data Protector media are applied to the redo logs. Thereafter, the archive logs on the SAP MaxDB Server are applied to redo logs. Note: The Use existing archive logs option is disabled in case of SAP MaxDB migration, thus allowing only for the restore of redo logs from the backed up archive logs on backup media (if trans backup session is restored). Restoring using another device You can perform a restore using a device other than that used for the backup. Integration Guide Chapter 13: Data Protector SAP MaxDB integration HPE Data Protector (9.07) Page 531 of 803
  • 532.
    Using the DataProtector GUI For information on how to select another device for a restore using the Data Protector GUI, see the HPE Data Protector Help index: “restore, selecting devices for”. Using the Data Protector CLI or SAP commands If you are restoring using the Data Protector CLI or SAP MaxDB commands, specify the new device in the file: Windows systems: Data_Protector_program_dataConfigServercellrestoredev UNIX systems: /etc/opt/omni/server/cell/restoredev Use the format: "DEV 1" "DEV 2" where DEV 1 is the original device and DEV 2 the new device. Delete this file after use. On Windows systems, use the Unicode format for the file. Monitoring sessions You can monitor currently running sessions in the Data Protector GUI. When you run an interactive backup or a restore session, a monitor window shows you the progress of the session. Closing the GUI does not affect the session. You can also monitor sessions from any Data Protector client with the User Interface component installed, using the Monitor context. On how to monitor a session, see the HPE Data Protector Help index: “viewing currently running sessions”. Troubleshooting This section lists problems you might encounter when using the Data Protector SAP MaxDB integration. For general Data Protector troubleshooting information, see the HPE Data Protector Troubleshooting Guide. Before you begin l Ensure that the latest official Data Protector patches are installed. See the HPE Data Protector Help index: “patches” on how to verify this. Integration Guide Chapter 13: Data Protector SAP MaxDB integration HPE Data Protector (9.07) Page 532 of 803
  • 533.
    l See theHPE Data Protector Product Announcements, Software Notes, and References for general Data Protector limitations, as well as recognized issues and workarounds. l See http://support.openview.hp.com/selfsolve/manuals for an up-to-date list of supported versions, platforms, and other information. Problems Problem Data Protector reports the following error during backup or restore: [Critical] From: OB2BAR_SAPDBBAR@machine.company.com "INSTANCE" Time: 02/06/04 18:17:18 Error: SAPDB responded with: -24920,ERR_BACKUPOP: backup operation was unsuccessful The database was unable to fulfill a request (-2025, Invalid number of backup devices). Action Increase the value of the SAP MaxDB MAXBACKUPDEVS parameter to a value that is greater than or equal to the value of the Data Protector Parallelism option, or reduce the value of the Data Protector Parallelism option. Problem An SAP MaxDB instance cannot be started after restore Action Using the SAP MaxDB db_restartinfo command, check if the instance can be restarted. l If the instance cannot be restarted, most probably the existing log volumes do not contain enough data to restart the instance from data volumes. The required differential or transactional backups might not have been restored. l If the instance can be restarted, check the SAP MaxDB instance kernel error file for errors. If there was insufficient space for SAP MaxDB logs at some point of time, logs might have been corrupted: delete the logs (using the dbmcli util_execute clear log command) or contact SAP MaxDB or Data Protector support. Problem A restore session for restoring data from an object copy gets blocked Action Before restarting the restore: l Increase the number of Disk Agent buffers for the device used for the restore. l If all objects of the backup are recorded in the IDB, perform the following steps: a. In the Internal Database context of the Data Protector GUI, search for all objects belonging to the same backup. The objects are identified by the same backup ID. Integration Guide Chapter 13: Data Protector SAP MaxDB integration HPE Data Protector (9.07) Page 533 of 803
  • 534.
    b. Copy eachobject in a separate object copy session to a separate device, for example a file library. For each object, use a separate medium with the non-appendable media policy. c. Set the highest media location priority for the newly created copies. Problem SAP MaxDB database is in the histlost state When the log volumes are initialized (for example, after a restore or recovery), the database is in the histlost state. Consequently, restore or recovery in this state cannot be performed successfully. For example, recovery fails with the following error: Error: SAPDB responded with: -24920,ERR_BACKUPOP: backup operation was unsuccessful The database was unable to fulfill a request (-9407, System error: unexpected error). Action After a restore or recovery, perform a full backup to start a new backup history. In case this error occurs during recovery or restore, execute the db_execute clear log command and repeat the restore or recovery. Problem Data Protector reports the following error: Error: SAPDB responded with: Error! Connection failed to node (local) for database CLUSTER: connection refused: x_server not running. Action Start the SAP MaxDB x_server. For details, see the SAP MaxDB documentation. Problem Data Protector reports the following error: Error: SAPDB responded with: -24988,ERR_SQL: sql error 1,database not running. Action Start the SAP MaxDB instance. For details, see the SAP MaxDB documentation. Problem Data Protector reports the following error: Error: SAPDB responded with: -24988,ERR_SQL: sql error1,utility session is already in use. Integration Guide Chapter 13: Data Protector SAP MaxDB integration HPE Data Protector (9.07) Page 534 of 803
  • 535.
    Action Some other useris connected to the SAP MaxDB instance and is performing administrative tasks (utility session). Such SAP MaxDB tasks are of the "Utility" type and can be displayed using the dbmcli show task command. Finish these tasks. Problem Data Protector reports the following error: Error: SAPDB responded with: -24950,ERR_USRFAIL: user authorization failed. Action Reconfigure the SAP MaxDB instance as described in the section "Configuring SAP MaxDB instances" on page 507. Problem Data Protector reports the following error during backup or restore: Error: SAPDB responded with: -24920,ERR_BACKUPOP: backup operation was unsuccessful The backup tool was killed with -1 as sum of exit codes. The database request ended with code 0. Action Set the TimeoutSuccess environment variable on the Cell Manager by executing the following command: util_cmd -putopt SAPDB SAPDB_instance TimeoutSuccess 1000 -sublist Environment For more information, see the util_cmd man page. You can also set the TimeoutSuccess environment variable using the Data Protector GUI. Select the backup specification in the Scoping Pane, then right-click the SAP MaxDB instance object in the Results Pane under the Source tab and select the Set Environment Variables from the pop-up menu. SAP MaxDB cluster-related troubleshooting In a cluster environment, the environment variable OB2BARHOSTNAME must be defined as the name of the cluster virtual system before performing some procedures executed from the command line (on the client). The OB2BARHOSTNAME variable is set as follows: Windows systems set OB2BARHOSTNAME=VirtualSystemName UNIX systems export OB2BARHOSTNAME=VirtualSystemName Integration Guide Chapter 13: Data Protector SAP MaxDB integration HPE Data Protector (9.07) Page 535 of 803
  • 536.
    Page 536 of803HPE Data Protector (9.07) Integration Guide Chapter 13: Data Protector SAP MaxDB integration
  • 537.
    Chapter 14: DataProtector SAP HANA Appliance integration Introduction This chapter provides information specific to the Data Protector SAP HANA Appliance integration (SAP HANA integration). It describes the concepts you need to understand and the procedures you need to follow to successfully back up and restore SAP HANA Appliance objects (SAP HANA objects). For general SAP HANA Appliance information, see the SAP HANA documentation. For general Data Protector information and information related to the Data Protector filesystem backup functionality that must be used to back up and restore SAP HANA configuration files, see the HPE Data Protector Help. Data Protector integrates with SAP HANA Appliance to offer online backup of SAP HANA Appliance instances (SAP HANA instances). You can back up the following entities using the Data Protector SAP HANA integration: l SAP HANA database l SAP HANA redo logs On the other hand, you can back up SAP HANA configuration files only using the Data Protector filesystem backup functionality. During the backup, the database must be online, meaning it can be actively used. Data Protector offers backups of the following types: Backup types Full This is backup of a complete SAP HANA database. A corresponding session backs up entire database contents. In SAP HANA terminology, this backup type is referred to as data area backup. Trans This is backup of SAP HANA redo logs. A corresponding session backs up the redo logs. In SAP HANA terminology, this backup type is referred to as log area backup. Incremental This backup stores the last modified data backup. It either stores the last data backup or the last delta backup (incremental or differential). Differential This backup store all the data changed since the last full data backup. HPE Data Protector (9.07) Page 537 of 803
  • 538.
    For information onthe available target locations to restore SAP HANA objects to (original as opposed to different Data Protector SAP HANA client, original as opposed to different SAP HANA instance on the same client), see the SAP HANA Administration Guide and other items of the SAP HANA documentation set. For more information on the SAP HANA objects deleted from the Data Protector IDB, see the notification saved in the log file at the following location: /var/opt/omni/log/saphana.log As part of the restore process, you can also recover the SAP HANA database either to the state at a specific point in time or to the latest state recreated using the available redo logs. Current implementation of the Data Protector SAP HANA integration does not include a conventional Data Protector application integration agent. In only enables you to use Data Protector to: l Define which data needs to be backed up, how it should be backed up, and where the backup images should be stored—by configuring SAP HANA backup specifications in the Data Protector GUI l Monitor progress of the Data Protector SAP HANA backup and restore sessions l List SAP HANA objects backed up by Data Protector and their corresponding sessions Timing aspects of the backup and restore processes (for example, when the backup sessions are started and when and where the data is restored to) as well as the database recovery options are governed by the SAP HANA Appliance itself. You can only define and control them from the SAP HANA Appliance GUI (SAP HANA Studio), SAP HANA Cockpit, DBA Cockpit or CLI (the SAP HANA hdbsql command-line utility). Integration concepts Data Protector integrates with SAP HANA Appliance using the SAP HANA Integration component, which provides the Data Protector implementation of the SAP HANA backint agent. "SAP MaxDB integration architecture" on page 504 shows the architecture of the Data Protector SAP HANA integration. Integration Guide Chapter 14: Data Protector SAP HANA Appliance integration HPE Data Protector (9.07) Page 538 of 803
  • 539.
    SAP HANA integrationarchitecture The Data Protector SAP HANA backint agent consists of the saphana_backint binary file that acts as an interface between Data Protector and the SAP HANA Appliance backup and restore functionality. Both SAP HANA database and SAP HANA redo logs are backed up and restored as streams. Integration limitations l Data Protector backup specifications for transactional backup cannot be configured. A transactional backup is always implicitly performed first whenever a full backup session is invoked from an SAP HANA Appliance user interface. l Database copy for multi-tenant database is not supported. Integration Guide Chapter 14: Data Protector SAP HANA Appliance integration HPE Data Protector (9.07) Page 539 of 803
  • 540.
    l Partial backupis not supported. l Data Protector does not provide means of starting SAP HANA backup and restore session from its own interface. l Previews of SAP HANA backup and restore sessions are not available. Configuring the integration Before configuring the Data Protector SAP HANA integration, check the prerequisites first. Prerequisites l Your SAP HANA Appliance must be correctly installed and configured. l For a list of versions, platforms, and devices supported by Data Protector, and other related information, see the latest support matrices at http://support.openview.hp.com/selfsolve/manuals. l For information on installing, configuring, and using SAP HANA Appliance, see the SAP HANA documentation. l Data Protector must be correctly installed. For instructions on how to install Data Protector to integrate it with your SAP HANA Appliance, see the HPE Data Protector Installation Guide. l Data Protector backup devices and Data Protector backup media must be configured according to your SAP HANA backup policy needs. l The SAP HANA operating system user account that you choose for running SAP HANA backup and restore sessions must have a corresponding Data Protector user configured in the Data Protector admin or operator user group. Configuration steps In scope of configuration of the SAP HANA instances for Data Protector backup, you need to: l Link the Data Protector implementation of the backint agent with your SAP HANA Appliance. l Adjust SAP HANA backup settings for the redo logs as to use the backint interface instead of plain files for backup storage. l Optionally, set the global (CS) MaxObjectsPerBackupSession environment variable to limit the number of objects connected to the same backup session. Valid values are 1 through 223, with the default being 223. If the MaxObjectsPerBackupSession value reaches 223, backup continues in a new session. Linking Data Protector backint agent with SAP HANA Appliance Perform the following: 1. Log on to the SAP HANA system and open a Terminal window. 2. This step depends on your SAP HANA Appliance environment. Integration Guide Chapter 14: Data Protector SAP HANA Appliance integration HPE Data Protector (9.07) Page 540 of 803
  • 541.
    Single–server SAP HANAenvironment: Change current directory to InstallationPath/InstanceID/global/hdb where InstallationPath is the path to the installation directory (for example, /usr/sap) and InstanceID is the identifier of your SAP HANA instance (for example, H95). cd InstallationPath/InstanceID/global/hdb Distributed SAP HANA environment: Change current directory to SharedInstallationPath/InstanceID/global/hdb where SharedInstallationPath is the path to the directory with shared installation data (for example, /hana/shared) and InstanceID is the identifier of your SAP HANA instance (for example, H95). Execute the command: cd SharedInstallationPath/InstanceID/global/hdb 3. Locate the subdirectory /opt. If it does not exist, create it by executing the command: mkdir opt 4. Create a symbolic link to the Data Protector implementation of the backint agent. Execute the commands: cd opt ln -s /opt/omni/lbin/saphana_backint hdbbackint You can verify that you properly linked the backint agent in SAP HANA Studio by inspecting the Backint Agent option in the Backup > Configuration > Backint Settings context. Adjusting SAP HANA backup settings for redo logs Perform the following: 1. Launch SAP HANA Studio. 2. In the scoping pane, expand any SAP HANA instance and select Backup. 3. In the main pane, select the Configuration tab, and expand Backint Settings. 4. Under Log Backup Settings, select Backint for the Destination Type option. Make sure the option Enable Automatic Log Backup is selected. 5. Switch to the Administration Console view. 6. In the scoping pane, double-click any SAP HANA instance. 7. In the main pane, select the Configuration tab, and expand the global.ini tree. 8. Expand the persistence subtree, and make sure the value of the log_mode parameter is normal. 9. From the File menu, select Save. Backup The Data Protector SAP HANA integration provides online backup of the SAP HANA database and the SAP HANA redo logs. The backup scope is defined when starting a backup session from an SAP HANA Appliance user interface. See " Backup types" on page 537. Note: For information about data that needs to be backed up in scope of SAP HANA configuration Integration Guide Chapter 14: Data Protector SAP HANA Appliance integration HPE Data Protector (9.07) Page 541 of 803
  • 542.
    files backup andtheir location, see the SAP HANA documentation. Creating backup specifications To create an SAP HANA backup specification, proceed as follows: 1. Launch the Data Protector GUI. 2. In the Context List, click Backup. 3. In the Scoping Pane, expand Backup Specifications, right-click SAP HANA Server, and select Add Backup. 4. In the Create New Backup dialog box, select the Blank SAP HANA Backup template. Click OK. 5. From the Client drop-down list, select : l The SAP HANA system (if your SAP HANA Appliance is a single-server environment) l The SAP HANA master host with the configured name server role MASTER1 (if your SAP HANA Appliance is a distributed environment; for instructions on how to determine the SAP HANA system with this role, see the SAP HANA documentation) In the Application database text box, enter the name of the SAP HANA instance that you want to back up. In the Username and Group/Domain name text boxes, enter the appropriate SAP HANA user account. For more information, press F1. Click Next. 6. Leave the only available object selected, and click Next. Integration Guide Chapter 14: Data Protector SAP HANA Appliance integration HPE Data Protector (9.07) Page 542 of 803
  • 543.
    Configuring an SAPHANA backup 7. Select the backup devices to use for the backup session. If needed, change their ordering and adjust load balancing and object mirroring. To specify device options, right-click the device and select Properties to open the Device Properties dialog box, where you can modify device-specific options. When done, click OK. Tip: For the best restore performance of the SAP HANA redo logs, it is recommended to set the device Concurrency option to 1 in a backup specification used for log backup. Click Next. 8. Under Backup Specification Options, enter optional description of you backup specification and click Advanced to adjust general backup specification options. Under Common application options, click Advanced to adjust integration backup options. For more information, press F1. Click Next. 9. Click Save as. 10. In the Save Backup As dialog box, enter a name for you backup specification in the Name text box. From the Group drop-down list, select a backup specification group. 11. Click OK to save the backup specification. Tip: You can keep Data Protector SAP HANA backup specifications better organized by saving them in the same dedicated Data Protector backup specification group that you create yourself. 12. Create a backup specification for log files with different drive. Tip: Integration Guide Chapter 14: Data Protector SAP HANA Appliance integration HPE Data Protector (9.07) Page 543 of 803
  • 544.
    l This backupspecification is only optional. It is useful for different devices for data backup and log backup to avoid device locking during backup or restore. l Two backup specifications are required for data and logs files. Select different devices for data and log backup specifications. But select same files for data and log backup specifications. l For tenant database, no need to create separate backup specifications. It uses the same backup specifications of system database data and log backup. Creating Data Protector parameter files for SAP HANA To enable successful execution of SAP HANA backup and restore sessions, you need to further define a few Data Protector parameters, and make them available to your SAP HANA Appliance. Proceed as follows: 1. Start a plain text editor and compose the following lines with parameter configuration: OB2BARLIST='BackupSpecificationName'; OB2BARHOSTNAME='SystemName'; BackupSpecificationName is the name of the SAP HANA backup specification and SystemName is the string that you selected from the Client drop-down list when configuring the backup specification. An example of a properly configured parameters is as follows: OB2BARLIST='sap_hana_backup'; OB2BARHOSTNAME='hanasys.company.com'; 2. Create two parameter files for data and log file backup specifications. In OB2BARLIST parameter mention the data or log file backup specifications. Tip: This backup specification is only optional. It is useful for different devices for data and log backup to avoid device locking during backup or restore. 3. Save the file to the following directory, depending on your SAP HANA Appliance environment: Single–server SAP HANA environment: InstallationPath /InstanceID/global/hdb/opt/hdbconfig where InstanceID is the identifier of your SAP HANA instance (for example, H95) An example of a full pathname of the parameter file in a single-server SAP HANA environment is /usr/sap/H95/global/hdb/opt/hdbconfig/data_protector.par. Distributed SAP HANA environment: SharedInstallationPath /InstanceID/global/hdb/opt/hdbconfig where SharedInstallationPath is the path to the directory with shared installation data (for example, /hana/shared) and InstanceID is the identifier of your SAP HANA instance (for example, H95) 4. Launch SAP HANA Studio. 5. In the scoping pane, expand any SAP HANA instance and select Backup. 6. In the main pane, select the Configuration tab, and expand Backint Settings. Integration Guide Chapter 14: Data Protector SAP HANA Appliance integration HPE Data Protector (9.07) Page 544 of 803
  • 545.
    The /opt/omni/lbin/saphana_backint valueof the Backint Agent option denotes a properly linked Data Protector backint agent. 7. Under Backint Settings > Data Backup, enter the full pathname of the parameter file in the Backint Parameter File text box. 8. Under Backint Settings > Unselect the checkbox Use same parameter file for both data backup and log. Tip: This backup specification is only optional. It is useful for different devices for data and log backup to avoid device locking during backup or restore. 9. Under Backint Settings > Log Backup, enter the full pathname of the parameter file in the Backint Parameter File text box. 10. From the File menu, select Save. Tip: For tenant database, no need to create separate backup specifications. It uses the same backup specifications of system database data and log backup. Modifying backup specifications For information on modifying your SAP HANA backup specifications, see the HPE Data Protector Help index: “backup specifications, modifying”. Starting backup sessions With current implementation of the Data Protector SAP HANA integration, you can only use one of the SAP HANA user interfaces to start Data Protector SAP HANA backup sessions: SAP HANA Studio, SAP HANA Cockpit, DBA Cockpit or the hdbsql command-line utility. You can also perform tenant database backup. From SAP HANA SPS 9 onwards you can perform the incremental and differential backups. Prerequisites l Database of the SAP HANA instance selected for backup must be online. For instructions on how to start a session for backing up an SAP HANA database and how to configure and adjust settings for the periodic backup of SAP HANA redo logs, see the SAP HANA Administration Guide and other items of the SAP HANA documentation set. Instruct SAP HANA Appliance to use the backint interface instead of plain files for backup storage. For this purpose, select Backint for the Destination Type option on the Specify Backup Settings page of the backup wizard. SAP HANA backup catalog SAP HANA backup catalog is done on every new backup of data, log or snapshot. Backup catalog is a separate backup which is written to the same location where the log backups are stored. Integration Guide Chapter 14: Data Protector SAP HANA Appliance integration HPE Data Protector (9.07) Page 545 of 803
  • 546.
    In case offile-based backup, the data is stored in the configured folder. In HANA backup console, backups of the catalog are under log backup type. The source type catalog and log names appear as log_backup_0_0_0_0. If backint is configured for logs then session outputs appear as log_backup_0_0_0_0. Restore The Data Protector SAP HANA integration provides restore of the SAP HANA database and the SAP HANA redo logs. The restore scope is defined when starting a recovery session from an SAP HANA Appliance user interface. The Data Protector SAP HANA integration provides the restore of the particular tenant database and provides copy of the SAP HANA database to another SAP HANA database. Tip: SAP HANA Copy database using third party backint is not supported for Tenant database. Note: For information about data that needs to be restored in scope of SAP HANA configuration files restore and where, see the SAP HANA documentation. Finding information for restore To find the information needed for restoring your SAP HANA data, use the Data Protector omnidb – saphana [Client:Set] command. The command retrieves a list of SAP HANA objects backed up by Data Protector and their corresponding sessions. For details, see the omnidb reference page in the HPE Data Protector Command Line Interface Reference or the omnidb man page. Starting restore and recovery sessions With current implementation of the Data Protector SAP HANA integration, you can only use one of the SAP HANA user interfaces to start Data Protector SAP HANA restore or recovery sessions: SAP HANA Studio or the hdbsql command-line utility. Prerequisites l Database of the target SAP HANA instance must be offline. SAP HANA Studio can automatically take the database offline when a restore session is initiated. In contrast, before using the hdbsql command-line utility for restoring or recovering an SAP HANA database, you need to take the database offline manually. For instructions on how to start a Data Protector session for restoring an SAP HANA database, how to perform database recovery, and how to specify other restore options, see the SAP HANA Administration Guide and other items of the SAP HANA documentation set. While the recovery wizard of SAP HANA Studio considers the backint interface as the restore source for the SAP HANA database by default, you need to instruct SAP HANA Appliance to use the backint interface also as the source for restoring the redo logs. For this purpose, select the Third-Party Backup Tool (Backint) option on the Other Settings page of the recovery wizard. Integration Guide Chapter 14: Data Protector SAP HANA Appliance integration HPE Data Protector (9.07) Page 546 of 803
  • 547.
    Restoring using anotherdevice You can perform a restore using a device other than that used for the backup. Using the Data Protector GUI For information on how to select another device for a restore using the Data Protector GUI, see the HPE Data Protector Help index: “restore, selecting devices for”. Using the Data Protector CLI or SAP commands If you are restoring using the Data Protector CLI or SAP HANA commands, specify the new device in the file: Windows systems: Data_Protector_program_dataConfigServercellrestoredev UNIX systems: /etc/opt/omni/server/cell/restoredev Use the format: "DEV 1" "DEV 2" where DEV 1 is the original device and DEV 2 the new device. Delete this file after use. On Windows systems, use the Unicode format for the file. Note: Customer-specific configuration files are not essential to perform database recovery. They are not backed up. For more information on backing up Customer-Specific Configuration files, see SAP HANA Administration Guide. Recovering a system to a different machine and SystemID (SID) Prerequisites l Use the Data Protector 9.04 or a newer version. l Backup the data and logs to the Data Protector backint. Procedure 1. Create the Backint parameter files with source and target SID. In the Configuration tab > Backint Settings, proceed as follows: l File naming format: <prefix>_<sid>.utl l OB2BARHOSTNAME='<hostname>' this is the source hostname. l OB2BARLIST='<barlist name>' this parameter is required for backups. l Configure the Backint parameter files: Integration Guide Chapter 14: Data Protector SAP HANA Appliance integration HPE Data Protector (9.07) Page 547 of 803
  • 548.
    /hana/shared/<sid>/global/hdb/opt/hdbconfig/dp_$(SAPSYSTEMNAME).utl /hana/shared/<sid>/global/hdb/opt/hdbconfig/dplog_$(SAPSYSTEMNAME).utl 2. In SAPHANA Administration Console, click RES (SYSTEMS) > Backup and Recovery > Recovery Systems. SAP Start Service Logon (HAN) dialog box appears. 3. Specify login credentials: l In the User Name field: Enter <sid>adm Here, <sid> refers to the system number which varies for different systems. l In the Password field: Enter the password. 4. SAP HANA shuts down. 5. Specify the recovery type in Recovery of System RES wizard. Click Next. 6. Enable Backint System Copy and enter the Source System <sid>. 7. Data Protector restores Backup catalog. 8. Select the desired backup. 9. In Recovery of System RES > Other Settings, enable the following options: l In Check Availability of Delta and Log Backups, select Third-Party Backup Tool (Backint) l In Initialize Log Area, select Initialize Log Area l In Use Delta Backups, select Use Delta Backups (Recommended) Click Next. 10. Recovery process begins. Once completed, click Close. Recovering a system to different machine and same SystemID (SID) Prerequisites Data and logs are backed up to Data Protector backint. Procedure 1. Create the Backint parameter files. l File naming format: <anything>.utl l Content of files: OB2BARHOSTNAME='<source hostname>' 2. Configure the Backint parameter files in Backint Settings. 3. In SAP HANA Administration Console, click RES (SYSTEMS) > Backup and Recovery > Recovery Systems. SAP Start Service Logon (HAN) dialog box appears. 4. Specify login credentials: Integration Guide Chapter 14: Data Protector SAP HANA Appliance integration HPE Data Protector (9.07) Page 548 of 803
  • 549.
    l In theUser Name field: Enter <sid>adm Here, <sid> refers to the system number which varies for different systems. l In the Password field: Enter the password. 5. SAP HANA shuts down. 6. Specify the recovery type in Recovery of System RES wizard. Click Next. 7. Data Protector restores Backup catalog. 8. Select the desired backup. 9. In Recovery of System RES > Other Settings, enable the following options: l In Check Availability of Delta and Log Backups, select Third-Party Backup Tool (Backint) l In Initialize Log Area, select Initialize Log Area l In Use Delta Backups, select Use Delta Backups (Recommended) Click Next. 10. Recovery process begins. Once completed, click Close. Note: l SAP HANA installed on different path do not affect the recovery as it creates a soft link /usr/sap/<sid>/SYS/global which points to proper global location. l After recovery to different machine and same <sid>, modify the parameter files and check if the new backup works. l After recovery to different machine, the next backup must be a full data backup. Recovering a system to same SystemID without catalog Procedure 1. Create the Backint parameter files with source and target sid. l File naming format: <anything>.utl l OB2BARHOSTNAME='<source hostname>' 2. Configure the Backint parameter files in Backint Settings. 3. In SAP HANA Administration Console, click RES (SYSTEMS) > Backup and Recovery > Recovery Systems. SAP Start Service Logon (HAN) dialog box appears. 4. Specify login credentials: l In the User Name field: Enter <sid>adm Here, <sid> refers to the system number which varies for different systems. l In the Password field: Enter the password. 5. SAP HANA shuts down. Integration Guide Chapter 14: Data Protector SAP HANA Appliance integration HPE Data Protector (9.07) Page 549 of 803
  • 550.
    6. Specify therecovery type in Recovery of System RES wizard. 7. Specify the backup without a catalog. 8. Specify the destination type backint and backup prefix to restore. Note: You can find the backup in DP session output (for example, PIPE "/usr/sap/HAN/SYS/global/hdb/backint/DP_DATA_BACKUP_databackup_0_1"...its DP_ DATA_BACKUP) 9. Select the desired backup. 10. In Recovery of System RES > Other Settings, enable the following options: l In Check Availability of Delta and Log Backups, select Third-Party Backup Tool (Backint) l In Initialize Log Area, select Initialize Log Area l In Use Delta Backups, select Use Delta Backups (Recommended) 11. Recovery process begins. Once completed, click Close. Monitoring sessions You can monitor currently running Data Protector sessions in the Monitor context of the Data Protector GUI. The Results Pane shows you the progress of the selected session. Closing the GUI does not affect the session. For monitoring the sessions running in a Data Protector cell or in all cells that are part of a Data Protector Manager-of-Managers environment, you can use any system with the Data Protector User Interface or Manager-of-Managers User Interface component installed, respectively. For more information, see the HPE Data Protector Help index: “viewing currently running sessions”. Troubleshooting This section lists problems you might encounter when using the Data Protector SAP HANA integration. For general Data Protector troubleshooting information, see the HPE Data Protector Troubleshooting Guide. Before you begin l Ensure that the latest Data Protector patches are installed. For information on how to verify this, see the HPE Data Protector Help index: “patches”. l For general Data Protector limitations as well as recognized issues and workarounds, see the HPE Data Protector Product Announcements, Software Notes, and References. l For an up-to-date list of supported versions, platforms, and other information, see http://support.openview.hp.com/selfsolve/manuals. Integration Guide Chapter 14: Data Protector SAP HANA Appliance integration HPE Data Protector (9.07) Page 550 of 803
  • 551.
    Problems Problem Backup session failsin a distributed SAP HANA environment When a session for backing up a database or the corresponding redo logs is invoked from SAP HANA Studio in a distributed SAP HANA environment, the session fails and reports the following error: Backup of system InstanceID failed. Backup could not be completed, Backint cannot execute PathnameOfSymbolicLinkToBackintAgent, No such file or directory (2) A possible cause is the missing Data Protector SAP HANA Integration component on some SAP HANA systems. Action Install the Data Protector SAP HANA Integration component on all SAP HANA systems where it is missing, and restart the session. Problem Recovery session fails with a log error SAP HANA reports the following error during recovery: RECOVER DATA finished with error: recovery could not be completed, volume <volumeID>, reached log position <LSN>, A log segment in the log backup for service '<serviceName>' at '<backupID>' could not be found, volume id '<volumeID>', state 'end of log reached' This failure may be caused due to the broken restore chain. Action You can perform one of the following actions: l Use the Clear Log feature. It ensures that only log entries in the log backups are recovered. For more information, see the SAP HANA Administration Guide. l Restore to a specific log position, which is identified by the LSN in the aforementioned error message. Problem SAP HANA backup or restore fails in SAP HANA Studio When SAP HANA backup or restore is started from SAP HANA Studio, the backup or restore fails immediately. As the Data Protector session does not start, you cannot identify the problem. Action You can perform the following actions: Integration Guide Chapter 14: Data Protector SAP HANA Appliance integration HPE Data Protector (9.07) Page 551 of 803
  • 552.
    l Verify thatyou have properly linked the backint agent in SAP HANA Studio by inspecting the Backint Agent option in the Backup > Configuration > Backint Settings context. l Verify that the user performing the SAP HANA backup or restore is added to the Data Protector user list. For more information, see "Configuring the integration " on page 540. Problem The Data Protector SAP HANA parallel backup session may fail The Data Protector SAP HANA parallel backup session fails with the following error message: |Major| From: OB2BAR_SAPHANA_BACKINT@<hostname> "" Time:<Date>>Time> Aborting connection to BSM. Abort code -2. Action Set the SAP HANA variable max_log_backup_group_size to 1 in the global.ini file. Problem SAP HANA hdbbackint ends abnormally with error messages. After upgrading to Data Protector 9.03, the hdbbackint ends abnormally leading to postponed sessions and logs with the following error messages: [Major] From: OB2BAR_SAPHANA_BACKINT@<hostname> "" Time: <Date><Time> Aborting connection to BSM. Abort code 2. or [Major] From: BSM@<hostname> "" Time: <Date><Time> |61:1005| Got unexpected close from OB2BAR Backup DA on <ip_address>. Action Set the backint_response_timeout SAP HANA parameter to 600 seconds (10 minutes). This is the default timeout. Note: You can adjust the timeout by editing the backint_response_timeout parameter in the global.ini file. Problem Error in SAP HANA No data backups found Error in DP #NOTFOUND "/usr/sap/HAN/SYS/global/hdb/backint/log_backup_0_0_0_0" Action Verify the correct hostname OB2BARHOSTNAME in the parameter file. Integration Guide Chapter 14: Data Protector SAP HANA Appliance integration HPE Data Protector (9.07) Page 552 of 803
  • 553.
    Problem Error in SAPHANA failed: <Date> <Time> <Date><Time> P020466 153128bc851 ERROR RECOVERY INQUIRE finished with error: [449] recovery strategy could not be determined, [110507] Backint exited with exit code 1 instead of 0. console output: 15# ##[139:220]# /usr/sap/HAN/SYS/global/hdb/opt/hdbbackint#, [110514] Backint terminated successfully without connect Error in DP Environment variable OB2BARHOSTNAME is not set. Action Check if the parameter file exists and hostname OB2BARHOSTNAME is set to SAP HANA hostname. Integration Guide Chapter 14: Data Protector SAP HANA Appliance integration HPE Data Protector (9.07) Page 553 of 803
  • 554.
    Page 554 of803HPE Data Protector (9.07) Integration Guide Chapter 14: Data Protector SAP HANA Appliance integration
  • 555.
    HPE Data Protector(9.07) Part 4: Sybase and Network Data Management Protocol Server This part of the guide describes ways to configure and use the following: l Sybase Server integration l Network Data Management Protocol Server integration l NetApp SnapManager solution
  • 556.
    Chapter 15: DataProtector Sybase Server integration Introduction This chapter explains how to configure and use the Data Protector Sybase Adaptive Server (Sybase Server) integration. It describes concepts and methods you need to understand to back up and restore Sybase databases. Data Protector offers interactive and scheduled backups of the following types: Backup types Full Backs up all selected Sybase databases and transaction logs. Trans Backs up changes made to the transaction logs since the last backup of any type. During backup, the database is online and actively used. Sybase databases are restored using the isql utility. You can restore a database: l To a specific point in time l To a new database l To another Sybase instance This chapter provides information specific to the Data Protector Sybase Server integration. For general Data Protector procedures and options, see the HPE Data Protector Help. Integration concepts Data Protector integrates with Sybase Backup Server through the Data Protector Database Library based on a common library called Data Protector BAR (Backup And Restore). The Data Protector Database Library channels communication between the Data Protector Session Manager, and, via the Sybase Backup Server API, the Sybase Server isql utility. "Sybase integration architecture" on the next page shows the architecture of the Data Protector Sybase integration. HPE Data Protector (9.07) Page 556 of 803
  • 557.
    Sybase integration architecture Legend SMData Protector Session Manager: Backup Session Manager during backup and Restore Session Manager during restore. API Sybase Backup Server Application Programming Interface. Database Library A set of Data Protector executables that enable data transfer between the Sybase Backup Server and Data Protector. MA Data Protector General Media Agent. Backup Specification A list of objects to be backed up, backup devices, and options to be used. IDB The Data Protector Internal Database. The isql utility sends backup and restore commands (issued through the Data Protector GUI or CLI, or the Sybase isql command line interface) to Sybase Backup Server, initiating data transfer between Sybase databases and Data Protector media. While Sybase Backup Server is responsible for read/write operations to disk, Data Protector manages devices and media used for backup and restore. Data Protector CLI commands Execute the Data Protector CLI commands from the following directories: Integration Guide Chapter 15: Data Protector Sybase Server integration HPE Data Protector (9.07) Page 557 of 803
  • 558.
    Windows systems: Data_Protector_homebin UNIXsystems: Command Directory testbar opt/omni/bin omnigetmsg opt/omni/lbin util_sybase.pl For other command locations, see the omniintro reference page in the HPE Data Protector Command Line Interface Reference or the omniintro man page. To execute the commands, you must have appropriate Data Protector user rights. For information, see the HPE Data Protector Help index: “user groups” and “adding users”. If the names of the database or database instances are in a non-ASCII encoding, set the OB2_CLI_ UTF8 environment variable to 1 to enable unicode output of the Data Protector Sybase CLI utilities. The terminal application must also use a UTF-8 locale. Configuring the integration You need to configure Sybase users and every Sybase Adaptive Server instance (Sybase instance) you intend to back up from or restore to. Prerequisites l Ensure that you have correctly installed and configured Sybase Server. l For supported versions, platforms, devices, and other information, see the HPE Data Protector Product Announcements, Software Notes, and References or http://support.openview.hp.com/selfsolve/manuals. l For information on the Sybase Server, see the Adaptive Server Enterprise System Administration Guide and Adaptive Server Enterprise Installation and Configuration Guide. Every Sybase instance and its default Sybase Backup Server must be configured on the same system. l Ensure that you have correctly installed Data Protector. On how to install the Data Protector Sybase integration in various architectures, see the HPE Data Protector Installation Guide. Every Sybase Server system you intend to back up from or restore to must have the Data Protector Sybase Integration component installed. Before you begin l Configure devices and media for use with Data Protector. l To test whether the Sybase Server system and the Cell Manager communicate properly, configure and run a Data Protector filesystem backup and restore on the Sybase Server system. Integration Guide Chapter 15: Data Protector Sybase Server integration HPE Data Protector (9.07) Page 558 of 803
  • 559.
    Cluster-aware clients Configure Sybaseinstances only on one cluster node, since the configuration files reside on the Cell Manager. If you intend to use the Data Protector CLI, set the Data Protector environment variable OB2BARHOSTNAME to the virtual server name. Configuring Sybase users On UNIX systems, add user root and the Sybase Server administrator (the owner of the isql utility) to the Data Protector admin or operator user group. For information, see the HPE Data Protector Help index: “adding users”. This chapter assumes that the Sybase Server administrator is user sybase in the group sybase. Configuring Sybase instances Provide Data Protector with Sybase instance configuration parameters: l Pathname of the Sybase Server home directory l Pathname of the Sybase isql utility l Sybase instance name l Sybase instance user l Password of the Sybase instance user l Name of the Sybase SYBASE_ASE directory l Name of the Sybase SYBASE_OCS directory Data Protector then creates the Sybase instance configuration file on the Cell Manager and verifies the connection to the Sybase Backup Server. To configure a Sybase instance, use either the Data Protector GUI or the Data Protector CLI. Before you begin l Ensure that the default Sybase Backup Server of the Sybase instance is online. Using the Data Protector GUI 1. In the Context List, click Backup. 2. In the Scoping Pane, expand Backup Specifications, right-click Sybase Server, and click Add Backup. 3. In the Create New Backup dialog box, click OK. 4. In Client, select the Sybase Server system. In a cluster environment, select the virtual server. In Application database, type the Sybase instance name. Integration Guide Chapter 15: Data Protector Sybase Server integration HPE Data Protector (9.07) Page 559 of 803
  • 560.
    UNIX systems: Typesybase in both Username and Group/Domain name. This user becomes the backup owner. Specifying the Sybase instance Click Next. 5. In the Configure Sybase dialog box, review and, if necessary, correct the configuration parameters that are filled in automatically. On Windows, all configuration parameters are determined automatically. On UNIX systems, you need to set the Sybase Server home directory, and username and password of the Sybase instance user that has the Sybase rights to back up and restore databases. See "Configuring a Sybase instance (Windows systems)" on the next page and "Configuring a Sybase instance (UNIX systems)" on the next page. Integration Guide Chapter 15: Data Protector Sybase Server integration HPE Data Protector (9.07) Page 560 of 803
  • 561.
    Configuring a Sybaseinstance (Windows systems) Configuring a Sybase instance (UNIX systems) Click OK. Integration Guide Chapter 15: Data Protector Sybase Server integration HPE Data Protector (9.07) Page 561 of 803
  • 562.
    6. The Sybaseinstance is configured. Exit the GUI or proceed with creating the backup specification at "Select the databases you want to back up." on page 564. Using the Data Protector CLI Execute: Windows systems: perl -I..libperl util_sybase.pl -CONFIG Sybase_instance Sybase_home isql_path Sybase_user Sybase_password Sybase_ASE Sybase_OCS UNIX systems: util_sybase.pl -CONFIG Sybase_instance Sybase_home isql_path Sybase_user Sybase_password Sybase_ASE Sybase_OCS Parameter description Sybase_instance Name of the Sybase instance. Sybase_home Pathname of the Sybase Server home directory. isql_path Pathname of the Sybase isql command. Sybase_user Sybase instance user with the Sybase right to back up and restore databases. Sybase_password Password of the Sybase instance user. Sybase_ASE Name of the Sybase Sybase_ASE directory. Sybase_OCS Name of the Sybase Sybase_OCS directory. The message *RETVAL*0 indicates successful configuration. Otherwise, you receive *RETVAL*error_ number. To get the error description, execute: omnigetmsg 12 error_number. Example 1 To configure the Sybase instance mysybase, execute: util_sybase.pl -CONFIG mysybase /applications/sybase.15/ /applications/sybase.15/OCS-15_0/bin/isql sa " " ASE-15_0 OCS-15_0 Checking the configuration You can check the configuration of a Sybase instance after you have created at least one backup specification for the Sybase instance. Use either the Data Protector GUI or the Data Protector CLI. Using the Data Protector GUI 1. In the Context List, select Backup. 2. In the Scoping Pane, expand Backup Specifications and then Sybase Server. Click the backup Integration Guide Chapter 15: Data Protector Sybase Server integration HPE Data Protector (9.07) Page 562 of 803
  • 563.
    specification to displaythe Sybase instance to be checked. 3. Right-click the instance and click Check configuration. Using the Data Protector CLI Execute: Windows systems: perl -I..libperl util_sybase.pl -CHKCONF Sybase_instance_name UNIX systems: util_sybase.pl -CHKCONF Sybase_instance_name Backup The Data Protector Sybase integration provides online backup of the following types: Backup types Full Backs up all selected Sybase databases and transaction logs. Trans 1 Backs up changes made to the transaction logs since the last backup of any type. To be prepared for hardware or software failures on your system: l Regularly back up Sybase system databases. Back up the master database every time you create, alter, or delete a device or database. Back up the model database and system procedure database every time you change them. l Keep a copy of the following system tables: l sysusages l sysdatabases l sysdevices l sysloginroles l syslogins Creating backup specifications Create a backup specification using the Data Protector GUI. 1 For this backup type, the transaction logs must be placed on a separate Sybase database device. Otherwise, the backup fails. For details of how to place transaction logs on a separate Sybase database device, see the Sybase documentation. Integration Guide Chapter 15: Data Protector Sybase Server integration HPE Data Protector (9.07) Page 563 of 803
  • 564.
    1. In theContext List, click Backup. 2. In the Scoping Pane, expand Backup Specifications, right-click Sybase Server, and click Add Backup. 3. In the Create New Backup dialog box, click OK. 4. In Client, select the Sybase Server system. In a cluster environment, select the virtual server. In Application database, type the Sybase instance name. UNIX systems: Type sybase in both Username and Group/Domain name. This user becomes the backup owner. Click Next. 5. If the Sybase instance is not configured for use with Data Protector, the Configure Sybase dialog box is displayed. Configure it as described in "Configuring Sybase instances" on page 559. 6. Select the databases you want to back up. Selecting backup objects Click Next. 7. Select devices to use for the backup. To specify device options, right-click the device and click Properties. Click Next. 8. Set backup options. For information on application-specific options, see " Sybase backup options" on page 567. Integration Guide Chapter 15: Data Protector Sybase Server integration HPE Data Protector (9.07) Page 564 of 803
  • 565.
    Pre- and post-execcommands (Windows systems) Integration Guide Chapter 15: Data Protector Sybase Server integration HPE Data Protector (9.07) Page 565 of 803
  • 566.
    Pre- and post-execcommands (UNIX systems) Click Next. 9. Optionally, schedule the backup. For more information, see "Scheduling backup sessions " on page 568. Click Next. 10. View the properties of objects selected for backup. If you have selected only specific databases, not the whole instance, you can specify the number of concurrent data streams for backing up a particular database: right-click the database and click Properties. This option is equivalent to Sybase dump striping. Integration Guide Chapter 15: Data Protector Sybase Server integration HPE Data Protector (9.07) Page 566 of 803
  • 567.
    Specifying the numberof concurrent streams The Sybase Backup Server then splits the database into approximately equal parts and sends the parts concurrently to devices according to device concurrency values. If the total sum of device concurrencies is big enough, two or more databases can be backed up simultaneously. Click Next. 11. Save the backup specification, specifying a name and a backup specification group. Tip: Preview your backup specification before using it for real. See " Previewing backup sessions" on page 569. Sybase backup options Pre-exec, Post-exec Specify a command that will be started by ob2sybase.exe (Windows systems) or ob2sybase.pl (UNIX systems) on the Sybase Server Integration Guide Chapter 15: Data Protector Sybase Server integration HPE Data Protector (9.07) Page 567 of 803
  • 568.
    system before thebackup of every selected database (pre-exec) or after it (post-exec). Do not use double quotes. Windows systems: Provide only the name of the command. The command must reside in the default Data Protector commands directory. See "Pre- and post-exec commands (Windows systems)" on page 565. UNIX systems: Provide the pathname of the command. See "Pre- and post-exec commands (UNIX systems)" on page 566. Modifying backup specifications To modify your backup specification, click its name in the Scoping Pane of the Backup context, then click the appropriate tab, and apply the changes. Scheduling backup sessions You can run unattended backups at specific times or periodically. For details on scheduling, see the HPE Data Protector Help index: “scheduled backups”. Example To schedule Full backups at 8:00, 13:00, and 18:00 during week days: 1. In the Schedule property page, select the starting date in the calendar and click Add to open the Schedule Backup dialog box. 2. Under Recurring, select Weekly. Under Time options, select 8:00. Under Recurring Options, select Mon, Tue, Wed, Thu, and Fri. Under Session options, select the Full backup type. See "Scheduling a backup session" on the next page. Click OK. 3. Repeat "In the Schedule property page, select the starting date in the calendar and click Add to open the Schedule Backup dialog box." above and "Under Recurring, select Weekly. Under Time options, select 8:00. Under Recurring Options, select Mon, Tue, Wed, Thu, and Fri. Under Session options, select the Full backup type. See "Scheduling a backup session" on the next page. Click OK." above to schedule another backup at 13:00, and another one at 18:00. 4. Click Apply to save the changes. Integration Guide Chapter 15: Data Protector Sybase Server integration HPE Data Protector (9.07) Page 568 of 803
  • 569.
    Scheduling a backupsession Previewing backup sessions Preview the backup session to test it. Use the Data Protector GUI or CLI. Using the Data Protector GUI 1. In the Context List, click Backup. 2. In the Scoping Pane, expand Backup Specifications and then Sybase Server. Right-click the backup specification you want to preview and click Preview Backup. 3. Specify the Backup type and Network load. Click OK. The message Session completed successfully is displayed at the end of a successful preview. Using the Data Protector CLI Execute: omnib -sybase_list backup_specification_name -test_bar Integration Guide Chapter 15: Data Protector Sybase Server integration HPE Data Protector (9.07) Page 569 of 803
  • 570.
    Example of previewinga backup What happens during the preview? The following are tested: l Communication between the Sybase instance and Data Protector l The syntax of the backup specification l If devices are correctly specified l If the necessary media are in the devices l Configuration of the Sybase instance Starting backup sessions Interactive backups are run on demand. They are useful for urgent backups or for restarting failed backups. Start a backup in any of the following ways: l Use the Data Protector GUI. l Use the Data Protector CLI. l Use the Sybase isql utility. Integration Guide Chapter 15: Data Protector Sybase Server integration HPE Data Protector (9.07) Page 570 of 803
  • 571.
    Using the DataProtector GUI 1. In the Context List, click Backup. 2. In the Scoping Pane, expand Backup Specifications and then Sybase Server. Right-click the backup specification you want to use and click Start Backup. 3. Select the Backup type and Network load. Click OK. Successful backup displays the message Session completed successfully. Using the Data Protector CLI Execute: omnib -sybase_list backup_specification [-barmode sybase_mode] [options] Parameter description backup_specification Name of the Data Protector Sybase backup specification. sybase_mode Backup type. Select between full and trans. options For information, see the omnib man page. Example To perform a full backup using the backup specification FullSybase, execute: omnib -sybase_list FullSybase -barmode full Using Sybase commands To start a database backup from the client where the database is located, using the Sybase isql utility: 1. Check if the devices to be used contain formatted (initialized) media with enough free space. 2. Verify the backup options in the Data Protector Sybase backup specification. 3. Log in to the Sybase Server system as user sybase. 4. Execute the Sybase isql command: isql -SSybase_instance -USybase_user -PSybase_password dump database database to "ob2syb::backup_specification" Parameter description Sybase_instance Sybase instance name. Sybase_user Sybase instance user. Sybase_password Password of the Sybase instance user. database Name of the database to be backed up. Integration Guide Chapter 15: Data Protector Sybase Server integration HPE Data Protector (9.07) Page 571 of 803
  • 572.
    backup_specification Name ofthe Data Protector Sybase backup specification. Restore Restore Sybase databases using the Sybase isql utility. To restore a Sybase database: 1. Restore a full backup of the Sybase database. 2. Restore subsequent transaction backups (if they exist). Localized database names If the names of backed up objects contain characters that cannot be displayed using the current language group (on Windows systems) or code page (on UNIX systems): 1. Set the encoding used on the terminal to UTF-8. 2. Windows systems: Set the environment variable OB2_CLI_UTF8 to 1. 3. When gathering information for restore, redirect the output of the syb_tool or omnidb command to a text file. If you need to edit the file containing the load command, use a UTF-8 aware editor that does not set the first byte ("BOM"), since such a file is not supported by isql. Note that the Windows Notepad editor cannot be used. For details, see "Finding information for restore" below. 4. When restoring the objects, add the -i file_name –J utf8 options to the isql command, where file_name is the file with the load command. For details, see "Restoring using the Sybase isql command " on page 578. Finding information for restore To restore a corrupted database, first find the necessary media and the session ID of the last full backup. If you have backed up the database using several streams, also determine the number of streams. Use the Data Protector GUI or CLI. Using the Data Protector GUI In the Internal Database context, expand Objects or Sessions. To view details on a session, right- click the session and click Properties. Using the Data Protector CLI Use the Data Protector syb_tool command or the standard Data Protector CLI commands. Integration Guide Chapter 15: Data Protector Sybase Server integration HPE Data Protector (9.07) Page 572 of 803
  • 573.
    Using the DataProtector syb_tool command The Data Protector syb_tool command returns the exact Sybase load command needed for restore. The syntax of the syb_tool command is: syb_tool databaseSybase_instance -date YYYY/MM/DD.hh:mm:ss [ -new_db new_database ] [ -new_server new_Sybase_instance ] [ -file file ] [ -media ] Parameter description database Database to be restored. Sybase_ instance Sybase instance from which the database to be restored was backed up. date Point in time. The first backup version created after this point in time is restored. Use the 0-24h time format. new_database Target database to which to restore. new_Sybase_ instance Target Sybase instance to which to restore. file Pathname of a file to which the load command or command sequence is recorded. -media Lists media needed for the restore. To define the time interval between the closure of transaction logs and the start of a backup session, set the global option OB2SybaseTransLogDelay. The default value is 20 seconds. Example 1 To get the load command that restores database1 of the Sybase instance audi from the first backup performed after 12.00 noon on June 1, 1999, and to get the necessary media, execute: syb_tool database1 audi -date 1999/06/01.12:00:00 -media See "Running the syb_tool command" on the next page. Integration Guide Chapter 15: Data Protector Sybase Server integration HPE Data Protector (9.07) Page 573 of 803
  • 574.
    Running the syb_toolcommand Example 2 To get the load command that restores database1 of the Sybase instance sherlock from the first backup performed after 12.00 noon on June 1, 1999, to get the necessary media, and to record the load command to the file c:/tmp/isqlfile (Windows), execute: syb_tool database1 sherlock -date 1999/06/01.12:00:00 -file c:tmpisqlfile - media Running the syb_tool command with the -file and -media options Example 3 To get the load command that restores database1 to database2 from the first backup performed after 12.00 noon on June 1, 1999, execute: syb_tool database1 audi -date 1999/06/01.12:00:00 -new_db database2 -media Integration Guide Chapter 15: Data Protector Sybase Server integration HPE Data Protector (9.07) Page 574 of 803
  • 575.
    The load commandfor restore to a different database Example 4 To get the load command that restores database1 of the Sybase instance audi to the Sybase instance toplarna, execute: syb_tool database1 audi -date 1999/06/01.12:00:00 -new_server toplarna -file /tmp/isql -media The load command for restore to a different server Example 5 To get the load command that restores database1 of the Sybase instance audi from the first backup performed after 14:28 on July 7, 1999, and to record the load command to the file /tmp/dudule, execute: syb_tool database1 audi -date 1999/07/07.14:28:00 -file /tmp/dudule You see in "Loading transaction logs from multiple backups" on the next page that you need to restore one full backup and four transaction log backups, the last one backed up with concurrency 3. Integration Guide Chapter 15: Data Protector Sybase Server integration HPE Data Protector (9.07) Page 575 of 803
  • 576.
    Loading transaction logsfrom multiple backups Using the standard Data Protector CLI commands 1. Get a list of backed up Sybase databases: omnidb -sybase Integration Guide Chapter 15: Data Protector Sybase Server integration HPE Data Protector (9.07) Page 576 of 803
  • 577.
    Example of alist of backed up Sybase databases 2. Get a list of backup sessions for a specific object, including the session ID: omnidb -sybase "object_name" Example of a list of backup sessions for a specific object For object copies, use the object's backup ID (which equals the object's backup session ID). Do not use the object's copy session ID. 3. Get a list of media needed for restore: omnidb -session session_id -media Integration Guide Chapter 15: Data Protector Sybase Server integration HPE Data Protector (9.07) Page 577 of 803
  • 578.
    Example of findingmedia needed for restore For details on the omnidb command, see the omnidb man page. Restoring using the Sybase isql command 1. On UNIX systems, log in to the Sybase Server system as user sybase. 2. Run the Sybase isql utility: isql -SSybase_instance -USybase_user -PSybase_password [-i input_file -J utf8] Parameter description Sybase_ instance Sybase instance name. Sybase_user Sybase instance user. Sybase_ password Password of the Sybase instance user. input_file The file to which the load parameter was saved. See also "Localized database names" on page 572. 3. If you did not provide the load command in a file, type the desired load command in the first line. To execute the command(s), type go in the last line and press Enter. The syntax of the Sybase load command is: load {database|transaction} new_database from "ob2syb::version[::database[::Sybase_instance]]" stripe on "ob2syb::version[::database[::Sybase_instance]]" Parameter description {database|transaction} Defines whether databases or transaction logs are to be restored. version Session ID of the backup version to restore from. You can also type latest version to restore from the latest backup. Integration Guide Chapter 15: Data Protector Sybase Server integration HPE Data Protector (9.07) Page 578 of 803
  • 579.
    new_database Target databaseto which to restore. database Database to be restored. Sybase_instance Sybase instance from which the database to be restored was backed up. The stripe part is needed only when restoring a database backed up with several streams. The number of streams used for backup is displayed in the Data Protector Monitor during the backup session. To restore a database to a new database, first create a new database. The new database should have the same structure as the database to be restored. To restore a database to a different Sybase instance on another client system, set the OB2HOSTNAME variable on the target client: add the OB2HOSTNAME=BackupClient.company.com variable entry to the Sybase_TargetInstance.cfg configuration file, located in the default Data Protector temporary files directory. For details on the Sybase load command, see the Adaptive Server Enterprise System Administration Guide. Tip: To list all Sybase databases of a particular Sybase instance, execute: Windows systems: perl -I..libperl util_sybase.pl -OBJS0 Sybase_instance_name UNIX systems: util_sybase.pl -OBJS0 Sybase_instance_name Example of a list of Sybase databases Restore examples Example 1 To restore the database database2 from the backup session 1999/06/09-2, execute: 1>load database database2 from "ob2syb::1999/06/09-2" 2>go Integration Guide Chapter 15: Data Protector Sybase Server integration HPE Data Protector (9.07) Page 579 of 803
  • 580.
    Restoring a databasefrom a specific session Example 2 To restore the latest version of the database Sybdata to a new database, named Sybdata1: 1. Create a database device. See "Creating a database device" below. Creating a database device 2. Create an empty database, named Sybdata1. See "Creating an empty database" below. Creating an empty database 3. Restore Sybdata to Sybdata1 by executing: 1>load database Sybdata1 from "ob2syb::latest version::Sybdata" 2>go Example 3 To restore the latest version of the database database3 backed up with three streams, execute: Integration Guide Chapter 15: Data Protector Sybase Server integration HPE Data Protector (9.07) Page 580 of 803
  • 581.
    1>load database database3from "ob2syb::latest version" 2>stripe on "ob2syb::latest version" 3>stripe on "ob2syb::latest version" 4>go Example 4 To start a restore a database from the instance "instance1", which name contains Cyrillic and Latin characters, and for which the load command was saved in the file restore_20100609-2.txt, execute : isql -S instance1 -U admin -PSybase_password -J utf8 -i restore_20100609-2.txt Restoring using another device You can restore using a device other than that used for backup. Specify the new device in the file: Windows systems: Data_Protector_program_dataConfigserverCellrestoredev UNIX systems: /etc/opt/omni/server/cell/restoredev Use the format: "DEV 1" "DEV 2" where DEV 1 is the original device and DEV 2 the new device. Delete this file after use. On Windows, use the Unicode format for the file. Monitoring sessions You can monitor currently running sessions in the Data Protector GUI. When you run an interactive backup or restore session, a monitor window shows you the progress of the session. Closing the GUI does not affect the session. You can also monitor sessions from any Data Protector client with the User Interface component installed, using the Monitor context. On how to monitor a session, see the HPE Data Protector Help index: “viewing currently running sessions”. Troubleshooting This section lists general checks and verifications. For general Data Protector troubleshooting information, see the HPE Data Protector Troubleshooting Guide. Integration Guide Chapter 15: Data Protector Sybase Server integration HPE Data Protector (9.07) Page 581 of 803
  • 582.
    Before you begin lEnsure that the latest official Data Protector patches are installed. See the HPE Data Protector Help index: “patches” on how to verify this. l See the HPE Data Protector Product Announcements, Software Notes, and References for general Data Protector limitations, as well as recognized issues and workarounds. l See http://support.openview.hp.com/selfsolve/manuals for an up-to-date list of supported versions, platforms, and other information. Checks and verifications If your configuration, backup, or restore failed: l Examine system errors written to debug.log, located on the Sybase Server system in the default Data Protector log files directory. l Make a test backup and restore of any filesystem on the problematic client. For information, see the HPE Data Protector Help. l In a cluster environment, before performing procedures from the Data Protector CLI, ensure that the environment variable OB2BARHOSTNAME is set to the virtual server name. When the Data Protector GUI is used, this is not required. l Ensure that the Sybase instance and its default Sybase Backup Server are online. l UNIX systems: If Sybase Server system uses network encryption export, the following variables need to be added in the omnirc file: LC_ALL = <value_from_env> SHLIB_PATH = <value_from_env> LD_LIBRARY_PATH = <value_from_env> where, <value_from_env> needs to be changed with the value of the variable retrieved from the environment. Additionally, if your configuration or backup failed: l If you use non-default Sybase settings, ensure that they are registered in: Windows systems: The System Properties dialog box, which you access by double-clicking System in the Control Panel. UNIX systems: The Data Protector Sybase configuration file. Additionally, if your backup failed: l Check the configuration of the Sybase instance described in "Checking the configuration" on page 562. l Test the backup specification as described in " Previewing backup sessions" on page 569. If the Data Protector part of the test fails: a. UNIX systems: Ensure that the owner of the backup specification is user sybase and that it is added to the Data Protector operator or admin user groups. b. Create a Sybase backup specification to back up to a null or file device. If the backup succeeds, Integration Guide Chapter 15: Data Protector Sybase Server integration HPE Data Protector (9.07) Page 582 of 803
  • 583.
    then the problemis probably related to devices. For information on troubleshooting devices, see the HPE Data Protector Troubleshooting Guide. If the test succeeds, start a backup directly from the Sybase Server. See "Using Sybase commands" on page 571. Additionally, if your backup or restore failed: l Test Data Protector data transfer using the testbar utility. Log in to the Sybase Server system as user sybase and execute: l If your backup failed: testbar -type:Sybase -appname:Sybase_instance_name -bar:backup_ specification_name -perform:backup l If your restore failed: testbar -type:Sybase -appname:Sybase_instance_name -bar:backup_ specification_name -perform:restore -object:object_name -version:object_ version where object_name is the name of the object to be restored. If the test fails: l Troubleshoot errors. See the text file Trouble.txt located on the Cell Manager in: Windows systems: Data_Protector_homehelpenu UNIX systems: /opt/omni/gui/help/C l On the Sybase Server system, examine system errors, reported in the debug.log file located in the default Data Protector log files directory. Additionally, if your restore failed: l Ensure that the Data Protector operator user group has the See private objects user right selected. On how to change user rights, see the HPE Data Protector Help index: “changing user rights”. Problems Problem Restore to another client system fails When you start a restore of a database to the original Sybase instance, the session finishes successfully. However, when you start a restore of the database to a different Sybase instance on another client, your restore session fails with a message similar to the following: Mar 11 18:16:13 2010: Backup Server: 4.124.2.1: Archive API error for device='ob2syb::2010/03/11-19::test_db: :incprod::00': Vendor application name=Data Protector A.06.10, Library version=221, API routine=syb_read(), Message=Object version not found.ar 11 18:16:13 2010: Backup Server: 6.32.2.3: ob2syb:: 2010/03/11-19::test_db::incprod::00: volume not valid or not requested Integration Guide Chapter 15: Data Protector Sybase Server integration HPE Data Protector (9.07) Page 583 of 803
  • 584.
    (server: , sessionid: 62.) Mar 11 18:20:07 2010: Backup Server: 4.132.1.1: Attempting to open byte stream device: 'ob2syb:: 2010/03/11-19::test_db::incprod::00' The problem is that the IDB uses the name of the destination client instead of the name of the client from which the database was backed up. Action 1. Set the OB2HOSTNAME variable on the target client: add the OB2HOSTNAME=BackupClient.company.com variable entry to the Sybase_TargetInstance.cfg configuration file, located in the default Data Protector temporary files directory. 2. Restart the restore of the database. Problem Configuration of the Sybase integration in SLES 10 or above Operating System versions fail The configuration of the Sybase integration in SLES 10 or above operating system versions fail with the following error: The context allocation routine failed when it tried to load localization files!!, One or more following problems may caused the failure, Your sybase home directory is <HOME_DIRECTORY_PATH>. Check the environment variable SYBASE if it is not the one you want!, Using locale name "POSIX" defined in environment variable LC_ALL, Locale name "POSIX" doesn't exist in your <HOME_DIRECTORY_PATH>/locales/locales.dat file, An error occurred when attempting to allocate localization-related structures., This error is seen in the SLES 10 or above environments, where default locale is set as POSIX. Action Add POSIX localization-related structures to Sybase installation or use another Locale setting. Integration Guide Chapter 15: Data Protector Sybase Server integration HPE Data Protector (9.07) Page 584 of 803
  • 585.
    Page 585 of803HPE Data Protector (9.07) Integration Guide Chapter 15: Data Protector Sybase Server integration
  • 586.
    Chapter 16: DataProtector Sybase IQ integration Introduction This chapter explains how to perform backup of SAP Sybase IQ using a combination of Data Protector filesystem backup and user-defined pre- and post-exec scripts, which include the Sybase IQ backup or restore commands. Note: Sybase IQ is supported on platforms where the Data Protector file system backup and restore is supported. The commands available in this chapter are applicable for Sybase IQ version 16. This chapter provides information specific to the Data Protector Sybase IQ integration. For general Data Protector procedures and options, see the HPE Data Protector Help. Backup Sybase IQ supports the following backup types: Full, Incremental since Full, Incremental, System_ Level, and Virtual. Run a full backup on a new database to provide a base point, and then perform full and incremental backups on a fixed schedule. Consider time and storage requirements. You should always check the size of your database prior to backup. Running an SQL statement will help you determine the amount (%) of the current space used. It is recommended that you add 10% the total amount used to ensure that there is enough space. Balance the time it takes to create the backup with the time it takes to restore the data. It is recommended that you do the following: l Validate the database before backup. l Perform a full database backup once a week. l Perform the “incremental since full” backup as needed. l Perform the “incremental” backups every finite number of hours during the day. l After each backup, you can run the post-exec script to delete backup files of the dumped database that was used for backup. l Write the database to archive devices. Note: The BACKUP DATABASE statement overwrites existing disk files of the same name. To retain a previous backup, use different file or path names for the archive devices, or move the old backup to another location. To back up Sybase IQ, proceed as follows: 1. Create directories on the Sybase server where database backups will be created (for example, /BackupFull_Sybase). HPE Data Protector (9.07) Page 586 of 803
  • 587.
    2. Create scriptsthat connect to the Sybase IQ database to do the following: a. Execute backups (the script can be run as a pre-exec command). b. Clean the old backup files (using a post-exec command) to reclaim the disk space. 3. Create an HPE Data Protector filesystem backup specification that includes the Sybase backup directory, which you created in Step 1. 4. In the Backup Options – General tab, select the Sybase server on which the pre-exec backup script and post-exec restore script will be executed. For more information, see the "Pre-Exec Sybase IQ Backup Command Sample" below and Post-Exec Sybase IQ Restore Command Sample. 5. Schedule regular backups for this Sybase server. Pre-Exec Sybase IQ Backup Command Sample BACKUP DATABASE FULL TO ' Backup_DataProtector_Sybase/Full/file1' TO ' Backup_DataProtector_Sybase/Full/file2' WITH COMMENT 'Full backup database' BACKUP DATABASE INCREMENTAL TO ' Backup_DataProtector_Sybase/Incr/file1' TO ' Backup_DataProtector_Sybase/Incr/file2' WITH COMMENT 'Incremental backup' BACKUP DATABASE INCREMENTAL SINCE FULL TO ' Backup_DataProtector_Sybase/IncrSF/file1' TO ' Backup_DataProtector_Sybase/IncrSF/file2' WITH COMMENT 'IncrementalSinceFull backup' For more information, refer to the SAP Sybase Infocenter (http://infocenter.sybase.com/help/index.jsp). Restore You can restore backup files in the following order: Integration Guide Chapter 16: Data Protector Sybase IQ integration HPE Data Protector (9.07) Page 587 of 803
  • 588.
    1. Restore theWeekly full backup from HPE Data Protector. 2. Restore the last Incremental since full backup from HPE Data Protector. 3. Restore—in the increasing order of time—all the incremental backups since the last usage of the Incremental since full backup option. 4. After restore, connect to the database and execute SQL commands to restore and recover the Sybase database. Note: The following steps can be part of a DP post-exec restore script. 5. Shut down the Sybase server: stop_iq 6. Start a server with exclusive access to the database: start_iq -su mypwd -gd DBA -gm 1 -n my_server 7. Start dbisql and connect to the utility database as follows: dbisql -c "UID=DBA;PWD=mypwd;DBN=utility_db" Note: The RESTORE DATABASE statement is executed from the utility database (utility_db) and requires exclusive access to the database. For more information on RESTORE commands, see the "Post-Exec Sybase IQ Restore Command Sample" on the next page. Depending on the type of backup you plan to restore, you may need to delete some objects and verify others as follows: l For a full restore, the store files (by default, the .iq files), the catalog store (by default, the .db file), and the transaction log (by default, the .log file) must not exist in the location to which you are restoring. If any of these files exist, you must delete them or move them to a different directory before performing the full restore. When a full restore begins, it destroys all old database files and then recreates them. If you manually delete the store, catalog store, and transaction log files, it protects you from performing a full restore accidentally. l For any incremental restore, the catalog store (.db) must exist. If it exists, but in a different location than the one you are restoring to, move database files. If it does not exist, you can only perform a full restore. If you perform a full restore before any incremental restore, the correct files will be in place. Note: Restore backups as follows: l If your database is inconsistent, or if you are moving any files to a new location, you must restore a FULL backup. l If your most recent backup is a FULL backup, or if you need to restore a database to the state that existed before any existing incremental(s) were made, restore the full backup only. l If you have an INCREMENTAL_SINCE_FULL backup that precedes the database failure, first restore from the last FULL backup, and then restore the INCREMENTAL_SINCE_FULL backup. l If you do not have an INCREMENTAL_SINCE_FULL backup, but you have performed one or more INCREMENTAL backups since your last FULL backup, first restore the FULL backup, and then restore the INCREMENTAL backups in the order in which they were made. Integration Guide Chapter 16: Data Protector Sybase IQ integration HPE Data Protector (9.07) Page 588 of 803
  • 589.
    l Do notstart the database until the last backup has been restored. Otherwise, you will not be able to restore further. 8. Run all RESTORE DATABASE commands from dbisql. 9. For the database validation, run the sp_iqcheckdb stored procedure after restore. 10. Use stop_iq to stop the utility database and the associated engine. 11. Start the restored database using start_iq. Post-Exec Sybase IQ Restore Command Sample # Restoring database from last incremental RESTORE DATABASE ‘newdata.db’ FROM ' Backup_DataProtector_Sybase/Full/file1' FROM ' Backup_DataProtector_Sybase/Full/file2' RESTORE DATABASE ‘newdata.db’ FROM ' Backup_DataProtector_Sybase/IncrSF/file1' FROM ' Backup_DataProtector_Sybase/IncrSF/file2' RESTORE DATABASE ‘newdata.db’ FROM ' Backup_DataProtector_Sybase/Incr/file1' FROM ' Backup_DataProtector_Sybase/Incr/file2' For more information, refer to the SAP Sybase Infocenter (http://infocenter.sybase.com/help/index.jsp). Integration Guide Chapter 16: Data Protector Sybase IQ integration HPE Data Protector (9.07) Page 589 of 803
  • 590.
    Chapter 17: DataProtector Network Data Management Protocol Server integration Introduction This chapter explains how to configure and use the Data Protector Network Data Management Protocol Server integration (NDMP Server integration). It describes concepts and methods you need to understand to perform filesystem backups and restores on a Network Attached Storage device. Network Data Management Protocol (NDMP) is a protocol used to manage backup and restore operations on a Network Attached Storage (NAS) device. NDMP uses a client server model, where the Data Protector NDMP Media Agent client controls the backup, while the NDMP Server performs the actual backup operations. The Data Protector NDMP Server integration offers interactive and scheduled filesystem backups of the following types: l Full l Incr1 For information on these backup types, see the HPE Data Protector Concepts Guide. The Data Protector NDMP Server integration offers two restore types: l Standard filesystem restore l Direct access restore The Data Protector NDMP Server integration supports the following two types of backup: l for EMC Celerra (Celerra): l Dump The default backup type, that backs up data at a file level. l NDMP volume backup (NVB) An EMC-specific NDMP backup type, that backs up data blocks at a volume level. l for Network Appliance (NetApp): l Dump The default backup type, that backs up data at a file level. l Snap mirror to tape backup (SMTape backup) A NetApp-specific NDMP backup type, that creates a snapshot of the source volume and backs up the current and all previous snapshot copies. This chapter provides information specific to the Data Protector NDMP Server integration. For general Data Protector procedures and options, see the HPE Data Protector Help. HPE Data Protector (9.07) Page 590 of 803
  • 591.
    Integration concept Data Protectorintegrates with NDMP Server through the Data Protector NDMP library and the NDMP Media Agent. The Data Protector NDMP library channels communication between the Data Protector Session Manager, and, through the NDMP interfaces, the NDMP Server. "Data Protector NDMP Server integration architecture" below shows the architecture of the integration. Data Protector NDMP Server integration architecture Legend Session Manager Data Protector Session Manager: Backup Session Manager during backup and Restore Session Manager during restore. No Data Protector Disk Agents are involved in the session because the whole functionality is already implemented within the NDMP Media Agent. NDMP Media Agent The NDMP client, which contains a layer called the NDMP library. The library enables the NDMP Media Agent to communicate with the NDMP Server through the NDMP interfaces. For more information on the NDMP protocol and NDMP interfaces, see the NDMP documentation. Data Protector supports the following NDMP Server types: l NetApp NAS device (NetApp) l Celerra NAS device (Celerra) Integration Guide Chapter 17: Data Protector Network Data Management Protocol Server integration HPE Data Protector (9.07) Page 591 of 803
  • 592.
    l Hitachi BlueArcNAS device (BlueArc) l Hitachi NAS device (Hitachi) l HP-X9000 NAS device (HP-X9000) In a typical environment ("The NDMP environment configuration" below), the NDMP Server system and the Data Protector client with the NDMP Media Agent installed (NDMP client) are connected to the LAN. However, data from the NDMP Server disks does not flow through the LAN, it is backed up to a tape device connected to the NDMP Server system. The NDMP client initiates, monitors, and controls data management and the NDMP Server executes these operations, having a direct control over devices connected to it and over the backup and restore speed. The NDMP environment configuration Due to the NDMP catalog handling design, Data Protector caches the entire catalog on the NDMP client before storing it to the Data Protector Internal Database (IDB). Since the catalog can increase in size significantly, the NDMP client caches parts of the catalog into file history swap files, located in the default Data Protector temporary files directory. For more information on file history swap files, see "The NDMP specific omnirc options" on page 617. Configuring the integration To configure the Data Protector NDMP Server integration: Integration Guide Chapter 17: Data Protector Network Data Management Protocol Server integration HPE Data Protector (9.07) Page 592 of 803
  • 593.
    1. Import theNDMP Server system into the Data Protector cell. 2. Create a media pool for NDMP media. 3. Configure NDMP devices. Prerequisites l Ensure that you have correctly installed and configured NDMP Server. l For supported versions, platforms, devices, and other information, see the HPE Data Protector Product Announcements, Software Notes, and References or http://support.openview.hp.com/selfsolve/manuals. l For information on installing, configuring, and using NDMP Server, see the NDMP Server documentation. l To use the Data Protector media copy or automated media copy functionality, make sure that the NetApp Server and EMC Celerra Server support NDMP v4 protocol. l Ensure that you have correctly installed Data Protector. For information of how to install Data Protector in various architectures, see the HPE Data Protector Installation Guide. Every NDMP client (Data Protector client that controls the NDMP Server backup) must have the Data Protector NDMP Media Agent component installed. Importing NDMP Server systems Import the NDMP Server system using the Data Protector GUI: 1. In the Context List, click Clients. 2. In the Scoping Pane, right-click Clients and click Import Client. 3. In the Name text box, type the name of the NDMP Server system you want to import. In the Type drop-down list, select NDMP Server. Integration Guide Chapter 17: Data Protector Network Data Management Protocol Server integration HPE Data Protector (9.07) Page 593 of 803
  • 594.
    Specifying an NDMPServer system Click Next. 4. In the Port text box, specify the TCP/IP port number of the NDMP Server. The default number is 10000. Provide the NDMP Server system user account that will be used by Data Protector to connect to the NDMP Server system. This user must have permission to read from and write to the NDMP media. The Data Protector NDMP integration supports the ”none”, ”text”, and ”MD5” NDMP authentication methods. Data Protector automatically detects and uses the method supported by your NDMP Server. In the NDMP Server Type drop-down list, select the NAS device type. Integration Guide Chapter 17: Data Protector Network Data Management Protocol Server integration HPE Data Protector (9.07) Page 594 of 803
  • 595.
    Specifying an NDMPServer system Click Finish. Creating media pools Create a special media pool for NDMP media. For information, see the HPE Data Protector Help index: ”creating media pools”. The NDMP media pool can only be used by devices using the NDMP data format (NDMP devices). Prerequisites l The source medium and the target medium used for media copying should be of the same media type. Limitations l A medium cannot be used by different NMDP Server types. Consequently, the data that was backed up from an NDMP Server of a particular type (for example, NDMP-NetApp) cannot be restored to an NDMP Server of another type (for example, NDMP-Celerra). Configuring NDMP devices Configure NDMP devices using the Data Protector GUI. Integration Guide Chapter 17: Data Protector Network Data Management Protocol Server integration HPE Data Protector (9.07) Page 595 of 803
  • 596.
    Prerequisites l The NDMPServer system must have a tape drive connected to it. The drive must be supported by both NDMP Server and Data Protector. l The source and the target drive used for media copy should be connected to the same NDMP Server on which the backup was performed. Library robotics can be connected to: l NDMP Server system ("Library configuration 1" below). l NDMP client (" Library configuration 2 " below). l Data Protector client with the general Media Agent installed (general Media Agent client) (" Library configuration 2 " below). If the robotics is connected to the NDMP Server system, it must be supported by both NDMP Server and Data Protector. The robotics can only be controlled by a Data Protector NDMP client. Library configuration 1 Library configuration 2 Integration Guide Chapter 17: Data Protector Network Data Management Protocol Server integration HPE Data Protector (9.07) Page 596 of 803
  • 597.
    Multiple library drivescan be connected to one NDMP Server system. If the library robotics is connected to a Data Protector NDMP client, and the drives are connected to the NDMP Server system, the drives can be shared between multiple NDMP Server systems and general Media Agent clients as well as between Data Protector and other applications. NDMP media on the other hand cannot be shared. For more information, see the HPE Data Protector Concepts Guide. Limitations l NDMP devices can only use NDMP media pools. Configuring tape libraries To configure a tape library with robotics connected to the NDMP Server system: 1. In the Context list, click Devices &Media. 2. In the Scoping Pane, right-click Devices, and then click Add Device. 3. Type a name for the device. Optionally, describe the device. See "Configuring a library" on the next page. In Device Type, select SCSI Library. In Interface Type, select the NAS device used. In Client, select the NDMP client that will control the library through the NDMP Server. In NDMP Server, select the NDMP Server system with the library robotics connected to it. Optionally, in Management Console URL, type a valid URL of the library management console. It will enable you to invoke a web browser and load the management console interface directly from the Data Protector GUI. Integration Guide Chapter 17: Data Protector Network Data Management Protocol Server integration HPE Data Protector (9.07) Page 597 of 803
  • 598.
    Configuring a library ClickNext. 4. Specify the library robotics SCSI address and the drive handling. For information, see "Network Appliance configuration" on page 600, "EMC Celerra configuration" on page 602, and "Hitachi BlueArc or Hitachi configuration" on page 603 Click Next. 5. Specify the slots to be used by Data Protector. Click Next. 6. In the Media Type drop-down list, select the media type used in the library. 7. Click Finish and then click Yes to configure the drives in the library. 8. Type a name for the drive. Optionally, describe the drive. In Data Format, select the NAS device used. In Client, select the NDMP client that will control the library through the NDMP Server. In NDMP Server, select the NDMP Server system with the library robotics connected to it. Click Next. Note: In the Cluster Aware Backup (CAB) environment, you can now search for the tape libraries and robotics. 9. Specify the SCSI address of the drive. For information, see "Network Appliance configuration" on page 600, "EMC Celerra configuration" on page 602, and "Hitachi BlueArc or Hitachi configuration" on page 603. Do not change the drive index number. Click Next. 10. Specify the media pool for the NDMP media. Integration Guide Chapter 17: Data Protector Network Data Management Protocol Server integration HPE Data Protector (9.07) Page 598 of 803
  • 599.
    To specify advanceddevice options, click Advanced. For information on supported block sizes, see "Block size" on page 605. Note: Multiplexing data streams is not supported by NDMP Server, limiting device concurrency to 1. Click Next. 11. Select the device policies for the new drive and specify the device tag. Click Finish. 12. Click Yes to create another drive or NO to finish the configuration. For information of how to configure a tape library with robotics connected to a Data Protector NDMP or General Media Agent client and drives connected to the NDMP Server system, see the HPE Data Protector Help index: ”configuring SCSI libraries”. Then configure the drives as described in "Type a name for the drive. Optionally, describe the drive." on the previous page through "Click Yes to create another drive or NO to finish the configuration." above. Configuring standalone devices To configure a standalone device: 1. In the Context List, click Devices & Media. 2. In the Scoping Pane, right-click Devices, and then click Add Device. 3. Type a name for the device. Optionally, describe the device. In Device Type, select Standalone. In Data Format, select the NAS device used. In Client, select the NDMP client that will control the device through the NDMP Server. In NDMP Server, select the NDMP Server system to which the standalone device is connected. Integration Guide Chapter 17: Data Protector Network Data Management Protocol Server integration HPE Data Protector (9.07) Page 599 of 803
  • 600.
    Configuring a standalonedevice Click Next. 4. Provide the SCSI address of the device. For information, see "Network Appliance configuration" below, "EMC Celerra configuration" on page 602, and "Hitachi BlueArc or Hitachi configuration" on page 603. Click Next. 5. Specify the media pool. To specify advanced device options, click Advanced. For information on supported block sizes, see "Block size" on page 605. Note: Multiplexing data steams is not supported by NDMP Server, limiting device concurrency to 1. 6. Click Finish. Network Appliance configuration Before you begin l Ensure that the NDMP Server is online. Standalone tape devices and drives in a tape library To get information about standalone tape devices (or drives in a tape library) connected to the NDMP Server system, execute: Integration Guide Chapter 17: Data Protector Network Data Management Protocol Server integration HPE Data Protector (9.07) Page 600 of 803
  • 601.
    sysconfig -t on theNDMP Server system. The SCSI address is written at the beginning of the output and consists of four parts. See " Analyzing the drive’s SCSI address " below. Analyzing the drive’s SCSI address Parts Description {n|u} no rewind and unload/reload respectively. 1 rst Raw SCSI tape (always present). {0 | 1 | 2 | ...} Device number. {l|m|h|a} Data density and compression. Example The output for a DLT 4000 drive is: nrst0m - no rewind device, format is:42500 bpi 6.0GB Library robotics To get the SCSI address of the library robotics connected to the NDMP Server system, execute: sysconfig -m on the NDMP Server system. The SCSI address consists of two parts. See " Analyzing the library Robotics’ SCSI address " below. Analyzing the library Robotics’ SCSI address Parts Description mc Media changer device (always present). {0 | 1 | 2 | ...} Device number. Example The output for a DLT 4000 library is: mc0 1 Data Protector supports only the no rewind devices. Integration Guide Chapter 17: Data Protector Network Data Management Protocol Server integration HPE Data Protector (9.07) Page 601 of 803
  • 602.
    EMC Celerra configuration Beforeyou begin l Ensure that the NDMP Server is online. SCSI devices To get information about SCSI devices (tape drives and library robotics) connected to the EMC Celerra NAS device: 1. Log in to the Celerra control station. 2. execute: server_devconfig server_name -list -scsi -all Example See " Example of a list of SCSI devices " below for an example list of SCSI devices. c2t2l0 and c2t3l0 are the SCSI addresses of the drives in the tape library and c2t0l0 is the SCSI address of the library robotics. Example of a list of SCSI devices Name SCSI address Device type Information jbox1 c2t0l0 jbox ATL P1000 62200001.03 tape2 c2t3l0 tape QUANTUM DLT7000 1624q$ ttape2 c2t2l0 tape QUANTUM DLT7000 1624q$ EMC Isilon configuration To list devices, drives, and aliases on EMC Isilon, execute the following command: isi tape list Example of a list of tape devices Tape Device State WWNN Vendor/ Model/ Revision/ Serial tape001 closed 50014380271B0040 HP Ultrium 6-SCSI 253W HUJ5394NCC tape002 closed 50014380271B0046 HP Ultrium 6-SCSI 253W HUJ5394ND0 tape003 closed 50014380271B003D HP Ultrium 6-SCSI 253W Integration Guide Chapter 17: Data Protector Network Data Management Protocol Server integration HPE Data Protector (9.07) Page 602 of 803
  • 603.
    Tape Device State WWNN Vendor/Model/ Revision/ Serial HUJ5394NC8 tape004 closed 50014380271B0043 HP Ultrium 6-SCSI 253W HUJ5394N77 tape005 closed 5001438024B10BE5 HP Ultrium 4-SCSI ED41 SG1545DR01 tape006 closed 5001438024B10BF9 HP Ultrium 6-SCSI ED61 SG1545DR05 tape007 closed 5001438024B10BEF HP Ultrium 6-SCSI ED61 SG1545DR03 tape008 closed 5001438024B10BF4 HP Ultrium 6-SCSI ED61 SG1545DR04 tape009 closed 5001438024B10BEA HP Ultrium 6-SCSI ED61 SG1545DR02 Media Changer State WWNN Vendor/ Model/ Revision/ Serial mc001 closed 50014380271B003D HP MSL G3 Series 8.70 MXA542Z0P3 mc002 closed 5001438024B10B45 HP D2DBS EL01 SG1545DR45 Hitachi BlueArc or Hitachi configuration Before you begin l Ensure that the NDMP Server is online. To properly configure a SCSI device connected to a Hitachi BlueArc server, two clients must be connected to this device and configured in Data Protector. NDMP Media Agent client is used for data transfer between a SCSI device and Hitachi BlueArc, while a separate client with the General Media Agent component installed should be configured as a SCSI device (not an NDMP SCSI device), to provide the SCSI information about the device. The following sections explain how to obtain information for configuring a Hitachi or a Hitachi BlueArc NDMP Server. For configuration of your device, see "Configuring tape libraries" on page 597 or "Configuring standalone devices" on page 599. Integration Guide Chapter 17: Data Protector Network Data Management Protocol Server integration HPE Data Protector (9.07) Page 603 of 803
  • 604.
    Library robotics To getthe SCSI address of the library robotics connected to the NDMP Server system: 1. Log in to the NDMP Server system. 2. Get the Enterprise Virtual Server ID (EVS ID) of the NDMP Server system for which you need to configure a device. Execute the command: evs list 3. Get the SCSI address of the library robotics connected to the NDMP Server system. Execute the command: ndmp-devices-list -t changer -v EvsID The SCSI address is written at the beginning of the ndmp-device-list output and consists of the LUN, Target and device ID number. See " Analyzing the library robotics’ SCSI address" below. Analyzing the library robotics’ SCSI address Parts Description dev/mc Media changer device d2|1|2|3... Device ID number. Example The output for a media changer device of library robotics is: 5/dev/mc_d2|0 01YFPdba00 0x2001f29ccd2ca000:0 N/A Where /dev/mc_d2|0 is the SCSI address of the media changer device. Standalone tape devices and drives in a tape library To get information about standalone tape devices or drives in a tape library connected to the NDMP Server system: 1. Log in to the NDMP Server system. 2. Get the Entreprise Virtual Server ID (EVS ID) of the NDMP Server system for which you need to configure a device. Execute the command: evs list 3. Get the SCSI address of standalone tape devices or drives in a tape library connected to the NDMP Server system. Execute the command: ndmp-devices-list -t tape -v EvsID The SCSI address is written at the beginning of the ndmp-device-list output and consists of the LUN, Target and device ID number. Analyzing the drive's SCSI address Integration Guide Chapter 17: Data Protector Network Data Management Protocol Server integration HPE Data Protector (9.07) Page 604 of 803
  • 605.
    Parts Description dev/mt Tapedevice d2|1|2|3... Device ID number. Example The output for a standalone tape device (or a drive in a tape library) is: 16/dev/mt_d2|1 01YFPdba01 0x2001f29ccd2ca000:1 Where /dev/mt_d2|1 is the SCSI address of the tape device. Block size The integration supports variable tape block sizes. Before selecting the block size for each NAS device, you should consider the following: l Ensure that the NDMP Server is configured to support variable block size. l The device used for restore must have the same or greater block size than the one that was used for backup. l By NetApp, for a SMTape backup on Data ONTAP version earlier than version 8.0, you must set the Block size option to 240 kB. The required block size for the Data ONTAP version 8.0 is between 4 kB to 256 kB. Note that Data Protector supports block sizes between 8 kB to 1024 kB. The default block size is 256 kB. l By Celerra, the block size value should not be greater than the Celerra readWriteBlockSizeInKB parameter. Tip: To get the current value of the readWriteBlockSizeInKB parameter, execute: server_param server_3 -facility PAX -info readWriteBlockSizeInKB -verbose Note: l If the set block size is not supported by the NAS device, and you start a backup, Data Protector displays an error and aborts the session. l Although the Data Protector media formatting completes successfully, that does not guarantee that the NAS device supports the set block size, and backup may still fail. Backup Backup types Types of backup Integration Guide Chapter 17: Data Protector Network Data Management Protocol Server integration HPE Data Protector (9.07) Page 605 of 803
  • 606.
    Backup Types Description Localor two-way backup Is the currently supported backup in Data Protector. Local or two-way backup refers to the backup flow where the data is streamed to the backup device (tape library, disk, and so on) attached to the same filer. 3-way or three-way backup 3-way backup refers to the backup flow where the data is streamed to the backup device (tape library, disk, and so on) attached to the second filer. The second filer stores data to its local backup device. See three- way backup. Cluster Aware backup (CAB) CAB is the extended NDMP protocol for NetApp filer to operate in cluster aware mode. It enables the NDMP server to establish a data connection on a node linked to a volume. In turn, the Data Protector determines, if volumes and tape devices are available on the same node in a cluster. The NDMP server provides affinity information about volumes and tape devices with the CAB extension supported by Data Protector. Using this affinity information, Data Protector performs a local backup instead of a three-way backup, if a volume and tape device are available on the same node in a cluster. 3-way or three-way backup Limitations l Only filesystem backup is supported. l You cannot store an NDMP backup and a standard Data Protector backup on the same medium. l Device concurrency is limited to 1. l You cannot browse devices and filesystems. l Object copying and object mirroring are not supported. l Media verification is not supported for NDMP medias. Integration Guide Chapter 17: Data Protector Network Data Management Protocol Server integration HPE Data Protector (9.07) Page 606 of 803
  • 607.
    l Media copyingand automated media copying are not supported for NDMP-Celerra backup sessions. l Backing up data using the Data Protector Reconnect broken connections functionality is not supported. l The NVB backup type enables you to only back up entire file systems. For example, you can back up /ufs1, but not /ufs1/dir1. l The NVB backup type is supported on EMC Celerra DART version 5.6.46.11 or later. l Directory direct access restore (DDAR) cannot be used with backup images created with the NDMP volume backup (NVB) option selected. l The NVB backup type and file or directory filtering cannot be used together. If both are used, NVB takes precedence and the filters have no effect. l With the SMTape backup type, a backup image of a volume in a particular aggregate type cannot be used for restore to a volume in a different aggregate type. l With the SMTape backup type, a backup image of a volume in a regular aggregate cannot be used for restore to a volume in a larger aggregate, and the other way round. l The SMTape backup type offers only full backup (level-0 backup). l The SMTape backup type enables you to only back up entire file systems. For example, you can back up /ufs1, but not /ufs1/dir1. l By default, you cannot select more than 5 million files for backup. To enable higher values (up to 20 million), set the OB2NDMPMEMONLY omnirc option to 0. For more information, see "The NDMP specific omnirc options" on page 617. l Once you have selected a directory, you cannot exclude any subdirectories or files from backup. Specifically, the following options are not supported: l Data Protector GUI: the Trees/Filters set of options: Trees, Excludes, Skips, and Onlys. l Data Protector omnib command: -trees, -exclude, -skip, and -only. l Three-way backup is only supported in filers with the same major version of firmware (For eg. ONTAP 8.x). l Three-way backup does not offer remote copy facility wherein the data from NDMP filer is sent to the Media Agent client independently, which then backups the data to the target. l Cluster Aware Backup (CAB) or restore is supported only on the same cluster filer. Data Protector supports only backup and restore of volumes and files; which are on the same cluster filer as the devices used for backup or restore operation. l In a non Cluster Aware Backup (CAB) environment, you cannot combine the three-way objects with the local objects during backup specification. Before you begin l Ensure that media to be used are formatted. l NetApp systems: Get information about filesystems exported from the NDMP Server system by executing exportfs. Integration Guide Chapter 17: Data Protector Network Data Management Protocol Server integration HPE Data Protector (9.07) Page 607 of 803
  • 608.
    Creating backup specifications Createa backup specification using the Data Protector Manager. 1. In the Context List, click Backup. 2. In the Scoping Pane, expand Backup Specifications, right-click Filesystem, and click Add Backup. 3. Select a template. In Backup type, select Data mover backup. In Sub type, select the NDMP Server type (for example, NDMP-NetApp). Optionally, select the Load balanced option. See " Selecting a backup template" below. Selecting a backup template Click OK. 4. Select the NDMP Server system you want to back up and click Add/Remove. In the Add/Remove Disk Mount Points dialog box, specify the filesystem mountpoints you want to back up: type the pathname of each directory in New mount point and click Add. See " Specifying the NDMP Server mountpoints for backup (UNIX systems)" on the next page. Click OK. Integration Guide Chapter 17: Data Protector Network Data Management Protocol Server integration HPE Data Protector (9.07) Page 608 of 803
  • 609.
    Specifying the NDMPServer mountpoints for backup (UNIX systems) Click Next. 5. Select devices to use for the backup. To specify device options, right-click the device and click Properties. Click Next. 6. Set backup options. Click Next. 7. Optionally, schedule the backup. Click Next. 8. Review the summary of the backup specification. To specify the NDMP options for a specific backup object, right-click the object, click Properties, and click the NDMP tab. For each object, you can specify a new user account that will override the user account specified in the Import NDMP Host dialog box, provided that the access rights are properly set on the selected NAS device system. To set the NDMP environment variables, click Advanced. See " Specifying advanced NetApp options" on the next page. For more information, see "NDMP environment variables" on page 614. Integration Guide Chapter 17: Data Protector Network Data Management Protocol Server integration HPE Data Protector (9.07) Page 609 of 803
  • 610.
    Specifying advanced NetAppoptions For an EMC Celerra NDMP client, in NDMP backup type, select either dump or NVB. For a NetApp NDMP client, in NDMP backup type, select either dump or SMTape. Click Next. 9. Save the backup specification, specifying a name and a backup specification group. Tip: Preview backup session for your backup specification before using it. For details, see the HPE Data Protector Help index: ”previewing a backup”. Modifying backup specifications To modify your backup specification, click its name in the Scoping Pane of the Backup context, then click the appropriate tab, and apply the changes. Starting backup sessions Interactive backups are run on demand. They are useful for urgent backups or for restarting failed backups. Use the Data Protector GUI. 1. In the Context List, click Backup. 2. In the Scoping Pane, expand Backup Specifications and then Filesystem. Right-click the backup Integration Guide Chapter 17: Data Protector Network Data Management Protocol Server integration HPE Data Protector (9.07) Page 610 of 803
  • 611.
    specification you wantto use and click Start Backup. 3. Select a Backup type and Network load. Click OK. Restore Restore filesystems using the Data Protector GUI or CLI. Prerequisites l To enable restoring individual files or directories from a NetApp NAS device that uses the ONTAP 8.1.x operating system, set either the ENHANCED_DAR_ENABLED NDMP environment variable in the restore wizard or the ENHANCED_DAR_ENABLED omnirc option. For details, see "NDMP environment variables" on page 614 and "The NDMP specific omnirc options" on page 617. Limitations l Once you have selected a directory, you cannot exclude any subdirectories or files from restore. Specifically, the following options are not supported: l Data Protector GUI options: Restore only and Skip. l Data Protector omnir command: -only, -skip and -exclude. l The data that was backed up from an NDMP Server of a particular type (for example, NDMP- NetApp) cannot be restored to an NDMP Server of another type (for example, NDMP-Celerra). l When restoring to another NDMP Server, the device to restore from must be connected directly to the target NDMP Server, and the device must be selected or specified as the restore device in the Data Protector GUI or CLI. l Restore preview is not supported. l Browsing more than 64000 objects is not possible in the restore context. l Restoring data using the Data Protector Restore by Query functionality is not supported. l Three-way restore is only supported in filers with the same major version of firmware (For eg. ONTAP 8.x). l Restore is supported only on the same cluster filer. Data Protector supports only the restore of volumes and files; which are on the same cluster filer as the devices used for restore operation. Restoring using the Data Protector GUI 1. In the Context List, select Restore. 2. In the Scoping Pane, expand Filesystem, expand the client with the data you want to restore, and then click the object that has the data. 3. In the Source page, browse for and select the objects you want to restore. 4. In the Destination page, specify a restore target client for every selected object. By default, data is restored to the original location, from where the data was originally backed up. To restore to a new location, select Restore to new location and type the new path. Integration Guide Chapter 17: Data Protector Network Data Management Protocol Server integration HPE Data Protector (9.07) Page 611 of 803
  • 612.
    5. In theOptions page, specify the NDMP Server system user account that will be used by Data Protector to connect to the NDMP Server system. This user must have permission to read from and write to the NDMP media. To specify the NDMP environment variables, click Advanced (" NDMP advanced restore options" below). For more information, see "NDMP environment variables" on page 614. NDMP advanced restore options 6. In the Devices page, select devices you want to use for the restore. For more information, see the HPE Data Protector Help index: ”restore, selecting devices for”. 7. Optionally, in the Media page, specify the media allocation priority. 8. Optionally, in the Copies page, specify the media set to restore from. 9. Click Restore. 10. In the Start Restore Session dialog box, click Next. 11. Specify Report level and Network load. Note: Select Display statistical information to view the restore profile messages in the session output. 12. Click Finish to start the restore. The statistics of the restore session, along with the message Session completed successfully is displayed at the end of the session output. Integration Guide Chapter 17: Data Protector Network Data Management Protocol Server integration HPE Data Protector (9.07) Page 612 of 803
  • 613.
    Direct access restore Directaccess restore is an optimized data recovery operation. Backed up data is accessed directly, in the middle of a tape. This is achieved by partitioning backed up data into segments during backup and recording their start addresses. During restore, Data Protector first computes which segment contains the requested file or directory, then locates the segment, and finally starts reading through it to locate the beginning of the file or directory. Prerequisites File history tracking must be turned on during the backup. For information of how to enable file history tracking, see "NDMP environment variables" on the next page. To enable direct access restore, set the NDMP environmental variable DIRECT to Y. The procedure for the direct access restore is the same as for standard restore. The only difference is that you can browse for and select individual files and directories for restore. See " Selecting NDMP Server Data for direct access restore" below. Selecting NDMP Server Data for direct access restore Integration Guide Chapter 17: Data Protector Network Data Management Protocol Server integration HPE Data Protector (9.07) Page 613 of 803
  • 614.
    Limitations l Directory directaccess restore (DDAR) is not supported when using Hitachi BlueArc or Hitachi NAS devices. l If you select both a directory and individual files from another directory and start the restore, only the selected files are restored. To restore both, use standard restore (set the NDMP environment variable DIRECT to N). l NetApp: l Direct access restore (DAR) of files is supported on ONTAP version 6.1.x and later. l Directory direct access restore (DDAR) is supported on ONTAP version 6.4.x and later. l Direct access restore (DAR) of files cannot be used with backup images created with the Snap mirror to tape backup (SMTape backup) option selected. l Directory direct access restore (DDAR) cannot be used with backup images created with the Snap mirror to tape backup (SMTape backup) option selected. l Celerra: l Directory direct access restore (DDAR) cannot be used with backup images created with the NDMP volume backup (NVB) option selected. Restoring using another device You can restore using a device other than that used for a backup. For more information, see the HPE Data Protector Help index: ”restore, selecting devices for”. NDMP environment variables Set the NDMP environment variables for the selected NAS devices using the Data Protector GUI. See and " NDMP advanced restore options" on page 612. The following tables show the supported NDMP environment variables: NDMP variables for NetApp NAS device Variable Value Function HIST y/n Default: y Turns on/off file history tracking. DIRECT y/n Default: y Enables direct access restore. LEVEL 0, 1, 2, ... 9 Default: 0 (full) Specifies backup level. Integration Guide Chapter 17: Data Protector Network Data Management Protocol Server integration HPE Data Protector (9.07) Page 614 of 803
  • 615.
    Variable Value Function SMTAPE_SNAPSHOT_NAME1 Snapshot_copy_name Default: Invalid Specifies the snapshot copy name. The specified snapshot and all older snapshot copies are backed up to a tape. SMTAPE_DELETE_SNAPSHOT y/n Default: n Deletes the auto snapshot copy created after the backup. SMTAPE_BREAK_MIRROR y/n Default: n Disconnects the SnapMirror after the restore. Note: After a successful restore, the restored volume is in the restricted state and does not become writable unless the SMTAPE_BREAK_ MIRROR variable is set to y. ENHANCED_DAR_ENABLED F/T Default: T When set to F, this variable enables restoring individual files or directories from a NetApp NAS device that uses the ONTAP 8.1.x operating system. NDMP variables for Celerra NAS device Variable Value Function HIST y/n Default: y Turns on/off file history tracking. DIRECT y/n Default: y Enables direct access restore. LEVEL 0, 1, 2, ... 9 Default: 0 (full) Specifies backup level. BASE_DATE 32bit level 32bit date Incremental backup based on a specific date. 1Supported only on the Data ONTAP version 8.0.7 or later. Integration Guide Chapter 17: Data Protector Network Data Management Protocol Server integration HPE Data Protector (9.07) Page 615 of 803
  • 616.
    Variable Value Function OPTIONSLK Follow symbolic links. AT Preserve access time. NT Save NT attributes. MI/MD/MM Restore collision policy for localization. NDMP variables for Hitachi BlueArc and Hitachi NAS device 1 Variable Value Function HIST y/n Default: y Turns on/off file history tracking. DIRECT y/n Default: y Enables direct access restore. LEVEL 0, 1, 2, ... 9 Default: 0 (full) Specifies backup level. TYPE dump/tar Default: dump Specifies backup type. UPDATE y/n Default: y Keeps a record of the backup time. Later incremental backups can use this backup as a base. FILESYSTEM directory_name Default: none Specifies the directory to be backed up. EXCLUDE A separated list of files to be excluded from backup. Default: none Specifies files or directories to be excluded from the backup. Note: You can also set some NDMP environment variables using the omnirc file. For more information, see "The NDMP specific omnirc options" on the next page. 1 For information on other variables, see the vendor-specific documentation. Integration Guide Chapter 17: Data Protector Network Data Management Protocol Server integration HPE Data Protector (9.07) Page 616 of 803
  • 617.
    The NDMP specificomnirc options For details of how to set the omnirc options, see the HPE Data Protector Help index: ”omnirc options”. Note: You can also set some options using the Data Protector GUI. See " Specifying the NDMP Server mountpoints for backup (UNIX systems)" on page 609, " Specifying advanced NetApp options" on page 610, and "NDMP environment variables" on page 614. The GUI setting overrides the setting in the omnirc file. The NDMP specific omnirc options are: l OB2NDMPFH (Y/N) Default: Y When set to Y, the NDMP Server file history tracking is turned on, which is a prerequisite for browsing and restoring individual files. However, this impacts the time needed for such a backup. This setting overrides the file history setting on the NDMP Server every time a backup is started. l OB2NDMPDIRECT (Y/N) Default: Y When set to Y, Data Protector uses the direct access restore functionality, provided that the NDMP Server file history tracking was turned on during the backup. l OB2NDMPCATQUESIZE Default: 5 This option sets the number of internal buffers that hold catalog information before storing it to file history swap files. By fine tuning the value, you can increase, to a certain extent, NDMP backup performance. When set to 5, the NDMP Media Agent can process up to 20 million files (in one backup specification), provided that enough system resources are available (approximately 1.9 GB of system memory and 2.8 GB of disk space). Set the option to higher values if the number of files in the backup specification is less than 20 million and enough system memory is available. To calculate memory allocation overhead in kilobytes, multiply the option value by 512. l OB2NDMPFHFILEOPT Defaults: Windows systems: Data_Protector_program_datatmp, 32, 1024 UNIX systems: /var/opt/omni/tmp, 32, 1024 This option fine tunes file history swap files usage. It has three parameters that define the following: a. Pathname of the directory where the file history swap files are stored. b. Maximum number of file history swap files, created by Data Protector on the NDMP client’s disk. c. Maximum size of a file history swap file (in MB). The parameters are separated by commas. You can specify several sets of parameters. Use a semicolon to separate them. Integration Guide Chapter 17: Data Protector Network Data Management Protocol Server integration HPE Data Protector (9.07) Page 617 of 803
  • 618.
    Example Windows systems: C:tmp,32, 1024; D:tmptmp_1, 10, 1024 UNIX systems: /tmp, 10, 1024; /var/tmp, 5, 60 When the files in the first directory are full, the integration writes data to the files in the next specified directory. If the allocated disk space is used up during the backup, the backup fails. File history swap files can increase in size significantly. Use the following formula to calculate approximate disk consumption: EstConsumption = (NumOfFiles + NumOfDirs) x (136 + AverageFileNameSize) where NumOfFiles is the number of backed up files and NumOfDirs is the number of backed up directories. See the calculations in " Approximate disk consumption by file history swap files " below that presume that the number of directories is up to 10% of the total number of files, the average directory name length is 25 characters, and the average file name length is 10 characters. Approximate disk consumption by file history swap files Number of backed up files and directories Approximate disk consumption by file history swap files 5 million 0.7 GB 10 million 1.4 GB 20 million 2.8 GB Media management Data Protector media management is limited because data is backed up by NDMP Server in its specific data format. Data Protector supports the following media management functionalities: l Import and export of media. l Media scan. l Media initialization. l Dirty drive detection. Data Protector does not support the following media management functionalities: l Verification of backed up data. l Media copy for NDMP-Celerra backup sessions. For more information, see the HPE Data Protector Help. Integration Guide Chapter 17: Data Protector Network Data Management Protocol Server integration HPE Data Protector (9.07) Page 618 of 803
  • 619.
    Troubleshooting This section listsproblems you might encounter when using the Data Protector NDMP Server integration. For general Data Protector troubleshooting information, see the HPE Data Protector Troubleshooting Guide. Before you begin l Ensure that the latest official Data Protector patches are installed. See the HPE Data Protector Help index: ”patches”. l For general Data Protector limitations, as well as recognized issues and workarounds, see the HPE Data Protector Product Announcements, Software Notes, and References. l For an up-to-date list of supported versions, platforms, and other information, see http://support.openview.hp.com/selfsolve/manuals. Problems Problem End of media At the end of the backup, Data Protector starts storing the catalog to the media. The catalog size increases with the number of files backed up. Since Data Protector has no control over how much free space is left on the media, the End of Media error may occur during the writing of the catalog. This has no impact on future restore because the catalog is still stored in the IDB. However, the medium cannot be imported anymore. Problem Device and filesystem are not local; switching to 3-way operation If the selected volume for backup and drive are not local to the node in a cluster, the Data Protector displays the following error message in the session output: [Warning] From: BMA-NDMP@hostname.com "netappCAB_drive1" Time: 5.4.2016 15:35:10 Device and the filesystem are not local, switching to 3-way operation. This means that the selected volume is backed up using the 3-way NDMP mode as it is not local to the node to which the selected tape drive is attached. Problem 3-way Direct Access Restore (DAR) restore issue When using the DAR restore in 3-way configuration, there could be performance degradation. Integration Guide Chapter 17: Data Protector Network Data Management Protocol Server integration HPE Data Protector (9.07) Page 619 of 803
  • 620.
    Action Switch over tothe local DAR restore. Or Disable DAR for 3-way restore. Problem Import of NDMP media failed Action Ensure that the drive used for importing NMDP media is connected to an NDMP Server system. Problem Backup or restore fails in a 3-way Cluster Aware Backup (CAB) or normal mode If there is not enough NDMP sessions available on the filer, backup or restore fails in a 3-way CAB or normal mode with the following error message: [Warning] From: BMA-NDMP@hostname.com "CAB_drive2" Time: 4/26/2016 10:14:31 AM Device and the filesystem are not local, switching to 3-way operation. [Warning] From: BMA-NDMP@hostname.com "CAB_drive2" Time: 4/26/2016 10:14:31 AM BMA-NDMP: Catalog not loaded, message #-1 in set 242 [Normal] From: BMA-NDMP@hostname.com "CAB_drive2" Time: 4/26/2016 10:14:34 AM Ejecting medium '1'. (Or) [Normal] From: BMA-NDMP@hostname.com "NDMP_drive1" Time: 4/26/2016 11:25:14 AM ABORTED Media Agent. [Normal] From: BMA-NDMP@hostname.com " NDMP_drive1" Time: 4/26/2016 11:25:18 AM Ejecting medium '1'. Action Refer the filer documentation to understand the number of NDMP sessions that supports and plans the session accordingly. Where, one Media Agent (MA) in normal or CAB mode uses two NDMP sessions and 3-way normal or CAB mode uses three NDMP sessions. Problem A tape remains in the drive after a successful drive scan Integration Guide Chapter 17: Data Protector Network Data Management Protocol Server integration HPE Data Protector (9.07) Page 620 of 803
  • 621.
    Action Eject the tapemanually and set the OB2SCTLMOVETIMEOUTomnirc option on the NDMP client to a higher value (for example, 360000 or higher). For details of how to set the omnirc options, see the HPE Data Protector Help index: “omnirc options”. Problem Data Protector was unable to set NDMP record size Data Protector reports: DP was unable to set NDMP record size. Reason for this might be that NDMP server doesn't support specified record size. Please check the release notes in order to determine which record size is supported for your NDMP server. Action See "Block size" on page 605. Integration Guide Chapter 17: Data Protector Network Data Management Protocol Server integration HPE Data Protector (9.07) Page 621 of 803
  • 622.
    Chapter 18: DataProtector NetApp SnapManager solution Introduction This appendix describes the Data Protector NetApp SnapManager solution which, when used together with standard Data Protector functionality, enables backup and restore of NetApp SnapManager snapshots to and from Data Protector backup media. The solution is available only on Windows systems. Concepts The NetApp SnapManager for Microsoft Exchange (SME) and NetApp SnapManager for Microsoft SQL Server (SMSQL) are solutions that create snapshots of the Microsoft Exchange Server and Microsoft SQL Server data on the NetApp storage system. Data Protector supports SME and SMSQL through the omnisnapmgr.pl script, enabling you to archive existing NetApp SnapManager snapshots to Data Protector backup media. The omnisnapmgr.pl script uses the NetApp SnapDrive command line interface to perform queries, mount, and dismount volumes. To back up SME and SMSQL snapshots to Data Protector backup media, you must create a standard Data Protector filesystem backup specification and specify the omnisnapmgr.pl script as a pre- and post-exec script to this backup specification. At the start of the backup session (in the pre-exec phase), omnisnapmgr mounts the latest SME or SMSQL snapshots that were not archived yet, to the Windows client on which it runs. The Data Protector Disk Agent will then perform the backup of the files from the mounted volumes to the Data Protector backup device(s). At the end of the backup session (in the post-exec phase), omnisnapmgr.pl will dismount volumes that were mounted at the start of the backup session. Configuration Prerequisites l The system on which you will install the Data Protector SnapManager solution (the backup system) must have the Data Protector Disk Agent installed and must be a member of a Data Protector cell. l At least one Data Protector backup device must be configured in the Data Protector cell. l NetApp SnapDrive must be installed and configured on the backup system. HPE Data Protector (9.07) Page 622 of 803
  • 623.
    Configuration procedure If theData Protector Inet on the backup system does not run under the SnapDrive account, you can: l Change the Data Protector's Inet account to that of SnapDrive. See the HPE Data Protector Help index: “Inet, changing account”. l Configure the SnapDrive account for use with Data Protector: l Create a new Data Protector user group with sufficient rights for the backup and remove the right Backup as root: Setting the user rights for the new user group l Add the SnapDrive account to this group or, if the SnapDrive account is already in the Data Protector user list, move it to the newly created group. Integration Guide Chapter 18: Data Protector NetApp SnapManager solution HPE Data Protector (9.07) Page 623 of 803
  • 624.
    Backup Limitations l You mustback up SME and SMSQL snapshots in separate backup specifications. Creating a backup specification To create a NetApp SnapManager backup specification: 1. Create a filesystem backup specification for the Windows client to which Data Protector will mount the SnapManager snapshots. See the HPE Data Protector Help index: “creating, backup specifications”. In the Source Property page, select the folder to which the Data Protector omnisnapmgr script will mount the volumes. This folder and all volumes mounted under it will be backed up. Note: Data Protector excludes some temporary folders from being backed up, even if they are selected in the backup specification. You must select a folder that is not an operating system temporary folder or a Data Protector temporary folder or its sub folder, such as C:WindowsTemp or Data_Protector_hometmp. For a list of excluded folders, see the HPE Data Protector Help index: “Windows, systems backup”. 2. Specify the omnisnapmgr.pl pre- and post-exec scripts: a. Under Filesystem options, click Advanced. b. In the Options pane, enter the Pre-exec and Post-exec scripts. For the omnisnapmgr.pl syntax, available options, and examples, see the . Integration Guide Chapter 18: Data Protector NetApp SnapManager solution HPE Data Protector (9.07) Page 624 of 803
  • 625.
    Specifying the pre-and post-exec commands 3. If the Data Protector Inet account is not running under the SnapDrive account, specify the SnapDrive account as the backup owner: a. Under Filesystem options, click Advanced. b. In the Backup options window, under Ownership, enter the user name, group, and the client system name. Integration Guide Chapter 18: Data Protector NetApp SnapManager solution HPE Data Protector (9.07) Page 625 of 803
  • 626.
    Specifying the SnapDriveaccount 4. Save the backup specification and run or schedule the backup session. See the HPE Data Protector Help index: ”scheduled backups”. Restore To restore SME or SMSQL data, use Data Protector and SnapManager: 1. Restore the database files and log files from Data Protector backup media to a temporary directory using the standard Data Protector restore procedure. See the HPE Data Protector Help index: “restoring”. For an example of the backed up SMSQL objects, see "Selecting the backed up the NetApp SnapManager objects for restore ". Integration Guide Chapter 18: Data Protector NetApp SnapManager solution HPE Data Protector (9.07) Page 626 of 803
  • 627.
    Selecting the backedup the NetApp SnapManager objects for restore Note: In case of a disaster, when your application installation is lost, you need to restore or reinstall the application to the original location first and then use the SnapManager Recovery Wizard to recover the application data. 2. Use the SnapManager Recovery Wizard to recover the Microsoft Exchange Server or Microsoft SQL Server data. Select Restore from unmanaged media and follow the instructions. For information, see the SnapManager documentation. Integration Guide Chapter 18: Data Protector NetApp SnapManager solution HPE Data Protector (9.07) Page 627 of 803
  • 628.
    Selecting the restoremode in SnapManager Restore Wizard Integration Guide Chapter 18: Data Protector NetApp SnapManager solution HPE Data Protector (9.07) Page 628 of 803
  • 629.
    Specifying SnapManager RestoreWizard options omnisnapmgr.pl reference page SYNOPSIS omnisnapmgr.pl-version | -help omnisnapmgr.pl [-sme | -smsql] {-mount | -unmount} -apphostClientName [-force] [- partial] [-preview] omnisnapmgr.pl-query DESCRIPTION The omnisnapmgr.pl script is used to mount or dismount the SME or SMSQL snapshots (when started as a pre- or post-exec script) or query NetApp snapshots (when run from a Command Prompt window). OPTIONS -version Displays the Data Protector version. Integration Guide Chapter 18: Data Protector NetApp SnapManager solution HPE Data Protector (9.07) Page 629 of 803
  • 630.
    -help Displays theusage synopsis. -sme Specifies that SME snapshots will be backed up. If not specified, omnisnapmgr assumes by default that SME is backed up. -smsql Specifies that SMSQL snapshot will be backed up. -mount Mounts all volumes from the last SnapManager backup of the application system. -unmount Dismounts all volumes mounted by the -mount option - apphost ClientName Specifies the application server (Exchange or SQL Server) system. If not specified, the local system is used. -force Performs a backup of the snapshots even if they were already backed up. -partial Performs a backup the SME or SMSQL snapshot even if some of the volumes cannot be mounted. -preview Displays the SnapDrive mount commands without executing them. -query Lists the snapshots and volumes contained in the last SME/SMSQL backup session. NOTES The omnisnapmgr.pl script is available on Windows systems only. EXAMPLES 1. To back up to a SnapManager Microsoft Exchange Server snapshot to Data Protector backup media, where Microsoft Exchange Server is running on the client "exch1.company.com", specify the following two pre- and post-exec commands: Pre-exec: perl omnisnapmgr.pl -sme -mount –apphost exch1.company.com Post-exec: perl omnisnapmgr.pl -sme -unmount –apphost exch1.company.com 2. To back up a SnapManager Microsoft SQL snapshot Data Protector backup media, where Microsoft SQL Server is running on the client "sql2.company.com", even if the snapshots were backed up and to ensure that the backup is performed even if some volumes cannot be mounted, specify the following pre- and post-exec commands: Pre-exec: perl omnisnapmgr.pl -smsql -mount –apphost sql2.company.com Post-exec: perl omnisnapmgr.pl -smsql -unmount –apphost sql2.company.com -force -partial Integration Guide Chapter 18: Data Protector NetApp SnapManager solution HPE Data Protector (9.07) Page 630 of 803
  • 631.
    Page 631 of803HPE Data Protector (9.07) Integration Guide Chapter 18: Data Protector NetApp SnapManager solution
  • 632.
    HPE Data Protector(9.07) Part 5: Virtualization This part of the guide describes ways to back up VMware virtual machines and Microsoft Hyper-V data online. This part includes the following chapters: l Data Protector Virtual Environment integration for VMware l Data Protector Virtual Environment integration for Microsoft Hyper-V
  • 633.
    Chapter 19: DataProtector Virtual Environment integration for VMware Introduction This chapter explains how to configure and use the Data Protector Virtual Environment integration for VMware vSphere and VMware vCloud Director. Data Protector integrates with VMware vSphere and VMware vCloud Director, including ESX Server, ESXi Server systems, and vCenter Server systems, to back up and restore the following VMware objects: VMware vSphere: l Virtual machines l Virtual machine disks l Virtual machine templates Backup The following backup methods are available: l vStorage Image These are snapshot-based methods that can be used to back up virtual machines while powered off (offline backup) or actively used (online backup). For details on the backup methods, see "vStorage Image backup method" on page 640. Data Protector offers interactive and scheduled backups of the following types: l Full l Incremental l Differential For details on the backup types see, "Backup types" on page 643. Restore Virtual machines can be restored: l To a datacenter (integration with VMware vSphere) This datacenter can be a standalone ESX(i) Server system or any of the datacenters created and managed by a vCenter Server system. l To a directory This can be a directory on any client with the Data ProtectorVirtual Environment component installed. After such a restore, you need to manually move the restored virtual machine images to an ESX Server or ESXi Server system, using the VMware Converter. This chapter provides information specific to the Data Protector Virtual Environment integration for VMware. For other limitations and recommendations, see the HPE Data Protector Product HPE Data Protector (9.07) Page 633 of 803
  • 634.
    Announcements, Software Notes,and References. For general Data Protector procedures and options, see the HPE Data Protector Help. Recommendations l HPE recommends not to install any Data Protector components on VMware vCenter Server system or VMware ESX(i) Server system. Integration concepts Supported environments Data Protector supports environments where ESX and/or ESXi Server systems (ESX(i) Server systems) are managed through a vCenter Server (vCenter environments) as well as environments with standalone ESX(i) Server systems (standalone ESX(i) Server environments). Environments with standalone ESX(i) Server systems and mixed environments, in which some of the ESX(i) Server systems are managed through a vCenter Server system and some are standalone, are also supported. You can even have multiple vCenter Server systems in your environment, each managing its own set of ESX(i) Server systems. vCenter environment In a vCenter environment, Data Protector communicates with the VMware vSphere through the vCenter Server system. All backup and restore requests are sent there. In one session, you can back up virtual machines from one or multiple datacenters. Integration Guide Chapter 19: Data Protector Virtual Environment integration for VMware HPE Data Protector (9.07) Page 634 of 803
  • 635.
    vCenter environment vCenter Environment vCenterEnvironment Description ESX Server or ESXi Server system VMware platform capable of hosting multiple virtual machines. VM Virtual machine. Virtualized x86 or x64 PC environment, in which a guest operating system and associated application software can run. Datacenter An organizational unit that consists of one or more ESX Server and/or ESXi Server systems and the related storage for virtual machines (datastores). Datastores can reside on local disks/RAID, iSCSI or SAN storage. Migration of virtual machines In a vCenter environment, Data Protector supports migration (using VMotion and Storage VMotion) of virtual machines between ESX(i) Server systems in the same datacenter and, for supported versions of Integration Guide Chapter 19: Data Protector Virtual Environment integration for VMware HPE Data Protector (9.07) Page 635 of 803
  • 636.
    VMware vSphere, indifferent datacenters. Virtual machines migrate from one ESX(i) Server system to another for various reasons: l If ESX(i) Server systems are configured in a VMware high availability cluster, virtual machines automatically migrate when the original ESX(i) Server system fails. l If ESX(i) Server systems are configured in a VMware load balancing cluster, virtual machines automatically migrate to ESX(i) Server systems with less workload. l You can start a migration of a virtual machine manually, using the VMware vSphere client. Migration of virtual machines Whatever the reason for the migration, you do not need to create a new backup specification afterwards. Data Protector will automatically find the migrated virtual machines and back them up. Integration Guide Chapter 19: Data Protector Virtual Environment integration for VMware HPE Data Protector (9.07) Page 636 of 803
  • 637.
    vCenter Server systemin a cluster Data Protector also supports environments with a vCenter Server system in a Microsoft Cluster Service cluster. After a failover in such a cluster, you do not need to change the backup specification. However, if the failover occurs during a backup or restore session, the session fails and has to be restarted. Standalone ESX/ESXi Server environment In a standalone ESX(i) Server environment, Data Protector communicates with VMware vSphere through the ESX(i) Server system. All backup and restore requests are sent there. In a single session, you can back up virtual machines from only one ESX(i) Server system. Standalone ESX/ESXi Server environment Data Protector components Data ProtectorCell Manager The Data ProtectorCell Manager can be installed on a virtual machine, vCenter Server system, or a separate system outside the virtualization environment. Integration Guide Chapter 19: Data Protector Virtual Environment integration for VMware HPE Data Protector (9.07) Page 637 of 803
  • 638.
    Data Protector VirtualEnvironment Integration component The Data ProtectorVirtual Environment Integration component (VEAgent) must be installed on at least one Data Protector client in the cell. This client is called the backup system and can be: l A virtual machine l The vCenter Server system l The Data ProtectorCell Manager l A dedicated physical backup system The component includes the following major parts: l vepa_bar.exe, activated during backup and restore operations on virtual environments. l vepa_util.exe, activated during browsing and query operations on virtual environments. l vepalib_vmware.dll, a dynamic link library for VMware vSphere specific backup, restore, query, and browsing tasks. l vepalib_vcd.dll, a dynamic link library for VMware vCloud Director specific backup, restore, query, and browsing tasks. l vepalib_hyperv.dll, a dynamic link library for Microsoft Hyper-V specific backup, restore, query, and browsing tasks.1 Note: VEPA stands for Virtual Environment Protection Agent. Data Protector Disk Agent component The Data Protector Disk Agent component must be installed on the backup system to use the browse directory button (this button is used when you restore to a directory on a backup host). Data Protector Media Agents The Data Protector Media Agent component must be installed on clients that will transfer data to backup devices. Note: The Virtual Environment Integration component does not enable the backup host to write to backup devices. You still need a client with the Media Agent component installed. However, note that the Cell Manager, Virtual Environment Integration, and Media Agent components can all be installed together on the same system (physical or virtual). 1The Data Protector Virtual Environment integration can also be used to back up virtual machines from Microsoft Hyper-V virtualization environments. For details, see the Microsoft Hyper-V part. Integration Guide Chapter 19: Data Protector Virtual Environment integration for VMware HPE Data Protector (9.07) Page 638 of 803
  • 639.
    Backup concepts What isbacked up? Using the Data Protector Virtual Environment integration, you can back up the following VMware objects: VMware vSphere: l Virtual machines l Virtual machine disks l Virtual machine templates Data Protector identifies datacenters and virtual machines by their VMware vSphere inventory path. A standalone ESX Server system has only one datacenter /ha-datacenter and two folders: /host and /vm. Virtual machines are stored in the folder /host. Example: Datacenter: /ha-datacenter Virtual machine: /vm/myvm1 In a vCenter environment, you can organize virtual machines and datacenters within folders that you create yourself. If you subsequently move a virtual machine, you do not need to create a new backup specification because Data Protector will find a virtual machine using its UUID. Example: Virtual machine: /vm/myfolder1/myfolder2/.../myvm2 Datacenter: /myfolder/mydatacenter In a vCloud Director environment, you can organize virtual machines within vApps, vDatacenters, and organizations that you create yourself. Example: Virtual machine: /ORG22/vDCOrg22/vAppORG22/vm1Org22 Organization: /vCD1/Mngmt/ORG22 Virtual machines When you back up a virtual machine, you actually back up virtual machine files of the following types: l .vmx l .vmdk Virtual machine disks Data Protector supports backup of individual virtual machine disks when using a vStorage Image backup method. In this case, all virtual machine files are backed up, except for virtual machine disks that are not specified. You can run full, incremental, and differential backups. From Data Protector 9.05 onwards, the virtual machine disks are backed up in parallel and not serially. Integration Guide Chapter 19: Data Protector Virtual Environment integration for VMware HPE Data Protector (9.07) Page 639 of 803
  • 640.
    To achieve thevirtual machine disk parallelism, the virtual machine disks are considered as objects. When the object operations (such as object copy and object verification) are specified, the disk objects are not shown. The disks are considered when the virtual machine object is selected for the object operations. Note: After you add a new disk to a virtual machine, make sure you run a full backup session for the updated virtual machine. Virtual machine templates You can also back up virtual machine templates when using a vStorage Image backup method. When you create a backup specification, expand the vm folder and select the desired virtual machine templates. vStorage Image backup method The vStorage Image backup method provided by the Data Protector Virtual Environment integration is based on the VMware vStorage technology. For this method, a single central backup host is used to back up all virtual machines hosted by ESX(i) Server systems in a Data Protector cell. This backup host can be a dedicated physical host, a virtual machine, or the Cell Manager. The important thing is that it has the Data ProtectorVirtual Environment Integration component (VEAgent) installed. During a vStorage Image backup, VEAgent first establishes connections between the backup host and the virtualization host (an ESX(i) Server system). This connection can either be through a vCenter Server system (in the case of a vCenter environment), or direct (in the case of a standalone ESX(i) Server environment). It then requests a snapshot of the virtual machine that is to be backed up, via the vStorage API for Data Protection (VADP). This snapshot is used during the period of the backup in order to keep the virtual machine in a consistent state. VEAgent then opens the virtual machine disks across LAN or SAN, initializes the Media Agent client and controls the transfer to it of the virtual machine and all its associated data. Note: You can use the OB2_VEAGENT_OPEN_DISK_TIMEOUT omnirc option to specify the time interval between opening two different disks. By default, a new disk is opened every 2 seconds. Integration Guide Chapter 19: Data Protector Virtual Environment integration for VMware HPE Data Protector (9.07) Page 640 of 803
  • 641.
    vStorage Image method In"vStorage Image method" above, the backup host is also a Media Agent client (it has the Media Agent component installed and a device connected to it). vStorage Image + OpenStack backup method The vStorage Image + OpenStack backup method provided by the Data Protector Virtual Environment integration is a variant of the vStorage Image backup method. While creating a backup specification, it is highly recommended to select only the Nova Instance VMs when vStorage Image + OpenStack backup method is selected. Otherwise, the vSphere managed VMs selected is confined to the vStorage Image backup method. For details on the vStorage Image + OpenStack backup method concepts, see "vStorage Image backup method" on the previous page. Integration Guide Chapter 19: Data Protector Virtual Environment integration for VMware HPE Data Protector (9.07) Page 641 of 803
  • 642.
    General limitations l PowerOn from Replica or Smart Cache is not supported. l Live Migrate from Replica or Smart Cache is not supported. l From Data Protector 9.07 onwards, the Power On and Live Migrate functionalities are not supported for vStorage Image + OpenStack method. Considerations General consideration l Shadow VM created out of a linked clone is not considered. Restore considerations l If the backed up Shadow VM part of the Nova instance that need to be restored is attached to any other Nova Instance, the restore is not possible. l If the Nova Instance that needs to be restored has a newer Shadow VM attached to it, which was not available at the time of backup, then during the restore-detach process, the Shadow VM from the Nova Instances are detached. l The shadow VMs detached during the restore are not attached after the restore. l If the backed up Shadow volume is detached from the original instance at the time of restore, the Shadow volume is restored as well. Backup considerations l If any abort occurs before backing up the Shadow VMs, the Shadow VMs attached to the Nova Instance are not backed up. l If you perform a backup using the vStorage Image backup method, then the restore of Nova VM is possible but the Shadow VM configuration files are not uploaded, leaving the Shadow VM unregistered to the vCenter. l Backing up of only the Shadow VMs is not possible. But Shadow VMs associated with the Nova Instances can be backed up. Snapshot management The vStorage Image backup method relies on being able to create virtual machine snapshots. A virtual machine snapshot is an operation that puts the virtual machine into a consistent state. All subsequent changes made to the virtual machine disks are recorded to the created snapshot. Note: The snapshot operation is not supported by all virtual machine disks. For example, snapshots of independent disks are not supported; consequently, this type of virtual disks cannot be backed up using the Data Protector Virtual Environment integration. For details, see the VMware documentation. During a vStorage Image backup, Data Protector creates a snapshot and copies the data from the consistent state to Data Protector media. Then Data Protector deletes the snapshot. Note that snapshots created by Data Protector (DP snapshots) are distinguished from other snapshots by the label _DP_VEPA_SNAP_ containing the product name, a description, and a timestamp. Integration Guide Chapter 19: Data Protector Virtual Environment integration for VMware HPE Data Protector (9.07) Page 642 of 803
  • 643.
    Note: If avirtual machine has a user-created snapshot during CBT enabled backup, the user- created snapshot is backed up along with the other VM disk blocks. If the Data Protector detects a user-created snapshot at the time of restore in a virtual machine, the VM is not restored. To restore such a VM, you need to manually delete all the existing user-created snapshots. Virtual machine snapshot tree Existing virtual machine snapshots reduce the overall performance of a virtual machine. For this reason, Data Protector automatically removes DP snapshots once they are no longer needed. Do not use the label _DP_VEPA_SNAP_ for snapshots that you create for other purposes, otherwise they will be deleted by Data Protector. Backup types The type of backup to be performed is specified at backup specification level, either in the Scheduler page, or in the Start Backup dialog box for an interactive backup. Using the vStorage Image or vCD vStorage Image backup methods, you can perform the following backup types: Backup types Backup Types Description Full Backs up the complete virtual machine (disk). Incremental Backs up the changes made to a virtual machine (disk) since the last full, incremental, or differential backup. Differential Backs up the changes made to a virtual machine (disk) since the last full backup. For incremental and differential backup sessions, you must also specify how Data Protector should identify changes at disk block level. Integration Guide Chapter 19: Data Protector Virtual Environment integration for VMware HPE Data Protector (9.07) Page 643 of 803
  • 644.
    To identify changesat disk block level, Data Protector uses the VMware changed block tracking functionality. For details, see "Changed block tracking" below. Note: The number of snapshots remaining after backup is always 0. Only the Mixed snapshot handling mode is supported. Mixed snapshot handling mode supports full, differential, and incremental backups in all possible backup chain forms. When performing snapshot operations on a backed up virtual machine, you must be careful not to break your backup chains. A VMware object’s snapshot which was not created with Data Protector cannot be used to set up a Data Protector backup chain (restore chain) for that object. A backup chain gets broken if you perform any of the following operations: l Delete a snapshot l Revert to a snapshot l Create a snapshot without involving Data Protector l Change snapshot handling mode l Add a new virtual machine disk or rename an existing one l Restore a virtual machine l Enable changed block tracking After completing any of the above operations, you must first run a full backup to start a new backup chain. If you run a session for incremental or differential backup instead, the Data Protector switches the VEAgentdisk objects to have the effective backup type as full, whereas for VEAgent object, the backup type still remains as incremental or differential. This may create a backup chain with multiple sessions during restore; which impacts performance. So, it is recommended to execute a full backup. Changed block tracking Changed block tracking (CBT) is a feature of later versions of VMware that can be used to improve the efficiency and speed of your backups. For CBT, change IDs are used. A change ID is an identifier for the state of a virtual disk at a specific point in time. It is saved by the virtual disk logic whenever a snapshot is taken of the disk. The main advantage of using changed block tracking is most noticeable on incremental or differential backups, because: l It is not necessary to keep virtual machine snapshots on the system until the next backup, greatly reducing the system overhead. l The changes to be backed up are calculated more easily, by obtaining change information from the kernel, rather than calculating it from snapshots. During full backups, only active blocks on the disk are backed up, and unallocated blocks are ignored. This makes the backups space-efficient and faster. When changed block tracking is enabled, a virtual machine's performance is slightly impacted, but this is small relative to what you gain. If it is enabled within VMware vSphere, Data Protector will use it. You can also enable it using the Data Protector GUI, if required. Integration Guide Chapter 19: Data Protector Virtual Environment integration for VMware HPE Data Protector (9.07) Page 644 of 803
  • 645.
    Note: The CBTfunctionality is supported for vStorage Image + OpenStack backup method. When changed block tracking is used, Data Protector snapshots are still used to put a virtual machine in a consistent state. However, when the backup completes, they are deleted. Only changed block tracking log files change IDs are kept. l Not all types of virtual disk support changed block tracking. In case of an unsupported disk, a virtual machine backup fails. l When changed block tracking is first enabled, the next backup for a virtual machine will always be a full backup to provide a reference point for the tracking. In other words, a new backup chain is started. l A CBT backup chain (Full, Differential, Incr,...) gets broken when you perform a restore session. When the restore session completes, run a full backup again to start a new backup chain, otherwise subsequent incremental and differential backup sessions will fail. Backup flow 1. Data Protector triggers a snapshot. 2. Replicas of source volumes are created. 3. A change ID is recorded for the current backup. If this is the first snapshot taken after changed block tracking was enabled, all active blocks are identified and change ID 0 is recorded. In case of a full backup, this change ID becomes the start reference point for a new backup chain. 4. This step depends on the backup type selected: l Full: The blocks changed since change ID 0 are identified. l Incremental: The blocks changed since the change ID for the previous backup (full, incremental, or differential) are identified. l Differential: The blocks changed since the change ID for the previous full backup are identified. 5. The identified blocks are backed up. 6. The snapshot isdeleted. Example of a backup chain with changed block tracking Snapshot Change ID Blocks identified Blocks backed up 1st after CBT enabled ID 0 All active blocks — Full backup ID n Changed since ID 0 All active blocks from ID 0 + changed blocks since ID 0 Incremental backup ID n+m Changed since ID n Changed block since ID n Integration Guide Chapter 19: Data Protector Virtual Environment integration for VMware HPE Data Protector (9.07) Page 645 of 803
  • 646.
    Snapshot Change IDBlocks identified Blocks backed up Incremental backup ID n+p Changed since ID n+m Changed blocks since ID n+m Differential backup ID n+q Changed since ID n Changed blocks since ID n Full backup ID r Changed since ID 0 All active blocks from ID 0 + Changed blocks since ID 0 Non-Changed Block Tracking (Non-CBT) backup Non Changed Block Tracking (Non-CBT) backup is a feature which does not depend on block level changes for backup. Integration Guide Chapter 19: Data Protector Virtual Environment integration for VMware HPE Data Protector (9.07) Page 646 of 803
  • 647.
    l In thisfeature, all the blocks of the virtual machine disks are backed up. l This feature does not use the VMware CBT functionality to identify the modified blocks for backup. l The size of the backed up image increases, as all the blocks of disk are backed up. Allow fallback to non-CBT backups option is enabled when change block tracking backup fails. The non-CBT backup can be used in the following scenarios: l When the hardware version of virtual machine is lesser than 7. l When backing up virtual machines without the older version of operating system installed (example, Windows 2003). l When snapshots are available on virtual machine and CBT is not enabled. Limitations l Only full backups are available for non-CBT backups. l Incremental or differential backups are not supported. Quiescence If quiescence is selected, the snapshot process quiesces all the system writers, and the registered application writers. In Windows guest operating systems, the VSS framework freezes or quiesces the applications running in a virtual machine before a snapshot is created. Data Protector performs application-consistent quiescence every time the Use Quiescence option is selected for the backup. The illustration below shows the options available for the Quiescence functionality to quiesce applications with VSS writers. Integration Guide Chapter 19: Data Protector Virtual Environment integration for VMware HPE Data Protector (9.07) Page 647 of 803
  • 648.
    Select the Usequiescence snapshots check box. You can select the level of error to be reported. The following levels of errors can be selected: l Fatal: If the quiescence snapshot fails, the session will fail . l Warning: If the quiescence snapshot fails, a warning message is displayed and the backup process is continued. For CLI options, see the CLI Reference Guide. Navigate to Section 1M: Administrative commands > vepa_util.exe(1M). Note: When you enable the Quiescence option, backup of virtual machines are application consistent for MS SQL, MS Sharepoint, MS Exchange and Oracle. The consistency works best when the applications are configured as recommended by their vendors. Data Protector recommends installing a respective integration agent within a virtual machine to protect these applications. Integration Guide Chapter 19: Data Protector Virtual Environment integration for VMware HPE Data Protector (9.07) Page 648 of 803
  • 649.
    Prerequisites l For VEPA-basedquiescence backups of the Share Point server, you must register the VSS Writer before starting the backup of virtual machines. For more information, see the Integration guide for Microsoft Volume Shadow Copy Service, Microsoft SharePoint Services writer specifics section. l For VEPA-based quiescence backups of the Oracle 11g Release 2 database, the Oracle VSS writer service should be in the active/running state, before starting the backup of virtual machines. This can be done by executing the command oravssw /q /start. For other applications such as SQL and SharePoint, the VSS writers are registered and active by default. Limitations l The Quiescence feature can slow down the speed of backup sessions considerably. l The Microsoft SQL database on the Availability Group cluster application in the Windows OS cluster is not supported for VEPA quiescence. l The cluster applications using SCSI controllers for disks in shared mode, are not supported for VEPA backups. l vRDM disks can be used only for full backups. l Quiescence backups for virtual machines in the Power Off state are not valid. Considerations for Quiescence Operations VMware considerations l Do not disable the UUID attribute for virtual machines. l The virtual machine must use only SCSI disks. Application-consistent quiescing is not supported for virtual machines with IDE disks. There must be as many free SCSI slots in the virtual machine as the number of disks. l Physical RDM's don't support snapshots, therefore they cannot be used for quiescence. l Quiescence is not supported for backups of virtual machines on the Microsoft cluster. For more information, see Backup on virtual machines configured with bus-sharing. Virtual machine considerations l The virtual machine must not use dynamic disks. l Ensure that the latest version of VMware Tools are installed in the virtual machine. For more information, see Verifying a VMware Tools build version. l VSS components must be explicitly specified during the VMware Tools upgrade process. VSS will not be installed in a non-interactive mode. For more information, see Installing the Volume Shadow Copy Service with VMware Tools. l Ensure that you are using Windows Server 2003 or higher. Previous versions of Windows, such as Windows XP and Windows 2000, do not include VSS and rely on the SYNC driver. l The Distributed Transaction Coordinator service must be running during the installation of VMware Tools. Otherwise, VSS fails to quiesce Windows 2008 R2/ Windows 2012. l Ensure that all the appropriate VSS application services are running, and the startup types are listed correctly. Integration Guide Chapter 19: Data Protector Virtual Environment integration for VMware HPE Data Protector (9.07) Page 649 of 803
  • 650.
    For more informationon VSS quiesce related issues, see Troubleshooting Volume Shadow Copy (VSS) quiesce related issues. Disk space requirements A virtual machine backup requires sufficient disk space on the datastore(s) where the virtual machine disks reside. Free space required option You can use the Data ProtectorFree space required % option to make sure that a virtual machine is backed up only if there is enough free space. The required free space is calculated based on the size of virtual machine disks just before the snapshot is created. Data Protector checks all datastores where the virtual machine disks reside. If one of the datastores does not meet the specified percentage of free space, no snapshot is created and the backup of the virtual machine fails with an error. When backing up more than one virtual machine, the check is applied to each virtual machine separately. The virtual machines which pass the check are backed up and the ones which do not pass it are not. If you specify 0%, the check is omitted. Examples The following examples illustrate how the Free space required % option works: 1. Backup of a single virtual machine "test1" with the disk "disk1" residing on the datastore "datastore1": If you specify 30% in the Free space required % option and the datastore has a size of 100 GB, the backup succeeds if there is at least 30 GB of free space on the datastore. 2. Backup of a single virtual machine "test1" with two disks, "disk1" and "disk2" residing on two datastores, "datastore1" and "datastore2": If you specify that 30% of free space is required, the backup succeeds if there is at least 30 GB of free space on each datastore. 3. Backup of two virtual machines, the virtual machine "test1" with the disk "disk1" on the datastore "datastore1" and the virtual machine "test2" with the disk "disk2" on the datastore "datastore2": If you require 30% of free space, the backup of both virtual machines succeeds if there is at least 30 GB of free space available on each datastore. If for example, the datastore "datastore1" has less than 30% of free space and the datastore "datastore2" has at least 30% of free space, the backup of the virtual machine "test1" fails and the backup of the virtual machine "test2" succeeds. If both datastores have less than 30% of free space, the backup of both virtual machines fails. Disk space requirements Backup methods Required disk space on datastores Explanation vStorage Image The sum of the sizes of all the virtual machine disks, plus: When a virtual machine snapshot is taken, Integration Guide Chapter 19: Data Protector Virtual Environment integration for VMware HPE Data Protector (9.07) Page 650 of 803
  • 651.
    Backup methods Required disk spaceon datastores Explanation l The size of any quiescence zip files, if quiescence is specified. changes made to the virtual machine disks are recorded to separate files (one delta file is created for each virtual machine disk). A delta file can grow up to the original virtual disk size. Backup disk buffer You can specify a disk buffer for your backup using the omnirc option OB2_VEAGENT_BACKUP_DISK_ BUFFER_SIZE. The SAN and the HotAdd backups support disk buffer sizes from 1 MB to 256 MB. By default, their disk buffer size is 8 MB. However, network backups, such as NBD and NBD (SSL), are always performed using the default disk buffer size of 1 MB. Note: l If there is not enough memory available for the specified disk buffer size, a fallback to 1 MB disk buffer size will happen to keep the backup running, and a warning message will be displayed. l Using bigger disk buffer sizes improves the backup performance, but it also increases the memory consumption. At the certain level the backup performance does not improve anymore due to the limits of your backup host. Backup parallelism By default, virtual machines are backed up in parallel. In rare cases this may lead to problems. For example, backup sessions may end unexpectedly. In such cases, you may set the Data Protector OB2_VEAGENT_THREADED_BACKUP omnirc option on the backup host to 0 to disable parallel backups. Note: Virtual machine disks are backed up sequentially in both cases. Note: By default, a maximum of 10 concurrent threads are executed when backing up virtual machines using the VEAgent integration. Here each thread refers to a Data Protector service used to process and stream the backup set from the virtual machine host to the backup target.While the default setting provides enhanced backup performance for protected virtual machines, it will place a moderate load on the virtual infrastructure due to 10 I/O connections that are not managed by the virtualization layer and are therefore not subject to load balancing services on the virtualization host. You can, however, modify this setting using the OB2_VEAGENT_VCENTER_CONNECTION_LIMIT variable to meet requirements of your system settings. For details on how to use Data Protector omnirc options, see the HPE Data Protector Help index: “omnirc options”. Integration Guide Chapter 19: Data Protector Virtual Environment integration for VMware HPE Data Protector (9.07) Page 651 of 803
  • 652.
    Backup considerations l ChangeBlock Tracking (CBT) and Mixed snapshot handling mode CBT backup method and mixed snapshot handling mode are supported. l Concurrent backup sessions Backup sessions that use the same devices cannot run in parallel. You cannot back up virtual machines in parallel with an ESX(i) Server system or a datacenter where the virtual machines reside. Backup sessions that backup virtual machines in the same data store cannot be run in parallel either in the same cell manager or different cell manager. l Transportation modes You can use various transportation modes for backup. For details, see "Configuring the integration" on page 660. It is recommended to use CBT for making incremental/differential backups because it is faster and uses less space on the backup device. The transportation mode can either be SAN or NBD, and this can be selected from the Data Protector GUI (This determines how the array will be accessed). The transportation mode can also be configured in the virtual machine options. The transportation mode configured in the virtual machine options is executed on priority, and it follows the order SAN:HOTADD:NBDSSL:NBD:FILESYSTEM. For example, l If you have selected NBD in the virtual machine options from the Data Protector GUI l If SAN is not available l If the HOTADD solution is not possible for the zero downtime backup Then the backups will go through NBDSSL. However, if you want the backups to go through NBD transport mode, then you must configure the NBD transport mode in the virtual machine options. A template backup in the SAN transport mode is not supported, and will fall back to the NDB transport mode. l Thick and thin disks Data Protector cannot detect whether virtual machine disks are thick or thin. In both cases, complete disks are backed up (that is, the complete space allocated at a disk’s creation time is backed up, even if the space is still empty). Note that not all datastores support changed block tracking. l Presentation of LUN For zero downtime backups of virtual machines from the 3PAR replica, ensure that the LUN that is used to create the source data store (where the virtual machine to be backed-up resides) is not presented to the system that is configured as the mount proxy host. l Backup to StoreOnce Catalyst device Integration Guide Chapter 19: Data Protector Virtual Environment integration for VMware HPE Data Protector (9.07) Page 652 of 803
  • 653.
    From 9.07 onwards,all VEPA backups to StoreOnce Catalyst device are performed with "Single Object Per Media Store" mode. Even if this option is not selected on the StoreOnce Catalyst device, this mode will be enforced. Any value that you enter in the "Store Media Size Threshold (GB)" field will be ignored to enable Cached GRE or Power On and Live Migrate from the backups done to StoreOnce Catalyst device. l Data Protector licenses The following licenses are not required for performing zero downtime backups of virtual machines from the 3PAR replica: l HPE Data Protector instant recovery extension for UNIX - 1 TB l HPE Data Protector instant recovery extension for Linux - 1 TB l HPE Data Protector instant recovery extension for Windows - 1 TB Restore concepts You can restore VMware objects backed up with either of vStorage Image backup methods in different ways. Restore of VMware objects backed up with vStorage Image method Virtual machines, virtual machine disks, and virtual machines templates backed up with the vStorage Image method can be restored: l To a datacenter l To a directory on a backup host Restore to a datacenter By default, virtual machines are restored to the original datacenter and the original datastore, but you can select a different datacenter if you want. By default, Data Protector deletes a virtual machine (if it exists) before it is restored, even if it resides in a different datacenter from the datacenter you restore to. Note: If you select an ESX(i) Server client in the Restore client option (destination client) in the restore wizard, the migrated virtual machine will not be deleted, as the ESX(i) Server client is not able to detect virtual machines that are located on different ESX(i) Server clients (only a vCenter client can do that). Consequently, you end up with two virtual machines having the same UUID. Alternatively, you can choose to restore virtual machines only if they do not exist, leaving existing virtual machines intact. For the restore, you can also specify the following: l Whether the restored virtual machines should be registered in the datacenter l Whether the restored virtual machine snapshots should be consolidated when the restore completes l Whether the restored virtual machines should be powered on The restore options provided are, by default, set to restore virtual machines to the original datacenter. Integration Guide Chapter 19: Data Protector Virtual Environment integration for VMware HPE Data Protector (9.07) Page 653 of 803
  • 654.
    You can restorevirtual machines and virtual machine disks, from a replica to a data center. Note that restore sessions from replica to a directory is not supported. In Disk + Tape backups, if the replica is rotated or removed by the administrator, the restore happens from the tape. Restore of individual virtual machine disks To be able to restore individual virtual machine disks to a datacenter, the original virtual machine must still exist. Otherwise, the restore fails. Here is the progress of a restore session: 1. The virtual machine is powered off. 2. If the disks to be restored still exist, they are removed. 3. The disks are restored from the backup. Note: After restore, virtual disks that are part of a dynamic disk set or virtual disks from different points in time may require additional user action (for example, mounting, resignaturing, or recovery) in the guest operating system and/or applications running inside. Restore to a directory When restoring to a directory (restore outside a datacenter) all the files of virtual machines are restored to a directory of your choice (for example, C:tmp) on a backup host. In the directory you specified, subdirectories are created with names corresponding to those of the datastores where the virtual machines (their virtual disks) resided at the time of backup. The files related to the virtual disks are restored to the respective subdirectories. After such a restore, the virtual machines are not functional. You need to manually move the restored virtual machine images to an ESX(i) Server system, using the VMware Converter as described in "Recovering virtual machines after restore to a directory" on page 706. Restore of Nova Instances and Shadow VMs backed up with vStorage Image + Openstack method Progress of a restore session: 1. IDB is queried to obtain the list of Shadow VMs attached to the Nova Instance. 2. vCenter is queried to create the map of Nova Instance and Shadow VMs. 3. Related Shadow VMs are added into the restore object list. 4. vCenter is queried to create the map (Step 3) and validated if the Shadow VMs are attached to the original instance. 5. Queried the restore version from IDB to obtain the restore chain. 6. Shadow VM files are removed from the vCenter. 7. Nova Instance files are removed from the vCenter. 8. Restored the Nova Instance and disk files in the same folder structure. 9. Restored the Shadow VM configuration files. 10. Registered the virtual machine and restored the network. Integration Guide Chapter 19: Data Protector Virtual Environment integration for VMware HPE Data Protector (9.07) Page 654 of 803
  • 655.
    Note: If theselected Nova Instance is available in the vCenter during the restore, the Shadow VMs are detached before deleting the Nova Instance. After the Data Protector restore, to bring back the OpenStack instance in the OpenStack Horizon dashboard to the correct state, perform the following steps: 1. Restart the Nova Compute service in the Nova Proxy node by executing the following command: Service nova-compute restart 2. Refresh the Horizon Dashboard to check if the Nova Instance is available or not. If the Nova Instance is not available, connect to the OpenStack Management node and execute the following commands: l Nova list: Lists the Nova Instances. l Nova reset-state –active “instance-uuid”: Resets the state of the Nova Instance to active. l Nova reboot “instance-uuid”: Reboots the Nova Instance. Once the reboot is done, refresh the Horizon Dashboard and check for the availability of the Nova Instance. Restore chain When you restore a virtual machine from a backup created in an incremental or differential session, Data Protector automatically restores the complete backup chain, starting with the last full backup, which is then followed by the last differential and all subsequent incremental backups (if they exist) up to the selected session. Power On and Live Migrate Power On Virtual machines can be powered on instantly within seconds from the Data Protector backup image that resides on the 3PAR replica (local or remote copy), Smart Cache, and StoreOnce Catalyst devices. Previously, virtual machines had to be powered on only after the complete data migration to the production data center. Use this feature if you want to verify the sanity of the backup. Note that the changes done to the virtual machine once it is powered on, will be available until you perform the clean up operation. When you power on a virtual machine, the backup image is presented to the destination ESX server. A new virtual machine is created, whose data disks point to the Data Protector backup image. The other files reside on the destination data center. Live Migrate This option will power on the virtual machine from the backup image, and will simultaneously start the data migration to the destination datastore. During this process, the virtual machine will continue to be accessible. Since the data movement is a back end operation, it will have minimum impact on the usage and accessibility of the powered on virtual machine. Any modifications done to the virtual machine data will be consolidated, and the migrated virtual machine will have all the modified content on top of the restored image from the backup. Integration Guide Chapter 19: Data Protector Virtual Environment integration for VMware HPE Data Protector (9.07) Page 655 of 803
  • 656.
    Once the datamigration is complete, the virtual machine functions from the destination datastore, and has no dependency on the backup image. Also, the backup image presentation is removed. StoreOnce Catalyst device only l Power On and Live Migrate operation from full, incremental, and differential backups are supported. l Power On and Live Migrate operation from object copy is supported for 9.05 and 9.06 backups. The object copy should be performed on per session basis to ensure data consistency. Note: If you want to migrate your Data Protector 9.05 or 9.06 version backups to StoreOnce Catalyst to use the feature of Power On and Live Migrate, it is recommended to perform object operations at individual session. If you choose multiple sessions at once, data consistency will not be there. l If the virtual machine is powered on from the StoreOnce Catalyst device, the virtual machine must be cleaned up before performing the Live Migrate operation. Cleanup/Power Off Data Protector stores the list of all the powered on virtual machines. It stores the detailed information about all powered on virtual machines as an XML file in the Cell Server. The cleanup and power off actions are listed below: l If the virtual machine is already powered on for more than 24 hours, it will be powered off, and the related storage will be cleaned up. l If the virtual machine is powered on from the replica, the data store will be un-mounted and the replica created during the power on process will be removed from the array. l If the virtual machine is powered on from the Smart Cache or StoreOnce Catalyst device, during the clean up process, the data store will be removed, and the NFS share will be deleted. Note that the above actions are applicable to virtual machines that are powered on using the Power On feature. The virtual machines that are powered on for more than 24 hours will undergo a cleanup operation during the next daily maintenance job. All the virtual machines that are cleaned up in daily maintenance job are logged in the poweronvms_cleanup.log file. For more information on the procedure of Power On and Live Migrate, see Restoring using the Data Protector GUI. Restore considerations l Concurrent sessions Restore sessions that use the same devices cannot run concurrently. l Failed restore sessions Sometimes, when a virtual machine restore fails, Data Protector creates extra files on the datastore which you need to clean up manually when the session completes. Otherwise, corrupt virtual machine backups may be created in subsequent sessions and restore from a such a backup also fails. For details, see "Cleaning up a datastore after a failed restore" on page 712. When restoring a virtual machine to a non-original datastore whose block size is not compatible with the virtual machine disks' sizes (that is, a .vmdk file size is not a multiple of the datastore block size), the restore fails. Integration Guide Chapter 19: Data Protector Virtual Environment integration for VMware HPE Data Protector (9.07) Page 656 of 803
  • 657.
    l Virtual machinesin vApp When you restore a virtual machine that resided in a vApp container at the time of backup, the virtual machine is not restored back to the vApp container, but to the ESX(i) Server root level. If the virtual machine in the vApp container still exists, it is deleted or the restore is skipped, depending on what you select in the Existing virtual machine handling option. l Partial restore from a vStorage Image backup When performing a partial restore from a vStorage Image backup (for example, when restoring only some out of many backed up VM disks), the default option Delete after restore is ignored and the Delete before restore option is used instead. l Transportation modes The following recommendations for specific virtual machine transportation modes apply: l SAN transportation mode: To use the SAN transportation mode for restore: o Select a physical backup host for a restore session. o Ensure that the storage volumes that are presented to both the backup host and ESX(i) Server systems are not read-only. For details on how to check storage volume properties, see A restore session using SAN transportation mode fails. o Ensure that the storage volume size is a multiple of the underlying VMFS block size. Otherwise, the Write operation to the remainder fails. For example, if the storage volume size is 16.3 MB and the block size 1 MB, writing to the remaining 0.3 MB fails. For details, see the VMware Knowledge Base at: http://kb.vmware.com/selfservice/microsites/searchEntry.do. Search for “Best practices when using SAN transport for backup and restore”. l It is recommended to use CBT for making incremental/differential backups because it is faster and uses less space on the backup device. l Hotadd transportation mode: Hotadd transportation mode is available for restore, however VMware does not support multiple disks. Therefore, in a HotAdd environment use the omnirc option OB2_VEAGENT_RESTORE_TRANSPORT_METHOD to set the restore transport mode to NBD. Power On considerations l Install the following NFS packages on the backup host : l For Smart Cache backups: NFS version 3 or later l For StoreOnce Catalyst backups: NFS version 4 or later l Data Protector uses the Windows PowerShell script nfsServiceCheck.ps1 to initiate the NFS service, which is required for the Power On process. Execution of this script requires the execution policy to be set to RemoteSigned. If you need the policies to be Restricted, set the omnirc variable OB2_NO_NFSSERVICE_CHECK to 1. In case the script fails, you need to execute it manually. Some of the possible reasons for the failure of the NFS service installation may be: l NFS port is used by another application. l Powershell may require a reboot. Integration Guide Chapter 19: Data Protector Virtual Environment integration for VMware HPE Data Protector (9.07) Page 657 of 803
  • 658.
    l NFS modulenot present in the Powershell repository. Use the following command to execute the NFS service manually: l Windows Command Line: powershell.exe NFSServiceCheck.ps1 l PowerShell Command Line: NFSServiceCheck.ps1 l The backups of non-persistent virtual machines that are created as part of the Power On feature will be skipped. The following message is displayed when you try to perform a backup operation: Non Persistent Powered on Virtual Machine found, Skipping Backup. l Network will be disabled in the virtual machine that is powered on from the Smart Cache or StoreOnce Catalyst devices. l To manually clean up all the VMs that are powered on in your Cell Manager, perform the following: a. Set the omnirc variable FORCE_PURGE_POWERON_VMS to 1 on all the backup hosts. b. Run the following command in the Cell Manager: /opt/omni/sbin/omnidbutil -purge_expired_poweron_vms Note: All powered on vm's will be powered off and removed. HPE 3PAR storage systems only l You must install the vmfs-tools-0.2.5 in the Linux mount proxy host. . l You must ensure that multipath services are running in the Linux mount proxy host. l You must install the sg3_utils rpm package in the Linux mount proxy host. l To perform GRE operations from the 3PAR replica, the GRE mount proxy host and the source ESX server must be present in the same 3PAR zone. StoreOnce Recovery Manager Central Integration StoreOnce Recovery Manager Central (RMC) software integrates HPE 3PAR StoreServ primary storage with HPE StoreOnce Backup systems. RMC integrates 3PAR StoreServ primary storage and StoreOnce Backup for converged data protection that delivers assured recovery of application- consistent recovery points with flexible recovery options. The Express Protect feature offers a second-tier of data protection by facilitating direct backup from 3PAR StoreServ to StoreOnce device, independent of backup software. Backups to StoreOnce are self-contained volumes, deduplicated to save space, and can be used to recover back to the original or a different 3PAR StoreServ array, even if the original base volume is lost. The Express Protect feature facilitates direct backup from the primary storage to the backup storage completely removing the application server from the data path. HPE StoreOnce RMC for VMware enables you to protect VMware Virtual Machine Disks (VMDKs) and data stores using application-consistent snapshots for rapid online recovery. With Data Protector, you can backup virtual machines snapshots created by RMC to Data Protector supported secondary storage devices. You can then perform a restore operation to the required destination. Note that Granular Recovery Extension (GRE) operations are possible only for Snapshot+Tape backups. Integration Guide Chapter 19: Data Protector Virtual Environment integration for VMware HPE Data Protector (9.07) Page 658 of 803
  • 659.
    Data Protector supportsthe following types of backup: l Snapshot backups: With Snapshot backups, you can create snapshots of the original volumes. l Snapshots+Tape: With Snapshot+Tape backups, you can create snapshots, and backup the data to Data Protector supported secondary storage devices. l Express Protect backups: With Express Protect backups, you can backup snapshots from HPE 3PAR StoreServ to HPE StoreOnce. The following table lists the supported backup types, backups that support Granular Recovery Extension, Power On, and Live Migrate operations. Supported backups Backup type GRE Power On and Live Migrate Snapshot l Full Not supported Not supported Snapshot+Tape l Full If the tape device is Smart Cache or StoreOnce Catalyst, cached GRE is supported. For any other type of tape devices, non-cached GRE is supported. Supported, if the tape device is Smart Cache or StoreOnce Catalyst. Snapshot+Tape l Incremental l Differential If the tape device is StoreOnce Catalyst, cached GRE is supported. For any other type of tape devices, non-cached GRE is supported. Supported, if the tape device is StoreOnce Catalyst. Express Protect l Full l Incremental Not supported Not supported RMC integration considerations l Single datastores consisting of multiple LUNs are not supported for RMC backups. l The RMC server details that are provided when you create the backup specification cannot be modified once the specification is saved. l For RMC integration backups, if automation scripts are used for creating barlists, ensure that the recovery set name, specified for barlist creation, is unique. l For RMC Express Protect backups, Data Protector maintains 2 snapshots internally. This is required for executing incremental backups. When the snapshot count exceeds 2, Data Protector rotates the older s