Air Technology Division
Registered Office : Fullorhat, Ahutibagan, Near Fullorhat Yuba Sangha, Sonarpur, Kolkata - 700 150, W.B., India
Cell : +91 8335801001 | Landline : +91 33 2434 6692
Web : www.melius.in | e-mail : info@melius.in, meliusmail@gmail.com | Skype : rickbiswa
City Office : N2/52, 2nd floor, New Complex, S.S. Hogg Market, Nellie Sengupta Sarani, Kolkata – 700 087, W.B., India
AIRHANDLING
U
NITS
MA EIR TSV YE SNT NI OL IAT
E902SF
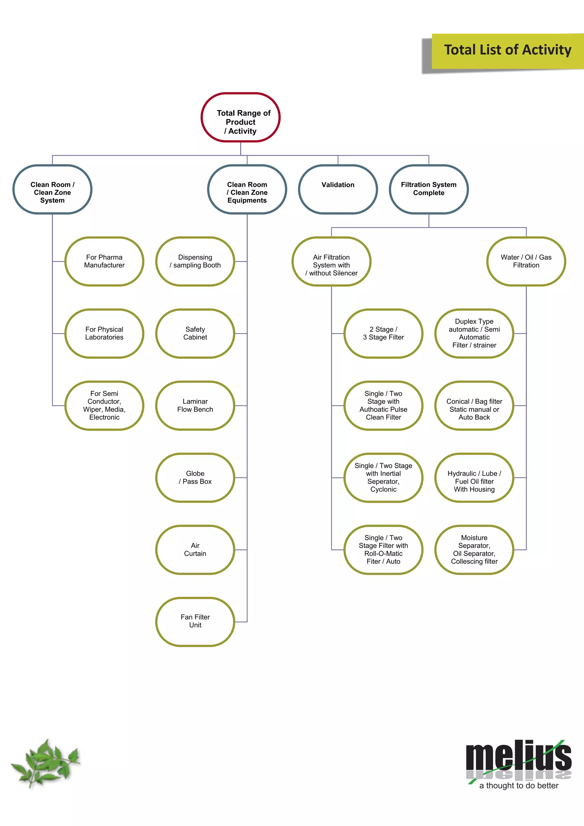
Total Range of
Product
/ Activity
2 Stage /
3 Stage Filter
Single / Two
Stage with
Authoatic Pulse
Clean Filter
Single / Two Stage
with Inertial
Seperator,
Cyclonic
Single / Two
Stage Filter with
Roll-O-Matic
Fiter / Auto
Clean Room /
Clean Zone
System
Duplex Type
automatic / Semi
Automatic
Filter / strainer
Conical / Bag filter
Static manual or
Auto Back
Hydraulic / Lube /
Fuel Oil filter
With Housing
Moisture
Separator,
Oil Separator,
Collescing filter
For Pharma
Manufacturer
For Physical
Laboratories
For Semi
Conductor,
Wiper, Media,
Electronic
Filtration System
Complete
Air Filtration
System with
/ without Silencer
Water / Oil / Gas
Filtration
Clean Room
/ Clean Zone
Equipments
Dispensing
/ sampling Booth
Safety
Cabinet
Laminar
Flow Bench
Globe
/ Pass Box
Air
Curtain
Validation
Fan Filter
Unit
Total List of Activity
Range of
Product
/ Activity
Clean Room /
Clean Zone
System
For Pharma
Manufacturer
For Physical
Laboratories
For Semi
Conductor,
Wafer, Media,
Electronic
Industries
Clean Room
/ Clean Zone
Equipments
Dispensing
/ sampling
Booth
Safety
Cabinet
Laminar
Flow
Bench
Globe
/ Pass
Box
Air
Curtain
Validation
Fan Filter
Unit
Standardfollowed:
USP797,ISO14644,GLP,EN12469,EUGGMP,cGMP,Schedule‘M’,GMP,WHOGMP,USFDA,FS209e
Clean Room & Equipments Section
With each technological advancement, airborne molecular
contamination (AMC) has evolved as a serious threat to
cleanroom environments. Contamination effects from AMC
include corrosion on metal surfaces of wafers, wafer and optics
haze, unintentional doping and interference with packaging
operations.
Under the revised USP Chapter 797 regulation, all compounding
pharmacies are required to protect their products by utilizing a
laminar flow workbench within a cleanroom. Greater care and
cleaner facilities are now required for Compounded Sterile
Preparations (CSPs).
USP 797 refers to these ISO Global Cleanroom Standards; specifically the ISO 14644 series of standards. The
current air cleanliness requirement for a Compounding Cleanroom is an ISO Class 8. A separate ISO Class 5
Device is required for the compounding of patient preparations. All sterile compounding is to be performed in an
ISO Class 5 Device surrounded by an ISO Class 7 or ISO Class 8 Cleanroom Buffer Zone. “Risk Level ” determines
the required ISO cleanroom air cleanliness classification.
With over three decades of clean room design and installation experience, we're able to offer our clients a choice
of services from site supervision to consultation, and conceptual design to full turn key construction, including
final certification. Technomart’s approach to a new project is flexible to meet the complete needs of our clients.
We develop custom projects, often incorporating existing site conditions and using local, preferred contractors or
in-house labor for our engineering and construction efforts.
Melius’s wide range of capabilities allows us to design and construct a proven, practical and affordable cleanroom
for any application. From ISO Class 1 to ISO Class 9 (FS209E Class 1 to Class
100,000), we design and build modular self-contained cleanrooms, softwall
enclosures, prefabricated kits, as well as custom-built permanent facilities. We
provide Comprehensive Project Management from Start to Finish.
We provide comprehensive turnkey service, managing your cleanroom project
from design through completion. We can support your needs after construction
with complete system maintenance. Our professional team works with you to
determine your application's specific cleanroom needs, considering both your
immediate and long-term goals.
In addition, our vast experience in cleanroom system design enables us to identify
and supply individual component needs. Other products and services include
Cleanroom Components, Separative Devices, and Cleanroom Testing and
Certification. For extended project support, we offer a variety of maintenance
contracts specifically suited to meet the long-term requirements of your filtration
application.
Offering a complete line of Hardwall and Softwall Clean Rooms
to meet your exact size and Class requirements.
Cleanrooms, Products and Servicing acquired from Technomart will comply with the applicable standards
· ISO 14644-1: Cleanrooms and Associated Controlled Environments,
Part 1: Classification of air cleanliness
· ISO 14644-2: Cleanrooms and Associated Controlled Environments,
Part 2: Specifications for testing and monitoring to prove continued compliance with ISO 14644-1
· ISO 14644-4: Cleanrooms and Associated Controlled Environments,
Part 4: Design, construction and start-up
· FS 209E: Airborne particulate cleanliness classes in cleanrooms and clean zones (withdrawn)
· EN 12469: 2000 Biotechnology - Performance criteria for microbiological safety cabinets
· cGMP Guidelines (good Manufacturing Practice)
· FDA (Food and Drugs Administration)
· GLP guidelines (Good Laboratory Practice)
Clean Room Standards and Classifications
ISO 14644-1 Clean Room Standards:
ISO
Classification
Number
Maximum concentration limits (particles/m³ of air) for particles equal
to and larger than the considered sizes shown below
0.1 µm 0.2 µm 0.3 µm 0.5 µm 1 µm 5 µm
ISO 1 10 2
ISO 2 100 24 10 4
ISO 3 1,000 237 102 35 8
ISO 4 10,000 2,370 1,020 352 83
ISO 5 100,000 23,700 10,020 3,520 832 29
ISO 6 1,000,000 237,000 102,000 35,200 8,320 293
ISO 7 352,000 83,200 2,930
ISO 8 3,520,000 832,000 29,300
ISO 9 35,200,000 8,320,000 293,000
International Clean Room Class Comparison:
ISO Classification Number US FED 209E BS 5295
cGMP
(operational)
ISO 1
ISO 2
ISO 3 M1.5 (1) 'C'
ISO 4 M2.5 (10) 'D'
ISO 5 M3.5 (100) 'E' or 'F' A (B*)
ISO 6 M4.5 (1,000) 'G' or 'H'
ISO 7 M5.5 (10,000) 'J' B (C*)
ISO 8 M6.5 (100,000) 'K' C D
ISO 9
* at rest conditions
Melius has the expertise and experience to perform particle counting to
a variety of cleanliness classes, as well as US and other classes. We can
also offer design and use advice to fit your clean room to your
requirements.
Air Handling Units
Laminar Flow Bench
Bio Safety Cabinet
Dispensing Booth
Sampling Booth
Pass Box ( Static & Dynamic )
Globe Box
Air Curtain
Standard followed :
USP 797, ISO 14644, GLP, EN 12469, EU GGMP, cGMP, Schedule ‘M’, GMP, WHO GMP, US FDA, FS 209e
For Pharma Manufacturers
For Physical Laboratories
For Semi-Conductor, Wiper, Media, Electronic Industries
Clean Room / Clean Zone Systems and Equipments
From ISO Class 1 to ISO Class 9 (FS209E Class 1 to Class 100,000)
We design and build modular self-contained cleanrooms, softwall
enclosures,
prefabricated kits, as well as custom-built permanent facilities.
We provide Comprehensive Project Management from Start to Finish.
Clean Room Validation
A clean room or a clean space is defined as a room, a suite of rooms
or an area of controlled environment. The concentration of airborne
particulate matter in the area is strictly controlled, and other factors
may be controlled within limits necessary to cater for the purpose of
the controlled space.
The use of clean spaces for the manufacturing, packaging,
laboratories and research has traditionally been the domain of the
pharmaceutical, biotechnology, semiconductor, microelectronics
and aerospace industries however application to other sectors is
becoming more prevalent.
Hospital theatres utilise similar design and operation principals to
clean rooms, however the objective with such facilities is to control
particular types of contamination, rather than the quantities of
particles present.
Typically a clean room will be specified by a classification from a
certain standard. The classification relates to the definition of a maximum allowable number of particles
of a range of sizes, related to a standard volumetric air sample size.
Clean rooms are grouped according to the type of activity performed and are thus:
Class 3.5 : Laminar flow clean rooms
Acute surgery areas
Transplants
Open heart
Insertion of orthopaedic prosthesis
Neuro-surgery
Plastic surgery
Class 350 : Laminar flow clean rooms
Major surgery and intensive care,
Cytotoxic drug suites
Class 3500 : Non laminar flow clean room
Minor surgery
Class 7000 : Clean room
Pharmaceutical and therapeutic goods
Melius has the expertise and experience to perform particle counting to a variety of cleanliness classes,
ranging from 0.035 to 7000, as well as US and other classes. We can also offer design and use advice to
fit your clean room to your requirements.

General List of Activities

  • 1.
    Air Technology Division RegisteredOffice : Fullorhat, Ahutibagan, Near Fullorhat Yuba Sangha, Sonarpur, Kolkata - 700 150, W.B., India Cell : +91 8335801001 | Landline : +91 33 2434 6692 Web : www.melius.in | e-mail : info@melius.in, meliusmail@gmail.com | Skype : rickbiswa City Office : N2/52, 2nd floor, New Complex, S.S. Hogg Market, Nellie Sengupta Sarani, Kolkata – 700 087, W.B., India AIRHANDLING U NITS MA EIR TSV YE SNT NI OL IAT E902SF
  • 2.
    Total Range of Product /Activity 2 Stage / 3 Stage Filter Single / Two Stage with Authoatic Pulse Clean Filter Single / Two Stage with Inertial Seperator, Cyclonic Single / Two Stage Filter with Roll-O-Matic Fiter / Auto Clean Room / Clean Zone System Duplex Type automatic / Semi Automatic Filter / strainer Conical / Bag filter Static manual or Auto Back Hydraulic / Lube / Fuel Oil filter With Housing Moisture Separator, Oil Separator, Collescing filter For Pharma Manufacturer For Physical Laboratories For Semi Conductor, Wiper, Media, Electronic Filtration System Complete Air Filtration System with / without Silencer Water / Oil / Gas Filtration Clean Room / Clean Zone Equipments Dispensing / sampling Booth Safety Cabinet Laminar Flow Bench Globe / Pass Box Air Curtain Validation Fan Filter Unit Total List of Activity
  • 3.
    Range of Product / Activity CleanRoom / Clean Zone System For Pharma Manufacturer For Physical Laboratories For Semi Conductor, Wafer, Media, Electronic Industries Clean Room / Clean Zone Equipments Dispensing / sampling Booth Safety Cabinet Laminar Flow Bench Globe / Pass Box Air Curtain Validation Fan Filter Unit Standardfollowed: USP797,ISO14644,GLP,EN12469,EUGGMP,cGMP,Schedule‘M’,GMP,WHOGMP,USFDA,FS209e Clean Room & Equipments Section
  • 4.
    With each technologicaladvancement, airborne molecular contamination (AMC) has evolved as a serious threat to cleanroom environments. Contamination effects from AMC include corrosion on metal surfaces of wafers, wafer and optics haze, unintentional doping and interference with packaging operations. Under the revised USP Chapter 797 regulation, all compounding pharmacies are required to protect their products by utilizing a laminar flow workbench within a cleanroom. Greater care and cleaner facilities are now required for Compounded Sterile Preparations (CSPs). USP 797 refers to these ISO Global Cleanroom Standards; specifically the ISO 14644 series of standards. The current air cleanliness requirement for a Compounding Cleanroom is an ISO Class 8. A separate ISO Class 5 Device is required for the compounding of patient preparations. All sterile compounding is to be performed in an ISO Class 5 Device surrounded by an ISO Class 7 or ISO Class 8 Cleanroom Buffer Zone. “Risk Level ” determines the required ISO cleanroom air cleanliness classification. With over three decades of clean room design and installation experience, we're able to offer our clients a choice of services from site supervision to consultation, and conceptual design to full turn key construction, including final certification. Technomart’s approach to a new project is flexible to meet the complete needs of our clients. We develop custom projects, often incorporating existing site conditions and using local, preferred contractors or in-house labor for our engineering and construction efforts. Melius’s wide range of capabilities allows us to design and construct a proven, practical and affordable cleanroom for any application. From ISO Class 1 to ISO Class 9 (FS209E Class 1 to Class 100,000), we design and build modular self-contained cleanrooms, softwall enclosures, prefabricated kits, as well as custom-built permanent facilities. We provide Comprehensive Project Management from Start to Finish. We provide comprehensive turnkey service, managing your cleanroom project from design through completion. We can support your needs after construction with complete system maintenance. Our professional team works with you to determine your application's specific cleanroom needs, considering both your immediate and long-term goals. In addition, our vast experience in cleanroom system design enables us to identify and supply individual component needs. Other products and services include Cleanroom Components, Separative Devices, and Cleanroom Testing and Certification. For extended project support, we offer a variety of maintenance contracts specifically suited to meet the long-term requirements of your filtration application. Offering a complete line of Hardwall and Softwall Clean Rooms to meet your exact size and Class requirements.
  • 5.
    Cleanrooms, Products andServicing acquired from Technomart will comply with the applicable standards · ISO 14644-1: Cleanrooms and Associated Controlled Environments, Part 1: Classification of air cleanliness · ISO 14644-2: Cleanrooms and Associated Controlled Environments, Part 2: Specifications for testing and monitoring to prove continued compliance with ISO 14644-1 · ISO 14644-4: Cleanrooms and Associated Controlled Environments, Part 4: Design, construction and start-up · FS 209E: Airborne particulate cleanliness classes in cleanrooms and clean zones (withdrawn) · EN 12469: 2000 Biotechnology - Performance criteria for microbiological safety cabinets · cGMP Guidelines (good Manufacturing Practice) · FDA (Food and Drugs Administration) · GLP guidelines (Good Laboratory Practice) Clean Room Standards and Classifications ISO 14644-1 Clean Room Standards: ISO Classification Number Maximum concentration limits (particles/m³ of air) for particles equal to and larger than the considered sizes shown below 0.1 µm 0.2 µm 0.3 µm 0.5 µm 1 µm 5 µm ISO 1 10 2 ISO 2 100 24 10 4 ISO 3 1,000 237 102 35 8 ISO 4 10,000 2,370 1,020 352 83 ISO 5 100,000 23,700 10,020 3,520 832 29 ISO 6 1,000,000 237,000 102,000 35,200 8,320 293 ISO 7 352,000 83,200 2,930 ISO 8 3,520,000 832,000 29,300 ISO 9 35,200,000 8,320,000 293,000 International Clean Room Class Comparison: ISO Classification Number US FED 209E BS 5295 cGMP (operational) ISO 1 ISO 2 ISO 3 M1.5 (1) 'C' ISO 4 M2.5 (10) 'D' ISO 5 M3.5 (100) 'E' or 'F' A (B*) ISO 6 M4.5 (1,000) 'G' or 'H' ISO 7 M5.5 (10,000) 'J' B (C*) ISO 8 M6.5 (100,000) 'K' C D ISO 9 * at rest conditions
  • 6.
    Melius has theexpertise and experience to perform particle counting to a variety of cleanliness classes, as well as US and other classes. We can also offer design and use advice to fit your clean room to your requirements. Air Handling Units Laminar Flow Bench Bio Safety Cabinet Dispensing Booth Sampling Booth Pass Box ( Static & Dynamic ) Globe Box Air Curtain Standard followed : USP 797, ISO 14644, GLP, EN 12469, EU GGMP, cGMP, Schedule ‘M’, GMP, WHO GMP, US FDA, FS 209e For Pharma Manufacturers For Physical Laboratories For Semi-Conductor, Wiper, Media, Electronic Industries Clean Room / Clean Zone Systems and Equipments From ISO Class 1 to ISO Class 9 (FS209E Class 1 to Class 100,000) We design and build modular self-contained cleanrooms, softwall enclosures, prefabricated kits, as well as custom-built permanent facilities. We provide Comprehensive Project Management from Start to Finish.
  • 7.
    Clean Room Validation Aclean room or a clean space is defined as a room, a suite of rooms or an area of controlled environment. The concentration of airborne particulate matter in the area is strictly controlled, and other factors may be controlled within limits necessary to cater for the purpose of the controlled space. The use of clean spaces for the manufacturing, packaging, laboratories and research has traditionally been the domain of the pharmaceutical, biotechnology, semiconductor, microelectronics and aerospace industries however application to other sectors is becoming more prevalent. Hospital theatres utilise similar design and operation principals to clean rooms, however the objective with such facilities is to control particular types of contamination, rather than the quantities of particles present. Typically a clean room will be specified by a classification from a certain standard. The classification relates to the definition of a maximum allowable number of particles of a range of sizes, related to a standard volumetric air sample size. Clean rooms are grouped according to the type of activity performed and are thus: Class 3.5 : Laminar flow clean rooms Acute surgery areas Transplants Open heart Insertion of orthopaedic prosthesis Neuro-surgery Plastic surgery Class 350 : Laminar flow clean rooms Major surgery and intensive care, Cytotoxic drug suites Class 3500 : Non laminar flow clean room Minor surgery Class 7000 : Clean room Pharmaceutical and therapeutic goods Melius has the expertise and experience to perform particle counting to a variety of cleanliness classes, ranging from 0.035 to 7000, as well as US and other classes. We can also offer design and use advice to fit your clean room to your requirements.