Embed presentation























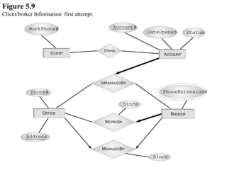
This document contains descriptions and figures related to entity-relationship diagrams (ERDs) and database schemas. There are over 15 labeled figures showing ERDs for different examples including information about people, brokerages, student registration systems, and more. The document uses these diagrams to illustrate ERD concepts and how they can be translated into database schemas and relations.





















