Use of Workflow Technology to Model Clinical Processes Vojtech Huser MD PhD RetroGuide
Agenda Workflow Technology (WT) overview Executable clinical guidelines Application of WT (my research) http:// www.linkedin.com/in/vojtechhuser
General research interest Research in: Clinical Informatics Biomedical informatics  (Medical Informatics) Lifetime Electronic Health Record (EHR) Computable knowledge representation Clinical Decision Support systems Quality improvement Medical research using retrospective data http://clinicalinformatics.stanford.edu/scci_seminars   http://en.wikipedia.org/wiki/Clinical_informatics
1/3: Workflow Technology (WT) overview
Automating Workflow Defined by Workflow Management Coalition (WfMC) www.wfmc.org Terminology and Glossary http://www.wfmc.org/standards/docs/TC-1011_term_glossary_v3.pdf
Terms Workflow The automation of a business process, in whole or part, during which documents, information or tasks are passed from one participant to another for action, according to a set of procedural rules. WfMS = Workflow Management System BPM = Business Process Management BPMS = Business Process Management System
 
 
Humans & machines working together
 
eComm (worklist handler)
XPDL schema http://wfmc.org/standards/docs/bpmnxpdl_31.xsd   http://healthcareworkflow.wordpress.com/2008/11/04/xpdl-21-technical-specifications
Minimum components language editor execution engine
WT development 1960s  Petri Nets (Carl A. Petri PhD work) 1960s-present Workflow components of various systems 1999  WfMC: terminology 2000s  2002: XPDL 1.0 2005 XPDL 2.0 2008 XPDL 2.1
 
 
 
Standards
Standards Key standards XPDL = XML Process Definition Language Delivered as: XSD file BPMN = Business Process Modeling Notation Delivered as: PDF file Key organizations Workflow Management Coalition  www.wfmc.org   Object Management Group www.omg.org   ( www.bpmn.org )
Other standards BPEL Business process execution language Origins: XLANG  (Microsoft)  + WSFL  (IBM)  = BPEL4WS Also known as WS-BPEL Efforts to link BPEL to BPMN YAWL Yet another workflow language Research project
Use of workflow engines
Use of WT Pioneer domains Banking Manufacturing Shipping Government authorities Pharmaceutical Healthcare Gartner 2008 report: <5% use
Examples of WT use in healthcare Bed management Infections control (MRSA) J. Emanuele and L. Koetter, &quot; Workflow Opportunities and Challenges in Healthcare ,&quot; in 2007 BPM & Workflow Handbook, 2007. L. Koetter, &quot; MRSA infection control with workflow technology ,&quot; Spring AMIA Conference, Orlando, FL, 2007. R. Hess, &quot; The Chester County Hospital: Case Study ,&quot; in 2007 Excellence in Practice: Moving the Goalposts., 2007.
Stroke guideline (WfMS) Quaglini, Panzarasa, et al. (2000,2001,2003,2007)
GLIF  guideline (task-network  model) Wang, (1999, 2004) Boxwala, (2004)
Examples of workflow editors and engines
 
 
 
 
 
WT software components Core components Editor Engine Additional components Administration application  (deplay, terminate, versioning) Worklist handler User management  (LDAP, MS, other) Organizational roles Monitoring/Analytical application Simulation tools Worfkflow mining
Interesting analyses Improving processes Allocation of tasks Push  (human decides) /pull  (machine)  strategy  (push to all or to one and then escalate) Earliest due date, first-in first-out Rules: (1)let a resource practice its specialty; (2) do similar task in succession; (3) flexibility of staff (“save the generalist”) Bottlenecks Number of cases in progress Case completion time Level of service (customers) Resource based indicators BPR = business process re-engineering
Workflow patterns http://workflowpatterns.com Prof. van der Aalst’s Lab (Netherlands) Van der Aalst (2003) Russel (2006) Peleg (2008)  Wf Patterns and Clinical Guidelines format
Adaptive workflow
Computer Supported Collaborative Work
Workflow mining Traditional approach model your process, pilot, deploy Alternative Take existing event data Mine process definition  Delta analysis Discovered process  (current)  vs. Human modelled process  (goal, dream design) Migration strategy   www.processmining.org     ProM (SourceForge)
Summary Workflow technology Terms History Software components Research Future of WT Bright  (IT users will require it, ipod generation) Gradual adoption Maturation of standards, software
2/3: Executable clinical guidelines
Executable Clinical Guidelines Why? Physician’s mind capacity is limited What is it? Executable representation format which is managed/authored by physicians Challenge: Fact representation Knowledge representation
Examples On each encounter, check compliance with medications, take asthma history, record peak flow, look at asthma diary, check inhaler technique, and assess asthma state. For patients taking short-acting β2 agonists and low-dose steroid inhalers, if asthma is not under control, consider stepping up to a medium-dose of steroid or adding a long-acting β2 agonist. Patients in the alternative regimen group should receive Adriamycin 60mg/m2 IV every 21 days for 4 cycles, along with Cytoxan 600mg/m2 IV every 21 days for 4 cycles. Patients who are estrogen-receptor positive will receive tamoxifen PO for 5 years. Delay administration of Adriamycin and Cytoxan if there exists > grade 1 granulocytopenia on day 1.
Executable Guidelines Clinician’s decisions (goal, alternatives) Temporal dimensions of actions and data Abstractions (granulocytopenia) Degree of uncertainty Targeted recipient (MD, RN, patient) Normal case and exceptions Medical knowledge vs. events/actions  (+participant) Tu (1999)
Arden Syntax Text based format Clinician-friendly syntax ANSI approved standard Several versions Existing vendor implementations Columbia repository  283 DSS modules
browse MLM file
GLIF Developed by InferMed collaboration Task-network model Protégé as the guideline editor 2 types of graph Action map Decision map Rule-in, rule-out criteria Has important similarities with EON, SAGE Engine component  (experimental vs. actual use) Wang, (1999, 2004) Boxwala, (2004)
GLIF  guideline (task-network  model) Wang, (1999, 2004) Boxwala, (2004)
 
Current status and future of DSS Active vs. historical standards Vendor based communities Emergence of a major player? Sharing problem (business model) DSS as a service  SEBASTIAN, HL7 DSS specification, SANDS Future Market solution vs. authoritative solution  (government) “ YAGL” = Yet another guideline language
3/3: Application of WT  (my research)
HL Scenario
 
 
 
 
 
Clinical Guidelines Quality Improvement measures
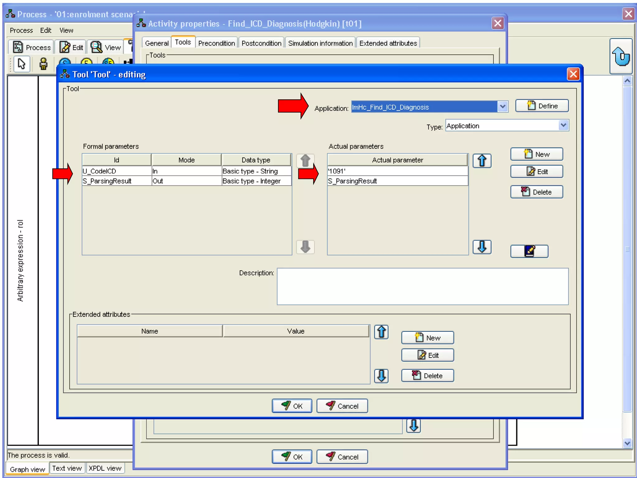
RetroGuide (RG):  key concepts Works with retrospective data Flowchart layer + code layer (applications) Set of RG external applications (RGEAs) Single patient execution model (DSS) Works with time ordered chart Concept of  current position in EHR Resembles manual chart review Use of variables to remember data Procedural modeling approach  (rather then declarative)
WT, guidelines, RetroGuide Goal: Use of WT within an EHR system Why? Clinicians are willing to review a flowchart Knowledge management should by done by clinicians Retrospective mode Search EHR data without any intervention Identifying opportunities Refining the logic Demonstrating the potential value to consumers, administrators, physicians Prospective mode Intervention at the point of care
RetroGuide
 
 
http://healthcareworkflow.wordpress.com
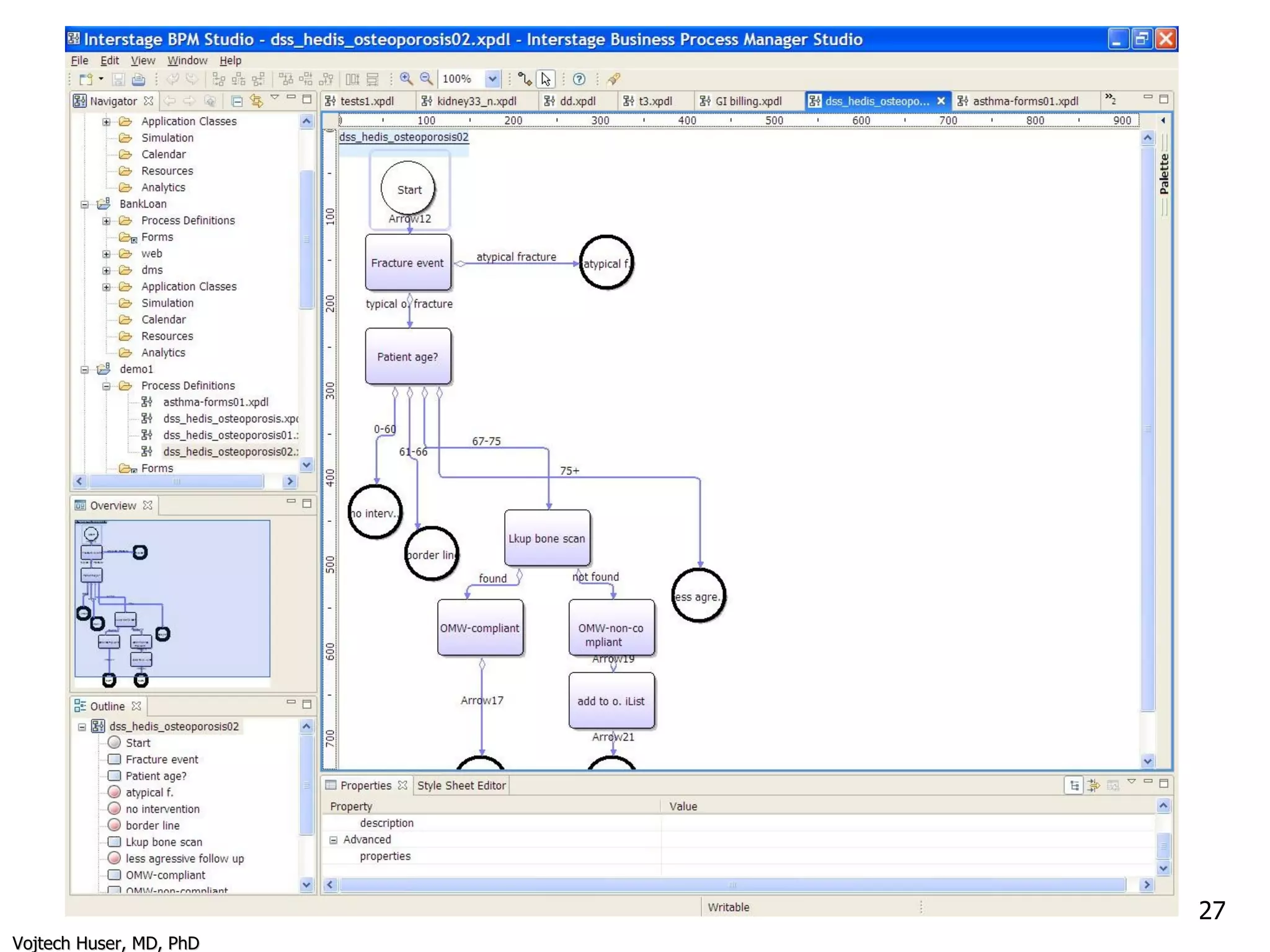
Reports generated by RetroGuide
1. Summary report  (population)
2. Detailed report (execution trace)
3. Individual patient view
Publications
Examples using Marshfield Clinic Data
FILE-BASED DEMO HERE 10 minutes
Process Mining
 
 
Conclusion Summary Workflow Technology (WT) New emerging technology Standards Possibilities Executable Clinical Guidelines Basic Introduction Arden GLIF Use of WT Retrospective analysis of data Plans for prospective implementation Questions ?

Feb 2009: my University of Wisconsin colloquim presentation

  • 1.
    Use of WorkflowTechnology to Model Clinical Processes Vojtech Huser MD PhD RetroGuide
  • 2.
    Agenda Workflow Technology(WT) overview Executable clinical guidelines Application of WT (my research) http:// www.linkedin.com/in/vojtechhuser
  • 3.
    General research interestResearch in: Clinical Informatics Biomedical informatics (Medical Informatics) Lifetime Electronic Health Record (EHR) Computable knowledge representation Clinical Decision Support systems Quality improvement Medical research using retrospective data http://clinicalinformatics.stanford.edu/scci_seminars http://en.wikipedia.org/wiki/Clinical_informatics
  • 4.
  • 5.
    Automating Workflow Definedby Workflow Management Coalition (WfMC) www.wfmc.org Terminology and Glossary http://www.wfmc.org/standards/docs/TC-1011_term_glossary_v3.pdf
  • 6.
    Terms Workflow Theautomation of a business process, in whole or part, during which documents, information or tasks are passed from one participant to another for action, according to a set of procedural rules. WfMS = Workflow Management System BPM = Business Process Management BPMS = Business Process Management System
  • 7.
  • 8.
  • 9.
    Humans & machinesworking together
  • 10.
  • 11.
  • 12.
    XPDL schema http://wfmc.org/standards/docs/bpmnxpdl_31.xsd http://healthcareworkflow.wordpress.com/2008/11/04/xpdl-21-technical-specifications
  • 13.
    Minimum components languageeditor execution engine
  • 14.
    WT development 1960s Petri Nets (Carl A. Petri PhD work) 1960s-present Workflow components of various systems 1999 WfMC: terminology 2000s 2002: XPDL 1.0 2005 XPDL 2.0 2008 XPDL 2.1
  • 15.
  • 16.
  • 17.
  • 18.
  • 19.
    Standards Key standardsXPDL = XML Process Definition Language Delivered as: XSD file BPMN = Business Process Modeling Notation Delivered as: PDF file Key organizations Workflow Management Coalition www.wfmc.org Object Management Group www.omg.org ( www.bpmn.org )
  • 20.
    Other standards BPELBusiness process execution language Origins: XLANG (Microsoft) + WSFL (IBM) = BPEL4WS Also known as WS-BPEL Efforts to link BPEL to BPMN YAWL Yet another workflow language Research project
  • 21.
  • 22.
    Use of WTPioneer domains Banking Manufacturing Shipping Government authorities Pharmaceutical Healthcare Gartner 2008 report: <5% use
  • 23.
    Examples of WTuse in healthcare Bed management Infections control (MRSA) J. Emanuele and L. Koetter, &quot; Workflow Opportunities and Challenges in Healthcare ,&quot; in 2007 BPM & Workflow Handbook, 2007. L. Koetter, &quot; MRSA infection control with workflow technology ,&quot; Spring AMIA Conference, Orlando, FL, 2007. R. Hess, &quot; The Chester County Hospital: Case Study ,&quot; in 2007 Excellence in Practice: Moving the Goalposts., 2007.
  • 24.
    Stroke guideline (WfMS)Quaglini, Panzarasa, et al. (2000,2001,2003,2007)
  • 25.
    GLIF guideline(task-network model) Wang, (1999, 2004) Boxwala, (2004)
  • 26.
    Examples of workfloweditors and engines
  • 27.
  • 28.
  • 29.
  • 30.
  • 31.
  • 32.
    WT software componentsCore components Editor Engine Additional components Administration application (deplay, terminate, versioning) Worklist handler User management (LDAP, MS, other) Organizational roles Monitoring/Analytical application Simulation tools Worfkflow mining
  • 33.
    Interesting analyses Improvingprocesses Allocation of tasks Push (human decides) /pull (machine) strategy (push to all or to one and then escalate) Earliest due date, first-in first-out Rules: (1)let a resource practice its specialty; (2) do similar task in succession; (3) flexibility of staff (“save the generalist”) Bottlenecks Number of cases in progress Case completion time Level of service (customers) Resource based indicators BPR = business process re-engineering
  • 34.
    Workflow patterns http://workflowpatterns.comProf. van der Aalst’s Lab (Netherlands) Van der Aalst (2003) Russel (2006) Peleg (2008) Wf Patterns and Clinical Guidelines format
  • 35.
  • 36.
  • 37.
    Workflow mining Traditionalapproach model your process, pilot, deploy Alternative Take existing event data Mine process definition Delta analysis Discovered process (current) vs. Human modelled process (goal, dream design) Migration strategy www.processmining.org ProM (SourceForge)
  • 38.
    Summary Workflow technologyTerms History Software components Research Future of WT Bright (IT users will require it, ipod generation) Gradual adoption Maturation of standards, software
  • 39.
  • 40.
    Executable Clinical GuidelinesWhy? Physician’s mind capacity is limited What is it? Executable representation format which is managed/authored by physicians Challenge: Fact representation Knowledge representation
  • 41.
    Examples On eachencounter, check compliance with medications, take asthma history, record peak flow, look at asthma diary, check inhaler technique, and assess asthma state. For patients taking short-acting β2 agonists and low-dose steroid inhalers, if asthma is not under control, consider stepping up to a medium-dose of steroid or adding a long-acting β2 agonist. Patients in the alternative regimen group should receive Adriamycin 60mg/m2 IV every 21 days for 4 cycles, along with Cytoxan 600mg/m2 IV every 21 days for 4 cycles. Patients who are estrogen-receptor positive will receive tamoxifen PO for 5 years. Delay administration of Adriamycin and Cytoxan if there exists > grade 1 granulocytopenia on day 1.
  • 42.
    Executable Guidelines Clinician’sdecisions (goal, alternatives) Temporal dimensions of actions and data Abstractions (granulocytopenia) Degree of uncertainty Targeted recipient (MD, RN, patient) Normal case and exceptions Medical knowledge vs. events/actions (+participant) Tu (1999)
  • 43.
    Arden Syntax Textbased format Clinician-friendly syntax ANSI approved standard Several versions Existing vendor implementations Columbia repository 283 DSS modules
  • 44.
  • 45.
    GLIF Developed byInferMed collaboration Task-network model Protégé as the guideline editor 2 types of graph Action map Decision map Rule-in, rule-out criteria Has important similarities with EON, SAGE Engine component (experimental vs. actual use) Wang, (1999, 2004) Boxwala, (2004)
  • 46.
    GLIF guideline(task-network model) Wang, (1999, 2004) Boxwala, (2004)
  • 47.
  • 48.
    Current status andfuture of DSS Active vs. historical standards Vendor based communities Emergence of a major player? Sharing problem (business model) DSS as a service SEBASTIAN, HL7 DSS specification, SANDS Future Market solution vs. authoritative solution (government) “ YAGL” = Yet another guideline language
  • 49.
    3/3: Application ofWT (my research)
  • 50.
  • 51.
  • 52.
  • 53.
  • 54.
  • 55.
  • 56.
    Clinical Guidelines QualityImprovement measures
  • 57.
    RetroGuide (RG): key concepts Works with retrospective data Flowchart layer + code layer (applications) Set of RG external applications (RGEAs) Single patient execution model (DSS) Works with time ordered chart Concept of current position in EHR Resembles manual chart review Use of variables to remember data Procedural modeling approach (rather then declarative)
  • 58.
    WT, guidelines, RetroGuideGoal: Use of WT within an EHR system Why? Clinicians are willing to review a flowchart Knowledge management should by done by clinicians Retrospective mode Search EHR data without any intervention Identifying opportunities Refining the logic Demonstrating the potential value to consumers, administrators, physicians Prospective mode Intervention at the point of care
  • 59.
  • 60.
  • 61.
  • 62.
  • 63.
  • 64.
    1. Summary report (population)
  • 65.
    2. Detailed report(execution trace)
  • 66.
  • 67.
  • 68.
  • 69.
  • 70.
  • 71.
  • 72.
  • 73.
    Conclusion Summary WorkflowTechnology (WT) New emerging technology Standards Possibilities Executable Clinical Guidelines Basic Introduction Arden GLIF Use of WT Retrospective analysis of data Plans for prospective implementation Questions ?

Editor's Notes

  • #2 Title: Use of workflow technology to model clinical processes Abstract: Workflow technology (WT) represents an emerging class of software products which enable advanced modeling, execution and analysis of processes. WT has been shown to deliver efficiency and management improvements to many industries. Graphical nature of workflow process definitions enables non-IT experts to better understand or even directly modify processes programmed within their information systems. The key topics covered by the seminar will be: (1) general overview of WT and its applications in healthcare; (2) relationship of WT to previous efforts to represent executable clinical guidelines and other related forms of medical knowledge in medical research and healthcare quality improvement); and (3) use of process-based query paradigm to analyze Electronic Health Record (EHR) data as a preparatory step to deployment of WT in healthcare Picture: http://www.marshfieldclinic.org/birc/pages/default.aspx?page=InvestigatorDetails&amp;id=956 CV: Also that link Or bigger version: Attached Short bio: Dr. Huser is a researcher in clinical informatics affiliated with Biomedical Informatics Research Center at Marshfield clinic and School of Medicine and Public Health, University of Wisconsin-Madison. His research interests are: medical knowledge representation, workflow technology, executable clinical guidelines, medical decision support systems and quality improvement in healthcare. Dr. Huser did his MD studies at Palacky University, Czech republic, Europe. His PhD work at the University of Utah (School of Medicine, Department of Biomedical Informatics) focused on workflow technology and retrospective analysis of EHR data in the domains of decision support, quality improvement and medical research. During his PhD work, Dr. Huser worked extensively with numerous informatics systems at Intermountain Healthcare in Salt Lake City, UT and now at Marshfield Clinic, Marshfield, WI.