24/11/2016
DockerWorkshop - 2nd Day
Orchestrating Docker Containers
Hugo Arraes Henley - hugohenley at id dot uff dot br
1
Agenda
✤ Ecosystem - An overview
✤ Rancher
✤ Mesos
✤ Marathon
✤ Service Discovery
✤ Monitoring Systems
✤ CI and Deploy
Before we start…
✤ Questions: #workshop-docker at Slack
✤ Urgent questions: ask anytime
✤ We will have a break at 15:45~16:00
✤ Today: 80 slides
✤ Check your cellphones
3
The Ecosystem
4
The Ecosystem
and more…
5
The Ecosystem
and much more…
7
8
Rancher
✤ Provides a web interface to manage your containers
✤ Helps you to create your own cluster
✤ Helps you to deploy your containerized apps
✤ Natively supports and manages all of your
Kubernetes, Mesos, and Swarm clusters.
✤ Easy to install!
sudo docker run -d --restart=unless-stopped -p 8080:8080 rancher/server
https://docs.rancher.com/rancher/v1.2/en/installing-rancher/installing-server/
16
https://speakerdeck.com/jbeda/containers-at-scale
3300 containers/sec
Of course it needs orchestration…
23
Mesos
Mesos
https://www.linux.com/news/4-unique-ways-uber-twitter-paypal-and-hubspot-use-apache-mesos
Mesos atTwitter
https://mesosphere.com/blog/2014/06/11/how-twitter-uses-mesos-video/
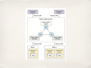
“In step (1), slave 1 reports to the master that it has 4 CPUs
and 4 GB of memory free. The master then invokes the
allocation module, which tells it that framework 1 should be
offered all available resources.
In step (2), the master sends a resource offer describing these
resources to framework 1.
In step (3), the framework’s scheduler replies to the master
with information about two tasks to run on the slave, using
⟨2 CPUs, 1 GB RAM⟩ for the first task, and ⟨1 CPUs, 2 GB
RAM⟩ for the second task.
Finally, in step (4), the master sends the tasks to the slave,
which allocates appropriate resources to the framework’s
executor, which in turn launches the two tasks (depicted with
dotted borders). Because 1 CPU and 1 GB of RAM are still
free, the allocation module may now offer them to
framework 2.”
CREATING A NEW APP…
Nice! But how people can access my app if I
have no control about where it is running…?
SERVICE DISCOVERY
44
4 REDIS INSTANCES
SCALING DOWN…
For every new container, a software called registrator
sends the list of running containers to the consul server
gliderlabs/registrator
$ docker run -d 
--name=registrator 
--net=host 
--volume=/var/run/docker.sock:/tmp/docker.sock 
gliderlabs/registrator:latest 
consul://localhost:8500
HAPROXY TEMPLATE
http://sirile.github.io/2015/05/18/using-haproxy-and-consul-for-dynamic-service-discovery-on-docker.html
Consul template updates your HAProxy
configuration file based on what is running!
That’s why your clients can access your
app, no matter where it's running :)
Monitoring
57
“Prometheus collects metrics from configured targets at given
intervals, evaluates rule expressions, displays the results, and
can trigger alerts if some condition is observed to be true.”
https://www.infoq.com/news/2015/12/dockercon-docker-monitoring
https://github.com/vegasbrianc/prometheus
Prometheus References
✤ https://developers.soundcloud.com/blog/prometheus-monitoring-at-
soundcloud
✤ https://www.brianchristner.io/how-to-setup-prometheus-docker-monitoring/
✤ https://prometheus.io/docs/instrumenting/exporters/
✤ https://www.infoq.com/news/2015/12/dockercon-docker-monitoring
✤ https://github.com/vegasbrianc/prometheus
✤ https://www.brianchristner.io/updated-docker-monitoring-prometheus-grafana/
✤ https://www.ctl.io/developers/blog/post/monitoring-docker-services-with-
prometheus/
65
RECAP
Docker + Mesos + Marathon + Rancher + Consul + Registrator +
Consul Template + cAdvisor + Prometheus + Grafana
=
:)
DEPLOYING
YOU WILL NEED A CI
PUTTING EVERYTHING TOGETHER…
registrator
consul-templateDev
User
Docker + Mesos + Marathon + Rancher + Consul + Registrator +
Consul Template + cAdvisor + Prometheus + Grafana + Jenkins
=
:)
Remember: there is no silver bullet!
81
Thank you!
82
hugohenley at id dot uff dot br

Docker Workshop - Orchestrating Docker Containers