A Strategic Roadmap:
Transition and Position f
                        for
  Aerospace & Defense
 
Diversification


[di-vur-suh-fi-key-shuh ] – “the act or practice of manufacturing a variety of products, investing in a variety of
securities, selling a variety of merchandise, etc., so that a failure in or an economic slump affecting one of them
will not be disastrous”.


Diversification is not an easy task; the timeline to a successful effort is typically one to two years of
planning, research, and preparation. Likewise, the process requires resources and a commitment to
achieve success. UHY Advisors, Inc. has been actively and aggressively involved in assisting our clients
in their diversification efforts.

Recent projects include:
• A Tooling/Fixture Design and Build company located in Romeo, Michigan. Provided Aerospace
  OEM standards and AS9100 implementation assistance.

• A Design and Build Automotive Tooling Company located in Sterling Heights, Michigan. Provided
  guidance and implementation assistance in ITAR compliance, AS9100, Process Mapping and
  Supplier Qualification / Evaluation.

• A Global Distribution company with 500+ employees located in Lawrence, Pennsylvania. Providing
  transition guidance and implementation assistance in the areas of Strategic Planning, AS9100,
  Aerospace/Defense contract analysis and First Article Inspection.

• A CNC / Screw Machine Metal Fabrication company located in South Lyon, Michigan. Providing
  aerospace diversification planning and AS9100 implementation guidance.

• A Metal Forming Design/Build Machinery company with operations in Ohio, China and Germany.
  Providing aerospace and defense market analysis and diversification strategy planning, Profitability
  / Cost Management modeling, Tool Design Optimization and AS9100 implementation assistance.

• An FAA Repair Station located in Saline, Michigan. Provided training and guidance in the
  implementation of AS9110, Lean Enterprise, Problem Solving and Process Mapping.

In addition to the deliverables highlighted in the above client projects, UHY Advisors has the expertise
to provide assistance in the areas of:
 • Diversification strategic plan development

 • Industry teaming partnerships/collaboration

 • Implementation of aerospace OEM standards, such as Boeing’s DPD Procedures

 • Awareness and preparation for defense-related requirements such as Federal Acquisition
   Regulations, DCAA Audit Preparation / Accounting requirements, Risk Management, etc.

UHY has established a core set of industry partnerships to better serve our client base as they explore
diversification and implement strategic plans. We use the expertise in these partnerships to deliver
focused recommendations and project actions. Our partnerships include entities such as:

     OAKLAND COUNTY 26200 American Drive Suite 500 P.O. Box 5004 Southfield, MI 48086-5004 (248) 355-1040 Fax (248) 355-1084
            MACOMB COUNTY 12900 Hall Rd., Suite 500 Sterling Heights, MI 48313-1153 (586) 254-1040 Fax (586) 254-1805
                                                      www.uhy-us.com
 
o The TMLytle Group:
    The TMLytle Group is headed by Col. Tom Lytle (Ret). Tom has 28 years of defense expertise and
    is working with UHY and our clients to assist identifying and developing a strategic market
    penetration plan. Tom provides tactical marketing guidance and has a well established DoD
    buyer network of influencers and decision makers.

  o JRG Associated, LTD:
    JRG Associates is comprised of a team of specialists with multiple years of hands-on experience
    working in the aviation industry. JRG Associates has a working relationship with aviation OEMs
    such as Pratt & Whitney, Rolls-Royce, Hamilton Sundstrand and GE.

  o Industrial Visions Company:
    Industrial Visions Company is a market and business development resource that services small to
    medium-sized, business-to-business manufacturers and service providers. UHY and IVC have
    joined to assist companies in market planning and diversification business development
    initiatives.

  o Dusek Network:
    The Dusek Network is headed by Rich Dusek. Rich has extensive experience in aerospace,
    automotive and military land vehicle industries. Rich is the former director of an aerospace and
    defense division of a large German-owned company.

  o OEM Teaming:
    Working relationships with OEM such as Raytheon, Boeing and Honeywell along with direct links
    to organizations such as TARDEC and TACOM.

The attached chart details the typical actions and timeline associated with a diversification effort.
UHY’s assistance program begins with a preliminary review of your business operations. The next step is
a Diversification Assessment completed by a combined team of experts. If a mutual decision is made
to proceed, the UHY Diversification Team works with you and your management staff to develop a
Diversification Strategic Plan.

To support your diversification initiatives, UHY has worked to establish potential sources for matching
grants of $25,000 and $75,000. Please call me at (248) 204-9447 to discuss how we can assist you and
your organization in your diversification efforts.


Very truly yours,
UHY Advisors MI, Inc.




Alan K. Lund
Consulting Principal




    OAKLAND COUNTY 26200 American Drive Suite 500 P.O. Box 5004 Southfield, MI 48086-5004 (248) 355-1040 Fax (248) 355-1084
           MACOMB COUNTY 12900 Hall Rd., Suite 500 Sterling Heights, MI 48313-1153 (586) 254-1040 Fax (586) 254-1805
                                                     www.uhy-us.com
 
Industry Status - Aerospace
• 2009 Projections - Aerospace Profits . . . $20.9 billion

• 2008 Purchases:
   –   Civil Aircraft Sales . . . . . . . . . . . . . . . . . $80.8 billion
   –   Military Aircraft Sales . . . . . . . . . . . . . . $54.7 billion
   –   US Defense Spending . . . . . . . . . . . . . . $146.0 billion
   –   Missile Sales . . . . . . . . . . . . . . . . . . . . . . $13.2 billion
   –   Space Sales . . . . . . . . . . . . . . . . . . . . . . . $33.4 billion


• Backlog . . . . . Boeing and Airbus:
   – 7,000+ Airliners
                                                      $404.5 billion
   – 1,300+ Next Generation Aircraft




                 Industry Status - Defense
• Example – Northrop Grumman:
   – US Air Force . . . 179 Tanker Aircraft
   – Creates 48,000 Direct and Indirect jobs
   – Involves 230 US suppliers in 49 states

• Example – Oshkosh Corporation – August 27, 2009:
   – Awarded a $280.9 million contract by the U.S. Army Tank-
     automotive and Armaments Command Life Cycle
     Management Command (TACOM LCMC) for the U.S.
     Army's Family of Medium Tactical Vehicles.
     A   ' F il f M di        T ti l V hi l

• Example – Winona, Minnesota, September 10, 2009:
   – Peerless Chain awarded two U.S. Department of Defense
     contracts, together worth about $10 million to supply
     cargo tie-down chains for military uses
Diversification Strategy
• Diversification . . . “the act or practice of manufacturing a
  variety of p
        y products, investing in a variety of securities, selling
                     ,        g             y               ,   g
  a variety of merchandise, etc., so that a failure in or an
  economic slump affecting one of them will not be disastrous”

• Option “A” . . . Go Vertical:
  - Target a new market or industry, i.e., Defense
  - Expand existing capabilities, skills, equipment, etc
  - Position as far up the chain as possible

  Issues:
   - Time to enter the market and crack the market
   - Increased risk due to lack of understanding
   - New, unique, and stringent requirements




           Client Diversification Strategy
• Option “B” . . . Go Horizontal:
   - Understand and expand those processes that are your
     “Economic Engine” . . . .Know where and how you make
     money . . .Cost Center / Product Line / Business Unit

   - Develop Near-Term and Long-Term strategies to address
     your strategic direction

   - Identify multiple new markets or industries that fit your
     strategy and complement existing skills processes,
                                        skills, processes
     capabilities, etc.

   Issues:
    - Resources (time and dollars) needed to understand,
     upgrade and/or implement new market requirements
Diversification Strategy
• Build on your Core Competencies . . .Remember:

      Define your company by what you do . . .
               Not by what you make

• Explore the market and determine the price of entry:

   – Existing Financial System . . . . .OK?       YES       NO

   – Existing Equipment . . . . . . . . . . OK?   YES       NO

   – Understand Specialty Metals . . .OK?         YES       NO




                Diversification Strategy
• Remember to question Conventional Wisdom. For
  example:
   – Processes designed for Automotive Production (i.e, low
     setup time, high OEE rating). . . How cost-effective is this
     equipment for low volume aerospace applications?

   – Tooling designed for this equipment was also designed for
     the same Automotive production purposes . . .can the cost
     of re-tooling be justified?

• Expect a Learning Curve:
   - Order Management            - Specifications / Requirements
   - Specialty metals            - Composites
   - Source Inspections          - ?????
Client Diversification Strategy
                               Company
                                 ABC


 Aerospace      Government             Alternative
                                                      Medical
 Commercial      & Defense               Energy

 Boeing         Dept. Commerce

 Lockheed       Dept. Transportation        Our Objective:
                                        Provide the expertise
                                        P     id th       ti
 Northrop       Defense
                                          to help a company
                   Army                   to be prepared to
                   Navy                Transition and Position
                   Air Force




What Many Companies Think The Process Will Be Like . . .
Quite Often What The Process Turned Out To Be Like . . .




       Recent Example – Check Fixtures Client
    • Roll-Out Plan
       – October 2007 . . . 100% Automotive
       – October ’07 thru December ’08 - Initiated a project to
         identify Aerospace opportunities
       – January ’08 - Materials and presentations to Boeing
       – January ’08 – Boeing On-Site Visit
       – February thru June ’08 – System Development
       – July ’08 – Boeing Approved
       – S t b –B i O d
         September Boeing Orders Received
                                       R  i d
       – April ’09 – AS9100 Certification

    • As of July ’09 . . . . Nearly 60% of business is
      Aerospace
Recent Example – Machining Client
• Roll-Out Plan
   – 100% Automotive
   – December ’08 - Initiated a project to identify Aerospace
     opportunities
   – January ’08 - Materials and presentations to Honeywell
   – January ’08 – Honeywell On-Site Visit
   – February - March ’08 – RFQ’s Received and Reviewed
   – April ’08 – Honeywell On-Site Review
   – M ’08 – P j t Ended by the Company
     May        Project E d d b th C

• WHY??? – Level of commitment and resources
  required plus low volumes, approved sources,
  difficulty in quoting, regulations, and . . . .




             Strategic Steps – Aerospace
• Develop a Roll-Out Strategy and Action Plan:
   –   Establish Management Action Team –
                        g
   –   Assign Responsibilities
   –   Decide your market position
   –   Identify potential / most-likely aerospace customers
   –   Prepare a company overview
         • Management Team
         • Capabilities
         • Financial Strength . . . .Altman Z Score, Current Ratio
         • Growth Potential
         • Quality and Customer History / Scorecards
         • Equipment, Tooling, Etc.

• Establish a Time-Based Action Plan
Strategic Steps – Aerospace
• Review the customer’s web site:
   – Identify p
            y potential p
                        products or services that fit your
                                                      y
     capabilities . . .What do they need????

   – Complete on-line Supplier Registration application if
     available

   – Conduct web searches for more company-specific data
     and information

• Initiate contacts, provide the company overview
  and request a site visit

• Launch internal program to test new processes,
  learn about materials, gain new skills, etc.




    Federal Government – What’s Involved?
• Dedication – time and effort
   –   Allocate resources
   –   Track website information – login / passwords
   –   Solicit questions and understanding
   –   Research, review

• Sign up with your Local PTAC Office:
  (Procurement Technical Assistance Center)
    – Utilize PTAC s experience and knowledge
              PTAC’s
    – Attend FREE training seminars
    – Government and State Contracting 101
    – How to Become a Government Contractor
    – Counseling
    – www.ptacsofmichigan.org/
Federal Government – What’s Involved?
• Gather your business information (Registration
  Checklists available)
                      )
   –   Duns number, tax ID number
   –   Business start date
   –   Annual revenue
   –   Financial Institution, account and routing numbers
   –   Contact names

• Define your product / service by code:
   – NAICS (North American Industry Classification System)
   – SIC (Standard Industry Classification)
   – FSC/PSC (Federal Supply Code / Product Service Code)
     www.drms.dla.mil/asset/fsclist.html
   – NSN (National Stock Numbers)




    Federal Government – What’s Involved?
• Explore government contracting websites:
   –   Learn about Government processes
                                p
   –   What information is required
   –   Types of solicitations
   –   Contracting opportunities
   –   Electronic payments

• Responsive & Responsible:
   –   Remember – you’re working with the government
       R       b        ’      ki    ith th              t
   –   Complete, accurate & timely – I’s dotted, T’s crossed
   –   What’s your outlook on success?
   –   Are you financially capable?
   –   Similar work and performance history
Registrations
• CCR        Central Contractor Registration Database
             www.ccr.gov
             www ccr gov

• TPIN       Trading Partner Identification Number

• DUNS       Data Universal Numbering System
             www.dnb.com/duns

• CAGE       Commercial and Government Entity
             Identifier

• FAR 52     Representations and Certifications
             (52.213-3)




                    Registrations

• CAGE - Commercial and Government Entity
  identifier

  “The Defense Logistics Information Service (DLIS)
  in Battle Creek, MI is the only authorized source of
  CAGE Codes. “

• Facility ID Pre-Award Survey Bidder’s Lists

• Government use in various search systems

• Assigned as part of CCR process
Registrations
• CAGE - Commercial and Government Entity
  identifier

  “The Defense Logistics Information Service (DLIS)
  in Battle Creek, MI is the only authorized source of
  CAGE Codes. “

• Facility ID Pre-Award Survey Bidder’s Lists
                               Bidder s

• Government use in various search systems

• Assigned as part of CCR process




                    Registrations
Finding Opportunities

       www.FBO.gov
• FedBizOps

• The Mother of All Listing
  Sites

                    g
• No password or registration
  required for searching

• Includes Navy, Army,
  Air Force, Homeland
  Security, other agencies




                 Where’s The Money?
• Federal Spending:
   –   FY 2006 - $423 Billion
   –   FY 2007 - $457 Billion
   –   FY 2008 – $518 Billion
   –   FY 2009 – Estimated about the same as 2007/2008

• 23% Allotted to Small Businesses

• Set-Aside Goals:
   –   Woman Owned – 5%
   –   Service-Disabled Veteran-Owned – 3%
   –   HUBZone – Historically Underutilized Business Zone – 3%
   –   Small Disadvantaged Business Certification – 5%
Example – Michigan HUBZone Map




Be Sure To SEARCH Your Address!




           HUBZone
396 HUBZone Companies Registered in Michigan!




                Where’s The Money?

• SBA

  – ARC Loan Program . . .Effective June 15, 2009:
     • SBA’s America’s Recovery Capital Loan Program can
       provide up to $35,000 in short-term relief.
       www.sba.gov/recovery/arcloanprogram/index.html

  – 7(a) Loan Guaranty Program . . .Loans of up to $2,000,000

  – Certified Development Company (CDC), a 504 Loan
    Program
     • Provides long-term, fixed-rate financing to small
       businesses to acquire real estate or machinery or
       equipment for expansion or modernization.
Where’s The Money?

• SBA

   – Microloan Program:
      • Loans of up to $35,000 to qualified start-up, newly
        established, or growing small business concerns.

        • Loans are arranged through nonprofit community based
          lenders (intermediaries).

   – Good Web Sites:
        • http://usgovinfo.about.com/od/smallbusiness/a/sbaloans.htm
        • http://usgovinfo.about.com/od/smallbusiness/a/sbaloanlist.htm




                  Where’s The Money?
• Michigan Economic Development (MEDC):
   –   Michigan Supplier Diversification Program launched 5/20/2009
             g      pp                       g
   –   Participation with a lending organization required
   –   Provides maximum of $500,000
   –   Applications now being accepted

• Michigan Economic Development (MEDC):
  – Aid 400 manufacturing firms in navigating the diversification
     process . . . $10 000 per compan Match req ired
                   $10,000     company.          required.
   – Assist 100 firms in achieving quality systems certification in
     four new markets
   – Create an online matchmaking database to connect these
     Michigan manufacturers to national OEMs
   – http://www.michiganadvantage.org/Diversification/
UHY Deliverables
• AS9100 – Aerospace & Defense Standard

• Process Mapping / Cost Analysis

• DCAA (Defense Contract Audit Agency) Audit
  Understanding and Preparation.

• FAR (Federal Acquisition Regulations)
  Accounting Requirements . . .FAR 12 & 15

• ITAR (International Traffic in Arms Regulations)
  Understanding and Implementation




                  AS9100 Certification
• AS9100:
   – Intended for organizations that design, develop, and/or
     produce aviation, space and defense products . . and

   – By organizations providing post-delivery support, including
     the provision of maintenance, spare parts, or materials

   – Adopted and typically required by nearly every major
     aerospace prime manufacturer in the world, including
      • Boeing
             g
      • Lockheed
      • General Electric
      • Airbus, Embraer
      • Bombardier
      • Northrop
 
 


 




           UHY Advisors, Inc.
    Diversification Roadmap
 
Commercial                     Military


                                                                          Preliminary Business Review:
                             Market                                       Market Questionnaire:
                                                                           - Current Market/Industry Status
                          Diversification
                                                Preliminary Review         - Capabilities / Strengths / Plans
                          Questionnaire                                    - Financial Capabilities
                                                                           - Business Objectives
                                                                           - Diversification Potential




- Project Management                                  Meet
                                                                     No    End Project
- Market Diversification Strategies                  Criteria?
- Product Mapping / Cost Analysis
- AS9100 Implementation / Certification
- FAR 15 and FAR 12 Accounting Elements
                                                                          4-Hour On-Site Assessment:
- Understanding of Risks and Opportunities
                                                                          - Team - UHY / TMLytle / Dusek Network /
  i.e., . . . . Enterprise Risk Management             YES
                                                                             Industrial Visions
        . . . . Foreign Corrupt Practices Act
                                                                          - Items Reviewed:
- Lean Operations and Planning
                                                                            * Business Strengths / Weaknesses
- DCMA / DCAA Audit Preparation
                                                                            * Management Team Commitment
- DFAR – Overview & Understanding                Pre-Assessment
                                                                            * Core Business Capabilities
- ITAR Awareness and Requirements
                                                                            * Market Diversification Potential
                                                                            * Financial Strength
                                                                            * Long Term Growth Strategies
TMLytle Group:
                                                                          - Output - Preliminary Report with Project
- Product Review & Readiness
                                                                            Proposal . . . .schedule and fees
  * TRL – Technology Readiness Level
  * MRL – Manufacturing Readiness Level
- Defense Market Development                        Proposal
                                                                     No    End Project
- Defense Introduction / Teaming                      OK?

Dusek Network:
- Engineering Development Process                                         2-Day On-Site Assessment:
- Lean Engineering & Product Development                                  - Team - UHY / TMLytle / Dusek Network /
                                                                             Industrial Visions
                                                       YES
JRG Associates, Ltd.:                                                     - Items Assessed:
 - Aviation OEM Representation & Teaming                                    * Business Strengths / Weaknesses
 - Aviation Overhaul & Repair                                               * Management Team Commitment
                                                                            * Core Business Capabilities
Brad Barnard – Raytheon:                           Assessment               * Market Diversification Potential
- Marketing/Industry Links and Teaming                                      * Financial Strength
                                                                            * Long Term Growth Strategies
Industrial Visions Company:                                               - Output - Diversification Report:
 - Market and Marketing Strategy                                             * Project Schedule and Milestones
   Development                                                               * Responsibilities
                                                                             * Market Potential
                                                                             * Market Strategies and Planning Steps
- Boeing
- Honeywell
- TARDEC                                           Engagement
- TACOM                                              Launch



12/12/09
 
Diversification Implementation Curve                                                                Investment
                                                                                                                                                                                                        $25,000 - $35,000

                                                                                                                                                    Investment
                                                                                                                                                 $35,000 - $45,000




                                                                                                     Investment
                                                                                                  $8,000 - $10,000




                                                                             Investment
                                                                           $6,000 - $8,000



                                                       Investment
                                                         $1,500



                                                       Preliminary           Business               Preliminary                               Diversification Program                                   Industry Teaming
                                                         Review             Assessment             Market Analysis                        Development and Implementation                              and Program Support




  Diversification Understanding & Implementation
                                                   - ½ Day              - 2 to 3 Days        - 3 to 5 Days                  - 4 to 6 Months                                                  - 4 to 6 months
                                                   - Diversification:     * Capabilities       * Market Potential           - Deliverables:                                                  - Deliverables:
                                                     * Questionnaire      * Financials         * Diversification              * Development and implementation of strategies to diversify      * Based on Client’s Request / Needs
                                                     * Objectives         * Processes            Opportunities                  into alternative markets/industries                            * Teaming Opportunities
                                                     * Capabilities       * Products           * Market Barriers                                                                               * New Business Opportunities
                                                                                                                             * Identification and development of potential diversification     * Market Updates
                                                                          * Personnel
                                                                                                                               strategic partnerships / opportunities                          * Industry Trends
                                                                                                                             * Recommendations and actions to address diversification
                                                                                                                               barriers
                                                          Output               Output             Output
                                                                                                                             * Assistance and actions to implement selected new market
                                                   - Diversification    - Diversification    - Diversification Strategies
                                                                                                                               strategies
                                                     Review and           Potential          - Schedule and Milestones
                                                     Recommendations

                                                                                      Typical Time Frame . . . . 10 to 12 Months                                                                       As Needed
12/12/09
 
 


 




    UHY Advisors, Inc.
       ITAR Overview
 
 
   




   
                                                                          
                                                             
                                                                          
      OAKLAND COUNTY 26200 American Drive Suite 500 P.O. Box 5004 Southfield, MI 48086-5004 (248) 355-1040 Fax (248) 355-1084
             MACOMB COUNTY 12900 Hall Rd., Suite 500 Sterling Heights, MI 48313-1153 (586) 254-1040 Fax (586) 254-1805
                                                       www.uhy-us.com  
 
 
 
           ITAR – INTERNATIONAL TRAFFIC IN ARMS REGULATIONS 
               EAR – EXPORT ADMINISTRATION REGULATIONS 
                      PRELIMINARY REVIEW CHECKLIST 
 
PRODUCTS / SERVICES                                                                                                     YES      NO   NA
1.  Have customers communicated ITAR compliance is applicable to the products/services
    provided?
2.  Has the organization otherwise discovered its products or services require ITAR or EAR
    compliance?
    If yes, describe:



3.       Has the U.S. Munitions List been reviewed to verify designated/restricted items to identify
         the applicable products requiring ITAR/EAR control?
4.       Has a process been established and implemented for the receipt, identification, classification
         and tracking of ITAR/EAR controlled products/services?
4a.      If question 4 is yes, does the company have the necessary data to correctly classify
         restricted items?
5.       Does the process include labeling/tagging ITAR/EAR controlled items to maintain
         identification during processing?
6.       Does the organization import or export, either permanently or temporarily, classified or
         unclassified defense articles?
6a.      If question 6 is yes, has approval been obtained from the DDTC?
7.       Is the pertinent business confined to the production of unclassified technical data only?
7a.      If question 7 is yes, are records maintained for each export including a description of the
         technical data, name of the recipient end-user, date and time of export and method of
         transportation?
8.       Are any manufacturing or export activities licensed under the Atomic Energy Act of 1954?
9.       Does the organization outsource any manufacturing, assembly or testing processes to a
         foreign person/organization?
9a.      If question 9 is yes, are the appropriate agreements/contracts in place?
10.      Are products packaged for shipping identified as an ITAR/EAR controlled product?
11.      Is the organization involved or assist in re-export or re-transfer of defense articles or
         services?
11a.     If question 11 is yes, have licenses or agreements been obtained by the appropriate
         governmental agency?
12.      Does the company have any known plans to merge with or acquire another company, or
         subsidiary or division of another company?
         Anticipated Date:

PERSONNEL / SCREENING                                                                                                   YES      NO   NA
13.  Has the organization established a process for verifying the status of its employees (i.e. U.S.
     Citizen or non U.S. Citizen)?
14.  Does the organization employ any foreign person(s)?
15.  Does the organization maintain documentation to show evidence of employee verification
     and status?
15a. If question 15 is yes, have any licenses or agreements been issued by the Government
     authorizing access?
 
                                                                           
                                                             Page 1 
 
                                                                           
       OAKLAND COUNTY 26200 American Drive Suite 500 P.O. Box 5004 Southfield, MI 48086-5004 (248) 355-1040 Fax (248) 355-1084
              MACOMB COUNTY 12900 Hall Rd., Suite 500 Sterling Heights, MI 48313-1153 (586) 254-1040 Fax (586) 254-1805
                                                        www.uhy-us.com  
16.      Has a process been established for screening customers, suppliers, carriers and/or countries
         to verify Foreign Persons?
16a.     If question 16 is yes, does the screening include sources for consulting, removal of scrap
         materials and visitors in the plant?
16b.     If question 16 is yes, does the policy define who will be screen and how often?
         Frequency:

16c.     If question 16 is yes, are the screening results documented (i.e. date, performed by, lists
         and records screened, etc.)?
17.      Does the organization periodically screen customers against the Denied Parties and
         Prohibited Countries list?
18.      Has someone been designated as roles as the Compliance Officer and/or an Empowered
         Official?
         List Person & Title Designated:

18a.     If question 18 is yes, does the Compliance Officer have direct access to the President/CEO?
18b.     If question 18 is yes, is this depicted on the organizational chart?
18c.     If question 18 is yes, have backups been established for these roles?
         List Backups:



TECHNICAL DATA & RECORD CONTROL                                                                                         YES      NO   NA
19.  Has a process been established for the receipt, identification, classification and tracking of
     ITAR/EAR controlled technical data (hardcopy & electronic)?
20.  Has a process been established for the control, access and security of electronic and
     hardcopy data?
21.  Have access and security controls of electronic and hardcopy data been implemented?
22.  Does the organization import or export, either permanently or temporarily, classified or
     unclassified technical data?
22a. If question 22 is yes, has approval been obtained from the DDTC?
23.  Does the company have a policy for handling outside requests for information regarding                                            
     products produced or data retained by the company?
24.  Has a process been established and implemented for controlling and maintaining records?                                           
24a. If question 24 is yes, does the records control policy include records relating to political                                      
     contributions, commissions and/or fees?
25.  Are records maintained in a manner capable of being reproduced on paper exhibiting a high                                         
     degree of legibility and readability?
26.  Are records stored in a manner to prevent alterations from its original recording?                                                
26a. If question 26 is no, does the system include a provision for recording changes made, who                                         
     made them and when?
27.  Does the company keep all records of its communications regarding ITAR and/or export                                              
     control to help prove due diligence?
28.  Does the system define record retention of 5 years from the expiration of the license or                                          
     other approval?
COMPLIANCE / TRAINING                                                                                                   YES      NO   NA
29.  Have duties, responsibilities and authority been identified and documented for key personnel
     responsible for the daily operations and compliance oversight?
30.  Has a compliance program been developed, documented and implemented?
31.  Has the organization established an employee training program to ensure awareness and
     understanding of the ITAR/EAR regulations and laws?
31a. If question 31 is yes, have employees received training?
32.  Does the program require training to be conducted annually?
 
                                                                           
                                                             Page 2 
 
                                                                           
       OAKLAND COUNTY 26200 American Drive Suite 500 P.O. Box 5004 Southfield, MI 48086-5004 (248) 355-1040 Fax (248) 355-1084
              MACOMB COUNTY 12900 Hall Rd., Suite 500 Sterling Heights, MI 48313-1153 (586) 254-1040 Fax (586) 254-1805
                                                        www.uhy-us.com  
33.     Has someone been assigned the responsibility for maintaining the compliance registration
        and/or licensing?
        List Person & Title Designated:

INTERNAL AUDITS / MONITORING                                                                                           YES      NO   NA
34.  Has an audit program been established and implemented to ensure continued compliance to
     ITAR/EAR requirements applicable to the organization?
35.  Is the information resulting from audits reviewed with management on at least an annual
     basis?
36.  Is there evidence the organization uses the information to measure the effectiveness of day-
     to-day operations for ITAR/EAR control?
37.  Does the company have a policy for reporting incidents and violations?
38.  Does the company have a policy for handling outside requests for information about export
     compliance?
APPROVALS / LICENSING                                                                                                  YES      NO   NA
39.  Has the organization registered with the Directorate of Defense Trade Controls?
39a. If question 39 is yes, is the organization aware re-registration is required annually at least
     30 days prior to expiration?
40.  Has the organization obtained a license for exporting products/services?
40a. If question 40 is yes, is the organization aware of the expiration of the license (e.g. by
     quantity, dollar amount and/or term)?


 
 




 
                                                                          
                                                            Page 3 
 
                                                                          
      OAKLAND COUNTY 26200 American Drive Suite 500 P.O. Box 5004 Southfield, MI 48086-5004 (248) 355-1040 Fax (248) 355-1084
             MACOMB COUNTY 12900 Hall Rd., Suite 500 Sterling Heights, MI 48313-1153 (586) 254-1040 Fax (586) 254-1805
                                                       www.uhy-us.com  
 
For More Information . . .
  Alan Lund, Consulting Principal
        UHY Advisors, Inc.
  26200 American Drive, Suite 500
    Southfield, Michigan 48034
    S thfi ld Mi hi
        alund@uhy-
        alund@uhy-us.com
           (248) 204-9447
                 204-
         www.uhy-us.com
         www.uhy-
              h

Diversification Strategies

  • 1.
    A Strategic Roadmap: Transitionand Position f for Aerospace & Defense
  • 2.
  • 3.
    Diversification [di-vur-suh-fi-key-shuh ] –“the act or practice of manufacturing a variety of products, investing in a variety of securities, selling a variety of merchandise, etc., so that a failure in or an economic slump affecting one of them will not be disastrous”. Diversification is not an easy task; the timeline to a successful effort is typically one to two years of planning, research, and preparation. Likewise, the process requires resources and a commitment to achieve success. UHY Advisors, Inc. has been actively and aggressively involved in assisting our clients in their diversification efforts. Recent projects include: • A Tooling/Fixture Design and Build company located in Romeo, Michigan. Provided Aerospace OEM standards and AS9100 implementation assistance. • A Design and Build Automotive Tooling Company located in Sterling Heights, Michigan. Provided guidance and implementation assistance in ITAR compliance, AS9100, Process Mapping and Supplier Qualification / Evaluation. • A Global Distribution company with 500+ employees located in Lawrence, Pennsylvania. Providing transition guidance and implementation assistance in the areas of Strategic Planning, AS9100, Aerospace/Defense contract analysis and First Article Inspection. • A CNC / Screw Machine Metal Fabrication company located in South Lyon, Michigan. Providing aerospace diversification planning and AS9100 implementation guidance. • A Metal Forming Design/Build Machinery company with operations in Ohio, China and Germany. Providing aerospace and defense market analysis and diversification strategy planning, Profitability / Cost Management modeling, Tool Design Optimization and AS9100 implementation assistance. • An FAA Repair Station located in Saline, Michigan. Provided training and guidance in the implementation of AS9110, Lean Enterprise, Problem Solving and Process Mapping. In addition to the deliverables highlighted in the above client projects, UHY Advisors has the expertise to provide assistance in the areas of: • Diversification strategic plan development • Industry teaming partnerships/collaboration • Implementation of aerospace OEM standards, such as Boeing’s DPD Procedures • Awareness and preparation for defense-related requirements such as Federal Acquisition Regulations, DCAA Audit Preparation / Accounting requirements, Risk Management, etc. UHY has established a core set of industry partnerships to better serve our client base as they explore diversification and implement strategic plans. We use the expertise in these partnerships to deliver focused recommendations and project actions. Our partnerships include entities such as: OAKLAND COUNTY 26200 American Drive Suite 500 P.O. Box 5004 Southfield, MI 48086-5004 (248) 355-1040 Fax (248) 355-1084 MACOMB COUNTY 12900 Hall Rd., Suite 500 Sterling Heights, MI 48313-1153 (586) 254-1040 Fax (586) 254-1805 www.uhy-us.com
  • 4.
  • 5.
    o The TMLytleGroup: The TMLytle Group is headed by Col. Tom Lytle (Ret). Tom has 28 years of defense expertise and is working with UHY and our clients to assist identifying and developing a strategic market penetration plan. Tom provides tactical marketing guidance and has a well established DoD buyer network of influencers and decision makers. o JRG Associated, LTD: JRG Associates is comprised of a team of specialists with multiple years of hands-on experience working in the aviation industry. JRG Associates has a working relationship with aviation OEMs such as Pratt & Whitney, Rolls-Royce, Hamilton Sundstrand and GE. o Industrial Visions Company: Industrial Visions Company is a market and business development resource that services small to medium-sized, business-to-business manufacturers and service providers. UHY and IVC have joined to assist companies in market planning and diversification business development initiatives. o Dusek Network: The Dusek Network is headed by Rich Dusek. Rich has extensive experience in aerospace, automotive and military land vehicle industries. Rich is the former director of an aerospace and defense division of a large German-owned company. o OEM Teaming: Working relationships with OEM such as Raytheon, Boeing and Honeywell along with direct links to organizations such as TARDEC and TACOM. The attached chart details the typical actions and timeline associated with a diversification effort. UHY’s assistance program begins with a preliminary review of your business operations. The next step is a Diversification Assessment completed by a combined team of experts. If a mutual decision is made to proceed, the UHY Diversification Team works with you and your management staff to develop a Diversification Strategic Plan. To support your diversification initiatives, UHY has worked to establish potential sources for matching grants of $25,000 and $75,000. Please call me at (248) 204-9447 to discuss how we can assist you and your organization in your diversification efforts. Very truly yours, UHY Advisors MI, Inc. Alan K. Lund Consulting Principal OAKLAND COUNTY 26200 American Drive Suite 500 P.O. Box 5004 Southfield, MI 48086-5004 (248) 355-1040 Fax (248) 355-1084 MACOMB COUNTY 12900 Hall Rd., Suite 500 Sterling Heights, MI 48313-1153 (586) 254-1040 Fax (586) 254-1805 www.uhy-us.com
  • 6.
  • 7.
    Industry Status -Aerospace • 2009 Projections - Aerospace Profits . . . $20.9 billion • 2008 Purchases: – Civil Aircraft Sales . . . . . . . . . . . . . . . . . $80.8 billion – Military Aircraft Sales . . . . . . . . . . . . . . $54.7 billion – US Defense Spending . . . . . . . . . . . . . . $146.0 billion – Missile Sales . . . . . . . . . . . . . . . . . . . . . . $13.2 billion – Space Sales . . . . . . . . . . . . . . . . . . . . . . . $33.4 billion • Backlog . . . . . Boeing and Airbus: – 7,000+ Airliners $404.5 billion – 1,300+ Next Generation Aircraft Industry Status - Defense • Example – Northrop Grumman: – US Air Force . . . 179 Tanker Aircraft – Creates 48,000 Direct and Indirect jobs – Involves 230 US suppliers in 49 states • Example – Oshkosh Corporation – August 27, 2009: – Awarded a $280.9 million contract by the U.S. Army Tank- automotive and Armaments Command Life Cycle Management Command (TACOM LCMC) for the U.S. Army's Family of Medium Tactical Vehicles. A ' F il f M di T ti l V hi l • Example – Winona, Minnesota, September 10, 2009: – Peerless Chain awarded two U.S. Department of Defense contracts, together worth about $10 million to supply cargo tie-down chains for military uses
  • 8.
    Diversification Strategy • Diversification. . . “the act or practice of manufacturing a variety of p y products, investing in a variety of securities, selling , g y , g a variety of merchandise, etc., so that a failure in or an economic slump affecting one of them will not be disastrous” • Option “A” . . . Go Vertical: - Target a new market or industry, i.e., Defense - Expand existing capabilities, skills, equipment, etc - Position as far up the chain as possible Issues: - Time to enter the market and crack the market - Increased risk due to lack of understanding - New, unique, and stringent requirements Client Diversification Strategy • Option “B” . . . Go Horizontal: - Understand and expand those processes that are your “Economic Engine” . . . .Know where and how you make money . . .Cost Center / Product Line / Business Unit - Develop Near-Term and Long-Term strategies to address your strategic direction - Identify multiple new markets or industries that fit your strategy and complement existing skills processes, skills, processes capabilities, etc. Issues: - Resources (time and dollars) needed to understand, upgrade and/or implement new market requirements
  • 9.
    Diversification Strategy • Buildon your Core Competencies . . .Remember: Define your company by what you do . . . Not by what you make • Explore the market and determine the price of entry: – Existing Financial System . . . . .OK? YES NO – Existing Equipment . . . . . . . . . . OK? YES NO – Understand Specialty Metals . . .OK? YES NO Diversification Strategy • Remember to question Conventional Wisdom. For example: – Processes designed for Automotive Production (i.e, low setup time, high OEE rating). . . How cost-effective is this equipment for low volume aerospace applications? – Tooling designed for this equipment was also designed for the same Automotive production purposes . . .can the cost of re-tooling be justified? • Expect a Learning Curve: - Order Management - Specifications / Requirements - Specialty metals - Composites - Source Inspections - ?????
  • 10.
    Client Diversification Strategy Company ABC Aerospace Government Alternative Medical Commercial & Defense Energy Boeing Dept. Commerce Lockheed Dept. Transportation Our Objective: Provide the expertise P id th ti Northrop Defense to help a company Army to be prepared to Navy Transition and Position Air Force What Many Companies Think The Process Will Be Like . . .
  • 11.
    Quite Often WhatThe Process Turned Out To Be Like . . . Recent Example – Check Fixtures Client • Roll-Out Plan – October 2007 . . . 100% Automotive – October ’07 thru December ’08 - Initiated a project to identify Aerospace opportunities – January ’08 - Materials and presentations to Boeing – January ’08 – Boeing On-Site Visit – February thru June ’08 – System Development – July ’08 – Boeing Approved – S t b –B i O d September Boeing Orders Received R i d – April ’09 – AS9100 Certification • As of July ’09 . . . . Nearly 60% of business is Aerospace
  • 12.
    Recent Example –Machining Client • Roll-Out Plan – 100% Automotive – December ’08 - Initiated a project to identify Aerospace opportunities – January ’08 - Materials and presentations to Honeywell – January ’08 – Honeywell On-Site Visit – February - March ’08 – RFQ’s Received and Reviewed – April ’08 – Honeywell On-Site Review – M ’08 – P j t Ended by the Company May Project E d d b th C • WHY??? – Level of commitment and resources required plus low volumes, approved sources, difficulty in quoting, regulations, and . . . . Strategic Steps – Aerospace • Develop a Roll-Out Strategy and Action Plan: – Establish Management Action Team – g – Assign Responsibilities – Decide your market position – Identify potential / most-likely aerospace customers – Prepare a company overview • Management Team • Capabilities • Financial Strength . . . .Altman Z Score, Current Ratio • Growth Potential • Quality and Customer History / Scorecards • Equipment, Tooling, Etc. • Establish a Time-Based Action Plan
  • 13.
    Strategic Steps –Aerospace • Review the customer’s web site: – Identify p y potential p products or services that fit your y capabilities . . .What do they need???? – Complete on-line Supplier Registration application if available – Conduct web searches for more company-specific data and information • Initiate contacts, provide the company overview and request a site visit • Launch internal program to test new processes, learn about materials, gain new skills, etc. Federal Government – What’s Involved? • Dedication – time and effort – Allocate resources – Track website information – login / passwords – Solicit questions and understanding – Research, review • Sign up with your Local PTAC Office: (Procurement Technical Assistance Center) – Utilize PTAC s experience and knowledge PTAC’s – Attend FREE training seminars – Government and State Contracting 101 – How to Become a Government Contractor – Counseling – www.ptacsofmichigan.org/
  • 14.
    Federal Government –What’s Involved? • Gather your business information (Registration Checklists available) ) – Duns number, tax ID number – Business start date – Annual revenue – Financial Institution, account and routing numbers – Contact names • Define your product / service by code: – NAICS (North American Industry Classification System) – SIC (Standard Industry Classification) – FSC/PSC (Federal Supply Code / Product Service Code) www.drms.dla.mil/asset/fsclist.html – NSN (National Stock Numbers) Federal Government – What’s Involved? • Explore government contracting websites: – Learn about Government processes p – What information is required – Types of solicitations – Contracting opportunities – Electronic payments • Responsive & Responsible: – Remember – you’re working with the government R b ’ ki ith th t – Complete, accurate & timely – I’s dotted, T’s crossed – What’s your outlook on success? – Are you financially capable? – Similar work and performance history
  • 15.
    Registrations • CCR Central Contractor Registration Database www.ccr.gov www ccr gov • TPIN Trading Partner Identification Number • DUNS Data Universal Numbering System www.dnb.com/duns • CAGE Commercial and Government Entity Identifier • FAR 52 Representations and Certifications (52.213-3) Registrations • CAGE - Commercial and Government Entity identifier “The Defense Logistics Information Service (DLIS) in Battle Creek, MI is the only authorized source of CAGE Codes. “ • Facility ID Pre-Award Survey Bidder’s Lists • Government use in various search systems • Assigned as part of CCR process
  • 16.
    Registrations • CAGE -Commercial and Government Entity identifier “The Defense Logistics Information Service (DLIS) in Battle Creek, MI is the only authorized source of CAGE Codes. “ • Facility ID Pre-Award Survey Bidder’s Lists Bidder s • Government use in various search systems • Assigned as part of CCR process Registrations
  • 17.
    Finding Opportunities www.FBO.gov • FedBizOps • The Mother of All Listing Sites g • No password or registration required for searching • Includes Navy, Army, Air Force, Homeland Security, other agencies Where’s The Money? • Federal Spending: – FY 2006 - $423 Billion – FY 2007 - $457 Billion – FY 2008 – $518 Billion – FY 2009 – Estimated about the same as 2007/2008 • 23% Allotted to Small Businesses • Set-Aside Goals: – Woman Owned – 5% – Service-Disabled Veteran-Owned – 3% – HUBZone – Historically Underutilized Business Zone – 3% – Small Disadvantaged Business Certification – 5%
  • 18.
    Example – MichiganHUBZone Map Be Sure To SEARCH Your Address! HUBZone
  • 19.
    396 HUBZone CompaniesRegistered in Michigan! Where’s The Money? • SBA – ARC Loan Program . . .Effective June 15, 2009: • SBA’s America’s Recovery Capital Loan Program can provide up to $35,000 in short-term relief. www.sba.gov/recovery/arcloanprogram/index.html – 7(a) Loan Guaranty Program . . .Loans of up to $2,000,000 – Certified Development Company (CDC), a 504 Loan Program • Provides long-term, fixed-rate financing to small businesses to acquire real estate or machinery or equipment for expansion or modernization.
  • 20.
    Where’s The Money? •SBA – Microloan Program: • Loans of up to $35,000 to qualified start-up, newly established, or growing small business concerns. • Loans are arranged through nonprofit community based lenders (intermediaries). – Good Web Sites: • http://usgovinfo.about.com/od/smallbusiness/a/sbaloans.htm • http://usgovinfo.about.com/od/smallbusiness/a/sbaloanlist.htm Where’s The Money? • Michigan Economic Development (MEDC): – Michigan Supplier Diversification Program launched 5/20/2009 g pp g – Participation with a lending organization required – Provides maximum of $500,000 – Applications now being accepted • Michigan Economic Development (MEDC): – Aid 400 manufacturing firms in navigating the diversification process . . . $10 000 per compan Match req ired $10,000 company. required. – Assist 100 firms in achieving quality systems certification in four new markets – Create an online matchmaking database to connect these Michigan manufacturers to national OEMs – http://www.michiganadvantage.org/Diversification/
  • 21.
    UHY Deliverables • AS9100– Aerospace & Defense Standard • Process Mapping / Cost Analysis • DCAA (Defense Contract Audit Agency) Audit Understanding and Preparation. • FAR (Federal Acquisition Regulations) Accounting Requirements . . .FAR 12 & 15 • ITAR (International Traffic in Arms Regulations) Understanding and Implementation AS9100 Certification • AS9100: – Intended for organizations that design, develop, and/or produce aviation, space and defense products . . and – By organizations providing post-delivery support, including the provision of maintenance, spare parts, or materials – Adopted and typically required by nearly every major aerospace prime manufacturer in the world, including • Boeing g • Lockheed • General Electric • Airbus, Embraer • Bombardier • Northrop
  • 22.
  • 23.
        UHY Advisors, Inc. Diversification Roadmap
  • 24.
  • 25.
    Commercial Military Preliminary Business Review: Market Market Questionnaire: - Current Market/Industry Status Diversification Preliminary Review - Capabilities / Strengths / Plans Questionnaire - Financial Capabilities - Business Objectives - Diversification Potential - Project Management Meet No End Project - Market Diversification Strategies Criteria? - Product Mapping / Cost Analysis - AS9100 Implementation / Certification - FAR 15 and FAR 12 Accounting Elements 4-Hour On-Site Assessment: - Understanding of Risks and Opportunities - Team - UHY / TMLytle / Dusek Network / i.e., . . . . Enterprise Risk Management YES Industrial Visions . . . . Foreign Corrupt Practices Act - Items Reviewed: - Lean Operations and Planning * Business Strengths / Weaknesses - DCMA / DCAA Audit Preparation * Management Team Commitment - DFAR – Overview & Understanding Pre-Assessment * Core Business Capabilities - ITAR Awareness and Requirements * Market Diversification Potential * Financial Strength * Long Term Growth Strategies TMLytle Group: - Output - Preliminary Report with Project - Product Review & Readiness Proposal . . . .schedule and fees * TRL – Technology Readiness Level * MRL – Manufacturing Readiness Level - Defense Market Development Proposal No End Project - Defense Introduction / Teaming OK? Dusek Network: - Engineering Development Process 2-Day On-Site Assessment: - Lean Engineering & Product Development - Team - UHY / TMLytle / Dusek Network / Industrial Visions YES JRG Associates, Ltd.: - Items Assessed: - Aviation OEM Representation & Teaming * Business Strengths / Weaknesses - Aviation Overhaul & Repair * Management Team Commitment * Core Business Capabilities Brad Barnard – Raytheon: Assessment * Market Diversification Potential - Marketing/Industry Links and Teaming * Financial Strength * Long Term Growth Strategies Industrial Visions Company: - Output - Diversification Report: - Market and Marketing Strategy * Project Schedule and Milestones Development * Responsibilities * Market Potential * Market Strategies and Planning Steps - Boeing - Honeywell - TARDEC Engagement - TACOM Launch 12/12/09
  • 26.
  • 27.
    Diversification Implementation Curve Investment $25,000 - $35,000 Investment $35,000 - $45,000 Investment $8,000 - $10,000 Investment $6,000 - $8,000 Investment $1,500 Preliminary Business Preliminary Diversification Program Industry Teaming Review Assessment Market Analysis Development and Implementation and Program Support Diversification Understanding & Implementation - ½ Day - 2 to 3 Days - 3 to 5 Days - 4 to 6 Months - 4 to 6 months - Diversification: * Capabilities * Market Potential - Deliverables: - Deliverables: * Questionnaire * Financials * Diversification * Development and implementation of strategies to diversify * Based on Client’s Request / Needs * Objectives * Processes Opportunities into alternative markets/industries * Teaming Opportunities * Capabilities * Products * Market Barriers * New Business Opportunities * Identification and development of potential diversification * Market Updates * Personnel strategic partnerships / opportunities * Industry Trends * Recommendations and actions to address diversification barriers Output Output Output * Assistance and actions to implement selected new market - Diversification - Diversification - Diversification Strategies strategies Review and Potential - Schedule and Milestones Recommendations Typical Time Frame . . . . 10 to 12 Months As Needed 12/12/09
  • 28.
  • 29.
        UHY Advisors, Inc. ITAR Overview
  • 30.
  • 31.
                        OAKLAND COUNTY 26200 American Drive Suite 500 P.O. Box 5004 Southfield, MI 48086-5004 (248) 355-1040 Fax (248) 355-1084 MACOMB COUNTY 12900 Hall Rd., Suite 500 Sterling Heights, MI 48313-1153 (586) 254-1040 Fax (586) 254-1805 www.uhy-us.com  
  • 32.
  • 33.
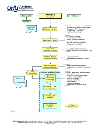
        ITAR – INTERNATIONAL TRAFFIC IN ARMS REGULATIONS  EAR – EXPORT ADMINISTRATION REGULATIONS   PRELIMINARY REVIEW CHECKLIST    PRODUCTS / SERVICES YES NO NA 1. Have customers communicated ITAR compliance is applicable to the products/services provided? 2. Has the organization otherwise discovered its products or services require ITAR or EAR compliance? If yes, describe: 3. Has the U.S. Munitions List been reviewed to verify designated/restricted items to identify the applicable products requiring ITAR/EAR control? 4. Has a process been established and implemented for the receipt, identification, classification and tracking of ITAR/EAR controlled products/services? 4a. If question 4 is yes, does the company have the necessary data to correctly classify restricted items? 5. Does the process include labeling/tagging ITAR/EAR controlled items to maintain identification during processing? 6. Does the organization import or export, either permanently or temporarily, classified or unclassified defense articles? 6a. If question 6 is yes, has approval been obtained from the DDTC? 7. Is the pertinent business confined to the production of unclassified technical data only? 7a. If question 7 is yes, are records maintained for each export including a description of the technical data, name of the recipient end-user, date and time of export and method of transportation? 8. Are any manufacturing or export activities licensed under the Atomic Energy Act of 1954? 9. Does the organization outsource any manufacturing, assembly or testing processes to a foreign person/organization? 9a. If question 9 is yes, are the appropriate agreements/contracts in place? 10. Are products packaged for shipping identified as an ITAR/EAR controlled product? 11. Is the organization involved or assist in re-export or re-transfer of defense articles or services? 11a. If question 11 is yes, have licenses or agreements been obtained by the appropriate governmental agency? 12. Does the company have any known plans to merge with or acquire another company, or subsidiary or division of another company? Anticipated Date: PERSONNEL / SCREENING YES NO NA 13. Has the organization established a process for verifying the status of its employees (i.e. U.S. Citizen or non U.S. Citizen)? 14. Does the organization employ any foreign person(s)? 15. Does the organization maintain documentation to show evidence of employee verification and status? 15a. If question 15 is yes, have any licenses or agreements been issued by the Government authorizing access?       Page 1        OAKLAND COUNTY 26200 American Drive Suite 500 P.O. Box 5004 Southfield, MI 48086-5004 (248) 355-1040 Fax (248) 355-1084 MACOMB COUNTY 12900 Hall Rd., Suite 500 Sterling Heights, MI 48313-1153 (586) 254-1040 Fax (586) 254-1805 www.uhy-us.com  
  • 34.
    16. Has a process been established for screening customers, suppliers, carriers and/or countries to verify Foreign Persons? 16a. If question 16 is yes, does the screening include sources for consulting, removal of scrap materials and visitors in the plant? 16b. If question 16 is yes, does the policy define who will be screen and how often? Frequency: 16c. If question 16 is yes, are the screening results documented (i.e. date, performed by, lists and records screened, etc.)? 17. Does the organization periodically screen customers against the Denied Parties and Prohibited Countries list? 18. Has someone been designated as roles as the Compliance Officer and/or an Empowered Official? List Person & Title Designated: 18a. If question 18 is yes, does the Compliance Officer have direct access to the President/CEO? 18b. If question 18 is yes, is this depicted on the organizational chart? 18c. If question 18 is yes, have backups been established for these roles? List Backups: TECHNICAL DATA & RECORD CONTROL YES NO NA 19. Has a process been established for the receipt, identification, classification and tracking of ITAR/EAR controlled technical data (hardcopy & electronic)? 20. Has a process been established for the control, access and security of electronic and hardcopy data? 21. Have access and security controls of electronic and hardcopy data been implemented? 22. Does the organization import or export, either permanently or temporarily, classified or unclassified technical data? 22a. If question 22 is yes, has approval been obtained from the DDTC? 23. Does the company have a policy for handling outside requests for information regarding       products produced or data retained by the company? 24. Has a process been established and implemented for controlling and maintaining records?       24a. If question 24 is yes, does the records control policy include records relating to political       contributions, commissions and/or fees? 25. Are records maintained in a manner capable of being reproduced on paper exhibiting a high       degree of legibility and readability? 26. Are records stored in a manner to prevent alterations from its original recording?       26a. If question 26 is no, does the system include a provision for recording changes made, who       made them and when? 27. Does the company keep all records of its communications regarding ITAR and/or export       control to help prove due diligence? 28. Does the system define record retention of 5 years from the expiration of the license or       other approval? COMPLIANCE / TRAINING YES NO NA 29. Have duties, responsibilities and authority been identified and documented for key personnel responsible for the daily operations and compliance oversight? 30. Has a compliance program been developed, documented and implemented? 31. Has the organization established an employee training program to ensure awareness and understanding of the ITAR/EAR regulations and laws? 31a. If question 31 is yes, have employees received training? 32. Does the program require training to be conducted annually?       Page 2        OAKLAND COUNTY 26200 American Drive Suite 500 P.O. Box 5004 Southfield, MI 48086-5004 (248) 355-1040 Fax (248) 355-1084 MACOMB COUNTY 12900 Hall Rd., Suite 500 Sterling Heights, MI 48313-1153 (586) 254-1040 Fax (586) 254-1805 www.uhy-us.com  
  • 35.
    33. Has someone been assigned the responsibility for maintaining the compliance registration and/or licensing? List Person & Title Designated: INTERNAL AUDITS / MONITORING YES NO NA 34. Has an audit program been established and implemented to ensure continued compliance to ITAR/EAR requirements applicable to the organization? 35. Is the information resulting from audits reviewed with management on at least an annual basis? 36. Is there evidence the organization uses the information to measure the effectiveness of day- to-day operations for ITAR/EAR control? 37. Does the company have a policy for reporting incidents and violations? 38. Does the company have a policy for handling outside requests for information about export compliance? APPROVALS / LICENSING YES NO NA 39. Has the organization registered with the Directorate of Defense Trade Controls? 39a. If question 39 is yes, is the organization aware re-registration is required annually at least 30 days prior to expiration? 40. Has the organization obtained a license for exporting products/services? 40a. If question 40 is yes, is the organization aware of the expiration of the license (e.g. by quantity, dollar amount and/or term)?           Page 3        OAKLAND COUNTY 26200 American Drive Suite 500 P.O. Box 5004 Southfield, MI 48086-5004 (248) 355-1040 Fax (248) 355-1084 MACOMB COUNTY 12900 Hall Rd., Suite 500 Sterling Heights, MI 48313-1153 (586) 254-1040 Fax (586) 254-1805 www.uhy-us.com  
  • 36.
  • 37.
    For More Information. . . Alan Lund, Consulting Principal UHY Advisors, Inc. 26200 American Drive, Suite 500 Southfield, Michigan 48034 S thfi ld Mi hi alund@uhy- alund@uhy-us.com (248) 204-9447 204- www.uhy-us.com www.uhy- h