DESIGN AND IMPLEMENTATION OF MOBILE LEARNING
      PLATFORM FOR EDUCATIONAL SYSTEM IN NIGERIA
                           BY
                  Ibrahim Bayo Momodu




1.0 INTRODUCTION
Education is one of the primary means for the development of understanding
and more harmonious interaction which facilitates the reduction of poverty,
exclusion, ignorance, oppression and war (UNESCO, 1996). The indication of
this is that if students are not properly educated and developed, the
development of a nation may be hampered. Arber and Mncube (2011) argue
that education is vital for the development of African society. According to
these authors, education has the capacity to enrich individuals with
knowledge, skills and values which can be of great benefits to both the
individual and the nation. Thus education prepares the youth for the future.
However, for education to be effective, students need to have access to its basic
tools. No wonder higher institutions in Nigeria have gradually moved towards
the use of internet for the delivery of their courses in our distance learning
programmes, as the internet have provide significantly different and interesting
possibilities for computer-mediated communication and learning from other
forms of educational technologies.

 The last decade has witnessed a revolution in information and communication
technologies with the installation of digital cellular phone networks and the
development of mobile computers and digital cameras. These three
technologies are now converging into personal digital assistants (PDAs) that
can enable people to assess internet resources and run experiments in the
fields, capture, and store and manage everyday events as images and sounds
and communicate with friends, students and colleagues all over the world. This


                                        1
implies that there is an alliance between learning as a contextual activity and
personal mobile technology that equips learners with potent tools to support
learning when students can learn irrespective of the place, and time. This type
of learning is called Mobile learning (M-Learning).

It could be defined as any sort of learning that happens when the learner is not
at a fixed, predetermined location, or learning that happens when the learner
takes advantage of the learning opportunity offered by mobile
technology(Wikipedia 2008).It is the point where mobile computing and
electronic learning(E-learning) intersect to produce anytime, anywhere learning
experience. M-learning is effectively a sub-category of the larger concept of e-
learning. Therefore, M-learning must benefit from E-learning technological
advances in order to avoid re-inventing the wheels. Nigerian education system
must prepare their scholars and graduates to contribute to the global
marketplace of ideas. Adopting an appropriate strategy for introducing ICT for
teaching and learning enables Nigerian school graduates to actualize their full
potential. In efforts to rapidly introduce technologies for teaching, many
universities may adopt models and content developed for and in other contexts.
While there is much to be learned from the experiences of others, it’s critical
that the key players in Nigeria educational sector should work together toward
building models to address specific challenges unique to the Nigerian
educational sector.

Technology is changing at an unprecedented rate and without the proper
machinery in place, it means that we stand the chance or risk of been left
behind. Through the use of ICT, knowledge and information can be transferred,
transformed utilized in real time. Hence the need to pay ultimate attention to
the way ICT has revolutionized the educational sector. With the advent of
mobile technologies, new potential abound for informal learning outside the
realm of the traditional classroom. With nearly 80% of a student’s time spent
outside of the classroom, several opportunities abound to transform daily
events into meaningful learning opportunities that could contribute and
complement a student’s overall education. It is with this in mind that M-
learning has taken its place in Nigerian educational system to ensure the
following objectives:
.To ensure flexibility in learning
. To make learning materials easily accessible,
. To make learning ubiquitous
. To provide an educationally friendly environment and
. To provide a fast and efficient means of delivery services

2.0             Related work
Advances in ICT have revolutionized education in many ways; for example,
increasing access to post-secondary instruction, improving the availability of
educational resources, and facilitating meaningful interaction among learners.


                                       2
However the use of mobile technologies for learning is not obvious. This is
because mobile technologies are commodity items and originally not designed
for learning but for entertainment, communication, networking and are sold as
lifestyle and consumption items. At a second glance though, a manifold range
of opportunities emerges also for school‐based learning and for the use of
mobile technologies for teaching. No standardized concepts exist yet for the
systematic use of mobile technologies for teaching and learning. But some
tendencies are obvious already: looking at the last ten years of mobile learning
practice it is possible to categorize the use of mobile technologies in the
classroom and to derive some pointers for lesson planning design from it (
Pachler et al. 2010 Bachmair et al. 2011).
Building a model for implementing m-learning initiatives at Nigerian
educational system is both timely and urgent. For the last three decades, the
Ministry of Education has worked to lay the foundation for e-learning through
investment in ICT infrastructure, management information systems, e-mail
access and library information services. Still, many institutions find it difficult
to conceptualize and implement initiatives locally. While each type of initiative
holds key benefits, this paper focuses on the importance of developing models
to support and improve national initiatives. The challenges experienced in
Nigeria are not unlike those experienced elsewhere. For example, the
EDUCAUSE identifies five challenges in teaching and learning with technology:
(1) Creating learning environments that promote active learning, critical
thinking, collaborative learning, and knowledge creation; (2) Developing 21st
century literacy (information, digital, and visual) among students and faculty;
(3) Reaching and engaging today's learner; (4) Encouraging faculty adoption
and innovation in teaching and learning with IT; and (5) Advancing innovation
in teaching and learning with technology in an era of budget cuts (EDUCAUSE,
2009).
The above challenges mirror the ones facing Nigerian in adopting this
technology. In addition to creating a model for addressing these and related
challenges, a central purpose of this presentation is to create a community of
practice where Nigerian can share experiences and collaborate to address the
challenges inhibiting the efforts to integrate technologies for teaching.
Students with the highest level of ICT skills acquire many of these skills as a
result of course requirements. While students may develop information
technologies skills from recreational use, their academic preparation provides
the structure and competence necessary for them to compete effectively in the
global marketplace. Six areas in which institutions should pay particular
attention when implementing an ICT strategy in education are as follows: 1)
integration of ICT into the curriculum; 2) definition of ICT skills; 3) training of
students and academic staff; 4) common learning environments and consistent
instructional approaches; 5) accessible and effective ICT service and support;
and 6) monitoring and benchmarking. (R. Kvavik & J Caruso, 2005).
However, any country that must successfully implement m-learning technology
must have scored a higher degree in term of institutional e-readiness. Nigeria


                                         3
ranks 62 among nations in terms of institutional e-readiness, the ability of a
nation’s institutions to use ICT to achieve their mission and vision (Hamdan,
2008). The most populous country on the African continent, Nigeria ranks
below South Africa and Egypt – which rank 39 and 57 respectively. Nigeria’s e-
readiness ranking highlights the need to seek innovative solutions to improve
ICT usages (Hamdan, 2008). Efforts to introduce technologies in education
must extend beyond technology transfer to consider what is known as effective
innovation. Specifically, existing products need to be embedded into teaching
and learning structures for students. Mobile learning initiatives must address
critical factors which include cultural change, time for academics to transit
from traditional teaching to teaching with technology, as well as staff
development and training needs.


2.1 BENEFITS OF MOBILE LEARNING
Mobile devices are able to offer a solution to several key challenges facing
learning today in the developing world at large and Nigeria in particular. The
benefits of mobile devices to learning are as follows:
. It helps learners to improve their literacy, numeric skills and to recognize
their existing abilities
. It helps learners to identify the areas where they need assistance and support
. It helps to combat resistance to the use of ICTs and bridge the gap between
mobile home literacy and ICTs literacy
. It removes some of the formality from learning experience and engages
reluctant learners
. it helps to boost self esteem and self confidence.
3.0 M-LEARNING TECHNOLOGIES
M-learning requires technologies in three different categories to be successful.
These categories are technologies for creating and managing the learning
content, technologies for delivering the learning content and finally
technologies for accessing the learning content as shown in Figure 1.1.




                                       4
M – Learning
                                             Techniques




            Tool to create                   Technology to               Technology to
            and manage                       deliver content             Access content.
            content.




                             Collaboration                        Servers
                                                                  Technologies
                             Technologies
                                                                  content.




    Synchronous                                    Asynchronous
                                                   Tools
    Tools


FIG. 1.1 MOBILE LEARNING TECHNOLOGY DIAGRAM

3.1 Creating and Managing the Learning Content
Authoring techniques are the most important m-learning techniques that are
used to assemble and create the course as a whole. It is the techniques you
would use to place all your course elements such as text, graphics or
questions. Authoring techniques can be classified into different categorization
as the following:
3.1.1 Course Authoring Techniques
Course authoring techniques are used to create m-learning courses. The
market offers hundreds of these techniques that varied from advanced course
authoring tools to end user techniques. The advanced techniques have large
design flexibility while end users content authoring techniques enable non
programmer/users to build courses via form-based or templates.
3.1.2 Content Converters
Content converters are techniques that automatically transform any traditional
content format including Word documents, PowerPoint presentations or
graphics into m-learning courses on the application.



                                                    5
3.2 Delivering the Learning Content
The second set of technologies that are provided by m-learning is the content
delivery technologies. M-learning offers synchronous and asynchronous
collaboration techniques that make it possible for learners to communicate
with each other and with the tutor and it also offers other common techniques
to deliver the learning content as media server.
3.2.1 Collaboration Techniques
Because collaboration is a necessary element in any learning process,
collaboration techniques are making significant impact on m-learning. These
techniques provide medium for sharing information and transferring knowledge
either synchronously or asynchronously.
a) Synchronous technologies
Synchronous technologies support the synchronous learning which refers to
the learning process in which the tutor and students interact at the same time
but they are not together in the same location. These technologies enable many
important features that should be supported by any m-learning platform such
as: real-time interaction among learners, remote presentations from teachers
and virtual classrooms. Synchronous technologies are like:
 (1) Virtual Classroom: it is an online private classroom that mimics the
traditional classroom and provides a virtual place for the teachers to support
the students. It offers many activities, for example, group students, quizzes,
homework activities and assessments.
(2) Chat: chat is a real-time delivery method that is used to send and receive
comments for the tutor or between the students.
(3) Audio and Video Conferencing: audio and video conferencing technology can
be used to support the synchronous e-learning. Audio and video conferencing
is a method of electronic communication that allows the transmission of sound
and video to hold the communication among people located at different
locations. Audio conference can be implemented in two ways, either phone
conference in which the tutor will teach through phone or via the Internet in
which the tutor would teach through a microphone attached to a computer
that is connected to the Internet. Video conferencing can also be done either by
digital cameras attached to computer that is connected to the Internet or by
special video conferencing devices.
(4) Shared Whiteboard: shard whiteboard is also considered one of the
important technologies that presents and edits documents. It can be used for
typing, highlighting and pointing any comments. For example the tutor can
attract the student attention to a certain sentence in the document by drawing
a circle around it or highlighting it.
 (5) Application Sharing: this tool is used for teaching software applications for
remote students. The students can watch whatever the teacher does with the
software or they can take the control of the application and practice on it.
(6) Online Meeting Tools: online meeting tools are web and Internet tools.
b) Asynchronous technologies.
Asynchronous technologies support the asynchronous learning techniques
which refer to the learning process in which the tutor and students do not

                                        6
interact at the same time and they are not together in the same location also.
These technologies hold up the self-paced m-learning as well as asynchronous
m-learning.
4.0. MOBILE LEARNING CONNECTION TECHNOLOGIES.
Over the past years, Internet has been considered an effective tool that can be
used for education purposes. Regardless of the mobile device's capabilities, no
mobile device can deliver learning material to learners if it does not have an
access to online learning materials. In this section, we will look at some of the
important wireless communication technologies that are used to allow mobile
devices to connect to the Internet in mobile learning environment. These
wireless technologies include:
 4.1 Global System for Mobile Communication (GSM)
 GSM is a widespread standard that is used for the digital cellular phone
communication. GSM has a 9.6 Kbps data transfer rate. Moreover, it offers
many advantages to the cellular phone users such as enhancing the quality of
voice and offering the short message service (SMS) which is an inexpensive way
that allow the users to communicate with each other. In addition, through
GSM the user can use his own phone all over the world using the roaming
services.
4.2 General Packet Radio Service (GPRS)/Enhanced Data Rates for Global
Evolution (EDGE)
GPRS is a technology that allows a ubiquitous mobile data service which has a
higher data transfer rate than GSM, approximately between 30 and 80 Kbps.
GPRS as the name indicates depends on the packet switched approach in
transferring the data and it is the most commonly used and available wireless
technology. It offers the user the ability to browse the Internet and check e-mail
on the move. However some users are able to obtain faster internet connectivity
speeds using the EDGE technology, which also called E-GPRS, because it
upgrades the GPRS technology (Low, 2006).
4.3 Universal Mobile Telecommunications System (UMTS)
UMTS is communication technology that based on GSM and was first proposed
in Europe. The high data transfer rate of UMTS, which is 2Mbps, makes this
technology suitable for transferring large amounts of data, movie downloads
and video conferencing. As GPRS, UMTS depends on the packet switched
approach in transferring the data but it is more expensive than GPRS.
4.4 Wireless Application Protocol (WAP)
WAP is a protocol that was designed to allow the users to browse the Internet
from their mobile device rather than browsing the Internet from a desktop
computer. Moreover, this protocol can view the information that is written by
Wireless Markup Language (WML) which is actually derived from the Extensible
Markup Language (XML).
4.5 IrDA, Bluetooth and 802.11
IrDA, Bluetooth and 802.11 are the most familiar wireless local and personal
area networking technologies.



                                        7
4.6 Short Message System (SMS)
SMS is the facility to send and receive small amounts of alphanumeric
messages that can include numbers or symbols from one mobile device to
another. In mobile learning, SMS can play a role in transmitting limited
important information for the learners and the tutors such as announcing the
exams schedule or the assignments deadlines.
4.7 Multimedia Message System (MMS)
MMS that is descendant of SMS is used to enable the users to send and receive
one or more multimedia messages such as digital photos, graphics, video clips
and sounds through mobile devices. In mobile learning, MMS can be used for
example to transmit graphs and figures that can summarize some basic ideas
that were illustrated in the learning materials for the learners.
5.0 E-LEARNING SERVICES
There are services that must be run on the above technologies. The
services/functionalities offered by m-learning platforms can be grouped in four
categories: m-learning resources, specific e-learning services, common services,
and presentation.
 M-Learning Resources
M-learning provides electronic access to multimedia and hypermedia learning
materials and resources which can be managed by m-learning techniques;
some systems allow authenticated users to have their own workspace or to
upload personal resources while others may not. Furthermore, most of the m-
learning techniques such as LMS and LCMS have the ability to create online
tests that are used to examine the m-learners knowledge. In addition, m-
learning offers metadata repositories which refer to data dictionaries that
provide a data about each data element.
 Specific M-Learning Services
M-learning offers many tools such as LCMS to support content management
services. This kind of services are responsible of organizing the learning
content that is usually arranged in components such as courses, lectures and
classes and subcomponents such as course syllabus, lecture presentation
section, exercise section and additional material section . Most of these
components should be organized and accessed through a proper engine.
Moreover, m-learning offers automated self assessment that automatically
checks the results of the online tests and evaluate the student progress.
 Common M-Learning Services
M-learning, as any system, must satisfy the different actors' needs. Mainly, m-
learning actors are administrators, learners and tutors that can be either
teachers, communication masters or informatics. Besides satisfying the major
actors' needs, m-learning provides some extra services for the actors such as
informing them about the learning events through an event management
system which is an online calendar or scheduler. Also, m-learning offers
techniques that support synchronous and asynchronous collaboration between
learners and with tutors.



                                       8
Content Presentation
The presentation of the m-learning content is one of the most important
services provided by m-learning and it has a common requirement that is m-
learning system must be accessible from a single point by using a normal
browser. Recent version of major browser must work correctly with the system.

6.0 SYSTEM IMPLEMENTATION DESCRIPTION
The Mobile Learning Platform has 5 modules.
1. Login Module.
2. Administrator Module.
3. Assignment Module.
4. Collaboration Module.
5. M-Library Model.
Login Module:-The login module is to create authentication for the user that
has authority to use the m-learning services. The user has to provide the
username and password in order to access the m-learning. The login module is
the first module in the m-learning platform. In the login module the user name
and password is checked, this is the authorization part that is included in the
module.
A particular user can login for that particular session only; user cannot start
from the middle of the application. The user password and username is
authorized by the administrator. The enumerator also acts as the database
administrator for the m-learning services.
Administrator Module:-The administrator is the one who has privilege to
create or delete a user account of a particular user .The administrator is the
one who fills or changes some information about the application services. The
administrator is the superior of this management system. The administrator is
responsible for all the activities that are done in the m-learning platform. As
mentioned earlier the administrator is the one who authorizes the user. The
administrator views user’s information and all other information provided by
the platform. The administrator can edit or delete user data from the m-
learning platform database.
Assignment Module:-This is another module in the application where the user
that have successfully login to the system can submit his/her assignment from
the m-learning platform and the assignment can be marked and the result
return to the student through the platform via mobile phones.
Collaboration Module:-Users that have successfully login into the system will
use this module to communicate with one another about a particular subject
or courses using their mobile phones and receive instant reply anywhere,
anytime.
M-library Module:-This module is used for checking information from the
system library. This module makes the library to be of the system to be
accepted anywhere, anytime.
The developed system enables the following operations: mobile library,
collaboration, assignment submission and access to archived lecture materials
as been discussed above.

                                       9
A desirable result was achieved which includes:
1. Online/remote access to academic information where students can access
the system at anytime of the day and from anywhere.
2. Course works such as assignments can be submitted for assessment at
anytime and from anywhere.
3. Access to library for academic research any time of day.
4. Students can collaborate/relate with one another from any location to
discuss academic issues.
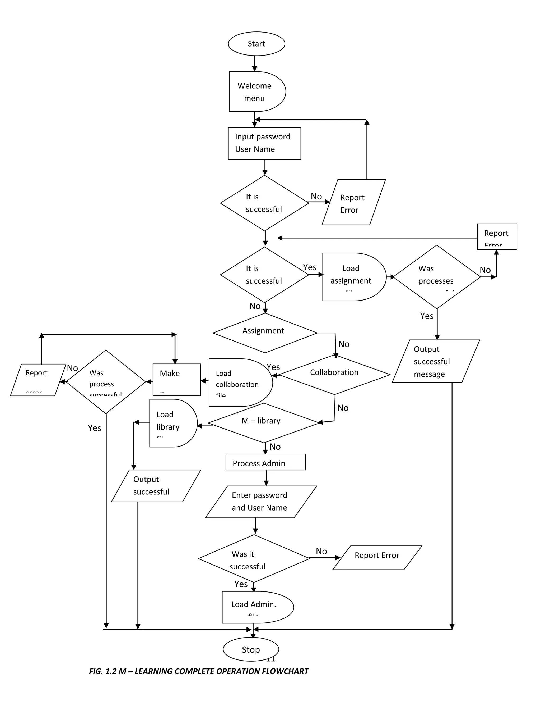
The system flowchart is presented in Fig.1.2. A user logs on with a password
and chooses an operation of choice.
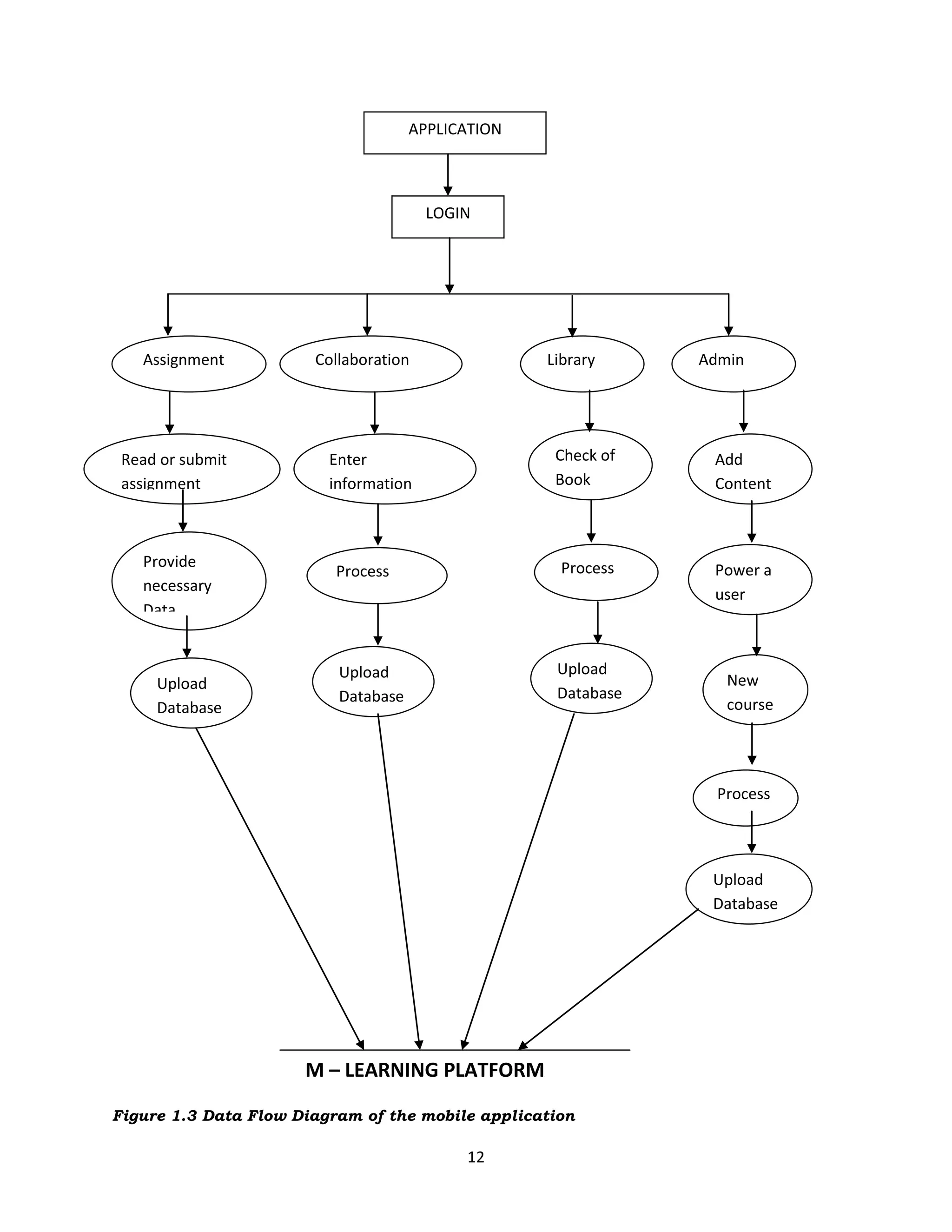
The flow of data through the m-learning system is illustrated using the Data
Flow Diagram (DFD) in Fig.1.3.




                                     10
Start



                                                  Welcome
                                                   menu



                                                 Input password
                                                 User Name




                                                     It is            No      Report
                                                     successful               Error

                                                                                                               Report
                                                                                                               Error

                                                     It is           Yes       Load               Was          No
                                                     successful             assignment            processes
                                                                                file              successful
                                                       No
                                                                                                  Yes
                                                    Assignment
                                                                             No                  Output
                                                                                                 successful
         No                                                    Yes
Report        Was                 Make      Load                      Collaboration              message
              process                       collaboration
error         successful          Process   file
                                                                             No
                                 Load
                                                   M – library
              Yes                library
                                 file
                                                               No
                                                 Process Admin
                           Output
                           successful           Enter password
                                                and User Name




                                                 Was it                No         Report Error
                                                successful

                                                 Yes

                                                Load Admin.
                                                    file


                                                   Stop
                                                               11
              FIG. 1.2 M – LEARNING COMPLETE OPERATION FLOWCHART
APPLICATION



                                       LOGIN




   Assignment          Collaboration               Library     Admin




 Read or submit          Enter                      Check of    Add
 assignment              information                Book        Content



   Provide                                           Process    Power a
                          Process
   necessary
                                                                user
   Data


                          Upload                    Upload
     Upload                                                       New
                          Database                  Database
     Database                                                     course




                                                                 Process



                                                                Upload
                                                                Database




                      M – LEARNING PLATFORM

Figure 1.3 Data Flow Diagram of the mobile application

                                           12
6.1 ADVANTAGES OF THE SYSTEM
The following are the advantages of the mobile learning platform as it relates to
this system:
6.1.1 Complete integration of Features
This research implemented a mobile learning platform that enables educational
content delivery through mobile phones. In Nigeria today, the development of
web based electronic learning only allows those with computer systems leaving
out those with mobile phones; although some web based electronic learning
systems can be accessed through mobile phones but without the full features.
Some web based electronic learning systems used flash contents for the
delivery which most mobile phones could not understand; this leaves out those
awesome features. The product of this research is a mobile phone platform that
integrates everything that mobile phone could support.
6.1.2 Availability of Mobile Phones
Furthermore, there are more mobile phone users than computer system; this is
due to the facts that the prices of mobile phones are cheap compared to
computer systems globally. In addition, the technological revolution in the field
of mobile phones has led to manufacturing of computer capability phones at
relative cheap prices. This implies that the developed mobile learning system
uses what the students have to perform academic activity.
6.1.3 Flexibility of Learning System
This research likewise contributes conveniences, portability and mobility,
which are the attributes of mobile phone to learning. This implies that the
developed system enables users to learn anytime, anywhere and anyhow. This
resulted to a great achievement in mobile application development and
implementation in as aspect of our educational system.
6.1.4 Nigeria Education System Contents
One alarming problem with most of the existing mobile learning and web based
learning system is that they are localized to certain country or region. In most
cases Africans are excluded from the list due to our educational systems and
curriculum contents. This work contributed greatly to the localization of the
mobile learning to Nigerian.
6.1.5 Low Bandwidth Is Used
This work came at the point where the internet connection fee is gradually
going down on mobile network as against the broadband network. The
application utilizes the low bandwidth data connection for content delivery.
This eradicates the need for high speed internet connection before it can be
used.

7.0 CONCLUSION

      What this paper modestly attempted to do is to carefully bring into focus
what it takes to implement an effective and efficient m-mobile learning platform
in Nigeria system of education. The implementation of mobile-learning platform
in Nigeria education requires strong leadership and vision. It also requires a

                                       13
comprehensive strategy that is not only benchmarked on global best practice
but also sensitive to existing political and economic realities. There is the need
for continuity of Government plans and actions. For mobile learning platform
to become a reality in Nigeria, governments in consultation with stakeholders
are advised to develop a National strategic framework, which articulates the
government’s vision, targets and milestones, technical approach and standards
for m-learning systems. Such a framework must address information privacy,
security maintenance and interface standards. National strategic framework is
a dynamic process. There are two approaches to m-learning development: The
top down approach which is characterized by a high degree of control by the
central government, it usually includes the development of a strategy. The
second is the bottom up approach in which individual departments and local
governments independently move forward with their own projects, common
standards are flexible and overall national strategy is not so important.

       However human factor is critical to achieving successful implementation
of m-learning in our educational system. No matter how good the technology is,
if the human being who would drive the technology is not willing to embrace
change, he can frustrate whatever innovation any technology promises to bring
to bear. Government should carefully tackle the issue of human factor which is
responsible for underutilization of most of the ICT facilities put in place by
government thereby, sabotaging the good effort of the government.

8.0 RECOMMENDATIONS

In charting the way forward this paper wish to recommend the following:

There is need for a Master plan and strategy for implementation of m-learning platform in
Nigeria Educational System.

There is need to establish a commission on ICT to regulate the sector and to see to the full
implementation of m-learning platform in the Ministry of Education.

Government should encourage Nigerians in Diaspora to actively participate by investing in ICT
and MOBILE application development in the country.

Government should declare Access to ICT and MOBILE Services as fundamental human right of
every Nigerian and should establish a timetable and guarantee enabling environment for
attracting the right level of investments.

Government should review the current educational curricula to include ICT and MOBILE
LEARNING education at all levels.


                                             14
Government should enhance the integration of rural areas with the Global Information
Network.

Government should ensure the establishment of ICT departments in all primary schools,
secondary schools, higher schools, ministries and parasatals at the Federal, State and Local
government levels and set aside about 4% of the budget for any Ministry on IT goods and
services.

An enabling environment should be established by the government for the local
manufacture/assembly of phones and accessories.

Software development by the public and private sectors should be encouraged and patronized.

Incentives like tax rebate (subsidy on roll out cost to rural areas) should be encouraged. There is
need for government to come up with a policy that guarantees every Nigerian student, from
the primary school to the University level, have access to the use of computer, phones as well
as access to the Internet.

The citizens who are the consumers need to appreciate the need to invest their resources in
acquiring access to the Internet because of the immense return of such investment which
comes in the form of empowerment, enhanced productivity in business and easy
communications with friends, students and their tutor.

The cost of acquiring mobile application tools should be subsidized to encourage acquisition of
such tools, even as more Public Private Partnership structures are cemented especially in the
area of infrastructural development.

Security measures should be put in place to safeguard ICT facilities, especially the V-Sat facilities
that are frequently vandalized.

Policy formulation process, from the beginning to the end, takes a reasonably long period of
time, typically two to three years. In a rapidly changing environment such as the expanding
applications of ICT that give rise to new applications with far-reaching implications to
individuals, organizations and society, such as e-commerce and e-government, three years can
be too long for a meaningful policy to be developed. By the time such policy is finalized, the
issues that gave rise to their formulation shall have changed considerably to the extent that the
intended impact of such policies either becomes minimal or even negative. To overcome this
process, ICT related polices should be formulated and implemented within the shortest possible
time so that alternative decisions and options can be taken so as to meet up with the activities
currently requiring attention.




                                                 15
REFERENCES

Bachmair, B.; Pachler, N.; Cook, J.( 2011): Parameters and focal points for
planning      and      evaluation     of     mobile      learning.    URL:
http://www.londonmobilelearning.net/downloads/Parameter_flyer.pdf.
Retrieved 2 November 2012.

B. Hall, "New Technology Definitions". Retrieved from: http://www.brandonhall.com/
Retrieved 3 November 2012.

G. Diaz-Anton and M. Perez (2006 ). "Towards Ontology of LMS, a Conceptual Framework," In
the Proceedings of 8th International Conference on Enterprise Information Systems, Cyprus.


Harber, C. & Mncube, V. (2011). Is schooling good for the development of society? the case of
South Africa. South African Journal of Education, 31, 233-245.Retrieved 2 November 2012.

J. Traxler( 2005), "Defining Mobile Learning," In the Proceedings of IADIS International
Conference Mobile Learning , pp 261-266, Malta. Retrieved 3 November 2012.
L. Low,( 2007). "M-learning standards report: Background, discussion and recommendations
for usable and accessible m-learning," In the Proceedings of the Department of Education,
Science and training of the Australian Government, Australia. Retrieved 3 November 2012.

Makgato, M. & Mji, A. (2006). Factors associated with school learners’ poor performance. A
spotlight on Mathematics and Physical Science. South African Journal of Education, 26(2),
253-266. Retrieved 2 November 2012.

Pachler, N.; Bachmair, B.; Cook, J.( 2010): Mobile learning: structures, agency,
practices. Unter Mitarbeit von Gunther Kress, Judith Seipold, Elisabetta Adami
und Klaus Rummler, Springer, New York. Retrieved 3 November 2012.

R. Kvavik & J Caruso,( 2005), ECAR study of students and information technology:
Convenience, connection, control, and learning (Boulder,CO: Educause Center for Applied
Research, 2005).


The EDUCAUSE top teaching and learning challenges 2009 retrieved on 25 May 2009
(http://www.educause.edu/eli/Challenges). Retrieved 3 November 2012.


UNESCO (1996). Learning the treasure within. Report to the UNESCO commission on
education   for  the    21st   century.  Paris.    Retrieved   May   26, 2011 from
http://www.education.unesco.org/pdf/1562.pdf. Retrieved 2 November 2012.



Z. A. Hamdan,( 2008) , "A Model for Designing and Adapting Mobile Learning Content,”
Unpublished M.Sc thesis, Computer Information System Department, Middle East University
for Graduate Studies, Amman, Jordan.




                                             16

Design and implementation of mobile learning.docx second copy

  • 1.
    DESIGN AND IMPLEMENTATIONOF MOBILE LEARNING PLATFORM FOR EDUCATIONAL SYSTEM IN NIGERIA BY Ibrahim Bayo Momodu 1.0 INTRODUCTION Education is one of the primary means for the development of understanding and more harmonious interaction which facilitates the reduction of poverty, exclusion, ignorance, oppression and war (UNESCO, 1996). The indication of this is that if students are not properly educated and developed, the development of a nation may be hampered. Arber and Mncube (2011) argue that education is vital for the development of African society. According to these authors, education has the capacity to enrich individuals with knowledge, skills and values which can be of great benefits to both the individual and the nation. Thus education prepares the youth for the future. However, for education to be effective, students need to have access to its basic tools. No wonder higher institutions in Nigeria have gradually moved towards the use of internet for the delivery of their courses in our distance learning programmes, as the internet have provide significantly different and interesting possibilities for computer-mediated communication and learning from other forms of educational technologies. The last decade has witnessed a revolution in information and communication technologies with the installation of digital cellular phone networks and the development of mobile computers and digital cameras. These three technologies are now converging into personal digital assistants (PDAs) that can enable people to assess internet resources and run experiments in the fields, capture, and store and manage everyday events as images and sounds and communicate with friends, students and colleagues all over the world. This 1
  • 2.
    implies that thereis an alliance between learning as a contextual activity and personal mobile technology that equips learners with potent tools to support learning when students can learn irrespective of the place, and time. This type of learning is called Mobile learning (M-Learning). It could be defined as any sort of learning that happens when the learner is not at a fixed, predetermined location, or learning that happens when the learner takes advantage of the learning opportunity offered by mobile technology(Wikipedia 2008).It is the point where mobile computing and electronic learning(E-learning) intersect to produce anytime, anywhere learning experience. M-learning is effectively a sub-category of the larger concept of e- learning. Therefore, M-learning must benefit from E-learning technological advances in order to avoid re-inventing the wheels. Nigerian education system must prepare their scholars and graduates to contribute to the global marketplace of ideas. Adopting an appropriate strategy for introducing ICT for teaching and learning enables Nigerian school graduates to actualize their full potential. In efforts to rapidly introduce technologies for teaching, many universities may adopt models and content developed for and in other contexts. While there is much to be learned from the experiences of others, it’s critical that the key players in Nigeria educational sector should work together toward building models to address specific challenges unique to the Nigerian educational sector. Technology is changing at an unprecedented rate and without the proper machinery in place, it means that we stand the chance or risk of been left behind. Through the use of ICT, knowledge and information can be transferred, transformed utilized in real time. Hence the need to pay ultimate attention to the way ICT has revolutionized the educational sector. With the advent of mobile technologies, new potential abound for informal learning outside the realm of the traditional classroom. With nearly 80% of a student’s time spent outside of the classroom, several opportunities abound to transform daily events into meaningful learning opportunities that could contribute and complement a student’s overall education. It is with this in mind that M- learning has taken its place in Nigerian educational system to ensure the following objectives: .To ensure flexibility in learning . To make learning materials easily accessible, . To make learning ubiquitous . To provide an educationally friendly environment and . To provide a fast and efficient means of delivery services 2.0 Related work Advances in ICT have revolutionized education in many ways; for example, increasing access to post-secondary instruction, improving the availability of educational resources, and facilitating meaningful interaction among learners. 2
  • 3.
    However the useof mobile technologies for learning is not obvious. This is because mobile technologies are commodity items and originally not designed for learning but for entertainment, communication, networking and are sold as lifestyle and consumption items. At a second glance though, a manifold range of opportunities emerges also for school‐based learning and for the use of mobile technologies for teaching. No standardized concepts exist yet for the systematic use of mobile technologies for teaching and learning. But some tendencies are obvious already: looking at the last ten years of mobile learning practice it is possible to categorize the use of mobile technologies in the classroom and to derive some pointers for lesson planning design from it ( Pachler et al. 2010 Bachmair et al. 2011). Building a model for implementing m-learning initiatives at Nigerian educational system is both timely and urgent. For the last three decades, the Ministry of Education has worked to lay the foundation for e-learning through investment in ICT infrastructure, management information systems, e-mail access and library information services. Still, many institutions find it difficult to conceptualize and implement initiatives locally. While each type of initiative holds key benefits, this paper focuses on the importance of developing models to support and improve national initiatives. The challenges experienced in Nigeria are not unlike those experienced elsewhere. For example, the EDUCAUSE identifies five challenges in teaching and learning with technology: (1) Creating learning environments that promote active learning, critical thinking, collaborative learning, and knowledge creation; (2) Developing 21st century literacy (information, digital, and visual) among students and faculty; (3) Reaching and engaging today's learner; (4) Encouraging faculty adoption and innovation in teaching and learning with IT; and (5) Advancing innovation in teaching and learning with technology in an era of budget cuts (EDUCAUSE, 2009). The above challenges mirror the ones facing Nigerian in adopting this technology. In addition to creating a model for addressing these and related challenges, a central purpose of this presentation is to create a community of practice where Nigerian can share experiences and collaborate to address the challenges inhibiting the efforts to integrate technologies for teaching. Students with the highest level of ICT skills acquire many of these skills as a result of course requirements. While students may develop information technologies skills from recreational use, their academic preparation provides the structure and competence necessary for them to compete effectively in the global marketplace. Six areas in which institutions should pay particular attention when implementing an ICT strategy in education are as follows: 1) integration of ICT into the curriculum; 2) definition of ICT skills; 3) training of students and academic staff; 4) common learning environments and consistent instructional approaches; 5) accessible and effective ICT service and support; and 6) monitoring and benchmarking. (R. Kvavik & J Caruso, 2005). However, any country that must successfully implement m-learning technology must have scored a higher degree in term of institutional e-readiness. Nigeria 3
  • 4.
    ranks 62 amongnations in terms of institutional e-readiness, the ability of a nation’s institutions to use ICT to achieve their mission and vision (Hamdan, 2008). The most populous country on the African continent, Nigeria ranks below South Africa and Egypt – which rank 39 and 57 respectively. Nigeria’s e- readiness ranking highlights the need to seek innovative solutions to improve ICT usages (Hamdan, 2008). Efforts to introduce technologies in education must extend beyond technology transfer to consider what is known as effective innovation. Specifically, existing products need to be embedded into teaching and learning structures for students. Mobile learning initiatives must address critical factors which include cultural change, time for academics to transit from traditional teaching to teaching with technology, as well as staff development and training needs. 2.1 BENEFITS OF MOBILE LEARNING Mobile devices are able to offer a solution to several key challenges facing learning today in the developing world at large and Nigeria in particular. The benefits of mobile devices to learning are as follows: . It helps learners to improve their literacy, numeric skills and to recognize their existing abilities . It helps learners to identify the areas where they need assistance and support . It helps to combat resistance to the use of ICTs and bridge the gap between mobile home literacy and ICTs literacy . It removes some of the formality from learning experience and engages reluctant learners . it helps to boost self esteem and self confidence. 3.0 M-LEARNING TECHNOLOGIES M-learning requires technologies in three different categories to be successful. These categories are technologies for creating and managing the learning content, technologies for delivering the learning content and finally technologies for accessing the learning content as shown in Figure 1.1. 4
  • 5.
    M – Learning Techniques Tool to create Technology to Technology to and manage deliver content Access content. content. Collaboration Servers Technologies Technologies content. Synchronous Asynchronous Tools Tools FIG. 1.1 MOBILE LEARNING TECHNOLOGY DIAGRAM 3.1 Creating and Managing the Learning Content Authoring techniques are the most important m-learning techniques that are used to assemble and create the course as a whole. It is the techniques you would use to place all your course elements such as text, graphics or questions. Authoring techniques can be classified into different categorization as the following: 3.1.1 Course Authoring Techniques Course authoring techniques are used to create m-learning courses. The market offers hundreds of these techniques that varied from advanced course authoring tools to end user techniques. The advanced techniques have large design flexibility while end users content authoring techniques enable non programmer/users to build courses via form-based or templates. 3.1.2 Content Converters Content converters are techniques that automatically transform any traditional content format including Word documents, PowerPoint presentations or graphics into m-learning courses on the application. 5
  • 6.
    3.2 Delivering theLearning Content The second set of technologies that are provided by m-learning is the content delivery technologies. M-learning offers synchronous and asynchronous collaboration techniques that make it possible for learners to communicate with each other and with the tutor and it also offers other common techniques to deliver the learning content as media server. 3.2.1 Collaboration Techniques Because collaboration is a necessary element in any learning process, collaboration techniques are making significant impact on m-learning. These techniques provide medium for sharing information and transferring knowledge either synchronously or asynchronously. a) Synchronous technologies Synchronous technologies support the synchronous learning which refers to the learning process in which the tutor and students interact at the same time but they are not together in the same location. These technologies enable many important features that should be supported by any m-learning platform such as: real-time interaction among learners, remote presentations from teachers and virtual classrooms. Synchronous technologies are like: (1) Virtual Classroom: it is an online private classroom that mimics the traditional classroom and provides a virtual place for the teachers to support the students. It offers many activities, for example, group students, quizzes, homework activities and assessments. (2) Chat: chat is a real-time delivery method that is used to send and receive comments for the tutor or between the students. (3) Audio and Video Conferencing: audio and video conferencing technology can be used to support the synchronous e-learning. Audio and video conferencing is a method of electronic communication that allows the transmission of sound and video to hold the communication among people located at different locations. Audio conference can be implemented in two ways, either phone conference in which the tutor will teach through phone or via the Internet in which the tutor would teach through a microphone attached to a computer that is connected to the Internet. Video conferencing can also be done either by digital cameras attached to computer that is connected to the Internet or by special video conferencing devices. (4) Shared Whiteboard: shard whiteboard is also considered one of the important technologies that presents and edits documents. It can be used for typing, highlighting and pointing any comments. For example the tutor can attract the student attention to a certain sentence in the document by drawing a circle around it or highlighting it. (5) Application Sharing: this tool is used for teaching software applications for remote students. The students can watch whatever the teacher does with the software or they can take the control of the application and practice on it. (6) Online Meeting Tools: online meeting tools are web and Internet tools. b) Asynchronous technologies. Asynchronous technologies support the asynchronous learning techniques which refer to the learning process in which the tutor and students do not 6
  • 7.
    interact at thesame time and they are not together in the same location also. These technologies hold up the self-paced m-learning as well as asynchronous m-learning. 4.0. MOBILE LEARNING CONNECTION TECHNOLOGIES. Over the past years, Internet has been considered an effective tool that can be used for education purposes. Regardless of the mobile device's capabilities, no mobile device can deliver learning material to learners if it does not have an access to online learning materials. In this section, we will look at some of the important wireless communication technologies that are used to allow mobile devices to connect to the Internet in mobile learning environment. These wireless technologies include: 4.1 Global System for Mobile Communication (GSM) GSM is a widespread standard that is used for the digital cellular phone communication. GSM has a 9.6 Kbps data transfer rate. Moreover, it offers many advantages to the cellular phone users such as enhancing the quality of voice and offering the short message service (SMS) which is an inexpensive way that allow the users to communicate with each other. In addition, through GSM the user can use his own phone all over the world using the roaming services. 4.2 General Packet Radio Service (GPRS)/Enhanced Data Rates for Global Evolution (EDGE) GPRS is a technology that allows a ubiquitous mobile data service which has a higher data transfer rate than GSM, approximately between 30 and 80 Kbps. GPRS as the name indicates depends on the packet switched approach in transferring the data and it is the most commonly used and available wireless technology. It offers the user the ability to browse the Internet and check e-mail on the move. However some users are able to obtain faster internet connectivity speeds using the EDGE technology, which also called E-GPRS, because it upgrades the GPRS technology (Low, 2006). 4.3 Universal Mobile Telecommunications System (UMTS) UMTS is communication technology that based on GSM and was first proposed in Europe. The high data transfer rate of UMTS, which is 2Mbps, makes this technology suitable for transferring large amounts of data, movie downloads and video conferencing. As GPRS, UMTS depends on the packet switched approach in transferring the data but it is more expensive than GPRS. 4.4 Wireless Application Protocol (WAP) WAP is a protocol that was designed to allow the users to browse the Internet from their mobile device rather than browsing the Internet from a desktop computer. Moreover, this protocol can view the information that is written by Wireless Markup Language (WML) which is actually derived from the Extensible Markup Language (XML). 4.5 IrDA, Bluetooth and 802.11 IrDA, Bluetooth and 802.11 are the most familiar wireless local and personal area networking technologies. 7
  • 8.
    4.6 Short MessageSystem (SMS) SMS is the facility to send and receive small amounts of alphanumeric messages that can include numbers or symbols from one mobile device to another. In mobile learning, SMS can play a role in transmitting limited important information for the learners and the tutors such as announcing the exams schedule or the assignments deadlines. 4.7 Multimedia Message System (MMS) MMS that is descendant of SMS is used to enable the users to send and receive one or more multimedia messages such as digital photos, graphics, video clips and sounds through mobile devices. In mobile learning, MMS can be used for example to transmit graphs and figures that can summarize some basic ideas that were illustrated in the learning materials for the learners. 5.0 E-LEARNING SERVICES There are services that must be run on the above technologies. The services/functionalities offered by m-learning platforms can be grouped in four categories: m-learning resources, specific e-learning services, common services, and presentation. M-Learning Resources M-learning provides electronic access to multimedia and hypermedia learning materials and resources which can be managed by m-learning techniques; some systems allow authenticated users to have their own workspace or to upload personal resources while others may not. Furthermore, most of the m- learning techniques such as LMS and LCMS have the ability to create online tests that are used to examine the m-learners knowledge. In addition, m- learning offers metadata repositories which refer to data dictionaries that provide a data about each data element. Specific M-Learning Services M-learning offers many tools such as LCMS to support content management services. This kind of services are responsible of organizing the learning content that is usually arranged in components such as courses, lectures and classes and subcomponents such as course syllabus, lecture presentation section, exercise section and additional material section . Most of these components should be organized and accessed through a proper engine. Moreover, m-learning offers automated self assessment that automatically checks the results of the online tests and evaluate the student progress. Common M-Learning Services M-learning, as any system, must satisfy the different actors' needs. Mainly, m- learning actors are administrators, learners and tutors that can be either teachers, communication masters or informatics. Besides satisfying the major actors' needs, m-learning provides some extra services for the actors such as informing them about the learning events through an event management system which is an online calendar or scheduler. Also, m-learning offers techniques that support synchronous and asynchronous collaboration between learners and with tutors. 8
  • 9.
    Content Presentation The presentationof the m-learning content is one of the most important services provided by m-learning and it has a common requirement that is m- learning system must be accessible from a single point by using a normal browser. Recent version of major browser must work correctly with the system. 6.0 SYSTEM IMPLEMENTATION DESCRIPTION The Mobile Learning Platform has 5 modules. 1. Login Module. 2. Administrator Module. 3. Assignment Module. 4. Collaboration Module. 5. M-Library Model. Login Module:-The login module is to create authentication for the user that has authority to use the m-learning services. The user has to provide the username and password in order to access the m-learning. The login module is the first module in the m-learning platform. In the login module the user name and password is checked, this is the authorization part that is included in the module. A particular user can login for that particular session only; user cannot start from the middle of the application. The user password and username is authorized by the administrator. The enumerator also acts as the database administrator for the m-learning services. Administrator Module:-The administrator is the one who has privilege to create or delete a user account of a particular user .The administrator is the one who fills or changes some information about the application services. The administrator is the superior of this management system. The administrator is responsible for all the activities that are done in the m-learning platform. As mentioned earlier the administrator is the one who authorizes the user. The administrator views user’s information and all other information provided by the platform. The administrator can edit or delete user data from the m- learning platform database. Assignment Module:-This is another module in the application where the user that have successfully login to the system can submit his/her assignment from the m-learning platform and the assignment can be marked and the result return to the student through the platform via mobile phones. Collaboration Module:-Users that have successfully login into the system will use this module to communicate with one another about a particular subject or courses using their mobile phones and receive instant reply anywhere, anytime. M-library Module:-This module is used for checking information from the system library. This module makes the library to be of the system to be accepted anywhere, anytime. The developed system enables the following operations: mobile library, collaboration, assignment submission and access to archived lecture materials as been discussed above. 9
  • 10.
    A desirable resultwas achieved which includes: 1. Online/remote access to academic information where students can access the system at anytime of the day and from anywhere. 2. Course works such as assignments can be submitted for assessment at anytime and from anywhere. 3. Access to library for academic research any time of day. 4. Students can collaborate/relate with one another from any location to discuss academic issues. The system flowchart is presented in Fig.1.2. A user logs on with a password and chooses an operation of choice. The flow of data through the m-learning system is illustrated using the Data Flow Diagram (DFD) in Fig.1.3. 10
  • 11.
    Start Welcome menu Input password User Name It is No Report successful Error Report Error It is Yes Load Was No successful assignment processes file successful No Yes Assignment No Output successful No Yes Report Was Make Load Collaboration message process collaboration error successful Process file No Load M – library Yes library file No Process Admin Output successful Enter password and User Name Was it No Report Error successful Yes Load Admin. file Stop 11 FIG. 1.2 M – LEARNING COMPLETE OPERATION FLOWCHART
  • 12.
    APPLICATION LOGIN Assignment Collaboration Library Admin Read or submit Enter Check of Add assignment information Book Content Provide Process Power a Process necessary user Data Upload Upload Upload New Database Database Database course Process Upload Database M – LEARNING PLATFORM Figure 1.3 Data Flow Diagram of the mobile application 12
  • 13.
    6.1 ADVANTAGES OFTHE SYSTEM The following are the advantages of the mobile learning platform as it relates to this system: 6.1.1 Complete integration of Features This research implemented a mobile learning platform that enables educational content delivery through mobile phones. In Nigeria today, the development of web based electronic learning only allows those with computer systems leaving out those with mobile phones; although some web based electronic learning systems can be accessed through mobile phones but without the full features. Some web based electronic learning systems used flash contents for the delivery which most mobile phones could not understand; this leaves out those awesome features. The product of this research is a mobile phone platform that integrates everything that mobile phone could support. 6.1.2 Availability of Mobile Phones Furthermore, there are more mobile phone users than computer system; this is due to the facts that the prices of mobile phones are cheap compared to computer systems globally. In addition, the technological revolution in the field of mobile phones has led to manufacturing of computer capability phones at relative cheap prices. This implies that the developed mobile learning system uses what the students have to perform academic activity. 6.1.3 Flexibility of Learning System This research likewise contributes conveniences, portability and mobility, which are the attributes of mobile phone to learning. This implies that the developed system enables users to learn anytime, anywhere and anyhow. This resulted to a great achievement in mobile application development and implementation in as aspect of our educational system. 6.1.4 Nigeria Education System Contents One alarming problem with most of the existing mobile learning and web based learning system is that they are localized to certain country or region. In most cases Africans are excluded from the list due to our educational systems and curriculum contents. This work contributed greatly to the localization of the mobile learning to Nigerian. 6.1.5 Low Bandwidth Is Used This work came at the point where the internet connection fee is gradually going down on mobile network as against the broadband network. The application utilizes the low bandwidth data connection for content delivery. This eradicates the need for high speed internet connection before it can be used. 7.0 CONCLUSION What this paper modestly attempted to do is to carefully bring into focus what it takes to implement an effective and efficient m-mobile learning platform in Nigeria system of education. The implementation of mobile-learning platform in Nigeria education requires strong leadership and vision. It also requires a 13
  • 14.
    comprehensive strategy thatis not only benchmarked on global best practice but also sensitive to existing political and economic realities. There is the need for continuity of Government plans and actions. For mobile learning platform to become a reality in Nigeria, governments in consultation with stakeholders are advised to develop a National strategic framework, which articulates the government’s vision, targets and milestones, technical approach and standards for m-learning systems. Such a framework must address information privacy, security maintenance and interface standards. National strategic framework is a dynamic process. There are two approaches to m-learning development: The top down approach which is characterized by a high degree of control by the central government, it usually includes the development of a strategy. The second is the bottom up approach in which individual departments and local governments independently move forward with their own projects, common standards are flexible and overall national strategy is not so important. However human factor is critical to achieving successful implementation of m-learning in our educational system. No matter how good the technology is, if the human being who would drive the technology is not willing to embrace change, he can frustrate whatever innovation any technology promises to bring to bear. Government should carefully tackle the issue of human factor which is responsible for underutilization of most of the ICT facilities put in place by government thereby, sabotaging the good effort of the government. 8.0 RECOMMENDATIONS In charting the way forward this paper wish to recommend the following: There is need for a Master plan and strategy for implementation of m-learning platform in Nigeria Educational System. There is need to establish a commission on ICT to regulate the sector and to see to the full implementation of m-learning platform in the Ministry of Education. Government should encourage Nigerians in Diaspora to actively participate by investing in ICT and MOBILE application development in the country. Government should declare Access to ICT and MOBILE Services as fundamental human right of every Nigerian and should establish a timetable and guarantee enabling environment for attracting the right level of investments. Government should review the current educational curricula to include ICT and MOBILE LEARNING education at all levels. 14
  • 15.
    Government should enhancethe integration of rural areas with the Global Information Network. Government should ensure the establishment of ICT departments in all primary schools, secondary schools, higher schools, ministries and parasatals at the Federal, State and Local government levels and set aside about 4% of the budget for any Ministry on IT goods and services. An enabling environment should be established by the government for the local manufacture/assembly of phones and accessories. Software development by the public and private sectors should be encouraged and patronized. Incentives like tax rebate (subsidy on roll out cost to rural areas) should be encouraged. There is need for government to come up with a policy that guarantees every Nigerian student, from the primary school to the University level, have access to the use of computer, phones as well as access to the Internet. The citizens who are the consumers need to appreciate the need to invest their resources in acquiring access to the Internet because of the immense return of such investment which comes in the form of empowerment, enhanced productivity in business and easy communications with friends, students and their tutor. The cost of acquiring mobile application tools should be subsidized to encourage acquisition of such tools, even as more Public Private Partnership structures are cemented especially in the area of infrastructural development. Security measures should be put in place to safeguard ICT facilities, especially the V-Sat facilities that are frequently vandalized. Policy formulation process, from the beginning to the end, takes a reasonably long period of time, typically two to three years. In a rapidly changing environment such as the expanding applications of ICT that give rise to new applications with far-reaching implications to individuals, organizations and society, such as e-commerce and e-government, three years can be too long for a meaningful policy to be developed. By the time such policy is finalized, the issues that gave rise to their formulation shall have changed considerably to the extent that the intended impact of such policies either becomes minimal or even negative. To overcome this process, ICT related polices should be formulated and implemented within the shortest possible time so that alternative decisions and options can be taken so as to meet up with the activities currently requiring attention. 15
  • 16.
    REFERENCES Bachmair, B.; Pachler,N.; Cook, J.( 2011): Parameters and focal points for planning and evaluation of mobile learning. URL: http://www.londonmobilelearning.net/downloads/Parameter_flyer.pdf. Retrieved 2 November 2012. B. Hall, "New Technology Definitions". Retrieved from: http://www.brandonhall.com/ Retrieved 3 November 2012. G. Diaz-Anton and M. Perez (2006 ). "Towards Ontology of LMS, a Conceptual Framework," In the Proceedings of 8th International Conference on Enterprise Information Systems, Cyprus. Harber, C. & Mncube, V. (2011). Is schooling good for the development of society? the case of South Africa. South African Journal of Education, 31, 233-245.Retrieved 2 November 2012. J. Traxler( 2005), "Defining Mobile Learning," In the Proceedings of IADIS International Conference Mobile Learning , pp 261-266, Malta. Retrieved 3 November 2012. L. Low,( 2007). "M-learning standards report: Background, discussion and recommendations for usable and accessible m-learning," In the Proceedings of the Department of Education, Science and training of the Australian Government, Australia. Retrieved 3 November 2012. Makgato, M. & Mji, A. (2006). Factors associated with school learners’ poor performance. A spotlight on Mathematics and Physical Science. South African Journal of Education, 26(2), 253-266. Retrieved 2 November 2012. Pachler, N.; Bachmair, B.; Cook, J.( 2010): Mobile learning: structures, agency, practices. Unter Mitarbeit von Gunther Kress, Judith Seipold, Elisabetta Adami und Klaus Rummler, Springer, New York. Retrieved 3 November 2012. R. Kvavik & J Caruso,( 2005), ECAR study of students and information technology: Convenience, connection, control, and learning (Boulder,CO: Educause Center for Applied Research, 2005). The EDUCAUSE top teaching and learning challenges 2009 retrieved on 25 May 2009 (http://www.educause.edu/eli/Challenges). Retrieved 3 November 2012. UNESCO (1996). Learning the treasure within. Report to the UNESCO commission on education for the 21st century. Paris. Retrieved May 26, 2011 from http://www.education.unesco.org/pdf/1562.pdf. Retrieved 2 November 2012. Z. A. Hamdan,( 2008) , "A Model for Designing and Adapting Mobile Learning Content,” Unpublished M.Sc thesis, Computer Information System Department, Middle East University for Graduate Studies, Amman, Jordan. 16