Major Depression..
The Story and Treatment
              Prof. Yaser Abdel Razek
               Professor of Psychiatry
   Institute of Psychiatry, Ain Shams University
 WHO Collaborative center for training and research
Unipolar Major Depression /2010
     • Number of                      6,865,820,500
        population
• Life time prevalence               1,513,322,000
         of UMD
  • Point prevalence                   450,088,420
   UMD (WHO- 2008 )
• 15% will try suicide                 67,513,263

   • Died by suicide                     426.463
          (2010)

             www.peterrussell.com/WorldClock
• Worldwide, 450 million patient, with high
   comorbid, social and economic costs
                 ( WHO 2008)
    • Prevalence of Unipolar depressive
   disorders is 17% (NCS-R Kessler et al,
                    2003)
• Average life time prevalence from studies
     19-21% ( Kaplan and Sadock, 2005)
• In the UK and in 2005 there were in excess
      of 29 million prescriptions for ADD.
• The direct cost of treatment for depression
      in the National Health Service (£887
    million) > both that for hypertension and
   diabetes combined (£439 and £300 million
                  respectively).
• In 1994 an estimated 1.5 million disability-
   adjusted life years were lost each year in
       the developed world as the result of
                   depression.
• In the U.S., more than 21 million adults suffer
        from some kind of depressive disorder,
     according to the National Institute of Mental
                        Health.
 • Most patients who have one major depressive
     episode are likely to have another within 5
                        years.
• Overall, as many as 20% of patients with major
       depression do not respond to 2 or more
    adequate treatment regimens for depression.
Prevalence of depressive disorders will
           increase !!!!!!!
    • More industrialization and urbanization
                • Globalization
 • Increasing Stress ( education , competition,
   unemployment, delayed marriage, economic
                    problems)
              • Increase life span
             • Genetic anticipation
              • Substance abuse
That’s Why
               Finding
      an effective treatment
           for depression
is therefore a key consideration
       for the health service
Some Facts and Figures about
         Depression
 • 3/10 employees will have a mental health
        problem in any one year, mainly
      depressive and anxiety disorders.
• By the year 2020, major depression will be
    second only to chronic heart disease as
     an international health burden (this is
   measured by its cause of death, disability,
      incapacity to work and the medical
              resources it uses).
L e a d in g C a u s e s o f D A L Ys in
                            2020
          ( D is a b ilit y A d ju s t e d f o r L if e
                           Ye a r s )
               Both sexes                     Males              Females
            Disease or injury            Disease or injury   Disease or injury
               All causes                    All causes          All causes
          Ischaemic heart                Ischaemic heart     Unipolar major
1-
          disease                        disease             depression
          Unipolar major                 Road traffic        Ischaemic heart
2-
          depression                     accidents           disease
          Road traffic                   Cerebravascular     Cerebravascular
3-
          accidents                      disease             disease
                                         Chronic             Chronic
          Cerebravascular                obstructive         obstructive
4-
          disease                        pulmonary           pulmonary
                                         disease             disease
          Chronic obstructive            Unipolar major      Road traffic
5-
          pulmonary disease              depression          accidents

 Ustun et al (2004) Brit. J. Psychiat.
Why depression? (cont.)
  • 15% of depressive disorders cases attempt suicide
• 50% of completed suicidal cases are major depression
 • Prevalence of depressive disorders is 20% in women
                     and 12% in men
  • Prevalence of Unipolar Major depressive disorder is
                        increasing
               – 1% for those born before 1905
                – 6% for those born after 1955
• Many persons with Depression are disabled and have a
                    bad quality of life
            • It is an expensive disorder
Recognition of general practice
            patients
                                   Up to 50% of general practice
                                     patients may have some
                                      depressive symptoms.




                                    Approximately 5% of these
                                    will have major depression
                                        defined by DSM-III-R
                                              criteria.

Freeling and Tylee (1992); Regier et al (1988); Vazquez-Barquero et al (1987)
M
       Depression



      Dysthymia


 Mixed anxiety depression



   Adjustment disorders
 with depressive symptoms



Depressive symptoms
Prevalence of depressive disorders will
          increase due to:
    • More industrialization and urbanization
                • Globalization
 • Increasing Stress ( education , competition,
   unemployment, delayed marriage, economic
                    problems)
              • Increase life span
             • Genetic anticipation
              • Substance abuse
Bed days: depression vs chronic
             medical condition
   No chronic condition
         Back problem
         Lung problem
            GI problem
              Arthiritis
           Angina only
Coronary artery disease
              Diabetes
          Hypertension
  Depressive symptoms
                           0   0.5      1           1.5      2   2.5
                                     Bed days / past month

  Wells et al., 1989
The Effects of Depression Beyond Symptoms
    Disability of Daily Functioning: Depression
    Compared with Chronic Medical Conditions
                            Physical         Social        Role        Bed Days

     Hypertension


     Diabetes


     Heart


     Arthritis


     Lung




Depression has more disability (P < 0.05)
Depression has less disability (P < 0.001)
No difference (P > 0.05)                         Wells et al. JAMA. 1989; 262 (7): 914-919
Work-Loss Days by Health
                     Condition
        3       2.77


       2.5
                          1.78
        2                          1.74     1.6
                                                       1.41
Days




       1.5                                                        1.21
                                                                           0.83
        1


       0.5


        0
             Depression          Diabetes           History of           Immune
                                                   Heart isease          Disorder




                                                  Grzywacz JG. SL. TEN. 2000; 2(6): 41-46.
Public perceptions of Mental
  • 71% Due to emotional weakness
             illness
    • 65% Caused by bad parenting
            • 43% Incurable
 • 35% Consequence of sinful behaviour
• 10% Has a biological basis; Involves the
                   brain
Etiology of major depression
   • Major Depression has no environmental cause or
               disproportional to the cause
            • Neurotransmitter disturbance
                   • Genetic factors
            • Neuroendocrinal disturbance
             • Disturbed immune function
                • Disturbed sleep cycle
• Environmental stressors may play role but alone are not
              enough to cause depression
Treatable Disease
Depression is one of the most treatable
 untreated diseases

80% can be successfully treated with
 medication, psychotherapy or a
 combination of the two
Treatment
              of
          depression
                                          Depressed Patients
                                               (100%)


                       Receive                                            Untreated patients
                   antidepressant
                                                                               (95.6%)
                        (4.4%)

                                                                          - Do not seek help
                    Adequately                                            - Undiagnosed
                      treated
                                                                          - Diagnosed but untreated
                        (?%)
                                                                          - Treated but non compliant
      *

Tylee A et al, Int Clin Psychopharmacol,1999,14(3):139–51;Lépine, JP et
al., Int Clin Psychopharmacol, 1997,12:19–29.
cost of not
     treating
       Mood
    Disorders
        Dysfunctional families

                     Absenteeism

                Decreased productivity

                  Job-related injuries

  Adverse effect on quality control in the workplace
• Although suicide is rare in our countries it is common
                      in depression
Clinical features
• To diagnose depression We should
 have two criteria out of each group of
        the following symptoms
First group
              1-Depressed mood
   • Continuous unexplained bad mood with
       spontaneous crying from time to time
               2-Loss of interest
 • Loss of all pleasurable activities like sports,
     watching TV, reading, spending, visiting
                    friends, etc.
               3-Easy fatigability
• patients complained of inability to do anything
    with marked reduction of energy and easy
            fatigability on minor effort
Second Group
        • 1-Change of appetite
         • 2-Change of sleep
  • 3-Change of psychomotor activity
              • 4-Guilt
          • 5-Death wishes
• 6-Lack of concentration, indecisiveness
         • 7-Loss of confidence
Other key symptoms

 – Irritability and anxiety in addition
     or instead of pure depression
                 symptoms
 – Predominant somatic symptoms
               – Headache
      – General aches and pains
            – Libido decrease
How do patients with major depression
   usually present in primary care?

            Presenting complaint              % patients
                              0    10      20      30      40   50   60
                  Cardiological
                     Chest pain
Tachycardia/irregular heart beat
                   Neurological
                      Headache
                      Dizziness
              Syncope/seizures
               Gastrointestinal
                Epigastric pain
                      Diarrhoea
                     Pulmonary
                     Dyspnoea
                       ‘Asthma’

* DSM-IV-TR™ 2000                  Wa yn e K a to n
Types of depression
• There are more than 50 type of depressive
disorder, all types share some symptoms and
       differ in some other symptoms
Different forms
                 Unipolar   Bipolar
 Major depressive               Bipolar I
         disorder
 Dysthymia                          Bipolar II

                                         Cyclothymia

                                       Mixed states



Adjustment disorder with
                            American Psychiatric Association (1994)
    depressive sym
Dysthymia

  • A less severe type of depression.
   • It involves long-term, continuous
                 symptoms
• However, people with dysthymia do not
                function well
   • Many people with dysthymia also
 experience major depressive episodes at
           some time in their lives.
Bipolar depression
• Depression is alternating with episodes of
           hypomania or mania.
Major depression             Adjustment disorder
• Previous manic features (BP)         • No manic F
   • Stress May not present      • Stressor Must be present
 • Early morning awakening 2       • Delayed sleep onset
              hours
   • Diurnal variation (bad at   • May be worst at the night
             morning)
      • Marked Change of               • Not marked
       psychomotor activity
                                     • No delusions or
• Delusions and hallucinations
                                         hallucinations
  • Worse just before menses       • Not related to menses
     • Post partum attacks        • No postpartum attacks
  • Recovery may be delayed      • Recovery within 6 months
Differential Diagnosis
  • Debilitating physical illness
     • Organic depression
• Substance induced depression
Debilitating physical illness as
cancers may be presented by
          •     Loss of weight
         •     Easy fatigability
         •     Disturbed sleep
     •        Somatic symptoms
Medical disorders with Depression
            (organic)
                                        •    AIDS
   •   Cancer – Intracranial tumors, Pancreatic Ca., and others
                                    •       Diabetes
           •       Heavy metal toxicity – Lead, Mercury etc
                         •    Hypo and hyperthyroidism
               •    Hyperadrenalism (Cushing’s disease)
        • Adrenocortical insufficiency (Addison’s disease)
                              •   Hypoparathyroidism
                              •   Pernicious anaemia
                     •       Systemic lupus erythemetosis
               •    Viral infections; Hepatitis, Pneumonia.
The association between
depression and medical illness
                   M e d ic a l        F r equenc y of
                  C o n d it io n   M a j o r De p r e s s io n
     x Coronary Artery Disease                 30-60%

     x Emphysema                               20-40%
     x HIV infection                           20-35%
     x Hypothyroidism                         10-30%
     x Stroke                                 10-25%
     x Diabetes Mellitus                      10-20%
     x Renal Failure                            5-20%
Kaplan HI, 1994
Neurological disorders
            • Parkinson’s 50%
            • Post stroke 20%
 • Dementia     20-30% major depression
• Seizure      20-50% in recurrent seizure
            • Huntington’s 30%
        • Multiple sclerosis 50%
Drugs that can cause depression
      •     All substances of abuse
            •     Beta blockers
  •       Some antihypertensive drugs
          •  Contraceptive pills
Co-morbidity
Comorbid major depression and                                                           INTRODUCTION TO ANXIETY DISORDERS




         anxiety disorders
Lifetime comorbidity
48% of patients with PTSD1
                                                                   50% to 65% of patients with PD2

                          PTSD                                Panic
                                                             disorder


                                             Major
                                           depression
                                                                           GAD

                         SAD                                                    8% to 39% of
                                                                                patients with GAD5
                                                   OCD
34% to 70% of
patients with SAnD4, 6                                  67% of patients with OCD3
                                     1. Kessler et al (1995); 2. APA, DSM-IV; 3. Rasmussen & Eisen (1988);
                 4. Van Ameringen et al (1991); 5. Brawman-Mintzer & Lydlard (1996); 6. Stein & Kean (2000)
What are symptoms of anxiety?
Anxiety can be experienced in a number of
             different ways.
                 •  Psychological symptoms
                           – Inner tension.
                             – Agitation.
                      – Fear of losing control.
  – Dread that something catastrophic is going to happen, such as a
                blackout, seizure, heart attack or death.
                    • Physical symptoms
                 – Racing heart beat (palpitations).
   – Breathing fast, feeling short of breath or finding it hard to 'get
                                breath'.
                          – Chest tightness.
        – Dry mouth, butterflies in the stomach, feeling sick.
                      – An urge to pass urine.
                              – Tremors
                             – Sweating.
Treatment of depression
              Hospitalization
      May be necessary if patient has
                 • Suicidal
• Severe psychomotor retardation or agitation
            • Absolute insomnia
Groups of ADDs currently
• Tricyclic ADDs
                  available
– Tryptizol (amitryptiline)
– Anafranil (clomipramine)   • NaSSA
      • SSRIs                – Mirtazepine
 – Cipram (Citalopram)       • SNRIs
– Cipralex (escitalopram)    – Venlafaxine
      – fluoxetine           – Duloxetine
     – fluvoxamine
      – paroxetine
       – sertraline
Doses of ADD in major depression
 Drug            Starting dose (mg/day)Mean dose
 (mg/day)
 Amitriptyline           25-50             100-300
 Imipramine              25-50             100-300
 Clomipramine            25-50             100-250
 Fluoxetine              5-20               20-80
 Fluvoxamine           100-200             150-250
 Sertraline             50-100             50-200
 Paroxetine               20                20-80
 Citalopram               20                20-40
 Escitalopram             10                10-20
Electroconvulsive Therapy
                  It is safe
             It is not painful
     No long lasting brain changes
 It has rapid onset relief of symptoms
Non-
response              Respond


            Partial
           Response

                            Partial Response
                            Non-response
                            Respond
Major depressive episode

Euthymia


Symptoms


                 Major
Syndrome       depressive
                episode




Criteria and
               Severity     Adapted from Thase and Kupfer (1996)
duration
treatment
Euthymia                    Remission         Recovery




Symptoms                                                    Recurrence


                  Response

                     Major
Syndrome           depressive
                    episode


                                                           Maintenance
                                                            treatment

             Maintenance
Recurrence                      Predictors   Adapted from Thase and Kupfer (1996)
             treatment
Maintenance Treatment

              Maintenance treatment



85% remain well                           15% Recurrence


            No Maintenance Treatment
        (drug stopped after patient responded to
           drug)


   50% remain well                           50% Recurrence
                                            (more difficult to treat)
Predictors of long-term, maintenance
            antidepressant therapy
                • At least three episodes
   Two episodes and potential risk factor
       •   late onset (at age 60 years or over)
       •   early onset (before 40 years of age)
       •   short interval between episodes
       •   rapid onset of previous episodes
       •   positive family history with affective disorders
       •   co-morbidity
       •   severity of index episode
       •   poor symptom control in continuation phase
       •   low work adjustment
What to say to patient?
        • You have depression
  • Depression is a chemical disorder
 • You are not sin or kafer. You are ill
• Drugs will take time to improve your
                condition
      • Drugs are not addictive
 • Drugs have no marked side effects
What to say to patient? (Cont.)


 • First to improve is your sleep and appetite
      • The last to improve is your mood
  • Recovery is expected within 2-3 months
    • One drug is enough in most of cases
• There are many effective drugs . if one failed
               we will try another
  • Drugs should be continued till 1 year from
                   recovery
          • ECT is not a bad choice
In elderly
   • Take care of
• Comorbid physical disorders
       • Drug selection
     • Drug interactions
           • Suicide
During Pregnancy
   • Take care of
   • No drugs in first trimester
      Psychotherapy for mild cases
         ECT for severe cases
  • Second and third trimester
          consent from patient
   most of drugs are not injurious but
   frequent ultrasonography for fetus
Breast Feeding
  • Most of drugs secreted in breast milk
• Follow up the baby for any anticholinergic
              effects or sedation
In Children
• Assessment by psychiatrist is a must
 • Depression may take different faces
              • Phobic depression
             • Enuretic depression
             • Conduct depression
              • Somatic symptoms
                • School refusal
Treatment
             of
         depression
                                       Depressed Patients
                                            (100%)


                      Receive                                          Untreated patients
                  antidepressant
                                                                            (95.6%)
                       (4.4%)

                                                                       - Do not seek help
                   Adequately                                          - Undiagnosed
                     treated
                                                                       - Diagnosed but untreated
                       (?%)
                                                                       - Treated but non compliant
     *

Tylee A et al, Int Clin Psychopharmacol,1999,14(3):139–51;Lépine, JP
et al., Int Clin Psychopharmacol, 1997,12:19–29.
Do ADD work in the real
       world?
Placebo response
Some Studies Found That
• ADD Are of value in severe depression
  more than in mild to moderate cases.
    As difference from placebo effect is not
                    significant
Half empty or half full?
• Most of depressed patients treated with
  ADD get better
• But fewer get entirely well




          Trivedi et al, Am J Psychiatry 2006: 163, 28-40
Definitions
• Response: 50% or greater decrease in
  score of any depression rating scales
• Remission :
  – Symptom free
  – HAM-D 17 less than 8
  – Good functions
Is there a price to pay for a
     partial response?
Residual symptoms and quality of
                  life
•   Poor function
•   More recurrence
•   More treatment discontinuation
•   Chronicity is related to loss of
    employment, loss of social relations,
    marital troubles, etc.


             Fava et al, 2007 Psychol med 37;307-317
          Bocking et al 2006; J Clin Psychiatry 67;747-755
STAR*D Project
•   Naturalistic study
•   6-year duration
•   $35 million
•   "next best" steps for patients with major
    depressive disorder.
If My patient is better but not well

           Should we
             Switch
           Augment or
            Combine?
Response and Remission rates
           Patients Response    Remission
             no
Citalopram  3671      48.6     1346 ( 36.8%)
 Step 2     1439     28.5       439(30.6%)
 Step 3     390      16.8       53 (13.7%)
 Step 4     123      16.3        16 (13%)
  Total                        1854 (50.5%)
Importance of remission from STAR
                D
              Relapse rate of Relapse rate of
               non remitted      remitted
   Level I         59%             34%

  Level II         68%             47%

  Level III        76%             43%

  Level IV         83%             50%
TIME TO RELAPSE FROM STAR D

             non remitted   remitted

 Level I         3.6         4.4 M

 Level II        3.2         4.5M

 Level III        3          3.9 M

 Level IV        3.5         2.5 M
Factors associated with greater
      chance for remission STAR*D
•   Employment
•   Greater income
•   Greater education
•   Caucasian
•   Female gender
•   No Comorbidity
•   Greater functioning
•   Married
•   private insurance
•   Fewer concurrent general medical and psychiatric conditions
•   A shorter index episode


              Trivedi et al, 2006 Am J psychiatry 163;28-40
             Cohen et al 2006 Arch Gen Psychiatry 63;50-56
To what extent this remission is
      attributed to the drug?
• No placebo group
• Excellent patient characteristics
Problems with STAR*D
• No placebo arm
• No ECT group
• Selection of drugs did not based on
  wisdom clinical experience
• Did not discuss the issue of generic drugs
• Little Number of cases in subgroups
46% of cases
        did not complete the study
Level                 Non remitted               Dropped cases
                      cases
I (3671)              2325
II ( 1439)            1000                       886
III (390)             337                        610
IV (123)              107                        214
Total                                            1710 (46%)
             Non compliance and intolerable side effects
Lessons from STAR D
• Only about one third of depressed patients
  remit (30%) with a first ADD trial.
Lessons From STAR*D
• None of the late-sequence STAR*D
  options emerged as a miracle intervention
  for patients with treatment-resistant
  depression.
• Clearly, one take-home message is that
  after patients with depression fail to obtain
  adequate benefit from two treatment trials
  only modest responses can be expected
  from each subsequent treatment trial.
Lessons from STAR*D
• Even after four sequential trials, 49.5% of
  the patients
  – Did not achieve remission ( resistant
    depression)
  – Intolerable side effects
  – Non compliant
• Clearly, we urgently need more effective
  treatments for depression.
Lessons from STAR*D
• First and second drug are the best chance
  for a patient to remit so proper selection
  from the start is very important.
Maintenance Electroconvulsive Therapy

• 2 years before ECT, 26 m during mECT,
  and up to 4 years after cessation of
  mECT.
• The findings suggest that mECT
  – Increases remission rate
  – Reduces rate of hospitalization
  – Reduces duration of stay in each
    hospotaization

          Kellner et al, 2007 Evidence-Based Mental Health 2007;10:79
                Susham et al 2008 Journal of ECT. 24(3):191-194
For whom?
Predictors of remission
Factors with poor response
•   More score of HAMD
•   More Duration of current episode
•   Fatigue
•   Retarded depression
•   HAMD anxiety/somatization subscale
•   Anxiety related comorbid conditions
•   overall pain
•   Medical comorbidity
•   Atypical depression
                       Howland et al, 2008
          Ann Clin Psychiatry. 2008 Oct-Dec;20(4):209-18
20% reduction at day 14
        may predict remission

• A 20% reduction of HAMD total
  baseline is a sensitive predictor
  for remission (80%).                   795




                Henkel et al 2008
          J Affect Disord. 2008 Nov 21
Clinical predictors
• Lithium has a place in bipolar depression
• TCA and SNRI for depression with painful
  physical symptoms
• ECT or additional antipsychotic drugs are
  frequently necessary in very severe and
  delusional depressions.
• MAOIs for atypical and anergic depression


           Thase ME 2004, CNS Spectrum 9:818-821
     Joyce et al Arch Gen Psychiatry. 1989 Jan;46(1):89-99.
Can we Find Biomarkers that
         predict remission?
•   DST
•   Quantitative EEG and REM latency
•   Imaging
•   Genetics
Early Normalization of DST
• Remitters were characterized by a more
  pronounced early normalization of an         842
  initially dysregulated HPA-axis.
• Early partial response within 2 weeks is
  important positive predictor for achieving
  remission.




                Hennings et al, 2008
            J Psychiatr Res. 2008 Jun 30.
Sleep Microstructure
• REM latency and REM density changes
  are common in depressed patients.
• Decreased amplitude of delta and theta
  waves during REM ( over temporal lobes).
• These changes tend to improve rapidly in
  patients who respond to ADD.



                     Liscombe et al , 2002
      J Psychiatry Neurosci. 2002 January; 27(1): 40–46.
SPECT before and after treatment
• Baseline rCBF was lower in depressed
  patients than in controls in the frontal
  cortex and subcortical nuclei bilaterally.
• A response to medication was associated
  with normalization of rCBF deficits,




                          Kohn et al, 2007
        Journal of Nuclear Medicine Vol. 48 No. 8 1273-1278
Meta-Analysis of MRI Studies
• Several studies have found reduced hippocampal
  volume in patients with depression.
• A meta-analysis of the 12 studies of unipolar depression.
  The sample comprised 351 patients and 279 healthy
  subjects. The weighted average showed a reduction of
  hippocampal volume of 8% on the left side and 10% on
  the right side.
• The total number of depressive episodes was
  significantly correlated to hippocampal volume reduction.
• Effective ADD are associated with increased volume
  of hippocampus ( neurogenesis – animal studies)



                                Videbech et al, 2004
                   Am J Psychiatry 161:1957-1966, November 2004
Genetics
• STAR*D reported an association between genetic
  variation in the HTR2A gene and GRIK4 gene, outcome
  of citalopram treatment. Homozygote carriers of these
  markers were more likely to respond to citalopram.

• GenPOD Trial , this study aims to investigate the
  influence of a polymorphism in the 5HT transporter in
  altering response to SSRI medication.




        Paddock et al, 2007 Am J Psychiatry 164:1181-1188,
    Thomas et al, Trials. 2008; 9: 29. Published online 2008 May 22
How to increase chances of
        remission?
Before anything be sure that non
         remission is not due to
•   Non adherence
•   Latent bipolarity
•   Latent psychosis
•   Latent physical illness
•   Substance abuse
APA PRACTICE GUIDELINES
• If a patient is considered medication
  resistant on the basis of unsatisfactory
  response to an antidepressant agent for
  6-8 weeks, the preferred treatment is
  – A trial of alternative non MAO Inhibitor drug
    with a different chemical profile
  – Co administration of lithium or thyroxin
  – Co administration of a second antidepressant
Factors in choosing pharmacotherapy
             in major depression
•   Efficacy
•   Prior response
•   Pharmacokinetic profile
•   Affordability
•   Mechanism of action
Switch
• Better between different
  classes
• Better from mono to dual or
  triple action reuptake
  inhibitors.
Augmentation
•   No FDA approval
•   No washout
•   Faster mechanism of action
•   May be able to target residual symptoms
•   As
    –   Lithium
    –   T3 and T4
    –   APD
    –   AED
    –   Buspirone
    –   Pindolol
    –   Nutrients ( omega 3, folic acid)
The best evidence with T3 and T4
• Well tolerated
• Better in females more than males




     Nierenberg et al, 2006 Am J Psych 163:1519-1530
Severe, Psychotic and Melancholic
• Combinations
  – SSRI + NRI ( SNRI)
  – Mirtazepine + SSRI or SNRI
• Augmentations
  – Atypical antipsychotics
  – ECT
  – Folic acid
Anxious Depression
• Combinations
  – SSRI + NRI ( SNRI)
• Augmentations
  – BDZ
  – Buspirone
  – Pindolol
  – Anticonvulsant
Depression with
          Fatigue/Sleepiness
• Combinations
  – SSRI + NRI ( SNRI)
  – SSRI + Bupropion
• Augmentation
  – Modafinil
  – Thyrpoid extract
New And Future Lines Of
      Treatment
Mechanism of actions of ADD
                    Transporter, Receptors


       G protein and cAMP ++           Calcium ++

                   Activate Protein kinase


  Phosphorylation of transcription factors as CREB and BDNF

                            Gene

                           product


                hippocampus receptors Trk B


                          ADD effect
Future Expectations
• All through 46 years we still working outside the
  cell
• Within 30 years we have only two groups of
  ADD
• At the last 15 years we have more than 10 new
  groups of ADD
• So it is expected within 10 years to have
  additional groups with different mechanisms
• Drugs working inside the cell are under trials
Three primary approaches are currently
             being taken
• 1) optimizing the pharmacologic
  modulation of monoaminergic
  neurotransmission,
• 2) developing medications that target
  neurotransmitter systems other than the
  monoamines
• 3) directly modulating neuronal activity via
  focal brain stimulation.


              Holtzheimer AND Nemeroff
       Curr Psychiatry Rep. 2008 Dec;10(6):465-73
New Drugs
•   Triple monoamine reuptake inhibitors,
•   Dopamine receptor agonists
•   Corticotropin -releasing factor-1 receptor antagonists
•   Glucocorticoid receptor antagonists
•   N-methyl-D-aspartate receptor antagonists
•   Drugs that are selective to hippocampus
•   Drugs that directly increases cAMP, calcium
•   Drugs decrease breakdown of cAMP
•   Drugs that act directly on BDNF
•   Drugs directly act on Trk B receptors
•   omega-3 fatty acids, and melatonin receptor agonists
Focal Brain Stimulation
•   Vagus nerve stimulation
•   Transcranial magnetic stimulation
•   Magnetic seizure therapy
•   Deep brain stimulation ( phase I and II)
Please can you
  switch me on doctor?
• Pulse generator
• Programmed by telemetry using a
  control software on a PC
• Approved by FDA July 2005
• A treatment for medication-
  refractory epilepsy.
• Physicians can adjust the timing
  and amount of stimulation
• The therapy assures patient
  adherence.
• No serious adverse
• Decreased doses of common
  ADD
                         Patel et al, 2007 MedGenMed. 9(4): 62
            Matthews et al, 2003 The British Journal of Psychiatry 183: 181-183
Mechanism of action of VNS
     Afferent sensory fibres

 nucleus of the tractus solitarius

raphe nucleus & locus coereuleus

  cortical and limbic structures
VNS IN REFRACTORY DEPRESSION
• The response and remission rates were
  55% and 27% respectively at 1 year.
• "That's an incredible response for this
  group (These are people who haven't
  been well for years).
• The most common side effect was voice
  alteration or hoarseness which was
  generally mild and related to output
  current intensity.
                     Corcoran et al 2006, Br J Psych 189: 282-283.
               Sackeim et al, 2001 Neuropsychopharmacology 25 713-728
                        Patel et al, 2007 MedGenMed. 9(4): 62
                    Matthews et al, 2003 Br J Psych 183: 181-183
TMS
• There is strong evidence of the safety and
  tolerability of TMS when standard
  protocols are used.
• The efficacy of the stimulation of the
  dorsolateral prefrontal cortex in
  depression is well documented.




                       lopez-ibor, 2008
          Curr Opin Psychiatry. 2008 Nov;21(6):640-4
Magnetic seizure therapy
• A new 100 Hz magnetic seizure therapy
  device
• Seizures are elicited with a high-frequency
  magnetic field
• Limited cognitive side-effects.
• The mean duration of magnetically induced
  seizures is 30 sec
• Exceptionally quick recovery time (mean
  7-15 min) shorter than with ECT in the same
  patients
                               Kirov et al , 2008
                    Br J Psychiatry. 2008 Aug;193(2):152-5
Therapeutic Nihilism
• 55-year-old woman
• Depression began at age 9
• Adequate doses and durations of 15
  different antidepressants
• 10 diverse medications for augmentation
• Bilateral ECT
• No improvement and "incapacitated" by
  depression
• Several suicide attempts
              Yudofsky June 2008
           Am J Psychiatry 165:671-674
SURGERY
• Bilateral stereotactic
  ablative cingulotomy.
• Symptomatic improvement
  during the year following
  cingulotomy.
• Deep brain stimulation in
  the Cg25 region of this
  patient’s brain.
• Significant improvement till
  remission .
• Currently celebrating two
  years in remission
     Yudofsky June 2008
  Am J Psychiatry 165:671-674
What Therapy Doesn't Teach and
   Medication Can't Give ?
Talking and Pill Taking
• Patients receiving any variant of
  psychotherapy were significantly more
  likely to remit.
• Patients receiving CBT were significantly
  more likely than those receiving PDT or
  IPT .


                    Churchill et al, 2001
        Health Technology Assessment ; Vol. 5: No. 35
Cognitive therapy, STAR D level II
• The best remission rate 41.9% BUT
  – Very expensive
  – need extensive training
  – Suitable only for certain types of patients
Psychosocial Interventions
• Drugs can not solve problems
• Drugs can not teach life
• Drugs can not be prescribed in
  psychosocial vacuum
• Effective drugs must be combined with
  effective psychosocial intervention
Conclusion
  •   Depression is a common illness
  •   Prevalence of depressive disorders will increase .
  •   Depression is the worst illness as it lead to poor quality of life
      and suicide
  •   Depression is under diagnosed .
  •   Depression is one of the most treatable untreated diseases .
  • It represents an unmet need to come up with
    antidepressant drugs of greater efficacy and
    improved tolerability
  •   A lot of new drugs are in trials
  •   If we have The best drug we will take 20 years to know it.
  •   Psychiatrists need to be aware of every treatment option
      available and to overcome resistance to change.



03/19/12                                                                   116
Depression feb2012

Depression feb2012

  • 1.
    Major Depression.. The Storyand Treatment Prof. Yaser Abdel Razek Professor of Psychiatry Institute of Psychiatry, Ain Shams University WHO Collaborative center for training and research
  • 2.
    Unipolar Major Depression/2010 • Number of 6,865,820,500 population • Life time prevalence 1,513,322,000 of UMD • Point prevalence 450,088,420 UMD (WHO- 2008 ) • 15% will try suicide 67,513,263 • Died by suicide 426.463 (2010) www.peterrussell.com/WorldClock
  • 3.
    • Worldwide, 450million patient, with high comorbid, social and economic costs ( WHO 2008) • Prevalence of Unipolar depressive disorders is 17% (NCS-R Kessler et al, 2003) • Average life time prevalence from studies 19-21% ( Kaplan and Sadock, 2005)
  • 4.
    • In theUK and in 2005 there were in excess of 29 million prescriptions for ADD. • The direct cost of treatment for depression in the National Health Service (£887 million) > both that for hypertension and diabetes combined (£439 and £300 million respectively). • In 1994 an estimated 1.5 million disability- adjusted life years were lost each year in the developed world as the result of depression.
  • 5.
    • In theU.S., more than 21 million adults suffer from some kind of depressive disorder, according to the National Institute of Mental Health. • Most patients who have one major depressive episode are likely to have another within 5 years. • Overall, as many as 20% of patients with major depression do not respond to 2 or more adequate treatment regimens for depression.
  • 6.
    Prevalence of depressivedisorders will increase !!!!!!! • More industrialization and urbanization • Globalization • Increasing Stress ( education , competition, unemployment, delayed marriage, economic problems) • Increase life span • Genetic anticipation • Substance abuse
  • 7.
    That’s Why Finding an effective treatment for depression is therefore a key consideration for the health service
  • 8.
    Some Facts andFigures about Depression • 3/10 employees will have a mental health problem in any one year, mainly depressive and anxiety disorders. • By the year 2020, major depression will be second only to chronic heart disease as an international health burden (this is measured by its cause of death, disability, incapacity to work and the medical resources it uses).
  • 9.
    L e ad in g C a u s e s o f D A L Ys in 2020 ( D is a b ilit y A d ju s t e d f o r L if e Ye a r s ) Both sexes Males Females Disease or injury Disease or injury Disease or injury All causes All causes All causes Ischaemic heart Ischaemic heart Unipolar major 1- disease disease depression Unipolar major Road traffic Ischaemic heart 2- depression accidents disease Road traffic Cerebravascular Cerebravascular 3- accidents disease disease Chronic Chronic Cerebravascular obstructive obstructive 4- disease pulmonary pulmonary disease disease Chronic obstructive Unipolar major Road traffic 5- pulmonary disease depression accidents Ustun et al (2004) Brit. J. Psychiat.
  • 10.
    Why depression? (cont.) • 15% of depressive disorders cases attempt suicide • 50% of completed suicidal cases are major depression • Prevalence of depressive disorders is 20% in women and 12% in men • Prevalence of Unipolar Major depressive disorder is increasing – 1% for those born before 1905 – 6% for those born after 1955 • Many persons with Depression are disabled and have a bad quality of life • It is an expensive disorder
  • 11.
    Recognition of generalpractice patients Up to 50% of general practice patients may have some depressive symptoms. Approximately 5% of these will have major depression defined by DSM-III-R criteria. Freeling and Tylee (1992); Regier et al (1988); Vazquez-Barquero et al (1987)
  • 12.
    M Depression Dysthymia Mixed anxiety depression Adjustment disorders with depressive symptoms Depressive symptoms
  • 13.
    Prevalence of depressivedisorders will increase due to: • More industrialization and urbanization • Globalization • Increasing Stress ( education , competition, unemployment, delayed marriage, economic problems) • Increase life span • Genetic anticipation • Substance abuse
  • 14.
    Bed days: depressionvs chronic medical condition No chronic condition Back problem Lung problem GI problem Arthiritis Angina only Coronary artery disease Diabetes Hypertension Depressive symptoms 0 0.5 1 1.5 2 2.5 Bed days / past month Wells et al., 1989
  • 15.
    The Effects ofDepression Beyond Symptoms Disability of Daily Functioning: Depression Compared with Chronic Medical Conditions Physical Social Role Bed Days Hypertension Diabetes Heart Arthritis Lung Depression has more disability (P < 0.05) Depression has less disability (P < 0.001) No difference (P > 0.05) Wells et al. JAMA. 1989; 262 (7): 914-919
  • 16.
    Work-Loss Days byHealth Condition 3 2.77 2.5 1.78 2 1.74 1.6 1.41 Days 1.5 1.21 0.83 1 0.5 0 Depression Diabetes History of Immune Heart isease Disorder Grzywacz JG. SL. TEN. 2000; 2(6): 41-46.
  • 17.
    Public perceptions ofMental • 71% Due to emotional weakness illness • 65% Caused by bad parenting • 43% Incurable • 35% Consequence of sinful behaviour • 10% Has a biological basis; Involves the brain
  • 18.
    Etiology of majordepression • Major Depression has no environmental cause or disproportional to the cause • Neurotransmitter disturbance • Genetic factors • Neuroendocrinal disturbance • Disturbed immune function • Disturbed sleep cycle • Environmental stressors may play role but alone are not enough to cause depression
  • 19.
    Treatable Disease Depression isone of the most treatable untreated diseases 80% can be successfully treated with medication, psychotherapy or a combination of the two
  • 20.
    Treatment of depression Depressed Patients (100%) Receive Untreated patients antidepressant (95.6%) (4.4%) - Do not seek help Adequately - Undiagnosed treated - Diagnosed but untreated (?%) - Treated but non compliant * Tylee A et al, Int Clin Psychopharmacol,1999,14(3):139–51;Lépine, JP et al., Int Clin Psychopharmacol, 1997,12:19–29.
  • 21.
    cost of not treating Mood Disorders  Dysfunctional families  Absenteeism  Decreased productivity  Job-related injuries  Adverse effect on quality control in the workplace • Although suicide is rare in our countries it is common in depression
  • 22.
    Clinical features • Todiagnose depression We should have two criteria out of each group of the following symptoms
  • 23.
    First group 1-Depressed mood • Continuous unexplained bad mood with spontaneous crying from time to time 2-Loss of interest • Loss of all pleasurable activities like sports, watching TV, reading, spending, visiting friends, etc. 3-Easy fatigability • patients complained of inability to do anything with marked reduction of energy and easy fatigability on minor effort
  • 24.
    Second Group • 1-Change of appetite • 2-Change of sleep • 3-Change of psychomotor activity • 4-Guilt • 5-Death wishes • 6-Lack of concentration, indecisiveness • 7-Loss of confidence
  • 25.
    Other key symptoms – Irritability and anxiety in addition or instead of pure depression symptoms – Predominant somatic symptoms – Headache – General aches and pains – Libido decrease
  • 26.
    How do patientswith major depression usually present in primary care? Presenting complaint % patients 0 10 20 30 40 50 60 Cardiological Chest pain Tachycardia/irregular heart beat Neurological Headache Dizziness Syncope/seizures Gastrointestinal Epigastric pain Diarrhoea Pulmonary Dyspnoea ‘Asthma’ * DSM-IV-TR™ 2000 Wa yn e K a to n
  • 27.
    Types of depression •There are more than 50 type of depressive disorder, all types share some symptoms and differ in some other symptoms
  • 28.
    Different forms Unipolar Bipolar Major depressive Bipolar I disorder Dysthymia Bipolar II Cyclothymia Mixed states Adjustment disorder with American Psychiatric Association (1994) depressive sym
  • 29.
    Dysthymia •A less severe type of depression. • It involves long-term, continuous symptoms • However, people with dysthymia do not function well • Many people with dysthymia also experience major depressive episodes at some time in their lives.
  • 30.
    Bipolar depression • Depressionis alternating with episodes of hypomania or mania.
  • 31.
    Major depression Adjustment disorder • Previous manic features (BP) • No manic F • Stress May not present • Stressor Must be present • Early morning awakening 2 • Delayed sleep onset hours • Diurnal variation (bad at • May be worst at the night morning) • Marked Change of • Not marked psychomotor activity • No delusions or • Delusions and hallucinations hallucinations • Worse just before menses • Not related to menses • Post partum attacks • No postpartum attacks • Recovery may be delayed • Recovery within 6 months
  • 32.
    Differential Diagnosis • Debilitating physical illness • Organic depression • Substance induced depression
  • 33.
    Debilitating physical illnessas cancers may be presented by • Loss of weight • Easy fatigability • Disturbed sleep • Somatic symptoms
  • 34.
    Medical disorders withDepression (organic) • AIDS • Cancer – Intracranial tumors, Pancreatic Ca., and others • Diabetes • Heavy metal toxicity – Lead, Mercury etc • Hypo and hyperthyroidism • Hyperadrenalism (Cushing’s disease) • Adrenocortical insufficiency (Addison’s disease) • Hypoparathyroidism • Pernicious anaemia • Systemic lupus erythemetosis • Viral infections; Hepatitis, Pneumonia.
  • 35.
    The association between depressionand medical illness M e d ic a l F r equenc y of C o n d it io n M a j o r De p r e s s io n x Coronary Artery Disease 30-60% x Emphysema 20-40% x HIV infection 20-35% x Hypothyroidism 10-30% x Stroke 10-25% x Diabetes Mellitus 10-20% x Renal Failure 5-20% Kaplan HI, 1994
  • 36.
    Neurological disorders • Parkinson’s 50% • Post stroke 20% • Dementia 20-30% major depression • Seizure 20-50% in recurrent seizure • Huntington’s 30% • Multiple sclerosis 50%
  • 37.
    Drugs that cancause depression • All substances of abuse • Beta blockers • Some antihypertensive drugs • Contraceptive pills
  • 38.
  • 39.
    Comorbid major depressionand INTRODUCTION TO ANXIETY DISORDERS anxiety disorders Lifetime comorbidity 48% of patients with PTSD1 50% to 65% of patients with PD2 PTSD Panic disorder Major depression GAD SAD 8% to 39% of patients with GAD5 OCD 34% to 70% of patients with SAnD4, 6 67% of patients with OCD3 1. Kessler et al (1995); 2. APA, DSM-IV; 3. Rasmussen & Eisen (1988); 4. Van Ameringen et al (1991); 5. Brawman-Mintzer & Lydlard (1996); 6. Stein & Kean (2000)
  • 40.
    What are symptomsof anxiety? Anxiety can be experienced in a number of different ways. • Psychological symptoms – Inner tension. – Agitation. – Fear of losing control. – Dread that something catastrophic is going to happen, such as a blackout, seizure, heart attack or death. • Physical symptoms – Racing heart beat (palpitations). – Breathing fast, feeling short of breath or finding it hard to 'get breath'. – Chest tightness. – Dry mouth, butterflies in the stomach, feeling sick. – An urge to pass urine. – Tremors – Sweating.
  • 41.
    Treatment of depression Hospitalization May be necessary if patient has • Suicidal • Severe psychomotor retardation or agitation • Absolute insomnia
  • 42.
    Groups of ADDscurrently • Tricyclic ADDs available – Tryptizol (amitryptiline) – Anafranil (clomipramine) • NaSSA • SSRIs – Mirtazepine – Cipram (Citalopram) • SNRIs – Cipralex (escitalopram) – Venlafaxine – fluoxetine – Duloxetine – fluvoxamine – paroxetine – sertraline
  • 43.
    Doses of ADDin major depression Drug Starting dose (mg/day)Mean dose (mg/day) Amitriptyline 25-50 100-300 Imipramine 25-50 100-300 Clomipramine 25-50 100-250 Fluoxetine 5-20 20-80 Fluvoxamine 100-200 150-250 Sertraline 50-100 50-200 Paroxetine 20 20-80 Citalopram 20 20-40 Escitalopram 10 10-20
  • 44.
    Electroconvulsive Therapy It is safe It is not painful No long lasting brain changes It has rapid onset relief of symptoms
  • 45.
    Non- response Respond Partial Response Partial Response Non-response Respond
  • 46.
    Major depressive episode Euthymia Symptoms Major Syndrome depressive episode Criteria and Severity Adapted from Thase and Kupfer (1996) duration
  • 47.
    treatment Euthymia Remission Recovery Symptoms Recurrence Response Major Syndrome depressive episode Maintenance treatment Maintenance Recurrence Predictors Adapted from Thase and Kupfer (1996) treatment
  • 48.
    Maintenance Treatment Maintenance treatment 85% remain well 15% Recurrence No Maintenance Treatment (drug stopped after patient responded to drug) 50% remain well 50% Recurrence (more difficult to treat)
  • 49.
    Predictors of long-term,maintenance antidepressant therapy • At least three episodes  Two episodes and potential risk factor • late onset (at age 60 years or over) • early onset (before 40 years of age) • short interval between episodes • rapid onset of previous episodes • positive family history with affective disorders • co-morbidity • severity of index episode • poor symptom control in continuation phase • low work adjustment
  • 50.
    What to sayto patient? • You have depression • Depression is a chemical disorder • You are not sin or kafer. You are ill • Drugs will take time to improve your condition • Drugs are not addictive • Drugs have no marked side effects
  • 51.
    What to sayto patient? (Cont.) • First to improve is your sleep and appetite • The last to improve is your mood • Recovery is expected within 2-3 months • One drug is enough in most of cases • There are many effective drugs . if one failed we will try another • Drugs should be continued till 1 year from recovery • ECT is not a bad choice
  • 52.
    In elderly • Take care of • Comorbid physical disorders • Drug selection • Drug interactions • Suicide
  • 53.
    During Pregnancy • Take care of • No drugs in first trimester Psychotherapy for mild cases ECT for severe cases • Second and third trimester consent from patient most of drugs are not injurious but frequent ultrasonography for fetus
  • 54.
    Breast Feeding • Most of drugs secreted in breast milk • Follow up the baby for any anticholinergic effects or sedation
  • 55.
    In Children • Assessmentby psychiatrist is a must • Depression may take different faces • Phobic depression • Enuretic depression • Conduct depression • Somatic symptoms • School refusal
  • 56.
    Treatment of depression Depressed Patients (100%) Receive Untreated patients antidepressant (95.6%) (4.4%) - Do not seek help Adequately - Undiagnosed treated - Diagnosed but untreated (?%) - Treated but non compliant * Tylee A et al, Int Clin Psychopharmacol,1999,14(3):139–51;Lépine, JP et al., Int Clin Psychopharmacol, 1997,12:19–29.
  • 57.
    Do ADD workin the real world?
  • 58.
  • 59.
    Some Studies FoundThat • ADD Are of value in severe depression more than in mild to moderate cases. As difference from placebo effect is not significant
  • 60.
    Half empty orhalf full? • Most of depressed patients treated with ADD get better • But fewer get entirely well Trivedi et al, Am J Psychiatry 2006: 163, 28-40
  • 61.
    Definitions • Response: 50%or greater decrease in score of any depression rating scales • Remission : – Symptom free – HAM-D 17 less than 8 – Good functions
  • 62.
    Is there aprice to pay for a partial response?
  • 63.
    Residual symptoms andquality of life • Poor function • More recurrence • More treatment discontinuation • Chronicity is related to loss of employment, loss of social relations, marital troubles, etc. Fava et al, 2007 Psychol med 37;307-317 Bocking et al 2006; J Clin Psychiatry 67;747-755
  • 64.
    STAR*D Project • Naturalistic study • 6-year duration • $35 million • "next best" steps for patients with major depressive disorder.
  • 65.
    If My patientis better but not well Should we Switch Augment or Combine?
  • 67.
    Response and Remissionrates Patients Response Remission no Citalopram 3671 48.6 1346 ( 36.8%) Step 2 1439 28.5 439(30.6%) Step 3 390 16.8 53 (13.7%) Step 4 123 16.3 16 (13%) Total 1854 (50.5%)
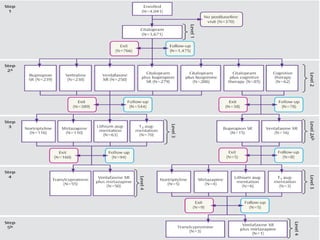
  • 68.
    Importance of remissionfrom STAR D Relapse rate of Relapse rate of non remitted remitted Level I 59% 34% Level II 68% 47% Level III 76% 43% Level IV 83% 50%
  • 69.
    TIME TO RELAPSEFROM STAR D non remitted remitted Level I 3.6 4.4 M Level II 3.2 4.5M Level III 3 3.9 M Level IV 3.5 2.5 M
  • 70.
    Factors associated withgreater chance for remission STAR*D • Employment • Greater income • Greater education • Caucasian • Female gender • No Comorbidity • Greater functioning • Married • private insurance • Fewer concurrent general medical and psychiatric conditions • A shorter index episode Trivedi et al, 2006 Am J psychiatry 163;28-40 Cohen et al 2006 Arch Gen Psychiatry 63;50-56
  • 71.
    To what extentthis remission is attributed to the drug? • No placebo group • Excellent patient characteristics
  • 72.
    Problems with STAR*D •No placebo arm • No ECT group • Selection of drugs did not based on wisdom clinical experience • Did not discuss the issue of generic drugs • Little Number of cases in subgroups
  • 73.
    46% of cases did not complete the study Level Non remitted Dropped cases cases I (3671) 2325 II ( 1439) 1000 886 III (390) 337 610 IV (123) 107 214 Total 1710 (46%) Non compliance and intolerable side effects
  • 74.
    Lessons from STARD • Only about one third of depressed patients remit (30%) with a first ADD trial.
  • 75.
    Lessons From STAR*D •None of the late-sequence STAR*D options emerged as a miracle intervention for patients with treatment-resistant depression. • Clearly, one take-home message is that after patients with depression fail to obtain adequate benefit from two treatment trials only modest responses can be expected from each subsequent treatment trial.
  • 76.
    Lessons from STAR*D •Even after four sequential trials, 49.5% of the patients – Did not achieve remission ( resistant depression) – Intolerable side effects – Non compliant • Clearly, we urgently need more effective treatments for depression.
  • 77.
    Lessons from STAR*D •First and second drug are the best chance for a patient to remit so proper selection from the start is very important.
  • 78.
    Maintenance Electroconvulsive Therapy •2 years before ECT, 26 m during mECT, and up to 4 years after cessation of mECT. • The findings suggest that mECT – Increases remission rate – Reduces rate of hospitalization – Reduces duration of stay in each hospotaization Kellner et al, 2007 Evidence-Based Mental Health 2007;10:79 Susham et al 2008 Journal of ECT. 24(3):191-194
  • 79.
  • 80.
    Factors with poorresponse • More score of HAMD • More Duration of current episode • Fatigue • Retarded depression • HAMD anxiety/somatization subscale • Anxiety related comorbid conditions • overall pain • Medical comorbidity • Atypical depression Howland et al, 2008 Ann Clin Psychiatry. 2008 Oct-Dec;20(4):209-18
  • 81.
    20% reduction atday 14 may predict remission • A 20% reduction of HAMD total baseline is a sensitive predictor for remission (80%). 795 Henkel et al 2008 J Affect Disord. 2008 Nov 21
  • 82.
    Clinical predictors • Lithiumhas a place in bipolar depression • TCA and SNRI for depression with painful physical symptoms • ECT or additional antipsychotic drugs are frequently necessary in very severe and delusional depressions. • MAOIs for atypical and anergic depression Thase ME 2004, CNS Spectrum 9:818-821 Joyce et al Arch Gen Psychiatry. 1989 Jan;46(1):89-99.
  • 83.
    Can we FindBiomarkers that predict remission? • DST • Quantitative EEG and REM latency • Imaging • Genetics
  • 84.
    Early Normalization ofDST • Remitters were characterized by a more pronounced early normalization of an 842 initially dysregulated HPA-axis. • Early partial response within 2 weeks is important positive predictor for achieving remission. Hennings et al, 2008 J Psychiatr Res. 2008 Jun 30.
  • 85.
    Sleep Microstructure • REMlatency and REM density changes are common in depressed patients. • Decreased amplitude of delta and theta waves during REM ( over temporal lobes). • These changes tend to improve rapidly in patients who respond to ADD. Liscombe et al , 2002 J Psychiatry Neurosci. 2002 January; 27(1): 40–46.
  • 86.
    SPECT before andafter treatment • Baseline rCBF was lower in depressed patients than in controls in the frontal cortex and subcortical nuclei bilaterally. • A response to medication was associated with normalization of rCBF deficits, Kohn et al, 2007 Journal of Nuclear Medicine Vol. 48 No. 8 1273-1278
  • 87.
    Meta-Analysis of MRIStudies • Several studies have found reduced hippocampal volume in patients with depression. • A meta-analysis of the 12 studies of unipolar depression. The sample comprised 351 patients and 279 healthy subjects. The weighted average showed a reduction of hippocampal volume of 8% on the left side and 10% on the right side. • The total number of depressive episodes was significantly correlated to hippocampal volume reduction. • Effective ADD are associated with increased volume of hippocampus ( neurogenesis – animal studies) Videbech et al, 2004 Am J Psychiatry 161:1957-1966, November 2004
  • 88.
    Genetics • STAR*D reportedan association between genetic variation in the HTR2A gene and GRIK4 gene, outcome of citalopram treatment. Homozygote carriers of these markers were more likely to respond to citalopram. • GenPOD Trial , this study aims to investigate the influence of a polymorphism in the 5HT transporter in altering response to SSRI medication. Paddock et al, 2007 Am J Psychiatry 164:1181-1188, Thomas et al, Trials. 2008; 9: 29. Published online 2008 May 22
  • 89.
    How to increasechances of remission?
  • 90.
    Before anything besure that non remission is not due to • Non adherence • Latent bipolarity • Latent psychosis • Latent physical illness • Substance abuse
  • 91.
    APA PRACTICE GUIDELINES •If a patient is considered medication resistant on the basis of unsatisfactory response to an antidepressant agent for 6-8 weeks, the preferred treatment is – A trial of alternative non MAO Inhibitor drug with a different chemical profile – Co administration of lithium or thyroxin – Co administration of a second antidepressant
  • 92.
    Factors in choosingpharmacotherapy in major depression • Efficacy • Prior response • Pharmacokinetic profile • Affordability • Mechanism of action
  • 93.
    Switch • Better betweendifferent classes • Better from mono to dual or triple action reuptake inhibitors.
  • 94.
    Augmentation • No FDA approval • No washout • Faster mechanism of action • May be able to target residual symptoms • As – Lithium – T3 and T4 – APD – AED – Buspirone – Pindolol – Nutrients ( omega 3, folic acid)
  • 95.
    The best evidencewith T3 and T4 • Well tolerated • Better in females more than males Nierenberg et al, 2006 Am J Psych 163:1519-1530
  • 96.
    Severe, Psychotic andMelancholic • Combinations – SSRI + NRI ( SNRI) – Mirtazepine + SSRI or SNRI • Augmentations – Atypical antipsychotics – ECT – Folic acid
  • 97.
    Anxious Depression • Combinations – SSRI + NRI ( SNRI) • Augmentations – BDZ – Buspirone – Pindolol – Anticonvulsant
  • 98.
    Depression with Fatigue/Sleepiness • Combinations – SSRI + NRI ( SNRI) – SSRI + Bupropion • Augmentation – Modafinil – Thyrpoid extract
  • 99.
    New And FutureLines Of Treatment
  • 100.
    Mechanism of actionsof ADD Transporter, Receptors G protein and cAMP ++ Calcium ++ Activate Protein kinase Phosphorylation of transcription factors as CREB and BDNF Gene product hippocampus receptors Trk B ADD effect
  • 101.
    Future Expectations • Allthrough 46 years we still working outside the cell • Within 30 years we have only two groups of ADD • At the last 15 years we have more than 10 new groups of ADD • So it is expected within 10 years to have additional groups with different mechanisms • Drugs working inside the cell are under trials
  • 102.
    Three primary approachesare currently being taken • 1) optimizing the pharmacologic modulation of monoaminergic neurotransmission, • 2) developing medications that target neurotransmitter systems other than the monoamines • 3) directly modulating neuronal activity via focal brain stimulation. Holtzheimer AND Nemeroff Curr Psychiatry Rep. 2008 Dec;10(6):465-73
  • 103.
    New Drugs • Triple monoamine reuptake inhibitors, • Dopamine receptor agonists • Corticotropin -releasing factor-1 receptor antagonists • Glucocorticoid receptor antagonists • N-methyl-D-aspartate receptor antagonists • Drugs that are selective to hippocampus • Drugs that directly increases cAMP, calcium • Drugs decrease breakdown of cAMP • Drugs that act directly on BDNF • Drugs directly act on Trk B receptors • omega-3 fatty acids, and melatonin receptor agonists
  • 104.
    Focal Brain Stimulation • Vagus nerve stimulation • Transcranial magnetic stimulation • Magnetic seizure therapy • Deep brain stimulation ( phase I and II)
  • 105.
    Please can you switch me on doctor? • Pulse generator • Programmed by telemetry using a control software on a PC • Approved by FDA July 2005 • A treatment for medication- refractory epilepsy. • Physicians can adjust the timing and amount of stimulation • The therapy assures patient adherence. • No serious adverse • Decreased doses of common ADD Patel et al, 2007 MedGenMed. 9(4): 62 Matthews et al, 2003 The British Journal of Psychiatry 183: 181-183
  • 106.
    Mechanism of actionof VNS Afferent sensory fibres nucleus of the tractus solitarius raphe nucleus & locus coereuleus cortical and limbic structures
  • 107.
    VNS IN REFRACTORYDEPRESSION • The response and remission rates were 55% and 27% respectively at 1 year. • "That's an incredible response for this group (These are people who haven't been well for years). • The most common side effect was voice alteration or hoarseness which was generally mild and related to output current intensity. Corcoran et al 2006, Br J Psych 189: 282-283. Sackeim et al, 2001 Neuropsychopharmacology 25 713-728 Patel et al, 2007 MedGenMed. 9(4): 62 Matthews et al, 2003 Br J Psych 183: 181-183
  • 108.
    TMS • There isstrong evidence of the safety and tolerability of TMS when standard protocols are used. • The efficacy of the stimulation of the dorsolateral prefrontal cortex in depression is well documented. lopez-ibor, 2008 Curr Opin Psychiatry. 2008 Nov;21(6):640-4
  • 109.
    Magnetic seizure therapy •A new 100 Hz magnetic seizure therapy device • Seizures are elicited with a high-frequency magnetic field • Limited cognitive side-effects. • The mean duration of magnetically induced seizures is 30 sec • Exceptionally quick recovery time (mean 7-15 min) shorter than with ECT in the same patients Kirov et al , 2008 Br J Psychiatry. 2008 Aug;193(2):152-5
  • 110.
    Therapeutic Nihilism • 55-year-oldwoman • Depression began at age 9 • Adequate doses and durations of 15 different antidepressants • 10 diverse medications for augmentation • Bilateral ECT • No improvement and "incapacitated" by depression • Several suicide attempts Yudofsky June 2008 Am J Psychiatry 165:671-674
  • 111.
    SURGERY • Bilateral stereotactic ablative cingulotomy. • Symptomatic improvement during the year following cingulotomy. • Deep brain stimulation in the Cg25 region of this patient’s brain. • Significant improvement till remission . • Currently celebrating two years in remission Yudofsky June 2008 Am J Psychiatry 165:671-674
  • 112.
    What Therapy Doesn'tTeach and Medication Can't Give ?
  • 113.
    Talking and PillTaking • Patients receiving any variant of psychotherapy were significantly more likely to remit. • Patients receiving CBT were significantly more likely than those receiving PDT or IPT . Churchill et al, 2001 Health Technology Assessment ; Vol. 5: No. 35
  • 114.
    Cognitive therapy, STARD level II • The best remission rate 41.9% BUT – Very expensive – need extensive training – Suitable only for certain types of patients
  • 115.
    Psychosocial Interventions • Drugscan not solve problems • Drugs can not teach life • Drugs can not be prescribed in psychosocial vacuum • Effective drugs must be combined with effective psychosocial intervention
  • 116.
    Conclusion • Depression is a common illness • Prevalence of depressive disorders will increase . • Depression is the worst illness as it lead to poor quality of life and suicide • Depression is under diagnosed . • Depression is one of the most treatable untreated diseases . • It represents an unmet need to come up with antidepressant drugs of greater efficacy and improved tolerability • A lot of new drugs are in trials • If we have The best drug we will take 20 years to know it. • Psychiatrists need to be aware of every treatment option available and to overcome resistance to change. 03/19/12 116

Editor's Notes

  • #21 Depression is often difficult to diagnose. According to the DEPRES study only 4.4 percent of the population of depressed patients receives an antidepressant treatment. How many of these patients that actually receive adequate treatment is unknown. There are several reasons why most of the patients do not receive treatment. Many will never see a doctor, some will not be diagnosed and others will not be treated or will not comply with the treatment. Finally, some patients will receive the right treatment but for a too short period leading to relapse of the depression.
  • #26 Moderator Summary None Found User Notes None Found
  • #29 Moderator Summary It is essential to note that depression can occur in the context of different forms of mood disorders. The diagnosis of depression is always to be completed by the lifetime diagnosis of one of these conditions, meaning that past episodes, other than depressive, have to be evaluated. This is crucial for the treatment and prognosis of the present episode. User Notes None Found
  • #39 Moderator Summary None Found User Notes None Found
  • #44 Moderator Summary None Found User Notes None Found
  • #47 Moderator Summary None Found User Notes None Found
  • #48 Moderator Summary Until recently, the need to continue antidepressant treatment after full recovery has been a controversial subject in the management of depression. However, this phase of treatment - defined as the maintenance treatment - is the best-studied means of reducing the risk of recurrent depression. These slides are intended to present the benefits of this important treatment phase. Data regarding the therapeutic options for maintenance treatment show efficacy, adequate length and dose of treatment and predictive factors. Long-term studies have consistently shown that major depressive disorder is classically a recurrent illness, with a recurrence rate as high as 50%. The question of the efficacy of long-term treatment (maintenance) is then crucial and may be investigated through long-term, placebo-controlled outcome studies. Differences may be observed according to the course of the illness; unipolar or bipolar. Pop-up C summarises some clinical variables which are important in determining which patient is likely to benefit from long-term maintenance antidepressant therapy. These factors are mainly derived from naturalistic observation studies. User Notes None Found
  • #50 Moderator Summary Until recently, the need to continue antidepressant treatment after full recovery has been a controversial subject in the management of depression. However, this phase of treatment - defined as the maintenance treatment - is the best-studied means of reducing the risk of recurrent depression. These slides are intended to present the benefits of this important treatment phase. Data regarding the therapeutic options for maintenance treatment show efficacy, adequate length and dose of treatment and predictive factors. Long-term studies have consistently shown that major depressive disorder is classically a recurrent illness, with a recurrence rate as high as 50%. The question of the efficacy of long-term treatment (maintenance) is then crucial and may be investigated through long-term, placebo-controlled outcome studies. Differences may be observed according to the course of the illness; unipolar or bipolar. Pop-up C summarises some clinical variables which are important in determining which patient is likely to benefit from long-term maintenance antidepressant therapy. These factors are mainly derived from naturalistic observation studies. User Notes None Found
  • #57 Depression is often difficult to diagnose. According to the DEPRES study only 4.4 percent of the population of depressed patients receives an antidepressant treatment. How many of these patients that actually receive adequate treatment is unknown. There are several reasons why most of the patients do not receive treatment. Many will never see a doctor, some will not be diagnosed and others will not be treated or will not comply with the treatment. Finally, some patients will receive the right treatment but for a too short period leading to relapse of the depression.