Developmental
Dysplasia of the Hip
*DDH*
Hamad Emad Dhuhayr
CONTENTS
1. SOEPEL
2. DEFINITION
3. EPIDEMIOLOGY
4. BASIC BACKGROUND
5. AETIOLOGY
6. RISK FACTORS
7. CLINICAL MANIFESTATIONS
8. INVESTIGATION
9. MANAGEMENT
10.REFERENCES
SUBJECT:
A 7 months old girl ( was brought to the vaccination clinic by her mother )
PRESENTING PROBLEM
The pediatrician refers the infant to the orthopedic surgeon after he noticed asymmetric
skin folds in the upper thigh.
FURTHER HISTORY
The infant was born with the breech presentation
SOEPEL
OBJECTIVE:
taking history, physical examination ( musculoskeletal and neurological )
VITAL SIGNS:
Not included
CLINICAL FINDINGS:
Palpable hip instabiulity
Unequal leg lengths
The abduction was limited on left side
Galezzi sign was positive
SOEPEL
EVALUATION (DD):
Developmental dysplasia of the hip
Acetabular immaturity
Proximal femoral focal deficiency
Residual effects of septic arthritis
PLAN: History, physical examination, Ultrasonography, plain X-ray
ELABORATION: Abduction splints, Hip Spica cast , reduction procedures
SOEPEL
LEARNING GOALS:
study developmental dysplasia of the hip
SOEPEL
Normal Development
 Embryonic
 7th week - acetabulum and hip formed from same mesenchymal cells
 11th week - complete separation between the two
 Prox fem ossific nucleus - 4-7 months
Normal Hip
 Tight fit of head in acetabulum
 Transection of capsule
 Still difficult to dislocate
 Surface tension
Definition
• Developmental dysplasia of the hip (DDH) is a spectrum of disorders of
development of the hip that present in different forms at different ages.
• The common etiology is excessive laxity of the hip capsule with a failure to
maintain the femoral
 1/1,000 born with dislocated hip
 10/10,000 born with subluxation or dysplasia
 80% Female
Describtion
• In all cases of DDH, the socket (acetabulum) is shallow, meaning that the
ball of the thighbone (femur) cannot firmly fit into the socket. Sometimes,
the ligaments that help to hold the joint in place are stretched.The degree
of hip looseness, or instability, varies among children with DDH.
• Dislocated. In the most severe cases of DDH, the head of the femur is
completely out of the socket.
• Dislocatable. In these cases, the head of the femur lies within the
acetabulum, but can easily be pushed out of the socket during a physical
examination.
• Subluxatable. In mild cases of DDH, the head of the femur is simply loose in
the socket. During a physical examination, the bone can be moved within
the socket, but it will not dislocate.
Causes
• The cause is not clear. However, there are factors that are known to contribute to the chance of a baby
being born with DDH. Only 1 in 75 babies with a risk factor have a dislocated hip. Risk factors include:
• Family history.
• Gender.About 8 in 10 cases of DDH are female.
• Pregnancy conditions. If there is only a small amount of fluid in the womb (uterus) this is called
oligohydramnios.
• Firstborn baby. About 6 in 10 cases of DDH occur in firstborn children.
• Other abnormalities. If the baby has cerebral palsy, spinal cord problems or other nerve and muscle
disorders, this increases the risk of developing DDH.
• Breech position. If an unborn baby is in the breech position (feet down position in the uterus).
Symptomes
• Some babies born with a dislocated hip will show no outward signs. baby
has:
• Legs of different lengths
• Uneven skin folds on the thigh
• Less mobility or flexibility on one side
• Limping, toe walking, or a waddling, duck-like gait
Diagnosis
 Newborn screening
 Ortolani’s and Barlow’s maneuvers with a thorough history and
physical
 Warm, quiet environment with removal of diaper
 Head to toe exam to detect any associated conditons (Torticollis,
Ligamentous Laxity etc.)
 Baseline Neuro and Spine Exam
Diagnosis
Key physical findings
 Asymmetry
 Limb length- Galeazzi
 Abduction ROM
 Skin folds
 Limp
 Waddilng gait /
hyperlordosis - bilateral
involvement
Ortolani’s Maneuver
* After 3 months of age tests become negative
Barlow’s Maneuver
Imaging
 X-rays
 Femoral head ossification center
 4 -7 months
 Ultrasound
 Operator dependent
 CT
 MRI
 Arthrograms
 Open vs closed reduction
UltrasoundFemoral head
Abductors
Ilium
UltrasoundFemoral head
Abductors
Ilium
UltrasoundFemoral head
Abductors
Ilium
UltrasoundFemoral head
Abductors
Ilium
UltrasoundGraf’s alpha
angle
UltrasoundGraf’s alpha
angle
>60 = normal
*line w/ ilium
bisects head 50/50
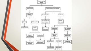
Manegement
Von rosen splint
• SurgicalTreatment
• 6 months to 2 years. If a closed reduction procedure is not successful in
putting the thighbone is proper position, open surgery is necessary. In this
procedure, an incision is made at the baby's hip that allows the surgeon to
clearly see the bones and soft tissues.
• In some cases, the thighbone will be shortened in order to properly fit the
bone into the socket. X-rays are taken during the operation to confirm that
the bones are in position. Afterwards, the child is placed in a spica cast to
maintain the proper hip position.
• Older than 2 years. In some children, the looseness worsens as the child
grows and becomes more active. Open surgery is typically necessary to
realign the hip. A spica cast is usually applied to maintain the hip in the
socket.
DDH

DDH

  • 1.
    Developmental Dysplasia of theHip *DDH* Hamad Emad Dhuhayr
  • 2.
    CONTENTS 1. SOEPEL 2. DEFINITION 3.EPIDEMIOLOGY 4. BASIC BACKGROUND 5. AETIOLOGY 6. RISK FACTORS 7. CLINICAL MANIFESTATIONS 8. INVESTIGATION 9. MANAGEMENT 10.REFERENCES
  • 3.
    SUBJECT: A 7 monthsold girl ( was brought to the vaccination clinic by her mother ) PRESENTING PROBLEM The pediatrician refers the infant to the orthopedic surgeon after he noticed asymmetric skin folds in the upper thigh. FURTHER HISTORY The infant was born with the breech presentation SOEPEL
  • 4.
    OBJECTIVE: taking history, physicalexamination ( musculoskeletal and neurological ) VITAL SIGNS: Not included CLINICAL FINDINGS: Palpable hip instabiulity Unequal leg lengths The abduction was limited on left side Galezzi sign was positive SOEPEL
  • 5.
    EVALUATION (DD): Developmental dysplasiaof the hip Acetabular immaturity Proximal femoral focal deficiency Residual effects of septic arthritis PLAN: History, physical examination, Ultrasonography, plain X-ray ELABORATION: Abduction splints, Hip Spica cast , reduction procedures SOEPEL
  • 6.
    LEARNING GOALS: study developmentaldysplasia of the hip SOEPEL
  • 7.
    Normal Development  Embryonic 7th week - acetabulum and hip formed from same mesenchymal cells  11th week - complete separation between the two  Prox fem ossific nucleus - 4-7 months
  • 8.
    Normal Hip  Tightfit of head in acetabulum  Transection of capsule  Still difficult to dislocate  Surface tension
  • 9.
    Definition • Developmental dysplasiaof the hip (DDH) is a spectrum of disorders of development of the hip that present in different forms at different ages. • The common etiology is excessive laxity of the hip capsule with a failure to maintain the femoral  1/1,000 born with dislocated hip  10/10,000 born with subluxation or dysplasia  80% Female
  • 10.
    Describtion • In allcases of DDH, the socket (acetabulum) is shallow, meaning that the ball of the thighbone (femur) cannot firmly fit into the socket. Sometimes, the ligaments that help to hold the joint in place are stretched.The degree of hip looseness, or instability, varies among children with DDH. • Dislocated. In the most severe cases of DDH, the head of the femur is completely out of the socket. • Dislocatable. In these cases, the head of the femur lies within the acetabulum, but can easily be pushed out of the socket during a physical examination. • Subluxatable. In mild cases of DDH, the head of the femur is simply loose in the socket. During a physical examination, the bone can be moved within the socket, but it will not dislocate.
  • 12.
    Causes • The causeis not clear. However, there are factors that are known to contribute to the chance of a baby being born with DDH. Only 1 in 75 babies with a risk factor have a dislocated hip. Risk factors include: • Family history. • Gender.About 8 in 10 cases of DDH are female. • Pregnancy conditions. If there is only a small amount of fluid in the womb (uterus) this is called oligohydramnios. • Firstborn baby. About 6 in 10 cases of DDH occur in firstborn children. • Other abnormalities. If the baby has cerebral palsy, spinal cord problems or other nerve and muscle disorders, this increases the risk of developing DDH. • Breech position. If an unborn baby is in the breech position (feet down position in the uterus).
  • 14.
    Symptomes • Some babiesborn with a dislocated hip will show no outward signs. baby has: • Legs of different lengths • Uneven skin folds on the thigh • Less mobility or flexibility on one side • Limping, toe walking, or a waddling, duck-like gait
  • 16.
    Diagnosis  Newborn screening Ortolani’s and Barlow’s maneuvers with a thorough history and physical  Warm, quiet environment with removal of diaper  Head to toe exam to detect any associated conditons (Torticollis, Ligamentous Laxity etc.)  Baseline Neuro and Spine Exam
  • 17.
    Diagnosis Key physical findings Asymmetry  Limb length- Galeazzi  Abduction ROM  Skin folds  Limp  Waddilng gait / hyperlordosis - bilateral involvement
  • 18.
    Ortolani’s Maneuver * After3 months of age tests become negative
  • 19.
  • 20.
    Imaging  X-rays  Femoralhead ossification center  4 -7 months  Ultrasound  Operator dependent  CT  MRI  Arthrograms  Open vs closed reduction
  • 22.
  • 23.
  • 24.
  • 25.
  • 26.
  • 27.
    UltrasoundGraf’s alpha angle >60 =normal *line w/ ilium bisects head 50/50
  • 30.
  • 39.
  • 40.
    • SurgicalTreatment • 6months to 2 years. If a closed reduction procedure is not successful in putting the thighbone is proper position, open surgery is necessary. In this procedure, an incision is made at the baby's hip that allows the surgeon to clearly see the bones and soft tissues. • In some cases, the thighbone will be shortened in order to properly fit the bone into the socket. X-rays are taken during the operation to confirm that the bones are in position. Afterwards, the child is placed in a spica cast to maintain the proper hip position. • Older than 2 years. In some children, the looseness worsens as the child grows and becomes more active. Open surgery is typically necessary to realign the hip. A spica cast is usually applied to maintain the hip in the socket.