CONVULSIVE
DISORDERS
Mr. Pradeep Abothu, M.Sc (N), PhD Scholar
Associate Professor
Dept. of Child Health Nursing
ASRAM College Of Nursing
INTRODUCTION
Convulsive disorders are neurological
conditions characterized by recurrent,
involuntary seizures caused by abnormal
electrical activity in the brain. Common types of
convulsive disorders include epilepsy, febrile
seizures in children, and status epilepticus,
which requires immediate medical attention.
DEFINITIONS
• Seizures: Seizures are sudden, uncontrolled electrical disturbances in
the brain that can cause changes in behavior, movements, feelings, or
consciousness.
• Convulsions: Convulsions refer to the physical manifestations of a
seizure, characterized by violent, uncontrolled shaking or jerking
movements of the body. Convulsions can occur in various types of
seizures.
• Febrile Seizures: Febrile Seizures are convulsions triggered by fever,
typically in children aged 6 months to 5 years, without an underlying
neurological cause.
• Epilepsy: Epilepsy is a chronic neurological disorder characterized by
recurrent, unprovoked paroxysmal seizures. It can result from a variety
of underlying causes, including genetic factors, brain injuries, or structural
abnormalities in the brain.
• Status Epilepticus: Status epilepticus is a medical emergency defined as a
prolonged seizure lasting more than 5 minutes or a series of seizures
without recovery between them.
INCIDENCE
• Approximately 5% to 10% of children will experience at least one
seizure by the age of 16.
• The prevalence of epilepsy in children is estimated to be around
0.5% to 1%.
• Febrile seizures occur in about 2% to 5% of children aged 6 months
to 5 years, typically triggered by a rapid rise in fever.
• Status Epilepticus occurs in about 0.2% to 0.5% of children with
epilepsy.
ETIOLOGY
Convulsions can be caused by various factors, including:
• Conditions at birth, such as hypoxia or birth asphyxia.
• Congenital abnormalities associated with brain.
• Inborn errors of metabolism.
• An imbalance of neurotransmitters.
• Genetic predispositions.
• The presence of a brain tumor.
• Head injury.
• Infection such as meningitis, encephalitis.
• Stroke.
• Substance abuse.
• Certain medications, such as antipsychotics and antidepressants.
The two main categories of epileptic seizures are:
1. Focal (Partial) Seizures
2. Generalized Seizures.
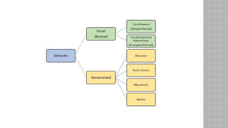
CLASSIFICATION
1. Focal (Partial) Seizures: Focal seizures occur when abnormal
electrical activity happens in one or more areas on one side of the
brain. There are two types of focal seizures:
a. Simple Focal Seizure
b. Complex Focal Seizure
a. Simple Focal Seizure: A seizure affecting a small part of the
brain, causing localized symptoms without loss of consciousness.
Symptoms include:
• Shaking motion in a finger or hand
• Uncontrollable jerking of the mouth
• Incoherent speech
• Feelings of dizziness
• Sweating, nausea, or pallor
• No loss of consciousness
b. Complex Focal Seizure: Occurs typically in the temporal lobe, which
controls emotions and memory, causing altered consciousness and unusual
behaviors.
Symptoms include:
• Altered consciousness, may appear awake but unaware or disoriented
• Unusual behaviors such as gagging, lip smacking, running, screaming, crying,
laughing
• Eye blinking, head turning, or raising one arm
• "Pill-rolling" movements
• Rubbing genitalia
• No memory of the episode after it is over
• Post-seizure, individuals may feel tired or sleepy.
2. Generalized Seizures: Generalized seizures affect both sides
(Hemispheres) of the brain and result in loss of consciousness. Types
of generalized seizures include:
a. Absence Seizure
b. Tonic-Clonic Seizures
c. Atonic Seizure
d. Myoclonic seizures
a. Absence Seizure: Also known as petit mal seizures, these
involve a brief change in consciousness. They usually last no
longer than 30 seconds and may occur multiple times a day.
Absence seizures commonly begin between ages 4 and 12.
Symptoms include:
• Sudden staring spells (stares into space for less than 15 seconds)
• Rapid eye blinking or facial twitching
• Lip smacking
• No recollection of the event after it occurs
b. Tonic-Clonic Seizures: Also called grand mal seizures, these involve loss
of consciousness and violent muscle contractions. They are characterized
by two main phases: the tonic phase and the clonic phase.
Tonic Phase: This state may last for about 20 to 30 seconds.
• Loss of consciousness.
• Epileptic cry.
• Frothy discharge from the mouth.
• Ineffective breathing.
• Pulse becomes weak and irregular.
• Face may become pale, head turned to one side, eyes fixed in one
position, and hands clenched and tongue may be bitten.
Clonic Phase: This state lasts for 1-2 minutes.
• Jerky movements for 1-2 minutes.
• Incontinence of urine and stool.
• After the jerky movements, the child relaxes and may go into a
deep sleep (coma), with noisy breathing.
Postictal period: Prolonged sleep, vision or speech problems,
headache, fatigue, body aches.
c. Atonic Seizure: Also known as drop attacks, these seizures involve a
sudden loss of muscle tone, causing the child to fall or drop their head.
During the seizure, the child will be limp and unresponsive. These seizures
typically occur between the ages of 2 and 5 years.
d. Myoclonic seizures: Myoclonic seizures involve sudden, repeated
muscle contractions in the head, extremities, or torso. These seizures
typically occur when the individual is drowsy, either falling asleep or just
waking up. There is usually no loss of consciousness, and no postictal
period follows. Myoclonic seizures can occur in young children as well as
adolescents.
P
A
T
H
O
P
H
I
S
I
O
L
O
G
Y
Paroxysmal electrical
discharge in cortical
neurons
Abnormal firing of
neurons
Breakdown of normal membrane
conductance & disruption of
inhibitory synaptic currents
Locally Widely
Generalized
Seizure
Focal
Seizure
• Clinical History: A thorough medical history is essential, including details about
the seizure events, duration, frequency, triggers, and any associated symptoms.
• Physical Examination: A comprehensive neurological examination to assess motor
skills, reflexes, and overall brain function.
• Electroencephalogram (EEG): Records electrical activity in the brain and can help
identify seizure types and potential focus areas.
• Blood tests: to check for metabolic imbalances, infections, or other underlying
conditions that may contribute to seizures.
• MRI and CT Scan: Useful for identifying hemorrhage, structural lesions, tumors, or
malformations.
DIAGNOSTIC EVALUATION TOOLS
The management of seizures involves the use of antiepileptic
drugs depending on the type of seizure and underlying condition.
Antiepileptic Medications: Common medications include:
 Phenytoin: 5-10 mg/kg/day, given in divided doses; effective for
tonic-clonic and partial seizures.
 Valproate: 10-15 mg/kg/day, used for generalized seizures,
including absence and myoclonic seizures.
 Levetiracetam: 10 mg/kg twice daily, effective for various seizure
types.
 Lorazepam & Diazepam: to treat Acute seizures.
Surgery: Surgical management for epilepsy may be
considered in children with uncontrolled seizures
despite anticonvulsants. Children with focal
epilepsy from resectable areas or, in some cases,
generalized epilepsy via corpus callosotomy to
disconnect hemispheres and reduce seizures.
SURGICAL MANAGEMENT
Nursing Assessment:
• Monitor for signs and symptoms of seizures.
• Document the frequency, duration, type, and triggers of seizures.
• Regularly check vital signs, especially during and after a seizure.
Seizure Management and Injury Prevention:
Preventions:
• Ensure that the child's environment is safe by padding bed rails, removing sharp
objects, and keeping the bed in a low position.
• Provide continuous supervision during activities, particularly if the child has
frequent or unpredictable seizures.
• Keep emergency equipment such as oxygen, suction, and an airway readily available
at the bedside.
During Seizure:
 Position the child on their side to maintain an open airway and prevent aspiration.
 Do not restrain the child or put anything in their mouth.
 Time the seizure and observe the characteristics of the seizure activity.
 Monitor for frothy secretions and be prepared to suction as necessary to prevent
aspiration.
 Allow the seizure to end without interference.
Post-Seizure Care:
 Allow the child to rest after the seizure and ensure they are in a safe position.
 Monitor for postictal confusion or weakness, providing reassurance and comfort.
 Administer anticonvulsant medications as prescribed.
Education and Support:
 Teach the family about the disorder, medication management and communicate a
clear plan for managing seizures at home, school, and in the community, including
when to seek emergency help.
 Provide information about support groups and resources for families.
 Ensure school personnel are aware of the child's condition and have a seizure
action plan.
 Address emotional and psychological impacts, referring to counseling services if
needed.
 Schedule regular neurologist appointments for monitoring and medication
adjustments.
 Continuously assess the child’s development and provide necessary interventions.
Possible Nursing Diagnoses:
 Risk for injury related to seizure activity and potential for falls
or trauma.
 Risk for aspiration related to loss of consciousness and inability
to swallow during seizures.
 Anxiety related to concerns about the child's safety.
 Knowledge deficit related to lack of understanding about seizure
management and emergency response.
 Impaired social interaction related to the stigma of convulsive
disorders.
THANK YOU

CONVULSIVE DISORDERS: NURSING MANAGEMENT.pptx

  • 1.
    CONVULSIVE DISORDERS Mr. Pradeep Abothu,M.Sc (N), PhD Scholar Associate Professor Dept. of Child Health Nursing ASRAM College Of Nursing
  • 2.
    INTRODUCTION Convulsive disorders areneurological conditions characterized by recurrent, involuntary seizures caused by abnormal electrical activity in the brain. Common types of convulsive disorders include epilepsy, febrile seizures in children, and status epilepticus, which requires immediate medical attention.
  • 3.
    DEFINITIONS • Seizures: Seizuresare sudden, uncontrolled electrical disturbances in the brain that can cause changes in behavior, movements, feelings, or consciousness. • Convulsions: Convulsions refer to the physical manifestations of a seizure, characterized by violent, uncontrolled shaking or jerking movements of the body. Convulsions can occur in various types of seizures. • Febrile Seizures: Febrile Seizures are convulsions triggered by fever, typically in children aged 6 months to 5 years, without an underlying neurological cause.
  • 4.
    • Epilepsy: Epilepsyis a chronic neurological disorder characterized by recurrent, unprovoked paroxysmal seizures. It can result from a variety of underlying causes, including genetic factors, brain injuries, or structural abnormalities in the brain. • Status Epilepticus: Status epilepticus is a medical emergency defined as a prolonged seizure lasting more than 5 minutes or a series of seizures without recovery between them.
  • 5.
    INCIDENCE • Approximately 5%to 10% of children will experience at least one seizure by the age of 16. • The prevalence of epilepsy in children is estimated to be around 0.5% to 1%. • Febrile seizures occur in about 2% to 5% of children aged 6 months to 5 years, typically triggered by a rapid rise in fever. • Status Epilepticus occurs in about 0.2% to 0.5% of children with epilepsy.
  • 6.
    ETIOLOGY Convulsions can becaused by various factors, including: • Conditions at birth, such as hypoxia or birth asphyxia. • Congenital abnormalities associated with brain. • Inborn errors of metabolism. • An imbalance of neurotransmitters. • Genetic predispositions.
  • 7.
    • The presenceof a brain tumor. • Head injury. • Infection such as meningitis, encephalitis. • Stroke. • Substance abuse. • Certain medications, such as antipsychotics and antidepressants.
  • 8.
    The two maincategories of epileptic seizures are: 1. Focal (Partial) Seizures 2. Generalized Seizures. CLASSIFICATION
  • 10.
    1. Focal (Partial)Seizures: Focal seizures occur when abnormal electrical activity happens in one or more areas on one side of the brain. There are two types of focal seizures: a. Simple Focal Seizure b. Complex Focal Seizure a. Simple Focal Seizure: A seizure affecting a small part of the brain, causing localized symptoms without loss of consciousness.
  • 11.
    Symptoms include: • Shakingmotion in a finger or hand • Uncontrollable jerking of the mouth • Incoherent speech • Feelings of dizziness • Sweating, nausea, or pallor • No loss of consciousness
  • 12.
    b. Complex FocalSeizure: Occurs typically in the temporal lobe, which controls emotions and memory, causing altered consciousness and unusual behaviors. Symptoms include: • Altered consciousness, may appear awake but unaware or disoriented • Unusual behaviors such as gagging, lip smacking, running, screaming, crying, laughing • Eye blinking, head turning, or raising one arm • "Pill-rolling" movements • Rubbing genitalia • No memory of the episode after it is over • Post-seizure, individuals may feel tired or sleepy.
  • 13.
    2. Generalized Seizures:Generalized seizures affect both sides (Hemispheres) of the brain and result in loss of consciousness. Types of generalized seizures include: a. Absence Seizure b. Tonic-Clonic Seizures c. Atonic Seizure d. Myoclonic seizures
  • 14.
    a. Absence Seizure:Also known as petit mal seizures, these involve a brief change in consciousness. They usually last no longer than 30 seconds and may occur multiple times a day. Absence seizures commonly begin between ages 4 and 12. Symptoms include: • Sudden staring spells (stares into space for less than 15 seconds) • Rapid eye blinking or facial twitching • Lip smacking • No recollection of the event after it occurs
  • 15.
    b. Tonic-Clonic Seizures:Also called grand mal seizures, these involve loss of consciousness and violent muscle contractions. They are characterized by two main phases: the tonic phase and the clonic phase. Tonic Phase: This state may last for about 20 to 30 seconds. • Loss of consciousness. • Epileptic cry. • Frothy discharge from the mouth. • Ineffective breathing. • Pulse becomes weak and irregular. • Face may become pale, head turned to one side, eyes fixed in one position, and hands clenched and tongue may be bitten.
  • 16.
    Clonic Phase: Thisstate lasts for 1-2 minutes. • Jerky movements for 1-2 minutes. • Incontinence of urine and stool. • After the jerky movements, the child relaxes and may go into a deep sleep (coma), with noisy breathing. Postictal period: Prolonged sleep, vision or speech problems, headache, fatigue, body aches.
  • 17.
    c. Atonic Seizure:Also known as drop attacks, these seizures involve a sudden loss of muscle tone, causing the child to fall or drop their head. During the seizure, the child will be limp and unresponsive. These seizures typically occur between the ages of 2 and 5 years. d. Myoclonic seizures: Myoclonic seizures involve sudden, repeated muscle contractions in the head, extremities, or torso. These seizures typically occur when the individual is drowsy, either falling asleep or just waking up. There is usually no loss of consciousness, and no postictal period follows. Myoclonic seizures can occur in young children as well as adolescents.
  • 18.
    P A T H O P H I S I O L O G Y Paroxysmal electrical discharge incortical neurons Abnormal firing of neurons Breakdown of normal membrane conductance & disruption of inhibitory synaptic currents Locally Widely Generalized Seizure Focal Seizure
  • 19.
    • Clinical History:A thorough medical history is essential, including details about the seizure events, duration, frequency, triggers, and any associated symptoms. • Physical Examination: A comprehensive neurological examination to assess motor skills, reflexes, and overall brain function. • Electroencephalogram (EEG): Records electrical activity in the brain and can help identify seizure types and potential focus areas. • Blood tests: to check for metabolic imbalances, infections, or other underlying conditions that may contribute to seizures. • MRI and CT Scan: Useful for identifying hemorrhage, structural lesions, tumors, or malformations. DIAGNOSTIC EVALUATION TOOLS
  • 21.
    The management ofseizures involves the use of antiepileptic drugs depending on the type of seizure and underlying condition. Antiepileptic Medications: Common medications include:  Phenytoin: 5-10 mg/kg/day, given in divided doses; effective for tonic-clonic and partial seizures.  Valproate: 10-15 mg/kg/day, used for generalized seizures, including absence and myoclonic seizures.  Levetiracetam: 10 mg/kg twice daily, effective for various seizure types.  Lorazepam & Diazepam: to treat Acute seizures.
  • 22.
    Surgery: Surgical managementfor epilepsy may be considered in children with uncontrolled seizures despite anticonvulsants. Children with focal epilepsy from resectable areas or, in some cases, generalized epilepsy via corpus callosotomy to disconnect hemispheres and reduce seizures. SURGICAL MANAGEMENT
  • 24.
    Nursing Assessment: • Monitorfor signs and symptoms of seizures. • Document the frequency, duration, type, and triggers of seizures. • Regularly check vital signs, especially during and after a seizure. Seizure Management and Injury Prevention: Preventions: • Ensure that the child's environment is safe by padding bed rails, removing sharp objects, and keeping the bed in a low position. • Provide continuous supervision during activities, particularly if the child has frequent or unpredictable seizures. • Keep emergency equipment such as oxygen, suction, and an airway readily available at the bedside.
  • 25.
    During Seizure:  Positionthe child on their side to maintain an open airway and prevent aspiration.  Do not restrain the child or put anything in their mouth.  Time the seizure and observe the characteristics of the seizure activity.  Monitor for frothy secretions and be prepared to suction as necessary to prevent aspiration.  Allow the seizure to end without interference. Post-Seizure Care:  Allow the child to rest after the seizure and ensure they are in a safe position.  Monitor for postictal confusion or weakness, providing reassurance and comfort.  Administer anticonvulsant medications as prescribed.
  • 26.
    Education and Support: Teach the family about the disorder, medication management and communicate a clear plan for managing seizures at home, school, and in the community, including when to seek emergency help.  Provide information about support groups and resources for families.  Ensure school personnel are aware of the child's condition and have a seizure action plan.  Address emotional and psychological impacts, referring to counseling services if needed.  Schedule regular neurologist appointments for monitoring and medication adjustments.  Continuously assess the child’s development and provide necessary interventions.
  • 27.
    Possible Nursing Diagnoses: Risk for injury related to seizure activity and potential for falls or trauma.  Risk for aspiration related to loss of consciousness and inability to swallow during seizures.  Anxiety related to concerns about the child's safety.  Knowledge deficit related to lack of understanding about seizure management and emergency response.  Impaired social interaction related to the stigma of convulsive disorders.
  • 28.