INTERNATIONAL BUSINESS
ASSIGNMENT - 1
COMPANY PROFILE
SUBMITTED BY:
VISHAKHA CHOUDHARY
Procter and Gamble: Company Profile
Procter & Gamble Co., also known as P&G, is an American consumer
goods corporation headquartered in downtown Cincinnati, Ohio, United
States of America, founded in 1837 by William Procter and James Gamble. It
primarily specializes in a wide range of cleaning agents, personal care and
hygienic products.
The company started by selling candles and soaps, and gained recognition s
ponsoring radio
shows around the country, these radio shows were shortly after called “soap
operas” and arestill named like this. After the civil war, where the company
provided the army with candles andsoap, soldiers from around the world go
t to know the brand and the products of the company.Eventually, the owner
s decided to diversify the products of the company, and created “Crisco” a
product for the kitchen that is still used to this day in many countries. As a
result, the companygrew and had to expand to different states of the countr
y, and in a short period of time, to other
countries starting with the UK.P&Gwas very smart by acquiring different b
rands from around the world, like “Charmin”,“Gillete”, “Old Spice”, “Max Fa
ctor”, among many others, giving their business more marketshare in stores
. And by creating new brands like the toothpaste “Crest” and the dispo-sable
diapers “Pampers”, the company gained world-wide recognition.
The Procter & Gamble Company (P&G) is a giant in the area of consumer
goods. The leading maker of household products in the United States, P&G
has operations in nearly 80 countries around the worldand markets its nearly
300 brands in more than 160 countries; more than half of the company's
revenues are derived overseas. Among its products, which fall into the main
categories of fabric care, home care, beauty care, baby care, family care,
health care, snacks, and beverages, are 16 that generate more than $1 billion
in annual revenues: Actonel (osteoporosis treatment); Always (feminine
protection); Ariel, Downy, and Tide (laundry care); Bounty (paper towels);
Charmin (bathroom tissue); Crest (toothpaste); Folgers (coffee); Head &
Shoulders, Pantene, and Wella (hair care); Iams (pet food); Olay (skin care);
Pampers (diapers); and Pringles& Gamble.es (snacks). Committed to
remaining the leader in its markets, P&G is one of the most aggressive
marketers and is the largest advertiser in the world. Many innovations that
are now common practices in corporate America--including extensive
market research, the brand-management system, and employee profit-
sharing programs--were first developed at Procter. P&G is focused on four
key areas of transformationto deliver balanced growth and leadership value
creation:
In 2014, P&G recorded $83.1 billion in sales. On August 1, 2014, P&G
announced it was streamlining the company, dropping and selling off around
100 brands from its product portfolio in order to focus on the remaining 65
brands, which produced 95% of the company's profits. A.G. Lafley, the
company's chairman, president, and CEO until October 31, 2015, said the
future P&G would be "a much simpler, much less complex company of
leading brands that's easier to manage and operate". David Taylor is the
current president and CEO of Procter & Gamble.
Innovation has long been the backbone of P&G’s growth. As chairman,
president, and CEO Bob McDonald notes, “We know from our history that
while promotions may win quarters, innovation wins decades.” The company
spends nearly $2 billion annually on R&D—roughly 50% more than its
closest competitor, and more than most other competitors combined. Each
year it invests at least another $400 million in foundational consumer
research to discover opportunities for innovation, conducting some 20,000
Accelerating
Top-Line
Growth
• Improving
Productivity
and Cost
Structure
• Streamlining
the Product
Portfolio
• Strengthening
Organization
and Culture
studies involving more than 5 million consumers in nearly 100 countries.
Odds are that as you’re reading this, P&G researchers are in a store
somewhere observing shoppers, or even in a consumer’s home.
Product profile
P&G — A COMPANY OF LEADING BRANDS
P&G is organizing its portfolio around 10 product categories and about 65
brands. These are categories where P&G has leading market positions and
where product technologies deliver performancedifferences that matter to
consumers.
Beauty
Segment
Head &
Shoulders
Anti Hair Fall
Shampoo
Itchy scalp
care Shampoo
Dry Scalp
Shampoo
Cool Menthol
Shampoo
Men Hair
Retain
Shampoo
Lemon Fresh
Shampoo
Silky Black
Shampoo
Smooth &
Silky Shampoo
Pantene
Shampoo
Conditioner
2-IN-1
Olay
Wella
Grooming
Segment
Gillette
Gillette
double-edged
safety razor
series
Gillette Vector Mach3 Mach3 Turbo
Guard and
Mach3 Turbo
Sensitiveand
Fusion.
Old Spice
Health Care & Well Being
Segment
Oral-B
Electric
rechargeable
Toothbrushes
Brush Heads -
Replacement
Toothbrushes
with Battery
Manual
Toothbrushes
Toothpastes for
kids and babies
Floss productsl
Special Brushes
Crest
Crest
Toothpastes
Crest
Toothbrushes
Crest Rinses
Crest 3D
Whitestrips:
Oral-B Glide
whisperalways Vicks
Nyquil
DayQuil
Vicks Vaporub
Nature Fusion
Sinex
Clearasil
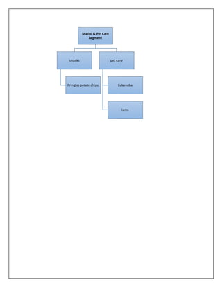
Snacks & Pet Care
Segment
snacks
Pringles potato chips
pet care
Eukanuba
Iams
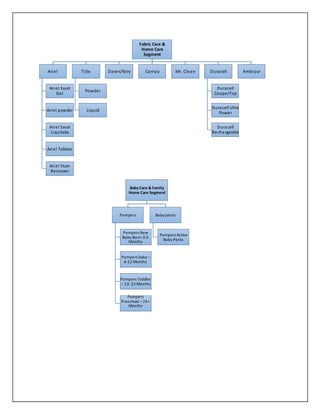
Fabric Care &
Home Care
Segment
Ariel
Ariel Excel
Gel
Ariel powder
Ariel Excel
Liquitabs
Ariel Tablets
Ariel Stain
Remover
Tide
Powder
Liquid
Dawn/fairy Camay Mr. Clean Duracell
Duracell
CooperTop
Duracell Ultra
Power
Duracell
Rechargeable
Ambipur
Baby Care & Family
Home Care Segment
Pampers
Pampers New
Baby Born: 0-5
Months
Pampers baby –
6-12 Months
Pampers Toddler
– 13-23 Months
Pampers
Preschool –24+
Months
Baby pants
Pampers Active
Baby Pants
Fabric Care, Home Care and Personal Care include brands such
as Ariel, Tide, Dawn, and Downy.
P&G’s Baby Care, Feminine Care and Family Care segment includes
products such as Always, Bounty, Charmin, and Pampers. Pampers
competes with Kimberly-Clark’s (KMB) Huggies brand in baby care.
The Beauty Care segment includes brands such as Head & Shoulders,
Pantene, SK-II, and Olay. The beauty care segment competes
with Unilever’s (UL) TRESemmé, Vaseline, Dove, and AXE brands.
Grooming is P&G’s fourth-largest segment in terms of revenue and
operating profit. It includes shaving products such as blades and razors.
Major brands in this segment are the Gillette franchise, Mach3, and
Fusion.
P&G’s Health Care brand Oral-B competes with Colgate-Palmolive’s
(CL) Colgate brand, and is the second-largest brand in oral care.
Under Personal Care, Vicks and Prilosec OTC are among the top ten
brands in their categories.
Market profile
P&G has operations in about 80 countries and sells its products in more than
180 countries. The company has 35 manufacturing plants handling
production around the world.
P&G reports revenue from five regions. The five regions and their revenue
share for fiscal 20141
are as follows:
1. North America – 39% of total revenue
2. Western Europe – 18% of total revenue
3. Asia – 18% of total revenue
4. CEEMEA (Central and Eastern Europe, Middle East, and Africa) – 15% of
total revenue
5. Latin America – 10% of total revenue
The revenue generated from the US alone accounts for 35.4% of the firm’s
total revenue. The rest is from international business. No individual country
other than the US generates more than 10% of total revenue.
Growing international markets
Organic revenue grew by 1% or more in all segments of emerging markets
in 3Q15, except for in the Beauty segment. Growth was driven by innovations
and pricing in developing markets.
For example, the rollout of the Flex ball innovation, the launch of Venus
Swirl, and compact liquids—Tide and Gain—have led to expansion in the
Middle East, Africa, and Asia. Also, innovation in the Always brand has
expanded P&G’s market in the UK, France, the Netherlands, Belgium, and
developing markets.
Competitors Unilever (UL), Colgate-Palmolive (CL), and Kimberly-Clark
(KMB) also depend on innovation and pricing to capture opportunities in
emerging markets. For example, Unilever is constantly changing the
presentation, bottle size and pricing of its AXE male-grooming product,
depending on the geography. Productinnovations by Colgate toothpastes are
also driving greater penetration in the emerging markets of Asia, Africa, and
South America.
Future outlook
Rising wage levels in the mid-income population group has led to increasing
demand for household products in emerging and developing markets.
Certain risks of political instability, labor disruptions, and vulnerability due
to poor infrastructure affect P&G’s decisions with respect to where to focus
its efforts. Currently, it focuses on ten emerging market economies:
1. Brazil
2. China
3. India
4. Russia
5. South Africa
6. Mexico
7. Nigeria
8. Poland
This limited focus will help P&G tailor its marketing strategies and
increase its market penetration.
Sales by Procter and gamble for the fiscal year ended June 30 were as follows
(with compared to 2014 and 2015):
Regions 2016 2015 2014
North America 44% 41% 39%
As per the above table North Americawas leading fromall the other regions.
As compared to previous year (2014 and 2015) it has increased sales from 5-
6% whereas this year Europe has decreased from 2-3%. Greater china has
constant sales from 2014 to 2016. Also IMEA (United States, Canada and
Puerto Rico) has constant sales throughout these years. The sales of Latin
America has decreased from 2% this year.
Europe 23% 24% 26%
Asia pacific 9% 8% 8%
Greater china 8% 9% 9%
IMEA 8% 8% 8%
Latin America 8% 10% 10%
Future plan
"Emerging markets are where the middle class is growing and where
additional consumers can be brought aboard, P&G is realizing growth from
its investment."
With this statement P&Ghas figured out China and India as one of the future
investment countries to grow. Both countries have become so big that it's
generating profits closer to U.S. or Western European levels than an
emerging market. In terms of profit generation these company aren’t
legging behind in any area.
The company’s growth strategies involve focusing on innovation, cost
savings, portfolio transformation, innovation, and productivity
improvements.
The company will boost its sales through a continued focus on
innovation. It has spent $1.9 billion on research and development in
fiscal 2016.
The company will also focus on the expansion of its e-commerce
channel.
Productivity is another key focus area for the company. Promotional
spending. The company expects ~$10.0 billion from productivity
savings from fiscal 2017 to fiscal 2021.
The company will reinvest its productivity savings in innovation and
marketing. Some of the attractive campaigns include its Always #Like
a Girl campaign and its SK-II change destiny campaign.
The company will also invest in product sampling programs to gain
more visibility. For instance, it plans to ensurethat 70.0% of new moms
in the United States receive samples of its best baby care products.
Procter & Gamble will also transform its brand portfolio by selling its
non-corebusinesses. Ithas already sold 41 brands in its Beauty segment
to Coty (COTY). The company has also discontinued certain
unprofitable products in its Mexico Family Care business.
The company has planned to spend more on advertising, and its
growing emphasis on digital media reflects both the shift in where
consumers are focusedand a desire to increase the effectiveness of the
money it spends
The maker of Pampers diapers and Tide detergent have consider a
merger of its Western European unit with its Eastern and Central
Europe business, while its Indian business will combine with the
Middle East and Africa to form another group.
P&G chief executive A.G. Lafley said the consumer products giant's
digital spending onthings like online ads and social media ranges from
25% to 35% of its marketing budget and is currently near the top of
that range in the U.S., its biggest market.
To reduce non-manufacturing roles by about 35% by the end of fiscal
2017.
The company is planning on a strategic tie up with Future group in
INDIA believing it will help to grow sales, and for it will lead to an
increased market share .There will be collaboration in a lot of things
including supply chain, planning strategies and managing shelf space
The core brand growth strategy mainly involves concentrating on core
markets such as the US for business growth; focusing on maximum
profit potential for any investment in developing markets; and seeking
disproportionate value creation in making a portfolio
P&G aims to harness opportunities in developing countries like China,
India, and Russiato enhance its market shareas well as stabilize its top-
line growth. The company will focus on core segments including the
Fabric Care and Home Care segment and the Baby, Feminine and
Family Care segment, which are structurally attractive to consumers.
These also include some of P&G’s strongest brands
Its localized strategies include single-blade razors for men in India who
worry more about getting cut, and building a diaper plant in China
where the market for infant-related goods is growing.
COMPANY PROFILE PROCTER AND GAMBLE

COMPANY PROFILE PROCTER AND GAMBLE

  • 1.
    INTERNATIONAL BUSINESS ASSIGNMENT -1 COMPANY PROFILE SUBMITTED BY: VISHAKHA CHOUDHARY
  • 2.
    Procter and Gamble:Company Profile Procter & Gamble Co., also known as P&G, is an American consumer goods corporation headquartered in downtown Cincinnati, Ohio, United States of America, founded in 1837 by William Procter and James Gamble. It primarily specializes in a wide range of cleaning agents, personal care and hygienic products.
  • 3.
    The company startedby selling candles and soaps, and gained recognition s ponsoring radio shows around the country, these radio shows were shortly after called “soap operas” and arestill named like this. After the civil war, where the company provided the army with candles andsoap, soldiers from around the world go t to know the brand and the products of the company.Eventually, the owner s decided to diversify the products of the company, and created “Crisco” a product for the kitchen that is still used to this day in many countries. As a result, the companygrew and had to expand to different states of the countr y, and in a short period of time, to other countries starting with the UK.P&Gwas very smart by acquiring different b rands from around the world, like “Charmin”,“Gillete”, “Old Spice”, “Max Fa ctor”, among many others, giving their business more marketshare in stores . And by creating new brands like the toothpaste “Crest” and the dispo-sable diapers “Pampers”, the company gained world-wide recognition. The Procter & Gamble Company (P&G) is a giant in the area of consumer goods. The leading maker of household products in the United States, P&G
  • 4.
    has operations innearly 80 countries around the worldand markets its nearly 300 brands in more than 160 countries; more than half of the company's revenues are derived overseas. Among its products, which fall into the main categories of fabric care, home care, beauty care, baby care, family care, health care, snacks, and beverages, are 16 that generate more than $1 billion in annual revenues: Actonel (osteoporosis treatment); Always (feminine protection); Ariel, Downy, and Tide (laundry care); Bounty (paper towels); Charmin (bathroom tissue); Crest (toothpaste); Folgers (coffee); Head & Shoulders, Pantene, and Wella (hair care); Iams (pet food); Olay (skin care); Pampers (diapers); and Pringles& Gamble.es (snacks). Committed to remaining the leader in its markets, P&G is one of the most aggressive marketers and is the largest advertiser in the world. Many innovations that are now common practices in corporate America--including extensive market research, the brand-management system, and employee profit- sharing programs--were first developed at Procter. P&G is focused on four key areas of transformationto deliver balanced growth and leadership value
  • 5.
    creation: In 2014, P&Grecorded $83.1 billion in sales. On August 1, 2014, P&G announced it was streamlining the company, dropping and selling off around 100 brands from its product portfolio in order to focus on the remaining 65 brands, which produced 95% of the company's profits. A.G. Lafley, the company's chairman, president, and CEO until October 31, 2015, said the future P&G would be "a much simpler, much less complex company of leading brands that's easier to manage and operate". David Taylor is the current president and CEO of Procter & Gamble. Innovation has long been the backbone of P&G’s growth. As chairman, president, and CEO Bob McDonald notes, “We know from our history that while promotions may win quarters, innovation wins decades.” The company spends nearly $2 billion annually on R&D—roughly 50% more than its closest competitor, and more than most other competitors combined. Each year it invests at least another $400 million in foundational consumer research to discover opportunities for innovation, conducting some 20,000 Accelerating Top-Line Growth • Improving Productivity and Cost Structure • Streamlining the Product Portfolio • Strengthening Organization and Culture
  • 6.
    studies involving morethan 5 million consumers in nearly 100 countries. Odds are that as you’re reading this, P&G researchers are in a store somewhere observing shoppers, or even in a consumer’s home.
  • 7.
    Product profile P&G —A COMPANY OF LEADING BRANDS P&G is organizing its portfolio around 10 product categories and about 65 brands. These are categories where P&G has leading market positions and where product technologies deliver performancedifferences that matter to consumers. Beauty Segment Head & Shoulders Anti Hair Fall Shampoo Itchy scalp care Shampoo Dry Scalp Shampoo Cool Menthol Shampoo Men Hair Retain Shampoo Lemon Fresh Shampoo Silky Black Shampoo Smooth & Silky Shampoo Pantene Shampoo Conditioner 2-IN-1 Olay Wella
  • 8.
    Grooming Segment Gillette Gillette double-edged safety razor series Gillette VectorMach3 Mach3 Turbo Guard and Mach3 Turbo Sensitiveand Fusion. Old Spice Health Care & Well Being Segment Oral-B Electric rechargeable Toothbrushes Brush Heads - Replacement Toothbrushes with Battery Manual Toothbrushes Toothpastes for kids and babies Floss productsl Special Brushes Crest Crest Toothpastes Crest Toothbrushes Crest Rinses Crest 3D Whitestrips: Oral-B Glide whisperalways Vicks Nyquil DayQuil Vicks Vaporub Nature Fusion Sinex Clearasil
  • 9.
    Snacks & PetCare Segment snacks Pringles potato chips pet care Eukanuba Iams
  • 10.
    Fabric Care & HomeCare Segment Ariel Ariel Excel Gel Ariel powder Ariel Excel Liquitabs Ariel Tablets Ariel Stain Remover Tide Powder Liquid Dawn/fairy Camay Mr. Clean Duracell Duracell CooperTop Duracell Ultra Power Duracell Rechargeable Ambipur Baby Care & Family Home Care Segment Pampers Pampers New Baby Born: 0-5 Months Pampers baby – 6-12 Months Pampers Toddler – 13-23 Months Pampers Preschool –24+ Months Baby pants Pampers Active Baby Pants
  • 11.
    Fabric Care, HomeCare and Personal Care include brands such as Ariel, Tide, Dawn, and Downy. P&G’s Baby Care, Feminine Care and Family Care segment includes products such as Always, Bounty, Charmin, and Pampers. Pampers competes with Kimberly-Clark’s (KMB) Huggies brand in baby care. The Beauty Care segment includes brands such as Head & Shoulders, Pantene, SK-II, and Olay. The beauty care segment competes with Unilever’s (UL) TRESemmé, Vaseline, Dove, and AXE brands. Grooming is P&G’s fourth-largest segment in terms of revenue and operating profit. It includes shaving products such as blades and razors. Major brands in this segment are the Gillette franchise, Mach3, and Fusion. P&G’s Health Care brand Oral-B competes with Colgate-Palmolive’s (CL) Colgate brand, and is the second-largest brand in oral care.
  • 12.
    Under Personal Care,Vicks and Prilosec OTC are among the top ten brands in their categories.
  • 13.
    Market profile P&G hasoperations in about 80 countries and sells its products in more than 180 countries. The company has 35 manufacturing plants handling production around the world. P&G reports revenue from five regions. The five regions and their revenue share for fiscal 20141 are as follows: 1. North America – 39% of total revenue 2. Western Europe – 18% of total revenue 3. Asia – 18% of total revenue 4. CEEMEA (Central and Eastern Europe, Middle East, and Africa) – 15% of total revenue 5. Latin America – 10% of total revenue The revenue generated from the US alone accounts for 35.4% of the firm’s total revenue. The rest is from international business. No individual country other than the US generates more than 10% of total revenue. Growing international markets Organic revenue grew by 1% or more in all segments of emerging markets in 3Q15, except for in the Beauty segment. Growth was driven by innovations and pricing in developing markets. For example, the rollout of the Flex ball innovation, the launch of Venus Swirl, and compact liquids—Tide and Gain—have led to expansion in the Middle East, Africa, and Asia. Also, innovation in the Always brand has expanded P&G’s market in the UK, France, the Netherlands, Belgium, and developing markets.
  • 14.
    Competitors Unilever (UL),Colgate-Palmolive (CL), and Kimberly-Clark (KMB) also depend on innovation and pricing to capture opportunities in emerging markets. For example, Unilever is constantly changing the presentation, bottle size and pricing of its AXE male-grooming product, depending on the geography. Productinnovations by Colgate toothpastes are also driving greater penetration in the emerging markets of Asia, Africa, and South America. Future outlook Rising wage levels in the mid-income population group has led to increasing demand for household products in emerging and developing markets. Certain risks of political instability, labor disruptions, and vulnerability due to poor infrastructure affect P&G’s decisions with respect to where to focus its efforts. Currently, it focuses on ten emerging market economies: 1. Brazil 2. China 3. India 4. Russia 5. South Africa 6. Mexico 7. Nigeria 8. Poland This limited focus will help P&G tailor its marketing strategies and increase its market penetration. Sales by Procter and gamble for the fiscal year ended June 30 were as follows (with compared to 2014 and 2015): Regions 2016 2015 2014 North America 44% 41% 39%
  • 15.
    As per theabove table North Americawas leading fromall the other regions. As compared to previous year (2014 and 2015) it has increased sales from 5- 6% whereas this year Europe has decreased from 2-3%. Greater china has constant sales from 2014 to 2016. Also IMEA (United States, Canada and Puerto Rico) has constant sales throughout these years. The sales of Latin America has decreased from 2% this year. Europe 23% 24% 26% Asia pacific 9% 8% 8% Greater china 8% 9% 9% IMEA 8% 8% 8% Latin America 8% 10% 10%
  • 16.
    Future plan "Emerging marketsare where the middle class is growing and where additional consumers can be brought aboard, P&G is realizing growth from its investment." With this statement P&Ghas figured out China and India as one of the future investment countries to grow. Both countries have become so big that it's generating profits closer to U.S. or Western European levels than an emerging market. In terms of profit generation these company aren’t legging behind in any area. The company’s growth strategies involve focusing on innovation, cost savings, portfolio transformation, innovation, and productivity improvements. The company will boost its sales through a continued focus on innovation. It has spent $1.9 billion on research and development in fiscal 2016. The company will also focus on the expansion of its e-commerce channel. Productivity is another key focus area for the company. Promotional spending. The company expects ~$10.0 billion from productivity savings from fiscal 2017 to fiscal 2021. The company will reinvest its productivity savings in innovation and marketing. Some of the attractive campaigns include its Always #Like a Girl campaign and its SK-II change destiny campaign. The company will also invest in product sampling programs to gain more visibility. For instance, it plans to ensurethat 70.0% of new moms in the United States receive samples of its best baby care products. Procter & Gamble will also transform its brand portfolio by selling its non-corebusinesses. Ithas already sold 41 brands in its Beauty segment to Coty (COTY). The company has also discontinued certain unprofitable products in its Mexico Family Care business.
  • 17.
    The company hasplanned to spend more on advertising, and its growing emphasis on digital media reflects both the shift in where consumers are focusedand a desire to increase the effectiveness of the money it spends The maker of Pampers diapers and Tide detergent have consider a merger of its Western European unit with its Eastern and Central Europe business, while its Indian business will combine with the Middle East and Africa to form another group. P&G chief executive A.G. Lafley said the consumer products giant's digital spending onthings like online ads and social media ranges from 25% to 35% of its marketing budget and is currently near the top of that range in the U.S., its biggest market. To reduce non-manufacturing roles by about 35% by the end of fiscal 2017. The company is planning on a strategic tie up with Future group in INDIA believing it will help to grow sales, and for it will lead to an increased market share .There will be collaboration in a lot of things including supply chain, planning strategies and managing shelf space The core brand growth strategy mainly involves concentrating on core markets such as the US for business growth; focusing on maximum profit potential for any investment in developing markets; and seeking disproportionate value creation in making a portfolio P&G aims to harness opportunities in developing countries like China, India, and Russiato enhance its market shareas well as stabilize its top- line growth. The company will focus on core segments including the Fabric Care and Home Care segment and the Baby, Feminine and Family Care segment, which are structurally attractive to consumers. These also include some of P&G’s strongest brands Its localized strategies include single-blade razors for men in India who worry more about getting cut, and building a diaper plant in China where the market for infant-related goods is growing.