1
AN
INTERNSHIP REPORT
ON
ELECTRICAL SHOP MANAGEMENT SYSTEM
PROJECT
BY
KAMAL ACHARYA
(Tribhuvan University)
Date: 2019/12/10
2
Electrical Shop Management System
Abstract
Electronic Shop Management software helps Electronic showrooms owners and management staff
by producing different kind of financial and stock tracking reports, etc. This software is able to
manage all electronic stocks. In this software shop owner can manage the data of customer and
buyers. Also tax information and other government charges including recycle charges. Electrical shop
management system is workable application for retail store inventory and account management. It
keeps a list STOCKS and products at a store and can do operation on them. The most important
operation on them. The most important operation is a PURCHASE, all the transactions and the
billing details and stock purchasing details involved on it
3
1. INTRODUCTION
1.1Overview of the project
An electric shop management system automates and streamlines order processing for
businesses. This software provides constantly updated inventory information, a database of
vendors, a database of customers, a record of customer returns and refunds, information on
billing and payments, order processing records, and general ledger information. Benefits of
well-implemented software include improved sales visibility, improved customer relations, and
efficient order processing with a minimum of delays and backorders. Order management is
important primarily in the retail industry, but also in the telecommunications, health care,
pharmaceutical, financial, and securities sectors. The procedure of stock proportionality is most
fitting for inventories that stay inconspicuous by the purchaser, rather than "keep full"
frameworks where a retail customer might want to see full retires of the item they are
purchasing so as not to think they are purchasing something old, undesirable or stale; and
separated from the "trigger point" frameworks where item is reordered when it hits a specific
level; stock proportionality is utilized viably by without a moment to spare assembling
procedures and retail applications where the item is escaped see.
4
1.2Objective of the project
The application should be able to automate most of the business tasks. Time and Cost
being the major factors in business, the application should be fast enough to meet the business
needs and also help in reduce unnecessary expenses. The application should include a user
friendly interface that reduces the effort put in by the user. It should be able to validate all use
cases in order to avoid faults in the functionality. Security measures to be maintained by
implementing authorization for customers. The application should be developed considering
the users who will be utilizing it for enhancing their business standards by automating their
daily tasks as required by their business. The users should be able to access the application
from their business site or any place of their choice. The users should be guaranteed of their
business security and confidentiality as the application is going to be a multi-user system.
1.3 System Requirement
1.3.1 Hardware Specification
 · System : Intel i3 2.4 GHz.
 · Hard Disk : 500 GB (20 GB Free space)
 · Ram : 4 GB(Recommended)
1.3.2 Software specification
 · Operating system : Windows 10
 · Coding Language : Visual Basic
 · Database : MS-SQL
 . IDE : Visual Studio 2010
5
1.4 Software Features
Visual Basic is a third-generation event-driven programming language from Microsoft
for its Component Object Model (COM) programming model first released in 1991 and
declared legacy during 2008. Microsoft intended Visual Basic to be relatively easy to learn and
use. Visual Basic was derived from BASIC and enables the rapid application development
(RAD) of graphical user interface (GUI) applications, access to databases using Data Access
Objects, Remote Data Objects, or ActiveX Data Objects, and creation of ActiveX controls and
objects.
Like the BASIC programming language, Visual Basic was designed for an easy
learning curve. Programmers can create both simple and complex GUI applications.
Programming in VB is a combination of visually arranging components or controls on a form,
specifying attributes and actions for those components, and writing additional lines of code for
more functionality. Since VB defines default attributes and actions for the components, a
programmer can develop a simple program without writing much code. Programs built with
earlier versions suffered performance problems, but faster computers and native code
compilation has made this less of an issue. Though VB programs can be compiled into native
code executables from version 5 on, they still require the presence of around 1 MB of runtime
libraries. Core runtime libraries are included by default in Windows 2000 and later, but
extended runtime components still have to be installed. Earlier versions of Windows
(95/98/NT), require that the runtime libraries be distributed with the executable.
Forms are created using drag-and-drop techniques. A tool is used to place controls (e.g.,
text boxes, buttons, etc.) on the form (window). Controls have attributes and event handlers
associated with them. Default values are provided when the control is created, but may be
changed by the programmer. Many attribute values can be modified during run time based on
user actions or changes in the environment, providing a dynamic application. For example,
code can be inserted into the form resize event handler to reposition a control so that it remains
cantered on the form, expands to fill up the form, etc. By inserting code into the event handler
for a key press in a text box, the program can automatically translate the case of the text being
entered, or even prevent certain characters from being inserted.
Visual Basic can create executables (EXE files), ActiveX controls, or DLL files, but is
primarily used to develop Windows applications and to interface database systems. Dialog
6
boxes with less functionality can be used to provide pop-up capabilities. Controls provide the
basic functionality of the application, while programmers can insert additional logic within the
appropriate event handlers. For example, a drop-down combination box automatically displays
a list. When the user selects an element, an event handler is called that executes code that the
programmer created to perform the action for that list item. Alternatively, a Visual Basic
component can have no user interface, and instead provide ActiveX objects to other programs
via Component Object Model (COM). This allows for server-side processing or an add-in
module.
The runtime recovers unused memory using reference counting, which depends on
variables passing out of scope or being set to Nothing, avoiding the problem of memory leaks
that are possible in other languages. There is a large library of utility objects, and the language
provides basic support for object-oriented programming. Unlike many other programming
languages, Visual Basic is generally not case-sensitive—though it transforms keywords into a
standard case configuration and forces the case of variable names to conform to the case of the
entry in the symbol table. String comparisons are case sensitive by default. The Visual Basic
compiler is shared with other Visual Studio languages (C, C++). Nevertheless, by default the
restrictions in the IDE do not allow creation of some targets (Windows model DLLs) and
threading models, but over the years, developers have bypassed these restrictions.
Visual Basic 1.0 was introduced in 1991. The drag and drop design for creating the user
interface is derived from a prototype form generator developed by Alan Cooper and his
company called Tripod. Microsoft contracted with Cooper and his associates to develop Tripod
into a programmable form system for Windows 3.0, under the code name Ruby (no relation to
the later Ruby programming language). Tripod did not include a programming language at all.
Microsoft decided to combine Ruby with the Basic language to create Visual Basic. The Ruby
interface generator provided the "visual" part of Visual Basic, and this was combined with the
"EB" Embedded BASIC engine designed for Microsoft's abandoned "Omega" database system.
Ruby also provided the ability to load dynamic link libraries containing additional controls
(then called "gizmos"), which later became the VBX interface.
7
Earlier versions of Visual Basic (prior to version 5) compiled the code to P-Code only.
The P-Code is interpreted by the language runtime. The benefits of P-Code include portability
and smaller binary file sizes, but it usually slows down the execution, since having a runtime
adds an additional layer of interpretation. Visual Basic applications require Microsoft Visual
Basic runtime MSVBVMxx.DLL, where xx is the relevant version number, either 50 or 60.
MSVBVM60.dll comes as standard with Windows in all editions from Windows 98 to
Windows 7 (some editions of Windows 7 do not include it). A Windows 95 machine would
however require inclusion with the installer of whichever DLL was needed by the program.
Visual Basic 5 and 6 can compile code to either native or P-Code but in either case the runtime
is still required for built in functions and forms management.
Visual Basic for Applications (VBA) is included in many Microsoft applications
(Microsoft Office), and also in many third-party products like SolidWorks, AutoCAD,
WordPerfect Office 2002, ArcGIS, Sage 300 ERP, and Business Objects Desktop Intelligence.
There are small inconsistencies in the way VBA is implemented in different applications, but
it is largely the same language as Visual Basic 6.0 and uses the same runtime library. Visual
Basic development ended with 6.0, but in 2010 Microsoft introduced VBA 7 to provide
extended features and add 64-bit support.
VBScript is the default language for Active Server Pages. It can be used in Windows
scripting and client-side web page scripting. It resembles VB in syntax, but is a separate
language—executed by vbscript.dll instead of the VB runtime. ASP and VBScript should not
be confused with ASP.NET, which uses the .NET Framework for compiled web pages.Visual
Basic .NET is Microsoft's designated successor to Visual Basic 6.0, and is part of Microsoft's
.NET platform. Visual Basic .NET compiles and runs using the .NET Framework. It is not
backwards compatible with Visual Basic 6.0. An automated conversion tool exists, but fully
automated conversion for most projects is impossible.[32]
Open Office Basic is a Visual Basic compatible interpreter that originated in Star Office
office suite.Gambas is a Visual Basic inspired free software programming language for the
Linux operating system. It is not a clone of Visual Basic, but it does have the ability to convert
Visual Basic programs to Gambas. WinWrap Basic is a third-party VBA variant used with
various software, and available for programmers to use to build a macro facility into their
programs .Lotus Script is a VBA variant available in Lotus SmartSuite and Lotus Notes. Later
versions of Corel WordPerfect Office implement access to VBA as one of the macro/scripting
8
languages, the other major ones being Corel Script and Perfect Script Earlier versions of
Microsoft Word use a variant of Visual Basic called WordBasic.
Features of Visual Basic
Gui Interface: – Vb is a Graphical User Interface language. This means that a VB
program will always show something on the screen that the user can interact with to get a job
done.
Modularization: – It is considered good programming practice to modularize our
programs. Small modules where it is clearly indicated what comes into the module and what
goes out makes a program easy to understand.
Object Oriented: – Object Oriented Programming is a concept where the programmer
thinks of the program in “object” that interact with each other. Visual Basic forces this good
programming practice.
Debugging: – Visual Basic offers two different options for code debugging :-
Debugging Managed Code Runtime Debugger The Debugging Managed Code Individually
debugs C and C++ applications and Visual Basic Windows applications. The Runtime
Debugger helps to find and fix bugs in programss at runtime.
Data Access Feature: – By using data access features, we can create databases,
scalable sever-side components for most databases, including Microsoft SQL Server and other
enterprise-level database.
Macros IDE: – The Macros integrated development environment is similar in design
and function to the Visual Studio IDE. The Macros IDE includes a code editor, tool windows,
the properties windows and editors.
SQL Server :
 Microsoft SQL Server is a relational database management system developed
by Microsoft. As a database, it is a software product whose primary function is to store
and retrieve data as requested by other software applications, be it those on the same
computer or those running on another computer across a network (including the
Internet).
9
 There are at least a dozen different editions of Microsoft SQL Server aimed at different
audiences and for different workloads (ranging from small applications that store and
retrieve data on the same computer, to millions of users and computers that access huge
amounts of data from the Internet at the same time). Its primary query languages are T-
SQL and ANSI SQL.
 SQL Server (formerly codenamed "Yukon") was released in October . It included
native support for managing XML data, in addition to relational data. For this purpose,
it defined an xml data type that could be used either as a data type in database columns
or as literals in queries. XML columns can be associated with XSD schemas; XML
data being stored is verified against the schema.
 XML is converted to an internal binary data type before being stored in the database.
Specialized indexing methods were made available for XML data. XML data is queried
using XQuery; SQL Server added some extensions to the T-SQL language to allow
embedding XQuery queries in T-SQL.
 In addition, it also defines a new extension to XQuery, called XML DML, that allows
query-based modifications to XML data. SQL Server also allows a database server to
be exposed over web services using Tabular Data Stream (TDS) packets encapsulated
within SOAP (protocol) requests. When the data is accessed over web services, results
are returned as XML.
 Common Language Runtime (CLR) integration was introduced with this version,
enabling one to write SQL code as Managed Code by the CLR.
 For relational data, T-SQL has been augmented with error handling features (try/catch)
and support for recursive queries with CTEs (Common Table Expressions).
 SQL Server has also been enhanced with new indexing algorithms, syntax and better
error recovery systems. Data pages are check summed for better error resiliency, and
optimistic concurrency support has been added for better performance. Permissions
and access control have been made more granular and the query processor handles
concurrent execution of queries in a more efficient way.
10
 Partitions on tables and indexes are supported natively, so scaling out a database onto
a cluster is easier. SQL CLR was introduced with SQL Server to let it integrate with
the .NET Framework.
 SQL Server introduced "MARS" (Multiple Active Results Sets), a method of allowing
usage of database connections for multiple purposes.
 SQL Server introduced DMVs (Dynamic Management Views), which are specialized
views and functions that return server state information that can be used to monitor the
health of a server instance, diagnose problems, and tune performance.
 Service Pack 1 (SP1) of SQL Server introduced Database Mirroring, a high
availability option that provides redundancy and failover capabilities at the database
level. Failover can be performed manually or can be configured for automatic failover.
Automatic failover requires a witness partner and an operating mode of synchronous
(also known as high-safety or full safety).
11
SYSTEM STUDY AND ANALYSIS
2.1 Existing System
Current store Management System processes both simple and complex orders. It
integrates closely with inventory systems, and allocate inventory at the time of order. It also
creates sales orders for kits and configured item. Current System makes use of promotional
pricing.
2.1.1 Disadvantages
 Current Order Management System processes both simple and complex orders.
 It integrates closely with inventory systems, and allocate inventory at the time of order.
 It also creates sales orders for kits and configured item.
 Current System makes use of promotional pricing
2.2 Proposed System
Proposed System are looking to provide an order management system to manage the
sales orders which comes through web and mobile app so that all retailers can use this product
to integrate with their website or any other mobile app. It will provide the admin with various
reports on the number of sales made in a month, or on a particular brand or item etc. Provide
efficient feedback mechanism.
2.2.1 Advantages
 The order details can be traced,.
 The sales details will keep track of the number of each item left, its price etc.
 It will provide the admin with various reports on the number of sales made in a month,
or on a particular brand or it etc.
 When create an order, it will have all the details like details of the buyer, shipment
details, payment details etc.
12
3. SYSTEM DESIGN AND DEVELOPMENT
3.1 System Design
Product types: Basic characteristics of a work product are described by its attributes. Product
types may be aggregated of other product types. Similarities between work product types are
be expressed by hierarchical generalizations/specializations which is used here in the sense of
a classical “is a”-relationship. „
Product relationships: Relationships between work products can be expressed by associations.
Our associations have the same meaning as relationships in E/R-modelingThey can be
described more precisely by attributes. Further, work products corresponding to an association
can be assigned to roles with respect to the specific association. „
Model states: The execution of activities depends on model states. The state of a work product
is represented by currently associated attributes, its currently aggregated work products and its
associated work products. The state of an association describes currently defined associations
of association types. The model state is defined by currently defined work products, their states
and the state of associations.
TABLE NAME: COMPANY NAME
COLUMN NAME DATA TYPE DESCRIPTION
AGENTID int PRIMARU KEY
Agentname nvarchar(MAX) Not Null
address nvarchar(MAX) Not Null
contactno int Not Null
emailid nvarchar(MAX) Not Null
TABLE NAME: bILL
COLUMN NAME DATA TYPE DESCRIPTION
customername nvarchar(50) Not Null
customerid int PRIMARY KEY
type nvarchar(50) Not Null
itemcode nvarchar(MAX) Not Null
brandname nvarchar(MAX) Not Null
itemname nvarchar(MAX) Not Null
stock nvarchar(MAX) Not Null
cost float Not Null
quantity float Not Null
price float Not Null
13
createddate datetime Not Null
TABLE NAME: CUSTOMER DETAILS
COLUMN NAME DATA TYPE DESCRIPTION
customername nvarchar(MAX) Not Null
type nvarchar(MAX) Not Null
phone int Not Null
address nvarchar(50) Not Null
creditlimit float Not Null
TABLE NAME: EMPLOYEE DETAILS
COLUMN NAME DATA TYPE DESCRIPTION
EMPLOYEEID int PRIMARY KEY
EMPLOYEENAME nvarchar(255) Not Null
GENDER nvarchar(255) Not Null
ADDRESS nvarchar(255) Not Null
DATEOFBIRTH datetime Not Null
DATEOFJOINING datetime Not Null
CONTACTNO int Not Null
DEPARTMENTNAME nvarchar(255) Not Null
UNITNAME nvarchar(255) Not Null
SALARY float Not Null
TABLE NAME: ITEMS DETAILS
COLUMN NAME DATA TYPE DESCRIPTION
itemcode int PRIMARY KEY
itemname nvarchar(MAX) Not Null
itemcompany nvarchar(MAX) Not Null
stock nvarchar(MAX) Not Null
itemdescription nvarchar(MAX) Not Null
itemfeature nvarchar(MAX) Not Null
itempurchasecost float Not Null
itemsellcost float Not Null
warrenty nvarchar(50) Not Null
14
3.2 Input Design
The input design is the link between the information system and the user. It comprises
the developing specification and procedures for data preparation and those steps are necessary
to put transaction data into a usable form for processing data entry. The activity of putting data
into the computer for processing can be achieved by inspecting the computer to read data from
a written or printed document or it can occur by having people keying the data directly into the
system. The design of input focuses on controlling the amount of input required, controlling
errors, avoiding delay, avoiding extra steps and keeping the process simple. The system needs
the data regarding the asset items, depreciation rates, asset transfer, physical verification for
various validation, checking, calculation and report generation.. The error raising method is
also included in the software, which helps to raise error message while wrong entry of input is
done. So in input design the following things are considered.
15
3.3 Output Design
Computer output is the most important and direct information source to the user.
Output design is a process that involves designing necessary outputs in the form of
reports that should be given to the users according to the requirements. Efficient,
intelligible output design should improve the system's relationship with the user and
help in decision making. Since the reports are directing referred by the management
for taking decisions and to draw conclusions they must be designed with almost
care and the details in the reports must be simple, descriptive and clear to the user.
So while designing output the following things are to be considered. Outputs from
computer systems are required primarily to communicate the results of processing
to users. They are also used to provide a permanent copy of the results for later
consultation. The various types of outputs in general are:
 External Outputs, whose destination is outside the organization,.
 Internal Outputs whose destination is within organization and they are the User’s main
interface with the computer.
 Operational outputs whose use is purely within the police department.
 Interface outputs, which involve the user in communicating directly.
16
3.4.1 Description of modules
Dealers Details:
This module contains the information about the dealers of different items to various
categories are maintained along with their details. Their details are stored in the database and
retrieved whenever needed. Each dealer’s information separated by unique id, the dealers
added by the admin all fields in the dealer’s module is mandatory. The admin can update dealer
details any time.
Employees Details:
The employee module contains the information about the employees who are working
in a company. Employee id plays an important role in the employee module; Employee
department is the mandatory field in the module. The employees can’t access this software.
Product Details:
The Product module contains the information about the products available a steel
company. Their details such as Product Id, Product name, and their categories are stored in the
database and retrieved whenever needed. The product id is integrated with stock, purchase,
sales modules. The admin add, delete, and update products details.
Stock Details:
The Stock module contains the information about the products available a Departmental Shop.
Their details such as Stock Id, Product name, and their categories are stored in the database
and retrieved whenever needed. Once the admin updated the stock details it fetch into other
modules. The stock of the product automatically reduces when the sales process done to the
dealer.
Sales Details:
This module contains the information about the sales of different items to various customer are
maintained along with their details. Their details are stored in the database and retrieved
whenever needed. two modules integrated with this sales details. the sales date is very
important field for retrieve information in future. The amount total amount automatically
calculated by the quantity of the sales product. The sales return sub module contains the
17
information of returned products. This products which are returned by the customer to the store.
Their details are stored in this database and retrieved whenever needed.
Purchase Details:
This module contains the information about the purchase of an item from different
suppliers. Their purchase details are stored in the database and also can be retrieved.
This purchase return sub module contains the information of complained products .
This products are returned to the supplier . Their details are stored in these database and
retrieved whenever needed.
Report:
This module contains the whole process reports including all modules. The admin can
get the report separately and also fully about the steel company. The report information
includes the total purchase details, salesdetails, stockdetails; productdetails.The admin can get
the particular datas with giving query or conditions in the data store.
18
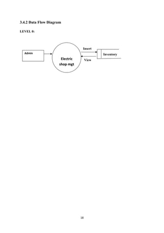
3.4.2 Data Flow Diagram
LEVEL 0:
Insert
Inventory
View
Admin
Electric
shop mgt
19
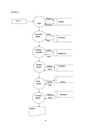
LEVEL: 1
Request
Admin
Response
I insert
Customer
View
Update
Employees
View
Update Product
View
Update Stock
View
Update Purchase
View
Admin
Login
Customer
Details
Employe
es Details
Product
Details
Stock
Details
Purchase
Details
Report
20
TESTING AND IMPLIMENTATION
4.1 System Testing
The purpose of testing is to discover errors. Testing is the process of trying to discover
every conceivable fault or weakness in a work product. It provides a way to check the
functionality of components, sub-assemblies, assemblies and/or a finished product. It is the
process of exercising software with the intent of ensuring that the Software system meets its
requirements and user expectations and does not fail in an unacceptable manner. There are
various types of test. Each test type addresses a specific testing requirement.
UNIT TESTING
Unit testing involves the design of test cases that validate that the internal program logic is
functioning properly, and that program inputs produce valid outputs. All decision branches and
internal code flow should be validated. It is the testing of individual software units of the
application. It is done after the completion of an individual unit before integration. This is a
structural testing, that relies on knowledge of its construction and is invasive. Unit tests perform
basic tests at component level and test a specific business process, application, and/or system
configuration. Unit tests ensure that each unique path of a business process performs accurately
to the documented specifications and contains clearly defined inputs and expected results.
INTEGRATION TESTING
Software integration testing is the incremental integration testing of two or more integrated
software components on a single platform to produce failures caused by interface defects. The
task of the integration test is to check that components or software applications, e.g.
components in a software system or – one step up – software applications at the company level
– interact without error
SYSTEM TESTING
System testing ensures that the entire integrated software system meets requirements. It tests
a configuration to ensure known and predictable results. An example of system testing is the
configuration oriented system integration test. System testing is based on process descriptions
and flows, emphasizing pre-driven process links and integration points.
21
WHITE BOX TESTING
White Box Testing is a testing in which in which the software tester has knowledge of the
inner workings, structure and language of the software, or at least its purpose. It is purpose. It
is used to test areas that cannot be reached from a black box level.
ALPHA TESTING (VERIFICATION TESTING)
This test takes place at the developer’s site. Developers observe the users and note
problems. Alpha testing is testing of an application when development is about to complete.
Minor design changes can still be made as a result of alpha testing. Alpha testing is final testing
before the software is released to the general public.
BETA TESTING (VALIDATION TESTING)
It is also known as field testing. It takes place at customer’s site. It sends the system to
users who install it and use it under real-world working conditions. The goal of beta testing is
to place your application in the hands of real users outside of own engineering team to discover
any flaws or issues.
22
4.2 SYSTEM IMPLIMENTATION
The purpose of System Implementation can be summarized as follows: making the
new system available to a prepared set of users (the deployment), and positioning on-going
support and maintenance of the system within the Performing Organization (the transition). At
a finer level of detail, deploying the system consists of executing all steps necessary to educate
the Consumers on the use of the new system, placing the newly developed system into
production, confirming that all data required at the start of operations is available and accurate,
and validating that business functions that interact with the system are functioning properly.
Transitioning the system support responsibilities involves changing from a system
development to a system support and maintenance mode of operation, with ownership of the
new system moving from the Project Team to the Performing Organization.
A key difference between System Implementation and all other phases of the lifecycle is that
all project activities up to this point have been performed in safe, protected, and secure
environments, where project issues that arise have little or no impact on day-to-day business
operations. Once the system goes live, however, this is no longer the case. Any miscues at this
point will almost certainly translate into direct operational and/or financial impacts on the
Performing Organization. It is through the careful planning, execution, and management of
System Implementation activities that the Project Team can minimize the likelihood of these
occurrences, and determine appropriate contingency plans in the event of a problem.
IMPLEMENTATION PROCEDURES
LIST OF PROCESS
This phase consists of the following processes:
 Prepare for System Implementation, where all steps needed in advance of actually
deploying the application are performed, including preparation of both the production
environment and the Consumer communities.
 Deploy System, where the full deployment plan, initially developed during System
Design and evolved throughout subsequent lifecycle phases, is executed and validated.
 Transition to Performing Organization, where responsibility for and ownership of
the application are transitioned from the Project Team to the unit in the Performing
Organization that will provide system support and maintenance.
23
User Training
Users are the largest audience in any organization and are the single most important group of
people who can help to reduce unintentional errors and IT vulnerabilities. Users may include
employees, contractors, foreign or domestic guest researchers, other agency personnel, visitors,
guests, and other collaborators or associates requiring access.
Users must: ƒ Understand and comply with agency security policies and procedures; ƒ Be
appropriately trained in the rules of behavior for the systems and applications to which they
have access; ƒ Work with management to meet training needs; ƒ Keep software/ applications
updated with security patches; and ƒ Be aware of actions they can take to better protect their
agency’s information.
These actions include, but are not limited to: proper password usage, data backup, proper
antivirus protection, reporting any suspected incidents or violations of security policy, and
following rules established to avoid social engineering attacks and rules to deter the spread of
spam or viruses and worms.
o Operational Documentation
Updated and correct Documentation for Operation (DFO) is an authority requirement.
Focus is set on quality, user friendliness, availability and easy revision to ensure that
documentation is used by the target personnel.
The main aspects are
 Develop Documentation for Operation at customers requirements
 Emphasize on quality and user friendliness.
 Store and present the documentation on the intranet/internet.
 Online revision system
 Direct link to databases such as likewise.
 Provide documents with links to training programs and additional information.
 Maintain the documentation updated to at all time reflect the plant during the field
lifetime.
Documentation For Operation can be developed and maintained from add upstream premises
or at customers operation premises as required by customer.
24
4.3 SYSTEM MAINATANANCE
The Maintenance Manual provides maintenance personnel with the information
necessary to maintain the system effectively. The manual provides the definition of the
software support environment, the roles and responsibilities of maintenance personnel, and the
regular activities essential to the support and maintenance of program modules, job streams,
and database structures.
In addition to the items identified for inclusion in the Maintenance Manual, additional
information may he provided to facilitate the maintenance and modification of the system.
Appendices to document various maintenance procedures standards, or other essential
information may he added to this document as needed.
25
CONCLUSION:
The project entitled as “Electric shop management” is the system that deals with the
issues related to all kind of shops. This project is successfully implemented with all the features
mentioned in system requirements specification. The application provides appropriate
information to users according to the chosen service. The project is designed keeping in view
the day to day problems faced by shop. Little Testing methodology implemented in this project
and debugged the errors.
26
SCOPE OF FUTURE DEVELOPMENT
There is scope for future development of this project. The world of computer fields is
not static; it is always subject to be dynamic. The technology which is famous today becomes
outdate the very next day. To keep abstract of technical improvements, the system may be
further refined. So, it is not concluded. Yet it will improve with further enhancements.
Enhancements can be done in an efficient manner. this even update the same with further
modification establishment and can be integrated with minimal modification. Thus the project
is flexible and can be enhanced at any time with more advanced features. In future can be
implementing the Bill details to the customer register email id.
27
BIBLIOGRAPHY
BOOKS REFERENCE
Christopher, Alexander, Sara, Ishikawa, et. al. A Pattern Language, Oxford University Press,
New York,
S. R., Alpert, K., Brown, and B. Woolf, The Design Patterns Smalltalk Companion, Addison-
Wesley, Reading, MA,
F., Buschman, R., Meunier, H., Rohnert, P., Sommerlad, and M. Stal, A System of Patterns,
John Wiley and Sons, New York, <year>1996</year>.
WEBSITE REFERENCE
https://vb.net-tutorials.com
https://www.codeproject.com
https://www.dotnetspider.com
https://stackoverflow.com
www.Sqlservercentral.com
28
RESEARCHER REFERENCE
Acharya, Kamal. "STUDENT INFORMATION MANAGEMENT
SYSTEM." Authorea Preprints (2023).
Acharya, Kamal. "Library Management System." Available at SSRN4807104 (2019).
ACHARYA, KAMAL, et al. "LIBRARY MANAGEMENT SYSTEM." (2019).
Acharya, Kamal. "Online bus reservation system project report." Authorea
Preprints (2024).
Acharya, Kamal. "Online bus reservation system project report." (2024).
Acharya, Kamal. “Online Bus Reservation System.” SSRN ElectroNIC ASIA
Journal (2024): n. pag.
Acharya, Kamal. “Student Information Management System Project.” SSRN
ElectroNIC ASIA Journal (2024): n. pag.
Acharya, Kamal. “ATTENDANCE MANAGEMENT SYSTEM.” International
Research Journal of Modernization in Engineering Technology and
Science (2023): n. pag.
Acharya, Kamal. “College Information Management System.” SSRN ElectroNIC
ASIA Journal (2024): n. pag.
Acharya, Kamal, Attendance Management System Project (April 28, 2024).
Available at
SSRN: https://ssrn.com/abstract=4810251 or http://dx.doi.org/10.2139/ssrn.4810251
Acharya, Kamal, Online Food Order System (May 2, 2024). Available at
SSRN: https://ssrn.com/abstract=4814732 or http://dx.doi.org/10.2139/ssrn.4814732
Acharya, Kamal, University management system project. (May 1, 2024). Availableat
SSRN: https://ssrn.com/abstract=4814103 or http://dx.doi.org/10.2139/ssrn.4814103
Acharya, Kamal, Online banking management system. (May 1, 2024). Available at
SSRN: https://ssrn.com/abstract=4813597 or http://dx.doi.org/10.2139/ssrn.4813597
Acharya, Kamal, Online Job Portal Management System (May 5, 2024). Available at
SSRN: https://ssrn.com/abstract=4817534 or http://dx.doi.org/10.2139/ssrn.4817534
Acharya, Kamal, Employee leave management system. (May 7, 2024). Available
at
SSRN: https://ssrn.com/abstract=4819626 or http://dx.doi.org/10.2139/ssrn.4819626
Acharya, Kamal, Online electricity billing project report. (May 7, 2024). Available at
SSRN: https://ssrn.com/abstract=4819630 or http://dx.doi.org/10.2139/ssrn.4819630
Acharya, Kamal, POLICY MANAGEMENT SYSTEM PROJECT REPORT. (December
10, 2023). Available at
SSRN: https://ssrn.com/abstract=4831694 or http://dx.doi.org/10.2139/ssrn.4831694
Acharya, Kamal, Online job placement system project report. (January 10, 2023).
Available at
SSRN: https://ssrn.com/abstract=4831638 or http://dx.doi.org/10.2139/ssrn.4831638
Acharya, Kamal, Software testing for project report. (May 16, 2023). Available at
SSRN: https://ssrn.com/abstract=4831028 or http://dx.doi.org/10.2139/ssrn.4831028
Acharya, Kamal, ONLINE CRIME REPORTING SYSTEM PROJECT. (August 10,
2022). Available at
SSRN: https://ssrn.com/abstract=4831015 or http://dx.doi.org/10.2139/ssrn.4831015
29
SAMPLE CODING
Sample Coding:
Imports System.Data.SqlClient
Public Class frmSalesReturn
Private Sub frmSales_Load(ByVal sender As System.Object, ByVal e As System.EventArgs) Handles
MyBase.Load
If cn.State = ConnectionState.Closed Then cn.Open()
Dim cmd As New SqlCommand("select salesid from sales", cn)
Dim drAsSqlDataReader
dr = cmd.ExecuteReader
ComboBox3.Items.Clear()
While dr.Read
ComboBox3.Items.Add(dr(0))
End While
dr.Close()
'Dim cmd1 As New SqlCommand("select itemcode from prod", cn)
'Dim dr1 As SqlDataReader
'dr1 = cmd1.ExecuteReader
'ComboBox2.Items.Clear()
'While dr1.Read
' ComboBox2.Items.Add(dr1(0))
'End While
'dr1.Close()
Button1_Click(sender, e)
End Sub
Private Sub Button5_Click(ByVal sender As System.Object, ByVal e As System.EventArgs) Handles
Button5.Click
Me.Close()
End Sub
Private Sub Button1_Click(ByVal sender As System.Object, ByVal e As System.EventArgs) Handles
Button1.Click
TextBox1.Text = ""
TextBox1.Enabled = False
If cn.State = ConnectionState.Closed Then cn.Open()
cmd = New SqlCommand("select max(salesid) from sales", cn)
Dim i As Integer = IIf(IsDBNull(cmd.ExecuteScalar), 1, cmd.ExecuteScalar)
TextBox1.Text = i + 1
ComboBox2.Text = ""
TextBox3.Text = ""
ComboBox3.Text = ""
TextBox5.Text = ""
TextBox9.Text = ""
End Sub
30
Dim iId As Integer
Private Sub ComboBox3_Leave(ByVal sender As Object, ByVal e As System.EventArgs) Handles
ComboBox3.Leave
Try
If cn.State = ConnectionState.Closed Then cn.Open()
cmd = New SqlCommand("select * from sales where salesid=" & ComboBox3.Text & "", cn)
Dim drAsSqlDataReader
dr = cmd.ExecuteReader
If dr.Read Then
TextBox6.Text = dr(2)
TextBox5.Text = dr(3)
ComboBox2.Text = dr(6)
TextBox2.Text = dr(7)
TextBox9.Text = dr(8)
TextBox7.Text = dr(9)
TextBox3.Text = dr(10)
End If
dr.Close()
cn.Close()
Catch ex As Exception
MsgBox(ex.Message, MsgBoxStyle.Critical)
End Try
End Sub
Dim iRate As Decimal
Private Sub ComboBox2_Leave(ByVal sender As Object, ByVal e As System.EventArgs) Handles
ComboBox2.Leave
Try
If cn.State = ConnectionState.Closed Then cn.Open()
cmd = New SqlCommand("select itemname,itemprice from prod where itemcode=" & ComboBox2.Text & "", cn)
Dim drAsSqlDataReader
dr = cmd.ExecuteReader
If dr.Read Then
TextBox2.Text = dr(0)
TextBox9.Text = dr(1)
End If
dr.Close()
cn.Close()
Catch ex As Exception
MsgBox(ex.Message, MsgBoxStyle.Critical)
End Try
End Sub
Private Sub TextBox4_TextChanged(ByVal sender As System.Object, ByVal e As System.EventArgs) Handles
TextBox4.TextChanged
TextBox3.Text = Val(TextBox9.Text) * Val(TextBox4.Text)
End Sub
Private Sub Button2_Click(ByVal sender As System.Object, ByVal e As System.EventArgs) Handles
Button2.Click
Try
If cn.State = ConnectionState.Closed Then cn.Open()
31
cmd = New SqlCommand("insert into salesreturn values('" & DateTimePicker1.Text & "'," & ComboBox3.Text & ","
& TextBox6.Text & ",'" & TextBox5.Text & "'," & ComboBox2.Text & ",'" & TextBox2.Text & "'," &
TextBox9.Text & "," & TextBox7.Text & "," & TextBox4.Text & "," & TextBox3.Text & ",'" & TextBox9.Text &
"')", cn)
cmd.ExecuteNonQuery()
MsgBox("Successfully Saved", MsgBoxStyle.Exclamation)
cn.Close()
Catch ex As Exception
MsgBox("inserted successfully")
End Try
End Sub
End Class
Imports System.Data.SqlClient
Public Class frmOrder
Private Sub frmOrder_Load(ByVal sender As System.Object, ByVal e As System.EventArgs) Handles
MyBase.Load
If cn.State = ConnectionState.Closed Then cn.Open()
Dim cmd As New SqlCommand("select supId,supname from supplier", cn)
Dim drAsSqlDataReader
dr = cmd.ExecuteReader
ComboBoxsupcode.Items.Clear()
While dr.Read
ComboBoxsupcode.Items.Add(dr(0))
End While
dr.Close()
Dim cmd1 As New SqlCommand("select itemcode from Itemdetails", cn)
Dim dr1 As SqlDataReader
dr1 = cmd1.ExecuteReader
ComboBoxitemcod.Items.Clear()
While dr1.Read
ComboBoxitemcod.Items.Add(dr1(0))
End While
dr1.Close()
Button1_Click(sender, e)
End Sub
Private Sub Button5_Click(ByVal sender As System.Object, ByVal e As System.EventArgs) Handles
Button5.Click
Me.Close()
End Sub
Private Sub Button1_Click(ByVal sender As System.Object, ByVal e As System.EventArgs) Handles
Button1.Click
txtpurid.Text = ""
txtpurid.Enabled = False
If cn.State = ConnectionState.Closed Then cn.Open()
cmd = New SqlCommand("select max(purid) from Purchase", cn)
Dim i As Integer = IIf(IsDBNull(cmd.ExecuteScalar), 1, cmd.ExecuteScalar)
txtpurid.Text = i + 1
ComboBoxitemcod.Text = ""
32
txtamt.Text = ""
ComboBoxsupcode.Text = ""
txtsupname.Text = ""
txtrate.Text = ""
End Sub
Dim iId As Integer
Private Sub ComboBox3_Leave(ByVal sender As Object, ByVal e As System.EventArgs) Handles
ComboBoxsupcode.Leave
Try
If cn.State = ConnectionState.Closed Then cn.Open()
cmd = New SqlCommand("select supname,addr,phone from supplier where supid=" &ComboBoxsupcode.Text& "",
cn)
Dim drAsSqlDataReader
dr = cmd.ExecuteReader
If dr.Read Then
txtsupname.Text = dr(0)
txtaddress.Text = dr(1)
txtphone.Text = dr(2)
End If
dr.Close()
cn.Close()
Catch ex As Exception
MsgBox(ex.Message, MsgBoxStyle.Critical)
End Try
End Sub
Dim iRate As Decimal
Private Sub ComboBox2_Leave(ByVal sender As Object, ByVal e As System.EventArgs) Handles
ComboBoxitemcod.Leave
Try
If cn.State = ConnectionState.Closed Then cn.Open()
cmd = New SqlCommand("select itemname,itemprice from Itemdetails where itemcode="
&ComboBoxitemcod.Text& "", cn)
Dim drAsSqlDataReader
dr = cmd.ExecuteReader
If dr.Read Then
txtname.Text = dr(0)
txtrate.Text = dr(1)
End If
dr.Close()
cn.Close()
Catch ex As Exception
MsgBox(ex.Message, MsgBoxStyle.Critical)
End Try
End Sub
Private Sub TextBox4_TextChanged(ByVal sender As System.Object, ByVal e As System.EventArgs) Handles
txtqty.TextChanged
txtamt.Text = Val(txtrate.Text) * Val(txtqty.Text)
End Sub
33
Private Sub Button2_Click(ByVal sender As System.Object, ByVal e As System.EventArgs) Handles
Button2.Click
Try
'write a code to shownthe alert msg here...
If cn.State = ConnectionState.Closed Then cn.Open()
cmd = New SqlCommand("insert into Purchase values('" & DateTimePicker1.Text & "'," &ComboBoxsupcode.Text&
",'" &txtsupname.Text& "','" &txtaddress.Text& "'," &txtphone.Text& ",'" & DateTimePicker2.Text & "','" &
DateTimePicker3.Text & "','" & DateTimePicker4.Text & "'," &ComboBoxitemcod.Text& "," &txtrate.Text& ","
&txtqty.Text& "," &txtamt.Text& ",'" &txtname.Text& "', " &txtpurid.Text& ")", cn)
cmd.ExecuteNonQuery()
MsgBox("Successfully Saved", MsgBoxStyle.Exclamation)
cn.Close()
Catch ex As Exception
MsgBox("inserted successfully!")
End Try
End Sub
Private Sub Label5_Click(ByVal sender As System.Object, ByVal e As System.EventArgs) Handles Label5.Click
End Sub
End Class
34
SAMPLE FORMS:
Login Form:
Master
35
36
Supplier Details:
Customer Details:
37
Manufacturing details:
Bill details:
38
Production Return:
Sales Return Details:
39
Report:

Electrical shop management system project report.pdf

  • 1.
    1 AN INTERNSHIP REPORT ON ELECTRICAL SHOPMANAGEMENT SYSTEM PROJECT BY KAMAL ACHARYA (Tribhuvan University) Date: 2019/12/10
  • 2.
    2 Electrical Shop ManagementSystem Abstract Electronic Shop Management software helps Electronic showrooms owners and management staff by producing different kind of financial and stock tracking reports, etc. This software is able to manage all electronic stocks. In this software shop owner can manage the data of customer and buyers. Also tax information and other government charges including recycle charges. Electrical shop management system is workable application for retail store inventory and account management. It keeps a list STOCKS and products at a store and can do operation on them. The most important operation on them. The most important operation is a PURCHASE, all the transactions and the billing details and stock purchasing details involved on it
  • 3.
    3 1. INTRODUCTION 1.1Overview ofthe project An electric shop management system automates and streamlines order processing for businesses. This software provides constantly updated inventory information, a database of vendors, a database of customers, a record of customer returns and refunds, information on billing and payments, order processing records, and general ledger information. Benefits of well-implemented software include improved sales visibility, improved customer relations, and efficient order processing with a minimum of delays and backorders. Order management is important primarily in the retail industry, but also in the telecommunications, health care, pharmaceutical, financial, and securities sectors. The procedure of stock proportionality is most fitting for inventories that stay inconspicuous by the purchaser, rather than "keep full" frameworks where a retail customer might want to see full retires of the item they are purchasing so as not to think they are purchasing something old, undesirable or stale; and separated from the "trigger point" frameworks where item is reordered when it hits a specific level; stock proportionality is utilized viably by without a moment to spare assembling procedures and retail applications where the item is escaped see.
  • 4.
    4 1.2Objective of theproject The application should be able to automate most of the business tasks. Time and Cost being the major factors in business, the application should be fast enough to meet the business needs and also help in reduce unnecessary expenses. The application should include a user friendly interface that reduces the effort put in by the user. It should be able to validate all use cases in order to avoid faults in the functionality. Security measures to be maintained by implementing authorization for customers. The application should be developed considering the users who will be utilizing it for enhancing their business standards by automating their daily tasks as required by their business. The users should be able to access the application from their business site or any place of their choice. The users should be guaranteed of their business security and confidentiality as the application is going to be a multi-user system. 1.3 System Requirement 1.3.1 Hardware Specification  · System : Intel i3 2.4 GHz.  · Hard Disk : 500 GB (20 GB Free space)  · Ram : 4 GB(Recommended) 1.3.2 Software specification  · Operating system : Windows 10  · Coding Language : Visual Basic  · Database : MS-SQL  . IDE : Visual Studio 2010
  • 5.
    5 1.4 Software Features VisualBasic is a third-generation event-driven programming language from Microsoft for its Component Object Model (COM) programming model first released in 1991 and declared legacy during 2008. Microsoft intended Visual Basic to be relatively easy to learn and use. Visual Basic was derived from BASIC and enables the rapid application development (RAD) of graphical user interface (GUI) applications, access to databases using Data Access Objects, Remote Data Objects, or ActiveX Data Objects, and creation of ActiveX controls and objects. Like the BASIC programming language, Visual Basic was designed for an easy learning curve. Programmers can create both simple and complex GUI applications. Programming in VB is a combination of visually arranging components or controls on a form, specifying attributes and actions for those components, and writing additional lines of code for more functionality. Since VB defines default attributes and actions for the components, a programmer can develop a simple program without writing much code. Programs built with earlier versions suffered performance problems, but faster computers and native code compilation has made this less of an issue. Though VB programs can be compiled into native code executables from version 5 on, they still require the presence of around 1 MB of runtime libraries. Core runtime libraries are included by default in Windows 2000 and later, but extended runtime components still have to be installed. Earlier versions of Windows (95/98/NT), require that the runtime libraries be distributed with the executable. Forms are created using drag-and-drop techniques. A tool is used to place controls (e.g., text boxes, buttons, etc.) on the form (window). Controls have attributes and event handlers associated with them. Default values are provided when the control is created, but may be changed by the programmer. Many attribute values can be modified during run time based on user actions or changes in the environment, providing a dynamic application. For example, code can be inserted into the form resize event handler to reposition a control so that it remains cantered on the form, expands to fill up the form, etc. By inserting code into the event handler for a key press in a text box, the program can automatically translate the case of the text being entered, or even prevent certain characters from being inserted. Visual Basic can create executables (EXE files), ActiveX controls, or DLL files, but is primarily used to develop Windows applications and to interface database systems. Dialog
  • 6.
    6 boxes with lessfunctionality can be used to provide pop-up capabilities. Controls provide the basic functionality of the application, while programmers can insert additional logic within the appropriate event handlers. For example, a drop-down combination box automatically displays a list. When the user selects an element, an event handler is called that executes code that the programmer created to perform the action for that list item. Alternatively, a Visual Basic component can have no user interface, and instead provide ActiveX objects to other programs via Component Object Model (COM). This allows for server-side processing or an add-in module. The runtime recovers unused memory using reference counting, which depends on variables passing out of scope or being set to Nothing, avoiding the problem of memory leaks that are possible in other languages. There is a large library of utility objects, and the language provides basic support for object-oriented programming. Unlike many other programming languages, Visual Basic is generally not case-sensitive—though it transforms keywords into a standard case configuration and forces the case of variable names to conform to the case of the entry in the symbol table. String comparisons are case sensitive by default. The Visual Basic compiler is shared with other Visual Studio languages (C, C++). Nevertheless, by default the restrictions in the IDE do not allow creation of some targets (Windows model DLLs) and threading models, but over the years, developers have bypassed these restrictions. Visual Basic 1.0 was introduced in 1991. The drag and drop design for creating the user interface is derived from a prototype form generator developed by Alan Cooper and his company called Tripod. Microsoft contracted with Cooper and his associates to develop Tripod into a programmable form system for Windows 3.0, under the code name Ruby (no relation to the later Ruby programming language). Tripod did not include a programming language at all. Microsoft decided to combine Ruby with the Basic language to create Visual Basic. The Ruby interface generator provided the "visual" part of Visual Basic, and this was combined with the "EB" Embedded BASIC engine designed for Microsoft's abandoned "Omega" database system. Ruby also provided the ability to load dynamic link libraries containing additional controls (then called "gizmos"), which later became the VBX interface.
  • 7.
    7 Earlier versions ofVisual Basic (prior to version 5) compiled the code to P-Code only. The P-Code is interpreted by the language runtime. The benefits of P-Code include portability and smaller binary file sizes, but it usually slows down the execution, since having a runtime adds an additional layer of interpretation. Visual Basic applications require Microsoft Visual Basic runtime MSVBVMxx.DLL, where xx is the relevant version number, either 50 or 60. MSVBVM60.dll comes as standard with Windows in all editions from Windows 98 to Windows 7 (some editions of Windows 7 do not include it). A Windows 95 machine would however require inclusion with the installer of whichever DLL was needed by the program. Visual Basic 5 and 6 can compile code to either native or P-Code but in either case the runtime is still required for built in functions and forms management. Visual Basic for Applications (VBA) is included in many Microsoft applications (Microsoft Office), and also in many third-party products like SolidWorks, AutoCAD, WordPerfect Office 2002, ArcGIS, Sage 300 ERP, and Business Objects Desktop Intelligence. There are small inconsistencies in the way VBA is implemented in different applications, but it is largely the same language as Visual Basic 6.0 and uses the same runtime library. Visual Basic development ended with 6.0, but in 2010 Microsoft introduced VBA 7 to provide extended features and add 64-bit support. VBScript is the default language for Active Server Pages. It can be used in Windows scripting and client-side web page scripting. It resembles VB in syntax, but is a separate language—executed by vbscript.dll instead of the VB runtime. ASP and VBScript should not be confused with ASP.NET, which uses the .NET Framework for compiled web pages.Visual Basic .NET is Microsoft's designated successor to Visual Basic 6.0, and is part of Microsoft's .NET platform. Visual Basic .NET compiles and runs using the .NET Framework. It is not backwards compatible with Visual Basic 6.0. An automated conversion tool exists, but fully automated conversion for most projects is impossible.[32] Open Office Basic is a Visual Basic compatible interpreter that originated in Star Office office suite.Gambas is a Visual Basic inspired free software programming language for the Linux operating system. It is not a clone of Visual Basic, but it does have the ability to convert Visual Basic programs to Gambas. WinWrap Basic is a third-party VBA variant used with various software, and available for programmers to use to build a macro facility into their programs .Lotus Script is a VBA variant available in Lotus SmartSuite and Lotus Notes. Later versions of Corel WordPerfect Office implement access to VBA as one of the macro/scripting
  • 8.
    8 languages, the othermajor ones being Corel Script and Perfect Script Earlier versions of Microsoft Word use a variant of Visual Basic called WordBasic. Features of Visual Basic Gui Interface: – Vb is a Graphical User Interface language. This means that a VB program will always show something on the screen that the user can interact with to get a job done. Modularization: – It is considered good programming practice to modularize our programs. Small modules where it is clearly indicated what comes into the module and what goes out makes a program easy to understand. Object Oriented: – Object Oriented Programming is a concept where the programmer thinks of the program in “object” that interact with each other. Visual Basic forces this good programming practice. Debugging: – Visual Basic offers two different options for code debugging :- Debugging Managed Code Runtime Debugger The Debugging Managed Code Individually debugs C and C++ applications and Visual Basic Windows applications. The Runtime Debugger helps to find and fix bugs in programss at runtime. Data Access Feature: – By using data access features, we can create databases, scalable sever-side components for most databases, including Microsoft SQL Server and other enterprise-level database. Macros IDE: – The Macros integrated development environment is similar in design and function to the Visual Studio IDE. The Macros IDE includes a code editor, tool windows, the properties windows and editors. SQL Server :  Microsoft SQL Server is a relational database management system developed by Microsoft. As a database, it is a software product whose primary function is to store and retrieve data as requested by other software applications, be it those on the same computer or those running on another computer across a network (including the Internet).
  • 9.
    9  There areat least a dozen different editions of Microsoft SQL Server aimed at different audiences and for different workloads (ranging from small applications that store and retrieve data on the same computer, to millions of users and computers that access huge amounts of data from the Internet at the same time). Its primary query languages are T- SQL and ANSI SQL.  SQL Server (formerly codenamed "Yukon") was released in October . It included native support for managing XML data, in addition to relational data. For this purpose, it defined an xml data type that could be used either as a data type in database columns or as literals in queries. XML columns can be associated with XSD schemas; XML data being stored is verified against the schema.  XML is converted to an internal binary data type before being stored in the database. Specialized indexing methods were made available for XML data. XML data is queried using XQuery; SQL Server added some extensions to the T-SQL language to allow embedding XQuery queries in T-SQL.  In addition, it also defines a new extension to XQuery, called XML DML, that allows query-based modifications to XML data. SQL Server also allows a database server to be exposed over web services using Tabular Data Stream (TDS) packets encapsulated within SOAP (protocol) requests. When the data is accessed over web services, results are returned as XML.  Common Language Runtime (CLR) integration was introduced with this version, enabling one to write SQL code as Managed Code by the CLR.  For relational data, T-SQL has been augmented with error handling features (try/catch) and support for recursive queries with CTEs (Common Table Expressions).  SQL Server has also been enhanced with new indexing algorithms, syntax and better error recovery systems. Data pages are check summed for better error resiliency, and optimistic concurrency support has been added for better performance. Permissions and access control have been made more granular and the query processor handles concurrent execution of queries in a more efficient way.
  • 10.
    10  Partitions ontables and indexes are supported natively, so scaling out a database onto a cluster is easier. SQL CLR was introduced with SQL Server to let it integrate with the .NET Framework.  SQL Server introduced "MARS" (Multiple Active Results Sets), a method of allowing usage of database connections for multiple purposes.  SQL Server introduced DMVs (Dynamic Management Views), which are specialized views and functions that return server state information that can be used to monitor the health of a server instance, diagnose problems, and tune performance.  Service Pack 1 (SP1) of SQL Server introduced Database Mirroring, a high availability option that provides redundancy and failover capabilities at the database level. Failover can be performed manually or can be configured for automatic failover. Automatic failover requires a witness partner and an operating mode of synchronous (also known as high-safety or full safety).
  • 11.
    11 SYSTEM STUDY ANDANALYSIS 2.1 Existing System Current store Management System processes both simple and complex orders. It integrates closely with inventory systems, and allocate inventory at the time of order. It also creates sales orders for kits and configured item. Current System makes use of promotional pricing. 2.1.1 Disadvantages  Current Order Management System processes both simple and complex orders.  It integrates closely with inventory systems, and allocate inventory at the time of order.  It also creates sales orders for kits and configured item.  Current System makes use of promotional pricing 2.2 Proposed System Proposed System are looking to provide an order management system to manage the sales orders which comes through web and mobile app so that all retailers can use this product to integrate with their website or any other mobile app. It will provide the admin with various reports on the number of sales made in a month, or on a particular brand or item etc. Provide efficient feedback mechanism. 2.2.1 Advantages  The order details can be traced,.  The sales details will keep track of the number of each item left, its price etc.  It will provide the admin with various reports on the number of sales made in a month, or on a particular brand or it etc.  When create an order, it will have all the details like details of the buyer, shipment details, payment details etc.
  • 12.
    12 3. SYSTEM DESIGNAND DEVELOPMENT 3.1 System Design Product types: Basic characteristics of a work product are described by its attributes. Product types may be aggregated of other product types. Similarities between work product types are be expressed by hierarchical generalizations/specializations which is used here in the sense of a classical “is a”-relationship. „ Product relationships: Relationships between work products can be expressed by associations. Our associations have the same meaning as relationships in E/R-modelingThey can be described more precisely by attributes. Further, work products corresponding to an association can be assigned to roles with respect to the specific association. „ Model states: The execution of activities depends on model states. The state of a work product is represented by currently associated attributes, its currently aggregated work products and its associated work products. The state of an association describes currently defined associations of association types. The model state is defined by currently defined work products, their states and the state of associations. TABLE NAME: COMPANY NAME COLUMN NAME DATA TYPE DESCRIPTION AGENTID int PRIMARU KEY Agentname nvarchar(MAX) Not Null address nvarchar(MAX) Not Null contactno int Not Null emailid nvarchar(MAX) Not Null TABLE NAME: bILL COLUMN NAME DATA TYPE DESCRIPTION customername nvarchar(50) Not Null customerid int PRIMARY KEY type nvarchar(50) Not Null itemcode nvarchar(MAX) Not Null brandname nvarchar(MAX) Not Null itemname nvarchar(MAX) Not Null stock nvarchar(MAX) Not Null cost float Not Null quantity float Not Null price float Not Null
  • 13.
    13 createddate datetime NotNull TABLE NAME: CUSTOMER DETAILS COLUMN NAME DATA TYPE DESCRIPTION customername nvarchar(MAX) Not Null type nvarchar(MAX) Not Null phone int Not Null address nvarchar(50) Not Null creditlimit float Not Null TABLE NAME: EMPLOYEE DETAILS COLUMN NAME DATA TYPE DESCRIPTION EMPLOYEEID int PRIMARY KEY EMPLOYEENAME nvarchar(255) Not Null GENDER nvarchar(255) Not Null ADDRESS nvarchar(255) Not Null DATEOFBIRTH datetime Not Null DATEOFJOINING datetime Not Null CONTACTNO int Not Null DEPARTMENTNAME nvarchar(255) Not Null UNITNAME nvarchar(255) Not Null SALARY float Not Null TABLE NAME: ITEMS DETAILS COLUMN NAME DATA TYPE DESCRIPTION itemcode int PRIMARY KEY itemname nvarchar(MAX) Not Null itemcompany nvarchar(MAX) Not Null stock nvarchar(MAX) Not Null itemdescription nvarchar(MAX) Not Null itemfeature nvarchar(MAX) Not Null itempurchasecost float Not Null itemsellcost float Not Null warrenty nvarchar(50) Not Null
  • 14.
    14 3.2 Input Design Theinput design is the link between the information system and the user. It comprises the developing specification and procedures for data preparation and those steps are necessary to put transaction data into a usable form for processing data entry. The activity of putting data into the computer for processing can be achieved by inspecting the computer to read data from a written or printed document or it can occur by having people keying the data directly into the system. The design of input focuses on controlling the amount of input required, controlling errors, avoiding delay, avoiding extra steps and keeping the process simple. The system needs the data regarding the asset items, depreciation rates, asset transfer, physical verification for various validation, checking, calculation and report generation.. The error raising method is also included in the software, which helps to raise error message while wrong entry of input is done. So in input design the following things are considered.
  • 15.
    15 3.3 Output Design Computeroutput is the most important and direct information source to the user. Output design is a process that involves designing necessary outputs in the form of reports that should be given to the users according to the requirements. Efficient, intelligible output design should improve the system's relationship with the user and help in decision making. Since the reports are directing referred by the management for taking decisions and to draw conclusions they must be designed with almost care and the details in the reports must be simple, descriptive and clear to the user. So while designing output the following things are to be considered. Outputs from computer systems are required primarily to communicate the results of processing to users. They are also used to provide a permanent copy of the results for later consultation. The various types of outputs in general are:  External Outputs, whose destination is outside the organization,.  Internal Outputs whose destination is within organization and they are the User’s main interface with the computer.  Operational outputs whose use is purely within the police department.  Interface outputs, which involve the user in communicating directly.
  • 16.
    16 3.4.1 Description ofmodules Dealers Details: This module contains the information about the dealers of different items to various categories are maintained along with their details. Their details are stored in the database and retrieved whenever needed. Each dealer’s information separated by unique id, the dealers added by the admin all fields in the dealer’s module is mandatory. The admin can update dealer details any time. Employees Details: The employee module contains the information about the employees who are working in a company. Employee id plays an important role in the employee module; Employee department is the mandatory field in the module. The employees can’t access this software. Product Details: The Product module contains the information about the products available a steel company. Their details such as Product Id, Product name, and their categories are stored in the database and retrieved whenever needed. The product id is integrated with stock, purchase, sales modules. The admin add, delete, and update products details. Stock Details: The Stock module contains the information about the products available a Departmental Shop. Their details such as Stock Id, Product name, and their categories are stored in the database and retrieved whenever needed. Once the admin updated the stock details it fetch into other modules. The stock of the product automatically reduces when the sales process done to the dealer. Sales Details: This module contains the information about the sales of different items to various customer are maintained along with their details. Their details are stored in the database and retrieved whenever needed. two modules integrated with this sales details. the sales date is very important field for retrieve information in future. The amount total amount automatically calculated by the quantity of the sales product. The sales return sub module contains the
  • 17.
    17 information of returnedproducts. This products which are returned by the customer to the store. Their details are stored in this database and retrieved whenever needed. Purchase Details: This module contains the information about the purchase of an item from different suppliers. Their purchase details are stored in the database and also can be retrieved. This purchase return sub module contains the information of complained products . This products are returned to the supplier . Their details are stored in these database and retrieved whenever needed. Report: This module contains the whole process reports including all modules. The admin can get the report separately and also fully about the steel company. The report information includes the total purchase details, salesdetails, stockdetails; productdetails.The admin can get the particular datas with giving query or conditions in the data store.
  • 18.
    18 3.4.2 Data FlowDiagram LEVEL 0: Insert Inventory View Admin Electric shop mgt
  • 19.
    19 LEVEL: 1 Request Admin Response I insert Customer View Update Employees View UpdateProduct View Update Stock View Update Purchase View Admin Login Customer Details Employe es Details Product Details Stock Details Purchase Details Report
  • 20.
    20 TESTING AND IMPLIMENTATION 4.1System Testing The purpose of testing is to discover errors. Testing is the process of trying to discover every conceivable fault or weakness in a work product. It provides a way to check the functionality of components, sub-assemblies, assemblies and/or a finished product. It is the process of exercising software with the intent of ensuring that the Software system meets its requirements and user expectations and does not fail in an unacceptable manner. There are various types of test. Each test type addresses a specific testing requirement. UNIT TESTING Unit testing involves the design of test cases that validate that the internal program logic is functioning properly, and that program inputs produce valid outputs. All decision branches and internal code flow should be validated. It is the testing of individual software units of the application. It is done after the completion of an individual unit before integration. This is a structural testing, that relies on knowledge of its construction and is invasive. Unit tests perform basic tests at component level and test a specific business process, application, and/or system configuration. Unit tests ensure that each unique path of a business process performs accurately to the documented specifications and contains clearly defined inputs and expected results. INTEGRATION TESTING Software integration testing is the incremental integration testing of two or more integrated software components on a single platform to produce failures caused by interface defects. The task of the integration test is to check that components or software applications, e.g. components in a software system or – one step up – software applications at the company level – interact without error SYSTEM TESTING System testing ensures that the entire integrated software system meets requirements. It tests a configuration to ensure known and predictable results. An example of system testing is the configuration oriented system integration test. System testing is based on process descriptions and flows, emphasizing pre-driven process links and integration points.
  • 21.
    21 WHITE BOX TESTING WhiteBox Testing is a testing in which in which the software tester has knowledge of the inner workings, structure and language of the software, or at least its purpose. It is purpose. It is used to test areas that cannot be reached from a black box level. ALPHA TESTING (VERIFICATION TESTING) This test takes place at the developer’s site. Developers observe the users and note problems. Alpha testing is testing of an application when development is about to complete. Minor design changes can still be made as a result of alpha testing. Alpha testing is final testing before the software is released to the general public. BETA TESTING (VALIDATION TESTING) It is also known as field testing. It takes place at customer’s site. It sends the system to users who install it and use it under real-world working conditions. The goal of beta testing is to place your application in the hands of real users outside of own engineering team to discover any flaws or issues.
  • 22.
    22 4.2 SYSTEM IMPLIMENTATION Thepurpose of System Implementation can be summarized as follows: making the new system available to a prepared set of users (the deployment), and positioning on-going support and maintenance of the system within the Performing Organization (the transition). At a finer level of detail, deploying the system consists of executing all steps necessary to educate the Consumers on the use of the new system, placing the newly developed system into production, confirming that all data required at the start of operations is available and accurate, and validating that business functions that interact with the system are functioning properly. Transitioning the system support responsibilities involves changing from a system development to a system support and maintenance mode of operation, with ownership of the new system moving from the Project Team to the Performing Organization. A key difference between System Implementation and all other phases of the lifecycle is that all project activities up to this point have been performed in safe, protected, and secure environments, where project issues that arise have little or no impact on day-to-day business operations. Once the system goes live, however, this is no longer the case. Any miscues at this point will almost certainly translate into direct operational and/or financial impacts on the Performing Organization. It is through the careful planning, execution, and management of System Implementation activities that the Project Team can minimize the likelihood of these occurrences, and determine appropriate contingency plans in the event of a problem. IMPLEMENTATION PROCEDURES LIST OF PROCESS This phase consists of the following processes:  Prepare for System Implementation, where all steps needed in advance of actually deploying the application are performed, including preparation of both the production environment and the Consumer communities.  Deploy System, where the full deployment plan, initially developed during System Design and evolved throughout subsequent lifecycle phases, is executed and validated.  Transition to Performing Organization, where responsibility for and ownership of the application are transitioned from the Project Team to the unit in the Performing Organization that will provide system support and maintenance.
  • 23.
    23 User Training Users arethe largest audience in any organization and are the single most important group of people who can help to reduce unintentional errors and IT vulnerabilities. Users may include employees, contractors, foreign or domestic guest researchers, other agency personnel, visitors, guests, and other collaborators or associates requiring access. Users must: ƒ Understand and comply with agency security policies and procedures; ƒ Be appropriately trained in the rules of behavior for the systems and applications to which they have access; ƒ Work with management to meet training needs; ƒ Keep software/ applications updated with security patches; and ƒ Be aware of actions they can take to better protect their agency’s information. These actions include, but are not limited to: proper password usage, data backup, proper antivirus protection, reporting any suspected incidents or violations of security policy, and following rules established to avoid social engineering attacks and rules to deter the spread of spam or viruses and worms. o Operational Documentation Updated and correct Documentation for Operation (DFO) is an authority requirement. Focus is set on quality, user friendliness, availability and easy revision to ensure that documentation is used by the target personnel. The main aspects are  Develop Documentation for Operation at customers requirements  Emphasize on quality and user friendliness.  Store and present the documentation on the intranet/internet.  Online revision system  Direct link to databases such as likewise.  Provide documents with links to training programs and additional information.  Maintain the documentation updated to at all time reflect the plant during the field lifetime. Documentation For Operation can be developed and maintained from add upstream premises or at customers operation premises as required by customer.
  • 24.
    24 4.3 SYSTEM MAINATANANCE TheMaintenance Manual provides maintenance personnel with the information necessary to maintain the system effectively. The manual provides the definition of the software support environment, the roles and responsibilities of maintenance personnel, and the regular activities essential to the support and maintenance of program modules, job streams, and database structures. In addition to the items identified for inclusion in the Maintenance Manual, additional information may he provided to facilitate the maintenance and modification of the system. Appendices to document various maintenance procedures standards, or other essential information may he added to this document as needed.
  • 25.
    25 CONCLUSION: The project entitledas “Electric shop management” is the system that deals with the issues related to all kind of shops. This project is successfully implemented with all the features mentioned in system requirements specification. The application provides appropriate information to users according to the chosen service. The project is designed keeping in view the day to day problems faced by shop. Little Testing methodology implemented in this project and debugged the errors.
  • 26.
    26 SCOPE OF FUTUREDEVELOPMENT There is scope for future development of this project. The world of computer fields is not static; it is always subject to be dynamic. The technology which is famous today becomes outdate the very next day. To keep abstract of technical improvements, the system may be further refined. So, it is not concluded. Yet it will improve with further enhancements. Enhancements can be done in an efficient manner. this even update the same with further modification establishment and can be integrated with minimal modification. Thus the project is flexible and can be enhanced at any time with more advanced features. In future can be implementing the Bill details to the customer register email id.
  • 27.
    27 BIBLIOGRAPHY BOOKS REFERENCE Christopher, Alexander,Sara, Ishikawa, et. al. A Pattern Language, Oxford University Press, New York, S. R., Alpert, K., Brown, and B. Woolf, The Design Patterns Smalltalk Companion, Addison- Wesley, Reading, MA, F., Buschman, R., Meunier, H., Rohnert, P., Sommerlad, and M. Stal, A System of Patterns, John Wiley and Sons, New York, <year>1996</year>. WEBSITE REFERENCE https://vb.net-tutorials.com https://www.codeproject.com https://www.dotnetspider.com https://stackoverflow.com www.Sqlservercentral.com
  • 28.
    28 RESEARCHER REFERENCE Acharya, Kamal."STUDENT INFORMATION MANAGEMENT SYSTEM." Authorea Preprints (2023). Acharya, Kamal. "Library Management System." Available at SSRN4807104 (2019). ACHARYA, KAMAL, et al. "LIBRARY MANAGEMENT SYSTEM." (2019). Acharya, Kamal. "Online bus reservation system project report." Authorea Preprints (2024). Acharya, Kamal. "Online bus reservation system project report." (2024). Acharya, Kamal. “Online Bus Reservation System.” SSRN ElectroNIC ASIA Journal (2024): n. pag. Acharya, Kamal. “Student Information Management System Project.” SSRN ElectroNIC ASIA Journal (2024): n. pag. Acharya, Kamal. “ATTENDANCE MANAGEMENT SYSTEM.” International Research Journal of Modernization in Engineering Technology and Science (2023): n. pag. Acharya, Kamal. “College Information Management System.” SSRN ElectroNIC ASIA Journal (2024): n. pag. Acharya, Kamal, Attendance Management System Project (April 28, 2024). Available at SSRN: https://ssrn.com/abstract=4810251 or http://dx.doi.org/10.2139/ssrn.4810251 Acharya, Kamal, Online Food Order System (May 2, 2024). Available at SSRN: https://ssrn.com/abstract=4814732 or http://dx.doi.org/10.2139/ssrn.4814732 Acharya, Kamal, University management system project. (May 1, 2024). Availableat SSRN: https://ssrn.com/abstract=4814103 or http://dx.doi.org/10.2139/ssrn.4814103 Acharya, Kamal, Online banking management system. (May 1, 2024). Available at SSRN: https://ssrn.com/abstract=4813597 or http://dx.doi.org/10.2139/ssrn.4813597 Acharya, Kamal, Online Job Portal Management System (May 5, 2024). Available at SSRN: https://ssrn.com/abstract=4817534 or http://dx.doi.org/10.2139/ssrn.4817534 Acharya, Kamal, Employee leave management system. (May 7, 2024). Available at SSRN: https://ssrn.com/abstract=4819626 or http://dx.doi.org/10.2139/ssrn.4819626 Acharya, Kamal, Online electricity billing project report. (May 7, 2024). Available at SSRN: https://ssrn.com/abstract=4819630 or http://dx.doi.org/10.2139/ssrn.4819630 Acharya, Kamal, POLICY MANAGEMENT SYSTEM PROJECT REPORT. (December 10, 2023). Available at SSRN: https://ssrn.com/abstract=4831694 or http://dx.doi.org/10.2139/ssrn.4831694 Acharya, Kamal, Online job placement system project report. (January 10, 2023). Available at SSRN: https://ssrn.com/abstract=4831638 or http://dx.doi.org/10.2139/ssrn.4831638 Acharya, Kamal, Software testing for project report. (May 16, 2023). Available at SSRN: https://ssrn.com/abstract=4831028 or http://dx.doi.org/10.2139/ssrn.4831028 Acharya, Kamal, ONLINE CRIME REPORTING SYSTEM PROJECT. (August 10, 2022). Available at SSRN: https://ssrn.com/abstract=4831015 or http://dx.doi.org/10.2139/ssrn.4831015
  • 29.
    29 SAMPLE CODING Sample Coding: ImportsSystem.Data.SqlClient Public Class frmSalesReturn Private Sub frmSales_Load(ByVal sender As System.Object, ByVal e As System.EventArgs) Handles MyBase.Load If cn.State = ConnectionState.Closed Then cn.Open() Dim cmd As New SqlCommand("select salesid from sales", cn) Dim drAsSqlDataReader dr = cmd.ExecuteReader ComboBox3.Items.Clear() While dr.Read ComboBox3.Items.Add(dr(0)) End While dr.Close() 'Dim cmd1 As New SqlCommand("select itemcode from prod", cn) 'Dim dr1 As SqlDataReader 'dr1 = cmd1.ExecuteReader 'ComboBox2.Items.Clear() 'While dr1.Read ' ComboBox2.Items.Add(dr1(0)) 'End While 'dr1.Close() Button1_Click(sender, e) End Sub Private Sub Button5_Click(ByVal sender As System.Object, ByVal e As System.EventArgs) Handles Button5.Click Me.Close() End Sub Private Sub Button1_Click(ByVal sender As System.Object, ByVal e As System.EventArgs) Handles Button1.Click TextBox1.Text = "" TextBox1.Enabled = False If cn.State = ConnectionState.Closed Then cn.Open() cmd = New SqlCommand("select max(salesid) from sales", cn) Dim i As Integer = IIf(IsDBNull(cmd.ExecuteScalar), 1, cmd.ExecuteScalar) TextBox1.Text = i + 1 ComboBox2.Text = "" TextBox3.Text = "" ComboBox3.Text = "" TextBox5.Text = "" TextBox9.Text = "" End Sub
  • 30.
    30 Dim iId AsInteger Private Sub ComboBox3_Leave(ByVal sender As Object, ByVal e As System.EventArgs) Handles ComboBox3.Leave Try If cn.State = ConnectionState.Closed Then cn.Open() cmd = New SqlCommand("select * from sales where salesid=" & ComboBox3.Text & "", cn) Dim drAsSqlDataReader dr = cmd.ExecuteReader If dr.Read Then TextBox6.Text = dr(2) TextBox5.Text = dr(3) ComboBox2.Text = dr(6) TextBox2.Text = dr(7) TextBox9.Text = dr(8) TextBox7.Text = dr(9) TextBox3.Text = dr(10) End If dr.Close() cn.Close() Catch ex As Exception MsgBox(ex.Message, MsgBoxStyle.Critical) End Try End Sub Dim iRate As Decimal Private Sub ComboBox2_Leave(ByVal sender As Object, ByVal e As System.EventArgs) Handles ComboBox2.Leave Try If cn.State = ConnectionState.Closed Then cn.Open() cmd = New SqlCommand("select itemname,itemprice from prod where itemcode=" & ComboBox2.Text & "", cn) Dim drAsSqlDataReader dr = cmd.ExecuteReader If dr.Read Then TextBox2.Text = dr(0) TextBox9.Text = dr(1) End If dr.Close() cn.Close() Catch ex As Exception MsgBox(ex.Message, MsgBoxStyle.Critical) End Try End Sub Private Sub TextBox4_TextChanged(ByVal sender As System.Object, ByVal e As System.EventArgs) Handles TextBox4.TextChanged TextBox3.Text = Val(TextBox9.Text) * Val(TextBox4.Text) End Sub Private Sub Button2_Click(ByVal sender As System.Object, ByVal e As System.EventArgs) Handles Button2.Click Try If cn.State = ConnectionState.Closed Then cn.Open()
  • 31.
    31 cmd = NewSqlCommand("insert into salesreturn values('" & DateTimePicker1.Text & "'," & ComboBox3.Text & "," & TextBox6.Text & ",'" & TextBox5.Text & "'," & ComboBox2.Text & ",'" & TextBox2.Text & "'," & TextBox9.Text & "," & TextBox7.Text & "," & TextBox4.Text & "," & TextBox3.Text & ",'" & TextBox9.Text & "')", cn) cmd.ExecuteNonQuery() MsgBox("Successfully Saved", MsgBoxStyle.Exclamation) cn.Close() Catch ex As Exception MsgBox("inserted successfully") End Try End Sub End Class Imports System.Data.SqlClient Public Class frmOrder Private Sub frmOrder_Load(ByVal sender As System.Object, ByVal e As System.EventArgs) Handles MyBase.Load If cn.State = ConnectionState.Closed Then cn.Open() Dim cmd As New SqlCommand("select supId,supname from supplier", cn) Dim drAsSqlDataReader dr = cmd.ExecuteReader ComboBoxsupcode.Items.Clear() While dr.Read ComboBoxsupcode.Items.Add(dr(0)) End While dr.Close() Dim cmd1 As New SqlCommand("select itemcode from Itemdetails", cn) Dim dr1 As SqlDataReader dr1 = cmd1.ExecuteReader ComboBoxitemcod.Items.Clear() While dr1.Read ComboBoxitemcod.Items.Add(dr1(0)) End While dr1.Close() Button1_Click(sender, e) End Sub Private Sub Button5_Click(ByVal sender As System.Object, ByVal e As System.EventArgs) Handles Button5.Click Me.Close() End Sub Private Sub Button1_Click(ByVal sender As System.Object, ByVal e As System.EventArgs) Handles Button1.Click txtpurid.Text = "" txtpurid.Enabled = False If cn.State = ConnectionState.Closed Then cn.Open() cmd = New SqlCommand("select max(purid) from Purchase", cn) Dim i As Integer = IIf(IsDBNull(cmd.ExecuteScalar), 1, cmd.ExecuteScalar) txtpurid.Text = i + 1 ComboBoxitemcod.Text = ""
  • 32.
    32 txtamt.Text = "" ComboBoxsupcode.Text= "" txtsupname.Text = "" txtrate.Text = "" End Sub Dim iId As Integer Private Sub ComboBox3_Leave(ByVal sender As Object, ByVal e As System.EventArgs) Handles ComboBoxsupcode.Leave Try If cn.State = ConnectionState.Closed Then cn.Open() cmd = New SqlCommand("select supname,addr,phone from supplier where supid=" &ComboBoxsupcode.Text& "", cn) Dim drAsSqlDataReader dr = cmd.ExecuteReader If dr.Read Then txtsupname.Text = dr(0) txtaddress.Text = dr(1) txtphone.Text = dr(2) End If dr.Close() cn.Close() Catch ex As Exception MsgBox(ex.Message, MsgBoxStyle.Critical) End Try End Sub Dim iRate As Decimal Private Sub ComboBox2_Leave(ByVal sender As Object, ByVal e As System.EventArgs) Handles ComboBoxitemcod.Leave Try If cn.State = ConnectionState.Closed Then cn.Open() cmd = New SqlCommand("select itemname,itemprice from Itemdetails where itemcode=" &ComboBoxitemcod.Text& "", cn) Dim drAsSqlDataReader dr = cmd.ExecuteReader If dr.Read Then txtname.Text = dr(0) txtrate.Text = dr(1) End If dr.Close() cn.Close() Catch ex As Exception MsgBox(ex.Message, MsgBoxStyle.Critical) End Try End Sub Private Sub TextBox4_TextChanged(ByVal sender As System.Object, ByVal e As System.EventArgs) Handles txtqty.TextChanged txtamt.Text = Val(txtrate.Text) * Val(txtqty.Text) End Sub
  • 33.
    33 Private Sub Button2_Click(ByValsender As System.Object, ByVal e As System.EventArgs) Handles Button2.Click Try 'write a code to shownthe alert msg here... If cn.State = ConnectionState.Closed Then cn.Open() cmd = New SqlCommand("insert into Purchase values('" & DateTimePicker1.Text & "'," &ComboBoxsupcode.Text& ",'" &txtsupname.Text& "','" &txtaddress.Text& "'," &txtphone.Text& ",'" & DateTimePicker2.Text & "','" & DateTimePicker3.Text & "','" & DateTimePicker4.Text & "'," &ComboBoxitemcod.Text& "," &txtrate.Text& "," &txtqty.Text& "," &txtamt.Text& ",'" &txtname.Text& "', " &txtpurid.Text& ")", cn) cmd.ExecuteNonQuery() MsgBox("Successfully Saved", MsgBoxStyle.Exclamation) cn.Close() Catch ex As Exception MsgBox("inserted successfully!") End Try End Sub Private Sub Label5_Click(ByVal sender As System.Object, ByVal e As System.EventArgs) Handles Label5.Click End Sub End Class
  • 34.
  • 35.
  • 36.
  • 37.
  • 38.
  • 39.