Chemotherapy in Head
and Neck Cancer
Content
1. Introduction
2. Cell cycle/ tumor biology and chemotherapy
3. Pharmacology of Chemotherapy drugs
4. Chemotherapy treatment modalities
5. Agents used in Head and neck cancer
6. Landmark trials in HNC treatment
7. Summary
8. Reference
Introduction
๏ฑThe term chemotherapy was coined by Paul Ehlrich
๏ฑIt is defined as the use of chemical compounds in treatment of neoplastic
diseases so as to destroy offending cancer cells without damaging the host
๏ฑExpansion of the role of chemotherapy in HNSCC
๏ฑVarious trials shown that CTRT, brings improvements in locoregional control,
organ preservation, and overall survival.
๏ฑDevelopment of novel targeted therapies
Doxorubicin
5 fluorouracil
Vinblastine
Cisplatin
Lomustine
5FU
Methotrexate
Doxorubicin
Lomustine
5FU
Vincristine
Vinblastine
Bleomycin
Cisplatin
Carmustine
Doxorubcin
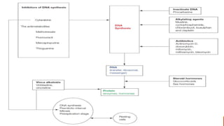
Classification of CT drugs
๏ฑCytotoxic drugs
๏ฑTargeted agents
๏ฑHormonal agents
1. Alkylating agents
2. Platinum based compound
3. Antimetabolites
4. Microtubule damaging agents
5. Topoisomerase 1 and 2 inhibitors
6. Antibiotic
7. Miscellaneous
1. Tyrosine protein kinase inhibitor
2. EGF receptor inhibitors
3. Angiogenesis inhibitors
4. Proteasome inhibitors
5. Unnamed monoclonal antibody
Hormonal drugs
1. Glucocorticoids
2. Estrogens
3. Aromatase inhibitor
4. Antiandrogen
5. 5 Alpha reductase
6. GnRH antagonist
7. Progestin
Alkylating Agents
Electrophilic alkyl group or a substituted alkyl group can covalently bind to
cellular nucleophilic sites.
Discovered during the World war I- Mustard gas had vesicant property
Mechlorethamine โ€“ first alkylating agent used in human cancer treatment
Most alkylating agents cause dose related bone marrow toxicity and intestinal
mucosa injury.
Alkylating agents
Class Examples
ALKYL SULPHONATES BUSULFAN, BENDAMUSTINE
ETHYLENEIMINES/METHYLMELAMINES THIOTEPA, ALTRETAMINE
NITROGEN MUSTARD MECHLORETHAMINE,
MELPHALAN,CHLORAMBUCIL,
CYCLOPHOSPHAMIDE, IFOSFAMIDE
NITROSOUREA CARMUSTINE, STREPTOZOTOCIN
TRIAZENES DACARBAZINE
Platinum based compounds
Discovered during 1961 by Dr. Barnett Rosenberg accidently from his work on
effect of electromagnetic radiation on bacteria
Cis-diamminedichloroplatinum (II) (cisplatin)
cis-diamminecyclobutanedicarboxylato platinum (II) (carboplatin)
1,2-diaminocyclohexaneoxalato platinum (II) (oxaliplatin)
nedaplatin (Japan), lobaplatin (China)
Antimetabolites
Reduced folates play a central role in one-carbon metabolism, as they are essential for
the biosynthesis of purines, thymidylate, and protein
Antimetabolites block either the synthesis or mimic action of certain DNA substrates
Aminopterin was the first antimetabolite -1940
Targets multiple enzymes involved in folate metabolism
โ—ฆ Thymidylate synthase (TS), dihydrofolate reductase (DHFR), glycinamide
ribonucleotide (GAR) formyltransferase, and aminoimidazole carboxamide (AICAR)
formyltransferase
Antimetabolites
CLASS EXAMPLE
ANTIFOLATES METHOTREXATE, PEMETREXED,
PRALATREXATE
FLUROPYRAMIDINES 5-FU
CAPECITABINE
TAS-102
DEOXYCYTIDINE ANALOGS CYTARABINE, GEMCITABINE,
PURINE ANALOGS 6-MP
6-TG, FLUDARABINE, CLADRIBINE,
CLOFARABINE
Microtubule damaging agents
CLASS EXAMPLE
VINKA ALKALOIDS VINCRISTINE, VINBLASTINE, VINORELBINE
TAXANES PACLITAXEL, DOCETAXEL, ESTRAMUSTINE
MECHANISM OF ACTION
Topoisomerase inhibitors
CLASS EXAMPLES
IA NONE
IIB TOPOTECAN, IRINOTECAN
IIA ANTHRACYCLINE- DOXORUBICINE,DAUNORUBICIN
MECHANISM OF ACTION
Antibiotics
1. ACTINOMYCIN D
2. DAUNORUBICIN
3. EPIRUBICIN
4. BLEOMYCIN
5. MITOMYCIN C
Miscellaneous
1. HYDROXYUREA
2. L ASPARAGINASE
3. ARSENIC TRIOXIDE
Targeted therapy
Class Examples
TYROSINE PROTEIN KINASE INHIBITOR IMATINIB, NILOTINIB
EGF RECEPTOR INHIBITORS GEFTINIB, ERLOTINIB, CETUXIMAB
ANGIOGENESIS INHIBITOR BEVACIZUMAB, SUNITINIB
PROTEOSOME INHIBITOR BORETEZOMIB
UNAMMED MONOCLONAL ANTIBODY TRANTUZUMAB, RITUXIMAB
Hormonal agents
DRUGS CLASS EXAMPLES
GLUCOCORTICOIDS PREDNISOLONE
ESTROGENS FOSFESTROL, ETHINYLESTRADIOL
SELECTIVE ESTROGEN RECEPTOR MODIFIER TAMOXIFEN, TOREMIFENE
SELECTIVE ESTROGEN RECEPTOR DOWNREGULATOR FULVESTRANT
AROMATASE INHIBITOR LETROZOLE, ANESTROZOLE, EXEMESTANE
ANTIANDROGEN FLUTAMIDE
5 ALPHA REDUCATASE INHIBITOR FINASTERIDE, DUTASTERIDE
GNRH ANALOGUE NAFARELIN, LEUPROLIN
PROGESTIN HYDROXYPROGESTERONE
CHEMOTHERAPY TREATMENT MODALITY
1. Adjuvant chemotherapy
2. Induction chemotherapy
3. Concurrent chemotherapy
4. Palliative chemotherapy
Curative intent
Induction Chemotherapy
Could shrink primary Tumor volume
Better blood flow to the tumor
Reduce the hypoxic areas within the tumor and make them more radiosensitive
Sx and RT treat loco regional disease- Induction CT could address distant
metastasis
Veteran affair and MACH NC
INDUCTION CHEMOTHERAPY
Regimen commonly used
Cisplatin 100mg/m2 with 5FU 1gm/m2 per day for 4-5 days via infusion bottle 3 cycles
Often followed by concurrent chemoradiotherapy (rarely surgery)
TAX 323, 324- Docetaxel or paclitaxel
Concurrent Chemotherapy
Used for the cytotoxic effect and the radiosensitizing effect
Reported to have less treatment break ( comparatively lesser toxicity)
Most common regimen used is Cisplatin 100mg/m2 at day 1,22,43 of RT
With or without 5FU 1g on day1-4
Rationale for concurrent CTRT
Local antitumor activity of RT is enhanced by the simultaneous CT as radio
sensitizer
Ct may eradicate possible micro metastasis outside RT field
Active against different tumor cell population
Decreased tumor cell repopulation following RT fractionation
Increase tumor cell recruitment from G0 to RT sensitive phase
Improved drug delivery with shrinkage of tumor
Less chances of RT/CT resistance
Response in Chemotherapy treatment
Complete response- Indicative of total tumor regression
Partial response- indicative of 50% or greater reduction in the product of the
two largest perpendicular diameters of all measurable lesion
No response- indicative of no change in the size of the tumour, or less than 50%
reduction of all measurable lesion
Major response- implies complete or partial response.
Minor response- implies less than 50% reduction in the dimensional product
CHARACTERESTICS RECIST 1.1 PERCIST 1.0
Measurability of a lesions at
baseline
Lesions- longest diameter >10mm
Lymph nodes; short axis>15mm
SUL peak of baseline lesions
atleast 1.5 fold greater than liver
SUV mean +2 SD. If liver is
abnormal, primary tumour should
have the uptake >2x SUL mean of
blood pool
Objective response CR: disappearance of all target
lesion
PR: Reduction of atleast 30% in
the sum of diameter of target
lesions
PD: Increase of atleast 20% in the
sum of diameters of target lesions
or appearance of new lesions
SD: not CR/PR/PD
CMR- complete resolution of
18FDG within all lesions to level
of less than or equal to that of
mean liver activity and
indistuinguishable from the
background.
PMR- reducation of atleast 30% in
SL peak and an absolute drop of
0.8 SL
PMD- Increase of atleast 30% in
SUL peak and an absolute
increase of 0.8 SUL peak units
(or)75% increase in TLG with no
increase in SUL
Common Agents used in HNC
Cisplatin
5 FU
Cetuximab
Geftinib
Bevacizumab
Nivolumab
Platinum bases compound
Cisplatin- Di amminedichloroplatinum- Heavy metal platinum- 2 chloride and 2
ammonia molecules in cis position
Described by Michele Peyrone in 1844. Its anticancer property was identified by
Barnett Rosenberg.
USFDA approved for anticancer treatment in 1978
Mechanism of action
DNA Adduct Formation- N7 position of guanine and adenine to form a variety of
monofunctional and bifunctional adducts
Ribosome Biogenesis Stress- oxaliplatinโ€™s major cytotoxic impact
Cisplatin
DNA Adducts-
Intra and inter
DNA
Platinum DNA damage binding
protein
DNA damage
signalling and halt of
cell cycle
DNA repair
Use of cisplatin in head and neck
Used in various HPE- sarcoma, carcinoma, lymphoma
Used as a induction agent, concurrent agent, palliative agent
Dose- 100mg/m2 IV on day 1,22,43 of the RT or 40-50mg/m2 IV weekly for 6-7
weeks
Side effects and contraindication
Side effects-
โ—ฆ Nephrotoxicity
โ—ฆ Neurotoxicity
โ—ฆ Pancytopaenia
โ—ฆ Ototoxicity
โ—ฆ Peripheral neuropathy
Side effects and contraindication
Contraindication
โ—ฆ Acute leukemia
โ—ฆ Severe infection
โ—ฆ Hypomagnesaemia, hypocalcaemia, hyponatraemia
โ—ฆ Renal failure, stroke
โ—ฆ Pregnancy, lactating mother
5 Fluorouracil (5 FU)
Antimetabolite
Discovered by Heidelberger, Chaudary and Weston in 1950
Mechanism of action โ€“ Primarily inhibits thymidylate synthase
5FU will cause the death of rapidly proliferating cancer cells by scarcity of
thymidine for DNA synthesis
Deoxyuridine
monophosphate
Deoxy thymidine
monophosphate
TS
Indication of 5 FU
Essential component in HNSCC CT ( induction, concurrent, palliative)
Can also be used topically for BCC and actinic keratosis
Dose- with cisplatin 1000mg/m2/day IV infusion on day 1-4 and 22-25
Side effects and contraindication
Side effects
โ—ฆ Myelosupressioon
โ—ฆ Maculopapular eruptions
โ—ฆ Cardiotoxicity
โ—ฆ Mucositis
โ—ฆ Mood disorder
Side effects and contraindications
Contraindication
โ—ฆ Patient with bone marrow suppression
โ—ฆ Pregnancy
โ—ฆ Breast feeding
Cetuximab
Chimeric monoclonal antibody for EGFR
May 2000 ImClone reported positive results from stage 1 clinical trials
2006 US FDA approval use in HNSCC as monotherapy and combination
MOA- 10 times more affinity to EGFR. Hence blocks the EGFR and growth stimuli
and results in cell death
Indication in head and neck cancer
Initial treatment as monotheraoy with RT
Combination with cisplatin in metastatic disease
Dose- 400mg/m2 IV infused over 2 hrs maximum 10mg.m2/min (loading)
250mg/m2 maintainence over 60 min once a week
Side effects
Acneiform rashes
Fatigability
Hypomagnesaemia
Fever chills and nausea
Anorexia, abdominal cramps
Sever toxicities- fatal bullous mucocutaneous disease, anaphylactic disease
Some suggest that the
patients who develop rashes
are also those who have
better tumour response and
survival benefit
Geftinib
Signal transduction inhibitor
Mainly used in metastatic HNC
MOA- Geftinib selectively inhibits the tyrosine kinase domain and interrupts
signal transduction to the nucleus
Dose- 250mg once a day (max 500mg)
Side effects- skin reactions, diarrhea, anorexia, nausea
โ—ฆ Interstitial lung disease, corneal erosion, GI perforation
Nivolumab
Newer monoclonal antibody- Human programmed death receptor-1
(PD-1)
FDA approved for melanoma
MOA- bind to PD-1 receptors and blocks interaction with PDL1 and
PDL2. hence prevents inhibition of immune response
In head and neck- Classical non hodgkins lymphoma, melanoma,
recurrent/ metastatic disease
Side effects- Lymphocytopaenia, hyponatraemia, breath shortness,
cough, Loss of appetite, musculoskeletal pain
Clinical trials
1. Head and neck contracts programme trial
2. Vetteran affair trial
3. EORTC trial
4. TAX 323, TAX 324 trial
5. Intergroup trial
6. RTOG trial
7. Bonner trial
Induction CT
Concurrent CT
Targeted therapy
Head and neck contracts programme
Veterans affairs trail
European organization for research and
treatment of cancer EORTC
Tax 323 and tax 324
Intergroup trial
RTOG-91-11 trial
Bachaud et al CTRT trial
RTOG 95 01
EORTC 22931
Bonner trial
Chemoprevention
Use of natural or synthetic chemical for the reversal, suppression or prevention
of conversion premalignant lesion to invasive forms.
Chemopreventive agents used-
1. Retinoids and vitamin A
2. Vitamin E
3. Selenium, cyclo oxygenase2 inhibitors
4. Tyrosine kinase inhibitors
5. ONYX 015, Protease inhibitors
Summary
Concurrent chemoradiotherapy is at present the standard of care for treatment
of locally advanced head and neck cancer with a confirmed absolute survival
benefit of 6.5% at 5 years.
Single agent cisplatin, which in the past has been shown to be as effective as
multiple drug regimes, is now being challenged by the introduction of the use of
taxanes.
Targeted biological agents, such as cetuximab, have a role to play in both
advanced head and neck cancer and recurrent or metastatic disease but those
roles are still being established.
Reference
Scott brown 8th edition
Jatin shah head and neck surgery and oncology
DeVita Cancer principle and practice of oncology
Chemotherapy in head and neck
Chemotherapy in head and neck
Chemotherapy in head and neck

Chemotherapy in head and neck

  • 1.
  • 2.
    Content 1. Introduction 2. Cellcycle/ tumor biology and chemotherapy 3. Pharmacology of Chemotherapy drugs 4. Chemotherapy treatment modalities 5. Agents used in Head and neck cancer 6. Landmark trials in HNC treatment 7. Summary 8. Reference
  • 3.
    Introduction ๏ฑThe term chemotherapywas coined by Paul Ehlrich ๏ฑIt is defined as the use of chemical compounds in treatment of neoplastic diseases so as to destroy offending cancer cells without damaging the host ๏ฑExpansion of the role of chemotherapy in HNSCC ๏ฑVarious trials shown that CTRT, brings improvements in locoregional control, organ preservation, and overall survival. ๏ฑDevelopment of novel targeted therapies
  • 4.
  • 6.
    Classification of CTdrugs ๏ฑCytotoxic drugs ๏ฑTargeted agents ๏ฑHormonal agents 1. Alkylating agents 2. Platinum based compound 3. Antimetabolites 4. Microtubule damaging agents 5. Topoisomerase 1 and 2 inhibitors 6. Antibiotic 7. Miscellaneous 1. Tyrosine protein kinase inhibitor 2. EGF receptor inhibitors 3. Angiogenesis inhibitors 4. Proteasome inhibitors 5. Unnamed monoclonal antibody Hormonal drugs 1. Glucocorticoids 2. Estrogens 3. Aromatase inhibitor 4. Antiandrogen 5. 5 Alpha reductase 6. GnRH antagonist 7. Progestin
  • 8.
    Alkylating Agents Electrophilic alkylgroup or a substituted alkyl group can covalently bind to cellular nucleophilic sites. Discovered during the World war I- Mustard gas had vesicant property Mechlorethamine โ€“ first alkylating agent used in human cancer treatment Most alkylating agents cause dose related bone marrow toxicity and intestinal mucosa injury.
  • 9.
    Alkylating agents Class Examples ALKYLSULPHONATES BUSULFAN, BENDAMUSTINE ETHYLENEIMINES/METHYLMELAMINES THIOTEPA, ALTRETAMINE NITROGEN MUSTARD MECHLORETHAMINE, MELPHALAN,CHLORAMBUCIL, CYCLOPHOSPHAMIDE, IFOSFAMIDE NITROSOUREA CARMUSTINE, STREPTOZOTOCIN TRIAZENES DACARBAZINE
  • 10.
    Platinum based compounds Discoveredduring 1961 by Dr. Barnett Rosenberg accidently from his work on effect of electromagnetic radiation on bacteria Cis-diamminedichloroplatinum (II) (cisplatin) cis-diamminecyclobutanedicarboxylato platinum (II) (carboplatin) 1,2-diaminocyclohexaneoxalato platinum (II) (oxaliplatin) nedaplatin (Japan), lobaplatin (China)
  • 11.
    Antimetabolites Reduced folates playa central role in one-carbon metabolism, as they are essential for the biosynthesis of purines, thymidylate, and protein Antimetabolites block either the synthesis or mimic action of certain DNA substrates Aminopterin was the first antimetabolite -1940 Targets multiple enzymes involved in folate metabolism โ—ฆ Thymidylate synthase (TS), dihydrofolate reductase (DHFR), glycinamide ribonucleotide (GAR) formyltransferase, and aminoimidazole carboxamide (AICAR) formyltransferase
  • 12.
    Antimetabolites CLASS EXAMPLE ANTIFOLATES METHOTREXATE,PEMETREXED, PRALATREXATE FLUROPYRAMIDINES 5-FU CAPECITABINE TAS-102 DEOXYCYTIDINE ANALOGS CYTARABINE, GEMCITABINE, PURINE ANALOGS 6-MP 6-TG, FLUDARABINE, CLADRIBINE, CLOFARABINE
  • 14.
    Microtubule damaging agents CLASSEXAMPLE VINKA ALKALOIDS VINCRISTINE, VINBLASTINE, VINORELBINE TAXANES PACLITAXEL, DOCETAXEL, ESTRAMUSTINE
  • 15.
  • 16.
    Topoisomerase inhibitors CLASS EXAMPLES IANONE IIB TOPOTECAN, IRINOTECAN IIA ANTHRACYCLINE- DOXORUBICINE,DAUNORUBICIN
  • 17.
  • 18.
    Antibiotics 1. ACTINOMYCIN D 2.DAUNORUBICIN 3. EPIRUBICIN 4. BLEOMYCIN 5. MITOMYCIN C
  • 19.
    Miscellaneous 1. HYDROXYUREA 2. LASPARAGINASE 3. ARSENIC TRIOXIDE
  • 20.
    Targeted therapy Class Examples TYROSINEPROTEIN KINASE INHIBITOR IMATINIB, NILOTINIB EGF RECEPTOR INHIBITORS GEFTINIB, ERLOTINIB, CETUXIMAB ANGIOGENESIS INHIBITOR BEVACIZUMAB, SUNITINIB PROTEOSOME INHIBITOR BORETEZOMIB UNAMMED MONOCLONAL ANTIBODY TRANTUZUMAB, RITUXIMAB
  • 21.
    Hormonal agents DRUGS CLASSEXAMPLES GLUCOCORTICOIDS PREDNISOLONE ESTROGENS FOSFESTROL, ETHINYLESTRADIOL SELECTIVE ESTROGEN RECEPTOR MODIFIER TAMOXIFEN, TOREMIFENE SELECTIVE ESTROGEN RECEPTOR DOWNREGULATOR FULVESTRANT AROMATASE INHIBITOR LETROZOLE, ANESTROZOLE, EXEMESTANE ANTIANDROGEN FLUTAMIDE 5 ALPHA REDUCATASE INHIBITOR FINASTERIDE, DUTASTERIDE GNRH ANALOGUE NAFARELIN, LEUPROLIN PROGESTIN HYDROXYPROGESTERONE
  • 22.
    CHEMOTHERAPY TREATMENT MODALITY 1.Adjuvant chemotherapy 2. Induction chemotherapy 3. Concurrent chemotherapy 4. Palliative chemotherapy Curative intent
  • 23.
    Induction Chemotherapy Could shrinkprimary Tumor volume Better blood flow to the tumor Reduce the hypoxic areas within the tumor and make them more radiosensitive Sx and RT treat loco regional disease- Induction CT could address distant metastasis Veteran affair and MACH NC
  • 24.
    INDUCTION CHEMOTHERAPY Regimen commonlyused Cisplatin 100mg/m2 with 5FU 1gm/m2 per day for 4-5 days via infusion bottle 3 cycles Often followed by concurrent chemoradiotherapy (rarely surgery) TAX 323, 324- Docetaxel or paclitaxel
  • 25.
    Concurrent Chemotherapy Used forthe cytotoxic effect and the radiosensitizing effect Reported to have less treatment break ( comparatively lesser toxicity) Most common regimen used is Cisplatin 100mg/m2 at day 1,22,43 of RT With or without 5FU 1g on day1-4
  • 26.
    Rationale for concurrentCTRT Local antitumor activity of RT is enhanced by the simultaneous CT as radio sensitizer Ct may eradicate possible micro metastasis outside RT field Active against different tumor cell population Decreased tumor cell repopulation following RT fractionation Increase tumor cell recruitment from G0 to RT sensitive phase Improved drug delivery with shrinkage of tumor Less chances of RT/CT resistance
  • 27.
    Response in Chemotherapytreatment Complete response- Indicative of total tumor regression Partial response- indicative of 50% or greater reduction in the product of the two largest perpendicular diameters of all measurable lesion No response- indicative of no change in the size of the tumour, or less than 50% reduction of all measurable lesion Major response- implies complete or partial response. Minor response- implies less than 50% reduction in the dimensional product
  • 28.
    CHARACTERESTICS RECIST 1.1PERCIST 1.0 Measurability of a lesions at baseline Lesions- longest diameter >10mm Lymph nodes; short axis>15mm SUL peak of baseline lesions atleast 1.5 fold greater than liver SUV mean +2 SD. If liver is abnormal, primary tumour should have the uptake >2x SUL mean of blood pool Objective response CR: disappearance of all target lesion PR: Reduction of atleast 30% in the sum of diameter of target lesions PD: Increase of atleast 20% in the sum of diameters of target lesions or appearance of new lesions SD: not CR/PR/PD CMR- complete resolution of 18FDG within all lesions to level of less than or equal to that of mean liver activity and indistuinguishable from the background. PMR- reducation of atleast 30% in SL peak and an absolute drop of 0.8 SL PMD- Increase of atleast 30% in SUL peak and an absolute increase of 0.8 SUL peak units (or)75% increase in TLG with no increase in SUL
  • 29.
    Common Agents usedin HNC Cisplatin 5 FU Cetuximab Geftinib Bevacizumab Nivolumab
  • 30.
    Platinum bases compound Cisplatin-Di amminedichloroplatinum- Heavy metal platinum- 2 chloride and 2 ammonia molecules in cis position Described by Michele Peyrone in 1844. Its anticancer property was identified by Barnett Rosenberg. USFDA approved for anticancer treatment in 1978
  • 31.
    Mechanism of action DNAAdduct Formation- N7 position of guanine and adenine to form a variety of monofunctional and bifunctional adducts Ribosome Biogenesis Stress- oxaliplatinโ€™s major cytotoxic impact
  • 32.
    Cisplatin DNA Adducts- Intra andinter DNA Platinum DNA damage binding protein DNA damage signalling and halt of cell cycle DNA repair
  • 33.
    Use of cisplatinin head and neck Used in various HPE- sarcoma, carcinoma, lymphoma Used as a induction agent, concurrent agent, palliative agent Dose- 100mg/m2 IV on day 1,22,43 of the RT or 40-50mg/m2 IV weekly for 6-7 weeks
  • 34.
    Side effects andcontraindication Side effects- โ—ฆ Nephrotoxicity โ—ฆ Neurotoxicity โ—ฆ Pancytopaenia โ—ฆ Ototoxicity โ—ฆ Peripheral neuropathy
  • 35.
    Side effects andcontraindication Contraindication โ—ฆ Acute leukemia โ—ฆ Severe infection โ—ฆ Hypomagnesaemia, hypocalcaemia, hyponatraemia โ—ฆ Renal failure, stroke โ—ฆ Pregnancy, lactating mother
  • 36.
    5 Fluorouracil (5FU) Antimetabolite Discovered by Heidelberger, Chaudary and Weston in 1950 Mechanism of action โ€“ Primarily inhibits thymidylate synthase 5FU will cause the death of rapidly proliferating cancer cells by scarcity of thymidine for DNA synthesis
  • 37.
  • 38.
    Indication of 5FU Essential component in HNSCC CT ( induction, concurrent, palliative) Can also be used topically for BCC and actinic keratosis Dose- with cisplatin 1000mg/m2/day IV infusion on day 1-4 and 22-25
  • 39.
    Side effects andcontraindication Side effects โ—ฆ Myelosupressioon โ—ฆ Maculopapular eruptions โ—ฆ Cardiotoxicity โ—ฆ Mucositis โ—ฆ Mood disorder
  • 40.
    Side effects andcontraindications Contraindication โ—ฆ Patient with bone marrow suppression โ—ฆ Pregnancy โ—ฆ Breast feeding
  • 41.
    Cetuximab Chimeric monoclonal antibodyfor EGFR May 2000 ImClone reported positive results from stage 1 clinical trials 2006 US FDA approval use in HNSCC as monotherapy and combination MOA- 10 times more affinity to EGFR. Hence blocks the EGFR and growth stimuli and results in cell death
  • 43.
    Indication in headand neck cancer Initial treatment as monotheraoy with RT Combination with cisplatin in metastatic disease Dose- 400mg/m2 IV infused over 2 hrs maximum 10mg.m2/min (loading) 250mg/m2 maintainence over 60 min once a week
  • 44.
    Side effects Acneiform rashes Fatigability Hypomagnesaemia Feverchills and nausea Anorexia, abdominal cramps Sever toxicities- fatal bullous mucocutaneous disease, anaphylactic disease Some suggest that the patients who develop rashes are also those who have better tumour response and survival benefit
  • 45.
    Geftinib Signal transduction inhibitor Mainlyused in metastatic HNC MOA- Geftinib selectively inhibits the tyrosine kinase domain and interrupts signal transduction to the nucleus Dose- 250mg once a day (max 500mg) Side effects- skin reactions, diarrhea, anorexia, nausea โ—ฆ Interstitial lung disease, corneal erosion, GI perforation
  • 46.
    Nivolumab Newer monoclonal antibody-Human programmed death receptor-1 (PD-1) FDA approved for melanoma MOA- bind to PD-1 receptors and blocks interaction with PDL1 and PDL2. hence prevents inhibition of immune response In head and neck- Classical non hodgkins lymphoma, melanoma, recurrent/ metastatic disease Side effects- Lymphocytopaenia, hyponatraemia, breath shortness, cough, Loss of appetite, musculoskeletal pain
  • 47.
    Clinical trials 1. Headand neck contracts programme trial 2. Vetteran affair trial 3. EORTC trial 4. TAX 323, TAX 324 trial 5. Intergroup trial 6. RTOG trial 7. Bonner trial Induction CT Concurrent CT Targeted therapy
  • 48.
    Head and neckcontracts programme
  • 49.
  • 50.
    European organization forresearch and treatment of cancer EORTC
  • 51.
    Tax 323 andtax 324
  • 52.
  • 53.
  • 54.
    Bachaud et alCTRT trial
  • 55.
  • 56.
  • 57.
  • 58.
    Chemoprevention Use of naturalor synthetic chemical for the reversal, suppression or prevention of conversion premalignant lesion to invasive forms. Chemopreventive agents used- 1. Retinoids and vitamin A 2. Vitamin E 3. Selenium, cyclo oxygenase2 inhibitors 4. Tyrosine kinase inhibitors 5. ONYX 015, Protease inhibitors
  • 59.
    Summary Concurrent chemoradiotherapy isat present the standard of care for treatment of locally advanced head and neck cancer with a confirmed absolute survival benefit of 6.5% at 5 years. Single agent cisplatin, which in the past has been shown to be as effective as multiple drug regimes, is now being challenged by the introduction of the use of taxanes. Targeted biological agents, such as cetuximab, have a role to play in both advanced head and neck cancer and recurrent or metastatic disease but those roles are still being established.
  • 60.
    Reference Scott brown 8thedition Jatin shah head and neck surgery and oncology DeVita Cancer principle and practice of oncology

Editor's Notes

  • #23ย Curative intent - augment local tumor control and/or modify the risk of distant metastatic recurrenc Palliative intent- improving quality of life, amelioration of symptoms related to tumor burden, and survival prolongation,