Sachin Kumar
21028
M.Sc. 1st year
Division of Seed Science and
Technology
ICAR-IARI, New Delhi
Male sterility induced by CHA SQ-1
in wheat plant
Credit seminar
Male sterility
GMS
CMS
CGMS
CIMS
Uses of MS
• For Hybrid seed development.
HYBRIDS?
SCH
DCH
TCH
CHEMICAL INDUCED MS
 The chemicals that induce artificial and non genetic
male sterility in plants are called CHA.
 The term CHA suggested by McRae in 1985 to
avoid confusion and multiplicity of terms such as.
 Malesterilants , Androcides , Gametocyte, pollen
suppressants, pollenocides ,etc.
SPECIFIC
EASY TO
APPLY
TIME
COMPLETE
MS
SEED
SETTING
ENVIRON
MENT
FLOWER
OPENING
IDEAL
CHA
Why we are using CHA?
 High performing female parents for F1 hybrid
 It can use where Emasculation is difficult(specially in SPC)
 Any line can be used as a female parents
 No need of maintaining A, B and R-line
 Choice of parents entirely flexible
 CHA based F2 are fully fertile as compared to few sterile
hybrids in case of CMS or GMS.
 Its also provide ideal material for study of reproductive
growth, Cytoplasmic Inheritance and Pollen
development.
CHA Chemical formulation Crops
Arsenicals Zinc methyl arsenate, Sodium methyl
arsenate
Rice, Oilseed rape
Dalapon Sodium 2,2- dichloro propionate Cotton, Pearl millet, Wheat,
Linseed, Sesame, Onion,
DPX 3778 3-(p-chlorophenyl)-6-methoxy -3-
triazine-2,4(1H,3H) dione
Maize, Wheat & Triticale
Ethepon 2-chloroethyl phosphonic acid , Wheat, Barley , Rice, Oats,
Triticale, Cucumber
FW
450(Mendok)
Sodium α,β-dichloro isobutyrate Capsium, Cotton, Pearl
millet, Sesame, Sunflower,
MH 1,2-dichloropyridazine-3,6-dione Maize,Wheat,Capsicum,Cotto
n,
Oats,Sorghum,Onion,Okra
RH0007,
SC2053,
Genesis
Wheat
Floral biology of wheat
Uses of CHA in wheat crop
Emasculation of each floret is difficult
Low seed multiplication per AP
Non availability of Effective MS system
Recent estimates of yield improvements associated
with heterosis in wheat range from 3.5 to 15%
(Longin et al., 2012).
Necessity of CHA in wheat?
Contd…
 The earliest report of CHA use in wheat was MH
(Hoagland et al., 1953).
 Recently, more than 40 applicable CHAs have been
reported for wheat (Singh et al., 2015b).
 Out of these, some are found effective in inducing MS ,
such as RH0007, SC2053 and Genesis.
All these chemicals showed strong phytotoxic effects and
inadequate male sterility across a range of environments
and their commercial use was considered too risky.
SQ-1 The New CHA for Wheat:
• It is new pyridazine compound.
• It’s main ingredient is 4-chloroniline.
• Highly effective for utilization of heterosis.
• Very low phytotoxic and pollution.
• Can lead complete male sterility.
• No side effect on agronomical traits(Zhu et al. 2012,
2013).
Compared with existing CHA , SQ-1 is an
ideal chemical hybridization agent which
could induce male sterility by
 Changing the cell microstructure
 Triggering PCD of Tapetum and microspore
 Striking the oxidative/antioxidative balance
 Mitochondrial dysfunction
How SQ-1 induce male sterility in wheat plant
() UniGene
SQ-1
COX
ATP
ase
ETC
ROS
Cytosol
MnSOD
Oxidative stress
mt
SOD
CAT
POD
OVERVIEW
RESEARCH ARTICLE
Abnormal Development of Tapetum and Microspores
Induced by Chemical Hybridization Agent SQ-1 in
Wheat
Shuping Wang1, Gaisheng Zhang1*, Qilu Song1, Yingxin Zhang2, Zheng Li1, Jialin Guo1,
Na Niu1, Shoucai Ma1, Junwei Wang1
To investigate the CHA SQ-1 induced MS in wheat plant, and compared
morphological changes between normal anther and treated MS anther
Objective
Materials and methods
 Chemical used-SQ-1@5kg/ha
 Wheat variety-Xinong 1376
 All plants are grown conventionally in wheat field
 Spray of SQ-1@ stage 8.5 Feekes’ scale
 Pollen morphology
 Pollen fertility
 Microspore development stage
 TUNEL-assay
 FDA staining
Comparison of Stamens And Pistils of Untreated And
CHA SQ-1 Treated Wheat plant
Td Eun Lun Bn Tn stage
UT
Tr
SEM Observations of untreated and SQ-1 treated
Anthers of wheat plant at trinucleate stage
Epidermis
Inner Epidermis
Ubisch bodies
Having sporopollenin and attached with
the peritapetal wall
Development of anther and microspore in untreated
and SQ-1 traeated wheat plant
Safranin stained
1% acetocarmine stained
UT
T
Safraninstained1%acetocarmine
DNA Fragmentation(indicating PCD) in untreated and SQ-1
treated wheat plant during anther development
DAPI-stained showing microspore development UT and SQ-1
T wheat plant
A,C,G and I-UT B,D,H and J- T
FDA-stained transverse sections and
microspores of wheat plant
Discussion
1. During the development of anther , tapetal cell
degradation and anther dehiscence recognized
features of PCD in male sterility
2. Discovered the accurate period of pollen abortion
at the early uninucleate stage.
3. The development pattern of tapetum and
microspore in SQ-1 treated plant.
Objective
To investigate effects of different treatment times of CHA SQ-1 used,
and detect morphological, biochemical and physiological responses of
wheat flag leaf
The average rate of MS induced by SQ-1
and AP seed set in different treatment
94
95
96
97
98
99
100
101
2 4 6 10 24
MS SEED SET AFTER AP
SEM of cuticle surface of flag leaf blades
UT 2h 4h 6h 10h 24h
Wax on surface
Guard cells
Transverse section of flag leaf blade
DNA laddering of flag leaf
6hUT 24h
Activity of ROS and ant oxidative enzymes in flag leaf
Discussion
1. CHA-SQ-1-treated flag leaf is responsible for MS
2. SQ-1 rapidly absorbed by flag leaves at 2h after
treatment and 100% MS were induced after 6h.
3. SQ-1 cause cellular oxidative stress in flag leaf
4. After 6h of treatment young flag leaf started to
return green mature leaf.
Mitochondrial Dysfunction Causes Oxidative Stress
and Tapetal Apoptosis in Chemical Hybridization
Reagent-Induced Male Sterility in Wheat
Shuping Wang1,2*†, Yingxin Zhang3†, Qilu Song1, Zhengwu Fang2, Zheng Chen1,
Yamin Zhang1, Lili Zhang1, Lin Zhang4, Na Niu1, Shoucai Ma1, Junwei Wang1,
Yaqin Yao5, Zanmin Hu3 and Gaisheng Zhang1*
ORIGINAL RESEARCH
published: 10 January 2018
doi: 10.3389/fpls.2017.02217
Objective
 To investigate relationship between mitochondrial dysfunction
and CHA-induced male sterility in wheat plant
Materials and methods
 Chemical used-SQ-1@5kg/ha
 Wheat variety-Xinong 1376
 All plants are grown conventionally in wheat field
 Spray of SQ-1@ stage 8.5 Feekes’ scale
 Mitochondrial protein analysis
 COX and ATPase activity measurements
 ROS measurement
 Enzyme assays for SOD, CAT, POD and MnSOD
 Respiratory activity measurements
 pPCR Assay
Comparison of spikes after pollen shedding
Spot 1, 2-atp1 Spot 3, 5 & 6-COX
Spot 4- Cyst b5
DEPs
Inhibition of mt –ETC in SQ-1 treated wheat plant
(3D image using Piques software)
Contd..
Contd..
A
B
C
D
E
• A, D, and E are – qPCR quantification
• B and C are – activities of COX and ATPase
Analysis of respiratory activity
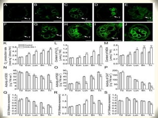
Analysis of mt ROS production and
activity of MnSOD
Discussion
• Mitochondrial dysfunction i.e. Inhibited mtETC
reduce pollen grain production and cause MS.
• ROS in mt –mediated apoptosis in anther that
leads to tapetum cell degradation.
Conclusion
• Wheat flag leaves are the initial recipient tissue of
CHA-SQ-1 and responsible for MS.
• The 100% MS observed after 6h of treatment .
• After 6h of treatment young flag leaf started to
return green mature leaf.
• The main cause of PCD is oxidative stress in both
Anther and Flag leaves.
• Pollen abortion start from Eun stage of microspore
development.
• SQ-1 modifies the reproductive biology of wheat
,this ensure cross pollination.
Future prospective
• Further study require on gene regulatory
mechanisms underlying male sterility
involving wheat.
• How the flag leaf adjusts its defiance
mechanism against SQ-1 stress,
• Relationship between PCD and oxidative stress
under the abiotic stress are still unknown.
THANK
YOU

chemical hybridizing agent in wheat

  • 2.
    Sachin Kumar 21028 M.Sc. 1styear Division of Seed Science and Technology ICAR-IARI, New Delhi Male sterility induced by CHA SQ-1 in wheat plant Credit seminar
  • 3.
  • 4.
    Uses of MS •For Hybrid seed development. HYBRIDS? SCH DCH TCH
  • 5.
    CHEMICAL INDUCED MS The chemicals that induce artificial and non genetic male sterility in plants are called CHA.  The term CHA suggested by McRae in 1985 to avoid confusion and multiplicity of terms such as.  Malesterilants , Androcides , Gametocyte, pollen suppressants, pollenocides ,etc.
  • 6.
  • 7.
    Why we areusing CHA?  High performing female parents for F1 hybrid  It can use where Emasculation is difficult(specially in SPC)  Any line can be used as a female parents  No need of maintaining A, B and R-line  Choice of parents entirely flexible  CHA based F2 are fully fertile as compared to few sterile hybrids in case of CMS or GMS.  Its also provide ideal material for study of reproductive growth, Cytoplasmic Inheritance and Pollen development.
  • 8.
    CHA Chemical formulationCrops Arsenicals Zinc methyl arsenate, Sodium methyl arsenate Rice, Oilseed rape Dalapon Sodium 2,2- dichloro propionate Cotton, Pearl millet, Wheat, Linseed, Sesame, Onion, DPX 3778 3-(p-chlorophenyl)-6-methoxy -3- triazine-2,4(1H,3H) dione Maize, Wheat & Triticale Ethepon 2-chloroethyl phosphonic acid , Wheat, Barley , Rice, Oats, Triticale, Cucumber FW 450(Mendok) Sodium α,β-dichloro isobutyrate Capsium, Cotton, Pearl millet, Sesame, Sunflower, MH 1,2-dichloropyridazine-3,6-dione Maize,Wheat,Capsicum,Cotto n, Oats,Sorghum,Onion,Okra RH0007, SC2053, Genesis Wheat
  • 9.
  • 10.
    Uses of CHAin wheat crop Emasculation of each floret is difficult Low seed multiplication per AP Non availability of Effective MS system Recent estimates of yield improvements associated with heterosis in wheat range from 3.5 to 15% (Longin et al., 2012). Necessity of CHA in wheat?
  • 11.
    Contd…  The earliestreport of CHA use in wheat was MH (Hoagland et al., 1953).  Recently, more than 40 applicable CHAs have been reported for wheat (Singh et al., 2015b).  Out of these, some are found effective in inducing MS , such as RH0007, SC2053 and Genesis. All these chemicals showed strong phytotoxic effects and inadequate male sterility across a range of environments and their commercial use was considered too risky.
  • 12.
    SQ-1 The NewCHA for Wheat: • It is new pyridazine compound. • It’s main ingredient is 4-chloroniline. • Highly effective for utilization of heterosis. • Very low phytotoxic and pollution. • Can lead complete male sterility. • No side effect on agronomical traits(Zhu et al. 2012, 2013).
  • 13.
    Compared with existingCHA , SQ-1 is an ideal chemical hybridization agent which could induce male sterility by  Changing the cell microstructure  Triggering PCD of Tapetum and microspore  Striking the oxidative/antioxidative balance  Mitochondrial dysfunction How SQ-1 induce male sterility in wheat plant
  • 14.
  • 15.
  • 16.
    RESEARCH ARTICLE Abnormal Developmentof Tapetum and Microspores Induced by Chemical Hybridization Agent SQ-1 in Wheat Shuping Wang1, Gaisheng Zhang1*, Qilu Song1, Yingxin Zhang2, Zheng Li1, Jialin Guo1, Na Niu1, Shoucai Ma1, Junwei Wang1 To investigate the CHA SQ-1 induced MS in wheat plant, and compared morphological changes between normal anther and treated MS anther Objective
  • 17.
    Materials and methods Chemical used-SQ-1@5kg/ha  Wheat variety-Xinong 1376  All plants are grown conventionally in wheat field  Spray of SQ-1@ stage 8.5 Feekes’ scale  Pollen morphology  Pollen fertility  Microspore development stage  TUNEL-assay  FDA staining
  • 18.
    Comparison of StamensAnd Pistils of Untreated And CHA SQ-1 Treated Wheat plant Td Eun Lun Bn Tn stage UT Tr
  • 19.
    SEM Observations ofuntreated and SQ-1 treated Anthers of wheat plant at trinucleate stage Epidermis Inner Epidermis Ubisch bodies Having sporopollenin and attached with the peritapetal wall
  • 20.
    Development of antherand microspore in untreated and SQ-1 traeated wheat plant Safranin stained 1% acetocarmine stained UT T Safraninstained1%acetocarmine
  • 21.
    DNA Fragmentation(indicating PCD)in untreated and SQ-1 treated wheat plant during anther development
  • 22.
    DAPI-stained showing microsporedevelopment UT and SQ-1 T wheat plant A,C,G and I-UT B,D,H and J- T
  • 23.
    FDA-stained transverse sectionsand microspores of wheat plant
  • 24.
    Discussion 1. During thedevelopment of anther , tapetal cell degradation and anther dehiscence recognized features of PCD in male sterility 2. Discovered the accurate period of pollen abortion at the early uninucleate stage. 3. The development pattern of tapetum and microspore in SQ-1 treated plant.
  • 25.
    Objective To investigate effectsof different treatment times of CHA SQ-1 used, and detect morphological, biochemical and physiological responses of wheat flag leaf
  • 26.
    The average rateof MS induced by SQ-1 and AP seed set in different treatment 94 95 96 97 98 99 100 101 2 4 6 10 24 MS SEED SET AFTER AP
  • 27.
    SEM of cuticlesurface of flag leaf blades UT 2h 4h 6h 10h 24h Wax on surface Guard cells
  • 28.
    Transverse section offlag leaf blade
  • 29.
    DNA laddering offlag leaf 6hUT 24h
  • 30.
    Activity of ROSand ant oxidative enzymes in flag leaf
  • 31.
    Discussion 1. CHA-SQ-1-treated flagleaf is responsible for MS 2. SQ-1 rapidly absorbed by flag leaves at 2h after treatment and 100% MS were induced after 6h. 3. SQ-1 cause cellular oxidative stress in flag leaf 4. After 6h of treatment young flag leaf started to return green mature leaf.
  • 32.
    Mitochondrial Dysfunction CausesOxidative Stress and Tapetal Apoptosis in Chemical Hybridization Reagent-Induced Male Sterility in Wheat Shuping Wang1,2*†, Yingxin Zhang3†, Qilu Song1, Zhengwu Fang2, Zheng Chen1, Yamin Zhang1, Lili Zhang1, Lin Zhang4, Na Niu1, Shoucai Ma1, Junwei Wang1, Yaqin Yao5, Zanmin Hu3 and Gaisheng Zhang1* ORIGINAL RESEARCH published: 10 January 2018 doi: 10.3389/fpls.2017.02217 Objective  To investigate relationship between mitochondrial dysfunction and CHA-induced male sterility in wheat plant
  • 33.
    Materials and methods Chemical used-SQ-1@5kg/ha  Wheat variety-Xinong 1376  All plants are grown conventionally in wheat field  Spray of SQ-1@ stage 8.5 Feekes’ scale  Mitochondrial protein analysis  COX and ATPase activity measurements  ROS measurement  Enzyme assays for SOD, CAT, POD and MnSOD  Respiratory activity measurements  pPCR Assay
  • 34.
    Comparison of spikesafter pollen shedding
  • 36.
    Spot 1, 2-atp1Spot 3, 5 & 6-COX Spot 4- Cyst b5 DEPs Inhibition of mt –ETC in SQ-1 treated wheat plant (3D image using Piques software) Contd..
  • 37.
    Contd.. A B C D E • A, D,and E are – qPCR quantification • B and C are – activities of COX and ATPase
  • 38.
  • 39.
    Analysis of mtROS production and activity of MnSOD
  • 41.
    Discussion • Mitochondrial dysfunctioni.e. Inhibited mtETC reduce pollen grain production and cause MS. • ROS in mt –mediated apoptosis in anther that leads to tapetum cell degradation.
  • 42.
    Conclusion • Wheat flagleaves are the initial recipient tissue of CHA-SQ-1 and responsible for MS. • The 100% MS observed after 6h of treatment . • After 6h of treatment young flag leaf started to return green mature leaf. • The main cause of PCD is oxidative stress in both Anther and Flag leaves. • Pollen abortion start from Eun stage of microspore development. • SQ-1 modifies the reproductive biology of wheat ,this ensure cross pollination.
  • 43.
    Future prospective • Furtherstudy require on gene regulatory mechanisms underlying male sterility involving wheat. • How the flag leaf adjusts its defiance mechanism against SQ-1 stress, • Relationship between PCD and oxidative stress under the abiotic stress are still unknown.
  • 44.