Cardiac Trauma
Management
INTRODUCTION
 Despite the improvement in trauma care, injuries to
the heart continue to be a source of significant
mortality.
 Most cardiac injuries are secondary to acts of
violence. Penetrating wounds from sharp objects is
associated in general with a better outcome than
those resulting from gunshot.
 A rapid diagnosis and surgical intervention can
salvage patients who would otherwise be lost.
HISTORY OF CARDIAC
TRAUMA MANAGEMENT
The treatment of trauma to the heart has been written
about since 3000 BC and had an inauspicious beginning.
Until 19th
century , commonly held believe that “all
penetrating cardiac trauma is fatal.”
Scenario changed in 20th
century – successful treatment
of cardiac injuries began.
The first successful cardiac repair was performed by Dr.
Ludwig Rehn of Frankfurt on 9 September 1896
During World War II, it was recognized that cardiac
tamponade could be successfully managed by
pericardiocentesis.
With the advent of CPB by GIBBON in 1953, repair of
more complex injuries became possible.
Initial Assessment and
general assessment
 Initial treatment starts with standard Advanced Trauma
Life Care (ATLS) support protocols.
 The primary priority is
① Ensuring the patency of the airway
② Establishing adequate oxygenation and ventilation
③ Assessment of circulatory system
This may include tube thoracostomy for drainage of
hemothorax from the pleural space to allow re-
expansion of the lung.
Priority is given to establishing intravenous access
for the administration of crystalloid and/ or blood
products.
Sonographic confirmation for cardiac tamponade;
whether it is due to hemopericardium or due to RV
collapse during diastole.
Treatment algorithm for cardiac trauma depends on
A. Mechanism of injury
B. Hemodynamic status
MECHANISM OF INJURY
According to nature of injury, it can be classified as
① Penetrating Cardiac Injury
② Blunt Cardiac Injury
PENETRATING INJURY
Most frequently occur with trauma to the anterior
chest. But, may occur with trauma to the upper
abdomen, chest, back.
Majority of the injuries are anteriorly located and on
the right side of the heart.
Right Atrium 14%
Right Ventricle 43%
Left Atrium 5%
Left Ventricle 33%
Coronary artery involvement 3.1-4.4%
Stab Back
Gunshot Chest
Iatrogenic injuries:
 Another form of penetrating cardiac injury and
increased in modern era.
 Occurs during various percutaneous interventional
and electrophysiological procedures. eg.
Pacemaker, ICD implantation, ASD occlusion
devices, coronary catheterisation, central line
placement etc.
 Reported as high as 6% for radiofrequency ablation
procedures.
 Prompt recognition of such injury are essential to
successful treatment.
BLUNT CARDIAC INJURY
 Blunt cardiac injury (BCI) refers to injury sustained
due to blunt trauma to the heart.
 Are generally seen in the setting of high impact
trauma.
 The manifestations of such range from clinically
silent, transient arrhythmias to deadly cardiac wall
rupture.
 In 2004 Schultz et al found myocardial contusion to
be the most commonly reported blunt cardiac injury
(60-100%).
 The distribution of injury amongst the different heart
chambers relates to the anterior positioning of the
right sided chambers in the chest.
 RV injury and RA injury are more common.
 Septal, coronary artery, and valve injuries occur
even more rarely
Right Atrium 8-65%
Right Ventricle 17-32%
Left Atrium 0-31%
Left Ventricle 8-15%
Source: AAST
MECHANISM OF BCI
Requires significant force to cause BCI (chest
impact > 24kmh).
Most frequently seen in motor vehicle crashes and
cases of pedestrians struck by motor vehicles.
Other mechanisms, such as falls, crush injuries,
assault, and sports related injuries with direct blows
to the chest also contribute.
Alternatively, severe abdominal compression can
lead to rapid increase in blood flow to the heart from
the inferior vena cava with chamber rupture due to a
sudden increase in intracardiac pressure.
Commotio cordis: A rare type of BCI in which low
impact trauma causes sudden cardiac arrest, usually
occurs from being struck by a projectile during
sports. The cardiac arrest is theorized to occur from
the timing of the blow during a period of susceptibility
More comprehensively, BCI can be broken
down into different injury patterns:
I. Pericardial Injury
II. Valvular Injury
III. Coronary Artery Injury
IV.Cardiac Chamber Rupture
V. Myocardial Contusion
CLINICAL PRESENTATION
OF CARDIAC INJURIES
 May range from complete hemodynamic stability to
acute cardiovascular collapse and frank
cardiopulmonary arrest.
 Clinical presentation depends on several factors
 Mechanism of wound
 Length of time elapsed prior to arrival in a trauma
center
 Extent of injury, i.e. if sufficiently large , causes
exsanguinating hemorrhage
 Whether blood loss exceeds 40-50% of the
intravascular blood volume, resulting in cessation of
cardiac function
 Whether pericardial tamponade is present/absent
 Pericardial tamponade:
• Physiology of pericardial
tamponade is related to the
fibrous nature of pericardium.
• Sudden acute loss of
intracardiac blood volume
lead to acute intrapericardial rise of pressure and
compression of the thin walled right ventricle.
• Resulting decrease ability to fill and effectively
decreasing Cardiac Output and stroke volume.
• Increased myocardial wall tension causes increased
workload and thereby develop greater oxygen
demand.
• Failing to meet increased oxygen demand results in
hypoxia, oxygen debt and lactic acidosis.
 Beck’s triad (with full blown pericardial tamponade)
consisting of
① Distended neck veins
② Muffled heart sound
③ Hypotension
 Kussmaul’s sign – paradoxical inspiratory distension
of neck veins upon expiration, which also a classical
sign of pericardial tamponade.
WHAT ARE THE DIAGNOSTIC
MODALITIES COULD BE
USED?
 FAST
 Chest X-Ray
 ECG
 Diagnostic pericardiocentesis
 Transthoracic Echocardiogram (TTE)
 Transesophageal Echocardiogram (TEE)
 CT Scan
 Holter monitoring
 Cardiac enzymes
FAST:
 Focussed assessment with sonography for trauma
 With this technique it is possible to identify the
presence of intraperitoneal or pericardial free fluid.
In the context of traumatic injury, this fluid will
usually be due to bleeding.
 Four areas are examined
a. Perihepatic space (Morison’s pouch / hepatorenal
recess)
b. Perisplenic space
c. Pericardium
d. Pelvis
 Extended FAST- examination of both lungs
Penetrating(knife) injury Pericardial tamponade
Chest X-ray is very important in diagonsing cardiac
injuries
Chest X-ray:
Important CXR findings:
 Widened mediastinum
 Obliteration of aortic knob
 Deviation of the trachea
 Elevation of right mainstem bronchus
 Deviation of nasogastric tube (if any)
 Widened paratracheal stripe
 Hemothorax
 Fractures of rib / Scapula
ECHO showing Pericardial tamponade
CT scan showing hemopericardum
associated with left sided hemothorax
TREATMENT
Treatment of penetrating injury
Can be further subdivided according to patient’s
vital sign upon presentation to hospital
A. Management of stable patient(Systolic blood
pressure >90 mm of Hg)
B. Management of unstable patient(Systolic
blood pressure <90 mm of Hg)
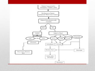
ALGORITHM FOR PENETRATING CARDIAC INJURY
Treatment of Blunt Cardiac Injury
Risk factors in treating BCI
1) Chest impact > 24 kmh
2) Marked precordial tenderness
3) Previous h/o cardiac disease
4) Fractured sternum
5) Thoracic spine or rib fracture
6) Multiple injuries
7) Hemodynamic instability
8) Age > 50 years
ALGORITHM FOR BLUNT CARDIAC INJURY
Surgical intervention:
 Penetrating trauma to the chest in an unstable
patient is an indication for thoracotomy and possible
cardiorrhaphy.
 The ventricles are involved in 80% of penetrating
cardiac wounds.
 Once a cardiac wound is identified, hemostasis
should be obtained quickly with a finger or Foley
catheter while closure materials are prepared.
 Surgical staples may be a faster and safer closure
method than the traditional approach using suture.
 Once the laceration is isolated, several methods
exist for temporary hemostasis
a) If the laceration is small enough, a finger may be
placed at the site of the laceration while suture is
prepared.
b) Lacerations to the atria can be controlled with
Satinsky vascular clamps.
c) Alternatively, if the laceration is large, a Foley
catheter may be placed through the wound and the
balloon inflated.
Pericardiocentesis:
 Pericardiocentesis needle insertion sites. The
subxiphoid and the left sternocostal margin are the
most commonly used sites (black dots)
Pericardiocentesis is the aspiration of fluid from the
pericardial space that surrounds the heart.
 This procedure can be life
saving in patients with cardiac
tamponade, even when it
complicates acute type A aortic
dissection and when
cardiothoracic surgery is not
available.
Needle insertion: Insert the spinal needle through
the skin incision directed toward the left shoulder at
a 45-degree angle to the abdominal wall and 45
degrees off the midline sagittal plane
Thoracotomy:
 Incision is given in either the fourth
or fifth intercostal space. In men,
this location corresponds to the
area inferior to the nipple; in
women, the inframammary fold can
be used as a landmark.
 The incision should begin just
lateral to the sternum on the left and
continue to the midaxillary line.
 Confine the incision to the inferior border of the
intercostal space throughout its course. This
ensures wide exposure with the rib spreader
through a single intercostal space and decreases
the possibility of injuring the neurovascular bundle
 Identify the pericardium and make a longitudinal
opening in the pericardial sac anterior to the phrenic
nerve.
 Avoid the phrenic nerve, which runs vertically along
the lateral border.
 If cardiac tamponade is present, a gush of blood
ensues after the initial opening is made.
 After opening the
pleura, rib sprader is
inserted through the
inter costal space.
 Chest is opened widely
enough to allow easy
access.
Cardiorrhaphy:
 Once a laceration is found, simple use of a
monofilament suture (eg, 2-0 Prolene) can be used.
 Pledgets are used to prevent further injury to
already friable myocardium.
 To begin cardiorrhaphy thread nylon suture through
the Teflon pledget, and place a horizontal mattress
suture across the laceration.
Locate the injury Suture threading
Surgical repair of Right Ventricle
THANK YOU

Cardiac trauma.................... .pptx

  • 1.
  • 2.
  • 3.
     Despite theimprovement in trauma care, injuries to the heart continue to be a source of significant mortality.  Most cardiac injuries are secondary to acts of violence. Penetrating wounds from sharp objects is associated in general with a better outcome than those resulting from gunshot.  A rapid diagnosis and surgical intervention can salvage patients who would otherwise be lost.
  • 4.
  • 5.
    The treatment oftrauma to the heart has been written about since 3000 BC and had an inauspicious beginning. Until 19th century , commonly held believe that “all penetrating cardiac trauma is fatal.” Scenario changed in 20th century – successful treatment of cardiac injuries began. The first successful cardiac repair was performed by Dr. Ludwig Rehn of Frankfurt on 9 September 1896 During World War II, it was recognized that cardiac tamponade could be successfully managed by pericardiocentesis. With the advent of CPB by GIBBON in 1953, repair of more complex injuries became possible.
  • 6.
  • 7.
     Initial treatmentstarts with standard Advanced Trauma Life Care (ATLS) support protocols.  The primary priority is ① Ensuring the patency of the airway ② Establishing adequate oxygenation and ventilation ③ Assessment of circulatory system
  • 8.
    This may includetube thoracostomy for drainage of hemothorax from the pleural space to allow re- expansion of the lung. Priority is given to establishing intravenous access for the administration of crystalloid and/ or blood products. Sonographic confirmation for cardiac tamponade; whether it is due to hemopericardium or due to RV collapse during diastole. Treatment algorithm for cardiac trauma depends on A. Mechanism of injury B. Hemodynamic status
  • 9.
    MECHANISM OF INJURY Accordingto nature of injury, it can be classified as ① Penetrating Cardiac Injury ② Blunt Cardiac Injury
  • 10.
    PENETRATING INJURY Most frequentlyoccur with trauma to the anterior chest. But, may occur with trauma to the upper abdomen, chest, back. Majority of the injuries are anteriorly located and on the right side of the heart. Right Atrium 14% Right Ventricle 43% Left Atrium 5% Left Ventricle 33% Coronary artery involvement 3.1-4.4%
  • 11.
  • 12.
  • 13.
    Iatrogenic injuries:  Anotherform of penetrating cardiac injury and increased in modern era.  Occurs during various percutaneous interventional and electrophysiological procedures. eg. Pacemaker, ICD implantation, ASD occlusion devices, coronary catheterisation, central line placement etc.  Reported as high as 6% for radiofrequency ablation procedures.  Prompt recognition of such injury are essential to successful treatment.
  • 14.
    BLUNT CARDIAC INJURY Blunt cardiac injury (BCI) refers to injury sustained due to blunt trauma to the heart.  Are generally seen in the setting of high impact trauma.  The manifestations of such range from clinically silent, transient arrhythmias to deadly cardiac wall rupture.  In 2004 Schultz et al found myocardial contusion to be the most commonly reported blunt cardiac injury (60-100%).
  • 15.
     The distributionof injury amongst the different heart chambers relates to the anterior positioning of the right sided chambers in the chest.  RV injury and RA injury are more common.  Septal, coronary artery, and valve injuries occur even more rarely Right Atrium 8-65% Right Ventricle 17-32% Left Atrium 0-31% Left Ventricle 8-15% Source: AAST
  • 16.
    MECHANISM OF BCI Requiressignificant force to cause BCI (chest impact > 24kmh). Most frequently seen in motor vehicle crashes and cases of pedestrians struck by motor vehicles. Other mechanisms, such as falls, crush injuries, assault, and sports related injuries with direct blows to the chest also contribute. Alternatively, severe abdominal compression can lead to rapid increase in blood flow to the heart from the inferior vena cava with chamber rupture due to a sudden increase in intracardiac pressure.
  • 17.
    Commotio cordis: Arare type of BCI in which low impact trauma causes sudden cardiac arrest, usually occurs from being struck by a projectile during sports. The cardiac arrest is theorized to occur from the timing of the blow during a period of susceptibility
  • 18.
    More comprehensively, BCIcan be broken down into different injury patterns: I. Pericardial Injury II. Valvular Injury III. Coronary Artery Injury IV.Cardiac Chamber Rupture V. Myocardial Contusion
  • 19.
  • 20.
     May rangefrom complete hemodynamic stability to acute cardiovascular collapse and frank cardiopulmonary arrest.  Clinical presentation depends on several factors  Mechanism of wound  Length of time elapsed prior to arrival in a trauma center  Extent of injury, i.e. if sufficiently large , causes exsanguinating hemorrhage  Whether blood loss exceeds 40-50% of the intravascular blood volume, resulting in cessation of cardiac function  Whether pericardial tamponade is present/absent
  • 21.
     Pericardial tamponade: •Physiology of pericardial tamponade is related to the fibrous nature of pericardium. • Sudden acute loss of intracardiac blood volume lead to acute intrapericardial rise of pressure and compression of the thin walled right ventricle. • Resulting decrease ability to fill and effectively decreasing Cardiac Output and stroke volume. • Increased myocardial wall tension causes increased workload and thereby develop greater oxygen demand. • Failing to meet increased oxygen demand results in hypoxia, oxygen debt and lactic acidosis.
  • 22.
     Beck’s triad(with full blown pericardial tamponade) consisting of ① Distended neck veins ② Muffled heart sound ③ Hypotension  Kussmaul’s sign – paradoxical inspiratory distension of neck veins upon expiration, which also a classical sign of pericardial tamponade.
  • 23.
    WHAT ARE THEDIAGNOSTIC MODALITIES COULD BE USED?
  • 24.
     FAST  ChestX-Ray  ECG  Diagnostic pericardiocentesis  Transthoracic Echocardiogram (TTE)  Transesophageal Echocardiogram (TEE)  CT Scan  Holter monitoring  Cardiac enzymes
  • 25.
    FAST:  Focussed assessmentwith sonography for trauma  With this technique it is possible to identify the presence of intraperitoneal or pericardial free fluid. In the context of traumatic injury, this fluid will usually be due to bleeding.  Four areas are examined a. Perihepatic space (Morison’s pouch / hepatorenal recess) b. Perisplenic space c. Pericardium d. Pelvis  Extended FAST- examination of both lungs
  • 26.
    Penetrating(knife) injury Pericardialtamponade Chest X-ray is very important in diagonsing cardiac injuries Chest X-ray:
  • 27.
    Important CXR findings: Widened mediastinum  Obliteration of aortic knob  Deviation of the trachea  Elevation of right mainstem bronchus  Deviation of nasogastric tube (if any)  Widened paratracheal stripe  Hemothorax  Fractures of rib / Scapula
  • 28.
  • 29.
    CT scan showinghemopericardum associated with left sided hemothorax
  • 30.
  • 31.
    Treatment of penetratinginjury Can be further subdivided according to patient’s vital sign upon presentation to hospital A. Management of stable patient(Systolic blood pressure >90 mm of Hg) B. Management of unstable patient(Systolic blood pressure <90 mm of Hg)
  • 32.
  • 33.
    Treatment of BluntCardiac Injury Risk factors in treating BCI 1) Chest impact > 24 kmh 2) Marked precordial tenderness 3) Previous h/o cardiac disease 4) Fractured sternum 5) Thoracic spine or rib fracture 6) Multiple injuries 7) Hemodynamic instability 8) Age > 50 years
  • 34.
    ALGORITHM FOR BLUNTCARDIAC INJURY
  • 36.
    Surgical intervention:  Penetratingtrauma to the chest in an unstable patient is an indication for thoracotomy and possible cardiorrhaphy.  The ventricles are involved in 80% of penetrating cardiac wounds.  Once a cardiac wound is identified, hemostasis should be obtained quickly with a finger or Foley catheter while closure materials are prepared.  Surgical staples may be a faster and safer closure method than the traditional approach using suture.
  • 37.
     Once thelaceration is isolated, several methods exist for temporary hemostasis a) If the laceration is small enough, a finger may be placed at the site of the laceration while suture is prepared. b) Lacerations to the atria can be controlled with Satinsky vascular clamps. c) Alternatively, if the laceration is large, a Foley catheter may be placed through the wound and the balloon inflated.
  • 38.
    Pericardiocentesis:  Pericardiocentesis needleinsertion sites. The subxiphoid and the left sternocostal margin are the most commonly used sites (black dots) Pericardiocentesis is the aspiration of fluid from the pericardial space that surrounds the heart.  This procedure can be life saving in patients with cardiac tamponade, even when it complicates acute type A aortic dissection and when cardiothoracic surgery is not available.
  • 39.
    Needle insertion: Insertthe spinal needle through the skin incision directed toward the left shoulder at a 45-degree angle to the abdominal wall and 45 degrees off the midline sagittal plane
  • 40.
    Thoracotomy:  Incision isgiven in either the fourth or fifth intercostal space. In men, this location corresponds to the area inferior to the nipple; in women, the inframammary fold can be used as a landmark.  The incision should begin just lateral to the sternum on the left and continue to the midaxillary line.  Confine the incision to the inferior border of the intercostal space throughout its course. This ensures wide exposure with the rib spreader through a single intercostal space and decreases the possibility of injuring the neurovascular bundle
  • 41.
     Identify thepericardium and make a longitudinal opening in the pericardial sac anterior to the phrenic nerve.  Avoid the phrenic nerve, which runs vertically along the lateral border.  If cardiac tamponade is present, a gush of blood ensues after the initial opening is made.  After opening the pleura, rib sprader is inserted through the inter costal space.  Chest is opened widely enough to allow easy access.
  • 42.
    Cardiorrhaphy:  Once alaceration is found, simple use of a monofilament suture (eg, 2-0 Prolene) can be used.  Pledgets are used to prevent further injury to already friable myocardium.  To begin cardiorrhaphy thread nylon suture through the Teflon pledget, and place a horizontal mattress suture across the laceration. Locate the injury Suture threading
  • 43.
    Surgical repair ofRight Ventricle
  • 44.