Business Plan




     JUICE COMPANY



       HEAD OFFICE:

   Smoothy Juice Co. Ltd
  23/4, Dhanmandi 4/A, Dhaka
          Dhaka-1215
E-mail: smoothy_co@yahoo.com
Website: www.smoothy.com.bd

         FACTORY:

Smoothy Juice Industry Limited
       Ashulia, Saver,
            Dhaka




                                 1
NAME AND ADDRESS OF THE PRINCIPALS




A. F. M. Rubayat-Ul-Jannat         Shajahan Munshi
73/9, 8/A Dhanmondi 15, Dhaka      Narayongonj, Dhaka
Cell: 01675031827                  Cell-01717431244
Email: rubayat_rajeev@yahoo.com    E-mail: munsi.hemel@yahoo.com




Nafij Ahmed                        A.Z.M Shahadot
Zakir Hossain road, Mohammadpur,   Road no. 15 Sankor. Dhaka
Dhaka.                             Cell-01714462940
Cell-01711014204                   E-mail: s22link@yahoo.com
E-mail: nafijahmed@yahoo.com




Shahinur Akhter                    Shaila Parvin Shantu
Road no-4/a, Dhanmondi, Dhaka.     41/30 Mohammadpur Chanmia Housing,
Cell-01911445453                   Dhaka.
E-mail: shahinurakhter@yahoo.com   Cell-01722134026
                                   E-mail: sp_shantu@yahoo.com




                                                                        2
NATURE OF BUSINESS:
We form our business as a “partnership” business.
The types of our business are Manufacturing Juices, Distributor/ Wholesaler



STATEMENT OF FINANCING NEEDED:
Initial financing requested of the company is 4,00,00,000 taka loan to be paid off over five years
from Brac Bank Ltd.. This debt will cover office space, office equipment, and for supplies two
leased vans, advertising and selling cost. The partners provided 11,00,00,000 taka jointly. So, the
total cost of the project estimated at 15,00,00,000 taka.


Share of the Profit and Loss
     NAME OF WORKING PARTNER                  SHARE OF PROFIT               SHARE OF LOSS

   1. A. F. M. Rubayat-Ul-Jannat                        25%                          25%
   2. Nafij Ahmed                                       15%                          15%
   3. Shahinur Akhter                                   25%                          25%
   4. Shajahan Munshi                                   15%                          15%
   5. A.Z.M Shahadot                                    10%                          10%
   6. Shaila Parvin Shantu                              10%                          10%




                             10%

                                              25%
                    10%                                           A. F. M. Rubayat-Ul-Jannat
                                                                  Nafij Ahmed
                                                                  Shahinur Akhter

                 15%                                              Shajahan Munshi
                                                                  A.Z.M Shahadot
                                                  15%
                                                                  Shaila Parvin Shantu


                               25%




                                                                                                  3
Confidential Agreement




The undersigned reader acknowledges that the information provided by Shahinur Akhter in this
business plan is confidential; therefore, reader agrees not to disclose it without the express
written permission of A. F. M. Rubayat-Ul-Jannat, chairman Smoothy Juice Company Ltd.

It is acknowledged by reader that information to be furnished in this business plan is in all
respects confidential in nature, other than information which is in the public domain through
other means and that any disclosure or use of same by reader may cause serious harm or damage
to membership.

Upon request, this document is to be immediately returned to chairman.




___________________
Signature

A. F. M. Rubayat-Ul-Jannat
Name (typed or printed)

___________________
Date




               This is a business plan. It does not imply an offering of securities.




                                                                                            4
Executive Summery


We have prepared report is based on “Business Plan on “Smoothy Juice Company Ltd”. To
prepare this report we have followed marketing research methodology for whose are children
and diabetic people. The information, on which the total business plan stands, was the collection
of data from the questionnaire made by Smoothy Juice Company Ltd. To see the market need
and wants. The survey took place inside and outside of Dhaka.


After analyzing questionnaires we made some plan about location, building source of finance,
price, product promotion, and Channel of distribution. We selected our plant location at Savar
and head office at Dhanmondi. So we will get the raw materials easily. We will preserve 500ml,
and 900 ml Orange, Mango, Cocktail Special juices. We keep our price relatively low than other
soft drinks and fruit juice. We will place our advertisement at television & banner. We will
distribute our product near by shop of Dhaka city in the form of bottle packaging so that
consumer can get it easily. The whole production process is in strict conformity with
international standards, and constant research and development all products. We are confident
that our products and services will satisfy the highest of standards


Our pricing policy will be reasonable and channel of distribution will be convenience. So our
target customers will get it easily. We hope that we will carry a good and competitive market
share in soft drinks industry. Smoothy Juice provided superior value to their customer who they
promised throwing advertising. So the customer are loyal the Smoothy Juice bran and build long
term relationships.


Though it is exist in our country, but there is a great potentiality in this sector. If we can able to
flourish this sector by investing more, our national economy will be flourishing. As well as there
are lot of people may earn from this sector and can increase their life style as well increase our
GDP.




                                                                                                    5
Industry Analysis




                    6
Industry Analysis


FUTURE OUTLOOK AND TRENDS:

Many juice companies are already established. We determine our competitor as ACME, PRAN,
SHEZAN, FROOTIKA etc. Our company will be based on beverage products. We mainly want
to produce juice. It is a partnership business. Initially we prepare our business plan for three
years. Next three year we target that we capture 5% of total market share. When our company
will start, only three products we produce at that time. We wish to achieve a so much customer
and consumer response in 1 year. It wills our betterment of our company. We get best wishes to
our target customer and also the mind of the customer will obviously great beliefs of our
products. Because we mention that, our product will free from sugar, fat & harmful chemicals.
We expect the sales will be in next year approximately TK 5.50 corer. Our product cost is TK
3,30,50,000. The return on investment is 20% expected.




ANALYSIS OF COMPETITORS:
In food & beverage market there are many renowned companies having their juice products.
      Acme Juice
      Pran Juice
      Frooto Juice
      Frutica Juice                         Competitors Position
      Shezan Juice
                                      Acme    Pran   Frooto   Frutica   Shezan   Slice
      Slice Juice
                                               8%
                                                         7%   12%
                                                                        18%
                                             30%

                                                                 25%




                                                                                              7
Now, we give a brief analysis about our competitor‟s market share.




                                                   Competitor


                                              A             B
                       Price




                                                  D     Our position
                                      C

                                              Performance




MARKET SEGMENTATION:

We segment our market according to the demographic segmentation. In these segmentation
criteria we segment our customer according to: Age, Sex, Income, and Occupation. Our main
target customer is 60 % of diabetic people.




                                                                                            8
Business Description




                       9
Business Description

Our business name is Smoothy Juice and we have different varieties in juices drinks as well and
our Smoothy Juice Industry is located in Asulia, Savar, Dhaka.


WHY SMOOTHY JUICE?
Smoothy Juice is especially for the children and
diabetic people because it is a sugar free and diet juice.
Smoothy Juice is also providing the totally fresh
juices. People are very much conscious about their
health and mostly people are like the fresh food rather
than the Soda, Carbonated drinks. It will be also
favorable for children and health conscious people.



PRODUCT & SERVICES:

FRESH JUICES:
For the first time we are producing orange juice for testing the consumer market.
We are going to make fresh juices 3 flavors in juices available throughout the year - Orange,
mango and Cocktail special.

SEASONAL JUICES:
In seasonal juices we initially introduced Mango, Orange.

OUR SPECIALTY
Our specialty, we produce juice for the children and health conscious people, because we reduce
the fat level on 0.5% and add extra vitamins and add some sugar that are best for diabetic people.

      100% pure juice
      Pure Sugar free
      Diet
      Mixed flavor ( cocktail)



                                                                                               10
SIZE OF BUSINESS:

This business will produce & provide consumer product and organize medium size business.
Initially we will cover the 2 division of the country but our prospect will be whole of the country.


OFFICE EQUIPMENT:
As a Medium business we start our business with some necessary equipment. Our main office
established in 250 Square ft Space and industry is established in 3000 square ft space. We
arrange our main office with; 10 computers, 6 printers, 10 tables, 50 chairs, 10 fans, and 6 air-
conditioners. These are our main office equipments but there are also some other stationary and
inventory. The inside view of our main office in Dhanmondi:




                                        Accounts Department
                     Department
                     Marketing




                                                                                       Conference room
                     Department
                     Production




                                          Chairman Office     Technology & IT Depyt.
                     Department
                     Planning
                     HR &




PERSONNEL:
For our new established business we will prefer skillful and capable employees who are also
experience personnel in their own sector. We will try to maintain quality full employees, than
quantity.



                                                                                                         11
BACKGROUND OF ENTREPRENEURS:
          ONLY CV




                               12
Business Strategy




                    13
Business Strategy

OBJECTIVE:

   Become as the Best New Juice Shop in the Bangladesh
   Improving the customer satisfaction through the good quality of products
   Turn in profits from the first year of operations.
   The creation of unique, innovative and healthy products that will differentiate Smoothy
     Juice from local juice shops
   Four new Outlets in next five years in other city of Bangladesh
   To exceed 6 million in annual sales by the third year of plan implementation.



KEYS TO SUCCESS FACTORS:

   Store design that will be both visually attractive to customers, and designed for fast and
     efficient operations.
   Employee training to insure the best juices preparation techniques.
   Marketing strategies aimed to build a solid base of loyal customers
   The products we serve are of the highest quality. We combine this quality with great
     service and atmosphere
   Customer satisfaction with high quality juices and services
   Competent management staff whose makes the juices and shakes fresh and good quality
   Location is our key success factor means that on Asulia, Savar is very suit able for our
     business.
   Management that treats every employee equally. We create an atmosphere where
     employee's love coming to work and can earn good money.
   Our commitment to providing excellent quality Juices at all times
   Excellent Customer Service. Quick delivery and each customer will be treated as would
     an honored guest in our homes
   Product quality. Not only great food but great service and atmosphere
   The creation of a unique, innovative, upscale atmosphere that will differentiate



                                                                                                 14
 Fresh juice daily will give customers a unique experience as well as excellent product.
    Maintain good relationships with reliable supplier
    Repeat customers.


MISSION:

Establish Smoothy Juice as the Local leading source of healthy energy in the form of freshly
juices with an uncompromising commitment to making a difference through our values.



VISION:

Explore all over the Bangladesh from fresh juices, providing for all their needs always with the
assurance of outstanding quality.




                                                                                               15
Production Plan




                  16
Production Plan


Whole of the manufacturing maintain by our employees and all the raw materials will be
purchased from our country and abroad and we produced our product in our factory.

MANUFACTURING MACHINERIES & EQUIPMENT AND ITS PROCESSES

Three basic disciplines are used in the process:

   1. Mass transfer
   2. Heat transfer
   3. Squeezing the orange


                                  JUICE EXTRACTION




Firstly the oil is removed. This process is carried out without causing damage to the fruit. It is
done to avoid undesirable flavors and obtain the highest possible level of aldehydes.




                                                                                               17
Secondly the juice is extracted. The technology used involves cutting and squeezing the orange
and is different to many of the In-line systems used. The HRS process does not damage the peel
and therefore avoids contamination of the juice.

Thirdly the juice is separated from the husk and the seeds. With this process we reduce the bitter
constituents, obtaining a low reading for quick fiber and a low viscosity in NFC.

The resultant juice has a minimum content of the bitter constituents, an agreeable colour,
minimum natural oil content and an increased number of intact juice cells. The Limonina content
is also reduced.

The average cell size in the pulp is increased with a higher percentage of floating pulp.

We must also highlight the fact that the process does not use water during the extraction
processes, the energy consumption has been optimized and the contaminants contained in
residual water have been minimized.


                           REMOVING THE BITTERNESS:




Once the orange juice has been obtained we have to remove the bitterness from the juice. This is
done by a process designed to eliminate the limonina, narangina y hesperidina from the juice.



                                                                                               18
Specifically for Limonina the initial concentration could be as high as 20 ppm and the final result
should be less than 0,1 ppm.

The process starts with stabilised fresh juice and 15 Brix reconstituted juice. They are
centrifuged in order to separate out the pulp from the juice. Lewait Bayer resin is added to the
juice and it is then circulated to a storage vessel where the thermal treatment is carried out.


              TREATMENT OF THE PULP AND ASEPTIC FILLING




One of the key aspects related to the treatment of the pulp is the mass transfer. HRS Spiratube
has developed a piston pump particularly suited to this purpose, a pump which is hygienic and
can develop pressures of up to 40 Bar.

Another of the fundamental aspects of the process is the thermal treatment which is carried out
using a triple tube heat exchanger (HRS Spiratube model AS). In this heat exchanger the
product flows through an annulus formed by tree concentric tubes making the units especially
useful for:

      Fluids of high viscosity
      Non-Newtonian fluids
      Fluids which contain small particles



                                                                                                  19
Finally the process uses an aseptic filler of the type “Bag-in-Drum” or “Bag-in-Box”, both
designed by HRS Spiratube, which allow the product to be packed into aseptic containers.
Preformed and pre-sterilised containers of between 5 and 1000 liters are normally used.


                                     MX PASTEURISER




The Pasteurisers MX series produced by HRS Spiratube are characterised by the high speed of
treatment, carrying out product de-aeration when the product is cold and because little
maintenance is necessary.

HRS has developed a new series of Pasteurisers, designated the MX series in which special
attention has been paid to the following features:

Feature 1. Energy recovery. Up to 85% of energy can be recovered which reduces the
processing costs substantially.

Feature 2. Thermal treatment times are reduced. This results in a higher quality product
being provided.

Feature 3. The design is hygienic. This results in a higher quality product being provided. This
key aspect of the design is the elimination of all dead zones within the unit where movement of
the product is restricted. These zones are inevitable present in traditional designs using product
to product heat recovery particularly in the area of the product entry into the headers.




                                                                                               20
Feature 4. Reduction in space. The most visible aspect of the MX technology is the reduction
in size of the units. This has been achieved by eliminating the bends interconnecting the units.
Compared to a traditional design the volume needed for the MX series can be reduced by up to
70%.

In the specific case of orange juice production we can take advantage of the MX technology
because it allows us to use direct product to product heat recovery. The result is a more compact
pasteuriser containing significantly fewer modules.

As an example we can take the case of a plant processing 20 m3 per hour of juice which requires
a thermal treatment of heating the juice from 2°C to 98°C and then cooling back to 2°C.

With indirect recovery (using an intermediate water circuit) 30 units would be required, 22 of
which would be for heat recovery. This system would allow us to recover 80% of the energy
used.

In order to achieve recovery of 80% of the energy using direct recovery (with unpasteurized
product in the shell and the pasteurised product in the tubes) we would require 16 units.

If on the other hand we maintain the original investment and use 30 units, all for direct recovery,
we can recover 91% of the energy, an additional saving of 11% in the energy used.

We can quantify this saving of 11% in energy by assuming we use the process described
(Heating from 2°C to 98°C and cooling to 2°C) with a flow rate of 20.000 kg per hour of juice,
for which we need 0,94 kcal per kilogramme per degree C. If the plant works for 20 hours each
day this would represent a saving of 3.970.560 kcal per day. This quantity of energy would
require 7352 kg of steam per day which, assuming a cost of per kg, would give a saving of 220€
per day. If the plant is working 365 days per year this represents a saving of 80.504€ per year.


                                 CIP CLEANING SYSTEM

The CIP (Clean in Place) cleaning system used by HRS Spiratube is centralized with automatic
control of the parameters. An outstanding feature of this design is that it has automated
practically all of the cleaning operations required in the plant.


                                                                                                   21
THE JUICE MIXING ROOM

The principal components are automatic systems for mixing the product, controls for the
components and the CIP cleaning operations. Mixing takes place in tanks fitted with agitators in
which we can programme the proportions of the various constituents. The mass transfer of the
constituents is carried out using centrifugal or pistonpumps.




                                                                                             22
SHIPPING

The shipping area contains the chillers used for loading and unloading the tanks. These chillers
use MX and AS type heat exchangers that generate the best heat transfer coefficients. The
products must be chilled down to between 0°C and +2°C.




                            DRYING THE ORANGE PEEL




In order to market the orange peel we must use a drying plant. The first part of this plant is the
hydrolysis zone which takes the peel coming from the juice plant and adds lime [CaO]. When
we have the hydrolyzed peel it passes to the presses where we obtain a semi-solid product and a


                                                                                                23
liquid. The liquid is passed to a further process of evaporation where we obtain a concentrated
liquid. The semi -solid product and the concentrated liquid are both passed to the final dryer
from which we receive the dry product. The Trommel type dryer can use different types of fuel
such as biomass, natural gas etc. and it is important to realise that the exhaust gases from the
dryer can be used as an energy source on the evaporation plant. Lastly, the product is passed to
a pelletiser which gives the peel in a form which can be sold.




Graphical outlook of the manufacturing process




                                                                                              24
PHYSICAL PLANT:


Our Production Industry situated in Asulia, Savar near of Baipayl and Fantasy Kingdom Park.
The Physical plant is as follows:
                 Industry View                                 Satellite View of Location

                                       Ware
                   Workers             House
                Accommodation

 R                                     Raw
 O                                    Storage
                 Finished
 A                                     Area
                  Good
 D




     OFFICE            PRODUCTION AREA




NAME OF THE SUPPLIERS O RAW MATERIALS:

In our Country:
     1. Mr. Jamil Hossain, (Mango Suppliers), Office: 34/4, Saheb Bazar, Rajsahi.
     2. Mr. Ahsan Mustak, (Mango Suppliers), Office: 15/4, Olonker Mor, Rajsahi
In Foreign Country:

     1. Mr. Cyang Mo, (Orange Suppliers), Office: 45/7/A, Syncho Street, Cuong, China
     2. Suching Rong, (Orange Suppliers), Office:5454, Guya Lia Road, Jung Ki, China
     3. Mr.Rathor Dash, (Varity Fruits Suppliers), Office: Kashmir and Agra
     4. Mr. Jone Smith & Jonson Height, (Other Raw materials), Office: Fruit Fantasy; England




                                                                                              25
Marketing Plan




                 26
Marketing Plan


                                MARKETING OBJECTIVES


Maximum profit margin
The big price objective Smoothy Juice that they provided high quality product and satisfied the
customer with its product then juice Smoothy taken premium price to their customer other than
our competitors. Juice Smoothy contain maximum profit margin other than their competitors.

Quality leadership
The main objective of Smoothy Juice that its responsibility to provided best quality which they
promised to their customers. Smoothy Juice successfully fulfills their promised. Smoothy Juice
main objective to provide quality products that satisfied the customer need and their requirement
so Smoothy Juice deliver the quality product.

Long relationships with customer
Smoothy Juice provided superior value to their customer who they promised throwing
advertising. So the customer are loyal the Smoothy Juice bran and build long term relationships.


Communication objective
Smoothy Juice use different sources to attract their target customer. The objective of Smoothy
Juice produces awareness in our customer about new products and also produces awareness to
new customer about Smoothy Juice. Smoothy Juice also tells their customer that they provide
pure juices to their customers. Smoothy Juice also give the knowledge of their juices give you
energy and good taste. Smoothy Juice also gives message that their juices are good for your
health.
Strategy marketing objective
    To build unique distribution system that provides ubiquity at low cost.
    To build high speed, efficient and vertical integrated manufacturing capabilities to gain
          low cost advantage.
    To reduce energy consumption during production



                                                                                                 27
 To increase advertisement activities.
    To redesign packaging to a more attractive and familiar.
    To make innovation in product so that it become more portable and in convenience
       oriented form.
    To improve product quality as ever provide


                                   PRICING STRATEGY

Smoothy Juice set it juices price on value pricing method. Smoothy Juice selling its juices at
price added cost and prifit margin and also keep in mind the key competitors price. Smoothy
Juice provide it customer quality fresh juices that provide customer good health and enjoyement.
Smoothy Juice are available…? flavored. is a main objective that its responsibility to provided
best quality who they promised to their customers and they fulfill their promised. Smoothy Juice
is a big price objective that they provided high quality and taken premium price to its customer.
Smoothy Juice contain maximum profit margin is another objective of pricing strategy. Smoothy
Juice provided superior value to their customer who they promised throwing advertising.


PRICE STRUCTURE:


                         Cost of                                                      Retailer’s
                                  Production Marketing                       Price/
    Product name          raw                                   Profit                 Selling
                                     cost      Cost                           unit
                        materials                                                       Price
   Mango Juice
                           14         3.50         1.50          3.00         22          25
     (500ml)
   Mango Juice
                           25         6.75         3.25          5.00         40          45
     (900ml)
   Orange Juice
                           15         2.50         1.50          3.00         22          25
     (500ml)
   Orange Juice            30         6.00         4.25          4.75         45          48
       (900ml)
  Cocktail Special
                           17         4.00         2.50          1.50         25          28
     (500ml)
  Cocktail Special
                           35         8.50         3.50          3.00         50          55
     (900ml)




                                                                                               28
DISTRIBUTION STRATEGY
A distribution strategy defines how you are going to move products from point of creation to
points of consumption, in a cost-effective manner. The effectiveness of distribution coverage
and practice is of paramount importance in achieving the desired fruit juice sales. We select
place for Smoothy Juice Show Room and Whole Sale shop near Star Kabab in Sankar
Dhanmandi and Banani. Our location very attractive because that place also very famous for
Food Street. There is no any fresh fruit juices shop. That place is also attractive for juices
because there is no juices corner but there are many good food restaurants like KFC and Pizza
Hat and others. So that is advantage of place for Smoothy Juice.


We actually distribute our product in two ways:
1. B2B (Business to Business)
2. B2C (Business to Consumer)
We show our distribution channel in chart below:


                                         Manufacturer


                                             Dealer



      Wholesalers                                                              Agent




                                            Retailer


                                 Business to Business (B2B)




                                                                                           29
Manufacturer


                                                Dealer



      Wholesalers                                                                Agent




                                               Retailer


                                              Customer


                                  Business to Consumer (B2C)


                             PROMOTIONAL STRATEGIES

Smoothy Juice use different sources to communicate their target marketing. Smoothy Juice use
those sources on that the more customer attract like Local Cable, Newspapers, Billboard and
when they lunch any scheme in juices they use pamphlets to aware their customer. Smoothy
Juice uses the channel to attract the customer and give fully information about juices through
these Electronic media. As our target consumers are Old, Children and all health conscious
people, for this reason we promotion our product to give advertise in television, radio. We also
use vehicle writing method and posturing for our product advertisement. We also promotion our
product with the help of our packaging system. In packaging we mainly follow that the product
will packaged in an attractive form, that make consumers interest on our product. It packaged in
different levels in variation of quantity. So people can afford it easily.




                                                                                             30
Product forecasts:
This types of product continuing in the market on the basis of their features, reasonable price,
standard maintain and also quality. We are also prepare and determine that our product will be
quality full and reasonable price that‟s why we are optimist about our product that will be
continue a certain time.


                                           Controls:
We believe in best quality. In producing our product we maintain quality as well as quantity. For
control the products quality we will import best quality equipment from abroad. We also
standardization our product from our expert researcher. Our whole production process mainly
base on computer for this reason is done by a very systematic process. We produce our product
which has no harmful chemical. That‟s why these products have no side effect and every one in
every age can use our entire product frequently.




                                                                                                   31
Organizational Plan




                      32
Organizational Plan




FORM OF OWNERSHIP
The form of the business is “partnership” business and all the partners are responsible for the
business. The partners are jointly and severally liable for all debts of the firm. Smoothy Juice ltd
established with 6 partners initially. Each partner has their own particular designation in the
company. Our company is flat organization.




                                                                                                 33
Peoples Republic of Bangladesh


                                             TAKA

                                           200

                              PARTNERSHIP DEED
THIS DEED OF PARTNERSHIP IS MADE on this 30th day of March, 2010 by and
among


                       A. F. M. Rubayat-Ul-Jannat
                     73/9, 8/A Dhanmondi 15, Dhaka                               Shajahan Munshi
                                  Cell: 01675031827                             Narayongonj, Dhaka
                   Email: rubayat_rajeev@yahoo.com                                 Cell-01717431244
                                                                    E-mail: munsi.hemel@yahoo.com




                                        Nafij Ahmed
                  Zakir Hossain road, Mohammadpur,                                  A.Z.M Shahadot
                                              Dhaka.                      Road no. 15 Sankor. Dhaka
                                   Cell-01711014204                                Cell-01714462940
                     E-mail: nafijahmed@yahoo.com                        E-mail: s22link@yahoo.com




                                                                              Shaila Parvin Shantu
                                    Shahinur Akhter     41/30 Mohammadpur Chanmia Housing, Dhaka.
                     Road no-4/a, Dhanmondi, Dhaka.                              Cell-01722134026
                                    Cell-01911445453                 E-mail: sp_shantu@yahoo.com
                   E-mail: shahinurakhter@yahoo.com

WHEREAS the above named partners have decided to start the partnership business of Food
and Beverage in the name and style of Smoothy Juice Company Ltd. with effect from 1



                                                                                               34
day of June, 2010 on the terms and conditions hereinafter mentioned and have desired to
reduce the terms and conditions into writing.

NOW THIS INDENTURE IS WITNESSETH AS FOLLOWS:

1.   THAT the PARTIES referred above shall carry on the business of Juice in the
     PARTNERSHIP FIRM under the name and style of hereinafter referred to as the
     Smoothy Juice Company, Limited , But by their mutual consent may start and carry on
     any other business or businesses under any other name or names at any other place or
     places.

2.   THAT the business of the PARTNERSHIP pursuant to this DEED of PARTNERSHIP
     shall be deemed to have commenced with effect from …1st day of June, 2010

3.   That the capital required for the business of Partnership shall be contributed time to
     time by the PARTIES in such manner in all respect as may be agreed to between them
     and such capital may be paid interest as may be mutually agreed from time to time at
     the rate of rates not exceeding 12% (Twelve Percent) per annum.

4.   That all the PARTIES referred above shall be Working Partners and shall attend
     diligently to the business of the Partnership and carry on the same for the greatest
     advantage of the Firm.

5.   That all the WORKING PARTNERS may be paid Salary w.e.f. 1st July Feb., 2010,
     for the work of the FIRM as may be agreed mutually from time to time between the
     PARTIES in accordance with the provisions of the Income Tax Laws as well as
     business necessities and other factors, subject however, that the monthly Salary to each
     such Partner shall not exceed as under:

     NAME OF WORKING PARTNER MAXIMUM BASIC SALARY NOT TO
     EXCEED

       1. A. F. M. Rubayat-Ul-Jannat                       TK 25000

       2. Nafij Ahmed                                      TK 25000

       3. Shahinur Akhter                                  TK 25000

       4. Shajahan Munshi                                  TK 25000

       5. A.Z.M Shahadot                                   TK 25000

       6. Shaila Parvin Shantu                             TK 25000

6.   That all business expenses shall be borne by the FIRM.




                                                                                                35
7.    That the Profits or Losses, as the case may be, of the Partnership business shall be
      divided among the Partners as under :

      NAME OF WORKING PARTNER                  SHARE OF PROFIT            SHARE OF LOSS

     1. A. F. M. Rubayat-Ul-Jannat                   25%                            25%

     2. Nafij Ahmed                                  15%                            15%

     3. Shahinur Akhter                              25%                            25%

     4. Shajahan Munshi                              15%                            15%

     5. A.Z.M Shahadot                               10%                            10%

     6. Shaila Parvin Shantu                         10%                            10%


8.    That the duration of the PARTNERSHIP shall be at WILL subject to Clause „9‟.

9.    That any Partner may retire from Partnership after giving a notice to the other Partner
      (s) of not less than one month in writing and at the expiry of such notice period he
      shall be deemed to have retired.

10. Upon mutual understanding, each Partner or his duly authorized agent shall have free
    access to the account books of the Partnership and shall be entitled to take copies or
    extracts from any or all such books and records of the Partnership Business.

11. That no Partner shall have the right to sell, mortgage or transfer his share of interest in
    the FIRM to any one else except to his heir or heirs or any one of the existing Partners
    or to their heir (s). In the event of heir (s) selling his/her share to any one else, the
    existing Partners shall have a right or pre-emotion in respect of such share (s) sold.

12. That the Partners shall keep or cause to be kept the books of account of the FIRM at
    the principal places of its business and make all entries therein, and that all such books
    of account kept shall be closed on 31st March every year or in the case of any necessity
    on any other date as the Partners may mutually decide.

13. That no Partner shall do any act or thing whereby FIRM or the FIRM property may         be
     prejudicially effected.

14. That the terms of the Partnership Deed may be altered, added to or cancelled by the
    written consent of the Parties to this DEED.

15 That the partners can open the bank account of the firm, in any bank and bank account
   shall be operated by the partners jointly or individually, as the case may be.



                                                                                                  36
16. That the partners shall not take any loan from any person/Financing Company, bank or any
other Govt./Pvt. Department in any case, without the written consent of each other.

17. That in the case of any dispute arising out of this DEED between the Parties of this DEED; it
    Shall be decided by Arbitration as provided for under the Indian Arbitration Act.


IN WITNESS WHEREOF the Parties hereto have set and subscribed their respective hands
    to these presents the day, month and year first written above.

WITNESSES OF THE PARTNERS AGREEMENT:

       1. A. F. M. Rubayat-Ul-Jannat         -Mr.Farid Uddin

       2. Nafij Ahmed                        -Mr. Karim Khan

       3. Shahinur Akhter                    - Ruksana Rahman

       4. Shajahan Munshi                    - Mr. Faqruddin

       5. A.Z.M Shahadot                     - Dr. Abul Maal

       6. Shaila Parvin Shantu               - Seikh Jorina


                                 SIGNATURE OF PARTNERS


       1. A. F. M. Rubayat-Ul-Jannat …………………………                            ……

       2. Nafij Ahmed                        …………………………                    ……

       3. Shahinur Akhter                    …………………………                    ……

       4. Shajahan Munshi                    …………………………                    ……

       5. A.Z.M Shahadot                     …………………………                    ……

       6. Shaila Parvin Shantu               …………………………                    ……




                                                                                               37
MANAGEMENT TEAM BACKGROUND:
The company's management philosophy will be based on responsibility and mutual respect.
Our management style reflects the participation of the owners; we are not very hierarchical, and
encourage all employees to learn as much as possible about all aspects of the business. Smoothy
has a very strong organizational culture. It believes on teamwork.


The main goal will be of our management team, to manage the organization effectively and
efficiently to continue the business enterprise. The Management Team includes those peoples
who have the real power in making the impossible in possible. All the members are practically
experienced in practical field.



ROLES AND RESPONSIBILITIES OF MEMBERS OF ORGANIZATION:

In our company we appoint 5 managers under the CEO for handling different managerial
activities in different sectors. We mainly appoint manager for production & operation work,
marketing work, planning and development work, financial work and also appoint procurement
officers. We appoint mainly high qualified employee for our company.
Under the all department manager we will employee some officers for the minimize the pressure
of All Managers.

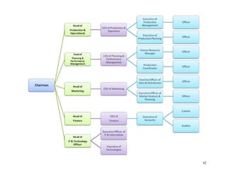
ENTREPRENURE/ CHAIRMAN:
A. F. M. Rubayat-Ul-Jannat, the Chairman of Juice Company. Selected by the all partners of
the company, who actually give the command over the invention and control all the departments.
All the business partners and personnel‟s are responsible to perform the duties as the chairmen
stated. His main responsibility is to maintain the suppliers to ensure the continuity of good
relations to them. The Head of the company who actually control & implement all partners‟ idea
about the business. It means an individual developing something unique. Its behaves is that:
   1. Initiative taking
   2. The acceptance of risk or failure




                                                                                               38
HEAD OF PRODUCTION & OPERATION:
Nafij Ahmed is our Head of Production, and he has a complete and strong command over
Operational management and Production Analysis. Production manager mainly responsibility is
that describe the physical plant layout, the machinery and equipment needed to Perform
manufacturing operation; raw materials and suppliers names, address and terms, cost of
manufacturing. A production manager allocates the raw materials from different suppliers to
produce the final products. The responsibilities are
      Purchasing the all staff of food with better quality from food market
      Responsible for all the operations with in the shops (cleanness, quality of food, timely
       delivery to the customer)
      Responsible all the food expenses recodes
      Responsible to works with all other managers
      Managing Labor & controlling the production system.
      Motivating the labors & making the reward opportunities.


HEAD OF MARKETING:
Shaila Parvin Shantu, our head of marketing, cause she has completed his graduation on
Marketing major and she has good command over marketing. Marketing involve that
implementing decisions related to the marketing mix variables products, price and promotion
activities. It helps effective decision strategy as well as for forecasting sales, products or services
is indicated in order to project profitability of the venture. The main responsibilities are:
          Focus on the Customer
          Monitor the Competition
          Own the Brand.
          Find & Direct Outside Vendors.
          Create New Ideas.
          Communicate Internally.
          Manage a Budget.
          Understand the ROI.
          Set the Strategy, Plan the Attack, and Execute



                                                                                                    39
HEAD OF PLANNING & PERFORMANCE MANGEMENT:
A.Z.M Shahadot, our head of planning and performance management and he have the strength
to take decision and maintain the company‟s performance. These department officers involve
setting the goals and how to be achieving that, it also help to develop the existing product. The
responsibilities are:

       Staff Induction.
       Reward and Recognition.
       Staff Retention.
       Management Development / Career Development.
       Succession Planning.
       Competency Building / Mapping.
       Compensation / Benefit programs.
       To facilitate / support the development of the Team members
       To facilitate development of staff with special focus on Line Management
       To recommend and ensure implementation of Strategic directions for people
        development within the organization.
       Provide counsel and assistance to employees at all levels in accordance with the
        company's policies and procedures as well as relevant legislation.
       Salary letters and employment contracts.
       Approve updated organizational charts on a monthly basis and maintain
       Co-ordinate the design, implementation and administration of human resource
        policies and activities to ensure the availability and effective utilization of human

HEAD OF FINANCE:
Shajahan Munshi, our Head of financial manager and planner, he has a great command over
finance because he has a educational and financial management background. Financial
manager‟s responsibilities are that projection of financial data which determine economic
flexibility and necessary financial investment, commitment. Financial officer control the all
finance related task in an organization. The Responsibilities are -
       Accounts Payable



                                                                                                40
   Accounts Receivable
      Audit
      Budgeting
      Cash Receipts
      Fixed Assets
      Current Assets
      Payroll / Benefits
      Utility Billing


HEAD OF IT & INFORMATION:
Shahinur Akhter, she completed her major in CSE and has a great experience in IT sector. Its
information monitors the overall organizations IT related task. They are responsible for
digitalized work in an organization such as computer system, internet activities, and software
system activities controlling and problem findings, and its solution activities.




                                                                                                 41
42
Financial Plan




                 43
Financial Plan

                                           Smoothy Juice Company Ltd.
                                               Pro-forma Income Statement
                                              for the Year ended 31 July 2011
                                                                                       (Taka)
Revenue:
     Net Sales                                                                            2,55,00,000.00


Less: Cost of Goods Sold:
     Beginning Inventory                                                        0.00
     Add:        Purchases                                         1,15,00,000.00
                 Freight-in                                           3,50,000.00



                                                                   1,18,50,000.00
     Less:       Ending Inventory                                   17,04,500.00
     Total Cost of Goods Sold                                                             1,01,45,500.00


     Gross Profit                                                                         1,53,54,500.00


Less: Operating Expenses:


     Advertising                                                    29,00,000.00
     Maintaince                                                        30,000.00
     Salaries & wages                                               10,90,000.00
     Building Rent                                                  16,60,000.00
     Repairs                                                          8,15,000.00
     Depreciation (Land &Building)                                    1,50,000.00
     Depreciation (Machinery& Equipment)                              1,63,400.00
     Office Expenses                                                   50,000.00
     Miscellaneous                                                     90,000.00
     Professional Fees                                                1,70,000.00
     Telephone                                                         90,000.00
     Utilities                                                         99,000.00
     Marketing Van                                                    1,60,000.00
     Packaging Cost                                                 23,00,000.00
                                                                                            97,67,400.00
Operating Profit                                                                            55,87,100.00


Less: Interest Expense                                                                      53,30,200.00


Net Profit Before Taxes                                                                         2,56,900.00


 Less: Tax (40%)                                                                                1,02,760.00
Net Income                                                                                      1,54,140.00




                                                                                                              44
Financial Plan
                          Smoothy Juice Company Ltd
                           Cash Flow Projections
                     For the year ended 31st July 2011
         Particulars                               Details          (Taka)
Cash flow from operating activities:
Net income                                           1,54,140.00

Adjustment to reconcile act income to net cash:

Add: Depreciation/ Amortion                           3,25,000.00
     Loss on sale of equipment                        1,10,000.00
     Decrease in prepaid expenses                     2,00,000.00
     Increase in accured expenses payable               54,000.00
Less: Increase in account receivables               (2,80,000.00)
      Increase in inventories                         (95,000.00)
      Decrease in account payable                     (65,000.00)

Net cash provided by operating activities                               4,03,140.00
Cash flow from investing activities:

Add: Sales of plant assets                              95,000.00
     Investments                                      5,00,000.00
Less: Purchases of equipment                        (2,30,000.00)
      Purchases of land                            (26,00,000.00)
      Purchases of building                        (10,63,000.00)

Net cash used by investing activities                                 (32,98,000.00)
Cash flow from financing activities:

Add: Common stock                                      000000.00
Less: Paid of cash dividend                           (85,000.00)
      Redemption of bond                               (00000.00)

Net cash used by financing activities                                    (85,000.00)
Net cash Decrease in during year
                                                                     (29,79,860.00)
Add: Opening cash balance                                           11,00,00,000.00
Cash of the end of the year                                         10,70,20,140.00




                                                                                       45
Smoothy Juice Company Ltd.
                                      Proforma Balance Sheet
                                 For the year ended 31st July 2011

Liabilities                      (Taka)             Assets                        (Taka)
Currents Liabilities                                Currents Assets
Account payable                       4,80,000.00   Cash and cash equivalents      4,75,00,000.00
Supplier                              8,05,400.00   Inventories                    17,04,500.00
Tax payable                           1,05,940.00   Bank                             65,53,000.00
Notes payable                         9,35,000.00   Account receivables              13,00,850.00
Accrued payable                       4,73,000.00   Prepaid expenses                 89,00,000.00
                                                    Marketable securities            85,00,000.00
Long-term Liabilities
Bank loan                          3,46,69,800.00
Reserve fund                         13,85,000.00


                                                    Total current assets         7,44,58,350.00

Owner’s Equity                                      Fixed Assets
Rubayet        2,75,00,000.00                       Land &Building                 1,94,94,965.00

Shajahan       1,65,00,000.00                       Machinery & Equipment          4,35,00,000.00

Shainur        2,75,00,000.00                       Freezer                         25,26,500.00
Nafij          1,65,00,000.00                       Furniture and fixture           18,54,325.00
Shaila         1,10,00,000.00                       Computer                        11,25,000.00
Sourav         1,10,00,000.00                       Cover Van                       35,00,000.00
                                                    Staff vehicles                  23,95,000.00
Total Owner‟s Equity              11,00,00,000.00
Total Liabilities               14,88,54,140.00 Total Assets                    14,88,54,140.00




                                                                                                    46
Break Even Analysis


                   Smoothy Juice Company Ltd
         Break Even Analysis for the Year Ended 31st July 2011

                   Fixed Cost                                     Variable Cost
   Computer                         11,25,000.00   Raw Materials                    1,01,45,500.00
   Cover Van                        35,00,000.00   Factory Overhead Cost                 80,000.00
   Air Conditioner                   7,20,000.00   Miscellaneous expenses                90,000.00
   Photocopy Machine                 5,50,000.00   Salaries & wages                   10,90,000.00


   Gas Generator                    14,50,000.00 Marketing Van                        1,60,000.00
    Staff Vehicles                  23,95,000.00 Utility Bill                           99,000.00
   Furniture & Fixture              18,54,325.00 Advertisement                       29,00,000.00
    Freezer                         25,26,500.00 Packaging Cost                      23,00,000.00
    Land & Building                 50,94,965.00 Telephone Bill                         90,000.00


    Total Fixed Cost            1,92,15,465.00 Total Variable Cost                1,69,54,500.00




Total Cost   = Total Fixed Cost + Total Variable Cost
             = Tk. (1,92,15,465.00+ 1,69,54,500.00)
             = Tk. 3,61,69,965.00


Selling price per unit: Tk. 40.00
Variable cost per Unit: Tk.31.50




                                                                                            47
Break even quantity

              = Fixed Cost / (Selling Price Per Unit – Variable Cost Per Unit)
              = Tk. 3,61,69,965.00/TK(40.00 – 31.50)
              = Tk. 3,61,69,965.00/ 9.50
              = 38,07,365 Units (Approximately)


Break even Sales

= Total produced unit * Revenue
= 38,50,365 * 9.50
= Tk. 3,65,78,468 (Approximately)




                                                                                 48
Source of application of Fund


Our total equipment and capital is taka 11 crore and we have taken a loan amount of taka 4 crore
to improve our product quality. Now our total capital is Taka 15 crore. The amount of taka 15
crore that we have in which areas we use this money is given below:


         Plant and Machinery                                          Tk 4,35,00,000.00
         Transportation Cost                                           Tk 25,00,000.00
         Staff Vehicles for the corporate Office                       Tk 23,95,000.00
         Computer                                                      Tk 11,25,000.00
         Land &Building                                               Tk 1,94,94,965.00
         Cover Van                                                     Tk 35,00,000.00
         Furniture and fixture                                         Tk 18,54,325.00
         Freezer                                                       Tk 25,26,500.00
         Total Used                                                   Tk 7,68,95,790.00


         Cash in Hand                                                 Tk 4,75,00,000.00




                                                                                                49
Assessment of Risk




                     50
Assessment of Risk

                     EVALUATE WEAKNESS OF BUSINESS:

Our main weakness is our business is small size business, that‟s why we have a very small
capital. So we will able compete with the lower price competitor. And our resources are also
limited in compare to competitors.
The company can improve or eliminate the risk by:
      Evaluate the setup cost in right manner
      To compete with the competitors in an innovative technical way.
      Carefully analyze the economic condition of the country.
      To improve technological and technical support of the company.
      The company should justify the legal concern in appropriate way.
      The company should have clear concept about market (national & international) industry
       demand.


                               NEW TECHNOLOGIES:

We don‟t implement any kind of new technologies in primary stage of our business.




                                CONTINGENCY PLAN:

In the time when we bought our factory land in Ashulia we saw that there is a big possibility to
introduce a Mineral Water as a side business. But now we don‟t take any step for this business.
In future, we have a plan when our business is well established we will introduce a Mineral
Water in our business area.




                                                                                             51
APPENDIX

Marketing Research Data

As an initial stage of our business we actually follow some existing group of juice
companies in our country. The main command of our business plan based on the Pran Group
of industries. We followed them to prepare our new business invention. We research their
marketing strategies in different formulas like we have collect data from website and
observing the consumer market.


About Pran Group
PRAN” is currently the most well known household name among the millions of people in
Bangladesh and abroad also. Since its inception in 1980, PRAN Group has grown up in stature
and became the largest fruit and vegetable processor in Bangladesh. It also has the distinction of
achieving prestigious certificate like ISO 9001:2000, and being the largest exporter of processed
agro products with compliance of HALAL & HACCP to more than 70 countries from
Bangladesh.
PRAN is the pioneer in Bangladesh to be involved in contract farming and procures raw material
directly from the farmers and processes through state of the art machinery at our several factories
into hygienically packed food and drinks products. The brand “PRAN” has established itself in
every category of food and beverage industry and can boost a product range from Juices,
Carbonated Drinks, Confectionery, Snacks, and Spices to even Dairy products.
Today, our consumers not only value “PRAN” for its authentic refreshing juice drinks products ,
but also for its mouth watering quality confectionery products with high visual appeal and
exciting texture. We intend to expand our presence to every corner of the world and strive to
make “PRAN” a truly international brand to be recognized globally.




                                                                                                52
Our Process of Collecting Information from Primary Sources:

Primary Sources of Information:
As primary information sources we use following media:
   1. Investment Bankers
   2. Sales Force
   3. Suppliers
   4. Customers
   5. Employees
   6. Consultants/Specialized Firms


As Secondary information we use following media:




Bibliography:
   1. Hisrich D. Robert, Entrepreneurship, 5th Edition
   2. Kotler. P, Keller.K. L, Marketing management, 11th Edition
   3. Ahammed.M, Commercial Law (Business plan)
   4. Gitman. J. Lawerance, Managerial Finance, 10th, Edition
   5. Kotler.P& Armstrong, Principle of Marketing, 11th Edition

Website
  1. www.google.com
   2. www.tatamcgrawhill.com
   3. www.pan bev.com
   4. www.bplan.com
   5. Business Plan Pro Software




                                   == THE END ==



                                                                   53

business plan (smoothy juice)

  • 1.
    Business Plan JUICE COMPANY HEAD OFFICE: Smoothy Juice Co. Ltd 23/4, Dhanmandi 4/A, Dhaka Dhaka-1215 E-mail: smoothy_co@yahoo.com Website: www.smoothy.com.bd FACTORY: Smoothy Juice Industry Limited Ashulia, Saver, Dhaka 1
  • 2.
    NAME AND ADDRESSOF THE PRINCIPALS A. F. M. Rubayat-Ul-Jannat Shajahan Munshi 73/9, 8/A Dhanmondi 15, Dhaka Narayongonj, Dhaka Cell: 01675031827 Cell-01717431244 Email: rubayat_rajeev@yahoo.com E-mail: munsi.hemel@yahoo.com Nafij Ahmed A.Z.M Shahadot Zakir Hossain road, Mohammadpur, Road no. 15 Sankor. Dhaka Dhaka. Cell-01714462940 Cell-01711014204 E-mail: s22link@yahoo.com E-mail: nafijahmed@yahoo.com Shahinur Akhter Shaila Parvin Shantu Road no-4/a, Dhanmondi, Dhaka. 41/30 Mohammadpur Chanmia Housing, Cell-01911445453 Dhaka. E-mail: shahinurakhter@yahoo.com Cell-01722134026 E-mail: sp_shantu@yahoo.com 2
  • 3.
    NATURE OF BUSINESS: Weform our business as a “partnership” business. The types of our business are Manufacturing Juices, Distributor/ Wholesaler STATEMENT OF FINANCING NEEDED: Initial financing requested of the company is 4,00,00,000 taka loan to be paid off over five years from Brac Bank Ltd.. This debt will cover office space, office equipment, and for supplies two leased vans, advertising and selling cost. The partners provided 11,00,00,000 taka jointly. So, the total cost of the project estimated at 15,00,00,000 taka. Share of the Profit and Loss NAME OF WORKING PARTNER SHARE OF PROFIT SHARE OF LOSS 1. A. F. M. Rubayat-Ul-Jannat 25% 25% 2. Nafij Ahmed 15% 15% 3. Shahinur Akhter 25% 25% 4. Shajahan Munshi 15% 15% 5. A.Z.M Shahadot 10% 10% 6. Shaila Parvin Shantu 10% 10% 10% 25% 10% A. F. M. Rubayat-Ul-Jannat Nafij Ahmed Shahinur Akhter 15% Shajahan Munshi A.Z.M Shahadot 15% Shaila Parvin Shantu 25% 3
  • 4.
    Confidential Agreement The undersignedreader acknowledges that the information provided by Shahinur Akhter in this business plan is confidential; therefore, reader agrees not to disclose it without the express written permission of A. F. M. Rubayat-Ul-Jannat, chairman Smoothy Juice Company Ltd. It is acknowledged by reader that information to be furnished in this business plan is in all respects confidential in nature, other than information which is in the public domain through other means and that any disclosure or use of same by reader may cause serious harm or damage to membership. Upon request, this document is to be immediately returned to chairman. ___________________ Signature A. F. M. Rubayat-Ul-Jannat Name (typed or printed) ___________________ Date This is a business plan. It does not imply an offering of securities. 4
  • 5.
    Executive Summery We haveprepared report is based on “Business Plan on “Smoothy Juice Company Ltd”. To prepare this report we have followed marketing research methodology for whose are children and diabetic people. The information, on which the total business plan stands, was the collection of data from the questionnaire made by Smoothy Juice Company Ltd. To see the market need and wants. The survey took place inside and outside of Dhaka. After analyzing questionnaires we made some plan about location, building source of finance, price, product promotion, and Channel of distribution. We selected our plant location at Savar and head office at Dhanmondi. So we will get the raw materials easily. We will preserve 500ml, and 900 ml Orange, Mango, Cocktail Special juices. We keep our price relatively low than other soft drinks and fruit juice. We will place our advertisement at television & banner. We will distribute our product near by shop of Dhaka city in the form of bottle packaging so that consumer can get it easily. The whole production process is in strict conformity with international standards, and constant research and development all products. We are confident that our products and services will satisfy the highest of standards Our pricing policy will be reasonable and channel of distribution will be convenience. So our target customers will get it easily. We hope that we will carry a good and competitive market share in soft drinks industry. Smoothy Juice provided superior value to their customer who they promised throwing advertising. So the customer are loyal the Smoothy Juice bran and build long term relationships. Though it is exist in our country, but there is a great potentiality in this sector. If we can able to flourish this sector by investing more, our national economy will be flourishing. As well as there are lot of people may earn from this sector and can increase their life style as well increase our GDP. 5
  • 6.
  • 7.
    Industry Analysis FUTURE OUTLOOKAND TRENDS: Many juice companies are already established. We determine our competitor as ACME, PRAN, SHEZAN, FROOTIKA etc. Our company will be based on beverage products. We mainly want to produce juice. It is a partnership business. Initially we prepare our business plan for three years. Next three year we target that we capture 5% of total market share. When our company will start, only three products we produce at that time. We wish to achieve a so much customer and consumer response in 1 year. It wills our betterment of our company. We get best wishes to our target customer and also the mind of the customer will obviously great beliefs of our products. Because we mention that, our product will free from sugar, fat & harmful chemicals. We expect the sales will be in next year approximately TK 5.50 corer. Our product cost is TK 3,30,50,000. The return on investment is 20% expected. ANALYSIS OF COMPETITORS: In food & beverage market there are many renowned companies having their juice products.  Acme Juice  Pran Juice  Frooto Juice  Frutica Juice Competitors Position  Shezan Juice Acme Pran Frooto Frutica Shezan Slice  Slice Juice 8% 7% 12% 18% 30% 25% 7
  • 8.
    Now, we givea brief analysis about our competitor‟s market share. Competitor A B Price D Our position C Performance MARKET SEGMENTATION: We segment our market according to the demographic segmentation. In these segmentation criteria we segment our customer according to: Age, Sex, Income, and Occupation. Our main target customer is 60 % of diabetic people. 8
  • 9.
  • 10.
    Business Description Our businessname is Smoothy Juice and we have different varieties in juices drinks as well and our Smoothy Juice Industry is located in Asulia, Savar, Dhaka. WHY SMOOTHY JUICE? Smoothy Juice is especially for the children and diabetic people because it is a sugar free and diet juice. Smoothy Juice is also providing the totally fresh juices. People are very much conscious about their health and mostly people are like the fresh food rather than the Soda, Carbonated drinks. It will be also favorable for children and health conscious people. PRODUCT & SERVICES: FRESH JUICES: For the first time we are producing orange juice for testing the consumer market. We are going to make fresh juices 3 flavors in juices available throughout the year - Orange, mango and Cocktail special. SEASONAL JUICES: In seasonal juices we initially introduced Mango, Orange. OUR SPECIALTY Our specialty, we produce juice for the children and health conscious people, because we reduce the fat level on 0.5% and add extra vitamins and add some sugar that are best for diabetic people.  100% pure juice  Pure Sugar free  Diet  Mixed flavor ( cocktail) 10
  • 11.
    SIZE OF BUSINESS: Thisbusiness will produce & provide consumer product and organize medium size business. Initially we will cover the 2 division of the country but our prospect will be whole of the country. OFFICE EQUIPMENT: As a Medium business we start our business with some necessary equipment. Our main office established in 250 Square ft Space and industry is established in 3000 square ft space. We arrange our main office with; 10 computers, 6 printers, 10 tables, 50 chairs, 10 fans, and 6 air- conditioners. These are our main office equipments but there are also some other stationary and inventory. The inside view of our main office in Dhanmondi: Accounts Department Department Marketing Conference room Department Production Chairman Office Technology & IT Depyt. Department Planning HR & PERSONNEL: For our new established business we will prefer skillful and capable employees who are also experience personnel in their own sector. We will try to maintain quality full employees, than quantity. 11
  • 12.
  • 13.
  • 14.
    Business Strategy OBJECTIVE:  Become as the Best New Juice Shop in the Bangladesh  Improving the customer satisfaction through the good quality of products  Turn in profits from the first year of operations.  The creation of unique, innovative and healthy products that will differentiate Smoothy Juice from local juice shops  Four new Outlets in next five years in other city of Bangladesh  To exceed 6 million in annual sales by the third year of plan implementation. KEYS TO SUCCESS FACTORS:  Store design that will be both visually attractive to customers, and designed for fast and efficient operations.  Employee training to insure the best juices preparation techniques.  Marketing strategies aimed to build a solid base of loyal customers  The products we serve are of the highest quality. We combine this quality with great service and atmosphere  Customer satisfaction with high quality juices and services  Competent management staff whose makes the juices and shakes fresh and good quality  Location is our key success factor means that on Asulia, Savar is very suit able for our business.  Management that treats every employee equally. We create an atmosphere where employee's love coming to work and can earn good money.  Our commitment to providing excellent quality Juices at all times  Excellent Customer Service. Quick delivery and each customer will be treated as would an honored guest in our homes  Product quality. Not only great food but great service and atmosphere  The creation of a unique, innovative, upscale atmosphere that will differentiate 14
  • 15.
     Fresh juicedaily will give customers a unique experience as well as excellent product.  Maintain good relationships with reliable supplier  Repeat customers. MISSION: Establish Smoothy Juice as the Local leading source of healthy energy in the form of freshly juices with an uncompromising commitment to making a difference through our values. VISION: Explore all over the Bangladesh from fresh juices, providing for all their needs always with the assurance of outstanding quality. 15
  • 16.
  • 17.
    Production Plan Whole ofthe manufacturing maintain by our employees and all the raw materials will be purchased from our country and abroad and we produced our product in our factory. MANUFACTURING MACHINERIES & EQUIPMENT AND ITS PROCESSES Three basic disciplines are used in the process: 1. Mass transfer 2. Heat transfer 3. Squeezing the orange JUICE EXTRACTION Firstly the oil is removed. This process is carried out without causing damage to the fruit. It is done to avoid undesirable flavors and obtain the highest possible level of aldehydes. 17
  • 18.
    Secondly the juiceis extracted. The technology used involves cutting and squeezing the orange and is different to many of the In-line systems used. The HRS process does not damage the peel and therefore avoids contamination of the juice. Thirdly the juice is separated from the husk and the seeds. With this process we reduce the bitter constituents, obtaining a low reading for quick fiber and a low viscosity in NFC. The resultant juice has a minimum content of the bitter constituents, an agreeable colour, minimum natural oil content and an increased number of intact juice cells. The Limonina content is also reduced. The average cell size in the pulp is increased with a higher percentage of floating pulp. We must also highlight the fact that the process does not use water during the extraction processes, the energy consumption has been optimized and the contaminants contained in residual water have been minimized. REMOVING THE BITTERNESS: Once the orange juice has been obtained we have to remove the bitterness from the juice. This is done by a process designed to eliminate the limonina, narangina y hesperidina from the juice. 18
  • 19.
    Specifically for Limoninathe initial concentration could be as high as 20 ppm and the final result should be less than 0,1 ppm. The process starts with stabilised fresh juice and 15 Brix reconstituted juice. They are centrifuged in order to separate out the pulp from the juice. Lewait Bayer resin is added to the juice and it is then circulated to a storage vessel where the thermal treatment is carried out. TREATMENT OF THE PULP AND ASEPTIC FILLING One of the key aspects related to the treatment of the pulp is the mass transfer. HRS Spiratube has developed a piston pump particularly suited to this purpose, a pump which is hygienic and can develop pressures of up to 40 Bar. Another of the fundamental aspects of the process is the thermal treatment which is carried out using a triple tube heat exchanger (HRS Spiratube model AS). In this heat exchanger the product flows through an annulus formed by tree concentric tubes making the units especially useful for:  Fluids of high viscosity  Non-Newtonian fluids  Fluids which contain small particles 19
  • 20.
    Finally the processuses an aseptic filler of the type “Bag-in-Drum” or “Bag-in-Box”, both designed by HRS Spiratube, which allow the product to be packed into aseptic containers. Preformed and pre-sterilised containers of between 5 and 1000 liters are normally used. MX PASTEURISER The Pasteurisers MX series produced by HRS Spiratube are characterised by the high speed of treatment, carrying out product de-aeration when the product is cold and because little maintenance is necessary. HRS has developed a new series of Pasteurisers, designated the MX series in which special attention has been paid to the following features: Feature 1. Energy recovery. Up to 85% of energy can be recovered which reduces the processing costs substantially. Feature 2. Thermal treatment times are reduced. This results in a higher quality product being provided. Feature 3. The design is hygienic. This results in a higher quality product being provided. This key aspect of the design is the elimination of all dead zones within the unit where movement of the product is restricted. These zones are inevitable present in traditional designs using product to product heat recovery particularly in the area of the product entry into the headers. 20
  • 21.
    Feature 4. Reductionin space. The most visible aspect of the MX technology is the reduction in size of the units. This has been achieved by eliminating the bends interconnecting the units. Compared to a traditional design the volume needed for the MX series can be reduced by up to 70%. In the specific case of orange juice production we can take advantage of the MX technology because it allows us to use direct product to product heat recovery. The result is a more compact pasteuriser containing significantly fewer modules. As an example we can take the case of a plant processing 20 m3 per hour of juice which requires a thermal treatment of heating the juice from 2°C to 98°C and then cooling back to 2°C. With indirect recovery (using an intermediate water circuit) 30 units would be required, 22 of which would be for heat recovery. This system would allow us to recover 80% of the energy used. In order to achieve recovery of 80% of the energy using direct recovery (with unpasteurized product in the shell and the pasteurised product in the tubes) we would require 16 units. If on the other hand we maintain the original investment and use 30 units, all for direct recovery, we can recover 91% of the energy, an additional saving of 11% in the energy used. We can quantify this saving of 11% in energy by assuming we use the process described (Heating from 2°C to 98°C and cooling to 2°C) with a flow rate of 20.000 kg per hour of juice, for which we need 0,94 kcal per kilogramme per degree C. If the plant works for 20 hours each day this would represent a saving of 3.970.560 kcal per day. This quantity of energy would require 7352 kg of steam per day which, assuming a cost of per kg, would give a saving of 220€ per day. If the plant is working 365 days per year this represents a saving of 80.504€ per year. CIP CLEANING SYSTEM The CIP (Clean in Place) cleaning system used by HRS Spiratube is centralized with automatic control of the parameters. An outstanding feature of this design is that it has automated practically all of the cleaning operations required in the plant. 21
  • 22.
    THE JUICE MIXINGROOM The principal components are automatic systems for mixing the product, controls for the components and the CIP cleaning operations. Mixing takes place in tanks fitted with agitators in which we can programme the proportions of the various constituents. The mass transfer of the constituents is carried out using centrifugal or pistonpumps. 22
  • 23.
    SHIPPING The shipping areacontains the chillers used for loading and unloading the tanks. These chillers use MX and AS type heat exchangers that generate the best heat transfer coefficients. The products must be chilled down to between 0°C and +2°C. DRYING THE ORANGE PEEL In order to market the orange peel we must use a drying plant. The first part of this plant is the hydrolysis zone which takes the peel coming from the juice plant and adds lime [CaO]. When we have the hydrolyzed peel it passes to the presses where we obtain a semi-solid product and a 23
  • 24.
    liquid. The liquidis passed to a further process of evaporation where we obtain a concentrated liquid. The semi -solid product and the concentrated liquid are both passed to the final dryer from which we receive the dry product. The Trommel type dryer can use different types of fuel such as biomass, natural gas etc. and it is important to realise that the exhaust gases from the dryer can be used as an energy source on the evaporation plant. Lastly, the product is passed to a pelletiser which gives the peel in a form which can be sold. Graphical outlook of the manufacturing process 24
  • 25.
    PHYSICAL PLANT: Our ProductionIndustry situated in Asulia, Savar near of Baipayl and Fantasy Kingdom Park. The Physical plant is as follows: Industry View Satellite View of Location Ware Workers House Accommodation R Raw O Storage Finished A Area Good D OFFICE PRODUCTION AREA NAME OF THE SUPPLIERS O RAW MATERIALS: In our Country: 1. Mr. Jamil Hossain, (Mango Suppliers), Office: 34/4, Saheb Bazar, Rajsahi. 2. Mr. Ahsan Mustak, (Mango Suppliers), Office: 15/4, Olonker Mor, Rajsahi In Foreign Country: 1. Mr. Cyang Mo, (Orange Suppliers), Office: 45/7/A, Syncho Street, Cuong, China 2. Suching Rong, (Orange Suppliers), Office:5454, Guya Lia Road, Jung Ki, China 3. Mr.Rathor Dash, (Varity Fruits Suppliers), Office: Kashmir and Agra 4. Mr. Jone Smith & Jonson Height, (Other Raw materials), Office: Fruit Fantasy; England 25
  • 26.
  • 27.
    Marketing Plan MARKETING OBJECTIVES Maximum profit margin The big price objective Smoothy Juice that they provided high quality product and satisfied the customer with its product then juice Smoothy taken premium price to their customer other than our competitors. Juice Smoothy contain maximum profit margin other than their competitors. Quality leadership The main objective of Smoothy Juice that its responsibility to provided best quality which they promised to their customers. Smoothy Juice successfully fulfills their promised. Smoothy Juice main objective to provide quality products that satisfied the customer need and their requirement so Smoothy Juice deliver the quality product. Long relationships with customer Smoothy Juice provided superior value to their customer who they promised throwing advertising. So the customer are loyal the Smoothy Juice bran and build long term relationships. Communication objective Smoothy Juice use different sources to attract their target customer. The objective of Smoothy Juice produces awareness in our customer about new products and also produces awareness to new customer about Smoothy Juice. Smoothy Juice also tells their customer that they provide pure juices to their customers. Smoothy Juice also give the knowledge of their juices give you energy and good taste. Smoothy Juice also gives message that their juices are good for your health. Strategy marketing objective  To build unique distribution system that provides ubiquity at low cost.  To build high speed, efficient and vertical integrated manufacturing capabilities to gain low cost advantage.  To reduce energy consumption during production 27
  • 28.
     To increaseadvertisement activities.  To redesign packaging to a more attractive and familiar.  To make innovation in product so that it become more portable and in convenience oriented form.  To improve product quality as ever provide PRICING STRATEGY Smoothy Juice set it juices price on value pricing method. Smoothy Juice selling its juices at price added cost and prifit margin and also keep in mind the key competitors price. Smoothy Juice provide it customer quality fresh juices that provide customer good health and enjoyement. Smoothy Juice are available…? flavored. is a main objective that its responsibility to provided best quality who they promised to their customers and they fulfill their promised. Smoothy Juice is a big price objective that they provided high quality and taken premium price to its customer. Smoothy Juice contain maximum profit margin is another objective of pricing strategy. Smoothy Juice provided superior value to their customer who they promised throwing advertising. PRICE STRUCTURE: Cost of Retailer’s Production Marketing Price/ Product name raw Profit Selling cost Cost unit materials Price Mango Juice 14 3.50 1.50 3.00 22 25 (500ml) Mango Juice 25 6.75 3.25 5.00 40 45 (900ml) Orange Juice 15 2.50 1.50 3.00 22 25 (500ml) Orange Juice 30 6.00 4.25 4.75 45 48 (900ml) Cocktail Special 17 4.00 2.50 1.50 25 28 (500ml) Cocktail Special 35 8.50 3.50 3.00 50 55 (900ml) 28
  • 29.
    DISTRIBUTION STRATEGY A distributionstrategy defines how you are going to move products from point of creation to points of consumption, in a cost-effective manner. The effectiveness of distribution coverage and practice is of paramount importance in achieving the desired fruit juice sales. We select place for Smoothy Juice Show Room and Whole Sale shop near Star Kabab in Sankar Dhanmandi and Banani. Our location very attractive because that place also very famous for Food Street. There is no any fresh fruit juices shop. That place is also attractive for juices because there is no juices corner but there are many good food restaurants like KFC and Pizza Hat and others. So that is advantage of place for Smoothy Juice. We actually distribute our product in two ways: 1. B2B (Business to Business) 2. B2C (Business to Consumer) We show our distribution channel in chart below: Manufacturer Dealer Wholesalers Agent Retailer Business to Business (B2B) 29
  • 30.
    Manufacturer Dealer Wholesalers Agent Retailer Customer Business to Consumer (B2C) PROMOTIONAL STRATEGIES Smoothy Juice use different sources to communicate their target marketing. Smoothy Juice use those sources on that the more customer attract like Local Cable, Newspapers, Billboard and when they lunch any scheme in juices they use pamphlets to aware their customer. Smoothy Juice uses the channel to attract the customer and give fully information about juices through these Electronic media. As our target consumers are Old, Children and all health conscious people, for this reason we promotion our product to give advertise in television, radio. We also use vehicle writing method and posturing for our product advertisement. We also promotion our product with the help of our packaging system. In packaging we mainly follow that the product will packaged in an attractive form, that make consumers interest on our product. It packaged in different levels in variation of quantity. So people can afford it easily. 30
  • 31.
    Product forecasts: This typesof product continuing in the market on the basis of their features, reasonable price, standard maintain and also quality. We are also prepare and determine that our product will be quality full and reasonable price that‟s why we are optimist about our product that will be continue a certain time. Controls: We believe in best quality. In producing our product we maintain quality as well as quantity. For control the products quality we will import best quality equipment from abroad. We also standardization our product from our expert researcher. Our whole production process mainly base on computer for this reason is done by a very systematic process. We produce our product which has no harmful chemical. That‟s why these products have no side effect and every one in every age can use our entire product frequently. 31
  • 32.
  • 33.
    Organizational Plan FORM OFOWNERSHIP The form of the business is “partnership” business and all the partners are responsible for the business. The partners are jointly and severally liable for all debts of the firm. Smoothy Juice ltd established with 6 partners initially. Each partner has their own particular designation in the company. Our company is flat organization. 33
  • 34.
    Peoples Republic ofBangladesh TAKA 200 PARTNERSHIP DEED THIS DEED OF PARTNERSHIP IS MADE on this 30th day of March, 2010 by and among A. F. M. Rubayat-Ul-Jannat 73/9, 8/A Dhanmondi 15, Dhaka Shajahan Munshi Cell: 01675031827 Narayongonj, Dhaka Email: rubayat_rajeev@yahoo.com Cell-01717431244 E-mail: munsi.hemel@yahoo.com Nafij Ahmed Zakir Hossain road, Mohammadpur, A.Z.M Shahadot Dhaka. Road no. 15 Sankor. Dhaka Cell-01711014204 Cell-01714462940 E-mail: nafijahmed@yahoo.com E-mail: s22link@yahoo.com Shaila Parvin Shantu Shahinur Akhter 41/30 Mohammadpur Chanmia Housing, Dhaka. Road no-4/a, Dhanmondi, Dhaka. Cell-01722134026 Cell-01911445453 E-mail: sp_shantu@yahoo.com E-mail: shahinurakhter@yahoo.com WHEREAS the above named partners have decided to start the partnership business of Food and Beverage in the name and style of Smoothy Juice Company Ltd. with effect from 1 34
  • 35.
    day of June,2010 on the terms and conditions hereinafter mentioned and have desired to reduce the terms and conditions into writing. NOW THIS INDENTURE IS WITNESSETH AS FOLLOWS: 1. THAT the PARTIES referred above shall carry on the business of Juice in the PARTNERSHIP FIRM under the name and style of hereinafter referred to as the Smoothy Juice Company, Limited , But by their mutual consent may start and carry on any other business or businesses under any other name or names at any other place or places. 2. THAT the business of the PARTNERSHIP pursuant to this DEED of PARTNERSHIP shall be deemed to have commenced with effect from …1st day of June, 2010 3. That the capital required for the business of Partnership shall be contributed time to time by the PARTIES in such manner in all respect as may be agreed to between them and such capital may be paid interest as may be mutually agreed from time to time at the rate of rates not exceeding 12% (Twelve Percent) per annum. 4. That all the PARTIES referred above shall be Working Partners and shall attend diligently to the business of the Partnership and carry on the same for the greatest advantage of the Firm. 5. That all the WORKING PARTNERS may be paid Salary w.e.f. 1st July Feb., 2010, for the work of the FIRM as may be agreed mutually from time to time between the PARTIES in accordance with the provisions of the Income Tax Laws as well as business necessities and other factors, subject however, that the monthly Salary to each such Partner shall not exceed as under: NAME OF WORKING PARTNER MAXIMUM BASIC SALARY NOT TO EXCEED 1. A. F. M. Rubayat-Ul-Jannat TK 25000 2. Nafij Ahmed TK 25000 3. Shahinur Akhter TK 25000 4. Shajahan Munshi TK 25000 5. A.Z.M Shahadot TK 25000 6. Shaila Parvin Shantu TK 25000 6. That all business expenses shall be borne by the FIRM. 35
  • 36.
    7. That the Profits or Losses, as the case may be, of the Partnership business shall be divided among the Partners as under : NAME OF WORKING PARTNER SHARE OF PROFIT SHARE OF LOSS 1. A. F. M. Rubayat-Ul-Jannat 25% 25% 2. Nafij Ahmed 15% 15% 3. Shahinur Akhter 25% 25% 4. Shajahan Munshi 15% 15% 5. A.Z.M Shahadot 10% 10% 6. Shaila Parvin Shantu 10% 10% 8. That the duration of the PARTNERSHIP shall be at WILL subject to Clause „9‟. 9. That any Partner may retire from Partnership after giving a notice to the other Partner (s) of not less than one month in writing and at the expiry of such notice period he shall be deemed to have retired. 10. Upon mutual understanding, each Partner or his duly authorized agent shall have free access to the account books of the Partnership and shall be entitled to take copies or extracts from any or all such books and records of the Partnership Business. 11. That no Partner shall have the right to sell, mortgage or transfer his share of interest in the FIRM to any one else except to his heir or heirs or any one of the existing Partners or to their heir (s). In the event of heir (s) selling his/her share to any one else, the existing Partners shall have a right or pre-emotion in respect of such share (s) sold. 12. That the Partners shall keep or cause to be kept the books of account of the FIRM at the principal places of its business and make all entries therein, and that all such books of account kept shall be closed on 31st March every year or in the case of any necessity on any other date as the Partners may mutually decide. 13. That no Partner shall do any act or thing whereby FIRM or the FIRM property may be prejudicially effected. 14. That the terms of the Partnership Deed may be altered, added to or cancelled by the written consent of the Parties to this DEED. 15 That the partners can open the bank account of the firm, in any bank and bank account shall be operated by the partners jointly or individually, as the case may be. 36
  • 37.
    16. That thepartners shall not take any loan from any person/Financing Company, bank or any other Govt./Pvt. Department in any case, without the written consent of each other. 17. That in the case of any dispute arising out of this DEED between the Parties of this DEED; it Shall be decided by Arbitration as provided for under the Indian Arbitration Act. IN WITNESS WHEREOF the Parties hereto have set and subscribed their respective hands to these presents the day, month and year first written above. WITNESSES OF THE PARTNERS AGREEMENT: 1. A. F. M. Rubayat-Ul-Jannat -Mr.Farid Uddin 2. Nafij Ahmed -Mr. Karim Khan 3. Shahinur Akhter - Ruksana Rahman 4. Shajahan Munshi - Mr. Faqruddin 5. A.Z.M Shahadot - Dr. Abul Maal 6. Shaila Parvin Shantu - Seikh Jorina SIGNATURE OF PARTNERS 1. A. F. M. Rubayat-Ul-Jannat ………………………… …… 2. Nafij Ahmed ………………………… …… 3. Shahinur Akhter ………………………… …… 4. Shajahan Munshi ………………………… …… 5. A.Z.M Shahadot ………………………… …… 6. Shaila Parvin Shantu ………………………… …… 37
  • 38.
    MANAGEMENT TEAM BACKGROUND: Thecompany's management philosophy will be based on responsibility and mutual respect. Our management style reflects the participation of the owners; we are not very hierarchical, and encourage all employees to learn as much as possible about all aspects of the business. Smoothy has a very strong organizational culture. It believes on teamwork. The main goal will be of our management team, to manage the organization effectively and efficiently to continue the business enterprise. The Management Team includes those peoples who have the real power in making the impossible in possible. All the members are practically experienced in practical field. ROLES AND RESPONSIBILITIES OF MEMBERS OF ORGANIZATION: In our company we appoint 5 managers under the CEO for handling different managerial activities in different sectors. We mainly appoint manager for production & operation work, marketing work, planning and development work, financial work and also appoint procurement officers. We appoint mainly high qualified employee for our company. Under the all department manager we will employee some officers for the minimize the pressure of All Managers. ENTREPRENURE/ CHAIRMAN: A. F. M. Rubayat-Ul-Jannat, the Chairman of Juice Company. Selected by the all partners of the company, who actually give the command over the invention and control all the departments. All the business partners and personnel‟s are responsible to perform the duties as the chairmen stated. His main responsibility is to maintain the suppliers to ensure the continuity of good relations to them. The Head of the company who actually control & implement all partners‟ idea about the business. It means an individual developing something unique. Its behaves is that: 1. Initiative taking 2. The acceptance of risk or failure 38
  • 39.
    HEAD OF PRODUCTION& OPERATION: Nafij Ahmed is our Head of Production, and he has a complete and strong command over Operational management and Production Analysis. Production manager mainly responsibility is that describe the physical plant layout, the machinery and equipment needed to Perform manufacturing operation; raw materials and suppliers names, address and terms, cost of manufacturing. A production manager allocates the raw materials from different suppliers to produce the final products. The responsibilities are  Purchasing the all staff of food with better quality from food market  Responsible for all the operations with in the shops (cleanness, quality of food, timely delivery to the customer)  Responsible all the food expenses recodes  Responsible to works with all other managers  Managing Labor & controlling the production system.  Motivating the labors & making the reward opportunities. HEAD OF MARKETING: Shaila Parvin Shantu, our head of marketing, cause she has completed his graduation on Marketing major and she has good command over marketing. Marketing involve that implementing decisions related to the marketing mix variables products, price and promotion activities. It helps effective decision strategy as well as for forecasting sales, products or services is indicated in order to project profitability of the venture. The main responsibilities are:  Focus on the Customer  Monitor the Competition  Own the Brand.  Find & Direct Outside Vendors.  Create New Ideas.  Communicate Internally.  Manage a Budget.  Understand the ROI.  Set the Strategy, Plan the Attack, and Execute 39
  • 40.
    HEAD OF PLANNING& PERFORMANCE MANGEMENT: A.Z.M Shahadot, our head of planning and performance management and he have the strength to take decision and maintain the company‟s performance. These department officers involve setting the goals and how to be achieving that, it also help to develop the existing product. The responsibilities are:  Staff Induction.  Reward and Recognition.  Staff Retention.  Management Development / Career Development.  Succession Planning.  Competency Building / Mapping.  Compensation / Benefit programs.  To facilitate / support the development of the Team members  To facilitate development of staff with special focus on Line Management  To recommend and ensure implementation of Strategic directions for people development within the organization.  Provide counsel and assistance to employees at all levels in accordance with the company's policies and procedures as well as relevant legislation.  Salary letters and employment contracts.  Approve updated organizational charts on a monthly basis and maintain  Co-ordinate the design, implementation and administration of human resource policies and activities to ensure the availability and effective utilization of human HEAD OF FINANCE: Shajahan Munshi, our Head of financial manager and planner, he has a great command over finance because he has a educational and financial management background. Financial manager‟s responsibilities are that projection of financial data which determine economic flexibility and necessary financial investment, commitment. Financial officer control the all finance related task in an organization. The Responsibilities are -  Accounts Payable 40
  • 41.
    Accounts Receivable  Audit  Budgeting  Cash Receipts  Fixed Assets  Current Assets  Payroll / Benefits  Utility Billing HEAD OF IT & INFORMATION: Shahinur Akhter, she completed her major in CSE and has a great experience in IT sector. Its information monitors the overall organizations IT related task. They are responsible for digitalized work in an organization such as computer system, internet activities, and software system activities controlling and problem findings, and its solution activities. 41
  • 42.
  • 43.
  • 44.
    Financial Plan Smoothy Juice Company Ltd. Pro-forma Income Statement for the Year ended 31 July 2011 (Taka) Revenue: Net Sales 2,55,00,000.00 Less: Cost of Goods Sold: Beginning Inventory 0.00 Add: Purchases 1,15,00,000.00 Freight-in 3,50,000.00 1,18,50,000.00 Less: Ending Inventory 17,04,500.00 Total Cost of Goods Sold 1,01,45,500.00 Gross Profit 1,53,54,500.00 Less: Operating Expenses: Advertising 29,00,000.00 Maintaince 30,000.00 Salaries & wages 10,90,000.00 Building Rent 16,60,000.00 Repairs 8,15,000.00 Depreciation (Land &Building) 1,50,000.00 Depreciation (Machinery& Equipment) 1,63,400.00 Office Expenses 50,000.00 Miscellaneous 90,000.00 Professional Fees 1,70,000.00 Telephone 90,000.00 Utilities 99,000.00 Marketing Van 1,60,000.00 Packaging Cost 23,00,000.00 97,67,400.00 Operating Profit 55,87,100.00 Less: Interest Expense 53,30,200.00 Net Profit Before Taxes 2,56,900.00 Less: Tax (40%) 1,02,760.00 Net Income 1,54,140.00 44
  • 45.
    Financial Plan Smoothy Juice Company Ltd Cash Flow Projections For the year ended 31st July 2011 Particulars Details (Taka) Cash flow from operating activities: Net income 1,54,140.00 Adjustment to reconcile act income to net cash: Add: Depreciation/ Amortion 3,25,000.00 Loss on sale of equipment 1,10,000.00 Decrease in prepaid expenses 2,00,000.00 Increase in accured expenses payable 54,000.00 Less: Increase in account receivables (2,80,000.00) Increase in inventories (95,000.00) Decrease in account payable (65,000.00) Net cash provided by operating activities 4,03,140.00 Cash flow from investing activities: Add: Sales of plant assets 95,000.00 Investments 5,00,000.00 Less: Purchases of equipment (2,30,000.00) Purchases of land (26,00,000.00) Purchases of building (10,63,000.00) Net cash used by investing activities (32,98,000.00) Cash flow from financing activities: Add: Common stock 000000.00 Less: Paid of cash dividend (85,000.00) Redemption of bond (00000.00) Net cash used by financing activities (85,000.00) Net cash Decrease in during year (29,79,860.00) Add: Opening cash balance 11,00,00,000.00 Cash of the end of the year 10,70,20,140.00 45
  • 46.
    Smoothy Juice CompanyLtd. Proforma Balance Sheet For the year ended 31st July 2011 Liabilities (Taka) Assets (Taka) Currents Liabilities Currents Assets Account payable 4,80,000.00 Cash and cash equivalents 4,75,00,000.00 Supplier 8,05,400.00 Inventories 17,04,500.00 Tax payable 1,05,940.00 Bank 65,53,000.00 Notes payable 9,35,000.00 Account receivables 13,00,850.00 Accrued payable 4,73,000.00 Prepaid expenses 89,00,000.00 Marketable securities 85,00,000.00 Long-term Liabilities Bank loan 3,46,69,800.00 Reserve fund 13,85,000.00 Total current assets 7,44,58,350.00 Owner’s Equity Fixed Assets Rubayet 2,75,00,000.00 Land &Building 1,94,94,965.00 Shajahan 1,65,00,000.00 Machinery & Equipment 4,35,00,000.00 Shainur 2,75,00,000.00 Freezer 25,26,500.00 Nafij 1,65,00,000.00 Furniture and fixture 18,54,325.00 Shaila 1,10,00,000.00 Computer 11,25,000.00 Sourav 1,10,00,000.00 Cover Van 35,00,000.00 Staff vehicles 23,95,000.00 Total Owner‟s Equity 11,00,00,000.00 Total Liabilities 14,88,54,140.00 Total Assets 14,88,54,140.00 46
  • 47.
    Break Even Analysis Smoothy Juice Company Ltd Break Even Analysis for the Year Ended 31st July 2011 Fixed Cost Variable Cost Computer 11,25,000.00 Raw Materials 1,01,45,500.00 Cover Van 35,00,000.00 Factory Overhead Cost 80,000.00 Air Conditioner 7,20,000.00 Miscellaneous expenses 90,000.00 Photocopy Machine 5,50,000.00 Salaries & wages 10,90,000.00 Gas Generator 14,50,000.00 Marketing Van 1,60,000.00 Staff Vehicles 23,95,000.00 Utility Bill 99,000.00 Furniture & Fixture 18,54,325.00 Advertisement 29,00,000.00 Freezer 25,26,500.00 Packaging Cost 23,00,000.00 Land & Building 50,94,965.00 Telephone Bill 90,000.00 Total Fixed Cost 1,92,15,465.00 Total Variable Cost 1,69,54,500.00 Total Cost = Total Fixed Cost + Total Variable Cost = Tk. (1,92,15,465.00+ 1,69,54,500.00) = Tk. 3,61,69,965.00 Selling price per unit: Tk. 40.00 Variable cost per Unit: Tk.31.50 47
  • 48.
    Break even quantity = Fixed Cost / (Selling Price Per Unit – Variable Cost Per Unit) = Tk. 3,61,69,965.00/TK(40.00 – 31.50) = Tk. 3,61,69,965.00/ 9.50 = 38,07,365 Units (Approximately) Break even Sales = Total produced unit * Revenue = 38,50,365 * 9.50 = Tk. 3,65,78,468 (Approximately) 48
  • 49.
    Source of applicationof Fund Our total equipment and capital is taka 11 crore and we have taken a loan amount of taka 4 crore to improve our product quality. Now our total capital is Taka 15 crore. The amount of taka 15 crore that we have in which areas we use this money is given below: Plant and Machinery Tk 4,35,00,000.00 Transportation Cost Tk 25,00,000.00 Staff Vehicles for the corporate Office Tk 23,95,000.00 Computer Tk 11,25,000.00 Land &Building Tk 1,94,94,965.00 Cover Van Tk 35,00,000.00 Furniture and fixture Tk 18,54,325.00 Freezer Tk 25,26,500.00 Total Used Tk 7,68,95,790.00 Cash in Hand Tk 4,75,00,000.00 49
  • 50.
  • 51.
    Assessment of Risk EVALUATE WEAKNESS OF BUSINESS: Our main weakness is our business is small size business, that‟s why we have a very small capital. So we will able compete with the lower price competitor. And our resources are also limited in compare to competitors. The company can improve or eliminate the risk by:  Evaluate the setup cost in right manner  To compete with the competitors in an innovative technical way.  Carefully analyze the economic condition of the country.  To improve technological and technical support of the company.  The company should justify the legal concern in appropriate way.  The company should have clear concept about market (national & international) industry demand. NEW TECHNOLOGIES: We don‟t implement any kind of new technologies in primary stage of our business. CONTINGENCY PLAN: In the time when we bought our factory land in Ashulia we saw that there is a big possibility to introduce a Mineral Water as a side business. But now we don‟t take any step for this business. In future, we have a plan when our business is well established we will introduce a Mineral Water in our business area. 51
  • 52.
    APPENDIX Marketing Research Data Asan initial stage of our business we actually follow some existing group of juice companies in our country. The main command of our business plan based on the Pran Group of industries. We followed them to prepare our new business invention. We research their marketing strategies in different formulas like we have collect data from website and observing the consumer market. About Pran Group PRAN” is currently the most well known household name among the millions of people in Bangladesh and abroad also. Since its inception in 1980, PRAN Group has grown up in stature and became the largest fruit and vegetable processor in Bangladesh. It also has the distinction of achieving prestigious certificate like ISO 9001:2000, and being the largest exporter of processed agro products with compliance of HALAL & HACCP to more than 70 countries from Bangladesh. PRAN is the pioneer in Bangladesh to be involved in contract farming and procures raw material directly from the farmers and processes through state of the art machinery at our several factories into hygienically packed food and drinks products. The brand “PRAN” has established itself in every category of food and beverage industry and can boost a product range from Juices, Carbonated Drinks, Confectionery, Snacks, and Spices to even Dairy products. Today, our consumers not only value “PRAN” for its authentic refreshing juice drinks products , but also for its mouth watering quality confectionery products with high visual appeal and exciting texture. We intend to expand our presence to every corner of the world and strive to make “PRAN” a truly international brand to be recognized globally. 52
  • 53.
    Our Process ofCollecting Information from Primary Sources: Primary Sources of Information: As primary information sources we use following media: 1. Investment Bankers 2. Sales Force 3. Suppliers 4. Customers 5. Employees 6. Consultants/Specialized Firms As Secondary information we use following media: Bibliography: 1. Hisrich D. Robert, Entrepreneurship, 5th Edition 2. Kotler. P, Keller.K. L, Marketing management, 11th Edition 3. Ahammed.M, Commercial Law (Business plan) 4. Gitman. J. Lawerance, Managerial Finance, 10th, Edition 5. Kotler.P& Armstrong, Principle of Marketing, 11th Edition Website 1. www.google.com 2. www.tatamcgrawhill.com 3. www.pan bev.com 4. www.bplan.com 5. Business Plan Pro Software == THE END == 53