YEF 是一種運動、能練腦力,
YEF 是一種精神,能養心智,
Agenda
 Evaluating question and solution
 Lean Canvas
 Biz Model canvas
Revenue Stream options
 Examples
工具的使用原則
 這不是水晶球!!
 是一種討論的方法
 需不斷重複、更新資訊、驗證假設
 …………………
QS Matrix
Solution
Question
Good
Bad
Bad
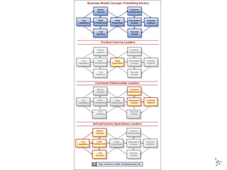
BIZ MODEL CANVAS?
各位熟悉的
上手嗎? 使的上力嗎?
Biz model Canvas 沒有教的事
 沒有定義要解決什麼問題
 價值主張跟產品是不一樣的東西
 沒有關於競爭環境的描述與分析
 Biz Model Canvas 偏重營運解構
 ……..
Lean Canvas
有操作的順序嗎?
An fancy example….
FURTHER
Risk evaluation
Product Risk
 First make sure you have a problem worth solving
 Define the smallest possible solution (MVP)
 Demonstrate Unique Value Proposition
 Build MVP at small scale then verify at large scale
Customer Risk
 Identify who has the pain
 Then narrow down to early adopters who really want
your product
 It’s okay to start with outbound channels
 But gradually build/develop scalable inbound channels
Market Risk
 Identify competition through existing alternative and
pick a price for your solution
 Test pricing first by measuring what customers say
 Then by what they do
 Optimize your cost structure to make the biz model
work
Design Your
Biz
Principles of
design thinking?
user-centered
creativity & exploration
interdisciplinary
holistic
fit
the designer’s
toolbox
co-creation
ideation
visualization
prototyping
what is a
business
model?
VALUE
PROPOSITION
COST
STRUCTURE
CUSTOMER
RELATIONSHIPS
CUSTOMER
SEGMENTS
ACTIVITY
CONFIGURATION
CORE
CAPABILITIES
PARTNER
NETWORK
REVENUE
STREAMS
INFRASTRUCTURE CUSTOMEROFFER
FINANCE
a business model describes the value an organization offers to
various customers and portrays the capabilities and partners required
for creating, marketing, and delivering this value and relationship
capital with the goal of generating profitable and sustainable revenue
streams
DISTRIBUTION
CHANNELS
[Osterwalder (2004) The Business Model Ontology]
business model framework
Apple iTunes &
iPod
iPod
cost structure
lifestyle brand
“high-end”
consumer
prod. & softw.
design
hardware &
softw. dev.
hardware
revenues
iTunes
multimedia
downloads
e-commerce
multimedia
rights mgmt
iBook
content
producers
Apple stores
dealer
network
multimedia
revenues
hardware
suppliers
brand
management
hardware
distribution
content
distribution
content
strategic fit
the Amazon.com you
know
Amazon Simple Storage Services
(S3)
selling stuff
on the Web
IT infra
customer
relationships
mass
customer
data services
Amazon.com
data grid
partners
selling stuff
Amazon S3
Amazon.com
Internet API
Web2.0
companies
warehousing
& distribution
distribution
content
management
product
selection
A9 product
search
data storage
fees
product
search
search engine
revenues
e-commerce
sites
Internet
marketing
back to
YOU INC.
the customer interface
it better be integrated…
VALUE
PROPOSITION
COST
STRUCTURE
CUSTOMER
RELATIONSHIPS
CUSTOMER
SEGMENTS
ACTIVITY
CONFIGURATION
CORE
CAPABILITIES
PARTNER
NETWORK
REVENUE
STREAMS
DISTRIBUTION
CHANNELS
[Osterwalder (2004) The Business Model Ontology]
various starting points / depending on
context
Netflix
(niche) movies
over the
Internet
COST
STRUCTURE
profile
specialized
clientele
ACTIVITY
CONFIGURATION
large movie
database
independent
films
REVENUE
STREAMS
Web
online movie rental (with large niche movie database)
Skyp
e
free VoIP & value
added services
software
development
website
global
(non segmented)
deliver voice &
video quality
“eBay”
large scale
low margin
internet
software
development
free voice-over-IP VoIP telephony &
value-added services
BUSINESS MODEL CANVAS 介紹
50
images by JAM
customer
segments
key
partners
cost
structure
revenue
streams
channels
customer
relationships
key activities
key
resources
value
proposition
Source: <Sxsw New Rules for the New Bubble >, Steve Blank
CUSTOMER SEGMENTS
which customers and users are you serving?
which jobs do they really want to get done?
Source: <Sxsw New Rules for the New Bubble >, Steve Blank
Customer Segments
VALUE PROPOSITIONS
what are you offering them? what is that
getting done for them? do they care?
Source: <Sxsw New Rules for the New Bubble >, Steve Blank
Value Propositions
在學學生
有參加創業活動或比賽的如 YEF
討論室租借服務
能提工作有效率且具創意的產出
其他一般的場地
提供大面積的發想揮灑塗鴉空間
牆面都上了白板漆,可以盡情的揮灑
CHANNELS
how does each customer segment want to be reached?
through which interaction points?
Source: <Sxsw New Rules for the New Bubble >, Steve Blank
Channels
CUSTOMER RELATIONSHIPS
what relationships are you establishing with each segment?
personal? automated? acquisitive? retentive?
Source: <Sxsw New Rules for the New Bubble >, Steve Blank
Customer Relationships
REVENUE STREAMS
what are customers really willing to pay for? how?
are you generating transactional or recurring revenues?
Source: <Sxsw New Rules for the New Bubble >, Steve Blank
Revenue Streams
各種可能的營收
Unit Sales Advertising Fees Franchise fees Utility Fees
Subscription Fees Transaction Fees Professional Fees License Fees
KEY RESOURCES
which resources underpin your business model? which
assets are essential?
Source: <Sxsw New Rules for the New Bubble >, Steve Blank
Key Resources
66
KEY ACTIVITIES
which activities do you need to perform well in your
business model? what is crucial?
Source: <Sxsw New Rules for the New Bubble >, Steve Blank
Key Activities
KEY PARTNERS
which partners and suppliers leverage your model?
who do you need to rely on?
Source: <Sxsw New Rules for the New Bubble >, Steve Blank
Key Partners
COST STRUCTURE
what is the resulting cost structure?
which key elements drive your costs?
Source: <Sxsw New Rules for the New Bubble >, Steve Blank
Cost Structures
72
images by JAM
customer
segments
key
partners
cost
structure
revenue
streams
channels
customer
relationships
key activities
key
resources
value
proposition
Source: <Sxsw New Rules for the New Bubble >, Steve Blank
EXAMPLES…
• 農藥殘留與
食安問題
• 各種健康問
題與疾病
• 安心的生食
/ 精力湯食
材
• 傳統有機芽菜
• 保健食品
• 鮮活未採割
• 純潔淨水耕
• 營養倍數
• 生產良率
• 通路數
• 每通路銷售
金額
營養與安全
超越市售所有產
品的創新
有機活芽菜
• 技術與顧問
• 管理團隊
• 消費者溝通
• 有機通路
• 頂級超市
• 綠色餐飲
• 官網銷售
• 健康主婦
• 癌症 / 慢性
疾病患者
• 健康世界初
探者
• 健康主婦芽菜界的 Apple
( 創新 / 使用者導向 )
• 廠房 / 設備折舊
• 生產成本
• 運費
• 管銷費用
• 研發費用
• 產品銷售
• 供應鏈
• 通路商
• 農民市集
• 驗證單位
• 非營利組織
• 業界名人
• 設計公司
• 產品研發
• 芽菜生產
• 通路關係
• 消費者教育
• 研發人員
• 產品顧問
• 銷售人員
創新活芽菜
•潔淨安全
•營養倍數
•獨家技術
•設計感
• 追求健康的
朋友
• 誠實信賴
• 客製化訊息
• 可親近專家
• 有機通路
• 頂級超市
• 綠色餐飲
• 官網銷售
• 健康主婦
• 癌症 / 慢性
疾病患者
• 健康世界初
探者
• 廠房 / 設備折舊
• 生產成本
• 運費
• 管銷費用
• 研發費用
• 產品銷售
食 5
衣 2
住 1
行 4
育 2
樂 3
老人 小孩與 3
二手 XXX 5
QS Matrix
Solution
Question
Good
Bad
Bad
Exercise
 請針對你抽到的題目評估其 question & solution ,並放
到 matrix 上。
 如果皆屬 Good ,則請針對其市場、產品、顧客等概念
進行驗證。
 如果屬於一好一壞,則請思考如何可以改善?是題目不
佳,還是方案無用?為好的 Q 或好的 S 找一個具有價
值的地方,然後進行驗證。
 如果你抽到的 QS 都不佳 ~~ 請發揮集智之力改變它
~~
Time to Kick-Off!
Business model canvas 2017 YEF Boot Camp

Business model canvas 2017 YEF Boot Camp

Editor's Notes

  • #25 http://www.flickr.com/photos/archibaldjude/31352718/in/photostream/ CC Attribution-NoDerivs License archibald jude
  • #26 http://www.flickr.com/photos/r000pert/111340712/ CC Attribution-NoDerivs License r000pert
  • #27 http://www.denismartin.ch/Plats/Plat-2.htm Restaurant Denis Martin Le shampoing d&amp;apos;eau de mer aux st.Jacques et Wasabi
  • #28 http://www.flickr.com/photos/tierecke/200249854/ CC Attribution-NoDerivs License Nir Nussbaum
  • #29 http://www.flickr.com/photos/generated/501445202/ CC Attribution License Jared Tarbell
  • #33 http://www.flickr.com/photos/framesniper/153464496/ CC Attribution-NoDerivs License Jeff Ryan
  • #34 http://www.flickr.com/photos/lonelymoose/27178877/ Attribution-NoDerivs License lorelei
  • #37 http://www.flickr.com/photos/gcarvalho/389234178/ CC Attribution-NoDerivs License Gui Carvalho
  • #39 http://www.flickr.com/photos/generated/501445202/ CC Attribution License Jared Tarbell
  • #41 http://www.flickr.com/photos/69875617@N00/3425464/ CC Attribution-ShareAlike License John Seb Barber Amazon S3 Here are the facts: This is a web service, and so Amazon is not releasing a customer facing service. They are offering standards-based REST and SOAP web services interfaces for developers. Entire classes of companies can be built on S3 that would not have been possible before due to infrastructure costs for the developer. Virtually any file type is allowed, up to 5 GB. Files may be set as public, shared or private and will have a unique URL. Pricing is cheaper than anything else I’ve seen: $0.15 per GB of storage per month, and $0.20 for each GB of data transferred up or downstream. This translates to $15 per month for 100 GB of storage, net of any transfer fees (to move that much data on to S3 would be a one time cost of $20). These prices are going to be significantly below the development and ongoing costs for small or medium sized storage projects - meaning a lot of the front end services I’ve previously profiled will be much better off moving their entire back end to S3.
  • #42 Amazon S3 Here are the facts: This is a web service, and so Amazon is not releasing a customer facing service. They are offering standards-based REST and SOAP web services interfaces for developers. Entire classes of companies can be built on S3 that would not have been possible before due to infrastructure costs for the developer. Virtually any file type is allowed, up to 5 GB. Files may be set as public, shared or private and will have a unique URL. Pricing is cheaper than anything else I’ve seen: $0.15 per GB of storage per month, and $0.20 for each GB of data transferred up or downstream. This translates to $15 per month for 100 GB of storage, net of any transfer fees (to move that much data on to S3 would be a one time cost of $20). These prices are going to be significantly below the development and ongoing costs for small or medium sized storage projects - meaning a lot of the front end services I’ve previously profiled will be much better off moving their entire back end to S3.
  • #44 http://www.flickr.com/photos/astro-dudes/512878662/ Creative Commons – Attribution No Derivs License Claire L. Evans
  • #45 http://www.flickr.com/photos/capricious/348454739/ Creative Commons – Attribution License Johanna Abzug
  • #53 The Customer Segments Building Block the different groups of people or organizations enterprise aims to reach and serve 客戶群的分類有以下幾類,各位可以思考自己客戶的定位是屬於甚麼類型: 一.Mass Market 大眾市場
鎖定使用者的基本需求,我們常見的食品業,科技業中的手機都屬於這樣的範疇。 二.niche Market 利基市場
針對特定人、廠商提供服務商品,像汽車大廠跟零件供應商的關係,零件供應商的客戶就是特定的汽車大廠,幫他生產設計特製的產品。 三.segmented
Both segments have similar but varying needs and problems 年收入10萬美金跟年收入50萬美金的族群都有金融的需要,但是所需卻相當不同。 做螺絲的, 但是提供一般螺絲、飛機用螺絲、汽車用螺絲,利用本業專業提供客戶些微不同的設計、服務產品。 四.Diversified 多角化經營
2006年 Amazon.com切入雲端 , Amazon.com從賣書的,到甚麼都賣,畢竟還是在電子商務的範疇,不過,切入雲端就截然不同了,他服務的對象不在只是買東西的user,它現在還要服務網站架設的業者跟hacker. 五. Multi-sided platforms (or multi-sided markets)多邊平台
google、 e-bay 就是這類的平台啦! 他們同時服務多種不同的客戶族群,並卡中間賺錢。 Google提供search服務給user,同時顯出關鍵字讓買關鍵字的廠商有機會引入客戶給自己,使用服務者跟這些買廣告的廠商就是不一樣的族群,但他們在一個平台或服務內被整合了。 填寫這個欄位中,我們的重點在確認我們的市場,我們的目標客戶,但是不要過於受限自己的目標客戶,比如說目標客戶年收入50萬美金的男性,這樣的撰寫在一開始是不好的,本欄位的重點是寫出我們要解決的問題,解決市場上的痛點。
  • #55 What value do we deliver to the customer? Which one of our customer’s problems are we helping to solve? Which customer needs are we satisfying? What bundles of products and services are we offering to each Customer Segment? 你要創造甚麼價值給你的客戶,創造的價值種類分類如下: 一.Newness 創新。
像手機的出現,革新通訊產業。像電燈的發明,革新了整個照明的市場。 二.Performance 效能提升。
將既有的產品功能做得更好,像是CPU 硬體的效能提升、更大容量的storage 三.Customization 客製化商品。
website、app都是這樣產物。要提醒大家的是近年來大量客製化跟co-creation的觀念越來越重要,這樣的模式有助於客製化商品走向規模經濟,就像推文票選T-shirt,最受歡迎的商品,製造商再去生產,這過程就有大量客製化跟co-creation的應用在裡面。 四.Getting the job done 提供solution。
Rolls-Royce會把飛機引擎的製造、維修保養…等問題搞定,所以航空公司只要專注本業,遇到引擎的問題就找Rolls-Royce處理就好了。 Eztable對有些餐廳也是一個solution,對於一個常處於大客滿的餐廳,每通電話幾乎都在拒絕客戶訂位,與其投入大量的接電話人員不斷地接電話拒絕客戶,倒不如使用Eztable,把餐廳位子的資訊透明給客戶,也便利於他們訂位訂餐。 五.Design 設計
Design is an important but difficult element to measure. A product may stand out because of superior design. In the fashion and consumer electronics industries, design can be a particularly important part of the Value Proposition. 為什麼你會買iphone / ipad? 因為他的design就是那麼的精簡有型。為什麼會去買一個公仔? 因為他的design 六.Brand/status
Customers may find value in the simple act of using and displaying a specific brand. Wearing a Rolex watch signifies wealth, for example. coca-cola代表flash、代表清涼暢快。信義房屋想要營造買屋賣屋的信任感,傳遞信任帶來新幸福。LV代表時尚奢華、apple…等, 品牌讓相同商品變不同,它傳遞出品牌長期累積的image讓擁有者感覺不同,這對消費者是很重要的。不過,要強調一點,品牌是商品累積出來的商譽價值,所以他會考驗創業家每個階段塑造的形象,有目標地塑造形象是很重要的課題。 七.Price
近似的商品跟服務就是比價錢啦! DRAM、3C產品、一般的家電都是這類商品。 八.Cost reduction 幫客人省錢。
salesforce.com提供CRM application ,管理客戶的cost更低。所以你的商品可以幫客戶省錢,那本身就是一個賣點了。 九.Risk reduction
降低客人的風險。舉例來說,雲端的多點備份,讓網站data保存的更為安全。 十.Accessibility
增加可觸及性。就像netjet一樣[巴菲特投資的公司],提供私人飛機承租的服務,以前你要這樣的服務,就是買一台私人飛機, 現在你可以用租的。 十一.Convenience/usability
With iPod and iTunes,Apple offered customers unprecedented convenience searching, buying, downloading, and listening to digital music. It now dominates the market. 買音樂、買app只要one touch so easy so we make money,這是個很棒的策略,他隱含很深的心理學因素,美國統計使用信用卡付帳跟現金付帳,前者會多付33%的小費,使用信用卡也會比使用現金的人花更多的錢,這是因為信用卡讓人花錢的感受度降低了。 iTunes會讓我有同樣的啟發,這個便利的商業模式,讓持有人用幾乎無感的方式付出很低的費用,卻能立即聽到自己很喜歡的音樂。現在這個動作移植到app上,天啊! 我們消費者的錢就一點點地不斷出去了。提供便利機制,讓你的消費者不知不覺地掏錢付費。 填寫這個欄位中,我們的重點在確認我們的提供甚麼價值給我們的目標客戶,這個商品或服務要緊扣customers segment那一欄位,簡單來說,我們解決了市場的那些痛點。
  • #59 一.channel type 1.own 自己所有的通路
●Sales force
●Web sales
●Own stores 2.Partner 所有的通路
●Partner stores
●Wholesaler 二、channel phase 1.Awareness.
How do we raise awareness about our company’s products and services? 2. Evaluation
How do we help customers evaluate our organization’s Value Proposition? 3. Purchase
How do we allow customers to purchase specific products and services? 4. Delivery
How do we deliver a Value Proposition to customers? 5. After sales
How do we provide post-purchase support? 本欄位不僅分析出自己目前持有通路的能力,另外也定位出自己傳遞價值的方法跟深度。你可能會發現,傳遞價值的方法就是做SEO跟買買關鍵字,掌握channel的能力跟深度好像都滿淺的,但那也不是問題,重點是這個channel是否有效有價值,另外我們是否要開闢新的channel。
  • #61 What type of relationship does each of our Customer Segments expect us to establish and maintain with them?
Which ones have we established? How costly are they? How are they integrated with the rest of our business model?
你怎麼維繫你跟客戶之間的關係? 1.Personal assistance.
This may happen onsite at the point of sale, through call centers, by e-mail, or through other means. 我們常見的業務、定點活動銷售、email、call center 互動都屬於這類。 2.Dedicated personal assistance 專屬個人的服務
dedicated bankers serve high net worth individuals. Similar relationships can be found in other businesses in the form of key account managers who maintain personal relationships with important customers. 花旗對於存款50萬美金以上的客戶提供量身訂作的財務建議,提供專人服務。 3.Self-service
In this type of relationship, a company maintains no direct relationship with customers. It provides all the necessary means for customers to help themselves. 舉例來說,網路上的百科全書、知識網站、F&amp;A,讓客戶自己服務自己,餐飲業請客戶自助式清潔都屬於這類。 4.Automated services
Automated services can recognize individual customers and their characteristics, and oΩer information related to orders or transactions. At their best, automated services can stimulate a personal relationship (e.g. offering book or movie recommendations). Google的關鍵字建議也是屬於這類的服務。 5.Communities
Many companies maintain online communities that allow users to exchange knowledge and solve each other’s problems. Communities can also help companies better understand their customers. Pharmaceutical giant GlaxoSmithKline launched a private online community when it introduced alli, a new prescription-free weight-loss product. Facebook的粉絲團就是社群經營的一種。 6.Co-creation
Amazon.com invites customers to write reviews and thus create value for other book lovers. Some companies engage customers to assist with the design of new and innovative products. Others, such as YouTube.com, solicit customers to create content for public consumption. 知識家、youtube、巴哈姆特、mobile01都是把user納入服務提供的一環。 本欄位重點在於跟客戶之間的互動關係,我們是用”工人智慧”直接介入服務,還是用”人工智慧”自動產生服務。另外服務的深度要到多少? 投入的人力是多少? 我們在這裡都會看到。
  • #63 Transaction revenues resulting from one-time customer payments Recurring revenues resulting from ongoing payments to either deliver a Value Proposition to customers or provide post-purchase customer support. 你創造價值了,但你要怎麼收費呢? 大家可以參考以下的賺錢模式分類: 1.asset sale 賣東西
The most widely understood Revenue Stream derives from selling ownership rights to a physical product. Amazon.com sells books, music, consumer electronics, and more online. 博客來賣書收錢,賣實體的東西EC都屬於這類的獲利模式。 2.usage fee 服務費
This Revenue Stream is generated by the use of a particular service. 使用特定服務然後收費,舉例來說hotel收住房費,黑貓宅急配按件收運費。 3.subscription fee
跟會員或使用者,收取會員費、月費、年費、認證的費用,像是魔獸世界的月費、點數費用。像是gym健身中心收的會員,像是kkbox收年費, 然後你可以無線下載音樂。 4.lending/renting/leasing租金
This Revenue Stream is created by temporarily granting someone the exclusive right to use a particular asset for a fixed period in return for a fee. 無論是實體的出租或是資金的出借,都屬於這類。舉例來說,合運租車的租車模式, 國外的zipcar.com 5.licensing授權專利
This Revenue Stream is generated by giving customers permission to use protected intellectual property in exchange for licensing fees. 專利授權費用一直都存在,從光碟壓制的光學塗料的授權、DRAM製造的授權、這裡面都有龐大的商機跟利益,現在apple大打專利戰也是為了這份利益而來。 6.brokerage fee收仲介費用
This Revenue Stream derives from intermediation services performed on behalf of two or more parties. Credit card providers, for example, earn revenues by taking a percentage of the value of each sales transaction executed between credit card merchants and customers. 我們常見的房仲業,或是redbeacon的網路抽成機制,都是屬於這類。 7.advertising
This results from fees for advertising a particular product, service, or brand. Traditionally, the media industry and event organizers relied heavily on revenues from advertising.網路廣告,無論是banner、關鍵字曝光都是屬於這類的營利模式。 本欄位的重點就是我們怎麼賺錢? 雖然賺錢的方式在細節上很多元,但透過上述的分類,我們可以比較容易思考出我們收費的模式。
  • #66 Every business model requires Key Resources. These resources allow an enterprise to create and offer a Value Proposition, reach markets, maintain relationships with Customer Segments, and earn revenues.Key resources can be physical, financial, intellectual, or human. Key resources can be owned or leased by the company or acquired from key partners. 甚麼關鍵資源可以讓你創造價值給客戶,讓你收到錢的. 1.Physical
This category includes physical assets such as manufacturing facilities, buildings, vehicles, machines, systems, point-of-sales systems, and distribution networks. Retailers like Wal-Mart and Amazon.com rely heavily on physical resources, which are often capital-intensive. The former has an enormous global network of stores and related logistics infrastructure. The latter has an extensive IT, warehouse, and logistics infrastructure. 舉例來說,Wal-Mart 的實體零售店。Amazon.com需要大量的IT設備提供雲端計算服務,這些硬體就屬於physical類別的。 2.Intellectual
Intellectual resources such as brands, proprietary knowledge, patents and copyrights, partnerships, and customer databases are increasingly components of a strong business model.像是Nike的brands,Microsoft 以及SAP的軟體專利。 3.Human
對於知識密集的產業,這是很重要的資源,像是Novartis醫藥生技,我們所處的網路業,都是首重人才的產業。 4.Financial
Some business models call for financial resources and/or financial guarantees, such as cash, lines of credit, or a stock option pool for hiring key employees. Ericsson, the telecom manufacturer, provides an example of financial resource leverage within a business model. Ericsson may opt to borrow funds from banks and capital markets, then use a portion of the proceeds to provide vendor financing to equipment customers, thus ensuring that orders are placed with Ericsson rather than competitors. Ericsson 從銀行或資本市場拿到錢,然後借給買他設備的客戶,藉此確保訂單不會外流。Groupon-like的網站現在在台灣都要信託1千萬在銀行,資金就成了關鍵資源了。 這區塊的重點在讓自己釐清甚麼是”key” resource, 因為有很多resource是非必要的,但是我們常常誤以為非要不可,就像groupon-like的網站非要大錢才能做嗎? 當然以前不用,現在非要不可,不過,如果以前的團隊把錢視為關鍵資源,那團隊就必須分心去找錢,而非專注在業務開發跟撰寫誘人的文稿上。
  • #68 Every business model calls for a number of Key Activities. These are the most important actions a company must take to operate successfully.For software maker Microsoft, Key Activities include software development. For PC manufacturer Dell, Key Activities include supply chain management. For consultancy McKinsey, Key Activities include problem solving. 要run整個business Plan,我們首要之務是要做甚麼? 1.Production 生產
These activities relate to designing, making, and delivering a product in substantial quantities and/or of superior quality. Production activity dominates the business models of manufacturing firms. 對阿舍乾麵來說,就是生產,就是工廠產能給我開出來。 2.Problem solving
Key Activities of this type relate to coming up with new solutions to individual customer problems. The operations of consultancies, hospitals, and other service organizations are typically dominated by problem solving activities. Their business models call for activities such as knowledge management and continuous training.像醫生解決我們疾病問題、專業顧問對該專業領域提出solution跟專業建議,都屬於這個範疇。 3.Platform/network
Business models designed with a platform as a Key Resource are dominated by platform or network-related Key Activities. Networks, matchmaking platforms, software, and even brands can function as platform. eBay’s business model requires that the company continually develop and maintain its plat-form: the Web site at eBay.com. Visa’s business model requires activities related to its Visa® credit card transaction platform for merchants, customers, and banks. Microsoft’s business model requires managing the interface between other vendors’ software and its Windows® operating system platform. Key Activities in this category relate to platform management, service provisioning, and platform promotion. 就如上面所說的,E-bay的key activities 就是維繫平台的運作,Visa則是維繫Visa credit card transaction platform ,Windows就是做好OS,這些都是屬於這個範疇。 這個區塊分的舉例或說明也許比較粗略了一點,在此進一步建議大家從客戶需求跟key resource出發,寫出多個activities,然後進一步分析key activities。 創業初期,最重要的key activities大多就是了解市場,所以擁有一個產業的業務/唬爛嘴是滿重要的,盡可能地去問去調查比甚麼有效,問appWorks的同伴、問產業的前輩專家,很多意想不到的結果會跑出來。
  • #70 Who are our Key Partners? Who are our key suppliers? Which Key Resources are we acquiring from partners? Which Key Activities do partners perform? 沒有key resource沒關係,只要key partner有就OK了,採取聯盟策略主要有三個原因如下。 1.Optimization and economy of scale
即使是擁有大部分key resource的廠商,還是可能會透過結盟去擴大自己的經濟規模。 2.Reduction of risk and uncertainty
這比較少發生,像是blu-ray就跟競爭對手一起研發,把研發的專利商品化之後,再跟對手在銷售市場上一決勝負 3.Acquisition of particular resources and activities
這是比較常見的,互相握有各自的resource, 專業分工。App研發&amp;鴻海代工。 這個欄位概分的還是有點粗略,在此進一步說明,本欄位重點是為什麼我們要有合作夥伴,合作夥伴的價值是甚麼? 出發點在key resource,如果key resource我們都有了,那結盟的理由是? 如果我們沒有key resource,那就非要結盟不可,那要如何維持結盟的穩定度,我們有甚麼key resource是對方要的,我們是可以互蒙其利的。 創業之初,往往resource很少,結盟是不可避免的一環,但慎選結盟對象,架構在互利的結盟始終是比較穩固有利的。
  • #72 The Cost Structure describes all costs incurred to operate a business model. 來算你的成本吧! 策略回歸最後的核心只有兩個,一個就是一樣的東西比便宜,一個就是差異化,比不一樣的東西,藉此沖淡價格因素。你屬於哪種策略的Business Model會影響你對cost的策略行為. 一.Cost-driven 降低成本,cost down策略
Cost-driven business models focus on minimizing costs wherever possible. This approach aims at creating and maintaining the leanest possible. DRAM 面板產業現在就是這樣的策略。 二.Value-driven 差異化
Some companies are less concerned with the cost implications of a particular business model design, and instead focus on value creation. 賈伯伯的˙Apple就是差異化的代表了。 三.Cost Structures can have the following characteristics: 1.Fixed costs 固定成本
Costs that remain the same despite the volume of goods or services produced. 2.Variable costs 變動成本
Costs that vary proportionally with the volume of goods or services produced. 3.Economies of scale
經濟規模,採購量大,以量制價。規模經濟是指在一個給定的技術水平上,隨著規模擴大,產出的增加則平均成本(單位產出成本)逐步下降。 4.Economies of scope
the same marketing activities or Distribution may support multiple products. 範圍經濟是指在同一核心專長,從而導致各項活動的多樣化,多項活動共用一種核心專長,從而導致各項活動費用的降低和經濟效益的提高。7-11賣咖啡、收停車費、賣茶葉蛋、賣關東煮、賣便當…。就是屬於Economies of scope。 成本為什麼放到最後算呢? 而且項目相當簡單,甚至不用詳列,因為大家是startup草創公司,一開著重在趕緊做出初product market fit,所以強調市場、強調resource,透過收費來確認自己的產品服務是有價的,最後才會來到算成本,也唯有把整個business model跑過一輪,我們才有數據計算實際成本,這點會決定我們是做爽的,還是做會賺錢的。 成本的計算一開始比較單純,不外乎電腦設備、頻寬、網址費用、房租水電…等,其中佔最大的開銷就是人力成本,所以簡略計算一下就可以知道概略的成本,但在此建議精確紀錄run Business model的流程跟過程產生的成本。   感想語:就像郭台銘說:我只知道”求存”。 一開始每個創業team都在求存階段,創業之初您需要不一樣的分析工具,希望Business Model Canvas分析對您有所幫助,也許政府部門或比較老派的創投需要SWOT或Porter五力分析…等分析工具,個人認為那是公司夠大的時候會比較需要的工具,所以創業的夥伴們,請多多利用Business Model Canvas. 並請專業人士給您建議,相信你會有豁然開朗的感覺。 PS:Business Model Canvas 是可以很大一張,寫滿一堆東西的,如下圖所示。