Custom ADF 
Components 
Deep Dive
About Us 
Richard Olrichs 
MN 
www.olrichs.nl 
@richardolrichs 
Wilfred van der Deijl 
The Future Group 
www.redheap.com 
@wilfreddeijl
Agenda 
● Live Demo Custom ADF Component 
● How to use 
● Deep dive code roundtrip 
○ server side java, css, client side javascript 
○ client and server events 
● Lessons Learned
Live Demo 
Custom ADF Component
How to use
Setup Consuming Project
JSF Tag 
● Facelets Tag 
(or JSP Tag for 11.1.1 and backwards 
compatibility)
Let’s Build It 
Server Side 
https://github.com/wvanderdeijl/adfcomponent (=http://bit.ly/adfcomp)
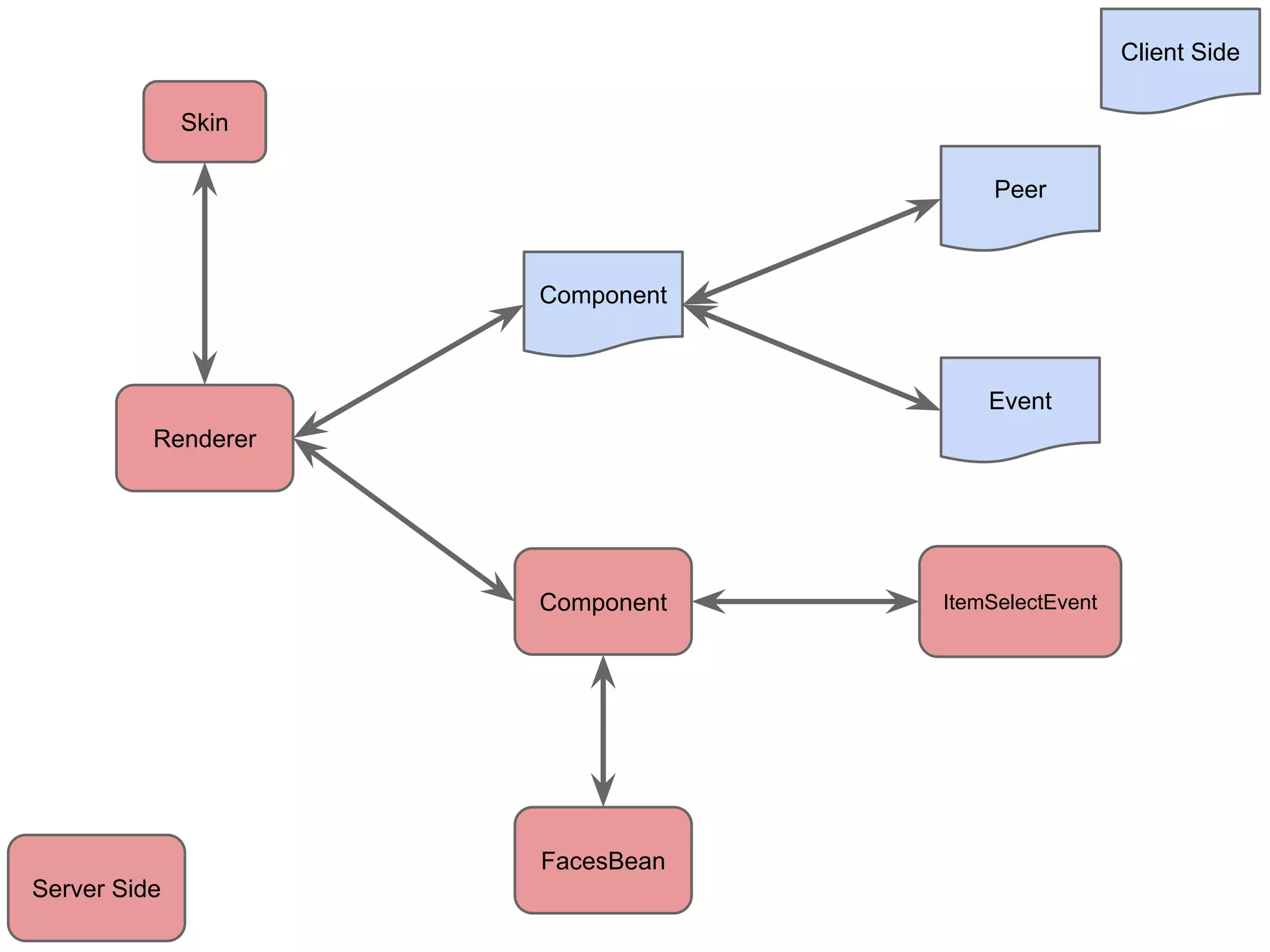
Component 
FacesBean 
Skin 
Renderer 
Component 
Peer 
Event 
ItemSelectEvent 
Server Side 
Client Side
Facelets Tag Library - rh.taglib.xml 
Identifiers, not Java classes 
Component Attributes
faces-config.xml - Faces Component 
Maps Component-Type identifier to 
implementing Component Java Class
have ADF super classes 
do the heavy work 
holds all state 
key per attr 
returnType & 
defaultValue 
group of components that 
typically share a renderer
Getters & Setters 
for component 
properties
Component Class 
● Server side instance 
○ what MyBean gets via MyBean.setSelector() with 
binding=”#{myBean.selector}” 
● Setters and Getters for all properties 
● Internally keeps state in FacesBean with 
setProperty, getProperty 
○ gives automatic state saving of JSF component tree 
between requests and on failover in cluster
MultiSelect component 
setId, setValue, setItemSelectListener, 
setPartialTriggers 
Add custom rule to 
set from super class
Facelets Handler Class 
● Supplies rules to automap facelets tag 
attributes from XML file to component class 
properties 
● Needed custom rule to support our 
ItemSelectListener attribute as Oracle’s ADF 
version only works for listeners from oracle. 
adf.view.rich package
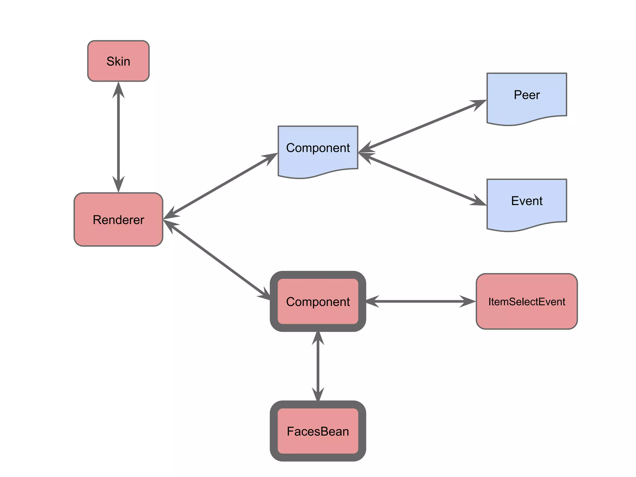
Component 
FacesBean 
Skin 
Renderer 
Component 
Peer 
Event 
ItemSelectEvent
faces-config.xml - Renderer 
ComponentFamily and RendererType from 
component used to lookup RendererClass
Which properties to expect 
from rendered component 
Find property keys once and 
describe client side props
Start of the HTML 
component 
Add ADF skin 
Encode the Item 
<input type=”hidden” 
value=”[0,1,2]”/>
render <li> for each item 
with <button> to select and <span> for delete
Component selector 
pseudo selector 
style subclassing 
http://myfaces.apache.org/trinidad/devguide/skinning.html
Apache Trinidad Content Compression 
On 
Off
Component Renderer 
● encodeAll method generates the HTML for 
the Component. 
● ADF Skin (including compression) 
○ more powerful than plain CSS 
○ skinning properties for Renderer like -tr-open-animation- 
duration 
○ relative colors: background-color: +#333333 
● Renderer lookup based on 
Family & RendererType from component 
● Taglib custom tag can override 
RendererType and thus re-use same 
component with different Renderer
Component 
FacesBean 
Skin 
Renderer 
Component 
Peer 
Event 
ItemSelectEvent
Let’s Build It 
Client Side
Client Side JavaScript Component 
Subclass from base ADF components 
Additional methods for client-side 
interaction with the component
Server-side Renderer determines 
Client JavaScript Component
ADF JavaScript Partitioning 
Dependency JS Client Constructor 
(defined by Renderer) 
ADF only downloads and runs needed JS 
core.js and any needed features
Component Peer Class 
Creates the 
RhMultiSelectPeer 
Use client side ADFLogger 
Register this Peer 
to ClickEvent 
Register this RhMultiSelectPeer 
for RhMultiSelect component
Best practice: assert for correct types 
Clicked delete icon 
DOM interaction 
Hidden input 
[0,1,2] ⇒ [0,2] 
Click button to select: Queue event to propagate to server
Client Side Select Event [1/2] 
Call superclass initializer 
with our event name 
getters and setters for client 
side interaction with event
Client Side Select Event [2/2] 
Queue event (called by Peer)
Client Component 
RhMultiSelect.js 
● Client-side representation of a server-side 
component 
● Public client-side API 
● Component state: Property container with 
support for event handling 
● All ADF Faces JavaScript classes are 
prefixed with Adf to avoid naming conflicts 
with other JavaScript libraries
Client Peer Object 
RhMultiSelectPeer.js 
Peer responsibilities: 
● DOM initialization and cleanup 
● DOM event handling 
● Geometry management 
● Partial page response handling 
● Child visibility change handling 
● Stateless private implementation
Component 
FacesBean 
Skin 
Renderer 
Component 
Peer 
Event 
ItemSelectEvent
Handle HTTP posts 
Server Side
Renderer Incoming HTTP Post 
Detect submitted value 
set Component’s 
SubmittedValue
Restore 
View 
Apply 
Request 
Values 
Process 
Validations 
Update 
Model 
Values 
Invoke 
Application 
Render 
Response 
JSF component’s “Local Value” 
written to ValueExpression 
eg. #{bindings.something.inputValue} 
SubmittedValue is converted to 
datatype of underlying model and 
stored in component’s “Local Value” 
Renderer invokes 
EditableValueHolder.setSubmittedValue() 
Invoke queued 
Listeners 
JSF Lifecycle 
Renderer uses 
SubmittedValue, 
“LocalValue” or 
“ModelValue”
Renderer Incoming HTTP Post 
Queue server-side 
ItemSelectEvent when receiving 
client itemSelect event
MultiSelect JSF Component Class
Managed Bean Event Listener
Renderer - Wrap up 
● Renderer decodeInternal() decodes the 
incoming http request 
○ check if component value is submitted in this 
request. If so, pass on to JSF component 
○ check for inbound events in the request
Component 
FacesBean 
Skin 
Renderer 
Component 
Peer 
Event 
ItemSelectEvent
Documentation
Starting point (11.1.2.4) 
http://docs.oracle.com/cd/E37975_01/web.111240/e16181/ad_custom.htm#CHDJIEDB
Documentation 
● Full Github sample - http://bit.ly/adfcomp 
● ADF Web User Interface Dev Guide 11.1.2.4 
○ 31 - Creating Custom ADF Faces Components 
● ADF Web User Interface Dev Guide 12.1.3 
○ 4 - ADF Faces Client Side Architecture 
○ Appendix A.2 - web.xml parameters 
○ Appendix F.1.1 - adf-js-partitions.xml 
● ADF Skin Editor Dev Guide 12.1.3 
● Apache Trinidad Skinning 
● JSF 2.1 Reference Documentation 
● ADF Source Code 
○ available from Oracle Support
Questions
Hidden Backup 
Slides
JavaScript 
● JavaScript libraries do not have 
namespaces, so prefix all JavaScript object 
names for the custom component using the 
same prefix. 
● Place each JavaScript object in its own 
separate source file for best practice and 
consistency.
Helpful stuff 
● web.xml parameters 
● Resource loading (zie: 
ImageResourceLoader) 
● Toevoegen <method-signature> in de taglib 
voor het snappen van methodExpression. 
●
view1.jsf 
Tag Lib 
Skin 
faces-config Component 
FacesBean 
Renderer 
Handler 
Component 
Peer 
Event 
ItemSelectEvent
Demo Shots 
Screen shots from the Demo
Building a custom Oracle ADF Component

Building a custom Oracle ADF Component

  • 1.
  • 2.
    About Us RichardOlrichs MN www.olrichs.nl @richardolrichs Wilfred van der Deijl The Future Group www.redheap.com @wilfreddeijl
  • 3.
    Agenda ● LiveDemo Custom ADF Component ● How to use ● Deep dive code roundtrip ○ server side java, css, client side javascript ○ client and server events ● Lessons Learned
  • 4.
    Live Demo CustomADF Component
  • 5.
  • 6.
  • 7.
    JSF Tag ●Facelets Tag (or JSP Tag for 11.1.1 and backwards compatibility)
  • 8.
    Let’s Build It Server Side https://github.com/wvanderdeijl/adfcomponent (=http://bit.ly/adfcomp)
  • 9.
    Component FacesBean Skin Renderer Component Peer Event ItemSelectEvent Server Side Client Side
  • 11.
    Facelets Tag Library- rh.taglib.xml Identifiers, not Java classes Component Attributes
  • 12.
    faces-config.xml - FacesComponent Maps Component-Type identifier to implementing Component Java Class
  • 13.
    have ADF superclasses do the heavy work holds all state key per attr returnType & defaultValue group of components that typically share a renderer
  • 14.
    Getters & Setters for component properties
  • 15.
    Component Class ●Server side instance ○ what MyBean gets via MyBean.setSelector() with binding=”#{myBean.selector}” ● Setters and Getters for all properties ● Internally keeps state in FacesBean with setProperty, getProperty ○ gives automatic state saving of JSF component tree between requests and on failover in cluster
  • 16.
    MultiSelect component setId,setValue, setItemSelectListener, setPartialTriggers Add custom rule to set from super class
  • 17.
    Facelets Handler Class ● Supplies rules to automap facelets tag attributes from XML file to component class properties ● Needed custom rule to support our ItemSelectListener attribute as Oracle’s ADF version only works for listeners from oracle. adf.view.rich package
  • 18.
    Component FacesBean Skin Renderer Component Peer Event ItemSelectEvent
  • 19.
    faces-config.xml - Renderer ComponentFamily and RendererType from component used to lookup RendererClass
  • 20.
    Which properties toexpect from rendered component Find property keys once and describe client side props
  • 21.
    Start of theHTML component Add ADF skin Encode the Item <input type=”hidden” value=”[0,1,2]”/>
  • 22.
    render <li> foreach item with <button> to select and <span> for delete
  • 23.
    Component selector pseudoselector style subclassing http://myfaces.apache.org/trinidad/devguide/skinning.html
  • 24.
    Apache Trinidad ContentCompression On Off
  • 25.
    Component Renderer ●encodeAll method generates the HTML for the Component. ● ADF Skin (including compression) ○ more powerful than plain CSS ○ skinning properties for Renderer like -tr-open-animation- duration ○ relative colors: background-color: +#333333 ● Renderer lookup based on Family & RendererType from component ● Taglib custom tag can override RendererType and thus re-use same component with different Renderer
  • 26.
    Component FacesBean Skin Renderer Component Peer Event ItemSelectEvent
  • 27.
    Let’s Build It Client Side
  • 28.
    Client Side JavaScriptComponent Subclass from base ADF components Additional methods for client-side interaction with the component
  • 29.
    Server-side Renderer determines Client JavaScript Component
  • 30.
    ADF JavaScript Partitioning Dependency JS Client Constructor (defined by Renderer) ADF only downloads and runs needed JS core.js and any needed features
  • 31.
    Component Peer Class Creates the RhMultiSelectPeer Use client side ADFLogger Register this Peer to ClickEvent Register this RhMultiSelectPeer for RhMultiSelect component
  • 32.
    Best practice: assertfor correct types Clicked delete icon DOM interaction Hidden input [0,1,2] ⇒ [0,2] Click button to select: Queue event to propagate to server
  • 33.
    Client Side SelectEvent [1/2] Call superclass initializer with our event name getters and setters for client side interaction with event
  • 34.
    Client Side SelectEvent [2/2] Queue event (called by Peer)
  • 35.
    Client Component RhMultiSelect.js ● Client-side representation of a server-side component ● Public client-side API ● Component state: Property container with support for event handling ● All ADF Faces JavaScript classes are prefixed with Adf to avoid naming conflicts with other JavaScript libraries
  • 36.
    Client Peer Object RhMultiSelectPeer.js Peer responsibilities: ● DOM initialization and cleanup ● DOM event handling ● Geometry management ● Partial page response handling ● Child visibility change handling ● Stateless private implementation
  • 37.
    Component FacesBean Skin Renderer Component Peer Event ItemSelectEvent
  • 38.
    Handle HTTP posts Server Side
  • 39.
    Renderer Incoming HTTPPost Detect submitted value set Component’s SubmittedValue
  • 40.
    Restore View Apply Request Values Process Validations Update Model Values Invoke Application Render Response JSF component’s “Local Value” written to ValueExpression eg. #{bindings.something.inputValue} SubmittedValue is converted to datatype of underlying model and stored in component’s “Local Value” Renderer invokes EditableValueHolder.setSubmittedValue() Invoke queued Listeners JSF Lifecycle Renderer uses SubmittedValue, “LocalValue” or “ModelValue”
  • 41.
    Renderer Incoming HTTPPost Queue server-side ItemSelectEvent when receiving client itemSelect event
  • 42.
  • 43.
  • 44.
    Renderer - Wrapup ● Renderer decodeInternal() decodes the incoming http request ○ check if component value is submitted in this request. If so, pass on to JSF component ○ check for inbound events in the request
  • 45.
    Component FacesBean Skin Renderer Component Peer Event ItemSelectEvent
  • 46.
  • 47.
    Starting point (11.1.2.4) http://docs.oracle.com/cd/E37975_01/web.111240/e16181/ad_custom.htm#CHDJIEDB
  • 48.
    Documentation ● FullGithub sample - http://bit.ly/adfcomp ● ADF Web User Interface Dev Guide 11.1.2.4 ○ 31 - Creating Custom ADF Faces Components ● ADF Web User Interface Dev Guide 12.1.3 ○ 4 - ADF Faces Client Side Architecture ○ Appendix A.2 - web.xml parameters ○ Appendix F.1.1 - adf-js-partitions.xml ● ADF Skin Editor Dev Guide 12.1.3 ● Apache Trinidad Skinning ● JSF 2.1 Reference Documentation ● ADF Source Code ○ available from Oracle Support
  • 49.
  • 50.
  • 51.
    JavaScript ● JavaScriptlibraries do not have namespaces, so prefix all JavaScript object names for the custom component using the same prefix. ● Place each JavaScript object in its own separate source file for best practice and consistency.
  • 52.
    Helpful stuff ●web.xml parameters ● Resource loading (zie: ImageResourceLoader) ● Toevoegen <method-signature> in de taglib voor het snappen van methodExpression. ●
  • 53.
    view1.jsf Tag Lib Skin faces-config Component FacesBean Renderer Handler Component Peer Event ItemSelectEvent
  • 54.
    Demo Shots Screenshots from the Demo