BlackBoard 2.0
Laurence Fairbairn, Frank Hart, Aidan D'Souza,
Jenny Nguyen, and Felix Huang
•A service is an intangible commodity.
•Services surround us in more ways than one.
•Services can have direct impact on us at a personal, local
and global level.
•Computer services have had a huge impact on the modern
world.
Introduction
Personal
• Able to manage own business, through a computer at home
• Easily able to access information through IT services
Local
• Processes run behind a computer screen at a local hotel
• IT services can easily correlate to business settings
Global
• Cloud computing services are able to be accessed through any
internet source globally
Personal, Local and Global level
services
1. Cloud Computing
1. Web Content Management
1. Social Networking
1. Predictive Analytics.
The Four Services
Cloud Computing
•PaaS/SaaS
•Dropbox
•Mostly available to the public
•Accessed through a software run in
the web
Advantage:
•Can allow data to be stored and
accessed from anywhere given
there is internet connection
*(Paul, 2013).
Cloud Computing & Web Content
Management
Web Content Management
•SaaS
•Blackboard
•Usually available only to
administrators
•Automated and configured by an
administrator
Advantage:
•Allows websites to be organized
efficiently and with lessened
human error
*Paul, F. (2013, May 8). Cloud Jargon Unwound: Distinguishing Saas, IaaS and PaaS [Infographic]. Retrieved May
18, 2013, from Readwrite.com: http://readwrite.com/2013/05/08/explained-saas-iaas-paas-infographic
Social Networking
•PaaS
•Facebook
•Accessible by most public users
•Accessed through an platform run in
the web
Advantage:
•Helps integrate applications with a
program most often used by
consumers
Social Networking & Predictive
Analytics
Predictive Analytics
•SaaS
•IBM
•Programmable and accessed by
administrators
•Generated by programmed software
analyzing data.
Advantage:
Educated decisions can be made
based on data which is critically
analyzed by programs *(Predictive
Analytics World, 2013).
*Predictive Analytics World. (2013). Predictive Analytics Guide. Retrieved May 17, 2013, from
predictiveanalyticsworld.com: http://www.predictiveanalyticsworld.com/predictive_analytics.php
The Problem
• Unreliable
• Not user-friendly
• Undelivered expectations
The Solution
• Offer a cleaner and portable service
• Streamline information
• Reduce complexity
What is the problem and solution?
• Web Content Management
• Cloud Storage
• Social Networking
Predictive Analytics
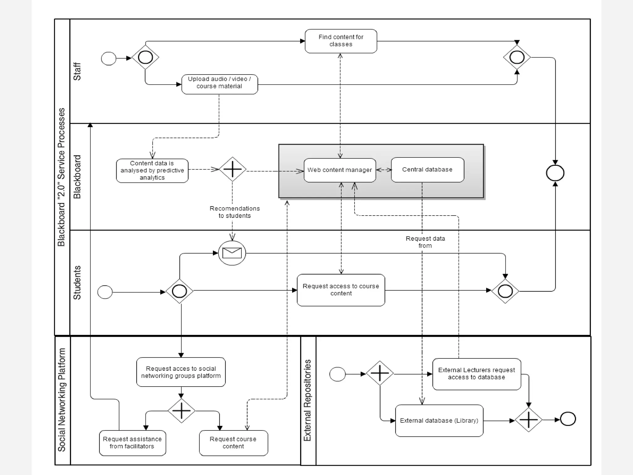
How does the system work?
Business
Process Model
How does data flow in the
system?
Blackboard 2.0 - Main screen
Blackboard 2.0 - Unit cloud
http://theconversation.com/research-online-why-universities-need-to-be
Professor Justin O'Brien (2012)
Blackboard 2.0 - Real time lecture
Blackboard 2.0 - Resource Finder
Blackboard 2.0 - Virtual tutorial
• Course material anytime, anywhere, anyone
• Simplify course building
• Information streamlined to the student
• Simplified data entry with predictive analytics
Advantages and Strengths
• Major challenge: integration into current
systems
• Only replaces one of many services used by
staff and students
• Currently unable to integrate with some
student gateways due to privacy issues
Possible Improvements
• Institution facilitators
• Tertiary educators
• Tertiary students
Stakeholders
• Learn current systems
• Develop integration processes
• Pitch to educational institution movers and
shakers
• Pitch to state and federal governments
Marketing Strategy
Blackboard
2.0

Blackboard2.0

  • 1.
    BlackBoard 2.0 Laurence Fairbairn,Frank Hart, Aidan D'Souza, Jenny Nguyen, and Felix Huang
  • 2.
    •A service isan intangible commodity. •Services surround us in more ways than one. •Services can have direct impact on us at a personal, local and global level. •Computer services have had a huge impact on the modern world. Introduction
  • 3.
    Personal • Able tomanage own business, through a computer at home • Easily able to access information through IT services Local • Processes run behind a computer screen at a local hotel • IT services can easily correlate to business settings Global • Cloud computing services are able to be accessed through any internet source globally Personal, Local and Global level services
  • 4.
    1. Cloud Computing 1.Web Content Management 1. Social Networking 1. Predictive Analytics. The Four Services
  • 5.
    Cloud Computing •PaaS/SaaS •Dropbox •Mostly availableto the public •Accessed through a software run in the web Advantage: •Can allow data to be stored and accessed from anywhere given there is internet connection *(Paul, 2013). Cloud Computing & Web Content Management Web Content Management •SaaS •Blackboard •Usually available only to administrators •Automated and configured by an administrator Advantage: •Allows websites to be organized efficiently and with lessened human error *Paul, F. (2013, May 8). Cloud Jargon Unwound: Distinguishing Saas, IaaS and PaaS [Infographic]. Retrieved May 18, 2013, from Readwrite.com: http://readwrite.com/2013/05/08/explained-saas-iaas-paas-infographic
  • 6.
    Social Networking •PaaS •Facebook •Accessible bymost public users •Accessed through an platform run in the web Advantage: •Helps integrate applications with a program most often used by consumers Social Networking & Predictive Analytics Predictive Analytics •SaaS •IBM •Programmable and accessed by administrators •Generated by programmed software analyzing data. Advantage: Educated decisions can be made based on data which is critically analyzed by programs *(Predictive Analytics World, 2013). *Predictive Analytics World. (2013). Predictive Analytics Guide. Retrieved May 17, 2013, from predictiveanalyticsworld.com: http://www.predictiveanalyticsworld.com/predictive_analytics.php
  • 7.
    The Problem • Unreliable •Not user-friendly • Undelivered expectations The Solution • Offer a cleaner and portable service • Streamline information • Reduce complexity What is the problem and solution?
  • 8.
    • Web ContentManagement • Cloud Storage • Social Networking Predictive Analytics How does the system work?
  • 9.
    Business Process Model How doesdata flow in the system?
  • 10.
    Blackboard 2.0 -Main screen
  • 11.
    Blackboard 2.0 -Unit cloud http://theconversation.com/research-online-why-universities-need-to-be Professor Justin O'Brien (2012)
  • 12.
    Blackboard 2.0 -Real time lecture
  • 13.
    Blackboard 2.0 -Resource Finder
  • 14.
    Blackboard 2.0 -Virtual tutorial
  • 15.
    • Course materialanytime, anywhere, anyone • Simplify course building • Information streamlined to the student • Simplified data entry with predictive analytics Advantages and Strengths
  • 16.
    • Major challenge:integration into current systems • Only replaces one of many services used by staff and students • Currently unable to integrate with some student gateways due to privacy issues Possible Improvements
  • 17.
    • Institution facilitators •Tertiary educators • Tertiary students Stakeholders
  • 18.
    • Learn currentsystems • Develop integration processes • Pitch to educational institution movers and shakers • Pitch to state and federal governments Marketing Strategy
  • 19.