Bayesian Inference on a Stochastic Volatility
      model Using PMCMC methods

                Jonas Hallgren



                August 1, 2011
Outline
   Financial Time Series
      Model
   Parameter Estimation
      Bayesian inference
      Parameter simulation
   Sequential Monte Carlo methods
      Sequences
      MC-integrals
   Particle MCMC
      Estimation
      Parallel computation
   Simulations and results
      PMMH vs. Gibbs
      Simulating data
      Prediction comparison
Financial Time series
                9          S&P500 Daily returns
             x 10
        12



        10



         8



         6



         4



         2



         0
         2004       2006               2008       2010
Modeling




  We want to model the price of an instrument in order to be able
  to:
      Price options
      Evaluate future risks
      Predict future prices
Outline
   Financial Time Series
      Model
   Parameter Estimation
      Bayesian inference
      Parameter simulation
   Sequential Monte Carlo methods
      Sequences
      MC-integrals
   Particle MCMC
      Estimation
      Parallel computation
   Simulations and results
      PMMH vs. Gibbs
      Simulating data
      Prediction comparison
Logreturns
   Sk = log( SSk )
              k−1

               Histogram of 40 years S&P 500 logreturn                                              logreturns
         250                                                                  4


                                                                              2


         200                                                                  0


                                                                             −2


         150
                                                                             −4
                                                                                        1980                         2000
                                                                                                      year

                                                                                             Normal Probability Plot
         100
                                                                           0.999
                                                                           0.997
                                                                            0.99
                                                                            0.98
                                                                            0.95
                                                                            0.90
                                                             Probability


                                                                            0.75
          50                                                                0.50
                                                                            0.25
                                                                            0.10
                                                                            0.05
                                                                            0.02
                                                                            0.01
                                                                           0.003
                                                                           0.001
          0
          −4         −2          0          2            4                         −3   −2     −1      0         1      2   3
                                                                                                      Data
Model proposal




                       1
            Yk   = βe 2 Xk uk =   hk uk
                                      2
            Xk   = αXk−1 + σwk = log hk + b,   b   −2 log β
       (uk , wk ) ∼ N (0, Σ)
                      1 ρ
              Σ =
                      ρ 1

   When ρ = 0, VYk = hk
Outline
   Financial Time Series
      Model
   Parameter Estimation
      Bayesian inference
      Parameter simulation
   Sequential Monte Carlo methods
      Sequences
      MC-integrals
   Particle MCMC
      Estimation
      Parallel computation
   Simulations and results
      PMMH vs. Gibbs
      Simulating data
      Prediction comparison
Estimation

   Bayesian inference, view the parameter as a random variable:
   Observation:
                            Y ∼ p(y |θ),      θ∈Θ


   Parameter posterior distribution:

                               p(y |θ)π(θ)
                  π(θ|y ) = ´                ∝ p(y |θ)π(θ)
                              Θ p(y |ξ)π(dξ)




       p(β|α, σ, ρ, x0:n , y0:n ) ∝ p(β, α, σ, ρ, x0:n , y0:n )
                                 = p(x0:n , y0:n |β, α, ρ, σ)p(β)p(. . .)
Prior selection



                                         1
    p(β|α, σ, ρ, x0:n , y0:n ) ∝            p(x0:n , y0:n | . . .)
                                         β2
    p(α|β, σ, ρ, x0:n , y0:n ) ∝ (α + 1)δ−1 (1 − α)γ−1 p(x0:n , y0:n | . . .)
                                 1
    p(ρ|β, α, σ, x0:n , y0:n ) ∝   p(x0:n , y0:n | . . .)
                                 2
                                        1              1
    p(σ|β, α, ρ, x0:n , y0:n ) ∝   2 σ 2(t/2−1)
                                                e − 2σ2 S0 p(x0:n , y0:n | . . .)
                                 σ
                                                                                        
                                             2
                                                     x−αxk−1     2       y (x−αxk−1 )
                           1           y                                              − 1 x 
                exp−                           +                   −2ρ
                        2(1−ρ2 )        1x              σ                        1x      2
                                     βe 2                                    σβe 2
   p(x, y ) =                                         √
                                             |β|σ2π       1−ρ2
Outline
   Financial Time Series
      Model
   Parameter Estimation
      Bayesian inference
      Parameter simulation
   Sequential Monte Carlo methods
      Sequences
      MC-integrals
   Particle MCMC
      Estimation
      Parallel computation
   Simulations and results
      PMMH vs. Gibbs
      Simulating data
      Prediction comparison
Gibbs sampler



                                                              (0)
    1. For the first iteration we choose ξ0 = {X0:n , θ(0) }, arbitrarily
    2. For k = 1, 2, . . ., draw random samples
              (k)
        2.1 x0:n ∼ pX (·|θ(k−1) , y0:n )
              (k)         (k)
        2.2 θ1 ∼ pX (·|x0:n , θ(k−1) , y0:n )
            .
            .
            .
              (k)          (k)   (k)       (k−1)
        2.3 θD ∼ pX (·|x0:n , θ1 , . . . , θD      , y0:n )

   New problem: How do we sample θ and x?
Metropolis-Hastings sampler




   Choose θ0 arbitrarily then for k = 0, ..., N
   1. Simulate θ∗ ∼ q(·, θk−1 )
   2. with probability
                                  p(θ∗ )q(θ∗ , θk )
                            1∧
                                  p(θk )q(θk , θ∗ )
   set θk+1 = θ∗ , otherwise set θk+1 = θk .
Outline
   Financial Time Series
      Model
   Parameter Estimation
      Bayesian inference
      Parameter simulation
   Sequential Monte Carlo methods
      Sequences
      MC-integrals
   Particle MCMC
      Estimation
      Parallel computation
   Simulations and results
      PMMH vs. Gibbs
      Simulating data
      Prediction comparison
SMC




                          φk   p(xk |y0:k )

  Propose:
                           ´
                                     ˜
                            lk−1 (ξ, ξ)φk−1 (ξ)dξ
                 ˜
             φk (ξ) = ´            ´
                                             ˜ ˜
                          φk−1 (ξ) lk−1 (ξ, ξ)d ξdξ
Our model

  In our setting:


   φk+1 = p(xk+1 , y0:k+1 )/p(y0:k+1 )
          ˆ
        ∝   p(yk+1 |xk+1 , xk , y0:k )p(xk+1 |xk , y0:k )p(xk , y0:k )dxk
          ˆ
        =   p(yk+1 |xk:k+1 )p(xk+1 |xk )p(xk |y0:k )p(y0:k )dxk
          ˆ
        =   p(yk+1 |xk:k+1 )p(xk+1 |xk )φk p(y0:k )dxk
          ˆ
        =   G (yk+1 , xk:k+1 )Q(xk+1 |xk )φk p(y0:k )dxk
Summarized



  Filter:
                         ´
                           G (yk+1 , xk:k+1 )Q(xk+1 , xk )φk|k dxk
            φk+1 = ´ ´
                         G (yk+1 , xk:k+1 )Q(xk+1 , xk )φk|k dxk dxk+1


  Smoother:
                             ´
                            G (yk+1 , xk:k+1 )Q(xk+1 , xk )φ0:k|k dx0:k
    φ0:k+1|k+1 = ´ ´
                         G (yk+1 , xk:k+1 )Q(xk+1 , xk )φ0:k|k dx0:k dx0:k+1
Outline
   Financial Time Series
      Model
   Parameter Estimation
      Bayesian inference
      Parameter simulation
   Sequential Monte Carlo methods
      Sequences
      MC-integrals
   Particle MCMC
      Estimation
      Parallel computation
   Simulations and results
      PMMH vs. Gibbs
      Simulating data
      Prediction comparison
Monte Carlo Integration



   We want to evaluate:
                                    ˆ
                                                   dµ
                     µ(f ) =               f (x)      (x)ν(dx)
                                                   dν
   We use the estimate:
                          N
                                           dµ i     a.s.
                  N −1          f (ξ i )      (ξ ) − − → µ(f )
                                                   −−
                                           dν      N→∞
                          i=1
Sequential Importance Sampling


    1. Sampling: for k = 0, 1, . . .
            ˜1             ˜N ˜1                ˜N
    2. Draw ξk+1 , . . . , ξk+1 |ξ0:k , . . . , ξ0:k
         2.1 Compute the importance weights
                                        i      i       ˜i
                                       ωk+1 = ωk gk+1 (ξk+1 )

    3. Resampling:
         3.1 Draw N particles from the with the probability of success being
                                               i
                                             ωk+1
              the normalized weights         N   s  .
                                             s ωk+1

    4. Update the trajectory: Copy the resampled particles
       trajectories and replace the ones that we did not use.
Example

         1.5




          1




         0.5
    k
    X




          0




        −0.5




         −1
               0   50   100   150   200
                         k
Degeneracy

           1
                               True X
          0.8                  Particle trajectories

          0.6

          0.4

          0.2
    Xk




           0

         −0.2

         −0.4

         −0.6

         −0.8

          −1
                0   50   100   150                 200
                          k
Recap

        Object: Model the price
        Need parameters
            Need X trajectories

  Which we now have!


                          1
             Yk   = βe 2 Xk uk =   hk uk
                                       2
             Xk   = αXk−1 + σwk = log hk + b,   b   −2 log β
        (uk , wk ) ∼ N (0, Σ)
                       1 ρ
               Σ =
                       ρ 1
Gibbs sampler



                                                              (0)
    1. For the first iteration we choose ξ0 = {X0:n , θ(0) }, arbitrarily
    2. For k = 1, 2, . . ., draw random samples
              (k)
        2.1 x0:n ∼ pX (·|θ(k−1) , y0:n )
              (k)         (k)
        2.2 θ1 ∼ pX (·|x0:n , θ(k−1) , y0:n )
            .
            .
            .
              (k)          (k)   (k)       (k−1)
        2.3 θD ∼ pX (·|x0:n , θ1 , . . . , θD      , y0:n )
Outline
   Financial Time Series
      Model
   Parameter Estimation
      Bayesian inference
      Parameter simulation
   Sequential Monte Carlo methods
      Sequences
      MC-integrals
   Particle MCMC
      Estimation
      Parallel computation
   Simulations and results
      PMMH vs. Gibbs
      Simulating data
      Prediction comparison
Particle MMH
  Step 1: initialization, i = 0
  (a) set θ0 arbitrarily
  (b) run a SMC algorithm targeting pθ(0) (x1:T , |y1:T ), sample our
                               ˜(0)
  first trajectory of particles ξ1:T ∼ pθ(0) (·|y1:T ) and denote the
                                      ˆ
  marginal likelihood by pθ0 (y1:T )
                          ˆ
  Step 2: for iteration i ≥ 1,
  (a) sample θ∗ ∼ q(·|θi−1 )
  (b) run a SMC algorithm targeting pθ∗ (x1:T , |y1:T ), sample our
                           ˜∗
  trajectory of particles ξ1:T ∼ pθ∗ (·|y1:T ) and denote the marginal
                                 ˆ
  likelihood by pθ∗ (y1:T )
                ˆ
  (c) with probability

                            pθ∗ (y1:T )p(θ∗ ) q(θi−1 |θ∗ )
                            ˆ
                       1∧
                            pθi−1 (y1:T )pθi−1 q(θ∗ |θi−1 )
                            ˆ

                 (i)
  put θi = θ∗ , ξ1:T = ξ1:T and pθi (y1:T ) = pθ∗ (y1:T )
                        ∗
Outline
   Financial Time Series
      Model
   Parameter Estimation
      Bayesian inference
      Parameter simulation
   Sequential Monte Carlo methods
      Sequences
      MC-integrals
   Particle MCMC
      Estimation
      Parallel computation
   Simulations and results
      PMMH vs. Gibbs
      Simulating data
      Prediction comparison
UPPMMH

                        1:C
  1. For t = 0, Choose τ1:N arbitrarily (preferably through an
     PMMH-sampler)
  2. For t = 1, 2, ..., M
      2.1 Simulation step, takes time but does not decrease efficiency as
          C increases: For γ = 1, 2, . . . , C
                       γ     γ           γ
         2.1.1 Sample τNt ∼ r1:N·t (y , τt·N )
      2.2 Merging step, assumed to take zero time to compute: Sample
          a multidimensional, multinomial variable A1:C taking values in
                                                    t
          1, . . . , C with equal probability.
      2.3 for γ = 1, 2 . . . , C
                                γ
                    γ          A
                               t
         2.3.1 put τ1:N·t = τ1:N·t

  3. Sample a multinomial variable Aout taking values in 1, . . . , C
                                      t
                                              out
                                     out = τ At
     with equal probability and put τ1:K    1:K
PRPMMH
                        1:C
  1. For t = 0, Choose τ1:N arbitrarily (preferably through an
     PMMH-sampler)
  2. For t = 1, 2, ..., M
      2.1 For γ = 1, 2, . . . , C
                               γ       γ           γ
          2.1.1 Sample (ω γ , τNt ) ∼ r1:N·t (y , τt·N )
      2.2 Normalize weights and resample
                                                       ω (γ)
          2.2.1 For γ = 1, 2, . . . , C put ω (γ) =
                                            ¯               (j)
                                                        j ω
          2.2.2 Sample a multidimensional, multinomial variable A1:C taking       t
                values in 1, . . . , C with probability (¯ (1) , ω (2) , . . . , ω (M) )
                                                         ω       ¯               ¯
      2.3 for γ = 1, 2 . . . , C
                                    γ      γ
                     γ             A     A
          2.3.1 put τ1:N·t = (τ1:N·t , τNtt )
                                 t



  3. Sample a multinomial variable Aout taking values in 1, . . . , C
                                      t
                                     out    Aout
                                              t
     with equal probability and put τ1:K = τ1:K
Implementation
   X0 = randn(C,T); theta0 = randn(C,n_theta);
   X(:,1) = X0; theta(:,1) = theta0;
   for t = 2:M
    % Simulationstep
    parfor gamma = 2:C % Parallell for-loop
    [X(gamma,Nt) theta(gamma,Nt) omega(gamma)] ...
    = PMMH_SAMPLER(X(gamma,t), theta(gamma,t), N);
    end
    % Mergestep
    A = randsample(1:C, C, true, omega/sum(omega))
    X(:,1:N*t) = X(A,1:N*t);
    theta(:,1:t) = theta(A,1:t);
   end
    A_out = randsample(1:C,1)
    tau_out = [X(A_out,:); theta(A_out,:)];
Outline
   Financial Time Series
      Model
   Parameter Estimation
      Bayesian inference
      Parameter simulation
   Sequential Monte Carlo methods
      Sequences
      MC-integrals
   Particle MCMC
      Estimation
      Parallel computation
   Simulations and results
      PMMH vs. Gibbs
      Simulating data
      Prediction comparison
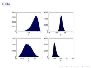
Gibbs

        4000                              6000

        3000
                                          4000
        2000
                                          2000
        1000

          0                                 0
               0          0.5         1     0.4        0.6         0.8     1
                           α                                 β

        3000                              6000


        2000                              4000


        1000                              2000


          0                                 0
          −1       −0.5   0     0.5   1          0   0.1     0.2     0.3   0.4
                          ρ                                   σ
PMMH

   4000                               10000

                                       8000
   3000
                                       6000
   2000
                                       4000
   1000
                                       2000

       0                                  0
           0          0.5         1           0         0.5         1
                       α                                 β

   3000                                6000


   2000                                4000


   1000                                2000


       0                                  0
       −1      −0.5   0     0.5   1           0   0.2   0.4   0.6   0.8
                      ρ                                  σ
Outline
   Financial Time Series
      Model
   Parameter Estimation
      Bayesian inference
      Parameter simulation
   Sequential Monte Carlo methods
      Sequences
      MC-integrals
   Particle MCMC
      Estimation
      Parallel computation
   Simulations and results
      PMMH vs. Gibbs
      Simulating data
      Prediction comparison
S&P500

          1
                                                           Simulated
         0.8                                               Real


         0.6

         0.4

         0.2

          0

     −0.2

     −0.4

     −0.6

     −0.8

         −1
               0   10   20   30   40   50   60   70   80   90      100
Risk measure comparison


   VaR and ES answers two questions:
    1. VaR: At least how large will a tail event that occurs with
       some specific probability occur?
    2. Given such a tail event, how large do we expect the loss to
       be? Expressed in mathematical terms: ES EY · IY <VaR
     Model            VaR                   ES
    Empirical       −0.2581              −0.3766
     SVOL       −0.2781 − 0.2772     −0.3561 − 0.3550
    SVOLρ=0     −0.2735 − 0.2728     −0.3484 − 0.3474
Outline
   Financial Time Series
      Model
   Parameter Estimation
      Bayesian inference
      Parameter simulation
   Sequential Monte Carlo methods
      Sequences
      MC-integrals
   Particle MCMC
      Estimation
      Parallel computation
   Simulations and results
      PMMH vs. Gibbs
      Simulating data
      Prediction comparison
Prediction results
                         RMSE       MAE
     Dataset    Model                          Qr      PPV
                         (10−3 )   (10−3 )
    GBP/USD     SVOL     11.706     8.417     0.1753   0.55
    GBP/USD    SVOLρ=0   11.714     8.420       ∼       ∼
    GBP/USD     Long     11.714     8.421    −0.2821    ∼
      BIDU      SVOL     20.188    15.503     0.1302   0.53
      BIDU     SVOLρ=0   20.232    15.535       ∼       ∼
      BIDU      Long     20.231    15.531    −0.3031    ∼
     S&P500     SVOL     252.94    175.72     0.0825   0.52
     S&P500    SVOLρ=0   252.93    175.78       ∼       ∼
     S&P500     Long     252.93    175.80    −0.4821    ∼
     S&P500     Longµ    252.91    175.72       ∼       ∼
    XBC /USD    SVOL     5.5762    3.1417    0.2621    0.35
    XBC /USD   SVOLρ=0   5.5908    3.1347       ∼       ∼
    XBC /USD    Long     5.5920    3.1323    −0.0477    ∼
Conclusions




      PMMH is nice.
      Correlation is relevant in price behavior.
      Predict risk, perhaps not price.
The End




  Questions?

Bayesian Inference on a Stochastic Volatility model Using PMCMC methods

  • 1.
    Bayesian Inference ona Stochastic Volatility model Using PMCMC methods Jonas Hallgren August 1, 2011
  • 2.
    Outline Financial Time Series Model Parameter Estimation Bayesian inference Parameter simulation Sequential Monte Carlo methods Sequences MC-integrals Particle MCMC Estimation Parallel computation Simulations and results PMMH vs. Gibbs Simulating data Prediction comparison
  • 3.
    Financial Time series 9 S&P500 Daily returns x 10 12 10 8 6 4 2 0 2004 2006 2008 2010
  • 4.
    Modeling Wewant to model the price of an instrument in order to be able to: Price options Evaluate future risks Predict future prices
  • 5.
    Outline Financial Time Series Model Parameter Estimation Bayesian inference Parameter simulation Sequential Monte Carlo methods Sequences MC-integrals Particle MCMC Estimation Parallel computation Simulations and results PMMH vs. Gibbs Simulating data Prediction comparison
  • 6.
    Logreturns Sk = log( SSk ) k−1 Histogram of 40 years S&P 500 logreturn logreturns 250 4 2 200 0 −2 150 −4 1980 2000 year Normal Probability Plot 100 0.999 0.997 0.99 0.98 0.95 0.90 Probability 0.75 50 0.50 0.25 0.10 0.05 0.02 0.01 0.003 0.001 0 −4 −2 0 2 4 −3 −2 −1 0 1 2 3 Data
  • 7.
    Model proposal 1 Yk = βe 2 Xk uk = hk uk 2 Xk = αXk−1 + σwk = log hk + b, b −2 log β (uk , wk ) ∼ N (0, Σ) 1 ρ Σ = ρ 1 When ρ = 0, VYk = hk
  • 8.
    Outline Financial Time Series Model Parameter Estimation Bayesian inference Parameter simulation Sequential Monte Carlo methods Sequences MC-integrals Particle MCMC Estimation Parallel computation Simulations and results PMMH vs. Gibbs Simulating data Prediction comparison
  • 9.
    Estimation Bayesian inference, view the parameter as a random variable: Observation: Y ∼ p(y |θ), θ∈Θ Parameter posterior distribution: p(y |θ)π(θ) π(θ|y ) = ´ ∝ p(y |θ)π(θ) Θ p(y |ξ)π(dξ) p(β|α, σ, ρ, x0:n , y0:n ) ∝ p(β, α, σ, ρ, x0:n , y0:n ) = p(x0:n , y0:n |β, α, ρ, σ)p(β)p(. . .)
  • 10.
    Prior selection 1 p(β|α, σ, ρ, x0:n , y0:n ) ∝ p(x0:n , y0:n | . . .) β2 p(α|β, σ, ρ, x0:n , y0:n ) ∝ (α + 1)δ−1 (1 − α)γ−1 p(x0:n , y0:n | . . .) 1 p(ρ|β, α, σ, x0:n , y0:n ) ∝ p(x0:n , y0:n | . . .) 2 1 1 p(σ|β, α, ρ, x0:n , y0:n ) ∝ 2 σ 2(t/2−1) e − 2σ2 S0 p(x0:n , y0:n | . . .) σ     2 x−αxk−1 2 y (x−αxk−1 ) 1 y − 1 x  exp−  + −2ρ 2(1−ρ2 ) 1x σ 1x 2 βe 2 σβe 2 p(x, y ) = √ |β|σ2π 1−ρ2
  • 11.
    Outline Financial Time Series Model Parameter Estimation Bayesian inference Parameter simulation Sequential Monte Carlo methods Sequences MC-integrals Particle MCMC Estimation Parallel computation Simulations and results PMMH vs. Gibbs Simulating data Prediction comparison
  • 12.
    Gibbs sampler (0) 1. For the first iteration we choose ξ0 = {X0:n , θ(0) }, arbitrarily 2. For k = 1, 2, . . ., draw random samples (k) 2.1 x0:n ∼ pX (·|θ(k−1) , y0:n ) (k) (k) 2.2 θ1 ∼ pX (·|x0:n , θ(k−1) , y0:n ) . . . (k) (k) (k) (k−1) 2.3 θD ∼ pX (·|x0:n , θ1 , . . . , θD , y0:n ) New problem: How do we sample θ and x?
  • 13.
    Metropolis-Hastings sampler Choose θ0 arbitrarily then for k = 0, ..., N 1. Simulate θ∗ ∼ q(·, θk−1 ) 2. with probability p(θ∗ )q(θ∗ , θk ) 1∧ p(θk )q(θk , θ∗ ) set θk+1 = θ∗ , otherwise set θk+1 = θk .
  • 14.
    Outline Financial Time Series Model Parameter Estimation Bayesian inference Parameter simulation Sequential Monte Carlo methods Sequences MC-integrals Particle MCMC Estimation Parallel computation Simulations and results PMMH vs. Gibbs Simulating data Prediction comparison
  • 15.
    SMC φk p(xk |y0:k ) Propose: ´ ˜ lk−1 (ξ, ξ)φk−1 (ξ)dξ ˜ φk (ξ) = ´ ´ ˜ ˜ φk−1 (ξ) lk−1 (ξ, ξ)d ξdξ
  • 16.
    Our model In our setting: φk+1 = p(xk+1 , y0:k+1 )/p(y0:k+1 ) ˆ ∝ p(yk+1 |xk+1 , xk , y0:k )p(xk+1 |xk , y0:k )p(xk , y0:k )dxk ˆ = p(yk+1 |xk:k+1 )p(xk+1 |xk )p(xk |y0:k )p(y0:k )dxk ˆ = p(yk+1 |xk:k+1 )p(xk+1 |xk )φk p(y0:k )dxk ˆ = G (yk+1 , xk:k+1 )Q(xk+1 |xk )φk p(y0:k )dxk
  • 17.
    Summarized Filter: ´ G (yk+1 , xk:k+1 )Q(xk+1 , xk )φk|k dxk φk+1 = ´ ´ G (yk+1 , xk:k+1 )Q(xk+1 , xk )φk|k dxk dxk+1 Smoother: ´ G (yk+1 , xk:k+1 )Q(xk+1 , xk )φ0:k|k dx0:k φ0:k+1|k+1 = ´ ´ G (yk+1 , xk:k+1 )Q(xk+1 , xk )φ0:k|k dx0:k dx0:k+1
  • 18.
    Outline Financial Time Series Model Parameter Estimation Bayesian inference Parameter simulation Sequential Monte Carlo methods Sequences MC-integrals Particle MCMC Estimation Parallel computation Simulations and results PMMH vs. Gibbs Simulating data Prediction comparison
  • 19.
    Monte Carlo Integration We want to evaluate: ˆ dµ µ(f ) = f (x) (x)ν(dx) dν We use the estimate: N dµ i a.s. N −1 f (ξ i ) (ξ ) − − → µ(f ) −− dν N→∞ i=1
  • 20.
    Sequential Importance Sampling 1. Sampling: for k = 0, 1, . . . ˜1 ˜N ˜1 ˜N 2. Draw ξk+1 , . . . , ξk+1 |ξ0:k , . . . , ξ0:k 2.1 Compute the importance weights i i ˜i ωk+1 = ωk gk+1 (ξk+1 ) 3. Resampling: 3.1 Draw N particles from the with the probability of success being i ωk+1 the normalized weights N s . s ωk+1 4. Update the trajectory: Copy the resampled particles trajectories and replace the ones that we did not use.
  • 21.
    Example 1.5 1 0.5 k X 0 −0.5 −1 0 50 100 150 200 k
  • 22.
    Degeneracy 1 True X 0.8 Particle trajectories 0.6 0.4 0.2 Xk 0 −0.2 −0.4 −0.6 −0.8 −1 0 50 100 150 200 k
  • 23.
    Recap Object: Model the price Need parameters Need X trajectories Which we now have! 1 Yk = βe 2 Xk uk = hk uk 2 Xk = αXk−1 + σwk = log hk + b, b −2 log β (uk , wk ) ∼ N (0, Σ) 1 ρ Σ = ρ 1
  • 24.
    Gibbs sampler (0) 1. For the first iteration we choose ξ0 = {X0:n , θ(0) }, arbitrarily 2. For k = 1, 2, . . ., draw random samples (k) 2.1 x0:n ∼ pX (·|θ(k−1) , y0:n ) (k) (k) 2.2 θ1 ∼ pX (·|x0:n , θ(k−1) , y0:n ) . . . (k) (k) (k) (k−1) 2.3 θD ∼ pX (·|x0:n , θ1 , . . . , θD , y0:n )
  • 25.
    Outline Financial Time Series Model Parameter Estimation Bayesian inference Parameter simulation Sequential Monte Carlo methods Sequences MC-integrals Particle MCMC Estimation Parallel computation Simulations and results PMMH vs. Gibbs Simulating data Prediction comparison
  • 26.
    Particle MMH Step 1: initialization, i = 0 (a) set θ0 arbitrarily (b) run a SMC algorithm targeting pθ(0) (x1:T , |y1:T ), sample our ˜(0) first trajectory of particles ξ1:T ∼ pθ(0) (·|y1:T ) and denote the ˆ marginal likelihood by pθ0 (y1:T ) ˆ Step 2: for iteration i ≥ 1, (a) sample θ∗ ∼ q(·|θi−1 ) (b) run a SMC algorithm targeting pθ∗ (x1:T , |y1:T ), sample our ˜∗ trajectory of particles ξ1:T ∼ pθ∗ (·|y1:T ) and denote the marginal ˆ likelihood by pθ∗ (y1:T ) ˆ (c) with probability pθ∗ (y1:T )p(θ∗ ) q(θi−1 |θ∗ ) ˆ 1∧ pθi−1 (y1:T )pθi−1 q(θ∗ |θi−1 ) ˆ (i) put θi = θ∗ , ξ1:T = ξ1:T and pθi (y1:T ) = pθ∗ (y1:T ) ∗
  • 27.
    Outline Financial Time Series Model Parameter Estimation Bayesian inference Parameter simulation Sequential Monte Carlo methods Sequences MC-integrals Particle MCMC Estimation Parallel computation Simulations and results PMMH vs. Gibbs Simulating data Prediction comparison
  • 28.
    UPPMMH 1:C 1. For t = 0, Choose τ1:N arbitrarily (preferably through an PMMH-sampler) 2. For t = 1, 2, ..., M 2.1 Simulation step, takes time but does not decrease efficiency as C increases: For γ = 1, 2, . . . , C γ γ γ 2.1.1 Sample τNt ∼ r1:N·t (y , τt·N ) 2.2 Merging step, assumed to take zero time to compute: Sample a multidimensional, multinomial variable A1:C taking values in t 1, . . . , C with equal probability. 2.3 for γ = 1, 2 . . . , C γ γ A t 2.3.1 put τ1:N·t = τ1:N·t 3. Sample a multinomial variable Aout taking values in 1, . . . , C t out out = τ At with equal probability and put τ1:K 1:K
  • 29.
    PRPMMH 1:C 1. For t = 0, Choose τ1:N arbitrarily (preferably through an PMMH-sampler) 2. For t = 1, 2, ..., M 2.1 For γ = 1, 2, . . . , C γ γ γ 2.1.1 Sample (ω γ , τNt ) ∼ r1:N·t (y , τt·N ) 2.2 Normalize weights and resample ω (γ) 2.2.1 For γ = 1, 2, . . . , C put ω (γ) = ¯ (j) j ω 2.2.2 Sample a multidimensional, multinomial variable A1:C taking t values in 1, . . . , C with probability (¯ (1) , ω (2) , . . . , ω (M) ) ω ¯ ¯ 2.3 for γ = 1, 2 . . . , C γ γ γ A A 2.3.1 put τ1:N·t = (τ1:N·t , τNtt ) t 3. Sample a multinomial variable Aout taking values in 1, . . . , C t out Aout t with equal probability and put τ1:K = τ1:K
  • 30.
    Implementation X0 = randn(C,T); theta0 = randn(C,n_theta); X(:,1) = X0; theta(:,1) = theta0; for t = 2:M % Simulationstep parfor gamma = 2:C % Parallell for-loop [X(gamma,Nt) theta(gamma,Nt) omega(gamma)] ... = PMMH_SAMPLER(X(gamma,t), theta(gamma,t), N); end % Mergestep A = randsample(1:C, C, true, omega/sum(omega)) X(:,1:N*t) = X(A,1:N*t); theta(:,1:t) = theta(A,1:t); end A_out = randsample(1:C,1) tau_out = [X(A_out,:); theta(A_out,:)];
  • 31.
    Outline Financial Time Series Model Parameter Estimation Bayesian inference Parameter simulation Sequential Monte Carlo methods Sequences MC-integrals Particle MCMC Estimation Parallel computation Simulations and results PMMH vs. Gibbs Simulating data Prediction comparison
  • 32.
    Gibbs 4000 6000 3000 4000 2000 2000 1000 0 0 0 0.5 1 0.4 0.6 0.8 1 α β 3000 6000 2000 4000 1000 2000 0 0 −1 −0.5 0 0.5 1 0 0.1 0.2 0.3 0.4 ρ σ
  • 33.
    PMMH 4000 10000 8000 3000 6000 2000 4000 1000 2000 0 0 0 0.5 1 0 0.5 1 α β 3000 6000 2000 4000 1000 2000 0 0 −1 −0.5 0 0.5 1 0 0.2 0.4 0.6 0.8 ρ σ
  • 34.
    Outline Financial Time Series Model Parameter Estimation Bayesian inference Parameter simulation Sequential Monte Carlo methods Sequences MC-integrals Particle MCMC Estimation Parallel computation Simulations and results PMMH vs. Gibbs Simulating data Prediction comparison
  • 35.
    S&P500 1 Simulated 0.8 Real 0.6 0.4 0.2 0 −0.2 −0.4 −0.6 −0.8 −1 0 10 20 30 40 50 60 70 80 90 100
  • 36.
    Risk measure comparison VaR and ES answers two questions: 1. VaR: At least how large will a tail event that occurs with some specific probability occur? 2. Given such a tail event, how large do we expect the loss to be? Expressed in mathematical terms: ES EY · IY <VaR Model VaR ES Empirical −0.2581 −0.3766 SVOL −0.2781 − 0.2772 −0.3561 − 0.3550 SVOLρ=0 −0.2735 − 0.2728 −0.3484 − 0.3474
  • 37.
    Outline Financial Time Series Model Parameter Estimation Bayesian inference Parameter simulation Sequential Monte Carlo methods Sequences MC-integrals Particle MCMC Estimation Parallel computation Simulations and results PMMH vs. Gibbs Simulating data Prediction comparison
  • 38.
    Prediction results RMSE MAE Dataset Model Qr PPV (10−3 ) (10−3 ) GBP/USD SVOL 11.706 8.417 0.1753 0.55 GBP/USD SVOLρ=0 11.714 8.420 ∼ ∼ GBP/USD Long 11.714 8.421 −0.2821 ∼ BIDU SVOL 20.188 15.503 0.1302 0.53 BIDU SVOLρ=0 20.232 15.535 ∼ ∼ BIDU Long 20.231 15.531 −0.3031 ∼ S&P500 SVOL 252.94 175.72 0.0825 0.52 S&P500 SVOLρ=0 252.93 175.78 ∼ ∼ S&P500 Long 252.93 175.80 −0.4821 ∼ S&P500 Longµ 252.91 175.72 ∼ ∼ XBC /USD SVOL 5.5762 3.1417 0.2621 0.35 XBC /USD SVOLρ=0 5.5908 3.1347 ∼ ∼ XBC /USD Long 5.5920 3.1323 −0.0477 ∼
  • 39.
    Conclusions PMMH is nice. Correlation is relevant in price behavior. Predict risk, perhaps not price.
  • 40.
    The End Questions?