Balanced
Scorecard




            Yousri Mandour
Inhoud

 > Introduction
 > Strategy as a starting point
 > Theory Balanced Scorecard
 > Create your own Balanced Scorecard
 > Implementation Balanced Scorecard




© ICSB Marketing en Strategie           2
Toelichting
     Balanced Scorecard




© ICSB Marketing en Strategie   3
Waarom een Balanced Scorecard?

 > Doel:
   • Toelichten en vertalen strategie
   • Communiceren van strategie en doelen
         van de medewerkers richten
       • Feedback- en leerproces aansturen
       • De planning en (meetbare) doelstellingen
         vastleggen
 > Hoezo balans?

© ICSB Marketing en Strategie                       4
© ICSB Marketing en Strategie   5
Strategie volgens Treacy & Wiersema

                                   Customer Intimacy
    Leading edge                    Dicht bij de klant
    Performance van marktleiders
                                             Minimum verwachting




        Product Leadership                        Operational Excellence
      Beste/nieuwste product                      Kostenleider/efficiency


© ICSB Marketing en Strategie                                               6
Operational Excellence
      Combination of quality, price and convenient
      purchasing unparalleled by anyone else in the
      marketplace
 > optimized and streamlined processes for JIT product delivery with
   sufficient service with the aim to minimize costs and difficulties

 > standardized, simplified, closely monitored and centrally planned
   operations, leaving little decision making responsibilities to the
   average employee

 > management systems focused on integrated, reliable and fast
   transactions

 > corporate culture that hates waste and rewards efficiency


© ICSB Marketing en Strategie                                           7
Operational Excellence




             Variety kills efficiency

             Formula, Formula, Formula!




© ICSB Marketing en Strategie              8
Product Leadership
      Continuous search for the unknown, the latest and
      the most desirable. Going beyond current
      performance levels
 > focus on research, product development and market exploitation

 > flexible, ad-hoc corporate culture that allows for quick adjustments

 > result-based management systems that measure the success of
   new products and reward experimental behavior

 > corporate culture that encourages individual ideas and achievements
   and is characterized by the desire to shape/create the future




© ICSB Marketing en Strategie                                             9
Product Leadership




             Talent, Idee, Creatie

             Flexibiliteit, flexibiliteit, flexibiliteit




© ICSB Marketing en Strategie                               10
Customer Intimacy
      Cater to the needs of the individual customer.
      Customer Loyalty and Relationships are Key
      Concepts.
 > an obsession for solutions development, result management and
   relationship management

 > a corporate structure that delegates decision-making to the
   employees closest to the customer

 > management systems focused on getting results for carefully
   selected and cherished customers

 > corporate culture that values specific solutions (rather than general
   solutions) and benefits from long term, close relationships


© ICSB Marketing en Strategie                                              11
Customer Intimacy


             Find, integrate and keep talented people

            Creating deep relationships, trust and
             dependence

            Act as the customer’s advocate

             Solution, Solution, Solution!



© ICSB Marketing en Strategie                            12
Op en top customer intimacy!




© ICSB Marketing en Strategie   13
De waardedisciplines samengevat
                     Operational excellence    Product leadership         Customer intimacy

Core business        Sharpen distribution      Nurture ideas, translate   Provide solutions
processes            systems and provide       them into products and     and customers run
that...              no-hassle service         market them skillfully     their business


Structure            Has strong, central       Acts in an ad hoc,         Pushes
that...              authority and a finite    organic, loosely knit,     empowerment close
                     level of empowerment      and ever changing way      to customer contact


Management           Maintain standard         Rewards individuals'       Measure the cost of
systems that...      operating procedures      innovative capacity and    providing service
                                               new product success        and of maintaining
                                                                          customer loyalty


Culture that...      Acts predictably and      Experiment and thinks      Is flexible and thinks
                     believes "one size fits   "out-of-the-box"           "have it your way"
                     all"


 © ICSB Marketing en Strategie                                                                14
What is the core value discipline of
 your organization?

                                   Customer Intimacy
    Leading edge                    Dicht bij de klant
    Performance van marktleiders
                                             Minimum verwachting




        Product Leadership                        Operational Excellence
      Beste/nieuwste product                      Kostenleider/efficiency


© ICSB Marketing en Strategie                                               15
© ICSB Marketing en Strategie   16
BSC – Prestatie meten

 > Kritieke succesfactoren (KSF)
    • Een competentie binnen bedrijf die noodzakelijk
            is om strategische doelen te behalen.
              o   Inzet – bijvoorbeeld training personeel
              o   Resultaat – bijvoorbeeld kennisniveau personeel
    • Moeilijk (niet direct) meetbaar
 > Prestatie Indicatoren (PI)
    • Indicatoren die meten in welke mate KSF’s
            behaald worden.
       •    PI’s geven een harde score

© ICSB Marketing en Strategie                                       17
Perspectieven (1)

 1. Lerend vermogen (voorbeeld KSF:
    vaardigheden medewerkers)
    • Hoe blijven we in staat om onze
         strategie te realiseren?
       • Waardoor zijn we in staat in de
         toekomst te blijven verbeteren?


 2. Processen (voorbeeld KSF:
    proceskwaliteit)
    • In welke dagelijkse activiteiten moeten
         we uitblinken om onze strategie
         succesvol uit te voeren?
       • Wat is essentieel in onze
         bedrijfsprocessen?
© ICSB Marketing en Strategie                   18
Perspectieven (2)

 3. Klanten (voorbeeld KSF:
    stiptheid leveringen)
    • Op welke kritieke factoren
              beoordelen klanten ons?
       •      Hoe aantrekkelijk willen we
              voor onze klanten zijn?

 4. Financieel (voorbeeld KSF:
    financieel rendement)
    • Wat bepaalt voor onze
              aandeelhouders het succes?
       •      Hoe aantrekkelijk willen we
              voor hen zijn?
© ICSB Marketing en Strategie               19
1. Leer- en groeiproces

 > Mensen
    • Werknemerstevredenheid
    • Duurzaamheid arbeidsrelatie
    • Werknemersproductiviteit
 > Informatiesystemen
    • Klantinformatie (orderstatus, klachtregistratie
            etc.)
 > Procedures
    • Organisatie werkprocessen
    • Vastleggen verantwoordelijkheden
© ICSB Marketing en Strategie                           20
2. Processenperspectief

 > Innovatieproces
    • Nieuwe producten / diensten
            op de markt brengen
 > Operatieproces
   • Efficiency processen
   • Flexibiliteit
 > Aftersales
   • Snelheid en kwaliteit klachtafhandeling
© ICSB Marketing en Strategie                  21
3. Klanten perspectief

 > Het marktaandeel van
   klanten
 > Aantrekken van nieuwe
   klanten
 > Klantentrouw
 > Klanttevredenheid
 > Winstgevendheid van klanten

© ICSB Marketing en Strategie    22
4. Financieel perspectief

 > Groei en mix van inkomsten
    • Nieuwe markten
    • Uitbreiding producten / diensten
 > Productiviteitsverbetering en
   kostenverlaging
    • Machinepark vernieuwen
    • Verlagen overheadkosten
 > Optimale benutting van activa en
   investeringen
    • Verbeteren rendement
© ICSB Marketing en Strategie            23
Expected CSF per strategy
                     Organisatio    Marketing          Customer        Marketing
                     n&             activities         response        results
                     Innovation
 Product             Innovative     Product &          Customer        Sales
                     (product)      productdev.        satisfaction    Brand value
 leadership
                     Competitor-    Communication      New customers   Market share
                     oriented       Brandawareness


 Operational Innovative             Product            New customers   Sales
 Excellence (process)               Distribution                       Marketing cost
                     Exchange of    Price                              Market share
                     information

 Customer            Customer       Product &          Loyalty         Customer value
                     orientatien    productdev.        Customer        Market share
 Intimacy
                     Organisation   Customer service   satisfaction
                     structure
© ICSB Marketing en Strategie                                                 24
© ICSB Marketing en Strategie   25
Slide Philips




© ICSB Marketing en Strategie   26
Procesgang Balanced Scorecard


Doelen               Input                     Doorvoer        Output          Resultaat
stellen:             Klant- en                 •Activiteiten    Prestatie:
•Visie               concurrentieoriëntatie    •Processen      •Klant-         •Omzet
•Missie              •Aantrekkelijkheid van                     tevredenheid   •Winst
•Strategie            de markt                                 •Retentie       •Aandelen-
                     •Organisatie                                               koers
                     •Informatiestructuur en
                      - uitwisseling




                                         …opstapje naar de strategy map

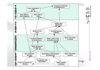
      © ICSB Marketing en Strategie                                                27
With “strategic mapping” you can
                                analyze relations among the drivers
                                         of your company.
© ICSB Marketing en Strategie                                         28
Strategy maps

 > Identificeren van sleutelprocessen die
   de strategie drijven.
 > Diagrammen die beschrijven hoe een
   organisatie waarde kan creëren.
 > Oorzaak-gevolg relaties blootleggen.




© ICSB Marketing en Strategie               29
© ICSB Marketing en Strategie   30
© ICSB Marketing en Strategie   31
We creëren pas echt toegevoegde waarde voor de
    organisatie, wanneer we relaties leggen
       tussen de kritieke succesfactoren.
RYANAIR - case




© ICSB Marketing en Strategie                    33
RYANAIR - case

 > Uitgangspunten:
   • Strategie: operational excellence

 > Een goedkope, snelle en
   betrouwbare wijze van transport
   leveren die concurreert met alle
   vormen van vervoer.


© ICSB Marketing en Strategie            34
Financieel:
KSF                             PI
- Lagere vluchtkosten           - Onderhoudskosten per vliegtuig
                                - Bezettingsgraad vliegtuigen
                                (passagiers & vlieguren)
                                - Onderhoudskosten per vliegtuig
                                - Kosten luchthavenbelasting
- Additionele opbrengsten       - Onboard sales per stewardess/vlucht
- Efficiency boekingsproces     - Kosten per boeking
                                - Foutpercentage per boeking


Intern proces:
KSF                             PI
- Betrouwbaarheid               - Percentage vluchten op tijd
                                - Turn around time
- Uitbreiding netwerk           - Aantal nieuwe bestemming
                                - Groei aantal vluchten per bestemming


© ICSB Marketing en Strategie                                            35
Klant:
KSF                             PI
- Tevredenheid klanten          - Rapportcijfer klanten survey
                                - % vluchten op tijd vertrokken
                                - % vluchten op tijd geland
- Groei klantenbestand          - Hoeveelheid passagiers per bestemming
                                - Herhalingsaankopen bestaande klanten
                                - % klanten dat naast de vlucht andere
                                producten afneemt
                                (hotels, verzekeringen, credit card)


Leren & groei:
KSF                             PI
- Medewerkertevredenheid        - Salarisniveau t.o.v. concurrentie
                                - Rapportcijfer medewerkers survey
                                - Aantal dagen opleiding
- Informatiesystemen            - % boekingen online t.o.v. concurrentie


© ICSB Marketing en Strategie                                              36
Create your own scorecard

 > Uitwerken in groepen van 2:

       • For each perspective:
              o   2-3 verschillende KSF’en
              o   Met elk 2 PI’en (dus 4-6 in totaal)
              o   (think of benchmarks)

       • Create a strategy canvas

© ICSB Marketing en Strategie                           37
Het implementatietraject…




© ICSB Marketing en Strategie   38
De stappen volgens het boekje

 > Vaststellen visie en strategie
 > Vertalen strategie naar kritieke
   succesfactoren (over de verschillende
   dimensies)
 > Koppelen meetbare prestatie
   indicatoren aan de KSF
 > Vaststellen streefwaarden KPI’s
 > Monitoren prestaties en bijsturing
   (verbeter initiatieven instellen)
© ICSB Marketing en Strategie              39
In procesvorm




© ICSB Marketing en Strategie   40
Waar u bij implementatie op moet letten




© ICSB Marketing en Strategie          41
1. De kerstboom en de ballen…




                                     Teveel prestatie-
                                  indicatoren gebruiken
                                leidt tot een overkill aan
                                   informatie en verlies
                                  van focus (strategie).
© ICSB Marketing en Strategie                           42
2. Stimuleren van eenzijdig gedrag




                                 “Kunnen de werkelijke
                                waardestuwers (KSF’en)
                                     nu opstaan?”



© ICSB Marketing en Strategie                      43
3. PI’en-scores als startpunt van de
 discussie.




© ICSB Marketing en Strategie           44
4. Organisatie project team: top down,
 bottom-up of hybride?




© ICSB Marketing en Strategie             45
5. Functionele invulling BSC leidt tot
 “silo-gedrag”

                                Corporate
                                  BSC



                       Business Unit or Functional
                                                     Marketing BSC
                                 BSC


                                Individual
                                   BSC

© ICSB Marketing en Strategie                                46
6. Grootste potentieel tussen de functies




© ICSB Marketing en Strategie            47
7. Hele waardeketen in ogenschouw




© ICSB Marketing en Strategie        48
8. Link tussen eigen werkzaamheden en
 organisatie doelstellingen communiceren




© ICSB Marketing en Strategie          49
9. Oorzaak – gevolg denken




© ICSB Marketing en Strategie   50
9. Oorzaak – gevolg denken
Verbetering financiële            Goede financiële
     resultaten                     resultaten


Hogere tevredenheid                   Positieve
    en loyaliteit                     publiciteit

Minder fouten in hun               Investeren in betere
                                processen/business models
dagelijkse activiteiten

Investeren in training            Betere mensen
  van medewerkers               kunnen aantrekken
© ICSB Marketing en Strategie                               51
10. Accountability vs responsibility




“We rapporteren ons te
pletter, maar voelen ons
   niet of nauwelijks
   verantwoordelijk.”

 © ICSB Marketing en Strategie           52
Contact

ICSB Marketing en Strategie

Barbizonlaan 76
2908 ME Capelle a/d IJssel

T:    010 452 86 02
I:    www.icsb.nl
E:    yousri.mandour@icsb.nl

Balanced scorecard

  • 1.
    Balanced Scorecard Yousri Mandour
  • 2.
    Inhoud > Introduction > Strategy as a starting point > Theory Balanced Scorecard > Create your own Balanced Scorecard > Implementation Balanced Scorecard © ICSB Marketing en Strategie 2
  • 3.
    Toelichting Balanced Scorecard © ICSB Marketing en Strategie 3
  • 4.
    Waarom een BalancedScorecard? > Doel: • Toelichten en vertalen strategie • Communiceren van strategie en doelen van de medewerkers richten • Feedback- en leerproces aansturen • De planning en (meetbare) doelstellingen vastleggen > Hoezo balans? © ICSB Marketing en Strategie 4
  • 5.
    © ICSB Marketingen Strategie 5
  • 6.
    Strategie volgens Treacy& Wiersema Customer Intimacy Leading edge Dicht bij de klant Performance van marktleiders Minimum verwachting Product Leadership Operational Excellence Beste/nieuwste product Kostenleider/efficiency © ICSB Marketing en Strategie 6
  • 7.
    Operational Excellence Combination of quality, price and convenient purchasing unparalleled by anyone else in the marketplace > optimized and streamlined processes for JIT product delivery with sufficient service with the aim to minimize costs and difficulties > standardized, simplified, closely monitored and centrally planned operations, leaving little decision making responsibilities to the average employee > management systems focused on integrated, reliable and fast transactions > corporate culture that hates waste and rewards efficiency © ICSB Marketing en Strategie 7
  • 8.
    Operational Excellence  Variety kills efficiency  Formula, Formula, Formula! © ICSB Marketing en Strategie 8
  • 9.
    Product Leadership Continuous search for the unknown, the latest and the most desirable. Going beyond current performance levels > focus on research, product development and market exploitation > flexible, ad-hoc corporate culture that allows for quick adjustments > result-based management systems that measure the success of new products and reward experimental behavior > corporate culture that encourages individual ideas and achievements and is characterized by the desire to shape/create the future © ICSB Marketing en Strategie 9
  • 10.
    Product Leadership  Talent, Idee, Creatie  Flexibiliteit, flexibiliteit, flexibiliteit © ICSB Marketing en Strategie 10
  • 11.
    Customer Intimacy Cater to the needs of the individual customer. Customer Loyalty and Relationships are Key Concepts. > an obsession for solutions development, result management and relationship management > a corporate structure that delegates decision-making to the employees closest to the customer > management systems focused on getting results for carefully selected and cherished customers > corporate culture that values specific solutions (rather than general solutions) and benefits from long term, close relationships © ICSB Marketing en Strategie 11
  • 12.
    Customer Intimacy  Find, integrate and keep talented people  Creating deep relationships, trust and dependence  Act as the customer’s advocate  Solution, Solution, Solution! © ICSB Marketing en Strategie 12
  • 13.
    Op en topcustomer intimacy! © ICSB Marketing en Strategie 13
  • 14.
    De waardedisciplines samengevat Operational excellence Product leadership Customer intimacy Core business Sharpen distribution Nurture ideas, translate Provide solutions processes systems and provide them into products and and customers run that... no-hassle service market them skillfully their business Structure Has strong, central Acts in an ad hoc, Pushes that... authority and a finite organic, loosely knit, empowerment close level of empowerment and ever changing way to customer contact Management Maintain standard Rewards individuals' Measure the cost of systems that... operating procedures innovative capacity and providing service new product success and of maintaining customer loyalty Culture that... Acts predictably and Experiment and thinks Is flexible and thinks believes "one size fits "out-of-the-box" "have it your way" all" © ICSB Marketing en Strategie 14
  • 15.
    What is thecore value discipline of your organization? Customer Intimacy Leading edge Dicht bij de klant Performance van marktleiders Minimum verwachting Product Leadership Operational Excellence Beste/nieuwste product Kostenleider/efficiency © ICSB Marketing en Strategie 15
  • 16.
    © ICSB Marketingen Strategie 16
  • 17.
    BSC – Prestatiemeten > Kritieke succesfactoren (KSF) • Een competentie binnen bedrijf die noodzakelijk is om strategische doelen te behalen. o Inzet – bijvoorbeeld training personeel o Resultaat – bijvoorbeeld kennisniveau personeel • Moeilijk (niet direct) meetbaar > Prestatie Indicatoren (PI) • Indicatoren die meten in welke mate KSF’s behaald worden. • PI’s geven een harde score © ICSB Marketing en Strategie 17
  • 18.
    Perspectieven (1) 1.Lerend vermogen (voorbeeld KSF: vaardigheden medewerkers) • Hoe blijven we in staat om onze strategie te realiseren? • Waardoor zijn we in staat in de toekomst te blijven verbeteren? 2. Processen (voorbeeld KSF: proceskwaliteit) • In welke dagelijkse activiteiten moeten we uitblinken om onze strategie succesvol uit te voeren? • Wat is essentieel in onze bedrijfsprocessen? © ICSB Marketing en Strategie 18
  • 19.
    Perspectieven (2) 3.Klanten (voorbeeld KSF: stiptheid leveringen) • Op welke kritieke factoren beoordelen klanten ons? • Hoe aantrekkelijk willen we voor onze klanten zijn? 4. Financieel (voorbeeld KSF: financieel rendement) • Wat bepaalt voor onze aandeelhouders het succes? • Hoe aantrekkelijk willen we voor hen zijn? © ICSB Marketing en Strategie 19
  • 20.
    1. Leer- engroeiproces > Mensen • Werknemerstevredenheid • Duurzaamheid arbeidsrelatie • Werknemersproductiviteit > Informatiesystemen • Klantinformatie (orderstatus, klachtregistratie etc.) > Procedures • Organisatie werkprocessen • Vastleggen verantwoordelijkheden © ICSB Marketing en Strategie 20
  • 21.
    2. Processenperspectief >Innovatieproces • Nieuwe producten / diensten op de markt brengen > Operatieproces • Efficiency processen • Flexibiliteit > Aftersales • Snelheid en kwaliteit klachtafhandeling © ICSB Marketing en Strategie 21
  • 22.
    3. Klanten perspectief > Het marktaandeel van klanten > Aantrekken van nieuwe klanten > Klantentrouw > Klanttevredenheid > Winstgevendheid van klanten © ICSB Marketing en Strategie 22
  • 23.
    4. Financieel perspectief > Groei en mix van inkomsten • Nieuwe markten • Uitbreiding producten / diensten > Productiviteitsverbetering en kostenverlaging • Machinepark vernieuwen • Verlagen overheadkosten > Optimale benutting van activa en investeringen • Verbeteren rendement © ICSB Marketing en Strategie 23
  • 24.
    Expected CSF perstrategy Organisatio Marketing Customer Marketing n& activities response results Innovation Product Innovative Product & Customer Sales (product) productdev. satisfaction Brand value leadership Competitor- Communication New customers Market share oriented Brandawareness Operational Innovative Product New customers Sales Excellence (process) Distribution Marketing cost Exchange of Price Market share information Customer Customer Product & Loyalty Customer value orientatien productdev. Customer Market share Intimacy Organisation Customer service satisfaction structure © ICSB Marketing en Strategie 24
  • 25.
    © ICSB Marketingen Strategie 25
  • 26.
    Slide Philips © ICSBMarketing en Strategie 26
  • 27.
    Procesgang Balanced Scorecard Doelen Input Doorvoer Output Resultaat stellen: Klant- en •Activiteiten Prestatie: •Visie concurrentieoriëntatie •Processen •Klant- •Omzet •Missie •Aantrekkelijkheid van tevredenheid •Winst •Strategie de markt •Retentie •Aandelen- •Organisatie koers •Informatiestructuur en - uitwisseling …opstapje naar de strategy map © ICSB Marketing en Strategie 27
  • 28.
    With “strategic mapping”you can analyze relations among the drivers of your company. © ICSB Marketing en Strategie 28
  • 29.
    Strategy maps >Identificeren van sleutelprocessen die de strategie drijven. > Diagrammen die beschrijven hoe een organisatie waarde kan creëren. > Oorzaak-gevolg relaties blootleggen. © ICSB Marketing en Strategie 29
  • 30.
    © ICSB Marketingen Strategie 30
  • 31.
    © ICSB Marketingen Strategie 31
  • 32.
    We creëren pasecht toegevoegde waarde voor de organisatie, wanneer we relaties leggen tussen de kritieke succesfactoren.
  • 33.
    RYANAIR - case ©ICSB Marketing en Strategie 33
  • 34.
    RYANAIR - case > Uitgangspunten: • Strategie: operational excellence > Een goedkope, snelle en betrouwbare wijze van transport leveren die concurreert met alle vormen van vervoer. © ICSB Marketing en Strategie 34
  • 35.
    Financieel: KSF PI - Lagere vluchtkosten - Onderhoudskosten per vliegtuig - Bezettingsgraad vliegtuigen (passagiers & vlieguren) - Onderhoudskosten per vliegtuig - Kosten luchthavenbelasting - Additionele opbrengsten - Onboard sales per stewardess/vlucht - Efficiency boekingsproces - Kosten per boeking - Foutpercentage per boeking Intern proces: KSF PI - Betrouwbaarheid - Percentage vluchten op tijd - Turn around time - Uitbreiding netwerk - Aantal nieuwe bestemming - Groei aantal vluchten per bestemming © ICSB Marketing en Strategie 35
  • 36.
    Klant: KSF PI - Tevredenheid klanten - Rapportcijfer klanten survey - % vluchten op tijd vertrokken - % vluchten op tijd geland - Groei klantenbestand - Hoeveelheid passagiers per bestemming - Herhalingsaankopen bestaande klanten - % klanten dat naast de vlucht andere producten afneemt (hotels, verzekeringen, credit card) Leren & groei: KSF PI - Medewerkertevredenheid - Salarisniveau t.o.v. concurrentie - Rapportcijfer medewerkers survey - Aantal dagen opleiding - Informatiesystemen - % boekingen online t.o.v. concurrentie © ICSB Marketing en Strategie 36
  • 37.
    Create your ownscorecard > Uitwerken in groepen van 2: • For each perspective: o 2-3 verschillende KSF’en o Met elk 2 PI’en (dus 4-6 in totaal) o (think of benchmarks) • Create a strategy canvas © ICSB Marketing en Strategie 37
  • 38.
    Het implementatietraject… © ICSBMarketing en Strategie 38
  • 39.
    De stappen volgenshet boekje > Vaststellen visie en strategie > Vertalen strategie naar kritieke succesfactoren (over de verschillende dimensies) > Koppelen meetbare prestatie indicatoren aan de KSF > Vaststellen streefwaarden KPI’s > Monitoren prestaties en bijsturing (verbeter initiatieven instellen) © ICSB Marketing en Strategie 39
  • 40.
    In procesvorm © ICSBMarketing en Strategie 40
  • 41.
    Waar u bijimplementatie op moet letten © ICSB Marketing en Strategie 41
  • 42.
    1. De kerstboomen de ballen… Teveel prestatie- indicatoren gebruiken leidt tot een overkill aan informatie en verlies van focus (strategie). © ICSB Marketing en Strategie 42
  • 43.
    2. Stimuleren vaneenzijdig gedrag “Kunnen de werkelijke waardestuwers (KSF’en) nu opstaan?” © ICSB Marketing en Strategie 43
  • 44.
    3. PI’en-scores alsstartpunt van de discussie. © ICSB Marketing en Strategie 44
  • 45.
    4. Organisatie projectteam: top down, bottom-up of hybride? © ICSB Marketing en Strategie 45
  • 46.
    5. Functionele invullingBSC leidt tot “silo-gedrag” Corporate BSC Business Unit or Functional Marketing BSC BSC Individual BSC © ICSB Marketing en Strategie 46
  • 47.
    6. Grootste potentieeltussen de functies © ICSB Marketing en Strategie 47
  • 48.
    7. Hele waardeketenin ogenschouw © ICSB Marketing en Strategie 48
  • 49.
    8. Link tusseneigen werkzaamheden en organisatie doelstellingen communiceren © ICSB Marketing en Strategie 49
  • 50.
    9. Oorzaak –gevolg denken © ICSB Marketing en Strategie 50
  • 51.
    9. Oorzaak –gevolg denken Verbetering financiële Goede financiële resultaten resultaten Hogere tevredenheid Positieve en loyaliteit publiciteit Minder fouten in hun Investeren in betere processen/business models dagelijkse activiteiten Investeren in training Betere mensen van medewerkers kunnen aantrekken © ICSB Marketing en Strategie 51
  • 52.
    10. Accountability vsresponsibility “We rapporteren ons te pletter, maar voelen ons niet of nauwelijks verantwoordelijk.” © ICSB Marketing en Strategie 52
  • 53.
    Contact ICSB Marketing enStrategie Barbizonlaan 76 2908 ME Capelle a/d IJssel T: 010 452 86 02 I: www.icsb.nl E: yousri.mandour@icsb.nl