1
PROJECT
ON
“ AUDIO STEGANOGRAPHY”
Visit:
http://bit.ly/audio_javaproject
For Complete Project
2
INSTITUTE OF ENGINEERING & TECHNOLOGY,
qqqqqqqqqqqq UNIVERSITY
CERTIFICATE
This is to certify that the project report entitled
“STEGANOGRAPHY” is a bonafide record of the
project work done by the students:
In partial fulfillment of the requirement for the 6th
semester
of COMPUTER SCIENCE & ENGINEERING in
Institute of Engineering Technology, qqqqqqqq
University ,
3
ACKNOWLEDGEMENT
This Project itself is an acknowledgment
to the inspiration, drive and technical assistance
contributed by many individuals. This project would
have never seen the light of this day without the help
and guidance I have received.
I express my gratitude to xxxxxxxxxx,
Head, Department of Computer Science &
Engineering, Institute of Engineering & Technology,
Bundelkhand University , Jhansi , for providing me
with excellent infrastructure and awesome
environment that laid the potentially strong
foundation for my professional life.
I own an incalculable debt of my all staffs
of Department of Computer Science & Engineering
for their direct and indirect help.
I extend my heartfelt thanks to my parents,
teacher, friends, and well-wishers for their support
and timely help.
4
DECLARATION
I hereby declare that the project work entitled
“STEGANOGRAPHY”
Is submitted in partial fulfillment of the
requirements for the 6th
semester. B.Tech
(Computer Science & Engineering ) and it is a
report of the original work done by me during
the period of February – May in
5
Place: Jhansi
Date: ---------------
CONTENTS
Chapter no Name Page No
1 Steganography at
Large
1.1 Introduction
1.2 Where hidden data
hides
1.3 What does the project
do
7
2 Problem Statement 9
3 Objective 10
4 Module Description
4.1 Interface Module
Diagram
4.2Data Flow Diagram
11
5 Behavioral Description
5.1 image
5.2 audio
14
6 Software Support
6.1 Technical details
17
7 LSB Algorithm
7.1 Implementation 18
8 User Manual
A. Image Steganography
B. Audio Steganography
20
9 Summary 28
6
10 Bibliography 29
Abstract
Steganography is the art of hiding the fact that
Visit:
http://bit.ly/audio_javaproject
For Complete Project
7
1. Steganography at Large
1.1 Introduction
Steganography derives from the Greek word steganos,
meaning covered or secret, and graph (writing or drawing).
On the simplest level, steganography is hidden writing,
whether it consists of invisible ink on paper or copyright
information hidden in an audio or image file.
Where cryptography scrambles a message into a code to
obscure its meaning, steganography hides the message
entirely. These two secret communication technologies can
be used separately or together—for example, by first
encrypting a message, then hiding it in another file for
transmission. As the world becomes more anxious about the
use of any secret communication, and as regulations are
created by governments to limit uses of encryption,
steganography’s role is gaining prominence.
What Steganography essentially does is exploit human
perception, human senses are not trained to look for files
that have information hidden inside of them, although there
are programs available that can do what is called
Steganalysis (Detecting use of Steganography.)
Steganography hides the secreted message within the host data set
and presence imperceptible and is to be reliably communicated to a
8
receiver. The host data set is purposely corrupted, but in a covert
way, designed to be invisible to an information analysis.
9
1.2 Where Hidden Data hides?
It is possible to alter graphic or sound files
slightly without losing their overall viability for the
viewer and listener. With audio, you can use bits of
the file that contain sound not audible to the human
ear. With graphic images, you can remove redundant
bits of color from the image and still produce a
picture that looks intact to the human eye and is
difficult to discern from its original.
It is in those bits that stego hides its data. A
stego program uses an algorithm, to embed data in
an image or sound file, and a password scheme to
allow you to retrieve information.
1.3 What does the project do?
- Hiding the text message in audio or image file.
- Encryption of the same message, so as to
support more secure steganography.
- The decoding of the message, decryption and
source message retrieval are also supported.
2. Problem Statement:
Visit:
http://bit.ly/audio_javaproject
For Complete Project
3. Objective
The goal of steganography is to covert communication. So, a
fundamental requirement of this steganography system is that
the hider message carried by stego-media should not be sensible
to human beings.
The other goal of steganography is to avoid drawing
suspicion to the existence of a hidden message. This approach of
information hiding technique has recently became important in a
number of application area
This project has following objectives:
• To product security tool based on steganography
techniques.
• To explore techniques of hiding data using encryption
module of this project
• To extract techniques of getting secret data using
decryption module.
Steganography sometimes is used when encryption is not
permitted. Or, more commonly, steganography is used to
supplement encryption. An encrypted file may still hide
information using steganography, so even if the encrypted file
is deciphered, the hidden message is not seen.
4. Module Description
Home:
This page will have the home display of the software and it will
have the link to other modules also. Once the module is open it can
then link to the database and retrieve the settings from the database.
This module is also responsible to apply the settings on the other
modules. This module will have only database reading capabilities and
not writing.
Hide / Encrypt the data :
 Create a File using the Text editor : This module will be used
to create a file that will contain the Plaint text with no
formatting. Also the file created under this module will not be
saved in the system and can and will only be saved as a
Encrypted (Visual encryption) or will be concealed under an
image file.
 Import file: In this module we will be able to import a file from
the computer and that will be concealed under an image file.
Unhide / Decrypt the data:
 Import file: This module will have the ability to import file(s). It
will be able to decrypt, Unhide the file from the image file and it
will also be able to retrieve the message from the image files
generated by the encryption module using the Visual
Cryptography.
4.1 Interface Module Diagram :
PROJECT
ON
“ AUDIO STEGANOGRAPHY”
Visit:
http://bit.ly/audio_javaproject
For Complete Project
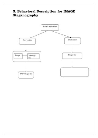
5. Behavioral Description for IMAGE
Steganography
Start Application
Encryption Decryption
Image file
BMP image file
Image Message
file
5. Behavioral Description for AUDIO
Steganography
USE CASE DIAGRAM
Visit:
http://bit.ly/audio_javaproject
For Complete Project
Send
Message
Audiofile
DeleteCreate
DecryptionEncryption
Create Delete
Audiofile
Receive
Message
6. Software Support
Operating system:
Windows or GNU/Linux
JDK (1.7) :
The Java Development Kit (JDK) is an implementation of
either one of the Java SE, Java EE or Java ME platforms released by
Oracle Corporation in the form of a binary product aimed at Java
developers on Solaris, Linux, Mac OS X or Windows.
Java is fast, secure, and reliable. I am using Java because of some
the most desirable features of Java. Some of those are list below-
 Security
 Portability
 Java Architecture
 Object-Oriented Robust
 JDBC (Java Database Connectivity)
Swing :
Swing, which is an extension library to the AWT, includes new
& improved components that enhance the look and functionality of
GUIs. Swing can be used to build Standalone swing GUI Applications as
well as Servlets and Applets. It employs model/view design
architecture. Swing is more portable and more flexible than AWT.
Swing is built on top of AWT and is entirely written in Java, using
AWT’s lightweight component support. The architecture of Swing
components makes it easy to customize both their appearance and
behavior.
7. LSB ALGORITHM for IMAGE
7.1 Implementation:
Structure of image files is that an image is created from pixels
that any pixel created from three colors ( red, green and blue
said RGB) each color of a pixel is one byte information that
shows the density of that color. Merging these three color makes
every color that we see in these pictures. We know that every
byte in computer science is created from 8 bit that first bit is
Most-Significant-Bit (MSB) and last bit Least-Significant-Bit
(LSB), the idea of using Steganography science is in this place;
we use LSB bit for writing our security information inside
pictures. So if we just use last layer (8st layar) of information, we
should change the last bit of pixels, in other hands we have 3 bits
in each pixel so we have 3*hight*width bits memory to write
our information. But before writing our data we must write
name of data(file), size of name of data & size of data. We can do
this by assigning some first bits of memory (8st layer).
7. LSB ALGORITHM for AUDIO
IS WORKS MOSTLY SIMILAR TO THE IMAGE STEGANOGRAPHY
Visit:
http://bit.ly/audio_javaproject
For Complete Project
8. (a) User Manual for
IMAGE STEGANOGRAPHY
The Embed stegonographic message box will
get opened where the message is to be
embedded
Then click on the OPEN tab.
Type the message to be embedded
Select the original image and than click to EMBED tab.
Than click to SAVE INTO NEW FILE tab .
Staganographed image get formed.
To decode steganographic image.
Select the open tab.
Select the steganographed image and click the DECODE
tab.
The decode message will displayed in
DECODED MESSAGE box.
Visit:
http://bit.ly/audio_javaproject
For Complete Project
8. (B) User Manual
AUDIO STEGANOGRAPHY
The Embed stegonographic message box will
get opened where the message is to be
embedded
Then click on the OPEN tab and give the file name which you
want to encode.
After giving the file type the message you want to encode
and then click the encode button
Visit:
http://bit.ly/audio_javaproject
For Complete Project
After giving the path of the file click on decode and
give the unique key for decryption
Hence you can see your MESSAGE.
9. Summary
Steganography is a really interesting subject and outside of the
mainstream cryptography and system administration that most
of us deal with day after day.
Steganography can be used for hidden communication. We have
explored the limits of steganography theory and practice. We
printed out the enhancement of the image steganography system
using LSB approach to provide a means of secure
communication. A stego-key has been applied to the system
during embedment of the message into the cover image.
This steganography application software provided for the
purpose to how to use any type of image formats to hiding any
type of files inside their. The master work of this application is in
supporting any type of pictures without need to convert to
bitmap, and lower limitation on file size to hide, because of
using maximum memory space in pictures to hide the file.
Steganography, like cryptography, will play an increasing role in
the future of secure communication in the “digital world”.
10. Bibliography
Books AND Whitepapers
1. T. Morkel Information and Computer Security
Architecture (ICSA) Research group
University of Pretoria, 0002, Pretoria,
South Africa
Visit:
http://bit.ly/audio_javaproject
For Complete Project

Audio Steganography java project

  • 1.
  • 2.
    2 INSTITUTE OF ENGINEERING& TECHNOLOGY, qqqqqqqqqqqq UNIVERSITY CERTIFICATE This is to certify that the project report entitled “STEGANOGRAPHY” is a bonafide record of the project work done by the students: In partial fulfillment of the requirement for the 6th semester of COMPUTER SCIENCE & ENGINEERING in Institute of Engineering Technology, qqqqqqqq University ,
  • 3.
    3 ACKNOWLEDGEMENT This Project itselfis an acknowledgment to the inspiration, drive and technical assistance contributed by many individuals. This project would have never seen the light of this day without the help and guidance I have received. I express my gratitude to xxxxxxxxxx, Head, Department of Computer Science & Engineering, Institute of Engineering & Technology, Bundelkhand University , Jhansi , for providing me with excellent infrastructure and awesome environment that laid the potentially strong foundation for my professional life. I own an incalculable debt of my all staffs of Department of Computer Science & Engineering for their direct and indirect help. I extend my heartfelt thanks to my parents, teacher, friends, and well-wishers for their support and timely help.
  • 4.
    4 DECLARATION I hereby declarethat the project work entitled “STEGANOGRAPHY” Is submitted in partial fulfillment of the requirements for the 6th semester. B.Tech (Computer Science & Engineering ) and it is a report of the original work done by me during the period of February – May in
  • 5.
    5 Place: Jhansi Date: --------------- CONTENTS Chapterno Name Page No 1 Steganography at Large 1.1 Introduction 1.2 Where hidden data hides 1.3 What does the project do 7 2 Problem Statement 9 3 Objective 10 4 Module Description 4.1 Interface Module Diagram 4.2Data Flow Diagram 11 5 Behavioral Description 5.1 image 5.2 audio 14 6 Software Support 6.1 Technical details 17 7 LSB Algorithm 7.1 Implementation 18 8 User Manual A. Image Steganography B. Audio Steganography 20 9 Summary 28
  • 6.
    6 10 Bibliography 29 Abstract Steganographyis the art of hiding the fact that Visit: http://bit.ly/audio_javaproject For Complete Project
  • 7.
    7 1. Steganography atLarge 1.1 Introduction Steganography derives from the Greek word steganos, meaning covered or secret, and graph (writing or drawing). On the simplest level, steganography is hidden writing, whether it consists of invisible ink on paper or copyright information hidden in an audio or image file. Where cryptography scrambles a message into a code to obscure its meaning, steganography hides the message entirely. These two secret communication technologies can be used separately or together—for example, by first encrypting a message, then hiding it in another file for transmission. As the world becomes more anxious about the use of any secret communication, and as regulations are created by governments to limit uses of encryption, steganography’s role is gaining prominence. What Steganography essentially does is exploit human perception, human senses are not trained to look for files that have information hidden inside of them, although there are programs available that can do what is called Steganalysis (Detecting use of Steganography.) Steganography hides the secreted message within the host data set and presence imperceptible and is to be reliably communicated to a
  • 8.
    8 receiver. The hostdata set is purposely corrupted, but in a covert way, designed to be invisible to an information analysis.
  • 9.
    9 1.2 Where HiddenData hides? It is possible to alter graphic or sound files slightly without losing their overall viability for the viewer and listener. With audio, you can use bits of the file that contain sound not audible to the human ear. With graphic images, you can remove redundant bits of color from the image and still produce a picture that looks intact to the human eye and is difficult to discern from its original. It is in those bits that stego hides its data. A stego program uses an algorithm, to embed data in an image or sound file, and a password scheme to allow you to retrieve information. 1.3 What does the project do? - Hiding the text message in audio or image file. - Encryption of the same message, so as to support more secure steganography. - The decoding of the message, decryption and source message retrieval are also supported.
  • 10.
  • 11.
    3. Objective The goalof steganography is to covert communication. So, a fundamental requirement of this steganography system is that the hider message carried by stego-media should not be sensible to human beings. The other goal of steganography is to avoid drawing suspicion to the existence of a hidden message. This approach of information hiding technique has recently became important in a number of application area This project has following objectives: • To product security tool based on steganography techniques. • To explore techniques of hiding data using encryption module of this project • To extract techniques of getting secret data using decryption module. Steganography sometimes is used when encryption is not permitted. Or, more commonly, steganography is used to supplement encryption. An encrypted file may still hide information using steganography, so even if the encrypted file is deciphered, the hidden message is not seen.
  • 12.
    4. Module Description Home: Thispage will have the home display of the software and it will have the link to other modules also. Once the module is open it can then link to the database and retrieve the settings from the database. This module is also responsible to apply the settings on the other modules. This module will have only database reading capabilities and not writing. Hide / Encrypt the data :  Create a File using the Text editor : This module will be used to create a file that will contain the Plaint text with no formatting. Also the file created under this module will not be saved in the system and can and will only be saved as a Encrypted (Visual encryption) or will be concealed under an image file.  Import file: In this module we will be able to import a file from the computer and that will be concealed under an image file. Unhide / Decrypt the data:  Import file: This module will have the ability to import file(s). It will be able to decrypt, Unhide the file from the image file and it will also be able to retrieve the message from the image files generated by the encryption module using the Visual Cryptography.
  • 13.
  • 14.
  • 15.
    5. Behavioral Descriptionfor IMAGE Steganography Start Application Encryption Decryption Image file BMP image file Image Message file
  • 16.
    5. Behavioral Descriptionfor AUDIO Steganography USE CASE DIAGRAM Visit: http://bit.ly/audio_javaproject For Complete Project
  • 17.
  • 18.
    Operating system: Windows orGNU/Linux JDK (1.7) : The Java Development Kit (JDK) is an implementation of either one of the Java SE, Java EE or Java ME platforms released by Oracle Corporation in the form of a binary product aimed at Java developers on Solaris, Linux, Mac OS X or Windows. Java is fast, secure, and reliable. I am using Java because of some the most desirable features of Java. Some of those are list below-  Security  Portability  Java Architecture  Object-Oriented Robust  JDBC (Java Database Connectivity) Swing : Swing, which is an extension library to the AWT, includes new & improved components that enhance the look and functionality of GUIs. Swing can be used to build Standalone swing GUI Applications as well as Servlets and Applets. It employs model/view design architecture. Swing is more portable and more flexible than AWT. Swing is built on top of AWT and is entirely written in Java, using AWT’s lightweight component support. The architecture of Swing components makes it easy to customize both their appearance and behavior.
  • 19.
    7. LSB ALGORITHMfor IMAGE 7.1 Implementation: Structure of image files is that an image is created from pixels that any pixel created from three colors ( red, green and blue said RGB) each color of a pixel is one byte information that shows the density of that color. Merging these three color makes every color that we see in these pictures. We know that every byte in computer science is created from 8 bit that first bit is Most-Significant-Bit (MSB) and last bit Least-Significant-Bit (LSB), the idea of using Steganography science is in this place; we use LSB bit for writing our security information inside pictures. So if we just use last layer (8st layar) of information, we should change the last bit of pixels, in other hands we have 3 bits in each pixel so we have 3*hight*width bits memory to write our information. But before writing our data we must write name of data(file), size of name of data & size of data. We can do this by assigning some first bits of memory (8st layer).
  • 20.
    7. LSB ALGORITHMfor AUDIO IS WORKS MOSTLY SIMILAR TO THE IMAGE STEGANOGRAPHY Visit: http://bit.ly/audio_javaproject For Complete Project
  • 21.
    8. (a) UserManual for IMAGE STEGANOGRAPHY The Embed stegonographic message box will get opened where the message is to be embedded
  • 22.
    Then click onthe OPEN tab. Type the message to be embedded
  • 23.
    Select the originalimage and than click to EMBED tab. Than click to SAVE INTO NEW FILE tab . Staganographed image get formed. To decode steganographic image. Select the open tab.
  • 24.
    Select the steganographedimage and click the DECODE tab. The decode message will displayed in DECODED MESSAGE box. Visit:
  • 25.
    http://bit.ly/audio_javaproject For Complete Project 8.(B) User Manual AUDIO STEGANOGRAPHY The Embed stegonographic message box will get opened where the message is to be embedded
  • 26.
    Then click onthe OPEN tab and give the file name which you want to encode.
  • 27.
    After giving thefile type the message you want to encode and then click the encode button
  • 28.
    Visit: http://bit.ly/audio_javaproject For Complete Project Aftergiving the path of the file click on decode and give the unique key for decryption
  • 29.
    Hence you cansee your MESSAGE. 9. Summary Steganography is a really interesting subject and outside of the mainstream cryptography and system administration that most of us deal with day after day.
  • 30.
    Steganography can beused for hidden communication. We have explored the limits of steganography theory and practice. We printed out the enhancement of the image steganography system using LSB approach to provide a means of secure communication. A stego-key has been applied to the system during embedment of the message into the cover image. This steganography application software provided for the purpose to how to use any type of image formats to hiding any type of files inside their. The master work of this application is in supporting any type of pictures without need to convert to bitmap, and lower limitation on file size to hide, because of using maximum memory space in pictures to hide the file. Steganography, like cryptography, will play an increasing role in the future of secure communication in the “digital world”. 10. Bibliography Books AND Whitepapers 1. T. Morkel Information and Computer Security Architecture (ICSA) Research group University of Pretoria, 0002, Pretoria, South Africa
  • 31.