Embed presentation
Downloaded 45 times


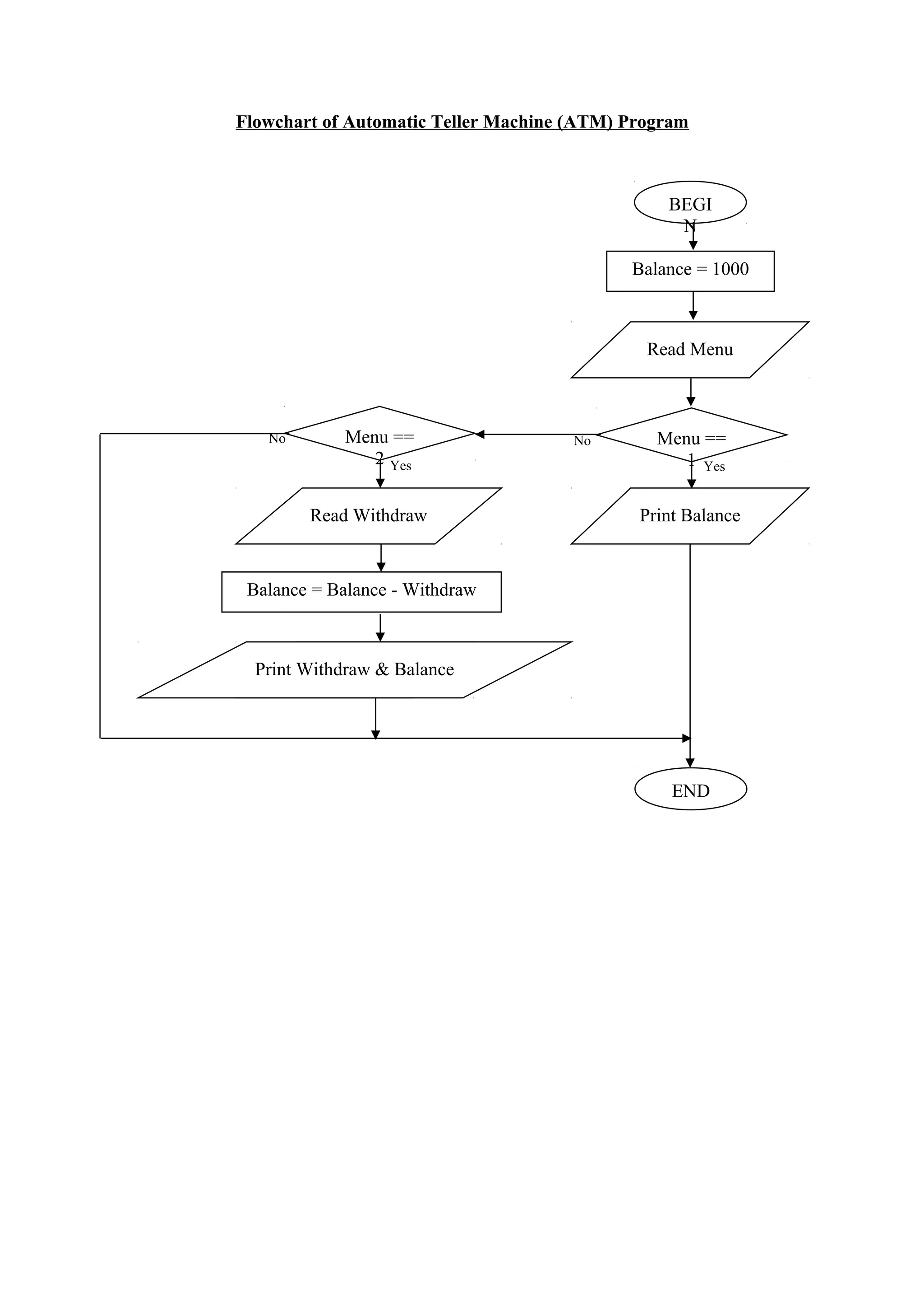
An ATM program begins by setting the initial balance to $1000. It then displays a menu asking the user to select an option to print their balance or withdraw funds. Based on their selection, it will either print the current balance or withdraw the amount and print the updated balance.
