IDEA TREE
WALT DISNEY
The mission statement can also be defined as a company’s “statement of purpose.”
The current mission statement for the Walt Disney Company is:
To be the world’s leading producers and providers of entertainment and information. Using our
portfolio of brands to differentiate our content, services and consumer products, we seek to develop the
most creative, innovative and profitable entertainment experiences and related products in the world.
The Strategic Advantage is derived from:
A vast and diverse portfolio:
The Disney brothers began drawing cartoons long before moving to Hollywood. The Missouri natives
spent the majority of their lives imagining characters to which to introduce to the world. Along with the
Disney’s impressive collection of new adaptations of old classics such as Robin Hood, Sleeping Beauty,
Peter Pan, and Alice In Wonderland;
Diversification
Disney has moved well beyond its cartoon-oriented roots. Though the company is still involved the
production of original feature films and other related media (and though the media network division of
the Company is still the organization’s leading generator of revenue) the company has long since
stopped being a typical “animation studio” or “film production company.”
Incredible Customer Service
Disney demands nothing less than stellar customer service from their employees.
Acquisition of Pixar Animation Studios
In 2006, The Walt Disney Company made an acquisition of Pixar Animation Studios. Because of the
partnership involved in these movies, however, Disney had limitations on the rights to use and reuse the
characters contained within the films. The Company saw this as a negative. Too, seeing as Disney
produces the majority of its films without collaboration or partnership, the Disney-Pixar relationship was
an enigma around which to carefully navigate.
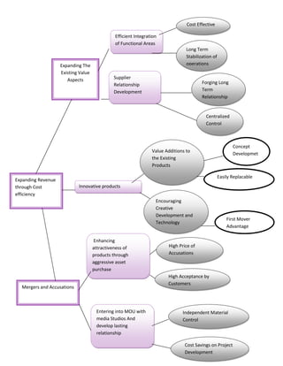
Cost Effective
Efficient Integration
of Functional Areas

Expanding The
Existing Value
Aspects

Long Term
Stabilization of
operations
Supplier
Relationship
Development

Forging Long
Term
Relationship

Centralized
Control

Concept
Developmet

Value Additions to
the Existing
Products
Expanding Revenue
through Cost
efficiency

Easily Replacable
Innovative products
Encouraging
Creative
Development and
Technology

Enhancing
attractiveness of
products through
aggressive asset
purchase

First Mover
Advantage

High Price of
Accusations

High Acceptance by
Customers

Mergers and Accusations

Entering into MOU with
media Studios And
develop lasting
relationship

Independent Material
Control

Cost Savings on Project
Development

Anurag idea tree221031

  • 1.
  • 2.
    The mission statementcan also be defined as a company’s “statement of purpose.” The current mission statement for the Walt Disney Company is: To be the world’s leading producers and providers of entertainment and information. Using our portfolio of brands to differentiate our content, services and consumer products, we seek to develop the most creative, innovative and profitable entertainment experiences and related products in the world. The Strategic Advantage is derived from: A vast and diverse portfolio: The Disney brothers began drawing cartoons long before moving to Hollywood. The Missouri natives spent the majority of their lives imagining characters to which to introduce to the world. Along with the Disney’s impressive collection of new adaptations of old classics such as Robin Hood, Sleeping Beauty, Peter Pan, and Alice In Wonderland; Diversification Disney has moved well beyond its cartoon-oriented roots. Though the company is still involved the production of original feature films and other related media (and though the media network division of the Company is still the organization’s leading generator of revenue) the company has long since stopped being a typical “animation studio” or “film production company.” Incredible Customer Service Disney demands nothing less than stellar customer service from their employees. Acquisition of Pixar Animation Studios In 2006, The Walt Disney Company made an acquisition of Pixar Animation Studios. Because of the partnership involved in these movies, however, Disney had limitations on the rights to use and reuse the characters contained within the films. The Company saw this as a negative. Too, seeing as Disney produces the majority of its films without collaboration or partnership, the Disney-Pixar relationship was an enigma around which to carefully navigate.
  • 3.
    Cost Effective Efficient Integration ofFunctional Areas Expanding The Existing Value Aspects Long Term Stabilization of operations Supplier Relationship Development Forging Long Term Relationship Centralized Control Concept Developmet Value Additions to the Existing Products Expanding Revenue through Cost efficiency Easily Replacable Innovative products Encouraging Creative Development and Technology Enhancing attractiveness of products through aggressive asset purchase First Mover Advantage High Price of Accusations High Acceptance by Customers Mergers and Accusations Entering into MOU with media Studios And develop lasting relationship Independent Material Control Cost Savings on Project Development