Automated Library 
Management System ­ Design  
 
 
 
 
 
Advanced System Analysis 
 
Abstract 
The main goal of this report is to introduce the key concept and analyzing the strategy for the                                   
development of the Automated Library System for the Islington College. This report is divided                           
into the three main parts describing its three main components that will be used during the                               
development. The actual development is not included in this report but all the analysis and                             
deigns that are used in the development are details analyzed in this chapter. The actual cost i.e.                                 
direct cost as well as the indirect cost is also analyzed details in this report.  
 
 
2 | ​Page 
 
Advanced System Analysis 
Table of Contents 
 
Chapter 1. Selection of a Methodology  
1.1 SSADM Methodology  
1.2 DSDM Methodology  
1.3 SCRUM Methodology  
1.4 Extreme Programming  
 
Chapter 2. Project Plan  
2.1 Planning  
2.1.1 Project Cost  
2.2  Managing  
2.3 Designing  
2.4 Coding  
2.5 Testing  
 
Chapter 3. Design  
3.1 Requirements  
3.1.1 Functional Requirements  
3.1.2 System Requirement  
3.2 Use Case Diagrams  
3.2.1. Login Use Case Diagram  
3.2.2 Add Book Use Case Diagram  
3.2.3 Librarian Use Case Diagram  
3.2.4 Add Member User Case Diagram  
3.2.5 Search Member Use Case Diagram  
3.2.6 Member Use Case Diagram  
3.2.7 Search Book Use Case Diagram  
3.3 Class Diagram  
3.4 Sequence Diagrams  
3 | ​Page 
 
Advanced System Analysis 
3.4.1       Sequence diagram for login  
3.4.2      Sequence diagram for Adding member  
3.4.3       Sequence diagram for adding books  
3.4.4.       Sequence diagram for booking system  
3.4.5.       Sequence diagram for searching book  
3.4.6     Sequence diagram for searching users  
3.5 Activity Diagrams  
3.5.1.  ​_ Activity diagram for login  
3.5.2 ​_ Activity diagram for adding member  
3.5.3 ​_ Activity diagram for adding books  
3.5.4 Activity diagram for assuring books  
3.5.5      Activity diagram for returning the book  
3.6 ER Diagram  
3.5 Interface Designs  
3.5.1 User Login  
3.5.2 Search Book  
3.5.3 Member info  
3.5.4 Book Details  
3.5.4 Book Info  
3.5.5 User Status  
3.6 Application Architecture  
 
Appendix  
Appendix A: Gantt Chart  
Appendix B: ER Diagram  
References  
 
 
 
4 | ​Page 
 
Advanced System Analysis 
List of Figures 
Figure 1: SSADM life cycle (System Development Life Cycles (SDLC) – Sharper Tutorials.)  
Figure 2:DSDM lifecycle (DSDM Atern Project Structure; Overview | M.C. Partners & Associates)  
Figure 3: SCRUM lifecycle  
Figure 4:XP life cycle  
Figure 5: Overall plan for islington library.  
Figure 6: Iteration 1 for islington library.  
Figure 7: Iteration 2 for islington library.  
Figure 8: Iteration 3 for islington library.  
Figure 9: Iteration 4 for islington library.  
Figure 10: Use case diagram for login  
Figure 11: Use case diagram for adding books  
Figure 12: Use case diagram showing system for librarian  
Figure 13: Use case diagram for register users  
Figure 14: Use case diagram for searching students  
Figure 15:Use case diagram showing system for users  
Figure 16: Use case diagram for searching books  
Figure 17:Class Diagram for Automated Library Management System  
Figure 18: Sequence diagram for login into the system  
Figure 19: Sequence diagram for registration of users  
Figure 20: Sequence diagram for register books in the system  
Figure 21: Sequence diagram for booking  
Figure 22: Sequence diagram for searching the books  
Figure 23: Sequence diagram for searching the users  
Figure 24: Activity diagram for login  
5 | ​Page 
 
Advanced System Analysis 
Figure 25: Activity diagram for adding members  
Figure 26: Activity diagram to take a book  
Figure 27: Activity diagram for returning the books  
Figure 28: ER Diagram  
Figure 29: User Login  
Figure 30: Search Book  
Figure 31: Member Info  
Figure 32: Book Details  
Figure 33: Book Info  
Figure 34: User Status  
Figure 35: Application Architecture  
 
 
6 | ​Page 
 
Advanced System Analysis 
List of Tables 
 
Table 1: Table showing the direct cost used in the development of Library system.  
Table 2: Indirect cost for the development of the library system.  
 
 
 
 
 
 
   
7 | ​Page 
 
Advanced System Analysis 
Chapter 1. Selection of a Methodology 
 
Introduction to project 
The project is on Islington Library which currently has a manual system of handling member                             
registration, book issuance, book returning etc. This report intends to provide a full specification                           
for the development of Automated Library System for Islington College with the selected                         
methodology. The project is carried out through XP methodology with previous comparison of                         
methodology done.  
 
The various possibilities for the development of Islington Library could be the following                         
methodologies:  
1 SSADM 
2 DSDM 
3 Scrum and  
4 XP  
 
8 | ​Page 
 
Advanced System Analysis 
1.1 SSADM Methodology 
SSADM is a waterfall method for the analysis and design of information systems. SSADM can                             
be thought to represent a pinnacle of the rigorous document­led approach to system design, and                             
contrasts with more contemporary agile methods such as DSDM or Scrum.  
 
Figure 1: SSADM life cycle (System Development Life Cycles (SDLC) – Sharper Tutorials.) 
For SSADM puts special emphasis on the analysis of the system and its documentation, this 
causes the danger of over­analyzing, which can be very time and cost consuming (Kanban.                           
2012).Due to various types of description methods, checks of consistency cannot be carried out. 
Especially with large systems, the outline diagram can become very unclear, because all 
relevant data flows have to be included. (ITC Infotech, India, 2012.) 
SSADM can’t be used for the development of Islington Library for the following reasons : 
 
1 SSADM puts special emphasis on the analysis of the system and its documentation which                           
causes the danger of over­analyzing and can be time and cost consuming ​(Kanban. 2012)​.                           
For the development of Islington Library we do not need an absolute documentation for                           
the system. 
2 Due to various types of description methods, checks of consistency cannot be carried out. 
9 | ​Page 
 
Advanced System Analysis 
3 The outline diagram can become very unclear, because all relevant data flows have to be                             
included. (ITC Infotech, India, 2012.). As the system of Islington Library is ​small and                           
medium­sized systems in which we do not include all the data flows. 
 
10 | ​Page 
 
Advanced System Analysis 
1.2 DSDM Methodology 
 
The another possibility for the development of Islington Library, DSDM, is the robust Agile                             
framework for effective Project Management and Delivery; providing best practice guidance for                       
on time, in budget delivery of projects – with proven scalability to address projects of all sizes                                 
and for any Business Sector. (DSDM Atern – DSDM Atern. 2012) 
 
 
 
Figure 2:DSDM lifecycle (DSDM Atern Project Structure; Overview | M.C. Partners & Associates) 
Yet, DSDM can’t be used for the development of Islington Library for the following reasons : 
1 DSDM places relatively little emphasis on quality delivering solid prototypes quickly,                     
rather than the actual product quickly.​(​Compare Dsdm And Xp. 2012) So, DSDM is                         
generally for RAD no matter what the coding approach is. Since Islington library has got                             
clear requirements and has to be delivered a solid product, there is no necessity of                             
building a quick prototype being ignorant on coding approach. 
 
11 | ​Page 
 
Advanced System Analysis 
2 DSDM does not recognize that the Cost Of Change Curve may be flattened. ​(​Compare                           
Dsdm And Xp. 2012) This is another reason for not choosing DSDM for development of                             
Islington Library, because changes can always not be expected in a monster way. They                           
can appear with a constant line of curve, when cost is considered. 
 
3 DSDM uses timeboxing to manage risk per iteration while the other methodology like XP                           
uses more responsive techniques. (​Compare Dsdm And Xp. 2012) Timeboxes are                     
generally of longer periods, hence making it quite tedious process of development, which                         
may affect the development process of Islington library because there is nothing amazing                         
and much interesting about project tasks, as it revolves only around the Library.  
 
 
12 | ​Page 
 
Advanced System Analysis 
1.3 SCRUM Methodology  
 
The Library management system can also be developed using the scrum methodology. Among                         
all the agile methodologies, Scrum is unique because it introduces the idea of “empirical process                             
control.” It uses a real world progress of the project. In Scrum, projects are divided into succinct                                 
work cadences, known as sprints, which are typically one week, two weeks, or three weeks in                               
duration. At the end of each sprint, stakeholders and team members meet to assess the progress                               
of a project and plan its next steps. This allows a project’s direction to be adjusted orreoriented                                 
based on completed work, not speculation or predictions (Scrum Methodology & Agile Scrum                         
Methodologies. 2012). Scrum has certain practices and is also a commitment and result oriented.                           
In SCRUM project is delivered using increments of the shippable products. Here on each day the                               
task to be done is discussed before starting it and at the end what is achieved is also discussed.                                     
After the delivery of each parts of the product a group meeting between the developing and                               
stakeholder teams takes place which focuses on quality assurance they want to have in their                             
system. 
  
Figure 3: SCRUM lifecycle 
 
 
 
13 | ​Page 
 
Advanced System Analysis 
 
 
Development of Library management system may be beneficial by using the SCRUM because in                           
SCRUM: 
  
1.​   ​The principles are easy to understand as well as easy to implement. 
  
2.​   ​All the rules and development is technological and tools agnostics. 
  
3. ​The system is built and tested several times focuses on each drawback as well as on its                                   
removal and modifications. 
  
Instead of its advantages there are also several points which are briefly discussed below about                             
why not to use SCRUM for the development of the library management system. 
 
1. ​The library management is not such a big project and all the additional programmed planning                               
and the changing requirements are not all required here. Using SCRUM costs bit more and also                               
needs additional documentations prepared that’s way using the SCRUM for its development may                         
not be appropriate. 
  
2. ​In our project we are going to have all the previous requirements required for the development                                 
of the system and all are previously set, which means we are not going to change any                                 
requirements. The scrum mainly focuses on the changing requirement that’s way we may not                           
have to use it. 
 
  
3. ​Management systems such as Library Management system needs lots of integration between                         
its modules like as: student, teachers and so on so the developer needs to be together during the                                   
14 | ​Page 
 
Advanced System Analysis 
development but SCRUM developer may be personally dedicated i.e. Chickens, but in our                         
project all the developer teams needs to be together that’s way scrum may not be appropriate. 
  
4. ​The daily meeting is the main agenda of the scrum which is not needed in our project.                                   
Because all the necessary requirements and the task according to the priorities are all set up                               
earlier which all are required to set up before starting project. 
  
5. ​SCRUM focuses on the shorter more structured sprints, and prioritizes backlog items Scrum's                           
aim goal is to get estimations of how long development will take(agile ­ What is the difference                                 
between Scrum and Extreme Programming? StackOverflow. 2012.) 
  
6. ​It does not address the practices required to create "goods" of any kind, but instead gives us                                   
the process that will take us from the inception of a vision to the final product,regardless of the                                   
actual development process. (Agile ­ What is the difference between Scrum and Extreme                         
Programming? Stack Overflow. 2012.) 
  
7. ​Scrum has nothing to say about programming. (Agile ­ What is the difference between Scrum                               
and Extreme Programming? Stack Overflow. 2012.) 
 
15 | ​Page 
 
Advanced System Analysis 
1.4 Extreme Programming 
The methodology that suits the best for the development of Islington library is XP.  
Extreme Programming is a discipline of software development based on values of simplicity,                         
communication, feedback, and courage. 
 
 
Figure 4:XP life cycle 
It works by bringing the whole team together in the presence of simple practices, with enough                                 
feedback to enable the team to see where they are and to tune the practices to their unique                                   
situation. (xProgramming.com. 2012.) 
 
The reasons for using XP for the Islington Library are as follows :  
1 Focuses of XP are more on paired programming, prioritizing the tasks, and more test                           
driven development.(agile ­ What is the difference between Scrum and Extreme                     
Programming? Stack Overflow. 2012.) This feature helps the development of the                     
Islington Library software with great quality. 
 
2 XP is more about helping developers get things done as quickly and maintainable as                           
possible. (agile ­ What is the difference between Scrum and Extreme Programming?                       
Stack Overflow. 2012.) 
  
16 | ​Page 
 
Advanced System Analysis 
3 It gives us a process with which to create software in an agile and productive way. It                                 
deals with, though doesn't specialize in the management of the development process, and                         
focuses mostly on the engineering practices required to deliver software, with quality. 
(agile ­ What is the difference between Scrum and Extreme Programming? Stack                       
Overflow. 2012.) 
 
 
 
 
 
 
 
17 | ​Page 
 
Advanced System Analysis 
Chapter 2. Project Plan 
The Islington Library shall be developed following XP practices. As XP focuses more on the 
Programming and then on the fly testing, the software product of better quality can be expected. 
 
The five phases of XP practices for the development of Islington library are as following: 
 
2.1 Planning 
The Planning phase is started with User stories and conduction of Spike solutions. A week is 
to be spent on that, after which is conducted a meeting with Customers, Team Manager and 
Programmers for the scheduling of releases with everyone’s agreement.  
The more important part after that is the iteration planning based on the User stories. 
The overall planning is as given below: 
 
Figure 5: Overall plan for islington library. 
The project is divided on 4 iterations of not more than 15 days. Resources for each iteration are                                   
Customer, Team Manager and Programmers. 
 
 
18 | ​Page 
 
Advanced System Analysis 
The iterations are as following: 
 
● Iteration 1 – Librarian Module (Book Part) 
● Iteration 2 – Librarian Module (Member Part) 
● Iteration 3 – Member Module 
● Iteration 4 – Administrator Module 
 
 
19 | ​Page 
 
Advanced System Analysis 
Iteration 1 – Librarian Module (Book Part) 
 
The first Iteration is of 11 days, with 8 tasks. Each task will be tested by the programmer himself 
right after the coding is completed. Each task is of 1 working day. 
 
 
Figure 6: Iteration 1 for islington library. 
 
The tasks are as follows: 
● Create Book Categories 
● Update Book Categories 
● Create Book 
● Update Book 
● Delete Book 
● Update Book Borrowing Period 
● Create Authors and Publishers Information 
20 | ​Page 
 
Advanced System Analysis 
● Update Authors and Publishers Information 
 
Iteration 2 – Librarian Module (Member Part) 
The second Iteration is of 10 days, with 7 tasks, each task being tested by the programmer                                 
himself right after the coding is completed. Each task is of 1 working day. 
 
 
Figure 7: Iteration 2 for islington library. 
 
The tasks are as follows: 
 
● Accept Membership Request 
● Create Membership Request 
● Reject Membership Request 
● Update Membership Request 
● Issue Books to Members 
● Return Books to Members 
● Renew Books to Members 
 
 
21 | ​Page 
 
Advanced System Analysis 
 
 
22 | ​Page 
 
Advanced System Analysis 
Iteration 3 – Member Module 
The third Iteration is of 12 days, with 5 tasks and each task is of 1 working day. 
 
 
Figure 8: Iteration 3 for islington library. 
The tasks are as follows: 
 
● Give a provision to Retrieve/Update personal information to Member 
● Search through books by subject, title, authors or any other information related to book 
● place a request for Renewal 
● place a request for Booking 
● Suggest a book to be brought to the library book collection 
 
 
 
23 | ​Page 
 
Advanced System Analysis 
Iteration 4 – Administrator Module 
The fourth Iteration is of 12 days, with 3 tasks.  
 
Figure 9: Iteration 4 for islington library. 
 
The tasks are as follows: 
 
● View the fine details of Members returning Books late 
● Check the Return of Books 
● Check the Issuance of Books 
 
 
24 | ​Page 
 
Advanced System Analysis 
2.1.1 Project Cost 
The overall cost of the project is calculated through direct and indirect cost during the different                               
phases of the development. 
2.1.1.1  Direct cost 
The direct cost is calculated for the project duration of 58 days as shown on the project plan                                   
which is as shown in ​Appendix A​ of the very document. 
SN  Title  Cost Per   
Day(NRs) 
Total Cost (2 Months) 
1 
 
Programmer 1   800  46, 400 
2  Programmer 2   600  34, 800 
3  Tester 
 
700   7, 000 
  Total Direct Cost    88, 200 
 
Table 1: Table showing the direct cost used in the development of Library system. 
Apart from Direct cost of developers and testers, indirect cost needs also to be considered. 
 
25 | ​Page 
 
Advanced System Analysis 
2.1.1.2 Indirect cost 
Indirect costs refer to all those costs that are indirectly related to the project in its development.                                 
All the basic costs that are directly related to the development of the project such as the salary of                                     
the programmer, analysis’s etc. all refers to the direct cost. The indirect costs include cost of                               
electricity, cost of travelling, cost of printing etc. 
 
a. In our project we do not need to travel a lot, only once before the starting of the project                                     
with the librarian of the Islington College is needed so it can be neglected. If further                               
meeting with the librarian is needed then it will be conducted using the video conference                             
on online. 
 
 
b. The Islington college library is a 30 days long project so the cost of electricity needed for                                 
it should be included as the indirect cost. As due to huge amount of load shedding in the                                   
context of Nepal we need to manage some extra budget for the electricity to continue the                               
project. 
 
c. The cost related to the project manager is also considered as the indirect cost, because                             
he/she only survey or check the actual development and progress of the project without                           
taking part in the real development. 
 
d. Islington college library management system is complete server based application so to                       
test the system we also need to hire a server. That server will store all the necessary                                 
information of the system in the database. For the development of Islington management                         
library system we have to hire such a server for about a month. 
 
e. Rent is also considered as the indirect cost for any project. The price that is needed to pay                                   
as the rent of the developing company needs to be included in the indirect cost of the                                 
project. 
26 | ​Page 
 
Advanced System Analysis 
 
 
The calculation of indirect cost is given below: 
 
SN  Title  Cost(NRs) 
1 
 
Total cost of electricity used during the development of project  8, 000 
2  Total money needs to pay the Team manager  30, 000 
3  Cost of server needed to store data 
 
2, 000 
4  Rent of the developing office (X% of total rent) 
 
14, 000 
  Total Indirect Cost  54, 000 
 
Table 2: Indirect cost for the development of the library system. 
Thus, the total cost of project is 142, 000 NRs. However, depending upon the condition can                               
increase up or decrease down with a little margin. 
 
 
27 | ​Page 
 
Advanced System Analysis 
2.2  Managing 
 
The Islington Library is managed through standup meetings. It ensures that each task is 
completed perfectly, and tests are passed. The resources involved are: 
 
1. Team Manager 
2. Programmers 
 
2.3 Designing 
 
Designing holds the third phase of Islington Library development. This phase mainly focuses 
on creating system metaphor for each module or the iteration. Also, the CRC cards for design 
sessions are created. Finally refactoring is carried out in system metaphor or CRC cards if 
needed. The resources involved are: 
 
1. Team Manager 
2. Programmers 
3. Designers 
 
2.4 Coding 
 
Just after the designs are completed, coding is started. The XP methodology urges to focus on 
programming standards and design patterns, that’s why this phase of the whole methodology is 
highly important for carrying the development further. It has to be carried out in such a way that 
each task of Islington library is testable. 
 
The resources involved for this phase are Programmers. 
28 | ​Page 
 
Advanced System Analysis 
 
2.5 Testing 
 
The Testing in Islington library is carried out in two ways, 
 
1. Unit testing 
2. Acceptance Testing 
 
The Unit testing is carried out by the programmer himself during the coding, with completion 
of each task. Whereas the System Testing and Acceptance Testing is carried out at the end after                                 
the results of all iterations of Islington library are integrated as a single module by the testers first                                   
and then the customers themselves. 
 
29 | ​Page 
 
Advanced System Analysis 
Chapter 3. Design 
3.1 Requirements 
3.1.1 Functional Requirements 
The functional requirements of the system are as follows :  
1 Librarian should be able to insert books. 
2 Librarian should be able to modify books. 
3 Librarian should be able to delete books. 
4 Librarian can accept or reject a membership request according to the Library Policy or                           
Payment Methods. 
5 Librarian should be able to increase the period of borrowing a book for any specific type                               
or group of users. 
6 Librarian should be able to edit book categories. 
7 Librarian should be able to arrange books by categories. 
8 Librarian should be able to add authors and publishers information. 
9 Librarian should be able to edit authors and publishers information. 
10 Librarian should be able to send notification to people who have exceeded deadline or                           
about to exceed date. 
11 Librarian should be able to record books returned by members. 
12 Librarian should be able to add membership request. 
13 Librarian should be able to edit membership request. 
14 Librarian should be able to delete membership request. 
15 Librarian should be able to reject membership request. 
16 Librarian should be able to issue books to members. 
17 Librarian should be able to return books to members. 
18 Librarian should be able to renew books to members. 
19 Librarian can charge fine to members exceeding return date. 
20 Member should be able to view personal information and modify it. 
30 | ​Page 
 
Advanced System Analysis 
21 Member can have the ability to search through books by subject, title, authors etc. 
22 Member can place a request for booking. 
23 Member can place a request for renewal. 
24 Member may suggest a book to be brought to library. 
25 Admin should be able to check issuance of books. 
26 Admin should be able to check return of books. 
27 Admin should be able to view the fine details of members returning books late. 
 
3.1.2 System Requirement 
1 System should be able to be operated in online/offline status. 
2 Bar code generation should be done for Books. 
3 Bar code generation should be done for Members. 
 
  
31 | ​Page 
 
Advanced System Analysis 
 
 
 
 
 
 
 
 
 
3.2 Use Case Diagrams 
Use case diagrams overview the usage requirements for a system.  They are useful for                           
presentations to management and/or project stakeholders, but for actual development you will                       
find that​ ​use cases ​provide significantly more value because they describe "the meat" of the                           
actual requirements. The use case diagrams for the library management system are given below: 
 
3.2.1. Login Use Case Diagram 
 
32 | ​Page 
 
Advanced System Analysis 
 
Figure 10: Use case diagram for login 
Use case Name: Login 
Primary Actor:​ Users of the library 
  
Purpose:    This is implemented in order to enable user authentication. For this a valid                         
username and password must be used by the existing user. 
  
33 | ​Page 
 
Advanced System Analysis 
Input:    The login page to the Library System is displayed where users input their                         
username and password. 
  
Output:    The system will then check the username and password and if matched then the                           
system will direct them to their home page otherwise the appropriate error message will be                             
displayed. 
  
Successful steps 
Actor action  System response 
i.                    User select username 
ii.                  User select password 
  
iv.                User logged in successfully. 
  
  
iii.                Verifies username and password 
  
  
Exception:​ If username and password does not match system ask user for maximum three times. 
 
 
 
 
 
34 | ​Page 
 
Advanced System Analysis 
3.2.2 Add Book Use Case Diagram 
 
 
 
Figure 11: Use case diagram for adding books 
 
 
 
35 | ​Page 
 
Advanced System Analysis 
 
Use case Name:  add books 
Primary Actor:   Librarian 
Pre­Condition:   Librarian must be logged in. 
Post­Condition:   Books must be added to the database. 
Purpose:  Librarian can add books which late on can be used to view the information                           
and its availability in the library. 
Input:    Users will be provided the upload page from where they can upload book                           
details. 
Output:     Those uploaded books now can be displayed in library system. 
Successful steps 
Actor action  System response 
1.User enter book information from their           
system 
  
  
3.Press Upload Button 
  
  
2. System check for valid book name and               
type. 
  
4. Upload the books detail to the server. 
  
Exception: Books details must be fulfilled. 
 
 
 
36 | ​Page 
 
Advanced System Analysis 
3.2.3 Librarian Use Case Diagram 
 
 
 
37 | ​Page 
 
Advanced System Analysis 
Figure 12: Use case diagram showing system for librarian 
Use case Name: System for librarian 
  
Primary Actor:​ Librarian 
  
Purpose:    This is implemented in order to enable Librarian to use the whole system. 
  
Input:   Librarian after the successful login enter into the system. 
  
Output:    The whole system will then be visible to the librarian from where he/she can                           
manage library related tasks. 
 
 
 
 
 
 
 
38 | ​Page 
 
Advanced System Analysis 
3.2.4 Add Member User Case Diagram 
 
 
 
Figure 13: Use case diagram for register users 
 
 
 
39 | ​Page 
 
Advanced System Analysis 
Use case Name: Register user 
Primary Actor: ​Liberian 
  
Purpose:  This is implemented in order to enable new user authentication. A valid user                           
account must be provided for this. 
  
Input:  The user request to register for the system. 
  
Output:  The system provide registration page for the users from where they can register                         
their name for the use of library 
  
Successful step 
Actor action  System response 
i.​                    ​Liberian select username 
ii.​                  ​Liberian select password 
iii.​                ​Liberian enter user ID 
iv.​                 ​Liberian enter member type 
v.​                   ​Liberian enter contact detail 
 vii.  User Successfully Registered 
  
  
  
  
  
vi.​                 ​Register user 
  
  
Exception:​ If username already exists then system update the user account. 
 
 
 
   
40 | ​Page 
 
Advanced System Analysis 
3.2.5 Search Member Use Case Diagram 
 
 
 
Figure 14: Use case diagram for searching students 
 
41 | ​Page 
 
Advanced System Analysis 
Use case name:    search student 
Primary Actor:   ​Librarian 
Pre­Condition:   Librarian must be logged in. 
Post­Condition:​       Students name must be displayed. 
Purpose:   ​Its main purpose is to enable librarian to search the users they want to. 
Input:   Librarian Enter the name if the student. 
Output:  The name of the student similar to the entered name is displayed by the
system 
  
   
Successful steps 
Actor action  System response 
1 User enters the name of the student. 
  
  
  
2. System shows the result related to the name                 
of the student entered. 
  
Exception: ​Student name must be valid. 
 
 
 
 
 
 
42 | ​Page 
 
Advanced System Analysis 
3.2.6 Member Use Case Diagram 
 
 
Figure 15:Use case diagram showing system for users 
43 | ​Page 
 
Advanced System Analysis 
 
Use case Name: System for users 
  
Primary Actor:​ Users 
  
Purpose:   This is implemented in order to enable Users to use the whole system. 
  
Input:    Users after the successful login enter into the system. 
  
Output:    The whole system will then be visible to the Users from where he/she can book,                             
update their personal information etc. 
 
 
 
 
44 | ​Page 
 
Advanced System Analysis 
3.2.7 Search Book Use Case Diagram 
 
 
Figure 16: Use case diagram for searching books 
 
   
45 | ​Page 
 
Advanced System Analysis 
Use case name:    search books 
Primary Actor:   Users 
Pre­Condition:   User must be logged in. 
Post­Condition:    books must be displayed. 
Purpose:    its main purpose is to enable users to search the books which are in the                               
system database. 
Input:    User select the search book menu in the system and enter the name of the                             
book that they want to search. 
Output:     The searched books will be displayed along with its information. 
   
  
  
Successful steps 
Actor action  System response 
1. User enters the name of the book. 
  
  
  
2. System shows the result related to the name                 
of the book entered. 
  
Exception: ​Valid book name must be entered in order to search. 
 
 
46 | ​Page 
 
Advanced System Analysis 
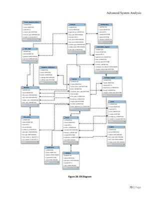
3.3 Class Diagram 
The class diagram for the Islington Library contain the following objects :  
1 Member 
2 Category 
3 Book 
4 Author 
5 Publication 
6 Stock 
7 Librarian 
8 Borrow 
9 Membership 
10 MemberType 
11 BooksIssuancePolicy 
12 UserLogin 
13 DeadlineNotification 
14 RenewalRequest 
15 ReservationRequest 
16 FinePolicy 
17 FineType 
 
The Member object holding integrated information about the member has the following                       
attributes : firstName, middleName, lastName, barCode, memberType, clearance, approvedBy                 
and userLogin. 
Member object will request for Membership, maintained by the object Membership with                       
attributes; member, created, expiry and boolean active.  
 
The Book is the another object holding master information about the book, with attributes title,                             
barCode, author, publication, category, active and stocks.  
 
47 | ​Page 
 
Advanced System Analysis 
Book has a Author with attributes firstName, middleName, lastName and address. Book belongs                         
to the Category, while the category has name, description and issuable attributes. The publication                           
is another object holding information about the publication of the book. At any point in time,                               
Book can have certain number of Books, and that is maintained by the object Stock, with                               
attributes book, numberOfBooks, createdDate, active and createdBy. Book can have a                     
ReservationRequest with attributes member, book, requestCreated, bookingDate,             
messageFromLibrarian, approval and approvedBy. 
 
 
The Librarian object represents the person with the attributes; firstName, middleName, lastName                       
and userLogin. UserLogin is an another object holding username and password of Librarian and                           
Member as well. 
 
The information about issuance of Books is maintained by the object Borrow. The object Borrow                             
has the attributes; member, issuedDate, expectedReturnDate, actualReturnDate, issuedBy, book,                 
finePolicy and returnApprovedBy.  
 
Late Borrow can have FinePolicy. FinePolicy is an object with attributes descrpition,                       
minNumberOfDays, maxNumberOfDays, amount, created and fineType. 
Borrow can have RenewalRequest, which holds the attributes borrow, requestCreatedDate,                   
approval and approvedBy. 
48 | ​Page 
 
Advanced System Analysis 
 
49 | ​Page 
 
Advanced System Analysis 
Figure 17:Class Diagram for Automated Library Management System 
3.4 Sequence Diagrams 
Sequence diagram graphically helps us to show how the objects do interact with each other                             
through the message in the execution of the use case. This diagram also helps us to show how the                                     
message are sent as well as received between the objects in the sequences (Jeffrey L. Whitten,                               
2002). For the development of sequence diagram for library system we have used Microsoft                           
Office Visio 2003. . In addition, boxes known as combine fragments are drawn around sets of                               
arrows to mark alternative actions, loops, and other control structures. 
 
Notation used in Sequence diagram used in the Development of Library management                       
system. 
Class 
 
Class roles describe the way an object will behave in context. 
Activation 
 
Activation Boxes represents the time an object needs to complete                   
a task. 
50 | ​Page 
 
Advanced System Analysis 
Messages 
 
Messages are arrows that represent communication between             
object. 
Lifelines 
Lifelines are vertical dashes lines         
that indicate the object’s presence over time. 
 
 
 
51 | ​Page 
 
Advanced System Analysis 
3.4.1​       ​Sequence diagram for login 
 
 
 
Figure 18: Sequence diagram for login into the system 
 
Description: 
1.​       ​Choose username [user ­ system]. 
2.​       ​Choose password [user ­ system]. 
3.​       ​Choose gender [user ­ system]. 
4.​       ​Verify username and password [system] 
5.​       ​Provide users a personal home page [system­ user] 
  
  
  
  
  
  
  
52 | ​Page 
 
Advanced System Analysis 
  
  
3.4.2​      ​Sequence diagram for Adding member 
 
   
 
  
Figure 19: Sequence diagram for registration of users 
Description 
1.​       ​Enter user name [user­system]. 
2.​       ​Enter user type [user­system]. 
3.​       ​Enter user ID [user­system]. 
4.​       ​Enter user contact detail [user­system]. 
5.​       ​Verify user data [system]. 
6.​       ​Insert into database [system­database] 
  
53 | ​Page 
 
Advanced System Analysis 
  
  
  
 
3.4.3​       ​Sequence diagram for adding books 
  
 
  
Figure 20: Sequence diagram for register books in the system 
Description 
1.​       ​Enter Book name [user­system]. 
2.​       ​Enter Book type [user­system]. 
3.​       ​Enter book ISBN number [user­system]. 
4.​       ​Enter author name [user­system]. 
5.​       ​Verify input data [system]. 
54 | ​Page 
 
Advanced System Analysis 
6.​       ​Insert into the database [system­database]. 
  
  
  
  
  
3.4.4.​       ​Sequence diagram for booking system 
  
 
  
Figure 21: Sequence diagram for booking 
Description 
55 | ​Page 
 
Advanced System Analysis 
1.​       ​Enter username [user­system]. 
2.​       ​Enter password [user­system]. 
3.​       ​Verify user name and password [system] 
4.​       ​Show initial home page [system] 
5.​       ​Enter book name for search [system] 
6.​       ​Search book in the database [system­database] 
7.​       ​Show results [database­system] 
8.​       ​Request booking [system] 
9.​       ​Insert request into the database [system­database] 
3.4.5.​       ​Sequence diagram for searching book 
  
 
  
56 | ​Page 
 
Advanced System Analysis 
Figure 22: Sequence diagram for searching the books 
 
Description 
1.​       ​Enter username [user­system]. 
2.​       ​Enter password [user­system]. 
3.​       ​Verify user name and password [system] 
4.​       ​Show initial home page [system] 
5.​       ​Enter book name for search [system] 
6.​       ​Search book in the database [system­database] 
7.​       ​Show results [database­system] 
 
57 | ​Page 
 
Advanced System Analysis 
3.4.6​     ​Sequence diagram for searching users 
 
 
  
Figure 23: Sequence diagram for searching the users 
Description 
1.​       ​Enter username [user­system]. 
2.​       ​Enter password [user­system]. 
3.​       ​Verify user name and password [system] 
4.​       ​Show initial home page [system] 
5.​       ​Enter user name for search [system] 
58 | ​Page 
 
Advanced System Analysis 
6.​       ​Search users in the database [system­database] 
7.​       ​Show results [database­system] 
 
59 | ​Page 
 
Advanced System Analysis 
3.5 Activity Diagrams 
In its basic form, an activity diagram is a simple and intuitive illustration of what happens in a                                   
workflow, what activities can be done in parallel, and whether there are alternative paths through                             
the workflow (ibm.com, 2006). 
Notation use in Activity diagram of Library manage system 
Initial State 
 
A filled circle followed by an arrow             
represents the initial state. 
Action States 
 
Action states represents the noninterruptiable         
actions of object. 
Action Flow 
 
Action flow arrows illustrate the relationship           
among action states. 
Branching 
 
A diamond represents a decision with           
alternate paths. 
60 | ​Page 
 
Advanced System Analysis 
Final State 
 
An arrow pointing to a filled circle nested               
inside another circle represents the final           
action state. 
61 | ​Page 
 
Advanced System Analysis 
 
 
 
 
 
 
 
 
 
 
 
 
 
 
 
 
 
3.5.1.  Activity diagram for login 
 
62 | ​Page 
 
Advanced System Analysis 
 
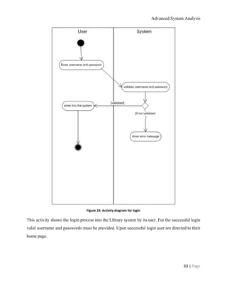
Figure 24: Activity diagram for login 
This activity shows the login process into the Library system by its user. For the successful login                                 
valid username and passwords must be provided. Upon successful login user are directed to their                             
home page. 
 
 
63 | ​Page 
 
Advanced System Analysis 
3.5.2  Activity diagram for adding member 
 
 
Figure 25: Activity diagram for adding members 
This activity diagrams show the registration process of the users by the librarian. In order to                               
register into the system valid college ID is required along with the basic information of the user.                                 
The system will check the user into the database if the users are already exists then their account                                   
will be renewal. 
64 | ​Page 
 
Advanced System Analysis 
 
3.5.3  Activity diagram for adding books 
 
 
Figure 16: Activity diagram for adding a Book 
 
65 | ​Page 
 
Advanced System Analysis 
This activity diagram shows the actual mechanism for adding the books into the library. In order                               
toad the book its complete information including its type, publication, author name must be                           
entered, and then the books information are added in to the server database. 
3.5.4 Activity diagram for assuring books 
 
Figure 26: Activity diagram to take a book 
66 | ​Page 
 
Advanced System Analysis 
This activity diagram shows the assurance of books by the user from the library. Here at first the                                   
availability of books is checked by the system into the database and if the books are available                                 
then it is provided to the user with the return date calculated by the system. Then the detail                                   
Information about this transaction is stored in the database. 
 
67 | ​Page 
 
Advanced System Analysis 
3.5.5      Activity diagram for returning the book 
 
Figure 27: Activity diagram for returning the books 
This activity diagram is used to demonstrate the returning of the book issued by the uses. In                                 
order to return the book at first the fine is calculated by the system for that particular book. If                                     
68 | ​Page 
 
Advanced System Analysis 
fine exists then the user must have to pay that fine first in order to return the book otherwise the                                       
books can be returned successfully. 
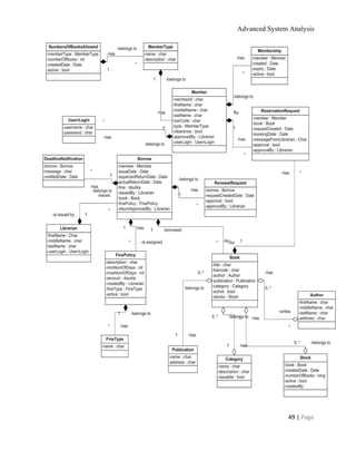
3.6 ER Diagram 
The Entity Relationship for the Islington Library contains the following entities :  
1 member 
2 category 
3 book 
4 author 
5 publication 
6 stock 
7 librarian 
8 borrow 
9 membership 
10 books_issuance_policy 
11 user_login 
12 deadline_notification 
13 renewal_request 
14 reservation_request 
15 fine_policy 
 
Except for the Enums defined in the Class Diagrams, every object of Class Diagram acts as a                                 
pure entity in the ER diagram, so, the same are attributes for each of the object in counterpart                                   
database. 
 
69 | ​Page 
 
Advanced System Analysis 
 
Figure 28: ER Diagram 
70 | ​Page 
 
Advanced System Analysis 
 
71 | ​Page 
 
Advanced System Analysis 
3.5 Interface Designs 
 
3.5.1 User Login 
 
 
 
Figure 29: User Login 
 
 
 
 
 
 
72 | ​Page 
 
Advanced System Analysis 
 
73 | ​Page 
 
Advanced System Analysis 
3.5.2 Search Book 
 
 
 
Figure 30: Search Book 
 
 
 
 
 
 
 
 
74 | ​Page 
 
Advanced System Analysis 
 
75 | ​Page 
 
Advanced System Analysis 
3.5.3 Member info 
 
Figure 31: Member Info 
 
 
 
 
 
 
 
 
76 | ​Page 
 
Advanced System Analysis 
3.5.4 Book Details 
 
 
 
 
Figure 32: Book Details 
 
 
 
 
 
 
 
 
77 | ​Page 
 
Advanced System Analysis 
 
78 | ​Page 
 
Advanced System Analysis 
3.5.4 Book Info 
 
 
 
 
Figure 33: Book Info 
 
 
 
 
 
79 | ​Page 
 
Advanced System Analysis 
 
80 | ​Page 
 
Advanced System Analysis 
3.5.5 User Status 
 
 
 
 
Figure 34: User Status 
 
 
 
 
 
81 | ​Page 
 
Advanced System Analysis 
3.6 Application Architecture 
 
 
 
Figure 35: Application Architecture 
 
 
 
82 | ​Page 
 
Advanced System Analysis 
Appendix 
Appendix A: Gantt Chart 
 
 
 
 
 
   
83 | ​Page 
 
Advanced System Analysis 
Appendix B: ER Diagram 
 
 
 
 
 
 
 
 
 
 
 
 
84 | ​Page 
 
Advanced System Analysis 
References 
DSDM Atern – DSDM Atern. 2012. DSDM Atern – DSDM Atern. [ONLINE] Available at:                           
http://www.dsdm.org/dsdm­atern​. [Accessed 21 December 2012]. 
 
ITC Infotech , ITC Infotech, India, 2012. Structured Systems Analysis and Design . Structured                           
Systems Analysis and Design Methodology , Version 4, 1­7. 
 
Compare Dsdm And Xp. 2012. Compare Dsdm And Xp. [ONLINE] Available at:                       
http://c2.com/cgi/wiki?CompareDsdmAndXp​. [Accessed 21 December 2012]. 
 
Scrum Methodology & Agile Scrum Methodologies. 2012. Scrum Methodology & Agile Scrum                       
Methodologies. [ONLINE] Available at: ​http://scrummethodology.com/​. [Accessed 21             
December 2012]. 
 
agile ­ What is the difference between Scrum and Extreme Programming? ­ Stack Overflow.                           
2012. agile ­ What is the difference between Scrum and Extreme Programming? ­ Stack                           
Overflow. [ONLINE] Available at:       
http://stackoverflow.com/questions/209011/what­is­the­difference­between­scrum­and­extreme­
programming/211128#211128​. [Accessed 24 December 2012]. 
 
What is Extreme Programming? | xProgramming.com. 2012. What is Extreme Programming? |                       
xProgramming.com. [ONLINE] Available at: ​http://xprogramming.com/book/whatisxp/​.         
[Accessed 23 December 2012]. 
 
Introducing Agile Scrum XP and Kanban. 2012. Introducing Agile Scrum XP and Kanban.                           
[ONLINE] Available at:     
85 | ​Page 
 
Advanced System Analysis 
http://www.slideshare.net/dimka5/introducing­agile­scrum­xp­and­kanban​. [Accessed 23     
December 2012]. 
 
Differences Between Scrum and Extreme Programming | Mountain Goat Software. 2012.                     
Differences Between Scrum and Extreme Programming | Mountain Goat Software. [ONLINE]                     
Available at:   
http://www.mountaingoatsoftware.com/blog/differences­between­scrum­and­extreme­programm
ing​. [Accessed 23 December 2012]. 
 
DSDM Atern Project Structure; Overview | M.C. Partners & Associates. 2012. [ONLINE]                       
Available at: ​http://www.mcpa.biz/2011/10/dsdm­atern­project­structure­overview/ . [Accessed         
23 December 2012] 
 
Anon., 2002. Sequence diagram. In Jeffrey L. Whitten, L.D.B.K.C.D. ​System Analysis and Design                         
Methods​. New Delhi: Tata McGraw­Hill Publication Company Limited. p.655. 
ibm.com, 2006. ​Activity Diagrams: What They Are and How to Use Them​. [Online] Available at:                             
HYPERLINK "http://www.ibm.com/developerworks/rational/library/2802.html"   
http://www.ibm.com/developerworks/rational/library/2802.html [Accessed 25 December         
2012]. 
 
 
86 | ​Page 
 

ADVANCED SYSTEM ANALYSIS On Automated Library Management System