DESIGN AND ANALYSIS OF SOLAR PV SYSTEM
(SOLAR STREET LIGHTING)
Major project report
Submitted by
SUBHANKAR DASH-1241019177
NISHA KUMARI-1241013049
SIDDHARTH S.PATI-1241013256
KUMAR SANKET-1241013253
(8TH
Semester and Section-‘D’)
DEPARTMENT OF ELECTRICAL ENGINEERING
Institute of Technical Education And Research
SIKSHA ‘O’ ANUSANDHAN UNIVERSITY
Bhubaneswar, Odisha, India
(May 2016)
ii
CERTIFICATE
This is to certify that the project report titled “DESIGN & ANALYSIS
OF SOLAR PV SYSTEM (SOLAR STREET LIGHTING )” being submitted by
(SUBHANKAR DASH,NISHA KUMARI,SIDDHARTH S.PATI,KUMAR SANKET) to the
Institute of Technical Education and Research, Siksha ‘O’ Anusandhan University,
Bhubaneswar, Odisha, India for the partial fulfillment for the degree of Bachelor of
Technology in Electrical Engineering is a record of original work carried out by them under
my supervision and guidance. The project work, in my opinion, has reached the requisite
standard fulfilling the requirements for the degree of Bachelor of Technology. The results
contained in this thesis have not been submitted in part or full to any other University or
Institute for the award of any degree .
Dr Renu Sharma
(H.O.D)
( DEPT OF ELECTRICAL ENGG. ITER)
iii
ACKNOWLEDGEMENT
We would like to express our deep gratitude to our esteemed faculties who have
always been source of motivation and firm support throughout the project. We would also
like to convey our sincerest gratitude and indebtedness to all Lab faculties and staff of
Department of Electrical Engineering, ITER, who bestowed their great effort and guidance at
appropriate times without which it would have been very difficult on our project work.
An undertaking of this nature would have never been attempted without deriving
reference and inspiration from the works of others whose details are mentioned in references
section. We acknowledge our gratitude to all of them.
Further, we would like to express our feelings towards our parents and God who
directly or indirectly encouraged and motivated us during this undertaking.
iv
DECLARATION
We declare that this written submission represents our ideas in our own words
and where other’s ideas or words have been included,We have adequately cited and
referenced the original sources. We also declare that we have adhered to all principles of
academic honesty and integrity and have not misrepresented or fabricated or falsified any
idea in our submission. We understand that any violation of the above will be cause for
disciplinary action by the University and can also evoke penal action from the sources which
have thus not been properly cited or from whom proper permission has not been taken when
needed.
Date: ————– Signature of students
SUBHANKAR DASH
NISHA KUMARI
SIDDHARTH S.PATI
KUMAR SANKET
v
REPORT APPROVAL
This project report entitled ”DESIGN & ANALYSIS OF SOLAR PV
SYSTEM(SOLAR STREET LIGHTING)” by
1. SUBHANKAR DASH(1241019177)
2. NISHA KUMARI(1241013049)
3. SIDDHARTH S.PATI(1241013256)
4. KUMAR SANKET(1241013253)
is approved for the degree of Bachelor of Technology in Electrical
Engineering.
Date: ——————-
Place: —————— Examiners
————————————————–
————————————————–
————————————————–
HOD
————————————————–
vi
ABSTRACT
It is obvious that the rapidly growth of business and population are putting
such a pressure on world power resources as energy demand increases day by day. How to
reasonably utilize green energy and keep sustainable development is the most important
challenge now-a-days. As a huge green energy source generated from the sun, PV industry
will gain the best opportunity to grow up. We should grasp the opportunity to build the most
suitable environmental friendly PV power plant, and welcome a better tomorrow.
In this paper we are focusing on hybrid charge controller with charge
controller circuit which protects the battery by avoiding overcharge or excessive discharge
through the load, which can also extend the battery performance or life span. We also
demonstrate the dusk to dawn operation using light dependent resister, relay and other
circuitaries.
vii
TABLE OF CONTENTS
Certificate---------------------------------------------------------------------------------------------------------------- i
Acknowledgement----------------------------------------------------------------------------------------------------- ii
Declaration----------------------------------------------------------------------------------------------------------- iii
Report Approval------------------------------------------------------------------------------------------------------ iv
Plagiarism check Certificate---------------------------------------------------------------------------------------- v
Abstract------------------------------------------------------------------------------------------------------------------ vi
1 Introduction
1.1 The Board Statement Of Designing Problem 04
1.2 Student Outcome & Bloom’s Taxonomy 04
1.3 Design Check Point 05
1.4 Design Team Formation And Team Charter 07
2 Customer Needs Recognition
2.1 Task Listing And Monitoring 09
2.2 Questionnaire Method 10
2.3 Interview Method 13
2.4 Organizing And Prioritizing Customer Need 14
2.5 Problem Statement With Requirement And Constraint 15
3 Function Decomposition
3.1 Task Listing And Monitoring 18
3.2 Function Tree By FAST Method 19
3.3 Function Tree By Subtract And Operate Procedure 20
3.4 Function Tree By Energy Diagram 22
4 Product Tear
4.1 Task Listing And Monitoring 24
4.2 Product Teardown 25
4.3 Post Product Teardown Reporting 27
4.4 Engineering Specification 30
5 Product Architecture
5.1 Task Listing And Monitoring 32
5.2 Modular Design By Basic Clustering 33
6 Concept Generation
6.1 Task Listing And Monitoring 35
6.2 Brain Storming 36
6.3 Morphological Analysis 37
6.4 Assembly Sketches Concept Variants 38
7 Concept Selection
viii
7.1 Task Listing And Monitoring 40
7.2 Technical Feasibility By Applying The Knowledge Of Mathematics, 41
Science And Engineering
8 Product Embodiment
8.1 Task Listing And Monitoring 43
8.2 Refining Geometry And Layout 44
8.3 System Modeling 45
9 Product Metric Model
9.1 Task Listing And Monitoring 47
9.2 Model Selection By Performance Specification 48
10 Design For Manufacture, Assembly & Environment
10.1 Task Listing And Monitoring 50
10.2 Applying Design Guideline 51
10.3 Manufacturing Cost Analysis 52
10.4 Design For Environment 54
11 Analysis And Numerical Model
11.1 Task Listing And Monitoring 56
11.2 Spreadsheet Search 58
12 Physical Prototype
12.1 Task Listing And Monitoring 63
12.2 Mock Up Material And Processes 64
13 Prototype Testing And Improvement
13.1 Task Listing And Monitoring 68
13.2 Design Of Experiment 69
13.3 Improvement 72
14 Final Product
14.1 Task Listing And Monitoring 74
14.2 Final Product Fabrication 75
15 Conclusion
15.1 Conclusion 83
15.2 Group Learning 83
15.3 Individual Learning 83
16 Reference 84
17 Appendix 85
ix
LIST OF TABLES
Table 1.1: student outcomes 02
Table 1.2: learning levels 04
Table 1.3: course outcomes 05
Table 1.4: design checkpoints and student outcomes 06
Table 1.5: time line for design checkpoints 07
Table 1.6: team allocation and problem selection 07
Table 1.7: team charter 08
Table 4.2 Sop device worksheet 25
Table 4.3 bill of materials 27
Table 5.1: work done by each member 32
Table 6.1: work done by each member 35
Table 6.2 partial brain storming 36
Table 6.3 general morphological matrix 37
Table 6.4 idea generator 38
Table 7.1: work done by each member 40
Table 7.2 function for customer needs 41
Table 8.1: work done by each member 43
Table 9.1: work done by each member 47
Table 10.1: work done by each member 50
Table 10.2 DFA guidelines 51
Table 10.1 cost estimation/ analysis 55
Table 11.1: work done by each member 56
Table 12.1: work done by each member 63
Table 12.2 component list 64
Table 13.1: work done by each member 68
x
Table 13.2 design of experiments 69
Table 13.3 bill of materials 72
Table 14.1: work done by each member 74
xi
LIST OF FIGURES
FIG 2.1 Affinity diagram 12
FIG 3.1 Fast diagram 16
FIG 3.2 Function tree 17
FIG 3.4 black box 22
FIG 4.1 House of Quality 30
FIG 5.1 Clustered function structure 33
FIG 8.2 Layout diagram 44
FIG 12.1 charge controller circuit diagram 62
FIG 12.2 Dusk to dawn circuit diagram 62
FIG 12.3 switching circuit diagram 63
FIG 12.4 power circuit diagram 64
1
Chapter 1
INTRODUCTION
2
1.1 .The broad statement of design problem
Present civilization is on a starve of energy for fulfilling their demand. So
there are much use of conventional energy occurs, which in turn creates the environment
pollution at a large scale and their quick extinction from the earth crust as much fossil fuels
are used. So by paying heed into this alarming effect and to reduce its impact, Renewable
Energy Sources are need to be used. So our objective is to implement & design the solar PV
cell in street lighting system
Background Theory:
The main objective of our project is to generate electrical energy
through solar panel from sun. For that the main components which are used in our project
are:
1. Solar Panel
2. Charge Controller circuit
3. Battery for storage
4. Transformer for power circuit
5. Light Dependent Resistor (LDR)
6. Light Emitting Device (LED assembly)
1. Solar Panel: Here we are using a solar panel of 12V, 20Watt. The main objective is
to generate electrical energy by absorbing heat energy from the sun. Solar panel
absorbs electrical energy (photons) from the sun and here PN- semiconductor
devices are used so by PHOTOVOLTAIC EFFECT electrical energy is generated
from the solar panel.
2. Charge Controller: A Charge controller optimally controls the charging of the
battery. The battery sometimes overcharges from its maximum value for which it
gets damaged also it gets corrode . A typical 12v battery can maximum charge upto
15v so beyond which the battery gets overcharged so a charge controller circuit
protects the battery from over charge phenomenon.
3
3. Battery: A battery is a device consisting of one or more electrochemical cells. A
battery has a positive terminal, called cathode, and a negative terminal, called anode.
The terminal with positive demarcation is at a higher electrical potential than the
negative. The terminal marked with negative is the source of electrons and it delivers
energy to an external load. Here battery is used for conservation of energy that could
be used when energy source is not present.
4. Transformer: In our project we have used conventional source so that we can
charge up the battery even there is inadequate amount of solar energy during rainy or
stormy weather. Like if it is a rainy day then we can charge up our battery through
the electrical grid. For this we need a transformer. Here we are using the step down
transformer so that it can step down the 230volt ac supply into the 12volt ac which is
required for our battery to be charged up. But the battery needs 12volt dc so we will
be using a rectifier which will be converting the 12volt ac into the 12volt dc.
5. Light Dependent Resistor: A Light dependent resistor (LDR) or a
photo resistor is a device whose resistivity varies with the variation of incident
electromagnetic radiation on it. So it is a light sensitive device. It is also called a
photoconductor. It is basically a photocell that works on the principle of
photoconductivity. The LDR basically consists of passive element resistor but its
resistance decreases to almost zero when light falls on it.
6. Light Emitting Device: A light emitting diode is a two lead semiconductor light
source. This is a PN junction diode which emits light when activated. When a
suitable voltage is applied to the leads, electron-hole recombination occurs within
the device, releasing energy in the form of photons.
1.2. Student outcomes and Bloom’s taxonomy of learning levels
• There are eleven student outcomes (a–k) for the Electrical Engineering B. Tech
program.
• There are six levels of learning as defined in the Bloom’s Taxonomy. Bloom’s
Taxonomy is a multi-tiered model of classifying thinking according to the six
cognitive levels of complexity. The levels have often been depicted as a stairway,
which encourages the students to “climb to a higher (level of) thought”. The lowest
4
three levels are: knowledge, comprehension, and application. The highest three
levels are: analysis, evaluation, and creation. The taxonomy is hierarchical, which
means, each level is subsumed by the higher levels. In other words, a student
functioning at the ‘application’ level has also mastered the material at the
‘knowledge’ and ‘comprehension’ levels.
Table 1.1: Student outcomes
Outcome Description
A
An ability to apply knowledge of mathematics, science, and
engineering.
B An ability to design and conduct experiments, as well as to analyze
and interpret data.
C An ability to design a system, component, or process to meet desired
needs within realistic constraints such as economic, environmental,
social, political, ethical, health and safety, manufacturability, and
Sustainability.
D An ability to function on multidisciplinary teams.
E An ability to identify, formulate, and solve engineering problems.
F An understanding of professional and ethical responsibility.
G An ability to communicate effectively.
H The broad education necessary to understand the impact of engineering
solutions in a global, economic, environmental, and societal context.
I A recognition of the need for, and an ability to engage in life-long
Learning.
J A knowledge of contemporary issues.
K An ability to use the techniques, skills, and modern engineering tools
necessary for engineering practice.
5
Table 1.2: Learning levels
Level Name Description
L-1 Knowledge Retrieving, recognizing, and recalling relevant knowledge
from long-term memory.
L-2 Comprehension Constructing meaning from oral, written, and graphic
messages through interpreting, exemplifying, classifying,
summarizing, inferring, comparing, and explaining.
L-3 Application Carrying out or using a procedure through executing, or
Implementing.
L-4 Analysis Breaking material into constituent parts, determining how
the parts relate to one another and to an overall structure
or purpose through differentiating, organizing, and
Attributing.
L-5 Evaluation Making judgments based on criteria and standards through
checking and critiquing.
L-6 Creation Putting elements together to form a coherent or functional
whole; reorganizing elements into a new pattern or
structure through generating, planning, or producing.
6
1.3. Design checkpoints
Table 1.3: Design checkpoints and student outcomes
Checkpoints A B C D E F G H I J K
1 Customer
needs
recognition
√ √
2 Function
decomposition
√
3 Engineering
specification
√ √
4 Product
architecture
√ √
5 Concept
generation
√ √
6 Concept
selection
√ √ √ √ √
7 Product
embodiment
√ √
8 Product
metric model
√ √ √ √
9 DFM, DFA,
DFE
√ √ √ √ √
10 Analytical and
numerical
solution
√ √ √ √ √
11 Physical
prototype
√
12 Testing and
improvement
√ √ √
13 Final product
and Final
Report
√ √
7
Table 1.4: Time line for design checkpoints
Checkpoints Set time line
1 Customer needs recognition FILL THE SPECIFIED TIME
2 Function decomposition 10.02.2016-13.02.2016
3 Engineering specification 16.02.2016-21.02.2016
4 Product architecture 23.02.2016-26.02.2016
5 Concept generation 27.02.2016-29.02.2016
6 Concept selection 02.03.2016-03.03.2016
7 Product embodiment 05.03.2016-06.03.2016
8 Product metric model 07.03.2016-08.03.2016
9 DFM, DFA, DFE 08.03.2016-09.03.2016
10 Analytical and numerical solution 10.03.2016-12.03.2016
11 Physical prototype 13.03.2016-15.03.2016
12 Testing and improvement 16.03.2016-20.03.2016
13 Final product and Final Report 22.03.2016-14.04.2016
1.4 Design team formation and team charter
Table 1.5: Team allocation and problem selection
Name Registration
number
Design Problem
statement
1 SUBHANKAR DASH 1241019177
DESIGN AND
ANALYSIS OF SOLAR
PV SYSTEM(SOLAR
STREET LIGHTING)
2 NISHA KUMARI 1241013049
3 SIDDHARTH S.PATI 1241013256
4 KUMAR SANKET 1241013253
Signature of IDP with
date
8
Table 1.6: Team Charter
Team ID:3(C) Section: D Semester: 8th
We are involved: (Name and Registration number of Team members)
Member 1: SUBHANKAR DASH 1241019177
Member 2: NISHA KUMARI 1241013049
Member 3: SIDDHARTH S.PATI 1241013256
Member 4: KUMAR SANKET 1241013253
Our objective:
- Design and Analysis of Solar PV System(solar street lighting)
Our goals:
To do analysis that How much rating of PV panel and battery required according to the
rating of the load.
To design Hybrid charge controller circuit on vero board and assemble it & do testing .
To assemble the final whole design ( i.e PV panel, hybrid charge controller and load) on a
wooden board .
Declaration:
We, the members of the Design Team 3(C), Section ‘D’, Department of Electrical Engineering,
ITER, Siksha ‘O’ Anusandhan University, hereby declare that we have created our own Team
Charter, understood it, and agree to abide by it.
Signature:
Member 1: SUBHANKAR DASH Member 2:NISHA KUMARI
Member 3:SIDDHARTH S.PATI Member 4:KUMAR SANKET
9
Chapter 2
CUSTOMER NEEDS RECOGNITION
10
2.1 Task distribution and monitoring
Table 2.1: Work done by each member
Work done by each member of Team ID 3(C) of Section ‘D’
Team leader: SUBHANKAR DASH
Team member Task(s) to be
performed
Task assigned date Task completed on
1:SUBHANKAR
DASH & NISHA
KUMARI
Questionnaire &
interview Form
10.02.2016 12.02.2016
2:NISHA KUMARI Affinity Diagram 12.02.2016 13.02.2016
3:SIDDHARTH
S.PATI
Priority table 12.02.2016 13.02.2016
4:SUBHANKAR
DASH & KUMAR
SANKET
Problem statement
with requirements
and constraints
12.02.2016 13.02.2016
Signature of Team Members:
Member 1:SUBHANKAR DASH Member 2:NISHA KUMARI
Member 3:SIDDHARTH S.PATI Member 4:KUMAR SANKET
11
2.2 Questionnaire method
Table 2.2: Questionnaire for the product
Q. 1 Do you have any idea about Solar PV MODULE?
a) Yes
b) No
c) No idea
Q. 2 Can Solar PV System be used for domestic purpose?
a) Yes
b) No
c) No idea
Q. 3 Do you think it should be mandatory for domestic users to have solar PV so
as to reduce their dependency on conventional energy?
a) Yes, can help meet energy demand and reduce pollution
b) No, domestic users cannot afford it
c) They should have the option to choose
Q. 4 4. What is the cost of a simple PV System you think?
a) Rs 38/watt
b) Rs 45/watt
c) Rs 55/watt
d) Rs 60/watt
Q. 5 How long do a PV system last according to you?
a) Less than 10 years
b) 20-60 years
c) More than 60 years
Q.6 Do you think it should be implemented in Bhubaneswar at the earliest given
its smart city status?
a) Yes, Bhubaneswar is a growing city should check pollution.
b) No, very costly
c) No idea
12
Q. 7 Should there be government subsidies for solar PV development?
a) No
b) Yes only to those who cannot afford it
c) No idea
Q. 8 According to you is it preferable as best i.e Roof mounted or Ground
mounted?
a) Roof mounted
b) Ground mounted
c) Both
d) No idea
Q. 9 Is it economic to use hybrid system in solar PV system?
a) Yes
b) No
c) To some extent
Q. 10 According to you is it used as main source of power generation or backup?
a) As main Source
b) As Back up
c) Both
d) No idea
Q.11
What are the biggest obstacles in implementing Solar Pv system on a global
scale?
a) High installation cost
b) Reliability
c) Pollution
d) Lack of awareness
Q.12 Can we use solar PV system in dark/cloudy days?
a) Yes, battery as backup
b) No
c) No idea
13
Q.13 In what ways the solar battery charger protects the Solar PV?
a) Over-loading
b)Over-Voltage
b) Over-current
c) Both overloading & overcurrent
d) No idea
Q.14 Would you get an electric shock if you touch the PV panel?
a) Yes
b) No
c) Depending upon the moisture
d) No idea
Q.15 Is the implementation of the PV System harmful to the environment?
a) Yes
b) No
c) To some extent
d) Depending on the environment condition
Q.16 What is the maximum capacity Solar PV model can generate?
a) Enough for lighting a colony
b) Enough to light a house
c) Not enough for heavy loads (working)
c) No idea
14
2.3 Interview method
Table 2.3: Interview Form for Product
Customer Name: Ramesh Chandra swain
(GM CESU)
Address: IDCO TOWER ,BBSR
Interviewer: SUBHANKAR DASH
Date:28.02.2016
Questions Customer response to
question
Interpreted need statement
by interviewer
Importance
rating assigned
by customer
What are the uses of
the current product
or similar product?
i)Production of
electrical energy
using solar energy
ii)Hybrid vehicles
iii)Day to day basic
use
Electricity generation
Solar electric cars
Solar water heater,
Solar cooker, Solar street
light, Solar Charger etc
Must
Good
Good
Questions that expose
the LIKES of the
product
1 Less pollution Eco-friendly Must
3 User-friendly Can be used as Roof or
ground mounted
according to needs
Good
5 Continuous Power
supply
Uninterrupted Power
Supply
Must
7 Tracking System Single or Dual axis
tracking system
Good
9 Generally used for
small loads
Supply power to remote
areas
Should
Questions that expose
the DISLIKES of the
product
1 Setup and
Maintenance cost is
high
2 Non-availability of
solar energy
Use of Hybrid system Must
3 Battery causes
pollution
Use of bio batteries Should
Suggestions for
improving the
current product
i)Use bio batteries of
compact size
ii)Conventional Input
i.e Power from grid
Should be stressed upon
batteries that don’t cause
pollution
Hybrid system installation
which increases the
stability to supply power
to loads
Should
Must
15
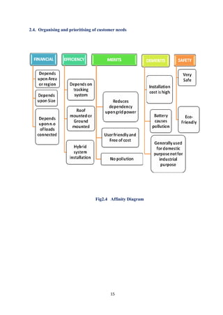
2.4. Organising and prioritising of customer needs
Fig2.4 Affinity Diagram
16
Table 2.5. Prioritised customer need
Priority Table
2.6. Problem statement with requirements and constraints
Design and Analysis of Solar PV system(solar street lighting)
SPECIFICATION SHEET
(Solar PV system)
DEMAND OR
WISH
FUNCTIONAL REQUIREMENT/CONSTRAINTS TEST/VERIFICATION
D Provides solar energy for electricity generation. Conservation of energy principle
D Provides protection against overcurrent,over-
charging and under-charging of battery
Verify with passing high current
than rated one.(design)
CONSTRAINTS
D Size and cost of PV module. Verify during design analysis.
D Safe operation Prototype Testing
SAFETY
W No Partial Shading. Checking the physical condition.
D Ecofriendly Uses renewable sources.
CUSTOMER WANTS DEVICE USED
Uninteruppted Power Supply Hybrid system instllation i.e SMPS
Protection System Hybrid Charge Controller
Backup System Battery
Maximum Power Generation Solar Tracker
Output Power Regulation Loads
Solar Energy To Electricity(RES) PV Panels
17
Chapter 3
FUNCTION DECOMPOSITION
18
3.1 Task distribution and monitoring
Table 3.1: Work done by each member
Work done by each member of Team ID 3(C) of Section ‘D’
Team leader: SUBHANKAR DASH
Team member Task(s) to be
performed
Task assigned date Task completed on
1:SUBHANKAR
DASH & NISHA
KUMARI
Function tree by
FAST method
16.02.2016 18.02.2016
2:SUBHANKAR
DASH
Function tree by
Subtract and Operate
Procedure
17.02.2016 19.02.2016
3:SIDDHARTH
S.PATI & KUMAR
SANKET
Function tree by
energy diagram
20.02.2016 21.02.2016
Signature of Team Members:
Member 1:SUBHANKAR DASH Member 2:NISHA KUMARI
Member 3:SIDDHARTH S.PATI Member 4:KUMAR SANKET
19
3.2 Function tree by FAST method
Fig3.2 Fast Method
DC LED LOADS
MAXIMUM
POWER
POINT
TRACKING
ACTUAL
POWER
GENERATE
ELECTRICIT
Y
SOLAR
PANELS
ARRAY
LIGHT
ENERGY TO
EE
ENERGY(DC)
TAPPING OF
SOLAR
ENERGY BY
SOLAR
LIGHT
ENERGY
STORES EE IN
BATTERY AS
BACKUP
DC FLOW
CONTROL BY
HYBRID
CHARGE
20
3.3 Function tree by subtract and operate procedure
SUBTRACT AND OPERATE APPLIED TO SOLAR PV SYSTEM
PV PANELS CHARGER CKT RECTIFIERS BATTERY LOADS
No way to
convert light
energy to
electrical
energy
No electricity
generation
No control to
current flow
and charging
of battery
Cause
damage
and
decrease
in
lifecycle
of
battery.
No way to
convert
Convention
al AC
power to
DC power
No way to
store the
electrical
energy
No backup
during
power
failures or
night hours
No way
to
regulate
the
output
power
21
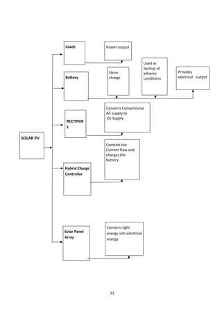
SOLAR PV
Solar Panel
Array
Hybrid Charge
Controller
RECTIFIER
S
Battery
Loads
Converts light
energy into electrical
energy
Controls the
Current flow and
charges the
battery
Converts Conventional
AC supply to
Dc Supply
Store
charge
Used as
backup at
adverse
conditions
Provides
electrical output
Power output
22
3.4 Function structure by energy diagram
3.5. FUNCTION STRUCTURE BY ENERGY DIAGRAM:
SOLAR ENERGY
(Energy from sun rays)
GRID
POWER
SUPPLY
ADVERSE CONDITIONS
(Power generation failure)
BATTERY
DC POWER
AC POWER
CONVERT SOLAR TO ELECTRICAL
ENERGY(DC) BY PV PANELS
ENERGY FLOW CONTROLLER
BY CHARGER CONTROLLER
CKT
CONVERT AC
SUPPLY TO DC
SUPPLY BY
SMPS
SUPPLY POWER TO LOADS
DC POWER
DC POWER
23
Chapter 4
PRODUCT TEARDOWN & ENGINEERING SPECIFICATION
24
4.1 Task distribution and monitoring
Table 4.1: Work done by each member
Work done by each member of Team ID -3(C)of Section –‘D’
Team leader: SUBHANKAR DASH
Team member Task(s) to be
performed
Task assigned date Task completed on
1:SUBHANKAR
DASH &
SIDDHARTH S.PATI
SOP, House of
quality
23.02.2016 24.02.2016
2:NISHA KUMARI Force flow
&Qualitative
Specification Vs
Quantitative
23.02.2016 24.02.2016
3:SUBHANKAR
DASH
Product hierarchy &
Specification Sheet
24.02.2016 26.02.2016
4:KUMAR SANKET Bill of materials
Signature of Team Members:
Member 1:SUBHANKAR DASH Member 2:NISHA KUMARI
Member 3:SIDDHARTH S.PATI Member 4:KUMAR SANKET
25
4.2 Product teardown
ASSEMBLY/
PART N.O
PART DESCRIPTION EFFECT
OF REMOVAL
DEDUCED
SUBFUNCTION(S) AND
AFFECTED CUSTOMER
NEEDS
A1 ELECTRICAL POWER
GENERATION MECHANISM
1 Solar PV panels
No conversion of energy,
No electricity generation
Convert light Energy
to Electrical energy
3 RECTIFIER CIRCUIT
No conversion of Ac
power to Dc power
Converts Conventional
Ac power to Dc power
A2
ELECTRICAL POWER
STORAGE,CONVERSION AND
WORKING MECHANISM
A2.1 Hybrid charger Controller No Control over current
flow to loads and
Battery charging.
Over current flow
protection, Protection
against Overcharging
and undercharging of
battery
4 IC 555 No frequency of
operation and charging
and discharging of
battery can not be
controlled
Controls the charging
and discharging of
battery by giving high
and low output.
5 ZD1 IC 555 May suffer from
over voltage situation.
Designed to protect
the 555 from an over
voltage situation.
6 ZD2 Battery overcharges
beyond 15V
Over charge protection
purpose
7 D1,D2,D3 Reverse current may
flow from battery to
panel or power circuit
Causes reverse current
protection.
26
8 C3,C4 Cannot charge the
battery effectively
Charge the battery
effectively
9 NPN Transistor No control over charging
control
Charges battery by
capacitors
10
R1,C1
No stabilization of
operating voltage
Stabilize the operating
voltage of the
oscillator.
11 R2,R3,C2
No frequency can be set
to operate the IC 555
Set up the frequency
of operation
12 Relay colis
No switching from
battery power to
conventional Ac power
and vice versa
Switches battery
power to conventional
Ac power and vice
versa
13 LED No indications,
No information
Provides the
indications
representing the status
14
LDR
No dusk to dawn
operation
Provides Dusk to dawn
operation.
27
4.3 Post-teardown reporting
Part Name Qty Function Flows in Flows out Manuf.
Process
Materials
1. PV PANELS 1 Absorbs light
energy and
converts to
electrical energy
.
Light Electrical Factory
Silicon
4.
HYBRID
CHARGE
CONTROLLER
(Components)
1 Provides the
battery from
over and deep
discharging. Electrical Electrical
Soldering
&Fabrication
Electronics
5. BATTERY 1 Stores energy,
Used as backup
in adverse
conditions
Electrical Electrical
Electrolyte
6. LOAD
1
Provides output
power
Electrical
Electrical and
mechanical
Fabrication Resister,LEDs
Mounted board
assembled
Functional Analysis DFM Cost Analysis
Date
Student(s) SUBHANKAR DASH,NISHA KUMARI,SIDDHARTH S.PATI,KUMAR SANKET
Project Name: DESIGN AND ANALYSIS OF SOLAR PV SYSTEM (SOLAR STREET LIGHTING)
Bill of Materials
28
4.4 Engineering specification
SPECIFICATION SHEET TEMPLATE
(Solar PV system)
DEMAND OR
WISH
FUNCTIONAL REQUIREMENT/CONSTRAINTS TEST/VERIFICATION
D Provides solar energy for electricity generation. Conservation of energy
principle
D Provides protection against overcurrent,over-
charging and under-charging of battery
Verify with passing high
current than rated one.(design)
CONSTRAINTS
D Size and cost of PV module. Verify during design analysis.
D Safe operation Prototype Testing
SAFETY
W No Partial Shading. Checking the physical
condition.
D Ecofriendly Renewable energy sources
such as solar energy is used.
29
SOLAR PV SYSTEM DESIGN, QUALITATIVE SPECIFICATIONS VS QUANTITATIVE
Qualitative
Functional:
Good Cabling System
Efficient Tracking System
Uninterrupted Power Supply
Constraints:
Size and Cost
Quantitative
Functional:
Solar PV panels Typically rated from 10W-
100W
(for Small loads )
Cabling System -------------------
Protection system Work voltage: 12V
(Hybrid charge controller)
Constraints:
Size And Cost Depends on area and n.o of
loads
Specification type Specifications Quantifications
30
4.5. HOUSE OF QUALITY:
31
Chapter 5
PRODUCT ARCHITECTURE
32
5.1 Task distribution and monitoring
Table 5.1: Work done by each member
Work done by each member of Team ID -3(C)of Section-‘D’
Team leader: SUBHANKAR DASH
Team member Task(s) to be
performed
Task assigned date Task completed on
1:SUBHANKAR
DASH,NISHA
KUMARI &
SIDDHARTH
S.PATI
Basic Clustering 27.02.2016 29.02.2016
Signature of Team Members:
Member 1:SUBHANKAR DASH Member 2:NISHA KUMARI
Member 3:SIDDHARTH S.PATI Member 4:KUMAR SANKET
33
5.2 Modular design by basic clustering
Chapter 6
CONCEPT GENERATION
Solar
Energy
Conversion of Dc power to AC
power by Inverter
SOLAR PV PART
Falling of light
energy on solar
pv panels
Supply
electricity(DC)
Conversion of
light energy to
electrical energy
TRANSMISSION AND PROTECTION SYSTEM
Store energy(EE) by Battery
Over-charging and under
charging of the battery by
charge controller circuit AND
also performs dusk to dawn
operation.
Conversion of
conventional AC
supply to Dc by
RECTIFIER CIRCUIT
Conventional
Supply
LOADS CONNECTED
Supply to power
loads
Working of DC
LOAD
34
6.1 Task distribution and monitoring
Table 6.1: Work done by each member
Work done by each member of Team ID -3(C)of Section –‘D’
Team leader: SUBHANKAR DASH
Team member Task(s) to be
performed
Task assigned date Task completed on
1:SUBHANKAR
DASH
Brainstorming 02.03.2016 03.03.2016
2:NISHA KUMARI Morphological
analysis
02.03.2016 03.03.2016
3:SIDDHARTH
S.PATI & KUMAR
SANKET
Idea generators 02.03.2016 03.03.2016
Signature of Team Members:
Member 1:SUBHANKAR DASH Member 2:NISHA KUMARI
Member 3:SIDDHARTH S.PATI Member 4:KUMAR SANKET
35
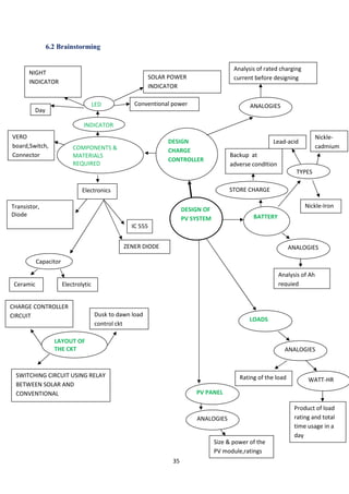
6.2 Brainstorming
6.3 C-sketch / 6-3-5
DESIGN
CHARGE
CONTROLLER
BATTERY
COMPONENTS &
MATERIALS
REQUIRED
LAYOUT OF
THE CKT
ANALOGIES
Electronics
SWITCHING CIRCUIT USING RELAY
BETWEEN SOLAR AND
CONVENTIONAL
CHARGE CONTROLLER
CIRCUIT
Capacitor
VERO
board,Switch,
Connector
LED
NIGHT
INDICATOR
SOLAR POWER
INDICATOR
Day
Conventional power
Analysis of rated charging
current before designing
DESIGN OF
PV SYSTEM
STORE CHARGE
Backup at
adverse condItion
TYPES
Lead-acid
Nickle-
cadmium
Nickle-Iron
ANALOGIES
Analysis of Ah
requied
PV PANEL
ANALOGIES
LOADS
ANALOGIES
WATT-HR
Product of load
rating and total
time usage in a
day
Rating of the load
Dusk to dawn load
control ckt
Transistor,
Diode
Ceramic
ZENER DIODE
IC 555
Electrolytic
INDICATOR
Size & power of the
PV module,ratings
36
6.3 Morphological analysis
SL.NO SUBFUNCTION CURRENT
SOLUTION
ALTERNATIVE SOLUTION
1 2
1 Conversion of Solar energy to
Electrical energy
Use of
Solar PV panel ---------- ----------
2 Maximum Power generation
--------------
Use of
Solar Tracker ----------
3 Over-current protection and
protection against
Overcharging and
Undercharging of Battery
Use of solar charge
controller
Use of hybrid
Solar Charger
Controller
----------
3.1 Switching operation
,
Relay
IGBT,
Mosfet,Diodes,
BJT(NPN type),
Two way Switc
Thyristors
(SCR)
3.2 Amplifier Transistor Opamp
--------
3.3 Voltage Stabilisation Capacitor
---------- ----------
3.4 Control of relay operation Transistor pair Opamp
----------
3.5 Opposition to current flow Resistors
---------- ----------
3.9 Reverse current flow
protector Use of diodes Use of
Schottky device
----------
4 Store Charge
(backup During
Adverse Condition)
Battery ---------- ----------
5 Conversion of conventional
Ac supply to Dc supply Use of Rectifier SMPS Converter
37
6.4. Assembly sketching of concept variants
IDEA GENERATOR QUESTIONS OR APPLICATIONS
Make analogies 1 )Is there any product which can be analogous to Solar PV?
Wish & Wonder 2) What if Solar power Can be replaced by lunar power?
Eliminate &Minimize 1)What will happen if we remove the Battery?
2)If the size of PV panel is Small then what will happen?
3)Can we remove the inverter?
4)Can we split the Charge Controller?
What Can be substituted 1)What Can be Substituted instead of Charge Controller?
2)Is there any other process followed to protect the PV
panel?
3) Is there any favourable condition for installing Solar PV
in hilly areas?
Combine 1)Can we combine battery & charge controller to one
system?
2)What other units can be combined or merged with?
Adapt 1)What other device is like this i.e have same function?
2)What other ideas does this suggest?
Modify or Magnify 1)What can be made larger or extended or magnified?
More time? Stronger? Higher?
38
Chapter 7
CONCEPT SELECTION
39
7.1 Task distribution and monitoring
Table 7.1: Work done by each member
Work done by each member of Team ID -3(C)of Section –‘D’
Team leader: SUBHANKAR DASH
Team member Task(s) to be
performed
Task assigned date Task completed on
1:SUBHANKAR
DASH ,NISHA
KUMARI
Function to customer
needs
05.03.2016 06.03.2016
Signature of Team Members:
Member 1:SUBHANKAR DASH Member 2:NISHA KUMARI
Member 3:SIDDHARTH S.PATI Member 4:KUMAR SANKET
40
7.2 Technical feasibility by applying the knowledge of mathematics, science and
engineering
By analyzing the customer needs also going through the constraints rating was
assigned on the basis of their importance. The circuit diagram required for our project was
decided during this stage and ratings of the components were selected very carefully such
that they can be designed within the timeframe and with the available resources. It was
made sure that the design selected is real.
FUNCTION TO CUSTOMER NEEDS CORELATION FOR THE SOLAR PV SYSTEM
Customer need Scaled customer
need rating(1-5)
Associated flow(s) Associated
subfunction(s)
Large-scale usage
(Powerful)
4 Solar energy,
Electricity
Convert solar to
electricity
Maximum power
generation
3 Electricity MPPT system
Protection against
the faults in PV
5 Electricity Protection system
Uninterrupted
Power Supply
5 Electricity Hybrid System
Long lasting
Battery
5 Electricity Stores electricity,
Backup
Light weight&
Small size
1 Human force Load analysis
Maintenance free 1 System
Maintenance
41
Chapter 8
PRODUCT EMBODIMENT
42
8.1 Task distribution and monitoring
Table 8.1: Work done by each member
Work done by each member of Team ID -3(C)of Section ‘D’
Team leader: SUBHANKAR DASH
Team member Task(s) to be
performed
Task assigned date Task completed on
1:SUBHANKAR
DASH & NISHA
KUMARI
Layout 07.03.2016 08.03.2016
2:SIDDHARTH
S.PATI & KUMAR
SANKET
System modelling 07.03.2016 08.03.2016
Signature of Team Members:
Member 1:SUBHANKAR DASH Member 2:NISHA KUMARI
Member 3:SIDDHARTH S.PATI Member 4:KUMAR SANKET
43
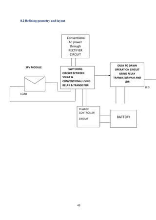
8.2 Refining geometry and layout
SPV MODULE
LED
LOAD
CHARGE
CONTROLLER
CIRCUIT
SWITCHING
CIRCUIT BETWEEN
SOLAR &
CONVENTIONAL USING
RELAY & TRANSISTOR
BATTERY
Conventional
AC power
through
RECTIFIER
CIRCUIT
DUSK TO DAWN
OPERATION CIRCUIT
USING RELAY
TRANSISTOR PAIR AND
LDR
44
8.3 Systems modeling
Product- Solar PV system
PV panels, Rectifier circuit, Controller, Battery
Silicon Material
Solar Pv Cells
SOLID
ENERGY TRANSFORM
MATERIAL
SOLAR ENERGY
KINETIC ENERGY
ELECTRICAL ENERGY
HEAT
MATERIAL
MATERIAL
SOLID
SOLID
HEAT ENERGY
ENERGY TRANSFORM
45
Chapter 9
PRODUCT METRIC MODEL
46
9.1 Task distribution and monitoring
Table 9.1: Work done by each member
Work done by each member of Team ID -3(C)of Section –‘D’
Team leader: SUBHANKAR DASH
Team member Task(s) to be
performed
Task assigned date Task completed on
1:SUBHANKAR
DASH,NISHA
KUMARI,SIDDHARTH
S.PATI
Model selection by
performance
specification
08.03.2016 09.03.2016
Signature of Team Members:
Member 1:SUBHANKAR DASH Member 2:NISHA KUMARI
Member 3:SIDDHARTH S.PATI Member 4:KUMAR SANKET
47
9.2 Model selection by performance specifications
WEIGHTED SUBFUNCTION VALUES FOR THE SOLAR PV SYSTEM
Subfunction Associate customer
need ratings
Weighted customer
need rating
Generate & supply
electricity
(Convert Solar to
electricity)
5,4,3,4 16
Protection system 5,4,4 13
Hybrid system 4,5,3 12
Store Electricity 5,4,1 10
Regulate Electricity 5,5,4 14
48
Chapter 10
DESIGN FOR MANUFACTURE ASSEMBLY AND ENVIRONMENT
49
10.1 Task distribution and monitoring
Table 10.1: Work done by each member
Work done by each member of Team ID -3(C)of Section –‘D’
Team leader: SUBHANKAR DASH
Team member Task(s) to be
performed
Task assigned date Task completed on
1:SUBHANKAR
DASH ,KUMAR
SANKET,NISHA
KUMARI
MANUFACTURING
& COST ANALYSIS
10.03.2016 12.03.2016
2.NISHA KUMARI
& SIDDHARTH
S.PATI
APPLYING DESIGN
GUIDELINES
10.03.2016 12.03.2016
Signature of Team Members:
Member 1:SUBHANKAR DASH Member 2:NISHA KUMARI
Member 3:SIDDHARTH S.PATI Member 4:KUMAR SANKET
50
10.2 Applying Design guidelines
TABLE 10.2 DFA Guidelines
SL.NO GUIDELINES
1 Minimize part count by incorporating multiple functions into single part
2 Modularize multiple parts into single subassemblies
3 Assemble in open space, not in confined spaces . never bury important
components
4 Make parts to identify how to orient them for insertion
5 Standardize to reduce part variety
6 Maximize part symmetry
7 Design in geometric or weight polar properties if non-symmetric
8 Eliminate tanglely part
9 Color code parts that are different but shaped similarly
10 Prevent nesting of parts
11 Provide orienting features on non-symmetries
12 Design the mating features for easy insertion
13 Provide alignment features
14 Insert new parts into assembly from above
15 Insert from the same direction or very few. Never require the assembly to be
turned over
16 Eliminate fasteners
17 Place fasteners away from obstructions
18 Deep channels should be sufficiently wide to provide Access to fastening tools.
No channel is best.
19 Providing flats for uniform fastening and fastening ease.
20 Proper spacing ensures allowance for fastening tool.
A product gets expensive depending on its manufacturing process. The
product designing approach that includes environment and the effects on it.
Design for manufacturing and assembly are now commonly refered to
as a single methodology. Thus the production uses most cost effective material & process.
This methodology shorten the product development cycle span.
51
10.3 Manufacturing cost analysis
10.4 Design for environment
We categorise the environment in global, economic, environmental and societal
context.
Engineering solutions always induce an impact towards the whole world.
Some cases it has positive impact as many we see the wonder of science & also have
negative impact in case of bombs having destructive power. So engineers usually concerned
towards safety and cost of their products.
Impact of engineering solution in global context
Our project aims to fulfill customer satisfaction and hence
fulfilling all the global aspects. The global impact of our project is as positive as it ensures
user safety and provides flexibility , at the same time it is ecofriendly as well as utilizing
green energy . It can be used anywhere in an effective and efficient way.
52
Impact of engineering solution in economic context
During the entire project, we have always kept the price
constraint in our mind. We have succeeded in designing our project that is affordable by its
fair performance. Hence, we can say that our project is economically effective.
Impact of engineering solution in environmental context
In our project we have utilized the most convenient source of
energy that is the energy that is harnessed from the sun. The sun gives enormous amount of
heat which is received by the solar panel and converts it into electrical energy. As we are
using the renewable source of energy it does not cause any kind of pollution and it is very
ecofriendly.
Impact of engineering solution in societal context
Our project has been designed for the benefits of the society. It helps in societal
development as it requires low cost. Initially we need somewhat high cost but the
maintenance is very low hence it benefits the society.
53
Chapter 11
ANALYTICAL AND NUMERICAL MODEL
SOLUTTIONS
54
11.1 Task distribution and monitoring
Table 11.1: Work done by each member
Work done by each member of Team ID -3(C)of Section –‘D’
Team leader: SUBHANKAR DASH
Team member Task(s) to be
performed
Task assigned date Task completed on
1:SUBHANKAR
DASH
Product concept
coordination
13.03.2016 15.03.2016
2.NISHA KUMARI Calibration And
Validation
13.03.2016 15.03.2016
3.SIDDHARTH
S.PATI
Worksheet 13.03.2016 15.03.2016
4.KUMAR SANKET Worksheet 13.03.2016 15.03.2016
Signature of Team Members:
Member 1:SUBHANKAR DASH Member 2:NISHA KUMARI
Member 3:SIDDHARTH S.PATI Member 4:KUMAR SANKET
55
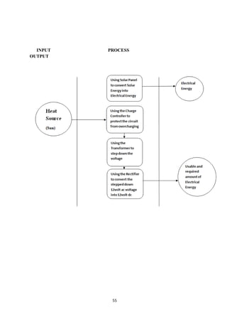
INPUT PROCESS
OUTPUT
56
11.2.MATHEMATICAL ANALYSIS –
1.ESTIMATION OF DAILY ELECTRICAL ENERGY REQUIRED BY LOAD:
The following table provides the load along with the power rating & approximate hours it
will be used.
SERIAL NO LOAD NUMBER POWER
RATING
HR/DAY WATT-
HR
1. LED
ASSEMBLY
1 16 WATT 2 32
TOTAL WATTAGE 16 WATT
TOTAL DAILY
ELECTRICITY
DEMAND(WH)
32
TOTAL DAILY
ELECTRICITY
DEMAND (KHR)
.32
2. ESTIMATION OF SYSTEM VOLTAGE AND BATTERY REQUIREMENT:
• DECIDING THE SYSTEM VOLTAGE:
The system voltage depends on battery voltage, line current ,
allowable voltage drop and power loss in the cable. Here the terminal voltage of batteries used
in PV system is 12 volts. Therefore the PV system voltage should be 12 volts. If higher
system voltage is required then it should be multiples of 12v i.e 12v,24v,36v,48v etc. Higher
PV system voltage minimizes the current carried by the cable to minimize the power losses &
voltage drop in the cable. Here 12v system voltage has been considered for calculation.
• RATING OF THE BATTERY:
The selection of battery depends on two factors:
1. Depth of discharge of battery (DOD).
2. System voltage
In solar PV, the deep discharge batteries are used with DOD in the range of 60% and
considering 12v systems for this calculation.
Battery capacity(Ah)=
Battery capacity(Ah)= =2.67Ah
57
Actual battery capacity required=
Actual battery capacity required= =5.23Ah=6 Ah(approx)
(considering the battery efficiency =85% & Battery Depth of discharge=60%)
Here we are using 12v, 7Ah battery.
3. ESTIMATION OF PV MODULE REQUIREMENTS:
To design PV Module the following parameters are required:
• Available Voltage , Current and Wattage of the module in the market.
• Solar radiation at given location.
• Temperature of the module.
• Dust level in the working Environment.
The PV module capacity should be designed to supply the daily load demand.
Panel Watt-Peak Required=
Panel Watt-Peak Required= =6.4wp
( considering global solar radiation for 5 hours)
Panel Watt-peak Required after considering the efficiency of the system &
module=
= =13.06 Wp=14Wp(approx)(considering total system efficiency=70% &
PV Performance efficiency=70%)
Here we are using 12v,20w panel as 12v,14w panel is not available in the market.
4. RATING & SIZE OF CHARGE CONTROLLER:
Solar charge controller voltage rating=system voltage=12v
Maximum charging current=total short circuit current of PV array=1.28A
58
Chapter 12
PHYSICAL PROTOTYPE
59
12.1 Task distribution and monitoring
Table 12.1: Work done by each member
Work done by each member of Team ID -3(C)of Section –‘D’
Team leader: SUBHANKAR DASH
Team member Task(s) to be
performed
Task assigned date Task completed on
1:SUBHANKAR
DASH & NISHA
KUMARI
Prototype Planning
and Design
16.03.2016 18.03.2016
2:SIDDHARTH
S.PATI
Assembly creation 16.03.2016 18.03.2016
Signature of Team Members:
Member 1:SUBHANKAR DASH Member 2:NISHA KUMARI
Member 3:SIDDHARTH S.PATI Member 4:KUMAR SANKET
60
12.1. Introduction to Physical Prototype
Prototype:-It is a physical instantiation of a product, made from a variety of materials i.e.
used to resolve issues during product development and how the product concept would
form. In general we can say it is a simplification of a product concept. It is mainly done so
as to test the Prototype under certain range of conditions to know about its performance,
how we can possibly control the variables in the test and finally know the empirical data so
that the development decision is done with high confidence, reduced cost and risk.
Prototyping:-It helps in communicating the visual layout and gives a product look.
Experimental Prototyping:-It helps in exploration, optimization and validation of a
mechanical hardware.
Final Hardware Prototyping:-It helps in fabrication and assembly issues .
12.2 Mock-up materials and processes
The instances where we have to choose substitute of the component as
depending upon component availability and cost. As of high cost, the conventional input
instead of SMPS we have designed a rectifier circuit with step down transformer which
provides a 12v or above as input to charger controller circuit.
12.3 Prototype planning and design
Planning -
1. To do analysis i.e find the ratings of PV panel and battery according to required load.
2. To study the components present in charge controller ckt diagram(i.e its functions and
connection)
3. To design charge controller
4 .After completion of design it is to be tested and final fit to board.
61
12.3.1 Prototyping process:
For building a prototype of a project that resembles the physical representation there are
various prototyping process involved. A number of techniques are available for producing
prototypes that ranges from hand working techniques to advanced precision equipment
technique.
In our project for prototype preparation we mainly focus on
1. Training
2. Testing
12.3.2 Assembly Creation: As shown below the assembly of the prototype is done using a
dc regulated power supply to give the circuit the wanted supply and in we use a LED in
output to know the exact output voltage.
CIRCUIT DIAGRAM-
1. Fig 12.1.CHARGE CONTROLLER CIRCUIT:
62
2. Fig 12.2.DUSK TO DAWN CIRCUIT:
3. Fig 12.3.SWITCHING CIRCUIT BETWEEN CONVENTIONAL AND
SOLAR POWER:
4.
63
1. Fig 12.4.POWER CIRCUIT USING TRANFORMER & RECTIFIER
CIRCUIT:
64
Chapter 13
PROTOTYPE TESTING AND IMPROVEMENT
65
13.1 Task distribution and monitoring
Table 13.1: Work done by each member
Work done by each member of Team ID -3(C)of Section –‘D’
Team leader: SUBHANKAR DASH
Team member Task(s) to be
performed
Task assigned date Task completed on
1:SUBHANKAR
DASH
Performance matrix 19.03.2016 20.03.2016
2:NISHA KUMARI Performance matrix 19.03.2016 20.03.2016
3:SIDDHARTH S.
PATI & KUMAR
SANKET
Bill if the material 19.03.2016 20.03.2016
Signature of Team Members:
Member 1:SUBHANKAR DASH Member 2:NISHA KUMARI
Member 3:SIDDHARTH S.PATI Member 4:KUMAR SANKET
66
13.1.2 Introduction:
The key issues in prototype fabrication and testing are how many to build,
what variables to vary, how to control noise and experimental uncertainties, and how to
formalize the results of testing. These issues give rise to the subject of design of
experiments. It provides a Statistical basis for monitoring and analyzing the inherent noise
in an experiment. Perform Experiments iteratively and bring out improvement in the
product.
13.2 Design of experiments
Designs of experiments are focused physical models where the empirical data is sought to
parameterize, lay out, or shape aspects of the product. This is fabricated from similar
materials and geometry as the actual product, with the design of experiments prototype
being just similar enough to replicate the real product’s physics, but otherwise made as
simply, cheaply and as quickly as possible.
13.2.1 Performance Matrix:
Performance metrics should be consistent with the performance objectives and
performance goals of the projects. Performance evaluation of projects should start with a
list of objectives. These objectives can be stated as questions about the performance.
Performance metrics should be selected to answer these questions. The performance
metrics must be directly related to the performance objectives. If the performance of the
project is to be tracked or improved, specific performance goals should be set and
performance metrics selected to measure progress toward the performance goals.
As demonstrated above our circuit is mainly divided into the following parts:
1. charge controller circuit: When the solar cell is creating a voltage much greater than
battery, the typical charge type situation ,then the circuit may be considered to
consist merely of solar cell and the battery. Current will flow from the solar cell into
the battery. All the other components are present solely because this situation does
not always pertain. For instance, it may well be that .because of night or cloud ,the
solar cell is actually not developing sufficient energy to charge. In this situation ,the
biggest danger is that the battery will discharge through the circuit or the solar cell.
67
D3 protects against this situation (refer fig12.1).At the opposite extreme ,the
battery might already be fully charged. It is necessary to have some form of voltage
clamp to ensure that battery is not damaged. This is achieved by ZD2,which
effectively stops the battery ever going over 15V.
A third problem is to ensure that when the solar cell voltage is below the
battery voltage, but not zero, the unit will still charge. The rest of the circuit is
designed to cover this eventuality. The heart of the circuit is voltage doubler built
around the 555,and the two capacitor c3 & c4. To see how it works , consider the
situation with pin 3, IC1 at VCC ,So that collector of Q1,and thus the negative plate
of C3 is effectively at ground. Then current will flow from the solar cell, through
D1onto the positive plate o C3. D2 is reverse biased by the battery.
When pin 3 IC1 goes low, the collector of Q1 goes high, pushing the
positive plate of the battery up to VCC .But C3 has VCC impressed across it already, so
new voltage is 2VCC .This switches off D1 and turns on D2. Current now floes into
C4. When Ic1, once again, causes the positive plate of C3 to drop to VCC ,D2 reverse
biases, thus providing C4 with one discharge path ,through battery. The 2VCC is less
than 15V as operation of ZD2.R2,R3 & C2 set up the frequency of operation of IC1.
ZD1 is designed to protect the 555 from an over voltage situation, and R1, C1 to
stabilize the operating voltage of the oscillator.
2. DUSK TO DAWN OPERATION: In this operation the 12.2 fig will be refered. The Q1
and Q2 transistors are operated in NOT logic . such that when LDR sense light its
resistance decreases so voltage decreases across Q2 so it went into break down
region but Q1 simultaneously goes high as more voltage drop occurs across 1k
resistor below LDR so current stops flowing through the coil of the relay so it de-
energies and load connected at NC contact trips to NO.
3. POWER CIRCUIT: In this the 12.4 fig will be refered. Here 230V is stepped down to
12V AC by step down transformer and by bridge rectifier circuit 12V AC is converted
to 12V DC.
4. SWITCHING CIRCUIT BETWEEN CONVENTIONAL AND SOLAR POWER SOURCE: In this
operation the fig 12.3 will be refered. Here when LDR sense the light Q1 goes on it
also off the Q3 transistor so the relay trips from conventional to solar.
68
13.3 Improvement
The protection system can be improved by microcontrolled based charge controller i.e The
values can be set by input(digitally) and the output value of each subcircuits can be seen ,so
that proper observations record can be maintained.
13.4 Product cost and bill of materials
1. CHARGE CONTROLLER CIRCUIT
SL.NO COMPONENTS SPECIFICATION QUANTITY NET PRICE
(RS)
1 CAPACITOR(ELEC) 33U,25V 1 3
2 ZENER
DIODE(1N5352)
5W,15V 2 20
3 CAPACITOR(CERA
MIC)
47nF 1 3
4 CAPACITOR(ELECT) 47uF/63V 1 3
5 CAPACITOR(ELECT) 220uF/35V 1 3
6 RESISTOR 1K 1 2
7 RESISTORS 10K 2 4
8 RESISTOR 56K 1 2
9 RESISTOR 1K 1 2
10 DIODE 1N4002 3 6
11 TRANSISTOR BC547 1 15
12 IC 555 1 30
13 IC SOCKET 8 PIN IC BASE 1 10
2. DUSK TO DAWN , SWITCHING CIRUIT,POWER CIRCUIT
SL.NO COMPONENTS SPECIFICATION QUANTITY NET PRICE
(RS)
1 RELAY PCB RELAY 2 60
2 TRANSISTOR BC547 4 60
3 RESISTOR 1K 4 8
4 LDR 1 20
5 DIODE 1N4002 5 10
6 TRANSFORMER 230V/12V 1 180
7 CAPACITOR 47uF/63V 1 3
8 INDICATING
LED
4 8
69
3. PV MODULE,BATTERY,LOAD
SL.NO COMPONENTS SPECIFICATION QUANTITY NET PRICE
(RS)
1 PV MODULE 12V,20W 1 1700
2 BATTERY 12V,7AH 1 650
3 LED LOAD
ASSEMBLY
12V,16W 1 120
TOTAL 2922.00
70
Chapter 14
FINAL PRODUCT
71
14.1 Task distribution and monitoring
Table 14.1: Work done by each member
Work done by each member of Team ID -3(c)of Section –‘D’
Team leader: SUBHANKAR DASH
Team member Task(s) to be
performed
Task assigned date Task completed on
1:SUBHANKAR
DASH
Final product
Fabrication and the
process involved
22.03.2016 01.04.2016
2:NISHA KUMARI Final product
Fabrication and the
process involved
02.04.2016 10.04.2016
3:SIDDHARTH
S.PATI
Product Fabrication 11.04.2016 14.04.2016
4:KUMAR SANKET Product Fabrication 11.04.2016 14.04.2016
Signature of Team Members:
Member 1:SUBHANKAR DASH Member 2:NISHA KUMARI
Member 3:SIDDHARTH S.PATI Member 4:KUMAR SANKET
72
14.2 Final product fabrication
Fabrication is the process in which product is made from raw material or semi-finished
materials instead of being assembled from ready made parts.
14.2.1 Processes involved in fabricating the product:
• Drilling Process: It is a cutting process that uses a drill bit to cut a hole of circular
cross
Section in solid materials. The drill bit is a rotary cutting tool. Drilling in wood is
considered easier and faster than drilling in metal.
• Soldering Process: It is a process in which two or more items are joined together by
melting and putting a solder into joint, the solder metal having a lower melting point
than the adjoining metal.
• Assemble Process: It is the process that fit together the separate component parts
into a board.
73
Fig14.1. Solar Pv System
74
.
Fig.14.2 . 7Ah,12v Battery
75
Fig14.3-Charge Controller circuit
76
Fig 14.4. Step-down transformer with rectifier circuit
77
Fig 14.5-Dusk to Dawn operation
78
Fig 14.6-switching circuit between conventional and solar power
79
Chapter 15
CONCLUSION
80
15.1 Conclusions
A prototype of Solar PV system was designed and was tested. Charge
controller, Dusk to Dawn circuit, switching circuit between solar & conventional ,power
circuit were designed and were tested individually, then modeled.In this project ,at first the
analysis part was done ,then we gone for the planning and designing part. We focused first
on design of its protection system part with concept of uninterruptable power supply to the
load i.e charge controller We ensured the all component avaliabilty of the controller and
then studied each components(i.e specifications) .The design part included the soldering of
each protection circuits( explained in above chapter) according to the circuit diagram,each
circuits were tested and it gone successful. Then the whole system is modeled and the final
model tesing was done which included tesing the operation with a 16watt,12V led as
load.Thus,led bulb glown and the ckt functionality according to the theory was matched and
hence the project was successful.
15.2Group learning
The project was vast. It was a race against time to complete the project with
certain things like non availability of all the components ,that got substituted also the design
of subcircuits and whole circuit with testing. This project in a sense allowed us to know each
other in a more better way, know each other’s weakness and strengths and thus design and
plan in such a way that everyone was comfortable with the task assigned which ensured
timely completion of the project. Most importantly this project taught us to be team players.
15.3 Individual learning
Although the project as a whole was a group task but it had to be broken down
into parts for the timely completion. This breaking down ensured that each of us had some
new thing to explore and learn. Studing of each components(i.e specifications and
functionality), designing of circuit by soldering,etc gave the basic idea of knowing
hardware components functionality and hardware design projects.
81
References
[1] http://www.powermin.nic.in,www.vegakitindia.com
[2] Strategic Plan for New and Renewable Energy For the Period 2011-17, A Report by
Ministry of New and Renewable Energy, Government of India, February, 2011.
[3] B.Marion, J. Adelstein, K. Boylen and H. Hayden, “Performance parameters for
grid-connected PV systems”, 31st IEEE Photovoltaics Specialisits Conference and
Exhibition, Lake Buena Vista, Florida
[4] Performance Parameters for Grid-connected PV Systems, NREL Report, February,
2005
[5] S.M. Pietruszko, B. Fetlinski, M. Bialecki, “Analysis of the Perfromance of Grid
Connected Photovoltaic Systems”,photvoltaic Specialists Conference (PVSC),
Philadelphia,June 2009.
[6] Yuzuru Ueda, Kosuke Kurokawa, Takamitsu Itou, Kiyoyuki Kitamura, Yusuke
Miyamoto, Masaharu Yokota, Hiroyuki Sugihara, “Performance Ratio And Yield
Analysis Of Grid Connected Clustered Pv Systems In Japan”IEEE 4th World
Conference on Photovoltaic Energy Conversion, Waikoloa,May 2006.
[7] H. Haeberlin and Ch. Beutler, “Yield of grid connected PV systems in Burgdorf:
Considerably higher than the average yield in Switzerland”, 14th European
Photovoltaic Solar Energy Conference Barcelona (Catalunya), Barcelona Spain, 1997,
p1.
[8] SOLAR PV SYSTEM PERFORMANCE ASSESSMENT GUIDELINE, San Jose
University, California, January, 2012.
82
APPENDIX
1. Pin diagram of 555 timer:
Pin description:
83
2 . LIGHT DEPENDENT RESISTOR:

SOLAR STREET LIGHTING SYSTEM

  • 1.
    DESIGN AND ANALYSISOF SOLAR PV SYSTEM (SOLAR STREET LIGHTING) Major project report Submitted by SUBHANKAR DASH-1241019177 NISHA KUMARI-1241013049 SIDDHARTH S.PATI-1241013256 KUMAR SANKET-1241013253 (8TH Semester and Section-‘D’) DEPARTMENT OF ELECTRICAL ENGINEERING Institute of Technical Education And Research SIKSHA ‘O’ ANUSANDHAN UNIVERSITY Bhubaneswar, Odisha, India (May 2016)
  • 2.
    ii CERTIFICATE This is tocertify that the project report titled “DESIGN & ANALYSIS OF SOLAR PV SYSTEM (SOLAR STREET LIGHTING )” being submitted by (SUBHANKAR DASH,NISHA KUMARI,SIDDHARTH S.PATI,KUMAR SANKET) to the Institute of Technical Education and Research, Siksha ‘O’ Anusandhan University, Bhubaneswar, Odisha, India for the partial fulfillment for the degree of Bachelor of Technology in Electrical Engineering is a record of original work carried out by them under my supervision and guidance. The project work, in my opinion, has reached the requisite standard fulfilling the requirements for the degree of Bachelor of Technology. The results contained in this thesis have not been submitted in part or full to any other University or Institute for the award of any degree . Dr Renu Sharma (H.O.D) ( DEPT OF ELECTRICAL ENGG. ITER)
  • 3.
    iii ACKNOWLEDGEMENT We would liketo express our deep gratitude to our esteemed faculties who have always been source of motivation and firm support throughout the project. We would also like to convey our sincerest gratitude and indebtedness to all Lab faculties and staff of Department of Electrical Engineering, ITER, who bestowed their great effort and guidance at appropriate times without which it would have been very difficult on our project work. An undertaking of this nature would have never been attempted without deriving reference and inspiration from the works of others whose details are mentioned in references section. We acknowledge our gratitude to all of them. Further, we would like to express our feelings towards our parents and God who directly or indirectly encouraged and motivated us during this undertaking.
  • 4.
    iv DECLARATION We declare thatthis written submission represents our ideas in our own words and where other’s ideas or words have been included,We have adequately cited and referenced the original sources. We also declare that we have adhered to all principles of academic honesty and integrity and have not misrepresented or fabricated or falsified any idea in our submission. We understand that any violation of the above will be cause for disciplinary action by the University and can also evoke penal action from the sources which have thus not been properly cited or from whom proper permission has not been taken when needed. Date: ————– Signature of students SUBHANKAR DASH NISHA KUMARI SIDDHARTH S.PATI KUMAR SANKET
  • 5.
    v REPORT APPROVAL This projectreport entitled ”DESIGN & ANALYSIS OF SOLAR PV SYSTEM(SOLAR STREET LIGHTING)” by 1. SUBHANKAR DASH(1241019177) 2. NISHA KUMARI(1241013049) 3. SIDDHARTH S.PATI(1241013256) 4. KUMAR SANKET(1241013253) is approved for the degree of Bachelor of Technology in Electrical Engineering. Date: ——————- Place: —————— Examiners ————————————————– ————————————————– ————————————————– HOD ————————————————–
  • 6.
    vi ABSTRACT It is obviousthat the rapidly growth of business and population are putting such a pressure on world power resources as energy demand increases day by day. How to reasonably utilize green energy and keep sustainable development is the most important challenge now-a-days. As a huge green energy source generated from the sun, PV industry will gain the best opportunity to grow up. We should grasp the opportunity to build the most suitable environmental friendly PV power plant, and welcome a better tomorrow. In this paper we are focusing on hybrid charge controller with charge controller circuit which protects the battery by avoiding overcharge or excessive discharge through the load, which can also extend the battery performance or life span. We also demonstrate the dusk to dawn operation using light dependent resister, relay and other circuitaries.
  • 7.
    vii TABLE OF CONTENTS Certificate----------------------------------------------------------------------------------------------------------------i Acknowledgement----------------------------------------------------------------------------------------------------- ii Declaration----------------------------------------------------------------------------------------------------------- iii Report Approval------------------------------------------------------------------------------------------------------ iv Plagiarism check Certificate---------------------------------------------------------------------------------------- v Abstract------------------------------------------------------------------------------------------------------------------ vi 1 Introduction 1.1 The Board Statement Of Designing Problem 04 1.2 Student Outcome & Bloom’s Taxonomy 04 1.3 Design Check Point 05 1.4 Design Team Formation And Team Charter 07 2 Customer Needs Recognition 2.1 Task Listing And Monitoring 09 2.2 Questionnaire Method 10 2.3 Interview Method 13 2.4 Organizing And Prioritizing Customer Need 14 2.5 Problem Statement With Requirement And Constraint 15 3 Function Decomposition 3.1 Task Listing And Monitoring 18 3.2 Function Tree By FAST Method 19 3.3 Function Tree By Subtract And Operate Procedure 20 3.4 Function Tree By Energy Diagram 22 4 Product Tear 4.1 Task Listing And Monitoring 24 4.2 Product Teardown 25 4.3 Post Product Teardown Reporting 27 4.4 Engineering Specification 30 5 Product Architecture 5.1 Task Listing And Monitoring 32 5.2 Modular Design By Basic Clustering 33 6 Concept Generation 6.1 Task Listing And Monitoring 35 6.2 Brain Storming 36 6.3 Morphological Analysis 37 6.4 Assembly Sketches Concept Variants 38 7 Concept Selection
  • 8.
    viii 7.1 Task ListingAnd Monitoring 40 7.2 Technical Feasibility By Applying The Knowledge Of Mathematics, 41 Science And Engineering 8 Product Embodiment 8.1 Task Listing And Monitoring 43 8.2 Refining Geometry And Layout 44 8.3 System Modeling 45 9 Product Metric Model 9.1 Task Listing And Monitoring 47 9.2 Model Selection By Performance Specification 48 10 Design For Manufacture, Assembly & Environment 10.1 Task Listing And Monitoring 50 10.2 Applying Design Guideline 51 10.3 Manufacturing Cost Analysis 52 10.4 Design For Environment 54 11 Analysis And Numerical Model 11.1 Task Listing And Monitoring 56 11.2 Spreadsheet Search 58 12 Physical Prototype 12.1 Task Listing And Monitoring 63 12.2 Mock Up Material And Processes 64 13 Prototype Testing And Improvement 13.1 Task Listing And Monitoring 68 13.2 Design Of Experiment 69 13.3 Improvement 72 14 Final Product 14.1 Task Listing And Monitoring 74 14.2 Final Product Fabrication 75 15 Conclusion 15.1 Conclusion 83 15.2 Group Learning 83 15.3 Individual Learning 83 16 Reference 84 17 Appendix 85
  • 9.
    ix LIST OF TABLES Table1.1: student outcomes 02 Table 1.2: learning levels 04 Table 1.3: course outcomes 05 Table 1.4: design checkpoints and student outcomes 06 Table 1.5: time line for design checkpoints 07 Table 1.6: team allocation and problem selection 07 Table 1.7: team charter 08 Table 4.2 Sop device worksheet 25 Table 4.3 bill of materials 27 Table 5.1: work done by each member 32 Table 6.1: work done by each member 35 Table 6.2 partial brain storming 36 Table 6.3 general morphological matrix 37 Table 6.4 idea generator 38 Table 7.1: work done by each member 40 Table 7.2 function for customer needs 41 Table 8.1: work done by each member 43 Table 9.1: work done by each member 47 Table 10.1: work done by each member 50 Table 10.2 DFA guidelines 51 Table 10.1 cost estimation/ analysis 55 Table 11.1: work done by each member 56 Table 12.1: work done by each member 63 Table 12.2 component list 64 Table 13.1: work done by each member 68
  • 10.
    x Table 13.2 designof experiments 69 Table 13.3 bill of materials 72 Table 14.1: work done by each member 74
  • 11.
    xi LIST OF FIGURES FIG2.1 Affinity diagram 12 FIG 3.1 Fast diagram 16 FIG 3.2 Function tree 17 FIG 3.4 black box 22 FIG 4.1 House of Quality 30 FIG 5.1 Clustered function structure 33 FIG 8.2 Layout diagram 44 FIG 12.1 charge controller circuit diagram 62 FIG 12.2 Dusk to dawn circuit diagram 62 FIG 12.3 switching circuit diagram 63 FIG 12.4 power circuit diagram 64
  • 12.
  • 13.
    2 1.1 .The broadstatement of design problem Present civilization is on a starve of energy for fulfilling their demand. So there are much use of conventional energy occurs, which in turn creates the environment pollution at a large scale and their quick extinction from the earth crust as much fossil fuels are used. So by paying heed into this alarming effect and to reduce its impact, Renewable Energy Sources are need to be used. So our objective is to implement & design the solar PV cell in street lighting system Background Theory: The main objective of our project is to generate electrical energy through solar panel from sun. For that the main components which are used in our project are: 1. Solar Panel 2. Charge Controller circuit 3. Battery for storage 4. Transformer for power circuit 5. Light Dependent Resistor (LDR) 6. Light Emitting Device (LED assembly) 1. Solar Panel: Here we are using a solar panel of 12V, 20Watt. The main objective is to generate electrical energy by absorbing heat energy from the sun. Solar panel absorbs electrical energy (photons) from the sun and here PN- semiconductor devices are used so by PHOTOVOLTAIC EFFECT electrical energy is generated from the solar panel. 2. Charge Controller: A Charge controller optimally controls the charging of the battery. The battery sometimes overcharges from its maximum value for which it gets damaged also it gets corrode . A typical 12v battery can maximum charge upto 15v so beyond which the battery gets overcharged so a charge controller circuit protects the battery from over charge phenomenon.
  • 14.
    3 3. Battery: Abattery is a device consisting of one or more electrochemical cells. A battery has a positive terminal, called cathode, and a negative terminal, called anode. The terminal with positive demarcation is at a higher electrical potential than the negative. The terminal marked with negative is the source of electrons and it delivers energy to an external load. Here battery is used for conservation of energy that could be used when energy source is not present. 4. Transformer: In our project we have used conventional source so that we can charge up the battery even there is inadequate amount of solar energy during rainy or stormy weather. Like if it is a rainy day then we can charge up our battery through the electrical grid. For this we need a transformer. Here we are using the step down transformer so that it can step down the 230volt ac supply into the 12volt ac which is required for our battery to be charged up. But the battery needs 12volt dc so we will be using a rectifier which will be converting the 12volt ac into the 12volt dc. 5. Light Dependent Resistor: A Light dependent resistor (LDR) or a photo resistor is a device whose resistivity varies with the variation of incident electromagnetic radiation on it. So it is a light sensitive device. It is also called a photoconductor. It is basically a photocell that works on the principle of photoconductivity. The LDR basically consists of passive element resistor but its resistance decreases to almost zero when light falls on it. 6. Light Emitting Device: A light emitting diode is a two lead semiconductor light source. This is a PN junction diode which emits light when activated. When a suitable voltage is applied to the leads, electron-hole recombination occurs within the device, releasing energy in the form of photons. 1.2. Student outcomes and Bloom’s taxonomy of learning levels • There are eleven student outcomes (a–k) for the Electrical Engineering B. Tech program. • There are six levels of learning as defined in the Bloom’s Taxonomy. Bloom’s Taxonomy is a multi-tiered model of classifying thinking according to the six cognitive levels of complexity. The levels have often been depicted as a stairway, which encourages the students to “climb to a higher (level of) thought”. The lowest
  • 15.
    4 three levels are:knowledge, comprehension, and application. The highest three levels are: analysis, evaluation, and creation. The taxonomy is hierarchical, which means, each level is subsumed by the higher levels. In other words, a student functioning at the ‘application’ level has also mastered the material at the ‘knowledge’ and ‘comprehension’ levels. Table 1.1: Student outcomes Outcome Description A An ability to apply knowledge of mathematics, science, and engineering. B An ability to design and conduct experiments, as well as to analyze and interpret data. C An ability to design a system, component, or process to meet desired needs within realistic constraints such as economic, environmental, social, political, ethical, health and safety, manufacturability, and Sustainability. D An ability to function on multidisciplinary teams. E An ability to identify, formulate, and solve engineering problems. F An understanding of professional and ethical responsibility. G An ability to communicate effectively. H The broad education necessary to understand the impact of engineering solutions in a global, economic, environmental, and societal context. I A recognition of the need for, and an ability to engage in life-long Learning. J A knowledge of contemporary issues. K An ability to use the techniques, skills, and modern engineering tools necessary for engineering practice.
  • 16.
    5 Table 1.2: Learninglevels Level Name Description L-1 Knowledge Retrieving, recognizing, and recalling relevant knowledge from long-term memory. L-2 Comprehension Constructing meaning from oral, written, and graphic messages through interpreting, exemplifying, classifying, summarizing, inferring, comparing, and explaining. L-3 Application Carrying out or using a procedure through executing, or Implementing. L-4 Analysis Breaking material into constituent parts, determining how the parts relate to one another and to an overall structure or purpose through differentiating, organizing, and Attributing. L-5 Evaluation Making judgments based on criteria and standards through checking and critiquing. L-6 Creation Putting elements together to form a coherent or functional whole; reorganizing elements into a new pattern or structure through generating, planning, or producing.
  • 17.
    6 1.3. Design checkpoints Table1.3: Design checkpoints and student outcomes Checkpoints A B C D E F G H I J K 1 Customer needs recognition √ √ 2 Function decomposition √ 3 Engineering specification √ √ 4 Product architecture √ √ 5 Concept generation √ √ 6 Concept selection √ √ √ √ √ 7 Product embodiment √ √ 8 Product metric model √ √ √ √ 9 DFM, DFA, DFE √ √ √ √ √ 10 Analytical and numerical solution √ √ √ √ √ 11 Physical prototype √ 12 Testing and improvement √ √ √ 13 Final product and Final Report √ √
  • 18.
    7 Table 1.4: Timeline for design checkpoints Checkpoints Set time line 1 Customer needs recognition FILL THE SPECIFIED TIME 2 Function decomposition 10.02.2016-13.02.2016 3 Engineering specification 16.02.2016-21.02.2016 4 Product architecture 23.02.2016-26.02.2016 5 Concept generation 27.02.2016-29.02.2016 6 Concept selection 02.03.2016-03.03.2016 7 Product embodiment 05.03.2016-06.03.2016 8 Product metric model 07.03.2016-08.03.2016 9 DFM, DFA, DFE 08.03.2016-09.03.2016 10 Analytical and numerical solution 10.03.2016-12.03.2016 11 Physical prototype 13.03.2016-15.03.2016 12 Testing and improvement 16.03.2016-20.03.2016 13 Final product and Final Report 22.03.2016-14.04.2016 1.4 Design team formation and team charter Table 1.5: Team allocation and problem selection Name Registration number Design Problem statement 1 SUBHANKAR DASH 1241019177 DESIGN AND ANALYSIS OF SOLAR PV SYSTEM(SOLAR STREET LIGHTING) 2 NISHA KUMARI 1241013049 3 SIDDHARTH S.PATI 1241013256 4 KUMAR SANKET 1241013253 Signature of IDP with date
  • 19.
    8 Table 1.6: TeamCharter Team ID:3(C) Section: D Semester: 8th We are involved: (Name and Registration number of Team members) Member 1: SUBHANKAR DASH 1241019177 Member 2: NISHA KUMARI 1241013049 Member 3: SIDDHARTH S.PATI 1241013256 Member 4: KUMAR SANKET 1241013253 Our objective: - Design and Analysis of Solar PV System(solar street lighting) Our goals: To do analysis that How much rating of PV panel and battery required according to the rating of the load. To design Hybrid charge controller circuit on vero board and assemble it & do testing . To assemble the final whole design ( i.e PV panel, hybrid charge controller and load) on a wooden board . Declaration: We, the members of the Design Team 3(C), Section ‘D’, Department of Electrical Engineering, ITER, Siksha ‘O’ Anusandhan University, hereby declare that we have created our own Team Charter, understood it, and agree to abide by it. Signature: Member 1: SUBHANKAR DASH Member 2:NISHA KUMARI Member 3:SIDDHARTH S.PATI Member 4:KUMAR SANKET
  • 20.
  • 21.
    10 2.1 Task distributionand monitoring Table 2.1: Work done by each member Work done by each member of Team ID 3(C) of Section ‘D’ Team leader: SUBHANKAR DASH Team member Task(s) to be performed Task assigned date Task completed on 1:SUBHANKAR DASH & NISHA KUMARI Questionnaire & interview Form 10.02.2016 12.02.2016 2:NISHA KUMARI Affinity Diagram 12.02.2016 13.02.2016 3:SIDDHARTH S.PATI Priority table 12.02.2016 13.02.2016 4:SUBHANKAR DASH & KUMAR SANKET Problem statement with requirements and constraints 12.02.2016 13.02.2016 Signature of Team Members: Member 1:SUBHANKAR DASH Member 2:NISHA KUMARI Member 3:SIDDHARTH S.PATI Member 4:KUMAR SANKET
  • 22.
    11 2.2 Questionnaire method Table2.2: Questionnaire for the product Q. 1 Do you have any idea about Solar PV MODULE? a) Yes b) No c) No idea Q. 2 Can Solar PV System be used for domestic purpose? a) Yes b) No c) No idea Q. 3 Do you think it should be mandatory for domestic users to have solar PV so as to reduce their dependency on conventional energy? a) Yes, can help meet energy demand and reduce pollution b) No, domestic users cannot afford it c) They should have the option to choose Q. 4 4. What is the cost of a simple PV System you think? a) Rs 38/watt b) Rs 45/watt c) Rs 55/watt d) Rs 60/watt Q. 5 How long do a PV system last according to you? a) Less than 10 years b) 20-60 years c) More than 60 years Q.6 Do you think it should be implemented in Bhubaneswar at the earliest given its smart city status? a) Yes, Bhubaneswar is a growing city should check pollution. b) No, very costly c) No idea
  • 23.
    12 Q. 7 Shouldthere be government subsidies for solar PV development? a) No b) Yes only to those who cannot afford it c) No idea Q. 8 According to you is it preferable as best i.e Roof mounted or Ground mounted? a) Roof mounted b) Ground mounted c) Both d) No idea Q. 9 Is it economic to use hybrid system in solar PV system? a) Yes b) No c) To some extent Q. 10 According to you is it used as main source of power generation or backup? a) As main Source b) As Back up c) Both d) No idea Q.11 What are the biggest obstacles in implementing Solar Pv system on a global scale? a) High installation cost b) Reliability c) Pollution d) Lack of awareness Q.12 Can we use solar PV system in dark/cloudy days? a) Yes, battery as backup b) No c) No idea
  • 24.
    13 Q.13 In whatways the solar battery charger protects the Solar PV? a) Over-loading b)Over-Voltage b) Over-current c) Both overloading & overcurrent d) No idea Q.14 Would you get an electric shock if you touch the PV panel? a) Yes b) No c) Depending upon the moisture d) No idea Q.15 Is the implementation of the PV System harmful to the environment? a) Yes b) No c) To some extent d) Depending on the environment condition Q.16 What is the maximum capacity Solar PV model can generate? a) Enough for lighting a colony b) Enough to light a house c) Not enough for heavy loads (working) c) No idea
  • 25.
    14 2.3 Interview method Table2.3: Interview Form for Product Customer Name: Ramesh Chandra swain (GM CESU) Address: IDCO TOWER ,BBSR Interviewer: SUBHANKAR DASH Date:28.02.2016 Questions Customer response to question Interpreted need statement by interviewer Importance rating assigned by customer What are the uses of the current product or similar product? i)Production of electrical energy using solar energy ii)Hybrid vehicles iii)Day to day basic use Electricity generation Solar electric cars Solar water heater, Solar cooker, Solar street light, Solar Charger etc Must Good Good Questions that expose the LIKES of the product 1 Less pollution Eco-friendly Must 3 User-friendly Can be used as Roof or ground mounted according to needs Good 5 Continuous Power supply Uninterrupted Power Supply Must 7 Tracking System Single or Dual axis tracking system Good 9 Generally used for small loads Supply power to remote areas Should Questions that expose the DISLIKES of the product 1 Setup and Maintenance cost is high 2 Non-availability of solar energy Use of Hybrid system Must 3 Battery causes pollution Use of bio batteries Should Suggestions for improving the current product i)Use bio batteries of compact size ii)Conventional Input i.e Power from grid Should be stressed upon batteries that don’t cause pollution Hybrid system installation which increases the stability to supply power to loads Should Must
  • 26.
    15 2.4. Organising andprioritising of customer needs Fig2.4 Affinity Diagram
  • 27.
    16 Table 2.5. Prioritisedcustomer need Priority Table 2.6. Problem statement with requirements and constraints Design and Analysis of Solar PV system(solar street lighting) SPECIFICATION SHEET (Solar PV system) DEMAND OR WISH FUNCTIONAL REQUIREMENT/CONSTRAINTS TEST/VERIFICATION D Provides solar energy for electricity generation. Conservation of energy principle D Provides protection against overcurrent,over- charging and under-charging of battery Verify with passing high current than rated one.(design) CONSTRAINTS D Size and cost of PV module. Verify during design analysis. D Safe operation Prototype Testing SAFETY W No Partial Shading. Checking the physical condition. D Ecofriendly Uses renewable sources. CUSTOMER WANTS DEVICE USED Uninteruppted Power Supply Hybrid system instllation i.e SMPS Protection System Hybrid Charge Controller Backup System Battery Maximum Power Generation Solar Tracker Output Power Regulation Loads Solar Energy To Electricity(RES) PV Panels
  • 28.
  • 29.
    18 3.1 Task distributionand monitoring Table 3.1: Work done by each member Work done by each member of Team ID 3(C) of Section ‘D’ Team leader: SUBHANKAR DASH Team member Task(s) to be performed Task assigned date Task completed on 1:SUBHANKAR DASH & NISHA KUMARI Function tree by FAST method 16.02.2016 18.02.2016 2:SUBHANKAR DASH Function tree by Subtract and Operate Procedure 17.02.2016 19.02.2016 3:SIDDHARTH S.PATI & KUMAR SANKET Function tree by energy diagram 20.02.2016 21.02.2016 Signature of Team Members: Member 1:SUBHANKAR DASH Member 2:NISHA KUMARI Member 3:SIDDHARTH S.PATI Member 4:KUMAR SANKET
  • 30.
    19 3.2 Function treeby FAST method Fig3.2 Fast Method DC LED LOADS MAXIMUM POWER POINT TRACKING ACTUAL POWER GENERATE ELECTRICIT Y SOLAR PANELS ARRAY LIGHT ENERGY TO EE ENERGY(DC) TAPPING OF SOLAR ENERGY BY SOLAR LIGHT ENERGY STORES EE IN BATTERY AS BACKUP DC FLOW CONTROL BY HYBRID CHARGE
  • 31.
    20 3.3 Function treeby subtract and operate procedure SUBTRACT AND OPERATE APPLIED TO SOLAR PV SYSTEM PV PANELS CHARGER CKT RECTIFIERS BATTERY LOADS No way to convert light energy to electrical energy No electricity generation No control to current flow and charging of battery Cause damage and decrease in lifecycle of battery. No way to convert Convention al AC power to DC power No way to store the electrical energy No backup during power failures or night hours No way to regulate the output power
  • 32.
    21 SOLAR PV Solar Panel Array HybridCharge Controller RECTIFIER S Battery Loads Converts light energy into electrical energy Controls the Current flow and charges the battery Converts Conventional AC supply to Dc Supply Store charge Used as backup at adverse conditions Provides electrical output Power output
  • 33.
    22 3.4 Function structureby energy diagram 3.5. FUNCTION STRUCTURE BY ENERGY DIAGRAM: SOLAR ENERGY (Energy from sun rays) GRID POWER SUPPLY ADVERSE CONDITIONS (Power generation failure) BATTERY DC POWER AC POWER CONVERT SOLAR TO ELECTRICAL ENERGY(DC) BY PV PANELS ENERGY FLOW CONTROLLER BY CHARGER CONTROLLER CKT CONVERT AC SUPPLY TO DC SUPPLY BY SMPS SUPPLY POWER TO LOADS DC POWER DC POWER
  • 34.
    23 Chapter 4 PRODUCT TEARDOWN& ENGINEERING SPECIFICATION
  • 35.
    24 4.1 Task distributionand monitoring Table 4.1: Work done by each member Work done by each member of Team ID -3(C)of Section –‘D’ Team leader: SUBHANKAR DASH Team member Task(s) to be performed Task assigned date Task completed on 1:SUBHANKAR DASH & SIDDHARTH S.PATI SOP, House of quality 23.02.2016 24.02.2016 2:NISHA KUMARI Force flow &Qualitative Specification Vs Quantitative 23.02.2016 24.02.2016 3:SUBHANKAR DASH Product hierarchy & Specification Sheet 24.02.2016 26.02.2016 4:KUMAR SANKET Bill of materials Signature of Team Members: Member 1:SUBHANKAR DASH Member 2:NISHA KUMARI Member 3:SIDDHARTH S.PATI Member 4:KUMAR SANKET
  • 36.
    25 4.2 Product teardown ASSEMBLY/ PARTN.O PART DESCRIPTION EFFECT OF REMOVAL DEDUCED SUBFUNCTION(S) AND AFFECTED CUSTOMER NEEDS A1 ELECTRICAL POWER GENERATION MECHANISM 1 Solar PV panels No conversion of energy, No electricity generation Convert light Energy to Electrical energy 3 RECTIFIER CIRCUIT No conversion of Ac power to Dc power Converts Conventional Ac power to Dc power A2 ELECTRICAL POWER STORAGE,CONVERSION AND WORKING MECHANISM A2.1 Hybrid charger Controller No Control over current flow to loads and Battery charging. Over current flow protection, Protection against Overcharging and undercharging of battery 4 IC 555 No frequency of operation and charging and discharging of battery can not be controlled Controls the charging and discharging of battery by giving high and low output. 5 ZD1 IC 555 May suffer from over voltage situation. Designed to protect the 555 from an over voltage situation. 6 ZD2 Battery overcharges beyond 15V Over charge protection purpose 7 D1,D2,D3 Reverse current may flow from battery to panel or power circuit Causes reverse current protection.
  • 37.
    26 8 C3,C4 Cannotcharge the battery effectively Charge the battery effectively 9 NPN Transistor No control over charging control Charges battery by capacitors 10 R1,C1 No stabilization of operating voltage Stabilize the operating voltage of the oscillator. 11 R2,R3,C2 No frequency can be set to operate the IC 555 Set up the frequency of operation 12 Relay colis No switching from battery power to conventional Ac power and vice versa Switches battery power to conventional Ac power and vice versa 13 LED No indications, No information Provides the indications representing the status 14 LDR No dusk to dawn operation Provides Dusk to dawn operation.
  • 38.
    27 4.3 Post-teardown reporting PartName Qty Function Flows in Flows out Manuf. Process Materials 1. PV PANELS 1 Absorbs light energy and converts to electrical energy . Light Electrical Factory Silicon 4. HYBRID CHARGE CONTROLLER (Components) 1 Provides the battery from over and deep discharging. Electrical Electrical Soldering &Fabrication Electronics 5. BATTERY 1 Stores energy, Used as backup in adverse conditions Electrical Electrical Electrolyte 6. LOAD 1 Provides output power Electrical Electrical and mechanical Fabrication Resister,LEDs Mounted board assembled Functional Analysis DFM Cost Analysis Date Student(s) SUBHANKAR DASH,NISHA KUMARI,SIDDHARTH S.PATI,KUMAR SANKET Project Name: DESIGN AND ANALYSIS OF SOLAR PV SYSTEM (SOLAR STREET LIGHTING) Bill of Materials
  • 39.
    28 4.4 Engineering specification SPECIFICATIONSHEET TEMPLATE (Solar PV system) DEMAND OR WISH FUNCTIONAL REQUIREMENT/CONSTRAINTS TEST/VERIFICATION D Provides solar energy for electricity generation. Conservation of energy principle D Provides protection against overcurrent,over- charging and under-charging of battery Verify with passing high current than rated one.(design) CONSTRAINTS D Size and cost of PV module. Verify during design analysis. D Safe operation Prototype Testing SAFETY W No Partial Shading. Checking the physical condition. D Ecofriendly Renewable energy sources such as solar energy is used.
  • 40.
    29 SOLAR PV SYSTEMDESIGN, QUALITATIVE SPECIFICATIONS VS QUANTITATIVE Qualitative Functional: Good Cabling System Efficient Tracking System Uninterrupted Power Supply Constraints: Size and Cost Quantitative Functional: Solar PV panels Typically rated from 10W- 100W (for Small loads ) Cabling System ------------------- Protection system Work voltage: 12V (Hybrid charge controller) Constraints: Size And Cost Depends on area and n.o of loads Specification type Specifications Quantifications
  • 41.
  • 42.
  • 43.
    32 5.1 Task distributionand monitoring Table 5.1: Work done by each member Work done by each member of Team ID -3(C)of Section-‘D’ Team leader: SUBHANKAR DASH Team member Task(s) to be performed Task assigned date Task completed on 1:SUBHANKAR DASH,NISHA KUMARI & SIDDHARTH S.PATI Basic Clustering 27.02.2016 29.02.2016 Signature of Team Members: Member 1:SUBHANKAR DASH Member 2:NISHA KUMARI Member 3:SIDDHARTH S.PATI Member 4:KUMAR SANKET
  • 44.
    33 5.2 Modular designby basic clustering Chapter 6 CONCEPT GENERATION Solar Energy Conversion of Dc power to AC power by Inverter SOLAR PV PART Falling of light energy on solar pv panels Supply electricity(DC) Conversion of light energy to electrical energy TRANSMISSION AND PROTECTION SYSTEM Store energy(EE) by Battery Over-charging and under charging of the battery by charge controller circuit AND also performs dusk to dawn operation. Conversion of conventional AC supply to Dc by RECTIFIER CIRCUIT Conventional Supply LOADS CONNECTED Supply to power loads Working of DC LOAD
  • 45.
    34 6.1 Task distributionand monitoring Table 6.1: Work done by each member Work done by each member of Team ID -3(C)of Section –‘D’ Team leader: SUBHANKAR DASH Team member Task(s) to be performed Task assigned date Task completed on 1:SUBHANKAR DASH Brainstorming 02.03.2016 03.03.2016 2:NISHA KUMARI Morphological analysis 02.03.2016 03.03.2016 3:SIDDHARTH S.PATI & KUMAR SANKET Idea generators 02.03.2016 03.03.2016 Signature of Team Members: Member 1:SUBHANKAR DASH Member 2:NISHA KUMARI Member 3:SIDDHARTH S.PATI Member 4:KUMAR SANKET
  • 46.
    35 6.2 Brainstorming 6.3 C-sketch/ 6-3-5 DESIGN CHARGE CONTROLLER BATTERY COMPONENTS & MATERIALS REQUIRED LAYOUT OF THE CKT ANALOGIES Electronics SWITCHING CIRCUIT USING RELAY BETWEEN SOLAR AND CONVENTIONAL CHARGE CONTROLLER CIRCUIT Capacitor VERO board,Switch, Connector LED NIGHT INDICATOR SOLAR POWER INDICATOR Day Conventional power Analysis of rated charging current before designing DESIGN OF PV SYSTEM STORE CHARGE Backup at adverse condItion TYPES Lead-acid Nickle- cadmium Nickle-Iron ANALOGIES Analysis of Ah requied PV PANEL ANALOGIES LOADS ANALOGIES WATT-HR Product of load rating and total time usage in a day Rating of the load Dusk to dawn load control ckt Transistor, Diode Ceramic ZENER DIODE IC 555 Electrolytic INDICATOR Size & power of the PV module,ratings
  • 47.
    36 6.3 Morphological analysis SL.NOSUBFUNCTION CURRENT SOLUTION ALTERNATIVE SOLUTION 1 2 1 Conversion of Solar energy to Electrical energy Use of Solar PV panel ---------- ---------- 2 Maximum Power generation -------------- Use of Solar Tracker ---------- 3 Over-current protection and protection against Overcharging and Undercharging of Battery Use of solar charge controller Use of hybrid Solar Charger Controller ---------- 3.1 Switching operation , Relay IGBT, Mosfet,Diodes, BJT(NPN type), Two way Switc Thyristors (SCR) 3.2 Amplifier Transistor Opamp -------- 3.3 Voltage Stabilisation Capacitor ---------- ---------- 3.4 Control of relay operation Transistor pair Opamp ---------- 3.5 Opposition to current flow Resistors ---------- ---------- 3.9 Reverse current flow protector Use of diodes Use of Schottky device ---------- 4 Store Charge (backup During Adverse Condition) Battery ---------- ---------- 5 Conversion of conventional Ac supply to Dc supply Use of Rectifier SMPS Converter
  • 48.
    37 6.4. Assembly sketchingof concept variants IDEA GENERATOR QUESTIONS OR APPLICATIONS Make analogies 1 )Is there any product which can be analogous to Solar PV? Wish & Wonder 2) What if Solar power Can be replaced by lunar power? Eliminate &Minimize 1)What will happen if we remove the Battery? 2)If the size of PV panel is Small then what will happen? 3)Can we remove the inverter? 4)Can we split the Charge Controller? What Can be substituted 1)What Can be Substituted instead of Charge Controller? 2)Is there any other process followed to protect the PV panel? 3) Is there any favourable condition for installing Solar PV in hilly areas? Combine 1)Can we combine battery & charge controller to one system? 2)What other units can be combined or merged with? Adapt 1)What other device is like this i.e have same function? 2)What other ideas does this suggest? Modify or Magnify 1)What can be made larger or extended or magnified? More time? Stronger? Higher?
  • 49.
  • 50.
    39 7.1 Task distributionand monitoring Table 7.1: Work done by each member Work done by each member of Team ID -3(C)of Section –‘D’ Team leader: SUBHANKAR DASH Team member Task(s) to be performed Task assigned date Task completed on 1:SUBHANKAR DASH ,NISHA KUMARI Function to customer needs 05.03.2016 06.03.2016 Signature of Team Members: Member 1:SUBHANKAR DASH Member 2:NISHA KUMARI Member 3:SIDDHARTH S.PATI Member 4:KUMAR SANKET
  • 51.
    40 7.2 Technical feasibilityby applying the knowledge of mathematics, science and engineering By analyzing the customer needs also going through the constraints rating was assigned on the basis of their importance. The circuit diagram required for our project was decided during this stage and ratings of the components were selected very carefully such that they can be designed within the timeframe and with the available resources. It was made sure that the design selected is real. FUNCTION TO CUSTOMER NEEDS CORELATION FOR THE SOLAR PV SYSTEM Customer need Scaled customer need rating(1-5) Associated flow(s) Associated subfunction(s) Large-scale usage (Powerful) 4 Solar energy, Electricity Convert solar to electricity Maximum power generation 3 Electricity MPPT system Protection against the faults in PV 5 Electricity Protection system Uninterrupted Power Supply 5 Electricity Hybrid System Long lasting Battery 5 Electricity Stores electricity, Backup Light weight& Small size 1 Human force Load analysis Maintenance free 1 System Maintenance
  • 52.
  • 53.
    42 8.1 Task distributionand monitoring Table 8.1: Work done by each member Work done by each member of Team ID -3(C)of Section ‘D’ Team leader: SUBHANKAR DASH Team member Task(s) to be performed Task assigned date Task completed on 1:SUBHANKAR DASH & NISHA KUMARI Layout 07.03.2016 08.03.2016 2:SIDDHARTH S.PATI & KUMAR SANKET System modelling 07.03.2016 08.03.2016 Signature of Team Members: Member 1:SUBHANKAR DASH Member 2:NISHA KUMARI Member 3:SIDDHARTH S.PATI Member 4:KUMAR SANKET
  • 54.
    43 8.2 Refining geometryand layout SPV MODULE LED LOAD CHARGE CONTROLLER CIRCUIT SWITCHING CIRCUIT BETWEEN SOLAR & CONVENTIONAL USING RELAY & TRANSISTOR BATTERY Conventional AC power through RECTIFIER CIRCUIT DUSK TO DAWN OPERATION CIRCUIT USING RELAY TRANSISTOR PAIR AND LDR
  • 55.
    44 8.3 Systems modeling Product-Solar PV system PV panels, Rectifier circuit, Controller, Battery Silicon Material Solar Pv Cells SOLID ENERGY TRANSFORM MATERIAL SOLAR ENERGY KINETIC ENERGY ELECTRICAL ENERGY HEAT MATERIAL MATERIAL SOLID SOLID HEAT ENERGY ENERGY TRANSFORM
  • 56.
  • 57.
    46 9.1 Task distributionand monitoring Table 9.1: Work done by each member Work done by each member of Team ID -3(C)of Section –‘D’ Team leader: SUBHANKAR DASH Team member Task(s) to be performed Task assigned date Task completed on 1:SUBHANKAR DASH,NISHA KUMARI,SIDDHARTH S.PATI Model selection by performance specification 08.03.2016 09.03.2016 Signature of Team Members: Member 1:SUBHANKAR DASH Member 2:NISHA KUMARI Member 3:SIDDHARTH S.PATI Member 4:KUMAR SANKET
  • 58.
    47 9.2 Model selectionby performance specifications WEIGHTED SUBFUNCTION VALUES FOR THE SOLAR PV SYSTEM Subfunction Associate customer need ratings Weighted customer need rating Generate & supply electricity (Convert Solar to electricity) 5,4,3,4 16 Protection system 5,4,4 13 Hybrid system 4,5,3 12 Store Electricity 5,4,1 10 Regulate Electricity 5,5,4 14
  • 59.
    48 Chapter 10 DESIGN FORMANUFACTURE ASSEMBLY AND ENVIRONMENT
  • 60.
    49 10.1 Task distributionand monitoring Table 10.1: Work done by each member Work done by each member of Team ID -3(C)of Section –‘D’ Team leader: SUBHANKAR DASH Team member Task(s) to be performed Task assigned date Task completed on 1:SUBHANKAR DASH ,KUMAR SANKET,NISHA KUMARI MANUFACTURING & COST ANALYSIS 10.03.2016 12.03.2016 2.NISHA KUMARI & SIDDHARTH S.PATI APPLYING DESIGN GUIDELINES 10.03.2016 12.03.2016 Signature of Team Members: Member 1:SUBHANKAR DASH Member 2:NISHA KUMARI Member 3:SIDDHARTH S.PATI Member 4:KUMAR SANKET
  • 61.
    50 10.2 Applying Designguidelines TABLE 10.2 DFA Guidelines SL.NO GUIDELINES 1 Minimize part count by incorporating multiple functions into single part 2 Modularize multiple parts into single subassemblies 3 Assemble in open space, not in confined spaces . never bury important components 4 Make parts to identify how to orient them for insertion 5 Standardize to reduce part variety 6 Maximize part symmetry 7 Design in geometric or weight polar properties if non-symmetric 8 Eliminate tanglely part 9 Color code parts that are different but shaped similarly 10 Prevent nesting of parts 11 Provide orienting features on non-symmetries 12 Design the mating features for easy insertion 13 Provide alignment features 14 Insert new parts into assembly from above 15 Insert from the same direction or very few. Never require the assembly to be turned over 16 Eliminate fasteners 17 Place fasteners away from obstructions 18 Deep channels should be sufficiently wide to provide Access to fastening tools. No channel is best. 19 Providing flats for uniform fastening and fastening ease. 20 Proper spacing ensures allowance for fastening tool. A product gets expensive depending on its manufacturing process. The product designing approach that includes environment and the effects on it. Design for manufacturing and assembly are now commonly refered to as a single methodology. Thus the production uses most cost effective material & process. This methodology shorten the product development cycle span.
  • 62.
    51 10.3 Manufacturing costanalysis 10.4 Design for environment We categorise the environment in global, economic, environmental and societal context. Engineering solutions always induce an impact towards the whole world. Some cases it has positive impact as many we see the wonder of science & also have negative impact in case of bombs having destructive power. So engineers usually concerned towards safety and cost of their products. Impact of engineering solution in global context Our project aims to fulfill customer satisfaction and hence fulfilling all the global aspects. The global impact of our project is as positive as it ensures user safety and provides flexibility , at the same time it is ecofriendly as well as utilizing green energy . It can be used anywhere in an effective and efficient way.
  • 63.
    52 Impact of engineeringsolution in economic context During the entire project, we have always kept the price constraint in our mind. We have succeeded in designing our project that is affordable by its fair performance. Hence, we can say that our project is economically effective. Impact of engineering solution in environmental context In our project we have utilized the most convenient source of energy that is the energy that is harnessed from the sun. The sun gives enormous amount of heat which is received by the solar panel and converts it into electrical energy. As we are using the renewable source of energy it does not cause any kind of pollution and it is very ecofriendly. Impact of engineering solution in societal context Our project has been designed for the benefits of the society. It helps in societal development as it requires low cost. Initially we need somewhat high cost but the maintenance is very low hence it benefits the society.
  • 64.
    53 Chapter 11 ANALYTICAL ANDNUMERICAL MODEL SOLUTTIONS
  • 65.
    54 11.1 Task distributionand monitoring Table 11.1: Work done by each member Work done by each member of Team ID -3(C)of Section –‘D’ Team leader: SUBHANKAR DASH Team member Task(s) to be performed Task assigned date Task completed on 1:SUBHANKAR DASH Product concept coordination 13.03.2016 15.03.2016 2.NISHA KUMARI Calibration And Validation 13.03.2016 15.03.2016 3.SIDDHARTH S.PATI Worksheet 13.03.2016 15.03.2016 4.KUMAR SANKET Worksheet 13.03.2016 15.03.2016 Signature of Team Members: Member 1:SUBHANKAR DASH Member 2:NISHA KUMARI Member 3:SIDDHARTH S.PATI Member 4:KUMAR SANKET
  • 66.
  • 67.
    56 11.2.MATHEMATICAL ANALYSIS – 1.ESTIMATIONOF DAILY ELECTRICAL ENERGY REQUIRED BY LOAD: The following table provides the load along with the power rating & approximate hours it will be used. SERIAL NO LOAD NUMBER POWER RATING HR/DAY WATT- HR 1. LED ASSEMBLY 1 16 WATT 2 32 TOTAL WATTAGE 16 WATT TOTAL DAILY ELECTRICITY DEMAND(WH) 32 TOTAL DAILY ELECTRICITY DEMAND (KHR) .32 2. ESTIMATION OF SYSTEM VOLTAGE AND BATTERY REQUIREMENT: • DECIDING THE SYSTEM VOLTAGE: The system voltage depends on battery voltage, line current , allowable voltage drop and power loss in the cable. Here the terminal voltage of batteries used in PV system is 12 volts. Therefore the PV system voltage should be 12 volts. If higher system voltage is required then it should be multiples of 12v i.e 12v,24v,36v,48v etc. Higher PV system voltage minimizes the current carried by the cable to minimize the power losses & voltage drop in the cable. Here 12v system voltage has been considered for calculation. • RATING OF THE BATTERY: The selection of battery depends on two factors: 1. Depth of discharge of battery (DOD). 2. System voltage In solar PV, the deep discharge batteries are used with DOD in the range of 60% and considering 12v systems for this calculation. Battery capacity(Ah)= Battery capacity(Ah)= =2.67Ah
  • 68.
    57 Actual battery capacityrequired= Actual battery capacity required= =5.23Ah=6 Ah(approx) (considering the battery efficiency =85% & Battery Depth of discharge=60%) Here we are using 12v, 7Ah battery. 3. ESTIMATION OF PV MODULE REQUIREMENTS: To design PV Module the following parameters are required: • Available Voltage , Current and Wattage of the module in the market. • Solar radiation at given location. • Temperature of the module. • Dust level in the working Environment. The PV module capacity should be designed to supply the daily load demand. Panel Watt-Peak Required= Panel Watt-Peak Required= =6.4wp ( considering global solar radiation for 5 hours) Panel Watt-peak Required after considering the efficiency of the system & module= = =13.06 Wp=14Wp(approx)(considering total system efficiency=70% & PV Performance efficiency=70%) Here we are using 12v,20w panel as 12v,14w panel is not available in the market. 4. RATING & SIZE OF CHARGE CONTROLLER: Solar charge controller voltage rating=system voltage=12v Maximum charging current=total short circuit current of PV array=1.28A
  • 69.
  • 70.
    59 12.1 Task distributionand monitoring Table 12.1: Work done by each member Work done by each member of Team ID -3(C)of Section –‘D’ Team leader: SUBHANKAR DASH Team member Task(s) to be performed Task assigned date Task completed on 1:SUBHANKAR DASH & NISHA KUMARI Prototype Planning and Design 16.03.2016 18.03.2016 2:SIDDHARTH S.PATI Assembly creation 16.03.2016 18.03.2016 Signature of Team Members: Member 1:SUBHANKAR DASH Member 2:NISHA KUMARI Member 3:SIDDHARTH S.PATI Member 4:KUMAR SANKET
  • 71.
    60 12.1. Introduction toPhysical Prototype Prototype:-It is a physical instantiation of a product, made from a variety of materials i.e. used to resolve issues during product development and how the product concept would form. In general we can say it is a simplification of a product concept. It is mainly done so as to test the Prototype under certain range of conditions to know about its performance, how we can possibly control the variables in the test and finally know the empirical data so that the development decision is done with high confidence, reduced cost and risk. Prototyping:-It helps in communicating the visual layout and gives a product look. Experimental Prototyping:-It helps in exploration, optimization and validation of a mechanical hardware. Final Hardware Prototyping:-It helps in fabrication and assembly issues . 12.2 Mock-up materials and processes The instances where we have to choose substitute of the component as depending upon component availability and cost. As of high cost, the conventional input instead of SMPS we have designed a rectifier circuit with step down transformer which provides a 12v or above as input to charger controller circuit. 12.3 Prototype planning and design Planning - 1. To do analysis i.e find the ratings of PV panel and battery according to required load. 2. To study the components present in charge controller ckt diagram(i.e its functions and connection) 3. To design charge controller 4 .After completion of design it is to be tested and final fit to board.
  • 72.
    61 12.3.1 Prototyping process: Forbuilding a prototype of a project that resembles the physical representation there are various prototyping process involved. A number of techniques are available for producing prototypes that ranges from hand working techniques to advanced precision equipment technique. In our project for prototype preparation we mainly focus on 1. Training 2. Testing 12.3.2 Assembly Creation: As shown below the assembly of the prototype is done using a dc regulated power supply to give the circuit the wanted supply and in we use a LED in output to know the exact output voltage. CIRCUIT DIAGRAM- 1. Fig 12.1.CHARGE CONTROLLER CIRCUIT:
  • 73.
    62 2. Fig 12.2.DUSKTO DAWN CIRCUIT: 3. Fig 12.3.SWITCHING CIRCUIT BETWEEN CONVENTIONAL AND SOLAR POWER: 4.
  • 74.
    63 1. Fig 12.4.POWERCIRCUIT USING TRANFORMER & RECTIFIER CIRCUIT:
  • 75.
  • 76.
    65 13.1 Task distributionand monitoring Table 13.1: Work done by each member Work done by each member of Team ID -3(C)of Section –‘D’ Team leader: SUBHANKAR DASH Team member Task(s) to be performed Task assigned date Task completed on 1:SUBHANKAR DASH Performance matrix 19.03.2016 20.03.2016 2:NISHA KUMARI Performance matrix 19.03.2016 20.03.2016 3:SIDDHARTH S. PATI & KUMAR SANKET Bill if the material 19.03.2016 20.03.2016 Signature of Team Members: Member 1:SUBHANKAR DASH Member 2:NISHA KUMARI Member 3:SIDDHARTH S.PATI Member 4:KUMAR SANKET
  • 77.
    66 13.1.2 Introduction: The keyissues in prototype fabrication and testing are how many to build, what variables to vary, how to control noise and experimental uncertainties, and how to formalize the results of testing. These issues give rise to the subject of design of experiments. It provides a Statistical basis for monitoring and analyzing the inherent noise in an experiment. Perform Experiments iteratively and bring out improvement in the product. 13.2 Design of experiments Designs of experiments are focused physical models where the empirical data is sought to parameterize, lay out, or shape aspects of the product. This is fabricated from similar materials and geometry as the actual product, with the design of experiments prototype being just similar enough to replicate the real product’s physics, but otherwise made as simply, cheaply and as quickly as possible. 13.2.1 Performance Matrix: Performance metrics should be consistent with the performance objectives and performance goals of the projects. Performance evaluation of projects should start with a list of objectives. These objectives can be stated as questions about the performance. Performance metrics should be selected to answer these questions. The performance metrics must be directly related to the performance objectives. If the performance of the project is to be tracked or improved, specific performance goals should be set and performance metrics selected to measure progress toward the performance goals. As demonstrated above our circuit is mainly divided into the following parts: 1. charge controller circuit: When the solar cell is creating a voltage much greater than battery, the typical charge type situation ,then the circuit may be considered to consist merely of solar cell and the battery. Current will flow from the solar cell into the battery. All the other components are present solely because this situation does not always pertain. For instance, it may well be that .because of night or cloud ,the solar cell is actually not developing sufficient energy to charge. In this situation ,the biggest danger is that the battery will discharge through the circuit or the solar cell.
  • 78.
    67 D3 protects againstthis situation (refer fig12.1).At the opposite extreme ,the battery might already be fully charged. It is necessary to have some form of voltage clamp to ensure that battery is not damaged. This is achieved by ZD2,which effectively stops the battery ever going over 15V. A third problem is to ensure that when the solar cell voltage is below the battery voltage, but not zero, the unit will still charge. The rest of the circuit is designed to cover this eventuality. The heart of the circuit is voltage doubler built around the 555,and the two capacitor c3 & c4. To see how it works , consider the situation with pin 3, IC1 at VCC ,So that collector of Q1,and thus the negative plate of C3 is effectively at ground. Then current will flow from the solar cell, through D1onto the positive plate o C3. D2 is reverse biased by the battery. When pin 3 IC1 goes low, the collector of Q1 goes high, pushing the positive plate of the battery up to VCC .But C3 has VCC impressed across it already, so new voltage is 2VCC .This switches off D1 and turns on D2. Current now floes into C4. When Ic1, once again, causes the positive plate of C3 to drop to VCC ,D2 reverse biases, thus providing C4 with one discharge path ,through battery. The 2VCC is less than 15V as operation of ZD2.R2,R3 & C2 set up the frequency of operation of IC1. ZD1 is designed to protect the 555 from an over voltage situation, and R1, C1 to stabilize the operating voltage of the oscillator. 2. DUSK TO DAWN OPERATION: In this operation the 12.2 fig will be refered. The Q1 and Q2 transistors are operated in NOT logic . such that when LDR sense light its resistance decreases so voltage decreases across Q2 so it went into break down region but Q1 simultaneously goes high as more voltage drop occurs across 1k resistor below LDR so current stops flowing through the coil of the relay so it de- energies and load connected at NC contact trips to NO. 3. POWER CIRCUIT: In this the 12.4 fig will be refered. Here 230V is stepped down to 12V AC by step down transformer and by bridge rectifier circuit 12V AC is converted to 12V DC. 4. SWITCHING CIRCUIT BETWEEN CONVENTIONAL AND SOLAR POWER SOURCE: In this operation the fig 12.3 will be refered. Here when LDR sense the light Q1 goes on it also off the Q3 transistor so the relay trips from conventional to solar.
  • 79.
    68 13.3 Improvement The protectionsystem can be improved by microcontrolled based charge controller i.e The values can be set by input(digitally) and the output value of each subcircuits can be seen ,so that proper observations record can be maintained. 13.4 Product cost and bill of materials 1. CHARGE CONTROLLER CIRCUIT SL.NO COMPONENTS SPECIFICATION QUANTITY NET PRICE (RS) 1 CAPACITOR(ELEC) 33U,25V 1 3 2 ZENER DIODE(1N5352) 5W,15V 2 20 3 CAPACITOR(CERA MIC) 47nF 1 3 4 CAPACITOR(ELECT) 47uF/63V 1 3 5 CAPACITOR(ELECT) 220uF/35V 1 3 6 RESISTOR 1K 1 2 7 RESISTORS 10K 2 4 8 RESISTOR 56K 1 2 9 RESISTOR 1K 1 2 10 DIODE 1N4002 3 6 11 TRANSISTOR BC547 1 15 12 IC 555 1 30 13 IC SOCKET 8 PIN IC BASE 1 10 2. DUSK TO DAWN , SWITCHING CIRUIT,POWER CIRCUIT SL.NO COMPONENTS SPECIFICATION QUANTITY NET PRICE (RS) 1 RELAY PCB RELAY 2 60 2 TRANSISTOR BC547 4 60 3 RESISTOR 1K 4 8 4 LDR 1 20 5 DIODE 1N4002 5 10 6 TRANSFORMER 230V/12V 1 180 7 CAPACITOR 47uF/63V 1 3 8 INDICATING LED 4 8
  • 80.
    69 3. PV MODULE,BATTERY,LOAD SL.NOCOMPONENTS SPECIFICATION QUANTITY NET PRICE (RS) 1 PV MODULE 12V,20W 1 1700 2 BATTERY 12V,7AH 1 650 3 LED LOAD ASSEMBLY 12V,16W 1 120 TOTAL 2922.00
  • 81.
  • 82.
    71 14.1 Task distributionand monitoring Table 14.1: Work done by each member Work done by each member of Team ID -3(c)of Section –‘D’ Team leader: SUBHANKAR DASH Team member Task(s) to be performed Task assigned date Task completed on 1:SUBHANKAR DASH Final product Fabrication and the process involved 22.03.2016 01.04.2016 2:NISHA KUMARI Final product Fabrication and the process involved 02.04.2016 10.04.2016 3:SIDDHARTH S.PATI Product Fabrication 11.04.2016 14.04.2016 4:KUMAR SANKET Product Fabrication 11.04.2016 14.04.2016 Signature of Team Members: Member 1:SUBHANKAR DASH Member 2:NISHA KUMARI Member 3:SIDDHARTH S.PATI Member 4:KUMAR SANKET
  • 83.
    72 14.2 Final productfabrication Fabrication is the process in which product is made from raw material or semi-finished materials instead of being assembled from ready made parts. 14.2.1 Processes involved in fabricating the product: • Drilling Process: It is a cutting process that uses a drill bit to cut a hole of circular cross Section in solid materials. The drill bit is a rotary cutting tool. Drilling in wood is considered easier and faster than drilling in metal. • Soldering Process: It is a process in which two or more items are joined together by melting and putting a solder into joint, the solder metal having a lower melting point than the adjoining metal. • Assemble Process: It is the process that fit together the separate component parts into a board.
  • 84.
  • 85.
  • 86.
  • 87.
    76 Fig 14.4. Step-downtransformer with rectifier circuit
  • 88.
    77 Fig 14.5-Dusk toDawn operation
  • 89.
    78 Fig 14.6-switching circuitbetween conventional and solar power
  • 90.
  • 91.
    80 15.1 Conclusions A prototypeof Solar PV system was designed and was tested. Charge controller, Dusk to Dawn circuit, switching circuit between solar & conventional ,power circuit were designed and were tested individually, then modeled.In this project ,at first the analysis part was done ,then we gone for the planning and designing part. We focused first on design of its protection system part with concept of uninterruptable power supply to the load i.e charge controller We ensured the all component avaliabilty of the controller and then studied each components(i.e specifications) .The design part included the soldering of each protection circuits( explained in above chapter) according to the circuit diagram,each circuits were tested and it gone successful. Then the whole system is modeled and the final model tesing was done which included tesing the operation with a 16watt,12V led as load.Thus,led bulb glown and the ckt functionality according to the theory was matched and hence the project was successful. 15.2Group learning The project was vast. It was a race against time to complete the project with certain things like non availability of all the components ,that got substituted also the design of subcircuits and whole circuit with testing. This project in a sense allowed us to know each other in a more better way, know each other’s weakness and strengths and thus design and plan in such a way that everyone was comfortable with the task assigned which ensured timely completion of the project. Most importantly this project taught us to be team players. 15.3 Individual learning Although the project as a whole was a group task but it had to be broken down into parts for the timely completion. This breaking down ensured that each of us had some new thing to explore and learn. Studing of each components(i.e specifications and functionality), designing of circuit by soldering,etc gave the basic idea of knowing hardware components functionality and hardware design projects.
  • 92.
    81 References [1] http://www.powermin.nic.in,www.vegakitindia.com [2] StrategicPlan for New and Renewable Energy For the Period 2011-17, A Report by Ministry of New and Renewable Energy, Government of India, February, 2011. [3] B.Marion, J. Adelstein, K. Boylen and H. Hayden, “Performance parameters for grid-connected PV systems”, 31st IEEE Photovoltaics Specialisits Conference and Exhibition, Lake Buena Vista, Florida [4] Performance Parameters for Grid-connected PV Systems, NREL Report, February, 2005 [5] S.M. Pietruszko, B. Fetlinski, M. Bialecki, “Analysis of the Perfromance of Grid Connected Photovoltaic Systems”,photvoltaic Specialists Conference (PVSC), Philadelphia,June 2009. [6] Yuzuru Ueda, Kosuke Kurokawa, Takamitsu Itou, Kiyoyuki Kitamura, Yusuke Miyamoto, Masaharu Yokota, Hiroyuki Sugihara, “Performance Ratio And Yield Analysis Of Grid Connected Clustered Pv Systems In Japan”IEEE 4th World Conference on Photovoltaic Energy Conversion, Waikoloa,May 2006. [7] H. Haeberlin and Ch. Beutler, “Yield of grid connected PV systems in Burgdorf: Considerably higher than the average yield in Switzerland”, 14th European Photovoltaic Solar Energy Conference Barcelona (Catalunya), Barcelona Spain, 1997, p1. [8] SOLAR PV SYSTEM PERFORMANCE ASSESSMENT GUIDELINE, San Jose University, California, January, 2012.
  • 93.
    82 APPENDIX 1. Pin diagramof 555 timer: Pin description:
  • 94.
    83 2 . LIGHTDEPENDENT RESISTOR: